Web Development Using Cloud Computing and Payment Gateway

Page 1

International Research Journal of Engineering and Technology (IRJET) e-ISSN: 2395-0056

Volume: 10 Issue: 01 | Jan 2023 www.irjet.net p-ISSN: 2395-0072

Web Development Using Cloud Computing and Payment Gateway

1 UG Student Dept. of Computer Engineering ,Rajarambapu Institute of Technology, Sangli, Maharashtra, India

2 UG Student Dept. of Computer Engineering ,Rajarambapu Institute of Technology, Sangli, Maharashtra, India

3 UG Student Dept. of Computer Engineering ,Rajarambapu Institute of Technology, Sangli, Maharashtra, India

4 UG Student Dept. of Computer Engineering ,Rajarambapu Institute of Technology, Sangli, Maharashtra, India ***

Abstract - This research paper is about website design of which has main objective of showcasing the products manufactured at the site.Ithasprimaryinformationabout the company owner and the workflow. Following page is the grid where all the products majorly manufactured are displayed. For additional features, we added a chatbot where new customers can get instant answers for their doubts. And a query form helps or reaching the owner directly. The website allows to make payments and buying of products.

Key Words: Web Development, cloud computing, payment gateway

1. INTRODUCTION

Sincethelastdecade,wehaveseentremendouschangein everysector,thisalsoincludeseachandeverysector.The Skylark Engineering Associates is industry in Pune. This company manufactures different parts by using CNC machines.Thiscompanydon’thaveanonlineplatformtoget the reach of new customers. The Skylark Engineering AssociatesLimited,Puneneedsaplatformthatisspecifically designed to showcase their products and to get new customers.Theonlineplatformshouldreducetheneedfor physical work as well suchas handling the payments and getting minimal queries of new customers answered. We plannedtoaccomplishthisgoalbydevelopingaWebpageto explore company products. The suggested application is primarily useful for minimizing time spent in marketing productsthateliminatestimespenttenderingchange.The informationcanbesavedinadatabaseandaccessibleatany time.Theapplicationwillassistinofferingbetterserviceto users while also reducing time usage. The application is developedinvscode.Firebasehasbeenusedasadatabase whereallthedatawillgetsaved.Itemscanbeaddedinthe list through admin side. User can simply can ask their queries and also can pay. As a result, there will be quick serving to the clients. The updation of the data to the databasewillbemonitoredbytheadmin.

2. Literature Review

Studyoncomputernumericalcontrol(CNC)machines.The main objective of this paper is to “Study on Computer NumericalControl(CNC)machinesforfabricationofrollers. This paper also includes various processes like facing, turning, parting, drilling, boring and knurling to improve productioninordertodecreasetheproductiontimeandalso

to increase the efficiency in conventional lathe and CNC machines by writing the program on STC-25 CNC lathe. Study on contour error related to dynamic parameters of CNCmachinetool–Asthecontourerroroncuttingpartis closelyrelatedtothedynamicparametersofCNCmachine tool,whichareusuallyreferredtothedynamicaccuracy,this paper presents a way to identify the shift of dynamic parameterswithspecialshapefeature.Bymodelingcontrol system of CNC machine tool, the dynamic accuracy parameters of CNC machine tool are selected and the contourerrorcurvesaresimulated.Thecontourerrorsare theresultsofunsuitablemachineparametersandthere is certain regularity. Using multiple shape features, the uncoordinatedparametersofCNCmachinetoolcausingthe contourerrorareidentified.Thesimulationshowsthatitis aneffectivewaytoidentifythemachinedynamicaccuracy with the characteristic of contour error. Research on selfmaintenancestrategyofCNCmachinetoolsbasedoncasebasedreasoningSelf-maintenancestrategyofCNCmachine tool is one of the key technologies to realize intelligent manufacturing.Themaindifficultiesofthistechnologyare: howtoeffectivelycollectandsummarizethepossiblefaults of CNC machine tools; how to collect and analyze the executionstatusofCNCmachinetoolsinrealtime;howto putforwardandsetthefeasibleandbestfaultmaintenance strategy and expert scheme according to the collected information.Forthisreason,thispaperproposesasolution for CNC machine tool maintenance: first, the CNC system needs to have the function of fault maintenance strategy screening, when the machine tool failure occurs, the CNC system can quickly select the best matching maintenance scheme;second,theCNCsystemneedstohavethefunction offaultearlywarning,accordingtothehistoricalfaultdata,it can send early warning before the failure occurs. Information,timelyremindtheoperationandmaintenance personnel to protect. Finally, the practical application verifies the application effect of the autonomous maintenancestrategy.ResearchonIntelligentTechnologyof CNCMachineToolIndustrialDesign:Thelevelofeconomic development of a country can be demonstrated by the developmentofthemachinerymanufacturingindustry.At present,theindustrialdesignofCNCmachinetoolinChinais progressinginthedirectionofintelligence,providingmore efficient processing. technology to meet the needs of the timesandsocialdevelopment.However,therearestillmany challenges, which are the key research of the current intelligent industrial design technology. The article will

© 2023, IRJET | Impact Factor value: 7.529 | ISO 9001:2008 Certified Journal | Page181
Manasi Pawar1 , Pradnya Adake2 , Sneha Khade3, Shweta Mane4

International Research Journal of Engineering and Technology (IRJET) e-ISSN: 2395-0056

Volume: 10 Issue: 01 | Jan 2023 www.irjet.net p-ISSN: 2395-0072

analyze the significance of industrial design intelligence technology to CNC machine tool, analyze the current researchstatusandproposetheapplicationstrategies.

3. Problem Statement

Studyingthecustomer'srequirementforusingCNCitemsis crucialforincreasingmarketshare.Morevalueisofferedto usersofonlineplatforms.Customerswillalsoplacefurther ordersforthesamebrand(Model)ofCNCproducts.Tokeep things transparent, accepting online payments is a requirement. Consequently, using a website platform is crucialtoincreasingtheturnoverandsalesofCNCmachines.

4. Objectives

Our project aims to provide a solution by developing a websitewhosedataisstoredoncloud.

[1] Toautomatethetraditionalmanualsystemofexploring andmarketingusingwebandcloudtechnologies.

[2] Tomakesmartmarketing.

[3] To provide instant reply service to customers using chat-bot.

[4] Toprovideapaymentgatewayforthecustomers.

[5] Theproposedsystemisusedtomaintainthecompany updatesononlineplatform.

5. Methodology

1. Itisourforemostresponsibilitytoknowthecustomer requirement.Firstly,Wegatherthebasicrequirement thenfurtherrequirementsareaddedtothelist.Afterall this,weanalysistherequirement

2. For this project we are going to make use of HTML,CSS,Bootstrap,Js,RazorPay,Firebase,Brainshop,Vs Code.

3. As the requirement are fixed, now the system architecture is designed and based on recommended changesthedesignisupdated.

4. Differentdiagramareusedtodescribetheworkingof system like class diagram, activity diagram, UML diagramsetc.

5. Now,asperdesignimplementationofprojectisstarted.

6. Testingisdoneforeachstepisdone.Differenttesting platform are used to check the ability of website to support different browsers and operating system (Testingplatformlikeselenium,Testtrail,Aptim,etc).

7. Based on testing results changes are done and deploymentofprojectisdone.

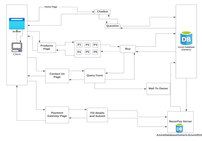
6. System Architecture

Figure 1 : System Architecture

7. Future Scope

In order to keep all of the data in the backend, we have employedcloudcomputinginthebuildingof websites.The website'sdetailsmaysimplybeupdated.Thewebsiteiseasy touse.Usersmayquicklyupdatedataandaddnewgoodsto thewebsite.

8 Result

Figure 2 : Home Page

Figure 3 : Product Page

© 2023, IRJET | Impact Factor value: 7.529 | ISO 9001:2008 Certified Journal | Page182

9. Conclusion

The web application for ’Skylark Engineering Associates’ presented in this report is beneficial for digitalizing marketingandexploringproductsandserviceswhichworks onwebtechnologies.Thebenefitofusingthistechniqueis thatitisunaffectedbythesizeorscaleofthepeople.This platform can be used by small and large businesses alike. Because of the application’s user-friendly interface, the program’sviewersdonotneedto beeducatedinorderto utilizeit,andtheymaydoitwithease.Admincankeeptrack ofeverythingthatisgoingoninhisbusiness,allowinghimto have a better handle on it. The fully automated method eliminates the need to manually making promotion of productsonaregularbasisandtheservicesincompany.The admin team are given access to an application that is accessed via a browser, which optimizes the old, timeconsuming,andmanual-basedprocedureofpromotionsof business by digitizing the entire process. This is the applicationlink: /https://skylarkenginnering.in/

10. Future Work

2395-0056

p-ISSN: 2395-0072

The proposed system could be further improved by implementingneweralgorithmsofrecommendationsystem and improving the user interface of the application. This project currently uses real-time database for the data storagewhichhavefewlimitationssuchasinabilitytouse filtersandsortingqueries.Infutureweareplanningtouse newerversionofFirebasei.e.Firestoreinordertoimprove the backend. This project is quite versatile in terms of expansion and can be upgraded in the near future as and when the need arises. To make UI of application user friendly, we are planning to move development to flutter, whichwillalsoincreasethesystem’sperformance.

ACKNOWLEDGEMENT

Itisourforemostdutytoexpressourdeepsenseofgratitude and respect to the guide Mr. A.S.Mali sir for his uplifting tendency and inspiring us for taking up this project work successful.WearealsogratefultoDr.N.V.Dharwadkar(Head ofDepartment,ComputerEngineering)sirforprovidingall necessaryfacilitiestocarryouttheprojectworkandwhose encouragingparthasbeenaperpetualsourceofinformation. We are thankful to and fortunate enough to get constant encouragement,supportandguidancefromallteachingstaff oftheComputerEngineeringDepartmentwhichhelpedusin successfully completing our project work. Also, we would like to extend our sincere esteems to all staff in the laboratoryfortheirtimelysupport.

REFERENCES

[1] SoftwareEngineeringBookbyRogerS.Pressman

[2] SoftwareTestingandQualityAssurance:Theory and PracticeBookbyKshirasagarNaikand PriyadarshiTripathy.

[3] The Definitive Guide to Firebase: Build Android AppsonGoogle’sMobilePlatformBookbyLaurence Moroney

[4] UML For The IT Business Analyst 2nd edition by Podeswa,HowardPaperback

BIBLIOGRAPHY

[1] K. Erkorkmaz and Y. Altintas, "High speed CNC systemdesign.PartII:modelingandidentification of feed drives", International Journal of Machine ToolsManufacture,vol.41,pp.1487-1509,2001.

[2] Y.-TTsengandJ.-HLiu,"High-speedandprecise positioningofanX-Ytable",ControlEngineering Practice,vol.11,pp.357-365,2003

[3] WangHaolin,XuZhiming,GanYi,WangShuangyuan and Yu Ying, "Design and implementation of fault

© 2023, IRJET | Impact Factor value: 7.529 | ISO 9001:2008 Certified Journal | Page183
International Research Journal of Engineering and Technology (IRJET) e-ISSN:
Volume: 10 Issue: 01 | Jan 2023 www.irjet.net
Figure 4 : About Us Page Figure 5 : Service Page Figure 6 : Payment Gateway Page

International Research Journal of Engineering and Technology (IRJET) e-ISSN: 2395-0056

early warning and diagnosis platform for CNC machinetoolsbasedonnetwork[J]",Machinetools andhydraulics,vol.2016,no.11,pp.181-188.

[4] XieHaijiao,"Researchon maintenancestrategyof CNCmachinetoolbasedonreliabilityanalysis[J]", Internal combustion engine and accessories, vol. 270,no.18,pp.93-95.

[5] IEEERecommendedPracticefortheInternet-Web Site Engineering, Web Site Management and Web Site Life Cycle IEEE Std 2001-2002 (Revision of IEEEStd2001-1999).

[6] A Domain-Driven Development Approach for EnterpriseApplications,UsingMDA,SOAandWeb Services

[7] WebService-BasedBusinessProcessDevelopment, ThreatModelingandSecurityAssessmentTool

Volume: 10 Issue: 01 | Jan 2023 www.irjet.net p-ISSN: 2395-0072 © 2023, IRJET | Impact Factor value: 7.529 | ISO 9001:2008 Certified Journal | Page184

Turn static files into dynamic content formats.

Create a flipbook