Sharer: A Web App For Carpooling

Page 1

International Research Journal of Engineering and Technology (IRJET) e-ISSN: 2395-0056

Volume: 10 Issue: 01 | Jan 2022 www.irjet.net p-ISSN: 2395-0072

Sharer: A Web App For Carpooling

Aman Singh1 , Pratik Dhumal2 , Hrithik Hadawale3, Akshay Pokharkar4 , Dr. Mahavir Devmane5

1Aman Singh, Student of Computer Engineering at V.P.P.C.O.E, Sion, Mumbai

2Pratik Dhumal, Student of Computer Engineering at V.P.P.C.O.E, Sion, Mumbai

3Hrithik Hadawale, Student of Computer Engineering at V.P.P.C.O.E, Sion, Mumbai

45Akshay Pokharkar, Student of Computer Engineering at V.P.P.C.O.E, Sion, Mumbai

5 Dr. Mahavir Devmane, Professor, Dept. of Computer Engineering, V.P.P.C.O.E, Sion, Mumbai ***

Abstract - Carpooling provides a hassle-free, viable and cheap way to move around. Carpooling is a form of ride sharing in which more than two people commute together in the same vehicle in order to save on the transportation cost. Carpooling is one technique that can be effortlessly instituted and can help solve a type of issues that preserve to plague urban regions, ranging from power demands, traffic congestion, transportation cost and pollution. We aim on making a web application that will enable the people to recognize if vehicles are accessible for carpool in theirfavored route.

Our web application “Sharer” is aimed towards a person who’s a habitual passenger and is searching out a reasonably priced and pleasant way of travelling. It’ll be beneficial for workplace commuters who are headed on a common direction and are prepared to share the transportation cost.

Key Words: Carpooling, transportation cost, ride sharing, pollution, traffic congestion

1. INTRODUCTION

Carpoolingisaneco-friendlyalternativetosingleoccupancy cartravelandcanalsobeaconvenientwaytosavemoney on gas and car expenses. Carpooling can be arranged informallyamongfriendsandco-workersthroughaformal carpoolingserviceorapp.Increaseinworldpopulationhas resultedinincreaseinrequirementoftransportationwhich hasinfluencedtheriseingreenhousegasemissions.Inthis paper,weareconferringaboutcreatingawebapplication thatallowsuserstoconnectwithotherpeopleintheirarea whoarelookingtocarpooltoacommondestination,suchas workorschool.Ourwebappalsoincludescapabilitiesthat permituserstolookforcarpoolpartners,connectwithone anotherandliaisetraveldetails.

Sharerisawebapplicationwhichactsasagatheringplace for carpoolers, both drivers and commuters. Users can exploreanddiscoverrides.Sharergivestheoptiontousers toposttheirjourneysorenrollforjourneyscreatedbyother users.Itwouldbenefitdriver/carownerbyprovidingthema side income. This web app would provide commuters affordableridesfortravellingtotheirdestination.Bothrider anddrivercanregisterthemselvesonthiswebapplication

forcarpooling.Drivercanposttheirtrips,costofjourney, route and seat availability. Riders can search for their convenienttrips,viewthefareandrequestfortheride.

1.1 Aims and Objectives

Theprincipleaimsandobjectivesbehindtheformulationof ourprojectareasfollows: Reducepeakhourcongestion

• MinimizepollutionandCO2emission

• Improve parking in areas which are experiencingparkingcrowdedness.

• Encouragingalternativemodesoftravelling

• Providesocialconnectionswithinthesociety.

• Save money on travel fare by sharing the vehicle.

• Lowering single occupancy travel journeys by accomplishingcarpoolingsystem.

• Curbpeakhourtraffic.

1.2 Literature Review

The primary step of our analysis consisted of reviewing variousavailablecarpoolingapplicationwithaviewtobring forththenecessitiestogetherwiththeupgradesforbuilding ourproject.

BlaBlaCarisoneofthelargestridesharingorganizationin theworld[4].BlaBlaCarwasconceivedinDecember2003by Frédéric Mazzella, and adapted in 2006. It connects passengers and drivers willing to commute together at a common route and split the fare of the trip. Across 19 countries, more than 20 million users are registered to BlaBlaCar. Users must sign up and build an exclusive web profile,containingratingsandreviewsbyotherusers,social users show how much exposure they have of the service, implyingthose withmorealsoknownas“ambassadors” –alluremorerideshares[5].Onemajordisadvantageofthis applicationisthatitonlyoffersinter-cityridesharingoptions

2022, IRJET | Impact Factor value: 7.529 | ISO 9001:2008 Certified Journal | Page134

©

International Research Journal of Engineering and Technology (IRJET) e-ISSN: 2395-0056

Volume: 10 Issue: 01 | Jan 2022 www.irjet.net p-ISSN: 2395-0072

whichourapplicationaimstocorrectandaddintra-cityride opportunitiestoo[6].

FolksVagn provides a community-based system aiding peopletosharerides[6] Whiletheridersgetridesatfare much economical than a regular cab service, the vehicle owner gets a share of the tariff. It is only available to corporatecustomersasitwarrantscompany’semailforsign up and has a prepaid account or E-wallet system for payment[5]

Thereisasystemforpaymentofride.Theprominenttaxirentapplication“taxiforsure”forAndroidwastheprimary Ridesharing application to facilitate Ride Sharing for “Vacationers.”Thiswasforpeoplewhoareonholidaytrips andintendtoinvestlesstimetravellinginordertopreserve theirmoney.Theylauncheditforafewroutessolely,suchas "Chandigarh-Delhi," "Mysore-Manali," and so on, and they wanttobolsterthisforthecommonpeopleinfuture[7]

R.ManziniandA.Pareschi[2]havegivenadecisionsupport systemfortheapplicationofcarpoolingsystem.Thiswillbe usedtosupportpassengerstoindeterminingwhichcarsto use.Swati.R.Tare,NehaB.KhalateandAjitaA.Mahapadi[3] have contributed by suggesting ideas on how make this applicationmoreuser-friendlyforpassengersandnotonly fordrivers.TheyespeciallyworkedonreliabilityofRealtime Systemandsecurityofwomantravellers.

MayurK.ThoratandRahulM.Lahakare[1]havegiven an overviewofCarpoolingsystemWithSMSalertsemphasizing moreonovercomingissuesencounteredbeforeandhowto makeitmoresecure.Theygavetheideaofusingitforboth inter-city and intracity travels. They tried to expand their user base to blind people also who can use speech recognitiontechniquetopreciselyknowthelocationatany time.

2. PROPOSED SYSTEM

Theproposedsystemisawebapplicationforthedriverwho is going to its destination as well as the commuter who wantstotravelfrompickuptotheirdesireddestination.

Therearetwotypesofusers:

1. Driver:Auserwhoisafull-timedriverandwishes tosharehisridewithotherpeoplealongthesame route.

2. Rider: Ridersareusersotherthandriverwhocan bookseatsinrealtimeandsharetheride.Theycan selectadriverfromthepoolofdriversavailable.

2.1 Modules

 LOGIN/REGISTER: Thereisaregistrationforfirst time users to create their account. A user who

alreadyhasaregisteredaccountcanlogintousethe servicesofthiswebapplication.

AUTHORIZATION: Forregistering withsharer, all usersneedtoverifytheiremailidaswellastheir mobilenumber.Usersalsohavetheoptiontoadd theirsocialmediaprofiles.

PROFILE PHOTO & GOVT ID: For completion of your sharer profile, it is obligatory for driver to providetheirdrivinglicenseaswellasanauthentic photoandanygovtid.

BROADCAST RIDES: Driverscanbroadcastridesto othersbyenteringthestartandendlocation,route aswellasfare.

SEARCH RIDES: Userscansearchforrideshaving thesamedestinationandrouteasthem.

GOOGLE MAP LOCATION: Destination can be selectedonmapbyusers.Whileusingsharer,itis desirable to keep your GPS on, for first-rate experience.

PAYMENT: Riderscansettlefareandpaythrough variouspaymentmethodsintegratedwiththeapp likeUPI,debitcard,creditcard,paytm,etc.

REVIEWS AND RATINGS: Toaidforthcomingusers register for the ride easily without any hesitation ridercanreviewandratethecarpoolingexperience withthedriver.

2.2 UML Diagrams

Fig-1: SequenceDiagram

©
Journal | Page135
2022, IRJET | Impact Factor value: 7.529 | ISO 9001:2008 Certified

International Research Journal of Engineering and Technology (IRJET) e-ISSN: 2395-0056

Volume: 10 Issue: 01 | Jan 2022 www.irjet.net p-ISSN: 2395-0072

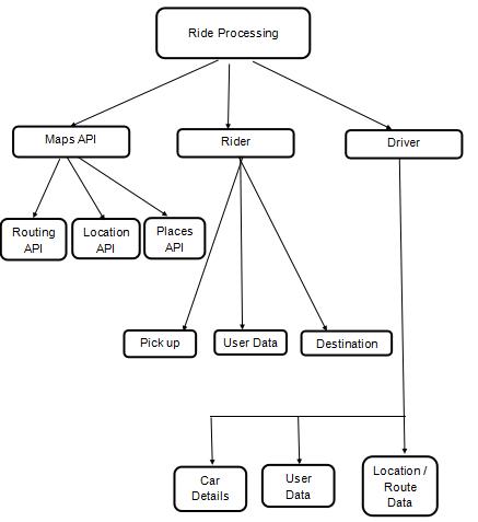
Google API’s Used:

Directions API - It is used to display route betweentwopoints.Routesimilarityisinferred based on this to broadcast ride request to specificdrivers[10]

Distance Matrix API - Itisusedtogetdistance betweentwopoints.Thisisusedtodecidefare ofride[10]

Geocoding API - It is used to convert a place name(For e.g.: Central Park, New York) to its corresponding coordinates(latitude and longitude)[10]. 

Maps JavaScript API - TheAPIisusedtomake callstodifferentAPIsusingJavaScript[10]  Places API - TheAPIisusedtogetsuggestions ofplaceswhenusertypesastring[10]

jQuery: jQuery is a JavaScript library designed to simplify HTML DOM tree traversal and manipulation, as well as event handling, CSS animation,andAjax[11].

JavaScript: JavaScript,oftenabbreviatedasJS,isa programming language that conforms to the ECMAScript specification. JavaScript is high-level, oftenjust-in-timecompiled,andmulti-paradigm.It has curly-bracket syntax, dynamic typing, prototype-basedobject-orientation,andfirst-class functions[12]

Bootstrap: Bootstrapisafreeandopen-sourceCSS framework directed at responsive, mobile- first front-end web development. It contains CSS- and JavaScript-baseddesigntemplatesfortypography, forms, buttons, navigation, and other interface components[13].

Python: Python is an interpreted, high-level, general-purposeprogramminglanguage[14]

Python Google Maps API: TheAPIisusedtomake callstodifferentAPIsusingPython[15]

4. CONCLUSIONS

Django Framework: DjangoisaPython-basedfree andopen-sourcewebframework,whichfollowsthe model-template-viewarchitecturalpattern[9].

Carpoolingsystemisaverypotentwayofcurbingpollution and traffic of vehicle on roads. It additionally proffers an environmentfriendlywaytotravelandprovidesanavenue for meeting new people. Due to delay caused in public transportsystem and becauseof theluxuries provided by private vehicle, most of the people still prefer private vehicles for travelling. Authentic sign up guarantees that

© 2022, IRJET | Impact Factor value: 7.529 | ISO 9001:2008 Certified Journal | Page136 Fig-2: CollaborationDiagram Fig-3: RideProcessingDataFlowDiagram 3.
USED TECH STACK:  HTML/CSS  PYTHON  BOOTSTRAP  DJANGO  SQLite
METHEDOLOGY

International Research Journal of Engineering and Technology (IRJET) e-ISSN: 2395-0056

Volume: 10 Issue: 01 | Jan 2022 www.irjet.net p-ISSN: 2395-0072

onlyauthorizedpeopleenterthevehicle,establishingtrust. Therefore,theproposedwebapplicationforcarpoolingwill beefficientincontrollingairpollution.

Sharerfollowsenterpriselevelapplicationprinciplesandis built to be highly available, scalable, performing and expansible.Itprovidesprivacyandsecureaccesstouser’s data. Sharer can be upgraded in several ways to provide moreflexibilityandperformance.

REFERENCES

[1] R.ManziniandA.Pareschi,“ADecision-SupportSystem fortheCarPoolingProblem,”Journalontransportation technologies,Vol.2,No.2,2012,pp.85101.DOI:10.4236/jtts .2012.22011.

[2] Swati.R.Tare,NehaB.KhalateandAjitaA.Mahapadi,” InternationalJournalofAdvancedResearchinComputer Science and Software Engineering 3(4)”, ISSN:2277 128XApril-2013,pp.54-57.

[3] Mayur K. Thorat, Rahul M. Lohakare, “International Journal of Engineering Research and Technology (IJERT)”,ISSN:2278-0181(ISO3297:2007)Vol.2,Issue 11.

[4] https://timesofindia.indiatimes.com/business/indiabusiness/frances-blablacar-drives-intoindia/articleshow/45878176.cms

[5] MangrulkarVipin,SuryawanshiPradnya,ThakurNavjit Singh, Khobragade Manthan, Shinde Vivek & Parkhi Mayuresh,“AreviewrealtimeSmartridepoolingand ride sharing system using android application” , IJMRETS,Volume:03,Issue:06,June2021

[6] Karuna Sree , Dr. Mohammed Tajammul, “Car Pooling System”,IJRAET,Volume:10Issue:04,April2022

[7] Akshay Raut, Rushikesh Bhosale, Kalpesh Avhad, MaheshSwati,SomeshJadhav,“ASurveyon:Realtime Smart Car Pooling and Ride Sharing System using Android Application” , IJRAR, Volume:07, Issue:01, March2020.

[8] SandraArun,VivekDubey,NileshKulal,“AppforRide Sharing”,IJERT,Volume:07,Issue:03,March2021.

[9] https://docs.djangoproject.com/en/dev/faq/general/# django-appears-to-be-a-mvc-framework-but-you-callthe-controller-the-view-and-the-view-the-templatehow-come-you-don-t-use-the-standard-names

[10] https://developers.google.com/maps

[11] https://jquery.com/

[12] https://developer.mozilla.org/enUS/docs/Web/JavaScript

[13] https://getbootstrap.com/docs/3.4/

[14] Kuhlman, Dave."A Python Book: Beginning Python, Advanced Python, and Python Exercises". Section 1.1. Archivedfromtheoriginal(PDF)on23June2012.

[15] https://realpython.com/api-integration-in-python/

2022, IRJET | Impact Factor value: 7.529 | ISO 9001:2008 Certified Journal | Page137

©

Turn static files into dynamic content formats.

Create a flipbook