Smart Fire-fighter cum Oil Tank Cleaner Robot

Page 1

10 XII December 2022 https://doi.org/10.22214/ijraset.2022.47507

ISSN: 2321-9653; IC Value: 45.98; SJ Impact Factor: 7.538 Volume 10 Issue XII Dec 2022- Available at www.ijraset.com

Smart Fire-fighter cum Oil Tank Cleaner Robot

Abstract: Nowadays, fire disasters are one of the most dangerous events that can occur unexpectedly and inflict significant damage. Humans face serious risks on the job such as heat exhaustion, burns, physical and mental stress. Additionally, they frequently come into contact with high levels of carbon monoxide and other toxic hazards. With these dangerous exposures, this line of work presents a likelihood for many diseases. Humans may not be able to react quickly enough when a fire breaks out. So, in order to solve this problem, a smart firefighter could be created. Similarly, oil tank cleaning is an important task which involves potential hazards such as, fires or explosions, toxic gas and vapor releases, oxygen shortages and other physical dangers. It can even cause exposure to radiation, and environmental contamination, among others. Cleaning the inner surfaces of tight facilities used primarily for storing bulk goods or oils, such as silos, receives special care. The build-up substance, the surface material, and the ambient conditions all influence confined space cleaning technologies. This document discusses four cleaning strategies. The proposed study examines firefighting robots and oil tank cleaning robots in order to achieve better results.

Keywords: Firefighting, UART protocol, Flame sensor, IOT, PCB

I. INTRODUCTION

Fire catastrophes are now one of the most dangerous occurrences that can strike at any time and cause major damage. Heat fatigue, burns, and physical and emotional stress are all severe hazards that humans experience on the job. They also come into touch with high levels of carbon monoxide and other hazardous risks on a regular basis. With these hazardous exposures, this line of employment puts you at risk for a variety of ailments. When a fire breaks out, humans may not be able to react quickly enough. As a result, a smart fireman might be developed to tackle this challenge. Similarly, oil tank cleaning is a critical operation that might result in fires or explosions, poisonous gas and vapors emissions, oxygen shortages, and other physical risks. It can even lead to radiation exposure and damage of the ecosystem, among other things. Cleaning the inside surfaces of tight facilities used largely for storing bulk products or oils, such as silos, requires extra attention. The type of build-up, the surface material, and the surrounding environment all have an impact on confined space cleaning technology. Four cleaning techniques are discussed in this paper. In order to get better outcomes, the suggested study investigates firefighting robots and oil tank cleaning robots.

II. LITERATUREREVIEW

If not adequately handled, a household fire can become a major concern. It might pose a major threat to the residents of that residence as well as others. "A Smart Fire Detection System Using IoT Technology with Automatic Water Sprinkler"[2] is the first paper we looked at. This research looks at a smart fire detection system that includes integrated sensors that not only detect fires but also warn property owners or emergency services so that appropriate action can be done.[2] This model is thought to be efficient, cost-effective, and quick to respond.

"Design and Manufacture of Indoor Intelligent Fire Fighting Robots"[1] was the next paper. The article discusses a smart indoor firefighting robot that aims to prevent home fires and reduce fire hazards. It also tries to make life easier for people. It highlights the importance of technology and science in society. The firefighting robot also has a fire extinguisher that can put out a fire. To collect and process environmental data, different modules are employed.[1] This robot may move on its own or be controlled in real time via a PC programme or a mobile application.

The next paper, "Development of Fire Fighting Robot (QRob),"[3] discusses the development of a robot firefighter that can be operated from a distance. It can detect fire and smoke in a short amount of time, navigate to the fire spot while avoiding obstructions, and then spray water to put out the fire. The QRob robot was created in such a way that it may be employed in places where people are unable to work. The controller can also put out a fire using a remote control from a distance. The ambient conditions around the robot can also be checked and monitored by the controllers.[3] It is possible because this robot is equipped with a camera that is linked to a smartphone.

International Journal for Research in Applied Science
)
& Engineering Technology (IJRASET
876 ©IJRASET: All Rights are Reserved | SJ Impact Factor 7.538 | ISRA Journal Impact Factor 7.894 |

ISSN: 2321-9653; IC Value: 45.98; SJ Impact Factor: 7.538 Volume 10 Issue XII Dec 2022- Available at www.ijraset.com

The article "IoT Based Fire Fighting Robot"[4] discusses a Fire Fighting Robot model that can be replaced by a regular Fire Protection Robot. This robot is capable of transmitting a cloud-based fire alert. A mobile application can easily display this alarm message. The user will also get access to live video of the fire.[4] This is achievable since the robot model and the user both have Android applications loaded. Communication between the operator and the hostages is also possible thanks to the robot's receiver. This is, in reality, a fantastic thing.

"A Fire Extinguishing Robotic Vehicle Controlled by an Android Application."[5] It describes how to find a certain type of fire and efficiently extinguish it. Models that use Bluetooth have a low operability, thus to address these issues, this study proposes several ways that would allow users to control fire from anywhere on the planet.[5] In this instance, real-time monitoring is also crucial. Sensor accuracy and ruggedness are quite critical.

III.DESIGNANDARCHITECTURE

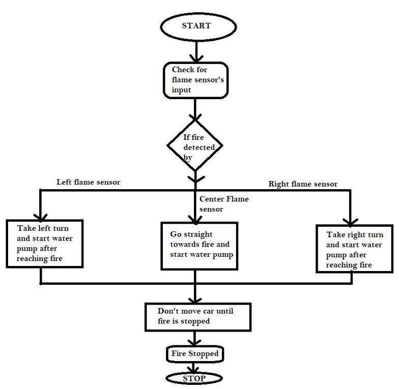
So, the entire briefing procedure is really straightforward. To begin, all flame sensors will become active when the setup is powered up. If a fire is detected, the automobile will go in the proper direction using the motor attached to it via the motor driver. After arriving at the fire, the car will come to a halt, and the relay will activate the water pump and servo motor. Then water will be sprayed exactly until the fire is out.

Fig. 1. Flowchart of fire extinguishing model

Fig. 2. Robot architecture

Because of its size, cost, and mechanism, the oil tank cleaning robot may be acceptable for other industrial tank cleaning but not for household tank cleaning. Furthermore, it’s tough, explosive-proof exterior might harm the plastic water tanks. There is also a machine for cleaning the water tank.

Journal
International
for Research in Applied Science & Engineering Technology (IJRASET)
877 ©IJRASET: All Rights are Reserved | SJ Impact Factor 7.538 | ISRA Journal Impact Factor 7.894 |

& Engineering Technology (IJRASET

ISSN: 2321-9653; IC Value: 45.98; SJ Impact Factor: 7.538

Volume 10 Issue XII Dec 2022- Available at www.ijraset.com

A. Components

1) Atmega 328P: Because of its sophisticated RISC design, the ATmega328P is a high-performance, low-power 8-bit AVR microcontroller that can execute 131 strong instructions in a single clock cycle. It's a CPU found in Arduino boards such as the Arduino Fio and Arduino Uno.

2) L298N Motor Driver: The L298N is a dual H-Bridge motor driver that allows for simultaneous speed and direction control of two DC motors. The module can power DC motors with voltages ranging from 5 to 35V and peak currents of up to 2A.

3) Flame Sensor: The Fire or Flame Sensor Module can detect flames with wavelengths ranging from 760 to 1100 nanometres. At 0.8m, little flames, such as a lighter, can be noticed. The sensor has a detection angle of around 60 degrees and is particularly sensitive to the flame spectrum.

4) BO Motor - Bo motor (Battery Operated) is a low-voltage DC geared motor that produces good torque and rpm. Bo motors with varied rated speeds are available here. When powered by a single Li-Ion cell, this motor can spin at around 200 rpm. Ideal for battery-powered, small robots.

5) Servo Motor - A servo motor is a rotary actuator that enables accurate angular position control. It is made comprised of a motor and a position feedback sensor. A servo drive is also required to complete the system. The feedback sensor is used by the drive to precisely control the motor's rotational position.

6) Battery - A battery is a device that uses an electrochemical oxidation-reduction (redox) cycle to convert chemical energy stored in its active components directly into electric energy. Electrons are transferred from one material to another via an electric circuit in this type of reaction.

7) Jumper Wires - Jumper wires are simply wires having connector pins on both ends that can be used to connect two places without the use of solder.

8) Mini Water Pump - In the home, a tiny submersible water pump is commonly used for cooking, cleaning, bathing, space heating, and watering flowers, among other things. A tiny submersible water pump is a centrifugal water pump, meaning it uses a motor to drive an impeller that rotates and pushes water outwards.

9) Mini breadboard - The modern breadboard allows you to connect electronic components simply by plugging them in. It gets its name from the long-defunct technique of prototyping circuits on a wooden board (or a real breadboard if one was available).

10) Car Chassis - Every vehicle is constructed on a chassis, which is a type of frame. This section is similar to the bones in a body in that it serves as a framework for the remainder of the structure.

11) Ultrasonic Sensor - The modern breadboard allows you to connect electronic components simply by plugging them in. It gets its name from the long-defunct technique of prototyping circuits on a wooden board (or a real breadboard if one was available).

12) ESP 32 - The ESP32 can work as a stand-alone system or as a slave device to a host MCU, lowering the communication stack overhead on the primary application CPU. Through its SPI / SDIO or I2C / UART interfaces, the ESP32 may communicate with other systems to provide Wi-Fi and Bluetooth capability.

B. Proposed System

As of today, oil tank cleaning robots are already being used on various fields and also, other robots for firefighting have been implemented in various countries. Our robot can successfully complete both the task; oil tank cleaning and firefighting. The robots now, mainly use Arduino as their processing unit. We have instead used a customized PCB and not used any ready-made microcontrollers like Arduino Uno. Locomotion in these robots is only possible in two directions, that is, in forward and backward direction. But our robot can not only move in forward and backward direction, but can also rotate in clockwise and anti-clockwise direction, enabling it to move in all four directions. This has been achieved by implementing PID for locomotion. This makes the robot not only user-friendly, but also very convenient. Oil tank cleaning process is usually carried out physically by humans. It is considered to be very tedious and difficult process, which involves many risks. This is where our robot can come in handy. It will eliminate all the hurdles in the process of oil tank cleaning and make the process smooth and efficient.

IV.RESULT

A smart firefighting robot vehicle that detects and attempts to control a fire has been successfully built and produced. Three flame sensors are included in this robot automobile. This automobile is controlled by an Atmega3283 chip and has one LM293 motor driver that controls the four-wheel motors. A water pump and a tiny container are placed in this car. The water pump is controlled by a relay.

International Journal for Research in Applied
Science
)
878 ©IJRASET: All Rights are Reserved | SJ Impact Factor 7.538 | ISRA Journal Impact Factor 7.894 |

ISSN: 2321-9653; IC Value: 45.98; SJ Impact Factor: 7.538 Volume 10 Issue XII Dec 2022- Available at www.ijraset.com

Fig. 4. PCB prototype

The suggested system is incredibly efficient and effective since it not only detects fire but also controls it by showering water. This device is also more efficient in its job than previous walking robots since, like a vehicle, it can do tasks quickly. Because of its small size, it might potentially be used to put out fires that humans can't reach. Or in situations where humans may face a potentially deadly threat.

In addition, several principles for robot movement and attraction to vertical structures are discussed. The majority of present cleaning robots are utilized in metal restricted spaces. After a thorough investigation, it was discovered that there isn't a single fully autonomous robot capable of cleaning oil tanks. This effort may provide a solution to the issue.

International Journal for Research in Applied Science
)
& Engineering Technology (IJRASET
879 ©IJRASET: All Rights are Reserved | SJ Impact Factor 7.538 | ISRA Journal Impact Factor 7.894 |
Fig. 3. Custom PCB design for the robot

ISSN: 2321-9653; IC Value: 45.98; SJ Impact Factor: 7.538 Volume 10 Issue XII Dec 2022- Available at www.ijraset.com

Fig. 5. Actual images of the robot

V. SCOPEOFTHEPROJECT

This robot may be used for cleaning in a variety of industries and can replace manual cleaning of oil or water tanks. It may also be used by firefighters to determine whether or not there is a fire that the sensors in it can detect. Because the robot contains a camera, it may potentially be used for surveillance. It may also show the user the path or provide a distance view of a place or duct where humans would be unable to visit.

VI.LIMITATIONS

Because this model can only detect fire and not the origin of the fire, it might be problematic in situations when the fire is triggered by electricity. It cannot also be used to extinguish huge flames. Because this robot automobile is not fireproof, there is no certainty that it will survive if a huge fire breaks out. There are some constraints that should be considered. Mechanical constraints: How to build the model to be robust, balanced, reliable and safe; Componential constraints: The quality of some components such as servo motor which damaged quickly; Environmental constraints: Flame sensor range; Monetary constraints.

VII. FUTURESCOPE

In the future, the firefighting robot car can collaborate with firemen, drastically reducing the risk of damage to victims. It is a ground-breaking piece of robotics research that aims to provide rational and timely access in order to save lives and prevent property damage. This firefighter robot car can be combined with emerging technologies such as IoT, AI, and machine learning to provide better outcomes and more advanced firefighting capabilities.

VIII. CONCLUSION

In conclusion we were able to showcase some of the applications of a IOT based robot which can used in various situations. One of which was ‘A oil tanker cleaning bot’ where we can manoeuvre the bot freely around any area with sufficient space using PID and IOT based software. Secondly with the same working method we can put it to another situation which was a ‘Fire Fighting bot’ where it can help out in the state of emergency without the endangerment of fire fighters. We achieved this by using heat sensors so that the bot can locate it accurately.

International Journal for Research in Applied Science
(IJRASET)
& Engineering Technology
880 ©IJRASET: All Rights are Reserved | SJ Impact Factor 7.538 | ISRA Journal Impact Factor 7.894 |

Technology (IJRASET

ISSN: 2321-9653; IC Value: 45.98; SJ Impact Factor: 7.538 Volume 10 Issue XII Dec 2022- Available at www.ijraset.com

IX.ACKNOWLEDGEMENT

This project model and paper wouldn’t have been possible without the support of our guide Dr. Kuldeep Vayadande. We were able to accomplish this project model because of the active participation of all our teammates. Finally, we would like to thank institute and university for exceptional support and giving us the opportunity to upskill us.

REFERENCES

[1] L. Chen, F.: Design and Manufacture of Indoor Intelligent Fire Fighting Robot. International Workshop on Electronic Communication and Artificial Intelligence (IWECAI), 201-204 (2020).

[2] H Alqourabah, A Muneer, S M Fati, F.: A Smart Fire Detection System using IoT Technology With Automatic Water Sprinkler. International Journal of Electrical and Computer Engineering (IJECE), vol. 9, no. 4 (2021).

[3] M Aliff, M I Yusof, N S Sani, A Zainal, F.: Development of Fire Fighting Robot (QRob). International Journal of Advanced Computer Science and Applications, vol. 10, no. 1 (2019).

[4] M Kanwar, L Agilandeeswari F.: IOT Based Fire Fighting Robot. In: 7th International Conference on Reliability, Infocom Technologies and Optimization (Trends and Future Directions) (ICRITO), pp. 718-723 (2018).

[5] K Patel, B K Pancholi F.: A Novel Fire Extinguishing Robotic Vehicle Controlled by Android Application. IEEE International Conference on Smart Technologies and Management for Computing, Communication, Controls, Energy and Materials (ICSTM), pp. 417-422 (2017).

[6] S Yousef, O Mowffaq, G Kamel F.: A Smart Firefighting Robot System (LAHEEB). International Journal of Engineering and Technology, vol. 11, pp. 359366 (2019)

International Journal
)
for Research in Applied Science & Engineering
881 ©IJRASET: All Rights are Reserved | SJ Impact Factor 7.538 | ISRA Journal Impact Factor 7.894 |

Turn static files into dynamic content formats.

Create a flipbook
Issuu converts static files into: digital portfolios, online yearbooks, online catalogs, digital photo albums and more. Sign up and create your flipbook.