Review on Seismic Performance of RC Structure by Considering Different Orientation and Classes

Page 1

11 I January 2023 https://doi.org/10.22214/ijraset.2023.48299

ISSN: 2321-9653; IC Value: 45.98; SJ Impact Factor: 7.538

Volume 11 Issue I Jan 2023- Available at www.ijraset.com

Review on Seismic Performance of RC Structure by Considering Different Orientation and Classes of Building

Ms. Pallavi Dhawane1 , Prof. Pooja Raut2

1Students, M-Tech Structural Engineering , Department of Civil Engineering , G H Raisoni Institute Of Engineering And Technology, Nagpur , Maharashtra.

2Project Guide , M-Tech Structural Engineering , Department of Civil Engineering , G H Raisoni Institute Of Engineering And Technology, Nagpur , Maharashtra.

Abstract: In the framework of this project, an attempt was made to find out the influence of the shape, size and direction of the rectangular columns of the construction plan on the general stiffness and seismic response of the building suffering from the earthquake. A multistory RC building is modeled using ETABS software with different column shapes (square and rectangular), column sizes (different cross-sectional area at building height), and column orientations to determine the effect of each on the stiffness and seismic response of the building. The analytical results of each model were compared in terms of base movement, overburden displacement, layer deflection and time period.

Keywords: Moment resisting System, Lateral Loads, ETABS, Seismic response etc

I. INTRODUCTION

All structures, especially tall structures, are designed for dynamic loads, which include earthquake and wind loads. In earthquakeprone areas, great attention is paid to seismic loads, while in cyclone-prone areas to wind loads. For a very tall structure, wind is considered to be the dominant load. According to relevant standards and specifications, the analytical procedure clearly shows significant differences in the calculation of wind and earthquake forces acting on structures [1]. For earthquake strength as a zone factor, building height and foundation type are important in assessing earthquake strength. The basic dimensions of wind load, height, base speed, terrain class and many other factors such as permeability are necessary to estimate the forces caused by wind. The structures are designed to withstand the effects of seismic forces and wind forces in addition to gravity. Earthquake force is rated according to IS 1893 (Part 1): 2002, while wind forces are rated according to IS 875 (Part 3): 1[1][2]. Lateral loads play a dominant role in the analysis and design of tall RCC buildings. In the analysis and design of the structure of tall buildings under lateral load, stiffness dominates. A moment-resisting frame is a structural system that carries lateral loads in low and medium-rise buildings. It carries the lateral load through the combined axial shear bending effect of beams and columns. Based on the construction concept of strong column and weak beam, the columns must be stiff compared to the beams to avoid structural deformations. Choosing the appropriate shape, size and orientation of the pillars of a building (especially a rectangular building) are the most important factors that control the total rigidity of the building structure. Adherence to these parameters leads to stiffening and deformation of the structure in the flexible mode under the influence of lateral loads.

II. PROBLEM STATEMENTS

1) Factors favoring the development of tall structures are rising land costs, development of urban areas, availability of high quality building materials and development of modern structural systems.

2) Increasing the height of a building will subject it to lateral loads such as earthquakes and wind. In the analysis and design of the structure of tall buildings under lateral load, stiffness dominates.

3) A structural system with an effective and reasonable height limit to carry lateral loads and control excessive lateral deflection of buildings is a good solution to this problem.

4) The moment-resisting frame is a structural system that withstands lateral loads in low and medium-rise buildings. The SMRF carries the lateral load through the combined axial shear bending of the beams and columns.

5) Based on the strong column-weak beam design concept, the columns should be stiff compared to the beams to prevent structural deformations. Choosing the appropriate shape, size and orientation of the columns of a building (especially a rectangular structure) are the most important factors that control the overall rigidity of the building.

International Journal for Research in Applied Science & Engineering Technology (IJRASET)
764 ©IJRASET: All Rights are Reserved | SJ Impact Factor 7.538 | ISRA Journal Impact Factor 7.894 |

Technology (IJRASET

ISSN: 2321-9653; IC Value: 45.98; SJ Impact Factor: 7.538

Volume 11 Issue I Jan 2023- Available at www.ijraset.com

III.OBJECTIVES

The objectives of proposed work are as follows:

1) To study the building with different geometrical plan configuration based on different aspect ratios under earthquake forces.

2) To study different classes of building and its effects due to earthquake.

3) Evaluations that can estimate the inelastic condition of buildings during an earthquake are analyzed using Seismic analysis.

4) To design and Seismic Performance on ETABS software for RC structure of earthquake resistant buildings to the criteria and details according to the applicable code.

5) To find out the effect of columns shape, size and orientation of rectangular shape columns on seismic response of building structure.

IV. LITERATURE REVIEW

This is a critical review of a previous work published in the literature. Technical articles published in Proceedings and other journals related to the assigned scope of work and understood the current status of the project being implemented. From such studies on the comparative effect of earthquake on structural building, objectives were formulated and analysis was done. Also IS 1893(Part1):2002 introduces important code from earthquake point of view, here are some important terminologies and code provisions. This standard deals with the assessment of the seismic load of various structures and the earthquake-resistant design of the building. Its basic provisions apply to buildings, high-rises, industrial and chimney-like structures, bridges, concrete and earth dams, embankments and retaining walls and other structures.

Dr. K. R. C. Reddy et. al. 2014 [1] It should be noted that wind loads are more critical than earthquake loads in most cases. Wind and earthquake loads increase with the height of the structure. Wind loads are more critical for tall structures than earthquake loads. Structures should be designed for loads applied independently in both directions due to critical wind or seismic forces. They estimate the wind load based on the design wind speed for that zone with a 20 percent variation. The resulting wind loads on the building were compared with seismic loads. Finally, wind loads are more critical than earthquake loads in most cases.

Dr. Suchita Hirde et. al. 2014 [2] It is observed that design parameters such as storey drift, storey displacement, storey deflection are calculated and compared to check wind force against seismic forces at different building heights. It can be seen that; Seismic zone V and wind zone VI are the strongest earthquake zones and wind zones according to IS codes. Therefore, 6 multi-story buildings in wind zone VI are analyzed and their performance is compared with buildings in seismic zone V of India to study wind force against 5 seismic forces. Y found that the effects of both seismic forces and wind forces on multistory buildings increase as the building height increases. Effect of earthquake forces compared with the effect of wind forces on performance of multistory buildings situated in seismic zone V and wind zone VI, earthquake is less effective than wind effect for tall buildings since tall buildings are more flexible and for short buildings earthquake is found to be more effective.

Kosta Talaganov et. al. 2004 [3] This study involves design of the structural system of such a unique symbol as is the Millennium cross, was a special professional challenge for the authors both as scientific applicative project and specific structural project. Therefore, all the activities realized within this study were aimed at making the Millennium Cross a long-lasting structure with a high level of static and dynamic stability. From the results performed it is noticed that the above two effects are predominant and crucial for structural safety evaluation. Due to the high seismicity of the region and the severe exposure of the structure to wind effects, there arose the need for consideration of these two types of effects upon the structure.

Azlan Adnan et. al. 2008 [4] From this study it can be noticed that the ESEA normally produced larger lateral load design forces than that from the SWA and EDRSA. The floor-to-floor drift indicator indicates that only non-structural parts of buildings can be affected. Earthquake static equivalent 6 is mainly checked by lateral loading followed by static wind loading and dynamic response spectrum analysis. They found that based on the shear response of the ESEA story, mid-rise buildings have potential failures at lower floors

Baldev D. Prajapati et. al. 2012 [5] They discuss the analysis and design procedure adopted for the assessment of a symmetrical tower block (G 30) due to the effects of Wind and EQ. power A total of 21 different models are analyzed and designed, and it shows that the steel-concrete composite building is a better choice. These buildings have R.C.C. a steel and composite building whose shear wall is considered a lateral force-resisting system.

Khaled M. Heiza et. al. 2012 [6] It should be noted that some recommendations have been proposed to improve the resistance of building structural and environmental systems to lateral loads. The effective parameters of the earthquake forces defined by each building code are the zone factor according to its location, the importance of the building, the type of structural system, the period coefficient depending on the dimensions of the building, the soil coefficient and the weight of the building.

International Journal for Research
in Applied Science & Engineering
)
765 ©IJRASET: All Rights are Reserved | SJ Impact Factor 7.538 | ISRA Journal Impact Factor 7.894 |

Technology (IJRASET)

ISSN: 2321-9653; IC Value: 45.98; SJ Impact Factor: 7.538

Volume 11 Issue I Jan 2023- Available at www.ijraset.com

They developed a program to analyze the behavior of structural buildings under wind pressure, as well as the corresponding static loads in case of earthquakes, taking into account all code factors.

Bimala Pillai et. al. 2017 [7] The focus of this research in the field of wind and earthquake engineering is to compare the dynamic behavior of a multi-story reinforced concrete building and a steel structure building and how they respond to wind and seismic excitations. Here the dead weight of the steel 8 framed structure is much less than the dead weight of the RCC framed structure. They found that the bending moment caused by the seismic force is reduced in the tall steel structure. This may have affected the cost of the material. In a steel structure, the total costs are much higher than in multi-story buildings. Concrete construction is durable and safe compared to steel construction.

Syed Rehanand et. al. 2014 [8] This study found that reinforced concrete composite building is a better option for seismic and wind loads. The deflection and coating deflection of steel and RCC structures are almost the same, but it is double the thin limit in composite structure. This is because composite structure is more flexible compared to RCC structure and steel structures. It is observed that the axial force in R.C.C. column is maximum and almost equal in steel and composite columns, maximum shear strength and maximum bending moment in composite beam is less than RCC beam. Steel and composite construction gives the structure more flexibility than R.C.C. which is best suited for lateral forces.

Dat Duthinh et. al. 2010 [9] This article proposes an approach to modify the ASCE 7 regulations to ensure that the risks contained in the ASCE 7 minimum requirements are not exceeded in areas where there is a single dominant hazard. This approach is a belief that the standard guarantees the risks of exceeding the defined limit. they are said to be essentially identical to the risks set out in the regulations for wind-only or earthquake-prone areas.

Hany J. Farran 2012 [10] Very long span suspension bridges are flexible structural systems. The development of new structural materials and computer analysis methods has greatly improved the adoption of these suspended cable structures. These flexible systems are sensitive to the dynamic effects of wind and earthquake loading. The main problem in dealing with these lateral forces is the calculation of wind load and seismic load magnitude. The structural effects, the structural response to such random lateral loads and the subsequent design of an effective lateral load resisting system require very sophisticated analysis and design methods. Sanhik Kar Majumder et. al. 2014 [11] Proposed recommendations for the development of different types of structures according to lateral load. 9 study both the effects and compare them according to IS: 875 (PART - 3) and IS: -1893-2002 (PART-1) codes and stated that the strength and intensity of an earthquake is determined by the zone. site factor, building, structural part, building dimensions and weight through dependent period coefficient and soil coefficient. They found that the earthquake force and magnitude defined by the zone factor affects each building based on its location, building weight, structural element, period coefficient depending on the size and weight of the building, and the soil factor and wind force, as well as the code-defined wind force by its location.

Nicola Storgaard 2015 [12] Focuses on the effects of earthquakes on buildings and which techniques can be used to limit damage in earthquakes. In this thesis on earthquakes and their effects on buildings, it is clear how important it is to understand, in addition to the causes and effects of earthquakes on buildings, how to avoid damage and loss of life.

Prof_Arya 2016 [13] The aim is to indicate the main influencing factors that cause poor performance during an earthquake and to give recommendations that should be considered in the design of multi-storey reinforced concrete buildings to achieve their adequate safety. behavior during future earthquakes. They highlight the main provisions of this Code. The Indian Standard Code IS: 1893 was suitably updated in 2002 to address various design issues related to seismic behavior of RC buildings. The appropriate quality of the structure and the stability of the infill walls and sections are additional safety requirements for the entire structure

Andrew John Pierre et. al. 2020 [14] This focuses on Building A, which appears strong enough to potentially collapse under seismic loads. Earthquake-resistant design is usually based on the analysis of elastic structures assigned a load factor to simulate extreme conditions. In case of an earthquake, the collapse behavior of the building structure is inelastic. Estimates to assess the inelasticity of buildings during an earthquake are analyzed using thrust analysis.

J. Proença, Carlos et. al. 2019 [15] The analysis was performed with two different nonlinear load models. The first model (as described above) was used until all supports in a given interlayer collapsed, resulting in a significant change in deformation and loading pattern. Early, pre-code reinforced concrete structures can withstand unspecified earthquakes. This situation is unacceptable especially for essential services such as health structures.

Prof. Dilip J.Chaudhari1 et. al. 2018 [16] This paper discusses the effect of soil-structure interaction on the seismic performance of the structure and the building is designed with life safety in mind. Performance analysis was performed and results were obtained using soil texture interaction. A comparative study is conducted between fixed base model (NSSI) HSSI, MSSI, SSSI models. The average of the seven peak responses of the story drift ratio, layer section and natural period is considered.

International Journal for Research
in Applied Science & Engineering
766 ©IJRASET: All Rights are Reserved | SJ Impact Factor 7.538 | ISRA Journal Impact Factor 7.894 |

& Engineering Technology (IJRASET

ISSN: 2321-9653; IC Value: 45.98; SJ Impact Factor: 7.538 Volume 11 Issue I Jan 2023- Available at www.ijraset.com

Design is then implemented to achieve the desired performance. It was found that soil-structure interaction can change the seismic performance of a building according to seismic force requirements and deformations

Paraskevi K. Askouni et. al. 2021 [17] This article investigates the seismic behavior of a class of reinforced concrete and steel mixtures. In particular, mixed-use buildings constructed with r/c (reinforced concrete) on the lower floors and structural steel on the upper floors are studied from the perspective of their widespread application in engineering practice. The need to investigate the seismic behavior of such mixed-use buildings stems from the fact that the existing literature is scarce and current seismic codes do not provide specific seismic design recommendations for them. To study the seismic behavior of r/c alloy steel buildings, a 3-D numerical model is used and five realistic r/c alloy buildings are simulated Du Guangqian et. al. 2019 [18 Based on the seismic performance evaluation of new and existing damaged buildings, the building structure can withstand earthquakes according to its strength and durability according to the structural strength-resistance theory, and the buildings are divided into four classes. . Due to the influence of time or seismic damage on the structure of reinforced concrete frame structures, their material properties have often deteriorated. Using the design concept of distributed computing to efficiently process large data, a dynamic evaluation model for the seismic performance of reinforced concrete frame structures is established.

Jawid Ahmad Tajzadah et. al. 2019 [19] n this article, an attempt was made to discover the influence of the shape, size and direction of the rectangular columns in the construction plan on the general stiffness and seismic response of the building exposed to an earthquake. A G 1-story RC building is modeled using ETABS software with different column shapes (square and rectangular), column size (different cross-sectional area at building height), and column orientation to study the effect of each on stiffness and seismic response. a building The analytical results of each model were compared in terms of base movement, overburden displacement, layer deflection and time period.

Several researchers have investigated the effect on reinforced concrete (RC) prefabricated industrial buildings, which have recently suffered excessive damage and significant direct and indirect damage, as many researchers have emphasized in their research.

Reinforced concrete (RC) industrial buildings revealed their vulnerability in recent earthquakes, highlighting structural and nonstructural damage that is most related to insufficient transfer of horizontal forces, i.e., in the connections between elements. Several studies have been carried out in the evaluation of seismic vulnerability of RC structures, the background of which is mainly the need to protect the existing building stocks and human lives.

V. RESEARCH METHODOLOGY

A. Performance Based Design

Performance-Based Seismic Design is a method for designing new buildings or seismic improvements to existing buildings with the specific goal of achieving specified performance goals in future earthquakes. The performance objectives are Operability (O), Immediate Occupancy (IO), Life Safety (LS), Collapse Prevention (CP) according to FEMA356, where in Figure 1, life safety is the main focus in reducing structural life safety hazards.

Figure - 1 Performance levels

Performance By design, performance levels are described as displacement because damage correlates better with displacement than with forces. It is based on the idea that performance goals can be linked to the level of structural damage that can be associated with displacement and drift over time.

International Journal for Research in Applied
Science
)
767 ©IJRASET: All Rights are Reserved | SJ Impact Factor 7.538 | ISRA Journal Impact Factor 7.894 |

ISSN: 2321-9653; IC Value: 45.98; SJ Impact Factor: 7.538 Volume 11 Issue I Jan 2023- Available at www.ijraset.com

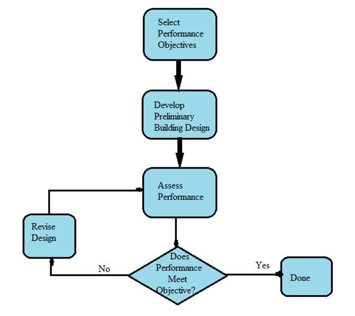
Figure 2 shows the typical process of design is to be followed.

Figure 2 – Flow chart of performance based design

SSI (Soil-Structure Interaction) is the effect of the free reaction of structures on the flexibility of the foundation soil. SSI can produce two different effects on the response of a structure, firstly, a change in the free field movement at the base of the structure and secondly, the introduction of deformation to the bearing soil due to the dynamic response of the structure. The former is called kinematic interaction, while the latter is called inertial interaction. There are two ways to implement soil structure interaction. The first is the direct method, where the soil structure and foundation are represented as a continuum and modeled together using the finite element method. Ground motion is defined as free field motion and is applied to all boundaries. Another method is the substructure method, where the material properties of the soil are used to connect springs to show the stiffness at the soil-foundation interface. The general base structure method is suitable for complex structural idealizations where the land area is idealized as a semi-infinite continuum or element system. For places where essentially similar soils extend to a great depth without a rigid boundary, such as the soil-rock interface. The substructure method is computationally more efficient than the direct method because most of the disadvantages of the direct method can be eliminated by using the substructure method. This middle floor construction report has been considered. First, the building and preliminary analysis are modeled using SAP2000 v19 and the design is done as per IS 56:2000. Performance analysis is then carried out by non-linear dynamic analysis and the building is designed according to the desired performance. In this study, the building is designed for Life Safety and DBE (Design Based Earthquake).

VI. CONCLUSION

In this project, the effect of column shape, size and direction of rectangular columns on the seismic response of the building is investigated. A G-story RC building is modeled using ETABS software with different column shapes (square and rectangular), column size (different cross-sectional area at building height), and column orientation to study the effect of each on stiffness and seismic response. In the analysis of the corresponding spectrum of each building model, the base section, lateral movement, deviation between floors and time period are found. The analysis result of each model was compared according to base movement, upper layer displacement, layer deviation and period.

REFERENCES

[1] Dr. K. R. C. Reddy, Sandip A. Tupat, “The effect of zone factors on wind and earthquake loads of high-rise structures” IOSR Journal of Mechanical and Civil Engineering (IOSR-JMCE)e-ISSN: 2278 – 1684,p-ISSN: 2320-334XPP 53-58

[2] Dr. Suchita Hirde, Mr. Vinay Magadum, “Severity of Earthquake Forces against Wind Forces for Multi-storey RCC Building” IOSR Journal of Mechanical and Civil Engineering (IOSRJMCE)e - ISSN: 2278 – 1684,p-ISSN: 2320 - 334X PP 71–75

[3] Kosta Talaganov, Mihailgarevski, Daniloristic and Vladomicov, “comparative dynamic stability study of a high –rise structure exposed to seismic and wind effects – case” STUDY 13th World Conference on Earthquake Engineering Vancouver, B.C., Canada August 1-6, 2004 Paper No. 778

[4] Azlan Adnan and Suhana Suradi, “Comparison on the effect of earthquake and wind loads on the Performance of reinforced concrete buildings” The 14th World Conference on Earthquake Engineering, October 12-17, 2008, Beijing, China.

[5] Baldev D. Prajapati and D. R. Panchal, “Study of seismic and wind effect on multi storey r.c.c., steel and composite building” M.E. Research Scholar & Assistant Professor, Applied Mechanics & Structural Engg. Deptt., Faculty of Techno. & Engineering, M. S. University of Baroda, Vadodara – 390001, Gujarat, India.

International Journal for Research in Applied
)
Science & Engineering Technology (IJRASET
768 ©IJRASET: All Rights are Reserved | SJ Impact Factor 7.538 | ISRA Journal Impact
7.894 |
Factor

in Applied Science & Engineering Technology (IJRASET)

ISSN: 2321-9653; IC Value: 45.98; SJ Impact Factor: 7.538 Volume 11 Issue I Jan 2023- Available at www.ijraset.com

[6] Khaled M. Heiza and Magdy A. Tayel, “Comparative Study of The Effects of Wind and Earthquake Loads on High-rise Buildings” Civil Engineering Department, Faculty of Engieering, Menoufiya University, EGYPT Vol. 3(1) – March 2012

[7] BimalaPillai, PriyabrataGuha, “Comparison between RCC and steel structure with wind and earthquake effect using Staad pro”. ISSN Print: 2394-7500, ISSN Online: 2394-5869,IJAR 2015; 1(6): 28-33

[8] Syed Rehan and S.H.Mahure, “Study of Seismic and Wind Effect on Multi Storey R.C.C. Steel and Composite Building” International Journal of Engineering and Innovative Technology (IJEIT) ISSN: 2277-3754 ISO 9001:2008 Certified Volume 3, Issue 12, June 2014.

[9] Dat Duthinh and Emil Simi, “Safety of Structures in Strong Winds and Earthquakes: Multi-hazard Considerations” Journal of Structural Engineering 136(3) · March 2010 with 18 Reads DOI: 10.1061/(ASCE)ST.1943-541X.0000108

[10] Hany J. Farran “Wind & Earthquake Response in Very Long Span Cable Stayed and Suspension Bridges”

[11] Sanhik Kar Majumder and Prof. Priyabrata Guha, “Comparison Between Wind And Seismic Load On Different Types Of Structures”, International Journal of Engineering Science Invention, ISSN (Online): 2319 – 6734, ISSN (Print): 2319 – 6726, www.ijesi.org Volume 3 Issue 4 || April 2014 || PP.41-54

[12] Nicola Storgaard, “Earthquakes and their effects on buildings” Constructing Architect, 7th semester.https://www.scribd.com/document/347255559/Earthquakes-and-Their-Effects-onBuildings

[13] Prof_Arya, “Steps for safe design and construction of Multistorey reinforced concrete buildings” Fundamentals for seismic design of RCC buildings.

[14] Andrew John Pierre , Irpan Hidayat , Seismic performance of reinforced concrete structures with pushover analysis , The 3rd International Conference on Eco Engineering Development , 2020.

[15] J. Proença, Carlos S. Oliveira And J.P. Almeida , Seismic Performance Assessment Of Reinforced Concrete Structures With Masonry Infilled Panels , Iset Journal Of Earthquake Technology 2019.

[16] Prof. Dilip J.Chaudhari1, Nikhil N. Chopade2 , Performance Based Seismic Design of RC Building with Consideration Of Soil Structure Interaction , International Research Journal of Engineering and Technology (IRJET) , 2018

[17] Paraskevi K. Askouni 1 and George A. Papagiannopoulos , Seismic Behavior of a Class of Mixed Reinforced Concrete-Steel Buildings Subjected to Near-Fault Motions , Infrastructures 2021.

[18] Du Guangqian ,1 Zheng Meng,2 and Wang Shijie , Evaluation of Seismic Performance of Reinforced Concrete Frame Structures in the Context of Big Data , Hindawi Complexity , Volume 2019.

[19] 1Jawid Ahmad Tajzadah and 2Proff. Vimlesh V. Agrawal , Effect of Column Size, Shape and Orientation on Seismic Performance of RC Building , Journal of Emerging Technologies and Innovative Research (JETIR) 2019

[20] Anupam Rajmani and Prof Priyabrata Guha, “Analysis of wind & earthquake load for different shapes of high rise building” Narula Institute of Technology, 81,Nilgunj Road, Agarpara, Kolkata,West Bengal

International Journal
for Research
769 ©IJRASET: All Rights are Reserved | SJ Impact Factor 7.538 | ISRA Journal Impact Factor 7.894 |

Turn static files into dynamic content formats.

Create a flipbook
Issuu converts static files into: digital portfolios, online yearbooks, online catalogs, digital photo albums and more. Sign up and create your flipbook.