Integrated Healthcare System Using Machine Learning

Page 1

10 XI November 2022 https://doi.org/10.22214/ijraset.2022.47520

ISSN: 2321 9653; IC Value: 45.98; SJ Impact Factor: 7.538

Volume 10 Issue XI Nov 2022 Available at www.ijraset.com

Integrated Healthcare System Using Machine Learning

Abstract: In this digital world, data is an asset, and enormous data was generated in all fields. Data in the healthcare industry consists of all the information related to patients. Here a general architecture has been proposed for predicting disease in the healthcare industry. Many of the existing models are concentrating on one disease per analysis. There is no common system present that can analyze more than one disease at a time. Thus, we are concentrating on providing immediate and accurate disease predictions to the users about the symptoms they enter along with the disease predicted. So, we are proposing an integrated system which used to predict multiple diseases by using Deep learning and machine learning. In this system, we are going to analyze Diabetes, Heart, and covid 19, and brain tumor disease analysis. Later many more diseases can be included. To implement integrated healthcare systems, we are going to use machine learning algorithms, and deep learning such as CNN.

The importance of this system analysis is that while analyzing the diseases all the parameters which cause the disease is included so it is possible to detect the disease efficiently and more accurately. In this prediction system, a user can analyze more than one disease on a single web application and if it is found that the result is positive then proper care guidance, diagnosis, and prescription will also give to the patient.

Also, the list of specialist doctors in that disease will also be given. In an integrated healthcare system, the user needs to select the name of the particular disease, enter its parameters and just click on predict. The corresponding machine learning model will be invoked and it would predict the output and display it on the screen.

Also, all the information will be stored securely in the database for generating reports and information for future use in understanding previous disease patterns.

Keywords: Machine Learning, Deep Learning, CNN, Flask, Disease detection, XGBoost, Random Forest

I. INTRODUCTION

Machine learning and deep learning are subfields of Artificial Intelligence that are playing a huge role in today’s time. From chatbots, object detection, recommendation system, and self driving cars to medical fields, we are finding them everywhere. The medical field generates a huge amount of patient data which can be prepared in a lot of ways. So, with the help of the combination of machine learning, and deep learning, we have created an integrated disease prediction system that can detect six diseases at a time. Many of the existing systems can predict only one disease at a time and that too with lower accuracy and lower speed. Lower accuracy can seriously put a patient’s health at risk.

We have considered six diseases for now which are heart disease, brain tumor, diabetes, covid, pneumonia, and Alzheimer, and in the future, many more diseases can be added. The user has to enter input parameters of the disease or upload MRI, chest scan, CT scan, or x ray image in the input field.

The system would display the output whether he/she has the disease or not. This project can help a lot of people as one can monitor the patient’s condition and take the necessary precautions thus increasing life expectancy. In this project, we are proposing a system used to predict multiple diseases by using Flask API and Python.

We are trying to develop a system for patients and doctors so that we have to reduce the gap between them. This system gives early detection and saves lots of lives by reducing the death rate of chronic diseases. Also, if a patient is found positive for that disease, we are trying to give them the information which is necessary for the diagnosis of that disease and a list of the specialist doctors related to that disease.

All the precautions related to that disease will give patients proper directions to cure that disease. Also, all the data of that patients will be saved in the database so that in the future doctor have access to this information for better treatment.

International Journal for Research in Applied Science & Engineering
(IJRASET)
Technology
1121 ©IJRASET: All Rights are Reserved | SJ Impact Factor 7.538 | ISRA Journal Impact Factor 7.894 |
Prof. Archana Ugale1 , Abhijeet Gadakh2 , Aniket Malunjkar3, Roshan Sawant4, Vaibhav Dhakane5 1, 2, 3, 4, 5Department of Information Technology, Sir Visvesvaraya Institute of Technology, Nashik

ISSN: 2321 9653; IC Value: 45.98; SJ Impact Factor: 7.538 Volume 10 Issue XI Nov 2022 Available at www.ijraset.com

II. LITERATURE SURVEY

Paper Title Authors Publications and Details Methodology

Multi Disease Prediction using Data Mining Techniques

Prediction of Heart Disease using Machine Learning Algorithms

Multiple Disease Prediction System

K. Gomathi, Dr. D. Shanmuga Priyaa

Santhana Krishnan J, Geeta S.

Ankush S, Ashish Y, Saloni S, Prof. Renuka N.

IJSSE Volume: 04, Issue: 2, Dec 2016

IEEE Xplore Apr 2019

data mining techniques that can be used for predicting different types of diseases.

Random Forest machine learning algorithm was used to predict heart disease

Advantages Disadvantages

No. of tests can be reduced, Robust, Efficient to use

Limited to only three diseases, More time required

Fast and Robust, Higher accuracy Specific to only one disease,

IRJET Vol 09 No 03 Mar 2022

Three diseases were predicted by using 3 ML algorithms

III. EXISTINGSYSTEM

User friendly UI, Fast and efficient prediction

Internet connectivity is required

In the existing system, the dataset used for training and testing of the model is very small, for patients and diseases with specific disorders. These systems are mostly built for the prediction of only one disease at a time. These systems also give lower accuracy due to inadequate datasets. The pre selected attributes may sometimes not satisfy the changes in the disease and its affecting factors which could lead to inaccuracy in results. Also, these existing systems only give focus on predictions of different diseases with various algorithms but they are not focusing treatment and any other tips for fast recovery from that disease.

IV. PROPOSEDSYSTEM

We are proposing a system that will be simple to handle and also provide a user friendly user interface. It should be time efficient. In order to make it accurate and less time consuming to do predictions we are providing adequate input entries to fulfill the values of all attributes. This system will work to reduce the gap between doctors and patients. For now, we are taking six diseases to predict in this system. Brain tumor, heart disease, diabetes, covid 19, Alzheimer, and pneumonia. We are developing a deep learning model by using CNN and VGG16 to do better predictions of these three diseases, brain tumor, heart disease, and pneumonia. Also, for the remaining disease, we are using Random Forest and XGBoost algorithms. The data pre processing and feature extractions are two very important steps for building an accurate model. In this system, if patients are found with a disease, then the system will automatically give health tips and specialist doctors list in nearby localities for better treatment and fast recovery from that disease. We are using the Flask framework for making a user friendly user interface.

V. SYSTEM ARCHITECTURE

International Journal for Research in Applied Science
)
& Engineering Technology (IJRASET
1122 ©IJRASET: All Rights are Reserved | SJ Impact Factor 7.538 | ISRA Journal Impact Factor 7.894 |
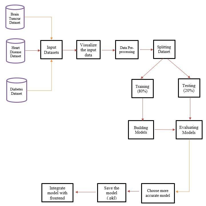
Fig.
1 System Architecture

ISSN: 2321 9653; IC Value: 45.98; SJ Impact Factor: 7.538

Volume 10 Issue XI Nov 2022 Available at www.ijraset.com

In this system architecture, we are only showing three datasets for the optimization of space in the figure. We can also show six datasets in the architecture. For each prediction of each disease the used model is different. The data pre processing is done on each dataset differently to remove all redundancies, missing values, and noise from the data. After cleaning data is fit for the training of different algorithmic models on it. After data is converted into training data (80%) and testing data (20%). The model is built on training data and evaluated on testing data. When the model achieves good accuracy then the model is saved in a pickle file using the pickle module. Then using the flask web application framework, we can build a responsive user interface to fetch data from the server.

VI. SYSTEM REQUIREMENTS

A. Hardware Requirements

1) Works on: Laptops, Computers, and mobile

2) RAM: Minimum 2GB and above

3) CPU: Dual Core or Quad Core Processor

B. Software Requirements

1) Browsers supported: Chrome, Brave, Microsoft Edge

2) Technology used: HTML, CSS, JavaScript, Python, Flask

3) Platform: VS Code, Jupyter Notebook, Google Collab

VII. CONCLUSIONS

This paper gives the research of multiple experiments done in this field. This healthcare system supports many diseases prediction in a single web app using different machine learning and deep learning packages. The main purpose of this project is to build a system that would predict five to six diseases at one time with high accuracy. Also, the system must be highly secure and have an easy and responsive user interface. Because of this integrated system patient doesn’t need to traverse different websites which saves time.

VIII. ACKNOWLEDGMENT

We would like to express our sincere gratitude to our project guide Prof. Archana Ugale for providing help during the research, which would have seemed difficult without their motivation, constant support, and valuable suggestions. We also thank our college and our respected teachers for giving us the platform to prepare a project on the topic “Integrated Healthcare System using Machine Learning”. The research carried out for the project helped us learn a lot of things and also gave us practical thinking with the technologies that were used in this project.

REFERENCES

[1] Priyanka Sonar, Prof. K. JayaMalini,” Diabetes Prediction Using Different Machine Learning Approaches”, 2019 IEEE,3rd International Conference on Computing Methodologies and Communication (ICCMC)

[2] Archana Singh, Rakesh Kumar, “Heart Disease Prediction Using Machine Learning Algorithms”, 2020 IEEE, International Conference on Electrical and Electronics Engineering (ICE3)

[3] Binal A. Thakkar, Mosin I. “Hasan, Mansi A. Desai, “Healthcare decision support system for swine flu prediction using naïve bayes classifier”,” IEEE”,101 105,2010

[4] Subhash C. Pandey, “Data Mining techniques for medical data: A Review”,” IEEE”, 2016 [5] (2002) The IEEE website. [Online]. Available: http://www.ieee.org/ [6] www.youtube.com

International Journal for Research in Applied
Science & Engineering Technology (IJRASET)
1123 ©IJRASET: All Rights are Reserved | SJ Impact Factor 7.538 | ISRA Journal Impact Factor 7.894 |

Turn static files into dynamic content formats.

Create a flipbook
Issuu converts static files into: digital portfolios, online yearbooks, online catalogs, digital photo albums and more. Sign up and create your flipbook.
Integrated Healthcare System Using Machine Learning by IJRASET - Issuu