Automated Object Identifing and Sorting Robot

Page 1

10 XI November 2022 https://doi.org/10.22214/ijraset.2022.47594

ISSN: 2321 9653; IC Value: 45.98; SJ Impact Factor: 7.538

Volume 10 Issue XI Nov 2022 Available at www.ijraset.com

Automated Object Identifing and Sorting Robot

Dhiransh Saxena1 , Potnuru Sai Vamsi2 , Chaitanya V Eedala3 , Gagan Karthik K4

1, 2, 4Dept. of Electronics and Communication Engineering, 3Dept. of Computer Science, VIT University

Abstract: The rapid growth of industries has led to the need for various automation robots that can make the operation process more efficient. Industries of various sectors like food, mining and automobiles demand a robot that can identify and sort different items which are either too heavy or dangerous to be done manually by humans. The robot also gets the work done with minimal error and in less time which in turn increases the profitability of the operation.In this project we built an prototype of such robotic arm which can automatically identify and sort different object using open cv and YOLO algorithm .The robotic arm is controlled by a microcontroller and has four servo motors .It consists of four Degrees of Freedom to sort the objects.

Keywords: component, formatting, style, styling, insert (key words)

I. INTRODUCTION

Robotics has become an indispensable part of our lives from strategic military operations to dull applications of household and cleaning. Among the various applications of robotics, object picking has been one of the most emerging fields in terms of projects. The demand for lifting heavy object or those which are dangerous to be handled by humans has been the main factor that led to the need of such robots. The aim of this project is to construct a demo model of a robotic arm that can perform various activities related to picking up certain objects and placing it at a specific location desired by the user and also using the same approach to sort objects. The robotic arm that is being developed is an inexpensive method by using lightweight Plastic. The arm of the robot has 4 degrees of freedom categorized as Gripper, forward/backward,up/down and left/right which unitedly can comfortably grab any object. We also worked with cloud for to and fro transfer of data. Our project can be further worked upon to include the negative angles and increase the strength to comfortably operate on heavy objects.

II. LITERATURE SURVEY

The paper [1], presents the development of an autonomous ball picking robot.The main objective was to increase the capability of a 6 axis industrial robot. The project was performed to demonstrate an autonomous capability of the robot to deal with a dynamic operational environment. The system developed features like visual processing on two cameras by an outside computer. One camera search for objects randomly launched at the robot to determine the location and color, while, the other camera is used for digital feedback control of the gripper style end effector. The project has demonstrated how the outside sensors and processing can control a robot to grip and sort objects by colour and location.

In paper [2], a robotic sorting arm based on colour recognition technique was demonstrated . the image processing algorithms and Inverse Kinematics algorithm were combined to develop a robotic arm that can sort objects according to their shape and colour. The paper also mentioned that performing image processing on Raspberry Pi will reduce the size of the system while increase the efficiency in terms of power consumption also Installing light sensors can reduce the interference from the environment and using more Sophisticated neural network can help the system differentiate a larger variety of the objects.

In paper [3], the team managed to design and implement a robotic arm that has the talent to accomplish simple tasks like light material handling. They designed and built the robot arm from acrylic material where servo motors were used to perform links between arms and execute arm movements

The design of the robot arm was limited to four degrees of freedom since this design allows most of the necessary movements and keeps the costs and the complexity of the robot competitively.

In paper [4]an object sorting robotic arm based on colour sensing was developed . This can be useful to categorize the objects which move on a conveyor belt. The proposed method of categorization is based on colour of the object. In this project the system categorizes balls of three different colours. The detection of the particular colour is done by a light intensity to frequency converter method. The robotic arm is controlled by a microcontroller based system which controls DC servo motors.

International Journal for Research in Applied Science
)
& Engineering Technology (IJRASET
1346 ©IJRASET: All Rights are Reserved | SJ Impact Factor 7.538 | ISRA Journal Impact Factor 7.894 |
Vellore, India

ISSN: 2321 9653; IC Value: 45.98; SJ Impact Factor: 7.538 Volume 10 Issue XI Nov 2022 Available at www.ijraset.com

Paper [5] has discussed about the process of sorting objects and how they can be done by using autonomous machines that can recognize objects. It presented a system in which a robotic arm sorts objects according to their colour and shape. Objects are categorized into three colours which are red blue and green. The objects are also differentiated based on their shape into two categories, one with edges and other without edges. The image of the object to be sorted is captured using a webcam and image processing is done using MATLAB. The robotic arm was controlled by an ARM 7 based system. Geared DC motors were used for operating the robotic arm.

Paper [6] presents the colour based object sorting system which uses the machine vision and the operations in image processing. The main objective was to develop a compact, easy and accurate objects sorting machine using real time color image processing method to continuously evaluate and inspect the color deformity using camera based machine vision. The servomotors used in the roboarm plays the vital role as control movement of the roboarm wholly depends control signal given to servo motor. Hence to operate the system accurately the synchronization between IR sensors, dc motors of the conveyor belt and roboarm is very essential.

Paper [7] presented a system in which a robotic arm sorts objects according to their colour and shape. The objects are categorized into three colors which are red blue and green. The objects are also differentiated based on their shape into two categories, one with edges and other without edges. The image of the object to be sorted is captured using a webcam and image processing is done using MATLAB. They used the ARM7 based system to control the robotic arm and Geared DC motors were used for operating the robotic arm.

In paper [8], The project led to the development of a new compact soft actuation unit intended to be used in multi degree of freedom and small scale robotic systems such as the child humanoid robot “iCub”. Compared to the other existing series elastic linear or rotary implementations the proposed design shows high integration density and wider passive deflection. The miniaturization of the newly developed high performance unit was achieved with a use of a new rotary spring module based on a novel arrangement of linear springs. Their control scheme is a velocity based controller that generates command signals based on the desired simulated stiffness using the spring deflection state.

In paper [9],the project deals with the designing of a Synchronized Robotic Arm, which is used to perform all the basic activities like picking up objects and placing them. They have designed a robotic arm, synchronized it with the working arm which allows it to perform the task as the working arm does. The work done by the robotic arm would be highly precise, since they have used a digital servo motor. They have used a servo motor of 230 oz inch. This robotic arm can also be used for precision works. For instance some work has to be done very precisely but the conditions do not suit human beings. In such conditions, this robotic arm can be used remotely and the task can be accomplished. The programming is done on ATMEGA 8 Microcontroller using Arduino programming.

III. METHODOLOGY

A. Robotic Arm Controller

In order to control the Robotic Arm an IOT based platform is being used. In this project we have used Blynk which is capable of connecting phone with different microcontrollers. Blynk provides us with a cloud database which would be used to communicate between Blynk app and microcontroller. In Blynk four buttons have been defined for four different parameters and assign voltage variable to all these four buttons. In order to control the robotic arm, we connect to ESP8266 using unique Ids.When we use the buttons in the Blynk app, data is being sent to the cloud and then it is being fetched using ESP8266 and the servo motors are being controlled which are used to control the robotic arm.

International Journal for Research in Applied
Science & Engineering Technology (IJRASET)
1347 ©IJRASET: All Rights are Reserved | SJ Impact Factor 7.538 | ISRA Journal Impact Factor 7.894 |
Fig
1. Circuit Diagram

ISSN: 2321 9653; IC Value: 45.98; SJ Impact Factor: 7.538 Volume 10 Issue XI Nov 2022 Available at www.ijraset.com

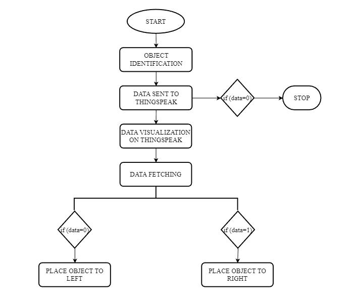
B. Objected detection and automatic sorting

In order to detect objects we are using OpenCV library and YOLO algorithm You Only Look Once, with python. We detect object using a web camera and then we send 3 different signals for our small objects. The signal are as follows:

1) A signal ’1’ is being sent when we detect a eraser

2) A signal ’2’ is being sent when we detect a Elephant

3) A signal ’0’ is being sent for NULL REQUEST, that is when we want to stop the robotic arm so that it can wait for the next data.

The cloud used in this project is ThingSpeak Cloud, an open source cloud platform. ESP8266 is used to communicate the data with ThingSpeak cloud.

Response of Robotic Arm on receiving different signals is as follows:

a) On receiving the signal ’1’ the robotic arm will pick up the object and place it to the right.

b) On receiving the signal ’2’ the robotic arm will pick up the object and place it to the left.

c) On receiving the signal ’0’ the robotic arm stops so that it can wait until the next data is received and both the LED’s will turn on. C. Flowchart

IV. RESULTS

International Journal for Research in Applied
)
Science & Engineering Technology (IJRASET
1348 ©IJRASET: All Rights are Reserved | SJ Impact Factor 7.538 | ISRA Journal Impact Factor 7.894 |
Fig. 2. Hardware Model of the Robotic Arm

ISSN: 2321 9653; IC Value: 45.98; SJ Impact Factor: 7.538 Volume 10 Issue XI Nov 2022 Available at www.ijraset.com

Fig. 3. Detection of Person and Eraser with Label and Confidence Value

Fig. 4. Python Command Window data is sent to the cloud (ERASER)

Fig. 5. Graphical Data Visualisation in Thingspeak (ERASER)

Fig. 6. 1 is displayed in numeric field when ERASER is detected’

International Journal for Research in Applied
)
Science & Engineering Technology (IJRASET
1349 ©IJRASET:
are Reserved | SJ
|
|
All Rights
Impact Factor 7.538
ISRA Journal Impact Factor 7.894

ISSN: 2321 9653; IC Value: 45.98; SJ Impact Factor: 7.538 Volume 10 Issue XI Nov 2022 Available at www.ijraset.com

Fig. 7. Detection of Person with Label and Confidence Value

Fig. 8. Python Command Window data is sent to the cloud (ELEPHANT)

Fig. 9. Graphical Data Visualisation in Thingspeak (ELEPHANT)

Fig. 10. 2 is displayed in numeric field when ELEPHANT is detected

Fig. 3 and Fig. 7 shows the object detection of the respective objects using YOLO algorithm. Fig. 4 and Fig. 8 shows the output from the Python console through which we will know the real time information of the working. Fig. 5 and Fig. 9 shows a graph plotted against the data received and time at which the data is received. Fig. 6 and Fig. 10 shows the final data which is to be fetched by the ESP8266.

Journal
)
International
for Research in Applied Science & Engineering Technology (IJRASET
1350
©IJRASET: All Rights are Reserved | SJ Impact Factor 7.538 | ISRA Journal Impact Factor 7.894 |

ISSN: 2321 9653; IC Value: 45.98; SJ Impact Factor: 7.538 Volume 10 Issue XI Nov 2022 Available at www.ijraset.com

REFERENCES

[1] Karl Nicolaus, Jeremy Hooper, Richard wood and Chan Ham, De velopment of an autonomous ball picking robot, 2016 International Conference on Collaboration Technologies and Systems (CTS), IEEE, 2016.

[2] Yonghui Jai, Guojun Yang and Jafar saniie. Real time colour based sort ing robotic arm system, International Conference on Electro Information Technology (EIT) IEEE, 2017.

[3] Ashraf Elfasakhany, Eduardo Yanez, Karen Baylon, Ricardo Salgado, Design and Development of a Competitive Low Cost Robot Arm, Inter national Journal of Emerging Technology and Advanced Engineering, Volume 3, Issue 5, May 2013, pp 10 15.

[4] Aji joy, Object sorting robotic arm based on colour sensing, International Journal of Advanced Research in Electrical, Electronics and Instrumen tation Engineering (An ISO 3297: 2007 Certified Organization) Vol. 3, Issue 3, March 2014.

[5] Balkeshwar Singh, Kumaradhas , N. Sellappan, Evolution of Industrial Robots and their Applications, IJEIT, Volume 2, Issue 2, November 2011, pp24 26.

[6] Prof. D. B. Rane, Gunjal Sagar S, Nikam Devendra V, Shaikh Jameer U, “Automation of Object Sorting Using an Industrial Roboarm and MATLAB Based Image Processing”, International Journal of Emerging Technology and Advanced Engineering, Volume 5, 2004.

[7] Lee, J. Kim, M. Lee, et al. “3D visual perception system for bin picking in automotive sub assembly automation,” Automation Science and Engineering (CASE), 2012 IEEE InternationalConferenceon, 2012, pp.706 713.

[8] T N. Tsagarakis, M. Laffranchi, B. Vanderborght, and D. Cald well, “Acompact soft actuator unit for small scale human friendly robots”,IEEE International Conference on Robotics and Automation Conference(ICRA), 2009, pp. 4356 4362.

[9] GoldyKatal, Saahil Gupta, ShitijKakkar,”Design And Operation Of Synchronized Robotic Arm”, International Journal of Research inEngi neering and Technology, Volume: 02 Issue: 08, Aug 2013

International
Journal for Research in Applied Science & Engineering Technology (IJRASET)
1351 ©IJRASET: All Rights are Reserved | SJ Impact Factor 7.538 | ISRA Journal Impact Factor 7.894 |

Turn static files into dynamic content formats.

Create a flipbook
Issuu converts static files into: digital portfolios, online yearbooks, online catalogs, digital photo albums and more. Sign up and create your flipbook.
Automated Object Identifing and Sorting Robot by IJRASET - Issuu