Raport de sustenabilitate 2021

Page 1

Raport de sustenabilitate 2021 HeidelbergCement România

Mesajul Președintelui Despre Raport

Cifre cheie 2021

Performanța economică Premii și afilieri Guvernare corporativă Etică și responsabilitate în afaceri

Dezvoltarea de produse inovatoare Managementul riscului

Misiune și valori Angajamentele noastre pentru sustenabilitate 2030 Progresul nostru în 2021 Analiza de materialitate

Interacțiunea cu stakeholderii

Cum se manifestă impactul nostru Materiale și deșeuri Utilizarea resurselor de apă Biodiversitate Energie Emisii de gaze cu efect de seră

Echipa noastră Mediul de lucru Formare și dezvoltare profesională Beneficii pentru angajații noștri

Sănătate și securitate în muncă

Furnizori –Parteneriate durabile Comunități –Implicare consecventă

Indexul de conținut GRI

1 2 3 4 5 �� Compania noastră �� Strategie, indicatori și obiective �� Capitalul natural �� Capitalul uman �� Capitalul social 2 �� Index GRI �� cuprins

Mesajul Președintelui

Dragi prieteni, De mai bine de un deceniu, publicăm anual indicatorii de sustenabilitate relevanți pentru impactul economic, social și de mediu al activităților noastre.

Suntem printre primele companii din România care și-au

Suntem mândri că avem setat cel mai ambițios obiectiv din industrie, și anume de a reduce emisiile nete de CO2 la 400 kg/t de ciment, însemnând o reducere de aproape 50% față de anul 1990. Pentru a ne atinge acest target, avem stabilite planuri de acțiune pe termen scurt (Strategia „Beyond 2020”), mediu (Obiective accelerate 2030) și lung (Angajament 2050).

Implementarea planurilor care susțin această strategie are la bază investiții constante în tehnologii de vârf care vizează reducerea emisiilor, utilizarea deșeurilor drept combustibili alternativi, optimizarea mixului nostru de produse și îmbunătățirea continuă a proceselor operaționale.

La HeidelbergCement România privim întotdeauna cu un pas înainte și ne dorim să facem mereu nu doar ce este legal, ci și ce este etic. Fiind unul dintre liderii industriei cimentului, și responsabilitatea pe care o avem este pe măsură, fie că vorbim despre bunăstarea angajaților noștri, a comunităților în care ne desfășurăm activitatea sau despre utilizarea responsabilă a resurselor naturale. În același timp, suntem conștienți că tranziția de la progresul liniar al civilizației umane din ultimii mii de ani la unul circular poate fi realizată doar cu implicarea tuturor părților.

menținut constant acest angajament pentru transparență și deschidere în fața stakeholderilor noștri, indiferent dacă reglementările legislative în vigoare o cereau sau nu. Totodată, această tranziție nu se poate întâmpla dintr-o dată, ci este nevoie de setarea unor obiective și, cel mai important, de stabilirea unui plan detaliat de acțiune și implementarea unor măsuri și programe care să conducă la atingerea obiectivelor stabilite. Astfel, în 2021, la nivel de Grup, ne-am reconfirmat obiectivele de reducere a emisiilor de dioxid de carbon până în anul 2030, validându-le științific, în conformitate cu scenariul de limitare a încălzirii globale până la 1,50°C. Este esențial ca decarbonizarea sectorului materialelor de construcții să fie realizată în conformitate cu ultimele dovezi științifice.

În același timp, suntem bucuroși că avem o echipă dedicată și parteneri de încredere, care își aduc aportul la îndeplinirea acestor obiective. Pentru că relațiile de lungă durată se clădesc pe respect, încredere și sprijin, comunicăm frecvent și transparent atât cu angajații, partenerii și clienții noștri, cât și cu comunitățile locale. Credem că doar prin colaborare, putem, împreună să reconstruim, prin deciziile pe care le luăm azi, viitorul.

În continuare, vă invit să descoperiți progresul înregistrat în acest an, dar și programele și proiectele pe care le implementăm în comunitățile noastre.

Dr. Florian Aldea Președinte - Director General HeidelbergCement România
�� Compania noastră �� Strategie, indicatori și obiective �� Capitalul natural �� Capitalul uman �� Capitalul social 3 �� Index GRI �� cuprins

Despre raport

Acesta este al optulea raport de sustenabilitate al HeidelbergCement România.

Raportul prezintă indicatorii de performanță non-financiară aferenți activității noastre în anul 2021 (01 ianuarie 2021 - 31 decembrie 2021) și a fost dezvoltat în conformitate cu cerințele Directivei 2014/95/UE, transpusă în legislația națională prin Ordinul Ministerului Finanțelor Publice nr. 1.938/2016 și prin Ordinul Ministerului Finanțelor Publice nr. 3.456/2018.

Raportul a fost dezvoltat în conformitate cu Standardele Global Reporting Initiative (GRI) 2016, opțiunea De Bază (Core) și include informații care prezintă performanța economică, socială și de mediu a HeidelbergCement România S.A. (în continuare

denumită „HeidelbergCement România”, „Societatea”, „Compania”). Pentru o mai bună înțelegere a contextului în care operăm, acolo unde am considerat că este relevant, au fost incluse și informații cu privire la activitatea Grupului HeidelbergCement.

Conținutul raportului a fost dezvoltat pe baza procesului de materialitate desfășurat în perioada iunie-august 2021.

Informațiile prezentate în acest raport nu au fost supuse unei verificări externe.

Pe tot parcursul acestui proces, echipa HeidelbergCement România a avut parte de susținerea specialiștilor în sustenabilitate The CSR Agency.

Pentru întrebări, sugestii sau sesizări cu privire la acest raport, ne puteți contacta la:

Bogdan Arnăutu Manager Comunicare și Sustenabilitate bogdan.arnautu@heidelbergcement.ro Sediul central HeidelbergCement România Șos.București-Ploiești 1A Bucharest Business Park, clădirea C2 013681 București, România

Tel: +40 21 311 59 76/+40 21 311 59 75 Fax: +40 21 311 59 74/+40 21 311 59 73 heidelbergcement@heidelbergcement.ro www.heidelbergcement.ro

Compania noastră �� Strategie, indicatori și obiective �� Capitalul natural �� Capitalul uman �� Capitalul social

4 �� Index GRI �� cuprins
��
1 Cifre cheie 2021 Performanța economică Premii și afilieri Guvernare corporativă Etică și responsabilitate în afaceri Dezvoltarea de produse inovatoare Managementul riscului

Grupul HeidelbergCement

Fondat în 1873 în Germania, Grupul HeidelbergCement este prezent în Europa Centrală și de Est încă din 1989. La nivel mondial, HeidelbergCement este una dintre cele mai mari companii de materiale de construcții, cu operațiuni ce se întind pe cinci continente.

Activitățile principale ale HeidelbergCement cuprind producția și distribuția de ciment, agregate, beton și asfalt. Astfel, produsele din portofoliul nostru ajută la construcția locuințelor, clădirilor și infrastructurii necesare pentru a veni în întâmpinarea nevoilor unei societăți aflate într-o permanentă evoluție și schimbare.

Europa de Sud și de Vest Europa de Nord și de Est, Asia Centrală

Financiar Sustenabilitate Transformare Digitală Belgia Franța Germania Italia
Spania Regatul Unit Albania
Bulgaria Croația
Canad Statele Unite ale Americii Bangladesh Brunei China India Indonezia Malaysia Singapore Thailanda Australia Benin Burkina Faso Republica Democrată Congo Egipt Gambia Ghana Liberia Maroc Mozambic Africa de Sud Tanzania Togo Israel Turcia ~51.000 de angajați lucrează în ~3.000 unități de producție în >50 de țări în 5 continente. Vânzări globale: · 126,5 mil. tone de ciment și clincher · 306,4 mil. tone de agregate La sediul nostru central din Heidelberg lucrează angajați originari din 60 de țări. 6 �� Index GRI �� cuprins �� Compania noastră �� Strategie, indicatori și obiective �� Capitalul natural �� Capitalul uman �� Capitalul social
America de Nord Asia și Zona Pacificului Africa și Bazinul EstMediteraneean
Olanda
Bosnia și Herțegovina
Cehia Danemarca Estonia Georgia Grecia Ungaria Islanda Kazahstan Letonia Lituania Norvegia Polonia România Rusia Suedia Slovacia

HeidelbergCement România

Suntem prezenți de peste 23 de ani în România și, alături de partenerii noștri, contribuim la creșterea pe termen lung a economiei românești, atât în mod direct, prin produsele pe care le punem pe piață, cât și indirect, prin proiectele pe termen lung pe care le construim în comunitățile unde ne desfășurăm activitatea.

În 2021 activitatea noastră s-a desfășurat în fabricile de ciment de la Tașca, Fieni și Chișcădaga și în stațiile de betoane, carierele de agregate și balastierele de agregate din întreaga țară.

Din cele 21 de stații de betoane, trei au fost închise în 2021 (două dintre ele în luna iunie și una în luna septembrie). De asemenea, din totalul de 12 cariere și balastiere de agregate, una nu a fost activă din punct de vedere operațional în 2021.

Societatea produce și comercializează ciment și betoane de diverse clase (de înaltă rezistență, pentru îmbrăcăminți rutiere, pentru lucrări hidrotehnice și de uz general), precum și agregate de carieră și de balastieră.

Mai multe informații despre produsele noastre puteți găsi accesând următorul link:

Produse HeidelbergCement România.

7 �� Index GRI �� cuprins �� Compania noastră �� Strategie, indicatori și obiective �� Capitalul natural �� Capitalul uman �� Capitalul social

Lanțul valoric

Materii prime

Extracție din carierele proprii

Reciclarea reziduurilor minerale și a materialelor provenite din demolări

Suport

Transport și pompare betoane

Pre-tratare deșeuri

Furnizori suport

Clienți

Proiecte de infrastructură din sectorul public

Proiecte comerciale

Proiecte din sectorul privat

Producție

��
��
��
��
��
��
��
��
Alte materii prime
Utilități
Logistică
Servicii și întreținere
��
��
��
��
��
Ciment
Betoane
Agregate
Asfalt
��
��
��
��
��
��
��
Transport ciment
8 �� Index GRI �� cuprins �� Compania noastră �� Strategie, indicatori și obiective �� Capitalul natural �� Capitalul uman �� Capitalul social

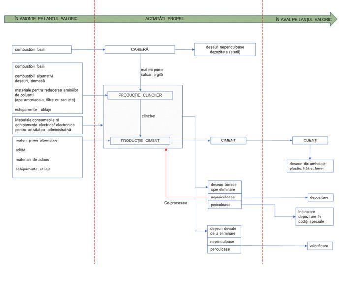
De la calcar la

beton

Materiile prime folosite pentru producția de ciment (calcar, argilă și marnă) sunt extrase din cariere la nivel regional. Acestea sunt concasate la dimensiunea pietrișului rutier, apoi amestecate și omogenizate în fabrica de ciment. După adăugarea altor componente (nisip și pirită), piatra concasată brută este măcinată într-o făină fină și uscată. Această făină brută este apoi arsă într-un cuptor rotativ la temperatura de 1.450°C, care declanșează transformarea chimică în urma căreia rezultă clincherul de ciment. În procesul de ardere din cuptor se folosesc combustibili alternativi și materii prime alternative precum anvelope uzate, plastic uzat sau biomasă. Clincherul răcit este depozitat temporar în silozuri iar apoi este măcinat pentru a se obține ciment, alături de aditivi precum gips și adaosuri.

Materialul finit, cimentul este încărcat vrac în camioane tip siloz, trenuri sau barje. O mică parte este ambalată în saci. Cimentul este în general transportat direct pe șantierele de construcții sau la stațiile de betoane, unde este amestecat cu agregate (nisip și pietriș) într-un raport de 1:4 și apă, pentru a se obține betonul proaspăt. Aditivii speciali conferă betonului anumite proprietăți, cum ar fi întărirea foarte rapidă sau lentă. Amestecul de beton finit este livrat cu ajutorul autobetonierelor.

�� Compania noastră

�� Strategie, indicatori și obiective �� Capitalul natural �� Capitalul uman �� Capitalul social

9 �� Index GRI �� cuprins
Siloz de clincher Aditivi Moară de ciment Silozuri de ciment Camion ciment vrac Mixer Aditivi Ciment Apă Autobetonieră Ciment însăcuit Materii prime alternative Măcinare și uscare Producerea clincherului de ciment Măcinarea cimentului Încărcare și expediere Fabricarea betonului proaspăt Livrare Extracția materiei prime Carieră Concasor Preomogenizare Clincher Cuptor rotativ Calcinator Schimbător de căldură / turn cicloane Combustibili alternativi Pregătirea materiei prime Ardere De la calcar la beton Agregate (nisip și pietriș) Combustibili fosili (cărbune) 10 �� Index GRI �� cuprins �� Compania noastră �� Strategie, indicatori și obiective �� Capitalul natural �� Capitalul uman �� Capitalul social
Cifre cheie 316 de furnizori evaluați din perspectiva impactului de mediu 83 de furnizori evaluați din perspectiva impactului social >10,9 mil. lei valoarea investițiilor comunitare MEDIUL NATURAL SOCIAL 25,55% scădere a intensității emisiilor de gaze cu efect de seră din Scope 2 (market-based) față de 2020 850 bărbați 76,23% 265 femei 23,77% 1.115 angajați 40 ore bărbați 41 ore femei Media orelor de formare profesională 84,60% din totalul cheltuielilor cu furnizorii au fost direcționate către cei 93,23% furnizori locali Gold Level Recognition în cadrul Romanian Corporate Sustainability and Transparency (CST) Index, pentru transparență și performanță în sustenabilitate Noi ținte de reducere a emisiilor nete de CO2400 kg/t de ciment* Investițiile realizate în tehnologii pentru reducerea impactului asupra mediului au dus la diminuarea emisiilor de gaze cu efect de seră cu 588.072 tone CO2 eq 33,71% rata combustibililor alternativi *producție de clincher și adaosuri minerale 11 �� Index GRI �� cuprins �� Compania noastră �� Strategie, indicatori și obiective �� Capitalul natural �� Capitalul uman �� Capitalul social

Performanța economică

Dorim să ne continuăm creșterea, pe termen lung, într-un ritm susținut, care să genereze în același timp impact pozitiv în economia românească.

Suntem conștienți că atingerea obiectivelor de business pe care ni le-am stabilit este posibilă doar dacă generăm valoare adăugată și pentru comunitățile în care operăm.

Astfel, obiectivele noastre sociale și de mediu sunt integrate alături de obiectivele economice, în strategia de business a companiei și totodată, în sistemul de remunerare al echipei de management. Ne dorim ca dincolo de calitatea produselor, clienții noștri să beneficieze de un parteneriat durabil, caracterizat de performanță și integritate.

Începând cu 1998, an care marchează lansarea operațiunilor grupului HeidelbergCement în România, investițiile totale pe piața locală se ridică la aproximativ 550 milioane euro, inclusiv costurile de achiziție. Investițiile totale de mediu pentru modernizarea celor trei divizii – ciment, betoane și agregate se ridică la o valoare totală de peste 57,4 milioane euro.

Investițiile au reprezentat dintotdeauna o prioritate, atât pentru creșterea afacerii, cât și în sprijinul dezvoltării durabile.

În 2021, contribuția HeidelbergCement România la bugetul de stat a depășit

*incluzând impozitul pe profit, impozite pe salarii, contribuții comunități, sponsorizări, alte impozite și taxe)

38,2mil.€. ��
12 �� Index GRI �� cuprins �� Compania noastră �� Strategie, indicatori și obiective �� Capitalul natural �� Capitalul uman �� Capitalul social

[ lei ] 2021

2020

ACTIVE IMOBILIZATE - TOTAL 535.253.485 562.185.413

ACTIVE CIRCULANTE - TOTAL din care 928.373.070 1.198.149.544

INDICATORI DIN CONTUL DE PROFIT ȘI PIERDERE

Cifră de afaceri netă 1.351.605.296 1.330.355.677

Venituri totale 1.405.577.192 1.554.882.529

Cheltuieli totale 1.147.214.219 1.034.308.914

Stocuri (materii prime, materiale, producție în curs de execuție, semifabricate, produse finite, mărfuri etc.)

238.027.696 217.609.917 Creanțe 681.851.642 971.018.179

Casă și conturi la bănci 1.457.589 3.108.120

Cheltuieli în avans 6.142.981 3.069.096

Datorii 216.647.027 244.822.827 Venituri în avans 24.742.295 25.722.882 Provizioane 40.056.347 73.530.901

CAPITALURI - TOTAL din care 1.188.323.867 1.419.327.443

Capital subscris vărsat 283.410.400 283.410.400

PROFITUL SAU PIERDEREA BRUT(Ă)

Profit 258.362.973 520.573.615 Pierdere 0 0

PROFITUL SAU PIERDEREA NET(Ă) A EXERCIȚIULUI FINANCIAR

13 �� Index GRI ��

cuprins

Informațiile nu sunt prezentate la nivelul de detaliu prevăzut de standard motivat de faptul că acestea reprezintă informații confidențiale ale întreprinderii, iar dezvăluirea acestora ar putea genera un dezavantaj concurențial acesteia. [ lei ]
INDICATORI DIN BILANȚ
��
��
și
��
natural ��
��
social
Profit 213.833.088 444.836.664 Pierdere 0 0
Compania noastră
Strategie, indicatori
obiective
Capitalul
Capitalul uman
Capitalul

Premii și afilieri

HeidelbergCement, atât la nivel de Grup, cât și local este membru în diverse asociații și inițiative care reprezintă interesele membrilor lor în fața mediului politic, mediului economic și a publicului larg. Aceste afilieri promovează, de asemenea, un schimb de informații cu alte companii și organizații cu privire la probleme globale actuale.

La nivel de Grup facem parte din:

Asociația Globală pentru Ciment și Beton

Global Cement Concrete Association

În calitate de membru fondator al Asociației Globale a Cimentului și Betonului (GCCA), ne propunem să consolidăm în continuare inovația și durabilitatea la nivel global. Una dintre cele mai importante sarcini ale asociației este de a arăta cum pot fi abordate în viitor provocările din domeniul construcțiilor - în legătură cu protecția climei, de exemplu - cu ajutorul betonului. În 2021, HeidelbergCement a avut un rol esențial în elaborarea și publicarea Concrete Future, foaia de parcurs detaliată a GCCA care stabilește calea către decarbonizarea completă a industriei la nivel mondial până în 2050.

Consiliul Mondial al Clădirilor Verzi

World Green Building Council

Scopul acestei afilieri este de a dezvolta împreună sisteme de certificare pentru construcții durabile și de a face proiectarea, construcția și gestionarea clădirilor mai durabile. Suntem, de asemenea, implicați activ în organizația globală umbrelă a Consiliilor pentru clădiri ecologice, Consiliul Mondial pentru Clădiri Verzi, iar din 2020, HeidelbergCement este partener oficial al Rețelei Regionale Europene (ERN).

econsense

Forum for Sustainable Development of German Business

Această rețea globală de companii germane are ca scop promovarea dezvoltării durabile în mediul de afaceri și de a-și asuma colectiv responsabilitatea socială. Astfel, această rețea reprezintă un partener și în forum de experți pentru dialogul cu instituțiile politice, comunitatea științifică, mass-media și societatea.

Fundația ClimăEconomie

Stiftung KlimaWirtschaft

Fundația pentru economie climatică, cunoscută anterior sub numele de Foundation 20 reprezintă o rețea de afaceri care susține o politică progresistă în domeniul climei prin dezvoltarea unei abordări intersectoriale care să aibă ca rezultat transformarea industrială către neutralitatea climatică.

14 �� Index GRI �� cuprins �� Compania noastră �� Strategie, indicatori și obiective �� Capitalul natural �� Capitalul uman �� Capitalul social

Premii

CDP (Carbon Disclosure Project)

În 2021, HeidelbergCement a obținut nota maximă A în ratingul de sustenabilitate CDP în domeniul protecției climei și, prin urmare, a fost clasat pe „Lista A - Schimbări Climatice”. În domeniul „Implicarea furnizorilor”, HeidelbergCement a primit, de asemenea, calificativul A, precum și un calificativ Apentru „Securitatea apei”.

Moody’s ESG Solutions

În ratingul realizat de Vigeo Eiris, unitatea de rating ESG din cadrul Moody’s, HeidelbergCement a primit, în octombrie 2021, un scor general de 63, ceea ce ne plasează în top 3 cele mai bine cotate companii din 25 de companii din industria materialelor de construcții.

MSCI ESG

HeidelbergCement a fost primit ratingul

AA pentru a șasea oară consecutiv. Analiza realizată de MSCI urmărește să măsoare rezistența pe termen lung a unei companii în fața riscurilor financiare relevante cauzate de factorii de mediu, sociali și de guvernanță (ESG).

Sustainalitycs

În decembrie 2021, HeidelbergCement a obținut un scor de 27,4 în cadrul analizei realizate de Sustainalitycs ESG Risk Rating, plasându-se astfel în categoria de risc mediu.

�� Patronatul din industria cimentului și altor produse minerale pentru construcții din România (CIROM)

�� Patronatul Producătorilor de Agregate Minerale (PPAM)

�� Asociația de Standardizare din România (ASRO)

�� GS1 România

�� Consiliul Investitorilor Străini (FIC)

�� Camera de Comerț și Industrie RomânoGermană (AHK)

�� Camera de Comerț Româno-Americană (AmCham)

�� Camera de Comerț și Industrie București (CCIB)

�� Federația Operatorilor Români de Transport (FORT)

�� Coaliția România Sustenabilă (CRS)

CST Index 2021

Scorecard-ul CST Index este realizat pentru a analiza nivelul de performanță și transparență privind sustenabilitatea și responsabilitatea corporativă în rândul companiilor din România. Acesta are la bază o analiză complexă prin care sunt evaluați 70 de indicatori de sustenabilitate, grupați în 10 categorii și ia în considerare cele mai importante referințe din domeniul sustenabilității, printre care: Obiectivele de dezvoltare durabilă, GRI Standards, CDP, LBG sau Dow Jones Sustainability Index.

HeidelbergCement România a primit, în 2021, Gold Level Recognition, înregistrând un scor de 94 din 100 pentru informațiile prezentate în raportul de sustenabilitate 2020. Studiul este realizat de The Azores Sustainability & CSR Services.

Rezultatele evaluărilor în 2021, la nivel de Grup: Afilieri la nivel local:
15 �� Index GRI �� cuprins �� Compania noastră �� Strategie, indicatori și obiective �� Capitalul natural �� Capitalul uman �� Capitalul social

Guvernare corporativă

Ne-am asumat un angajament ferm în ceea ce privește practicile de guvernare corporativă responsabile.

Politicile și procedurile interne sunt elaborate astfel încât să urmărească și să conducă la respectarea strictă a reglementărilor legislative naționale și internaționale aplicabile, adoptând în același timp cele mai înalte standarde în ceea ce privește practicile sociale și de mediu responsabile.

16 �� Index GRI �� cuprins �� Compania noastră �� Strategie, indicatori și obiective �� Capitalul natural �� Capitalul uman �� Capitalul social

Conducerea companiei

Societatea este condusă de un Director General, care îndeplinește și funcția de Președinte al Consiliului de Administrație.

Consiliul de Administrație are în componența sa trei membrii și se reunește o dată la două luni.

Rolul Consiliului de Administrație este susținut de Comitetul Executiv (EXCOM), care se reunește lunar.

Consiliul de Administrație

Nume și Prenume / Funcție / Naționalitate / Vârstă

Dr. Florin Aldea

Președinte – Director General Română / >50

Ernest Jelito

Administrator neexecutiv Poloneză / >50

Christian Mikli Administrator neexecutiv Germană / 30-50

Acționariat

În luna iunie 2021, structura acționariatului din cadrul HeidelbergCement România S.A. s-a modificat după cum urmează: Acționariat / Procent acțiuni

HeidelbergCement Central Europe East Holding B.V. / 99,97431287%

HeidelbergCement Netherlands

Holding B.V. / 0,02568713%

din membrii Consiliului de Administrație sunt de naționalitate română

Comitetul Executiv

Nume și Prenume / Funcție / Naționalitate / Vârstă Componența la 31 decembrie 2021

Dr. Mihaela Trăistaru

Director Betoane Română / >50

Claudiu Orbeci

Director Agregate Română / 30-50

Sorin Trifa Director Financiar Română / >50

Simona Radu

Director Resurse Umane Română / >50

Cristian Voinițchi

Director Tehnic – Ciment/ Director Fabrica de Ciment Fieni Română / 30-50

Adrian Greavu

Director de Vânzări – Ciment Română / 30-50

Dr. Manole Popa

Director Juridic Română / 30-50

Florentin Ghica

Director de Achiziții Română / 30-50

Gabriel Rotaru

Director, Fabrica de Ciment Chișcădaga Română / >50

Marius Lupa

Director, Fabrica de Ciment Tașca Română / 30-50

Bogdan Arnăutu Manager Comunicare și Sustenabilitate Română / 30-50

18,18%

din pozițiile ocupate în Comitetul Executiv sunt deținute de femei

18 100%

din membrii Comitetului Executiv sunt de naționalitate română

100 33%
33
17 �� Index GRI �� cuprins �� Compania noastră �� Strategie, indicatori și obiective �� Capitalul natural �� Capitalul uman �� Capitalul social

Etică și responsabilitate în afaceri

Compania și-a asumat angajamentul de a-și desfășura activitatea în conformitate cu legislația și reglementările locale și internaționale, aceasta incluzând respectarea cu strictețe a principiilor, standardelor și liniilor directoare ale organismelor internaționale, precum Organizația pentru Cooperare și Dezvoltare Economică (OCDE), Organizația Națiunilor Unite (ONU) și Organizația Internațională a Muncii, cu privire la drepturile omului, condițiile de muncă, anticorupția, aspectele sociale și de mediu, respectarea legislației în domeniul concurenței, dar și abordarea relațiilor de afaceri cu onestitate, transparență, integritate și profesionalism.

Totodată, HeidelbergCement Grup

este semnatar al Pactului Global al Națiunilor Unite (United Nations Global Compact), luându-și astfel angajamentul de a respecta și integra în toate activitățile desfășurate cele 10 principii care definesc responsabilitatea socială corporativă a unei companii în direcția respectării drepturilor omului, standardelor muncii, protecției mediului și prevenirea faptelor de corupție.

Prin asumarea celor 10 principii, compania și-a luat angajamentul:

Drepturile omului

P1: să sprijine și să respecte protecția drepturilor universale ale omului și

P2: să se asigure că nu sunt complici ale abuzurilor în ceea ce privește drepturile omului. Muncă

P3: să susțină libertatea de asociere și să recunoască efectiv dreptul de negociere colectivă,

P4: să susțină eliminarea tuturor formelor de muncă forțată și obligatorie,

P5: să susțină eliminarea efectivă a muncii desfășurate de către minori,

P6: să suțină eliminarea discriminării în ceea ce privește angajarea și ocuparea forței de muncă.

Mediu

P7: să promoveze o abordare preventivă a provocărilor legate de protecția mediului natural,

P8: să întreprindă acțiuni pentru promovarea unei responsabilități solide față de mediu,

P9: să încurajeze dezvoltarea și promovarea tehnologiilor prietenoase cu mediul. Anticorupție

P10: să lupte împotriva tuturor formelor de corupție, inclusiv extorcarea și darea de mită.

18 �� Index GRI �� cuprins �� Compania noastră �� Strategie, indicatori și obiective �� Capitalul natural �� Capitalul uman �� Capitalul social

Prevenirea și combaterea corupției

Societatea are zero toleranță față de fapte sau comportamente ce ar putea duce la apariția unor incidente de corupție. Toate relațiile noastre cu furnizorii, clienții și autoritățile statului sunt bazate pe corectitudine, transparență și conformare cu legile și reglementările aplicabile.

La nivelul companiei, politica anticorupție și comportamentul pe care îl așteptăm de la toți angajații noștri sunt descrise în Codul de Conduită Profesională al HeidelbergCement România, care reprezintă fundația companiei.

De asemenea, toți angajații trebuie să cunoască și să respecte prevederile Ghidului Anticorupție, publicat și disponibil în permanență pe intranetul companiei.

Orice încălcare sau practică ce nu respectă prevederile Ghidului Anticorupție, actualizat în februarie 2021, trebuie raportată imediat superiorului direct, responsabilului cu conformarea, Direcției Juridice din cadrul companiei, directorului unui alt departament/ unitate relevantă sau la linia telefonică disponibilă pentru sesizări și reclamații: SpeakUp. Canalul de raportare este disponibil inclusiv pentru partenerii de afaceri ai companiei, în cazul în care aceștia consideră că un angajat al societății nu a acționat corespunzător.

��

Toți angajații în a căror activitate pot apărea acte de corupție sunt informați și instruiți periodic cu privire la Ghidul Anticorupție. Toate activitățile de instruire se fac prin programe de formare interne și externe, întâlniri interne regulate de specialitate sau module de învățare electronică. Intervalele dintre sesiunile de instruire nu depășesc doi ani. Informarea cu privire la politicile și procedurile companiei privind anticorupția s-a făcut prin intermediul e-mailului, în atenția tuturor angajaților din România (angajații cu adresă de e-mail).

��

În perioada de raportare, 232

de angajați au beneficiat de instruiri și training online pe teme privind prevenirea corupției.

În același timp, pentru a preveni și a reduce riscul de corupție, evaluăm operațiunile companiei din perspectiva acestui risc. Ultimele evaluări au avut loc în anii 2018 și 2022 și, în urma acestora, s-au identificat următoarele departamente ca având un potențial risc ridicat de corupție: Departamentul de Vânzări, Achiziții sau în cardul proceselor ce au ca scop obținerea de permise sau autorizații.

În 2021: �� nu au existat incidente de corupție confirmate în care să fie implicați angajați ai companiei și care să ducă la concedierea sau sancționarea disciplinară a acestora

�� nu au existat incidente de corupție confirmate care să ducă la terminarea sau întreruperea raporturilor de colaborare cu partenerii de afaceri

În 2021 nu au fost primite sesizări de acte de corupție din partea angajaților sau partenerilor de afaceri.

Totodată, pe canalul SpeakUp, nu au fost înregistrate alte sesizări sau reclamații primite.

�� nu au existat acțiuni în instanță îndreptate împotriva companiei sau angajaților acesteia care să aibă ca obiect fapte de corupție

��
19 �� Index GRI �� cuprins �� Compania noastră �� Strategie, indicatori și obiective �� Capitalul natural �� Capitalul uman �� Capitalul social

Conflictul de interese

Acesta apare atunci când interesele personale ale unui angajat nu sunt compatibile cu interesele de afaceri ale HeidelbergCement.

Codul de Conduită Profesională al HeidelbergCement România, publicat pe intranetul Societății stabilește gestionarea și evitarea conflictelor de interese, iar toți angajații sunt obligați să cunoască și să respecte aceste prevederi, printre care: �� să comunice imediat superiorului orice conflict de interese potențial sau existent �� să comunice dacă dețin certificate de acțiuni în compania unui concurent, client sau furnizor al HeildelbergCement

�� să solicite sprijinul superiorului pentru a elimina implicarea proprie în luarea deciziilor în care obiectivitatea lor ar putea fi afectată de interesele sau relațiile personale

De asemenea, sunt interzise oferirea, în mod direct sau indirect, furnizarea, solicitarea sau acceptarea cadourilor, gesturilor de ospitalitate și beneficiilor sau a altor avantaje nejustificate de valoare, care au legătură cu activitatea noastră profesională. Acest principiu nu este valabil în cazul cadourilor sau invitațiilor ocazionale, care au o valoare pecuniară nesemnificativă (aproximativ, valoarea unei mese de afaceri obișnuite) și care sunt în conformitate cu practicile normale de afaceri. Cu toate acestea, chiar și în acest caz, nu trebuie încălcată nicio lege sau prevedere legală și nu trebuie lăsată nicio impresie că un cadou sau o invitație a influențat o decizie a unui partener de afaceri sau a unei autorități.

În 2021, nu au fost înregistrate plângeri sau sesizări ce au avut ca subiect existența unor conflicte de interes.

��
20 �� Index GRI �� cuprins �� Compania noastră �� Strategie, indicatori și obiective �� Capitalul natural �� Capitalul uman �� Capitalul social

Politica în domeniul concurenței

Respectăm principiile și regulile unei concurențe libere și loiale, care exclud comportamentul anticoncurențial și abuzul de poziție dominantă pe piață. Astfel, ne dorim și trebuie să ne conformăm cu legislația concurenței. În mod special, nu discutăm cu companii concurente sau în cadrul întâlnirilor organizațiilor de la nivelul industriei despre prețuri, volume, cote de piață, strategii comerciale, clienți, surse de aprovizionare și alte subiecte similare, sensibile din punct de vedere concurențial, decât dacă acest lucru este necesar și strict limitat la proiecte autorizate și aprobate în prealabil de experții în dreptul concurenței.

La nivelul HeidelbergCement România există o politică strictă în ceea ce privește respectarea legislației concurenței, iar compania nu tolerează sub nicio formă încălcarea acestei legislații de către angajații săi, partenerii de afaceri sau concurenții ei.

Susținem competiția onestă pe piață și acționăm având la bază acest crez. Misiunea pro-concurențială a companiei se bazează pe premisa fundamentală a legislației în vigoare în această direcție, potrivit căreia concurența produce cele mai bune produse și servicii la cele mai mici prețuri, încurajează eficiența și inovația și întărește economia în ansamblul ei. Restricțiile asupra concurenței au un impact negativ la nivelul întregului lanț valoric, de la consumatori, la angajați și furnizori.

La nivelul întregii companii există implementat un program de conformare în această direcție, iar angajații noștri sunt instruiți anual în vederea respectării cu strictețe a politicii în domeniul concurenței.

Totodată, ne așteptăm ca partenerii noștri de afaceri să împărtășească și să respecte angajamentul nostru pentru integritate și conformare cu legislația concurenței. În cadrul programului de conformare, ne instruim angajații cu privire la regulile de concurență și îi îndrumăm astfel încât să evite orice înțelegeri sau practici restrictive ale concurenței în activitățile sale și în contactele cu concurenții. Programul definește, de asemenea, măsurile care trebuie întreprinse atunci când angajații companiei descoperă că un acord sau o practică la care HeidelbergCement România ia parte poate încălca regulile de concurență.

În perioada de raportare, 20

de angajați au beneficiat de training fizic pe teme privind domeniul concurenței, iar 187 de angajați au beneficiat de instruire și training online privind legea concurenței.

�� 21 �� Index GRI �� cuprins �� Compania noastră �� Strategie, indicatori și obiective �� Capitalul natural �� Capitalul uman �� Capitalul social

Orice angajat care încalcă, dispune sau permite cu bună știință unui subordonat să încalce legislația sau politica organizației în domeniul concurenței este supus măsurilor disciplinare.

Este strict interzisă participarea la înțelegeri sau acorduri cu concurenții privind stabilirea în comun a prețurilor, participarea la licitații sau oferte trucate, stabilirea de restricții sau cote de producție, împărțirea piețelor prin alocarea clienților sau furnizorilor sau orice altă situație care ar pune în pericol libera concurență.

De asemenea, pentru claritate și o abordare coerentă la nivelul întregii companii, a fost elaborat și comunicat tuturor angajaților Ghidul privind regulile de concurență.

Prin acest ghid angajații noștri sunt informați că persoanele fizice care furnizează Consiliului Concurenței, din proprie inițiativă, informații privind posibile încălcări ale Legii concurenței sunt protejate, iar furnizarea de informații de către avertizorii de concurență nu este considerată o încălcare a obligației de confidențialitate prevăzute în Codul muncii, respectiv în contractul individual de muncă.

Totodată, informațiile privind respectarea legii concurenței sunt disponibile în Codul de Conduită Profesională, iar angajații au acces la acesta prin intermediul intranetului companiei.

Angajații sunt obligați:

a) să cunoască și să respecte prevederile Ghidului privind regulile de concurență;

b) să participe la sesiunile de instruire organizate de Societate;

c) să se abțină de la orice acțiune care ar încălca legislația concurenței sau regulile din Ghidul privind regulile de concurență;

d) să ceară opinia Direcției Juridice ori de câte ori nu sunt siguri dacă o anumită conduită este conformă cu legislația concurenței sau cu prevederile Ghidului;

e) să raporteze ierarhic orice eveniment sau conduită suspectă.

În 2021, nu au fost înregistrate acțiuni legale împotriva Societății având la bază incidente de nerespectare a legislației privind concurența sau monopolul.

Consiliul Concurenței a declanșat, în luna octombrie a anului 2018, o investigație privind o posibilă înțelegere anticoncurențială între Holcim România, CRH România și HeidelbergCement România, realizată prin împărțirea pieței producției și comercializării cimentului din România, din perspectiva cotelor de piață și/ sau produselor oferite pe piață, limitarea sau controlul producției, comercializării, dezvoltării tehnice sau investițiilor, corelate cu posibila coordonare a politicii de formare a prețurilor practicate de companiile implicate. Societatea a cooperat pe deplin cu reprezentanții Consiliului Concurenței pe parcursul investigației. La momentul publicării raportului, această investigație este încă în desfășurare.

��
22 �� Index GRI �� cuprins �� Compania noastră �� Strategie, indicatori și obiective �� Capitalul natural �� Capitalul uman �� Capitalul social

Conformarea cu reglementările socio-economice

Conformarea este unul dintre cei mai importanți factori care asigură succesul companiei atât la nivel local, cât și global. Codul de Conduită Profesională este documentul de referință în domeniul conformării – un manual care definește valorile, principiile și normele de conduită profesională pe care angajații HeidelbergCement din întreaga lume, indiferent de nivelul ierarhic, trebuie să le respecte și să le aplice în activitatea desfășurată.

La HeidelbergCement România, responsabilitatea privind conformarea și adoptarea unei conduite corecte din punct de vedere legal și etic se află în sarcina Directorului General, care a numit la nivelul companiei un Responsabil cu Conformarea. Acesta are atribuții privind dezvoltarea, implementarea și supravegherea continuă a modului de organizare a activității privind conformarea la nivel de țară. Responsabilul cu Conformarea raportează direct către Directorul General și funcțional către Departamentul de Conformare al Grupului.

De asemenea, în cadrul companiei este organizat și un Comitet de Conformare format din Directorul General, Directorul Juridic, Directorul de Resurse Umane și Responsabilul cu Conformarea. Comitetul se întrunește o dată pe an și analizează următoarele subiecte:

�� Principalele aspecte privind conformarea în cadrul HeidelbergCement România;

�� Raportul anual privind incidentele în domeniul conformării și modul de soluționare a acestora;

�� Acțiunile, măsurile, politicile ce trebuie implementate sau dezvoltate pentru a asigura îmbunătățirea continuă în domeniul conformării.

În perioada de raportare, 479

de angajați au beneficiat de instruiri și training online pe teme privind conformarea.

��

��

��

23 �� Index GRI
În 2021, compania nu a înregistrat amenzi sau sancțiuni non-financiare pentru neconformarea cu legile și/sau reglementările din domeniul social și economic. cuprins
�� Compania noastră �� Strategie, indicatori și obiective �� Capitalul natural �� Capitalul uman �� Capitalul social

Drepturile omului

Ne angajăm să respectăm principiile următoarelor standarde recunoscute la nivel internațional:

�� Declarația Universală a Drepturilor Omului

�� Cele opt standarde de muncă fundamentale ale Organizației Internaționale a Muncii (OIM)

�� Liniile directoare ale OCDE pentru societățile multinaționale

�� Principiile directoare ale ONU privind activitățile întreprinderilor și drepturile omului (Cadrul de referință - „Protecție, respect și remediere”)

Societatea va implica în mod constructiv sindicatele în punctele de lucru în care angajații noștri doresc să fie reprezentați, inclusiv în ceea ce privește sănătatea și securitatea în muncă.

De asemenea, acționăm activ în direcția prevenirii și diminuării impactului negativ asupra drepturilor omului, care ar putea fi determinat de modul de desfășurare a activităților noastre.

Pentru a evalua dacă în cadrul Grupului

HeidelbergCement sunt respectate standardele internaționale sociale și de muncă, am implementat un sistem de monitorizare cu trei componente, care include:

�� un dialog activ cu reprezentanții angajaților;

Grupul HeidelbergCement își asumă responsabilitatea de a respecta drepturile omului. În toate țările în care activăm, respectăm legile și reglementările în vigoare, ca bază legală a activității noastre.

În plus, în calitate de companie activă la nivel global, ne angajăm să respectăm valori și standarde globale.

Informațiile privind respectarea drepturilor omului sunt disponibile în Codul de Conduită Profesională, iar angajații au acces la acesta prin intermediul intranetului companiei.

Societatea adoptă o poziție clară împotriva sclaviei moderne, muncii forțate sau obligatorii, exploatării copiilor prin muncă și traficului de ființe umane în toate activitățile noastre.

Ca parte a obligației noastre de angajator, susținem egalitatea și incluziunea la locul de muncă și nu tolerăm nicio formă de discriminare (ilegală), hărțuire sau violență. Practicăm un dialog sincer și corect cu reprezentanții angajaților și respectăm drepturile acestora la libertatea de asociere și negociere colectivă.

Pentru a preveni și a reduce la minimum riscurile de apariție a unor efecte negative asupra drepturilor omului în comunitățile locale, avem un dialog continuu atât cu acestea, cât și cu organizații și instituții guvernamentale. Astfel de demersuri vizează în principal locuitorii zonelor în care ne desfășurăm activitatea. Astfel, contribuim în mod activ la dezvoltarea economică și socială a țărilor și a regiunilor în care ne desfășurăm activitatea.

Pe lângă politicile și procedurile interne privind respectarea drepturilor omului, Societatea oferă angajaților și sesiuni de training pe diverse aspecte ce țin de drepturile omului.

Training pe aspecte privind drepturile omului 2021 Nr. %

�� linie directă de sesizări (SpeakUp!) unde toți angajații pot raporta, în mod anonim și în condiții de confidențialitate, referitoare încălcări ale standardelor sociale și de muncă;

�� raportarea periodică, sub forma unui Raport general de conformare la nivel de Grup și a unui Raport privind incidentele de conformare, în vederea verificării/ asigurării respectării propriilor noastre obligații în activitatea zilnică. Rezultatele sunt prezentate Comisiei de Audit a Consiliului de Supraveghere.

Angajați care au fost instruiți cu privire la drepturile omului 54 5

Nr. total de ore 54

De asemenea, ne informăm furnizorii cu privire la standardele pe care le așteptăm pe de ei și îi sensibilizăm pe aspectele referitoare la sustenabilitate. În cazul unui potențial de risc crescut sau în cazul în care furnizorii nu îndeplinesc sau îndeplinesc doar parțial standardele noastre, precum și în procesul de selecție a unor noi furnizori, le facem acestora o vizită pe teren și ne punem de acord asupra măsurilor corective necesare, dacă este cazul.

24 �� Index GRI �� cuprins �� Compania noastră �� Strategie, indicatori și obiective �� Capitalul natural �� Capitalul uman �� Capitalul social

Protecția datelor cu caracter personal

Aderăm la standarde înalte de protecție a datelor cu caracter personal ale angajaților, clienților, furnizorilor noștri și ale altor parteneri de afaceri.

Respectăm drepturile și viața privată a tuturor persoanelor de la care primim date cu caracter personal și ale căror date le prelucrăm. Acordăm o atenție deosebită la colectarea, utilizarea, divulgarea, stocarea și prelucrarea de informații personale și alte date.

Astfel, datele cu caracter personal sunt colectate, stocate și prelucrate de companie în conformitate cu prevederile Regulamentului UE 2016/679 al Parlamentului European și al Consiliului din 27/04/2016 și abrogarea Directivei 95/46/CE. Politica organizației cu privire la protecția datelor cu caracter personal, precum și toate informările pentru partenerii noștri sunt disponibile pe site-ul societății, la secțiunea Protecția Datelor, prin comunicare prin corespondență prin poștă la sediul firmei sau la adresa de e-mail rpd@heidelbergcement.ro

În 2021 nu au fost înregistrate reclamații ale terților sau ale organismelor de control cu privire la încălcarea reglementărilor legislative privind protecția datelor cu caracter personal.

De asemenea, Societatea nu a înregistrat scurgeri, pierderi sau furturi ale datelor cu caracter personal.

�� 25 �� Index GRI �� cuprins �� Compania noastră �� Strategie, indicatori și obiective �� Capitalul natural �� Capitalul uman �� Capitalul social

Dezvoltarea de produse inovatoare

La nivel de Grup, obiectivul nostru este, ca până în 2050, să deținem un portofoliu de produse neutru din punct de vedere al emisiilor de dioxid de carbon, astfel investim constant în inovarea produselor prin activitățile noastre de cercetare și dezvoltare și conservăm rezervele naturale prin creșterea continuă a resurselor alternative ca înlocuitori ai materiilor prime naturale.

Responsabilitatea principală a industriei cimentului este să producă ciment care să contribuie eficient la aspectul sustenabil al construcțiilor, permițând reducerea emisiilor de carbon, atât în faza inițială – de construcție a clădirii – cât și pe durata de viață a unei structuri construite, fără ca aceasta să își piardă proprietățile esențiale de siguranță în exploatare, durabilitate sau rezistență necesare pentru utilizarea sa.

Pentru a îndeplini acest obiectiv sunt necesare acțiuni de-a lungul lanțului de producție ciment-beton, care să vizeze emisiile de carbon încorporate și operaționale, precum și acțiuni ulterioare care să determine reducerea amprentei de carbon, atât pe parcursul duratei de exploatare a structurilor, cât și a celor potențial generate după scoaterea din uz a elementului construit.

26 �� Index GRI �� cuprins �� Compania noastră �� Strategie, indicatori și obiective �� Capitalul natural �� Capitalul uman �� Capitalul social

În acest moment, producătorii de betoane din piață oferă o serie de clase de betoane cu amprentă redusă de dioxid de carbon, în comparație cu betoanele obișnuite, în principal prin folosirea unor cimenturi cu adaosuri, cu conținut redus de clincher în raport cu cimentul tip I (care nu conține adaosuri). Producătorii de ciment se concentrează asupra dezvoltării și extinderii gamei de cimenturi, cu o compoziție modificată față de cea a cimentului de tip I, pur, fără adaosuri, inițial utilizat în mod frecvent. În cadrul procesului de producție a cimentului, emisiile de CO2 sunt generate în principal în procesul de fabricare a clincherului, materialul constituent care oferă cimentului proprietățile legate de rezistență și durabilitate. Cu cât procentul de clincher este mai mare – cum este cazul cimenturilor generic denumite OPC (Ordinary Portland Cement), de tip I – cu atât amprenta de CO2 generată pe tona de ciment produs este mai mare.

De aceea, atunci când ne referim la cimenturi cu amprentă redusă de CO2, ne referim la acele produse care au un factor de clincher (un conținut de clincher) redus față de cimentul de bază, pur, de tip I. Pentru păstrarea proprietăților esențiale ale cimenturilor, care se transferă direct în rezistența și durabilitatea betoanelor, „compensarea” reducerii clincherului se face cu materiale de adaos – calcar, zgură, tuf vulcanic, cenușă de termocentrală – (cu proprietăți atent alese și

monitorizate) – materiale care au o amprentă de carbon mult mai redusă, în unele cazuri chiar neutrală. În funcție de conținutul de astfel de materiale de adaos, exprimat în procente, și, bineînțeles, în principal, în funcție de conținutul de clincher pe tona de ciment, cimenturile se clasifică în tipurile II, III, IV etc., clasificări standardizate, care arată în mod esențial faptul că, cu cât cifra este mai mare – III, IV – cu atât conținutul de clincher este mai scăzut și, prin urmare, amprenta de CO2 este mai redusă. Aceste produse asigură o reducere a emisiilor de dioxid de carbon cu 20-30% în procesul de producție, prin folosirea unei cantități mai mici de clincher.

Utilizarea cimenturilor este în mod clar reglementată de standarde și norme în vigoare, tocmai pentru a se asigura durabilitatea construcțiilor în timp. În scopul extinderii domeniilor de utilizare ale cimenturilor, pe baza studiilor și a testelor de specialitate, este necesară revizuirea actualei legislații, astfel, concretizându-se și cadrul legal necesar implementării în mod uzual, pe scară extinsă, a cimenturilor cu amprentă scăzută de CO2 În 2021, nu au existat amenzi/ sancțiuni cu privire la etichetarea și promovarea produselor noastre.

�� 27 �� Index GRI �� cuprins �� Compania noastră �� Strategie, indicatori și obiective �� Capitalul natural �� Capitalul uman �� Capitalul social

Managementul riscului

Politica de risc a HeidelbergCement se bazează pe strategia Grupului, care se concentrează pe creșterea durabilă a valorii companiei. HeidelbergCement se află sub incidența a diverse riscuri din cauza activității sale comerciale internaționale. Procesul de gestionare a riscurilor este conceput pentru a identifica aceste riscuri într-un stadiu incipient și pentru a le evalua și atenua în mod sistematic.

La HeidelbergCement, gestionarea riscurilor și a oportunităților este strâns legată de sistemele de planificare și monitorizare la nivel de Grup. Considerăm ca fiind riscuri evenimentele care pot avea un impact negativ asupra realizării obiectivelor operaționale și strategice corporative pe termen scurt și lung.

Cu condiția ca aceste riscuri să fie în concordanță cu principiile legale și etice ale activității antreprenoriale și să fie bine echilibrate de oportunitățile pe care le prezintă, aceste riscuri sunt clasificate ca fiind acceptabile.

Conducerea operațională din fiecare țară și departamentele centrale ale Grupului sunt direct responsabile pentru identificarea și observarea oportunităților în cadrul unui stadiu timpuriu. Riscurile și oportunitățile sunt înregistrate în planul operațional anual și sunt urmărite ca parte a raportării financiare lunare.

Procesul de identificare a riscurilor este efectuat regulat de către managementul la nivel de țară și de către cei responsabili la nivel global. Ciclul de planificare operațională este utilizat ca perioada de bază pentru previziunile privind probabilitatea. Pe lângă cuantificarea riscurilor, orientată către o durată de douăsprezece luni, există și obligația de a raporta riscuri noi și riscuri deja cunoscute cu potențial pe termen mediu sau lung. Impactul generat asupra mai multor parametri cheie – operațiuni, profit după impozitare, flux de lichidități – este utilizat ca o referință pentru a evalua potențialele daune. Există și riscuri care nu au impact financiar direct, însă pot afecta reputația sau strategia companiei. În cazul în care riscul nu poate fi calculat direct, daunele sunt evaluate utilizând criterii calitative, de exemplu: riscuri ce pot reprezenta o amenințare la adresa existenței grupului.

Identificarea regulată a riscurilor este suplimentată de raportarea ad-hoc a riscurilor, în cazul apariției unor riscuri serioase sau daune cauzate brusc. Acestea pot apărea în special

din cauza unor evenimente politice, schimbări în piețele financiare sau dezastre naturale.

Rezultatele analizei sunt prezentate trimestrial Consiliului de Administrație, astfel asigurând monitorizarea continuă și structurată a riscurilor. Întâlnirile regulate ale conducerii furnizează o platformă unde Consiliul de Administrație poate discuta cu managerii responsabili pe țară și astfel, planifica măsuri potrivite pentru a gestiona riscurile.

În plus, la nivel de Grup există un departament de Audit Intern, care examinează și evaluează managementul riscurilor pentru a spori gradul de conștientizare a riscurilor. Ca parte a auditului intern, în conformitate cu cerințele legale, auditorul evaluează și sistemul de management al riscurilor pentru a determina dacă sistemul este capabil de a identifica probleme care amenință existența Grupului, într-un stadiu incipient. De asemenea, Consiliul de Administrație informează în mod regulat Comitetul de Supraveghere și Comitetul de Audit despre situația riscurilor.

Identificarea și evaluarea riscurilor
28 �� Index GRI �� cuprins �� Compania noastră �� Strategie, indicatori și obiective �� Capitalul natural �� Capitalul uman �� Capitalul social

Riscuri și oportunități specifice contextului local

La nivel local, conform procedurilor interne, riscurile și oportunitățile sunt identificate conform standardelor și regulamentelor pe care compania le respectă. Astfel, acestea sunt detaliate în Fișele de identificare a riscurilor și oportunităților, pentru contextul organizației, obligațiile de conformare, necesitățile și așteptările lucrătorilor și părților interesate relevante. Fiecare fișă include informații cu privire la factori determinanți/ proces, risc identificat, probabilitate, impact, nivel de risc, acțiuni de tratare a riscului, oportunități și monitorizare.

Fiecare risc identificat este evaluat din două perspective: probabilitate (scară de la 1 la 6) și impact (scară de la 1 la 5). Nivelul de risc este stabilit prim înmulțirea factorului asociat probabilității cu factorul asociat impactului.

Riscurile cu un nivel mai mare sau egal cu 10 sunt apoi abordate în Planuri de acțiuni pentru tratarea riscurilor și a oportunităților pentru contextul organizației, părților interesate relevante și obligațiile de conformare.

Grila de calcul a nivelului de risc, conform SR EN ISO 9001:2015, SR EN ISO 14001:2015, SA 8000:2014, SR ISO 45001:2018

nesemnificativ: impact neglijabil

minor: poate genera impact doar în interiorul organizației

moderat: impact care poate afecta calitatea produselor/ serviciilor; depășiri ale VLE; vătămări, penalități din partea autorităților

major: pierderi financiare sau de imagine majore; poluări accidentale care pot afecta vecinătățile; invaliditate; boli profesionale critic: poate sista activitatea; deces

foarte frecvente <1 lună frecvente 1-6 luni puțin frecvente 6 luni - 1 an rare 1-2 ani foarte rare 2-3 ani extrem de rare >3 ani nesemnificativ minor moderat major critic

PROBABILITATE IMPACT 6 6 12 18 24 30 5 5 10 15 20 25 4 4 8 12 16 20 3 3 6 9 12 15 2 2 4 6 8 10 1 1 1 2 2 3 3 4 4 5 5
29 �� Index GRI �� cuprins �� Compania noastră �� Strategie, indicatori și obiective �� Capitalul natural �� Capitalul uman �� Capitalul social

Plan de acțiune pentru tratarea riscurilor și oportunităților, conform ISO 9001:2015

Risc identificat Nivel de risc Acțiuni de tratare a riscului Funcții responsabile ��

FACTORI EXTERNI

�� Apariția unei situații de forță majoră la nivel național/ internațional, care afectează activitatea organizației

���� Stabilirea unor acțiuni pentru a diminua, pe cât posibil, impactul negativ asupra proceselor organizației

�� Reclamă negativă, articole care afectează imaginea organizației

Acțiuni de conștientizare a angajaților cu privire la importanța creșterii gradului de satisfacție a clienților

Direcții vânzări

�� Întreruperi/ disfuncționalități în furnizarea de energie sau creșteri semnificative de preț

Actualizarea Planului de Continuitate a Afacerii și de Recuperare după forță majoră

Comitet intern pentru situații de forță majoră

�� Perturbarea/ întreruperea activității organizației de către vecinătăți/ comunitate locală

���� Termeni și condiții contractuale asiguratorii și unde este posibil asigurarea de surse de rezervă/ alternative de energie

Direcția Achiziții

�� FACTORI INTERNI

Stabilirea de programe de funcționare alternative între fabrici Șefi departamente tehnice

���� Comunicarea permanentă în vederea identificării necesităților și așteptărilor vecinătăților/ comunității locale (sfatul bătrânilor, dezbateri obținere/ revizuire autorizații/ acorduri)

Departament SSM/ SIPP Departament Protecția mediului Departament comunicare

�� Lipsa de personal calificat pe piața muncii

���� Folosirea „dreptului la replică”, publicarea de articole explicative Departamentul comunicare

Organizarea de activități prin care să se asigure o comunicare transparentă cu autoritățile statului, cu comunitățile locale și cu mass media (inclusiv social media) în vederea promovării unei imagini corecte a organizației

Departamentul comunicare

�� Impact negativ în piață din cauza unor nemulțumiri ale clienților

���� Comunicarea permanentă cu clienții în vederea identificării necesităților și așteptărilor acestora (vizite la clienți, workshop-uri)

Direcții vânzări

�� Nerealizarea obiectivelor economice ale organizației

���� Identificarea necesităților de personal și asigurarea resurselor pentru formarea proactivă a acestuia Elaborarea de planuri de înlocuire/ succesiune

Implementarea programelor de calificare profesională (ex: ucenicie, trainee)

���� Management adecvat al costurilor

Realizarea indicatorilor de performanță din OP (volume, preț etc.)

Direcția resurse umane

Tratarea eficace a sesizărilor/ reclamațiilor clienților Funcții implicate în tratarea reclamațiilor

�� Folosirea unor tehnologii/ echipamente cu costuri de întreținere/ exploatare ridicate care afectează productivitatea

���� Identificarea de soluții tehnice pentru modernizarea/ înlocuirea echipamentelor existente în vederea creșterii productivității

Director tehnic și de producție agregate

Direcția vânzări agregate

Șefi puncte de lucru

Director tehnic și de producție agregate

30 �� Index GRI �� cuprins �� Compania noastră �� Strategie, indicatori și obiective �� Capitalul natural �� Capitalul uman �� Capitalul social

Plan de acțiune pentru tratarea riscurilor și oportunităților, conform ISO 9001:2015

Oportunitate identificată

Acțiuni de valorificare a oportunității Funcții responsabile

�� FACTORI EXTERNI

�� Diversificarea gamei de produse/ servicii

Analiza de marketing pentru a identifica nevoile viitoare ale pieței

�� Stabilirea de relații contractuale cu clienți din segmente de piață diverse

�� Identificarea de noi furnizori/ surse alternative de energie electrică

Cunoașterea și evaluarea continuă a segmentelor de piață

Analize de piață

�� Identificarea unor surse alternative de energie termică

�� Îmbunătățirea imaginii organizației prin furnizarea de dovezi obiective

Analize de piață și comunicarea cu autoritățile

Direcția vânzări ciment, betoane, agregate

�� FACTORI INTERNI

�� Utilizare resurse alternative

Promovarea produselor prin participarea activă la simpozioane, expoziții de profil

Reprezentanți comerciali

Direcția achiziții

Direcția tehnică ciment

Direcția achiziții

Direcția vânzări ciment, betoane, agregate

Furnizarea de dovezi obiective către massmedia, comunitate locală la apariția unei reclame negative

Analize de piață

Departament comunicare

Direcția achiziții

�� Optimizarea portofoliului de produse în funcție de disponibilitatea materialelor componente ale acestora

Analize de piață/ marketing Direcția vânzări ciment �� Creșterea performanței SMC Desfășurarea auditurilor interne și externe Conducătorul programului de audit

cuprins �� Compania noastră �� Strategie, indicatori și obiective �� Capitalul natural �� Capitalul uman �� Capitalul social

31
Index GRI
��
��

Plan de acțiune pentru tratarea riscurilor și oportunităților, conform ISO 14001:2015

Risc identificat Nivel de risc Acțiuni de tratare a riscului Funcții responsabile

�� FACTORI EXTERNI

�� Apariția unor noi Directive UE de reglementare

���� Adaptarea documentelor SM la noile cerințe

Stabilirea de măsuri pentru conformarea cu cerințele

�� Dificultăți în procurarea/ utilizarea de surse alternative de materiale/ combustibil

Departament Juridic Șef Departament sisteme de management Șef departament protecția mediului direcția ciment

Responsabili mediu

�� Apariția unei situații de forță majoră care afectează activitatea organizației (incendii, războaie, explozii, defecțiuni/ accidente tehnice majore, restricții guvernamentale sau ale altor autorități, pandemie, epidemie)

���� Stabilirea unor acțiuni pentru a diminua, pe cât posibil, impactul negativ asupra mediului natural și asupra proceselor organizației

Limitarea activității și conservarea echipamentelor

�� Management defectuos al deșeurilor generate de către furnizorii externi care desfășoară activitatea pe amplasamentele organizației

Tratarea eficace a sesizărilor/ reclamațiilor

���� Identificarea mai multor surse/ tipuri de materiale/ combustibil alternativi Departament Combustibili alternativi

Efectuarea de studii/ teste înainte de utilizarea în producția curentă

Șefi secții producție Șefi departament Tehnice

Șefi laboratoare

���� Instruire și conștientizarea lucrătorilor contractanților SIPP/ Șefi puncte de lucru

Directori Responsabili mediu Șef departament SSM Șef departament comunicare

Utilizarea unor platforme de comunicare on line

�� Apariția de reclamații de la vecinătăți/ comunitatea locală

���� Respectarea obligațiilor de conformare asumate Responsabili mediu Șef departament protecția mediului direcția ciment

Comunicarea eficace și transparentă cu vecinătățile/ comunitatea locală referitoare la aspectele de mediu relevante în vederea identificării necesitaților si așteptărilor acestora

Monitorizarea activităților furnizorilor prin efectuarea de controale interne Responsabili mediu

Evaluarea anuală a contractanților conform procedurilor operaționale Șefi ateliere/ coordonatori activități/ șefi puncte de lucru

�� Afectarea imaginii organizației ���� Folosirea „dreptului la replică” Șef departament comunicare

Organizarea de activități prin care să se asigure o comunicare transparentă cu autoritățile statului, cu comunitățile locale și cu mass media (inclusiv social media) în vederea promovării unei imagini corecte a organizației

�� Perturbarea/ întreruperea activității organizației de către comunitățile vecine

���� Comunicarea permanentă în vederea identificării necesitaților și așteptărilor comunităților vecine

Responsabili mediu Șef departament comunicare

32 �� Index GRI �� cuprins �� Compania noastră �� Strategie, indicatori și obiective �� Capitalul natural �� Capitalul uman �� Capitalul social

Risc identificat Nivel de risc Acțiuni de tratare a riscului Funcții responsabile

�� FACTORI INTERNI

�� Nivel de competență scăzut al angajaților contractaților care efectuează lucrări ce pot afecta performanta de mediu

���� Stabilirea de clauze contractuale referitoare la competentele personalului și furnizarea de dovezi

���� Identificare greșită sau incompetentă a cauzelor care au generat apariția reclamației sau stabilirea de acțiuni corective neadecvate pentru tratarea acesteia

���� Analiză sistematică, completă și documentată a cauzelor și a consecințelor reclamației

Comisie desemnată de tratare a reclamației

Stabilirea de măsuri adecvate și eficace de către funcțiile responsabile de tratarea reclamației

Direcția achiziții

���� Lipsa de personal calificat pe piața muncii

Monitorizarea și evaluarea activității contractaților Responsabili mediu

�� Pregătirea insuficientă pentru a răspunde la potențialele SU identificate

���� Elaborarea/ actualizarea planurilor de situații de urgență și a capacității de răspuns pentru SU identificate

Responsabili mediu Cadru tehnic PSI

Implicarea personalului propriu și contractant la testarea PSU Responsabili mediu Cadru tehnic PSI

Instruire personal Responsabili mediu ciment/ șefi puncte de lucru (agregate și betoane)

���� Obținerea unor valori incorecte din procesul de măsurare/ monitorizare a performanței de mediu

���� Verificare acreditare laboratoare/ certificate de verificare periodică a echipamentelor

���� Folosirea unor tehnologii/ echipamente care pot afecta performanța de mediu

���� Identificarea necesitaților de personal si asigurarea resurselor pentru formarea proactivă a acestuia

Elaborarea de planuri de înlocuire/ succesiune

Direcția resurse umane

Implementarea programelor de calificare profesională (ex: ucenicie, trainee)

���� Identificarea de soluții tehnice pentru modernizarea/ înlocuirea echipamentelor existente în vederea creșterii performanței de mediu

Director tehnic și de producție agregate

Efectuarea de măsurători suplimentare cu alte instrumente de verificare si de către o terță parte

Direcția achiziții Responsabili de mediu ciment

Responsabili de mediu

de acțiune pentru tratarea riscurilor și oportunităților, conform ISO 14001:2015 33 �� Index GRI �� cuprins �� Compania noastră �� Strategie, indicatori și obiective �� Capitalul natural �� Capitalul uman �� Capitalul social
Plan

Plan de acțiune pentru tratarea riscurilor și oportunităților, conform ISO 14001:2015

Oportunitate identificată Acțiuni de valorificare a oportunității Funcții responsabile ��

�� Utilizarea de combustibili alternativi Creșterea ratei de utilizare a combustibililor alternativi Departament Combustibili alternativi Șefi secții producție

�� Îmbunătățirea imaginii organizației Acțiuni de promovare a performanțelor de mediu prin participarea activă la concursuri internaționale, simpozioane, workshop-uri

Ținerea sub control a aspectelor de mediu și a modului de îndeplinire a obligațiilor de conformare, inclusiv pentru procesele absorbite în urma fuziunii �� FACTORI

Șef departament Protecția mediului Șef departament Comunicare Șef departament Protecția mediului Responsabili mediu

Plan de acțiune pentru tratarea riscurilor și oportunităților, conform SA 8000:2014

Risc identificat Nivel de risc Acțiuni de tratare a riscului Funcții responsabile

�� Nerespectarea de către furnizori/ subcontractanți a prevederilor de responsabilitate socială

���� Comunicarea către furnizori/ subcontractanți a Codului de Conduită cu privire la principiile de responsabilitate socială.

Instruirea și conștientizarea angajaților contractanților înainte de începerea lucrărilor și pe parcursul derulării acestora.

Direcția achiziții

Conducători locuri de muncă

Responsabili SSM

Monitorizarea periodică a furnizorilor (controale, audituri).

Conducători locuri de muncă

Responsabili SSM

Auditori interni

�� Creșterea performanței SMM Desfășurarea auditurilor interne și externe

Oportunitate identificată Acțiuni de valorificare a oportunității Funcții responsabile

�� Îmbunătățirea performanțelor proceselor organizației

Asigurarea unui dialog deschis între părți (angajator și lucrători) în vederea îmbunătățirii condițiilor de muncă.

Conștientizarea cu privire la principiile de responsabilitate socială a lucrătorilor proprii și ai contractanților.

FACTORI EXTERNI INTERNI Conducătorul programului de audit Directori Divizii/ Direcții
34 �� Index GRI �� cuprins �� Compania noastră �� Strategie, indicatori și obiective �� Capitalul natural �� Capitalul uman �� Capitalul social
SIPP Coordonatori de activități

Plan de acțiune pentru tratarea riscurilor și oportunităților, conform ISO 45001:2018

Risc identificat Nivel de risc Acțiuni de tratare a riscului Funcții responsabile

�� FACTORI EXTERNI

�� Impact negativ asupra sănătății și securității lucrătorilor care afectează activitatea organizației în caz de forță majoră (incendii, războaie, explozii, defecțiuni/ accidente tehnice majore, restricții guvernamentale sau ale altor autorități, pandemie, epidemie)

���� Stabilirea unor acțiuni pentru diminuarea potențialului impact negativ asupra organizației în caz de forță majoră/ stare de urgență

�� FACTORI INTERNI

�� Deficiențe în identificarea pericolelor și evaluarea riscurilor legate de muncă

Directori Șef departament SSM SIPP Șef departament comunicare

�� Introducerea de pericole și riscuri suplimentare de către contractanți/ procese externalizate cu impact asupra sistemului de management de SSM al organizației sau altor părți interesate

���� Analiza periodică a pericolelor și a riscurilor legate de muncă de către echipe de evaluare Echipe de evaluare pericole și riscuri SSM

���� Stabilirea de criterii SSM în procesul de selecție și evaluare a contractanților

Monitorizarea conformării contractanților cu prevederile din contracte, convenții și protocoale SSM

�� Nerespectarea de către contractanți a obligațiilor în domeniul SSM asumate prin contract

���� Instruirea și conștientizarea lucrătorilor contractanților

Monitorizarea activității desfășurate de contractanți prin efectuarea de verificări și controale în domeniul SSM

SIPP/ SEPP

SIPP/ SEPP Șefi compartimente beneficiare servicii

Evaluarea performanțelor de SSM ale contractanților Șefi compartimente beneficiare servicii

Direcția achiziții

SIPP/ SEPP

Șefi compartimente beneficiare servicii

35 �� Index GRI �� cuprins �� Compania noastră �� Strategie, indicatori și obiective �� Capitalul natural �� Capitalul uman �� Capitalul social

Plan de acțiune pentru tratarea riscurilor și oportunităților, conform ISO 45001:2018

Oportunitate identificată Acțiuni de valorificare a oportunității Funcții responsabile

�� Minimizarea nivelului de risc de accidentare și îmbolnăvire profesională

Analiza periodică a pericolelor și riscurilor SSM și identificarea de noi pericole datorate unor modificări în procese/ activități/ echipamente

Echipe de evaluare

Respectarea ierarhiei controalelor de SSM SIPP

��

Îmbunătățirea imaginii organizației Acțiuni de promovare a performanțelor de SSM prin organizarea de evenimente dedicate sănătății și securității în muncă (ex: săptămâna SSM)

�� FACTORI INTERNI

��

Creșterea performanței sistemului de management de SSM prin contribuția lucrătorilor la crearea unui loc de muncă sigur și sănătos

Șef departament SSM Șef departament Comunicare

�� Evitarea sancțiunilor din partea autorităților de reglementare și control

Conformarea cu cerințele legale de SSM aplicabile Lucrători

Evaluarea conformării cu cerințele legale aplicabile Șef departament SSM SIPP

Asigurare de mecanisme de participare și consultare a lucrătorilor Șef departament SSM SIPP CSSM

Analiza necesităților și așteptărilor lucrătorilor și luarea în considerare a celor pertinente

��

Creșterea siguranței în muncă prin stabilirea și delimitarea clară a responsabilităților

Definirea clară a responsabilităților în fișele de post și comunicarea acestora către lucrători

Menținerea de informații documentate privind asumarea responsabilităților (semnarea de către lucrători a fișelor de post)

�� Creșterea performanței sistemului de management de SSM prin contribuția lucrătorilor la crearea unui loc de muncă sigur și sănătos, inclusiv la investigarea incidentelor

Asigurare de mecanisme de participare și consultare a lucrătorilor la investigarea incidentelor

Direcția resurse umane Șefi puncte de lucru/ compartimente

�� Creșterea productivității și siguranței în muncă prin utilizarea de personal instruit și competent

Asigurarea de programe de instruire Direcția resurse umane

Șef departament SSM SIPP CSSM

�� Minimizarea impactului negativ al schimbărilor asupra sistemului de management de SSM

Identificarea posibilelor situații de urgență Șef departament SSM SIPP

Planificarea acțiunilor privind managementul schimbării Șef departament SSM Șef departament SM �� Întreprinderea de acțiuni prompte de intervenție și limitarea pierderilor, în cazul unor situații de urgență reale

Planificarea și desfășurarea exercițiilor de simulare SU SIPP Șefi puncte de lucru/ compartimente

���� Întreprinderea de acțiuni prompte de intervenție și limitarea pierderilor, în cazul apariției de incidente

Informarea lucrătorilor cu alertele de incidente apărute în cadrul grupului HC SIPP Șefi puncte de lucru/ compartimente

�� FACTORI EXTERNI
36 �� Index GRI �� cuprins �� Compania noastră �� Strategie, indicatori și obiective �� Capitalul natural �� Capitalul uman �� Capitalul social

Suntem conștienți că schimbările climatice reprezintă o problemă globală și, prin urmare, este nevoie de o abordare la nivel global. Dorim să luăm parte la identificarea unor soluții care să limiteze efectele schimbărilor climatice, astfel, la nivel de Grup ne-am asumat cel mai ambițios obiectiv din industrie, și anume reducerea emisiilor de CO2 cu aproape 50%, până la 400 kg CO2/tona de ciment până în 2030. Acesta este unul dintre obiectivele care va susține drumul nostru spre neutralitate din punct de vedere al emisiilor de CO2 până în 2050.

Totodată, riscurile și provocările asociate cu schimbările climatice trebuie luate în considerare, astfel, la nivel de Grup ne- am propus ca începând cu anul 2022 să le

monitorizăm și să demarăm constituirea unui plan de adaptare la efectele produse de acestea. Deoarece monitorizarea se realizează pe baza unor seturi de date, Grupul HeidelbergCement a realizat în 2021 o analiză pe baza recomandărilor Grupului operativ privind informațiile financiare legate de climă (TCFD - Task Force on Climate-related Financial Disclosures).

Totodată, pentru procesul de identificare a potențialelor riscuri legate de schimbările climatice și impactul lor asupra operațiunilor noastre, la nivelul anului 2022, va avea loc evaluarea locală pentru fiecare tip de risc, în momentul actual, la nivelul anului 2030 și la nivelul anului 2050.

37 �� Index GRI �� cuprins �� Compania noastră �� Strategie, indicatori și obiective �� Capitalul natural �� Capitalul uman �� Capitalul social

Misiune și valori

Angajamentele noastre pentru sustenabilitate 2030

Progresul nostru în 2021

Analiza de materialitate

Interacțiunea cu stakeholderii

2

Misiune și valori

Dezvoltarea durabilă este parte integrantă a strategiei HeidelbergCement. Responsabilitatea pe care o avem față de mediu natural se află în centrul acțiunilor noastre. Ne-am stabilit obiectivul de a fi liderul industriei care se află pe drumul spre neutralitatea emisiilor de dioxid de carbon.

Strategia noastră de reducere a emisiilor de CO2 se bazează pe măsuri concrete la nivelul fabricilor și al produselor, a căror implementare este în plină desfășurare.

Vrem să continuăm să creștem în mod durabil. Pe termen lung, însă, vom reuși să ne atingem obiectivele de afaceri doar dacă vom genera valoare adăugată pentru întreaga societate. În consecință, obiectivele sociale și de mediu sunt integrate, alături de obiectivele economice, în strategia noastră de afaceri și în sistemele de remunerare a conducerii noastre. Conservăm resursele naturale, întrucât acestea constituie baza activităților noastre operaționale, și ne asumăm cu seriozitate responsabilitatea socială în comunitățile din care facem parte și față de angajații noștri.

În activitățile noastre de producție, ne concentrăm, în special pe asigurarea sănătății și siguranței angajaților noștri.

Dorim ca, în continuare, clienții noștri să beneficieze de calitatea înaltă a produselor noastre și de o parteneriat strâns. Menținem relații respectuoase cu furnizorii noștri și ne așteptăm ca aceștia să respecte standardele noastre de sustenabilitate.

39 �� Index GRI �� cuprins �� Compania noastră �� Strategie, indicatori și obiective �� Capitalul natural �� Capitalul uman �� Capitalul social

Angajamentele noastre pentru sustenabilitate 2030

Angajamentele noastre pentru sustenabilitate 2030 definesc principiile și componentele cheie ale strategiei noastre de dezvoltare durabilă până în anul 2030.

Acestea sunt completate de angajamentul nostru de a produce beton cu amprentă neutră de carbon, până cel târziu în 2050.

Pilonii acestor angajamente sunt:

Stimulăm performanța economică și inovația

Asigurăm conformarea și încurajăm transparența

Atingem excelența în materie de sănătate și securitate la locul de muncă

Susținem trecerea către economia circulară

Suntem un vecin bun pentru comunitățile noastre

Ne reducem impactul asupra mediului natural

40 �� Index GRI �� cuprins �� Compania noastră �� Strategie, indicatori și obiective �� Capitalul natural �� Capitalul uman �� Capitalul social

HeidelbergCement își accelerează transformarea către un

viitor durabil.

Noi angajamente

Pentru că dorim să fim liderul industriei în atingerea obiectivului de neutralitate a emisiilor de dioxid de carbon, în 2022 ne- am setat noi angajamente pentru anul 2030.

Totodată, am prezentat aceste obiective inițiativei privind Obiective bazate pe Știință (SBTi - Science based Target Initiative) pentru validare, în conformitate cu scenariul de 1,5°C al Acordului de la Paris. De altfel, în 2019, HeidelbergCement a fost prima companie din sectorul cimentului ale cărei obiective de atunci au fost aprobate de SBTi.

SBTi evaluează și validează obiectivele corporative de reducere a emisiilor în raport cu cele mai recente date științifice privind clima. Ghidul pentru ciment este primul cadru din lume care permite companiilor din sectorul cimentului să stabilească obiective pe termen scurt și lung bazate pe date științifice, în conformitate cu obiectivul Acordului de la Paris de a limita creșterea temperaturii globale la 1,5°C peste nivelurile preindustriale. Acesta oferă o înțelegere detaliată a modului de stabilire a unor obiective semnificative și de abordare a proceselor specifice sectorului cimentului și betonului.

Noile Angajamente pentru sustenabilitate 2030 sunt: reducerea emisiilor de carbon până la 400 kg CO2/tonă de de ciment* până în 2030, însemnând o reducere cu aproape 50% față de nivelurile din 1990 obiectivul anterior de reducere era 33%, pentru aceeași perioadă de timp generarea a 50% din veniturile noastre din produse durabile până în 2030 oferirea de alternative circulare pentru jumătate din produse din beton - urmărind o includere completă

Aceste noi obiective completează angajamentele noastre pentru sustenabilitate, care au fost stabilite în 2017 și trebuie realizate până cel târziu în 2030.

Planurile de acțiune sunt axate pe optimizarea produselor și proceselor, precum și pe extinderea proceselor de captare, utilizare și stocare a carbonului (CCUS). La nivel de produs, se pune accent pe adoptarea pe scară largă a cimentului și betonului cu conținut de carbon din ce în ce mai redus, pe accelerarea intensă a utilizării materialelor reciclate și pe utilizarea de noi tehnologii.

Pentru a ne întări aceste angajamente, obiectivul de reducere a emisiilor de CO2 este inclus și în sistemul de remunerare a Consiliului de Administrație și a tuturor angajaților eligibili pentru bonusuri.

*producție de clincher și adaosuri minerale

41 �� Index GRI �� cuprins ��
Compania noastră �� Strategie, indicatori și obiective �� Capitalul natural �� Capitalul uman �� Capitalul social

��

��

�� țintă

100% din punctele noastre de lucru să utilizeze sisteme de management al mediului (ISO 14001) Ciment | 100% �� țintă atinsă Betoane | 100%

��

��

100% din punctele noastre de lucru să utilizeze sisteme de management al securității și sănătății în muncă (ISO 45001) Ciment | 100% �� țintă atinsă Betoane | 100% �� țintă atinsă Agregate | 100%

��

100% din punctele noastre de lucru să utilizeze sisteme de management al energiei Ciment | 100% �� țintă atinsă Betoane | 100% �� țintă atinsă

Agregate | 100% �� țintă atinsă

100% - procentul managerilor cu MBOs (obiective) care includ aspecte legate de angajamentele 2030 100% �� țintă atinsă

Domeniu Țintă 2030
Status în 2021 Progres 100% din punctele noastre de lucru să utilizeze sisteme de management al calității (ISO 9001) Ciment | 100%
țintă atinsă Betoane | 100% 1 Putere economică și inovație 42 �� Index GRI �� cuprins �� Compania noastră �� Strategie, indicatori și obiective �� Capitalul natural �� Capitalul uman �� Capitalul social
țintă atinsă Agregate | 100%
atinsă
țintă atinsă Agregate | 100%
țintă atinsă
țintă atinsă

Reducerea la 0 a numărului de accidente de muncă (LTI*) în rândul angajaților (obiectiv anual) Ciment | 1 parțial Betoane | 0 �� țintă atinsă Agregate | 0 �� țintă atinsă

Reducerea la 0 a numărului de decese în rândul angajaților (obiectiv anual) Ciment | 0 �� țintă atinsă Betoane | 0 �� țintă atinsă Agregate | 0

Implementarea Regulilor Cardinale** în toate punctele noastre de lucru 100% �� țintă atinsă

Implementarea de planuri generale privind sănătatea și securitatea în muncă în toate punctele noastre de lucru 100% �� țintă atinsă

*LTI (lost time injury) - incident care duce la dizabilitatea sau absența unui angajat de la locul de muncă

**Regulile Cardinale reprezintă un set de reguli privind securitatea și sănătatea în muncă, pe care toți angajații și contractorii noștri trebuie să le respecte la locul de muncă

2030
Domeniu Țintă
Status în 2021 Progres
�� țintă atinsă
2 Excelență în materie de sănătate și securitate la
43 �� Index GRI �� cuprins �� Compania noastră �� Strategie, indicatori și obiective �� Capitalul natural �� Capitalul uman �� Capitalul social
locul de muncă

Reducerea emisiilor de NO x și SO x cu 40% și reducerea emisiilor de pulberi de la cuptoare cu 80%, față de anul 2008 NO x SO x Pulberi

100% din cuptoarele fabricilor de ciment, dotate cu echipamente de măsurare continuă a emisiilor de NOx, SO x și pulberi 4 din 4

100% din zonele noastre de operare să aibă implementate sisteme de monitorizare a eficienței consumului de apă Ciment | 100%

Măsurători (cel puțin anuale) în puncte fixe pentru emisiile de carbon organic total (TOC), metale și poluanți organici persistenți (POP), la 100% din cuptoarele fabricilor noastre

Pentru 100% din zonele de extracție să existe planuri de restaurare după finalizarea exploatării 100% �� țintă atinsă

Betoane | 100% în implementare

Agregate | 66,67%(8 din 12) în implementare

100% din zonele noastre de operare să fie conforme cu prevederile Angajamentului pentru Apă (World Business Council for Sustainable Development - WASH Pledge) Ciment Betoane

Agregate

Pentru 100% din zonele de extracție situate în proximitatea (=1 km) unor Arii de Conservare a Naturii cu valoare ridicată, să existe un Plan de Management al Biodiversității Ciment | 66,67% (2 din 3) în implementare Agregate | 42,86% (3 din 7) în implementare

Domeniu Țintă 2030 Status în 2021 Progres
3 Reducerea
asupra mediului natural: Emisii, apă, biodiversitate 44 �� Index GRI �� cuprins �� Compania noastră �� Strategie, indicatori și obiective �� Capitalul natural �� Capitalul uman �� Capitalul social
impactului

Economie circulară

Creșterea gradului materialelor reciclate și produselor reziduale, utilizate în procesul de producție (materiale secundare utilizate în producția de clincher - argilă, calcar etc., din alte procese industriale și producția de ciment - materiale de cimentare suplimentare precum cenușă, zgură etc., dar și în agregate - de exemplu, beton mărunțit provenit din demolări și din producția de beton)

9,51% în implementare

Cel puțin 1.000 de ore din programul de lucru, alocate de angajați pentru voluntariat în proiecte de implicare comunitară

Revizuire proceduri interne. în implementare

Planuri de implicare a comunității pentru 100% din zonele de operare semnificative* (fabricile de ciment)

Sprijin pentru comunități prin donații și sponsorizări 10.904.746,03 �� țintă atinsă

vecin bun *Zone cheie = cu impact major local asupra mediului înconjurător, cu o rată de producție ridicată sau importanță politică locală

100 % (3 din 3 fabrici de ciment) Pentru toate cele trei fabrici există implementate proiecte de stakeholder engagement, sub forma unor întâlniri anual cu reprezentanții comunităților locale din Fieni, Chișcădaga și Tașca �� țintă atinsă

Implementarea de programe de dezvoltare pentru comunități (= programe care contribuie la îmbunătățirea nivelului de educație și a calității vieții și condițiilor de trai pentru comunitățile din vecinătatea zonelor de operare)

3 programe implementate (Dental Life Social, Edu 2023: Copii fericiți, comunități sustenabile, Verde-n Față) �� țintă atinsă

Domeniu Țintă 2030 Status în 2021 Progres
4
5
45 �� Index GRI �� cuprins �� Compania noastră �� Strategie, indicatori și obiective �� Capitalul natural �� Capitalul uman �� Capitalul social
Un

100% din angajații relevanți (conform evaluării interne de risc, privind categoriile de posturi) să participe la instruiri în domeniul conformării (țintă anuală) În 2021, 479 de angajați au beneficiat de instruiri și training privind conformarea. �� țintă atinsă

Participarea în asociații și organizații relevante la nivelul industriei HeidelbergCement România este membru în 10 organizații sau asociații de business la nivel local. �� țintă atinsă

20% din pozițiile de Top și Senior Management să fie ocupate de femei 18,18% în implementare

6
46 �� Index GRI �� cuprins �� Compania noastră �� Strategie, indicatori și obiective �� Capitalul natural �� Capitalul uman �� Capitalul social
Conformare și transparență Domeniu Țintă 2030 Status în 2021 Progres

Analiza de materialitate

În ultimele trei decenii și jumătate, topicul dezvoltare durabilă sau sustenabilă a cunoscut numeroase definiții, astfel încât a ajuns să însemne diferite lucruri pentru diferiți oameni. Conceptul de dezvoltare durabilă a fost definit în 1987 de Comisia Brundtland a Organizației Națiunilor Unite ca fiind „dezvoltarea care satisface nevoile prezentului fără a compromite capacitatea generațiilor viitoare de a-și satisface propriile nevoi”. Astfel, putem considera că singura formă de progres este cea care abordează simultan aspectele interconectate ale economiei, mediului natural și societății. Plecând de la această idee am analizat care sunt aspectele de mediu, economice și sociale prin care se desfășoară impactul Societății noastre.

La baza raportului de sustenabilitate se află analiza de materialitate. Aceasta presupune identificarea temelor materiale, adică acele teme unde, prin activitatea sa și a relațiilor de afaceri, HeidelbergCement România are cel mai semnificativ impact asupra mediului natural, societății și economiei, fie el pozitiv sau negativ, direct sau indirect și care, în același timp, influențează deciziile și relația stakeholderilor cu Societatea noastră.

Această analiză se desfășoară cu o frecvență anuală sau bienală și având în vedere că Standardele pe care le utilizăm, și anume GRI au fost revizuite în 2021 (inclusiv procesul de materialitate) și vor intra în vigoare începând cu 2023 pentru anul financiar 2022, temele materiale după care ne ghidăm acest raport au fost stabilitate în cadrul analizei din iunie-august 2021. Aceasta a presupus consultarea specialiștilor și managerilor din cadrul HeidelbergCement România S.A. și a tuturor categoriilor de stakeholderi („părți interesate”), identificate în prealabil de către echipa responsabilă cu raportarea de sustenabilitate din cadrul Societății, prin intermediul unor chestionare online distribuite prin email, găzduite de platforma SurveyMonkey. Categoriile de stakeholderi consultate au fost: angajații, furnizorii, clienții, organizațiile non-guvernamentale, autoritățile locale și centrale, mass-media, comunitățile locale, partenerii de afaceri, comunitățile academice și asociațiile de profil.

Fiecare reprezentant al echipei a transmis chestionarul către stakeholderii cu care comunică în mod obișnuit, prin intermediul canalelor digitale. Stakeholderii au fost rugați să evalueze temele date, în funcție de cât de mult le sunt influențate deciziile și relația cu HeidelbergCement România S.A. de modul în care Societatea gestionează fiecare temă. Specialiștii și membrii echipei de conducere au evaluat fiecare temă, în funcție de dimensiunea impactului economic, social și de mediu rezultat în urma activității Societății pe fiecare dintre temele listate. În urma acestor consultări, am obținut 393 de răspunsuri.

Următorul pas în analiza de materialitate a fost reprezentat de colectarea și analiza răspunsurilor primite la cele două chestionare. Pentru fiecare dintre temele evaluate, au rezultat astfel două note, reprezentative pentru cele două dimensiuni: impact și influență, reprezentate grafic în matricea de materialitate.

47 �� Index GRI �� cuprins �� Compania noastră �� Strategie, indicatori și obiective �� Capitalul natural �� Capitalul uman �� Capitalul social

Matricea

1 5 3 9 2 6 29 4 7 10 15 16 11 14 12 13 24 19 27 31 17 21 26 20 25 30 22 18 28 8 23 100.00 80.00 60.00 40.00 40.00 60.00 80.0 01 00.0 0 Teme legate de mediu 1 Deșeuri 2 Emisii 3 Conformare
standardele
4 Investiții
5 Biodiversitate 6 Materiale 7 Energie 8 Evaluarea
9 Consumul
Teme economice 10 Anticorupție 11 Gestionarea riscurilor 12 Economie
13 Impact economic indirect 14 Comportament
15 Practici
16 Guvernare
Teme
17 Respectarea
18 Securitatea și sănătatea în
19 Inovație 20 Conformare
socio-economice 21 Combaterea
22 Formare
profesională 23 Diversitate și
24 Dialogul
25 Managementul
26 Protecția
personal 27 Investiții
28 Relația
29 Etichetarea
produselor 30 Evaluarea
perspectiva
31 Libertatea
negociere
48 �� Index GRI �� cuprins �� Compania noastră �� Strategie, indicatori și obiective �� Capitalul natural �� Capitalul uman �� Capitalul social
de materialitate
cu
de mediu
în inovarea de mediu
furnizorilor: conformare cu standardele de mediu
de apă
circulară
anticoncurențial
de achiziții
corporativă
sociale
drepturilor omului
muncă
cu reglementările
discriminării
și dezvoltare
egalitate de șanse
cu stakeholderii și comunitățile locale
resurselor umane
datelor cu caracter
comunitare
angajat/ angajator
și marketingul
furnizorilor din
standardelor sociale
de asociere și
colectivă

���� Dialogul cu stakeholderii și comunitățile locale

����

Formare și dezvoltare profesională �� �� ���� Diversitate și egalitate de șanse �� ��

�� �� ���� Evaluarea furnizorilor din perspectiva standardelor sociale

�� �� ���� Libertatea de asociere și negociere colectivă �� �� *impactul direct se referă la impactul generat din activitățile Societății

indirect se referă la impactul rezultat în urma relațiilor de afaceri (cu furnizori, parteneri, clienți)

**impactul

Compania noastră �� Strategie, indicatori și obiective �� Capitalul natural �� Capitalul uman �� Capitalul social

��

Temă materială Limite Impact direct* Impact indirect* TEME
�� Deșeuri �� �� ��
�� �� ��
��
��
��
��
��
��
��
��
����
����
����
����
����
����
����
����
����
����
����
����
LEGATE DE MEDIU
Emisii
Conformare cu standardele de mediu 49
�� Index GRI
Investiții în inovarea de mediu �� �� ��
Biodiversitate �� ��
Materiale �� ��
Energie �� ��
Evaluarea furnizorilor: conformare cu standardele de mediu �� ��
Consumul de apă
�� TEME ECONOMICE
Anticorupție �� ��
Gestionarea riscurilor �� ��
Economie circulară �� ��
Impact economic indirect �� ��
Comportament anticoncurențial �� ��
Practici de achiziții �� ��
Guvernare corporativă �� �� TEME SOCIALE
Respectarea drepturilor omului �� ��
Securitatea și sănătatea în muncă �� ��
Inovație �� ��
Conformare cu reglementările socioeconomice
�� ��
Combaterea discriminării �� ��
�� �� ���� Managementul resurselor umane �� �� ���� Protecția datelor cu caracter personal �� �� ���� Investiții comunitare �� �� ���� Relația angajat/ angajator �� �� ���� Etichetarea și marketingul produselor
�� cuprins

Ca parte din consultarea anuală pentru identificarea temelor materiale, am introdus în chestionare și întrebări suplimentare unde stakeholderii au putut să ne transmită feedback cu privire la zonele/ temele de interes pe care consideră că ar trebui să le abordăm pe viitor sau ce îmbunătățiri am putea aduce raportului de sustenabilitate.

În continuare veți regăsi răspunsurile acestora la întrebările deschise adresate:

Ce ați îmbunătăți la modul în care este realizat raportul de sustenabilitate al HeidelbergCement România?

Există alte zone/ domenii în care compania are impact și care nu au fost acoperite de întrebările anterioare?

�� Consider că raportul de sustenabilitate este unul real, fără a aduce alte modificări.

�� Acțiuni concrete privind susținerea educației copiilor din mediile defavorizate (burse pentru copii/ tineri fără posibilități care au rezultate foarte bune la învățătură).

�� Totul este făcut de profesioniști.

�� Nu avem ce îmbunătăți la raportul dumneavoastră.

�� Supravegherea mai atentă a furnizorilor/ subcontractorilor pe teritoriul unității.

�� Au fost cuprinse toate domeniile colaborării dintre noi.

�� Formularul a fost complet, eu sunt puțin depășit.

�� Da, comunicarea și relațiile interpersonale ale angajaților.

�� Relațiile dintre locațiile Grupului.

�� Gradul de satisfacție al clienților.

�� Calitatea produselor obținute și livrate.

�� Procese de producție sustenabile.

�� Cred că au fost acoperite toate domeniile importante de activitate.

�� În opinia mea au fost acoperite majoritatea domeniilor.

50 �� Index GRI �� cuprins ��
��
Compania noastră
Strategie, indicatori și obiective �� Capitalul natural �� Capitalul uman �� Capitalul social

Interacțiunea cu stakeholderii

Categorie

Canale de comunicare Teme de interes Cum răspundem așteptărilor acestora

Angajați

�� Revistă internă

Intranet

Întâlniri

Informări regulate �� Campanii de comunicare internă �� Linia telefonică dedicată SpeakUp

Anticorupție, Comportament anticoncurențial, Economie circulară, Conformare cu standardele de mediu, Emisii, Energie, Sănătatea și securitatea în muncă, Drepturile omului, Conformarea cu standardele socio-economice

�� Promovarea acțiunilor de voluntariat �� Programul de ucenicie HeidelbergCement România �� Start pentru o carieră BETON �� Planul de dezvoltare a carierei �� Competiții cu rol de stimulare a performanței

Autorități

�� Raport anual financiar �� Raportări regulate specifice (ex. raport de mediu) �� Raport de sustenabilitate

�� Respectarea cu strictețe a legislației în vigoare �� Plata taxelor și impozitelor �� Susținerea unor proiecte de infrastructură prin donații de materiale �� Participarea în platforme pentru proiecte de interes comun �� Contribuția la dezvoltarea comunităților locale (investiții în educație, infrastructură, sport, sănătate)

��
��
��
Impact economic indirect, Gestionarea riscurilor, Economia circulară, Deșeuri, Conformarea cu standardele de mediu, Emisii, Respectarea drepturilor omului, Formare și dezvoltare profesională, Inovație, Protecția datelor cu caracter personal, Combaterea discriminării, Investiții comunitare 51 �� Index GRI �� cuprins �� Compania noastră �� Strategie, indicatori și obiective �� Capitalul natural �� Capitalul uman �� Capitalul social

Furnizori

�� Întâlniri directe �� E-mail �� Raport anual financiar �� Raport de sustenabilitate

Practici de achiziții, Anticorupție, Comportament anticoncurențial, Deșeuri, Conformarea cu standardele de mediu, Evaluarea furnizorilor din perspectiva standardelor de mediu și sociale, Sănătatea și securitatea în muncă, Protecția datelor cu caracter personal, Drepturile omului

�� Susținerea furnizorilor locali �� Parteneriate pe termen lung

Reprezentanți ai mediului non-guvernamental

�� E-mail �� Evenimente �� Raport de sustenabilitate

Anticorupție, Impact economic indirect, Economie circulară, Deșeuri, Conformarea cu standardele de mediu, Emisii, Investiții comunitare, Evaluarea furnizorilor din perspectiva standardelor sociale, Inovație

�� Parteneriate în proiecte de interes comun pentru membrii comunităților locale

�� Implicare prin alocarea de resurse umane sau financiare

�� Donații și sponsorizări

Clienți

�� E-mail �� Rețele de socializare �� Întâlniri �� Website

Anticorupție, Economia circulară, Gestionarea riscurilor, Comportament anticoncurențial, Practici de achiziții, Impact economic indirect, Deșeuri, Emisii, Materiale, Drepturile omului, Marketing și etichetarea produselor, Sănătatea și securitatea în muncă, Combaterea discriminării, Formare și dezvoltare profesională

�� Extinderea portofoliului de produse �� Certificarea produselor și a fabricilor noastre �� Publicarea manualelor de utilizare a produselor pe site-ul companiei

�� Publicarea unor ghiduri de proiectare pe site-ul companiei

�� Susținerea platformei Academia de Construcții (secțiunile Betoane și Mortare de zidărie)

Mass-media

Impact economic indirect, Gestionarea riscurilor, Economie circulară, Anticorupție, Practici de achiziție, Comportament anticoncurențial, Conformarea cu standardele de mediu, Biodiversitate, Investiții în inovarea de mediu, Evaluarea furnizorilor din perspectiva standardelor de mediu și sociale, Deșeuri, Emisii

�� Sfatul Bătrânilor (online) �� Conferințe de presă

Reprezentanți ai comunităților locale

�� Evenimente

�� Rețele de socializare

�� Consultare directă regulată

�� Raport de sustenabilitate

Gestionarea riscurilor, Impact economic indirect, Practici de achiziții, Investiții în inovarea de mediu, Evaluarea furnizorilor din perspectiva standardelor sociale și de mediu, Biodiversitate, Materiale, Conformarea cu standardele de mediu, Conformarea cu standardele socioeconomice, Dialogul cu stakeholderii și comunitățile locale, Managementul resurselor umane, Drepturile omului, Diversitatea și egalitatea de șanse, Combaterea discriminării, Formare și dezvoltare profesionale, Investiții comunitare, Inovație

�� Consultări cu reprezentanții comunităților locale „Sfatul Bătrânilor”

�� Sprijin financiar sau material pentru proiecte de dezvoltare locală

�� Sprijin financiar pentru elevi și spitalele locale în timpul pandemiei

�� Investiții în vederea reducerii impactului de mediu

�� E-mail �� Comunicate de presă �� Interviuri
52 �� Index GRI �� cuprins �� Compania noastră �� Strategie, indicatori și obiective �� Capitalul natural �� Capitalul uman �� Capitalul social

Cum se manifestă impactul nostru Materiale și deșeuri Utilizarea resurselor de apă Biodiversitate Energie Emisii de gaze cu efect de seră

3

Cum se manifestă impactul nostru

Din cauza temperaturilor ridicate necesare pentru a arde calcarul, producția de ciment consumă multă energie și, prin urmare, generează emisii de CO2. În procesul de calcinare, materia primă este încălzită la temperaturi de până la 1.450°C, ceea ce generează alte emisii de CO2

Astfel, protecția climei reprezintă o parte fundamentală a politicii de mediu stabilită la nivel de Grup, așa cum reiese și din Angajamentele noastre pentru Sustenabilitate 2030 și din politica privind clima, care a fost revizuită la începutul anului 2021. Prin aceste documente, Grupul HeidelbergCement și-a stabilit obiectivul de a-și reduce amprenta ecologică. Astfel, ne acceptăm partea noastră de responsabilitate pentru a limita creșterea temperaturii globale la 1,50°C.

Obiectivele propuse ca urmare a angajamentelor au fost îmbunătățite și actualizate în 2022, iar implementarea acestora se urmărește la nivel de țară prin platforma FTT Baseline and Target Setting ce vizează în mod particular progresele în reducerea consumului de apă și raportarea legată de aceasta, WASH Pledge (acces la apă curată, sanitație și igienă), managementul biodiversității, renaturarea terenurilor utilizate și angajarea comunităților locale în aceste demersuri.

Protecția mediului reprezintă un principiu fundamental în operațiunile Societății. Activitățile HeidelbergCement România la nivel local se desfășoară cu respectarea cu strictețe a reglementărilor de mediu naționale ale căror cerințe sunt exprimate în Autorizația Integrată de Mediu emisă pentru fiecare din punctele de operațiuni ale firmei (Fieni, Tașca și Chișcădaga).

Impactul de mediu în producția cimentului

Cariere zgomot vibrații impact asupra peisajului consum de materii prime (calcar, argilă, gips)

Producție clincher pulberi gaze: NOx, SO2, CO2, micropoluanți zgomot consum de energie (combustibil, energie electrică)

Măcinare pulberi zgomot consum de energie electrică

54 �� Index GRI �� cuprins �� Compania noastră �� Strategie, indicatori și obiective �� Capitalul natural �� Capitalul uman �� Capitalul social

Materiale și deșeuri

Producția de ciment implică utilizarea unor cantități importante de materii prime. De aceea, ne concentrăm pe utilizarea eficientă a acestora, într-un mod responsabil, utilizând o cantitate cât mai mare de combustibili și materiale alternative în procesele de producție.

Procesul de producere a cimentului începe în cariere, odată cu excavarea calcarului și a argilei. Acestea sunt concasate, transportate în fabrică prin sisteme de benzi transportoare și/ sau pe calea ferată și apoi sunt măcinate fin împreună cu alte materii prime care conțin fier și/ sau siliciu. Fiecare dintre aceste componente sunt atent dozate și analizate pentru respectarea rețetei de preparare a făinii, care se introduce în cuptor în vederea obținerii clincherului.

Făina brută, încălzită în cuptorul rotativ la o temperatură de până la 1.450˚C se transformă prin răcire bruscă într-un material nou, cristalin, cu aspect granular, numit clincher Portland, care este un produs intermediar – însă esențial – în fabricarea cimentului.

În urma măcinării clincherului, împreună cu dozaje bine controlate de gips și adaosuri de fabricație (zgură, calcar etc.) la o finețe deosebit de ridicată, se obține produsul final – cimentul – care se stochează în silozuri și se livrează către clienți în saci sau vrac, în camioane specializate.

Pentru reducerea cantității de materii prime naturale folosite în procesul de producere a clincherului, utilizăm materii prime alternative pe bază de deșeuri sau subproduse din alte industrii, precum și la măcinarea cimentului, urmărind cu strictețe ca produsul final să respecte în totalitate exigențele impuse de standardul european de produs SR EN 1971:2011.

Betonul este un material de construcție obținut prin întărirea unui amestec omogen și bine definit de ciment, un amestec de sorturi de agregate (nisip, pietriș, criblură etc.), apă și aditivi. Caracteristicile finale ale betonului se dezvoltă prin hidratarea cimentului.

Producția betonului se realizează prin amestecarea energică a componenților în stații specializate sau, pentru aplicații mai puțin importante, în mici malaxoare de șantier. Întotdeauna – la producerea betonului –proporția în care se găsesc materiile prime (ciment, agregate, apă și aditivi), precum și amestecarea omogenă a acestora sunt deosebit de importante.

Agregatele naturale de carieră și balastieră sunt produse prin extragerea din masivul muntos, prin operațiuni de forare și pușcare (în cazul carierelor) sau prin extragerea din cursuri de râuri sau din lacuri cu ajutorul drăgilor absorbante (în cazul balastierelor). După extragere, roca brută rezultată din pușcare (în cazul carierelor), respectiv balastul (în cazul balastierelor), sunt transportate cu ajutorul transportoarelor cu bandă sau cu mijloace auto până la stația de prelucrare din cadrul fiecărui punct de lucru. Acolo se obțin prin concasare, sortare și, unde este cazul, chiar prin spălare, produse finite, respectiv diverse sorturi granulometrice. Acestea se depozitează în padocuri și se livrează către beneficiar, în funcție de comenzi.

55 �� Index GRI �� cuprins �� Compania noastră �� Strategie, indicatori și obiective �� Capitalul natural �� Capitalul uman �� Capitalul social

376.420,00 376.075,00 509.171,00 �� Ciment 98.950,75 110.211,00 126.776,00

��

Agregate 543.751,10 603.633,94 687.703,00

Aditivi 622,99 Datele nu au fost colectate Datele nu au fost colectate

indicatori

56 �� Index GRI �� cuprins ��
�� Strategie,
și obiective �� Capitalul
�� Capitalul
Materiale folosite în operațiuni [ t ] 2021 2020 2019 �� Materii prime (combustibili, calcar, marnă, argilă, gips) 5.297.845,00 5.325.839,00 4.907.877,00 �� Alte materiale (inclusiv cărămizi și betoane refractare și alte materiale pentru măcinare) ��
2.575,00 2.802,00 2.374,00 �� Materiale de ambalare 3.456,00 3.721,00 3.614,00 �� Materii prime alternative (includ cenușă de pirită, nisip de turnătorie, zgură de furnal) social
��
Compania noastră
natural
uman
Capitalul

Deșeuri

Acțiuni de prevenire generare deșeuri: �� Mixarea cu alte sorturi

�� Efectuarea reviziilor tehnice la intervalele specificate în cartea tehnică

�� Achiziționarea de anvelope și baterii cu o durată de viață mai mare

�� Respectarea planului de mentenanță a echipamentelor

�� Folosirea de cuve de retenție în magaziile de uleiuri

�� Colectarea selectivă: hârtie, plastic și metal

�� Instruirea personalului cu privire la generarea deșeurilor și colectarea selectivă a deșeurilor

Deșeuri rezultate din operațiuni

DIVIZIA CIMENT

Colectarea și monitorizarea datelor referitoare la deșeuri se realizează ținând cont de următoarele aspecte: evidența deșeurilor (conform HG 856/2002), audituri interne, inspecții ale responsabilului de mediu, controale autorități locale.

�� Compania noastră �� Strategie, indicatori și obiective �� Capitalul natural �� Capitalul uman �� Capitalul social

57 �� Index GRI
cuprins
��
Tip deșeuri [ t ] Cantitatea totală de deșeuri generate 2021 �� Lemn 343,50 �� Aluminiu 0,00 �� Plastic 6,80 �� Metal 1.684,00 �� Hârtie și carton 22,00 �� Ulei uzat 52,10 �� Deșeuri textile 2,60 �� DEEE 2,82 �� Nămoluri din decantoare 152,00 �� Deșeuri municipale 359,40 �� Deșeuri din demolări 1.690,00 �� Deșeuri industriale 41,00 �� Materiale izolante 14,80 �� Materiale cu conținut de azbest 4,06 �� Materiale refractare 441,00 �� Deșeuri de cauciuc 14,30 �� Steril* 117.104,00 �� Minerale** 383,00 �� Total 122.317,38 *deșeu generat în cariera de calcar de la Deva (Băița Crăciunești) și depozitat în halda special amenajată din cadrul carierei **deșeu generat în urma activității Departamentului Combustibili Alternativi 58 �� Index GRI �� cuprins �� Compania noastră �� Strategie, indicatori și obiective �� Capitalul natural �� Capitalul uman �� Capitalul social
Unde sunt gestionate �� Onsite Offsite Total Deșeuri periculoase [ t ] �� Pregătire pentru reutilizare 0 0 0 �� Reciclare (downcycling, upcycling, composting,
digestion) 5,40 1,63 7,03 �� Total 5,40 1,63 7,03 Deșeuri nepericuloase [ t ] �� Pregătire pentru reutilizare 0 0 0 �� Reciclare (downcycling, upcycling, composting,
0 4.406,40 4.406,40 �� Total 0 4.406,40 4.406,40 Unde sunt gestionate �� Onsite Offsite Total Deșeuri periculoase [ t ] �� Incinerare (cu recuperare de energie) 46,7 0 46,7 �� Depozitare 0 4,06 4,06 �� Total 46,7 4,06 50,76 Deșeuri nepericuloase [ t ] �� Depozitare 117.104 749,19 117.853,19 �� Total 117.104 749,19 117.853,19 Deșeuri deviate de la eliminare 2021 Deșeuri trimise spre eliminare 2021 59 �� Index GRI �� cuprins �� Compania noastră �� Strategie, indicatori și obiective �� Capitalul natural �� Capitalul uman �� Capitalul social
anaerobic
anaerobic digestion)

Metoda de eliminare (tratare) a deșeurilor* [ t ]

2021 2020 2019

Cantitatea totală de deșeuri periculoase

��

��

��

Cantitatea totală de deșeuri nepericuloase

Cantitatea totală de deșeuri periculoase

Cantitatea totală de deșeuri nepericuloase

�� Co-procesare 46,7 0 26,96 365,49 0 38,08*****

Cantitatea totală de deșeuri periculoase ��

*deșeuri generate pe amplasamentele fabricilor de ciment, iar eliminarea, respectiv valorificarea acestora s-a realizat prin intermediul unor societăți autorizate, mai puțin cantitatea de 117.104 t de steril (deșeuri extractive alcătuite din descopertarea zăcământului și diverse roci necorespunzătoare scopului producției) generată în cariera de calcar de la Deva (Băița Crăciunești) și depozitate în halda special amenajată din cadrul carierei.

**include materiale de ambalare, materiale refractare uzate, metale feroase, șpan feros, deșeuri din demolări

60 �� Index GRI �� cuprins �� Compania noastră �� Strategie, indicatori și obiective �� Capitalul natural �� Capitalul uman �� Capitalul social

Cantitatea totală de deșeuri nepericuloase
Reutilizare 0 0 0 0 0 0
Reciclare 7,03 4.406,40 1,09 3.140,15 0,384 3.390,15**
Depozitare 4,06 117.853,19 66,04 184.468,841 79,965*** 163.013,36****
Total deșeuri 57,79 122.259.59 94,09 187.974,48 80,349 166.441,58
***plăci de azbociment rezultate de la renovarea anumitor clădiri din cadrul amplasamentelor companiei
****steril depozitat în halde în cariera de calcar din vecinătatea unei fabrici de ciment, materiale refractare uzate, soluții de laborator, deșeuri municipale amestecate *****materiale textile (filtru sac), plastic, hârtie (ex. de la sacii de ciment deteriorați în timpul transportului, benzi transportoare - de cauciuc)

Deșeuri rezultate din operațiuni

DIVIZIA BETOANE

Tip deșeuri [ t ] Cantitatea totală de deșeuri generate 2021

Plastic 7,592

Metal 0,585

Hârtie și carton 0,462

Politica de mediu este parte integrantă a sistemului de management integrat implementat la nivel de companie, prin intermediul căruia sunt stabilite obiectivele de mediu impuse la nivel de Grup și conformarea cu cerințele legale în vigoare. În cadrul acesteia se regăsește instrucțiunea de lucru specifică diviziei de Betoane, IB-11 „Gestiunea deșeurilor”, prin intermediul căreia s-au identificat deșeurile care se pot genera în urma activităților desfășurate în stațiile de betoane și s-au dezvoltat atât planuri de gestionare a deșeurilor, cât și de prevenire și minimizare a cantității acestora, în conformitate cu cerințele legale în vigoare.

Activitățile care pot genera un impact semnificativ asupra apei și solului, prin prisma deșeurilor, sunt cele de: �� preparare, livrare și transport beton proaspăt; �� curățare și întreținere a echipamentelor; �� proiectare, testare rețete și încercări de laborator; �� birou. Pe lângă acestea, se mai pot genera deșeuri, în mod accidental, din activitățile de transport și depozitare materii prime (ciment, agregate și aditivi).

Pentru a reduce impactul asupra mediului generat de deșeurile din activitatea de producție, stațiile de betoane sunt echipate cu reciclatoare de beton prin intermediul cărora sunt reutilizate intern deșeurile generate și apa

uzată tehnologică. Pentru deșeurile generate din activitatea de producție care nu pot fi reutilizate intern s-au implementat măsuri de valorificare a acestora prin firme specializate, minimizând pe cât posibil cantitățile trimise spre eliminare prin depozitare.

Deșeurile de uleiuri, de anvelope sau de textile impregnate generate ocazional, în urma activităților de întreținere sau curățare a echipamentelor, sunt preluate de unitățile de service sau de firmele de întreținere, iar deșeurile de ambalaje sunt, pe cât posibil, returnate la furnizor.

Deșeurile generate, inclusiv cele menajere, sunt colectate selectiv, iar monitorizarea acestora se face lunar, prin intermediul fișelor de gestiune deșeuri, conform legislației în vigoare și politicii de mediu de la nivel de Grup.

Anvelope 0,045

Uleiuri 0,033

Textile impregnate 0,003

Deșeuri municipale 39,138

Nisipuri 32,215

Beton și balast 406,100

��
��
��
��
��
��
��
��
��
�� Nămoluri 293,550 �� Total 779,723
61 �� Index GRI �� cuprins �� Compania noastră �� Strategie, indicatori și obiective �� Capitalul natural �� Capitalul uman �� Capitalul social
Unde sunt gestionate �� Onsite Offsite Total Deșeuri periculoase [ t ] �� Reciclare (downcycling, upcycling, composting, anaerobic digestion) 0 0,028 0,028 �� Total 0 0,028 0,028 Deșeuri nepericuloase [ t ] �� Pregătire pentru reutilizare 339,265 6,740 346,005 �� Reciclare (downcycling, upcycling, composting, anaerobic digestion) 0 41,299 41,299 �� Altă metodă de recuperare (repurposing, refurbishment) 0 0,045 0,045 �� Total 339,265 48,084 387,349 Unde sunt gestionate �� Onsite Offsite Total Deșeuri periculoase [ t ] �� Total 0 0 0 Deșeuri nepericuloase [ t ] �� Depozitare 0 388,430 388,430 �� Total 0 388,430 388,430 Deșeuri deviate de la eliminare 2021 Deșeuri trimise spre eliminare 2021 62 �� Index GRI �� cuprins �� Compania noastră �� Strategie, indicatori și obiective �� Capitalul natural �� Capitalul uman �� Capitalul social

Deșeuri rezultate din operațiuni

Extracția agregatelor generează deșeuri nepericuloase, folosite la refacerea finală. Sortarea și prelucrarea agregatelor minerale pe stațiile de prelucrare generează deșeuri nepericuloase, depozitate sau mixate cu alte sorturi. Încărcarea soturilor și livrarea produselor generează deșeuri nepericuloase și periculoase (uleiuri uzate, anvelope uzate, filtre motorină), dar în unele locații aceste servicii au fost externalizate către firme specializate dotate cu echipamente și mașini de transport performante.

��
��
��
�� Uleiuri
�� Uleiuri
�� Filtre
�� Anvelope scoase din uz 2,302 �� Fier și oțel 208,98 �� Metale feroase 31,500 �� Municipale amestecate 17,880 �� Total 15.583,200 DIVIZIA AGREGATE 63 �� Index GRI �� cuprins �� Compania noastră �� Strategie, indicatori și obiective �� Capitalul natural �� Capitalul uman �� Capitalul social
Tip deșeuri [ t ] Cantitatea totală de deșeuri generate 2021
Nisip și argilă 9.170,00
Nămoluri de la alte procedee de epurare a apelor reziduale industriale, altele decât cele specificate la 19.08.13 4.950,00
Reziduuri și alte deșeuri de la spălarea și purificarea minereurilor 1.200,00
minerale hidraulice neclorinate 0,120
minerale neclorurate de motor, de transmisie și de ungere 2,470
de motorină 0,024

Deșeuri trimise spre eliminare 2021

Economie circulară

Am continuat și în 2021 să facem progrese către o economie circulară, pentru că înțelegem impacturile negative din presiunea crescândă asupra resurselor naturale și din cantitățile din ce în ce mai mari de deșeuri generate din activitățile de producție. Reciclarea deșeurilor este prima noastră

strategie de management al acestora. Există totuși deșeuri din alte industrii (de exemplu, pneuri, surse de biomasă, nămoluri de epurare) și diferite deșeuri municipale, dar care în prezent au problema de a nu putea fi reciclate în mod economic fezabil. Acest tip de deșeuri pot fi utilizate drept combustibil în cuptoarele noastre, reprezintă combustibili alternativi. Astfel, în producerea clincherului și a cimentului valorificăm energetic deșeuri prin co-procesare.

Unde
Onsite
Deșeuri
��
0
�� Total 0
Deșeuri
[ t ] ��
1.050,00
��
��
��
��
Unde
gestionate �� Onsite Offsite Total Deșeuri
[ t ] �� Total 0
Deșeuri
[ t ] ��
2.620,00
�� Total
sunt gestionate ��
Offsite Total
periculoase [ t ]
Valorificare de la R 1 la R 115
1,7 1,7
1,7 1,7
nepericuloase
Reciclare/ Recuperare a altor materiale anorganice
0 1.050,00
Tratare a terenurilor având drept rezultat beneficii pentru agricultură sau ecologie 24,00 0 24,00
Întrebuințare în principal drept combustibil sau ca altă sursă de energie1 0 2,30 2,30
Valorificare de la R 1 la R 115 0 244,72 244,72
Total 1.074,00 247,02 1.321,02
sunt
periculoase
0 0
nepericuloase
Depozitare
17,88 2.637,88
2.620,00 17,88 2.637,88
Deșeuri deviate de la eliminare 2021
Tip 2021 2020 2019 �� Rată combustibili alternativi 33,71% 33,35% 34,60% �� Biomasă (procent din total căldură consumată de cuptor) 11,70% 8,70% 8,42% 64 �� Index GRI �� cuprins �� Compania noastră �� Strategie, indicatori și obiective �� Capitalul natural �� Capitalul uman �� Capitalul social

Utilizarea resurselor de apă

Apa este una dintre cele mai valoroase resurse de pe Pământ și se preconizează că va deveni din ce în ce mai limitată în viitor. La HeidelbergCement, apa este folosită atât în procesele de producție, cât și în scop sanitar. Astfel, reducerea consumului de apă și managementul eficient al resurselor de apă reprezintă unul dintre aspectele importante ale strategiei noastre pentru sustenabilitate. Totodată, la nivel de Grup ne-am propus să: �� reducem consumul de apă în toate locațiile operaționale, în măsura în care acest lucru este fezabil atât din punct de vedere tehnologic, cât și economic; �� punem în aplicare planuri de gestionare a apei în toate amplasamentele situate în zone cu deficit de apă și să le agregăm la nivel național pentru a forma un plan general de reducere a consumului de apă.

Astfel, la nivel de Grup, în baza unui studiu global privind riscurile legate de apă, a fost elaborată o linie directoare privind gestionarea durabilă a apei. Pentru a realiza acest lucru, am utilizat baza de date online Aqueduct a Institutului Mondial al Resurselor, care oferă informații despre riscurile legate de apă la nivel mondial.

În România, au fost identificate 8 situri operaționale care sunt situate în zone cu stres hidric. Menționăm că majoritatea dintre aceste situri sunt situate în apropierea unor zone urbane, iar introducerea lor pe lista siturilor afectate de stres hidric nu este datorată deficitului de apă din acele zone, ci numărului mare de locuitori din zonele urbane respective.

Totodată, suntem conștienți că este nevoie de un management eficient al resurselor de apă, de aceea implementăm măsuri pentru reciclarea și reutilizarea apei, acolo unde procesul tehnologic o permite.

Managementul resurselor de apă se realizează, pentru fiecare punct de lucru, în conformitate cu autorizațiile de gospodărire a apelor emise de administrațiile bazinele aferente. În același timp, la nivel local ne-am asumat angajamente clare privind gestionarea durabilă a resursei de apă.

În luna mai 2021 a avut loc o deversare de apă cu miros de amoniac în incinta fabricii noastre. Apa amoniacală este folosită în procesul tehnologic pentru reducerea emisiilor de NO x în toate fabricile noastre.

Garda de Mediu Neamț a efectuat un control la fața locului și au fost aplicate sancțiunile prevăzute de lege. Valoarea amenzii primite de HeidelbercCement România s-a ridicat la aproape 139.000 lei.

Pentru HeidelbergCement România, protejarea mediului este o prioritate. Regretăm profund cele întâmplate și luăm toate măsurile necesare pentru a ne asigura că un asemenea eveniment nu se va mai repeta.

�� 65 �� Index GRI �� cuprins �� Compania noastră �� Strategie, indicatori și obiective �� Capitalul natural �� Capitalul uman �� Capitalul social
Apă [
��
��
Apă
în
[
��
��
��
�� Total
Apă
[
��
��
��
CIMENT 66 �� Index GRI �� cuprins �� Compania noastră �� Strategie, indicatori și obiective �� Capitalul natural �� Capitalul uman �� Capitalul social
m3 ] 2021 2020 2019
Volumul total de apă utilizată  1.954.854 1.959.556 2.141.954
Volumul total de apă reciclată  4.308.196 4.023.645 3.764.143
extrasă
funcție de sursă
m3 ] 2021
Apă de suprafață (total) 1.074.446
Apă subterană (total) 873.331
Apă provenită de la furnizori* 7.077
apă extrasă 1.954.854
deversată
m3 ] 2021
Apă deversată, în funcție de destinație În ape de suprafață 149.973
Apă deversată, în funcție de tip Apă dulce 149.973
Apă deversată, în funcție de tipul de tratament Fără tratament 114.448 Decantată 35.525 *furnizori municipali, stații de epurare, furnizori publici sau privați sau alte organizații care au ca obiect de activitate furnizarea, transportul, tratamentul sau gestionarea apei și a efluenților DIVIZIA

DIVIZIA BETOANE

În cadrul diviziei Betoane, apa este utilizată atât în procesul tehnologic, cât și în scop igienicosanitar, alimentarea cu apă făcându- se fie din puțuri forate (proprii sau ale terților), fie din rețelele de apă ale localităților în care ne desfășurăm activitatea.

Prin intermediul bazinelor decantoare ale reciclatoarelor de beton instalate în punctele de lucru, apa uzată tehnologică este reutilizată în procesul de producție, minimizându-se, pe cât posibil cantitatea de apă evacuată

Periodic sunt efectuate analize pentru monitorizarea încadrării indicatorilor de calitate a apei evacuate în limitele impuse de legislația în vigoare.

Apă [ m3 ] 2021 2020 2019 �� Volumul total de apă utilizată 77.584,04* 77.388,00 32.478,00 �� Volumul total de apă reciclată 14.040,38 12.133,03 12.176,00

*dintre care 32.881,06 m3 de apă utilizată din zone cu stres hidric, iar din această cantitate 4.235,85 m3 apă a fost reciclată.

Sursa de apă [ m3 ] 2021 2020 �� Ape subterane 53.018,20 41.539,00 �� Alimentarea cu apă municipală sau alte unități de apă, publice sau private 24.565,84 35.849,00

Apă deversată [ m3 ] 2021

Total zone de operare Zone cu stres hidric

�� Apă deversată, în funcție de destinație În ape de suprafață 3.139,0 0

Apă evacuată la furnizori sau alte organizații (total) 33.997,6 12.389,2

�� Total apă deversată În ape de suprafață + În ape subterane + În apă de mare + Apă evacuată la furnizori

37.136,6 12.389,2

�� Apă deversată, în funcție de tip Apă dulce (≤1.000 mg/L TDS*) 37.136,6 12.389,2

�� Apă deversată, în funcție de tipul de tratament Fără tratament 13.050,5 3.106,7

Tratament fizico-chimic și biologic 24.086,1 9.282,5

*TDS=totalul solidelor dizolvate

67 �� Index GRI �� cuprins �� Compania noastră �� Strategie, indicatori și obiective �� Capitalul natural �� Capitalul uman �� Capitalul social

În carierele Diviziei Agregate, apa este folosită pentru spălarea agregatelor (carierele Pleșa Porceni și Iglicioara) și umectarea rocii din procesul de sortare. În balastierele Diviziei Agregate, balastul este exploatat din lacuri de acumulare, iar apa este folosită la spălarea

�� DIVIZIA AGREGATE

acestuia. În toate locațiile apa este folosită pentru umectarea drumurilor de acces și interioare, pentru reducerea pulberilor, dar și în scopuri igienico-sanitar. Apa potabilă este asigurată de Societate.

Apă deversată [ m3 ] 2021 Total zone de operare �� Apă deversată, în funcție de destinație În ape de suprafață 856.328 Apă evacuată la furnizori sau alte organizații 26 În 2021, nu s-au înregistrat depășiri ale indicatorilor de calitate analizați la apele uzate tehnologice impuse de autoritățile de gospodărire a apelor.

extrasă
Apă [ m3 ] 2021 2020 2019 �� Volumul total de apă utilizată 951.476 1.446.313 1.404.567 Apă extrasă în funcție de sursă [ m3 ] 2021 �� Apă de suprafață (total) 947.182 �� Apă subterană (total) 2.147 �� Apă provenită de la furnizori* 2.147 �� Total apă 68 �� Index GRI �� cuprins �� Compania noastră �� Strategie, indicatori și obiective �� Capitalul natural �� Capitalul uman �� Capitalul social
951.476
*cantități estimate

Biodiversitate

În cadrul Angajamentelor noastre pentru sustenabilitate 2030, HeidelbergCement își reafirmă nevoia de a-și dezvolta carierele întrun mod sigur și responsabil, precum și de a le lăsa într-o stare adecvată. Acest obiectiv face parte din țintele cu realizare rapidă din Angajamentele noastre pentru sustenabilitate 2030 și se aplică tuturor carierelor, inclusiv asociațiilor tip joint venture în care HeidelbergCement deține controlul.

Indiferent dacă legislația sau reglementările prevăd un plan pentru o carieră, în cadrul HeidelbergCement se impune un plan de redare în circuitul natural pentru toate carierele, cu scopul de a:

�� Asigura identificarea adecvată a obligațiilor de redare în circuitul natural și a nevoilor de dezvoltare, pentru a defini folosința ulterioară a carierei;

HeidelbergCement are responsabilitatea de a utiliza și gestiona terenurile și proprietățile într-un mod adecvat, pe perioada cât acestea se află sub controlul său. În cariere, o parte semnificativă a acestei responsabilități constă în a gestiona starea în care este lăsat terenul o dată finalizate activitățile de extracție.

Redarea carierelor în circuitul natural și folosința ulterioară a terenurilor reprezintă aspecte importante ale planificării dezvoltării carierelor și reprezintă oportunități pentru Grupul HeidelbergCement de a spori valoarea terenurilor din patrimoniu. La fel de important, un proces eficient și de înaltă calitate de redare în circuitul natural oferă HeidelbergCement oportunitatea de a-și dovedi performanța în materie de dezvoltare durabilă și responsabilitatea socială.

Planificarea redării în circuitul natural face parte integrantă din procesul general de planificare a dezvoltării carierelor (QDP).

�� Integra oportunitățile de redare treptată în circuitul natural în operațiunile curente ale carierei;

�� Comunica obiectivele de redare în circuitul natural în cadrul HeidelbergCement și părților interesate de la nivel local;

�� Oferi o bază pentru evaluarea corectă și provizionarea cheltuielilor pentru redare în contabilitate;

�� Asigura gestionarea atentă a costurilor asociate cu activitățile de redare în circuitul natural; și

�� Readuce terenul afectat de activitățile extractive într-o stare care va contribui pozitiv la o folosință viitoare benefică, cât mai curând posibil după finalizarea operațiunilor extractive.

Planul de redare a carierei în circuitul natural identifică activitățile de ecologizare necesare în timpul și în urma operațiunilor extractive, precum și standardele ce trebuie atinse în vederea folosinței ulterioare identificate.

69 �� Index GRI �� cuprins �� Compania noastră �� Strategie, indicatori și obiective �� Capitalul natural �� Capitalul uman �� Capitalul social

Operațiuni în zone protejate

DIVIZIA CIMENT

2021 Fabrica

Tașca Fabrica Chișcădaga Fabrica Fieni

Poziționarea geografică Comuna Bicaz Chei, jud Neamț Comuna Băița Crăciunești, jud Hunedoara

Lespezi sat Dobrești, comuna Moroieni, jud Dâmbovița

Poziția față de zona protejată (în zonă, adiacent zonei sau conținând părți din zona protejată) sau față de zona cu valoare ridicată pentru biodiversitate din afara zonelor protejate;

la limita Parcului National Cheile Bicazului - Hășmaș ROSCI0027

la limita zonei protejate Măgurile Băiței ROSCI0110

la limita parcului Natural Bucegi ROSCI0013 - o parte din traseul de transport al calcarului pe benzi transportoare se află pe teritoriul Parcului Natural Bucegi

Tipul operațiunii (sediu administrativ, unitate de fabricație sau producție sau carieră de extracție);

Cariera de extracție Cariera de extracție Cariera de extracție

Terenul de suprafață și subteran care poate fi deținut în proprietate, închiriat de sau administrat de organizație

71,8 ha 338.566 m² proprietate și 666.984 m² concesiune

Dimensiunea amplasamentului operațional în ha

Valoarea pentru biodiversitate caracterizată prin atributele zonei protejate sau ale zonei cu valoare ridicată pentru biodiversitate din afara zonei protejate

40 25 57

Cariera deține Plan de Management al Biodiversității, în plus biodiversitatea din carieră și împrejurimi a fost investigată prin mai multe proiecte în cadrul concursului Quarry Life

Biodiversitatea din carieră și împrejurimi a fost investigată în cadrul mai multor proiecte în cadrul concursului Quarry Life

Cariera deține Plan de Management al Biodiversității, în plus biodiversitatea din cariera și împrejurimi a fost investigată prin mai multe proiecte în cadrul concursului Quarry Life

70 �� Index GRI �� cuprins ��
��
�� Capitalul
��
��
Compania noastră
Strategie, indicatori și obiective
natural
Capitalul uman
Capitalul social

DIVIZIA AGREGATE

2021

Poziționarea geografică

Pleșa-Porceni Măgura SârbiBrănișca Iglicioara* Malnaș Slătioara

sud-vest (localitate Pleșa, oraș Bumbești Jiu, județ Gorj)

vest (comuna Ilia, județ Hunedoara) est (comuna Turcoaia, județ Tulcea) centru (sat Malnaș, Comuna Malnaș, județ Covasna)

sud(comuna Slătioara, județ Olt)

Terenul de suprafață și subteran care poate fi deținut în proprietate, închiriat de sau administrat de organizație suprafața/ proprietate + concesiune suprafața/ concesiune suprafața/ concesiune suprafața/ concesiune + proprietate suprafața/ concesiune

Poziția față de zona protejată (în zonă, adiacent zonei sau conținând părți din zona protejată) sau față de zona cu valoare ridicată pentru biodiversitate din afara zonelor protejate

Tipul operațiunii (sediu administrativ, unitate de fabricație sau producție sau carieră de extracție);

în zonă adiacent în zonă în zonă în zonă

carieră carieră carieră carieră balastieră

Dimensiunea amplasamentului operațional în ha 13,32 40,84 37,36 19,55 4,04

Valoarea pentru biodiversitate caracterizată prin atributele zonei protejate sau ale zonei cu valoare ridicată pentru biodiversitate din afara zonei protejate

Valoarea pentru biodiversitate caracterizată prin încadrarea în statutul de zonă protejată (ex. categorii IUCN pentru gestionarea zonelor protejate, Convenția Ramsar, legislația națională)

ROSCI0129 ROSCI0373 ROSPA0040/ ROSCI0012/ ROSPA0073

ROSPA0082 ROSPA0106

*în cariera Iglicioara se oprește activitatea de derocare în perioada 10 martie - 25 mai deoarece atunci este perioada de cuibărire/ eclozare pentru păsările răpitoare existente în preajma carierei.

legislație națională legislație națională legislație națională legislație națională legislație națională

71 �� Index GRI �� cuprins ��
��
Compania noastră �� Strategie, indicatori și obiective
Capitalul natural �� Capitalul uman �� Capitalul social

Energie

Cantitatea de energie redusă/ an

Cantitatea de energie redusă [ tep ]

Investiții pentru a asigura economisirea

Inițiativa care a dus la reducerea cantității de energie utilizată [ mii lei ]

Intensitate energetică (raport consum total de energie/ valoarea totală a producției anuale)

[ tep/ mii lei ]

Combustibil 1.078,41 Recuperarea aerului cald in exces de la instalația de clincherizare.

Înlocuirea centralelor vechi cu alte centrale pe gaz metan performante.

Scăderea consumului de căldură la uscarea filerului de calcar prin montarea unei conducte pentru aer cald de la CR2 la MF1 la fabrica de ciment Tașca.

Electricitate 2.345,11 Antrenare mecanică cu turație variabilă. Iluminat eficient.

Înlocuiri motoare electrice cu randament ridicat.

Compensarea energiei reactive.

Optimizare flux tehnologic. Rețea de distribuție interioare. Instalație de recuperare energie termică și producere energie electrică.

3.393,36

2021 270.848 1.328.258 = 0,2039 2020 272.429 267.652,533 = 0,2016 2019 259.427 1.267.652,533 = 0,2047

190.652,78

1 tep = 11,63 MWh

Informațiile nu sunt prezentate la nivelul de detaliu prevăzut de standard motivat de faptul că acestea reprezintă informații confidențiale ale întreprinderii, iar dezvăluirea acestora ar putea genera un dezavantaj concurențial acesteia.

72 �� Index GRI �� cuprins �� Compania noastră �� Strategie, indicatori și obiective �� Capitalul natural �� Capitalul uman �� Capitalul social

Emisii de gaze cu efect de seră

Combaterea schimbărilor climatice se află de mulți ani în centrul strategiei noastre de sustenabilitate.

Cu obiectivele noastre de reducere a emisiilor pentru 2025/2030 și cu angajamentul nostru de a avea un beton neutru din punctul de vedere al emisiilor de dioxid de carbon până cel târziu în 2050, ne-am aliniat cu obiectivele Acordului de la Paris.

Acest lucru a fost recunoscut de renumita inițiativă privind obiectivele de reducere a emisiilor stabilite științific - Science-Based Target Initiative (SBTi). Strategia noastră se aplică în cadrul Grupului în peste 50 de țări.

HeidelbergCement este prima companie de ciment cu ținte de reducere a emisiilor aprobate de SBTi.

Mai mult, în mai 2022, la nivel de Grup ne-am restabilit cel mai ambițios obiectiv de reducere a emisiilor de carbon din sectorul cimentului la nivel global, cu scopul de a reduce emisiile nete specifice de CO2 la 400 kg/t de ciment* până în 2030 (reducere cu aproximativ 50% față de 1990).

Am transmis toate informațiile necesare cu privire la obiectivele noastre de reducere a emisiilor de gaze cu efect de seră Inițiativei privind obiectivele de reducere a emisiilor stabilite științific (SBTi) și așteptăm cu nerăbdare să primim un feedback pozitiv.

Totodată, am sprijinit în mod activ eforturile SBTi de a dezvolta o agendă pentru industria cimentului cu privire la alinierea obiectivelor de reducere a emisiilor de gaze cu efect de seră cu scenariul climatic de 1,50°C. Credem că este esențial ca sectorul materialelor de construcții să conducă decarbonizarea în conformitate cu ultimele dovezi științifice, iar noul cadru este un instrument util pentru creșterea transparenței. În vederea monitorizării emisiilor de CO2 încadrate la Scopul 1, se întocmește anual un plan de monitorizare a emisiilor GES pentru fiecare instalație, care respectă prevederile Regulamentului (UE) nr. 601/2012 al Comisiei privind monitorizarea și raportarea emisiilor de GES în conformitate cu Directiva 2003/87/ CE a Parlamentului European și a Consiliului. Activitatea de monitorizare se realizează pe baza planului aprobat de autoritatea competentă și la finalul fiecărui an se întocmește un Raport de monitorizare pentru fiecare instalație, raport validat de către un verificator independent acreditat.

În vederea determinării parametrilor necesari (putere calorifică inferioară, factori de emisie, pierdere la calcinare, compoziție chimică etc.) pentru realizarea calculului de emisii din Scopul 1, compania colaborează cu laboratoare acreditate RENAR.

Astfel, emisiile exprimate la Scopul 1 provin din decarbonatarea materiilor prime utilizate în scopul producerii clincherului de ciment gri, co-procesarea combustibililor convenționali și alternativi și din consumul de gaze naturale la instalațiile din cadrul amplasamentelor (moara de făină, uscătoare de zgură, minicentrale termice).

Scopul 2 include emisiile de gaze cu efect de seră rezultate în urma consumului de energie electrică necesar pentru producerea cimentului.

Emisiile directe de CO2 sunt generate în proporție de aproximativ 60% din procesul de decarbonatare a materiilor prime și aproximativ 40% din procesul de coprocesare a combustibililor. Reducerea emisiilor este exprimată luând în calcul producerea cimenturilor cu adaosuri (fiind astfel redus conținutul de clincher) și utilizarea de combustibili alternativi (combustibilii alternativi au un factor de emisie mai mic față de cel al combustibililor convenționali și anumite tipuri de combustibili conțin și biomasă, care prin ardere se consideră că nu emit CO2).

�� *producție de clincher și adaosuri minerale 73 �� Index GRI �� cuprins �� Compania noastră �� Strategie, indicatori și obiective �� Capitalul natural �� Capitalul uman �� Capitalul social
Până la sfârșitul anului 2021, a fost deja realizată o reducere de aproximativ 25%.

vederea reducerii emisiilor de gaze cu efect de seră din Scope 1, generate de producerea clincherului de ciment gri, Societatea continuă procesul de identificare și testare a materiilor prime alternative, a combustibililor alternativi și a materialelor alternative de adaos. Informațiile nu sunt prezentate la nivelul de detaliu prevăzut de standard motivat de faptul că acestea reprezintă informații confidențiale ale întreprinderii, iar dezvăluirea acestora ar putea genera un dezavantaj concurențial acesteia.

[
2021 2020 2019 ��
2021
��
��
��
Eticheta energetică [ g/KWh ] 2021 2020 2019 �� Market-based 217,24
��
74 �� Index GRI �� cuprins ��
��
�� Capitalul natural
��
social
Cantitatea de emisii redusă
CO2eq ]
Reducerea obținută [ t ] 588.072 602.738 588.518 Reducere emisii GES (tone CO2eq) față de anul precedent [ % ]
vs. 2020 2020 vs. 2019 2019 vs. 2018
Scope 1 -0,74 -0,17 -0,37
Scope 2 - market based -25,55 -11,40 -0,64
Scope 2 - location based 1,48 -18,41 -0,67
298,89 341,47
Location-based 223,25 213,37 264,69 În
Compania noastră
Strategie, indicatori și obiective
�� Capitalul uman
Capitalul

Alte emisii

În conformitate cu legislația în vigoare și cu prevederile autorizațiilor integrate de mediu ale celor trei fabrici de ciment, monitorizăm în mod continuu emisiile, încă din anul 2007. Monitorizarea continuă este realizată de sisteme de monitorizare instalate, verificate și întreținute de o societate specializată, care deține toate acreditările prevăzute de legislația în vigoare. Începând din anul 2019, calitatea sistemelor noastre de monitorizare continuă este validată de către un organism terț acreditat, prin procedura QAL2 (Al Doilea Nivel de Asigurare a Calității).

Toate emisiile atmosferice rezultate în urma activității desfășurate la cele trei fabrici de ciment ale companiei se încadrează în limitele impuse de autorități, în conformitate cu autorizația integrată de mediu aferentă fiecărei fabrici, astfel:

�� NO x

Concentrație medie anuală 395,22 403,64 461,79

Valoare limită de emisie maximă autorizată

Concentrație medie anuală 0,93 48,24 23,45

500 500 500 �� SO2

Valoare limită de emisie maximă autorizată

400 400 400

Emisii în aer 2021 2020 2019 �� NOx [ t ] 2.373,884 2.548,24 2.066,56 �� SOx [ t ] 139,565 193,14 201,73 �� Poluanți organici persistenți (POP) [ g ]

0 0,57 0,16 �� Compuși organici volatili (VOC) [ t ]

Concentrație medie anuală (cuptor) 1,15 1,73 0,88

Valoare limită de emisie maximă autorizată (cuptor)

30 30 30

100,74 80,42 100,67 �� Particule (PM) [ t ] 7,274 40,66 23,84

Emisiile rezultate din activitatea Diviziilor Beton și Agregate nu sunt incluse în calcul.

�� Pulberi

Concentrație medie anuală (răcitor) 6,48 10,62 5,62

Valoare limită de emisie maximă autorizată (răcitor)

20 20 30

[ mg/Nm3 ] Fabrica Fieni Fabrica Chișcădaga Fabrica Tașca
75
Index GRI
��
�� cuprins �� Compania noastră �� Strategie, indicatori și obiective �� Capitalul natural �� Capitalul uman �� Capitalul social

Echipa noastră Mediul de lucru Formare și dezvoltare profesională Beneficii pentru angajații noștri Sănătate și securitate în muncă

4

Echipa noastră

Suntem mândri să avem o echipă dedicată și competentă, care este ghidată de valori puternice și care înregistrează performanțe de la an la an. Recunoaștem că angajații noștri sunt una dintre resursele noastre cele mai valoroase, iar performanțele Societății sunt strâns legate de dezvoltarea acestora.

850 bărbați 265 femei În 2021, echipa HeidelbergCement România era formată din 1.115 angajați 77 �� Index GRI �� cuprins �� Compania noastră �� Strategie, indicatori și obiective �� Capitalul natural �� Capitalul uman �� Capitalul social
Angajați în funcție de tipul de contract București Tașca Chișcădaga Fieni Agregate Betoane Dpt. Logistică - ciment, Dpt. Combustibili alternativi* bărbați femei bărbați femei bărbați femei bărbați femei bărbați femei bărbați femei bărbați femei �� Permanent 22 34 139 52 143 45 188 43 77 17 92 32 77 14 �� Perioadă determinată 3 1 15 4 20 11 10 2 18 1 22 2 24 7 �� Total 25 35 154 56 163 56 198 45 95 18 114 34 101 21 Angajați în funcție de tipul de contract și divizie Angajați în funcție de norma de lucru București Tașca Chișcădaga Fieni Agregate Betoane Dpt. Logistică - ciment, Dpt. Combustibili alternativi* bărbați femei bărbați femei bărbați femei bărbați femei bărbați femei bărbați femei bărbați femei �� Full Time 25 34 154 56 163 56 198 45 93 17 114 34 101 21 �� Part Time 0 1 0 0 0 0 0 0 2 1 0 0 0 0 �� Total 25 35 154 56 163 56 198 45 95 18 114 34 101 21 Angajați în funcție de norma de lucru și operațiuni *Aceste departamente au fost formate o dată cu fuziunea prin absorbție de către HeidelbergCement Romania a societăților Carpat Cemtrans, Beton Servicii Pompe și Recyfuel. 975 angajați au contract de muncă permanent (pe perioadă nedeterminată) 140 angajați au contract de muncă pe perioadă determinată 1.111 angajați cu norma de lucru full time 4 angajați cu norma de lucru part time Angajați în birouri administrative în 2021: 109 (10%) 78 �� Index GRI �� cuprins �� Compania noastră �� Strategie, indicatori și obiective �� Capitalul natural �� Capitalul uman �� Capitalul social

Mediul de lucru

de

Dorim ca angajații noștri să se dezvolte alături de noi, astfel le oferim acestora condițiile necesare pentru a își atinge întregul potențial și promovăm un mediu de lucru cooperant unde toți angajații se pot simți respectați și apreciați.

Tașca 21 1,88% 20 1.79%

Chișcădaga 16 1,43% 10 0.90%

Fieni 16 1,43% 23 2.06%

Categorie Angajați noi Angajați care au plecat nr. rată nr. rată
��
��
��
��
��
��
��
��
��
��
��
��
��
79 �� Index GRI �� cuprins �� Compania noastră �� Strategie, indicatori și obiective �� Capitalul natural �� Capitalul uman �� Capitalul social
Gen �� Femei 13 1,17% 25 2,24%
Bărbați 58 5,20% 78 7,00%
Total 71 6,37% 103 9,24% Grupă de vârstă
<30 22 1,97% 18 1,61%
30-50 37 3,32% 24 2,15%
>50 12 1,08% 61 5,47%
Total 71 6,37% 103 9,24% Fluctuația
personal 2021 Locație
Sediul central București 2 0,18% 5 0.45%
Agregate 10 0,90% 16 1.43%
Betoane 6 0,54% 29 2.60%
Total 71 6,37% 103 9,24%

Informații despre lucrători

HeildelbergCement colaborează cu firme terțe pentru anumite activități desfășurate pe amplasamentele societății, după cum urmează:

DIVIZIA CIMENT

fabricile de ciment –Tașca, Fieni și Chișcădaga

Activități prestate de firme terțe în anul 2021: �� activități operaționale – lucrări de reparații și de producție, de ex. desprăfuire filtre/ electrofiltre, curățenie tehnologică sau supravegherea benzilor transportoare, pușcare silozuri materii prime, manipulări interne cu utilaj greu, reparații mecanice.

�� alte activități – de ex. servicii pază, curățenie administrativă, PSI (Prevenirea și Stingerea Incendiilor)

DIVIZIA AGREGATE

DIVIZIA BETOANE

lucrători = persoane care prestează servicii pentru

HeidelbergCement, dar care nu sunt angajați de Societate

Ponderea serviciilor efectuate cu personal al terților a fost de aproximativ 53% în anul 2021.

Activități prestate de firme terțe în anul 2021: �� forare-pușcare în cariere – 100%

�� transport intern în cariere – 100%

�� încărcare material producție din fronturi în cariere – 100%

�� servicii pază – 100% �� încărcare agregate pentru livrări – 50%

Serviciile/ activități suport desfășurate de terți în anul 2021:

�� Transport terți - 47%

�� Servicii/ Verificări metrologice (echipamente/ dozatoare stații cântar bascule), RSVTI (Responsabil cu Supravegherea și Verificarea Tehnică a Instalațiilor), centrale termice –100%

�� Mentenanță - schimbări părți componente stație cu firme de specialitate - 10%

�� Servicii de SSM, SU – 100%

�� Servicii de curățenie corp administrativ –100%

�� Servicii de paz㠖 100%

80 �� Index GRI �� cuprins ��
��
��
natural ��
uman �� Capitalul social
Compania noastră
Strategie, indicatori și obiective
Capitalul
Capitalul

Contractul colectiv de muncă și reprezentarea angajaților

Toți angajații Societății beneficiază de prevederile Contractului Colectiv de Muncă. Acesta reglementează aspecte precum drepturile și obligațiile angajaților și ale angajatorului, și include, printre altele, aspecte ce țin de perioada de preaviz, sistemul de evaluare al angajaților, dispozițiile pentru consultare și negociere.

100% din angajații companiei sunt acoperiți de prevederile Contractului colectiv de muncă.

Angajați înscriși în sindicate 2021

��
��
��
��
��
��
�� Total
În Contractul Colectiv de Muncă se stipulează faptul că angajatorul oferă programe profesionale convenite cu sindicatul reprezentativ, în cazul concedierilor colective. 81 �� Index GRI �� cuprins �� Compania noastră �� Strategie, indicatori și obiective �� Capitalul natural �� Capitalul uman �� Capitalul social
Tașca 111
Fieni 179
Chișcădaga 134
Betoane și agregate 27
Funcții suport 12
463
În acest caz, preavizul către angajați este de 20 de zile lucrătoare. Totodată, angajatorul va iniția consultări cu reprezentanții salariaților cu cel puțin 45 de zile calendaristice înainte de emiterea deciziilor de concediere.

Diversitate și egalitate de șanse

Politicile și regulamentele interne ale Societății, precum Politica privind responsabilitatea socială, Codul de conduită profesională sau Codul de conduită cu privire la principiile responsabilității sociale promovează principiile drepturilor omului, asigură egalitatea de șanse și un climat de muncă adecvat.

Societatea oferă un mediu de lucru în care toți angajații au șanse egale de a munci, iar dreptul la muncă nu este îngrădit niciunui angajat. Totodată, compania tratează toți angajații cu demnitate și respect și nu sunt tolerate sub nicio formă pedepsele corporale sau presiunile mentale, fizice sau verbale.

În cadrul Societății, orice formă de discriminare directă sau indirectă bazată pe vârstă, gen, naționalitate, religie, dizabilități fizice sau psihice, etnie, opțiune politică, orientare sexuală sau orice alte caracteristici personale considerate defavorizante (conform legii) este strict interzisă.

Aceste principii se aplică atât angajaților Societății, cât și relațiilor de colaborare cu furnizori/ subcontractanți.

Pentru a ne întări angajamentul pe care îl avem față de angajații noștri, încă din 2018 am devenit semnatari ai Cartei Diversității, astfel ne-am angajat public să sprijinim, să protejăm și să dezvoltăm diversitatea în cadrul Societății noastre.

În cadrul Societății există o linie directă (SpeakUp!) de sesizări unde angajații pot raporta orice fel de incident de discriminare sau încălcare a drepturilor. De asemenea, în fiecare fabrică de-a noastră există o zonă dedicată pentru sesizările angajaților.

În 2021, HeidelbergCement România nu înregistrat incidente, sesizări sau amenzi pe aspecte ce țin de discriminare sau încălcări ale drepturilor omului

�� 82 �� Index GRI �� cuprins �� Compania noastră �� Strategie, indicatori și obiective �� Capitalul natural �� Capitalul uman �� Capitalul social
Categorie Bărbați Femei <30 30-50 >50 Total <30 30-50 >50 Total �� Senior Management 0 10 8 18 0 0 1 1 �� Middle Management 1 22 14 37 0 2 8 10 �� White collar 20 109 87 216 11 75 70 156 �� Blue collar 35 263 281 579 5 30 63 98 �� Total 56 404 390 850 16 107 142 265 Angajați în funcție de gen, vârstă și poziție în companie 2021 Categorie Bărbați Femei �� Blue collar 1 0 �� White collar 1 0 �� Total 2 Angajați cu dizabilități 2021 Vârsta medie în companie este 47,74 ani. Nr. % 19 100 Angajați în funcții de senior management recrutați din comunitățile locale 2021* *prin comunitate locală se înțelege teritoriul României 83 �� Index GRI �� cuprins �� Compania noastră �� Strategie, indicatori și obiective �� Capitalul natural �� Capitalul uman �� Capitalul social

Politica de remunerare

Pentru munca prestată, fiecare angajat are dreptul la un salariu, convenit la încheierea Contractului individual de muncă. Salarizarea personalului se face în funcție de importanța și complexitatea postului, conform prevederilor stabilite în contractul colectiv de muncă. Aceste aspecte sunt descrise în Codul de conduită cu privire la principiile responsabilității sociale ale HeidelbergCement România.

Bărbați Femei 1,37 1,54

*salariul minim de referință este 2.300 lei

Raportul dintre salariul minim de încadrare în companie și salariul minim* existent la nivel național
84 �� Index GRI �� cuprins �� Compania noastră �� Strategie, indicatori și obiective �� Capitalul natural �� Capitalul uman �� Capitalul social

Formare și dezvoltare profesională

HeidelbergCement dezvoltă anual programe de pregătire și formare profesională a angajaților, cu scopul dobândirii și creșterii competențelor în strânsă legătură cu provocările activității desfășurate.

Politica de formare și dezvoltare profesională a angajaților este implementată prin planul anual de training, pe baza procedurii operaționale training.

Planul anual de training se stabilește luând în considerare următoarele criterii: �� propunerile rezultate din sistemul de evaluare anual a performanțelor angajaților �� necesarul de calificare/ recalificare și autorizare conform cerințelor legale �� necesarul de instruire rezultat din workshopurile desfășurate

Acesta este elaborat având în vedere pe de o parte, nevoile de formare și dezvoltare identificate ca urmare a evaluării anuale a performanței angajaților, iar pe de altă parte, nevoile de perfecționare continuă a competențelor legate de echipamentele, instalațiile, sistemele specifice industriei în care activăm.

Procesul de planificare și decizie pentru organizarea programelor de formare profesională ia în considerare și alte aspecte, precum cerințe legislative legate de certificarea sau autorizarea periodică necesară pentru anumite locuri de muncă în fabricile de ciment sau în punctele de lucru, calificări specifice fiecărei activități, cursuri de prim ajutor sau cursuri de perfecționare în anumite domenii (SSM, GDPR etc).

Un accent deosebit se pune pe cursurile în domeniul conformării, respectării legislației și reglementărilor aplicabile, acestea constituind o cerință fundamentală a Grupului HeidelbergCement. Prin urmare, derulăm cu periodicitate aceste cursuri pentru categoriile de angajați vizați.

Programele de instruire se axează pe 3 mari tipuri de competențe:

�� abilități și competențe personale (de ex. competențe de limba engleză, abilități de vânzare și negociere, abilități de comunicare cu clienții, abilități de prezentare, managementul timpului etc.)

�� abilități de management (de ex. luarea deciziilor, rezolvarea problemelor, dezvoltarea echipei, managementul schimbărilor, management de proiect etc.)

�� competențe profesionale și abilități tehnice (de ex. mentenanță echipamente fabrici de ciment, hidraulică, pneumatică, automatizări, determinări chimice specifice în laborator, analize de laborator pentru combustibili alternativi etc.).

Cursurile organizate pot fi furnizate atât de parteneri externi, dar și intern și se pot derula atât în varianta fizică, în clasă, cât și online, prin intermediul unei platforme la care angajații au acces.

Pentru activitățile online de dezvoltare, angajații au acces la o platformă de e-learning unde pot urma cursuri în domenii variate precum conformare, dezvoltarea competențelor personale sau cursuri tehnice. Perioada pandemică a adus o schimbare în modul de livrare a cursurilor. Am transferat o parte din cursuri în mediul online, utilizând atât platforma Microsoft Teams, platforma internă de comunicare, dar și alte platforme interactive de livrare de cursuri puse la dispoziția noastră de furnizorii de cursuri cu care am colaborat. În felul acesta ne-am asumat în continuare atingerea obiectivelor noastre de dezvoltare profesională.

85 �� Index GRI �� cuprins �� Compania noastră �� Strategie, indicatori și obiective �� Capitalul natural �� Capitalul uman �� Capitalul social

Activitatea de training și dezvoltare își propune să sprijine activitatea operațională prin dezvoltarea și menținerea la zi atât a cunoștințelor profesionale ale colegilor noștri, cât și a competențelor profesionale și personale în strânsă corelație cu provocările curente ale rolului fiecăruia, dar păstrând totodată imaginea de ansamblu, raportarea la un cadru comun și la obiectivele de business.

Categorie Bărbați Femei

Evaluarea calității instruirii și a satisfacției participanților la programele de training se realizează după fiecare sesiune de curs, aspectele evaluate ținând cont atât de calitatea conținutului și a suportului de curs, cât și de pregătirea și disponibilitatea lectorului/ trainerului.

Un set de KPI pentru această activitate este monitorizat periodic pentru a urmări gradul de realizare a obiectivelor anuale de training și a implementa acțiuni și măsuri suplimentare atunci când este cazul.

Senior management 63 48

Middle management 40 51

White collar 49 38

Blue collar 13 23

Curs Simatic TIA Portal 160

GDPR 3.840

Determinări chimice făină și cimenturi 120 40 ore bărbați

Auditor pentru sistem de management

al securității

prim ajutor

Curs postuniversitar de perfecționare ,,Evaluator al riscurilor de accidentare și îmbolnăvire profesională” 41 ore femei

Managing myself. Managing the team. Managing the business

de relaționare cu clienții - Abordare de vânzări axată pe conservarea rezultatului financiar 296

120 Media orelor de formare profesională 86 �� Index GRI �� cuprins �� Compania noastră �� Strategie, indicatori și obiective �� Capitalul natural �� Capitalul uman �� Capitalul social

��
��
��
��
��
Total 41 40
��
��
��
��
informațiilor 40 �� Curs de
536 �� Calificare macaragiu pod rulant (L) grupa C 960 �� Grinding and Milling Systems 80 �� Essential use of X-ray diffractometry 48 �� Specialist managementul deșeurilor 48 �� Employer Branding 16 �� Certificare Formator 640 �� Compliance Basics 3.744 �� Preventing Corruption 1.848 �� Competition Law 1.496 �� Curs
Numărul mediu de ore de formare profesională pe an per angajat, în funcție de categorie 2021 ��
Exemple de traininguri oferite angajaților [ h ] 336 �� Tehnici
2021 �� Managementul proiectelor 232 �� Managementul timpului 72 �� Managementul echipei și comunicarea eficientă 224 �� Total 14.856

Programe de dezvoltare profesională

Pe lângă instruirile și training-urile derulate pe diferite tematici, HeidelbergCement România derulează și programe de dezvoltare ce se întind pe mai multe luni și care dau participanților ocazia să se dezvolte treptat, construind pas cu pas prin exersare, fixare, transfer în practică, îmbunătățire și feedback permanent.

O altă componentă importantă de dezvoltare a competențelor interne în cadrul HeidelbergCement

România, dar și de asigurare a continuității activității în fabricile de ciment, este

Școala de Ucenicie.

Organizat cu regularitate pentru meserii precum Electrician de întreținere și reparații în industria mică sau Lăcătuș mecanic de întreținere și reparații universale sau pentru meserii specifice industriei precum Operator flux pentru fabrica de ciment sau Operator cameră comandă pentru fabrica de ciment, Școala de Ucenicie pregătește viitori specialiști în aceste domenii.

Programul are o durată de 24 de luni, implicând angajarea în fabricile HeidelbergCement în baza unui contract de ucenicie. La finalul programului, participanții vor susține un examen de absolvire, în urma căruia vor obține un certificat de calificare profesională recunoscut la nivel național și european.

87 �� Index GRI �� cuprins �� Compania noastră �� Strategie, indicatori și obiective �� Capitalul natural �� Capitalul uman �� Capitalul social

Start pentru o carieră BETON

Proiectul Start pentru o Carieră BETON ne-a adus și anul acesta mai aproape unii de ceilalți: profesori, elevi și reprezentanți ai HeidelbergCement România, într-o serie de trei evenimente online, prin care am continuat tradiția începută în 2019, aceea de a crea o legătură între școală și piața muncii. Am avut o ediție atipică, în linie cu schimbările aduse de pandemia de Covid-19, considerând că acum, mai mult ca niciodată, relațiile de parteneriat și de sprijin sunt foarte importante.

Ni s-au alăturat peste 200 de tineri dornici să descopere industria noastră, dar și să își dezvolte abilități și competențe personale, elevi de clasa a XI-a din liceele cu profil tehnic din comunitățile care ne găzduiesc fabricile de ciment, precum și din localitățile învecinate.

Am poposit virtual cu proiectul Start pentru o carieră BETON în liceele partenere din județele Hunedoara, Dâmbovița și Neamț:

�� Colegiul Tehnic Energetic „Dragomir Hurmuzescu” - Deva, Colegiul Tehnic Transilvania - Deva, Colegiul Tehnic de Transport Feroviar - Simeria, Liceul Teoretic „Silviu Dragomir” - Ilia

�� Liceul Tehnologic „Aurel Rainu” Fieni, Liceul Tehnologic Pucioasa, Colegiul Național „Nicolae Titulescu” - Pucioasa, Liceul „Voievodul Mircea” - Târgoviște, Liceul Tehnologic „Constantin Brâncoveanu”Târgoviște

�� Liceul „Carol I”, Bicaz, Colegiul Tehnic „Gheorghe Cărtianu” - Piatra Neamț, Colegiul Tehnic de Transporturi - Piatra Neamț, Colegiul Tehnic Forestier - Piatra Neamț

În workshop-urile online, derulate în perioada mai – iunie 2021, am abordat subiecte de educație non-formală și am dat tinerilor ocazia de a cunoaște mai bine industria cimentului. Prima parte a workshop-ului a creat contextul în care elevii să își antreneze mentalitatea de explorator, prin exersarea abilităților de a pune întrebări și a afla informații. În a doua parte, lucrul pe echipe mai mici, în breakout rooms, le-a adus oportunitatea de a descoperi atât compania HeidelbergCement România, cât și oportunitățile pe care le au după finalizarea liceului, adresând întrebări direct către specialiștii noștri. Echipei de resurse umane i s-au alăturat în acest eveniment colegii din departamentele tehnice și din secțiile de producție și mentenanță din fabricile de ciment. Au răspuns împreună la întrebări legate de procesul de fabricare a cimentului și funcționarea fabricilor de ciment, precum și la întrebări privind cariera și job- ul lor, ca de exemplu cum și-au ales această meserie, cum au ajuns să facă parte din echipă, ce îi motivează zi de zi, de ce au rămas aici sau care sunt avantajele unui job în această industrie.

Mândria de a fi specialist într-o fabrică de ciment, implicarea și pasiunea pentru meserie și domeniul în sine, omenia și spiritul de echipă, calitățile de mentori și îndrumători și profesionalismul, toate s-au văzut, rând pe rând, în răspunsurile oferite de colegii noștri. Mesajele motivaționale transmise de echipa noastră, dar și de profesori, au ajuns la elevi, feedback-ul acestora de la finalul evenimentului fiind foarte bun.

Ne-au sprijinit foarte mult în acest demers profesorii și reprezentanții unităților școlare, care nu doar au făcut posibilă prezența elevilor în cadrul proiectului, ci au și participat activ în cadrul evenimentelor și au susținut demersurile noastre.

Colaborarea cu Fundația Leaders a continuat și în acest an, fiind o continuare firească a parteneriatul solid care ne leagă. Am reușit astfel, împreună, prin efort și muncă de echipă, să ne facem mai bine cunoscuți ca organizație în rândul elevilor și să ducem mai departe Start pentru o carieră BETON, un proiect de consolidare a brandului de angajator și de atragere a candidaților potriviți pentru a deveni viitorii specialiști în companie.

88 �� Index GRI �� cuprins �� Compania noastră �� Strategie, indicatori și obiective �� Capitalul natural �� Capitalul uman �� Capitalul social

Evaluarea performanței

Evaluarea performanței se efectuează pentru întreg personalul Societății, indiferent de poziția pe care o ocupă, conform Principiilor de Leadership ale Grupului HeidelbergCement care include principiul fundamental de dezvoltare prin evaluare și feedback în asigurarea succesului companiei.

Sistemul de evaluare al angajaților este prevăzut în Contractul Colectiv de Muncă.

Pe baza rezultatelor evaluării anuale de performanță, precum și în urma concluziilor din cadrul dialogului de dezvoltare, sunt identificate nevoile de dezvoltare, care ulterior sunt incluse în Planul anual de training.

Evaluarea contribuie și la implementarea planului de succesiune, în care sunt identificați angajații care pot prelua poziții manageriale sau de specialiști în poziții cheie. Pentru a dezvolta competențele profesionale și personale necesare ocupării unei astfel de poziții, se implementează programe de training și dezvoltare specifice pentru respectivii angajați.

89 �� Index GRI �� cuprins �� Compania noastră �� Strategie, indicatori și obiective �� Capitalul natural �� Capitalul uman �� Capitalul social

Există 3 grupe de angajați supuși evaluării: A. personal de conducere direcții, compartimente funcționale și de producție, conducători de formații sau schimburi, precum și tot personalul din cadrul Diviziei Betoane

B. personal TESA de execuție

C. muncitori

Pentru angajații din grupul A se evaluează nivelul de realizare a obiectivelor stabilite în Acordul de performanță, în funcție de scala de evaluare descrisă în acordul de performanță. Pozițiile din primul grup sunt, în marea lor majoritate, înregistrate într-o bază de date centralizată numită HR Globe – un portal pentru servicii de resurse umane implementat la nivel de Grup, care asigură procesarea automată a datelor pentru următoarele procese de resurse umane:

�� evaluarea performanței și a potențialului �� dialogul de dezvoltare

�� stabilirea și evaluarea obiectivelor personale

În sistemul HR Globe Evaluarea personalului se desfășoară pe 3 dimensiuni importanță egală:

�� evaluarea obiectivelor (nivelul de realizare a obiectivelor personale stabilite prin Acordul de performanță)

�� evaluarea activității zilnice (rezultatele obținute)

�� evaluarea competențelor (comportamente demonstrate)

Pentru celelalte categorii de personal (B și C), evaluarea se face pe baza criteriilor de performanță identificate pentru fiecare grup și a obiectivelor personale, conform formularului Evaluarea performanței.

În cadrul întâlnirilor de evaluare a performanței și potențialului, fiecare angajat agreează cu superiorul său obiectivele de dezvoltare personală.

Evaluarea se face prin prisma: �� competențelor profesionale

�� angajamentului angajaților față de politicile și regulamentele Societății, protecția mediului și regulile de sănătate și securitate la locul de muncă

�� atitudinii față de muncă și comportamentul în conformitate cu valorile Companiei.

Evaluarea performanței și planul de dezvoltare a carierei 2021

Categorie Bărbați Femei Nr. % Nr. %

Senior management 18 100% 1 100%

Middle management 37 100% 10 100%

White collar 216 100% 156 100%

Blue collar 579 100% 98 100%

Total 850 100% 265 100%

Compania noastră �� Strategie, indicatori și obiective �� Capitalul natural �� Capitalul uman �� Capitalul social

��
��
��
��
��
90 �� Index GRI �� cuprins
��

Beneficii pentru angajații noștri

Beneficiile pe care le oferim angajaților noștri sunt destinate să îi răsplătească pentru seriozitatea și implicarea cu care își îndeplinesc sarcinile și, în același timp, să îi motiveze și să contribuie la performanța lor. În același timp, beneficiile acordate angajaților au rolul de a asigura retenția acestora în cadrul Societății și sunt prevăzute în Contractul Colectiv de Muncă:

�� 28 de zile de concediu de odihnă (vs. 20 de zile prevăzute în Codul Muncii)

�� tichete de masă (valoarea maximă a plafonului prevăzut de legislația în vigoare)

�� zile libere plătite în cazul unor evenimente familiale deosebite

�� ajutoare plătite de Societate în cazul unor evenimente familiale deosebite

�� bonusuri de senioritate �� prime pentru pensionare �� asigurare privată de sănătate

�� decontare cheltuieli servicii turistice și/ sau de tratament

�� cadouri și bonusuri pentru copiii minori ai angajaților (1 Iunie, Crăciun)

�� cadou acordat salariatelor cu ocazia Zilei Femeii

�� cadou acordat tuturor salariaților cu ocazia Zilei Companiei

De asemenea, Societatea oferă angajaților șansa de a se dezvolta profesional, atât în linie cu politica de recrutare și selecție pentru locurile de muncă devenite vacante sau pozițiile noi, care prevede că prima categorie de surse de recrutare este cea internă (angajați al căror profil profesional corespunde cerințelor postului vacant), cât și prin implementarea planului de succesiune pentru anumite categorii de poziții-cheie.

Nu în ultimul rând, în cadrul Societății se organizează anual competiții cu rol de stimulare a performanței profesionale și de consolidare a echipei, cu premii constând în bonusuri financiare și non-financiare:

�� concursul pe meserii și de SSM (derulat la nivel de Societate și, ulterior la nivel de CIROM (Patronatul din industria cimentului și altor produse minerale pentru construcții din România) – eveniment de tradiție în industria cimentului;

�� concursul de inovare – implementat începând cu 2013

91 �� Index GRI �� cuprins �� Compania noastră �� Strategie, indicatori și obiective �� Capitalul natural �� Capitalul uman �� Capitalul social

Beneficii acordate în funcție de tipul de contract Full-Time Part-Time Temporari

1 an > 1 an < 1 an

28 de zile de concediu de odihnă

1 an < 1 an > 1 an

�� �� �� �� ��

Tichete de masă

�� �� �� �� ��

Decontare cheltuieli servicii turistice și/ sau de tratament – �� – �� – ��

Transport de la/ la locul de muncă �� �� �� �� �� ��

Sprijin în cazul unor evenimente personale (căsătorie, deces etc.) �� �� �� �� �� ��

Salarii compensatorii – �� peste 3 ani

Bonusuri de senioritate (acordate angajaților cu peste 25 de ani în companie)

– �� peste 3 ani

– –

– �� – �� – –

Prime pentru pensionare – �� – �� – –

Asigurare privată de sănătate

�� – �� – ��

�� �� �� �� �� �� �� Cadou pentru Ziua Femeii �� �� �� �� �� �� �� Cadou pentru Ziua Companiei �� �� �� �� �� ��

��

Cadouri și bonusuri pentru copiii minori ai angajaților (1 Iunie, Crăciun)

��

0 2

��

Rata de revenire la locul de muncă 0 60%

Retenția 100%

<
>
��
��
��
��
��
��
��
��
��
��
��
��
��
��
Concediu parental Bărbați Femei �� Număr de zile (total) 0 609 �� Nr. de angajați care au avut dreptul la concediu parental 0 5 92 �� Index GRI �� cuprins �� Compania noastră �� Strategie, indicatori și obiective �� Capitalul natural �� Capitalul uman �� Capitalul social
Nr. de angajați care și-au luat concediu parental 0 5
Nr. de angajați care s-au întors la locul de muncă (în 2021) după terminarea concediului parental 0 3
Nr. de angajați care s-au întors la locul de muncă (în 2020) după terminarea concediului parental și erau încă angajați după 12 luni (în 2021)

Sănătate și securitate în muncă

Un domeniu prioritar pentru HeidelbergCement, în calitate de producător de materiale de construcții, îl reprezintă sănătatea și securitatea la locul de muncă. Astfel, prin politicile, programele și măsurile preventive pe care le implementăm, intenționăm să reducem la minimum riscul de accidente și leziuni, precum și riscul de boli profesionale.

Angajamentele ferme asumate pentru sănătatea și securitatea în muncă se exprimă pe mai multe paliere de performanță la HeidelbergCement România.

În primul rând, respectăm cu strictețe legislația națională specifică și cerințele minime de sănătate și securitate în muncă stipulate de aceasta.

În plus, ne-am însușit politica de sănătate și securitate în muncă (SSM) adoptată la nivel de Grup, dar și pe cea la nivel local, elaborată în conformitate cu cerințele Standardului ISO 45001:2018.

Mai mult, la nivel de Grup, SSM are un statut special, unul din obiectivele Angajamentelor noastre pentru sustenabilitate 2030 fiind de atingere a excelenței în materie de sănătate și securitate la locul de muncă cu țintele de „ZERO accidente de muncă mortale” și de „ZERO accidente de muncă cu incapacitate temporară”, atât în rândul angajaților noștri, cât și în rândul angajaților contractați sau părților terțe.

În 2021, la nivelul angajaților HeidelbergCement România a fost înregistrat 1 singur accident cu incapacitate temporară de muncă.

La nivelul contractorilor nu au fost înregistrate accidente.

�� 93 �� Index GRI �� cuprins �� Compania noastră �� Strategie, indicatori și obiective �� Capitalul natural �� Capitalul uman �� Capitalul social

Politica de sănătate și securitate în muncă la nivel de Grup

Scopul principal al acestei politici este dezvoltarea unei culturi pozitive de SSM și stipulează obligația companiei de a: �� respecta toate regulile locale, regionale, naționale, legislația în vigoare și îndrumările la care Societatea subscrie �� administra subiectele de SSM, folosind sisteme corespunzătoare de management

�� raporta și analiza regulat datele referitoare la SSM

�� îmbunătăți continuu performanța SSM privind evaluarea riscurilor și elaborarea planurilor de prevenire și protecție, pentru a urmări îmbunătățirea condițiilor de SSM la locurile de muncă

�� asigura instrucțiuni și îndrumări privind manipularea produselor noastre în conformitate cu legea aplicabilă.

La nivelul HeidelbergCement România, managementul direct este responsabil pentru monitorizarea respectării cadrului legislativ național și internațional și a regulilor și liniilor directoare trasate de politica SSM a Grupului. Toate locațiile companiei au desemnat la nivel local cel puțin un consultant SSM. În cadrul organizației funcționează Comitetul de Sănătate și Securitate în muncă (CSSM), la nivelul sediului central și la nivelul fiecărei fabrici de ciment. Fiecare comitet este constituit din reprezentanți ai angajatorului și cei ai angajaților, în conformitate cu cerințele legale. Numărul reprezentanților lucrătorilor este egal cu numărul format din reprezentantul legal al angajatorului și reprezentanții angajatorului. Reprezentanții lucrătorilor cu răspunderi specifice în domeniul sănătății și securității în muncă sunt aleși de către și dintre lucrătorii din unitate, pe o perioadă de 2 ani.

Membrii Comitetului de Sănătate și Securitate în muncă sunt nominalizați prin decizie scrisă a președintelui acestuia, iar componența comitetului este adusă la cunoștință tuturor lucrătorilor.

Comitetul de sănătate și securitate în muncă funcționează în baza regulamentului de funcționare propriu.

Rolul Comitetului de sănătate și securitate în muncă este acela de a planifica, participa și realiza acțiuni care vizează îmbunătățirea SSM la nivelul unității, precum și de a monitoriza implementarea cerințelor relevante.

De asemenea, Contractul colectiv de muncă la nivel de Societate încheiat între reprezentanții angajatorului și angajații reprezentați de sindicat include o secțiune referitoare la SSM. În contractul colectiv de muncă este stipulată obligația consultării sindicatului la elaborarea Planului de prevenire și protecție. Totodată, regulamentul intern al companiei, elaborat în consultare cu sindicatul, acoperă aspecte legate de SSM.

Înregistrarea și raportarea accidentelor și statisticilor despre acestea se face conform prevederilor legale și regulilor interne. De asemenea, există o procedură internă care stabilește metodologia de comunicare, investigare/ cercetare, analiză, înregistrare, evidență, raportare incidente (inclusiv accidente de muncă).

94 �� Index GRI �� cuprins �� Compania noastră �� Strategie, indicatori și obiective �� Capitalul natural �� Capitalul uman �� Capitalul social

În același timp, procesul de investigare a incidentelor și evenimentelor legate de procesul de muncă este unul complex și transparent, derulat de o echipă independentă de profesioniști, desemnată prin decizia directorului general și care urmărește în deosebi identificarea situației de fapt și a circumstanțelor în care s-a produs incidentul/ evenimentul, depistarea și eliminarea cauzelor, stabilirea de acțiuni corective și preventive.

În același timp, orice angajat are posibilitatea de a raporta pericole/ situații periculoase pentru sănătatea și securitatea personală sau a altor persoane prin diferite mijloace: completarea unui formular de raportare situații de muncă cu potențial pericol de accidentare, raportarea directă către coordonatorul de activitate, serviciul intern de prevenire și protecție sau în mod anonim prin platforma My Safe Workplace.

O altă măsură implementată de Societate este informarea tuturor angajaților referitor la dreptul lor de a opri activitatea în cazul în care sesizează pericole pentru sănătatea sau securitatea lor.

În cadrul HeidelbergCement România, evaluarea riscurilor se face în mod structurat, pe baza unei proceduri interne specifice, pentru toate locurile de muncă și activitățile derulate.

Pericolele care prezintă riscuri ridicate de a cauza accidente sunt: căderea de la înălțime, electrocutarea, accidente de circulație, incendii sau prinderea în echipamente aflate în mișcare.

În același timp, procesul de investigare a incidentelor și evenimentelor legate de procesul de muncă este unul complex și transparent, derulat de o echipă independentă de profesioniști, desemnată prin decizia directorului general și care urmărește în deosebi identificarea situației de fapt și a circumstanțelor în care s-a produs incidentul/ evenimentul, depistarea și eliminarea cauzelor, stabilirea de acțiuni corective și preventive.

Pentru a ne îmbunătăți măsurile și planurile de acțiune în ceea ce privește asigurarea sănătății și securității la locul de muncă, consultăm inclusiv lucrătorii atunci când analizăm:

�� necesitățile și așteptările părților interesate relevante;

�� politicile, obiectivele SSM și planificarea realizării acestora;

�� programul anual de audit intern;

�� îndeplinirea obligațiilor de conformare aplicabile;

�� controalele aplicabile pentru procesele externalizare, aprovizionare și contractanți;

�� mecanismele folosite pentru consultare și participare;

�� identificarea pericolelor și evaluarea riscurilor și oportunităților; �� acțiunile pentru eliminarea pericolelor și reducerea riscurilor;

�� măsurile de control și eficacitatea implementării acestora;

�� procesul de investigare a incidentelor și a neconformităților SSM, inclusiv stabilirea de acțiuni corective.

Pentru a ne asigura că toți angajații noștri beneficiază de cele mai sigure condiții de muncă, Societatea asigură instruirea acestora periodic și, bineînțeles la angajare sau la schimbarea locului de muncă.

În 2021 au fost efectuate, în medie,

~56 de ore

de instruire pe linie de SSM și Situații de Urgență pentru fiecare lucrător.

Pe lângă aceste programe de instruire, o parte din angajații noștri au beneficiat și de un curs de prim ajutor.

�� Compania noastră

�� Strategie, indicatori și obiective �� Capitalul natural �� Capitalul uman �� Capitalul social

95 �� Index GRI
cuprins
��
5 Furnizori - Parteneriate durabile Comunități – Implicare consecventă 96 �� Index GRI �� cuprins �� Compania noastră �� Strategie, indicatori și obiective �� Capitalul natural �� Capitalul uman �� Capitalul social

Furnizori –Parteneriate durabile

Impactul activităților noastre asupra componentelor capitalului natural, societății și/ sau economiei se manifestă nu doar direct, la nivel de companie, ci și indirect, prin relațiile de afaceri pe care le avem de-a lungul întregului lanț de aprovizionare.

Astfel, facem eforturi pentru a transmite cele mai bune practici în privința sustenabilității și furnizorilor noștri.

Ne dorim ca relațiile pe care le avem cu furnizorii noștri să fie pe termen lung, bazate pe responsabilitate și transparență, astfel încât împreună să putem avea un impact pozitiv real la nivelul întregii societăți românești. Colaborarea cu aceștia și așteptările pe care le avem de la ei sunt descrise în detaliu în Codul de Conduită pentru furnizori, care include elemente inspirate din standardele SA 8000 (Responsabilitate socială), ISO 14001 (Standard internațional pentru managementul mediului) și principiile stipulate de Organizația Mondială a Muncii.

La nivel local, responsabilitatea pentru achizițiile efectuate în cadrul companiei se află în sarcinile Direcției de Achiziții, prin intermediul achizitorilor responsabili pentru fiecare categorie de produs sau servicii, și care coordonează procesul de obținere a ofertelor, negocierea, selectarea și contractarea furnizorilor.

Ne preocupă în permanență creșterea calității serviciilor de achiziții, astfel, în 2021 a fost implementată platforma digitală Ariba Sourcing, care asigură creșterea trasabilității și transparenței procesului de achiziții.

Dacă un furnizor nu respectă prevederile Codului de Conduită sau nu își corectează abaterile identificate, acest aspect poate duce la întreruperea relațiilor contractuale. În 2021, nu au existat astfel de cazuri.

97 �� Index GRI �� cuprins �� Compania noastră �� Strategie, indicatori și obiective �� Capitalul natural �� Capitalul uman �� Capitalul social

În 2021,

Ne dorim ca furnizorii să găsească în noi un model de urmat și, astfel luăm măsuri pentru a-i sprijini în procesul de aliniere la normele sociale și de mediu pe care le solicităm de la ei. Procesul de evaluare a furnizorilor este descris de Procedura internă de evaluare, selecție, monitorizare și reevaluare.

93,2%

din furnizorii HeidelbergCement România sunt locali, iar

84,6%

din totalul cheltuielilor au fost direcționate către furnizori locali.

Pe lângă aspecte precum prețul, calitatea produselor/ serviciilor și termenul de livrare, criteriile de evaluare și selecție a furnizorilor includ documente emise ca urmare a evaluării, conformității produselor/ serviciilor (certificate CE, marcaje CE, declarații de performanță, certificate de calitate, certificate de garanție, fișe cu date de securitate, autorizări, buletine de analize/ rapoarte de încercări, omologări, certificări - inclusiv pentru personalul furnizorilor de servicii), sistemele de management aplicate de către furnizori (calitate, mediu, SSM), performanțele furnizorului în direcția securității și sănătății ocupaționale și performanțele furnizorului de servicii din punct de vedere al calității și mediului.

Evaluarea și monitorizarea furnizorilor din punct de vedere al sistemelor de management calitate/ SSM aplicate se realizează prin chestionare de evaluare transmise acestora pentru completare de către departamentele de achizițiin la solicitarea departamentului de sisteme de management. Evaluarea și monitorizarea se realizează anual și în situația apariției de noi furnizori.

Principalii furnizorii (existenți sau noi) sunt evaluați anual din perspectiva standardelor de mediu.

100% din furnizorii companiei care desfășoară activități cu caracter permanent pe amplasamentele societății sunt evaluați anual din perspectiva standardelor de muncă și a respectării drepturilor omului.

Evaluarea furnizorilor cu care compania a avut relații contractuale în 2021 s-a făcut pe baza unor chestionare specifice, dezvoltate intern, transmise în prima parte a anului 2022.

�� An Cheltuieli furnizori locali [ lei ] Cheltuieli alți furnizori [ lei ] Total [ lei ] 2021 839.995.985 152.976.341 992.972.326 2020 788.803.800 116.587.194 905.390.994 2019 807.049.843 97.711.177 904.761.020 An Numărul furnizorilor locali Alți furnizori Total 2021 2.204 160 2.364 2020 2.673 178 2.851 2019 1.765 161 1.926
98 �� Index GRI �� cuprins �� Compania noastră �� Strategie, indicatori și obiective �� Capitalul natural �� Capitalul uman �� Capitalul social

Nr. furnizori identificați ca având un potențial impact negativ asupra mediului

Procentul de furnizori din total cu care au fost întrerupte relațiile contractuale

Nr. furnizori cu care s-au stabilit planuri de îmbunătățire a performanței de mediu 2021 316* 0 0 0% 2020 280 0 0 0% 2019 253 0 0 0%

An Nr. furnizori evaluați din perspectiva impactului social

Nr. furnizori identificați ca având un potențial impact social negativ

Nr. furnizori cu care s-au stabilit planuri de îmbunătățire a performanței sociale

Procentul de furnizori din total cu care au fost întrerupte relațiile contractuale

2021 83* 0 0 0% *Numărul reprezintă furnizorii de servicii evaluați, care și-au desfășurat activitatea pe amplasamentele Societății în anul 2021.

An Nr. furnizori evaluați din perspectiva impactului asupra mediului
99 �� Index GRI �� cuprins �� Compania noastră �� Strategie, indicatori și obiective �� Capitalul natural �� Capitalul uman �� Capitalul social
*Numărul reprezintă furnizorii de servicii evaluați, care și-au desfășurat activitatea pe amplasamentele Societății în anul 2021.

Comunități –Implicare consecventă

Credem că o bună comunicare și un dialog deschis cu membrii comunităților în care ne desfășurăm activitățile sunt indispensabile pentru a dezvolta relații de cooperare pe termen lung și reprezintă una dintre bazele succesului nostru.

Astfel, ne-am asumat responsabilitatea de a contribui la dezvoltarea zonelor în care suntem prezenți, și alături de partenerii noștri din zona non-guvernamentală, identificăm și adresăm principalele probleme și nevoi cu care acestea se confruntă.

Investițiile în comunitate și proiectele pe care le implementăm au la bază trei domenii prioritare, așa cum sunt acestea definite în Politica HeidelbergCement privind cetățenia corporativă:

PROTECȚIA MEDIULUI:

Activitatea noastră presupune utilizarea unor resurse naturale, iar exploatarea acestora are un impact negativ asupra componentelor capitalului natural. Astfel, ne concentrăm pe reducerea impactului operațiunilor noastre de exploatare, producție și distribuție și, alături de partenerii noștri întreprindem acțiuni pentru conservarea și protejarea mediului natural, cu un accent deosebit pe biodiversitate și climă. Investim în proiecte specifice de gestionare durabilă a terenurilor din vecinătatea punctelor noastre de lucru, care contribuie la schimbări pozitive ale mediului și sporesc bunăstarea comunităților locale și gradul de conștientizare al acestora. Susținem organizații și proiecte care îmbunătățesc cunoștințele populației despre ecologie și care consolidează nivelul de conștientizare al cetățenilor referitor la diversitatea naturii în punctele noastre de lucru.

CONSTRUCȚII, ARHITECTURĂ ȘI INFRASTRUCTURĂ:

Materialele de construcții și serviciile în domeniul construcțiilor contribuie la bunăstarea societății și la creșterea calității vieții oamenilor. Atunci când ne este solicitat ajutorul, ne implicăm în construcția de clădiri și infrastructură în beneficiul comunităților locale, punând la dispoziția partenerilor noștri produse, expertiză, timp și sprijin financiar. De asemenea, susținem inițiative arhitecturale care încorporează elemente inovatoare și încurajează dialogul în industria construcțiilor.

EDUCAȚIE ȘI DEZVOLTAREA COMUNITĂȚILOR LOCALE:

Dezvoltarea durabilă are la bază, printre altele, creativitate și inovație, dar acestea nu sunt posibile fără o educație de calitate. De aceea, ne implicăm în parteneriate și proiecte educaționale, care să contribuie la îmbunătățirea accesului tinerilor la programe de dezvoltare profesională. Susținem, de asemenea, inițiative culturale care să vină în beneficiul publicului larg, dar și programe cu impact pozitiv cât mai mare la nivelul comunităților locale. 100 �� Index GRI �� cuprins �� Compania noastră �� Strategie, indicatori și obiective �� Capitalul natural �� Capitalul uman �� Capitalul social

În 2021, valoarea totală a bugetului de investiții comunitare a fost de 10.904.746,03 lei,

alocați pentru un număr de >80 de proiecte susținute alături de >60 de parteneri comunitari.

Susținem proiecte, organizații și inițiative:

�� în punctele de lucru unde operăm, cu condiția ca acestea să se înscrie într-unul din domeniile de interes definite de politica noastră;

�� care sunt în concordanță cu Codul de Conduită Profesională al HeidelbergCement și alte standarde privind conformarea, Principiile de Conducere și strategia de dezvoltare durabilă;

�� care creează beneficii și valoare pe termen lung pentru societate și au vizibilitate ridicată în cadrul comunității;

�� care respectă reglementările legale;

�� care sunt orientate către activități cu impact pe termen mai lung.

Societatea nu sprijină și nu finanțează cauze sau candidați politici.

��
101 �� Index GRI �� cuprins �� Compania noastră �� Strategie, indicatori și obiective �� Capitalul natural �� Capitalul uman �� Capitalul social

La HeidelbergCement punem preț pe comunitățile din care facem parte, astfel, încă din 2011, desfășurăm proiecte de consultare cu reprezentanții comunităților locale din apropierea fabricilor noastre. Denumite Sfatul Bătrânilor, consultările se desfășoară cu o frecvență bianuală și au rolul de a menține o linie de dialog deschisă cu aceștia, care să permită identificarea celor mai bune soluții la problemele și nevoile semnalate în cadrul discuțiilor.

Având în vedere contextul special din 2021, consultările au fost reprogramate pentru anul 2022. Astfel, în luna iulie directorii fabricilor noastre, managerul de comunicare, managerul pentru combustibili alternativi și responsabilul de mediu au participat la cele trei discuțiile desfășurate online cu reprezentanții comunităților din jurul fabricilor noastre.

Reprezentanți ai autorităților precum ITM Hunedoara, Inspectoratul Școlar Județean, Consiliul Județean, Prefectura județului Neamț, directori și profesori ai școlilor, primari din zonă, cât și membrii ai organizațiilor nonguvernamentale au fost de asemenea, prezenți la discuții, aducând în dezbatere, problemele și oportunitățile cu care se confruntă. Educarea, formarea tinerilor și accesul la locuri de muncă au fost printre temele abordate în discuțiile organizate pentru fiecare dintre cele trei fabrici – din Chișcădaga, Tașca și Fieni. Investițiile în modernizarea școlilor au fost, de asemenea, menționate în cadrul discuțiilor, dar și faptul că nu toate școlile au materiale necesare pentru ca elevii să își poată desfășura orele în condiții optime.

Nu în ultimul rând, importanța colaborării și dezvoltării de parteneriate între mediul privat, autorități publice și societatea civilă reprezintă un aspect fundamental pentru dezvoltarea durabilă a comunităților.

Atragerea de investitori, dezvoltarea zonei, investiții în infrastructură și continuarea și extinderea proiectelor actuale au fost dezbătute în cadrul acestei ediții a Sfatului Bătrânilor.

În urma acestor discuții, am trasat direcții strategice în ce privește implicarea în comunitate: consolidarea parteneriatelor, investiții în educația și formarea tinerilor, sprijin în orientarea profesională a acestora, promovarea locurilor de muncă disponibile în cadrul HeidelbergCement România în rândul comunităților din care facem parte și sprijinirea proiectelor de reabilitare a infrastructurii rutiere.

Pentru că am identificat nevoia de a fi în contact cu toate comunitățile în care ne desfășurăm operațiunile, ne-am setat ca obiectiv ca începând cu 2022 și 2023 consultările din cadrul Sfatul Bătrânilor să fie extinse pentru a acoperi comunitățile din toate punctele noastre de lucru.

Sfatul
102 �� Index GRI �� cuprins �� Compania noastră �� Strategie, indicatori și obiective �� Capitalul natural �� Capitalul uman �� Capitalul social
Bătrânilor

noastre

Inaugurat în 2020, Edu2023 - copii fericiți, comunitățile sustenabile este un proiect realizat și implementat de Centrul Step by Step pentru Educație și Dezvoltare Profesională, cu susținerea financiară a companiei HeidelbergCement România.

Edu2023 se desfășoară în 11 localități din 3 județe – Hunedoara (Șoimuș, Băița, Chișcădaga, Hărțăgani, Boholt, Păuliș, Bălata), Dâmbovița (Fieni, Pucioasa) și Neamț (Tașca, Bicaz). Proiectul vizează 2.000 de copii, 159 cadre didactice formate din 23 grădinițe și școli și susținerea cu materiale de ghidaj a aproape 3.000 de părinți. Proiectul va spori competențele profesionale ale cadrelor didactice din învățământul preșcolar și primar, prin formare continuă și schimburi de experiență și va crește calitatea actului educațional la grupe și clase prin asistență tehnică și mentorat.

În 2021, 78 de table interactive și 236 de tablete grafice au ajuns în 8 școli primare și gimnaziale din trei județe pentru creșterea calității mediului educațional pentru peste 2.500 de elevi. Este vorba de Școala Gimnazială „Mihai Viteazul” Pucioasa, Școala Gimnazială nr. 4 Pucioasa, Școala Gimnazială “Diaconu Coresi” Fieni (județul Dâmbovița) și școlile din localitățile Băița, Șoimuș (județul Hunedoara), Bicaz, Bicaz Chei și Tașca (județul Neamț). Pachetul interactiv cu care au fost dotate școlile din proiect beneficiază de tehnologie de ultimăgenerație și mizează pe ușurință în utilizare pentru profesori, funcționalitatea încorporată, actualizând experiența de predare la un nivel high-tech în școală. De asemenea, pot fi utilizate atât pentru învățământul la distanță, cât și pentru cel față în față și se integrează ușor cu diferitele soluții de învățământ la distanță sprijinind modul de predare interactiv.

103 �� Index GRI �� cuprins �� Compania noastră �� Strategie, indicatori și obiective �� Capitalul natural �� Capitalul uman �� Capitalul social
Edu2023 –Copii fericiți, comunități sustenabile Proiectele

Proiectul

Dental Life Social

Inaugurat în 2021, cabinetul de stomatologie și chirurgie maxilo-facială din clinica Dental Life Social din Tașca, în spațiul oferit de Primăria

Tașca în cadrul căminului cultural este rezultatul contribuției noastre de peste 80.000 Euro și a parteneriatelor cu autoritățile locale și cu Asociația „Volunteer for Life” care asigură și managementul cabinetului. Cabinetul este dotat cu echipamente de ultimă generație și poate asigura copiilor și tinerilor care provin din medii vulnerabile consultații, extracții, detartraje, tratamente de canal sau tratamente de profilaxie și multe altele.

Prin deschiderea acestui cabinet de stomatologie vizăm îmbunătățirea stării de sănătate și accesul la servicii stomatologice de calitate pentru populația tânără, cu vârsta cuprinsă între 10 și 30 de ani din comunele Tașca, Bicazul Ardelean și Bicaz Chei din județul Neamț.

Obiectivul pe termen scurt este accesul la servicii medicale de calitate pentru un număr cât mai mare de tineri din cele trei comunități locale. Obiectivul pe termen lung este să asigurăm servicii stomatologice gratuite pentru un număr cât mai mare de copii și tineri care provin din medii vulnerabile și dezavantajate prin replicarea proiectului și în celelalte două comunități locale unde sunt amplasate fabricile noastre de ciment, și anume județele Hunedoara și Dâmbovița. Astfel, am demarat demersurile pentru a deschide o clinică și în localitatea Șoimuș, județul Hunedoara. Parteneriatul pe care l-am construit împreună cu cele trei primării din județul Neamț și cu voluntarii de la Asociația „Volunteer for Life” vine ca răspuns la discuțiile pe care le avem în mod constant cu reprezentanții comunităților locale.

Este parte a unui demers constant de consultare a stakeholderilor pe care îl implementăm încă din 2013 în toate cele trei comunități care ne găzduiesc fabricile de ciment. Investim în infrastructură și servicii care aduc beneficii localnicilor de pe lângă fabricile noastre pentru că suntem conștienți că un mediu economic sănătos și durabil este direct proporțional cu bunăstarea populației din zonă. Considerăm că accesul la servicii medicale de calitate este o necesitate, nu un lux, iar acest proiect vine să acopere o nevoie urgentă, identificată pe parcursul consultărilor pe care le avem în mod constant cu reprezentanții comunităților locale.

De la deschiderea cabinetului, peste 550 de pacienți care provin din medii vulnerabile au beneficiat de servicii stomatologice gratuite.

104 �� Index GRI �� cuprins �� Compania noastră �� Strategie, indicatori și obiective �� Capitalul natural �� Capitalul uman �� Capitalul social

Proiectul „Verde-n Față”

Verde-n față este un proiect care își propune să folosească filmul documentar ca instrument de informare, învățare și dezbatere pe probleme de mediu. Acesta a fost demarat în 2021 de asociațiile MaiMultVerde și Bloc Zero și susținut de HeidelbergCement România. Filmul documentar, grație potențialului său informativ, reprezintă un instrument pedagogic extrem de util, insuficient exploatat în contextul educației formale din România. Într-o lume în care expunerea la produse audio-vizuale de la vârste fragede este omniprezentă, filmul documentar poate reprezenta o sursă de informare și un instrument de învățare complex, capabil să suscite și să mențină vie atenția elevilor în legătură cu un subiect dat și să creeze empatie, dar și un obiect de studiu în sine, din perspectiva necesității educației audio-vizuale în ziua de azi.

În materie de educație de mediu, filmul documentar se dovedește cu atât mai util cu cât producția de documentare pe teme de ecologie și mediu este extrem de diversă și poate să acopere ușor și în mod accesibil carențele.

Proiectul a pus la dispoziție resurse prin care profesorii din 7 școli și licee din județele Dâmbovița, Hunedoara și Neamț pot preda noțiuni cheie de ecologie și sustenabilitate, într-o manieră adaptată nevoilor noii generații de nativi digitali.

Activitățile programului au inclus:

�� un training intensiv de formare pentru profesori care să îi ajute să abordeze teme legate de mediu și ecologie și să utilizeze eficient la clasă materialele educaționale propuse;

�� proiecții de filme documentare cu tematică de mediu în timpul orelor de curs, adresate elevilor;

�� o caravană de film și acțiuni de protejare a mediului.

�� o tabără creativă interdisciplinară în cadrul căreia 24 de adolescenți vor învăța să documenteze, prin mijloace artistice, diverse aspecte ale problemelor de mediu întâlnite în comunitățile lor;

�� o revistă de bandă desenată ilustrată de desenatori profesioniști, pornind de la poveștile adunate de adolescenți pe parcursul programului.

Proiectul a pus la dispoziția profesorilor un catalog online vast de resurse educaționale care cuprinde:

�� o selecție diversă de 8 filme de mediu ce include scurtmetraje și lungmetraje, documentare și animații, care pot fi vizionate la clasă, atât de elevii de școală generală, cât și de cei de liceu;

�� fișe de lucru adaptate la subiectele filmelor care includ teme de dezbatere, activități practice și informații complementare despre problemele de mediu.

28 de profesori din județele Dâmbovița, Hunedoara și Neamț s-au înscris la prima activitate a proiectului – trainingul intensiv de formare din 3 module:

�� utilizarea filmului de mediu la clasă; �� principiile educației de mediu; �� dezvoltarea de activități complementare documentarelor.

Unitățile de învățământ incluse în programul „Verde-n față” sunt: Școala Gimnazială „Diaconu Coresi” Fieni, Liceul Tehnologic „Aurel Rainu” Fieni, Școala Gimnazială Băița, Școala Gimnazială Șoimuș, Școala Gimnazială

Nr. 1 Bicaz Chei, Școala Gimnazială „Vasile Mitru” Tașca, Liceul „Carol I” Bicaz.

105 �� Index GRI �� cuprins �� Compania noastră �� Strategie, indicatori și obiective �� Capitalul natural �� Capitalul uman �� Capitalul social

Indexul de conținut GRI

GRI 101: Fundația 2016 Informații generale

GRI 102: Informații generale 2016 Profilul organizației 102-1 Numele organizației 4 102-2 Activități, branduri, produse și servicii 6-8, 10, 26, 27, 55 102-3 Localizarea sediilor centrale 4 102-4 Localizarea operațiunilor 6-8 102-5 Proprietate și formă legală 17 102-6 Piețe deservite 6, 8 102-7 Dimensiunea organizației 6-8, 13, 77

Omisiune

102-8 Informații cu privire la angajați și alți lucrători 8.5 10.3

7

80 102-9 Lanț de furnizori 8, 10, 57, 97-98 102-10 Modificări semnificative la nivelul organizației și al lanțului său de furnizori

102-11 Principiul Precauției sau abordarea precaută 28-36 102-12 Inițiative externe 18, 24, 41, 82 102-13 Afilieri 17.3

Strategie

14, 15

102-14 Declarația președintelui 3 102-15 Impact, riscuri și oportunități cheie 28-36, 40, 41 Etică și integritate 102-16 Valori, principii, standarde și norme 16.3

16, 18, 28-36, 39, 82 102-17 Mecanisme pentru înaintarea plângerilor și sesizărilor privind etica 16.3

Guvernanță

19, 24

16, 17

GRI Descriere Obiectiv de Dezvoltare Durabilă Nr.
Standard
paginii/ paginilor și/ sau răspunsuri directe
102-18 Structură de guvernanță corporativă 5.5 �� Compania noastră �� Strategie, indicatori și obiective �� Capitalul natural �� Capitalul uman �� Capitalul social 107 �� Index GRI �� cuprins

102-22 Componența structurilor superioare de conducere și a comitetelor lor 16.3

17 102-25 Conflictul de interese 20 Implicarea stakeholderilor 102-40 Lista categoriilor de stakeholderi 51, 52 102-41 Contracte colective de muncă 8.8

81 102-42 Identificarea și selectarea stakeholderilor 47 102-43 Abordarea proceselor de consultare a stakeholderilor 51-52 102-44 Subiecte-cheie și probleme ridicate 48-50 Procesul de raportare 102-45 Entități incluse în situațiile financiare consolidate 4 102-46 Definirea conținutului raportului și a limitelor temelor 4, 47-49 102-47 Lista temelor semnificative (materiale) 49 102-48 Informații actualizate Nu este cazul. 102-49 Modificări în procesul de raportare Nu au existat modificări. 102-50 Perioada de raportare 12.6

1 ianuarie 2021 31 decembrie 2021

TEME DE MEDIU Materiale

102-51 Data celui mai recent raport 12.6

Publicat în 2021 pentru anul 2020. 102-52 Ciclu de raportare 12.6

4

Anual. 102-53 Persoană de contact pentru întrebări cu privire la raport

102-54 Raportarea în conformitate cu standardele GRI 12.6

4 102-55 Indexul de conținut GRI 107-117 102-56 Verificare externă Raportul nu a fost verificat extern.

Teme semnificative (materiale)

GRI 103: Abordarea managerială 2016 103-1 Explicarea temei semnificative (materiale) și a limitelor sale

47-49 103-2 Abordarea managerială și componentele sale 40, 44, 45, 54, 55

103-3 Evaluarea abordării manageriale 19, 44, 45

GRI 301: Materiale 2016 301-1 Materiale utilizate, în funcție de masă sau volum 56

�� Compania noastră �� Strategie, indicatori și obiective �� Capitalul natural �� Capitalul uman �� Capitalul social 108 �� Index GRI �� cuprins

Energie

GRI 103: Abordarea managerială 2016 103-1 Explicarea temei semnificative (materiale) și a limitelor sale

47-49 103-2 Abordarea managerială și componentele sale 40, 41, 44, 45 103-3 Evaluarea abordării manageriale 19, 44, 45

GRI 302: Energie 2016 302-1 Consum de energie în cadrul organizației 7.2, 7.3 8.4 12.2

72 Informațiile nu sunt prezentate la nivelul de detaliu prevăzut de standard motivat de faptul că acestea reprezintă informații confidențiale ale întreprinderii, iar dezvăluirea acestora ar putea genera un dezavantaj concurențial acesteia. 13.1 302-3 Intensitatea energiei 7.3 8.4 12.2

72 13.1 302-4 Reducerea consumului de energie 7.3 8.4 12.2

Consumul de apă

GRI 103: Abordarea managerială 2016 103-1 Explicarea temei semnificative (materiale) și a limitelor sale

47-49 103-2 Abordarea managerială și componentele sale 40, 44, 65 103-3 Evaluarea abordării manageriale 19, 44, 65

65-68 303-2 Gestionarea impactului efluenților 6.3

65-68 303-3 Extragerea apei 6.4

65-68 303-4 Evacuarea apei 6.3

72 13.1

65-68

65-68 303-5 Consumul de apă 6.4 �� Compania noastră �� Strategie, indicatori și obiective �� Capitalul natural �� Capitalul uman �� Capitalul social 109 �� Index GRI �� cuprins

GRI 303: Apă și efluenți 2018 303-1 Interacțiunea cu apa ca resursă comună 6.3, 6.4, 6.A 12.4

Biodiversitate

GRI 103: Abordarea managerială 2016 103-1 Explicarea temei semnificative (materiale) și a limitelor sale

47-49 103-2 Abordarea managerială și componentele sale 40, 44 103-3 Evaluarea abordării manageriale 19, 44, 69

GRI 304: Biodiversitate 2016 304-1 Situri operaționale deținute, închiriate, gestionate în sau învecinate cu zone protejate și zone cu valoare ridicată a biodiversității în afara ariilor protejate

Emisii

GRI 103: Abordarea managerială 2016 103-1 Explicarea temei semnificative (materiale) și a limitelor sale

6.6 14.2 15.1, 15.5

70-71

GRI 305: Emisii 2016 305-1 Emisii directe de gaze cu efect de seră (scope 1) 3.9 12.4 13.1

74 Informațiile nu sunt prezentate la nivelul de detaliu prevăzut de standard motivat de faptul că acestea reprezintă informații confidențiale ale întreprinderii, iar dezvăluirea acestora ar putea genera un dezavantaj concurențial acesteia. 14.3 15.2

305-2 Emisii indirecte de gaze cu efect de seră (scope 2) 3.9 12.4 13.1

74 Informațiile nu sunt prezentate la nivelul de detaliu prevăzut de standard motivat de faptul că acestea reprezintă informații confidențiale ale întreprinderii, iar dezvăluirea acestora ar putea genera un dezavantaj concurențial acesteia. 14.3 15.2

47-49 103-2 Abordarea managerială și componentele sale 39-41, 44 103-3 Evaluarea abordării manageriale 44, 73

64, 74 305-5 Reducerea emisiilor cu efect de seră 13.1 14.3 15.2

74 305-7 Oxizi de azot (NOx), oxizi de sulf (SOx) și alte emisii atmosferice semnificative 3.9 12.4 14.3 �� Compania noastră �� Strategie, indicatori și obiective �� Capitalul natural �� Capitalul uman �� Capitalul social 110 �� Index GRI �� cuprins

75 14.3

305-4 Intensitatea emisiilor de gaze cu efect de seră 13.1 14.3 15.2

Deșeuri

GRI 103: Abordarea managerială 2016 103-1 Explicarea temei semnificative (materiale) și a limitelor sale

47-49 103-2 Abordarea managerială și componentele sale 40, 45, 55, 57 103-3 Evaluarea abordării manageriale 45, 64

GRI 306: Deșeuri 2020 306-1 Generarea de deșeuri și impacturile semnificative ale acestora 3.9 6.4, 6.6 12.4

57, 61, 63 14.1 306-2 Gestionarea impacturilor semnificative generate de deșeuri 3.9 6.3 12.4, 12.5

57, 61, 63, 64 306-3 Deșeuri generate 3.9 6.6 12.4, 12.5

58, 61, 63 15.1 306-4 Deșeuri deviate de la eliminare 12.4

59, 60, 62, 64

306-5 Deșeuri direcționate spre eliminare 3.9 6.6 14.2

59, 60, 62, 63 15.1, 15.5

Conformare cu standardele de mediu

GRI 103: Abordarea managerială 2016 103-1 Explicarea temei semnificative (materiale) și a limitelor sale

47-49 103-2 Abordarea managerială și componentele sale 42, 54 103-3 Evaluarea abordării manageriale 42

GRI 307: Conformarea cu reglementările de protecție a mediului 2016

307-1 Neconformarea cu legislația și reglementările privind protecția mediului 16.3

Evaluarea furnizorilor: conformare cu standardele de mediu

GRI 103: Abordarea managerială 2016 103-1 Explicarea temei semnificative (materiale) și a limitelor sale

65

47-49 103-2 Abordarea managerială și componentele sale 43, 97 103-3 Evaluarea abordării manageriale 43, 98

308-1 Furnizori noi evaluați pe baza criteriilor de mediu 99

GRI 308: Evaluarea furnizorilor din perspectiva standardelor de mediu �� Compania noastră �� Strategie, indicatori și obiective �� Capitalul natural �� Capitalul uman �� Capitalul social 111 �� Index GRI �� cuprins

Investiții în inovarea de mediu

GRI 103: Abordarea managerială 2016 103-1 Explicarea temei semnificative (materiale) și a limitelor sale

47-49 103-2 Abordarea managerială și componentele sale 39, 40, 42 103-3 Evaluarea abordării manageriale 26, 27, 42

TEME ECONOMICE

Performanță economică

GRI 103: Abordarea managerială 2016 103-1 Explicarea temei semnificative (materiale) și a limitelor sale

47-49 103-2 Abordarea managerială și componentele sale 40, 41, 42 103-3 Evaluarea abordării manageriale 11, 12, 42

GRI 201: Performanță economică 2016 201-1 Valoare economică direct generată și valoare economică distribuită 8.1, 8.2

13 Informațiile nu sunt prezentate la nivelul de detaliu prevăzut de standard motivat de faptul că acestea reprezintă informații confidențiale ale întreprinderii iar dezvăluirea acestora ar putea genera un dezavantaj concurențial.

Prezență pe piață

GRI 103: Abordarea managerială 2016 103-1 Explicarea temei semnificative (materiale) și a limitelor sale

47-49 103-2 Abordarea managerială și componentele sale 40, 77 103-3 Evaluarea abordării manageriale 17

GRI 202: Prezența pe piață 2016 202-2 Proporția personalului din poziții de management recrutați din comunitățile locale 8.8

Impact economic indirect

GRI 103: Abordarea managerială 2016 103-1 Explicarea temei semnificative (materiale) și a limitelor sale

83

47-49

103-2 Abordarea managerială și componentele sale 40, 45, 100 103-3 Evaluarea abordării manageriale 40, 45, 101

GRI 203: Impact economic indirect 2016 203-1 Investiții în infrastructură și servicii 5.4 9.1, 9.4 11.2

104 203-2 Impact economic indirect semnificativ 1.2, 1.4 3.8 8.2, 8.3, 8.5

100-105

Practici de achiziții

GRI 103: Abordarea managerială 2016 103-1 Explicarea temei semnificative (materiale) și a limitelor sale

47-49 103-2 Abordarea managerială și componentele sale 40, 97

103-3 Evaluarea abordării manageriale 97, 98

98

GRI 204: Practici de achiziții 2016 204-1 Proporția cheltuielilor cu furnizorii locali 8.3 �� Compania noastră �� Strategie, indicatori și obiective �� Capitalul natural �� Capitalul uman �� Capitalul social 112 �� Index GRI �� cuprins

Anticorupție

GRI 103: Abordarea managerială 2016 103-1 Explicarea temei semnificative (materiale) și a limitelor sale

47-49 103-2 Abordarea managerială și componentele sale 18, 19 103-3 Evaluarea abordării manageriale 18, 19, 46

GRI 205: Anticorupție 2016 205-2 Comunicare și formare cu privire la politicile și procedurile anticorupție 16.5

Gestionarea riscurilor

GRI 103: Abordarea managerială 2016 103-1 Explicarea temei semnificative (materiale) și a limitelor sale

47-49 103-2 Abordarea managerială și componentele sale 28, 29 103-3 Evaluarea abordării manageriale 28, 29, 37

Riscuri și oportunități specifice contextului local 30-36

19

19 205-3 Incidente de corupție confirmate și măsuri corective 16.5

Comportament anticoncurențial

GRI 103: Abordarea managerială 2016 103-1 Explicarea temei semnificative (materiale) și a limitelor sale

47-49 103-2 Abordarea managerială și componentele sale 18, 21, 22 103-3 Evaluarea abordării manageriale 22, 46

Economie circulară

GRI 103: Abordarea managerială 2016 103-1 Explicarea temei semnificative (materiale) și a limitelor sale

47-49 103-2 Abordarea managerială și componentele sale 39-41, 45 103-3 Evaluarea abordării manageriale 45, 64

Rată combustibili alternativi 7.3 12.4

GRI 206: Comportament anticoncurențial 2016

206-1 Măsuri legale cu privire la comportamentul anticoncurențial, antitrust și de monopol 16.3

21, 22

TEME SOCIALE

Respectarea drepturilor omului

GRI 103: Abordarea managerială 2016 103-1 Explicarea temei semnificative (materiale) și a limitelor sale

11, 64

GRI 412: Evaluarea respectării drepturilor omului 2016

47-49 103-2 Abordarea managerială și componentele sale 24, 82

103-3 Evaluarea abordării manageriale 24, 82

24

412-2 Instruirea angajaților cu privire la politici sau proceduri legate de respectarea drepturilor omului �� Compania noastră �� Strategie, indicatori și obiective �� Capitalul natural �� Capitalul uman �� Capitalul social 113 �� Index GRI �� cuprins

Sănătatea și securitatea în muncă

GRI 103: Abordarea managerială 2016 103-1 Explicarea temei semnificative (materiale) și a limitelor sale

47-49

103-2 Abordarea managerială și componentele sale 40, 93, 94 103-3 Evaluarea abordării manageriale 43, 46, 93

Conformare cu reglementările socio-economice

GRI 103: Abordarea managerială 2016 103-1 Explicarea temei semnificative (materiale) și a limitelor sale

47-49 103-2 Abordarea managerială și componentele sale 40, 46 103-3 Evaluarea abordării manageriale 23, 46

GRI 403: Sănătatea și securitatea în muncă 2018

403-1 Sistemul de management al sănătății și securității în muncă 8.8

93, 94 403-2 Identificarea pericolelor, evaluarea riscurilor și investigarea incidentelor 8.8

95 403-3 Servicii privind sănătatea în muncă 8.8

92, 95 403-4 Subiecte legate de sănătatea și siguranța în muncă, reglementate prin acorduri oficiale, încheiate cu sindicatele 8.8 16.7

GRI 419: Conformare socio-economică 2016 419-1 Nerespectarea legilor și a normelor din sfera socioeconomică 16.3

Inovație

GRI 103: Abordarea managerială 2016 103-1 Explicarea temei semnificative (materiale) și a limitelor sale

23

47-49 103-2 Abordarea managerială și componentele sale 39-42 103-3 Evaluarea abordării manageriale 42

Combaterea discriminării

93

94 403-9 Accidente de muncă 3.9 8.8 16.1

GRI 103: Abordarea managerială 2016 103-1 Explicarea temei semnificative (materiale) și a limitelor sale

47-49 103-2 Abordarea managerială și componentele sale 24, 82 103-3 Evaluarea abordării manageriale 24, 82

82

GRI 406 Combaterea discriminării 406-1 Incidente de discriminare și măsuri corective aplicate 5.1 8.8 �� Compania noastră �� Strategie, indicatori și obiective �� Capitalul natural �� Capitalul uman �� Capitalul social 114 �� Index GRI �� cuprins

Formare și dezvoltare profesională

GRI 103: Abordarea managerială 2016 103-1 Explicarea temei semnificative (materiale) și a limitelor sale

47-49 103-2 Abordarea managerială și componentele sale 85, 89 103-3 Evaluarea abordării manageriale 86

GRI 405: Diversitate și egalitate de șanse 2016 405-1 Diversitatea echipelor de conducere și a angajaților

GRI 404: Formare și dezvoltare profesională 2016

404-1 Număr mediu de ore de formare pe an, per angajat 4.3, 4.4, 4.5 5.1 8.2, 8.5

86 10.3 404-2 Programe pentru îmbunătățirea competențelor profesionale în rândul angajaților și programe de asistență în cazul schimbării poziției în companie 8.2

87, 88 404-3 Procentajul angajaților care sunt evaluați regulat și care primesc consiliere de dezvoltare profesională 5.1 8.5 10.3

Diversitate și egalitate de șanse

90

Dialogul cu stakeholderii și comunitațile locale

GRI 103: Abordarea managerială 2016 103-1 Explicarea temei semnificative (materiale) și a limitelor sale

5.1, 5.5 8.5

84

79, 83 405-2 Raportul salariului de bază și al remunerației dintre bărbați și femei

5.1 8.5 10.3

47-49 103-2 Abordarea managerială și componentele sale 40, 102 103-3 Evaluarea abordării manageriale 45 Frecvența consultărilor cu stakeholderii 51, 52

Protecția datelor cu caracter personal

GRI 103: Abordarea managerială 2016 103-1 Explicarea temei semnificative (materiale) și a limitelor sale

47-49 103-2 Abordarea managerială și componentele sale 25 103-3 Evaluarea abordării manageriale 25

GRI 103: Abordarea managerială 2016 103-1 Explicarea temei semnificative (materiale) și a limitelor sale

47-49

103-2 Abordarea managerială și componentele sale 79, 82 103-3 Evaluarea abordării manageriale 24, 82

25

418-1 Reclamații fondate privind încălcări ale confidențialității clienților și incidente de dezvăluire de date cu caracter personal 16.3, 16.10 �� Compania noastră �� Strategie, indicatori și obiective �� Capitalul natural �� Capitalul uman �� Capitalul social 115 �� Index GRI �� cuprins

GRI 418: Confidențialitatea datelor cu caracter personal 2016

Investiții comunitare

GRI 103: Abordarea managerială 2016 103-1 Explicarea temei semnificative (materiale) și a limitelor sale

47-49 103-2 Abordarea managerială și componentele sale 40, 100 103-3 Evaluarea abordării manageriale 45, 101

GRI 413: Comunități locale 2016 413-1 Operațiuni care au implicat comunitățile locale, evaluări ale impactului avut și programe de dezvoltare 4.4 11.2 17.17

Relația angajat/ angajator

GRI 103: Abordarea managerială 2016 103-1 Explicarea temei semnificative (materiale) și a limitelor sale

103-105

GRI 417: Promovarea produselor și serviciilor 2016

417-2 Incidente de neconformitate cu privire la informațiile și etichetarea produselor și serviciilor 16.3

417-3 Incidente de neconformitate cu privire la comunicarea de marketing 16.3

Managementul resurselor umane

GRI 103: Abordarea managerială 2016 103-1 Explicarea temei semnificative (materiale) și a limitelor sale

Nu au existat incidente.

Nu au existat incidente.

GRI 402: Relația management – angajați 2016

47-49 103-2 Abordarea managerială și componentele sale 77, 81, 84 103-3 Evaluarea abordării manageriale 81

402-1 Perioada minimă de înștiințare cu privire la modificările operaționale 8.8

Etichetarea

și

marketingul produselor

GRI 103: Abordarea managerială 2016 103-1 Explicarea temei semnificative (materiale) și a limitelor sale

94

47-49

103-2 Abordarea managerială și componentele sale 40, 43 103-3 Evaluarea abordării manageriale 43

GRI 401: Ocuparea forței de muncă 2016 401-1 Angajați noi și fluctuația de personal 5.1 8.5, 8.6 10.3

401-2 Beneficii acordate angajaților cu normă întreagă, care nu sunt acordate angajaților pe perioadă determinată sau celor cu jumătate de normă 3.2 5.4 8.5

79

91, 92

92

47-49 103-2 Abordarea managerială și componentele sale 40 103-3 Evaluarea abordării manageriale 42

401-3 Concediu de creștere a copilului 5.1, 5.4 8.5 �� Compania noastră �� Strategie, indicatori și obiective �� Capitalul natural �� Capitalul uman �� Capitalul social 116 �� Index GRI �� cuprins

Evaluarea furnizorilor din perspectiva standardelor sociale

GRI 103: Abordarea managerială 2016 103-1 Explicarea temei semnificative (materiale) și a limitelor sale

47-49 103-2 Abordarea managerială și componentele sale 97, 98 103-3 Evaluarea abordării manageriale 98, 99

GRI 414: Evaluarea furnizorilor din perspectiva standardelor sociale

414-2 Impact social negativ în lanțul de aprovizionare și măsuri implementate 5.2 8.8 16.1

Libertatea de asociere și negociere colectivă

GRI 103: Abordarea managerială 2016 103-1 Explicarea temei semnificative (materiale) și a limitelor sale

99

47-49 103-2 Abordarea managerială și componentele sale 81 103-3 Evaluarea abordării manageriale 81

81

indicatori

GRI 407: Libertatea de asociere și negociere colectivă 2016 �� Compania noastră �� Strategie,
407-1 Operațiuni și furnizori unde dreptul la asociere și negociere colectivă este supus unor riscuri 8.8 și obiective �� Capitalul natural �� Capitalul uman �� Capitalul social 117 �� Index GRI �� cuprins
Raport de sustenabilitate 2021 HeidelbergCement România

Turn static files into dynamic content formats.

Create a flipbook
Issuu converts static files into: digital portfolios, online yearbooks, online catalogs, digital photo albums and more. Sign up and create your flipbook.