Skip to main content

CAT + Caterpillar 950F II Wheel Loader Operation & Maintenance Manual

Page 1


Product:WHEELLOADER

Model:950FIIWHEELLOADER5SK

Configuration:950FSeriesIIWheelLoader5SK00743-UP(MACHINE)POWEREDBY3116Engine

OperationandMaintenanceManual

950FSeriesIIWheelLoader

MediaNumber-SEBU6492-05PublicationDate-01/05/2002DateUpdated-13/02/2019

Foreword

CaliforniaProposition65Warning

s03548206

DieselengineexhaustandsomeofitsconstituentsareknowntotheStateofCaliforniatocause cancer,birthdefects,andotherreproductiveharm.

WARNING-Thisproductcanexpose youtochemicalsincludingethylene glycol,whichisknowntotheStateof Californiatocausebirthdefectsorother reproductiveharm.Formoreinformation goto:

www.P65Warnings.ca.gov

Donotingestthischemical.Washhandsafterhandlingtoavoidincidentalingestion.

WARNING-Thisproductcanexpose youtochemicalsincludingleadandlead compounds,whichareknowntotheState ofCaliforniatocausecancer,birthdefects, orotherreproductiveharm.Formore informationgoto:

www.P65Warnings.ca.gov

Washhandsafterhandlingcomponentsthatmaycontainlead.

LiteratureInformation

Thismanualshouldbestoredintheoperator'scompartmentintheliteratureholderorseatback literaturestoragearea.

Thismanualcontainssafetyinformation,operationinstructions,transportationinformation, lubricationinformation,andmaintenanceinformation.

Somephotographsorillustrationsinthispublicationshowdetailsorattachmentsthatcanbedifferent fromyourmachine.Guardsandcoversmighthavebeenremovedforillustrativepurposes.

Continuingimprovementandadvancementofproductdesignmighthavecausedchangestoyour machinewhicharenotincludedinthispublication.Read,study,andkeepthismanualwiththe machine.

Wheneveraquestionarisesregardingyourmachine,orthispublication,pleaseconsultyourCat dealerforthelatestavailableinformation.

Safety

Thesafetysectionlistsbasicsafetyprecautions.Inaddition,thissectionidentifiesthetextand locationsofwarningsignsandlabelsusedonthemachine.

Readandunderstandthebasicprecautionslistedinthesafetysectionbeforeoperatingorperforming lubrication,maintenance,andrepaironthismachine.

Operation

Theoperationsectionisareferenceforthenewoperatorandarefresherfortheexperiencedoperator. Thissectionincludesadiscussionofgauges,switches,machinecontrols,attachmentcontrols, transportation,andtowinginformation.

Photographsandillustrationsguidetheoperatorthroughcorrectproceduresofchecking,starting, operating,andstoppingthemachine.

Operatingtechniquesoutlinedinthispublicationarebasic.Skillandtechniquesdevelopasthe operatorgainsknowledgeofthemachineanditscapabilities.

Maintenance

Themaintenancesectionisaguidetoequipmentcare.TheMaintenanceIntervalSchedule(MIS)lists theitemstobemaintainedataspecificserviceinterval.Itemswithoutspecificintervalsarelisted underthe"WhenRequired"serviceinterval.TheMaintenanceIntervalScheduleliststhepage numberforthestep-by-stepinstructionsrequiredtoaccomplishthescheduledmaintenance.Usethe MaintenanceIntervalScheduleasanindexor"onesafesource"forallmaintenanceprocedures.

MaintenanceIntervals

Usetheservicehourmetertodetermineservicingintervals.Calendarintervalsshown(daily,weekly, monthly,etc.)canbeusedinsteadofservicehourmeterintervalsifthecalendarintervalsprovide moreconvenientservicingschedulesandapproximatetheindicatedservicehourmeterreading. Performtherecommendedserviceattheintervalthatoccursfirst.

Undersevere,dusty,orwetoperatingconditions,morefrequentlubricationthanisspecifiedinthe maintenanceintervalschartmightbenecessary.

Performserviceonitemsatmultiplesoftheoriginalrequirement.Forexample,atevery500service hoursor3months,alsoservicethoseitemslistedunderevery250servicehoursormonthlyandevery 10servicehoursordaily.

CertifiedEngineMaintenance

Propermaintenanceandrepairareessentialtokeeptheengineandmachinesystemsoperating correctly.Astheheavy-dutyoff-roaddieselengineowner,youareresponsiblefortheperformanceof therequiredmaintenancelistedintheOwnerManual,OperationandMaintenanceManual,and ServiceManual.

Itisprohibitedforanypersonengagedinthebusinessofrepairing,servicing,selling,leasing,or tradingenginesormachinestoremove,alter,ortorenderinoperative,anyemission-relateddeviceor elementofdesigninstalledonorinanengineormachinethatisincompliancewithallapplicable regulationsoftheintendedcountrytowhichithasbeenshipped.Certainelementsofthemachineand enginesuchastheexhaustsystem,fuelsystem,electricalsystem,intakeairsystem,andcooling systemmaybeemission-relatedandshouldnotbealteredunlessapprovedbyCaterpillar.

MachineCapacity

Additionalattachmentsormodificationsmayexceedmachinedesigncapacitywhichcanadversely affectperformancecharacteristics.Includedwouldbestabilityandsystemcertificationssuchas brakes,steering,androlloverprotectivestructures(ROPS).ContactyourCatdealerforfurther information.

ProductIdentificationNumber

EffectiveFirstQuarter2001theProductIdentificationNumber(PIN)haschangedfrom8to17 characters.Toprovideuniformequipmentidentification,constructionequipmentmanufacturersare movingtocomplywiththelatestversionoftheproductidentificationnumberingstandard.Non-road machinePINsaredefinedbyISO10261.ThenewPINformatwillapplytoallmachinesand generatorsets.ThePINplatesandframemarkingwilldisplaythe17characterPIN.Thenewformat willlooklikethefollowing:

This is the sample of the manual if you need complete manual Click Here to download

Illustration1g03891925

Where:

1.WorldManufacturingCode(characters1-3)

2.MachineDescriptor(characters4-8)

3.CheckCharacter(character9)

4.MachineIndicatorSection(MIS)orProductSequenceNumber(characters10-17).Thesewere previouslyreferredtoastheSerialNumber.

MachinesandgeneratorsetsproducedbeforeFirstQuarter2001willmaintaintheir8characterPIN format.

Componentssuchasengines,transmissions,axles,andworktoolswillcontinuetousean8character SerialNumber(S/N).

Copyright1993-2023CaterpillarInc. AllRightsReserved. PrivateNetworkForSISLicensees.

FriDec1501:00:41UTC+05302023

Product:WHEELLOADER

Model:950FIIWHEELLOADER5SK

Configuration:950FSeriesIIWheelLoader5SK00743-UP(MACHINE)POWEREDBY3116Engine

OperationandMaintenanceManual

950FSeriesIIWheelLoader

MediaNumber-SEBU6492-05PublicationDate-01/05/2002DateUpdated-13/02/2019

AirConditioner-Test

SMCS-7320-081

Inhalingairconditionerrefrigerantgasthroughalitcigaretteorother smokingmethodorinhalingfumesreleasedfromaflamecontactingair conditionerrefrigerantgascancausebodilyharmordeath.Donot smokewhenservicingairconditionersorwhereverrefrigerantgasmay bepresent.

1.Starttheengineandruntheengineathighidle.

2.Settheairconditioningsystemtomaximumcooling.Turnthefantohighspeed.

3.Allowtheairconditioningsystemtostabilizefortwominutes.

i01514850

4.Opentheengineaccessdoorontheleftsideofthemachine.Thecompressor(1)islocated ontheleftsideoftheengine.

5.Tocheckthesystemforrefrigerant,feelsuctionline(3)anddischargeline(2).

Ifthesystemcontainsrefrigerant,thedischargelinewillbewarmerthanthesuctionline.

Ifthesystemdoesnotcontainrefrigerantorthesystemisverylowonrefrigerant,poor coolingwillresult.

Copyright1993-2023CaterpillarInc. AllRightsReserved. PrivateNetworkForSISLicensees.

FriDec1501:03:29UTC+05302023

Product:WHEELLOADER

Model:950FIIWHEELLOADER5SK

Configuration:950FSeriesIIWheelLoader5SK00743-UP(MACHINE)POWEREDBY3116Engine

OperationandMaintenanceManual 950FSeriesIIWheelLoader

MediaNumber-SEBU6492-05PublicationDate-01/05/2002DateUpdated-13/02/2019

ArticulationBearings-Lubricate

SMCS-7057-086-BD;7065-086-BD;7066-086-BD

Illustration1g00809796

1.Wipeallfittingsbeforelubricationisapplied.

2.Applygreasetotwofittingsforthearticulationbearings.

Copyright1993-2023CaterpillarInc. AllRightsReserved. PrivateNetworkForSISLicensees.

FriDec1501:03:46UTC+05302023

i01558281

Product:WHEELLOADER

Model:950FIIWHEELLOADER5SK

Configuration:950FSeriesIIWheelLoader5SK00743-UP(MACHINE)POWEREDBY3116Engine

OperationandMaintenanceManual 950FSeriesIIWheelLoader

MediaNumber-SEBU6492-05PublicationDate-01/05/2002DateUpdated-13/02/2019

AxleOscillationBearings-Lubricate

SMCS-3268-086-BD;3278-086-BD

Illustration1g00809800

Note:Theoscillationbearingsarelubricatedbyusingtworemotegreasefittings.These fittingsarelocatedbehindthesmallaccessdoorontheleftsideofthemachine.

i01558351

1.Wipeallfittingsbeforeanylubricantisapplied.

2.Fitting(1)lubricatesthefrontoscillationbearingoftherearaxle.Fitting(2)lubricatesthe rearoscillationbearingoftherearaxle.

Copyright1993-2023CaterpillarInc. AllRightsReserved. PrivateNetworkForSISLicensees.

FriDec1501:04:04UTC+05302023

Product:WHEELLOADER

Model:950FIIWHEELLOADER5SK

Configuration:950FSeriesIIWheelLoader5SK00743-UP(MACHINE)POWEREDBY3116Engine

OperationandMaintenanceManual 950FSeriesIIWheelLoader

BackupAlarm-Test

SMCS-7406-081

1.TurntheenginestartswitchkeytotheONpositioninordertoperformthetest.

2.Applytheservicebrake.

3.MovethetransmissiondirectioncontrollevertotheREVERSEposition.

Illustration2g00782208

Thealarmshouldstarttosoundimmediately.Thealarmwillcontinuetosounduntilthe transmissiondirectioncontrolleverismovedtotheNEUTRALpositionortotheFORWARD position.

Reference:Formoreinformation,refertoOperationandMaintenanceManual,"BackupAlarm".

Copyright1993-2023CaterpillarInc. AllRightsReserved. PrivateNetworkForSISLicensees.

FriDec1501:04:18UTC+05302023

Product:WHEELLOADER

Model:950FIIWHEELLOADER5SK

Configuration:950FSeriesIIWheelLoader5SK00743-UP(MACHINE)POWEREDBY3116Engine OperationandMaintenanceManual

Onebatteryislocatedoneachsideofthemachineundertheaccessdoor.Cleanthebattery terminalsandthesurfacesofthebatterieswithacleancloth.Coatthebatteryterminalswith petroleumjelly.Makesurethatthebatterycablesareinstalledsecurely.

FriDec1501:04:34UTC+05302023

Product:WHEELLOADER

Model:950FIIWHEELLOADER5SK

Configuration:950FSeriesIIWheelLoader5SK00743-UP(MACHINE)POWEREDBY3116Engine

OperationandMaintenanceManual 950FSeriesIIWheelLoader

MediaNumber-SEBU6492-05PublicationDate-01/05/2002DateUpdated-13/02/2019

Battery-Recycle

SMCS-1401-561

Alwaysrecycleabattery.Neverdiscardabattery.

Alwaysreturnusedbatteriestooneofthefollowinglocations:

•Abatterysupplier

•Anauthorizedbatterycollectionfacility

•Recyclingfacility

Copyright1993-2023CaterpillarInc. AllRightsReserved.

PrivateNetworkForSISLicensees.

i07746330

FriDec1501:04:50UTC+05302023

Product:WHEELLOADER

Model:950FIIWHEELLOADER5SK

Configuration:950FSeriesIIWheelLoader5SK00743-UP(MACHINE)POWEREDBY3116Engine

OperationandMaintenanceManual

950FSeriesIIWheelLoader

MediaNumber-SEBU6492-05PublicationDate-01/05/2002DateUpdated-13/02/2019

BatteryElectrolyteLevel-Check

SMCS-1401-535-FLV

Checktheelectrolytelevelaccordingtothefollowingtable.

Table1

BatteryElectrolyteLevels

BatteryInterval

Conventional 100Hours

LowMaintenance 250Hours

MaintenanceFreeBatteryNomaintenanceisnecessary.

Tightenthebatteryretainersonallmachinesatevery1000hourinterval.

Eachbatterycellshouldnotrequiremorethan30cc(1oz)ofwaterweekly.Thisusageofwateris typicalwiththeproperchargingrateandwithamoderateclimate.

Whenyouareoperatingthemachineinextremetemperatures,checkthewaterinthebatterycells weekly.

Inspecttheelectrolytelevelineachbatterycell.(Amaintenancefreebatterydoesnotrequire inspection.)Maintaintheelectrolyteleveltothebottomofthefilleropenings.Usedistilledwater. Ifdistilledwaterisnotavailable,usecleandrinkingwater.

Copyright1993-2023CaterpillarInc. AllRightsReserved. PrivateNetworkForSISLicensees.

FriDec1501:05:14UTC+05302023

Product:WHEELLOADER

Model:950FIIWHEELLOADER5SK

Configuration:950FSeriesIIWheelLoader5SK00743-UP(MACHINE)POWEREDBY3116Engine

Overtime,thevibrationofanoperatingmachinecancausethebatteryhold-downstoloosen.To helptopreventloosebatteriesandthepossibilityofloosecableconnections,tightentheeightnuts onthetwohold-downstoatorqueof12±3N·m(8.9±2.2lbft).

Copyright1993-2023CaterpillarInc. AllRightsReserved. PrivateNetworkForSISLicensees.

FriDec1501:05:29UTC+05302023

Product:WHEELLOADER

Model:950FIIWHEELLOADER5SK

Configuration:950FSeriesIIWheelLoader5SK00743-UP(MACHINE)POWEREDBY3116Engine

OperationandMaintenanceManual

950FSeriesIIWheelLoader

MediaNumber-SEBU6492-05PublicationDate-01/05/2002DateUpdated-13/02/2019

BatteryorBatteryCable-Inspect/Replace

SMCS-1401-040;1401-510;1402-040;1402-510

Personalinjurymayoccurfromfailuretoproperlyservicethebatteries.

Batteriesgiveoffflammablefumesthatcanexplode.Electrolyteisan acidandcancausepersonalinjuryifitcontactstheskinoreyes.

Preventsparksnearthebatteries.Sparkscouldcausevaporstoexplode. Donotallowjumpercableendstocontacteachotherortheengine. Improperjumpercableconnectionscancauseanexplosion. Alwayswearprotectiveglasseswhenworkingwithbatteries.

1.Preparethemachineformaintenance.RefertoOperationandMaintenanceManual,Prepare theMachineforMaintenance.

2.TurntheenginestartswitchkeyOFF.TurnalloftheswitchesOFF.

3.TurnthebatterydisconnectswitchOFF.Removethekey.

4.Disconnectthenegativebatterycablefromthedisconnectswitch.

Note:Donotallowthedisconnectedbatterycabletocontactthedisconnectswitch.

5.Disconnectthenegativebatterycableatthebattery.

6.Disconnectthepositivebatterycableatthebattery.

7.Inspectthebatteryterminalsforcorrosion.Inspectthebatterycablesforwearordamage.

i08185587

8.Makeanynecessaryrepairs.Ifnecessary,replacethebatterycablesorthebattery.

9.Connectthepositivebatterycableatthebattery.

10.Connectthenegativebatterycableatthebattery.

11.Connectthebatterycableatthebatterydisconnectswitch.

12.InstallthekeyandturnthebatterydisconnectswitchON.

RecycletheBattery

Alwaysrecycleabattery.Neverdiscardabattery.

Alwaysreturnusedbatteriestooneofthefollowinglocations:

•Abatterysupplier

•Anauthorizedbatterycollectionfacility

•Recyclingfacility

Copyright1993-2023CaterpillarInc. AllRightsReserved. PrivateNetworkForSISLicensees.

FriDec1501:05:46UTC+05302023

Product:WHEELLOADER

Model:950FIIWHEELLOADER5SK

Configuration:950FSeriesIIWheelLoader5SK00743-UP(MACHINE)POWEREDBY3116Engine

OperationandMaintenanceManual

950FSeriesIIWheelLoader

MediaNumber-SEBU6492-05PublicationDate-01/05/2002DateUpdated-13/02/2019 i01557085

Belts-Inspect/Adjust/Replace

SMCS-1357-510;1357-025;1357-040

Note:Stoptheenginebeforeyouperformanyofthefollowingprocedures.

AlternatorBelt

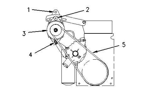
Illustration1g00809512

1.Accessthealternatorfromtheleftsideofthemachine.

2.Inspecttheconditionofthealternatorbelt.Ifthebeltiscrackedorfrayed,replacethebelt.

3.UseaBT-33-97BorroughsGaugetocheckthetensionofthealternatorbelt.

Thetensionofausedbeltwithmorethan30minutesofoperationatratedspeedshouldbe 400±44N(90±10lb).Thetensionofanewbeltwith30minutesofoperationorlessat ratedspeedshouldbe534±22N(120±5lb).

AdjustingtheTensionoftheAlternatorBelt

Illustration2g00592143

1.Loosenonemountingbolt(4)andadjustmentbolt(2).

2.Insertaratchetwithasquaredriveintotheholeinmountingbracket(1).Usetheratchetas alevertorotatealternator(3).Rotatethealternatoruntilthecorrectbelttensionisreached.

3.Tightenadjustmentbolt(2)andmountingbolt(4).

4.Recheckthetensionofbelt(5).Ifthetensionofthebeltisincorrect,repeattheadjustment procedure.

AirConditionerBelt

1.Accessthecompressorfromtherightsideofthemachine.

2.Inspecttheconditionoftheairconditionerbelt.Ifthebeltiscrackedorfrayed,replacethe belt.

3.UseaBT-33-97BorroughsGaugetocheckthetensionoftheairconditionerbelt.

Thetensionofausedbeltwithmorethan30minutesofoperationatratedspeedshouldbe 400±44N(90±10lb).Thetensionofanewbeltwith30minutesofoperationorlessat ratedspeedshouldbe534±22N(120±5lb).

AdjustingtheTensionoftheAirConditionerBelt

Illustration3g00592145

1.Loosenonemountingbolt(5)andadjustmentbolt(1).

2.Insertaratchetwithasquaredriveintotheholeinmountingbracket(2).Usetheratchetas alevertorotatecompressor(3).Rotatethecompressoruntilthecorrectbelttensionis reached.

3.Tightenadjustmentbolt(1)andmountingbolt(5).

4.Recheckthetensionofbelt(4).Ifthetensionofthebeltisincorrect,repeattheadjustment procedure.

WaterPumpDriveBelt

1.Inspecttheconditionofthewaterpumpdrivebelt.Ifthebeltiscrackedorfrayed,replace thebelt.

2.UseaBT-33-97BorroughsGaugetocheckthetensionofthewaterpumpdrivebelt.

Thetensionofausedbeltwithmorethan30minutesofoperationatratedspeedshouldbe 400±44N(90±10lb).Thetensionofanewbeltwith30minutesofoperationorlessat ratedspeedshouldbe534±22N(120±5lb).

AdjustingtheTensionoftheWaterPumpDriveBelt

1.Loosenonemountingbolt(4)andadjustmentbolt(2).

2.Insertaratchetwithasquaredriveintotheholeinmountingbracket(5).Usetheratchetas alevertorotatewaterpump(1).Rotatethewaterpumpuntilthecorrectbelttensionis reached.

3.Tightenadjustmentbolt(2)andmountingbolt(4).

4.Recheckthetensionofbelt(3).Ifthetensionofthebeltisincorrect,repeattheadjustment procedure.

Copyright1993-2023CaterpillarInc. AllRightsReserved. PrivateNetworkForSISLicensees.

FriDec1501:06:03UTC+05302023

Product:WHEELLOADER

Model:950FIIWHEELLOADER5SK

Configuration:950FSeriesIIWheelLoader5SK00743-UP(MACHINE)POWEREDBY3116Engine

BrakeAccumulator-Check

SMCS-4263-535

Illustration1g00882020

1.TurntheenginestartswitchtotheONposition.Thealertindicatorforbrakeoilpressure shouldcomeonifthebrakingsystemisnotatnormaloperatingpressure.

2.Starttheengine.Runtheengineathalfspeedfor2minutesinordertoincreasethe accumulatorpressure.Thealertindicatorforbrakeoilpressureshouldgooff.

3.Stoptheenginebyturningthemachinestartswitchtooff.Wait5secondsthenturn machinestartswitchtoon,butdonotstarttheengine.Waitforthedisplaymonitortogo throughstartup,keyonlevelchecks,andoperatorselection.Applytheservicebrakes(fully depressthepedal)foradurationofonesecond.Releasethepedalforadurationofone second.Repeattheapplicationandreleaseprocessuntilthealertindicatorforbrakeoil

This is the sample of the manual if you need complete manual Click Here to download

Turn static files into dynamic content formats.

Create a flipbook