

247B3 MULTI TERRAIN LOADER

Product: MULTI TERRAIN LOADER
Model: 247B3 MULTI TERRAIN LOADER ESL
Configuration: 247B3 Multi Terrain Loader ESL00001-UP (MACHINE) POWERED BY C2.2 Engine
Disassembly and Assembly
C1.1, C1.5 and C2.2 Engines for Caterpillar Built Machines
Media Number -KENR6948-06 Publication Date -01/06/2015 Date Updated -02/08/2018
Alternator - Remove and Install - 55 Amp Alternator
SMCS - 1405-010
S/N- CMY1-UP
S/N- CYP1-UP
S/N- CYS1-UP
Removal Procedure
Start By:
i02601956
a. Remove the V-Belt. Refer to Disassembly and Assembly, "V-Belts - Remove and Install".
NOTICE
Keep all partsclean from contaminants.
Contaminants may cause rapid wear and shortenedcomponent life.
1. Turn the battery disconnect switch to the OFFposition.
2. Make temporary identification markson the connections of the harness assembly.
This is the sample of the manual click on the download link for complete manual
DOWNLOAD LINK
For some reason if link does not work download this pdf and then click



Illustration 1 g01308282
Typicalexample
3. Disconnect the harness assembly (not shown) from alternator (5).
4. Remove bolt (2) and washer (3) from alternator (5).
5. Remove fasteners (6) and (7) and remove alternator (5) from the mounting bracket.
6. If necessary, remove bolt (2) and remove adjusting link (4).
Installation Procedure



Illustration 2 g01308282
Typicalexample
1. If necessary, install adjusting link (4) and install bolt (1) finger tight.
2. Position alternator (5) on the mounting bracket.
3. Install fasteners (6) and (7) finger tight.
4. Install bolt (2) and washer (3) finger tight.
5. Install the V-Belt. Refer to Disassembly and Assembly, "V-Belts - Remove and Install".
Note: Ensure that the alternator pulley isin alignment with the crankshaft pulley. Ensure that all fasteners are tightened.
6. Connect the harness assembly (not shown) to the alternator.
7. Turn the battery disconnect switch to the ON position.
1993 - 2020 Caterpillar Inc.
Sat Jun 6 11:45:48 UTC+0530 2020

Product: MULTI TERRAIN LOADER
Model: 247B3 MULTI TERRAIN LOADER ESL
Configuration: 247B3 Multi Terrain Loader ESL00001-UP (MACHINE) POWERED BY C2.2 Engine
Disassembly and Assembly
C1.1, C1.5 and C2.2 Engines for Caterpillar Built Machines
Media Number -KENR6948-06
Publication Date -01/06/2015 Date Updated -02/08/2018
Alternator - Remove and Install - 65 Amp and 85 Amp
Alternators
SMCS - 1405-010
S/N- CMY1-UP
S/N- CYP1-UP
S/N- CYS1-UP
Removal Procedure
Start By:
i02601962
a. Remove the V-Belt. Refer to Disassembly and Assembly, "V-Belts - Remove and Install".
NOTICE
Keep all partsclean from contaminants.
Contaminants may cause rapid wear and shortenedcomponent life.
1. Turn the battery disconnect switch to the OFFposition.
2. Make temporary identification markson the connections of the harness assembly.




Illustration 1 g01308285
Typicalexample
3. Disconnect the harness assembly (not shown) from alternator (5).
4. Remove bolt (4) and washer (3) from alternator (5).
5. Remove washer (7) and nut (6). Remove bolt (8) and alternator (5) from the mounting bracket.
6. If necessary, remove bolt (1) and remove adjusting link (2).
Installation Procedure




Illustration 2
Typicalexample
g01308285
1. If necessary, install adjusting link (2) and install bolt (1) finger tight.
2. Position alternator (5) on the mounting bracket.
3. Install bolt (8), washer (7) and nut (6) finger tight.
4. Install bolt (4) and washer (3) finger tight.
5. Install the V-Belt. Refer to Disassembly and Assembly, "V-Belts - Remove and Install".
Note: Ensure that the alternator pulley isin alignment with the crankshaft pulley. Ensure that all fasteners are tightened.
6. Connect the harness assembly (not shown) to the alternator.
7. Turn the battery disconnect switch to the ON position.
Copyright 1993 - 2020 Caterpillar Inc.
Rights Reserved.
Network For SIS Licensees. Sat Jun 6 11:46:09 UTC+0530 2020

Product: MULTI TERRAIN LOADER
Model: 247B3 MULTI TERRAIN LOADER ESL
Configuration: 247B3 Multi Terrain Loader ESL00001-UP (MACHINE) POWERED BY C2.2 Engine
Disassembly and Assembly
C1.1, C1.5 and C2.2 Engines for Caterpillar Built Machines
Bearing Clearance - Check
SMCS - 1203-535; 1219-535
Measurement Procedure
Table 1
Required Tools
(Green)
Gauge (Red)
Gauge (Blue)
to 0.229 mm (0.004 to 0.009 inch)
Plastic Gauge (Yellow)
to 0.510 mm (0.009 to 0.020 inch)
NOTICE
Keep all partsclean from contaminants.
Contaminants may cause rapid wear and shortenedcomponent life.
Note: Caterpillar does not recommend the checking of the actual bearing clearances particularly on small engines. Thisisbecause of the possibility of obtaining inaccurate results and the possibility of damaging the bearing or the journal surfaces. Each Caterpillar engine bearing is quality checked for specific wall thickness.
Note: The measurements should be within specifications and the correct bearings should be used. If the crankshaft journals and the bores for the block and the rods were measured during disassembly, no further checksare necessary. However, if the technician still wants to measure the bearing clearances, Tooling (A) is an acceptable method. Tooling (A) is less accurate on journals with small diametersif clearances are lessthan 0.10 mm (0.004 inch).
NOTICE
Lead wire, shim stock or a dial bore gauge can damage the bearing surfaces.
The technician must be very careful to use Tooling (A) correctly. The following points must be remembered:
• Ensure that the backs of the bearings and the bores are clean and dry.
• Ensure that the bearing locking tabs are properly seated in the tab grooves.
• The crankshaft must be free of oil at the contact pointsof Tooling (A).
1. Put a piece of Tooling (A) on the crown of the bearing that is in the cap.
Note: Do not allow Tooling (A) to extend over the edge of the bearing.
2. Use the correct torque-turn specifications in order to install the bearing cap. Do not use an impact wrench. Be careful not to dislodge the bearing when the cap isinstalled.
Note: Do not turn the crankshaft when Tooling (A) is installed.
3. Carefully remove the cap, but do not remove Tooling (A). Measure the width of Tooling (A) while Tooling (A) isin the bearing cap or on the crankshaft journal. Refer to Illustration 1.



Illustration 1 g00953605
TypicalExample
4. Remove all of Tooling (A) before you install the bearing cap.
Note: When Tooling (A) is used, the readings can sometimes be unclear. For example, all parts of Tooling (A) are not the same width. Measure the major width in order to ensure that the partsare within the specification range. Refer to SpecificationsManual, "Connecting Rod Bearing Journal" and Specifications Manual, "Main Bearing Journal" for the correct clearances.
Copyright 1993 - 2020 Caterpillar Inc. All Rights Reserved. Private Network For SIS Licensees. Sat Jun 6 11:43:33 UTC+0530 2020

Product: MULTI TERRAIN LOADER
Model: 247B3 MULTI TERRAIN LOADER ESL
Configuration: 247B3 Multi Terrain Loader ESL00001-UP (MACHINE) POWERED BY C2.2 Engine
Disassembly and Assembly
C1.1, C1.5 and C2.2 Engines for Caterpillar Built Machines
Media Number -KENR6948-06 Publication Date -01/06/2015 Date Updated -02/08/2018
Camshaft - Assemble
SMCS - 1210-016
Assembly Procedure
NOTICE
Keep all partsclean from contaminants.
Contaminants may cause rapid wear and shortenedcomponent life.
i02601967
1. Ensure that all components of the camshaft assembly are clean and free from damage.


Illustration 1 g01326129
Typicalexample
2. Lubricate the nose of camshaft (1) with clean engine oil. Use a suitable press to install bearing (3) to the camshaft.
Note: Ensure that the bearing isinstalled in the correct orientation. The camshaft bearing should be pressed squarely onto the camshaft or damage to the bearing may occur. Do not press on the outer race of the bearing.
3. Install spacer (4) and woodruff key (2) to camshaft (1).
4. Align gear (5) with woodruff key (2). Use a suitable press to install the gear to the nose of camshaft (1).
Note: The gear should be positioned on a suitable support in order to prevent damage to the governor flyweights during installation.
End By:
a. Install the camshaft assembly. Refer to Disassembly and Assembly, "Camshaft - Install". Copyright 1993 - 2020 Caterpillar Inc.
Rights Reserved.
Network For SIS Licensees. Sat Jun 6 11:38:48 UTC+0530 2020

Product: MULTI TERRAIN LOADER
Model: 247B3 MULTI TERRAIN LOADER ESL
Configuration: 247B3 Multi Terrain Loader ESL00001-UP (MACHINE) POWERED BY C2.2 Engine
Disassembly and Assembly
C1.1, C1.5 and C2.2 Engines for Caterpillar Built Machines
Media Number -KENR6948-06 Publication Date -01/06/2015 Date Updated -02/08/2018
i02601970
Camshaft - Disassemble
SMCS - 1210-015
Disassembly Procedure Table 1
Tools
Start By:
a. Remove the camshaft assembly. Refer to Disassembly and Assembly, "CamshaftRemove".
NOTICE
Keep all partsclean from contaminants.
Contaminants may cause rapid wear and shortenedcomponent life.


Illustration 1 g01326129
Typicalexample
1. Use Tooling (A) to remove gear (5) from camshaft (1).
Note: The gear should be positioned on a suitable support in order to prevent damage to the governor flyweights during disassembly.
2. Remove spacer (4) and woodruff key (2) from camshaft (1).
3. Use Tooling (A) to remove bearing (3) from camshaft (1).
Note: Identify the orientation of the bearing for installation.
1993 - 2020 Caterpillar Inc. All Rights Reserved. Private Network For SIS Licensees.

Product: MULTI TERRAIN LOADER
Model: 247B3 MULTI TERRAIN LOADER ESL
Configuration: 247B3 Multi Terrain Loader ESL00001-UP (MACHINE) POWERED BY C2.2 Engine
Disassembly and Assembly
C1.1, C1.5 and C2.2 Engines for Caterpillar Built Machines
Media Number -KENR6948-06
Publication Date -01/06/2015 Date Updated -02/08/2018
Camshaft - Install
SMCS - 1210-012
Installation Procedure NOTICE
Keep all partsclean from contaminants.
Contaminants may cause rapid wear and shortenedcomponent life.
1. Ensure that the assembly of the camshaft is clean and free from damage.
2. Lubricate the bearings of the camshaft with clean engine oil.
i07360734


Illustration 1 g01311416
Typicalexample



Illustration 2 g01311407
Typicalexample
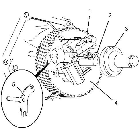
3. Carefully install camshaft assembly (8) into the cylinder block. Ensure that timing marks (X) are aligned on the following gears:
Crankshaft gear (7)
Camshaft gear (4)
Idler gear (6)
Note: Do not damage the lobes of the camshaft or the camshaft bearings.

Illustration 3
Typicalexample
g01311411
Note: The C1.1 engine has a different camshaft retainer and different fasteners to C1.5 and C2.2 engines. The installation procedure is similar for all models.
4. Place camshaft retainer (5) in position. Align the holes in the retainer with the holes in the cylinder block.
5. Rotate camshaft gear (4) to align the accesshole in the camshaft gear with the hole for fastener (2).
For the C1.1 engine, install allen head screw (2) and bolt (1). Tighten fasteners (1) and (2) to a torque of 10 N·m (89 lb in).
For C1.5 and C2.2 engines, install bolt (2) and tighten to a torque of 10 N·m (89 lb in). Rotate camshaft gear (4) to align the accesshole in the camshaft gear with the hole for bolt (1). Install bolt (1) and tighten to a torque of 10 N·m (89 lb in).
6. Install slider (3) to camshaft gear (4).
7. If the engine is equipped with a mechanical fuel transfer pump, install the fuel transfer pump. Refer to Disassembly and Assembly, "Fuel Transfer Pump - Remove and Install".
End By:
a. Install the lifters. Refer to Disassembly and Assembly, "Lifter Group- Remove and Install".
b. Install the front housing. Refer to Disassembly and Assembly, "Housing (Front) - Install".

Product: MULTI TERRAIN LOADER
Model: 247B3 MULTI TERRAIN LOADER ESL
Configuration: 247B3 Multi Terrain Loader ESL00001-UP (MACHINE) POWERED BY C2.2 Engine
Disassembly and Assembly
C1.1, C1.5 and C2.2 Engines for Caterpillar Built Machines
Camshaft - Remove
SMCS - 1210-011
Removal Procedure
Start By:
a. Remove the lifters. Refer to Disassembly and Assembly, "Lifter Group - Remove and Install".
b. Remove the front housing. Refer to Disassembly and Assembly, "Housing (Front)Remove".
NOTICE
Keep all partsclean from contaminants.
Contaminants may cause rapid wear and shortenedcomponent life.
NOTICE
Care must be taken to ensure that fluids are containedduring performance of inspection, maintenance, testing, adjusting and repair of the product. Be prepared to collect the fluid with suitable containers before opening any compartment or disassembling any component containing fluids.
Dispose of all fluids according to local regulations and mandates.
1. If the engine is equipped with a mechanical fuel transfer pump, remove the fuel transfer pump. Refer to Disassembly and Assembly, "Fuel Transfer Pump - Remove and Install".



1
g01311407 Typicalexample



Illustration 2 g01311411
Typicalexample
2. Remove slider (3) from camshaft gear (4).
Note: The C1.1 engine has a different camshaft retainer and different fasteners to C1.5 and C2.2 engines. The removal procedure is similar for all models.
3. Rotate camshaft gear (4) to align the accesshole in the camshaft gear with fastener (2).
For the C1.1 engine, remove allen head screw (2) and remove bolt (1).
For C1.5 and C2.2 engines, remove bolt (2). Rotate camshaft gear (4) to align the access hole in the camshaft gear with bolt (1). Remove bolt (1).
4. Remove camshaft retainer (5).
5. Rotate the crankshaft until timing marks (X) are aligned on the following gears: Crankshaft gear (7)
Camshaft gear (4)
Idler gear (6)


Illustration 3 g01311416
Typicalexample
6. Carefully remove camshaft assembly (8) from the cylinder block.
Note: Ensure that the lobes of the camshaft and the camshaft bearings are not damaged.
Copyright 1993 - 2020 Caterpillar Inc. All Rights Reserved. Private Network For SIS Licensees. Sat Jun 6 11:38:07 UTC+0530 2020

Product: MULTI TERRAIN LOADER
Model: 247B3 MULTI TERRAIN LOADER ESL
Configuration: 247B3 Multi Terrain Loader ESL00001-UP (MACHINE) POWERED BY C2.2 Engine
Disassembly and Assembly
C1.1, C1.5 and C2.2 Engines for Caterpillar Built Machines
Media Number -KENR6948-06
Publication Date -01/06/2015 Date Updated -02/08/2018
Connecting Rod Bearings - Install - Connecting rods in position
SMCS - 1219-012
Installation Procedure NOTICE
Keep all partsclean from contaminants.
Contaminants may cause rapid wear and shortenedcomponent life.
1. Inspect the pins of the crankshaft for damage. If the crankshaft isdamaged, replace the crankshaft or recondition the crankshaft. Refer to Disassembly and Assembly, "CrankshaftRemove" and Disassembly and Assembly, "Crankshaft - Install". Ensure that the connecting rod bearings are clean and free from wear or damage. If necessary, replace the connecting rod bearings.



Illustration 1 g01317759
Typicalexample
2. Clean the bearing surface of connecting rod (1) and connecting rod cap (5). Ensure that number (X) on connecting rod cap (5) aligns with number (X) on connecting rod (1).
3. Install upper connecting rod bearing (3) to connecting rod (1). Lubricate the bearing surface of the connecting rod bearing with clean engine oil.
4. Carefully pull connecting rod (1) against the crankshaft pin.
Note: Use tape or rubber tubing on connecting rod bolts (2) to protect the crankshaft journals. The sharp edges of the connecting rod bolts could damage the crankshaft journals.
5. Clean the connecting rod cap. Install lower connecting rod bearing (4) to connecting rod cap (5).
6. Lubricate the pin of the crankshaft and lubricate lower connecting rod bearing (3) with clean engine oil.
NOTICE
When the connecting rod caps are installed, ensure that the identification marks are aligned.
7. Install connecting rod cap (5).
8. Install nuts(4).
For the C1.1 engine, tighten nuts (4) to a torque of 32 N·m (283 lb in).
For C1.5 and C2.2 engines, tighten nuts(4) to a torque of 52 N·m (38 lb ft).
9. Ensure that the installed connecting rod assembly hastactile side play. Carefully rotate the crankshaft to ensure that there is no binding.
Note: If all connecting rod bearings require replacement on a four cylinder engine, the procedure can be carried out on two cylinders at the same time. The procedure can be carried out on the following pairs of cylinders. 1 with 4 and 2 with 3. Ensure that both pairsof the connecting rod bearings are installed before changing from one pair of cylinders to another pair of cylinders. Refer to Disassembly and Assembly, "Connecting Rod Bearings - Remove" for more information.
End By:
a. Install the suction pipe. Refer to Disassembly and Assembly, "Engine Oil Pump - Install".
This is the sample of the manual click on the download link for complete manual
DOWNLOAD LINK
For some reason if link does not work download this pdf and then click