Revista

Page 1


Universidad Mariano

de Guatemala

Facultad de Psicología

Psicología Industrial / Organizacional

Proyecto 1: Plan de Evacuación

Proyecto 2: Plan Agrocompensa

Proyecto 3: Indicadores que cosechan resultados

Nombre : Ingrid Yesenia Funez Matehu

Carné: 5472-15-11480

Fecha de entrega: 20/10/2024

Introducción

El presente trabajo tiene como objetivo exponer el desarrollo y la implementación de tres proyectos que abordan diversas áreas de gestión estratégica, seguridad y desarrollo organizacional. Estos proyectos han sido diseñados con el propósito de ofrecer soluciones innovadoras y prácticas ante diferentes desafíos en contextos organizacionales. Cada uno de ellos responde a una necesidad específica, utilizando metodologías adaptadas alos objetivos planteados, y aportando beneficios tanto en términos sociales como económicos.

El primer proyecto, Plan de Evacuación, se enfocan en la creación de un protocolo de seguridad ante emergencias. Este plan está dirigido a garantizar la protección y la evacuación eficiente de personas, en cuenta factores como la organización, la infraestructura en situaciones de emergencia.

El segundo proyecto, Plan Agrocompensa, aborda el desarrollo de un modelo innovador de compensación salarial para trabajadores del sector. Este plan tiene como objetivo implementar un sistema justo y equitativo de remuneración, basado en la productividad y en la estacionalidaddelaslabores,conelfindemejorar las condicioneslaboralesy laestabilidad económica de los trabajadores.

Por último, el tercer proyecto, Indicadores que cosechan resultados, tiene como propósito el desarrollo de un sistema de indicadores de rendimiento. A través de este sistema, se busca mejorar la eficiencia de los procesos productivos, optimizar los recursos disponibles y medir el impacto de las decisiones tomadas en las fases de producción y comercialización. Los indicadores buscan obtener datos precisos que faciliten la toma de decisiones y el seguimiento de metástasis a largo plazo.

En, en conjunto, estos tres proyectos reflejan un enfoque multidisciplinario que abarca la gestión de riesgos, la sostenibilidad y la eficiencia operativa. A lo largo de este trabajo, se describirán los procesos de planificación, ejecución y evaluación de cada uno de los proyectos, destacando los resultados y las lecciones aprendidas en su desarrollo.

Antecedentes de la Empresa

Agrofutura, S.A.

Misión

Somos una empresa formuladora de productos y servicios agroindustriales, basados en el liderazgo proactivo de nuestro talento humano, respetamos el entorno y la sustentabilidad, estamos comprometidos con la mejora de la productividad de nuestros clientes, proveedores y accionistas, a quienes servimos con responsabilidad y transparencia.

Visión

Ser una marca reconocida globalmente en el sector de nutrición y sanidad vegetal.

Valores

Fe en Dios

Responsabilidad

Excelencia

Servicio

Liderazgo proactivo

Transparencia

Objetivos

AGROFUTURA desarrolla, produce y comercializa insumos de calidad al mercado agropecuario y agroindustrial local e internacional, estamos comprometidos con superar las expectativas de los clientes y accionistas, cumpliendo los requisitos de todas las partes interesadas, la mejora continua de nuestros procesos, la asignación y uso de los recursos necesarios en forma sustentable.

Estrategia

AGROFUTURA dispone de personal de un laboratorio de control de calidad donde se analizan variables físicas y químicas.

AGROFUTURA trabaja con Laboratorios de primer nivel en varios países como Inglaterra, Canadá, Estados Unidos y Holanda para análisis específicos de sus materias primas y productos terminados.

Filosofía interna

AGROFUTURA es un buen lugar para:

Practicar el genuino servicio al cliente.

Innovar para ser productivo

Trabajar con calidad y excelencia.

Trabajar en equipo.

Compartir una misma mística de trabajo

Progresar

III. HISTORIA

AGROFUTURA es una empresa guatemalteca fundada por José Antonio Pacheco Tzul en enero del 2000. El fundador de la empresa es originario de una zona rural de Totonicapán (altiplano deGuatemala). Su educaciónprimaria la realizó enuna escuelarural enese departamento.La secundaria la llevó a cabo en el Instituto AdolfoV. Hall del Sur, de Retalhuleu,en dondeobtuvo una formación en agricultura quele permitió obtener unabeca paraEstudiar en la Universidad EARTH de Costa Rica. Esta experiencia le amplió los horizontes personales y profesionales.

La operación inició como una microempresa en un barrio de ciudad Guatemala. Gracias a la pasión de llevar soluciones enfocadas al aumento de la productividad agrícola, la empresa y los productos han tenido desde su inicio una gran aceptación, lo cual ha permitido alcanzar crecimientos anuales sólidos y sostenidos.

AGROFUTURA cuenta con un portafolio de productos diversificados que le permiten cubrir distintos cultivos en sus distintas fases. Las fórmulas son de desarrollo propio y tienen procesos de propiedad intelectual protegidos. Una característica de los productos manufacturados es que la gran mayoría cuentan con certificación de compatibilidad orgánica bajo los reglamentos orgánicos NOP-USDA (National Organic Program, United States, Department of Agriculture) CEE 2018/848 de la Unión Europea y Notificación JAS 1605 del MAFF de Japón, lo cual le permite cubrir los requerimientos actuales de una agricultura más amigable con el ambiente, la salud ocupacional y de los consumidores.

Hoy AGROFUTURA es una empresa con presencia comercial en 21 países, en 3 continentes y con planes de ser una empresa de mayor presencia internacional. El Fundador de la empresa

es un Ingeniero Agrónomo con Maestrías en Agronegocios y Comercialización Electrónica y junto a su historia de vida, origen rural y vocación por el servicio al cliente le ha podido consolidar las bases de una empresa con sólidas fortalezas en comercialización.

Actualmente,AGROFUTURA cuenta conun equipogerencialdeprimernivel y constantemente se está fortaleciendo para dirigir la empresa con los principios sólidos que el fundador pretende se mantenga por siempre en el ADN de la empresa. Se cuenta con diversas certificacionesqueconfirman sus filosofías detrabajo. Ejemplo:Certificación ISO-9001-2015, Certificación Rain Forest Alliance, Certificación Carbono Neutro (en proceso final).

IV. ORGANIGRAMA

Carta de Solicitud de Práctica

Carta de cierre de práctica

Formato de control de horas de práctica

Informe de Diagnóstico

Cronograma de actividades

Flujograma de procesos

CONCEPTOS GENERALES PROYECTO PLAN DE EVACUACIÓN

- Control deriesgo: Es la barrerafísica, dispositivo de seguridad, procedimiento o EPP,quenos protege del peligro.

-Accidente: Todo suceso repentino que sobrevengapor causa o con ocasión del trabajo, y que produzca en el trabajador una lesión orgánica, una perturbación funcional o psiquiátrica, invalidez o la muerte.

-Acto Inseguro: Transgresión de un procedimiento aceptado, en el cual provoca determinado tipo de accidente.

-Emergencia: Situación anormal, no esperada ni deseada, con capacidad de causar lesiones, daños a la propiedad, daños al medio ambiente, pérdidas de la producción y trae consigo responsabilidades legales.

-Incidente: Suceso o sucesos relacionados con el trabajo en el cual ocurre o podría haber ocurrido un daño, o deterioro de la salud (sin tener en cuenta la gravedad), o una fatalidad.

-Peligro: Capacidad intrínseca de un agente contaminante o energía de causar daño.

-Plan de Evacuación: es establecer actividades, procedimientos y normas para la evacuación delosindividuosqueseencuentrendentrodeunainstalación,debidoaunasituaciónREDque pueda presentarse, siguiendo rutas establecidas a puntos de reunión y zonas seguras.

-Riesgo: Es la posibilidad de que un trabajador sufra un determinado daño derivado de la exposición a unpeligro enel lugardetrabajo. Para calificar un riesgodesde el puntodevistade su gravedad, sedebe valorar la probabilidad dequese produzca eldañoy la severidad de este, en concordancia con los criterios de evaluación legalmente establecidos para cada

- Riesgo de trabajo: Accidentes y enfermedades a que están expuestos los trabajadores, combinación de la severidad, frecuencia y la probabilidad de ocurrencia de un evento no deseado identificado como peligroso.

ABREVIATURAS

- PE: Plan de evacuación.

- RED: Riesgo, emergencia o desastre.

- CONRED: Coordinadora Nacional para la Reducción de Desastres.

- SSO: Salud y Seguridad Ocupacional

OBJETIVO

OBJETIVO GENERAL

Elobjetivodelplandeevacuaciónesgarantizar laintegridadylaseguridaddelos trabajadores, clientes, proveedores y visitas que se encuentren dentro de la empresa, así como el resguardo de las instalaciones, el funcionamiento de la maquinaria y equipos. Realizando monitoreos, mantenimientos preventivos, capacitaciones, estableciendo procedimientos y la implementación y/o dotación de equipos. Con la finalidad de cumplir con los requerimientos legales, buscar reestablecer las operaciones en el menor tiempo posible, disminuir la pérdida económica, fortalecer las competencias del personal, así como la concientización de cumplir con los lineamientos establecidos ante una situación de riesgo, emergencia o desastre (RED).

OBJETIVO ESPECIFICO

 Promover una cultura de seguridad, buscando el compromiso individual de los trabajadores en términos de prevención y mitigación de riesgos.

 Velar por el cumplimiento del programa de capacitaciones en relación con el plan de evacuación.

 Gestionar un programa capacitación preventiva para los trabajadores de primer ingreso.

 Garantizar el cumplimiento de los programas de monitoreos, realizando acciones preventivas y correctivas sobres los hallazgos establecidos.

 Fortalecer y mantener una cultura preventiva, detectando y/o controlando posibles focos de riesgo.

BASE LEGAL

En Guatemala, el marco legal que regula la Seguridad Social Obligatoria (SSO) en las organizaciones está principalmente establecido por la Constitución Política de la República de Guatemala, el Código de Trabajo y la Ley Orgánica del Instituto Guatemalteco de Seguridad Social (IGSS).

1. Constitución Política de la República de Guatemala:

Artículo 100: Establece el derecho a la seguridad social para todos los trabajadores y la obligación del Estado de garantizar este derecho.

Artículo 101: Asegura la protección social y económica de los trabajadores, incluyendo prestaciones por enfermedad, maternidad, invalidez, vejez y muerte.

2. Código de Trabajo:

Artículo 61, inciso d): Obliga a los empleadores a inscribir a sus trabajadores en el régimen de Seguridad Social y cumplir con las obligaciones que este establece.

Artículo 102, inciso g): Se refiere a la obligación del empleador de proporcionar condiciones de trabajo seguras y saludables, lo que incluye el acceso a los beneficios del sistema de Seguridad Social.

3. Ley Orgánica del Instituto Guatemalteco de Seguridad Social (Decreto 295):

Artículo 3: El IGSS es la institución encargada de la administración y ejecución del régimen de seguridad social en el país.

Artículo 30: Establece la obligatoriedad de la inscripción de los trabajadores al sistema de seguridad social, lo cual incluye la contribución tanto del empleador comodel empleado al fondo del IGSS.

Artículos 31-37: Regulan las contribuciones de los trabajadores y empleadores al IGSS, y las prestaciones a las que tienen derecho los trabajadores inscritos.

4. Reglamentos del IGSS:

Existen reglamentos específicos que desarrollan aspectos puntuales del régimen de Seguridad Social, incluyendo la inscripción, contribuciones, prestaciones, y el cumplimiento de las obligaciones legales relacionadas.

5. Otras Normativas Complementarias:

Reglamento de Seguridad e Higiene en el Trabajo (Acuerdo Gubernativo 229-2014): Complementa las obligaciones en materia de seguridad e higiene laboral, obligando a las organizaciones a crear un entorno de trabajo seguro, lo que se relaciona con la seguridad social.

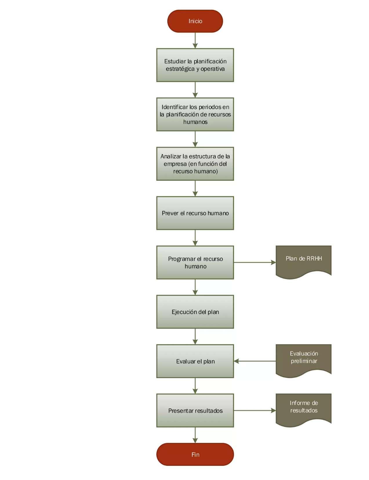
FLUJOGRAMA

AMENAZAS Y VULNERABILIDADES

Amenazas

Clasificación Tipo

1. Geológicas

Sismo, tembloro terremoto

Erupciónvolcánica

2. Hidrometeorológica s Lluvias

Vulnerabilidades

La ruta de evacuación de la línea 12 es vulnerable debido a la humedad presentada por el proceso del área.

- El bloqueo de rutas de evacuación por maquinaría, equipos, materiales y/o producto.

- Bloqueo por materia o producto de los equipos contra incendios.

Caída de ceniza por erupción volcánica puedo provocar taponamiento de drenajes, poca visibilidad, dificultades respiratorias a los colaboradores, colapso de techo (sin mantenimiento).

Por goteras y lluvia fuerte en el área operativa.

3. Materiales peligrosos

4 Proceso

5. Instalación

6. Sanitarias

7. Socio-organizativas

Incendio

Cuarto eléctrico de IT, almacenado juntamente con materiales inflamables (alcohol), además de no tener un orden en los equipos.

Horno, ha provocado conatos pequeños debido a la operatividad y fricción caliente provocado por la materia.

Fliponera instalada en punto de humedad y presencia de agua, alto debido a la operatividad.

Contaminaciónpor desechoso inadecuado almacenamiento

Accidente de tránsito

Estado de ebriedad

Consumo de sustancias ilícitas

Por el sentido de la operatividad se tienen espacios de almacenamiento acumulativo, provocando la atracción de roedores y/u otro tipo de vector contaminante.

Dentro de las instalaciones se da movimiento vehicular, motocicletas,camionesdecarga,montacarga,deloscualesse puede provocar un accidente, falla técnica o eléctrica.

Mediación por parte del jefe inmediato del trabajador en conjuntoconel avisopreventivode guardianíaporsospechade nivel bajo de embriaguez.

Verificación del estado de salud de los trabajadores por medio de exámenes médicos, así como la portación ilícita dentro de las instalaciones.

Riesgos internos

1 Incendio por cortocircuito de las máquinas

2 Accidentes automovilísticos dentro de las instalaciones

3 Libreras o archivos no anclados a la pared en cercanías de la ruta de evacuación.

4 Puertas con sistema de brazo hidráulico o sin cuña de seguridad como puertas de emergencia.

5 Ruido alto de las maquinas, afecta la audición de la alarma.

6 Bloqueo con materiales o producto de los equipos contra incendios

7 Bloqueo de las rutas de evacuación con maquinaria y/o materiales.

8 Operatividad del horno (caliente).

1 Cableado público.

Riesgos externos

2 Funcionalidad del complejo industrial.

3 Postes de alumbrado eléctrico.

4 Falta de señalización de evacuación del complejo.

5 Accidentes automovilísticos dentro del complejo.

6 Caída y acumulación de ceniza.

7 Conato de incendio en las empresas del complejo

8 Asaltos o ingreso de personal sospechoso

ACTIVACION Y DESACTIVACION DEL PE

Activación

En caso de realizar una evacuación la empresa cuenta con cuatro posiciones de activación de alarma, de las cuales cubren las áreas administrativas como operativas. La activación del circuito de alarma podrá ser activado por el encargado de evacuación del sector al que pertenece. Para asegurar la evacuación del todo el personal, se han denominado dos responsables según su cargo por área de la siguiente manera (Referirse al Anexo para el programa de rotación preventiva):

A Área Operativa

C

Edificio administrativo

Operador de maquinaria/Supervisor de planta

Recepción / Coordinador administrativa

D Área Operativa Supervisor de almacenes / Supervisor de planta

I Área Operativa Coordinador de producción / Analista de inventarios

Desactivación

Operador de maquinaria/Supervisor de planta

Aseguramiento de Calidad

Supervisor de almacenes / Supervisor de planta

Almacenes

La desactivación de la alarma la gestionará el encargado de la brigada de evacuación y/o el responsable que activó la alarma posterior a realizar un recorrido a toda la instalación y garantizar su reingreso o bien que permanezcan en los puntos de reunión.

Tipo de incidente

Dependiendo del tipo de incidente provocado se tomará la decisión de realizar una reubicación del personal, evacuación parcial o total de la instalación, tales como:

a) Conato de incendio controlado en área cerrada

i. Cafetería

ii. Oficinas administrativas

iii. Sector A

iv. Área Operativa

b) Temblor o terremoto

c) Incendio declarado a la instalación y/o empresas colindantes

d) Accidente automovilístico (montacargas, vehículos y/o motocicletas) interno o externo

i. Fuga de gas

ii. Explosión por combustible

Sector Área
Horario diurno
Horario nocturno

e) Corto circuito al panel central eléctrico

f) Corto circuito al panel eléctrico por área

g) Corto circuito en el área de transformadores

h) Corto circuito en el área de los compresores

MECANISMOS

DE COMUNICACIÓN

Formas de comunicación

Comunicación con la estructura organizativa

Se hará uso de radios portátiles con un rango de cobertura 5,000mts. utilizando el canal de comunicación designado por la empresa. Cada uno de los miembros tendrá a su disposición un radio para su comunicación clara y directa para notificar los avances del incidente o bien del plano de evacuación sea total o parcial.

Comunicación al personal Los brigadistas de comunicación son los encargados de la divulgación (verbal) al momento de un acontecimiento de evacuación y dar instrucciones las cuales se deberán atender de manera inmediata. Se tendrá a la disposición radios y megáfonos en puntos estratégicos de la empresa para la movilización y/o reubicación del personal, puntos de encuentro o la evacuación total.

Sistema de alarma

El sistema de alarma establecido para la empresa será por medio de los botones de evacuación, sirena, luz estroboscópica y luces de emergencia.

Tal caso no se cuente con energía eléctrica el sistema de alarma será por medio de gorgoritos y megáfonos. Los brigadistas, así como los encargados de áreas harán uso de linternas de ser necesario.

Código de alarma

La sirena emitirá un sonido prolongado y se activaran la(s) luz estroboscópica(s) durante la RED. La misma podrá ser activada en cualquiera de los puntos definidos y se replicará a las áreas adyacentes.

Tal caso la activación del PE fuere manual, el pitillo emitido por el gorgorito será continuo. Una vez se active el PE por este medio, los encargados de cada área deberán replicar el sonido de alarma para garantizar la evacuación de todo el personal.

Equipos de Sistema de evacuación

Los equipos vigentes del sistema de evacuación son los siguientes:

A

Sector B

Botóndeevacuación

Luzestroboscópica

Luces deemergencia

Botiquín

ExtintorA, By C

Detector dehumo

Rociador

Gorgorito

Botóndeevacuación

Luzestroboscópica

Luces deemergencia

Botiquín

ExtintorA, By C

Detector dehumo

Rociador

Gorgorito

Botóndeevacuación

Luzestroboscópica

Luces deemergencia

Botiquín

ExtintorA, By C

Detector dehumo

Rociador Gorgorito

Botóndeevacuación

Luzestroboscópica

Luces deemergencia

Botiquín ExtintorA, By C Detector

Botóndeevacuación

Luzestroboscópica

Luces deemergencia

Botiquín

ExtintorA, By C

Detector dehumo

Rociador

Gorgorito

Botóndeevacuación

Sector G

Sector H

Sector I

Sector J

ExtintorA, By C

Botóndeevacuación

Luzestroboscópica

Luces deemergencia

Botiquín

ExtintorA, By C

Detector dehumo

Rociador

Gorgorito Sirena (repetidor)

Botóndeevacuación

Luzestroboscópica

Luces deemergencia Botiquín

ExtintorA, By C Detector

Botóndeevacuación

Luzestroboscópica

Luces deemergencia

Botiquín

ExtintorA, By C

Detector dehumo

Rociador

Botóndeevacuación

Luzestroboscópica

Luces deemergencia

Botiquín

ExtintorA, By C

Detector dehumo

Rociador

Gorgorito Sirena (repetidor)

Estructura Organizativa

Coordinador

Brigada Seguridad

Planificacióny/o medidas preventivas

Actualizaciónde PE

Logística

Gestión presupuestario

Monitoreode ejecucióndelas operaciones

Cumplimientode PE

Ejecucióndelos mantenimientos

Soporte administrativoy finanzas

Pagosa proveedores

Ejecucióndel programade capacitaciones

Monitoreode recursosy suministros

Comprade suministros

Brigada Jefedelabrigada

Brigadade incendio

Controlde presupuesto

Brigada Evacuación

BrigadaPrimeros Auxilios

Brigada Comunicación

RESPONSABILIDADES Y FUNCIONES

Planificación

y medidas preventivas

Responsabilida d Cargo

Titular Suplente

Persona responsable por velar que cada una delas condiciones establecidas en el PE se cumplan

Funciones

1. Actualizar el plan de evacuación y los planes operativos de las comisiones.

2. Mantener un registro actualizado y/o tener conocimiento de las personas discapacitadas, enfermas, lesionadas, mujeres embarazadas,adultosmayoreso menores deedad

3. Planificar y ejecutar ejercicios de simulacro.

Monitor Analista de SSO

4. Gestionar el financiamiento para los proyectos de capacitación, dotaciones o suministros sobre las actividades que se encuentren dentro delosPlanes Operativos.(Presupuesto)

5. Tener un personal capacitado para identificar las personas de crisis emocional

6. AsegurarsequetodalareddelPEseencuentreenbuenestadoyfuncional (monitoreogeneral)

7. PersonalcapazdedetectarlospuntosdemejorasobreelPE

8. Documentar los registros y/o evidencias que validen las capacitaciones, monitoreosyseguimientos

Logística

Responsabilidad Cargo Funciones Titular Suplente

1. Aplicar las técnicas de búsqueda, localización y rescate.

2. Estar enterado de las actividades extracurriculares que puedanocurrir dentro delasinstalaciones

Monitor SSO

Persona responsable de velar, monitorear y reportar toda necesidad latente en recursos, suministros y personal para la continuidad del PE

Coordinador de Comité bipartito

3. Garantizar que las capacitaciones se ejecuten de manera coordinadaconloestablecido

4. Establecer un registro de los colaboradores que han sido trasladados a algún centro hospitalario ante una eventualidaddeevacuación

1. Tener a la disposición el croquis de le empresa para la ubicaciónyrescate

Supervisor de mantenimiento Jefe de brigadas

2. Asegurarse que todos los equipos y suministros sean devueltosensulugardeorigenluego delasactividadeso simulacros

3. Asegurarse que se realicen los mantenimientos programados

4. Realizarevaluacióndedañosy/opérdidasanteunaRED

Monitor SSO Supervisor de mantenimiento

1. Determinarlasnecesidades y solicitar recursos adicionales.

2. Llevauninventariodelosrecursosvigentesy/onuevos

3. Solicitaabastecimientodesuministros

Soporte administrativo y finanzas

Responsabilida d Área Cargo Funciones Titular Suplente

Autorizaciónde losrecursos monetarios Gerencia administrativ a Gerente administrativ o N. A

Controlde presupuesto Finanzas

Contador General Coordinado r financiero

1. Autorizarel presupuestoparaPEanual

2. Estar enteradodelaprogramación deinversiones para elPE

1. Asegura el cumplimiento de presupuesto establecido

1.Realizalascotizacionesycuadrocomparativosegún requerimientos

2. Vela porque el requerimiento cumpla con las especificaciones requeridas.

Compra de suministros Compras

Pagosa proveedores

Tesorería

Coordinador decompras Gerentede cadenade suministro

Coordinadora detesorería

Supervisora decuentas por pagar

3. Gestiona los términos de contratación con proveedores(pagos,tiemposdeentrega,créditos, etc.)

4. Solicita la creación de proveedor con el área de finanzas.

5. Genera OCa proveedores

1. Realiza el pago a proveedores de manera oportuna conformealanegociaciónestablecida

2. Tener disponibilidad de los fondos para el requerimiento según la comisión por una tarea extraordinaria

3. Valida la recepción conforme de productoservicio prestado

Brigadas

Jefe de brigada

Responsabilida d Cargo Funciones

Promover, dirigir, establecer, supervisar, informar, requerir, controlar y ejecutar el Plan.

Titular Suplente

Coordinador de mantenimient o y proyectos

Coordinador de comité bipartito

1. Activar el Plan por una situación RED.

2. Establecer el puesto de mando y asumir el mando.

3. Supervisar el desempeño del personal responsable de cadacomisión.

4. Daraviso de retornoasusactividadesnormaleso permaneceren los puntosdereuniones.

5. Coordina, dirige ylleva el registro delasacciones tomadas por labrigadasegún instrucciones establecidas.

6. DivulgacióndelPE

7. Fiscaliza losequipos,mantenimientos ymonitoreo

8. Conoceycumplelos reglamentos delInstitutoy lasnormas sobreseguridadyprevenciónde accidentes.

9. Controla quelos brigadistas hagan buen usodelos equipos y controlar cualquieranomalía.

10. Velaporquese llevena cabo las revisiones preventivas en cadaseccióndeacuerdo conlas políticas establecidas.

Brigada incendio

Responsabilidad Cargo

Vela por el buen funcionamiento y equipamiento del control contra incendios

Turno diurno

Supervisor de mantenimiento

Turno diurno

Montacarguista de almacenes

Antes

•Actualizadoprevencióndeincendios

•Señalizaciónycondicióndeextinguidores

•Detectafocosdeincendio Durante

•EvaluacióndePEparcialototal

•Contencióndelincendiotemporal

•Auxiliadoporapoyoexterno,declaralaevolucióndel incendio

Turno nocturno

Supervisor de producción

Turno nocturno

Operador de maquinaria del sector D

Después

•Evalúalosdañosocasionados

•Comunicaeljefedelabrigadalascondicionesy/o pérdidas

Brigada evacuación y comunicación

BRIGADA DE EVACUACIÓN

Antes

•DesarrollayanalizacambiosenelPE

•Señalizaciónderutadeevacuación,puntosdeencuentro

•Verificaquelasrutasesténdespejadasy/oIDriesgosde bloqueo

Durante

•Dependiendodelincidente:dirigealpersonalaevacuar

•Seaseguraquenadieingreseoretornesinnotificaciónprevia

•Compruebaquetodoshayanevacuadolainstalación

Después

•Desconectaelectricidad,gasyotros

•Verificalacapacidaddelosubicadosenpuntosdeencuentro

•Orientaelreingresoalasinstalaciones

•Estaralertaasucesosrepetitivos

FUNCIONES

BRIGADA DE COMUNICACIÓN

Antes

•Asegurarsequelosmediosdecomunicaciónseencuentren accesiblesyenbuenestado

•Disponedeldirectoriodesocorro

•Conocerlavíadecomunicaciónantelosdiferentessiniestros

•Simulacrosdecomunicación Durante

•Bloquearlasllamadasodistraccionesquenoseandela eventualidad

•Serelguíaantelasunidadesdesocorro

•Solicitarapoyoconeloficialdeseguridad Después

•Informaralosfamiliaresdelasvictimas

•Verificarcontodaslasáreassihasidocontroladala emergencia

•Recopilarinformacióndetodaslasáreasencuantoalaredde comunicación

Sector

Turno diurno

A

B

C

D

E

F

G

H

I

Cargo Titular Suplente

Operador de maquinaría (Línea 12)

Turno nocturno

Operador de maquinaría Línea 6

Turno diurno

Coordinador de Almacenes

Turno nocturno

Auxiliar de Almacenes

Turno diurno

Recepción

Turno nocturno

Aseguramiento de Calidad

Turno diurno

Supervisor de planta

Turno nocturno

Supervisor de planta

Turno diurno

Monitor SSO

Turno nocturno

Encargado de cafetería

Turno diurno

Operador de maquinaría

Turno nocturno

Operador de maquinaría

Turno diurno

Analista de inventarios

Turno nocturno

Supervisor de almacenes

Turno diurno

Coordinador de producción

Turno nocturno

Supervisor de almacenes

Turno diurno

Gerente de planta

Turno nocturno

Analista de costos

Turno diurno

Asistente comercial

J

No aplica

Operador de Producción Línea 12

Operador de Producción horno

Auxiliar de Almacenes

Auxiliar de Almacenes

Auxiliar de Registros

Microbiología

Operador de maquinaría

Operador de maquinaría

Encargado de Mantenimiento

Encargado de cafetería

Operador de maquinaría

Operador de maquinaría

Auxiliar de almacenes

Auxiliar de almacenes

Monitor de procesos

Operador de montacargas

Analista de costos

No aplica

Asistente de exportaciones

No aplica

Brigada Primeros auxilios

Responsabilidad Cargo Funciones Titular Suplente

Antes

Turno diurno Asistente logístico local

Vela por brindar asistencia a los heridos por causas de siniestros

Turno diurno Operador de maquinaria sector A

•Mantieneelbotiquínequipadoy/ocontroldeinventario

Durante

•Valoracióndelosheridos

•Trasladodelosheridosaáreadeatencióny/osegura

•Atenciónalosheridos

Turno nocturno Supervisor de Producción. Turno nocturno Supervisor de Almacenes.

Después

•Solicitaaljefedelabrigaday/ooficialelapoyode ambulancia

•Llevaregistrodelostraslados

Brigada seguridad

Responsabilidad Cargo Funciones

Titular Suplente

Antes

•Comunicaraljefedebrigadalosposiblessiniestrosque puedenocasionarse

Durante

Vela por mantener el perímetro, las instalaciones y los trabajadores en una condición segura

Encargado de seguridad (Garita # 1 Principal)

Encargado de seguridad (Garita #2)

•Estarenconstantecomunicaciónconlabrigadade comunicación,incendioyprimerosauxilios

•Llamaralasunidadesdesocorro

•Delimitarunáreaseguradesernecesario

•Asegurarsequenoingresepersonalnoautorizado

•Retirartestigospresenciales

•Delimitarelaccesoalainstalación

Después

•Realizarunadenunciaodeficienciaocurridaaljefede brigadaduranteelsiniestro

PROCEDIMIENTO DE EVACUACIÓN

Plan de evacuación

Brigadistas

ActivacióndelPE

Tomaposición

Inicia comunicaciónde monitoreo

Personal

Interrumpetoda actividad

Apagarlosequipos omaquinas operativas

Evacuación

Puntosde reunión

Evaluacióny análisis

Reincorporación

Iniciatrazabilidaddelos colaboradores evacuados

Evacuanelpuestoo áreadetrabajo

Siguenlasintrucciones, usodeequiposyla señalizaciónde evacuación

Verificacióndel statusdelos colaboradores

Atenciónalos heridos

Cordinaciónde cuerposde socorro

Validaciónde evacuadotodoel personal

Verificaciónde condicionesdelas instalaciones (energía,gas, maquinaria)

Permanecerenel puntodereunión

Permaneceren lospuntosde reunión

Verificarquetodo estéenordenenel puestodetrabajo

Previo a la evacuación.

a) Tener la señalización y rotulación según especificación de la CONRED.

b) Capacitar al personal por medio de simulacros (Rutas de evacuación, primeros auxilios, uso de extintores y respuesta de cuerpos de socorro).

c) Dar a conocer al personal todas las rutas de evacuación y puntos de encuentro.

d) Dar a conocer al personal las posiciones de los extintores.

e) Brindar mantenimiento respectivo a los extintores.

f) Mantener las rutas de evacuación despejadas.

g) Toda persona ajena a la empresa debe ser notificada de seguir las instrucciones de los brigadistas en caso de alguna evacuación.

h) Registro de visitas y proveedores externos.

Durante la evacuación.

a) En caso de apagón conserve la calma y use la señalización de las flechas, así como la iluminación de las luces de emergencia y/o linternas.

b) Baje las gradas con calma, sin empujar.

c) Evite gritar o exasperarse para escuchar las indicaciones de los brigadistas.

d) De ser posible alejarse de las ventanas, estanterías y/o libreras.

e) No regresar por ningún motivo, tal caso fuere necesario comunicárselo a la brigada de evacuación.

f) Tal caso de quedarse atrapado busque un lugar seguro (debajo de una mesa) y colocarse en posición fetal (protegiendo la cabeza).

Después de la evacuación

a) Mantenerse en el punto de reunión hasta recibir instrucciones de la brigada.

b) Tal caso hubiese algún herido avocarse con la brigada de primeros auxilios.

c) Al regresar a sus puestos de trabajo, realizar una revisión general del mismo asegurarse que todo se encuentra en orden.

FORMATO DE DATOS DE EVACUACIÓN

Datos Generales

1. Nombre (Entidad)

2. Dirección:

3. Teléfono: _________________________________ Celular:

4. Correo electrónico:

5. Nombre (autoridad):

6. Teléfono: _____________________________________________________________________

7. Correo electrónico: ____________________________________________________________________

8. No. De trabajadores: _________________________________No. De visitantes: __________________

9. Horario: ______________________________________________________________________

10. Observaciones: _____________________________________________________________________

FORMATO DE MANTENIMIENTO DE EXTINTORES

CROQUIS DE RUTA DE EVACUACIÓN PRIMER NIVEL

CROQUIS DE RUTA DE EVACUACIÓN SEGUNDO

NIVEL

RECOMENDACIONES.

Caso de incendio

 Si se encuentra atrapado en un incendio, colocar un trapo debajo de la puerta para evitar el ingreso de humo.

 Buscar una ventana, señalizando con tela para poder ser localizado desde el exterior.

 No romper ventanas para que, entre aire, ya que el fuego se alimenta de este elemento.

 Si el humo se encuentra en el pasillo trate de escapar lo más pegado al suelo, arrástrese con los codos si es necesario.

Caso de sismo.

Directorio de cuerpos de socorro.

Nombre de la institución No. Teléfono

Bomberos voluntarios

Policía Nacional Civil

Cruz Roja Guatemalteca

Control de uso de botiquín.

6631-1155 / 122 - 123

6636-9779 / 110

2381 – 6565 / 125

Se hace relación al documento código F-RRHH-039, Control de uso de botiquín.

Control de inventario de botiquín.

Se hace relación al documento código F-RRHH-040, Control de inventario de botiquín.

Programa de rotación de personal para activación de PE.

Programa de capacitación para colaboradores de primer ingreso.

Se hace relación al documento programa de capacitación e inducción código F-RRHH-012 V.2 22/10/2021 para colaboradores de primer ingreso apartado No.3.

Programa de capacitaciones.

Se hace relación al documento código F-RRHH-041, Programa de capacitaciones.

Programa de monitoreos.

Se hace relación al documento código F-RRHH-042, Control de visitantes.

Programa de mantenimiento.

Se hace relación al documento código F-RRHH-043 Programa de mantenimientos.

Presupuesto de PE.

Se hace relación al documento código F-RRHH-044 Pre

CONCEPTOS GENERALES PLAN AGROCOMPENSA

Ambiente laboral positivo: Un entorno de trabajo agradable y respetuoso, con buenas relaciones entre compañeros y jefes, es clave para la felicidad laboral.

Bonos o incentivos: Pagos adicionales al salario base que se otorgan por el cumplimiento de metas o resultados específicos.

Capacitación ydesarrollo: Oportunidadesde formación ydesarrolloprofesionalque la empresa ofrece a los empleados.

Comisiones: Son porcentajes sobre las ventas u otros indicadores de desempeño que recibe el empleado.

Compensación Salarial: es el conjunto de recompensas económicas y no económicas que una empresa ofrece a sus empleados a cambio de su trabajo. Abarca diversas formas de remuneración que tienen como objetivo reconocer y premiar el esfuerzo y dedicación de los colaboradores, motivarlos y alinear sus intereses con los de la organización

Conciliación familiar: Facilitar la conciliación de la vida laboral y familiar mediante políticasdeapoyo,comolicenciasparentalesolaposibilidaddetrabajaradistancia.

Cultura organizacional: La alineación entre los valores del empleado y la cultura de la empresa contribuye a un mayor sentido de pertenencia.

Desarrollo profesional: Brindar oportunidades para aprender, crecer y asumir nuevos retos dentro de la empresa genera mayor compromiso.

Flexibilidad horaria: La posibilidad de gestionar el tiempo de trabajo con mayor autonomía, como trabajar desde casa o tener horarios flexibles, contribuye a un mejor equilibrio entre vida laboral y personal.

Horas extras: Pagos adicionales por el trabajo que excede la jornada laboral establecida.

Planes de retiro: Pensiones o planes de ahorro que aseguran el futuro económico del empleado tras su jubilación.

Prestaciones sociales: Incluyen beneficios como seguro médico, planes de pensiones, pagos por vacaciones, indemnizaciones, entre otros.

Reconocimiento y feedback: Reconocer el trabajo bien hecho, proporcionar retroalimentación constructiva y premiar los logros son aspectos fundamentales para que los empleados se sientan valorados.

Salario base: Es la remuneración fija que recibe el trabajador de forma periódica (semanal, quincenal o mensual).

Salarioemocionalserefierealosbeneficiosnomonetariosqueunempleadorecibe de su empresa, y que tienen un impacto positivo en su bienestar, calidad de vida y satisfacción laboral. Aunque no es un pago directo, estos factores juegan un rol clave en la motivación y retención de talento.

OBJETIVO

OBJETIVO GENERAL

El objetivo del plande compensación salarialy emocional esmejorar la motivación, satisfacción y el bienestar general de los empleados, lo que a su vez repercute en la productividad y el rendimiento de la organización.

Compensación Salarial:

Competitividadyretención:Ofrecersalariosybeneficioscompetitivosenelmercado para atraer y retener el talento más adecuado.

Equidad interna y externa:Asegurar que losempleados reciban una compensación justa en comparación con otros roles similares dentro y fuera de la empresa.

Motivación y desempeño: Vincular la compensación al desempeño individual o de equipo para incentivar a los empleados a alcanzar metas y objetivos organizacionales.

Reconocimiento y recompensa: Reconocer el esfuerzo y los logros del personal mediante bonificaciones, incentivos y ajustes salariales.

Satisfacciónycompromiso:Aumentarlasatisfacciónlaboralalpercibirquesevalora el esfuerzo de los empleados mediante una compensación adecuada.

Salario Emocional:

Bienestar y equilibrio vida-trabajo: Mejorar el bienestar del empleado mediante beneficios como horarios flexibles, opciones de teletrabajo, días libres adicionales, etc., que permitan un mejor balance entre vida personal y profesional.

Motivación intrínseca: Fomentar una cultura organizacional que ofrezca reconocimiento, desarrollo personal y crecimiento profesional, generando un sentido de pertenenciay motivación más alláde lo económico.

Desarrollo y capacitación: Proporcionar oportunidades de aprendizaje y desarrollo, lo que permite a los empleados crecer dentro de la organización y mejorar su satisfacción.

Reconocimiento no monetario: Valorar y reconocer a los empleados a través de elogios, retroalimentación positiva y otros gestos no monetarios que fomenten un ambiente laboral positivo.

Cultura y clima organizacional: Crear un entorno de trabajo donde los empleados se sientan valorados, respetados y parte integral de la empresa, lo que a su vez mejora la lealtad y reduce la rotación.

OBJETIVO ESPECIFICO

 Mejorar la satisfacción general de los empleados.

 Reducir la rotación y aumentar la retención de talento.

 Incrementar la productividad y el compromiso de los empleados.

 Crear una cultura organizacionalatractiva y competitiva.

 Fomentar el desarrollo profesional y personal de los empleados.

BASE LEGAL

Artículos 88-92: Regulan el salario mínimo, las prestaciones obligatorias y el pago justo. Es importante respetar el salario mínimo fijado anualmente por el Gobierno y asegurar que la compensación esté en línea con las leyes laborales.

Artículos 102: Derechos laborales, que incluyen el derecho a recibir prestaciones como aguinaldo, bono 14, vacaciones, indemnización, etc.

Prestaciones sociales obligatorias:

Aguinaldo (Ley delAguinaldo Decreto 76-78): Debe pagarse en diciembre, con un equivalente a un mes de salario.

Bono 14 (Decreto 42-92): Se paga en julio.

Vacacionespagadas:SonunderechoconformealCódigodeTrabajo(artículo130).

b) Ley del Instituto Guatemalteco de Seguridad Social (IGSS): Establece la obligación de inscribir a los empleados en el IGSS y cubrir las cuotas correspondientes, queincluyen atenciónmédica, invalidez, jubilación, maternidad y riesgos laborales.

c)LeydeIncentivosparaelDesarrolloEconómico(Decreto29-89):Estaleypermite a las empresas otorgar ciertosincentivos económicos obeneficios adicionalespara fomentar el desarrollo empresarial y la productividad de los empleados.

La implementación de un plan de compensación salarial y salario emocional en Guatemala debe alinearse con el Código de Trabajo, las leyes de seguridad social ylosdecretossobreprestacionesobligatorias.Mientraselsalarioemocionalnoesté regulado directamente, se pueden diseñar políticas empresariales que lo incluyan

para mejorar la satisfacción y productividad de los empleados, respetando siempre los derechos mínimosestablecidos por la ley.

FLUJOGRAMA

ESTRUCTURA DE BONOS

Frecuencia de Pago de Bonos: Los bonos se pagarán trimestralmente, basándose en el desempeño del empleado y el logro de las metas establecidas.

Cálculo del Bono: El bono será un porcentaje del salario mensual del empleado, basado en elgrado de cumplimiento de las metas. Por ejemplo:

 Cumplimiento del 100% de las metas: bono del 15% del salario mensual.

 Cumplimiento del 80-99% de las metas: bono del 10% del salario mensual.

 Cumplimiento del 60-79% de las metas: bono del 5% del salario mensual.

 Menos del 60% de cumplimiento: no se otorga bono.

REQUISITOS DE ELEGIBILIDAD

Requisitos

Generales

 Haber trabajado en la empresa al menos 6 meses.

 No haber recibido sanciones disciplinarias en los últimos 6 meses.

 Participar en las evaluaciones de desempeño y cumplir con los procedimientos establecidos para la medición de metas.

Criterios de desempeño

Rendimiento Individual (50%):

 Cumplimiento de objetivos personales.

 Evaluaciones de desempeño.

 Aporte a la cultura organizacional.

Rendimiento de Equipo (30%):

 Alcance de las metas del equipo.

 Colaboración interdepartamental.

Resultados Corporativos (20%):

 Metas financieras (ingresos, utilidades).

 Crecimiento en participación de mercado

Metas cuantitativas y cualitativas

Metas Cuantitativas (60%):

 Aumento en ventas.

 Reducción de costos.

 Mejora en la satisfacción del cliente.

Metas Cualitativas (40%):

 Mejora en la cultura organizacional.

 Liderazgo efectivo.

 Innovación.

Formulariodesolicituddebonificación

Fecha:añomesdía

1.Rangodebonificación

objetivosdedesempeñooperativo

250.000a300.000

300.000a350.000

Másde350.000

Estándaresdereferenciaparabonosoperativoscomisionables

Nota:Lasbonificacionescomercialesdebendeducirsedeloscupones,cuponesenefectivoycualquiertipodetarifadepromocióncomercial;

2.Verificacióndebonificación

Losresultadosoperativosdeestemesson:

proyectocontenidoestándarllegaralasituaciónratiodeasignaciónoriginalporcentajedecomision

Relacióndecomisióndebonificacióntotal:

Bonodisponibleestemes:

Eldirectorgeneralconfirmó:

IMPLEMENTACIÓN DEL PROYECTO

Fase 1: Planeación (1 mes)

 Definir las metas y KPIs para cada departamento.

 Establecer los porcentajes de bono y los criterios de elegibilidad.

 Crear un plan de comunicación para informar a todos los empleados sobre el nuevo sistema de bonos.

Fase 2: Ejecución (3 meses)

 Iniciar el seguimiento de las metas y el desempeño.

 Evaluar el progreso mensual para ajustar estrategias si es necesario.

 Recoger retroalimentación de los empleados para posibles mejoras.

• Fase 3: Evaluación y Ajuste (1 mes)

 Evaluar el éxito del proyecto mediante análisis de los datos recolectados.

 Ajustar las metas, KPIs y criterios de bonos para el próximo período según los resultados obtenidos.

 Implementar cambios basados en la retroalimentación de los empleados.

CALENDARIO DE ACTIVIDADES FESTIVAS

Objetivo: Diseñar y organizar un calendario de actividades festivas que fomente la cohesiónyelespíritudeequipoentrelosempleados,yreflejelaculturaytradiciones guatemaltecas.

Beneficios Esperados: Mejorar el clima laboral, aumentar la motivación y satisfacción de los empleados, y fortalecer la identidad corporativa.

Análisis de situación actual

Evaluación deActividadesAnteriores: Revisar las actividades festivas realizadas en años anteriores para identificar lo que ha funcionado bien y lo que se puede mejorar.

Encuesta a Empleados: Realizar una encuesta para conocer las preferencias y sugerencias de los empleados sobre las festividades y eventos.

Diseño de calendario

Festividades Nacionales y Locales:

 Enero: Año Nuevo (1 de enero), Día de la Virgen de la Paz (14 de enero, en algunas regiones)

Marzo/Abril: Semana Santa (fechas varían cada año, importante en Guatemala)

 Mayo: Día del Trabajador (1 de mayo)

 Junio: Fiesta de Corpus Christi (fecha varía, importante en algunas localidades)

 Septiembre: Independencia de Guatemala (15 de septiembre)

 Diciembre: Navidad (25 de diciembre), Fin de Año (31 de diciembre)

Fechas Internas Relevantes:

Aniversarios de la Empresa: Celebraciones en el mes en que se fundó la empresa.

Día del Empleado: Fecha para celebrar a los empleados y reconocer su trabajo.

Actividades Propuestas:

Eventos Culturales: Danzas, música tradicional y gastronomía guatemalteca. Actividades Recreativas: Juegos, concursos y torneos deportivos. Celebraciones Especiales: Regalos, intercambios de tarjetas, y comidas especiales.

Villa Nueva, 14 de septiembre del 2024

Actividad 14 de Septiembre 2024

1 Vestimenta Pantalón o pantaloneta cómoda.

Camisa o playera blanca

2 Adorno

Colocación de banderines en las áreas administrativas. Colocaran afiches en los medios de comunicación establecidos.

Resaltar el uso de la bandera en recepción.

3 Actividades Opción 1 (sugerida)

Realizar por departamento un símbolo patrio para promover trabajo en equipo e integración, se asignara un espacio en sala de capacitaciones para que pueda premiarse al area que tuvo mayor creatividad.

4

Alimentació n

5 Regalos

Se sorteara entre las areas el símbolo debe de realizar.

Opción 2

Realizar por departamento un plato o postre típico para compartir con las demás áreas.

Dulces tipicos

Chocolate artesanal en tabletas.

Almuerzo tipico (pepian y tamalitos blancos).

Se solicitarán a proveedores promocionales para sortear con los trabajadores.

Proceso de Evaluación y Payout:

Evaluación:

Periódica (trimestral, semestral, anual).

Revisión del supervisor inmediato y comité de compensaciones.

Pago delBono:

Se paga en el primer trimestre del año siguiente al período evaluado.

Horarios flexibles

Con la información recolectada, diseñar un programa que se ajuste tanto a las necesidades de los empleados como a las de la empresa.

Define días específicos para teletrabajo (ej. 2-3 días a la semana) o la posibilidad de teletrabajo completo según el cargo.

Determina las herramientas necesarias para garantizar la eficiencia(e.g., VPN, software de gestión de tareas, etc.).

El equipo realiza una reunión para definir las tareas a realizar durante la semana. Se identifican los siguientes elementos para cada tarea:Se utilizan herramientas

comoTrello,Asana, Microsoft Planner o Monday.com para asignar tareas de manera clara y visual.

 Descripción: Redacción de informes, desarrollo de código, atención a clientes, etc.

 Objetivo:Asegurar que los informes estén listos para la presentación mensual.

 Prioridad:Alta, media o baja.

 Plazo: Fecha límite para la entrega de la tarea.

 Responsable: Persona encargada de llevar a cabo la tarea.

Seguimiento y Monitoreo del Progreso

Revisión diaria/semanal: Se programan reuniones cortas (por videoconferencia o mensajería) para que cada miembro del equipo actualice sobre el estado de sus tareas:

¿La tarea está en curso, completada o bloqueada?

¿Qué se necesita para avanzar?

Ajustes en plazos o recursos.

Informe de progreso: Cada persona puede subir actualizaciones en la plataforma de gestión de tareas con documentos adjuntos o detalles específicos del trabajo realizado.

Revisión de cumplimiento de tareas:Al final de la semana o del proyecto, se revisan las tareas:

¿Se han cumplido en el plazo establecido?

¿La calidad del trabajo es satisfactoria?

¿Hubo problemas que afectaron el desempeño?

Retroalimentación: El responsable de cada área da su retroalimentación sobre el desempeño individualy colectivo.

Establece un rango de horas de trabajo (ej. entrada entre 8 am - 10am y salida entre 4 pm - 6 pm).

Asegura que los empleados cumplan con unnúmero de horas mínimas por día o semana, perosin imponer un horario rígido.

Elabora un manual de política donde se expliquen claramente las nuevas modalidades de trabajo, obligaciones y expectativas.

Manual de politicas para el teletrabajo y horario flexibles

1. Objetivo

El presente manual tiene como objetivo establecer las políticas y directrices que regulan el teletrabajo y los horarios flexibles dentro de la Empresa XYZ, con el fin de mejorar la calidad de vida de los empleados a través de beneficios como el salarioemocional.Estasmedidasbuscanpromoverunequilibrioentrelavidalaboral y personal, aumentar la productividad y fomentar la retención del talento.

2.Alcance

Esta política aplica a todos los empleados de Empresa XYZ que, por la naturaleza de su trabajo, puedan optar a la modalidad de teletrabajo o a un horario flexible, bajo las condiciones establecidas en este documento.

3. Definiciones

Teletrabajo: Es la modalidad de trabajo que permite al empleado realizar sus funciones fuera de las instalaciones de la empresa, utilizando medios tecnológicos de comunicación.

HorarioFlexible: Eslaopciónquepermite alempleadoadaptarsujornada laborala necesidades personales, siempre y cuando cumpla con el número de horas requeridas por la ley y los compromisos profesionales acordados.

Salario Emocional: Son los beneficios no económicos que la empresa otorga al empleadoparamejorarsubienestar,incluyendoelteletrabajo,loshorariosflexibles, el desarrollo profesional, entre otros.

4. Políticas Generales

4.1 Teletrabajo

Elegibilidad: El teletrabajo está disponible para empleados cuyas funciones no requieran presencia física continua en la empresa. La aprobación dependerá del

análisis del puesto y la capacidad del empleado de cumplir sus responsabilidades desde una ubicación remota.

Frecuencia: Los empleados pueden optar por teletrabajar hasta un máximo de 3 días a la semana, sujeto a las necesidades del equipo y de la empresa.

Herramientas Tecnológicas: La empresa proporcionará los recursos tecnológicos necesarios (como software, acceso remoto, etc.) para que los empleados realicen sus funciones de manera eficiente desde casa.

Evaluación de Desempeño: El rendimiento de los empleados en teletrabajo será evaluado de acuerdo con los mismos parámetros que se aplican para aquellos que trabajan presencialmente. Se espera que los empleados mantengan un nivel de productividad igualo superior.

4.2 Horarios Flexibles

Horario de Ingreso y Salida: Los empleados podrán ajustar su hora de ingreso y salida, siempre que cumplan con un mínimo de 8 horas diarias o 48 horas semanales, según lo establece la legislación laboral guatemalteca.

Condiciones:El horario flexibledebe coordinarse previamente conel jefe inmediato y asegurarse de que no afecte el trabajo en equipo o la atención al cliente.

Días Libres por Compensación: En casos excepcionales, se podrán otorgar días libres a los empleados que hayan trabajado horas adicionales o durante días feriados.

5. Responsabilidades del Empleado

Teletrabajo:

Mantener comunicación constante con su equipo de trabajo.

Asegurarse de que su espacio de trabajo en casa sea adecuado y propicio para cumplir con sus responsabilidades.

Cumplir con los plazos de entrega y reportar los avances según lo solicitado por su supervisor.

Horario Flexible:

Informar y coordinar con el supervisor cualquier ajuste en su horario con al menos 48 horas de anticipación.

Asegurarse de que el horario flexible no afecte la entrega de proyectos o la colaboración con otros departamentos.

6. Monitoreo y Evaluación

La empresa se reserva el derecho de revisar y ajustar las políticas de teletrabajo y horarios flexibles en función de la productividad, la calidad del trabajo y la satisfacción general de los empleados. Se realizarán revisiones periódicas para asegurar que estas políticas continúan beneficiando tanto a los empleados como a la empresa.

7. Confidencialidad y Seguridad

El empleado debe garantizar que la información manejada desde su hogar bajo la modalidad de teletrabajo sea tratada con el mismo nivel de confidencialidad que se aplicaríaenlaoficina.Elincumplimientodeestanormapuederesultarensanciones disciplinarias.

8. Vigencia y Modificación

Estaspolíticasentranenvigorapartirdelafechadesupublicaciónyestaránsujetas a revisión y modificación en función de las necesidades de la empresa y cambios en la legislación laboral de Guatemala.

Aprobado por:

GerenciaGeneral

Fecha: //____

Este es un ejemplo básico y puede adaptarse según las necesidades específicas de la empresa y la legislación guatemalteca.

CALENDARIO DE CUMPLEAÑEROS MENSUAL

Implementar un sistema para gestionar y celebrar los cumpleaños de los colaboradores mensualmente puede ser una excelente forma de mejorar el ambiente laboral y fomentar la camaradería.

Recopilación

de datos de cumpleaños

Responsabilidad: El departamento de Recursos Humanos (RRHH) puede ser responsablede recopilar y gestionar esta información.

Formato de recolección: Incluir la fecha de cumpleaños como un campo en la base dedatosdeempleadosoenunarchivocompartido.Estodebe realizarsedurante la contratación o actualización de datos personales de los colaboradores.

Privacidad: Asegurarse de que los colaboradores sepan que esta información se utilizará solo para celebrar su cumpleaños y que se respetará la privacidad.

Creación de un calendario mensual

Automatización: Utilizar herramientas como Excel, Google Sheets, o software de RRHH que generen automáticamente un calendario mensual con los cumpleaños de los empleados.

Traslado de información: El calendario de cumpleaños puede compartirse de forma interna con los gerentes o el equipo de RRHH, o se puede configurar en una herramienta de colaboración interna (como Slack, Teams, o un tablero en Trello) donde todos los empleados puedan verlo.

Planification de celebraciones:

Celebración mensual: Organizar una pequeña celebración grupal una vez al mes para todos los colaboradores que cumplan años durante ese mes.

Ejemplo: El último viernes de cada mes, reunir a los cumpleañeros en una pausa para café, con pastel, bocadillos o alguna actividad recreativa.

Decoración del área: Decorar el puesto de trabajo o una sala común con globos, tarjetas o mensajes personalizados para cada colaborador.

Comunicación

Correo electrónico o mensaje interno:Aprincipios de cada mes, enviar un correo o mensajeatodos loscolaboradores felicitandoaquienes cumplanaños.Esto puede incluir una lista con los nombres de los cumpleañeros.

Pantalla interna: Si laempresa cuenta con pantallas informativas,puede incluir una sección de cumpleaños del mes.

Reconocimientos personalizados

Tarjetas o mensajes personalizados: Enviar una tarjeta física o digital firmada por los colegas y los directivos.

Regalo simbólico: La empresa puede entregar un pequeño obsequio, como un cupón de regalo, una tarde libre o un detalle especial.

Involucrar a los compañeros

Equipos de trabajo: Animar a los compañeros de equipo a que feliciten al colaborador que cumple años. Esto puede ser a través de mensajes grupales, decorar su escritorio o invitarlo a un almuerzo.

Actividades divertidas: Organizar dinámicas o juegos relacionados con los cumpleaños, como trivias sobreel festejado o juegos rápidos en equipo.

Evaluación y mejoras

Retroalimentación: A fin de año, solicitar opiniones a los empleados sobre las celebracionesparasabersi estánsiendo bien recibidas osi necesitanalgúnajuste.

Adaptación: Mejorar yadaptar las celebraciones según las preferencias del equipo, buscando siempre crear una cultura positiva en el entorno de trabajo.

Herramientas útiles:

Slack / Microsoft Teams: Puedes automatizar recordatorios mensuales con aplicaciones como BirthdayBot.

Calendarios compartidos (Google Calendar): Configurar alertas automáticas para recordar los cumpleaños.

Asana/Trello:Crearuntablerodecumpleañosconlasfechasimportantesdelmes.

ANEXOS

Formulariodesolicituddebonificación

Fecha:añomesdía

1.Rangodebonificación

objetivosdedesempeñooperativo

250.000a300.000

300.000a350.000

Estándaresdereferenciaparabonosoperativoscomisionables

Nota:Lasbonificacionescomercialesdebendeducirsedeloscupones,cuponesenefectivoycualquiertipodetarifadepromocióncomercial;

2.Verificacióndebonificación Másde350.000

Losresultadosoperativosdeestemesson:

proyectocontenidoestándarllegaralasituaciónratiodeasignaciónoriginalporcentajedecomision

Relacióndecomisióndebonificacióntotal:

Bonodisponibleestemes:

Eldirectorgeneralconfirmó:

Cotizaciones

Para la actividad del 15 de septiembre

Meyra
MayanGolf
CristaleriayMobiliario

CONCEPTOS GENERALES INDICADORES QUE

COSECHAN RESULTADOS

Acción de mejora: Resultado directo de la búsqueda de soluciones a los puntos débiles detectados.

Base de Línea: La línea base es el punto de referencia inicial que se utiliza para comparar el rendimiento de un proceso a lo largo del tiempo. Representa el estado actual o histórico de un indicador antes de aplicar cambios o mejoras.

Benchmarking: El benchmarking es el proceso de comparar los indicadores de la empresaconlosdeotrasorganizacionessimilaresoconestándaresdelaindustria. Esto permite identificaráreas de mejora y fijarmetas realistas y competitivas.

Criterio: Norma para conocer la verdad, juicio o discernimiento.

Cuadrode mando: Herramienta degestión que facilitala toma de decisiones, yque recogeun conjunto coherente de indicadoresque proporcionan a laalta dirección y a las funciones responsables una visión comprensible del negocio o de su área de responsabilidad. La información aportada por el cuadro de mando, permite enfocar yalinearlosequiposdirectivos,lasunidadesdenegocio,losrecursosylosprocesos con las estrategias de la organización.

Despliegue: Metodología desarrollada con el propósito de trasladar los objetivos estratégicosdelaorganizaciónalasdistintasfuncionesynivelesdelaorganización.

Estrategia: Plan estructurado para lograr los objetivos.

Indicador:Datosoconjuntodedatosqueayudanamedirobjetivamentelaevolución de un proceso o de una actividad.

Indicadores de Eficiencia: Son KPIs que miden la relación entre los recursos utilizados y los resultados obtenidos. Evalúan qué tan bien se están aprovechando los recursos (energía, materiales, tiempo) para alcanzar un determinado objetivo.

Indicadores de la Eficacia: Son KPIs que miden el grado de cumplimiento de un objetivo específico, sin considerar los recursos utilizados. Se centran en evaluar si se están logrando los resultados esperados.

Indicadores de Productividad: Miden la cantidad de bienes producidos en relación con los insumos empleados. Evalúan qué tan productivo es un proceso de producción en términos de rendimiento.

Indicadores de Calidad: Miden la conformidad de los productos o servicios con los estándares establecidos. Evaluan aspectos como defectos, rechazos, satisfacción del cliente, entreotros.

Indicadores de Sostenibilidad: Miden el impacto ambiental y social de las actividades de la empresa. Pueden incluir el uso de recursos naturales, gestión de residuos,emisionesdecarbono,yotrosaspectosrelacionadosconlasostenibilidad.

Indicadores de Logística: Miden la eficiencia y eficacia de los procesos de distribuciónytransporte de productos.Evalúan aspectos comotiemposdeentrega, costos logísticos, y eficiencia en la distribución.

Indicadores Financieros: Miden el desempeño financiero de la empresa, como el retorno sobre la inversión (ROI), márgenes de ganancia, y costos operacionales.

Indicadores de Capacidad: Evalúan la capacidad máxima de producción o procesamiento que tiene la empresa en un periodo determinado.

Medida: Expresión del resultado de una medición.

Medición: Acción y efecto de medir, de comparar una cantidad con su respectiva unidad, con el fin de averiguar cuántas veces la segunda está contenida en la primera.

Métrica: Dato cuantitativo que refleja el desempeño de una actividad o proceso. Puede ser utilizada para calcular KPIs. A diferencia de un KPI, una métrica no siempre está directamente relacionada con los objetivos estratégicos.

Misión: Declaración que describe el propósito o razón de ser de una organización.

Objetivo:Algo ambicionado o pretendido.

Objetivodelproceso:Algoambicionadoopretendido,relacionadoconlosresultados del proceso.

Parámetro: Dato o factor que se toma como necesario para analizar o valorar una situación.

Planestratégico:Procesodeevaluaciónsistemáticadelanaturalezadeunnegocio, definiendo los objetivos a largo plazo, identificando objetivos cuantitativos, desarrollandoestrategiasparaalcanzardichosobjetivosyasignandorecursospara llevar a cabo dichas estrategias.

Propietario del proceso: Persona responsable de la gestión del proceso asignado y por tanto de sus resultados, de su rentabilidad y de la organización necesaria para el óptimo funcionamiento del proceso.

Visión: Declaración en la que se describe cómo desea ser la organización en el futuro.

OBJETIVO

OBJETIVO GENERAL

El presente manual tiene como objetivo definir los procesos y las métricas clave de rendimiento (KPIs) para la implementación de estrategias de optimización en una empresa de producción de fertilizantes orientada a la exportación. Este manual detalla los pasos, indicadores y metodologías que deben seguirse para garantizar una operación eficiente y alineada con los objetivos de la organización.

OBJETIVO ESPECIFICO

 Estandarizar los procesos productivos y logísticos.

 Incrementar la eficiencia operativa y reducir costos.

 Mejorar la calidad del producto.

 Maximizar la capacidad de exportación y distribución.

 Garantizar la sostenibilidad yel cumplimientode normativas internacionales.

BASE LEGAL

El CódigodeTrabajode Guatemala nomenciona explícitamente la implementación de KPIs (Indicadores Clave de Desempeño) en una empresa. Sin embargo, hay artículos que pueden tener relación con la medición del desempeño laboral y la evaluación del rendimiento de los trabajadores en la empresa

Artículo 61: Este artículo detalla las obligaciones del patrono. Entre ellas se encuentra la obligación de llevar un control sobre el trabajo que desempeñan los trabajadores, lo cual puede relacionarse con la implementación de KPIs para evaluar el rendimiento.

Artículo 102: Define las obligaciones del trabajador, las cuales incluyen cumplir con el trabajo con eficiencia y diligencia. Los KPIs pueden ser utilizados como una herramienta para evaluar la eficiencia de los empleados en relación con estas obligaciones.

Artículo 127: Se refiere al pago de salarios conforme a la cantidad y calidad del trabajo realizado. La implementación de KPIs puede ayudar a medir la cantidad y calidad del trabajo y, de esta manera, ajustar la compensación.

Artículo144:Hablasobrelasevaluacionesdeltrabajo,lascualesse pueden utilizar para medir el rendimiento del trabajador. Los KPIs pueden ser parte de estas evaluaciones para monitorear y mejorar el desempeño.

Artículo 156: Menciona la posibilidad de la terminación de contrato por causas justificadas. La implementación de KPIs puede ser relevante para documentar bajo rendimiento o incumplimiento de metas, lo que podría ser una justificación para la terminación.

Artículo20(Reglamentos internosdetrabajo):Serefierealos reglamentosinternos que las empresas pueden establecer para regular la organización del trabajo, condiciones y reglas. Los KPIs pueden ser incluidos en estos reglamentos para evaluar y gestionar el desempeño de los trabajadores.

FLUJOGRAMA

FORMALIZACIÓN DEL SISTEMA DE INDICADORES

Unindicadornodebedarlugarainterpretacionesdiferentes,porelloparaconseguir este objetivo, cada usuario deberáaplicar los criterios aquí indicados en función de sus necesidades.

Los conceptos que pueden considerarsea lahoradedefinir los indicadoresson los siguientes:

− selección del indicador;

− denominación del indicador;

− forma de cálculo: su especificación y fuentes de información;

− forma de representación;

− definición de responsabilidades;

− definición de umbrales y objetivos

SELECCIÓN DE INDICADORES

Existen muchos indicadores posibles que se pueden desarrollar, y probablemente todos ellos interesantes para la organización. No obstante, los recursos de toda Organizaciónsonlimitadosyporellosólosedebendesarrollaraquellosindicadores que son rentables para la Organización, es decir, aquellos para los cuales la importancia de la información que simbolizan justifique el esfuerzo necesario para su obtención.

Parapriorizar losindicadoresadesarrollar sepuedenutilizarlossiguientescriterios relativos a las áreas a valorar:

 grado de cumplimiento de los objetivos asignados y de las acciones derivadas;

 evolucióndelosfactorescríticosdeéxitode laorganizaciónoáreaevaluada (satisfacción de clientes y partes interesadas, resultados económicos, productividad, clima laboral...);

 evolución de las áreas, procesos o parámetros conflictivos o con problemas reales o potenciales.

Así mismo pueden considerarse los siguientes criterios:

 la información sobre elcoste y de los recursos necesariospara establecer el sistema de indicadores: recogida de la información, tratamiento, documentación, etc.;

 la fiabilidad del proceso de captación de la información y su explotación, así como la capacidad en plazo y nivel de motivación del personal involucrado para desarrollar la actividad

FORMA DE CALCULO

La forma de cálculo es el sistema que se emplea para computar la información y llegar al resultado. Este apartado no sólo puede recoger las definiciones de los términosylasobservacionesnecesarias,sinotambiénlaperiodicidadconlaquese calcula el indicador: mensual, trimestral, anual.

El indicador puede ser, por ejemplo:

− un recuento;

− un grado de medida o una estimación sobreuna escala de valor;

− un porcentaje;

− un ratio;

− una nota estimada en función de una tabla de datos;

Con objeto de alcanzar un indicador fiable y comparable en el tiempo, es muy importante definir todos aquellos conceptos que puedan ser interpretados de diferente forma. De esta manera y con relación al ejemplo anterior pueden suscitarse lassiguientes dudas:¿las solicitudes de oferta serefieren a sutotalidad, o sólo a la línea de productos más importante de la empresa?, ¿las solicitudes de oferta se refieren también a las recogidas por teléfono?, ¿el envío se refiere al momento en el que el departamento comercial termina laoferta o ala fecha real de envío?, etc. En ocasiones ayuda mucho a interpretar el indicador, el hecho de añadirle un apartado de definiciones.

FORMA DE REPRESENTACIÓN

Muchas veces es conveniente representar la evolución del objetivo en un gráfico que muestre de forma expresa al personal involucrado los resultados alcanzados. De esta forma se puede conseguirun mayor grado de implicación en la actividad y una mayor rapidez a la hora de modificar una evolución negativa. La información se puede representar de diferentes formas tales como:

− diagramas: histogramas, sectores, radial, curvas, etc.;

− tabla cifrada;

− colores; − símbolos, dibujos, etc.

Indicadores diseñados a objetivos y estrategias

PROCESO DE FABRICACION

Misión:Cumplirelprogramadefabricaciónenelniveladecuadodecalidadycostes, con los recursos establecidos.

Tareas:

Fabricación (Extrusión/Confección/Almacenamiento/Mantenimiento)

Compra a terceros (Producto semielaborado/Producto final)

Compra de materia prima y auxiliares

Gestionar los almacenes (MPy productos semi-elaborados)

Responsable del proceso: Dirección de Producción

Indicadores: Responsable y periodicidad

Fase 1: Planeación (1mes)

 Definir las metas y KPIs para cada departamento.

 Establecer los porcentajes de bono y los criterios de elegibilidad.

 Crear un plan de comunicación para informar a todos los empleados sobre el nuevo sistema de bonos.

PROCESO DE ENTREGA

Misión: Poneradisposición delclienteelproductoqueéldicequequiere ydondelo quiere, correctamente identificado.

Tareas:

Expedir

− Controlar el almacén de producto final

Seguimiento de las expediciones/transportistas

Gestión logística (tamaño de lotes, entregas, etc.)

Responsable del proceso:

Director Logística

Indicadores: Responsable y periodicidad:

INDICADOR NO. INCIDENCIAS EN LA ENTREGA

Fuente de información: Hojas de incidencia

Forma de cálculo: (Nºde incidencias/Nº de entregas) x 100

Forma de representación: Gráfico de líneas semanal

Indicador:Atrasos en las entregas

Fuente de información: Informe de retraso en la expedición respecto fecha prevista

Forma de cálculo:(Nº de entregas atrasadas/Nº de entregas totales)x 100

Forma de representación: Gráfico de líneas mensual

PROCESO DE MANTENIMIENTO

Misión: Mantener los equipos productivos en un nivel de disponibilidad suficiente para cumplir con el programa de fabricación.

Tareas:

− Revisar equipos

− Reparar equipos

− Controlar herramientas

− Gestionar recambios (stock mínimo, inventario, etc.)

Responsable del proceso:

Jefe de Mantenimiento

Indicadores: Responsable y periodicidad:.

Fuente de información: Hojas de paro por mantenimiento correctivo

Forma de cálculo:

horas de marcha programadas - horas mantenimiento correctivo × 100 horas de marcha programadas

Forma de representación: Gráfico de barras semanal

RETENCIÓN DE PERSONAL

ObjetivoGeneral:Mejorarlaretencióndepersonalenlaempresaagroindustrialpara garantizar la continuidad operativa, reducir costos asociados a la rotación y promover un ambiente laboral estable.

Objetivos Específicos:

 Identificar las razones principales de la rotación de personal.

 Medir la tasa de retención y de rotación de personal en las diferentes áreas de la empresa.

 Desarrollar estrategias para mejorar la satisfacción y el compromiso de los empleados.

Identificación de KPIs de Retención de Personal

Seleccionalosindicadoresclavededesempeñoquetepermitiránmedirlaretención y rotación delpersonal.Algunos ejemplos son:

Tasa de Retención de Personal: [(Número de empleados al final del períodoNuevas contrataciones) / Número total de empleados al inicio del período] x 100.

Tasa de Rotación de Personal: [(Número de empleados que abandonaron la empresa durante el período / Número total de empleados al inicio del período) x 100].

Tiempo Promedio de Permanencia: Promedio de meses o años que los empleados permanecen en la empresa.

Índice de Satisfacción de Empleados: Resultados de encuestas de satisfacción laboral.

Tasa de Retención por Departamento / Nivel Jerárquico: Análisis específico de retención para diferentes áreas y niveles jerárquicos.

Análisis de Datos

DefinicióndelPeríododeMedición:Determinaelperíododetiempoqueseanalizará (por ejemplo, un año o un trimestre).

RecopilarDatos Históricos: Utiliza el sistemade Recursos Humanos de la empresa para extraer datos históricos de los empleados (número de bajas, número de ingresos, tiempo de permanencia, etc.).

Análisis Cualitativo: Realiza encuestas o entrevistas de salida para comprender las razones de la rotación de personal. Las categorías pueden incluir:

Razones personales.

Compensación y beneficios.

Ambiente laboral.

Crecimiento profesional.

Definición de Metas y Estándares

Por ejemplo, incrementar la tasa de retención de empleados en un 10% durante el próximo año.

Estándares para Comparación: Definir benchmarks internos (comparaciones con años anteriores) y externos (comparación con otras empresas agroindustriales del sector).

Diseño de Estrategias de Retención

Con base en los datos recopilados y el análisis realizado, diseña estrategias específicas para mejorar la retención.Algunas iniciativas podrían ser:

Programas de Desarrollo Profesional: Implementar capacitaciones o planes de carrera para los empleados.

Mejora de la Compensación y Beneficios:Ajustar los salarios y beneficios para ser competitivos en el mercado.

El Clima Laboral: Organizar actividades que fomenten el bienestar y la integración de los empleados.

ProgramasdeReconocimiento:Implementarprogramasquepremieneldesempeño y la permanencia.

RevisanlosProcesosdeReclutamiento:Asegurarsedecontratarcandidatosquese alineen con la cultura de la empresa y tengan el perfil adecuado para las tareas.

Implementación de las Estrategias

Asignación de Responsabilidades: Asigna responsabilidades a los equipos de Recursos Humanos, líderes de área y gerentes.

Comunicación Interna: Comunica a los empleados las nuevas iniciativas y políticas que se implementarán.

Capacitación y Desarrollo: Capacita a los gerentes y líderes de equipo en la implementación de estas estrategias.

Monitoreo y seguimiento de los KPI

MonitoreoContinuo:RealizaunseguimientocontinuodelosKPIsdefinidosparaver el impacto de las estrategias implementadas.

Revisión Periódica: Evalúa los resultados trimestralmente para ajustar las estrategias según sea necesario.

EvaluaciónAnual: Realiza una evaluación anual para ver el cambio en la retención de personal y el impacto general en la organización.

Evaluación de Resultados yAjustes

Informe de Resultados: Prepara un informe detallado de los KPIs, comparando los resultados con las metas establecidas.

Retroalimentación: Reúne la retroalimentación de gerentes y empleados para entender la percepción de las iniciativas implementadas.

Ajuste de Estrategias: Ajusta las estrategias basadas en los resultados y retroalimentación para el siguiente ciclode análisis.

Comunicación de Resultados

Denuncian a laAlta Dirección: Presenta un informe a la alta dirección con gráficos y métricas clave.

Comunicación a Empleados: Comparte con los empleados los logros y cambios realizados, y promueve un entorno de transparencia.

Herramientas Utilizadas

Software de RRHH: Para la recopilación de datos (contrataciones, bajas, antigüedad, etc.).

Herramientas deanálisis: Excel o software especializado como Power BI oTableau para crear gráficos y tablas de análisis.

Plataformas de Encuestas: Google Forms, SurveyMonkey o plataformas internas para realizar encuestas de satisfacción laboral.

Herramientas de Comunicación Interna: Email, intranet o reuniones presenciales para comunicar las estrategias y resultados.

ANEXOS

Representaciones de Indicadores

Ejemplo de cuadro de mandos

Resumen Ejecutivo

El presente trabajo de graduación presenta el desarrollo de tres proyectos estratégicos orientados a resolver problemáticas específicas en áreas de seguridad, gestión salarial y monitoreo de indicadores de productividad. Estos proyectos, comparten un enfoque común: la implementación de soluciones prácticas y sostenibles que respondan a las necesidades de la organización.Los proyectos son lossiguientes:Plande Evacuación,PlandeAgrocompensa, e Indicadores que Cosechan Resultados.

Seguridad Industrial

Tiene como objetivo principal la creación de un protocolo integral de evacuación ante situaciones de emergencia. Este plan está diseñado para garantizar la seguridad y protección de las personas en el ámbito laboral, ofreciendo procedimientos claros y definidos para reaccionar eficientemente anteincendios, terremotos, o cualquier otro tipodeemergencia,se ha desarrollado un conjunto de medidas preventivas y acciones de respuesta que mejoran significativamente la capacidad de reacción en el entorno de la organización.

Compensaciones

Propone un sistema innovador de remuneración para los trabajadores, basado en la productividad. Este plan busca mejorar las condiciones salariales, ofreciendo una compensación flexible que tome en cuenta las particularidades del trabajo. A través de este enfoque, se pretende no solo mejorar la estabilidad económica de los trabajadores, sino también fomentar un entorno de trabajo más justo y motivador.

Indicadores de medición

Desarrolla un sistema de medición de indicadores clave de desempeño. Estos indicadores permiten evaluar y monitorear el rendimiento, eficiencia y sostenibilidad de las actividades, proporcionando datos precisos para la toma de decisiones estratégicas. El proyecto ha identificado y validado indicadores que permiten optimizar recursos, mejorar procesos y maximizar la rentabilidad a largo plazo, asegurando así una operación más eficiente y sostenible.

Referencias bibliográficas

Agrofutura . (2023) Historia, descripción, filosofía y responsabilidad Social Empresarial. Recuperadode https://grupoenlasa.com/nosotros/

CONRED (2024) Plan de Evacuación. Recuperado de https://conred.gob.gt/documentos/planes/DRE_20200113_PE.pdf

Códigodetrabajo(1961)Decreto1441.Guatemala:EditorialUniversitaria

Chiavenato, I (MCgraw-HILL/interamericana editores, S.A. DE C.V.) Administración de recursoshumanosElcapitalhumanodelasorganizaciones.(Páginas111-188)9na. Edición.

Agrofutura . (2023) Historia, descripción, filosofía y responsabilidad Social Empresarial. Recuperadode https://grupoenlasa.com/nosotros/

Chiavenato, I (MCgraw-HILL/interamericana editores, S.A. DE C.V.) Administración de recursoshumanosElcapitalhumanodelasorganizaciones.(Páginas111-188)9na. Edición.

Agrofutura . (2023) Historia, descripción, filosofía y responsabilidad Social Empresarial. Recuperadode https://grupoenlasa.com/nosotros/

FD X 50-171 de junio 2000. Système de management de la qualité. Indicateurs et tableaux dbord.

AENOR AUTORIZA.

Comentario profesional sobre la práctica

La experiencia adquirida durante la práctica supervisada ha sido fundamental para mii desarrollo profesional y personal. A lo largo de este período, tuve la oportunidad de aplicar de maneraprácticalosconocimientosteóricosadquiridosenmiformaciónacadémica,loqueme permitió comprender de forma más profunda las dinámicas y desafíos reales del entorno laboral.

Uno de los aspectos más enriquecedores de esta experiencia fue la posibilidad de trabajar en un ambiente profesional bajo la guía de un supervisor experimentado, lo que me permitió recibir retroalimentación constante y constructiva sobre mi desempeño. Esto me ayudó a identificar mis fortalezas y a mejorar en aquellas áreas donde necesitaba mayor desarrollo. Además,trabajarenproyectosconcretosycolaborarendiversasáreasmepermitiódesarrollar habilidades interpersonales, de comunicación y trabajo en equipo, esenciales para mi futuro desempeño profesional.

La práctica también me brindó la oportunidad de enfrentar y resolver problemas reales, lo que contribuyó a fortalecer mi capacidad de análisis y toma de decisiones bajo presión. El aprendizaje no se limitó a los aspectos técnicos, sino que también me permitió interiorizar valores importantes como la responsabilidad, la ética profesional y la adaptabilidad en un entorno dinámico y en constante cambio.

En conclusión,la práctica supervisada ha sido unaexperiencia sumamente valiosa que me ha permitido consolidar mi formación académica, adquirir nuevas competencias y tener una visión más clara de los retos y expectativas del mundo laboral. Estoy convencido de que este proceso ha sido un pilar fundamental en mi preparación para ingresar al mercado laboral con una base sólida y una perspectiva realista de los desafíos profesionales.

Comentario del curso y del catedrático

El curso de Práctica Supervisada II representa una etapa fundamental en la formación profesional de cada estudiante, ya que permite aplicar los conocimientos teóricos adquiridos a lo largo de su carrera en un entorno real de trabajo. Esta experiencia no solo fomenta el desarrollo de habilidades técnicas, sino que también impulsa el crecimiento personal y profesionaldecadaalumnoalenfrentarsearetosprácticosdelámbitolaboral.Atravésdeeste curso,setienelaoportunidaddeintegrarseaproyectosespecíficos,trabajarenequipoyrecibir retroalimentación directa de profesionales del campo, lo que contribuye significativamente a su formación integral.

El catedrático que imparte el curso, el rol es clave para guiar a los estudiantes durante este proceso. Su liderazgo y capacidad de seguimiento fue un papel esencial en la calidad de la experiencia de aprendizaje. El Lic. Abner Dávila se caracteriza por su enfoque estructurado y su compromiso con el éxito de sus estudiantes. A través de reuniones periódicas y una supervisión constante, brinda un equilibrio entre la libertad de exploración profesional y el apoyo académico necesario. Además, destaca por su capacidad de proporcionar una orientación clara y específica, adaptada a las necesidades y contextos particulares de cada estudiante, facilitando así la comprensión de los objetivos de la práctica.

Otro aspecto que se puede mencionar del Lic. Dávila es su disposición para ofrecer feedback constructivo y su enfoque en el desarrollo de competencias críticas para la vida laboral, tales como la resolución de problemas, la toma de decisiones y la capacidad de adaptación. Asimismo, su experiencia en el campo aporta una visión práctica y actualizada, lo que enriquece la experiencia formativa delos estudiantes. Gracias a su compromiso y dedicación, los alumnos no solo cumplen con los requisitos académicos, sino que también adquieren una perspectiva más clara y realista sobre los desafíos y oportunidades en el mundo profesional.

Anexos

Cierre de práctica

Actividades cívicas

Actividad de antorcha

Turn static files into dynamic content formats.

Create a flipbook
Issuu converts static files into: digital portfolios, online yearbooks, online catalogs, digital photo albums and more. Sign up and create your flipbook.