Skip to main content

food australia Journal, Vol. 77 (4) Oct - Dec 2025

Page 1


IN THIS ISSUE

15 Innovation: the key to solving global challenges and driving Australia’s future The 2025 JR Vickery Address

17 AIFST Engage: building the future of Australia’s agrifood industry

New program ‘jump starts’ students’ industry readiness

20 ARC and CRC-P food research roundup

A look at current Australian Research Council funded research projects

24 The VITAL® Program: a case study examining industry best practice Unpacking quantitative allergen risk assessment as a legal protection

29 ‘Mind the W’: bridging gaps in the production and supply of safe leafy vegetables

Locally developed framework provides wholistic approach to risk management

34 Use of sound vibrations to accelerate low-temperature food drying Winner of the 2025 AIFST Research Poster Competition

35 Application of berry fruits to improve oxidative stability, preserve flavour and extend shelf life of processed meats

Runner-up of the 2025 AIFST Research Poster Competition

36 The evolving plant-based landscape in Australia: trends, challenges and opportunities

Insight into market developments in the plant-based sector

41 Toxigenic fungi: a primer

A food science perspective on mycotoxins and the related safety considerations

44 Leading from the top: why CEOs and executives should consider food safety as a strategic imperative

The importance of building a food safety culture

47 Knowledge commercialisation: turning ideas into impact Bridge research and industry with a career in knowledge commercialisation

Samyang - 100 Years of Trust. Tailored Innovative Sugar Reduction Solutions.

Published by The Australian Institute of Food Science and Technology Limited.

Editorial Coordination

Melinda Stewart | aifst@aifst.com.au

Contributors

Zubayed Ahamed, Dr Jayashree Arcot, Dr Simon Brooke-Taylor, Dr Andrew Costanzo, Dr David Cusack, Dr Dan Dias, Charlotte Duniam, Dr Axayacatl González, Dr Sally Gras, Dr Lone Jesperson, Jasmine Lacis-Lee, Simone Lewin, Dr Djin Gie Liem, Deon Mahoney, Nikunj Naliyadhara, Dr Yada Nolvachai, Justin Nugent, Dr Martin Palmer, Theresa Pham, Dr Md Saifullah, Dr Craig Shadbolt, Dr Robert A. Shellie, Dr Sukhvinder Pal (SP) Singh, Dr Roger A. Stanley, Dr Francisco Trujillo, Dr Mark Turner, Dr Andrew Wilson, Dr Nathan Zhong.

Advertising Manager

Clive Russell | aifst@aifst.com.au

Subscriptions

AIFST | aifst@aifst.com.au

Production

Bite Communications

2026 Subscription Rates ($AU)

Australia $160.00 (incl. GST)

Overseas $248.50 (airmail)

Single copies (Australia) $40.50 (incl. GST) Overseas $62.50.

food australia is the official journal of the Australian Institute of Food Science and Technology Limited (AIFST). Statements and opinions presented in the publication do not necessarily reflect the policies of AIFST nor does AIFST accept responsibility for the accuracy of such statement and opinion.

Editorial Contributions

Guidelines are available at https://www.aifst.asn.au/food-australia-Journal.

Original material published in food australia is the property of the publisher who holds the copyright and may only be published provided consent is obtained from the AIFST. Copyright © 2018 ISSN 1032-5298

AIFST Board

Co-Chair: Marc Barnes

Co-Chair: Dr Gregory Harper

Non-executive directors: Dr Angeline Achariya, Dr Anna Barlow, Mr Antony Cull, Dr Heather Haines, Ms Melissa Packham.

AIFST National Office

PO Box 780

Cherrybrook NSW 2126

Tel: +61 447 066 324

Email: aifst@aifst.com.au

Web: www.aifst.asn.au

Food for Thought

In September, I was fortunate to have the opportunity to attend the 18th ASEAN Food Conference (AFC 2025), held in Davao City, Philippines. This event brought together scientists, regulators and industry leaders under the theme Nourishing ASEAN: Innovating for Resilient and Sustainable Food Futures. While the focus was on the ASEAN region, the discussions revealed how closely aligned the region’s challenges are with those facing Australia’s agrifood industry. From climate change and food security to regulatory complexity, consumer trust, and workforce development — these are shared priorities that call for collaborative, science-led solutions.

Across the three-day program, speakers and delegates emphasised the importance of building resilient and sustainable food systems, championing food safety and regulation as the foundation of public health and accelerating innovation in functional foods, ingredients and processing technologies. These conversations reflect many of the same pressures and opportunities shaping Australia’s agrifood sector — particularly the need to balance innovation with robust governance and consumer confidence.

AFC 2025 also highlighted significant opportunities for AIFST and its members to deepen engagement with regional partners. Building stronger relationships with peer organisations across the ASEAN region would create valuable avenues for sharing research, policy insights, and best practice approaches to safety, regulation and innovation. Collaboration with universities could support academic exchange, joint research, and engagement with emerging scientists, while inviting experts from ASEAN nations to contribute to AIFST events — both in person and online — would enrich professional development and broaden regional perspectives.

Another clear point of alignment was the challenge of attracting and retaining the next generation of food scientists and technologists. Both ASEAN nations and Australia recognise that investment in people and skills — as reflected in global benchmarks like UNESCO’s R&D workforce indicators — is fundamental to strengthening innovation capacity and ensuring long-term resilience.

Ultimately, AFC 2025 reinforced that the future of food in both ASEAN nations and Australia depends on our ability to harness the power of food science and technology to address complex challenges and drive positive change. Collaboration is one of our greatest tools in addressing the challenges of the future, enabling AIFST and its partners across the region to build a more sustainable, secure and connected food future for all.

Insights into the Australian diet

FSANZ has released AUSNUT 2023 –a collection of detailed data about the Australian food supply. AUSNUT 2023 is Australia’s most comprehensive and up-to-date nutrient database.

The complete dataset comprises 16 data files covering 3,741 foods and 58 nutrients. It translates reported food and supplement consumption from the 2023 National Nutrition and Physical Activity Study (NNPAS) into detailed nutrient intakes.

The 2023 NNPAS ran from January 2023 to March 2024 and included the 2023 National Aboriginal and Torres Strait Islander Nutrition and Physical Activity Survey (NATSINPAS).

The NNPAS collected information on food, energy and beverage intakes, along with a broad range of dietary behaviours, supplement consumption and food security status from people aged two years and over across Australia, excluding very remote areas and discrete Aboriginal and Torres Strait Islander communities.

The resulting data gives a comprehensive snapshot of Australia’s nutrition, with new insights into what we’re eating, our energy intakes and the types of diets we follow.

AUSNUT 2023 provides a valuable evidence base to support national nutrition and physical activity surveys, enabling accurate translation of reported food consumption into nutrient intake estimates. Additionally, it will provide a robust evidence base for public health research, food regulatory measures, policy development, product innovation, accurate and consistent labelling via the Nutrition Panel Calculator, market and nutrition trend analysis and labelling and regulatory compliance.

3.2kg

Australians consumed an average of 3.2kg of food and beverages per person each day

31.3%

Nearly a third of energy intake came from discretionary foods, down from 35.4% in 2011–12

8 in 10

Cereal and grain foods were consumed by 79.1% of people

1 teaspoon

Daily sodium intake was just under 2,400mg or around one teaspoon of salt

7.9%

Consumption of meat and poultry products and dishes increased by 7.9%, from 165g to 178g

70%

Milk products and dishes were consumed by over 70% of Australians

13.6%

Consumption of vegetable products and dishes increased by 13.6%, from 151g to 171g

FSANZ (2025) AUSNUT 2023 https://www.foodstandards.gov.au/science-data/food-nutrient-databases/ ausnut. ABS (2025) Food and nutrients: Information on food and nutrients, diet, food security, sweetened beverages, physical activity, inactivity, and sleep in Australia https://www.abs.gov.au/statistics/health/ food-and-nutrition/food-and-nutrients/latest-release

Vale Judith Mary Fairbrother 1936-2025

Judith Mary Fairbrother, wife of food industry and AIFST stalwart Dr Jeff Fairbrother FAIFST (President 1983-1985), mother of five, grandmother of 13 and greatgrandmother of two, passed away on 7 August, some 10 years after losing her beloved husband of 60 years. Being the loving and supportive matriarch of such a large family was understandably the core of Judy’s very giving life. However, she was a woman of many interests and skills. As remembered by her family

and friends, she was a consummate seamstress and dressmaker, a skilled and enthusiastic cook and baker, a wonderful and generous hostess, and a canny shopper.

However, amongst all of her personal and family commitments, Judy still found time to support our industry and the Institute. From the 1950s to 1970s, Judy’s role was mainly in support of her family and of Jeff’s career, married at 18 and moving between Sydney, Tasmania, Canberra and the USA, she finally returned to Sydney in 1970.

Judy’s direct contribution to AIFST was concentrated in the 10-year period from the early 1980s and into the 1990s, during Jeff’s time as President and then Public Officer. Through the Fairbrother family business, Larool, Judy provided direct Secretariat and Administration services to AIFST, in particular to the NSW Branch, where among her duties was the preparation of the monthly NSW Branch newsletter Tucker Box, and supporting the national conventions and Food Microbiology

Group Conferences held in that state during this time. In addition, she was Executive Secretary to the AIFST Council, where she was directly involved working with the relevant Council members in organising Council meetings, preparing agendas and minutes and whatever else was needed. In fact, the whole Fairbrother family became the AIFST Secretariat for a time each month. Youngest son Peter recalls being seconded to the folding and mailing duties required for the dispatch of Tucker Box!

Judy was much admired and respected by those in the industry and AIFST who worked alongside her. For her years of dedicated service to AIFST, Judy was awarded the President’s Award in 1995, the first and only non-member of AIFST to date to receive this award.

Barbara, Ken and Gary particularly valued her hard work, wise counsel, friendship and support during their time on Branch, Council, and beyond. A small group of Fellows (including three past Presidents) were honoured to attend her funeral.

Unlock the power of nature with ROHA’s NATRACOL CERISE – a premium RED BEET concentrate that delivers vibrant red-to-pink hues with exceptional heat stability. A natural alternative to synthetic colors, it ensures your creations –from dairy to confectionery to juices – are as eye-catching as they are natural.

Our Offerings Are: Vegan/Vegetarian-Friendly | Halal & Kosher Certified

2025 AIFST Awards: celebrating contribution, innovation and leadership

The annual AIFST Awards Ceremony took place on Tuesday, 12 August during the AIFST25 Convention in Melbourne. Bringing together colleagues from across the agrifood sector, the event recognised and celebrated excellence in food science and technology. In addition to acknowledging this year’s award winners, the event highlighted the depth of expertise connected to the Institute, and provided an opportunity to reflect on the significant contributions being made across the agrifood industry.

AIFST congratulates all 2025 award recipients and nominees. The Institute also extends its appreciation to the panel of judges, who dedicated their time and expertise to the selection process.

Keith

Why industry awards matter

Industry awards play a vital role in recognising and celebrating excellence, innovation and leadership. They provide formal acknowledgement of the hard work, talent and contributions of individuals and organisations, helping to raise standards and inspire others across the sector. Awards enhance professional credibility, boost morale and showcase the achievements of those driving progress in their field. Beyond individual recognition, award programs elevate the overall profile of the profession. They generate visibility, encourage collaboration, and create benchmarks for best practice, ensuring the agrifood sector continues to innovate and adapt to emerging challenges.

Our AIFST25 award winners

AIFST Keith Farrer Award of Merit

The Keith Farrer Award of Merit is the Institute’s highest honour,

AIFST President’s Award winner, Dr Martin Palmer with AIFST co-chair Dr Gregory Harper.

recognising a person’s remarkable contribution to the Institute and the Australian agrifood sector through advancements in food science and technology. Established to honour the legacy of Dr Keith Farrer OBE, a pioneering scientist and author involved in the formation of AIFST in 1967, the award reflects his extraordinary impact on the profession. Dr Farrer spent 43 years with Kraft Food Ltd, beginning as a research scientist and retiring as Chief Scientist. He authored more than 140 papers and several books on Australian food history, and was appointed OBE in 1979 for his services to science and industry.

Dr Chris Downs is the 2025 recipient of the Keith Farrer Award of Merit. With a career spanning more than 30 years, Chris has been a driving force in translating cutting-edge research into realworld outcomes for industry and consumers. He has led major national programs, from transforming New Zealand’s Institute for Crop & Food

Research to directing CSIRO’s Food Innovation Program, where he championed technologies such as high-pressure thermal processing and helped establish v2food, now Australia’s largest plant-based meat company.

Today, as Executive Director of the $170 million Food and Beverage Accelerator (FaBA), Chris is spearheading innovation in precision fermentation, advanced processing, and skills development, engaging startups, SMEs, multinationals, regional communities and First Nations enterprises.

A Fellow and former Board member of AIFST, Chris has strengthened national and international networks, mentored emerging leaders, and supported initiatives such as the AIFST–FaBA Engage Program.

Through his vision, strategic leadership, and commitment to inclusive industry growth, Chris has positioned Australia at the forefront of global food innovation.

AIFST
Farrer Award of Merit winner, Dr Chris Downs with AIFST co-chair Dr Gregory Harper.

We congratulate Dr Chris Downs on this well-deserved recognition of his exceptional service and impact.

AIFST President’s Award

The AIFST President’s Award recognises an individual who has provided exceptional and ongoing support for the Institute.

Dr Martin Palmer is the 2025 recipient of the President’s Award.

A Fellow of the Institute, Martin has been a longstanding contributor to AIFST through his extensive involvement with food australia, the Institute’s flagship journal. He is a regular author, editor, and reviewer of the journal, well known for his ‘ARC Research Roundup’ contributions. He plays a key role in ensuring the journal continues to deliver highquality, evidence-based knowledge to the food sector.

Martin is an active member of the AIFST Scientific and Technical Advisory Committee, providing expert advice and thoughtful technical insight that has shaped the Institute’s long-term direction. He has also been deeply involved in the AIFST Convention, serving on the organising committee, suggesting session topics and keynote speakers, chairing sessions and assessing submissions for the Emerging Researcher session.

With over 40 years’ experience in food science, research, and teaching, Martin has held senior roles across CSIRO, the dairy industry, and academia, mentoring many who have

gone on to successful careers.

Through his generosity, professionalism and unwavering commitment, Martin has made an invaluable contribution to AIFST’s growth, reputation and impact

AIFST Foodbank Hunger Hero Award

This award acknowledges extraordinary efforts to address food insecurity in Australia, recognising individuals or teams who champion new initiatives or volunteer their time and expertise to support the community.

The 2025 award winner is Bianca Tamou, National Weigh Label Room Manager at Inghams. Bianca has been a tireless champion for Foodbank, helping ensure a steady supply of chicken and turkey products reaches the Foodbank network nationwide.

In FY25 alone, Ingham’s donated 1,123,839kg of protein – the equivalent of more than two million meals for Australians doing it tough. What began in Queensland has grown into a partnership that now supports every Foodbank across the country.

AIFST Emerging Young Leader Award

This award celebrates the accomplishments, leadership potential and commitment of a younger food scientist and/or technologist within the Australian agrifood sector.

The 2025 award recipient is Thomas Leadbetter, PhD candidate

at University of Melbourne. Thomas is advancing research into Australian native bushfoods with cultural sensitivity, while mentoring students and contributing to professional networks. His leadership, collaboration and commitment to food science mark him as an outstanding future leader.

AIFST Food Safety Award

Established in 2025, this new award recognises excellence and innovation in food safety within the Australian agrifood industry. The award celebrates individuals, teams or organisations that have made significant contributions to improving food safety through research, education, advocacy, or practical application. It highlights leadership and commitment to ensuring a safer food supply for all Australians.

AIFST Food Safety Award –Individual

The 2025 recipient of the AIFST Food Safety Award – Individual is Dr Sukhvinder Pal (SP) Singh, in recognition of his outstanding and sustained contributions to advancing food safety in the Australian horticulture sector. A respected scientist and leader at NSW Department of Primary Industries, Dr Singh has demonstrated unwavering passion, innovation, and impact through pioneering research, national leadership and sector-wide engagement.

He has spearheaded landmark

AIFST Food Safety Award (Individual) winner, Dr Sukhvinder Pal (SP) Singh with AIFST co-chair Dr Gregory Harper.
AIFST Emerging Young Leader Award winner Thomas Leadbetter and AIFST co-chair, Dr Gregory Harper.

projects, including Safe Melons, Safe Leafy Veg, and Safe Citrus, delivering measurable improvements in onfarm and postharvest food safety. His leadership of the Safe Melons program –implemented after the 2018 rockmelon-linked listeriosis outbreak – has set a new benchmark for produce safety, with zero recalls or incidents since its launch. His Safe Leafy Veg initiative has addressed microbial risks such as STEC, guiding industry responses to emerging threats with clarity and credibility. Meanwhile, Safe Citrus strengthened export safety and protected Australia’s $500 million citrus market.

AIFST Food Safety Award –Organisation

The winning organisation of the 2025 AIFST Food Safety Award is The Allergen Bureau in recognition for its transformative 20-year contribution to allergen management in the food industry. Through the pioneering Voluntary Incidental Trace Allergen Labelling (VITAL®) Program, the Bureau has set a globally recognised, science-based standard for allergen risk assessment and precautionary allergen labelling. Its frameworks and resources – including VITAL Online, certification programs and practical guidance – have been adopted internationally, endorsed by bodies such as FAO and WHO, and have influenced the development of Codex standards.

By combining scientific rigour, stakeholder engagement, and global leadership, The Allergen Bureau has

Food Safety Award (Organisation) winner,

elevated allergen management in Australia and New Zealand, while shaping best practice worldwide.

AIFST Sensory Solutions Tony Williams Sensory Award

This award recognises the contribution of young AIFST members to the advancement of the food sensory field. Supported annually by Sensory Solutions in honour of Dr Anthony (Tony) Williams, a pioneer in sensory and consumer science, the Award reflects his passion for establishing sensory research in Australia.

The 2025 award winner is Dr Jessica Cartwright (The University of Queensland), for her research titled ’A hedonic sensory trial: exploring the influence of sugar content in acceptability of a beverage system for a diverse range of consumers.’

AIFST Student Product Development Award - Western Australia

This award showcases creativity, realworld problem-solving, and futurefocused food innovation through student product development competitions. It was relaunched this year at a fantastic evening at Murdoch University, showcasing creativity, real-world problem solving and future-focused food innovation.

The 2025 winners are Britney Kay Parker and Nur Humairah Binte Noor Isandar (Murdoch University) for their product concept – kimchiflavoured chips. The Institute thanks its WA Student Product Development partners – Baiada, Curtin University,

Department of Primary Industries and Regional Development, Eurofins, FB Rice, Merieux NutriSciences AQ, Mount Barker Free Range Chicken, Murdoch University, and Symbio Laboratories – for supporting this award.

AIFST Jack Kefford Award

Named in honour of Mr Jack Kefford –who made significant contributions to food science through his roles at CSIRO, service as AIFST President (1971–1973), and tenure as food australia Technical Editor – this award recognises the most significant original research paper published in the field of food science and technology in the preceding two years.

The winning paper for 2025 is: ’Assessing the functional and physicochemical properties of chia seed mucilage extracted using an innovative extraction method,’ Food Hydrocolloids, Volume 156, November 2024, 110342. Authors: Divyang Solanki, Dr Pramesh Dhungana, Qiu Yi Tan, Regis Badin, Dr Bhesh Bhandari, Dr Jatindra K. Sahu and Dr Sangeeta Prakash.

AIFST Bruce Chandler Award

This award recognises the authorship of books or substantial reviews that have made a significant contribution to the advancement of food science and technology. Named in honour of AIFST Past President Bruce Chandler –who served food australia in editorial roles for many decades –the award reflects his dedication to

AIFST Peter Seale Innovation Award winner, The Arnott’s Group. Justin Carline with AIFST co-chair Dr Gregory Harper.
AIFST
The Allergen Bureau. Jasmine Lacis-Lee with AIFST co-chair Dr Gregory Harper.

Research Poster Competition

scholarship and knowledge sharing.

The 2025 winner is: ’Food rheology applications of large amplitude oscillation shear (LAOS)’, Trends in Food Science & Technology, Volume 127, September 2022, Pages 221-244. Authors: Dr Yong Wang and Dr Cordelia Selomulya.

AIFST Peter Seale

Innovation Award

Named in honour of AIFST Past President Peter Seale (1973–1975), this award celebrates significant Australian technological advancements in the agrifood sector that achieve tangible results in the market.

The 2025 winner is The Arnott’s Group for the Gluten Free Tim Tam. The project reflects bold ambition and technical innovation in replicating the original consumer experience of a Tim Tam without gluten. Entirely developed and executed in Australia, the initiative required significant investment in R&D, new equipment, and a dedicated allergen-controlled facility. Endorsed by Coeliac Australia, the product maintains the highest standards of food safety and allergen management.

AIFST Research Poster Award

This award recognises postgraduate student poster presentations of recent work

that share knowledge, foster collaboration, and demonstrate innovative thinking. Entrants are challenged to communicate and justify the key learnings of their work to an engaged scientific audience.

The judges thank all participants in the 2025 AIFST Research Poster Award Competition. This year’s entries covered a broad range of fascinating topics across many disciplines. Posters were clear, visually engaging, and presented data in a thoughtful narrative. The judges commend the effort and quality of all submissions, with finalists invited to exhibit at AIFST25, where judges selected the winner and runner-up.

2025 Winner: Use of sound vibrations to accelerate lowtemperature food drying. Submitted by: Nikunj Naliyadhara, Dr Jayashree Arcot, Dr Francisco J Trujillo (UNSW). Accepted by: Nikunj Naliyadhara

2025 Runner-Up: Application of berry fruits to improve oxidative stability, preserve flavour, and extend shelf life of processed meats. Submitted by: Zubayed Ahamed, Dr Roger A. Stanley, Dr Md Saifullah, Dr Robert A. Shellie (The University of Tasmania). Accepted by: Zubayed Ahamed

The AIFST Research Poster Award is sponsored by SQF Institute.

2025_RZ_FA_118x162_Junior_Page.qxp_Layout 1 22.04.25 09:15 Seite 2

THE ORIGIN OF THE GOOD COLOURS

AIFST
winner, Nikunj Naliyadhara with Damien Alexander, SQF Institute.

AIFST25: growing, learning, connecting and championing the future of food

At a time when climate, health and population pressures are converging, science has never been more vital to the way we grow, make and consume food. AIFST25 gathered Australia’s agrifood community to imagine this future together – two days of ideas, insights and collaboration, dedicated to shaping a resilient and innovative agrifood system.

Guided by the theme Grow, Learn, Connect and Champion, the program brought together more than 500 delegates from across industry, research, academia and government. Keynote addresses, technical sessions, panel discussions, research poster presentations and networking events explored the pressing challenges and opportunities shaping the future of food, both here and abroad.

Setting the scene: science at the heart of food

Initial remarks acknowledged the profound challenges facing the agrifood system – climate change, population growth, food security, and shifting nutritional needs – while positioning collaboration, innovation, and effective regulation as essential pathways forward.

Australia’s Chief Scientist, Professor Tony Haymet, captured the spirit of both the Convention and National Science Week: “In so many ways, science has never played such a transformative role in Australia’s food production. It is boosting productivity that feeds a hungry world and supports sustainability that helps protect a fragile planet.”

This set the tone for two days of engaged discussion on the power of food science and technology to reshape the agrifood system.

Keynote

highlights

The keynote program anchored AIFST25, spanning global, national and scientific perspectives on food’s future:

• Professor Sally Gras (University of Melbourne) delivered the JR Vickery Address, emphasising innovation as the foundation for Australia’s future. She called for bold investment, digital upskilling and stronger industry-researcher collaboration, urging delegates to see data as an asset and creativity as an engine for progress.

• Lee Fordham (Synthesis) looked ahead to Menu 2035 and analysed the significant drivers of change and why our food systems will look very different by 2035. Lee delved into a world of radical transformation and a world of resilient adaptation. He highlighted humanity’s proven ability to adapt through creativity, which will influence how we source food, how we stretch the food we have and how we increase sustenance.

• Samuel Godefroy (GFoRSS) underscored global challenges from climate change to food safety hazards, with a central message: “Science is the foundation, regulation is the bridge, collaboration is the accelerator.”

• Dr Jessica Biesiekierski (University of Melbourne) explored the gut microbiome’s influence on nutrition and health, illustrating the convergence of food, medicine and wellbeing.

• Andrew Henderson (Agsecure) reminded delegates that food security is national security, urging preparedness, regional self-reliance and biosecurity. He challenged assumptions and urged action: “The assumption that Australia will always be food-secure is a dangerous fantasy.”

• Associate Professor Julian Cox (UNSW) reinforced the importance of effective science communication in building public trust. Julian’s call to action: use your knowledge and credibility; ask the five W’s: why, what, who, when and where and also ask how, and elevate food safety through better communication.

• Tony Hunter, Global Food Futurist, challenged delegates to reimagine the global food system, outlining a “TECHponential” future of alternative proteins, cellular

agriculture and synthetic biology – powered by AI and quantum computing.

Technical sessions: from science to strategy

Complementing the keynotes, the breakout sessions provided breadth and depth across key themes:

• Health and nutrition: panels on the microbiome, protein quality and nutrition interventions showcased cutting-edge research and clarified misconceptions. Experts urged a shift from protein quantity to quality, with novel approaches such as exome proteins offering sustainability and health benefits.

• Food policy and regulation: this panel reinforced the need to balance innovation and regulation. Discussions ranged from cell-grown foods and precision nutrition, to edible packaging and AI-driven labelling, with transparency and consumer engagement recognised as central to trust.

• Sensory and consumer science: this session explored how sensory design can support healthier eating and improve quality of life, particularly for older adults and those with dysphagia. Presentations highlighted quantitative approaches to measuring texture and fluid properties, and examined cultural and behavioural drivers of consumption, including the potential of native ingredients and phenotyping methods to guide product development.

• Future of food systems: this session explored how universities and small businesses can partner to prepare the workforce of tomorrow, and highlighted the importance of embedding a food safety culture organisation-wide, and not treating it as a mere compliance issue. Presentations also covered precision fermentation and cellular agriculture as drivers of sustainable food systems, with examples spanning plant-based and hybrid dairy, biomanufacturing platforms, regulatory pathways, and strategies for addressing

global nutrition challenges.

• Sustainability and technology: from reducing food waste to pioneering new dehydration techniques, speakers in this session demonstrated how responsible innovation can reduce environmental impact and strengthen resilience.

• Food safety and allergen management: panellists tackled the complexity of allergen risk in supply chains and highlighted the importance of testing, crosssector collaboration and consumer communication to strengthen safeguards.

Together, these sessions blended optimism and realism, combining visionary ideas with practical strategies.

Showcasing the next generation

The Emerging Researchers session turned the spotlight on PhD and postdoctoral researchers tackling frontier topics, from plant-based proteins to flavour chemistry, showcasing the next generation of talent driving innovation across the food industry.

The AIFST Research Poster Competition attracted a strong field of entries, with winning projects exploring sound vibrations to accelerate low-temperature drying and the use of berry fruits to improve processed meat stability. These contributions highlighted the depth of expertise in the pipeline and the importance of mentoring and industry engagement in shaping careers.

Networking and community

Beyond formal sessions, AIFST25 emphasised connection and community through its many networking opportunities, including two key events:

• The Career Connect Breakfast which brought together students, early-career professionals and mentors for inspiring conversations about career pathways; and

• The Food & Wine Networking Evening, which provided space to

strengthen professional ties and celebrate the vibrant agrifood community.

The AIFST Awards Ceremony honoured those whose contributions exemplify innovation, leadership and excellence across the sector and an active exhibition hall also allowed delegates to connect directly with industry partners, showcasing the latest technologies and services shaping the field.

Looking ahead

AIFST25 concluded with two powerful plenary sessions – 2035 in Australia and the Closing Industry Panel – that looked to the long-term future of food. Panellists explored big questions: how will food systems adapt to sustainability pressures? How can universities and industry collaborate seamlessly? Who will lead food policy in 2035? What role will AI, data and biotechnology play in securing both nutrition and planetary health?

As AIFST CEO Fiona Fleming reflected: “Our sector stands at a pivotal moment. The challenges we face – climate, health, population, sustainability – are complex and urgent. But through science, collaboration, and leadership, we can not only meet these challenges, but also shape a stronger, safer and more resilient food future.”

The success of AIFST25 lay not only in its content, but in its ability to grow knowledge, foster learning, connect people and champion the future of food science and technology. By bringing together diverse voices across the agrifood system, AIFST has once again reinforced its role as the trusted voice of the profession, committed to advancing food science and technology for the benefit of both industry and the community. With the continued support of members, partners and the broader agrifood sector - and thanks to the expertise of speakers, volunteers, delegates and the AIFST team - the Institute is well positioned to carry the momentum of AIFST25 into the year ahead and beyond.

New AIFST Fellow

AIFST is delighted to welcome Dr Wendy Hunt as a Fellow of the Institute. Wendy joined the AIFST as a student in 1996 and became a Professional Member in 2000. She has served for more than 10 years as a committee member of the AIFST Western Australian Branch, including two years as Branch Chair (2003-2005), and four years on the AIFST National Council as a WA Representative (2002-2006). Wendy has been on the organising committee for many events, regularly attends conferences, careers nights, industry tours, webinars and networking events, and has presented webinars on a range of topics, including changes in regulation for infant formula products and elderly nutrition.

Wendy has contributed to the WA food industry by providing leadership in the fields of microbiology, seafood and health, grain quality, and research and education. She has held leadership roles in the private,

not- for-profit and tertiary education sectors. Internationally, Wendy represented Australia at the IUFoST 15th World Congress in 2010 and presented at the Sensory, Physical Science and Product Development session.

In her role as Deputy Director of the FRDC Centre of Excellence for Science, Seafood and Health, Wendy authored more than 30 publications and developed resources for secondary school teachers on seafood and health as a part of a community intervention. Wendy continues to be recognised as an expert in seafood and health, and has recently completed an FRDC consultancy. With Professor Vicky Solah, Wendy established the Master of Food Science (Industry Practice and Innovation) at Murdoch University, which was launched in July 2024. The postgraduate program offers a unique, hands-on approach to food science education where students have the opportunity

to work with industry partners. Wendy is also a cereal chemist, having worked for more than 10 years in grain research at Curtin University and as manager of the grain quality laboratories at the Australian Export Innovation Centre (AEGIC). She was selected as a plenary speaker at the Third International Wheat Conference in 2024. Wendy continues to contribute to the WA food industry in education and research and is a strong supporter of both the WA food industry and the AIFST.

Dr Wendy Hunt.

Innovation: the key to solving global challenges and driving Australia’s future

In an era of unprecedented global uncertainty, Australia stands at a critical juncture. The challenges we face are multifaceted: from the warmest year on record in 2024, underscoring the urgency of addressing climate change, to the ongoing need for food and water security and the rapid advances in Artificial Intelligence (AI) and biotechnology that are reshaping industries through technological disruption. Simultaneously, there are concerns about human health and the ever-present threat of pandemics. The critical role of innovation has never been more apparent to ensure Australia’s future prosperity and economic competitiveness.

Innovation, in this context, is about more than just creating new products or services. It’s about fundamentally reimagining processes, business models and solutions to complex problems. The solutions require a multidisciplinary approach, harnessing creativity and leveraging expertise across science, engineering and technology. Innovation alone is not sufficient. There is a critical need to demonstrate tangible impact, both in solving technical challenges and in maintaining public support for research.

Australia’s investment in research and development (R&D) has been in decline relative to other OECD countries. This trend must be reversed if the nation is to remain competitive. There’s a growing call for the government to set an ambitious target – investing 3% of GDP in R&D by 2030. This investment is seen as crucial for driving economic growth and positioning Australia at the forefront of global innovation. The potential of industryresearcher partnerships to foster innovation is demonstrated in several examples spanning multiple sectors. In dairy manufacturing, through the Dairy Innovation Hub at the

University of Melbourne (https:// eng.unimelb.edu.au/industry/foodand-agribusiness/research/dairyinnovation), collaborations between academia and industry have helped manufacturers optimise production of cheese and other dairy products. By using advanced techniques, such as confocal microscopy paired with process engineering, researchers have helped processors understand product structure at a microscopic level. This understanding has enabled manufacturers to reduce the cost

of ingredients and develop better formulations, leading to significant cost savings.

A fascinating case study involves the freezing and thawing of mozzarella. Our research teams have developed tools that can predict the rates of freezing and thawing, which can take 400-500 hours at a pallet scale. Understanding how this seemingly simple process varies under different conditions can help plan logistics and ensure product quality, with optimised conditions

Dr Sally Gras presents the JR Vickery Address.

potentially saving manufacturers millions per year.

AI is also emerging as a gamechanger in food and beverage manufacturing, with the potential to reduce development times by 50-75% and improve various metrics, including productivity and quality. Programs such as “Faster, Smarter Pharma and Food Manufacturing” (https://digitalbioprocesshub.org. au/background/) have pioneered the identification of research problems and digital challenges in the sector.

The ARC Digital Bioprocess Development Hub (https:// digitalbioprocesshub.org.au/) is another example of a research program aiming to use AI and machine learning to increase digital innovation to address research challenges in bioprocessing. By developing models to predict cell behaviour, researchers are helping to increase protein yields, speed up development and reduce the risks involved in scaling. This technology has also been applied in downstream processing, including in the control of membrane separation processes. Such advances can be applied not only in traditional fermentation and extractive processes but also in the production of food ingredients and biomolecules made by precision fermentation or through synthetic biology.

One of the most exciting frontiers of innovation is the development of plants for space through the ARC Centre of Excellence in Plants for Space (https://plants4space.com/). This research program aims to reimagine plant and food design to enable deep space exploration and increase sustainability on Earth. The techniques developed for growing

plants in resource-constrained environments, such as on Mars, could revolutionise farming practices on Earth, leading to more sustainable and climate-resilient agriculture and food production. The centre has already engaged 120,000 students through teacher training programs and plans to send plants to the moon as part of the LEAF mission.

The concept of planetary boundaries and constraints is also becoming increasingly important in guiding innovation on Earth. Experts warn that our current food production systems are exceeding safe environmental limits. Strategies such as the push towards more flexitarian and plant-based diets, reducing food waste and increasing water and nitrogen use efficiency are being recognised as relevant for Earth, as well as potential space colonies.

A further crucial aspect of innovation is upskilling the workforce, particularly in areas such as AI and digital literacy. Data is increasingly viewed as an asset, alongside traditional products and processes. To facilitate this shift, various government initiatives are being established to engage more people in these cutting-edge fields. The University of Melbourne’s Digital Bioprocess Development Hub offers masters internships in AI for food and beverage manufacturers, whilst aiming to build communities of practice and we welcome broader engagement from the AIFST community through these programs.

The overarching message is clear: innovation, driven by collaboration between industry and researchers, is crucial for addressing global challenges and securing Australia’s

future. By focusing on upskilling, demonstrating impact and fostering partnerships, Australia can position itself as a global leader in food science, technology and sustainable practices.

As we look to the future, there are many motivating possibilities. From improving manufacturing processes to developing sustainable food systems for space exploration or resource-constrained environments on Earth, innovation holds the key to solving global challenges and driving Australia’s future. The question now is not whether Australia will innovate but how quickly and effectively it can do so to secure its place in an increasingly competitive and complex global landscape. The path forward requires bold investment, cross-sector collaboration and a commitment to pushing the boundaries of what is possible.

Professor Sally Gras is a Redmond Barry Distinguished Professor in the Department of Chemical Engineering at The University of Melbourne, where she leads the Food and Biopharma research theme within the Faculty of Engineering and Information Technology. She is Director of the ARC Digital Bioprocess Development Hub and a Deputy Director of the ARC Centre of Excellence in Plants for Space. Professor Gras gave the JR Vickery Address ‘Innovation: The Key to Solving Global Challenges and Driving Australia’s Future’ at the 2025 AIFST Convention held in Melbourne. This article draws on this presentation and includes text from transcript summaries produced by SparkAI, with further content and editorial contributions from Professor Sally Gras. f

AIFST Engage: building the future of Australia’s agrifood industry

Australia’s agrifood sector is among the nation’s largest and most dynamic industries. Yet, like many sectors, it faces constant challenges in attracting, training and retaining the next generation of skilled professionals. As the industry grows and adapts to meet global demands for innovation, sustainability and food security, it needs a strong pipeline of passionate, capable food science and technology professionals ready to lead.

That’s where programs such as AIFST Engage play a vital role.

Designed to bridge the gap between academic study and industry practice, Engage is helping to shape the future of food science and technology in Australia.

A national program with a big vision

Developed by AIFST and proudly delivered in partnership with Australia’s Food and Beverage Accelerator (FaBA), Engage is a national initiative designed to connect students with leading researchers, industry professionals and real-world insights.

In 2025, the program has brought together more than 200 tertiary students, more than 20 researchers

from eight universities, and industry leaders from across Australia. Through a series of themed seminars hosted by participating universities, students are exposed to cutting-edge research, emerging trends, insights into the practical realities of working in the agrifood sector, and the great diversity of roles available within this dynamic industry.

Each session is followed by a networking event, which provides students with the opportunity to meet industry professionals and ask questions, building both professional and peer relationships and gaining experiences that can shape their careers.

Why Engage matters

For many students, the transition from university to industry can feel daunting. The aim of Engage is to complement their academic program and networks, build on their current skills, and challenge their knowledge through critical and reflective thinking, better preparing them for the practical, real-world needs of a career in food science and technology and their place within the agrifood sector. This program is intended to ‘jump start’ their industry readiness.

The AIFST team, led by CEO Fiona Fleming and working closely with Education Program Manager Melissa Garland, played a pivotal role in developing and launching the program in 2025.

Fiona explains the motivation behind it:

“We launched Engage to address a clear gap in industry exposure for food science and technology students. Many students graduate without ever having spoken to someone working in the sector. Engage provides them access to real-world insights and generates a sense of belonging in the industry. It’s about building confidence and capability in the next generation.”

FaBA is supporting Engage as part of its mission to grow the nation’s agrifood and beverage sector by accelerating innovation, fostering entrepreneurship and equipping students with the skills to tackle major agrifood system challenges.

Professor Nidhi Bansal, Program Lead for the FaBA Training Centre, said it was incredibly rewarding to share the passion for food sustainability with tomorrow’s leaders: “This sense of connection is vital – not just for students, but for the industry as a whole. By fostering

Engage 2025 participants and presenters at The University of Queensland.

early engagement, the program helps ensure that students see a future for themselves in food and beverage manufacturing, research and innovation.”

Learning from experience

The program’s impact is already being felt by students across the country.

Yiting Wang, a PhD candidate at The University of Queensland’s School of Agriculture and Food Sustainability, shared her experience:

“The AIFST Engage program was a valuable opportunity for me to connect with professionals across the food industry and gain practical insights beyond academia. The sessions explored key areas such as industry trends, R&D, sensory and consumer science, offering relevant and practical knowledge for both students and recent graduates in the food science field.”

This blend of academic and industry knowledge is what makes Engage unique. Students aren’t just learning theory – they’re seeing how that theory is applied in real-world settings, from product development to sustainability initiatives.

A truly national collaboration

In its inaugural year, Engage was a collaborative effort involving eight universities, each hosting a themed session. Topics ranged from agrifood industry trends and sustainable food systems to sensory science, food safety and engineering solutions for global food challenges.

Speakers included leading academics, industry experts and entrepreneurs – offering students a diverse and comprehensive view of the sector. From microbial detection technologies to data-driven discovery of food and beverage innovation

opportunities, the development of food products for space and empowering communities for water and food security, the sessions are designed to spark curiosity and inspire innovation.

Networking: a critical ingredient

One of the most valuable aspects of Engage is the opportunity for students to connect with industry professionals. The informal conversations held during networking events can be transformative.

Professor Nidhi Bansal explains: “Programs like Engage are essential for developing future leaders. They not only help students grow as individuals but also promote the food and beverage sector to a broad and diverse cohort. By showcasing the innovation and impact of this industry, we’re inspiring students to see themselves as part of its future.”

FaBA’s role: investing in the future

FaBA is committed to supporting initiatives that foster entrepreneurship, technical excellence and lifelong learning. Through its Training Centre, FaBA partners with programs such as UQ Ventures, UQSkills and AIFST Engage to provide students with the tools, knowledge and networks to succeed. By partnering with AIFST to deliver Engage, FaBA is investing in students who are curious, creative and committed to solving the complex challenges facing the food system – from climate change and food security to nutrition and public health.

Building for the long term

The agrifood industry is at a crossroads. Global trends are reshaping the way food is produced, processed and consumed. To stay competitive and sustainable, Australia needs a workforce that is not only technically skilled but also adaptable, innovative and globally minded. Engage is helping to build that workforce – one student, one seminar, one conversation at a time.

Engage participants and presenters at Western Sydney University.
Engage event at La Trobe University.

University.

As Professor Bansal puts it:

“The future of the food and beverage sector depends on the people we’re training today. Engage is more than a program – it’s a platform for transformation. It’s about giving students the confidence to lead, the skills to innovate and the vision to make a difference.”

Looking ahead

With strong support from FaBA and AIFST, Engage is set to continue growing – reaching more students and deepening its impact. Plans for Engage 2026 are underway, informed by the learnings from this year’s inaugural program.

For students, it’s a chance to explore their passions, connect with peers and professionals, and imagine a future in one of Australia’s most vital industries. For the sector, it’s a strategic investment in talent, innovation and long-term success.

In a world where food systems are under increasing pressure, programs such as Engage remind us that the most powerful ingredient in any recipe for change is people.

Justin Nugent is Training Centre Alliance Operations Manager in the FaBA Training Centre.

Charlotte Duniam is Administration Officer in the FaBA Training Centre f

1. SAMPLE PREP

• Containers • jars • tubes • measuring vessels • plates and dishes • blender bags • spoons • spatulas and scoops

• crushers • blenders • homogenisers

• stirrers, • shakers • hot plates

• centrifuges • digesters • water baths

• balances • extractors.

2. CHEMISTRY

• Wet chemistry • chromatography

• filtration and electrochemistry

• buffers • acids • solvents

• volumetric solutions standards

• indicators • allergens • type 1 water

• quantitative and qualitative analysis

• pathogenic organism analysis.

3. MICROBIOLOGY

• Dehydrated media / pre-poured plates • enzymatic kits • colony counters • microscopes

• spectrophotometers • Adenosine Triphosphate (ATP) tests.

Australia Ph: (08) 9302 1911 rowewa@rowe.com.au www.rowe.com.au Scan the code to see a

Weighing & Measuring Ovens & Incubators

& Chromatography

New South Wales & ACT Ph: (02) 9603 1205 rowensw@rowe.com.au

South Australia & NT Ph: (08) 8186 0523 rowesa@rowe.com.au Queensland Ph: (07) 3376 9411 roweqld@rowe.com.au Victoria & Tasmania Ph: (03) 9701 7077 rowevic@rowe.com.au

Engage session at RMIT
Engage program launch at The University of Queensland.

ARC and CRC-P food research roundup

The Australian Government, through Australian Research Council (ARC) and Cooperative Research Centres Projects (CRC-P) grants, funds numerous research projects in diverse fields of food production, food processing, food science and nutrition. Project summaries are publicly available and provide an interesting window on current, university-based and university-collaborative food research in Australia. The total combined ARC and CRC-P funding for new, foodrelated research projects announced over the last year exceeded $18 million. These included:

ARC Industry co-funded Linkage Projects and Fellowships

Thinking outside the lunchbox: societal value of school meals in Australia

LP240200796 - Professor Rebecca Golley et al., Flinders University, with the University of Toronto, University College London, School Food Matters Inc, The School Food Project Ltd., Arabica Foods, Annesley College and Peter Fuller & Associates.

This project will test a new approach to school-based health promotion: an inclusive, equitable school lunch program that provides fuel for

learning, social environments for connection, and teaches children about food systems. The research will compare school-provided lunch programs to quantify their effectiveness, scalability, sustainability, financial viability and societal value. It will develop a sustainable business model, using holistic assessment of child learning and wellbeing, environmental sustainability, and economic outcomes. This will drive systems change to support all Australian families by transforming how schools feed children and teach them about food

New treatments for animal infections, an economic and health imperative.

LP240200996 – Professor Adam McCluskey et al., University of Newcastle. Industry partner: Neoculi Pty Ltd.

This project aims to develop veterinary drugs based on novel compounds that are capable of killing both Eimeria and Toxoplasma gondii parasites. Despite being major sources of protein, 98% of Australia’s commercial chicken flocks are infected with Eimeria; high levels are also found in ruminants. More concerning is the high rates of toxoplasmosis in ruminants.

Infectious to humans by a faecal-oral route from cats, as well as ingestion of undercooked meat, toxoplasmosis can result in blindness, severe lung and brain disease, and even death in some cases. Once infected, there is no treatment or cure.

Enabling technology beyond human capability for automated farming

IL250100060 – Professor Yongsheng Gao, Griffith University with Australian Bay Lobster Producers Ltd.

This project aims to address the major challenges of machine intelligence beyond human performance in the challenging aquaculture environment, and to translate fundamental breakthroughs into enabling technologies that will transform Australia’s farming industry. These technologies will be used to build a world-first automated sustainable aquaculture farming factory as an exemplar for the industry. Expected outcomes include novel technologies and highly productive industrial processes that will be broadly applicable to other, automated sustainable farming systems. This will bring significant economic benefits, including higher yields, lower costs and reduced environmental impact.

Decarbonising Australia’s foodservice industry with sustainable foods

IE250100248 - Dr David Fechner, Griffith University with Compass Group (Australia) Pty Ltd, V2 Food Pty Ltd and Food Frontier Institute Ltd.

The food system generates 34% of all greenhouse gas emissions. Promoting sustainable foods can halve these emissions. This project aims to understand how consumers make food choices in different contexts (eg. mining sites and office canteens) then co-design theory-informed behaviour change interventions, and test their impact on immediate and subsequent food choices in field experiments. Expected outcomes include experimentally proven interventions, a dashboard showing the economic and environmental benefits of these interventions, and an education package for foodservice providers

ARC Discovery Projects and Future Fellowships

Enabling a circular economy for poultry via exploration of metabolism

DE240100802 - Dr Amy Moss, University of New England.

This project aims to address the environmental and economic burden of food waste by enabling its utilisation as a feed for poultry. It expects to generate new knowledge in poultry nutrition by adopting a holistic approach, exploring the nutritional, health, welfare, economic, and environmental effects of food waste diets on poultry. Expected outcomes include enabling food waste diets for poultry and a greater understanding of basic nutrition, including carbohydrate and fat metabolism. This should provide significant environmental and economic benefits by utilising food waste that would otherwise go to landfill and improving our understanding of poultry nutrition.

Sustained innovations to promote healthier food in the retail environment

DE240100616 - Dr Miranda Blake, Deakin University. This project aims to provide empirical

evidence to drive sustained retailer change in favour of healthier food offerings. Australian food environments can contribute to unhealthy diets, which can be a major cause of social, productivity and wellbeing loss. Using implementation science methods applied to realworld trials and policy collaborations, the project will test the effectiveness of innovative methods for sustaining organisational change across various retail settings. Outcomes would enable retailers, governments, and public health advocates nationally and internationally to make the changes to retail environments needed to improve productivity and population wellbeing.

Tackling food-related single-use plastics in diverse consumption contexts

DE240100100 - Dr Bhavna Middha, RMIT University

This project aims to investigate the uneven impacts of interventions that target consumers’ engagement with single-use food plastics by utilising critical social science approaches. The research expects to establish an evidence base in the field of sustainable consumption and waste, using innovative qualitative techniques. Expected outcomes include conceptual and methodological approaches that enhance societal capabilities for practicable waste management. This will provide significant benefits by enhancing Australia’s capacity to develop and integrate consumers’ lived experiences of single-use food plastics use into the current and future National Waste Policy and National Plastics Plan.

Causal relationship between taste and smell perception and eating behaviour

DE240100014 - Dr Liang-Dar Hwang, University of Technology, Sydney Poor diet is a leading cause of many chronic conditions, costing Australia over $70 billion annually. This project aims to develop and apply novel statistical methods for determining the genetic basis of human taste and

smell perception, along with its causal effects on eating behaviour. Expected outcomes include delivering new insights into individual differences for a wide range of taste and olfactory traits; advanced analytical methods to assess causality; and a causal network of these sensory traits across over 100 consumable food items. From these outcomes, new strategies for improving food flavours and eating behaviours to enhance agrifood industry growth can be developed.

Food quality of Australian Indigenous grains: impacts of plant environment

DP250101050 - Associate Professor Thomas Roberts et al., University of Sydney

Little is documented about the viability of grains from Australian native grasses for commercial food applications and how this is influenced by the plant growth environment. This project aims to fill this gap in our understanding by co-designing and disseminating knowledge with Gomeroi researchers. The project expects to (1) develop recommendations for native grain production based on insights into the environmental effects on grain quality for four native grasses, (2) train research students, and (3) enhance Indigenous partnership on Gomeroi Country in northern NSW. Benefits resulting from the project are the promotion of best-practice management of native grasslands and support for the development of an Indigenous-led native grains industry.

Using cognitive and behavioural science to understand food rewards

FT250100107 - Dr Poppy Watson, University of Technology Sydney

This project aims to investigate how cues associated with food rewards (such as the McDonald’s M) affect learning, cognition and motivated behaviour in humans. Using wellvalidated and reliable methods from studies of reward processing in behavioural neuroscience, this project will shed light on how cues that signal reward can bias decision making in different contexts – for instance, when

individuals are hungry, full, stressed, or seeking to moderate their food intake. The expected outcomes are novel mechanistic insights into the behavioural determinants of food choice. This project will contribute to an evidence base that can inform future policy and potential regulation of food advertising in Australia.

Cooperative Research

Centres Projects Grants

Novel research, development for vanilla propagation, production and product

Australian Vanilla Plantations Pty Ltd, Julie Sosso, University of Melbourne, BioExtracts Pty Ltd, University of Queensland, Northern Territory Government and Plant Biotech Pty Ltd. The research partners aim to establish new superior growth, production, endproduct protocols and methodologies for the vanilla industry. The project will include scientific research to ensure sustainable supply and scalable mass production of vanilla plants through micro and macro propagation techniques; development of innovative protected cropping systems, including the use of A.I. for optimal vanilla production in currently underutilised Australian climate zones;

and development of ‘Absolute’ vanilla end-products directly from green beans for a discerning world market.

AI-enabled fibre-optic sensor to measure meat quality for the beef industry

Miniprobes Pty Ltd, Meat & Livestock Australia Limited and University of Adelaide.

This project will leverage five years of R&D to deliver an AI-enabled optical scanner to rapidly assess beef quality. This device will operate at the start of the beef production process, where efficiency gains are greatest. It is estimated that this could drive $47 million in efficiency savings and increase processed meat exports by $293 million. This project will complete the translation of the technology; deliver a product to industry; and accelerate industry adoption.

Scaling algae to meet global demand for sustainable health products

SeaO2 Algae Pty Ltd, Southern Cross University, Venus Shell Systems Pty Ltd and Airthena Technology Development Company Pty Ltd.

The project aims to scale advanced technology to produce and refine

algae biomass into finished products that can replace animal-derived products in established $10 billion global markets. Key activities include scaling production with advances in cultivation, harvesting, CO2 re-use, drying, extraction and purification of high-value ingredients. This project will scale foundational technology, supporting the growth of Australia’s emerging algae industry for highvalue, sustainable ingredients that are in global demand today.

Advanced energy-assisted pectin production for onshoring and competitiveness

Pectin 360 Pty Ltd, Doehler Australia Pty Ltd, Ahurei Pty Ltd, RMIT University, Harvey Fresh Juice Pty Ltd, Frunutta Asia Pacific Pty Ltd and Scimita Operations Pty Ltd.

This project aims to advance onshoring pectin production through advanced, energy-assisted manufacturing, thereby reducing environmental waste and generating the benefits of a circular economy. Pectin from fruits is used as a gelling, thickening and stabilising agent in food products and is valued for its natural, plant-based and flavourenhancing properties. Converting fruit waste into pectin and fibre will be a zero-waste operation. Feedback from pectin users has confirmed strong support for an Australian-made, reliable, high-quality pectin.

These condensed descriptions have been edited from the official project summaries available on the ARC and CRC-P websites:

https://www.arc.gov.au/grants/grantoutcomes

https://business.gov.au/grants-andprograms/cooperative-researchcentres-projects-crcp-grants/crcprojects-selection-round-outcomes

For more detailed information, readers are encouraged to contact project leaders directly.

Dr Martin Palmer is a Principal Fellow in the Department of Chemical Engineering at the University of Melbourne. f

Strengthen Trust and Transparency across Your Food Supply Chain

As food supply chains grow more complex, managing risk and maintaining transparency across internal operations and supplier networks is more critical than ever. Yet, despite the growing number of third-party incidents, including data breaches, compliance failures, and supply chain disruptions, only 53% of companies have a clear strategy to address these risks.

BSI’s trusted supplier audit solutions are designed to help food businesses proactively manage risk, enhance visibility, and build resilience. With deep sector expertise and digitally enabled tools, BSI empowers you to uncover hidden vulnerabilities, meet evolving regulations, and demonstrate accountability to customers, regulators, and stakeholders.

See how BSI can strengthen your supply chain.

Let’s shape the sustainability of your supply chain together.

Contact us at:

bsigroup.com/food-au info.aus@bsigroup.com 1300 730 134

The VITAL® Program: a case study examining how industry best practice guidance can support due diligence defence

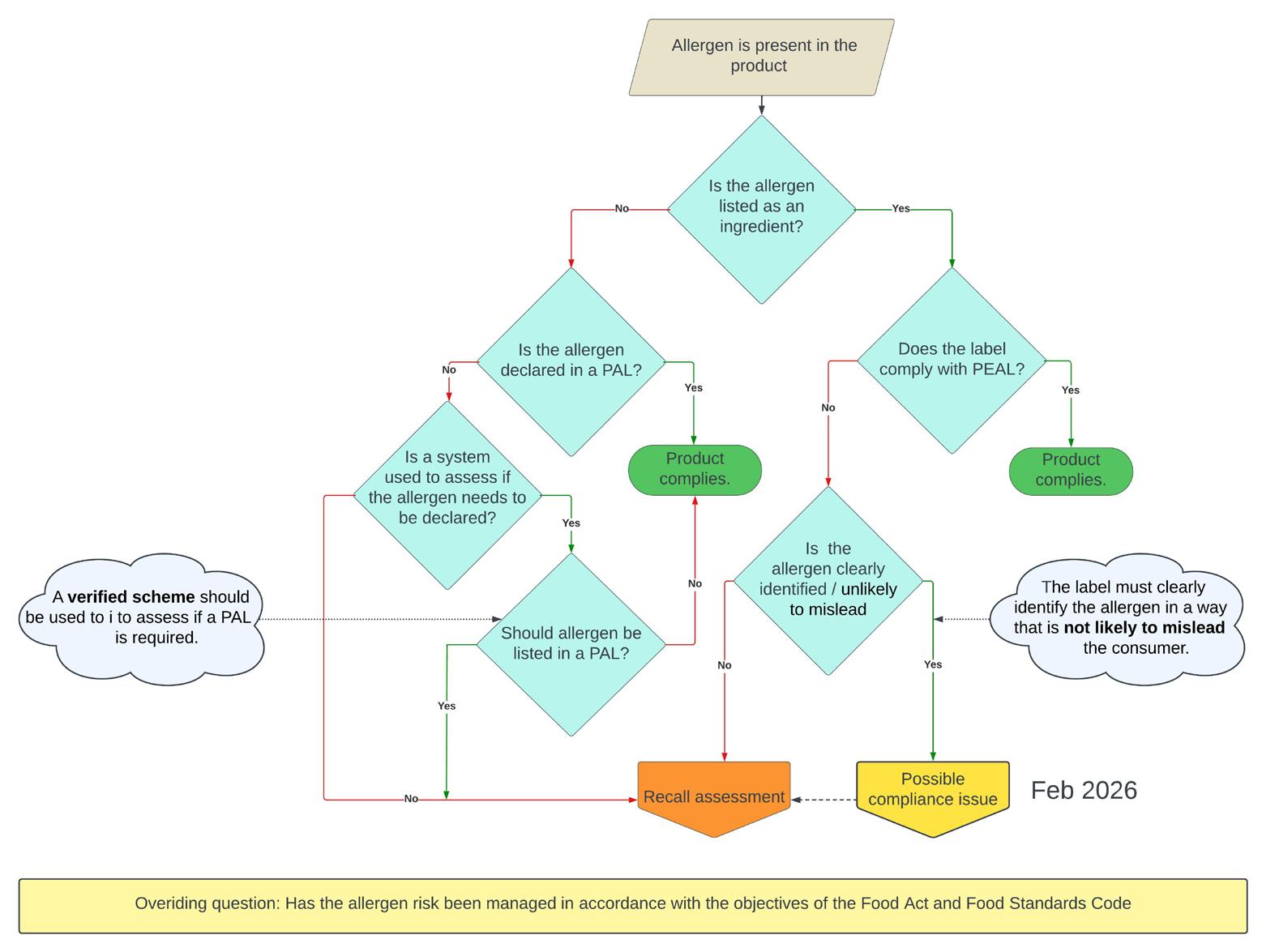
The application of quantitative risk assessment to support Precautionary Allergen Labelling (PAL), has been used by food business operators since the early 2000s, although it is voluntary in most countries globally. The transparency around industry uptake of programs such as the Allergen Bureau’s VITAL Program1 is lacking. There is little, if any, published information on whether products that have undergone quantitative risk assessment have provided businesses with legal protection in instances where consumers with food allergy have reacted. Furthermore, data is lacking on the severity of reactions, which may occur in those with food allergy when exposed to products containing protein from allergenic foods below a given Reference Dose (RfD). This paper explores how one Australian state enforcement agency views the implementation of the VITAL Program as a means of supporting food businesses in their safety due diligence defence.

The move to risk-based allergen management

Since the introduction of allergen labelling requirements in the Codex General Standard for Labelling of Packaged Foods in 1999,2 the food industry has required traceability of the presence of food allergens in their supply chains and facilities. Food businesses generally view allergen management as part of their overall food safety management system where allergens are identified as food safety hazards, captured in the Codex Hazard Analysis Critical Control Program (HACCP).3 In addition, many Global Food Safety Initiative (GFSI) Standards, such as British Retail Consortium (BRCGS) Issue 9 and Safe Quality Food (SQF) Edition 9, overtly specify the requirement for allergen management programs to be in place, covering hazard identification and control measures.4,5 Most recently, FSSC 22000 Version 6 includes the requirement for a risk assessment to be used in support of the application of PAL statements.6 Furthermore, to provide a global

foundation for allergen management across the food supply chain, Codex published a Code of Practice in 2020,7 detailing requirements to identify, manage and communicate allergen risks in both food manufacturing and food retail sectors.

Using Quantitative Risk Assessments to support PAL statements

Reference Doses (RfD), also referred to as Thresholds, have been used by the food industry to determine precautionary allergen labelling (PAL) requirements since 2011 with the introduction of VITAL 2.0.1 More recently, the FAO/WHO Expert Committee on Food Allergens recommended their use in its advice to the Codex Committees on Food Labelling (CCFL) and Food Hygiene (CCFH).8

The Allergen Bureau’s VITAL Program is underpinned by the requirement to have an established and implemented allergen management program.9 The fundamental steps of the program

require food businesses to conduct a thorough risk review across their supply chain and facilities. This provides another opportunity for businesses to review and identify allergen risks end-to-end and apply the Allergen Bureau’s philosophy – focusing first on eliminating or reducing the risk, and then ensuring adequate controls are in place to manage it to the lowest possible level.9,10 Only once these steps have been completed can the quantitative risk assessment be undertaken. Whether a quantitative risk assessment is completed using the VITAL Online calculator or by other means, it results in a detailed and documented understanding of the level of allergen risk across the supply chain raw materials and ingredients, in a production facility, and most importantly in the final product to which a consumer may be exposed.

The VITAL Program combines the risks, allowing businesses to determine the level of cross-contact (total protein from the allergenic source (mg/kg)) in a given Reference Amount (serving size) (g). If it is higher than the Reference Dose, a PAL statement is required.9

The allergen RfDs used in VITAL are developed and recommended by the VITAL Scientific Expert Panel (VSEP), a volunteer committee of international scientific experts specialising in food allergy.1 The VSEP recommended RfDs use data from double blind placebocontrolled clinical challenge studies involving individuals with food allergy. Statistical analysis of all available data enables the development of a dosedistribution model from which the eliciting dose predicted to provoke reactions in a specified percentage (p) of the allergic population, EDp can be determined. In the first application, VITAL 2.0, the RfDs used were either the ED01 or the lower confidence limit of the ED05, depending on the quality of the available data.11,12 VITAL 3.0 adopted the use of ED01, which were determined using a newly developed Stacked Model Averaging statistical method as described by Remington et al 13 (Figure 1).

At the request of the CCFL and

Figure 1: Reproduced from Allergen dose-distribution model for peanut using Stacked Model Averaging. (Remington et al.)13 Dose distribution modelling for peanut (expressed as discrete dose of mg peanut protein) utilising Bayesian Stacked Parametric Survival methods with Frailty Components and Interval Censored Failure. Five different parametric distributions are modelled, weighted and combined into a single dose distribution. The predicted Stacked Model Averaging distribution estimate (red line) is presented with its corresponding 95% posterior predicted failure times (dashed red lines).

CCFH, in 2020 the FAO and WHO convened an Expert Committee on Food Allergens to review and update the list of priority allergens in the Codex General Standard for the Labelling of Packaged Foods, and to provide advice on thresholds and their use in supporting labelling decisions. All members of the VSEP at the time the meeting was convened participated in the Expert Committee. Over the course of six meetings between 2020 and 2023, the committee adopted the statistical modelling methodology used previously by the VSEP and made recommendations for RfDs based on the ED05. The committee determined ED05 was preferred to ED01 as it met the criterion of “exposure without appreciable health risk” as defined in the Environmental Health Criteria.14 Anaphylaxis severity data at ED01 and ED05 have been largely reported for peanut and cow’s milk

allergens, where the spectrum of severity of anaphylaxis reported across controlled food challenges from multiple studies/cohorts was mild to moderate, with no severe anaphylaxis (Grade 4 or 5 World Allergy Organisation (WAO) criteria).15 The FAO/WHO Expert Committee considered that this severity data is also generally applicable to other priority food allergens.16 The VSEP subsequently recommended the use of ED05 values in VITAL. Accordingly, the updated ED05 RfDs were adopted in August 2024 with the release of VITAL 4.0. In the case of molluscs, for which there was insufficient data, a risk management value was proposed by the VSEP.10

The relationship between due diligence defence and the VITAL Program

With some slight differences, New Zealand and all Australian states

and territories share common laws relating to allergen labelling and risk management.17 These legal requirements fall into two broad categories. The first category is the laws found in the various Food Acts that apply in each jurisdiction and adopt an agreed model food legislation.18 These laws include, for example, offences that occur when a consumer requests an allergen free meal and is not given one, when advice provided by a business or on the product label creates an impression that an allergen is not present in a product when it is, and when a business fails to comply with the information and labelling requirements outlined in the Australia New Zealand Food Standards Code (the Code). The second category of requirements is the allergen information and labelling obligations outlined in the Code.19

Simply put, these various legal requirements in combination place an obligation on food businesses to ensure consumers are:

1. Provided with the food they ‘demand’

2. Given accurate allergen information, whether provided in a conversation, on a sign adjacent to a product on display or on a product label, and 3. Not misled about the allergen status of a food.

Supplying food is complex and carries a level of risk. Lawmakers

acknowledge this risk by legislating a defence to certain offences. In New Zealand and all Australian states and territories “all due diligence” and “all reasonable precautions” are recognised as statutory defences to breaches of the various Food Acts17 and the Code. This means that a food business has a defence to an allegation that it has failed to comply with a requirement of these laws if it can show it has taken “all due diligence” or “all reasonable precautions” to comply with those laws. There are differences in how each jurisdiction structures this defence20 but, despite these differences, the defence is available in all jurisdictions and there are common elements.

The first is that the business must prove it has taken the required precautions and exercised the required due diligence, consistent with its home jurisdiction legislation, to prevent the offence. Whether a food business has done this is a question of fact21 and what they need to do will vary depending on what the offence is. Consider the following example: A consumer purchases a product that does not list milk allergens in the ingredient list and has a precautionary statement “May contain: peanuts, egg.” A child with milk allergy consumes the product and suffers an allergic reaction. The consumer raises concerns with their local regulator

alleging the product contains milk and that the precautionary allergen label is inaccurate

Key factors usually considered in assessing whether the food business has taken the required precautions and exercised the required due diligence could include:

1. How the business ensures it understands and complies with the laws

2. How the business determines what allergens are present, or may be present due to cross-contact, in the ingredients they use and the foods they supply

3. What the business has done to comply with Code requirements for allergen labelling

4. Whether the product label is misleading.22

For businesses, the question is, how do they demonstrate that they have done this? One way is to show they have carried out all reasonable checks under the circumstance.

Importantly, if a food business complies with a scheme (for example, a quality assurance program or an industry code of practice) that was: (i) designed to manage food safety hazards and was based on Australian national or international standards, codes or guidelines designed for that purpose; and (ii) documented in some manner20 which can demonstrate that it has satisfied the requirement and

Figure 2: Hierarchy of risks faced by people susceptible to IgE-mediated food allergy, proportionate to their estimated occurrence for peanut in peanut-allergic individuals.24

“took all reasonable precautions and exercised all due diligence to prevent the commission of the offence.” Also, that it carried out “all such checks of the food concerned as were reasonable in all the circumstances,” as set out in the Model Food Provisions, section 22 Defence of due diligence.20 In the case of the application of PAL, global acceptance of established thresholds for priority allergens and their use in PAL decision making has been proposed by the FAO/ WHO Expert Committee for Risk Assessment of Food Allergens.8,16 The Allergen Bureau’s VITAL Program is a documented scheme designed to manage allergen risks and based on these international recommendations. It is a system through which a business initially reviews and identifies allergen risks, focusing on eliminating or reducing the risk and ensuring adequate controls are in place to manage the risk to the lowest possible level. It then conducts a quantitative risk assessment that results in a detailed and documented understanding of the level of allergen risk. Application of PAL is only used

when the concentration of allergenic protein in a product exceeds the Reference Dose when consumed.

An Australian case study

In 2023 the NSW Food Authority (NSWFA) was alerted to a product linked to an allergic reaction. A child allergic to cows milk consumed one serve (8g) of a baked-good product, resulting in vomiting and a hive reaction developed 15-20 minutes after consumption. They were treated with antihistamine and did not require hospitalisation.23 The product did not contain milk as an intentionally added ingredient, nor did it have a precautionary allergen labelling statement. The product was sent for analysis and 1.9ppm was reported. The casein test kit used, calibrated to skim milk powder, provides a conversion factor of 35% for total milk protein. When applied, the reported result of 1.9ppm, represents 0.66ppm total milk protein.

The NSW Food Authority investigation established that the company had exercised appropriate due diligence, including undertaking a quantitative risk assessment based on

VITAL 3.0 ED01 reference doses, which indicated a PAL statement was not required, and had therefore complied with relevant food laws.

Threshold science in action

The 2019 VITAL 3.0 thresholds for all allergens were based on the ED01, a dose indicated by randomised controlled clinical trials that does not elicit an objective reaction in 99% of individuals allergic to the specific food.

Turner et al. described the hierarchy of risks faced by people susceptible to IgE-mediated food allergy when exposed to ED05, using data for peanuts (Figure 2).24 The authors noted that, at an ED01, 4.2% of those with objective symptoms experienced anaphylaxis (0.04% of the total peanut-allergic population) and one in 350,000 to have severe anaphylaxis (<0.0003%). Turner et al. also compared the rates of anaphylaxis for the other allergens of concern and concluded that peanut can be used as a reference allergen for hazard characterisation in food allergen risk management more broadly.24

The VITAL 3.0 ED01 RfD for milk

Figure 3: Draft recall assessment model for mandatory allergen labelling and PAL.23

was 0.2mg total milk protein. The baked-good product was sold in a 100g pack, with a stated serving size of 8g. Using the VITAL science to determine the action level [Reference Dose (mg) x 1000/Reference Amount (g)], a PAL would be required for an 8g serve if the total milk protein equalled or exceeded 25ppm. If the assessment assumed the consumer ate the whole 100g packet, a PAL would be required when cross contact equalled or exceeded 2ppm total milk protein. Consequently, the result returned by the NSWFA analysis was below the VITAL Action Level for an 8g and 100g portion. The reaction reported in the child who consumed the product, would be consistent with that predicted by Turner et al. for 1% of individuals with the most severe allergy24. It is relevant to note the new ED05 based threshold for total milk protein is now 2.0mg in VITAL 4.0.

As indicated above, the NSWFA investigation of the facility’s allergen management program determined the company had complied with relevant food laws in exercising appropriate due diligence by use of the VITAL 3.0 quantitative risk assessment. Furthermore, it may be reasonable to conclude that the child who reacted belonged in the 0.04% of the total allergic population who are predicted to experience anaphylaxis at a dose below the ED01

There is little publicly available information to support how these theoretically derived thresholds translate to the complexity of the food manufacturing environment. The common question remains “Are there reported cases of individuals reacting to a risk assessed product which did not need a PAL”. The case discussed provides insight into answering this question and providing confidence in the RfDs, as set by the experts. In addition, this case study describes how application of a robust risk assessment using scientifically established thresholds can provide a suitable legal defence for food business operators.

It is important to note that the need for an agreed and standardised framework for enforcement agencies

has been identified by many stakeholder groups.8,25 Without a framework in place, industry uptake of risk assessment principles underpinned by scientifically robust RfDs is likely to be slow for fear of recall or litigation, not only in Australia but globally.

The NSWFA has developed a draft product recall assessment model (Figure 3).23 This model could be refined and adopted by State and Territory enforcement agencies to establish a consistent approach for the management of food safety related incidents associated with allergens. The proposed draft assessment model and case study demonstrate how existing legislative and enforcement frameworks can be used to ensure allergen risk assessments are adopted by the industry to support risk communication to consumers, whilst supporting a due diligence defence.

References

1. Allergen Bureau. (2024). VITAL History https://vital.allergenbureau.net/history-ofvital/

2. FAO & WHO. (2021). Risk assessment of food allergens; Part 1: Review and validation of Codex priority allergen list through risk assessment. Rome: FAO. https://www.fao. org/3/cb4653en/cb4653en.pdf

3. Codex Alimentarius International Food Standards FAO/WHO. (2022). General principles for food hygiene (CXC 1-1969 Rev 6).

4. BRCGS. (2022). Global food standard: Food safety (9th ed.). https://www.brcgs.com/ourstandards/food-safety/

5. SQF Institute. (2020). Food safety code: Food manufacturing (Edition 9). https:// www.sqfi.com/docs/sqfilibraries/codedocuments/edition-9/code-pdfs/20227fmin_ foodmanufacturing_v3-2-final-w-links.pdf

6. FSSC. (2023). FSSC 22000 scheme food safety management system certification (Version 6). https://www.fssc.com/schemes/fssc-22000/ documents/fssc-22000-version-6/

7. Codex Alimentarius International Food Standards FAO/WHO. (2020). Code of practice on food allergen management for food business operators (CXC 80-2020).

8. FAO & WHO. (2023). Risk assessment of food allergens – Part 3: Review and establish precautionary labelling in foods of the priority allergens (Food Safety and Quality Series No. 16). https://doi.org/10.4060/cc6081en

9. Allergen Bureau. (2025). VITAL® best practice labelling guide - For Precautionary Allergen Labelling (PAL) statements. https://vital. allergenbureau.net/vital-resources/

10. Allergen Bureau. (2024). VITAL 4.0 summary and FAQs. https://vital.allergenbureau.net/ vital-resources/

11. Allen, K., et al. (2014). Precautionary labelling of foods for allergen content: Are we ready for a global framework? World Allergy Organization Journal, 7(1), 10. https://doi.org/10.1186/19394551-7-10

12. Taylor, S., et al. (2014). Establishment of reference doses for residues of allergenic foods: Report of the VITAL Expert Panel. Food and Chemical Toxicology, 63, 9-17. https://doi.

org/10.1016/j.fct.2013.10.032

13. Remington, B. C., et al. (2020). Updated population minimal eliciting dose distributions for use in risk assessment of 14 priority food allergens. Food and Chemical Toxicology, 139, 111259 https://doi.org/10.1016/j.fct.2020.111259

14. FAO & WHO. (2020b). Principles and methods for the risk assessment of chemicals in food (Environmental Health Criteria 240, Chapter 5). WHO. https://www.who.int/publications/i/ item/9789241572408

15. Turner, P. J., et al. (2024). Updated grading system for systemic allergic reactions: Joint statement of the World Allergy Organization Anaphylaxis Committee and Allergen Immunotherapy Committee. World Allergy Organization Journal, 17, 100876. https://doi. org/10.1016/j.waojou.2024.100876

16. FAO & WHO. (2022). Risk assessment of food allergens – Part 2: Review and establish threshold levels in foods for the priority allergens (Food Safety and Quality Series No. 15). https://doi.org/10.4060/cc2946en

17. Food Regulation. (n.d.). Overarching strategic statement food regulatory system. https:// www.foodregulation.gov.au/resources/ publications/overarching-strategic-statementfood-regulatory-system

18. Food Regulation. (n.d.). Model food provision - Annexure A Sections 14 and 15. https://www. foodregulation.gov.au/resources/publications/ food-regulation-agreement-fra

19. Australia New Zealand Food Standards Code. (2024). Standard 1.2.3 – Information requirements – Warning statements, advisory statements and declarations (F2024C01143). https://www.legislation.gov.au/F2015L00397/ latest/text

20. Food Regulation. (n.d.). Model food provision - Annexure A. Section 22. https://www. foodregulation.gov.au/resources/publications/ food-regulation-agreement-fra

21. Ludlow, K. (2009). The readiness of Australian food regulation for the use of nanotechnology in food and food packaging. Monash University Law Review, 14.

22. Food Regulation. (n.d.). Model food provision - Annexure A. Section 11 and 18 (1)(f). https:// www.foodregulation.gov.au/resources/ publications/food-regulation-agreement-fra

23. Edwards, A, NSW Food Authority, 2025, Oral Presentation ‘A model for assessing allergen labelling compliance’, FAMS 2025, retrieved 06/08/2025 https://allergenbureau.net/wpcontent/uploads/2025/06/Day_3_Session_5ALAN_EDWARDS.pdf

24. Turner, P. J., et al. (2021). Peanut can be used as a reference allergen for hazard characterization in food allergen risk management: A rapid evidence assessment and meta-analysis. Journal of Allergy and Clinical Immunology: In Practice, 10(1), 59-70. https://doi.org/10.1016/j.jaip.2021.08.008

25. Allergen Bureau. (2025). Australia New Zealand consensus statement on best practice allergen management (Version 1). https://allergenbureau.net/wp-content/ uploads/2022/04/P00001177_NAC_Food_ Allergy_Management_Consensus_Statement_ FA_WEB.pdf

Jasmine Lacis-Lee is the Director Food Science Centre at Merieux NutriSciences AQ and President of The Allergen Bureau. Simon Brooke-Taylor is a regulatory affairs consultant, a member of the VITAL Scientific Expert Panel (VSEP) and has been involved in the development of VITAL since its inception. f

‘Mind the W’: bridging gaps in the production and supply of safe leafy vegetables

Leafy vegetables are a cornerstone of healthy diets, known for their rich nutritional profile and versatility in dietary options. Increasing the consumption of leafy vegetables plays an important role in both food security and public health. However, the very nature of leafy vegetables, which are often consumed raw or with minimal processing, are grown near the soil, and possess intricate surfaces, renders them inherently susceptible to microbial contamination. Recognising these vulnerabilities, robust microbial food safety risk management is not merely a regulatory obligation but a critical imperative for all stakeholders in the leafy vegetable supply chain.

This article considers key microbial risk factors and outlines comprehensive management strategies, emphasising the ‘Mind the W’ framework, a proactive approach to ensuring the safety of leafy vegetable products. This framework was developed as part of the Safe Leafy Veg program, co-funded by Hort Innovation and the NSW Government, and supported by the industry.

The ‘Mind the W’ framework: a holistic approach

to risk management

Ensuring the microbial safety of leafy vegetables requires a multifaceted and integrated approach that addresses potential

contamination points throughout the entire production and postharvest operations. Effectively communicating scientific knowledge and translating it into best practice remains a persistent challenge in food safety systems. The proposed framework is specifically designed to simplify and streamline communication, using clear and accessible language to maximise the likelihood of best practice adoption by leafy growers and processors (Figure 1).

The ‘Mind the W’ framework offers a structured yet flexible methodology, categorising critical risk areas under seven key ‘Ws’:

• Water-preharvest and postharvest

• Waste from animal operations

• Wildlife and animal incursions

• Wind from animal operations

• Weather extremes

• Washing and sanitisation

• Workers’ health and hygiene. This framework is based on the understanding that these areas are interconnected, necessitating a holistic strategy where controls in one area complement and reinforce those in others. Effective risk management is not about isolating these factors but rather understanding their interplay and implementing a synergistic suite of preventative controls. Each ‘W’ represents a potential vulnerability, and a failure to address any one can compromise the entire food safety system.

Water

Water represents one of the most significant conduits for microbial contamination. Surface water sources such as rivers and creeks are commonly used for irrigation (Figure 2). Contaminated surface water, particularly when applied through overhead irrigation, can directly introduce a wide array of human pathogens to crops (Figure 3). Sources of contamination for horticultural water are diverse, including runoff laden with animal faeces, discharge from septic systems, and the presence of wildlife in water bodies. Pathogens can persist in water and adhere to plant surfaces, posing a direct threat to human health upon consumption. Effective water management strategies begin with a rigorous source water assessment. Surface water quality deteriorates in the summer months and after heavy rainfall or flooding events. Growers should regularly test their water sources (eg. rivers, ponds, borewells) to understand their microbial profile and potential for contamination. Adherence to strict water quality standards is paramount; for instance, irrigation water for leafy vegetables should meet specific microbial criteria, such as E. coli levels below 100 colony-forming units (CFU) per 100mL, as per quality assurance guidelines. The probability of pathogen detection increases with the increase in E. coli population

(>100 CFU/100mL) in surface water. Comprehensive monitoring programs with routine testing schedules are essential for tracking water quality fluctuations. Beyond testing, proactive measures like managing sediment in surface water, which can harbour and protect microorganisms, are crucial. Overhead irrigation of leafy vegetables within 48 hours of harvest requires water quality that is closer to potable. Where feasible in some crops, transitioning from overhead irrigation to methods like drip or subsurface irrigation minimises direct contact of water with the edible portions of the plant. For high-risk water sources, treatment options such as filtration, UV treatment, or controlled chlorination or ozonation may be necessary to reduce microbial loads.

Waste from animal operations

The use of organic soil amendments,

particularly animal faecal waste, presents a considerable risk if not managed correctly. Contaminated faecal material, whether applied as raw manure or inadequately composted products, can introduce pathogens to the soil and subsequently to crops. Pathogens such as E. coli and Salmonella can survive in the soil for extended periods, leading to direct contamination through splash, dust, or indirect transfer via equipment. Mitigation focuses on strict protocols for composting and application of these amendments, with thorough microbiological risk assessment. Proper composting methods, involving controlled temperature and turning regimens, are critical to achieving pathogen reduction. Validated composting processes that reach specific time-temperature combinations are essential. All soil amendments, even composted materials, must be stored and handled appropriately to

prevent cross-contamination with crops, equipment, or water sources. Documentation of the source, treatment, and application dates of all soil amendments is vital for traceability and risk assessment.

Wildlife and animal incursions – uncontrolled contamination sources

The presence of wildlife and domestic animals in or near leafy production areas represents an uncontrolled source of microbial contamination. Animals, through their faeces, can introduce a variety of pathogens directly onto crops or into the soil. Postharvest livestock grazing in or near fields can also lead to significant contamination risk for subsequent crops to be grown.

To mitigate this risk, exclusion measures are paramount. Physical barriers such as fencing and netting can deter larger animals, while rodent control programs address smaller pests. Habitat management is also crucial; removing attractants like food waste, standing water, and overgrown vegetation around fields and facilities reduces the likelihood of animal presence. Growers must conduct diligent pre-harvest field assessments, visually inspecting for signs of animal intrusion and fresh faecal matter. Any contaminated areas necessitate the establishment of harvest exclusion zones. Furthermore, managing livestock activities, preventing grazing near leafy fields, and controlling runoff from adjacent animal operations are vital. Finally, thorough worker training in identifying and reporting signs of animal intrusion ensures a proactive response to potential contamination.

Animal operations – airborne contamination

Wind is an often-underestimated vector for microbial contamination, particularly when leafy vegetable production areas are in proximity to intensive livestock operations such as feedlots, poultry farms or dairies. Pathogen-laden dust and aerosols originating from animal faeces or dry manure piles can be carried

Figure 1: Mind the W— a risk communication and management framework proposed for adoption by the leafy vegetable industry.

by wind over significant distances, settling on growing crops or entering open packing facilities. This airborne transfer bypasses many traditional control measures, posing a unique challenge.

Mitigation strategies for windborne contamination primarily focus on strategic selection of location and the establishment of physical barriers. Growers should prioritise growing leafy greens in locations geographically distant from highrisk animal operations. Establishing and maintaining adequate physical separation through buffer zones between fields and animal facilities, including areas where animal waste is stored, are crucial. The strategic planting of perennial windbreaks (eg. trees, shrubs) can significantly reduce the impact of wind-borne dust and aerosols.

Weather extremes –exacerbating pathogen transfer

Extreme weather events (eg. heavy rainfall, flooding, dust storms or bushfires) and other natural disasters can severely compromise food safety. Flooding poses an immediate risk, as contaminated water from diverse sources, including manure lagoons, septic systems, and fields with high wildlife activity, can inundate growing areas and even processing facilities. Such events facilitate the widespread transfer of pathogens, rendering affected crops unsafe for consumption. Similarly, heavy rainfall can lead to increased runoff and splash contamination, dispersing pathogens across fields. Conversely, prolonged drought conditions can result in increased dust, which, if contaminated with faecal matter, can become an airborne vehicle for pathogen dissemination.

Effective management requires pre-emptive planning, including the development of robust emergency response plans for weather events. These plans should detail post-flood assessment protocols, including visual inspections and microbial testing of soil and produce. Establishing clear exclusion zones

for harvesting crops from flooded areas is critical. Furthermore, comprehensive documentation of weather events and their potential impact on specific fields is essential for risk management. Infrastructure resilience, such as improved drainage systems and field layouts designed to minimise flood impact, can also significantly reduce risk.

Washing and sanitisation – preventing crosscontamination

Washing and sanitisation steps are critical in postharvest handling, but if not managed, they can also inadvertently become sources of cross-contamination (Figure 4). Inadequate sanitiser concentration or insufficient replenishment of wash water can allow pathogens from a few contaminated leaves to spread to an entire batch of otherwise clean produce. Biofilm formation in wash systems, where microorganisms can adhere to surfaces and resist sanitation, is another significant challenge. The complex, often wrinkled surfaces of leafy greens make effective pathogen removal particularly difficult.

Therefore, stringent control of wash water quality is essential. Only potable water (eg. E. coli < 1 CFU/100 mL) should be used for the wash step. The selection and management of approved sanitisers (eg. chlorine,

peracetic acid) are critical, requiring careful attention to their efficacy, optimal concentration, and factors affecting their performance, such as pH, organic load, and temperature. Protocols for sanitiser concentration monitoring, timely water replenishment and proper management of recirculated wash systems are crucial to prevent the build-up of microbial loads. These protocols should allow increasing sanitiser concentrations and water replenishment rates when higher microbial and organic loads are expected on leafy vegetables due to extreme weather conditions such as heavy rainfall and dust storms. Furthermore, robust cleaning and sanitisation programs for all washing, sorting, and packing equipment are vital to prevent biofilm formation. All washing and sanitisation processes should be validated and verified to ensure their proven efficacy in pathogen reduction.

Workers’ health and hygiene

Human handling is a key point of potential contamination in leafy vegetable production and postharvest handling. Ensuring that all workers are in good health, understand the risks they may pose to food safety, and adhere to strict hygiene practices is essential for minimising microbial hazards. This includes regular health screening,

Figure 2: On-farm dam used for storing irrigation water, generally pumped from surface water sources such as rivers and creeks.

proper handwashing techniques, access to clean sanitation facilities, and the use of appropriate protective clothing. Ongoing training and a culture of accountability further empower workers to take ownership of their role in maintaining food safety. By prioritising worker health and hygiene, the framework supports a proactive approach to preventing contamination and ensuring a safer supply of leafy vegetables.

Implementing the ‘Mind the W’ framework through the Safe Leafy Veg program

The microbial safety of leafy vegetables is a complex challenge, yet one that can be effectively managed through diligence and adherence to evidence-based best practice. The ‘Mind the W’ framework provides a clear and actionable guide for addressing the seven critical risk areas. It is abundantly clear that no single control measure is sufficient. This integrated system ensures that multiple layers of protection are in place throughout the production and postharvest chain, significantly reducing the likelihood of microbial contamination. By embracing these principles, we can protect public health, maintain consumer confidence, and ensure the continued enjoyment of safe and nutritious leafy vegetables.

Dr Sukhvinder Pal (SP) Singh is a Senior Research Scientist at the NSW Department of Primary Industries and Regional Development (NSW DPIRD) and leads the Safe Leafy Veg project as part of the Fresh Produce Safety and Traceability program.

Dr Craig Shadbolt is a Principal Research Scientist at the NSW DPIRD with extensive expertise in foodborne illness investigations and risk assessment.

Dr David Cusack is the Manager of Food Standards and Programs at the NSW DPIRD. He is currently chairing the Horticulture Standards Implementation Working Group.

Dr Mark Turner is Professor of food microbiology from the School of Agriculture and Food Sustainability at

The University of Queensland. He is a key collaborator on the Safe Leafy Veg project, contributing genomics insights to pathogen transmission.

Acknowledgement

This project (VG22002) has been funded by Hort Innovation using the vegetable research and development levy and funds from the Australian Government, as part of the Vegetable Investment program. More information on the fund and strategic levy investment can be found at: https://www.horticulture.com.au/

For further information on the Safe Leafy Veg program, contact Dr S.P. Singh at: sp.singh@dpird.nsw.gov.au or 0420 593 129. f

Figure 3: Overhead sprinkler irrigation in a baby spinach production field.
Figure 4: Washing and sanitisation of mixed-leaf salad.

Convention Partners 2025

Use of sound vibrations to accelerate low-temperature food drying

Drying is one of the oldest and most widely used methods for food preservation. However, it is also one of the most energyintensive, accounting for nearly a quarter of total industrial energy use in the food industry. While lowtemperature drying methods preserve sensitive nutrients and structural quality, their widespread use has been constrained by slow drying rates and high operational costs. My research aimed to address this challenge by developing a novel hybrid drying system that uses sound vibrations (ultrasound) and infrared radiation to significantly accelerate the drying process without compromising product quality.

Ultrasound refers to high-frequency sound waves, typically above the range of human hearing (>20kHz), which can induce mechanical effects such as vibration and cavitation when transmitted into a medium. In food processing, ultrasound is often used to enhance heat and mass transfer. Infrared (IR) radiation, on the other hand, is a form of electromagnetic energy that transfers heat efficiently by direct absorption at the product surface, particularly effective for water-rich materials like fruits and vegetables. When used together, these two technologies can synergistically accelerate drying while operating at relatively low temperatures.

Using COMSOL Multiphysics® software, we simulated the resonant behaviour of an aluminium drying plate and strategically positioned five ultrasonic horn-transducer assemblies (which generate the sound vibrations) at the antinodes points of maximum displacement to amplify vibration across the plate surface. This design allowed us to overcome a fundamental limitation of conventional airborne ultrasound (where sound waves pass through air and reach to food surface), which

typically suffers from low energy transfer efficiency (~20%) due to a mismatch between the emitter and air. With our direct-contact system, we achieved an energy transmission efficiency of 93.5%. We paired the ultrasonic sono-plate with an IR radiation source to further accelerate moisture removal. Royal Gala apple slices were used as the model product, dried at near-freezing temperatures (-5 to 5°C), under various ultrasound and IR power combinations. The best-performing setup, ultrasound at 100W combined with IR at 200W, achieved a 54.7% reduction in drying time compared to the control, which had no ultrasound or IR application. Importantly, quality analysis showed that this enhanced drying did not come at the cost of product quality. The colour, microstructure, antioxidant activity, and total polyphenol content of the dried apples were all comparable to those obtained using vacuum freeze drying, widely regarded as the gold standard for quality retention in dried foods. In particular, scanning electron microscopy revealed that samples dried with the ultrasound-IR combination retained porosity and structural integrity, which are the key indicators of rehydration potential and texture preservation.

The results of this study highlight

the practical potential of combining sound and light to make lowtemperature drying more efficient, scalable, and accessible. This approach is especially relevant for the drying of high-value or heatsensitive products such as functional foods, medicinal plants, or minimally processed snacks. With industrial energy costs and sustainability targets increasingly in focus, innovations like this can support the transition to more efficient and low-impact food processing technologies. Looking ahead, the next phase of this research will involve economic feasibility assessments and pilot-scale testing across diverse food matrices. We are also exploring design adaptations for continuous processing, which could enhance energy uniformity and throughput. Ultimately, our goal is to offer the industry a robust, qualitypreserving alternative to traditional high-heat drying.

Nikunj Naliyadhara is a PhD scholar, Dr Jayashree Arcot is Professor, and Dr Francisco Trujillo is Senior Lecturer. All are in the School of Chemical Engineering at University of New South Wales (UNSW), Sydney. Their poster won the AIFST 2025 Research Poster Competition and is available here: https://tinyurl.com/ ynmy8r5m

Application of berry fruits to improve oxidative stability, preserve flavour and extend shelf life of processed meats

Words by Zubayed Ahamed, Dr Roger A. Stanley, Dr Md Saifullah and Dr Robert A. Shellie

Ready-to-eat (RTE) meats are a fast-growing category in Australia, offering convenience and value addition. However, lipid oxidation remains a major barrier to quality and consumer acceptance.1 Oxidation generates volatile compounds responsible for warmedover flavour (WOF), a key driver of consumer rejection.1 Traditionally, synthetic antioxidants such as BHT and BHA have been used to mitigate these changes. While effective, they are increasingly being avoided by consumers seeking clean-label alternatives. This research explores the potential of polyphenol-rich second-grade berries (raspberry, blueberry, and strawberry) as natural antioxidant ingredients to stabilise flavour in sous-vide and retortprocessed meats.

Meat is rich in polyunsaturated fatty acids, which are highly prone to autooxidation. High-temperature processing accelerates oxidation by disrupting membranes, releasing pro-oxidants, and triggering chain reactions that reduce shelf life.2

Synthetic antioxidants have long been applied, but consumer preference is shifting towards natural and sustainable ingredients. Berries are rich in polyphenols, flavonoids, and anthocyanins – compounds with strong antioxidant potential. Using second-grade berries also provides a sustainable pathway to valorise otherwise underutilised produce. Previous studies have shown that berry extracts can inhibit lipid and protein oxidation in cooked meats.3,4 However, little research has focused on their stability under retort conditions or their effect on flavour quality in shelf-stable products. This study addresses that gap. The overall study approach is shown in Figure 1.

Beef patties were prepared with freeze-dried berry powders (0.5–2%) and compared against a BHT control and untreated samples. Products were cooked by sous vide and retort

processing. Antioxidant capacity was assessed using TPC, DPPH, FRAP, and TBARS assays. Flavour changes were evaluated by monitoring volatile markers via SPME-GC-MS and taste attributes were measured using an electronic tongue system.

Berry antioxidants remained stable under high-temperature retort conditions. Even at 1% inclusion, patties showed significantly lower TBARS values (up to 35% reduction) compared with controls. Electronic tongue profiling indicated no adverse effect on taste, while colour and appearance remained unchanged. These findings confirm that berry-derived antioxidants can enhance oxidative stability without compromising sensory quality.

This study demonstrates that second-grade berry powders can effectively extend shelf life and flavour quality in RTE meats. The outcomes align with consumer demand for natural, clean-label solutions while supporting sustainability through the use of surplus or downgraded fruit. For industry, this presents an opportunity to replace synthetic antioxidants with a functional, marketable ingredient. Challenges remain in scaling up application, managing costs of berry supply, and validating effects across different meat systems. Furthermore, consumer sensory testing is essential to confirm flavour acceptance and

market potential.

Pilot-scale trials under commercial conditions are recommended to build on these promising results. This approach provides a clean-label, sustainable strategy for the meat industry.

References:

1. Parvin, R., Zahid, M. A., Seo, J. K., Park, J., Ko, J. H., & Yang, H. S. (2020). Influence of Reheating Methods and Frozen Storage on Physicochemical Characteristics and WarmedOver Flavour of Nutmeg Extract-Enriched Precooked Beef Meatballs. Antioxidants, 9(8).

2. Sampaio, G. R., Saldanha, T., Soares, R. A. M., & Torres, E. A. F. S. (2012). Effect of natural antioxidant combinations on lipid oxidation in cooked chicken meat during refrigerated storage. Food chemistry, 135(3), 1383-1390.

3. Muzolf-Panek, M., Waskiewicz, A., Kowalski, R., & Konieczny, P. (2016). The effect of blueberries on the oxidative stability of pork meatloaf during chilled storage. Journal of Food Processing and Preservation, 40(5), 899-909.

4. Ganhao, R., Morcuende, D., & Estevez, M. (2010). Protein oxidation in emulsified cooked burger patties with added fruit extracts: Influence on colour and texture deterioration during chill storage. Meat Science, 85(3), 402-409.

Zubayed Ahamed is a PhD student.

Dr Roger A. Stanley is Professor of Food Science.

Dr Md Saifullah is a Research Fellow.

Dr Robert A. Shellie is Professor in Food and Nutrition.

All are at the Tasmanian Institute of Agriculture, at the University of Tasmania.

Their poster was runner-up in the AIFST 2025 Research Poster Competition and is available here: https://tinyurl.com/yuxujyvc

The evolving plant-based landscape in Australia: trends, challenges and opportunities

Diet plays a crucial role in human well-being. It is a modifiable risk factor that influences human and planetary health. As consumers become increasingly aware of the impact of their food choices on both their health and the environment, the popularity of plant-based eating continues to grow.

Plant-rich diets, consisting of whole grains, legumes, vegetables, fruits, nuts, and seeds, have gained prominence due to a growing body of evidence highlighting their benefits. These diets are associated with a reduced risk of chronic conditions such as cardiovascular disease, type 2 diabetes, and colorectal cancer.1,2 They also contribute to a lower environmental footprint by reducing greenhouse gas emissions and demands on natural resources.

The shift toward more plantbased eating is driven by multiple factors. Along with health concerns and awareness of the environmental impact of food production, ethical considerations and the increasing availability and affordability of plantbased food options are additional driving factors. This trend is evident in Australia, where approximately 21% of adults report reducing their meat consumption or following a flexitarian diet.3,4 Australians are increasingly seeking alternatives that align with their values and lifestyle.

In response, the food industry has acted quickly. From 2019, manufacturers expanded and reformulated product ranges to meet rising consumer interest, and supermarket shelves saw a significant increase in the availability of plantbased products from international and domestic brands, from meatfree burgers and sausages to dairy alternatives and plant-based ready meals. While the initial enthusiasm

and curiosity for these products was strong, the market has since experienced a shift.

Although awareness of the benefits of plant-rich diets has continued to grow, consumer perceptions regarding taste, texture, and overall value of these products have been identified as key barriers to repeat purchases of plant-based products. Many products were seen as falling short in flavour or mouthfeel, overly processed, or too expensive compared to traditional animal-based options. Persistent scepticism about sensory appeal and nutritional value has limited consumer loyalty, leading to reduced demand, prompting some companies to scale back or reformulate their plant-based offerings to better meet consumer expectations.

Reflecting these shifts, the Grains and Legumes Nutrition Council (GLNC) recently published its latest plant-based report (based on data collected in 2024). The audit reported a 32% decrease in the number of plant-based products available in Australian supermarkets since 2022. This shift reflects a more competitive, mature market where only products that deliver on nutrition, flavour, price and sustainability credentials are positioned to have greater

acceptance from consumers. Despite the reduction in product numbers, the plant-based category has shown promising progress. Health remains a leading driver of consumer choices, prompting many food manufacturers to formulate and reformulate their products to enhance their nutritional profiles. Fortification of plant-based products with key nutrients, such as iron, zinc and B vitamins, has helped address common nutrient gaps in plant-based diets. The proportion of fortified plant-based meat alternatives increased by 80% over two years between 2022 and 2024 (Figure 1). Similarly, the proportion of plant-based milks fortified with calcium rose by 16% from 2022, now representing 86% of all plantbased milks. Fortification not only supports essential nutrient needs but also offers added health benefits associated with plant foods. Protein continues to be a significant factor in food purchasing decisions. To meet consumer expectations, many plant-based products are made from soy or pea isolates, both of which increase the protein content and nutritional value of products, but also contain all essential amino acids and offer good digestibility. Between 2022 to 2024, the proportion of plant-

based meat alternatives using protein isolates increased by 13%, although the variety of protein sources has decreased.

The GLNC audit provides a timely snapshot of the evolving plantbased sector. While overall product availability has declined, there have been positive signs of a more strategic and responsive approach by manufacturers. Fortification has increased, protein content is strongly highlighted, and some brands have embraced clearer messaging around sustainability and health.

These changes reflect a more nuanced, deliberate approach to product development, with companies actively responding to consumer feedback. As the market matures, ongoing improvements in the quality, affordability and nutritional value of plant-based products will require continued collaboration across the food system. This includes staying informed with the latest research, aligning with best practices, learning from international organisations, and ensuring

Figure 1: Proportion of plant-based meat alternatives fortified with different vitamins and minerals from 2022 to 2024.

transparent and consistent labelling and regulation.

A collaborative, innovation-focused approach will be critical to creating products that align with broader health and sustainability goals.

To read more about the most recent GLNC plant-based audit, visit https://www.glnc.org.au/glnc-plantbased-report-2025/

References

1. Musicus A, Wang D, Janiszewski M, Eshel G, Blondin S.A, Willett W, et al. (2022) Health and environmental impacts of plant-rich dietary patterns: a US prospective cohort study. The Lancet Planetary Health, 6(11):892–900. doi. org/10.1016/S2542-5196(22)00243-1

Australia’s Leading Trade Event for Food Processing, Packaging and Innovation.

2. Orlich M.J, Singh P.N, Sabaté J, Fan J, Sveen L, Bennett H, et al. (2015) Vegetarian Dietary Patterns and the Risk of Colorectal Cancers. JAMA Internal Medicine;175(5), 767. doi. org/10.1001/jamainternmed.2015.59

3. Food Frontier.(2024) The Food Frontier Consumer Survey 2024. [updated 2024; cited 2025 Jun 17]. Available from: https://www. foodfrontier.org/resource/food-frontierconsumer-survey/

4. YouGov (2023) World Food Day: What are Australia’s major dietary preferences – and most favourite cuisines? [reviewed 2023 October 13; cited 2025 Jun 17]. Available from: https://au.yougov.com/consumer/ articles/47583-world-food-day-australiamajor-dietary-preferencesmost-favouritecuisines-2023

Theresa Pham is Nutrition Manager at Grains and Legumes Nutrition Council (GLNC). f

FOOD FILES

Why we struggle to eat less meat – and what can help

Switching to more plant-based diets is important for fighting climate change, but it’s not easy, especially in countries such as Australia and Denmark, where meat is a big part of the culture. This study looked at what makes people more or less likely to eat plant-based meals.

Researchers surveyed 592 adults who regularly eat meat, asking about their attitudes toward food. They found that people who strongly believe meat is the “main part” of a proper meal tend to eat fewer plant-based meals. This mindset was common in both countries and was linked to lower rates of plant-based eating.

However, people who were more familiar with plant-based meals were less likely to hold this meat-focused view and to eat more plant-based meals as a result. Fear of trying new foods (food neophobia) also made people less likely to eat plant-based foods, especially in Denmark.

Interestingly, being more reflective or thoughtful didn’t seem to affect people’s eating habits.

Bottom line: The belief that meat is essential to a “real” meal is a major

barrier to eating more sustainably. Helping people become more familiar with plant-based meals and reducing the fear of new foods could be key to encouraging greener eating habits.

Source: Rao R, Liem DG, Wang QJ. Understanding the barriers to plant-based dietary change: The role of meat-centric meal perception among adults in Australia and Denmark. Appetite, Vol. 215, 1 November 2025, 108240

Red alert: enhanced detection of ferric oxide in chilli powder using multimodal analytics

Food powders are commonly accessible to consumers, yet their vulnerability to intentional adulteration with chemicals or additives presents a serious concern for food safety. While often motivated by economic gain, such adulteration can also be malicious and potentially threaten public security. Well-known documented cases include the adulteration of food powders with substances such as starch, curry powder, wheat gluten and turmeric.

Vignesh and co-authors highlight that chilli powder – a staple spice in global cuisines – is frequently subject to adulteration, posing considerable health risks to

consumers. A prevalent adulterant, ferric oxide red, is particularly difficult to detect through visual inspection alone. To combat this issue, the authors employed multiple analytical methods to identify ferric oxide red in chilli powder. Samples collected from various regions were deliberately adulterated with differing concentrations of ferric oxide red. Analytical techniques, including Fourier Transform Infrared (FTIR) Spectroscopy, Raman Spectroscopy and Ultraviolet–Visible (UV–Vis) Spectroscopy, were used for detection.

The authors identified via FTIR analysis characteristic peaks of chilli powder at 1385 cm-1, 1600cm-1, and 2935cm-1, while ferric oxide red exhibited distinct peaks at 460cm-1 and 540cm-1. Raman spectra showed peaks at 260cm-1, 615cm-1, and 1315cm-1 for chilli powder, and at 225cm-1, 306cm-1, and 670cm-1 for ferric oxide red. UV–Vis spectra revealed an absorption band at 478nm for ferric oxide red. Elemental mapping further differentiated between adulterated and pure samples. In addition, multivariate statistical tools such as Principal Component Analysis (PCA) and

Soft Independent Modelling of Class Analogy (SIMCA) were effectively used to distinguish adulterated from unadulterated samples. The study demonstrated the effectiveness of combining advanced spectroscopic techniques with robust statistical modelling, particularly DD-SIMCA, for the accurate detection of ferric oxide adulteration in chilli powder.

The study’s scope will be broadened to identify a wider range of common adulterants in spices and other food products. Additionally, the development of portable, userfriendly devices for on-site testing will facilitate rapid and accessible detection. While the author’s current study focuses on ferric oxide adulteration in chilli powder, upcoming research will expand target adulterants, enhancing detection capabilities, and optimising methods for field deployment, ultimately supporting more robust food safety monitoring across the supply chain.

Source: Vignesh T, Selvakumar D and Jayavel R (2025) Detecting ferric oxide adulteration in chilli powder: a multimodal analytical approach for enhanced food safety. Microchemical Journal 208, 112332.

Why people eat or avoid meat and how it shapes their choices

A study of 4,447 Swiss adults investigated how motivations for and against eating meat relate to different forms of meat engagement, including meat consumption, preferences, dietary identity and reduction goals.

Meat-eating motives, such as taste or believing meat is natural, were strongly linked to higher consumption and stronger identification as a meat eater. Vegetarian motives, such as health or environmental concerns, were instead tied to lower meat engagement and greater likelihood of setting reduction goals. Notably, eating motives best predicted actual consumption and identity, while avoidance motives were strongest predictors of reduction intentions.

Taste was the strongest driver, shaping preferences and identity beyond general eating motives. Disgust was the most influential aversive factor for meat reduction,

associated with lower consumption and weaker identity. Environmental concerns uniquely promoted daily reductions and meat reduction goal setting. Social influences had a paradoxical effect - perceiving meat as ‘normal’ related to lower engagement, but social pressure to avoid meat sometimes increased engagement.

Distinct motivations for and against eating meat influence behaviour, identity and reduction efforts differently. Strategies to shift diets may need to address both approach motives (eg. enhancing taste of plant-based foods) and avoidance motives (eg. emphasising environmental impact).

Source: Trenkenschuh, M., Graça, J., & Hopwood, C. J. (2025). Associations between motivations for and against eating meat with four types of meat engagement. Appetite, 108237.

Consumer expectations of protein sources for meat alternatives

With growing consumer demand for meat alternatives, understanding consumer expectations of different protein sources is an important area of research. A recent study published in Appetite examined the consumer

expectations of some promising protein sources for meat alternatives, including legumes (faba bean, soy, peas, and lentils), cereals (rice and oats), nuts (almond), tubers (potato), oilseeds (rapeseed and sunflower), insects (crickets), cultured beef, chicken eggs and algae.

In this online survey, 1,953 meateating participants from across Europe evaluated the 14 protein sources for meat alternatives on the following parameters: expected taste, expected healthiness, and expected environmental friendliness. The participants also completed a survey on their personal beliefs and attitudes, which was used to quantify their food neophobia, meat commitment and meat alternative rejection. Lastly, they completed a survey on their frequency of consuming meat, traditional meat alternatives (eg. tofu, falafel) and meat-like meat alternatives.

Eggs, potatoes, rice and peas were identified as the most promising protein sources for best consumer expectations and acceptance. Algae and crickets had low expected taste ratings, cultured beef and crickets had low expected health ratings,

and soy, cultured beef and crickets had low environmental friendliness ratings. Higher food neophobia and meat alternative rejection scores were associated with reduced consumption of traditional and meatlike meat alternatives, while people with higher meat commitment scores were more likely to reject traditional meat alternatives.

For the food industry, these findings highlight both the opportunities and challenges of developing meat alternatives. Eggs, potatoes, rice and peas are highly accessible, familiar, and have optimal consumer expectations, although some are lacking in protein quality. Novel protein sources, such as algae, insects and cultured meat, may require more consumer education before they are widely accepted. As meat alternatives continue to rise in popularity, accounting for consumer expectations is key to developing successful products.

Source: Pronk K, Etter B, Michel F, Siegrist M (2025) Consumer acceptance of different protein sources for meat alternatives: a multinational study. Appetite 215; 108246.

Are your plastic food containers serving up microplastics?

We rely on plastic containers to store leftovers, pack lunches and keep

food fresh. But when those plastics go into the dishwasher, they may be releasing something you do not want anywhere near your dinner –microplastics.

In a recent study, scientists put everyday food plastics, such as takeaway boxes, lunch containers and utensils, through a regular dishwasher cycle. The results? Each wash could release up to around 920,000 tiny plastic particles into the water system. Over a year, that adds up to around 33 million particles from just one household.

These microscopic fragments (micro- and nanoparticles) are far too small to see, but they can travel through wastewater pipes, into treatment plants, and eventually back into the environment. And since plastics have been found in seafood, fresh produce, and even salt, what leaves your dishwasher today could circle back onto your plate tomorrow. Different types of plastics behaved differently. For example, common food container plastics such as polypropylene and polyethylene tended to shed larger pieces, while PET (commonly used for drink bottles) and nylon released a mix of small and large particles.

The good news – compared with other microplastic sources, such as

synthetic clothing in the laundry –dishwashers are a relatively small contributor. However, this research is a first step in understanding how our everyday kitchen habits may add to the global microplastic story.

Source: Okoffo ED, Tscharke BJ, Thomas KV (2025) Release of micro- and nanosized particles from plastic articles during mechanical dishwashing. ACS ES&T Water 5 (6), 2870-2881, https://doi.org/10.1021/acsestwater.4c00768.

Dr Djin Gie Liem is Associate Professor, Dr Andrew Costanzo is Senior Lecturer, Dr Yada Nolvachai is a Post Doctoral Fellow and Simone Lewin is a Research Fellow. All are at CASS Food Research Centre, School of Exercise and Nutrition Sciences, Deakin University.

Dr Dan Dias is Senior Lecturer at CASS Food Research Centre and Academic Investigator at the ARC Training Centre for Hyphenated Analytical Separation Technologies (HyTECH). f

Toxigenic fungi: a primer

The Kingdom Fungi is a diverse group of free-living, unicellular and multicellular, eukaryotic organisms. There are over 140,000 known species of fungi, and they grow and survive in a broad range of ecosystems, including extreme environments.

Over the past 30 years, our understanding of fungal species, taxonomy, diversity and genetics has grown because of access to improved molecular and bioinformatics tools. This has resulted in expansion from four to seven, eight, and possibly eighteen major phyla, reflecting their diverse characteristics and evolutionary relationships.1

For the food scientist, fungi can be classified into three major groups: multicellular filamentous moulds; single-celled microscopic yeasts; and macroscopic filamentous fungi, such as mushrooms and toadstools.

Importance of fungi

Saprophytic fungal species are found in diverse environments, contributing to the decomposition of organic matter and nutrient cycling. Other species are responsible for causing fungal diseases in plants and crops,

as well as causing animal and human illnesses impacting mainly the skin and respiratory system.

Humans have also harnessed fungi in the production of economically important metabolites that are pharmaceutically useful – such as in antibiotics, psychoactive substances, statins and enzymes – as well as for use as foods or in food production. There are around 2,200 species of mushrooms that can be safely consumed, and around 100 species that are toxic to humans.2

Specific microscopic fungal species are used to ferment sugars to produce wine, cider, and beer, leaven doughs to create bread, ferment olives, and work symbiotically with bacteria to produce selected mouldripened cheese.

However, a subset of these fungi presents issues for agriculture and the food industry because they produce toxigenic metabolites, known as mycotoxins. Mycotoxicoses caused by agriculturally important fungal toxins were initially recognised as a cause of animal diseases, and a long period elapsed before their significance to human health was appreciated.3

History of mycotoxins

Toxigenic fungi and mycotoxins are thought to have become significant when early hunter-gatherers switched to cultivating crops, especially grains, and storing them across seasons. This provided an environmental niche for fungi to exploit and produce toxic metabolites.

The plant pathogen Claviceps purpurea has been recognised since ancient times for its capacity to produce mycotoxins (ergot alkaloids) in rye. As early as 600 BCE, a description on an Assyrian tablet made reference to a noxious pustule in the ear of grain 4 Contaminated rye resulted in thousands of deaths in Europe during the Middle Ages. C. purpurea infects over 400 species of plants, including grasses and economically significant crops such as rye, wheat, barley, millet and oats. But it wasn’t until the early 1960s that the presence of mycotoxins attracted significant attention from the scientific community. This followed the death of 100,000 turkey poults in England. The incident was traced to contaminated feed, which contained peanut meal from which Aspergillus flavus was isolated.

Mycotoxin Description

Aflatoxins

Aflatoxins are naturally occurring metabolites produced by Aspergillus flavus and A. parasiticus which colonise cereal grains, legumes, tree nuts, rice seed, and spices during harvest, storage, and/or transit.

Aflatoxins are among the most studied mycotoxins globally, with eighteen different types of aflatoxins recognised, including aflatoxin B1, B2, G1, and G2. The toxins can also be found in the milk of animals fed aflatoxin contaminated feed, in the form of aflatoxin M1 and M2 (derivatives of B1 and B2).

Consumption of aflatoxin contaminated food and feed has been linked to several diseases including aflatoxicosis in humans, birds, fishes and domestic livestock.

Aflatoxins are potent carcinogens, linked to the development of liver cancer in humans. Long-term, low-level exposure can also impair immune function and contribute to the development of chronic liver disease. The International Agency for Research on Cancer (IARC) has classified B1 and its metabolite M1 as Group 1 carcinogens, stressing their strong link to hepatocellular carcinoma in humans.

Ochratoxin

Patulin

Zearalenone

Ochratoxins are secondary metabolites of Aspergillus spp (including A. ochraceus) and Penicillium spp. and found in grains (wheat, wheat bran, oats, barley), wine, and coffee beans. Types include ochratoxin A, B, and C.

Ochratoxin A is the most prevalent toxin and is classified as a Group 2b potential human carcinogen by the IARC, linked to renal disease and cancer.

Patulin is produced by species of Penicillium (P. expansum), Aspergillus, Byssochlamys, and Paecilomyces and contaminates agricultural products, especially apples and apple-based products. Delays in utilising fruit for commercial juice manufacture may lead to the development of fungal rot, with the resulting apple juice liable to contain patulin. Processing and heat treatment does not remove patulin.

Patulin poses health risks to animals, including mutagenic, teratogenic and carcinogenic effects. For humans, nausea, gastrointestinal disturbances, and vomiting have been reported. Patulin is considered to be genotoxic however its carcinogenic potential has not been demonstrated.

Zearalenone is a mycotoxin produced by Fusarium graminearum and F. culmorum, other Fusarium species. These fungi cause Gibberella ear rot in corn and Fusarium head blight in wheat and other grain crops including wheat, barley, sorghum, oat, hay, as well as in silage.

High levels or prolonged exposure to low levels of zearalenone can cause reproductive problems in animals, especially ruminants and pigs. It disrupts hormonal balance, due to its similarity to naturally occurring estrogens.

Fumonisins

Deoxynivalenol

T-2 toxin

Fumonisins are a group of naturally occurring mycotoxins produced by the Fusarium verticillioides, F. proliferatum, and other Fusarium species in maize and maize-based foods.

Fumonisins are toxic to animals, while their impact on human health is uncertain. Epidemiological evidence suggests that fumonisins are potential risk factors for neural tube defects (NTDs) and for growth retardation in children.

Deoxynivalenol (DON) is produced by Fusarium culmorum and other Fusarium spp. presenting as Fusarium head blight in rye, wheat, triticale, durum wheat, and other crops.

It causes a variety of toxic effects in animals and humans including intestinal toxicity, hepatotoxicity, nephrotoxicity, and reproductive toxicity.

T-2 toxin (trichothecene) is a secondary metabolite produced by Fusarium poae, F. sporotrichioides, and F. tricinctum in nuts, grains, dried fruits and herbs.

T-2 toxin causes severe damage to multiple organs, especially the liver, resulting in histological alterations in cell structure, dysfunction, energy metabolism disorder, and bile acids metabolism disorder.

Table 1: Examples of mycotoxins found in agricultural commodities and food.

Around the same time, an outbreak of liver disease in ducklings in Kenya was linked to peanut meal containing high levels of A. flavus. Subsequent studies of feed from both incidents identified a toxic fungal metabolite, which was termed aflatoxin. These findings generated significant publicity and led to active research on the diversity of

mycotoxins, their toxicity, the impact of both acute and long-term chronic exposure, and consideration of their carcinogenic properties.

Types of mycotoxins

Since the discovery of aflatoxins, a range of other mycotoxins have been identified and studied for their impact on agriculture and human

health. They include toxins such as ochratoxins, patulin, zearalenone, fumonisins, deoxynivalenol, and T-2 toxin (See Table 1).

Importantly, moulds that produce mycotoxins can grow on a variety of different crops and foodstuffs, and while growth is mainly on the surface of these commodities, the toxin can diffuse deep into food. Furthermore,

Figure 1: Macroscopic view of Aspergillus flavus on Czapek yeast extract agar (25°C, 7 days). Photo: Vladimir Ostry CC BY 4.0.

foodstuffs can support the growth of more than one type of fungi, resulting in the concurrent production of several mycotoxins.

These substances cause a range of adverse health effects, depending on the specific mycotoxin and the level and duration of exposure. Symptoms of acute mycotoxin exposure include allergic reactions, skin irritation, respiratory distress, nausea, vomiting, and diarrhoea, while chronic exposure may result in carcinogenic, mutagenic, teratogenic, and immunosuppressive effects.

Aside from the mycotoxins listed above, a large numjber of fungal metabolites produced by species of Fusarium, Aspergillus, and Penicillium have been classified as emerging mycotoxins. These substances have known or suspected toxicity but are neither regulated nor routinely monitored. These include beauvericin, butanolide, culmorin, emodin, enniatins, fusaproliferin, moniliformin and sterigmatocystin.5

Epidemiology and control

In general, conditions that support the growth of fungi on colonised plants or stored and processed plant products are also favourable for the production of mycotoxins. Although the correlation is variable, and can be influenced by factors such as water activity and ambient temperatures. It is also impacted by factors such as plant stress, insect activity and competition from other fungi. Understanding the conditions

favouring mould growth is crucial in preventing or controlling the proliferation of fungi and minimising mycotoxin production. The risk of fungal growth can be reduced by proper drying of agricultural commodities such as grains, maintenance of controls over storage conditions (temperature, moisture, and oxygen levels), the use of biocontrol agents, and physical separation processes such as screening and machine sorting of fungi-damaged commodities.

Another line of control involves breeding for resistance to both initial infection and spread of fungal disease. The development of resistant cultivars of economically important grain crops limits mycotoxin production by the dominant causal pathogen.

Testing for mycotoxins

Since the 1960s, there have been significant advances in methodologies for the detection of mycotoxins in feed and food. Initially, the techniques used to isolate and identify toxins involved paper chromatography and thin layer chromatography. Methods evolved quickly, and techniques now include enzyme-linked immunosorbent assays (ELISA), ultra-highperformance liquid chromatography, and mass spectrometry. Additionally, a range of commercial qualitative screening kits is available, which provide fast, reproducible visual results.

These techniques support high throughput and permit real-time tracking and assessment of the mycotoxin concentrations in grains, grain byproducts, and animal feeds.

At the regulatory level, there are limits for aflatoxins in peanuts and tree nuts in the Australia New Zealand Food Standards Code. While internationally, the Codex Alimentarius Commission has established maximum permitted levels for a range of mycotoxinsfor instance, the limit for patulin in apple juice is 50 μg/kg, and the limit for ochratoxin A in chilli pepper, paprika and nutmeg is 20 μg/kg.

Maximum levels for mycotoxins are consolidated in the Codex General standard for contaminants and toxins in food and feed (CXS 193-1995).6

Summary

Exposure to mycotoxins should be kept as low as possible to protect public health. Their presence not only poses a risk to animal and human health but also compromises nutrition and global food security. Controlling the growth of toxigenic fungi on crops and food requires careful management of environmental conditions. This needs to be combined with active monitoring and surveillance of foods for the presence of mycotoxins to ensure that levels in foodstuffs comply with the national and international maximum levels, and are generally kept as low as possible.

References

1. Hawksworth, D.L. (2018). How many phyla of Fungi–eight, eighteen, or even more?” IMA Fungus, 9, A14–A16. https://doi.org/10.1007/ BF03449475

2. Breedlove, B. (2025). The Oldest Art. Emerging Infectious Diseases, 31, (5), 1064-1065. https:// doi.org/10.3201/eid3105.ac3105.

3. Pitt, J.I. and Miller, J.D. (2016). A Concise History of Mycotoxin Research. Journal of Agricultural and Food Chemistry, 65, (33), pp 7021 7033. https://doi.org/10.1021/acs. jafc.6b04494

4. Haarmann, T. et al. (2009). Ergot: from witchcraft to biotechnology. Molecular Plant Pathology, 10, (4), 563-577. https://doi. org/10.1111/j.1364-3703.2009.00548.x

5. Gruber-Dorninger, C. et al. (2017). Emerging mycotoxins: beyond traditionally determined food contaminants. Journal of Agricultural and Food Chemistry, 65, (33), 7052-7070. 10.1021/ acs.jafc.6b03413

6. Codex Alimentarius Commission (2024). General standard for contaminants and toxins in food and feed. (CXS 193-1995). https:// tinyurl.com/8f6vhubw

Deon Mahoney is a food safety consultant at DeonMahoney Consulting, Adjunct Professor in the School of Agriculture and Food Sustainability at The University of Queensland and is Scientific Advisor at AIFST. f

Leading from the top: why CEOs and executives should consider

food safety as a strategic imperative

Food safety is more than compliance; it is culture. Across the food industry, business leaders are realising that regulations and audits, while necessary, cannot alone safeguard consumers or brands. True transformation occurs when food safety is embedded into the values and beliefs of an organisation, becoming a lived value rather than a checklist. Increasingly, research and case studies show that leadership at the highest levels – the CEO, the board, and senior executives – plays a decisive role in determining whether food safety culture thrives or fails.1,2

High-profile outbreaks and recalls over the past decades, from Sara Lee to Maple Leaf Foods to Tiger Brands, have demonstrated that systemic failures often coincide with cultural breakdowns. When leaders fail to integrate food safety into strategy and everyday decision-making, the consequences can be catastrophic

for consumers and companies alike.2 Conversely, when leaders show presence, actively listen, and embed food safety into strategy, it becomes not just protection, but a competitive advantage.

This article explores why business leaders must take ownership of food safety, how Birchwood Foods transformed its culture, and what practical steps executives can take to drive lasting change.

Beyond food safety compliance: the cultural imperative

Food safety failures are rarely due to a lack of knowledge. Companies typically have HACCP plans, sanitation schedules, and technical expertise. The problem often arises when these systems exist in isolation, owned by food safety departments, but not lived across the enterprise.3 Leadership determines whether food

safety is seen as a box to check or a core value tied to performance, trust and brand performance.

Research shows that leadership presence – demonstrated by leaders showing up on the plant floor, engaging with frontline employees, and modelling values –can drive measurable improvements. Jespersen and Butts found that leadership presence improved good manufacturing practices (GMPs) by 51%, while frontline engagement reduced the cost of quality by 49%.2 Such results underscore that leaders’ actions directly shape behaviours and outcomes.4

Outbreak lessons: the cost of cultural failures

Case studies from listeriosis outbreaks reveal a consistent pattern: technical controls exist, but ownership of food safety from leadership is missing. For example:

• Sara Lee (1998–1999): Lacked a defined food safety culture, with sanitation lapses exacerbated by construction. Leadership had not embedded accountability, leaving employees disengaged2

• Maple Leaf Foods (2008): The outbreak led to 23 deaths in Canada, largely due to gaps in sanitation monitoring. But it also triggered one of the most significant cultural overhauls in the food industry, resulting in leadership embedding food safety into strategy.5

• Tiger Brands (2017–2018): The deadliest listeriosis outbreak in history (over 1,000 infections, 216 deaths) revealed a complete absence of cultural integration of food safety. Leadership failed to engage, resulting in systemic neglect.6

The common thread here – without defined leadership behaviours and ownership of food safety, systemic failures persist to the point of tragedy. Food safety, when left solely to technical departments, creates blind spots that can lead to devastating outcomes.

Leadership in action: Birchwood Foods

Birchwood Foods, headquartered in Wisconsin, USA, provides an example of how CEO-driven leadership can reshape food safety culture from the ground up.

A journey of humility and structure

Dennis Vignieri, CEO of Birchwood Foods, admits that at one time he was not as engaged in food safety as he should have been “Ignorance was bliss. It is embarrassing to discover that I was not as involved as I should have been”.1 His turning point came when Birchwood faced recurring food safety challenges and recognised the need for cultural change.

Birchwood’s transformation had to begin with three pillars:

1. Structure: the creation of an Executive Vice President of Food Safety and Quality Assurance (FSQA) role as an equal partner

to other executives with a seat at Dennis’ executive table

2. Learning: investment in FSQA learning experts and long-term development of competencies and adaptability to language and cultural diversity

3. Communication: monthly FSQA messages from the CEO, cascaded by the leadership team to frontline team members, with channels for feedback flowing back from frontline to leadership.

The executive committee made additional commitments, such as celebrating employees who stop processes to correct mistakes, integrating food safety with financial performance, and holding one another accountable. Their new purpose: “to relentlessly provide safe, quality food made by proud and respected Birchwood team members for the families we serve,” embedded food safety into the organisational identity.1

Lessons for other leaders

Birchwood’s example underscores several lessons for CEOs and boards:

• Leadership must be visible: Dennis’ direct involvement signalled that food safety was not just the responsibility of FSQA staff

but a shared executive priority

• Structural integration is essential: by elevating FSQA leadership to executive status, Birchwood ensured food safety had equal weight in strategic discussions

• Communication drives engagement: regular CEO messages reinforced that food safety was not a campaign but a core value.

This systemic approach has moved Birchwood from reactive compliance to proactive, risk-based management, positioning the company for sustainable growth.

Core leadership behaviours that shape food safety

Across outbreak case studies, panels, and Birchwood’s journey, four leadership behaviours consistently emerge as critical to food safety culture:

1. Respect for people: treating employees, customers, and consumers with dignity builds trust and engagement

2. Active listening and action: leaders who listen to frontline concerns and act on them empower employees to raise risks early

3. Strategic elevation of food safety: giving food safety a permanent

L-R AIFST25 food safety culture panellists Chris Schreurs, Kylie Armstong, Dr Lone Jesperson and Dr Andrew Wilson.

seat at the executive table ensures alignment with business goals

4. Patience and persistence: cultural change takes years, not months.

Leaders must model resilience and commitment.1,2,4

These behaviours are not abstract values; they produce measurable outcomes. Leadership presence, for example, has been tied directly to improvements in GMP adherence, while team empowerment reduces waste and risk.7

Bridging food safety and business performance

One barrier food safety professionals often face is speaking the language of business. Executives may not naturally connect food safety culture with financial outcomes. Yet research shows that maturing food safety culture reduces the cost of quality, minimises recalls and strengthens brand trust.7

The key is reframing food safety from a compliance cost to a business enabler:

• Risk reduction: a proactive culture prevents costly recalls, lawsuits, and reputational damage

• Operational efficiency: engaged teams raise issues early, reducing rework and waste

• Brand differentiation: companies known for safe, high-quality products gain consumer loyalty and competitive advantage. These points were reinforced at the recent AIFST25 Convention Food Safety Culture panel, where panelists Kylie Armstrong (Chief Operating Officer, Bulla Dairy Foods) and Chris Schreurs (Director at Schreurs & Sons) emphasised the role culture plays in driving daily decisions and protecting both consumers and business performance. One panellist explained that the proactive culture in their organisation reduced risk, waste, and costly rework through “right-first-time” practices, while another highlighted how supplier partnerships and accountability minimised product rejections and boosted delivery reliability.4

As both industry speakers stressed, “Food safety is personal, and culture

shifts happen through consistency, not mere compliance. Embedding food safety into values transforms food safety from an operational cost into a competitive enabler.”

Lessons from a decade of food safety culture research

Cultivate SA’s data-driven insights showed clear business impacts of leadership. Jespersen et al. identified four leading indicators of a mature food safety culture:2,7

1. Stability: low turnover in leadership strengthens continuity

2. Presence: leadership visibility improves GMP practices

3. Team health: psychosocial performance increases reporting of near misses

4. Frontline obsession: engaged frontline teams consistently reduce the cost of quality. These indicators, when managed alongside traditional business KPIs, provide leaders with tools to measure and drive cultural maturity. Importantly, they highlight that food safety culture is not intangible – it can be assessed, benchmarked and improved.

Practical calls to action for executives

Based on case studies, panel insights, and research, three calls to action emerge for business leaders:

1. Engage executives with a businessfood safety nexus: frame food safety in terms of brand protection, consumer trust and financial resilience

2. Bring in external expertise for structured change: consultants and benchmarking partners can accelerate transformation by identifying blind spots and mapping phased improvements

3. Lead with respect, listen, and commit long-term: model the values you want embedded. Listen actively, act decisively, and stay committed through the long haul.

Conclusion

Food safety culture is not an optional program or an isolated department; it is a leadership responsibility.

Outbreaks from Sara Lee to Tiger Brands show the human cost of neglect, while success stories such as Birchwood demonstrate the transformative power of leadership. The path forward is clear: leaders must elevate food safety to the executive agenda, model respect and accountability, and view food safety cultural change as a longterm investment. By doing so, they not only protect consumers but also strengthen their organisations’ resilience, efficiency, and trust. Ultimately, leading food safety is leading business. Those CEOs who embrace this truth will not only avoid crises but also unlock competitive advantage in a world where food safety, trust and transparency are paramount.

References

1. Jespersen, L. (2022). Changing culture to improve food safety. Food Safety Magazine Reprinted with permission from BNP Media.

2. Jespersen, L., & Butts, J. (2025). A cultural shift: The key to consistent Listeria management. Food Safety Magazine

3. Griffiths, C. J. (2017). The food safety culture in a large South African food service complex: Perspectives on a case study. British Food Journal, 119(4), 729–743. https://doi. org/10.1108/BFJ-11-2016-0533

4. AIFST Panel. (2025, August 12). Leveraging food safety culture to improve risk management and business performance [Conference presentation]. Australian Institute of Food Science and Technology Annual Convention, Melbourne, Australia.

5. Huffman, R., & Jespersen, L. (2014). Building food safety into the company culture: A look at Maple Leaf Foods. Perspectives in Public Health, 134(4), 200–205. https://doi. org/10.1177/1757913914532620

6. Thomas, J., Govender, N., McCarthy, K. M., et al. (2020). Outbreak of listeriosis in South Africa associated with processed meat. New England Journal of Medicine, 382(7), 632–643. https://www.nejm.org/doi/full/10.1056/ NEJMoa1907462

7. Jespersen, L., Wallace, C., & Bartikoski, M. (2019). The impact of maturing food safety culture and a pathway to economic gain. Food Control, 98, 451–459. https://doi.org/10.1016/j. foodcont.2018.11.041

Dr Lone Jesperson is Principal of Cultivate SA.

Dr Andrew Wilson is a Core Team Member at Cultivate SA. f

Knowledge commercialisation: turning ideas into impact

How do we assign value to the knowledge generated in our universities and research institutes? The answer increasingly lies in knowledge commercialisation. Linking academia with industry Food science is full of examples where discoveries move from the lab to the marketplace. Before any product reaches consumers, it must not only meet regulatory requirements but also prove it can be produced reliably and at scale. This is where collaboration between universities and industry becomes vital.

As scientists, the skills we gain in undergraduate and postgraduate training – critical thinking, experiment design, and rigorous methods – are incredibly powerful.

In industry projects, success depends on how effectively and quickly you can deliver on the client’s goal. The challenge is to produce results that are both scientifically solid and commercially relevant.

This highlights the heart of knowledge transfer: results must stand up to scientific scrutiny while also making commercial sense. Business leaders may never open a scientific journal, but they depend on robust data to steer investment, assess risk and drive innovation.

From research to products

At The University of Queensland’s IDEA Bio, we see this every day. Our team works closely with industry through initiatives such as Australia’s

Food and Beverage Accelerator (FaBA). These collaborations allow us to bring the rigour of academic training directly into the development of new food technologies.

A recent example is our partnership with MSF Sugar, where we are applying expertise in strain engineering, bioprocess optimisation and rigorous data analysis to develop a new sugarcane-based ingredient. The innovation has the potential to transform the industry and strengthen Australia’s food manufacturing sector.

Facing industry

Science thrives when it is invested in, and industry investment is one of the most powerful ways to ensure the ongoing development and application of knowledge. Commercialisation means recognising that discoveries have both scientific and economic value.

In fact, commercialisation often enhances impact by creating pathways for discoveries to move beyond the page of a journal and into the hands of farmers, food manufacturers and consumers. It ensures that academic creativity and rigour make a difference in people’s lives.

A growing career path in food science

For food scientists considering their career options, knowledge commercialisation offers a dynamic and rewarding path. It combines the intellectual challenge of research

with the excitement of seeing science translated into products, processes and policies. It also requires adaptability: being able to communicate effectively with industry partners, aligning scientific goals with commercial needs and managing projects to clear deliverables and deadlines.

As agrifood innovation becomes central to Australia’s economic future, the demand for scientists who can bridge academia and industry will only grow. Careers in knowledge transfer are not limited to large companies; opportunities also exist in start-ups, government initiatives, and collaborative programs such as FaBA.

Career tip

Don’t underestimate the value of your scientific training. The critical thinking, problem-solving and data analysis skills gained during your studies are exactly what the industry needs to solve real problems. Whether you stay in academia or move into industry, these skills are your greatest asset.

Dr Nathan Qifeng Zhong is a microbiologist by training and currently works as an R&D scientist at FaBA. He is passionate about bridging the gap between academia and industry, translating scientific discoveries into practical solutions that create real-world impact.

Dr Axayacatl González is Facility Manager of IDEA Bio at UQ’s Australian Institute for Bioengineering and Nanotechnology, where he manages one of Australia’s largest university-based bioprocessing and synthetic biology platforms. Through FaBA, Dr González leads a collaborative project with MSF Sugar, Australia’s largest sugarcane farmer and leading Australian sugar agribusiness. His work bridges research and industry, accelerating knowledge transfer and commercialisation of sustainable, Australian-made biomanufacturing solutions. f

From Trace to Truth

Turn static files into dynamic content formats.

Create a flipbook