



![]()




Punto TERCERO, inciso 3.2, subinciso 3.2.3
Acta No. 22-2023 Sesión ordinaria del Consejo Directivo de la EFPEM de fecha 22 de noviembre de 2023.
El Consejo Directivo de la Escuela de Formación de Profesores de Enseñanza Media ACUERDA:
A) Aprobar la guía de "Lineamientos para presentar Informes Finales de Trabajos de Graduación de la EFPEM-USAC", y la guía básica con ejemplos "Citas Textuales & Referencias Normas APA Séptima edición", diseñada y diagramada de acuerdo con el Manual de Publicaciones de la APA, séptima edición (versión en inglés).
B) Trasladar a la Unidad de Investigación para que aplique y socialice a partir de esta transcripción a todos los estudiantes que están actualmente en proceso del trabajo de graduación de la EFPEM".
1. Formato del documento. . . .
2. Orden de los elementos del trabajo. . .
2.1 Portada de empastado. . .
2.2 Hoja en blanco. .
2.3 Portada interna. .
2.4 Autoridades universitarias. . 10
2.5 Declaración jurada del estudiante. .
2.6 Carta de aprobación del asesor o supervisor.
2.7 Autorización de impresión de la Secretaría Académica.
2.8 Dedicatoria.
2.9 Agradecimientos.
2.10 Resumen.

3.
5. Indicaciones para la impresión final.
5.1 Verificación de los componentes.
5.2 Dimensiones de la publicación.
5.3 Empaste de la publicación.
5.4 Cintillo identificador de carrera.
5.5 Disco compacto con informe final en formato
6. Indicaciones posteriores a la graduación.
6.1 Trámite de impresión del título.
6.2 Registro del título en la SAT.
6.3 Registro del título en la CGC.
6.4 Ley de Colegiación Obligatoria (Decreto 72-2001).
Páginas
Tamaño carta
(medidas 8.5 x 11 pulgadas o su equivalente 21.59 x 27.94 centímetros)




Márgenes
Superior 2.5 cm
Inferior 2.5 cm
Izquierdo 3.75 cm
Derecho 2.5 cm
Arial: 12 puntos para todo el documento
Arial: 10 puntos para notas de figuras y tablas y texto dentro de tablas




Cero (0) anterior y cero (0) posterior El espacio que lleva entre párrafos se debe dar con la tecla intro o enter, a razón de un espacio de por medio
Interlineado
Interlineado 1.5
Francesa (1.27 cm)
únicamente para las referencias


El documento se divide en tres secciones, la primera parte, que comprende desde de la portada a la autorización de impresión, no se enumera.
La segunda parte, que comprende desde la dedicatoria al índice, se enumera con romanos minúscula, centrado dentro del margen superior de la página, iniciando en i, letra Arial, tamaño 10 puntos, sin negrita, ni cursiva.
La tercera parte, que comprende desde la introducción al último anexo, se enumera con arábigos, centrado dentro del margen superior de la página, iniciando en 1, letra Arial, tamaño 10 puntos, sin negrita, ni cursiva.


Separar en secciones el documento para numerar las páginas




Todo el texto va justificado, excepto los títulos principales, títulos de tablas y figuras
Abreviaturas


Abreviaturas utilizadas
Capítulo cap.
Edición ed.
Edición revisada ed. rev. Editor (es) ed.
Traductor (es) trad.
Sin fecha s.f.
Página (páginas) p. (pp.)
Volumen Vol.
Número núm.
Parte Pt.
Suplemento Supl. Párrafo párr.
• Portada de empastado
• Hoja en blanco
• Portada interna
• Autoridades universitarias
• Declaración jurada del estudiante
• Carta de aprobación del asesor (a) o supervisor (a)
• Autorización de impresión de la Secretaría Académica
• Dedicatoria (si el estudiante lo desea)
• Agradecimientos (si el estudiante lo desea)
• Resumen
• Abstract (es el resumen traducido al Inglés)
• Resumen en idioma Maya, Garífuna o Xinca (si el estudiante lo desea)
• Índice
• Introducción
• Texto del informe (de acuerdo a la guía para presentar informe final de investigación y normas APA 7a. ed.)
• Conclusiones
• Recomendaciones
• Referencias (de acuerdo a normas APA 7a. ed.)
• Apéndices (aquí se colocan los instrumentos y la propuesta de investigación)
• Anexos (si su informe final lo requiera)
NOTA: Solicite el formato del documento word con el modelo de las páginas principales en la Unidad de Investigación de la EFPEM.





logo oficial
cintillo pegado desde el lomo
encabezado oficial
título del trabajo
subtítulo del trabajo
nombres y apellidos completos
colocar la palabra Asesor o Asesora según corresponda
nombres y apellidos del asesor o asesora
fecha de presentación final
llamada también página de cortesía, separa la portada de empaste de las páginas de contenido


logo oficial encabezado oficial
nombres y apellidos completos
coloque el grado académico y carrera correspondiente
fecha de presentación final
TIP: consulte en la Secretaría Académica los nombres actualizados de las autoridades título del trabajo subtítulo del trabajo


NOTA:
la palabra Tesis se debe cambiar por Proyecto de mejoramiento educativo u otra modalidad cuando así corresponda
Autoridades generales de la USAC
Consejo Directivo de la EFPEM
nombres y apellidos de los profesionales nombrados en su examen privado

solicite este formato en la Unidad de Investigación

coloque correctamente los datos de su trabajo de graduación
marque las casillas correspondientes nombre del estudiante
lugar y fecha de presentación a la Secretaría Académica


solicite este formato en la Unidad de Investigación
el asesor o asesora dirije carta al Coordinador de la Unidad de Investigación
el asesor o asesora debe consignar todos los datos del trabajo de graduación
datos del asesor o asesora nombrado y firma original
logo oficial NOTA:
verifique que el título del trabajo de graduación sea el aprobado y que sus datos personales estén correctos

firma y sello de Secretaria de Escuela II

2.8 Dedicatoria (si el estudiante lo desea)

en esta página inicie la sección de numeración en romanos minúscula
los títulos principales debe colocarlos a 5 cm del borde del papel
TIP: para colocar los títulos a 5 cm, no debe cambiar los márgenes, únicamente bajar el texto con la tecla intro o enter, tres espacios
centrado, con negrita y en mayúsculas
NOTA:
puede utilizar toda la página y extenderse a la siguiente si fuera necesario, dentro de los márgenes y la estética en la diagramación del texto
los títulos principales debe colocarlos a 5 cm del borde del papel
NOTA: tiene la oportunidad de mencionar en este espacio a las personas o instituciones que desee agradecer
igual que en el anterior, puede utilizar toda la página y extenderse si fuera necesario, dentro de los márgenes y la estética en la diagramación del texto


NOTA: el resumen trata de un texto breve que sintetiza el planteamiento del problema, los objetivos, la metodología, los resultados y principales conclusiones de la investigación en una sola página, debe contener entre 150 a 250 palabras

coloque al final del texto cinco palabras clave

Abstract (es el resumen traducido al Inglés)
NOTA: si usted tiene conocimiento y dominio de un idioma Maya, Garífuna o Xinca, puede, en una página adicional (después del abstract, incluir el resumen en uno de estos idiomas, indicando el nombre del mismo

2.12 Índice

TIP: tome como ejemplo esta imagen para elaborar su índice
NOTA: a partir del tercer nivel de títulos (1.1.1) no se coloca en el índice


TIP: a continuación del índice
coloque el índice de tablas y luego el índice de figuras


en esta página inicie la sección de numeración en arábigos
NOTA:
revise que los ajustes del documento (márgenes, interlineado, tamaño y tipo de letra) no se modifiquen al cambiar de sección
TIP: realice esta revisión antes de la impresión final, asegurándose que todo esté correcto
(De acuerdo a la guía para presentar informe final de investigación)

los títulos de capítulos se colocan centrados, con negrita y en mayúsculas
el segundo nivel de títulos (1.1) se coloca alineado al margen izquierdo, como se muestra en la imagen

el texto de los párrafos siempre debe mantenerse al margen izquierdo aunque los títulos se corran por ser del tercer o cuarto nivel (1.1.1 - 1.1.1.1)

NOTA:
así se debe ver una página de texto del informe final

NOTA:
En los títulos principales, del segundo y del tercer nivel se debe dejar un espacio en blanco antes del siguiente párrafo. A partir del cuarto nivel ya no se deja espacio antes del párrafo.
Entre párrafos debe dejar un espacio en blanco, dado con la tecla intro o enter.
Puede verificar que solo haya un espacio con la herramienta de Word "mostrar todo" que se activa desde el menú párrafo en este símbolo o bien desde el teclado presionando Ctrl+Shift+8

TIP: recuerde que las conclusiones deben responder a los objetivos del trabajo de graduación

TIP: revise en su documento de Word en el menú Párrafo y configure en Espaciado así: 0 anterior y 0 posterior, interlineado 1.5 líneas y seleccione la casilla de no agregar espacio entre párrafos del mismo estilo


TIP: revise en la otra pestaña, Líneas y saltos de página y seleccione Control de líneas viudas y huérfanas


TIP: recuerde que las recomendaciones deben ser congruentes con las conclusiones del trabajo de graduación
(De acuerdo a normas APA 7ª. Edición)

NOTA:
incluya todas las fuentes citadas, tanto de documentos físicos, como digitales, según formato APA 7a. Edición
TIP: descarga la Guía básica con ejemplos de Citas textuales y Referencias según Normas APA 7a. Edición disponible en: https://issuu.com/flowerin4/docs/citas_ textuales_referencias_normas_apa_7a._edici

(Incluir los instrumentos y la propuesta de su investigación)

NOTA:
la función del apéndice es agregar información valiosa que pueda aportar a la investigación; cada apéndice se titula así:
APÉNDICE A
APÉNDICE B
APÉNDICE C
TIP: en este espacio debe colocar los instrumentos utilizados en la recolección de datos y otros que el estudio amerite

NOTA:
la información de un anexo suele provenir de otros autores o de instituciones oficiales; cada anexo se titula así:
ANEXO A
ANEXO B
ANEXO C


NOTA:
se sugiere no colocar fotografías sin tener autorización para el uso de imágenes, particularmente si estas incluyen a niños
TIP: recuerde que puede incluir en este apartado la información que no es parte del estudio pero es importante en el mismo
También se le llama jerarquía de títulos y consiste en la estructura lógica y ordenada de los títulos y subtítulos dentro del informe final. En la EFPEM se usa el sistema mixto.
La sangría a utilizar en cada uno de los niveles de títulos es de 0.76 cm.
PRIMER NIVEL centrado, mayúsculas y con negrita.
EJEMPLO: títulos principales y capítulos
SEGUNDO NIVEL alineado al margen izquierdo, letra inicial mayúscula y con negrita.
EJEMPLO: títulos con numeración 1.1
TERCER NIVEL alineado a la izquierda con sangría de 0.76 cm, letra inicial mayúscula, con negrita y con cursiva.
EJEMPLO: títulos con númeración 1.1.1
CUARTO NIVEL alineado a la izquierda con sangría de 1.52 cm, letra inicial mayúscula, sin negrita y con cursiva.
EJEMPLO: títulos con númeración 1.1.1.1

Es importante recordar:
• Que los párrafos no se corren como los niveles de títulos, estos deben permanecer alineados al margen izquierdo del documento.
• Que debe dejar un espacio de por medio entre títulos principales, del segundo y del tercer nivel. A partir del cuarto nivel el párrafo se escribe unido al título.
PRIMER NIVEL
SEGUNDO NIVEL
TERCER NIVEL
CUARTO NIVEL
NOTA: recuerde que los títulos y subtítulos se escriben con letra Arial a 12 puntos


Son recursos visuales que ayudan a la presentación de gran cantidad de información de forma sintetizada, ordenada y comprensible.
Las tablas se utilizan para presentar datos verbales o numéricos, se componen de filas y columnas. Las figuras se utilizan para presentar gráficas, ilustraciones, fotografías, diagramas, mapas, etc. La característica principal de las figuras es que predomina la imagen sobre el texto.
En los trabajos de graduación, tanto las tablas como las figuras deben contener los siguientes elementos:
1. Número: se enumera según la aparición de la tabla o figura en el texto. Va con negrita y alineado a la izquierda.
2. Título: va en la siguiente linea, con cursiva y alineado a la izquierda.
3. Cuerpo: es la propia tabla o figura.
4. Nota: complementa o aclara alguna información del cuerpo.
• Atribución de derechos de autor: Para reconocer si la tabla o figura fue citada, adaptada o de elaboración propia. Debe incluir: título, autor, año de publicación y fuente del material.
• Si la tabla o figura es citada, colocar: De
• Si la tabla o figura es adaptada, colocar: Adaptado de
• Si la tabla o figura es creada por el mismo autor, no se coloca nada.

NOTA: recuerde que las tablas y figuras citadas, también deben colocarse en el listado de referencias, de acuerdo con el formato de Normas APA 7a. Edición


número de tabla: alineado a la izquierda y con negrita, tamaño 12 puntos, interlineado 1.5
título descriptivo: alineado a la izquierda, sin negrita y con cursiva, tamaño 12 puntos, interlineado 1.5
cuerpo de la tabla: dentro de los márgenes de la página, texto tamaño 10 puntos, interlineado 1.0, encabezado de la tabla centrado y texto dentro de tabla alineado a la izquierda


número de figura: alineado a la izquierda y con negrita, tamaño 12 puntos, interlineado 1.5
título descriptivo: alineado a la izquierda, sin negrita y con cursiva, tamaño 12 puntos, interlineado 1.5
cuerpo de la figura: que no salga de los márgenes del documento
nota: no se coloca nada, si es elaboración propia
TIP: utilice el tipo de gráfica que sea el más indicado de acuerdo a la información que presenta; pueden ser columnas, líneas, circulares, etc.


Al contar con la autorización de impresión de la Secretaría Académica el trabajo debe ser llevado a una imprenta formal, con experiencia en elaboración de tesis, para que de acuerdo a estas normas reproduzcan los ejemplares que sean requeridos para el proceso de graduación.
Consulte en la Unidad de Investigación el procedimiento para solicitar examen público y acto de graduación.
Antes de entregar su informe final para solicitar su autorización de impresión, asegúrese de que las primeras páginas cumplan con los lineamientos de este documento. Se sugiere utilizar el instrumento siguiente:

NOTA: solicite este instrumento en la Unidad de investigación
Se imprime en tamaño medio oficio 16.51 x 21.59 centímetros (6.5 x 8.5 pulgadas).

16.51 centímetros de ancho (6.5 pulgadas)

este logo no es el oficial actualizado
21.59 centímetros de alto (8.5 pulgadas)
NOTA: la imprenta se encarga de reducirlo a este tamaño, usted presenta su informe en tamaño carta

La portada del informe es en empaste con papel Paprika (color corinto) de 220 gramos, con letras plateadas.

NOTA:
las imágenes pueden mostrar un color diferente al real. Se recomienda consultar en la imprenta de su elección si ha trabajado tesis para la EFPEM y con ello asegurar que es correcto el color del empaste, letras y cintillo
La tesis final lleva un cintillo de un centímetro de ancho del color respectivo para cada carrera pegado a cinco centímetros del borde superior, iniciando en el lomo del documento y atravesando toda la portada empastada. Encuentre el color correspondiente a su carrera en la siguiente tabla.

NOTA:
verifique los colores en la Unidad de Investigación




TIP: si tiene dudas con respecto al color del cintillo, puede solicitar una muestra de color a la imprenta y confirmarlo en la Unidad de Investigación de la EFPEM -USAC
En algunas imprentas ofrecen el servicio de compilar, convertir y grabar los CD en PDF. El documento PDF deberá tener el mismo orden de las páginas del documento final impreso, es decir que deben incluirse escaneadas la declaración jurada del estudiante, la carta de aprobación del asesor y la autorización de impresión. Los discos deben llevar impreso en la carátula, de fondo el logo de la USAC y los siguientes datos: a) nombre de la USAC, b) nombre de la EFPEM, c) título del trabajo e) número de carné y CUI, f) lugar, mes y año de la impresión.

a) nombre de la USAC
b) nombre de la EFPEM
c) título del trabajo de graduación

d) nombre completo del estudiante
e) número de carné y CUI
f) nombre del asesor o asesora
g) lugar, mes y año de la impresión

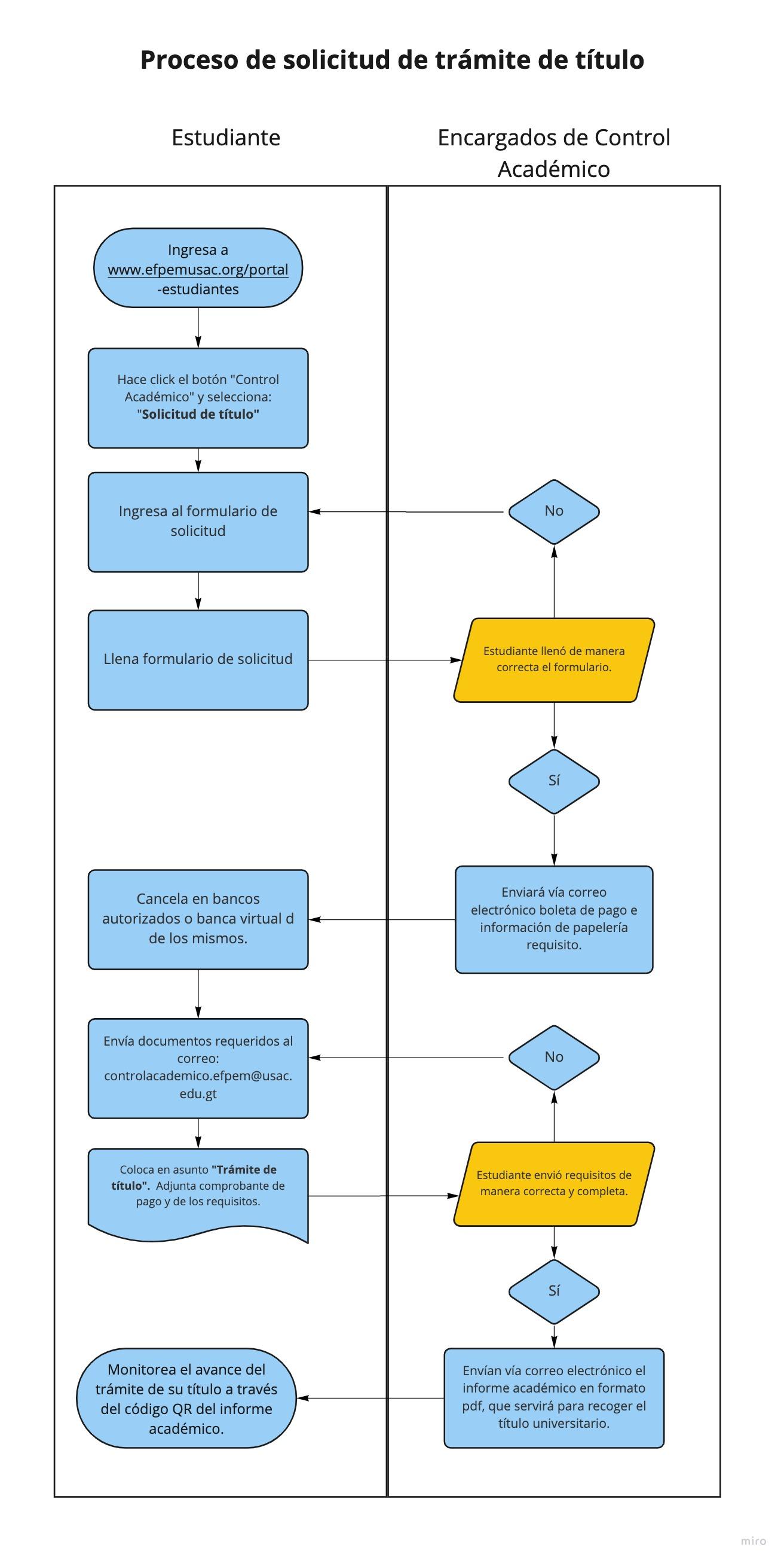
Realice el proceso establecido y que puede conocer en el enlace siguiente: • https://www.efpemusac.org/post/t_tramitetitulo

TIP: se recomienda realizar cuanto antes el trámite para impresión de título


Al recibir el título debe realizar el registro y habilitación de títulos para ejercer su profesión; en primer lugar debe hacerlo en la Superintendencia de Administración Tributaria SAT, para lo cual se recomienda el enlace siguiente:
• https://portal.sat.gob.gt/portal/requisitos-tramites-agencias/registro-y-habilitacion-de-titulos-para-ejercer-profesion/
Luego de haber registrado el título en la SAT, debe realizar el registro en la Contraloría General de Cuentas CGC. Para mayor información acerca del trámite se recomienda el enlace siguiente:
• https://www.contraloria.gob.gt/index.php/requisitos-para-registro-de-titulos/
Todos los profesionales egresados de las distintas unidades académicas de la Universidad de San Carlos de Guatemala deben cumplir con la Ley de Colegiación Obligatoria.
A los egresados de la Escuela de Formación de Profesores de Enseñanza Media - EFPEM, les corresponde hacerlo en el Colegio de Humanidades. Para mayor información se recomienda el enlace siguiente:
• https://colegiodehumanidades.gt/cph/nuevos-colegiados/



¿CÓMO CITAR ESTE DOCUMENTO?
Virula, F. (2024). Lineamientos para presentar Informes Finales de Trabajos de Graduación de la EFPEM-USAC. https://tinyurl. com/impresionTG-EFPEMUSAC

Recurso bajo licencia Creative Commons, atribución - no comercial.