California Buyers & Sellers Guide

Page 1

Home Buyers & Sellers 714.835.6370 FirstIntegrityTitle.com Guide to the Title and Escrow Process

Committed to service

Elevating the Customer Experience Involved in Your Transaction Getting Ready Planning to Sell... Get Your Home in Tip-Top Shape Get Your Home Ready to Show Checklist Understanding Escrow Life of an Escrow Understanding Title Insurance Life of a Title Search The Importance of a Title Search What Happens Next to the Buyer Understanding Recurring and Non-recurring Closing Costs Who Pays for What Common Ways to Take Title to California Residential Property Title Policy Coverage Comparison Tax Calendar Terms to Know Important Contact Information Notes 4 5 6 7 8 10 11 12 13 14 15 16 17 18 19 20 21 22 23
Table of Contents

ELEVATING the Customer Experience

First Integrity Title has unparalleled financial strength to guarantee that secure transactions take place. We go above and beyond to provide our clients with peace of mind by providing the following:

Daily reconciliation of trust accounts

Payoff procedures and controls

Dual authorization on all wire transactions

Financially secure underwriters

Routine and successful audits

$5M errors & omissions

Insurance policy

$4M fidelity bond policy

$1M data breach policy

$500,000 wire fraud policy

First Integrity Title has been privately owned and operated for over 23 years and has consistently grown its market share to become one of the top-tier national title companies with over 200 employees. We are proudly underwritten by multiple underwriters with strong financial ratings, which allows us to offer the most comprehensive protection and competitive pricing to the consumer. With our combined on-staff attorneys, we can provide you with quick and reliable responses to complex title issues.

Contact your Account Manager today!

4

Getting ready

6

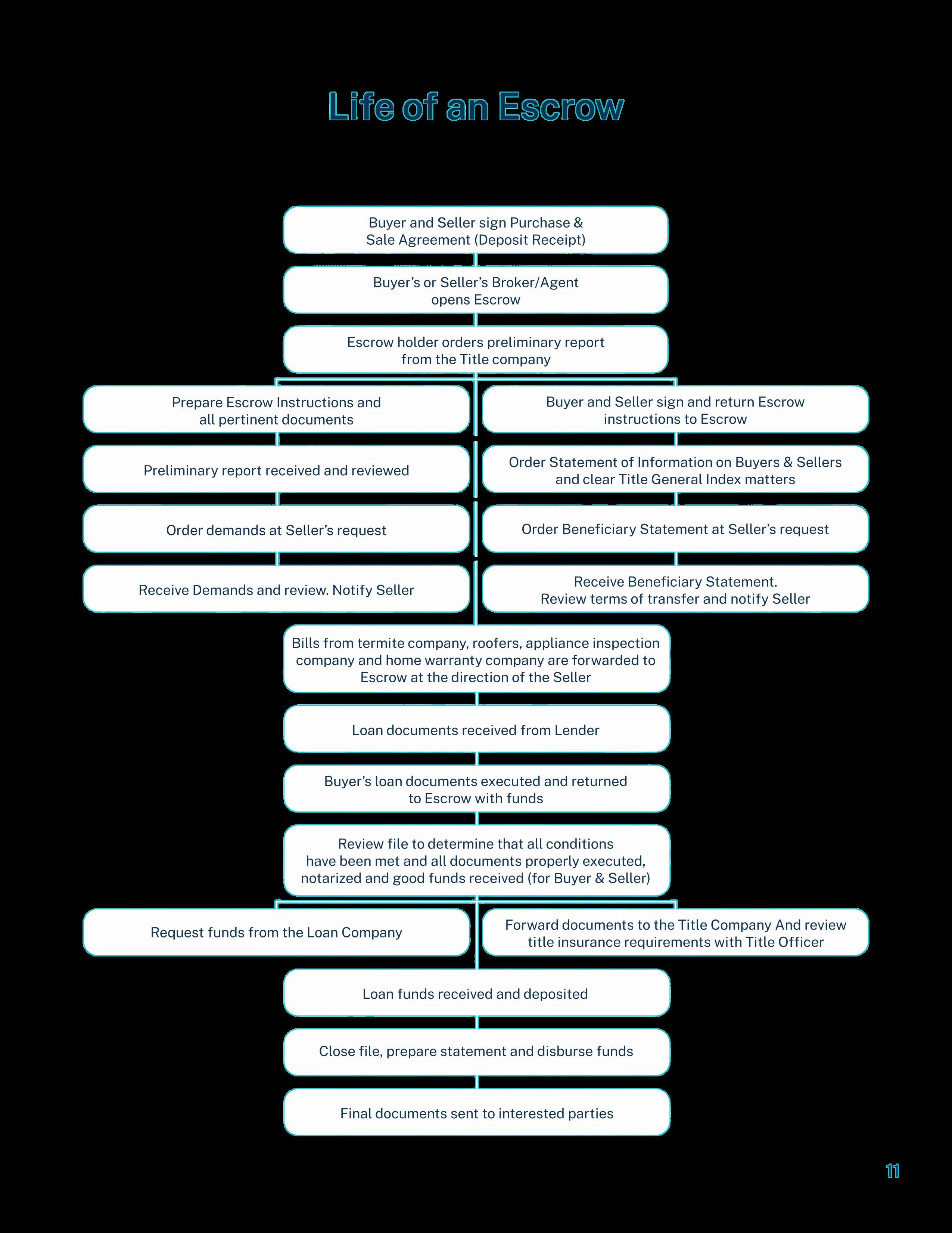
Understanding Escrow

Life of an Escrow

11

Understanding Title Insurance

13
15
16

Tax Calendar

JULY 1

Beginning of the fiscal year.

NOVEMBER 1

First SECURED PROPERTY TAX installment is due.

DECEMBER 10

FIRST INSTALLMENT payment deadline. A 10% penalty is added after the deadline.

FEBRUARY 1

Second SECURED PROPERTY TAX installment due.

APRIL 10

Second SECURED PROPERTY TAX installment payment deadline. A 10% penalty plus $10.00 cost is added after the deadline.

JULY 1

Delinquent SECURED and SECURED SUPPLEMENTAL accounts are transferred to delinquent tax roll and additional penalties added at 1.5% per month on any unpaid tax amounts, plus $15.00 redemption fee.

* If a delinquent date falls on a weekend or holiday, the delinquent date is the next business day.

20
714.835.6370 FirstIntegrityTitle.com

Turn static files into dynamic content formats.

Create a flipbook
Issuu converts static files into: digital portfolios, online yearbooks, online catalogs, digital photo albums and more. Sign up and create your flipbook.