

![]()






HAK CIPTA TERPELIHARA 2025
Hakcipta terpelihara.
Tidak dibenarkan mengeluar ulang mana-mana bahagian buku, ilustrasi dan kandungan buku ini dalam apa jua bentuk dan dengan apa juga acara sama ada secara elektronik, fotokopi, mekanik, rakaman atau cara lain sebelum mendapat izin bertulis daripada
Datuk Bandar Kuala Lumpur, Dewan Bandaraya Kuala Lumpur (DBKL), Menara DBKL 1, Jalan Raja Laut, 50350 Kuala Lumpur, Malaysia
PENERBIT
Dewan Bandaraya Kuala Lumpur
DICETAK OLEH
Dewan Bandaraya Kuala Lumpur



Isi Kandungan
Senarai Jadual
Senarai Rajah
Senarai Lampiran
Singkatan
Kata Pengantar
Bab 1
Tafsiran
Pendahuluan
Objektif
1.3
Terminologi dan Tafsiran
Bab 2
Garis Panduan Pengurusan Tabung Endowmen
Dewan Bandaraya Kuala Lumpur
Pengenalan
Visi dan Misi
Objektif
Kategori Tabung Endowmen Dewan Bandaraya Kuala Lumpur
2.4.1
2.4.2
2.4.3
2.4.4
Kategori dan Ciri Tabung
Tabung/Dana Khas
Terma dan Syarat Terimaan Sumbangan
Jenis Penggunaan
Model Pengurusan Tabung Endowmen
Dewan Bandaraya Kuala Lumpur
2.5.1
2.5.2
2.5.3
2.5.4
Tonggak 1 - Tadbir Urus
Tonggak 2 - Pengurusan Kewangan
Tonggak 3 - Pelaburan Dana Endowmen
Tonggak 4 - Transformasi dan Pemasaran Digital
Pelaksanaan Aktiviti Tabung Endowmen
Dewan Bandaraya Kuala Lumpur
Insentif Penyumbang
Bab 3
Skop dan Proses Kerja Pengurusan Tabung Endowmen
Dewan Bandaraya Kuala Lumpur
Pendahuluan
Objektif
Proses Kerja
Proses Kerja SOP bagi Pengurusan Tabung Endowmen
3.4.1
3.4.2
Lampiran
Bahagian 1: Polisi, Dasar dan Kaedah Penubuhan
Tabung Endowmen Dewan Bandaraya Kuala Lumpur
Bahagian 2: Pengoperasian Tabung Endowmen
Dewan Bandaraya Kuala Lumpur
Jadual 1 1
Jadual 2.1
Jadual 2.2
Jadual 2.3
Jadual 2.4
Jadual 2.5
Jadual 2.6
Jadual 3.1
Jadual 3.2
Terminologi dan Tafsiran
Terma Rujukan JPATE
Terma Rujukan JPTE
Terma Rujukan SPTE
Pemfokusan SDG Untuk Menjalankan Aktiviti Daripada Tabung Endowmen Dewan Bandaraya Kuala Lumpur
Pemetaan Program Dewan Bandaraya Kuala Lumpur dengan Integrasi ESG dan SDG
Cadangan Insentif Penyumbang Tabung Endowmen Dewan Bandaraya Kuala Lumpur
Skop dan Proses Kerja Pengurusan Tabung Endowmen Bahagian 1 Dewan Bandaraya Kuala Lumpur
Skop dan Proses Kerja Pengurusan Tabung Endowmen Bahagian 2 Dewan Bandaraya Kuala Lumpur
Rajah 2.1
Rajah 2.2
Rajah 2.3
Rajah 3.1
Kerangka Model Kriteria Amalan Terbaik Pengurusan Pembangunan Tabung Endowmen Dewan Bandaraya Kuala Lumpur dengan Integrasi ESG dan SDG
Tonggak dan Kriteria Amalan Terbaik Pengurusan Pembangunan Tabung Endowmen Dewan Bandaraya Kuala Lumpur
Model Pelaburan Dana Tabung Endowmen
Carta Alir Proses Kerja Pengurusan Tabung Endowmen Dewan Bandaraya Kuala Lumpur
Lampiran 1
Lampiran 2
Lampiran 3
Lampiran 4
Lampiran 5
Lampiran 6
Lampiran 7
Lampiran 8
Lampiran A
Lampiran B
Lampiran C
Lampiran D
Lampiran E
Lampiran F
Pengurusan Tadbir Urus Daftar Pengguna
Pengurusan Tadbir Urus Pendaftaran Jawatankuasa
Pengurusan Tadbir Urus Pelantikan Ahli Jawatankuasa
Pengurusan Pengecualian Cukai
Pengurusan Insentif Cukai dan Sumbangan
Pengurusan Projek Dana Endowmen
Pengurusan Sumbangan In-Kind
Pengurusan Pelaburan
Senarai Semak Permohonan Borang Kewangan Resit KEW.38
Jenis Sumbangan In-Kind
Contoh Borang Sumbangan Tunai
Contoh Borang Sumbangan In-Kind
Proses dan Elemen DueDiligenceBagi Penerimaan Dana Endowmen (In-Kind)
Contoh Borang Permohonan Penggunaan Tabung Endowmen
Singkatan Jabatan/Organisasi
BKP Bahagian Khidmat Perunding
DBKL Dewan Bandaraya Kuala Lumpur
GLC Government-LinkedCompany/ Syarikat Berkaitan Kerajaan
JAN Jabatan Audit Negara
JANM Jabatan Akauntan Negara Malaysia
JKB Jabatan Kawalan Bangunan
JP Jabatan Pentadbiran
JPPH Jabatan Penilaian dan Pengurusan Harta
JPKKB Jabatan Pembangunan Komuniti dan Kesejahteraan Bandar
JPPP Jabatan Pelesenan dan Pembangunan Perniagaan
JPPPB Jabatan Pelaksanaan Projek dan Penyelenggaraan Bangunan
JPB Jabatan Pengangkutan Bandar
JPEP Jabatan Perancangan Ekonomi dan Pembangunan
JKEW Jabatan Kewangan
JPRB Jabatan Perancangan Bandaraya
JPLR Jabatan Pembangunan Landskap dan Rekreasi
JUP Jabatan Undang-Undang dan Pendakwaan
KPHDN Ketua Pengarah Hasil Dalam Negeri
LHDN Lembaga Hasil Dalam Negeri
MOF MinistryofFinance/ Kementerian Kewangan
NGO Non-GovernmentalOrganisation/ Pertubuhan Bukan Kerajaan
Singkatan Unit
UE Unit Endowmen
Singkatan Dokumen/Laporan/Aktiviti
Akta 53 Akta Cukai Pendapatan 1967
Akta 190 Akta Ibu Kota Persekutuan 1960
Akta 171 Akta Kerajaan Tempatan 1976
CHASECity Bandaraya yang Clean(Bersih), Health(Sihat), Advance(Maju), Safe (Selamat), dan Eco-friendly(Mesra Alam)
ESG Environmental, Social and Governance
SDG SustainableDevelopmentGoals(Matlamat Pembangunan Mampan)
Singkatan Penjawatan
JPATE Jawatankuasa Pemegang Amanah Tabung Endowmen
JPTE Jawatankuasa Pengurusan Tabung Endowmen
SPTE Sekretariat Pengurusan Tabung Endowmen
PE Pengarah Eksekutif
PUU Pegawai Undang-Undang
Pgrs Pengerusi
N.Pgrs Naib Pengerusi
Pgh Pengarah
SU Setiausaha
Bdr Bendahari
KUE Ketua Unit Endowmen
Singkatan Lain-Lain
LED Board Light-EmittingDiode/ Diode Pancar Cahaya
PPR Program Perumahan Rakyat
PA Perumahan Awam
RKPPBT Rangka Kerja Pemerkasaan Pihak Berkuasa Tempatan
RMK Rancangan Malaysia
TnG TouchandGo

Garis panduan ini bukan sekadar dokumen rujukan, tetapi juga sebagai panduan menyeluruh kepada pelbagai pihak yang berminat untuk menyertai dan menyumbang kepada tabung endowmen ini.
Ucapan Aluan
Assalamualaikum w.b.t. dan Salam Sejahtera.
Alhamdulillah, dengan penuh kesyukuran, saya ingin merakamkan penghargaan kepada semua yang telah terlibat dalam penerbitan Garis Panduan Pengurusan Tabung Endowmen Dewan Bandaraya Kuala Lumpur (DBKL) ini. Penerbitan ini mencerminkan komitmen Dewan Bandaraya Kuala Lumpur untuk terus memperkasakan agenda pembangunan yang inklusif dan berdaya tahan melalui inisiatif tabung endowmen.
Penubuhan tabung endowmen ini bertujuan untuk menggalakkan amalan dermawan dalam kalangan warga bandar raya dan sektor korporat bagi menyokong
usaha-usaha kebajikan, pembangunan sosial, serta inisiatif hijau dan mampan. Usaha ini merupakan satu langkah strategik untuk memastikan kestabilan kewangan dalam jangka masa panjang, sekaligus menyokong aspirasi kita membina Kuala Lumpur sebagai bandar raya bertaraf dunia yang seimbang dari segi pembangunan fizikal dan kesejahteraan masyarakat.
Garis panduan ini bukan sekadar dokumen rujukan, tetapi juga sebagai panduan menyeluruh kepada pelbagai pihak yang berminat untuk menyertai dan menyumbang kepada tabung endowmen ini. Dengan panduan yang jelas, saya berharap usaha ini akan membuka lebih banyak peluang kepada masyarakat,
sektor swasta, dan individu untuk bersama-sama menyumbang kepada pembangunan yang lebih lestari dan inklusif.
Akhir kata, saya ingin menyampaikan setinggitinggi penghargaan kepada semua yang telah memberi sokongan dalam menjayakan penerbitan ini. Semoga kita dapat terus bekerjasama untuk mencapai kejayaan yang lebih cemerlang dan memberi manfaat kepada semua warga kota Kuala Lumpur.
Sekian, terima kasih. Wassalam.
Dato’ Seri TPr (Dr.) Maimunah Mohd Sharif
Datuk Bandar Kuala Lumpur

In generosity and helping others, be like the river.” – Rumi “

1.1 1.2 Pendahuluan Objektif
Bab ini menjelaskan terminologi dan tafsiran yang digunapakai di dalam Garis Panduan Pengurusan Tabung Endowmen Dewan Bandaraya Kuala Lumpur.
Objektif bab ini adalah untuk menjelaskan maksud terminologi dan tafsiran yang perlu difahami oleh pegawai serta kakitangan sebagai mana yang terkandung di dalam Garis Panduan Pengurusan Tabung Endowmen Dewan Bandaraya Kuala Lumpur.
Aktiviti atau Program
Dewan Bandaraya
Kuala Lumpur
Surat Ikatan Amanah
Sumbangan Individu
Derma Tunai (CrowdFunding)
Endowed/True Endowment
Jawatankuasa
Pemegang Amanah
Tabung Endowmen (JPATE)
Jawatankuasa
Pengurusan Tabung
Endowmen (JPTE)
Kumpulan Wang Endowmen
Modul IT
SearchEngine Optimization(SEO) (Pengoptimuman Enjin Carian)
Jadual 1.1 Terminologi dan Tafsiran
Aktiviti atau program yang dijalankan oleh Dewan Bandaraya Kuala Lumpur menggunakan dana daripada Tabung Endowmen Dewan Bandaraya Kuala Lumpur.
Merujuk kepada peraturan dan tatacara pengurusan Kumpulan Wang Endowmen Dewan Bandaraya Kuala Lumpur.
Golongan 40% terendah dalam masyarakat dari segi pendapatan mengikut negeri, adalah mereka yang mempunyai anggaran pendapatan sebanyak RM4850 sebulan atau kurang di Malaysia.
Sumbangan biasanya datang daripada seorang individu sebagai inisiatif peribadi dan ia sering berupa wang tunai, aset alih atau aset tak alih.
Kaedah mengumpulkan dana daripada ramai individu melalui platform dalam talian
Sumbangan dilaburkan dan hanya pulangan pelaburan diguna dan dimanfaatkan
Jawatankuasa ini terdiri daripada individu yang dilantik sebagai pemegang amanah (trustees) yang bertanggungjawab ke atas tadbir urus tertinggi serta penetapan hala tuju strategik organisasi. Mereka mempunyai kuasa penuh dalam membuat keputusan penting, termasuk meluluskan polisi, perancangan kewangan, dan kerjasama strategik.
Jawatankuasa ini berperanan sebagai panel penapisan dan penilaian bagi setiap permohonan atau cadangan sebelum dihantar kepada JPATE. Mereka memberikan pandangan dan cadangan, namun tidak mempunyai kuasa akhir untuk meluluskan keputusan.
Dana yang diasingkan atau dikumpulkan secara khusus untuk tujuan tertentu, biasanya untuk membiayai program, projek, atau aktiviti yang berkaitan dengan kebajikan awam, pendidikan, penyelidikan, atau pembangunan masyarakat.
Modul teknologi maklumat (IT) dalam konteks proses kerja pengurusan tabung endowmen (Rujuk Lampiran 1 hingga 8).
Search Engine Optimization ialah proses meningkatkan keterlihatan dan kedudukan laman web di enjin carian, seperti Google, untuk menarik lebih banyak pelawat.
Pematuhan Syariah (SyariahCompliance)
QuasiEndowment
Resit KEW. 38
SeedFund
Sekretariat Pengurusan Tabung Endowmen (SPTE)
Sumbangan Syarikat/ Organisasi/Kerajaan/ Badan Berkanun
TermEndowment
Penerimaan sumbangan yang mematuhi syariah merujuk kepada sumbangan yang bebas daripada sebarang aktiviti yang dilarang dalam Islam. Sumber sumbangan mesti halal dan tidak berasal daripada riba, judi, arak, tembakau, perdagangan atau aktiviti yang melibatkan barang haram, pornografi, atau apa-apa bentuk aktiviti tidak bermoral. Kepatuhan ini dinilai melalui proses due diligence.
Sumbangan yang diterima mesti digunakan untuk tujuan sah dan halal, seperti membiayai program kebajikan, pendidikan, pembangunan masyarakat, dan bantuan kemanusiaan. Ia juga perlu menyokong inisiatif selari dengan syariah, termasuk projek pelaburan yang tidak melibatkan sebarang aktiviti haram.
Sumbangan yang ditetapkan oleh penyumbang untuk digunakan dan dimanfaatkan sepenuhnya tanpa perlu dilaburkan.
Derma tunai atau sumbangan kepada Kerajaan Persekutuan, Kerajaan Negeri dan Kerajaan Tempatan adalah bersamaan amaun derma dan sumbangan serta perlu dibuktikan dengan Resit KEW. 38.
Dana permulaan yang ditubuhkan untuk menyokong sumber kewangan permulaan tabung endowmen Dewan Bandaraya Kuala Lumpur.
Sekretariat ialah unit operasi yang bertanggungjawab melaksanakan aktiviti harian organisasi. Peranan mereka merangkumi pemprosesan permohonan, pelaksanaan program, dan penyediaan sokongan pentadbiran untuk memastikan kelancaran operasi.
Sumbangan berbentuk wang tunai, aset alih dan aset tak alih yang diberikan oleh pelbagai pihak berkepentingan, termasuk tetapi tidak terhad kepada sektor awam, swasta, persatuan, yayasan, serta organisasi bukan kerajaan (NGO).
Sumbangan terbahagi kepada restricted (penyumbang menetapkan penggunaan sumbangan secara khusus) dan unrestricted (penyumbang tidak menetapkan penggunaan secara khusus, memberi kebebasan kepada Dewan Bandaraya Kuala Lumpur dalam penggunaannya.
WaterfallHierarchy
Pendekatan berperingkat merujuk kepada proses pengagihan dan pengurusan aset berdasarkan tahap risiko dan pulangan, di mana keputusan pelaburan dibuat secara berturutan berdasarkan kriteria tertentu.
Tabung Endowmen Dewan
Bandaraya Kuala Lumpur diwujudkan sebagai satu inisiatif strategik bagi memastikan kelangsungan sumber kewangan jangka panjang yang diperlukan untuk menyokong pelbagai projek pembangunan sosial, kemasyarakatan, serta perkhidmatan sokongan yang disediakan oleh Dewan Bandaraya Kuala Lumpur. Sebagai entiti yang bertanggungjawab terhadap pengurusan bandar raya Kuala Lumpur, Dewan Bandaraya Kuala Lumpur menyedari kepentingan pengurusan sumber kewangan yang cekap dan berhemah, dengan mengutamakan kebajikan masyarakat.
Tabung Endowmen ini bukan sahaja berperanan sebagai sumber dana bagi pelbagai projek sosial dan pembangunan, tetapi juga menjadi platform untuk individu, syarikat korporat, yayasan, persatuan, agensi kerajaan dan lain-lain menyertai usaha pembangunan masyarakat dan kesejahteraan warga Kuala Lumpur. Ia berfungsi sebagai landasan yang menggabungkan tanggungjawab sosial dengan pengurusan kewangan berintegriti. Melalui penubuhan tabung ini, Dewan Bandaraya Kuala Lumpur komited memastikan setiap dana
diterima diurus dan dibelanjakan dengan telus dan bijaksana demi kesejahteraan masyarakat bandar raya Kuala Lumpur.
Dalam usaha mencapai kemajuan yang mampan dan inklusif, Wilayah Persekutuan telah menetapkan visi utama untuk menjadi C.H.A.S.E. City— bandar raya yang Clean(Bersih), Healthy (Sihat), Advanced (Maju), Safe(Selamat), dan Ecofriendly (Mesra Alam). Visi ini, seperti yang diutarakan oleh YB Dr. Zaliha binti Mustafa, Menteri di Jabatan Perdana Menteri, menekankan pentingnya mencipta persekitaran bandar yang berdaya saing dan maju, sambil memastikan kesejahteraan dan keselamatan warga serta menjaga kelestarian alam sekitar.
Pengurusan tabung endowmen ini selari dengan prinsip ESG (Environmental, Social, and Governance), yang menjadi panduan penting dalam pengurusan organisasi moden. Dalam konteks Tabung Endowmen Dewan Bandaraya Kuala Lumpur, pelaksanaan ESG memastikan bahawa setiap inisiatif dan perbelanjaan mematuhi prinsip tanggungjawab sosial dan kelestarian alam sekitar, serta diurus dengan tata kelola yang telus dan berintegriti.
Visi ini juga selaras dengan matlamat SDG (Sustainable Development Goals), di mana aspek kebersihan, kesihatan, kemajuan teknologi, keselamatan, dan kelestarian alam sekitar menjadi komponen utama dalam perancangan dan pelaksanaan pembangunan bandar. Ini memastikan bahawa Wilayah Persekutuan bukan sahaja memenuhi keperluan semasa tetapi juga menjamin kemajuan lestari untuk generasi akan datang.
Melalui Tabung Endowmen, Dewan Bandaraya Kuala Lumpur komited untuk memacu pembangunan bandar yang maju, bersih, dan mesra alam, di samping memastikan kesihatan dan keselamatan warganya. Dengan berpegang pada prinsipprinsip kelestarian yang kukuh, Dewan Bandaraya Kuala Lumpur akan memastikan Kuala Lumpur terus berkembang sebagai bandar raya bertaraf dunia yang memenuhi aspirasi nasional dan antarabangsa. nasional dan antarabangsa.
Visi Garis Panduan Pengurusan
Tabung Endowmen Dewan
Bandaraya Kuala Lumpur adalah:
“ “
“Menjadi peneraju dalam pengurusan dana endowmen yang mampan dengan memberi impak positif kepada komuniti Kuala Lumpur melalui inovasi, ketelusan, dan keberkesanan dalam setiap inisiatif”.
Misi Garis Panduan Pengurusan Tabung Endowmen Dewan Bandaraya Kuala Lumpur adalah:
Misi 01
Meningkatkan kesedaran tentang dana endowmen di kalangan warga Kuala Lumpur dan menggalakkan keterlibatan komuniti dalam program-program yang dijalankan.
Misi 02
Menguruskan dana endowmen dengan telus dan berintegriti dan penggunaan dana mematuhi piawaian etika dan undang-undang.



Misi 03
Menghasilkan impak yang berterusan dan positif kepada komuniti melalui penyaluran dana ke dalam projek-projek yang memenuhi keperluan dan aspirasi masyarakat.

Misi 05
Menjalin kerjasama dengan pelbagai pihak berkepentingan termasuk tetapi tidak terhad sektor awam, swasta, dan NGO untuk memaksimakan manfaat dana endowmen.
Misi 04
Mewujudkan rangka kerja dan proses pengurusan yang efisien dan berdaya tahan untuk memastikan pengurusan endowmen yang optimum.

Misi 06
Memastikan anggota jawatankuasa dan kakitangan mempunyai kemahiran dan pengetahuan yang diperlukan untuk mengurus dan melaksanakan tugas dengan berkesan.

2.3 Objektif
Objektif penubuhan Tabung Endowmen Dewan Bandaraya Kuala Lumpur perlu dijadikan rujukan dalam merangka prinsip, prosedur, dan tatacara pelaksanaannya. Tatacara pematuhan harus selari dengan tanggungjawab mengurus dan mentadbir tabung ini secara berhemah dan berintegriti. Tabung Endowmen Dewan Bandaraya Kuala Lumpur ditubuhkan dengan objektif berikut:



a) Menjadi landasan sah di sisi undang-undang untuk menerima sumbangan daripada individu, sektor awam, swasta, dan NGO bagi memastikan kelangsungan sumber kewangan bagi jangka panjang.
b) Melalui mandat Kerajaan untuk membantu melaksanakan fungsi Kementerian dan agensi luar dalam menyediakan perkhidmatan sokongan, seperti penyelenggaraan dan penyediaan perumahan untuk golongan miskin bandar, kemudahan pengangkutan berasaskan kebajikan, serta pembangunan sosial dan kemasyarakatan
c) Membudayakan amalan memberi sumbangan dalam kalangan warga Kuala Lumpur untuk mewujudkan masyarakat yang harmoni dan budiman.
2.4.1
Kategori dan Ciri Tabung:
Kategori dan ciri tabung endowmen Dewan Bandaraya Kuala Lumpur:
a. True/Endowed Endowment
Sumbangan dilaburkan, dan hanya pulangan pelaburan digunakan dan dimanfaatkan.
b. Quasi/Expendable Endowment
Sumbangan yang ditetapkan oleh penyumbang untuk diguna dan dimanfaatkan sepenuhnya tanpa perlu dilaburkan.
c. Term Endowment
2.4.2
Tabung Dana Khas
Tabung/dana khas ialah satu tabung yang bersifat “restricted”, samada “endowed” atau “expendable”, dan diwujudkan atas nama yang dipersetujui oleh penyumbang tertakluk kepada syarat berikut: 2.4
a.
Sumbangan terbahagi kepada restricted(penyumbang menetapkan penggunaan sumbangan secara khusus) dan unrestricted(penyumbang tidak menetapkan penggunaan secara khusus, memberi kebebasan kepada Dewan Bandaraya Kuala Lumpur dalam penggunaannya.
Penggunaan khusus mengikut kehendak dan terma yang ditetapkan oleh penyumbang serta dipersetujui oleh Dewan Bandaraya Kuala Lumpur;
b. Jumlah sumbangan adalah mengikut ketetapan JPATE berdasarkan keperluan Dewan Bandaraya Kuala Lumpur dari semasa ke semasa;
c.
Mendapat kelulusan JPATE yang dipengerusikan oleh Datuk Bandar Kuala Lumpur.
Dewan Bandaraya
Kuala Lumpur
tidak terikat untuk
memberikan sebarang
keistimewaan atau
layanan khas kepada penderma atas derma tunai atau sumbangan yang diterima.
a.
Dewan Bandaraya
Kuala Lumpur berhak memulangkan derma tunai atau sumbangan kepada penderma sekiranya sumber sumbangan tersebut diragui, tidak jelas, atau tidak mematuhi prinsip patuh syariah, selaras dengan keputusan JPATE
b.
Semua derma tunai dan sumbangan yang penggunaannya tidak ditetapkan secara khusus oleh penderma/penyumbang (unrestricted) boleh digunakan bagi tujuan berikut:
1. Kebajikan dan pembangunan sosial;
2. Kemasyarakatan;
3. Pembangunan pendidikan dan penyelidikan (termasuk pembelian dan pembinaan sekolah);
4. Pembelian, pembinaan dan pengurusan rumah ibadat;
5. Lain-lain kegunaan yang diluluskan oleh JPATE mengikut keperluan dari semasa ke semasa.
Bagi sumbangan bersifat ‘restricted’, sama ada ‘endowed’ atau ‘expendable’, penggunaan sumbangan mesti mematuhi ketetapan yang ditentukan oleh penyumbang serta dipersetujui oleh Dewan Bandaraya Kuala Lumpur. Sebarang penggunaan dana tabung hendaklah mengikut prosedur yang ditetapkan.

Kriteria Amalan Terbaik Pengurusan Tabung Endowmen Dewan Bandaraya Kuala Lumpur dibangunkan dengan empat (4) tonggak utama iaitu
Tonggak 1: Tadbir Urus Terbaik, Tonggak 2: Pengurusan Kewangan, Tonggak 3: Pelaburan Dana Endowmen dan Tonggak 4: Transformasi dan Pemasaran Digital, ditunjukkan seperti Rajah 2.2:
Punca Kuasa dan Polisi Endowmen
Struktur Organisasi
Tadbir Urus
Kepakaran & Kompetensi Profesional dan Pihak Berkepentingan
Pengurusan Belanjawan dan Perbelanjaan
Pengurusan Perakaunan
Pengurusan Hasil dan Perolehan
Polisi Pelaburan
Keselamatan Data
Tadbir Urus
Pengurusan Portfolio Pelaburan Kebolehoperasian
Budaya Kerja Lestari
Pengurusan Aset
Pengurusan Pulangan Pelaburan
Strategi dan Pelan Hala Tuju Digitalisasi
Inventori Rekod Pelaburan Pemasaran
Rajah 2.2 Tonggak dan Kriteria Amalan Terbaik Pengurusan Pembangunan Tabung Endowmen Dewan Bandaraya Kuala Lumpur
Pengurusan tadbir urus terbaik adalah penting untuk mengurus endowmen dengan berkesan dan memastikan dana dan aset digunakan untuk memenuhi misi dan objektif Dewan Bandaraya Kuala Lumpur yang dihasratkan. Pematuhan amalan terbaik dalam tadbir urus ini boleh mengekalkan kepercayaan pihak berkepentingan, melindungi kemampanan jangka panjang dan memastikan bahawa dana dan aset digunakan sejajar dengan misi dan objektif Dewan Bandaraya Kuala Lumpur.
2.5.1.1 Punca kuasa dan Polisi
Datuk Bandar Kuala Lumpur, Dewan Bandaraya
Kuala Lumpur menjalankan kuasa yang diberikan
dibawah Akta Ibu Kota Persekutuan 1960 (Akta 190) dan Akta Bandaraya Kuala Lumpur 1971 (Akta 59);
Bahagian V, Peruntukan Am Kewangan, subseksyen (d), Seksyen 39, Akta Kerajaan Tempatan
1976 (Akta 171) menyatakan endowmen adalah salah satu punca hasil sesuatu pihak berkuasa tempatan seperti berikut;
Semua cukai, kadar, sewa, bayaran lesen, dius dan lain-lain wang dan caj yang kena dibayar kepada pihak berkuasa tempatan itu menurut Akta ini atau mana-mana undang-undang bertulis yang lain.
Semua caj atau keuntungan yang terbit daripada apa-apa perdagangan, perkhidmatan atau pengusahaan yang dijalankan oleh pihak berkuasa tempatan itu dibawah kuasa yang terletak hak padanya;
Semua bunga atau apa-apa wang yang dilaburkan oleh pihak berkuasa tempatan dan semua pendapatan yang terbit daripada harta alih dan tidak alih pihak berkuasa tempatan itu; dan
Semua hasil lain yang terakru kepada pihak berkuasa tempatan itu daripada kerajaan persekutuan atau kerajaan mana-mana Negeri atau mana-mana badan berkanun, lain-lain pihak berkuasa tempatan atau daripada manamana punca lain sebagai pemberian, sumbangan, endowmen atau lain-lain.
Polisi Tabung Endowmen Dewan Bandaraya Kuala Lumpur adalah untuk menyokong
Matlamat Pembangunan Mampan Kuala Lumpur 2030, Pelan Strategik Pengurusan Kewangan 2022-2030, RKPPBT 2022-2030 (Teras 2, 3 dan 4), Rancangan Malaysia Ke 11 (RMK11), Rancangan Malaysia Ke 12 (RMK12), Dasar Kebun Komuniti Bandar, Pelan Strategik Kuala Lumpur 2030: Kemiskinan Bandar, Dasar Keusahawanan Malaysia 2030, Dasar Keselamatan Negara 2021-2025, Falsafah Pendidikan Kebangsaan, Pelan Tindakan Iklim Kuala Lumpur 2050.
Tadbir urus berdasarkan prinsip-prinsip tadbir urus dan amalan terbaik dengan mengamalkan nilai murni dan amalan kerja beretika, adaptabiliti dan inovasi dalam struktur tadbir urus tabung endowmen Dewan Bandaraya Kuala Lumpur.
Kriteria pemilihan Jawatankuasa yang terlibat adalah seperti berikut;
Jabatan Dewan Bandaraya Kuala Lumpur yang terlibat dalam aktiviti/program endowmen.
Mempunyai kepakaran kewangan dan pelaburan.
Komited, dedikasi dan minat dalam pengurusan tabung endowmen.
Mempunyai pengalaman dalam pengurusan dana atau amanah yang berkaitan.
Kepelbagaian latar belakang dari segi pengalaman profesional, kepakaran bagi membantu menghasilkan keputusan yang lebih holistik.
Mempunyai pengalaman dalam penglibatan komuniti dan Dewan Bandaraya Kuala Lumpur.
Menetapkan terma rujukan dan peranan/ tanggungjawab untuk setiap ahli jawatankuasa yang dipilih.
Tiga (3) lapisan struktur organisasi tadbir urus iaitu JPATE, JPTE dan SPTE diwujudkan bagi memastikan tabung ini dikendalikan dengan berkesan dan teratur.
Keahlian JPATE Dewan Bandaraya Kuala Lumpur terdiri daripada 8 orang iaitu 3 orang ahli tetap dan 4 orang ahli lantikan luar seperti berikut:
1. Pengerusi: Datuk Bandar Kuala Lumpur; 2. Naib Pengerusi/Pengerusi Gantian: Pengarah Eksekutif;
3. Setiausaha/Sekreteriat: Ketua Unit Endowmen iaitu Jabatan yang mengurus;
4. Bendahari: Pengarah Jabatan Kewangan;
5. Ahli Lantikan Luar: 50% bersamaan empat (4) orang ahli lantikan luar; dan
6. Ahli Jemputan: Wakil Jabatan Dalaman mengikut aktiviti atau program Tabung Endowmen.
Syarat lantikan 50% ahli lantikan luar adalah seperti berikut:
1. Memenuhi syarat Seksyen 9 Akta Tatacara Kewangan 1957, Akta Ibu Kota, Akta Bandaraya Kuala Lumpur).Naib Pengerusi/ Pengerusi Gantian: Pengarah Eksekutif;
2. Tidak mempunyai perkaitan dengan institusi atau organisasi atau pengasas, hubungan kekeluargaan seperti ibu-bapa, anak, adik beradik termasuk lain-lain hubungan kekeluargaan yang rapat, hubungan majikan dan pekerja atau pengarah atau pekerja di dalam Dewan Bandaraya Kuala Lumpur atau kumpulan syarikat yang sama.
3. Jawatankuasa tidak boleh menerima manfaat atau emolumen daripada Tabung Endowmen termasuk emolumen tetap. Namun boleh menerima Elaun Kemudahan Perjalanan dan Elaun Menghadiri Mesyuarat mengikut Peraturan Kewangan Dewan Bandaraya Kuala Lumpur.
4. Jawatankuasa atau mana-mana pihak yang mengendalikan Tabung Endowmen tidak boleh mengunakan kuasa atau kedudukan mereka untuk kepentingan tertentu melalui pengunaan dana yang diluluskan tersebut.
5. Jawatankuasa akan bermesyuarat pada bila-bila masa dan bila diarahkan oleh Pengerusi ataupun oleh Setiausaha dan sekurang-kurangnya lima (5) orang ahli Jawatankuasa adalah diperlukan untuk membentuk korum.
6. Jawatankuasa akan memegang tugas sebaik sahaja dilantik sehingga Mesyuarat Agung Tahunan berikutnya, kecuali jika ada mana-mana Ahli Jawatankuasa yang ingin meletakkan jawatan
dalam tempoh tersebut, beliau hendaklah mengemukakan notis bertulis kepada Setiausaha akan niatnya.
7. Datuk Bandar Kuala Lumpur berhak memilih mana-mana ahli untuk mengisi mana-mana kekosongan yang berlaku disebabkan kematian atau perletakan jawatan.
8. Jawatankuasa hendaklah menyimpan segala rekod penjanaan dan juga penggunaan dana dan dilaporkan kepada Unit Endowmen bagi setiap suku tahunan (quarterly).
Jawatankuasa Pemegang Amanah Tabung Endowmen (JPATE)
Dewan Bandaraya Kuala Lumpur
SETIAUSAHA/SEKRETARIAT
(Ketua Unit Endowmen iaitu Jabatan yang mengurus)
PENGERUSI
Datuk Bandar Kuala Lumpur
BENDAHARI
(Pengarah Jabatan Kewangan)
NAIB PENGERUSI/ PENGERUSI GANTIAN Pengarah Eksekutif
AHLI LANTIKAN LUAR
50% bersamaan empat (4) orang ahli lantikan luar
AHLI JEMPUTAN
Wakil Jabatan Dalaman mengikut aktiviti atau program Tabung Endowmen
Keahlian JPTE Dewan Bandaraya Kuala Lumpur terdiri daripada:
Ahli Tetap Bukan Ahli Tetap ii.
1. Pengerusi: Pengarah Eksekutif (Pengurusan);
2. Pengerusi Gantian: Pengarah Eksekutif (Pengurusan Projek);
3. Setiausaha/Sekretariat: Ketua Unit Endowmen iaitu Jabatan yang mengurus;
4. Bendahari: Wakil Jabatan Kewangan;
5. Wakil Jabatan dalaman: Wakil Jabatan Undang-Undang & Pendakwaan, Wakil Jabatan Perancangan Ekonomi & Pembangunan dan Wakil Jabatan Penilaian dan Pengurusan Harta; dan;
6. Ahli Jemputan: Wakil Jabatan Dalaman mengikut aktiviti atau program Tabung Endowmen.
Carta Organisasi Jawatankuasa Pengurusan Tabung Endowmen (JPTE) Dewan Bandaraya Kuala Lumpur
PENGERUSI
Pengarah Eksekutif (Pengurusan)
SETIAUSAHA/SEKRETARIAT
(Ketua Unit Endowmen iaitu Jabatan yang mengurus)
PENGERUSI GANTIAN
Pengarah (PengurusanEksekutif Projek)
BENDAHARI (Wakil Jabatan Kewangan)
Wakil Jabatan UndangUndang & Pendakwaan
Wakil Jabatan Perancangan Ekonomi & Pembangunan
AHLI JEMPUTAN
Wakil Jabatan Dalaman mengikut aktiviti atau program Tabung Endowmen
Wakil Jabatan Penilaian dan Pengurusan Harta
Keahlian SPTE Dewan Bandaraya Kuala Lumpur terdiri daripada:
1. Ketua Unit Endowmen;
2. Ahli Sekretariat terdiri daripada wakil kumpulan profesional dan pengurusan serta kumpulan sokongan I bagi jawatan Teknologi Maklumat, pemasaran dan pentadbiran.
Carta Organisasi Pengurusan Tabung Endowmen (SPTE) Dewan Bandaraya Kuala Lumpur AHLI SEKRETARIAT
KETUA UNIT ENDOWMEN
2.5.1.3
Datuk Bandar Kuala Lumpur, selaku Pengerusi JPATE, diberi kuasa dan had untuk meluluskan peruntukan perbelanjaan bagi setiap permohonan yang dibawa ke Mesyuarat Jawatankuasa
Pemegang Amanah Tabung Endowmen Dewan
2.5.1.4
Bandaraya Kuala Lumpur. Pengerusi JPATE juga berhak untuk menolak permohonan atau tidak meluluskan peruntukan perbelanjaan mengikut keputusan mesyuarat. Mesyuarat JPATE; atau
Kelulusan secara edaran Pekeliling hendaklah diluluskan oleh SEMUA ahli dan dibawa ke mesyuarat JPATE untuk pengesahan; dan
Kertas kerja yang tidak mendapat kelulusan dari semua ahli perlu dihantar semula ke JPTE untuk semakan semula dan tapisan sebelum dihantar semula bagi tujuan kelulusan JPATE.
Terma rujukan jawatankuasa pengurusan tabung endowmen Dewan Bandaraya Kuala Lumpur adalah seperti berikut:
Jadual 2.1 Terma Rujukan JPATE
2. Naib Pengerusi/ Pengerusi Gantian Pengarah Eksekutif
3. Setiausaha/ Sekretariat
1. Ahli Tetap Pengerusi Datuk Bandar Kuala Lumpur
Ketua Unit Endowmen iaitu Jabatan yang mengurus
4. Bendahari Pengarah Jabatan Kewangan
5. Ahli Lantikan Luar
6. Bukan Ahli Tetap Ahli Jemputan
50% bersamaan empat (4) orang ahli lantikan luar
a. Bertanggungjawab dalam perancangan strategik, pembentukan dasar dan tadbir urus peringkat tertinggi pengurusan tabung endowmen Dewan Bandaraya Kuala Lumpur.
b. Memastikan bahawa semua penggunaan sumbangan mematuhi syariah (jika berkaitan).
c. Mempunyai kuasa kelulusan tertinggi bagi keputusan kewangan dan operasi mengikut peraturan yang ditetapkan.
Wakil Jabatan Dalaman mengikut aktiviti atau program Tabung Endowmen
d. Meluluskan perancangan belanjawan dan laporan penyata kewangan bagi tujuan audit.
e. Memastikan organisasi mematuhi undangundang, polisi dan standard amalan terbaik.
Jadual 2.2 Terma Rujukan JPTE
2. Pengerusi Gantian Pengarah Eksekutif (Pengurusan Projek)
3. Setiausaha/ Sekretariat
1. Ahli Tetap Pengerusi Pengarah Eksekutif (Pengurusan)
Ketua Unit Endowmen iaitu Jabatan yang mengurus
4. Bendahari Wakil Jabatan Kewangan
i. Wakil Jabatan
Undang-Undang & Pendakwaan
a. Menilai dan menapis permohonan atau cadangan sebelum diserahkan kepada JPATE untuk kelulusan.
5.
Wakil Jabatan Dalaman
6. Bukan Ahli Tetap Ahli Jemputan
ii. Wakil Jabatan Perancangan Ekonomi & Pembangunan
iii. Wakil Jabatan
Penilaian dan Pengurusan Harta
Wakil Jabatan Dalaman mengikut aktiviti atau program Tabung Endowmen
b. Memastikan setiap permohonan mematuhi dasar dan proses kerja pengurusan tabung endowmen Dewan Bandaraya Kuala Lumpur.
c. Memberi cadangan dan pandangan kepada JPATE tetapi tidak mempunyai kuasa kelulusan.
d. Menjadi penghubung antara Sekretariat dan JPATE.
1. Ketua Unit Endowmen
2. Sekretariat:
i. Teknologi Maklumat
ii. Pemasaran
iii. Pentadbiran
Wakil jabatan yang dilantik untuk mengurus Unit Endowmen.
2.5.1.6
2.5.1.7
i. Kumpulan professional dan pengurusan
ii. Kumpulan sokongan 1
a. Mengurus operasi harian dan memastikan program berjalan dengan lancar.
b. Memproses borang permohonan serta memastikan respons dan susulan diberikan tepat pada masanya.
c. Menyelaras dan melaksanakan program berdasarkan strategi dan rancangan yang telah diluluskan.
d. Berperanan sebagai penghubung dengan pihak berkepentingan dan menyediakan sokongan pentadbiran.
e. Menyediakan laporan dan kemas kini kepada JPTE dan JPATE bagi menyokong keputusan yang berinformasi.
Pelantikan Bagi Tujuan Kepakaran & Kompetensi
Profesional dan Pihak Berkepentingan
JPATE boleh melantik kepakaran secara dalaman atau luaran yang kompeten dengan mengadakan kolaborasi jaringan industri dan pihak berkepentingan.
Sistem sokongan berterusan untuk pembangunan profesional dan kompetensi. kemahiran advokasi dan komunikasi. a)
Budaya Kerja Lestari
Panduan rangka kerja lestari global seperti SDG dan ESG digunakan sebagai penanda aras. Amalan budaya kerja lestari dengan menekankan elemen ESG dan SDG.
Bahagian ini menjelaskan bagaimana pengurusan endowmen memerlukan pematuhan kepada amalan terbaik dalam pengurusan kewangan untuk memastikan pertumbuhan dan kestabilan jangka panjang. Dengan mengikuti amalan terbaik ini, Dewan Bandaraya Kuala Lumpur akan menguruskan endowmen dengan lebih baik dan komited untuk mencapai matlamat kewangan organisasi.
Anggaran tahunan bagi terimaan hasil dan perbelanjaan perlu disediakan dan diperakukan JPATE sebelum mendapat kelulusan Menteri Perumahan dan Kerajaan Tempatan seperti dinyatakan pada Seksyen 55 Akta Kerajaan Tempatan 1976.
Perbelanjaan tidak boleh dilakukan melainkan jika dimasukkan dalam anggaran kecuali mendapat kelulusan Menteri Perumahan dan Kerajaan Tempatan seperti dinyatakan pada Seksyen 57 Akta Kerajaan Tempatan 1976 (Akta 171).
a) d) e) b) c)
Anggaran perbelanjaan diunjurkan berdasarkan perancangan tahunan yang diluluskan JPATE dengan mengenalpasti aktiviti dan inisiatif yang akan menggunakan dana endowmen Dewan Bandaraya Kuala Lumpur.
Perbelanjaan yang dibenarkan menggunakan dana endowmen adalah seperti yang dinyatakan di dalam Surat Ikatan Amanah Akaun Endowmen.
Prestasi perbelanjaan perlu dilaporkan kepada JPATE untuk pemantauan berkala bagi melindungi kepentingan pemegang taruh.
Bentuk penerimaan sumbangan yang boleh diterima melalui akaun endowmen adalah seperti berikut:
Derma Tunai Berbentuk One-Off
Derma tunai yang diberikan oleh individu, syarikat
korporat, yayasan, persatuan, GLC , komuniti dan lain-lain dalam bentuk tunai, cek dan pindahan secara online
Derma Tunai Secara Berkala, Berperingkat dan Berterusan
Derma tunai berkala dibuat secara berkala, berperingkat dan berterusan oleh individu, orang awam, syarikat, sektor awam, swasta dan NGO dan lain-lain secara berperingkat atau melalui potongan gaji.
Kaedah penerimaan sumbangan / derma tunai adalah melalui beberapa kaedah seperti berikut:
Tunai / Cek / Deraf Bank
Sumbangan Tunai / Cek / Deraf Bank yang diterima perlu diserahkan kepada Unit Endowmen bagi tujuan simpanan rekod sebelum dikemukakan kepada Jabatan Kewangan untuk terimaan dan pengeluaran resit rasmi.
Deposit ke Kumpulan Wang Endowmen
SPTE hendaklah mendapatkan bukti penyata bank daripada penyumbang bagi tujuan rekod dan verifikasi sebelum dikemukakan kepada Jabatan Kewangan untuk terimaan dan pengeluaran resit rasmi.
Potongan gaji
Sumbangan melalui potongan gaji perlu dimaklumkan kepada Jabatan Kewangan sebelum tarikh tutup Penyata Perubahan (Report of Change) bagi bulan tersebut. Penyumbang hendaklah menyerahkan maklumat seperti berikut:
i. Nama staf; ii. No. staf; iii. Jumlah potongan bulanan; iv. Bulan potongan bermula; dan v. Bulan potongan tamat.
Resit rasmi akan dijana pada setiap hujung tahun bagi tujuan pengecualian cukai (bagi sumbangan yang layak).
Crowdfunding
Sumbangan secara crowdfunding adalah secara atas talian melalui laman web rasmi Dewan Bandaraya Kuala Lumpur. Resit rasmi akan dijana secara automatik setelah transaksi pembayaran diluluskan bank.
Dewan Bandaraya Kuala Lumpur perlu menilai dan meluluskan permohonan pengecualian cukai, menerbitkan resit rasmi yang diperlukan oleh penderma untuk membuat tuntutan pengecualian cukai dan menghantar Penyata Kewangan tahunan yang telah diaudit oleh Juruaudit Awam yang diiktiraf sebelum atau pada 30 April setiap tahun kepada Jabatan Audit Negara bersama-sama dengan:
Senarai penderma yang telah menyumbang sebanyak RM20,000.00 dan ke atas.
Senarai penerima bantuan yang lengkap dengan butiran berikut:
1. Maklumat penerima bantuan (Nama, nombor kad pengenalan, jumlah, jenis bantuan).
2. Maklumat institusi atau organisasi yang menerima bantuan (Nama, alamat, dan nama pengarah institusi atau organisasi).
3. Menyimpan rekod dan dokumen institusi atau organisasi untuk rujukan dan semakan oleh Jabatan Audit Negara jika diperlukan pada masa akan datang.
Insentif yang boleh diterima oleh penyumbang seperti dinyatakan di dalam Jadual 2.6:
Penyumbang berhak untuk mendapatkan pelepasan cukai
pendapatan di bawah Resit KEW.38;
Penyumbang, dengan persetujuan Datuk Bandar Kuala Lumpur, boleh menetapkan nama bagi Tabung Khas; dan
Penyumbang dengan persetujuan Datuk Bandar Kuala Lumpur, boleh menamakan bangunan/ ruang / aset Dewan Bandaraya Kuala Lumpur mengikut nilai sumbangan yang ditetapkan.
2.5.2.3
a)
Pengawalan dan pengurusan Akaun Endowmen hendaklah sentiasa tertakluk kepada peruntukan-peruntukan Arahan Perbendaharaan, Akta Kerajaan Tempatan 1976 serta peraturan-peraturan kewangan yang berkaitan dengannya dan apa-apa arahan lain yang dikeluarkan oleh Perbendaharaan dan Dewan Bandaraya Kuala Lumpur dari semasa ke semasa.
2.5.2.4
2.5.2.5
Tatacara perakaunan endowmen adalah meliputi perkara berikut:
Transaksi perakaunan dana endowmen direkodkan di dalam KWE.
Pelaporan kepada pemegang taruh melalui penyediaan full set of accounts (Penyata Kedudukan Kewangan, Penyata Prestasi Kewangan, Penyata Perubahan Ekuiti, Penyata Aliran Tunai) bagi KWE.
Penyata Kewangan KWE disatukan bersama Penyata Kewangan Induk.
Akaun bank khas dibuka untuk KWE.
Penyediaan Surat Ikatan Amanah.
iii. iv. v. vi. vii. viii.
Kod Projek / tabung diwujudkan untuk setiap aktiviti.
Tatacara perakaunan mematuhi MPSAS 23 –Hasil Bukan Pertukaran.
Transaksi diaudit oleh Jabatan Audit Negara setiap tahun.
Pengurusan perolehan dana endowmen hendaklah sentiasa tertakluk kepada peruntukan-peruntukan Arahan Perbendaharaan, Akta Kerajaan Tempatan 1976 serta peraturan-peraturan kewangan yang berkaitan dengannya dan apa-apa arahan lain yang dikeluarkan oleh Perbendaharaan dan Dewan Bandaraya Kuala Lumpur dari semasa ke semasa.
Mengenalpasti aset endowmen dan aset/ harta Dewan Bandaraya Kuala Lumpur untuk pengurusan pendapatan dan perbelanjaan yang jelas.
a) c) b) d) b) i. ii.
Menyediakan laporan tahunan perlaksanaan tabung endowmen kepada semua pihak berkepentingan.
Mengenalpasti aset endowmen dan aset/ harta Dewan Bandaraya Kuala Lumpur untuk pengurusan pendapatan dan perbelanjaan yang jelas.
Menyediakan laporan tahunan perlaksanaan tabung endowmen kepada semua pihak berkepentingan.
2.5.2.6
Bagi tujuan pengauditan perlaksanaan tabung endowmen, Dewan Bandaraya Kuala Lumpur perlu:
Menyediakan pelan audit kewangan yang merangkumi audit tahunan dan audit interim bagi memastikan compliance dan perlaksanaan pengurusan tabung endowmen yang mematuhi undang – undang serta polisi Dewan Bandaraya Kuala Lumpur dan juga memenuhi kaedah audit piawaian peringkat antarabangsa dan tempatan.
Memastikan pengendalian dana diaudit secara telus, bertanggungjawab serta bersesuaian dengan piawaian dan undang – undang semasa.
Membangunkan pelan tindakan bagi menyelesaikan dapatan audit semasa.
Mewujudkan pelan risiko bagi mengenalpasti risiko kewangan, pengoperasian serta pematuhan.
Mengenalpasti kaedah pelaporan kewangan yang boleh diakses oleh pemegang taruh, penderma dan komuniti terlibat.
Membangunkan kaedah pembentangan dapatan audit dan kedudukan kewangan tabung endowmen kepada pemegang taruh, penderma dan komuniti terlibat.
Bagi tujuan pengauditan perlaksanaan tabung endowmen, Dewan Bandaraya Kuala Lumpur perlu:
Tabung endowmen Dewan Bandaraya Kuala Lumpur boleh ditutup sekiranya tujuan atau maksud penubuhannya sudah tidak lagi bersesuaian dengan keadaan semasa; atau perjalanan endowmen menyalahi manamana undang-undang di dalam negara; atau atas arahan Kerajaan Persekutuan; atau Mesyuarat Jawatankuasa Tertinggi Dewan Bandaraya Kuala Lumpur yang dipengerusikan oleh Datuk Bandar Kuala Lumpur mempunyai kuasa untuk menutup akaun tersebut dan memindahkan bakinya jika ada, ke manamana akaun lain yang bersesuaian dengan matlamat yang ditetapkan.
Kesemua hutang dan tanggungjawab hendaklah dijelaskan dan baki aset dan wang, sekiranya ada, sebelum hendak dikembalikan kepada mana - mana tabung yang lain.
Dewan Bandaraya Kuala Lumpur perlu memaklumkan pembubaran kepada Kementerian Kewangan dengan segera selewat lewatnya dalam tempoh 14 hari daripada tarikh pembubaran.
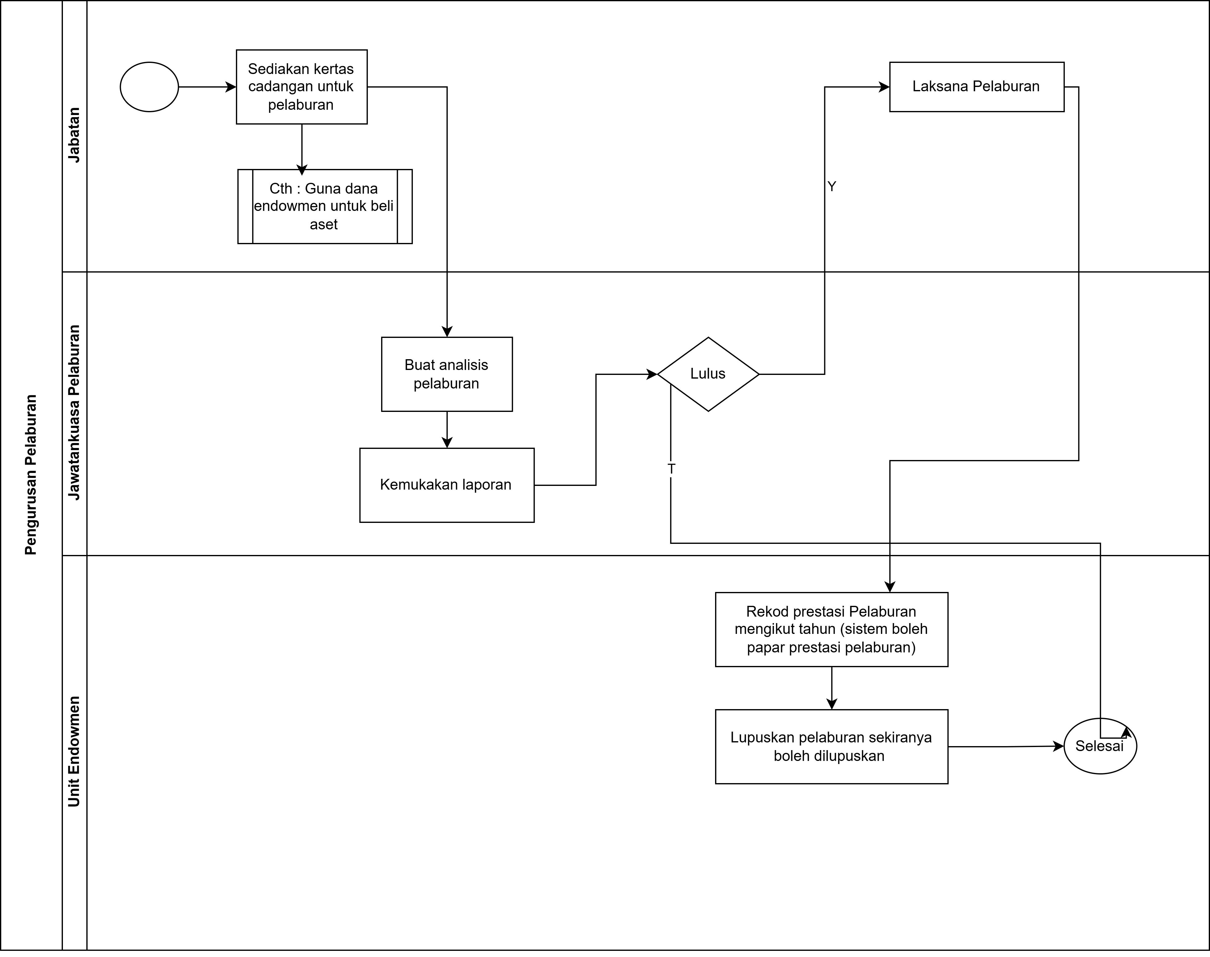
Pelaburan dalam pengurusan endowmen adalah elemen yang signifikan dalam memberi diversifikasi pendapatan khususnya dalam penyediaan dana berterusan bagi mengurangkan kebergantungan kepada sumber luar dan memastikan kemampanan kewangan organisasi. Strategi pelaburan yang efektif membantu membuat keputusan pelaburan yang berhemah, membuka peluang pelaburan yang lebih baik seterusnya meningkatkan reputasi dan daya tarik kepada Dewan Bandaraya Kuala Lumpur dalam memenuhi misi dan objektif endowmen yang dihasratkan.
Menggunapakai Seksyen 40 dan Seksyen 44, Akta 171 sebagai punca kuasa utama. Keputusan pelaburan perlu berpandukan garis panduan yang telah ditetapkan untuk memastikan strategi pelaburan yang konsisten, berwawasan, dan selaras dengan matlamat jangka panjang berdasarkan ketetapan elemen berikut:
Menetapkan dasar, polisi, dan parameter pelaburan yang jelas dan terperinci.
a) b) c) d) e)
Berpegang teguh kepada prinsip pelaburan beretika, memastikan bahawa semua pelaburan dibuat dalam syarikat dan projek mematuhi piawaian etika tertinggi.
Memastikan semua cadangan potensi pelaburan melalui proses usaha penilitian wajar yang teliti dan keputusan yang diambil adalah berasaskan analisis mendalam dan berinformasi. Menggunakan sumber kepakaran pelaburan yang terbaik, termasuk khidmat nasihat profesional dari pakar kewangan yang berkelayakan.
Mengamalkan pendekatan hierarki pelaburan yang selaras dengan dasar pelaburan dalam tabung endowmen bagi membantu dalam membuat keputusan pelaburan yang strategik, berasaskan keutamaan dan potensi pulangan jangka panjang.
Di peringkat permulaan, pendekatan ‘Seedfund ’ boleh digunakan untuk membangun portfolio pelaburan awal yang akan diperluaskan secara progresif untuk mencapai diversifikasi dan kestabilan jangka panjang. Setelah itu, pengurusan portfolio pelaburan endowmen Dewan Bandaraya Kuala Lumpur perlu menggunapakai model pelaburan dana tabung endowmen seperti dalam rajah di bawah:
Aktiviti Perkhidmatan Fungsi Sokongan
DBKL
Pendapatan Pelaburan
• Tunai
• Perkhidmatan/Sumbangan
• Pelaburan Harta Tanah
• Deposit Tetap (Kadar Faedah)
• Ekuiti (Stok, Dividen)
Fokus pengurusan portfolio pelaburan adalah pelaksanaan yang sistematik dan professional bagi mencapai kestabilan kewangan dan pulangan yang mampan untuk kepentingan jangka panjang berdasarkan ketetapan elemen berikut:
Mempelbagaikan portfolio pelaburan endowmen kepada beberapa kategori aset untuk mencapai diversifikasi yang optimum dan mempunyai peratusan tertentu dalam portfolio keseluruhan untuk mengurangkan risiko dan meningkatkan pulangan jangka panjang.
Mempertimbangkan kos pengurusan berbanding dengan pulangan yang dijangkakan dalam kaedah pelaburan dengan cara menganalisis kos dan manfaat untuk memaksimumkan nilai endowmen.
Menilai prestasi pengurus pelaburan endowmen secara berkala dengan menggunakan metrik yang jelas, perbandingan prestasi dengan penanda aras pasaran yang relevan, analisis risikopulangan, dan pencapaian objektif pelaburan.
Menetapkan had kecairan minimum yang mesti dikekalkan, serta strategi untuk menyeimbangkan aset cair dan liabiliti bagi memastikan kecairan mencukupi pada setiap masa dan dapat memenuhi komitmen kewangan jangka pendek dan panjang.
Melaksanakan pelaburan harta tanah yang berpandukan kepada waterfall hierarchy untuk memastikan pengagihan hasil pelaburan yang adil dan mengikut keutamaan.
Pengurusan pulangan pelaburan yang berkesan membantu kestabilan tadbir urus dana endowmen dalam menghadapi cabaran dan ketidak-tentuan keadaan ekonomi semasa, seterusnya membantu pertumbuhan jangka panjang tabung endowmen. Pulangan pelaburan yang tinggi meningkatkan nilai keseluruhan tabung endowmen, membolehkan Dewan Bandaraya Kuala Lumpur memiliki lebih banyak sumber untuk berkembang dan melaksanakan projek-projek yang memberi manfaat jangka panjang berdasarkan ketetapan elemen berikut: 2.5.3.3
Mencapai pulangan pelaburan yang optimum melalui strategi pelaburan yang diversifikasi dan berimbang dengan fokus memaksimumkan pulangan sambil meminimumkan risiko, untuk menyokong misi dan matlamat jangka panjang tabung endowmen.
Mengamalkan pengurusan kos pelaburan yang efisien dengan memantau dan mengawal perbelanjaan berkaitan pelaburan termasuk yuran pengurusan, komisen, dan kos transaksi.
Memastikan bahawa semua kos pelaburan yang terlibat adalah wajar dan memberikan nilai yang setimpal terhadap pulangan pelaburan.
Melaksanakan strategi pengurusan risiko yang komprehensif untuk melindungi aset pelaburan daripada pelbagai risiko kewangan dan pasaran.
Merangka strategi penjanaan pendapatan berasaskan pulangan pelaburan dari skala rendah, sederhana kepada tinggi risiko.
Memastikan pematuhan sepenuhnya terhadap peraturan percukaian yang berkaitan dengan pelaburan.
Mengoptimumkan struktur pelaburan untuk meminimumkan beban cukai, menguruskan implikasi cukai secara efektif, dan memastikan semua laporan percukaian adalah tepat dan tepat pada masanya.
Merangka mekanisme bagi pelaburan yang boleh dilihat dan diaplikasi apabila pengurusan tabung endomwen berada pada tahap stabil, dalam anggaran satu sehingga dua tahun
Mengintegrasi faktor ESG dalam proses pengurusan pelaburan untuk memastikan kelestarian jangka panjang dan tanggungjawab sosial.
Memilih pelaburan yang mematuhi prinsipprinsip ESG dan memantau kesan pelaburan terhadap alam sekitar dan masyarakat.
Inventori Rekod Pelaburan memainkan peranan penting dalam pengurusan tabung endowmen khususnya dalam memastikan pengurusan tabung endowmen yang cekap, telus, dan bertanggungjawab, serta menyokong pencapaian matlamat kewangan jangka panjang Dewan Bandaraya Kuala Lumpur berdasarkan ketetapan elemen berikut:
Merekod dan menyimpan semua butir pelaburan endowmen secara terperinci di dalam Inventori Data Pelaburan dan menetapkan jangka masa untuk mengemaskini secara berkala data pelaburan sedia ada bagi memastikan ketepatan dan kesahihannya.
Merekod dan menyimpan nilai setiap asset pelaburan endowmen di dalam dalam Inventori Nilai dan Penilaian Pelaburan.
Menggunakan kaedah penilaian yang diiktiraf untuk memastikan ketepatan dan kebolehpercayaan nilai pelaburan.
Menyemak secara berkala pematuhan ke atas dasar pelaburan endowmen dan membuat penyelarasan sekiranya berlaku ketidakpatuhan atau ketidakselarian di dalam rekod pelaburan bagi memastikan ianya selaras dengan matlamat jangka panjang tabung endowmen Dewan Bandaraya Kuala Lumpur.
Melaksana, merekod dan menyimpan proses usaha penilitian wajar bagi keperluan audit untuk memastikan semua prosedur dan proses yang betul telah diikuti dan risiko pelaburan telah dinilai dengan sewajarnya.
Menyediakan laporan pelaburan secara berkala dan dibentangkan kepada pihak pengurusan dan pihak berkepentingan lain untuk tujuan pemantauan dan penilaian.
Transformasi digital perlu dimanfaatkan dalam pengurusan tabung endowmen untuk meningkatkan kecekapan, keselamatan dan keupayaan operasi. Pelaksanaan transformasi digital dalam tabung endowmen haruslah mengambilkira proses yang strategik dengan tumpuan untuk mencapai kecekapan operasi, membuat keputusan berpacu-data, seiring dengan menjaga keselamatan dan privasi data.
Tadbir urus yang berkaitan dengan keselamatan data adalah:
Menyediakan panduan terperinci untuk pengurusan data yang telus dan bertanggungjawab.
a) b) h) c) i) d) j) e) k) f) g)
Menjamin integriti dan ketepatan data melalui proses pengesahan yang ketat.
Menghadkan akses data mengikut keperluan tugas dan tanggungjawab individu yang berkenaan.
Melaksanakan audit rangkaian teknologi maklumat dan komunikasi secara berkala untuk memastikan pematuhan kepada piawaian keselamatan dan kecekapan operasi.
Menggunakan teknologi penyulitan untuk melindungi data sensitif semasa penyimpanan dan pemindahan.
Menyediakan latihan keselamatan berkala kepada semua kakitangan yang terlibat dalam pengurusan data.
Menyediakan mekanisme untuk mengesan dan memberi respon terhadap sebarang percubaan
akses tidak sah atau pelanggaran datapembaharuan patch keselamatan secara berkala untuk memastikan sistem sentiasa terlindung daripada ancaman terkini.
Menyimpan rekod terperinci mengenai semua aset, termasuk maklumat pembelian, lokasi/ keberadaan, dan keadaan aset.
Memastikan proses pelupusan aset dilakukan dengan telus dan mematuhi peraturan yang berkenaan.
Menggunakan sistem penjejakan elektronik untuk memantau pergerakan dan status aset.
Menyediakan dan mengemaskini pelan tindak balas kecemasan (termasuk pasukan tindak balas kecemasan; latihan kecemasan berkala; sistem amaran awal) yang terperinci untuk pelbagai jenis ancaman dan situasi kecemasan.
2.5.4.2
Berikut merupakan aspek kebolehoperasian yang berkaitan dengan penggunaan platform digital dalam pengurusan tabung endowmen Dewan Bandaraya Kuala Lumpur:
Menilai dan memastikan semua sistem, sama ada baru atau sedia ada, dapat berfungsi dengan baik dan memenuhi keperluan operasi
Menggunakan platform digital yang mudah digunakan dan diakses oleh semua pengguna - menumpukan kepada fungsi back-end dan front-end untuk memastikan kelancaran operasi dan pengalaman pengguna yang positif.
Membangunkan sistem yang mempunyai ciri-ciri berikut:
Mesra pengguna;
Boleh menerima pelbagai kaedah bayaran (cth. FPX, Kad Kredit/Kad Debit, TnGO, boost, Pay @ KL dll);
Resit dijana mengikut keperluan dan kelulusan MOF;
Hasil direkod secara automatik mengikut projek / tabung ke dalam sistem kewangan Dewan Bandaraya Kuala Lumpur;
Orang awam dapat melihat status kutipan dan status projek crowdfunding;
vi. vii.
Menjana laporan kewangan dan laporan projek secara berkala oleh Dewan Bandaraya Kuala Lumpur; dan
Memastikan sistem dilengkapi dengan kawalan akses, audit jejak dan keselamatan bagi melindungi maklumat kewangan dan peribadi pengguna.
Melaksanakan pemantauan berterusan dan penyelenggaraan berkala ke atas sistem untuk memastikan prestasi optimum dan mencegah masalah teknikal.
Mengadakan latihan dan sokongan teknikal untuk kakitangan yang terlibat dalam pengurusan tabung.
Melantik penjaga sistem yang bertanggungjawab untuk memastikan keberkesanan dan keselamatan sistem.
2.5.4.3
Transformasi digital dan pemasaran mempunyai strategi dan pelan hala tuju yang jelas dan berstruktur seperti berikut:
a) b) c) d)
Memperuntukkan sumber yang mencukupi dan memastikan kepakaran dalaman tersedia untuk menyokong inisiatif digitalisasi.
Menilai teknologi yang sesuai dan merangka strategi pengurusan data untuk setiap projek perintis.
Menyediakan garis masa yang jelas dengan pencapaian yang boleh diukur untuk setiap fasa projek digitalisasi.
Melaksanakan penilaian risiko secara berkala untuk mengenal pasti dan mengurus risiko yang berkaitan dengan digitalisasi.
Menyediakan keselamatan siber yang kukuh untuk melindungi data dan sistem.
2.5.4.4
Berikut merupakan strategi transformasi digital:
Membangun dan memelihara identiti jenama yang kuat dan konsisten untuk tabung endowmen.
Melaksanakan pemasaran konten yang menarik dan relevan.
Membangun hubungan yang erat dan komunikatif dengan semua pihak berkepentingan - kerjasama dan kolaborasi strategik dengan pihak berkepentingan.
Memilih platform pemasaran yang paling sesuai dan efektif untuk mencapai sasaran audiens - pengoptimuman enjin carian (SEO), media sosial, dan pempengaruh untuk meningkatkan jangkauan.
Menyediakan rancangan pemasaran yang komprehensif dan strategi promosi yang berkesan - pengiklanan bersasar, push notification, dan push purchasing untuk meningkatkan penglibatan dan sumbangan.
Membentuk pasukan pemasaran yang berkemahiran tinggi dan berpengalaman dalam bidang pemasaran digital dan tradisional.
Terdapat 8 SDGs yang menjadi fokus kepada beberapa institusi dalam dan luar negara untuk menjalankan aktiviti dan program menggunakan tabung endowmen mereka.
Penubuhan tabung endowmen perlu disertai dengan aktiviti dan program yang relevan bagi memastikan pelaksanaannya mampan.
Aktiviti dan program tabung endowmen Dewan Bandaraya Kuala Lumpur hendaklah selari dengan misi dan visi Dewan Bandaraya Kuala Lumpur untuk menjadikan Kuala Lumpur sebagai bandar yang maju, makmur, dan sejahtera dengan asas tadbir urus yang cemerlang. Oleh itu, aktiviti dan program sangat menekankan aspek SDG dan ESG. Memfokuskan aktiviti dan program yang selaras dengan SDG dan ESG akan memberikan manfaat holistik kepada masyarakat.
Pada peringkat awal, Dewan Bandaraya Kuala Lumpur
merancang aktiviti dan program yang memfokuskan kepada tujuh (7) SDG. Namun, hasil kajian penanda aras mendapati terdapat lapan (8) SDG yang menjadi fokus beberapa institusi dalam dan luar negara bagi program yang menggunakan tabung endowmen mereka. Berdasarkan hasil kajian penanda aras ini, Dewan Bandaraya Kuala Lumpur telah menetapkan sebelas (11) SDG sebagai asas dalam menentukan aktiviti dan program yang akan dijalankan melalui tabung endowmen Dewan Bandaraya Kuala Lumpur, seperti yang dinyatakan dalam Jadual 2.4.
SDG Peringkat Awal Hasil Penanda Aras Fokus SDG Yang Terkini











SDG 1: Tiada Kemiskinan ✔ ✔ ✔
SDG 2: Kelaparan Sifar ✔ ✔ ✔
SDG 3: Kesihatan dan Kesejahteraan yang Baik ✔ ✔
SDG 4: Pendidikan Berkualiti ✔ ✔ ✔
SDG 6: Air Bersih dan Sanitasi ✔ ✔
SDG 10: Mengurangkan Ketidaksamaan ✔ ✔
SDG 11: Bandar dan Komuniti yang Mampan ✔ ✔ ✔
SDG 14: Hidupan Bawah Air ✔ ✔
SDG 15: Hidupan Darat ✔ ✔
SDG 16: Keamanan, Keadilan dan Institusi ✔ ✔
SDG 17: Kerjasama Demi Matlamat ✔ ✔
Jadual 2.4 Pemfokusan SDG Untuk Menjalankan Aktiviti Daripada Tabung Endowmen Dewan Bandaraya Kuala Lumpur
Pemfokusan SDG bagi endowmen Dewan Bandaraya Kuala Lumpur melibatkan tujuh (7) tabung (program) seperti berikut:



01 02 03
PENGURUSAN DAN
PENYELENGGARAAN PERUMAHAN AWAM/ RAKYAT
PROGRAM KOMUNITI
JPPH, JPKKB, JPPPB JPPPB, JPKKB, JP, JKB, JPRB
PROGRAM LATIHAN DAN PENDIDIKAN
04 05 06
SUMBANGAN
PROJEK KECIL
DAN BEKALAN
KEMUDAHAN PENGANGKUTAN
PEMBANGUNAN PERNIAGAAN
JPEP, JPKKB JPKKB, JPB JPPP
07
PEMBANGUNAN DAN
PENYELENGARAAN LANDSKAP
JPLR, JPPPB, JKB





Pengurusan dan
penyelenggaraan perumahan awam/rakyat bertujuan untuk menyokong peranan Unit Kemiskinan Bandar dibawah Jabatan Pembangunan Komuniti, Kesejahteraan Bandar (JPKKB), Dewan Bandaraya Kuala Lumpur.
Matlamat Program:
Tabung 1 menyokong program Dewan Bandaraya Kuala Lumpur dalam membasmi kemiskinan tegar bandar dan golongan B40 (sasaran penduduk di PPR, PA, Perumahan Kos Rendah di Wilayah KL) yang berhadapan dengan tekanan kos sara hidup tinggi di bandar.
Polisi/Dasar:
» Pelan Strategik Pengurusan Kewangan 2022-2026;
» ●RKPPBT 2022-2030 (Teras 2 & 3);
» ●Insiden Kemiskinan Mutlak;
» ●Rancangan Malaysia Ke12 (RMK 12): Tema 2 dan Pemacu Perubahan 6; dan
» Matlamat Pembangunan Mampan Kuala Lumpur 2030.
Aktiviti Semasa Dewan
Bandaraya Kuala Lumpur:
» Pengurusan air;
» Jualan rumah;
» Penyelenggaraan perumahan awam;
» Pengurusan perumahan awam;
» Penyelenggaraan perumahan rakyat; dan
» Pengurusan perumahan rakyat.
Cadangan Aktiviti Masa Depan:
» Rumah transit untuk belia baru berkahwin;
» Penyelenggaraan harta bersama;
» Pembelian rumah yang dibangunkan oleh Dewan Bandaraya Kuala Lumpur untuk warga miskin bandar; dan
» HealthyHome ImprovementPlan- untuk mengubahsuai rumah, bangunan baru dan pembaikan selepas natural disaster.











Jabatan DBKL yang terlibat adalah:
» Jabatan Penilaian dan Pengurusan Harta (JPPH)
» Jabatan Pelaksanaan Projek dan Penyelenggaraan Bangunan (JPPPB)
» Jabatan Pembangunan Komuniti dan Kesejahteraan Bandar (JPKKB)
Petunjuk SDG: Program ini menyokong tiga (3) SDG iaitu SDG 1-Tiada Kemiskinan, SDG 6-Air Bersih dan Sanitasi dan SDG 11-Bandar dan Masyarakat Mampan. Aktiviti-aktiviti dalam program ini boleh dikategorikan sebagai aktiviti yang menerapkan elemen Environmental,Social dan Governance.

Program komuniti
adalah bertujuan untuk meningkatkan kesejahteraan komuniti, menggalakkan kerjasama dan perpaduan, dan meningkatkan pembangunan ekonomi tempatan.
Polisi/Dasar:
» Pelan Strategik Pengurusan Kewangan 2022-2026;
» ●Rancangan Malaysia Ke12 (RMK 12): Tema 2 dan Pemacu Perubahan 6;
» Pelan Strategik KL 2030;
» Pelan Strategik DBKL 2021-2030: Matlamat 4 Masyarakat Harmoni;
» Dasar Kebun Komuniti Bandar; dan
» Matlamat Pembangunan Mampan Kuala Lumpur 2030.
Matlamat Program:
Tabung 2 menyokong program Dewan Bandaraya Kuala Lumpur untuk meningkatkan kesejahteraan dan pembangunan ekonomi komuniti di Kuala Lumpur dengan menggalakkan kerjasama, perpaduan, dan keselamatan melalui pelbagai inisiatif sosial.
Aktiviti Semasa Dewan Bandaraya Kuala Lumpur:
» CreativeKLGrants
Programmedan Creative KLUrbanChallenge–aktiviti yang dilancarkan selepas mengaktifkan MoU di antara Think City dan DBKL;
» Menaiktaraf Lorong (Jalan Hang Lekiu) – Kerjasama Bersama Think City;














» Pembangunan sosial, gotong-royong, gelandangan, program khas MPP, wargakota, sukarelawan;
» Hari perayaan, Hari Wilayah Persekutuan;
» Hari Kemerdekaan, Bantuan Bencana;
» Program Khas Wargakota; dan
» Aktiviti melibatkan sukan, pelancongan dan kesenian.
Cadangan Aktiviti Masa Depan:
» Menganjurkan program PovertyCharityRun;
» Pengurusan pusat gelandangan;
» Rekrut pakar perubatan;
» Membantu kanak-kanak kelainan upaya dan kesihatan mental yang lemah;
» Melaksanakan program ResilienceinCommunity;
» Program kemasyarakatan seperti kebun komuniti.
Petunjuk SDG: Program ini menyokong empat (4) SDG iaitu SDG 2-Kelaparan Sifar, SDG 3-Kesihatan Baik dan Kesejahteraan, SDG 11-Bandar dan Masyarakat Mampan dan SDG 17-Kerjasama demi Matlamat. Aktivitiaktiviti dalam program ini boleh dikategorikan sebagaikan aktiviti yang menerapkan elemen Environmental,Social dan Governance.
Jabatan DBKL yang terlibat adalah:
» Jabatan Pelaksanaan Projek dan Penyelenggaraan Bangunan (JPPPB)
» Jabatan Pembangunan Komuniti dan Kesejahteraan Bandar (JPKKB)
» Jabatan Kawalan Bangunan (JKB)
» Jabatan Pentadbiran (JP)
» Jabatan Perancangan Bandaraya (JPRB)
» Jabatan Kebudayaan, Kesenian, Pelancongan dan Sukan (JKKPS)




Program Pendidikan bertujuan untuk menyediakan peluang pendidikan yang berterusan dan berkualiti kepada komuniti, terutama golongan kurang berkemampuan, dengan menyokong pembiayaan pendidikan, biasiswa, dan meningkatkan akses kepada pendidikan.
Matlamat Program:
Tabung 3 menyokong program Dewan Bandaraya Kuala Lumpur dalam melestarikan pendidikan warga kota dan memastikan tiada siapa yang ketinggalan dalam mendapatkan pendidikan yang berkualiti.
Polisi/Dasar:
» Pelan Strategik Pengurusan Kewangan 2022-2026;
» Pelan Strategik KL 2030;
» Falsafah Pendidikan Kebangsaan; dan
» Matlamat Pembangunan Mampan Kuala Lumpur 2030.
Aktiviti Semasa DBKL:
» Program Kelas Tuisyen;
» Program Pusat Bimbingan Pelajar;
» Program Pusat-Pusat Sang Kancil.
Cadangan Aktiviti Masa Depan:
» Pembelian alat-alat pendidikan untuk kebajikan masyarakat;
» Peralatan dan pakaian sekolah;
» Menambahbaik bahan pembelajaran/ bacaan/ penerbitan;
» Sokongan kajian dan inovasi (contoh: geran penyelidikan/ penyelidikan kontrak);
» Melaksanakan program keilmuan; lawatan akademik;
» Melaksanakan program “Enviroschool”;
» Penyelidikan berkaitan ubat-ubatan dan inovasi kesihatan.










Jabatan DBKL yang terlibat adalah:
» Jabatan Pembangunan Komuniti dan Kesejahteraan Bandar (JPKKB)
Petunjuk SDG: Program ini menyokong tiga (3) SDG iaitu SDG 3-Kesihatan Baik dan Kesejahteraan, SDG 4-Pendidikan Bermutu dan SDG 11-Bandar dan Masyarakat Mampan. Aktiviti-aktiviti dalam program ini boleh dikategorikan sebagaikan aktiviti yang menerapkan elemen Environmental,Social dan Governance.

Tabung sumbangan projek kecil dan bekalan bertujuan untuk menyokong peranan
Dewan Bandaraya Kuala Lumpur dalam memberi bantuan sumbangan projekprojek kecil (infrastruktur), penyediaan bekalan asas seperti makanan, pakaian, ubatan, dan keperluan harian untuk golongan yang memerlukan dan bekalan pengurusan kecemasan seperti bencana atau krisis, serta program sokongan sosial yang meningkatkan kualiti hidup penduduk Kuala Lumpur.
Matlamat Program:
Tabung 4 menyokong program
Dewan Bandaraya Kuala Lumpur untuk menyediakan sumber kewangan yang lestari dan berterusan bagi membiayai projek pembangunan, menyediakan bekalan asas dan pengurusan
kecemasan, serta melaksanakan program sokongan sosial yang meningkatkan kualiti hidup penduduk Kuala Lumpur.
Polisi/Dasar:
» Pelan Strategik Pengurusan Kewangan 2022-2026;
» RKPPBT 2022-2030 (Teras 2 & 3);
» Insiden Kemiskinan Mutlak;
» Rancangan Malaysia Ke-11 (RMK 11);
» Rancangan Malaysia Ke12 (RMK 12): Tema 2 dan Pemacu Perubahan 6;
» Pelan Strategik KL 2030: Kemiskinan Bandar;
» Pelan Tindakan Dasar Sekuriti Makanan Negara 2021- 2025;
» Dasar Agromakanan Negara 2021-2030;
» Dasar Kebun Komuniti Bandar; dan
» Matlamat Pembangunan Mampan Kuala Lumpur 2030.
Aktiviti Semasa DBKL:
» Projek-projek kecil;
» Bantuan bekalan peralatan / perkakas bagi kemudahan masyarakat;
» Bantuan rancangan sosial kawasan perumahan (perumahan awam);
» Bantuan rancangan sosial kawasan perumahan (perumahan rakyat).
Cadangan Aktiviti Masa Depan:
» Bantuan makanan;
» Pusat pengumpulan makanan;
» Pembelian alat-alat kesihatan untuk kebajikan masyarakat;
» Pembelian alatan bantuan perubatan dan ubat-ubatan untuk yang golongan kurang berkemampuan.









Jabatan DBKL yang terlibat adalah:
» Jabatan Perancangan Ekonomi dan Pembangunan (JPEP).
» Jabatan Pembangunan Komuniti Dan Kesejahteraan Bandar (JPKKB)
Petunjuk SDG:
Program ini menyokong tiga (3) SDG iaitu SDG 1-Tiada Kemiskinan, SDG 2-Kelaparan Sifar dan SDG 3-Kesihatan Baik dan Kesejahteraan. Aktiviti-aktiviti dalam program ini boleh dikategorikan sebagai aktiviti yang menerapkan elemen
Socialdan Governance.

Kemudahan pengangkutan bandar bertujuan untuk menyediakan perkhidmatan bas percuma untuk warga kota bagi kemudahan dan keselesaan dalam komuniti bandar.
Matlamat Program:
Tabung 5 menyokong program Dewan Bandaraya Kuala Lumpur untuk membasmi kemiskinan tegar bandar dan golongan B40 melalui penyediaan perkhidmatan bas percuma untuk warga kota dan pelajar di sekitar Kuala Lumpur.
Polisi/Dasar:
» Pelan Strategik Pengurusan Kewangan 2022-2026;
» Pelan Strategik KL 2030: Kemiskinan Bandar;
» Falsafah Pendidikan Kebangsaan; dan
» Matlamat Pembangunan Mampan Kuala Lumpur 2030.
Aktiviti Semasa DBKL:
» Perkidmatan Bas Go KL; dan
» Bas sekolah percuma –program MySchoolBus
Cadangan Aktiviti Masa Depan:
» Menambah kolaborasi dengan sektor korporat untuk menaja perkhidmatan bas sekolah.








Jabatan DBKL yang terlibat adalah:
» Jabatan Pembangunan Komuniti dan Kesejahteraan Bandar (JPKKB)
» Jabatan Pengangkutan Bandar (JPB)
Petunjuk SDG: Program ini menyokong dua (2) SDG iaitu SDG 4-Pendidikan Bermutu dan SDG 11-Bandar dan Masyarakat Mampan. Aktivitiaktiviti dalam program ini boleh dikategorikan sebagai aktiviti yang menerapkan elemen Environmental,Social dan Governance.

Tabung Pembangunan
Perniagaan bertujuan untuk menyokong peranan Dewan Bandaraya Kuala Lumpur dalam meningkatkan budaya keusahawanan di kalangan komuniti Kuala Lumpur dengan membantu pembangunan kapasiti perniagaan melalui latihan, bimbingan, dan sokongan teknikal kepada usahawan.
Matlamat Program:
Tabung 6 menyokong program Dewan Bandaraya Kuala Lumpur dalam meningkatkan budaya keusahawanan di kalangan komuniti Kuala Lumpur melalui pembangunan kapasiti perniagaan, latihan, bimbingan, dan sokongan teknikal kepada usahawan.
Polisi/Dasar:
» Pelan Strategik Pengurusan Kewangan 2022-2026;
» Pelan Induk Trafik Kuala Lumpur 2040;
» Dasar Pengangkutan Negara 2030;
» RKPPBT 2022-2030 (Teras 2, 3 & Teras 4):
» Insiden Kemiskinan Mutlak;
» Rancangan Malaysia Ke12 (RMK12): Tema 2 dan Pemacu Perubahan 6 (RMK 12);
» Pelan Strategik KL 2030: Kemiskinan Bandar;
» Falsafah Pendidikan Kebangsaan
» Pelan Strategik DBKL 2020-2030 (Matlamat 2: Kemakmuran Ekonomi)
» Dasar Kebun Komuniti Bandar (KPKT);
» Matlamat Pembangunan Mampan Kuala Lumpur 2030.
Aktiviti Semasa DBKL:
» Program Pembangunan Usahawan Belia; dan
» Program Penggalakan dan Pembangunan Usahawan.
Cadangan Aktiviti Masa Depan:
» Program Keusahawanan;
» Program Usahasama Usahawan Tani; dan
» Projek pertanian (tanaman agro-makanan) skala kecil.










Petunjuk SDG: Program ini menyokong tiga (3) SDG iaitu SDG 1-Tiada Kemiskinan, SDG 4-Pendidikan Bermutu dan SDG 10-Ketidaksamaan
Yang Kurang. Aktivitiaktiviti dalam program ini boleh dikategorikan sebagai aktiviti yang menerapkan elemen Environmental,Social dan Governance.
Jabatan DBKL yang terlibat adalah:
» Jabatan Pelesenan dan Pembangunan Perniagaan (JPPP)






















Pembangunan dan penyelenggaraan landskap melalui tabung endowmen
Dewan Bandaraya Kuala Lumpur adalah untuk memastikan kawasan hijau di Kuala Lumpur sentiasa berada dalam keadaan baik, selamat, dan menarik di samping meningkatkan kualiti hidup penduduk, serta memelihara estetika bandar bagi mewujudkan persekitaran yang bersih dan harmoni.
Matlamat Program:
Tabung 7 menyokong program Dewan Bandaraya Kuala Lumpur dalam memastikan kelestarian dan keindahan infrastruktur serta ruang hijau di Kuala Lumpur, memanjangkan hayat kemudahan awam, meningkatkan keselamatan, dan mewujudkan persekitaran bandar yang bersih, selesa, dan estetik bagi kesejahteraan komuniti.
Polisi/Dasar:
» Pelan Strategik Pengurusan Kewangan 2022-2026;
» Pelan Induk Lanskap Kuala Lumpur 2040;
» Garis Panduan Pocket Park;
» Pelan Strategik KL 2030;
» Falsafah Pendidikan Kebangsaan;
» Pelan Strategik DBKL 20202030;
» Pelan Tindakan Iklim Kuala Lumpur 2050- Strategies Green Adaptive Cities; dan
» Matlamat Pembangunan Mampan Kuala Lumpur 2030.
Aktiviti Semasa DBKL:
» Penyelenggaraan Landskap Tugu Negara;
» Kubur Kremator;
» Penyelenggaraan pokokpokok di luar seliaan DBKL; dan
» Program Penajaan Taman Angkat (SignaturePark AdoptionProgramme)
- Pembangunan Taman Sahaja; dan Pembangunan dan Penyelenggaraan Taman.
Cadangan Aktiviti Masa Depan:
» Tambahbaik fasiliti Kesihatan;
» Tambahbaik fasiliti Pendidikan;
» Pembiayaan projek perkhidmatan air berskala kecil – sistem pengepaman, penyelenggaraan dan alat ganti (one-off);
» Menyelenggara dan menguruskan pasar borong, zoo, muzium, dan yang berkaitan di dalam pembangunan seni dan warisan;
» Membangunkan dan memelihara fasiliti berkaitan dengan “Pusat Rekreasi dan Komuniti Pelbagai Budaya” dan taman - taman rekreasi;
» Pembiayaan (penyelenggaraan dan operasi) bangunan komersil – mendapat pulangan melalui sewaan;
» Projek pembangunan dan pengurusan masjid/rumah ibadah berasaskan teknologi hijau;
» Memelihara/menyelenggara/ pengoperasian infrastuktur ikonik (contoh jambatan, muzium);
» Program alam sekitar (contoh: pembersihan sungai); dan
» Memelihara rizab alam semulajadi dan habitat hidupan liar.
Petunjuk SDG: Program ini menyokong tujuh (7) SDG iaitu SDG 3-Kesihatan Baik dan Kesejahteraan, SDG 4-Pendidikan Bermutu, SDG 6-Air Bersih dan Sanitasi, SDG 11-Bandar dan Masyarakat Mampan, SDG 14-Kehidupan dalam Air, SDG 15-Kehidupan di Darat, dan SDG 17-Kerjasama demi Matlamat. Aktivitiaktiviti dalam program ini boleh dikategorikan sebagaikan aktiviti yang menerapkan elemen Environmental,Social dan Governance
Jabatan DBKL yang terlibat adalah:
» Jabatan Pelaksanaan Projek dan Penyelenggaraan Bangunan (JPPPB)
» Jabatan Pembangunan Landskap dan Rekreasi (JPLR)
» Jabatan Kawalan Bangunan (JKB)
» Jabatan Perancangan Bandaraya (JPRB)
Kuala Lumpur dengan
Integrasi ESG dan SDG
Jadual 2.5 merupakan pemetaan tujuh (7) program Dewan Bandaraya Kuala Lumpur mengikut SDG dan ESG.











SUMBANGAN PROJEK KECIL DAN BEKALAN
KEMUDAHAN PENGANGKUTAN
PEMBANGUNAN PERNIAGAAN
PEMBANGUNAN DAN PENYELENGARAAN LANDSKAP
SDGs SDG1(Tiada Kemiskinan); SDG2 (Sifar Kelaparan); SDG3 (Kesihatan dan Kesejahteraan yang Baik); SDG4 (Pendidikan Berkualiti); SDG6 (Air Bersih dan Sanitasi); SDG10 (Mengurangkan Ketidaksamaan); SDG11 (Bandar dan Komuniti yang Mampan); SDG14 (Hidupan Bawah Air); SDG15 (Hidupan Darat); SDG16 (Keamanan, Keadilan dan Institusi Kukuh); SDG17 (Kerjasama Demi Matlamat)
Berikut merupakan senarai insentif penyumbang tabung endowmen Dewan Bandaraya Kuala Lumpur tertakluk kepada keputusan pihak pentadbiran Dewan Bandaraya Kuala Lumpur:
1. Pelepasan cukai (Resit KEW-38)
2. Hak penamaan
3. Pengiktirafan/ kedudukan sosial
4. Anugerah penyumbang terbaik
Manfaat pelepasan cukai boleh dinikmati oleh penyumbang tertakluk kepada kelulusan daripada Kementerian Kewangan.
Mempertimbangkan sama ada penyumbang diberi peluang untuk menamakan program tertentu, biasiswa, ruang atau inisiatif lain yang dibiayai oleh endowmen. Ini dapat memberikan pengiktirafan yang berkekalan serta mewujudkan rasa pemilikan bagi penyumbang tertakluk kepada keputusan pihak pentadbiran Dewan Bandaraya Kuala Lumpur.
Penyumbang tertinggi boleh dicadangkan untuk mendapat hak penamaan mengikut tempoh tahun yang ditentukan oleh Datuk Bandar.
Penyumbang boleh diiktiraf secara terbuka atas sumbangan mereka. Pengiktirafan ini mungkin merangkumi paparan nama pada dinding penyumbang, bahan program, laman portal, laman sosial Dewan Bandaraya Kuala Lumpur, atau platform lain yang bersesuaian.
Pengiktirafan juga boleh diberikan mengikut peringkat berdasarkan saiz sumbangan.
Pemberian anugerah kepada penyumbang terbaik boleh berdasarkan konsistensi atau jumlah sumbangan. Sebagai contoh, Anugerah Khas seperti Anugerah Datuk Bandar boleh diberikan sebagai penghargaan.

Sabda Rasulullah
SAW: “Apabila mati seseorang manusia maka terputuslah segala kecualiamalannya tiga perkara iaitu sadaqah jariah, ilmu yang memberi manfaat dan anak soleh yang
Hadis Riwayat Muslim

Bab ini mengandungi proses
kerja SOP yang terperinci bagi
memastikan pegawai dan kakitangan memahami setiap tindakan yang perlu diambil di dalam setiap fasa pengurusan tabung Endowmen Dewan Bandaraya Kuala Lumpur.
Di dalam proses kerja ini, terbahagi kepada dua (2) bahagian iaitu:
Bahagian 1:
Polisi, Dasar dan Kaedah Penubuhan Tabung Endowmen Dewan Bandaraya Kuala Lumpur.
Bahagian 1 merujuk kepada proses kerja sebelum penubuhan Tabung Endowmen Dewan Bandaraya Kuala Lumpur. Fasafasa yang terlibat dalam Bahagian 1 adalah:
Fasa 1: Penentuan Tadbir Urus
Pengurusan Tabung Endowmen Dewan Bandaraya Kuala Lumpur.
Fasa 2: Pembentukan Kumpulan Wang Endowmen Dewan Bandaraya Kuala Lumpur.
Fasa 3: Penentuan Insentif dan Permohonan Pengecualian Cukai.
Objektif dokumen proses kerja ini adalah untuk:
Menyediakan Rujukan
Terperinci
Memberikan panduan yang komprehensif bagi pegawai dan kakitangan Dewan
Bandaraya Kuala Lumpur dalam menjalankan tugas berkaitan Tabung Endowmen.
Meningkatkan Kecekapan
Pengurusan
Memastikan bahawa
semua proses pengurusan dana dilakukan dengan cekap, mengurangkan
risiko kesilapan, dan memaksimumkan keberkesanan operasi.
Memastikan Kepatuhan
Menjamin bahawa semua operasi tabung mematuhi peraturan dalaman dan undang-undang yang berkuat kuasa, serta menjaga integriti tabung.
Mengukuhkan Tadbir Urus
Mewujudkan sistem tadbir urus yang kuat dan berkesan bagi memastikan dana digunakan dengan cara yang paling berkesan untuk mencapai matlamat sosial Dewan Bandaraya Kuala Lumpur.
Bahagian 2:
Pelaksanaan Tabung Endowmen Dewan Bandaraya Kuala Lumpur.
Bahagian 2 merujuk kepada proses kerja bagi pengoperasian tabung setelah ia diwujudkan.
Fasa-fasa yang terlibat dalam Bahagian 2 adalah:
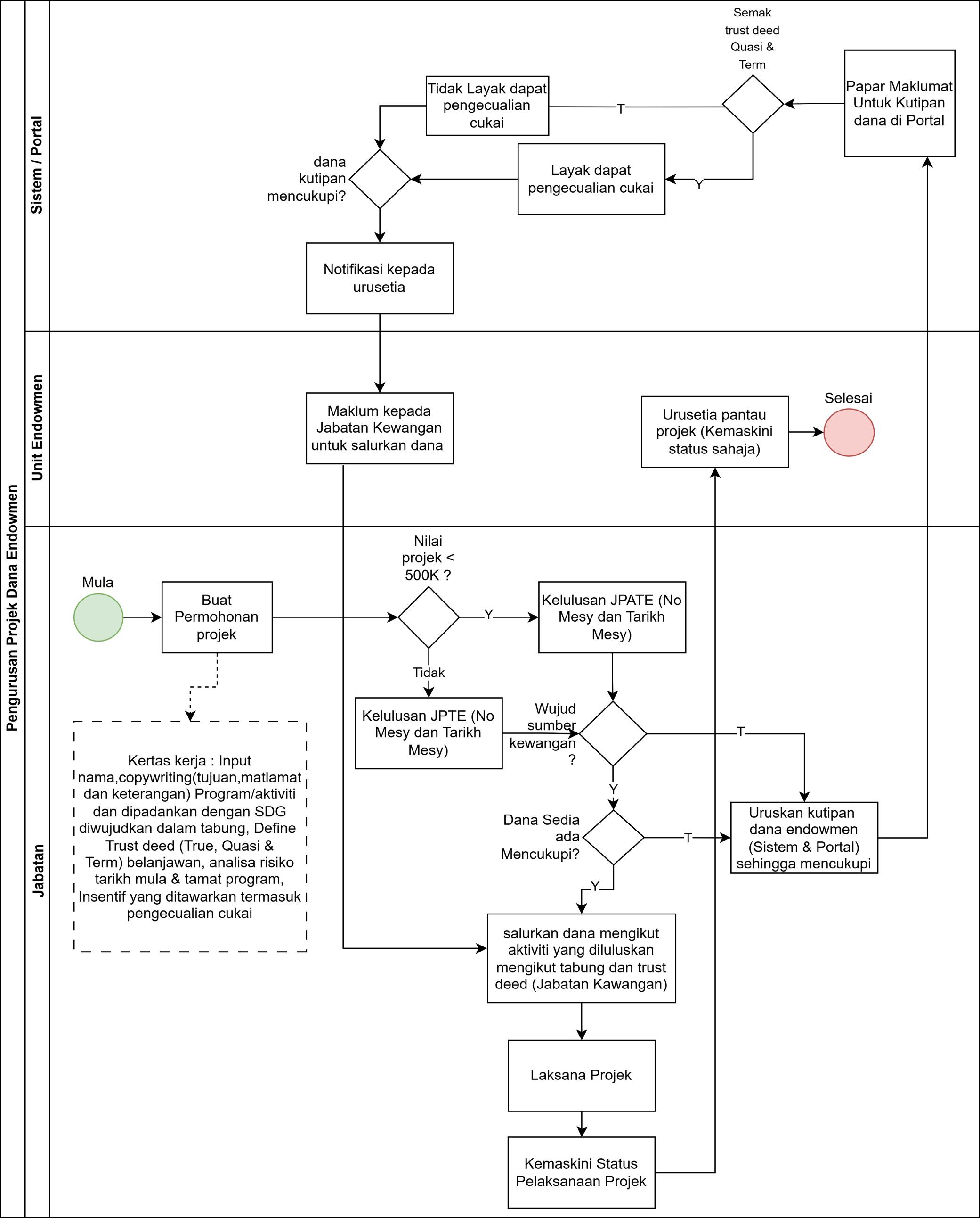
Fasa 4: Pendanaan Endowmen. Fasa 5: Pelaksanaan Pendanaan Endowmen-Pengurusan Kewangan. Fasa 6: Pembubaran Tabung Endowmen.
Proses kerja di dalam bab ini adalah mengikut fasa dan tindakan yang selari dengan syarat dan peraturan yang digunapakai Jabatan. Selain itu untuk memastikan pegawai dan kakitangan bertanggungjawab memahami skop kerja masingmasing di dalam mencapai tahap kualiti kerja yang cekap dan efisien. Ringkasan proses kerja ini diringkaskan di dalam Rajah 3.1: Carta Alir Proses Kerja Pengurusan Tabung Endowmen








3.4 Proses Kerja SOP Bagi Pengurusan
Proses kerja di dalam bab ini terbahagi kepada dua (2) bahagian. Ringkasan proses kerja ini diringkaskan dalam Rajah 3.1: Carta Alir Proses Kerja Pengurusan Tabung Endowmen Dewan Bandaraya Kuala Lumpur Bahagian 1 dan Rajah 3.2: Carta Alir Proses Kerja Pengurusan Tabung Endowmen Dewan Bandaraya Kuala Lumpur Bahagian 2
3.4.1 Bahagian 1:
Polisi, Dasar dan Kaedah Penubuhan Tabung Endowmen
Dewan Bandaraya Kuala Lumpur
Proses kerja ini ditunjukkan di dalam Jadual 3.1 seperti berikut:
Jadual 3.1 Skop dan Proses Kerja Pengurusan Tabung Endowmen Bahagian 1 Dewan Bandaraya Kuala Lumpur
BIL. TINDAKAN T/JAWAB LAMPIRAN/PERUNTUKAN UNDANG-UNDANG
BAHAGIAN 1: POLISI, DASAR & KAEDAH PENUBUHAN TABUNG ENDOWMEN DEWAN
BANDARAYA KUALA LUMPUR
FASA 1: PENENTUAN TADBIR URUS PENGURUSAN ENDOWMEN DEWAN BANDARAYA KUALA LUMPUR
1.1 KENALPASTI AHLI JAWATANKUASA PENGURUSAN DAN PELAKSANAAN TABUNG ENDOWMEN DEWAN BANDARAYA KUALA LUMPUR
1.1.1
1.1.2
1 1.3
Menetapkan kriteria pemilihan Jawatankuasa yang terlibat.
Mengenal pasti keahlian wakil Jabatan / Individu yang akan mentadbir Tabung Endowmen Dewan
Bandar Kuala Lumpur.
Mengenal pasti keahlian JPTE, JPATE Dewan Bandar Kuala Lumpur.
Sekretariat Bab 2: Seksyen 2.5.1.2 (b)
Sekretariat
Sekretariat
Bab 2: Seksyen 2.5.1.2: Struktur Organisasi Tadbir Urus Endowmen
1 1.4
1 1.5
Mendaftar nama keahlian JPATE, JPTE dan SPTE Dewan Bandar Kuala Lumpur ke dalam sistem.
***Tertakluk kepada kesediaan sistem atau direkod secara manual.
Memohon kelulusan Datuk Bandar Kuala Lumpur bagi pembentukan keahlian JPATE, JPTE dan SPTE Dewan Bandaraya Kuala Lumpur.
Sekretariat
1.1.6
Sekretariat
Sekretariat
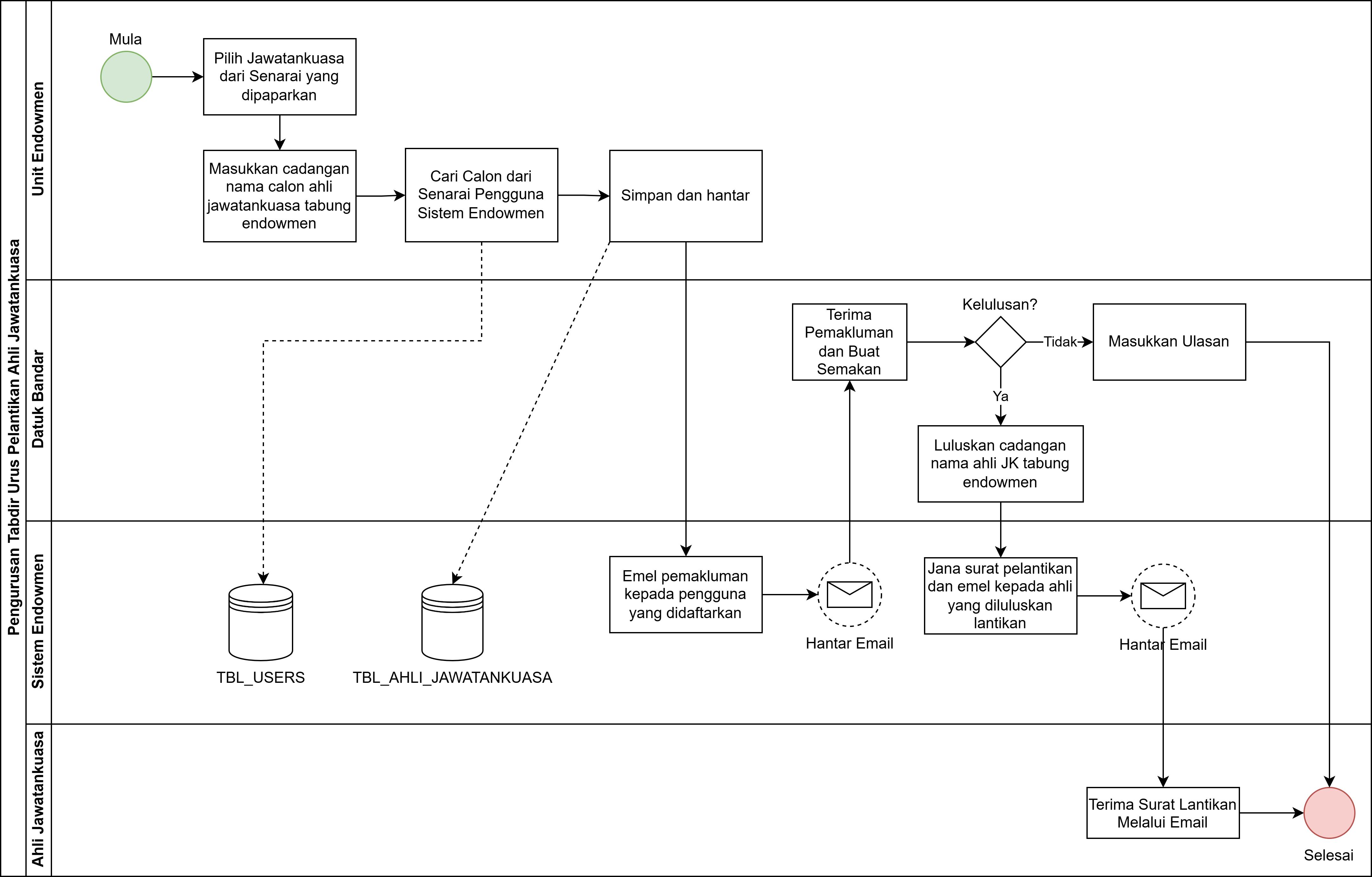
Modul IT: Lampiran 1: Pengurusan Tadbir Urus
Daftar Pengguna
Modul IT: Lampiran 2: Pengurusan Tadbir Urus
Pendaftaran Jawatankuasa
Bab 2: Seksyen 2.5.1.1: Punca
Kuasa dan Polisi i. Sekiranya permohonan tidak diluluskan, lakukan pindaan atau ulangi langkah 1 1 1
Menjana surat pelantikan dan emel kepada ahli yang telah diluluskan.
***Tertakluk kepada kesediaan sistem atau direkod secara manual.
SPTE
1 1.7
Mendaftar pengguna sistem dalam Modul Pengurusan Tadbir Urus Daftar Pengguna.
*** Tertakluk kepada kesediaan sistem atau direkod secara manual. SPTE
Modul IT: Lampiran 1: Pengurusan Tadbir Urus
Daftar Pengguna
Modul IT: Lampiran 2:
Pengurusan Tadbir Urus
Pendaftaran Jawatankuasa
Modul IT: Lampiran 1: Pengurusan Tadbir Urus
Daftar Pengguna
Modul IT: Lampiran 2: Pengurusan Tadbir Urus
Pendaftaran Jawatankuasa
Modul IT: Lampiran
3: Pengurusan Tabdir
Urus Pelantikan Ahli Jawatankuasa
Bab 2: Garis Panduan
Pengurusan Tabung
Endowmen Dewan
2 1.1 Menyediakan kertas kerja penubuhan KWE. JKEW
Bandaraya Kuala Lumpur
Akta Tanda Tangan Digital 1997
2 1.2
2 1.3
Menyediakan Surat Ikatan Amanah Endowmen
Dewan Bandar Kuala Lumpur. JKEW
2.1.4
Mengenalpasti tatacara perakaunan mengikut Malaysian Public Sector Accounting (MPSAS).
***Mengenalpasti latihan kepada kakitangan kewangan (sekiranya perlu) untuk memastikan kepatuhan penuh terhadap MPSAS.
2.1.5
Kelulusan pembentukan kertas kerja penubuhan
KWE dan Surat Ikatan Amanah Endowmen
Dewan Bandar Kuala Lumpur:
i. Membentangkan kertas kerja penubuhan dan Arahan Amanah kepada Datuk Bandar Kuala Lumpur untuk kelulusan rasmi.
ii. Memberi kelulusan dengan tanda tangan hidup dan memulakan pelaksanaan.
iii. Sekiranya permohonan tidak diluluskan, lakukan pindaan atau ulangi langkah 2.1.1.
Membuka akaun bank khas untuk KWE:
i. Memproses pembukaan akaun bank khusus.
ii. Memilih institusi perbankan yang sesuai.
iii. Menguruskan dokumentasi pematuhan kepada syarat perbankan.
iv. Memantau kawalan keselamatan ke atas akaun.
JPTE
Datuk Bandar
Lampiran G Cadangan Surat Ikatan Amanah
Laman web bagi rujukan
MalaysianPublicSector Accounting(MPSAS):
https://www.anm.gov.my/ en/ accounting/governmentaccounting-standards/ accrual-basis/malaysianpublic-sector-accountingstandards-mpsas
2.2.1
Mewujudkan KWE dalam sistem kewangan
Dewan Bandaraya Kuala Lumpur:
i. Menentukan kod akaun dan struktur perakaunan.
ii. Membuat pemantauan, pengurusan dan pelaporan kewangan.
iii. Mengenalpasti sistem yang serasi dengan aspek pentadbiran Dewan Bandaraya Kuala Lumpur. JKEW
2 2.2
2.2.3
Merekodkan kelulusan berdasarkan jumlah transaksi dan jenis aktiviti kewangan oleh JPATE.
Mewujudkan projek / tabung untuk setiap aktiviti endowmen:
i. Menetapkan kod unit bagi pengesanan dan pengurusan dana.
i. Memantau penggunaan dana.
iii. Memastikan kepatuhan terhadap tujuan asal tabung endowmen.
Memastikan sistem kewangan dapat menyediakan set lengkap akaun (Penyata Kedudukan Kewangan, Penyata Prestasi Kewangan, Penyata Perubahan Ekuiti, Penyata Aliran Tunai):
2.2.4
2.2.5
i. Menjana laporan kewangan dengan tepat dalam masa yang ditetapkan.
ii. Memastikan Penyata Kewangan KWE disatukan bersama Penyata Kewangan Induk Dewan Bandaraya Kuala Lumpur.
Mewujudkan sistem atas talian yang boleh diakses oleh orang awam untuk inisiatif crowdfunding.
***Tertakluk kepada kesediaan sistem atau direkod secara manual.
3.1 PENENTUAN INSENTIF
3.1.1
3.1.2
Mengenalpasti dan mencadangkan insentif yang bersesuaian dengan aktiviti endowmen Dewan Bandaraya Kuala Lumpur. SPTE
Kelulusan jenis insentif:
i. Mengemukakan permohonan. JPTE
ii. Meluluskan permohonan insentif. JPATE
iii. Sekiranya permohonan tidak diluluskan,lakukan pindaan atau ulangi langkah 3.1.1. SPTE
Bab 2: Seksyen 2.7: Insentif
Cukai: Jadual 2.6. Insentif
Penyumbang Tabung
Endowmen Dewan
Bandaraya Kuala Lumpur
BIL. TINDAKAN T/JAWAB LAMPIRAN/PERUNTUKAN UNDANG-UNDANG
3.2.1
Menyemak syarat dan keperluan dokumen yang diperlukan bagi permohonan resit rasmi KEW.38.
SPTE
3.2.2 Mengadakan sesi runding cara bersama MOF. JKEW/SPTE
Garis Panduan Akauntan Negara Malaysia (Bil. 3) Tahun 2022 – Pengurusan Terimaan Kerajaan Secara Elektronik melalui E-Dompet (E-Wallet)
Surat Pekeliling Akauntan Negara Malaysia Bilangan 3 Tahun 2019 (Tatacara Pengurusan Terimaan)
Garis Panduan Permohonan Borang Kewangan Kerajaan (Pindaan 2024). Perbendaharaan Malaysia.
3.2.3
3.2.4
3.2.5
Mengemukakan permohonan pengecualian cukai resit KEW.38 kepada MOF.
Mendapat kelulusan pengecualian cukai resit KEW.38. i. Sekiranya permohonan tidak diluluskan, lakukan pindaan atau ulangi langkah 3.2.1.
Memuatnaik surat kelulusan MOF di dalam sistem IT.
***Tertakluk kepada kesediaan sistem atau direkod secara manual.
JKEW
Lampiran A: Senarai Semak permohonan kepada MOF.
SPTE
SPTE
Modul IT: Lampiran 4: Pengurusan Pengecualian Cukai
Modul IT: Lampiran 5: Pengurusan Insentif Cukai & Sumbangan
Dewan Bandaraya Kuala Lumpur
Proses kerja ini ditunjukkan di dalam Jadual 3.2 seperti berikut:
Jadual 3.2 Skop dan Proses Kerja Pengurusan Tabung Endowmen Bahagian 2 Dewan Bandaraya Kuala Lumpur
UNDANG-UNDANG
BAHAGIAN 2: PENGOPERASIAN TABUNG ENDOWMEN DEWAN BANDARAYA KUALA LUMPUR
FASA 4: PENENTUAN TADBIR URUS PENGURUSAN ENDOWMEN DEWAN BANDARAYA KUALA LUMPUR
4.1 KENALPASTI PROJEK UNTUK DIBIAYAI MELALUI ENDOWMEN
4.1.1
4 1.2
Mengenalpasti aktiviti atau program endowmen
Dewan Bandaraya Kuala Lumpur. SPTE
Menyemak keperluan kewangan dan bukan kewangan bagi aktiviti atau program
Dewan Bandaraya Kuala Lumpur yang telah dikenalpasti.
Menyediakan kertas cadangan program/tarikh mula-tamat secara atas talian untuk kelulusan pendanaan.
4.1.3
Jadual 2.5: Pemetaan Program Dewan Bandaraya Kuala Lumpur Dengan Integrasi SDG dan ESG
JKEW
SPTE
4.1.4
***Tertakluk kepada kesediaan sistem atau direkod secara manual.
Kelulusan program:
i. Membentang kertas cadangan program. JPTE
ii. Memberi kelulusan program. JPATE
iii. Sekiranya tidak lulus, ulang langkah 4.1 1 SPTE
Modul IT: Lampiran 6: Pengurusan Projek Dana Endowmen
BIL. TINDAKAN T/JAWAB LAMPIRAN/PERUNTUKAN UNDANG-UNDANG
4.2.1 Mengenalpasti saluran pemasaran digital.
4 2.2
4 2.3
4.2.4
Menyediakan dan mengemukakan draf iklan untuk kelulusan.
Memberi kelulusan draf iklan. i. Sekiranya permohonan tidak diluluskan, lakukan pindaan atau ulangi langkah 4.2.2.
Melaksanakan pengiklanan dan memaparkan iklan di portal endowmen.
Mengenalpasti jenis pendanaan endowmen untuk projek yang telah diluluskan seperti
berikut:
4.3.1
4.3.2
i. TrueEndowment
ii. QuasiEndowment
iii. TermEndowment(Restricted/Unrestricted)
Mengenalpasti medium / kaedah pendanaan untuk projek yang telah diluluskan seperti
berikut:
i. Sumbangan syarikat termasuk sektor awam, swasta dan NGO.
ii. Sumbangan individu. iii. Sumbangan orang awam (crowdfunding).
4.4 PENERIMAAN HASIL SUMBANGAN
4 4.1
4.4.2
4.4.3
Mengenalpasti jenis sumbangan endowmen samada tunai atau in-kind.
Menjana resit KEW.38 mengikut keperluan dan kelulusan MOF bagi sumbangan derma tunai, i. Terus ke langkah 4.4.9
Menyemak undang-undang dan pekeliling kerajaan berkaitan terimaan sumbangan syarikat atau organisasi, individu dan lain-lain bagi penerimaan in-kind dan derma tunai yang berjumlah besar).
SPTE
SPTE
JPTE
SPTE
SPTE
SPTE
Bab 1, Seksyen 1.3: Terminologi dan Tafsiran
4.4.4
Mengenalpasti syarikat atau organisasi, individu dan lain-lain untuk dihubungi bagi tujuan pendanaan endowmen.
SPTE
SPTE
SPTE
Lampiran B: Jenis Sumbangan in-kind
Modul IT: Lampiran 6: Pengurusan Projek Dana Endowmen
SPTE
Lampiran C: Borang Sumbangan Tunai
Lampiran D: Borang Sumbangan in-kind
4.4.5
Melaksanakan due diligence dan semakan perkara 4.4.4 dan membuat lantikan jabatan dalaman bagi tujuan penilaian duediligence.
4.4.6
4.4.7
4.4.8
Menyediakan laporan penilaian due diligence berdasarkan cadangan jabatan dalaman untuk saringan dan kelulusan oleh JPTE.
Melakukan saringan dan menyediakan cadangan kelulusan bagi penerimaan duediligence.
Memberi kelulusan untuk permohonan sumbangan in-kind dan derma tunai yang berjumlah besar).
i. Sekiranya permohonan tidak diluluskan, sumbangan tersebut akan dipulangkan kepada penyumbang.
Merekodkan sumbangan secara jurnal am (lejar) setelah mendapat kelulusan.
***Tertakluk kepada kesediaan sistem atau direkod secara manual.
SPTE
Lampiran E: Proses dan Elemen Due DiligenceBagi Penerimaan Dana Endowmen (in-kind)
SPTE
JPTE
JPATE
Modul IT: Lampiran 7: Pengurusan Sumbangan in-kind
Lampiran E: Proses dan Elemen Due DiligenceBagi Penerimaan
Dana Endowmen (in-kind)
4.4.9
Sumbangan dilaburkan – terus ke langkah 5.1
Sumbangan terus digunakan - terus ke langkah
5.2 SPTE
5.1 PELABURAN
5 1.1
5.1.2
Menyediakan kertas cadangan pelaburan endowmen Dewan Bandaraya Kuala Lumpur (Pelaburan Kewangan dan Harta Tanah) mengikut Seksyen 40 dan Seksyen 44 Kumpulan Wang Pihak Berkuasa Tempatan, Akta 171.
Melantik panel dalaman atau luaran untuk menyemak dan menyediakan laporan penilaian pelaburan. SPTE
5.1.3
5.1.4
Mendapatkan kelulusan kertas cadangan pelaburan endowmen Dewan Bandaraya Kuala Lumpur (Kewangan dan Harta Tanah).
i. Menghantar kertas cadangan.
ii. Memberi kelulusan.
iii. Sekiranya permohonan tidak diluluskan, lakukan pindaan atau ulangi langkah 5.1.1.
Merekodkan semua transaksi dan prestasi pelaburan yang telah diluluskan dengan tepat (sistem IT atau manual).
***Tertakluk mengikut kesediaan sistem atau direkod secara manual.
5.1.5 Memantau prestasi pelaburan secara berkala.
Menyediakan cadangan untuk pelupusan pelaburan kewangan atau aset jika perlu.
5.1.6
5.1.7
***Tertakluk mengikut kesediaan sistem atau direkod secara manual.
Mendapatkan kelulusan pelupusan pelaburan kewangan/aset.
i. Menjalankan saringan cadangan pelupusan pelaburan kewangan/aset.
ii. Memberi kelulusan pelupusan pelaburan kewangan/aset.
iii. Sekiranya tidak lulus, pelaburan diteruskan dan hasilnya boleh digunakan untuk melaksanakan projek.
iv. Sekiranya diluluskan, pelaburan dilupuskan.
JPTE
JPATE
SPTE
SPTE
SPTE
Modul IT: Lampiran 8: Pengurusan Pelaburan
5.2
5.2.1
5.2.2
Menerima dan menyemak permohonan untuk mendapatkan dana daripada jabatan/individu.
Mengenalpasti jumlah dan tempoh pendanaan mengikut jenis tabung.
SPTE
Modul IT: Lampiran 8: Pengurusan Pelaburan
JPTE
JPATE
SPTE
SPTE
SPTE
5.2.3
5.2.4
5.2.5
Menyediakan belanjawan yang mampan dan realistik untuk jangka masa pendek dan panjang. SPTE
Menyediakan analisis penilaian risiko projek. SPTE
Mendapatkan kelulusan belanjawan projek dan analisis risiko;
i. Membuat saringan belanjawan projek dan analisis risiko.
ii. Memberi kelulusan belanjawan projek.
iii. Sekiranya permohonan tidak diluluskan, lakukan pindaan atau ulangi langkah 5.2.3.
***Tertakluk kepada kesediaan sistem atau direkod secara manual.
Memantau pelaksanaan projek yang telah diluluskan.
5.2.6
***Tertakluk kepada kesediaan sistem atau direkod secara manual.
5.3.1
5.3.2
Menyediakan tatacara bayaran bagi penggunaan tabung endowmen.
Mengenal pasti perbelanjaan yang dibenarkan mengikut Surat Ikatan Amanah.
5.4 PERAKAUNAN
5 4.1
5.4.2
Menyediakan set lengkap akaun (Penyata Kedudukan Kewangan, Penyata Prestasi Kewangan, Penyata Perubahan Ekuiti, Penyata Aliran Tunai) bagi Kumpulan Wang Endowmen dengan tepat mengikut piawaian perakaunan yang ditetapkan.
Menyediakan Penyata Kewangan Kumpulan Wang Endowmen yang disatukan bersama Penyata Kewangan Induk Dewan Bandaraya Kuala Lumpur.
JPTE
JPATE
Modul IT: Lampiran 6: Pengurusan Projek Dana Endowmen
SPTE
SPTE
Modul IT: Lampiran 6: Pengurusan Projek Dana Endowmen
JKEW
Lampiran F: Borang Permohonan Penggunaan Tabung Endowmen
Lampiran A: Cadangan Surat Ikatan Amanah.
JKEW
JKEW SPTE
5 4.3
Kelulusan Penyata Kewangan Kumpulan Wang Endowmen bersama Penyata Kewangan Induk Dewan Bandaraya Kuala Lumpur: i. Membuat saringan penyata kewangan.
JKEW SPTE
ii. Memberi kelulusan. JPATE
iii. Sekiranya permohonan tidak diluluskan, lakukan pindaan ulangi langkah 5.4.1.
5.5 PEMANTAUAN DAN PENILAIAN
5.5.1
Menyediakan laporan berkala dan laporan akhir mengenai kemajuan serta impak projek untuk orang awam dan pihak berkepentingan kepada JPTE dan JPATE.
5.6 PENGAUDITAN
5.6.1
Menyelenggara dokumen dengan baik untuk audit JAN.
FASA 6: PEMBUBARAN TABUNG ENDOWMEN
6.1 PEMBUBARAN TABUNG
6.1.1
6.1.2
Menyediakan cadangan tujuan dan arahan pembubaran tabung endowmen atas sebabsebab tertentu.
Kelulusan pembubaran tabung; i. Menyemak tujuan dan arahan pembubaran tabung endowmen.
ii. Memberikan kelulusan pembubaran tabung endowmen.
SPTE
6.1.3
6.1.4
Menjelaskan hutang dan tanggungjawab. Sekiranya ada baki aset dan wang, ia hendaklah dikembalikan kepada mana - mana tabung lain dengan kelulusan JPATE/JPTE Dewan Bandaraya Kuala Lumpur dan mengikut Surat Ikatan Amanah.
Memaklumkan pembubaran kepada MOF dengan segera selewat lewatnya dalam tempoh 14 hari daripada tarikh pembubaran.
***Tertakluk kepada kelulusan mendapatkan resit KEW.38).
SPTE
SPTE
SPTE
JPTE
JPATE
SPTE
SPTE









Pengurusan Sumbangan In-Kind


Semak Permohonan Borang Kewangan Resit KEW.38
1 Surat iringan (coverletter).
2
3
Borang permohonan borang kewangan kerajaan (Lampiran B-Garis Panduan Permohonan Borang Kewangan Kerajaan).
Surat/memo ulasan daripada bahagian Akaun (BA), Kementerian.
4 Surat kelulusan rekabentuk sistem daripada Bahagian Khidmat Perunding (BKP), Jabatan Akauntan Negara Malaysia, (JANM).
5 Sampel borang kewangan kerajaan yang dipohon beserta dengan pelaporan atau listing kecil komputer berkaitan kewangan dan perakaunan yang berkaitan.
Surat/memo/dokumen-dokumen lain yang melibatkan perundangan atau perjanjian seperti;
6
7
i. Salinan Minit Mesyuarat Penubuhan Tabung Endowmen dan Pelantikan Jawatankuasa Pengurusan Tabung Endowmen Dewan Bandaraya Kuala Lumpur;
ii. Lampiran Surat Ikatan Amanah Pengurusan Kewangan Tabung Endowmen Dewan Bandaraya Kuala Lumpur; dan
iii. Lampiran Insentif Sub-seksyen Cukai.
Salinan Buku Garis Panduan Pengurusan Tabung Endowmen mengandungi perkara berikut:
a) Pendahuluan.
b) Visi dan Misi.
c) Objektif.
d) Kategori Tabung Endowmen Dewan Bandaraya Kuala Lumpur:
• Terma dan Syarat Terimaan Sumbangan.
• Jenis Pengunaan.
e) Tonggak 1 – Tadbir Urus Terbaik
• Punca kuasa dan polisi.
• Struktur Organisasi Tadbir Urus.
• Had Kuasa Kelulusan.
• Kaedah Kelulusan.
• Terma Rujukan Jawatankuasa Pengurusan Tabung Endowmen Dewan Bandaraya Kuala Lumpur.
• Pelantikan bagi Tujuan Kepakaran & Kompetensi Professional dan Pihak Berkepentingan.
• Budaya Kerja Lestari.
8
Nota:
f) Tonggak 2 – Pengurusan Kewangan
• Pengurusan Belanjawan dan Perbelanjaan.
• Pengurusan Terimaan.
• Pengurusan Perakaunan.
• Pengurusan Perolehan.
• Pengurusan Aset.
• Pengauditan.
• Pembubaran Tabung Endowmen.
g) Tonggak 3-Pelaburan Dana Endowmen
• Dasar Pelaburan.
• Pengurusan Portfolio Pelaburan.
• Pengurusan Pulangan Pelaburan.
• Inventori Rekod Pelaburan.
h) Tonggak 4 – Transformasi dan Pemasaran Digital
• Keselamatan Data Tadbir Urus.
• Kebolehoperasian.
• Strategi dan Pelan Hala Tuju Digitalisasi.
• Pemasaran.
i) Pelaksanaan Aktiviti Tabung Endowmen Dewan Bandaraya Kuala Lumpur;
• Tabung 1: Pengurusan dan Penyelengaraan Perumahan Awam dan Rakyat.
• Tabung 2: Program Komuniti.
• Tabung 3: Program Latihan dan Pendidikan.
• Tabung 4: Sumbangan Projek Kecil dan Bekalan.
• Tabung 5: Kemudahan Pengangkutan.
• Tabung 6: Pembangunan Perniagaan.
• Tabung 7: Pembangunan dan Penyelenggaraan Landskap.
j) Insentif Penyumbang.
k) Skop dan Proses Kerja Pengurusan Tabung Endowmen Dewan Bandaraya Kuala Lumpur.
l) Pematuhan Tatacara.
m) Kuatkuasa.
Slaid pembentangan semasa mesyuarat Jawatankuasa borang kewangan kerajaan daripada Kementerian/jabatan yang memohon, mengandungi; i. Maklumat permohonan; latar belakang; justifikasi; sampel borang kewangan; sampel laporan; dan lain-lain perkara yang berkaitan.
1 Jenis-jenis pelepasan cukai:-
i. Derma atau sumbangan kepada Kerajaan Persekutuan, Kerajaan Negeri dan Kerajaan Tempatan adalah bersamaan amaun derma dan sumbangan serta perlu dibuktikan dengan Resit KEW.38.
ii. Derma atau sumbangan di bawah kelulusan Ketua Pengarah, amaun adalah terhad 10% daripada pendapatan agregat kepada individu dan syarikat.
2. LHDNM mengiktiraf 2 jenis resit untuk tolakan cukai di bawah peruntukan subseksyen 44(6) ACP iaitu Resit Kewangan 38 (KEW.38) dan resit kelulusan KPHDN. Resit KEW.38 adalah derma kepada kerajaan / kerajaan negeri, kerajaan tempatan manakala resit kelulusan KPHDN adalah resit dari institusi / organisasi / tabung yang mendapat kelulusan KPHDN di bawah subseksyen 44(6) ACP.
Jenis Sumbangan In-Kind
Sumbangan endowmen berbentuk in-kind merujuk kepada sumbangan selain daripada bentuk tunai seperti barang, perkhidmatan, atau aset lain yang mempunyai nilai. Sumbangan berbentuk in-kind ini memberikan manfaat yang signifikan kepada organisasi penerima tanpa melibatkan aliran tunai langsung, yang dapat membantu dalam mengurangkan kos operasi atau menambah nilai kepada projek dan inisiatif mereka. Antara contoh penerimaan in-kindadalah:
Aset Alih atau Inventori
Contohnya, penyumbang boleh memberikan bangunan, tanah, atau ruang pejabat sebagai sumbangan endowmen untuk digunakan oleh organisasi penerima.
Contohnya, kenderaan, perabot, komputer, peralatan pejabat, atau bahan-bahan lain yang diperlukan oleh organisasi penerima.
Dalam konteks penerimaan endowmen, due diligence merujuk kepada proses pemeriksaan, penilaian, dan analisis yang teliti yang dijalankan oleh penerima (contohnya, Dewan Bandaraya Kuala Lumpur) sebelum menerima sumbangan endowmen. Tujuan duediligencedalam konteks ini adalah untuk:
a) Memastikan bahawa terimaan endowmen itu selaras dan menyokong misi, visi, dan objektif Dewan Bandaraya Kuala Lumpur dan dapat digunakan secara efektif untuk tujuan endowmen yang dimaksudkan.
b) Memastikan terimaan endowmen tersebut tidak membawa risiko kewangan, undangundang, atau reputasi kepada organisasi, bebas daripada liabiliti tersembunyi dan mematuhi semua peraturan yang relevan.
c) Menilai keadaan fizikal, nilai pasaran, dan kualiti terimaan endowmen berada di dalam kondisi yang baik dan tidak memerlukan pembaikan besar atau kos
penyelenggaraan yang tinggi.
d) Memastikan bahawa semua dokumen yang berkaitan dengan terimaan endowmen, seperti sijil pemilikan, waranti, dan sebarang syarat atau sekatan yang dikenakan oleh penyumbang, adalah lengkap dan sah.
e) Memastikan bahawa penerimaan endowmen mematuhi semua undangundang yang relevan dan sesuai dengan prinsip etika organisasi, termasuk menghindari konflik kepentingan atau hubungan dengan aktiviti yang tidak beretika.
Dalam proses due diligence, penerima endowmen akan melakukan penyelidikan dan analisis yang mendalam untuk memastikan bahawa sumbangan tersebut memberikan manfaat yang maksimum tanpa menimbulkan risiko yang tidak dijangka.




Proses dan Elemen DueDiligance Bagi Penerimaan Dana
Endowmen (In-Kind)
Duediligenceyang teliti adalah penting untuk memastikan bahawa penerimaan sumbangan in-kindtersebut tidak menjadi liabiliti kepada Dewan Bandaraya Kuala Lumpur.
Jadual berikut menunjukkan elemen-elemen yang perlu diambilkira:
Jadual Lampiran C Elemen DueDiligence Penerimaan In-Kind
A1 Penilaian Nilai Sumbangan
A1 1
Penilaian Pasaran
A2 Kesesuaian dengan Misi dan Objektif Endowmen Dewan Bandaraya Kuala Lumpur
A1 2
A2.1
Penilaian Kos Penyelenggaraan dan Operasi
Melaksanakan penilaian terhadap nilai sebenar sumbangan untuk memastikan ia mempunyai nilai yang sebenar dan munasabah. Ini termasuk penilaian aset seperti tanah, bangunan, atau peralatan.
Mempertimbangkan kos jangka panjang yang mungkin timbul dari sumbangan tersebut, seperti penyelenggaraan, pembaikan, insurans, dan tenaga kerja yang diperlukan untuk mengurus atau menyelenggara aset yang diterima.
A3 Kepatuhan kepada Peraturan dan Undang-undang
A2.2
Kesesuaian dengan Keperluan
Penggunaan Praktikal
Penilaian ke atas Sumber Sumbangan
A3.1
A3.2
Kepatuhan Undang-undang dan Peraturan
Memastikan sumbangan itu selaras dengan misi, objektif, dan keperluan operasi Dewan Bandaraya Kuala Lumpur.
Menentukan sama ada Dewan Bandaraya Kuala Lumpur boleh menggunakan sumbangan tersebut secara efektif dan sama ada ia akan menyokong program atau inisiatif yang sedang dijalankan.
Memastikan bahawa sumber sumbangan itu sah dan patuh syariah Syariah compliance) serta tidak berkaitan dengan aktiviti yang menyalahi undang-undang atau tidak beretika, tiada unsur rasuah atau konflik kepentingan dalam penerimaan sumbangan.
Sumbangan harus mematuhi semua undangundang tempatan dan peraturan Dewan Bandaraya Kuala Lumpur, termasuk undangundang alam sekitar, cukai, dan peraturan pembangunan bandar.
A4 Kualiti dan Kondisi Sumbangan
A5 Analisis Risiko dan Potensi Liabiliti
A4.1
A6 Kelulusan Lembaga dan Dokumentasi
A4.2
Pemeriksaan Fizikal
A5.1
Keabsahan
Dokmen atau Sijil
Melakukan pemeriksaan terperinci terhadap barang atau aset yang disumbangkan untuk memastikan ia berada dalam keadaan baik dan boleh digunakan tanpa memerlukan kos tambahan yang tinggi untuk pembaikan atau penggantian.
Memastikan bahawa semua dokumen yang relevan seperti sijil pemilikan, waranti, atau lesen disertakan dengan sumbangan tersebut untuk memastikan keabsahan dan tiada masalah perundangan di masa hadapan.
Liabiliti Undangundang
A5.2 Kos Tersembunyi
Mengenalpasti sebarang risiko liabiliti yang mungkin timbul akibat penerimaan sumbangan tersebut. Contohnya, jika sumbangan itu melibatkan tanah atau bangunan, perlunya pemeriksaan sama ada terdapat sebarang pertikaian undang-undang atau masalah hak milik.
Mempertimbangkan sebarang kos atau tanggungjawab tersembunyi yang mungkin timbul akibat penerimaan sumbangan, seperti tanggungjawab untuk mematuhi peraturan keselamatan atau alam sekitar yang ketat.
Kelulusan Rasmi
A6.1
A6.2
Memastikan sebelum menerima sumbangan, ia mendapat kelulusan dari lembaga pengarah atau jawatankuasa yang berkaitan dalam Dewan Bandaraya Kuala Lumpur, terutamanya untuk sumbangan yang mempunyai nilai besar atau melibatkan risiko.
Perjanjian Bertulis Menyediakan perjanjian bertulis yang jelas tentang syarat penerimaan sumbangan, termasuk tujuan penggunaannya dan sebarang sekatan yang dikenakan oleh penyumbang.
A7 Rekod dan Pelaporan
A7.1
Dokumentasi yang Tepat
Merekodkan semua butiran sumbangan secara tepat dalam sistem kewangan dan inventori Dewan Bandaraya Kuala Lumpur, termasuk nilai yang dinilai, sumber, tujuan penggunaan, dan apa-apa kewajiban yang berkaitan.
A7.2
Pelaporan kepada Pihak Berkepentingan
Memastikan semua sumbangan dilaporkan dengan jelas kepada pihak berkepentingan, termasuk laporan tahunan kepada rakyat atau pihak berkuasa yang berkenaan.




Syarat Permohonan:
Pengurusan dan Penyelenggaraan Perumahan
Program Komuniti
Tabung Latihan dan Pendidikan
Sumbangan Projek Kecil dan Bekalan
1. Pemohon terdiri daripada jabatan dalaman Dewan Bandaraya Kuala Lumpur yang berkaitan dengan pengurusan dan penyelenggaraan perumahan.
2. Syarat Permohonan:
• Proses permohonan perlu disertakan dengan pelan perancangan penyelenggaraan atau pengurusan perumahan.
• Penilaian tahap kerosakan atau keperluan penyelenggaraan.
• Pengesahan status bangunan sebagai milik Dewan Bandaraya Kuala Lumpur.
• Anggaran kos penyelenggaraan perlu disertakan.
1 Pemohon terdiri daripada orang awam, NGO, persatuan komuniti, dan jabatan dalaman Dewan Bandaraya Kuala Lumpur.
2. Syarat Permohonan:
• Proses permohonan perlu disertakan dengan cadangan program yang jelas dan terperinci.
• Program mesti memberi manfaat langsung kepada komuniti setempat.
• Pemohon mesti menyertakan anggaran perbelanjaan dan sumber lain yang telah diperolehi atau sedang dipohon.
• Program mestilah selaras dengan objektif sosial dan kemasyarakatan Dewan Bandaraya Kuala Lumpur.
1. Pemohon terdiri daripada jabatan dalaman Dewan Bandaraya Kuala Lumpur yang menganjurkan program kelas tuisyen, program pusat bimbingan pelajar dan program pusat-pusat sang kancil yang memfokus kepada pembangunan pendidikan yang sedang dijalankan oleh Dewan Bandaraya Kuala Lumpur.
2. Syarat Permohonan:
• Jabatan dalaman yang terlibat perlu menyertakan cadangan program pendidikan yang jelas, termasuk anggaran kos.
• Keutamaan diberikan kepada permohonan yang menyokong inisiatif pendidikan komuniti kurang mampu.
1 Pemohon terdiri daripada Jabatan dalaman Dewan Bandaraya Kuala Lumpur yang ingin menjalankan projek atau penyediaan bekalan yang penting untuk operasi.
2. Syarat Permohonan:
• Pemohon perlu menyertakan cadangan projek yang disokong dengan pelan tindakan, kos, dan jadual pelaksanaan.
• Proses permohonan perlu melalui kelulusan jawatankuasa yang bertanggungjawab.
• Projek atau bekalan mesti memenuhi kriteria keberkesanan kos dan keberlanjutan.
Kemudahan Pengangkutan
Pembangunan Perniagaan
Pembangunan dan Penyelenggaraan Lanskap
1 Pemohon terdiri daripada jabatan dalaman Dewan Bandaraya Kuala Lumpur yang terlibat dalam pembangunan dan penyediaan kemudahan pengangkutan.
2. Syarat Permohonan:
• Permohonan perlu disertakan dengan pelan cadangan, termasuk impak terhadap pengguna dan kos keseluruhan.
• Penilaian keperluan kemudahan pengangkutan bagi menyokong kesejahteraan masyarakat.
• Program atau projek mestilah selaras dengan objektif kemudahan awam Dewan Bandaraya Kuala Lumpur.
1. Pemohon terdiri daripada jabatan dalaman Dewan Bandaraya Kuala Lumpur yang menyokong pembangunan perniagaan.
2. Syarat Permohonan:
• Pemohon perlu menyertakan pelan perniagaan yang lengkap dan berdaya maju.
• Perniagaan mestilah mematuhi peraturan dan undang-undang tempatan.
• Sumbangan kepada komuniti atau sokongan kepada perniagaan mikro dan kecil yang memberikan manfaat langsung kepada penduduk Kuala Lumpur.
1. Pemohon terdiri daripada jabatan dalaman Dewan Bandaraya Kuala Lumpur yang bertanggungjawab terhadap penyelenggaraan dan lanskap awam.
2. Syarat Permohonan:
• Pemohon perlu menyertakan pelan kerja dan anggaran kos penyelenggaraan atau projek lanskap.
• Keutamaan diberikan kepada projek yang menyokong keindahan, keselesaan, dan keselamatan ruang awam.
• Cadangan perlu melalui penilaian impak alam sekitar dan sosial.
LAMPIRAN G: CADANGAN SURAT IKATAN AMANAH
1.0 NAMA AKAUN ENDOWMEN
Bahawa dengan ini adalah ditubuhkan satu Akaun Endowmen di bawah
Kumpulan Wang Endowmen yang dikenali sebagai Tabung Endowmen
Dewan Bandaraya Kuala Lumpur (DBKL).
2.0 TUJUAN AKAUN ENDOWMEN
Akaun Endowmen ini ditubuhkan dengan tujuan:
2.1 Endowmen ini ditubuhkan bagi tujuan untuk mengendalikan kewangan yang dibenarkan mengikut Surat Ikatan Amanah ini.
2.2 Endowmen ini mempunyai tiga (3) kategori iaitu True/Endowed, Quasi/Expendable dan Term. Ini bemaksud mengikut keadaan tertentu, (i) sumbangan asal atau pokok tidak boleh digunakan, hanya pulangan pelaburan boleh digunakan; (ii) sumbangan ditetapkan oleh penyumbang untuk digunakan sepenuhnya; ATAU (iii) penggunaan sumbangan ditetapkan secara khusus atau tidak khusus oleh penyumbang.
2.3 Menerima sumbangan atau dana daripada staf, agensi, organisasi, individu atau dari mana-mana pihak.
2.4 Membiayai perbelanjaan-perbelanjaan yang dibenarkan di dalam arahan ini.
3.0
3.1 Akaun ini hendaklah ditadbir oleh satu jawatankuasa, kemudian daripada ini disebut sebagai “Jawatankuasa Akaun Endowmen”. Struktur organisasi dan keahlian Jawatankuasa Akaun Endowmen adalah seperti berikut:


Allah SWT berfirman yang bermaksud: “Bandingan (derma) orang yang membelanjakan hartanya pada jalan Allah, ialah sama seperti sebiji benih yang tumbuh menerbitkan tujuh tangkai; tiap-tiap tangkai itu pula mengandungi seratus biji. Dan (ingatlah), Allah melipatgandakan pahala bagi sesiapa yang dikehendaki-Nya, dan Allah Maha Luas (rahmat) kurnia-Nya, lagi meliputi ilmu pengetahuan-Nya.” “ Surah Al-Baqarah: Ayat 261

