

2025 Memoria



Prof. Luis Fernández-Vega Sanz.
Presidente de la Fundación de Investigación Oftalmológica y del Instituto Universitario Fernández-Vega. Catedrático de Universidad.
CARTA DEL PRESIDENTE
Es para mí un motivo de especial satisfacción presentar una nueva Memoria de Actividades de la Fundación de Investigación Oftalmológica (FIO) y del Instituto Universitario Fernández-Vega (IUFV), en la que se recogen los avances, proyectos y logros alcanzados a lo largo de este último ejercicio. Un año más, cerramos el periodo con una actividad investigadora intensa, rigurosa y orientada a dar respuesta a los grandes retos que plantean las patologías oculares en nuestra sociedad.
El año que ahora resumimos ha estado marcado, además, por un hito especialmente relevante para el futuro de -
do de colaboración con el Tecnológico de Monterrey y la Universidad de Oviedo, que sienta las bases de un nuevo marco estable para el desarrollo de proyectos conjuntos de investigación. Este paso decisivo se materializa en el contexto de la creación de un nuevo centro impulsado gracias a la genero-
nocidos empresarios mexicanos Eva y José Antonio Fernández Carbajal, a quienes queremos expresar nuestro más sincero agradecimiento. Su compromiso con la ciencia y con la mejora de la salud visual refuerza nuestra vocación internacional y abre una etapa de extraordinarias oportunidades para el intercambio de conocimiento, talento e innovación.
Tal y como se detalla en las páginas que siguen, en la actualidad estamos inmersos en investigaciones centradas
en enfermedades neurodegenerativas, ojo seco y regeneración de tejidos, abordadas desde la detección precoz, la mejora del pronóstico y el desarrollo de nuevas alternativas terapéuticas,
de ellas encontrarán pronto su aplicación clínica.
Nada de esto sería posible sin el apoyo constante de las entidades y personas que, de manera desinteresada, confían en nuestro trabajo. Queremos reconocer especialmente a nuestros mecenas —Fundación BBVA, Telefónica, Staar Surgical, Fundación Rafael del Pino, Fundación Ramón Areces, Fundación Caja Rural y Endesa— que continúan con nuestra labor investigadora.
Mención destacada merece también el impulso de la colaboración público-privada, cada vez más sólida y productiva. En este contexto, la pertenencia de la FIO al ISPA (Instituto de Investigación Sanitaria del Principado de Asturias) sigue ampliando de forma en ingeniería tisular que desarrollamos.
Ponemos ahora en sus manos estalectivo de nuestros investigadores, colaboradores y entidades aliadas, con el deseo de que contribuya a acercar la ciencia a la sociedad y a reforzar la divulgación del conocimiento que, desde la FIO, consideramos parte esencial de nuestra misión.


Prof. Jesús Merayo Lloves. Director del Instituto Universitario Fernández-Vega. Oftalmológica. Catedrático de Oftalmología de la Universidad de Oviedo.
CARTA DEL DIRECTOR
En estas páginas se presentan los logros de investigación y docencia alcanzados en el año 2025 por el Instituto Universitario Fernández Vega, anualidad en la que esta institución cumple su primera década, desde que la Fundación de Investigación Oftalmológica, creada 6 años antes, fuera reconocida por la Universidad de Oviedo como Instituto Universitario de Investigación. A todas las personas, entidades públicas y privadas, el personal investigador, alumnado, personal de apoyo y a los pacientes les quiero dar las gracias por su apoyo y por ser parte de este proyecto del que todos estamos orgullosos.
Los resultados de la investigación ayudan a entender mejor las bases de las enfermedades oculares que causan ceguera con resultados que se trasladan a los pacientes con tratamientos regenerativos, nuevas prótesis y métodos diagnósticos que ayudan a detectar de forma precoz las patologías oculares.
Toda esta actividad genera una alta capacidad docente para formar inves-
tigadores, profesionales de ciencias de la salud y las altas especialidades en oftalmología, mediante la participación en programas de doctorado, máster y programa de formación continuada. En esta anualidad se han defendido 6 tesis doctorales, se mantiene tanto el número de publicaciones como la parcompetitiva y la pertenencia a estructuras estables de investigación.
Además, se consolidan las relaciones internacionales con colaboraciones de alumnos y centros internacionales, siendo de especial relevancia el mecenazgo de José Antonio y Eva Fernández Carbajal y el Tecnológico de Monterrey (México), que nos ayudará a escalar los resultados de la investigación.
Seguimos trabajando con la misma ilusión que cuando empezamos esta aventura y con la satisfacción de ver los resultados. A todos los que nos ayudan, muchas gracias.
QUIÉNES SOMOS





CIENCIA QUE ILUMINA
La Fundación de Investigación Oftalmológica (FIO), nace en 2009 con el objetivo de descubrir soluciones para problemas no resueltos de salud ocular, investigar para avanzar en este ámbito para mejorar la salud visual de los pacientes. Actualmente cuenta con una treintena de investigadores que trabajan en exclusiva para ella y que publican decenas
revistas del sector, la mayoría de ellas internacionales. También han logrado varias patentes.
En 2015 se adscribe a la Universidad de Oviedo constituyendo el Instituto Universitario Fernández-Vega, lo que permite profundizar en el conocimiento de los mecanismos moleculares, bioquímicos, celulares, genéticos, enfermedades y problemas de salud visual y establecer estrategias para su prevención y tratamiento, a la vez que proporcionar una oferta formativa de grado y postgrado, consolidando al Instituto Fernández-Vega como un polo internacional referente en el campo de la oftalmología.





La ambición de la Fundación sigue tan activa como en sus comienzos. Prueba de ello es el reciente acuerdo alcanzado con TecSalud –la división de salud del Instituto Tecnológico de Monterrey– y la Universidad de Oviedo para crear un espacio de investigación internacional que avance todavía más el alcance
Las tres instituciones trabajarán conjuntamente en el centro de investigación que se crea gracias a la generosidad de los emAntonio Fernández Carbajal, que comparte instalaciones con la FIO. Este hito se suma a la pertenencia de la FIO al Instituto de Salud del Principado de Asturias (ISPA) como miembro asociado, además del Plan General de Actuación que mantiene con el Con(CSIC), lo que multiplica el alcance y trascendencia de los trabajos realizados en el seno de estas instituciones.
• 1.250 m 2 dedicados a la investigación.
• 3 laboratorios de investigación básica y 1 traslacional.
• Unidades de microscopía avanzada, de experimentación animal, de cultivos celulares y de criopreservación.
• Quirófano dotado con láser Excímer.
• Los laboratorios de la FIO están dotados con microtomos de rotación y de corte en congelación (criostato) así como con un microscopio endotelial especular, sistemas de detección de proteínas y ácidos nucleicos por electroforesis, un equipo de electroforesis capilar (secuenciador de ADN) y un sistema de fotodocumentación de geles, sin olvidar varios termocicladores y RT-PCR.
PUBLICACIONES
158 Publicaciones en libros
587 Artículos científicos
EN CIFRAS
ESTUDIANTES DE POSTGRADO 500
CONGRESOS
TESIS DOCTORALES DEFENDIDAS
PROYECTOS DE INVESTIGACIÓN
117 Financiación competitiva
215
ENSAYOS CLÍNICOS ACTIVOS (IOFV)
ESTUDIANTES DE GRADO (Convenio IOFV-Uniovi)
TRABAJOS DE MÁSTER Y DE GRADO 71
SEMINARIOS Y SESIONES 641
278 Sesiones clínicas
77 Sesiones bibliográficas
69 Sesiones de actualización
138 Seminarios de investigación
61 Seminarios regionales de oftalmología
18 Seminarios/Jornadas monográfico/a de oftalmología
FIO SOSTENIBLE
Desde la FIO queremos un mundo sostenible. Queremos que los países y sus sociedades emprendan un nuevo camino con el que mejorar la vida de todas las personas, sin dejar a nadie atrás. Por eso, trabajamos en proyectos que fomenten objetivos de desarrollo sostenible, y nos alineamos con varios de los ODS:







Mejora de la calidad de vida de las personas enfermas graves, tanto aquellas que sufren ceguera, como aquellas que sufren enfermedades neurodegenerativas.
Formación de calidad en oftalmología a médicos oftalmólogos de todo el mundo.
Trabajamos con un nutrido equipo de investigadoras, que centran sus esfuerzos en solucionar graves patologías que, además, acaban impactando mucho más en la mujer, en ocasiones por su desarrollo fisiológico y en otras por el impacto socioeconómico que provoca la enfermedad y las necesidades de cuidados.
Usamos la energía para el bien de las personas. Transformándola en luz que ayude a evitar la ceguera y a la neurodegeneración.
Trabajamos para la inclusión de las personas con discapacidad, paliando los efectos de la ceguera y la neurodegeneración y proporcionando una mejor calidad de vida e integración social.
De ese modo, contribuimos a un envejecimiento saludable de la población mundial, creando un futuro sostenible y mejorando el impacto socio-económico asociado al cuidado de las personas mayores.
Y lo hacemos colaborando con entidades e instituciones que tienen nuestros mismos objetivos. Vivir en un mundo mejor y dejar un futuro sostenible a nuestras hijas e hijos.

GRUPOS DE INVESTIGACIÓN
Medicina Regenerativa de la Superficie Ocular

Neurobiología de la Retina

Genética Ocular Nutrición y Salud Visual

Investigación Clínica (Instituto Oftalmológico Fernández-Vega)

GRUPOS DE INVESTIGACIÓN
Medicina Regenerativa de la Superficie Ocular

sarrollados. Muchas de estas enfermedades no tienen tratamiento curativo en el momento actual. Se investigan patologías como el ojo seco o el queratocono, así como el impacto ocular. Las propuestas terapéuticas se diseñan en base a la medicina regenerativa, las terapias avanzadas y la ingeniería tisular y son ejemplo de transferencia de la investigación al paciente.
LÍNEAS DE INVESTIGACIÓN
MEDICINA REGENERATIVA DE LA SUPERFICIE OCULAR.
BIOLOGÍA CELULAR E INVERVACIÓN.
GLICÓMICA, MATRIZ Y SEÑALIZACIÓN.


GRUPOS DE INVESTIGACIÓN
Genética Ocular, Nutrición y Salud Visual

Los estudios en materia de genética ocular se centran en varias líneas diferenciadas para la detección precoz del glaucoma -segunda causa de ceguera en el mundo-, mediante la búsqueda de biomarcadores proteicos de la enfermedad y el estudio de los genes de riesgo asociados.
Asimismo, este grupo colabora con el CSIC a través del Plan General de Actuación suscrito entre ambas partes, en estudios que pretenden analizar la relación entre nutrición y salud visual y también hay abierta una investigación dedicada al estudio de la implicación del zinc y las metalotioneínas (las proteínas más importantes en la regulación de los niveles de zinc) en el desarrollo de la degeneración macular asociada a la edad (DMAE).
LÍNEAS DE INVESTIGACIÓN
NUTRICIÓN Y SALUD VISUAL. METALÓMICA EN ENFERMEDADES OCULARES.
GLAUCOMA: MARCADORES GENÉTICOS, PROTEÓMICOS Y METABOLÓMICOS.
GRUPOS DE INVESTIGACIÓN
Neurobiología de la Retina

La investigación de la Unidad de Neurobiología de la retina se centra en el estudio de las enfermedades neurodegenerativas de la retina, con especial atención al glaucoma.
nares y al daño progresivo del nervio óptico. Una de las líneas se centra en el análisis de los procesos la seguridad de estas intervenciones. Paralelamente, se desarrollan estrategias de neuroprotección orientadas a preservar la función neuronal en la enfermedad glaucomatosa. En este contexto, se evalúa la aplicación terapéutica del plasma rico en factores de crecimiento (PRGF) como herramienta innovadora. Asimismo, se explora el potencial de la fotobiomodulación en enfermedades neurodegenerativas que afectan a la retina, analizando sus efectos biológicos y su posible traslación clínica. El enfoque integra investigación básica, traslacional y clínica para contribuir al desarrollo de nuevas terapias que mejoren el pronóstico visual de los pacientes.
LÍNEAS DE INVESTIGACIÓN
FISIOPATOLOGÍA DE LAS NEURODEGENERACIONES RETINIANAS: GLAUCOMA.
ESTUDIO DE LA CICATRIZACIÓN EN CIRUGÍA FILTRANTE DE GLAUCOMA.
NEUROPROTECCIÓN EN LA ENFERMEDAD DEL GLAUCOMA: APLICACIÓN TERAPÉUTICA DEL PLASMA RICO EN FACTORES DE CRECIMIENTO.
FOTOBIOMODULACIÓN EN ENFERMEDADES NEURODEGENERATIVAS.


GRUPOS DE INVESTIGACIÓN
Colaboración con el Instituto Oftalmológico Fernández-Vega

El Instituto Oftalmológico Fernández-Vega también concede extraordinaria importancia a la investigación clínica. Un área de trabajo que se coordina desde la propia institución sanitaria.
La investigación clínica está centrada en el estudio del segmento anterior y posterior del ojo. Un equipo multidisciplinar del Instituto Oftalmológico Fernández-Vega, compuesto por oftalmólogos, optometristas, personal de enfermería y farmacia así como auxiliar, entre otros, se dedica a estudiar las patologías y tratamientos que afectan a la córnea, el cristalino, la retina y el glaucoma.
largo del año, más de 110.000, lo que se traduce en más de 220.000 ojos que pueden ser analizados para poder avanzar en la investigación de las patologías oculares.
la actualidad, contamos con 14 ensayos clínicos en marcha, en los que participan 150 pacientes.
LÍNEAS DE INVESTIGACIÓN
SUPERFICIE OCULAR: CÓRNEA, CIRUGÍA REFRACTIVA Y CRISTALINO.
VÍTREO Y RETINA.
GLAUCOMA.
Investigación y Docencia

Quiénes somos
En el mes de abril de 2015 la Fundación de Investigación Oftalmológica se adscribió a la Universidad de Oviedo como Instituto Universitario de Investigación Fernández-Vega. Dicha adscripción fue aprobada por el Gobierno del Principado de Asturias, a través del decreto 40/2015 de 3 de junio. El Instituto Universitario Fernández-Vega es buen ejemplo, a nivel estatal, de colaboración público-privada y sirve de modelo para el desarrollo de otros institutos universitarios de investigación en España.
Docencia e investigación
La docencia y la investigación son dos de los pilares del Instituto Universitario Fernández-Vega, que forma a nuevos profesionales en el campo de la oftalmología en los ámbitos teórico y práctico.
El Instituto Universitario Fernández-Vega está en permanente contacto con la actividad clínica e investigadora.

MÁSTERES
Postgrado
DOCTORADO
MONOGRÁFICOS
El Instituto Universitario Fernández-Vega ofrece a Oftalmólogos, Ópticos-Optometristas, Enfermeros, Investigadores, así como a estudiantes de pre y postgrado en Ciencias de la Salud, una formación de excelente calidad basada en una rigurosa actividad clínica y de investigación.
Títulos Propios
MÁSTER DE FORMACIÓN PERMANENTE EN SUPERFICIE OCULAR, CÓRNEA, CRISTALINO Y CIRUGÍA ADITIVA.
MÁSTER DE FORMACIÓN PERMANENTE EN GLAUCOMA.
MÁSTER DE FORMACIÓN PERMANENTE EN RETINA Y VÍTREO.
MÁSTER DE FORMACIÓN PERMANENTE EN OPTOMETRÍA CLÍNICA.
MÁSTER DE FORMACIÓN PERMANENTE EN ENFERMERÍA OFTALMOLÓGICA.
MÁSTER DE FORMACIÓN PERMANENTE EN TERAPIAS AVANZADAS Y MEDICINA REGENERATIVA.
EXPERTO UNIVERSITARIO EN CIRUGÍA CON SEGMENTOS INTRACORNEALES.
EXPERTO UNIVERSITARIO EN DONACIÓN, EXTRACCIÓN, MANIPULACIÓN Y GESTIÓN DE TEJIDOS OCULARES.
EXPERTO UNIVERSITARIO EN INMUNOLOGÍA OCULAR Y UVEÍTIS.
EXPERTO UNIVERSITARIO EN LENTES FÁQUICAS EPICAPSULARES.
FORMACIÓN CONTINUADA EN CIENCIAS DE LA VISIÓN.
• MÁSTER OFICIAL EN NEUROCIENCIAS.
• PROGRAMA DE DOCTORADO EN CIENCIAS DE LA SALUD: LÍNEA DE INVESTIGACIÓN DE OFTALMOLOGÍA Y CIENCIAS DE LA VISIÓN.
• PROGRAMA DE DOCTORADO EN BIOLOGÍA MOLECULAR.
• PROGRAMA DE DOCTORADO EN ANÁLISIS QUÍMICO, BIOQUÍMICA Y ESTRUCTURAS Y MODELIZACIÓN COMPUTACIONAL.
El Instituto Universitario Fernández-Vega está en permanente contacto con la actividad clínica e investigadora.
Para estudiantes de Grado
Acuerdo con la Universidad de Oviedo Cada curso reciben formación práctica estudiantes de la asignatura de oftalmología del Grado de Medicina y realizan prácticas de empresa estudiantes de distintos grados.
Acuerdos FP
La FIO cuenta con acuerdos con centros de Formación Profesional para la formación práctica de estudiantes.

INVESTIGADORES PRINCIPALES



DIRECTOR CIENTÍFICO DE LA FIO
Prof. Jesús Merayo

Director del Instituto Universitario “Fernández-Vega” (2016) y Catedrático de la Universidad de Oviedo (2019).
seco, cirugía refractiva, uveítis y medicina regenerativa ocular.
Licenciado en Medicina y Cirugía en la Universidad de Valladolid (1986), Especialista en Oftalmología (1992), Doctor en Medicina y Cirugía (1995) con trabajos de investigación sobre alergia ocular.
Al terminar la residencia, hizo la Alta Especialidad (Fellowship) en Inmunología Ocular y Uveítis en el Massachusetts Eye and Ear In-
formación postgraduada en Cirugía Refractiva en la Universidad Autónoma de Bucaramanga (Colombia, 1997) y los estudios de Óptica y Optometría en la Universidad CEU-San Pablo de Madrid (2002). Su formación en Gestión es un Máster en Dirección y Administración de Empresas (EAP, 1997); Especialista Universitario en Evaluación, dirección y gestión de fundaciones (1999).
ciones en congresos, cursos y seminarios. Sus publicaciones cuen(66 como Investigador Principal), ha dirigido 30 tesis doctorales y 35 nacionales e internacionales de mayor prestigio de la especialidad.
MEDICINA REGENERATIVA DE LA SUPERFICIE OCULAR
Doctor en Medicina y Cirugía por la Universidad de Oviedo, realizó la de Asturias y es Máster en Virología Médica y Virología General por el Instituto Pasteur de París.
de París (Laboratorio de Virología) como becario del Fondo de Investigaciones Sanitarias (FIS).
Posteriormente realizó una estancia de 6 meses en el Instituto Nazionale per la Ricerca sul Cancro (IST)-Genova.
asturianos de Valle del Nalón, Jove y Cabueñes.
Desde 1995 trabaja en la Unidad de Ingeniería de Tejidos del Centro Comunitario de Sangre y Tejidos de Asturias y actualmente dirige el propio Banco de Tejidos.
Desde 2012 desarrolla un programa de Medicina Regenerativa en Oftalmología en la Fundación de Investigación Oftalmológica del Instituto Universitario Fernández-Vega.
Tiene publicados 80 trabajos en revistas internacionales de Medicina regenerativa y solicitadas 8 patentes en dicho campo.

profesor en dos cursos de formación organizados por la Agencia Internacional de Energía Atómica.
Dr. Álvaro Meana
MEDICINA REGENERATIVA DE LA SUPERFICIE OCULAR
Dr. Ignacio Alcalde

Licenciado en Ciencias Biológicas por la Universidad de Salamanca. Doctor Cum Laude en Neurobiología por la Universidad de Valladolid,
Es profesor en el Máster en Investigación en Neurociencias por la Universidad de Oviedo y coordinador de los Seminarios de Investigación del IUFV. -
pecializadas en el campo de la reparación tisular y la regeneración nerviosa, es autor de 9 capítulos de libro y coautor de una patente internacional.de ellos.
Mantiene colaboraciones con la Universidad de L’Aquila (Italia), Universidad de Valladolid (Grupo de Investigación Reconocido (GIR) en de Compostela).
Es Académico Correspondiente de la Real Academia de Medicina y Cirugía de Valladolid, miembro del Instituto de Neurociencias del Principado de Asturias (INEUROPA), del Instituto de Investigación de
ISCIII. Miembro de la Comisión Permanente del Reference Site de Asturias para el Envejecimiento Activo y Saludable.
En la actualidad desarrolla su actividad como Investigador Principal en la línea de investigación en Biología Celular e Inervación de la Su-
MEDICINA REGENERATIVA DE LA SUPERFICIE OCULAR
Dra. Natalia Vázquez Moreno
Ocular de la Fundación de Investigación Oftalmológica (FIO) y esco-Quirúrgicas de la Universidad de Oviedo.
comenzó su carrera investigadora en el departamento de Biología Investigadora en el Programa de Doctorado de Biología Funcional y Clínica. Tras su paso por diferentes instituciones sanitarias públicas y privadas, en el año 2012 se incorporó como investigadora a la FIO, su tesis doctoral, titulada “Desarrollo de endotelio corneal mediante Ingeniería Tisular para empleo en trasplante”, siendo actualmentegías oculares cornales, con dos líneas de investigación principales:sarrollo de modelos corneales para su utilización en la evaluación de fármacos.rrencia competitiva, siendo la investigadora principal de dos de ellos; ámbito internacional; y ha presentado más de 30 trabajos de investigación en congresos nacionales e internacionales. En los próximos años su actividad se centra en llevar a cabo la traslación clínica de los modelos tisulares desarrollados, y en el desarrollo de nuevos modelos terapéuticos y de testeo.

GENÉTICA OCULAR, NUTRICIÓN Y SALUD VISUAL
Dr. Héctor González (Investigador colaborador del IPLA-CSIC)

Doctor en Química con Mención Internacional.
Investigador Colaborador en el marco del Plan General de Actuación entre el CSIC, la FIO y el IOFV.
Investigador postdoctoral de la FIO de 2010 a 2016. Investigador Principal y Director de la Unidad de Genética ocular de 2016 a 2022.
Director del Grupo “Analytical Nutriageing” en el IPLA-CSIC e Investigador Colaborador del Grupo de Genética Ocular, Alimentación y Salud Visual de la Fundación de Investigación Oftalmológica.
Profesor del Máster Universitario Internacional en Ciencias Analíticas y Bioanalíticas de la Universidad de Oviedo.
cia competitiva y dos contratos con empresas.
rrespondencia.
12 proyectos de investigación competitivos.
en el Imperial College London.
GENÉTICA OCULAR, NUTRICIÓN Y SALUD VISUAL
Dra. Lydia Álvarez Fernández
Investigadora Principal en el Grupo de Genética Ocular, Nutrición y Salud Visual de la Fundación de Investigación Oftalmológica desde 2022.
Licenciada en Biología con premio extraordinario de Licenciatura, comenzó su carrera investigadora en el Departamento de Biología Funcional de la Universidad de Oviedo, donde realizó su tesis doctoral en el área de Genética. Posteriormente disfrutó de una beca de investigación postdoctoral en el Instituto Universitario de Oncología del Principado de Asturias. En el año 2009 se incorporó a la Unidad de Genética Ocular de la FIO como investigadora asociada, centrando sus investigaciones en el análisis del componente genético del glaucoma y en la búsqueda de biomarcadores para su diagnóstico precoz.
ámbito internacional, ha presentado más de 40 trabajos de investigación en congresos nacionales e internacionales y ha participado en más de 15 proyectos de investigación de concurrencia competitiva. Además, contribuye a la formación de nuevos investigadores a través de la dirección de Trabajos de Fin de Master, Trabajos de Fin de Grado y Tesis Doctorales de la Universidad de Oviedo, en el marco de los proyectos de investigación que dirige o en los que participa.
en el grupo de Genética Ocular, Nutrición y Salud Visual de la FIO, están enfocados al estudio del papel de los elementos esenciales y los suplementos nutricionales en las, cada vez más prevalentes, enfermedades oculares asociadas a la edad, principalmente en la degeneración macular asociada a la edad (DMAE) y las oclusiones -
jes multidisciplinares que integran técnicas avanzadas de genómica, nuevas dianas terapéuticas, que permitan el desarrollo de tratamientos para mejorar la salud visual durante el envejecimiento.

NEUROBIOLOGÍA DE LA RETINA
Dra. Susana del Olmo

Investigadora Principal y Directora del Grupo de Neurobiología de la Retina de la Fundación de Investigación Oftalmológica (FIO) desde el año 2020.
Es Licenciada en Biología por la Universidad de León, con Máster en Investigación en Ciencias de la Visión por la Universidad de Valladolid y Doctora por la Universidad de Oviedo con un trabajo de Tesis Doctoral sobre neuroprotección en glaucoma. Miembro del Instituto de Investigación Sanitaria del Principado de Asturias (ISPA) y de la
de proyectos de investigación de convocatorias competitivas y no
40 trabajos en revistas internacionales especializadas de impacto y divulgando los avances en la investigación en más de 50 trabajos en congresos nacionales e internacionales. En colaboración con otras organizaciones, cuenta con una patente.
de Especialidades Médico Quirúrgicas de la Universidad de Oviedo desde 2013 y profesora, desde 2018, en el Máster de Neurociencias de la Universidad de Oviedo. Coordina la asignatura “Seminarios ciencias de la visión” y dirige trabajos de Fin de Grado de la Universidad de Oviedo que se realizan en colaboración con el Instituto Universitario Fernández-Vega. Además, la alta capacidad docente de sus proyectos de investigación le permite ayudar en la formación de nuevos investigadores con la dirección de trabajos de tesis doctoral. Sus líneas de investigación se centran en el estudio de los mecanismos moleculares que se producen en las degeneraciones retinianas como el glaucoma y la degeneración macular asociada a la edad (DMAE) para la búsqueda de dianas terapéuticas. Además, trabaja en el desarrollo de nuevos tratamientos neuroprotectores para dichas enfermedades, en el que se incluyen la medicina regenerativa y las terapias avanzadas. Todo ello con un enfoque de investigacióntema sanitario.
MECENAZGO
El Instituto Oftalmológico Fernández-Vega colabora con la Fundación de Investigación Oftalmológica mediante aportaciones económicas y la cesión de sus instalaciones para los laboratorios en los que desarrolla, básicamente, su cometido. También los profesionales del Instituto participan en proyectos con la FIO y personal del Instituto colabora en actividades de administración, gerencia y gestión.

De igual modo la Fundación BBVA, que ha colaborado con la Fundación de Investigación Oftalmológica, desde el año 2009, a través de la Cátedra en Biomedicina Fundación BBVA, ha suscrito en 2024 un nuevo convenio de colaboración con el Instituto Oftalmológico Fernández-Vega con elnica en córnea y cristalino III. Aplicaciones novedosas para el tratamiento de las patologías asociadas”.

La Fundación Rafael del Pino continúa con su apoyo avenio de colaboración, entre ambas entidades, en el año 2009. Proyecto desarrollado durante 2025: “Nuevos abordajes para el estudio de enfermedades oculares neurodegenerativas: glaucoma y DMAE”.
Telefónica realiza una labor de apoyo a las iniciativas devestigación Oftalmológica, y al amparo del nuevo convenio suscrito entre ambas entidades, la FIO ha desarrollado el siguiente proyecto: “Desarrollo, mediante técnicas de ingeniería Tisular de estructuras con actividad biológica, obtenidas a partir de productos autólogos y/o heterólogos para su empleo en la patología ocular”.
La Fundación Ramón Areces presta su colaboración especialmente a proyectos relacionados con patologías de la
La Caja Rural siguiente proyecto de investigación básica: “Estudio de componentes bioactivos de la leche para fomentar la salud visual durante el envejecimiento”.

Staar Surgical AG ha becado la investigación clínica durante el año 2025.
La FIO cuenta además con el apoyo económico, desde el año 2009, de Dña. Mercedes Saez-Díez de la Gándara.
La Fundación de Investigación Oftalmológica agradece las donaciones, para proyectos de investigación, de todos los pacientes que, voluntariamente y de una forma anónima, vienen colaborando con nuestra actividad.
GRACIAS A EVA Mª Y JOSÉ ANTONIO FERNÁNDEZ CARBAJAL
Eva Mª y José Antonio Fernández Carbajal han contribuido a dar un impulso internacional a la labor de investigación que se realiza en la Fundación de Investigación Oftalmológica, con la creación de un fondo que ha permitido la creación de un nuevo centro de investigación que llevará los proyectos a la vanguardia internacional.
Mª Garza-Lagüera Gonda.

Fuente: ámbito.com
Eva Mª Garza-Lagüera Gonda pertenece a la reconocida familia Garza Lagüera y es una de las cinco descendientes de Eugenio Garza Lagüera, creador de Femsa, grupo empresarial que impulsa marcas de gran alcance como OXXO y Coca-Cola Femsa. Su trayectoria se distingue tanto por su liderazgo en el mundo corporativo como por su implicación en iniciativas sociales y su presencia en el consejo del Tecnológico de Monterrey.
En el ámbito empresarial, además de su labor como consejera en Femsa, participa activamente en la dirección de Coca-Cola Femsa, posicionada entre las mayores embotelladoras del planeta. mexicana.
Eva

José Antonio Fernández Carbajal, ingeniero y empresario de origen asturmexicano ha desarrollado una destacada labor al frente de Fomento Económico Mexicano (Femsa), operando en ámbitos como el comercio minorista, la distribución de bebidas y combustibles, así como los globales, con actividad en nueve países, más de 23.500 puntos de venta y una plantilla que supera los 354.000 trabajadores.celencia, el avance de la investigación en salud y el apoyo a iniciativas vinculadas con Asturias. Además, Fernández Carbajal forma parte del patronato de la Fundación Princesa de Asturias.
José Antonio Fernández Carbajal.
Fuente: FEMSA.

Por la izquierda, David Garza-Salazar (Tecnológico de Monterrey), José Antonio Fernández Carbajal, Alfredo Canteli (alcalde de Oviedo), Luis Fernández-Vega Sanz (Instituto Fernández-Vega), Ricardo Saldívar -
Fruto de su interés por la innovación sanitaria y del lazo que mantienen con la tierra de origen entre el Instituto Tecnológico y de Estudios Superiores de Monterrey -institución cuyo consejo directivo presidió Fernández Carbajal entre 2012 y 2023 y de la que sigue formando parte-, el Instituto Oftalmológico Fernández-Vega y la Universidad de Oviedo.
Este acuerdo ha dado lugar a la creación del “Centro de Investigación Eva y José Antonio Fernández Carbajal”, respaldado por el empresario y su esposa mediante un fondo destinado a la se pondrá en marcha en la capital del Principado un centro internacional de investigación médica estructurado en torno a tres líneas principales:
· un programa de intercambio entre Asturias y México para la formación de estudiantes, médicos y profesionales sanitarios;
· anterior del ojo como posible tratamiento para la diabetes y otras patologías, un proyecto en el que colaborará con el prestigioso centro sueco Karolinska Institutet;
·
El acuerdo sitúa al nuevo centro a la vanguardia de la investigación mundial.

Memoria de Investigación y Docencia
2025



ESTRUCTURA


ORGANIZATIVA DE LA FUNDACIÓN DE INVESTIGACIÓN OFTALMOLÓGICA (FIO)

Reunión anual de la Comisión Mixta.
PATRONATO
DIRECCIÓN DE LA FUNDACIÓN DE INVESTIGACIÓN OFTALMOLÓGICA
Presidente: Prof. Luis Fernández-Vega Sanz.
Secretaria: Dña. María Victoria Cueto-Felgueroso Botas.
Tesorero: D. Luis Ángel Machín Gutiérrez.
Vocales: D. Álvaro Fernández-Vega Sanz y D. Javier Fernández-Vega Sanz.
DIRECCIÓN DE INVESTIGACIÓN Y DOCENCIA
Prof. Jesús M. Merayo Lloves.
EQUIPO ASESOR, GERENCIA Y GESTIÓN
Asesores del Presidente: Prof. Carlos Belmonte Martínez, Dr. Enrique Chico Picaza, Dr. Gonzalo Macías Gómez, Dr Luis Fernández-Vega Cueto-Felgueroso, D. Álvaro Fernández-Vega González y el Prof. David Madrid Costa.
Gerencia: D. Luis A. Machín Gutiérrez.
Administración: Dña. Melisa Cabanela Valdés.
COMISIÓN DE INVESTIGACIÓN
Dr. José F. Alfonso Sánchez, Prof. Carlos Belmonte Martínez, Prof. Jesús M. Merayo Lloves, D. Luis A. Machín Gutiérrez y Dr. Luis Fernández-Vega Cueto-Felgueroso.
DIRECCIÓN DEL INSTITUTO UNIVERSITARIO FERNÁNDEZ-VEGA
COMISIÓN MIXTA UNIVERSIDAD DE OVIEDO-FUNDACIÓN DE INVESTIGACIÓN OFTALMOLÓGICA
Presidente: Prof. Ignacio Villaverde Menéndez (Rector de la Universidad de Oviedo).
Secretario: Prof. Jesús M. Merayo Lloves (Director de Investigación y Docencia de la FIO).
Vocales: Prof. Luis Fernández-Vega Sanz (Presidente del Patronato de la FIO), Dr. Álvaro Fernández-Vega Sanz (Vocal del Patronato de la FIO), Dra. Begoña Baamonde Arbaiza (Profesora del Área de Oftalmología) y Dr. José Antonio Vega Álvarez (Decano de la Facultad de Medicina y Ciencias de la Salud).
CONSEJO DE DIRECCIÓN
Presidente: Prof. Luis Fernández-Vega Sanz.
Secretario: D. Luis Ángel Machín Gutiérrez.
Vocales: Dr. Luis Fernández-Vega Cueto-Felgueroso, Prof. Carlos Belmonte Martínez, Dr. Enrique Chico Picaza, D. Gonzalo Macías Gómez, Prof. Jesús M. Merayo Lloves y D. Álvaro Fernández-Vega González.
DIRECTOR
Prof. Jesús M. Merayo Lloves.
SUBDIRECTOR
Dr. Luis M. Quirós Fernández.
COORDINADORA DE DOCENCIA
Dra. Begoña Baamonde Arbaiza.
COORDINADORES DE UNIDADES
Investigación Básica: Prof. Jesús M. Merayo Lloves.
Investigación Clínica: Dr. José F. Alfonso Sánchez.


ÁREA DE INVESTIGACIÓN
INVESTIGACIÓN BÁSICA
Invervación corneal
Neurobiología de la retina
Genética ocular, Nutrición y Salud visual
Glicómica, matriz y señalización
ÁREAS DE INVESTIGACIÓN:
INVESTIGACIÓN TRASLACIONAL
Medicina regenerativa y terapias avanzadas
INVESTIGACIÓN CLÍNICA (IOFV)
Segmento anterior / córnea
Retina Glaucoma

GRUPO DE MEDICINA REGENERATIVA DE LA SUPERFICIE OCULAR
INVESTIGACIÓN
BÁSICA
Invervación corneal
Neurobiología de la retina
Genética ocular, Nutrición y Salud visual
Glicómica, matriz y señalización
GRUPO DE SUPERFICIE OCULAR E INERVACIÓN CORNEAL
Este grupo cuenta a su vez con dos unidades de investigación: el Grupo de Investigación en BiologíaroSurface) y el Grupo de Medicina regenerativa, que a su vez cuenta con áreas de trabajo en investigación básica y también traslacional.
El grupo de Investigación en Biología Celular e Indedica a la investigación de algunos de los problemas no resueltos de la neurobiología ocular y de la medicina regenerativa: el ojo seco, la regeneración
dolor ocular y el queratocono. La actividad del grupo une la investigación preclínica con el estudio clínico
Los esfuerzos del Grupo se concentran en la descripción de los procesos degenerativos que afectan ocular como en la retina. La caracterización de biomarcadores morfofuncionales de neuropatía y neurodegeneración permite el diseño de estrategias te-
Cuenta con dos líneas de investigación: ··
Investigador principal:

Prof. Jesús Merayo (IP).
Dr. Ignacio Alcalde (IP).
Dr. José F. Alfonso (IP).
Dra. Begoña Baamonde (PhD).
Dr. Luis Fernández-Vega Cueto (PhD).
Dra. Belén Alfonso (PreD).
Dña. Carmen Carús (PreD).
Dña. Arancha Poo (PreD).
D. Javier Lozano (PreD).
D. Alberto Barros (PreD).
Dr. Luis M. Quirós (IP, Universidad de Oviedo).
Dr. Iván Fernández Vega (PhD, HUCA - Universidad de Oviedo).
Dra. Eva Carro (IP, Hospital 12 de Octubre).
Dña. María José Alonso (IP, CIMUS-Universidad de Santiago de Compostela).
Dra. Silvia Bisti (IP, Universitá de L’Aquila, Italia).
Dr. Stefano Di Marco (PhD, Universitá de L’Aquila, Italia).
Dra. Sonja Mertsch (IP, Carl von Ossietzky University of Oldenburg, Alemania).
LÍNEA DE INVESTIGACIÓN:
DEGENERACIÓN Y REGENERACIÓN DEL SISTEMA NERVIOSO EN LA SUPERFICIE OCULAR
La integridad de la inervación de la córnea es crucial de la córnea, dando lugar a enfermedades como la Los nervios corneales y el epitelio secretan factorestasis. Los daños en los nervios reducen la secreción provoca daños en el epitelio, dando lugar a defectos epiteliales persistentes, ulceraciones estromales, cicatrices y, potencialmente, pérdida de visión. El daño de las células epiteliales conduce, de manera recíproca, al daño de los nervios corneales, lo que representa un círculo vicioso. La regeneración de los nervios corneales puede tardar entre 3 y 15 años después de la queratomileusis in situ asistida por láser (LASIK) y algunos nervios nunca se recuperan del todo, incluso después de 40 años. La QN puede tener diversas causas, como el Herpes zoster, la cirugía corneal como el trasplante de córnea, enfermedades sistémicas (por ejemplo, Diabetes mellitus) o afecciones neurológicas (por ejemplo, ictus o esclerosis múltiple). También el envejecimiento afecta a la integridad de la inervación corneal y produce alteraciones en la homeostasis.
En nuestro laboratorio estudiamos el efecto degede la córnea y su efecto sobre la patología de la
viosas de frío (TRPM8) en el mantenimiento de la
sultados describían que la causa de la pérdida de la producción de lágrima y alodinia en respuesta al frío- respondía a la degeneración de los segmentos distales de los receptores sensitivos de frío neuronal y que estos cambios eran marcadamente de tipo I. Teniendo en cuenta la elevada actividad basal de los receptores TRPM8 tipo I y la estrecha
asociación entre el estrés oxidativo y el envejecimiento o la enfermedad, elaboramos una hipótesis basada en la disfunción de la actividad mitocondrial para explicar los procesos degenerativos. Nuestra hipótesis consiste en que la disfunción mitocondrial causada por la acumulación de especies reactivas del oxígeno (ERO) en un estado patológico o durante un proceso de envejecimiento normal, puede acelerar la degeneración de estructuras nerviosas con elevada actividad y así originar la pérdida de la
Neuropatía y dolor neuropático
La lesión en los nervios puede ocasionar dolor neuropático. El tratamiento del dolor neuropático de lacación de analgésicos orales y tópicos y también al
La mayor parte de los receptores sensitivos de la córnea son nociceptores polimodales (hasta un 70%). Además de los termorreceptores de frío y de calor, la córnea presenta una gran proporción de mecanociceptores. Estos receptores actúan a través de la activación de canales iónicos Piezo 1, Piezo 2 y TRPV4, entre otros. La hiperactivación de estos canales debido a la existencia de una neuropatía (una lesión en un nervio), causa hiperalgesia y alodinia.
Algunas enfermedades sistémicas muy prevalentes, como la Diabetes tipo 2, causan alteraciones en la morfología de los nervios de la córnea, originando también sensaciones de malestar y dolor. En nuestro laboratorio hemos desarrollado un modelo animal de neuropatía periférica asociada a hiperglicemia para ensayar estrategias dirigidas a la reducción del dolor neuropático. Los ratones con hiperglucemia muestran degeneración del plexo subbasal con pérdida -
córnea en estos ratones muestra alteraciones en los umbrales de percepción de los estímulos, traducido en hipersensibilidad mecánica y alodinia al frío.
incrementa la respuesta nociceptiva, mientras que
y de TRPM8, reducen las respuestas de dolor en
ayudar a controlar el dolor neuropático en pacientes con enfermedades sistémicas que atacan al sistema nervioso sensitivo.

LÍNEA DE INVESTIGACIÓN:
QUERATOCONO
El queratocono (QC) es un trastorno de la córnea de etiología compleja, en el que aparentemente intervienen factores genéticos y ambientales y se caracteriza por un adelgazamiento progresivo de la córnea.
En colaboración con el Dr. David Carmona, de lavas regiones genéticas con susceptibilidad a QC. Se realizó un estudio de asociación de genoma completo (GWAS) que integró datos publicados previamente con datos de genotipado generados recientemente de una cohorte europea independiente. Para evaluar la traducción clínica de los resultados, realizamos análisis de anotación funcional, priorización de genes, puntuación de riesgo poligénico (PRS) y reposicionamiento de fármacos.
Figura 1. Detalle de la inervación del plexo nervioso subbasal de la córnea de un ratón diabético. Se observan signos de degeneración en las rojo), afectando también a los receptores de frío
ciados al CC, con rs2806689 y rs807037 como variantes principales. Y lo que es más importante,
se descubrió que MINK1 desempeña un papel fundamental en la patogénesis del QC a través de la vía de señalización WNT. Además, desarrollamos un modelo que diferenció con éxito a los pacientes con queratocono de los controles. Este modelo tie-go de desarrollar queratocono, lo que podría ser útil para el diagnóstico precoz y el tratamiento precoces. Además, nuestro análisis de reposicionamienopción terapéutica potencial para la queratocono, abriendo nuevas vías de intervención terapéutica
MEDICINA REGENERATIVA DE LA SUPERFICIE OCULAR
El principal objetivo del grupo de investigación esda ser utilizado como alternativa a los tratamientos convencionales, los trasplantes corneales, para el pueda ser utilizado para la evaluación de la toxicidad de productos farmacéuticos, contribuyendo así
En su actividad de investigación básica, cuenta con dos líneas principales:
Investigadores principales:

Prof. Jesús Merayo (IP).
Dr. Álvaro Meana (IP).
Dra. Natalia Vázquez (PhD).
Dra. Cristina Sánchez Fernández (PhD).
Dr. José F. Alfonso (IP).
Dr. Carlos Lisa (PhD).
Dra. Begoña Baamonde (PhD).
terios de la Sociedad Internacional de Terapia

Dr. Luis Fernández-Vega Cueto (PhD).
Dra. Belén Alfonso (PreD).
Dña. Laura María Martínez (Pharm. D).
Dra. Begoña Baamonde (PhD, HUCA).
Dña. Laura Gutiérrez (IP, Universidad de Oviedo).
Dra. Sara Llames (PhD, CIBERER).
Dra. Marta Pevida (PhD, CCST).
LÍNEA DE INVESTIGACIÓN:
AISLAMIENTO Y CARACTERIZACIÓN DE CÉLULAS MADRE ESTROMALES CORNEALES
HUMANAS SEGÚN CRITERIOS DE LA SOCIEDAD INTERNACIONAL DE TERAPIA CELULAR (ISCT)
terizar, de acuerdo a los criterios exigidos por la Sociedad Internacional de Terapia Celular (ISCT), células madre estromales corneales, para su uso en el desarrollo de terapias celulares, para el tratamiento de enfermedades corneales que comprometan la calidad de la visión.
Durante anualidades anteriores, el grupo de investigación aisló células madre estromales corneales humanas, a partir del limbo esclerocorneal de córneas completas o anillos esclerocorneales descartados para su uso terapéutico, proporcionados por el Centro Comunitario de Sangre y Tejidos (CCST). Unas células, que fueron caracterizadas inmunofenotípica y funcionalmente, de acuerdo con los criterios de la Sociedad Internacional de Terapia Celular (ISCT).
Durante el año 2025, se ha realizado el aislamiento de las células madre estromales obtenidas de la periferia del estroma corneal (N = 5) y su caracterización de acuerdo a los criterios de la ISCT, comparándolas con las células madre estromales corneales obtenidas del limbo esclerocorneal.
Brevemente, el protocolo consistió en diseccionar el estroma corneal, trocearlo y digerirlo en tripsina/ EDTA durante 30 minutos a 37 °C. Transcurrido ese tiempo, la acción enzimática se neutralizó con medio de cultivo y la suspensión celular se centrifugó a 0,4 rcf durante 10 minutos. Posteriormente, se eliminó el sobrenadante, el pellet celular se resuspendió en medio de cultivo, y la suspensión celular se sembró en un frasco de cultivo, incubándose a 37 °C con un 5% de CO2, cambiando el medio de cultivo cada 2-3 días.
Para llevar a cabo la caracterización celular, se evaluaron las características morfológicas y el inmunofenotipo de las células en Pase 7, mediante microscopía de contraste de fases y citometría deducción adipogénica, osteogénica y condrogénica, siendo caracterizados los adipocitos, osteocitos y condrocitos obtenidos, mediante tinción con los colorantes Oil Red O, Alizarin Red S y Alcian Blue, respectivamente.
Los resultados obtenidos (Figura 1) mostraron que, en todos los casos, se cumplieron los tres criterios de la ISCT para la caracterización in vitro de células madre mesenquimales ya que:
· de tipo adherente.
· Más del 95% de las células obtenidas fueron
CD14, CD19 y HLA-DR, no habiendo diferendiferentes marcadores utilizados, entre las células madre estromales corneales obtenidas del estroma periférico con respecto a las obtenidas del limbo esclerocorneal, siendo, además, el porcentaje de viabilidad, del 96,24 ± 0,95% y del 96,84 ± 1,19%, para las células madre estromales corneales aisladas del limbo esclerocorneal y del estroma periférico, respectivamente.
· Las células obtenidas se pudieron diferenciar a los tres linajes celulares: adipocitos, osteocitos y condrocitos, caracterizados por la presencia de vacuolas intracelulares lipídicas teñidas en rojo con el colorante Oil Red O, depósitos de calcio extracelular teñidos en rojo con el colorante Alizarin Red S, y presencia de glucosaminoglicanos y mucopolisacáridos teñidos de color azul con el colorante Alcian Blue, respectivamente.
En conclusión, es posible aislar células madre estromales corneales del limbo y el estroma corneal.
y que muestran un fenotipo de células madre mesenquimales, cumpliendo los criterios de la ISCT. Desde que las células madre estromales corneales se pueden aislar y expandir del estroma corneal, este se muestra como una fuente de células que pueden ser útiles en terapias celulares y de inmunomodulación para el tratamiento de las patologías corneales, sin comprometer al nicho limbar, como fuente de obtención de las células madre limbares.

estromales corneales aisladas del limbo (izquierda) o del estroma corneal (derecha). I.tica vista en microscopía de contraste de fases; II. III. Morfología de las células madre estromales corneales cultivadas durante 21 días en medio de inducción adipogénica, osteogénica
Figura 1. Células madre
LÍNEA DE INVESTIGACIÓN:
DESARROLLO Y VALIDACIÓN DE MÉTODOS CRUELTY-FREE BASADOS EN EPITELIOS
HUMANOS RECONSTRUIDOS PARA LA IDENTIFICACIÓN DE PELIGROS PARA LA SALUD
HUMANA (FRHEE)
El proyecto FRhEE pretende validar un método decas que no requieren etiquetado por irritación ocular/daño ocular severo (Categoría EU/CPL: No categoría) utilizando el modelo QobuR-RhCE. Además, el proyecto pretende desarrollar un método de en-ción entre daño ocular grave (Categoría 1); irritación ocular (Categoría 2); y sustancias químicas que no
basado en la evaluación de la impedancia. Además, el proyecto pretende desarrollar nuevos modelos de RhE que puedan servir como herramienta útil para detectar la toxicidad oral y vaginal de nuevos productos. Por último, el proyecto pretende explorar las interacciones entre los modelos epiteliales reconstruidos y la microbiota.
Durante la presente anualidad, se ha desarrollado un modelo RhE de epitelio oral. Para ello, se descongelaron viales de células epiteliales orales y se
Brevemente, las células se resuspendieron en medio de cultivo CnT-PR, se centrifugaron a 400 rcf durante 10 minutos, los pellet se resuspendieron en CnT-ISO-50 y se sembraron en frascos de cultivo de 25 cm2
meras 48-72 horas, el medio de cultivo se sustituyó por CnT-PR.
Todos los cultivos de células de epitelio oral se mantuvieron en las condiciones estándar de cultivo celular (37°C, 5% CO2) hasta alcanzar la conhoras.
Ucontaron con un hemocitómetro y se sembraron a una densidad de 50.000 células/cm2 en medio de cultivo CnT-ISO-50, en 12 insert Transwell® de 1,12 cm2placas de 12 pocillos. Las células fueron sembradas
en 0,5 mL de medio de cultivo en el interior del insert, añadiendo de manera adicional 1mL de medio de cultivo en la parte externa, y fueron cultivadas
el medio de cultivo por CnT-3D, cultivándose durante 24 horas. Transcurridas las 24 horas, se retiró el medio de cultivo de la parte superior del insert y los modelos se cultivaron en interfase aire-líquido durante 7 días, cambiando el medio de cultivo a diario utilizando medio de cultivo CnT-PR-3D.
Durante todo el proceso de diferenciación, se caracterizó el efecto barrera del modelo 3D de mucosa oral. Para ello, la resistencia eléctrica se mointerfase aire-líquido empleando el equipo Millicell ERS2 Voltohmmeter de acuerdo a las instruccionesción se realizó tomando mediciones diarias durante 7 días consecutivos a los 12 inserts de cada placa. 2) se obtuvo mediante la siguiente fórmula:
donde Rmuestra y Rblanco indican el valor de resistencia de los modelos RhE de epitelio de mucosa oral y de un insert control (sin células cultivadas) respectivamente, siendo el área efectiva de cultivo de 1,12 cm2.
Para llevar a cabo el análisis estructural de los modelos RhE de epitelio de mucosa oral, los modelos durante 24 horas. Posteriormente, los modelos fuey evaluados microscópicamente mediante técnicas histoquímicas (tinción hematoxilina-eosina) y detípicos característicos del epitelio de mucosa oral (citoqueratina 13, citoqueratina 14, loricrina e involucrina).
De este modo, el efecto barrera evaluado mediante el cálculo de la TEER durante el proceso de estra-tencia eléctrica durante todo el proceso de estra-
2 a los 7 días en interfase aire-líquido (Figura 1).

1. expresados como media ± error estándar de la media.
Además, los resultados tras la evaluación histológica mostraron que tras un periodo de cultivo en interfase aire-líquido de 7 días, las células epiteliales de mucosa oral son capaces de diferenciarse en una
lulares, mostrando los tres estratos característicos de un epitelio escamoso no queratinizado, el estrato (Figura 2)

epitelio de mucosa oral mostraban los mismos marcadores fenotípicos que el tejido oral (citoqueratina 13, citoqueratina 14, loricrina e involucrina), se realide expresión de los diferentes marcadores en los modelos Rhe de epitelio de mucosa oral y en el tejido de mucosa oral nativo (Figura 3), pudiéndose observar una tinción positiva en el citoplasma de las
2. Histología de modelos RhE de epitelio oral.
células epiteliales de la capa suprabasal (citoqueratina 13); y basal y suprabasal (citoqueratina 14). Al analizar el patrón de marcaje de la loricrina e involucrina, se observó un patrón de marcaje más intenso que en el tejido nativo, con la involucrina marcada en el citoplasma de las células del estrato basal y suprabasal y la loricrina en el citoplasma de las células suprabasales.
Figura
Figura

Figura 3. las que se puede observar como las células muestran un patrón de expresión similar al encontrado en el tejido nativo (citoqueratina 13 y 14 en rojo, loricrina en verde e involucrina en rojo). Los núcleos se muestran teñidos con DAPI en azul. DAPI: 4’,6-diamidino-2-fenilindol.
la evaluación de la toxicidad en los modelos RhE de epitelio de mucosa oral, se ha desarrollado un método basado en la determinación del valor IC50 de diferentes productos de ensayo de toxicidad conocida. Para ello, se utilizaron los modelos RhE de epitelio de mucosa oral que cumplieron los criterios de aceptabilidad para poder ser utilizados. El rango
de aceptabilidad ha sido determinado a partir de la media ± 2 desviaciones estándar de los valores de TEER de los diferentes lotes producidos.
Para ello, se seleccionaron 6 productos químicos con diferentes rangos de toxicidad y ampliamente utilizados en la industria cosmética (Tabla 1).
1. Productos químicos seleccionados.

Los productos se evaluaron a una concentración del 100%, 10% y 1% (diluidos en PBS 0,1M pH 7,4), -
te 30 minutos a temperatura ambiente. Como control negativo se utilizaron modelos expuestos a una solución de PBS 0,1M pH 7,4.
Tras los periodos de exposición, los compuestos aplicados fueron retirados por decantación y los modelos se lavaron en solución salina tamponada. Seguidamente los modelos se sometieron a un post-lavado durante 12 minutos en medio de cultivo 37 °C en una etapa de post-incubación en medio de cultivo durante 2 horas.
Transcurrido ese tiempo, la viabilidad celular se evaluó mediante incubación durante 3 horas a 37 °C en
una solución 0,5 mg/mL de MTT diluido en DMEM. Tras la incubación, la sal reducida se extrajo mediante incubación en DMSO durante 15 minutos en agitación constante. La densidad óptica se evaluó en un espectrofotómetro a una longitud de onda de 570 nm, calculándose el porcentaje de viabilidad como una relación entre la densidad óptica del control negativo (100%) y la de cada producto aplicado. Para el cálculo del IC50, se realizó un análisis de regresión no-lineal utilizando los valores de viabilidad expresados como porcentaje y las concentraciones utilizadas en escala logarítmica.
Mediante el análisis del IC50, se ha podido determinar la concentración a la cual cada uno de los productos químicos seleccionados reduce la viabilidad celular al 50%. Este parámetro es fundamental para comparar la toxicidad relativa de diferentes compuestos en los modelos de epitelio de mucosa oral
Tabla
reconstruido. Los resultados indican que carbonato de dimetilo y la 2,4-pentanodiona presenta un IC50 del 23%; y el metanol del 30%. Además, el 1-hexa-
nol y el isobutanal presentan un IC50 alrededor del 1-3%; y la N-N-dietiletanolamina de menos del 1% (Figura 4).

Figura 4. Análisis del IC50 en el modelo RhE de epitelio oral.
La determinación del IC50 es un paso crucial en la evaluación de la toxicidad de compuestos químicos, ya que proporciona una medida cuantitativa de la concentración necesaria para reducir la viabilidad celular al 50%. Este valor permite predecir la toxicidad relativa de diferentes sustancias y es un indicador esencial en la determinación de la dosis segura
para uso en productos industriales, farmacéuticos y -
pidamente los compuestos que presentan un mayor riesgo de toxicidad y establecer límites de exposición seguros, mejorando así la seguridad en el desarrollo y aplicación de nuevos productos.
NEUROBIOLOGÍA DE LA RETINA
INVESTIGACIÓN BÁSICA
Invervación corneal
retina
Genética ocular, Nutrición y Salud visual
Glicómica, matriz y señalización
Este grupo de investigación se fundamenta en el abordaje multidisciplinar e innovación tecnológica con el objetivo de desarrollar nuevas vías de tratamiento que mejoren el pronóstico de enfermedades neurodegenerativas que afectan a la retina.
Investigadores principales:
Cuenta con dos líneas de investigación:
· estrategias de tratamiento en enfermedades
· Innovación tecnológica para la neuroprotec-

Investigadores:
Prof. Jesús Merayo (IP).
Dra. Susana del Olmo (IP).
Dra. Carla Martín (PhD).
:
Dr. Ignacio Rodríguez Uña (IP).
Dr. Andrés Fernández-Vega Cueto-Felgueroso (PhD).
Dr. Pedro Pablo Rodríguez Calvo (PreD).
Colaborador externo:
Prof. Jesús Merayo (IP, Uniovi).
Dr. Amador Menéndez (IP, Idonial).
LÍNEA DE INVESTIGACIÓN:
ESTUDIO DE LA CAPACIDAD TERAPÉUTICA DE NUEVAS ESTRATEGIAS DE TRATAMIENTO
EN ENFERMEDADES
RETINIANAS
Esta línea de investigación se desarrolla a través de dos proyectos: Fisiopatología del glaucoma y Aplicación terapéutica del plasma rico en factores de crecimiento.
1.1. Fisiopatología del glaucoma
El glaucoma es una enfermedad multifactorial y intervienen factores genéticos, alteraciones vasculares, la edad y, de forma destacada, la presión intraocular (PIO). La elevación de la PIO constituye uno de los factores de riesgo mejor descritos y representa el principal objetivo terapéutico en los tratamientos actuales; por ello, resulta de especial interés el empleo de modelos experimentales que reproducen su incremento.
Existen diversos modelos in vivo para inducir daño retinal mediante mecanismos distintos. Entre ellos
la administración intravítrea de sustancias como el glutamato o su análogo NMDA provoca una degeneración rápida de las células ganglionares de la retina (CGR). Otros modelos ampliamente usados incluyen la isquemia retiniana, basada en la inte-
lesión del nervio óptico (aplastamiento o sección), que induce degeneración retrógrada y muerte de las CGR. Modelos de hipertensión ocular basados en microesferas, fotocoagulación láser o suturas circunlimbales requieren equipamiento y destreza
Aunque útiles, la mayoría de estos modelos producen daño agudo, en contraste con la progresión crónica del glaucoma, y se centran principalmente en la retina como estructura diana del daño.
Recientemente ha ganado interés un modelo in vivo de inducción gradual mediante inyecciones subconjuntivales repetidas de dexametasona (Maddineni et al., 2020). Esta vía facilita el acceso del fármaco a -
morfológicos y moleculares observados en la patología humana: reducción de la celularidad, engrosamiento de haces trabeculares y acumulación anómala de matriz extracelular (Nettsheim et al., 2019).
lámina cribosa y en la papila del nervio óptico (Wallace et al., -
2004; Hill et al., 2018), hallazgos concordantes con los observados en nuestro modelo in vitro desarro-
sostenido de la PIO que, mantenido en el tiempo, desemboca en una degeneración retinal semejante a la del glaucoma.
En la presente anualidad se ha trabajado intensamente con este modelo in vivo en el marco de estudios de neuroprotección. Durante la inducción del modelo se registraron de forma periódica datos de tonometría, parámetros de funcionalidad retinal y el estado general de los ojos. Nuestros datos prelimi-
alcanza el 100 %, en los casos en que se consigue elevar la PIO ésta permanece más alta que en el ojo contralateral durante todo el seguimiento. Se observó pérdida progresiva de funcionalidad retinal a partir de la semana 8, más evidente a la semana 10. El estudio inmunohistoquímico mostró incremento
nectina en la MT, acompañado de mayor reactividad glial retinal medida por GFAP.
1.2. Aplicación terapéutica del plasma rico en factores de crecimiento
El plasma rico en factores de crecimiento (PRGF) estorias y antioxidantes, empleado en patologías de
cial neuroprotector retinal, con resultados clínicos preliminares favorables. La analogía entre el plasma y el humor acuoso hace del PRGF una estrategia terapéutica especialmente atractiva para intervenir a nivel de la malla trabecular.
En el modelo in vivo se evaluó el efecto del colirio de PRGF en fases tempranas, coincidiendo con el inicio del aumento de la PIO pero antes del daño retinal establecido. El tratamiento con PRGF atenuó las variaciones de la PIO. Además, se describió un efecto no reportado previamente en este modelo: pérdida de transparencia corneal con mayor incidencia en ojos tratados con dexametasona respecto a los controles; el PRGF redujo la severidad de ese haze corneal.
En la MT y zonas adyacentes se detectó un aumento en la expresión de componentes de la matriz, asociados a estadios avanzados del modelo. El tra-
En la retina se observó un ligero incremento de la reactividad glial (GFAP) que fue reducido por PRGF a niveles comparables a los del grupo control.
En conjunto, los resultados disponibles sugieren que el PRGF, aplicado en estadios iniciales de afectación de la MT, tiene potencial para modular la interacción célula-matriz, contribuir al mantenimiento del equilibrio de la PIO y reducir así el impacto sobre la retina.
1.3. Personalización de tratamientos regenerativos para el rescate de la malla trabecular en pacientes de glaucoma
El proyecto se fundamenta en la necesidad de avanzar hacia terapias personalizadas que mejoren la respuesta clínica en pacientes con glaucoma, una patología crónica que compromete de forma progresiva la función visual. La propuesta persigue desarrollar y validar un modelo in vitro que permita anticipar la efectividad del PRGF como tratamienoptimizar el manejo terapéutico, mejorar el control de la presión intraocular y contribuir a una medicina paciente. Los objetivos principales incluyen implementar un sistema predictivo basado en la respuesta celular, fortalecer la disponibilidad de muestras oculares y establecer un procedimiento estandarizado que facilite la futura aplicación clínica del modelo.
Durante la primera anualidad se han completado las tareas previstas para garantizar la viabilidad del proyecto y sentar las bases metodológicas de las fases posteriores. En este periodo se ha realizado lanerando un conjunto ordenado y validado para su uso en el modelo experimental.
Se ha trabajado en la categorización y anonimización de la información asociada a dichas muestras. Paralelamente, se ha desarrollado y ajustado el modelo in vitro de malla trabecular, estandarizando las condiciones de cultivo y estableciendo procedimientos reproducibles que permiten disponer de una plataforma para el análisis de la respuesta terapéutica.
Finalmente, se ha comenzado con la obtención y caracterización de las muestras de PRGF, garantizando su adecuada preparación y conservación para su utilización en las etapas experimentales posteriores, un proceso clave para asegurar el enfoque metodológico del proyecto.

Figura 1. salida del humor acuoso del ojo, lo que contribuye al aumento de la presión intraocular. La medicina regenerativa aplicada en esta zona busca modular la cicatrización y reparar la estructura de la malla trabecular, favoreciendo la recuperación de su función y ayudando a mantener la presión intraocular en niveles normales.
LÍNEA DE INVESTIGACIÓN:
INNOVACIÓN TECNOLÓGICA PARA LA NEUROPROTECCIÓN DE LAS ENFERMEDADES
NEURODEGENERATIVAS
Proyectos que por su naturaleza tienen restriccio-
2.1. Una ventana a la neuroprotección: Fotobiomodulación a través de la retina (FOTORENE)
El proyecto FOTORENE avanza actualmente en su tercer año de ejecución. Su propósito central es desarrollar una estrategia terapéutica innovadora basada en la capacidad de la energía luminosa para activar distintas respuestas biológicas en las células. En particular, el proyecto explora el uso de lon-
rodegeneración con afectación retiniana, como es la Enfermedad de Alzheimer (EA). La evidencia disponible sugiere que la fotobiomodulación, aplicada
tanto de forma pupilar como transcraneal, puede favorecer la supervivencia de las células ganglionares de la retina y mejorar la función cognitiva en situaciones de neurodegeneración, mediante la optimización de la actividad mitocondrial y otras rutas celulares. Estos resultados preliminares refuerzan la hipótesis de una posible regulación bidireccional del eje retina-cerebro.
Durante esta anualidad se ha avanzado en el seguimiento clínico ocular de individuos en estadios iniciales e intermedios de la EA. Se han realizado exploraciones oftalmológicas completas, evaluan-
se ha monitorizado la presión intraocular y se han registrado parámetros funcionales de la retina para analizar su evolución en el tiempo y su respuesta al tratamiento. Este seguimiento se ha complementado con un estudio celular y molecular en distintas
estructuras del globo ocular, mediante el análisis de mediadores relacionados con los procesos biológicos implicados en la progresión de la enfermedad. Para ello se han empleado diversas aproximaciones
funcionales y estructurales en el tejido ocular, aportando una visión más profunda de los mecanismos que acompañan la evolución de la EA en fases tempranas, contribuyendo asimismo a esclarecer cómo la fotobiomodulación puede modular estos procela retina, sino también en otras estructuras oculares como, por ejemplo, la córnea.
Dado el notable grado de innovación y el potencial clínico del proyecto FOTORENE, otro de los ámbitos de trabajo priorizados este año ha sido la futura traslación clínica, profundizando en el marco
normativo aplicable y en los estándares regulatorios que deberán cumplirse para su implementación
nuevo reglamento, el Reglamento (UE) 2024/1860 del Parlamento Europeo y del Consejo (13 de junio al Reglamento Europeo de Productos Sanitarios (UE) 2017/745 (MDR). Este cambio normativo resul-
ción clínica, gestión del riesgo y trazabilidad de los dispositivos sanitarios, aspectos esenciales para que futuras aplicaciones tecnológicas derivadas de FOTORENE puedan avanzar hacia su validación,
La adecuación a este nuevo marco regulador se ha convertido, por tanto, en una tarea clave para asegurar una traslación clínica sólida, conforme y alineada con los estándares europeos más recientes.
GRUPO DE GENÉTICA OCULAR, NUTRICIÓN Y SALUD VISUAL
INVESTIGACIÓN BÁSICA
Invervación corneal Neurobiología de la retina -
ción y Salud visual Glicómica, matriz y señalización
El grupo mixto de Genética Ocular, Nutrición y Salud Visual desarrolla su actividad investigadora en las principales causas de ceguera irreversible que afectan a la retina, así como la relación entre la nutrición y el envejecimiento con la salud visual, con objeto de potenciar un envejecimiento saludable de la población española.
El grupo cuenta con 5 líneas de investigación:
· modelo celular del epitelio pigmentario de la retina y en el suero de pacientes con degene-de pacientes con degeneración macular aso-
Investigadores principales:

(Coordinador, CSIC-FIO-IOFV)

Dra. Lydia Álvarez Fernández (FIO).
Dr. Héctor González-Iglesias (Coordinador, CSIC-FIO-IOFV).
Dr. Marcos Bouza (CSIC).
Dña. Pilar Sáenz de Santa María (Predoc, IOFV).
Dña. Alicia Villa Vázquez (Predoc, FIO-Uniovi).
D. Enol Artime (Técnico, FIO).
Dra. Montserrat García (Uniovi).
Dra. Ana Álvarez Barrios (Postdoc, IDIS Galicia).
Dña. Clara de Lorenzo (Predoc, FIO-CSIC-Uniovi).
D. Jorge García (Predoc, FIO-CSIC-Uniovi).
LÍNEA DE INVESTIGACIÓN:
ALTERACIÓN DEL METABOLISMO DE LÍPIDOS EN UN MODELO CELULAR DEL EPITELIO
PIGMENTARIO DE LA RETINA Y EN EL SUERO DE PACIENTES CON DEGENERACIÓN MACULAR ASOCIADA A LA EDAD
La degeneración macular asociada a la edad (DMAE) constituye una de las principales causas de pérdida visual irreversible en personas mayores, afectando a millones de individuos a nivel global. Esta enfermedad degenerativa de la retina se caracteriza por la disfunción progresiva del epitelio pigmentario retiniano (RPE), la acumulación de depósitos extracelulares denominados drusas entre el RPE y la membrana de Bruch, y la muerte secundaria de los fotorreceptores. A pesar de la relevancia clínica y socioeconómica de la DMAE, sus mecanismos moleculares subyacentes continúan sin ser plenamente comprendidos. Entre los factores etiológicos propuestos destacan la alteración del metabolismo lipídico, el estrés oxidativo,
Sin embargo, la manera en que los cambios metabólicos y transcripcionales se interrelacionan durante el envejecimiento del RPE y su transición hacia un estado patológico no ha sido explorada en profundidad mediante enfoques integradores. En este contexto, en este estudio se desarrolla un
modelo experimental basado en cultivos prolongados de células RPE humanas, en el que se aplican análisis transcriptómicos y metabolómicos combi-
a lo largo del tiempo, con especial énfasis en el metabolismo lipídico y su posible relación con la
El envejecimiento del RPE implica una progresiva pérdida de su homeostasis funcional y estructural. En condiciones normales, estas células desempeñan funciones esenciales para la salud visual: fagocitan los segmentos externos de los fotorreceptores, reciclan los pigmentos visuales, regulan el transporte de nutrientes, eliminan desechos metabólicos y mantienen la integridad de la barrera hematorretiniana externa. Con el paso de los años, estas funciones se ven comprometidas por el acúmulo de lipofuscina, el deterioro de las mitocondrias, la pérdida de polaridad celular y la alteración del metabolismo lipídico. Las drusas que caracterizan la DMAE temprana se componen fundamen-
talmente de lípidos, proteínas y sales minerales, y se consideran una manifestación de la incapacidad del RPE para gestionar adecuadamente los productos del metabolismo y del recambio celular. Por ello, la investigación del metabolismo lipídico re-
o dianas terapéuticas.
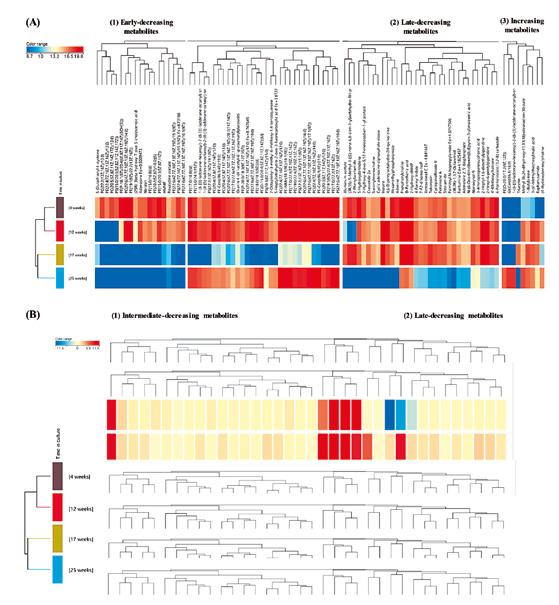
Con el objetivo de modelar este proceso de envejecimiento y degeneración, se han utilizado cultivos de células RPE humanas fetales, mantenidos durante un periodo prolongado de veinticinco semanas. Este enfoque temporal permitió observar la evolución fenotípica y molecular de las células en condiciones estables, sin intervención exógena, imitando de forma gradual el deterioro asociado a la edad. Las muestras celulares se recolectaron en cuatro puntos temporales (4, 12, 17 y 25 semanas) y se analizaron mediante microscopía, mediciones de resistencia transepitelial (TEER), inmunocitoquímica, secuenciación de ARN y metabolómica no dirigida por espectrometría de masas. Además, los resultados del modelo celular se compararon con datos transcriptómicos públicos procedentes de tejidos humanos envejecidos o con DMAE, y se contrastaron metabolitos seleccionados en muestras de suero humano de pacientes con DMAE seca frente a controles sanos.
Durante las primeras etapas del cultivo, las células RPE mostraron una morfología epitelial típica, con organización en mosaico, pigmentación hoembargo, a partir de las 17 semanas comenzaron a observarse signos de deterioro: pérdida de pigmentación, aparición de células con morfologíanocapa y formación de espacios vacíos. La resistencia transepitelial, indicador de la integridad de la barrera celular, alcanzó su valor máximo alrededor de las cinco semanas y posteriormente comenzó a descender progresivamente, indicando un compromiso estructural creciente. Las proteínas de las uniones estrechas, como ZO-1 y claudina 19, presentaron una distribución organizada en los primeros tiempos, pero se desestructuraron a las 25telial. En paralelo, se detectó la presencia de depósitos extracelulares positivos para apolipoproteína E e hidroxiapatita, similares a las drusas sub-RPE observadas en pacientes con DMAE. Estos resul-produce de manera progresiva varios aspectos fenotípicos característicos del envejecimiento y la degeneración macular (Figura 1)

Figura 1. Cambios fenotípicos y funcionales en cultivos de células del epitelio pigmentario de la retina (EPR) a lo largo del tiempo. (A–G): Imágenes de microscopía óptica muestran la evolución morfológica y de pigmentación de las células de EPR en cultivo a las 4 (paneles A, F), 12 (B), 17 (C) y 25 semanas (D, E, G). A medida que avanza el tiempo en cultivo, se observa una pérdida progresiva
la semana 5, seguido de un descenso progresivo hasta valores inferiores a los iniciales en la semana 17, indicando deterioro de la cohesión celular. (I–M): Inmunolocalización de la proteína ZO-1, marcador de uniones estrechas, en cultivos de 4, 12, 17 y 25 semay cohesión epitelial. (N–R): Inmunolocalización de CLDN19, otra proteína de uniones estrechas, que muestra una expresión clara en la semana 12, pero disminuye en etapas tempranas y avanzadas del cultivo. (S–W): Inmunocitoquímica para detectar depósitos extracelulares de apolipoproteína E (ApoE, en verde) e hidroxiapatita (HAP, en magenta). Ambos compuestos, característicos de las drusas en DMAE, se localizan en el espacio extracelular desde etapas tempranas del cultivo, con co-localización ocasional. Las
El análisis transcriptómico (Figura 2) reveló alteraciones sustanciales en la expresión génica a lo largo del tiempo. Mediante modelos de regresión lineal y
con la duración del cultivo. Entre ellos, alrededor de un tercio siguieron un patrón lineal —aumentando o disminuyendo progresivamente—, mientras que los restantes exhibieron trayectorias en forma de cam-
17 semanas. El análisis funcional de estos genes evidenció un enriquecimiento en procesos biológicos relacionados con el metabolismo de lípidos y fosfolípidos, el transporte intracelular de colesterol, la organización del citoesqueleto, la transición epitelio-mesenquimal, la homeostasis del calcio y la respuesta al estrés oxidativo. De manera paralela, la comparación directa entre los extremos del exdiferencialmente expresados asociados a la fosfo-
rilación, las reacciones redox, la apoptosis y la respuesta a hipoxia. En conjunto, los datos sugieren que el envejecimiento in vitro del RPE implica una reprogramación global del metabolismo celular, especialmente en rutas lipídicas y de señalización de membrana.
El análisis comparativo con conjuntos de datos humanos resultó especialmente ilustrativo (Figura 2).
el modelo, casi un millar coincidieron con genes di-
ferencialmente expresados en tejidos RPE/coroides de pacientes con DMAE, y más de ochocientos mostraron la misma dirección de cambio. Asimismo, se
envejecimiento del RPE humano. Estas correspondencias fortalecen la validez del modelo y sugierenlógicos relevantes en la enfermedad humana. Entre los genes más destacados se encuentran aquellos vinculados al transporte de lípidos y al metabolismo

Figura 2. Análisis de procesos biológicos enriquecidos y comparación con datos reales. (A): Diagrama de burbujas que representa (SCGs). Cada burbuja en el eje Y representa un término de ontología génica (GO). El tamaño de la burbuja indica el número de de enriquecimiento (proporción de genes SCG anotados respecto al total de genes asociados a ese término GO). (B): Diagrama de (DEGs) entre las semanas 4 y 25 de cultivo. Se destacan procesos relacionados con fosforilación, estrés oxidativo, transporte de iones, apoptosis y metabolismo lipídico. (C): Diagrama de Venn que muestra la superposición de genes asociados al tiempo en cultivo
muestra los genes con patrones de expresión similares entre el modelo de cultivo de EPR y las muestras de pacientes con DMAE. in vitro para estudiar la patogénesis de la DMAE.
En el ámbito del metabolismo lipídico, se observó una regulación alterada de varios transportadores y enzimas clave. El gen ANGPTL4, que modula la captación de lípidos y la permeabilidad celular, mostró un aumento sostenido con el tiempo, mientras que TSPO, implicado en el transporte de colesterol mitocondrial, también se incrementó. En contraste, genes como APOE, ABCA7 y ABCG1 se redujeron sig-
un deterioro de la capacidad del RPE para movilizar colesterol y fosfolípidos. El transportador ABCA1, en cambio, se incrementó, posiblemente como mecanismo compensatorio frente a la disfunción de otras vías. En conjunto, estas variaciones apuntan a una
miento de la composición lipídica de membranas, fenómenos directamente implicados en la formación de drusas y en la patología de la DMAE.
Otro hallazgo relevante fue la alteración de los genes implicados en la elongación y desaturación de ácidos grasos. Los miembros de la familia ELOVL mostraron comportamientos divergentes: ELOVL2, ELOVL5 y ELOVL7 se redujeron con el tiempo, mientras que ELOVL1 se incrementó. La disminución de FADS1, enzima responsable de la desaturación de ácidos grasos poliinsaturados, sugiere una menor producción de componentes esenciales para las membranas celulares y para la función fotorecep-
sicas del RPE, haciéndolo más susceptible al daño oxidativo. En este contexto, resulta particularmente interesante el descenso de ELOVL2, ya que este gen se ha asociado con envejecimiento y disfunción mitocondrial en modelos animales y humanos.
Los resultados más consistentes emergieron de las
general hacia la acumulación de ceramidas y sus derivados. Genes como SPTLC1, DEGS1 y CERS5, implicados en la síntesis de ceramida, aumentaron su expresión, mientras que otros miembros de la fay SMPD3, se redujeron. De forma paralela, UGCG, enzima que convierte la ceramida en glucosilceramida (GlcCer), mostró una fuerte inducción, coherente con el incremento detectado de esta molécula en el análisis metabolómico. El aumento de ceramidas y glucosilceramidas se asocia a señalizaciónsos todos ellos implicados en la degeneración del RPE y en la progresión de la DMAE.
El estudio metabolómico no dirigido proporcionó una visión complementaria de estos cambios (Figura 3). Mediante cromatografía líquida acoplada -
tenares de metabolitos en diferentes modos de ionización. El análisis estadístico y multivariante permitió distinguir claramente las etapas tempranas y tardías del cultivo, evidenciando un cambio agruparon en tres patrones temporales principales: aquellos que disminuyen tempranamente, los que descienden en fases tardías y los que aumentan de manera sostenida. Entre los primeros se encontraron compuestos antioxidantes y nucleótidos como la S-glutationil-L-cisteína y la adenosina, así como múltiples especies de fosfolípidos de membrana, incluyendo fosfatidiletanolaminas, fosfatidilcolinas y fosfatidilserinas. La disminución de estas moléglicerofosfolípidos y sugiere pérdida de integridad de membrana. En contraste, entre los metabolitos que aumentan con el tiempo destaca la glucosilceramida GlcCer(d16:1/18:0), cuya concentración se incrementó de forma muy pronunciada en las células de 25 semanas. Este hallazgo coincide con la regulación génica observada y refuerza la hipótesis durante el envejecimiento celular.
La integración de los datos transcriptómicos y meafectadas de manera consistente. Los análisis realizados mediante plataformas bioinformáticas señadel nitrógeno, el metabolismo de glicerolípidos, la degradación de lisina, el metabolismo de glutatión y, de manera destacada, las rutas de glicerofos-folípidos, la reducción de genes como PCYT1B y CHKA, involucrados en la síntesis de fosfatidilcolina, se correspondió con la disminución observada de especies de PC en el análisis metabolómico. Enda y glucosilceramida junto con la modulación de desequilibrio entre la síntesis y la degradación de estos lípidos. Estas alteraciones combinadas sugieren un colapso progresivo del equilibrio lipídico del la transición hacia la disfunción patológica.

Para evaluar la relevancia clínica de los hallazgos del modelo in vitro, se midieron los niveles séricos de los metabolitos más destacados en una cohorte de pacientes con DMAE seca y controles emparejados por edad y sexo (Figura 4) De las veintitrés alteradas en el modelo celular, dieciocho pudieronpectrometría de masas con estándares internos. entre pacientes y controles: la glucosilceramida GlcCer(d16:1/18:0), que se encontró aumentada en los pacientes, y tres especies de fosfatidiletanolamina y fosfatidilcolina que aparecieron disminuidas. En todos los casos, la dirección del cambio fue consistente con la observada en las células envejecidas del modelo. Además, doce de las dieciocho moléculas analizadas mostraron una tendencia paralela entre el sistema celular y el suero humano, lo que sugiere que las alteraciones lipídicas del RPE hallazgo abre la posibilidad de utilizar ciertos lípidos como biomarcadores circulantes de daño o envejecimiento del epitelio pigmentario.
Figura 3. Mapa de calor del análisis de agrupamiento jerárquico de metabolitos diferenciales en células de EPR envejecidas.

0,001). La regulación de los mismos metabolitos en los cultivos de células del epitelio pigmentario de la retina (EPR) se muestra
Estos resultados se interpretan como evidencia de que el metabolismo lipídico constituye un eje cen-gía de la DMAE. La disminución de fosfolípidos de asocian a pérdida de integridad celular, disfunción de las uniones intercelulares y activación de rutastadores de colesterol y enzimáticas sugiere un desequilibrio en el manejo intracelular de lípidos, que podría contribuir a la formación de drusas y al daño crónico del tejido retiniano. El modelo de cultivo prolongado demuestra ser una herramienta valiosa
para estudiar estos procesos de manera controlada y reproducible, permitiendo observar la evolución temporal de los cambios moleculares sin la interferencia de factores sistémicos.
El estudio, no obstante, posee ciertas limitaciones inherentes a su diseño. En primer lugar, la utilización de insertos transwell introduce una barrera fí-bio de metabolitos y favorecer la acumulación de depósitos extracelulares, lo que, si bien reproduce completamente las condiciones in vivo. En segun-
Figura 4.
do lugar, el modelo carece de la complejidad del entorno retiniano real, donde el RPE interactúa con fotorreceptores, células de la microglía, endotelio -
matorios y de señalización intercelular. En tercer lugar, las células empleadas provienen de un único donante fetal, por lo que no se pueden evaluar las
los del gen APOE. Además, aunque el cultivo de veinticinco semanas representa un modelo de envejecimiento acelerado, el proceso biológico real en humanos se desarrolla a lo largo de décadas, lo que impone cautela al extrapolar los resultados. Finalmente, la validación en suero humano fue parcial, ya que no todos los metabolitos detectados pudieron medirse con precisión en las muestras clínicas.
Pese a estas limitaciones, el trabajo ofrece una demostración convincente de que el cultivo prolongado de células RPE humanas reproduce de forma gradual los cambios morfológicos, funcionales y moleculares asociados al envejecimiento y a la DMAE temprana. En segundo lugar, combina por primera vez en este contexto el análisis transcriptómico y metabolómico integrados, lo que permite vincular cambios en la expresión génica con variaciones en metabolitoscer lugar, vincula los resultados experimentales con observadas en el modelo guardan estrecha relación -
biomarcadores lipídicos, como la glucosilceramida GlcCer(d16:1/18:0), que podrían tener utilidad diagnóstica o pronóstica en la práctica clínica.
dos refuerzan la idea de que el metabolismo lipídico del RPE actúa como un nodo crítico en la homeostasis retiniana. El descenso de fosfatidilcolinas y fosfatidiletanolaminas compromete la arquitectura de las membranas y la función de las mitocondrias, mientras que la acumulación de ceramidas y glucosilceramidas promueve estrés oxidativo, explicar la progresión desde un estado de enveje-ca. Asimismo, la correlación de estos cambios con alteraciones detectadas en el suero sugiere que los mecanismos de disfunción lipídica no se limitan al -
ción sistémica del metabolismo de los lípidos durante la DMAE.
En cuanto a las implicaciones terapéuticas, este estudio plantea que la modulación del metabolismo lipídico podría constituir una estrategia viable para prevenir o retardar la degeneración del RPE. Intervenciones dirigidas a restablecer el equilibrio de glicerofosfolípidos o a reducir la acumulación de ceramidas podrían mejorar la viabilidad celularcación de biomarcadores lipídicos circulantes abre la posibilidad de desarrollar herramientas no invasivas para el diagnóstico precoz y el seguimiento de la enfermedad. Estas perspectivas resultan especialmente relevantes dado que la DMAE seca, a diferencia de la forma neovascular, carece de tratamientos efectivos en la actualidad.
Para más información, consulte: https://bmcbiol. biomedcentral.com/articles/10.1186/s12915-02502198-8
LÍNEA DE INVESTIGACIÓN:
ESTUDIO DE LOS MECANISMOS MOLECULARES DE LA COENZIMA Q10 COMO NUTRACÉUTICO EN LAS OCLUSIONES VASCULARES RETINIANAS
Las oclusiones vasculares retinianas (OVR) son la segunda retinopatía de origen vascular más frecuente, sólo superada por la retinopatía diabética, y su prevalencia aumenta exponencialmente con la edad. La pérdida de visión repentina ocasionada por este tipo de patologías puede llegar a ser irreversible y tiene un gran impacto en las actividades diarias e independencia de quienes las padecen. Las OVR presentan un origen multifactorial y tienen un pronóstico incierto según los conocimientos actuales, dado que las terapias disponibles hoy ención de suplementos nutricionales, incluyendo vitaminas, antioxidantes y ácidos grasos omega-3, es ampliamente recomendada en el tratamiento de los defectos del campo visual de origen vascular, no existen tratamientos farmacológicos o recomendaciones nutricionales estandarizadas debido a la
En este contexto, la coenzima Q10 (CoQ10), una molécula con propiedades tanto antioxidantes agente neuroterapéutico al observarse su efecto algunos tipos de OVR. Sin embargo, se necesita una adecuada investigación para poder descifrar los mecanismos moleculares responsables de los sobre este tipo de patologías.
Una de las principales limitaciones de la CoQ10 para su uso terapéutico es su baja biodisponibilidad, ya que se trata de una molécula insoluble en agua. Por esta razón, se ha estudiado la solubilización de la CoQ10 y de su análogo sintético, la idebenona, una molécula menos hidrófoba, en etanol y dimetilsulfóxido (DMSO). Los análisis espectrofotométricos revelaron que el etanol es un disolvente más idóneo que el DMSO para estas moléculas. Posteriormente, se estableció un modelo in vitro de células de Müller, células gliales imprescindibles para el mantenimiento estructural y funcional de la retina, utilizando la línea celular MIO-M1, y se evaluó la viabilidad celular tras la suplementación con
CoQ10 o idebenona, durante 6 o 24h, obteniéndo-
células toleraron bien el tratamiento con CoQ10 a
continuación, se comprobó la internalización celular de ambos compuestos mediante análisis espectrofotométricos VIS-UV de muestras tratadas y no tratadas, a la longitud de onda de máxima absorción de cada uno de ellos. Para una misma concentración de ambos compuestos, la cantidad detectada tras la suplementación de los cultivos celulares fue superior en el caso de la idebenona, en comparación con la CoQ10, debido probablede esta última molécula o a su peor solubilidad en el solvente utilizado.
Algunos autores han descrito el papel neuroprotector de la CoQ10 contra la citotoxicidad inducida por metales pesados, como el plomo o el arsénico, o por elevadas concentraciones de Zinc, sin embargo, se desconoce el efecto de este compuesto sobre la homeostasis de metales esenciales para la viabilidad celular, como el Fe, el Cu y el Zn, a conel posible efecto de la suplementación con CoQ10 e idebenona sobre la homeostasis de estos metales, se llevó a cabo un primer estudio para determinar los niveles totales de Fe, Cu y Zn en muestras de cultivos celulares suplementados y no suplementados, empleando la técnica de plasma acoplado por inducción con detección por espectrometría de masas (ICP-MS) con nebulización convencional. Los resultados experimentales indicaron que la
un descenso de los de Cu en los cultivos MIO-M1, manteniéndose constantes los niveles de Zn.
Por otro lado, para estudiar los posibles efectos de la CoQ10 en el tratamiento de las OVR se ha desarrollado un modelo de células de Müller simulando una de las características más importantes de las OVR, las condiciones de hipoxia que sufren los
tejidos como consecuencia de los accidentes vasculares. Las condiciones de hipoxia se consiguiegases con un 1% de O2, en una cámara de hipoxia,
génica de los factores proangiogénicos VEGF (factor de crecimiento endotelial vascular) y ANGPTL-4 (proteína 4 similar a la angiopoyetina), observada mediante retrotranscripción y PCR cuantitativa (RT-qPCR), así como por el cambio de localización
1 inducible por hipoxia), desde el citoplasma hacia el núcleo, como se reveló a través de las técnicassión de VEGF y ANGPTL-4 se produce a través de en el citoplasma, mientras que, en condiciones
de hipoxia, al inhibirse su degradación, se desplaza al núcleo, donde ejerce su efecto regulando la expresión de otros genes. A continuación, se realizó la determinación de las proteínas marcadoras
mantenidas en normoxia o sometidas a condiciones de hipoxia (1% O2) mediante single cell (sc)ICP-MS, empleando nanoclústeres metálicos de Au (AuNCs) e Ir (IrNCs) como marcas elementales en las inmunosondas para la detección de las biomoléculas diana. El análisis de ambos grupos de células reveló una distribución heterogénea de la masa de ambas proteínas en la población celular. Así, en condiciones de hipoxia, se observó un mayor porcentaje de células con masas elevadas de la condición de normoxia (Figura 5)


Figura 5. Distribución de la masa de las proteínas HIF-1 (A) y VEGF (B) en poblaciones celulares MIO-M1 en condiciones de hipoxia y normoxia.
Por último, como paso previo a la suplementación con CoQ10 de los cultivos MIO-M1 en condiciones de hipoxia y al estudio de sus efectos a nivel transsu biodisponibilidad celular, se está ensayando la encapsulación de la CoQ10 en liposomas que per-
LÍNEA DE INVESTIGACIÓN:
mitan una mayor solubilidad y absorción de esta molécula, haciendo posible una mayor reproducibilidad en los estudios.
Para más información, consulte: https://doi.org/10.1016/j.microc.2024.111745
DIAGNÓSTICO DIFERENCIAL DE GLAUCOMA MEDIANTE BIOMARCADORES
METABOLÓMICOS
SÉRICOS
El glaucoma es una neuropatía óptica multifactorial que constituye una de las principales causas de ceguera irreversible a nivel mundial. Su diagnóstico, en la mayoría de los casos, ocurre en etapas avanzadas, cuando ya se ha producido un acompañado de pérdida del campo visual. Por ello, existe una necesidad urgente de estrategias que iniciales, antes de que los síntomas sean clínica-
senta como una herramienta prometedora para la detección temprana y el desarrollo de tratamientos personalizados.
La metabolómica, una disciplina emergente que estudia los metabolitos presentes en sistemas biolóde alteraciones metabólicas asociadas a diferentes enfermedades. En esta línea de investigación, se ha propuesto el desarrollo de una estrategia de metabolómica no dirigida para analizar el suero sanguíneo de pacientes con glaucoma primario de ángulo abierto (GPAA) y glaucoma pseudoexfoliativo
rando sus diferentes etiologías.
Fase 1: Desarrollo Metodológico y Descubrimiento de Biomarcadores
En la primera fase del estudio, se diseñaron y optimizaron metodologías analíticas para realizar análisis metabolómicos en suero humano. Estas metodologías combinaron dos plataformas de espectrometría de masas de alta resolución: Cromatografía de gases acoplada a espectrometría de masas (GC-Q-TOF):
Precipitación de proteínas: Se evaluaron diferentes métodos de precipitación (MeOH, ACN, ®), seleccionando la mezcla orgánica MAA (metanol, acetona y acetonitrilo) por su capacidad para limpiar los blan-
Derivatización: Se probaron diferentes silanizantes (BSTFA, MSTFA y MTBSTFA), seleccionando MTBSTFA por su superior capacidad para iden-ducibles.
Cromatografía de líquidos acoplada a espectrome
Se evaluaron dos estrategias de preparación de muestras, optando por un tratamiento que no re-
quería evaporación, utilizando metanol como disolvente para la precipitación de proteínas. Este enfoque ofrece los mejores resultados en cuanto a reproducibilidad y cobertura metabólica.
Estas metodologías optimizadas se aplicaron al análisis de 60 muestras de suero (20 controles, 20 QTOF, seleccionada como metodología óptima, las muestras fueron procesadas mediante extracción líquido-líquido con metanol frío y analizadas en duplicado, tanto en modo de ionización positiva como 978 características moleculares, respectivamente, proporcionando una visión global del metaboloma.
Los análisis estadísticos, tanto supervisados comovas entre los grupos, con una separación parcial de un análisis de enriquecimiento de rutas metabólicas indicó alteraciones sistémicas en el metabolismo lipídico asociadas al glaucoma.
Fase 2: Validación en una Población Ampliada
de descubrimiento, se inició una fase de validación con una población más amplia formada por 210 su-tras de suero se procesaron con las mismas metodologías optimizadas y se analizaron utilizando espectrometría de masas de alta resolución.
En esta fase, se evaluaron 14 biomarcadores candidatos, relacionados con el metabolismo de los lípi(Figura 6) Los análisis estadísticos demostraron que estas moléculas permiten distinguir entre sujetos con glaucoma y controles con alta precisión. Además, se emplearon modelos de aprendizaje automático, incluyendo análisis discriminante lineal (LDA) y árboles de debasado en árboles de decisión logró una precisión diagnóstica del 92.5%, según las matrices de confusión, y curvas ROC con valores de área bajo la curva (AUC) cercanos a 1.

Figura 6.
Esta investigación demuestra el potencial de la me-
de la enfermedad. Los resultados de la fase de validación refuerzan la utilidad de los biomarcadores seleccionados, aunque será necesario ampliar la población de estudio y evaluar estos marcadores en pacientes con riesgo de desarrollar glaucoma. Asimis-
LÍNEA DE INVESTIGACIÓN:
mo, se propone la implementación de metodologías los hallazgos y explorar el impacto de tratamientos -
que permita la detección precoz de la enfermedad y guíe el desarrollo de estrategias terapéuticas personalizadas, mejorando así los resultados clínicos y la calidad de vida de los pacientes con glaucoma.
ANÁLISIS LIPIDÓMICO Y METABOLÓMICA DE SUERO DE PACIENTES CON DEGENERACIÓN
MACULAR ASOCIADA A LA EDAD
El envejecimiento poblacional y la creciente prevalencia de enfermedades oculares degenerativas han motivado un interés creciente en la comprensión de los mecanismos moleculares subyacentes a patologías como la DMAE. Esta enfermedad constituye una de las principales causas de pérdida visual irreversible en adultos mayores y se caracteriza por la degeneración progresiva de la mácula, lo que comla calidad de vida. Su etiología es compleja y multifactorial, incluyendo factores genéticos, ambientales y metabólicos. La evidencia reciente sugiere convirtiéndose en posibles indicadores tempranos de la enfermedad.
En este contexto, los enfoques de lipidómica y metabolómica han emergido como herramientas poderosas para caracterizar fenotipos moleculares en salud y enfermedad. La lipidómica permite la de lípidos complejos, incluidos triglicéridos, fosfo-
mica abarca metabolitos semipolares y polares que participan en rutas metabólicas esenciales. Sin embargo, la implementación clínica de estos enfoques enfrenta desafíos importantes, como la necesidad de métodos analíticos sensibles, reproducibles y capaces de trabajar con volúmenes de muestra mínimos, lo que es crucial en entornos clínicos y en
estudios longitudinales. El presente estudio se cende cromatografía líquida acoplada a espectrometría de masas de alta resolución (LC-HRMS) para la evaluación simultánea de lípidos y metabolitos semipolares a partir de volúmenes muy reducidos de suero humano, optimizado para aplicaciones clínicas y
El objetivo principal de la investigación fue desarrollar y optimizar un método de extracción único, basado en un sistema metanol/MTBE (1:1), capaz de recuperar simultáneamente lípidos y metabolitos semipolares, minimizando la variabilidad operativa y garantizando una cobertura metabólica amplia. Además, se implementó un protocolo de LC-HR-pídicos y metabólicos con pequeñas cantidades de alto rendimiento. Para garantizar la reproducibilidad y facilitar el análisis de datos, se desarrolló una herramienta semi-automatizada denominada Lipidomic_Normalizer, que permite normalizar los datos lipídicos y reducir errores manuales sin necesidad de conocimientos avanzados de programación.
compuesta por pacientes con DMAE seca y contrometabólicas y lipídicas asociadas a la enfermedad, del método.
El estudio se llevó a cabo como un análisis caso-control aprobado por el comité ético correspondiente, incluyendo 40 individuos: 20 pacientes con DMAE seca y 20 controles emparejados por edad y sexo. La selección de pacientes se basó un ojo, mientras que los controles no presentaban signos clínicos de DMAE. Se controlaron posibles factores de confusión, como dislipidemia, diabetes, hipertensión y enfermedades cardiovasculares, para asegurar la homogeneidad de la cohorte. Las muestras de suero se recolectaron y procesaron de por extracción.
La optimización del método de extracción comparó diferentes protocolos, incluyendo métodos líquidos-líquido con diversas proporciones de metanol y MTBE, extracción con isopropanol y extracción sólido-líquido mediante cartuchos C18. La estrategia basada en MeOH/MTBE (1:1) con adición de formiato de amonio demostró ser superior, losuero de referencia, con recuperaciones elevadas de estándares isotópicos y reproducibilidad destacable, alcanzando un 95% de lípidos y un 83% de
tiempo de preparación de muestras.
sistema LC-HRMS con ionización por ESI en modos positivo y negativo. La combinación de columnas C18 de alta resolución y gradientes optimizametabolitos de interés en menos de 25 minutos por corrida. Se implementaron estrategias de adquisición MS1 y MS/MS iterativo para maximizar la co-
de 734 características moleculares en modo positivo y 570 en modo negativo en la fracción metabólica semipolar, con aproximadamente el 38% de los metabolitos anotados mediante bases de datos estándar.
El procesamiento de datos fue apoyado por la herramienta Lipidomic_Normalizer, que automatiza la normalización por estándares internos, resuelve duplicados generados por aductos o isómeros y exporta resultados en formatos compatibles con software estadístico. La normalización basada en variabilidad técnica y mejoró la reproducibilidad de de variación promedio de 6% en modo positivo y 5% en modo negativo en controles de calidad.
Los resultados obtenidos con la cohorte clínicales lipídicos de pacientes con DMAE seca (Figura 7) Se observaron incrementos en triglicéridos altamente insaturados, como TG 22:6_22:6_22:6, así como reducciones en otros triglicéridos, ácidos grasos libres y ácidos grasos hidroxilados (FAHFA), cambios en la homeostasis de membranas celula-
ción celular y en la integridad de membranas. En el
incluyendo derivados de ácidos grasos y glicanos complejos, mientras que no se observaron cambios relevantes en modo negativo. Estos hallazgos asociada a DMAE, más allá de las alteraciones lipídicas, y se evidenció que estas diferencias eran relativamente independientes del sexo de los participantes.
familias, incluyendo triglicéridos, fosfatidilcolinas, -

7.
líneas de expresión se extienden hasta 1,5 × RIC.
La integración de los datos lipídicos y metabólicos demostró que es posible obtener información molecular detallada a partir de volúmenes muy reducidos de suero, lo que resalta la aplicabilidadmarcadores. La combinación de una extracciónción y normalización robusta permite caracterizar cambios moleculares sutiles, proporcionando un enfoque reproducible y escalable para la investigación traslacional. En conclusión, el estudio decapaz de analizar simultáneamente lípidos y metabolitos semipolares a partir de volúmenes mínimos de suero humano, optimizado para aplicaciones clínicas y estudios de biomarcadores en DMAE.
La extracción MeOH/MTBE (1:1) con formiato de amonio ofrece alta recuperación, amplia cobertura metabólica y reproducibilidad, mientras que la herramienta Lipidomic_Normalizer permite norma-ción del método a pacientes con DMAE seca revelóres, evidenciando remodelado lipídico y reprogramación metabólica sistémica. Este enfoque representa una plataforma sólida para la investigación enfermedades metabólicas y degenerativas, con con volúmenes de muestra limitados y estudios de medicina de precisión.
Figura
LÍNEA DE INVESTIGACIÓN:
EL ZINC DIETÉTICO MODULA LA REMODELACIÓN Y LA INFLAMACIÓN DE LA METALOTIONEÍNA EN LAS CÉLULAS EPITELIALES DE LA RETINA, CON IMPLICACIONES
PARA LAS ESTRATEGIAS NUTRICIONALES
El zinc (Zn) es un micronutriente esencial ampliamente reconocido por su papel en la defensa antioxidante, la regulación inmune y el mantenimiento un problema nutricional global, especialmente relevante en poblaciones envejecidas, donde la ingesta disminuida, la absorción comprometida y la
generativos relacionados con la edad. Estudios epidemiológicos han reportado que hasta el 17% prevalencia elevada en regiones con diversidad dietética limitada, y particularmente afectando a niños, mujeres embarazadas y adultos mayores. En estemunosenescencia y pérdida de resiliencia epitelial, incrementando la susceptibilidad a enfermedades documentado que la suplementación con Zn puedesión de enfermedades degenerativas en tejidos epiteliales y oculares, destacando su potencial como micronutriente funcional en la dieta.
La homeostasis del Zn en las células depende de la regulación precisa entre la ingesta dietética, la absorción intestinal y el almacenamiento intracelular mediado por proteínas como las metalotio(ZIP y ZnT). La disrupción de este equilibrio afecta la función de barrera epitelial, el balance redox y el metabolismo lipídico, procesos estrechamencrónicas asociadas con la edad. Sin embargo, las recomendaciones dietéticas actuales frecuente-lacionados con la edad en el metabolismo del Zn ytos mayores, donde hasta un 75% no alcanza la ingesta recomendada.
Este estudio se centró en investigar los efectos dependientes de la concentración de Zn sobre células del epitelio pigmentario retinal humano (RPE) bajo
empleó un enfoque multi-ómico que integró metallómica, transcriptómica y metabolómica, con el objetivo de relacionar mecanismos celulares de respuesta a Zn con implicaciones nutricionales. La elección de células RPE como modelo experimeny su sensibilidad a desequilibrios de metales tra-
para estudiar la interacción entre nutrición mineral y mantenimiento epitelial.
En la fase experimental, se cultivaron células RPE humanas primarias durante 41 días hasta alcanzar -
mado mediante medidas de resistencia transepitelial eléctrica (TEER), pigmentación, morfología, formación de uniones estrechas y marcadores es-
1, CLDN19). Posteriormente, se expusieron a tres concentraciones de Zn isotópicamente enriquecido días, ya sea de forma aislada o seguida de un tra-
Este diseño experimental permitió analizar efectos de Zn tanto en condiciones basales como bajo es-nibilidad intracelular de Zn, remodelado de MTs, expresión génica y metabolismo lipídico.
El análisis de metales intracelulares mediante FIA(IPD)-ICP-MS evidenció un aumento dosis-dependiente de Zn intracelular, con un notable in-
en la concentración de Zn intracelular, indicando un efecto protector dependiente de la dosis. Además, se observó que el tratamiento con Zn afectó
la homeostasis de otros metales: hubo disminupermanecieron relativamente estables, sugiriendoto modulador de Zn sobre la retención de iones incorporación isotópica reveló un reemplazo casi completo del Zn endógeno por Zn exógeno a 200 maximizar la disponibilidad de Zn sin comprometer la viabilidad celular.
la activación de procesos biológicos asociados con producción de citocinas, quimiotaxis y activación de células inmunes, junto con la regulación al alza de moléculas de adhesión y metaloproteinasas, lo tratamiento con Zn preservó la expresión de genes
BEST1 y LRAT, al tiempo que suprimió la expresión y MMP3. Estos efectos fueron dosis-dependientes: -
ciertos genes del ciclo visual, indicando la existen-
El estudio de remodelado de MTs mediante SEC-(IDA/IPD)-ICP-MS demostró que todas las isoformas de MT, excepto MT4, se expresaron en RPE, siendo MT2A y MT1E las más abundantes en condiciones de control (Figura 8) La exposición a Zn indujo la expresión de MTs de manera dosis-dependiente, destacando la inducción de MT1G bajo estrés por Zn, lo que sugiere una reorganización dinámica de isoformas para aumentar la capacidad de tampo-vamente MT2A, mientras que la preexposición a Zngiriendo un estado protector precondicionado. Lamitió la saturación óptima (Zn7.4Cu0.4MT), mienevidenciando un efecto regulador dependiente de de Zn por molécula de MT, fenómeno que fue misubrayando la capacidad de MTs para actuar como reservorios dinámicos de Zn frente a estrés oxidati-

Figura 8. Efecto del tratamiento con 68 (A) Niveles de expresión de la familia génica MT como el recuento proestadística de la comparación con el grupo control, realizada según el método DESeq2, se muestra mediante
(B) La estequiometría y los niveles intracelulares de Zn unido a MT de origen endógeno (endoZn-MT) y exógeno (exoZn-MT) se representan en el histograma como el promedio de 3 réplicas biológicas y su desviación estándar (barras de error).
Desde la perspectiva metabolómica, el análisis porres compartidas entre los grupos experimentales (Figura 9) El PCA reveló alteraciones metabólicas distintivas dependientes de la dosis de Zn y momodestamente el metaboloma, aumentando lípidos -
El tratamiento con Zn promovió cambios dosis-de-
varios metabolitos, sugiriendo un efecto inhibitorio permitió la recuperación parcial o completa de lí-
Zn para preservar la homeostasis lipídica bajo es-folípidos fueron suprimidos incluso con Zn, enfatimaximicen efectos protectores sin interferir con el metabolismo de otros lípidos esenciales.

Figura 9. (A) Diagrama de dispersión de puntuaciones del modelo PCA para células RPE control y tratadas (n = 3 réplicas biológi-tuaciones del primer y segundo componente, respectivamente. Los componentes principales 1, 2 y 3 (PC1, PC2 y PC3) podrían (B) Mapa de calor del análisis de agrudiferentes a través de la prueba ANOVA con la prueba post hoc de Tukey HSD y la corrección de Benjamini-Hochberg (valor p (C) (D) Desglose detallado de las subclases de lípidos dentro de la categoría de lípidos.
La integración de datos multi-ómicos permitió correlacionar disponibilidad de Zn, remodelado de MTs, expresión génica y cambios metabolómicos, estableciendo un marco mecanístico para entender cómo Zn actúa como modulador nutricional de laque equilibró la saturación de MTs, preservó la di-torios, sin exceder la capacidad de manejo celular de Zn. Este umbral es relevante para estrategias dey dosis supra-óptimas podrían inducir efectos contraproducentes, incluyendo alteraciones en la homeostasis de Cu y metabolismo lipídico.
Desde una perspectiva nutricional y de salud pública, estos hallazgos tienen implicaciones importantes. Primero, subrayan la necesidad de considerar la biodisponibilidad de Zn y su dosis efectiva para optimizar la protección epitelial, especialmente en
Segundo, proporcionan evidencia mecanicista para el desarrollo de alimentos funcionales enriquecidos -
matorio y preservar la integridad de barreras epiteliales. Tercero, destacan la relevancia de estrategias basadas en multi-ómica para guiar la formulación de micronutrientes, permitiendo vincular directamente las respuestas celulares con aplicaciones dietéticas prácticas. Finalmente, el estudio enfatiza la importancia de un enfoque personalizado en la -
guridad dependen del rango de concentración óptimo.
Estos resultandos demuestran que el Zn dietético ejerce efectos regulatorios dosis-dependientes so-
dulando interacciones metal-proteína, expresión génica y metabolismo lipídico. La saturación de MTs y el aumento de disponibilidad de Zn intracelular potencian la capacidad de la barrera epitelial
preservación de la identidad epitelial y la homeostasis lipídica refuerza el papel de Zn como micro-
suplementos, especialmente en poblaciones con metallómica y metabolómica permite establecer un puente entre mecanismos celulares y aplicaciones dietéticas, subrayando el potencial de Zn-enriched functional foods para promover la salud epitelial y
En términos de aplicación práctica, estos hallazgos apoyan la inclusión de Zn en programas de nutrición para adultos mayores, resaltando la necesidad de equilibrar dosis y bio-disponibilidad. Además,
formulación de productos funcionales, considerando la interacción con otros elementos esenciales y la modulación de rutas metabólicas críticas para la integridad celular. La investigación demuestra que la suplementación inteligente con Zn puede actuar como modulador epigenético y metabólico de la incofactor estructural, hacia un modulador activo de redes metabólicas implicadas en envejecimiento y degeneración tisular.
El enfoque metodológico multi-ómico empleado, que integra análisis de metales intracelulares, transcriptómica y metabolómica, constituye un ejemplo de cómo la investigación en nutrición molecular puede informar el diseño de estrategias dietéticas basadas en evidencia. La capacidad de vinculardómico proporciona una comprensión integral deintracelular. Este estudio, por lo tanto, no solo avanza en la comprensión de la bioquímica de Zn en epitelios bajo estrés, sino que también ofrece directrices prácticas para intervenciones nutricionales dirigidas a poblaciones vulnerables.
un micronutriente clave para la preservación de lación. Su administración adecuada puede restaurar la homeostasis de metales intracelulares, mantener la expresión de genes epiteliales y normalizar el -
con la caracterización de MTs como tampones dinámicos de Zn, proporciona un marco conceptual sólido para el desarrollo de alimentos funcionales y
con relevancia directa para la nutrición de adultos mayores y la prevención de enfermedades degenerativas relacionadas con la edad.
GLICÓMICA, MATRIZ Y SEÑALIZACIÓN
INVESTIGACIÓN BÁSICA
Invervación corneal
Neurobiología de la retina
Genética ocular, Nutrición y Salud visual
El trabajo del grupo de investigación se centra en el estudio de ciertos elementos esenciales en la comunicación celular que incluye los glicosaminoglicanos (GAGs) y las vesículas extracelulares. Llevamos a cabo análisis de estas estructuras tanto en
como con el desarrollo de diversas patologías. La comunicación celular es esencial a lo largo de toda la escala de la vida. Incluso las bacterias, microorganismos procariotas, liberan factores solubles y vesículas extracelulares que les permiten la transmisión de resistencia a antibióticos entre otras funciones. En los organismos multicelulares complejos formados por numerosísimas células (30 billones en el caso humano), estructuradas en tejidos y órganos que se articulan entre sí como una única unidad funcional, la comunicación celular resulta esencial. En este sentido, los animales pluricelulares con comportamiento unitario (eumetazoos), han desarrollado un conjunto molecular exclusivo que permite la interacción entre sus células y la modulación de la comunicación entre ellas, los GAGs.
Los GAGs son polisacáridos lineales complejos
tura. Esto les permite interaccionar con multitud de ligandos, ejerciendo un control esencial en la comunicación celular y regulando funciones como la adhesión y migración celular, organización de la matriz extracelular, regulación de la proliferación,
diferenciación y morfogénesis, reparación tisular,
Por otro lado, todas las células humanas liberan vesículas extracelulares de diversos tipos. Un grupo particularmente interesante está constituído por los exosomas, nanovesículas de tamaños comprendidos entre 30 y 150 nm producidas a través de la vía endosomal. Se caracterizan por incorporar conteni-teínas y ácidos nucleicos. Cuando contactan con las células receptoras, inician señalizaciones intradiversas respuestas celulares, tanto en un contextolación entre GAGs y exosomas, por cuanto los primeros participan en la biosíntesis y función de las nanovesículas.
Cuenta con 3 líneas de investigación:
· la microbiota. Aplicaciones clínicas y terapéuticas.
· Investigación de diseño de tejidos y organoides in vitro optimizados por interacción con microorganismos.
· Investigación del papel de las nanovesículas en la comunicación entre las células del epitelio corneal y con la microbiota: aplicaciones diagnósticas y terapéuticas
Investigadores principales:

Doctor en Biología, especialidad Biología Fundamental, por la Universidad de Oviedo con Premio Extraordinario. Investigador experto en síntesis de moléculas bioactivas, antibióticos y antitumorales ha trabajado en el Departamento de Bioquímica de la Universidad de Cambridge y en el Departamento de Biología Fundamental, Área Microbiología, de la Universidad de Oviedo donde es actualmente Profesor Titular. Durante 8 años dirigió el grupo de investigación sobre proteoglicanos y cáncer del Instituto de Oncología del Principado de Asturias (IUOPA). En la actualidad, es el subdirector del Instituto Universitario Fernández-Vega (IUFV) y director del grupo
Grupo de Investigación en Glicopatología, Oftalmología y Terapias Avanzadas de la Universidad de Oviedo. Tiene más de 100 publicaciones, 30 proyectos de investigación y 5 premios.

Prof. Jesús Merayo Lloves (IP).
Dr. Luis M. Quirós Fernández (IP).
Prof. Fernando Vázquez Valdés (IP).
Dra. Noelia Blanco Agudín (PreD).
Dra. Suhui Ye Huang (PostD).
Doctor en Medicina y Cirugía por la Universidad de Oviedo. Realizó su especialización clínica posdoctoral en Microbiología y Parasitología en la Universidad de Leicester (Reino Unido). En la actualidad es Jefe del Servicio de Microbiología y Director del Área de Gestión Clínica del Laboratorio de Medicina del Hospital Universitario Central de Asturias (HUCA), Catedrático de Universidad Vinculado de la Facultad de Medicina de Oviedo y recientemente nombrado Académico de Número de la Real Academia de Medicina del Principado de Asturias. Tiene más de 200 publicaciones, 36 capítulos de libros, 30 proyectos de investigación, 6 patentes, y 19 premios.
Dr. Iván Fernández Vega (IP, UO, HUCA).
Dra. María del Pilar Solís Hernández (PreD, HUCA).
LÍNEA DE INVESTIGACIÓN:
GLICOSAMINOGLICANOS EN INTERACCIÓN DE LA SUPERFICIE OCULAR CON LA MICROBIOTA. APLICACIONES CLÍNICAS Y TERAPÉUTICAS
Nuestros estudios previos en diferentes epitelios (pulmón, piel, vagina, córnea) mostraron que los gli-túan como receptores primarios de unión a bacterias. En el caso concreto de la córnea, describimosléculas de un amplio abanico de microorganismos, de bacterias Gram positivas y Gram-negativas, así como los detalles estructurales de las moléculas de GAGs que condicionan la adhesión. También pudimos demostrar que la propia estructura de los GAGs se modula a través de interacción con la microbiota. Dado que la córnea en su estado natural está en contacto con microorganismos, la estructuresultante de esta interacción, y esta estructura dic-
crecimiento…). Por consiguiente, estas moléculas podrían constituir aditivos de gran interés para tratamientos infecciosos y regenerativos.
En el contexto de este proyecto, hemos descrito las alteraciones que tienen lugar en la estructura de los GAGs inducidas por la exposición del epitelio corneal a microorganismos, tanto analizando la expresión de su maquinaria biosintética como desade la propia estructura de la moléculas.
Actualmente se emplean moléculas, fundamentalmente de naturaleza sacarídica, como aditivos farmacológicos en numerosas preparaciones oftálmicas. Estos fármacos se aplican a diversos problemas, incluyendo la protección ocular, el ojo seco, tratamientos postoperatorios, blefaritis, queratitis, edema corneal o lentes de contacto entre otros. Entre las moléculas utilizadas como aditivos, también se incluyen ciertos GAGs, fundamentalmente ácido hialurónico, pero se trata en todos los casos de
hace que estos aditivos moleculares no presenten las capacidades adecuadas para interaccionar con ligandos y modular las respuestas celulares, o para adherirse selectivamente a microorganismos y servir como agentes aintiinfecciosos.
Nuestro trabajo pretende estudiar el potencial terapéutico de las especies de GAGs aisladas de lastactan con bacterias de la microbiota. Su capacidad los fármacos actualmente comercializados permitiría su empleo en regeneración y protección ocular, así como agentes antimicrobianos, con implicaciones clínicas en el diseño de productos de ingeniería tisular y medicación tópica crónica.
LÍNEA DE INVESTIGACIÓN:
DISEÑO DE TEJIDOS Y ORGANOIDES IN VITRO OPTIMIZADOS POR INTERACCIÓN CON
MICROORGANISMOS
La microbiota ocular muestra una gran variabilidad entre individuos; sin embargo, se ha descrito la existencia de ciertos géneros bacterianos ubicuos que constituirían un microbioma central, lo que es-
microbioma incluye géneros como Pseudomonas, Propionibacterium, Corynebacterium, Acinetobacter, Staphylococcus o Streptococcus. Además, nuestro equipo de investigación ha descrito dos aspectos relevantes relacionados con la interacción entre epitelios y microbiota: la adherencia se estala adherencia altera la expresión de las estructuras
Dado que la presencia de microbiota en los epiteestos tejidos debe interpretarse en función de esta
presencia, por lo que los cultivos axénicos de tejidos y organoides podrían alejarse de la realidad
es analizar el efecto de la presencia de microorganismos sobre epitelios corneales reconstituidos in vitro más realistas para aplicaciones tecnológicas y clínicas.
En este contexto, analizamos la expresión génica de epitelios corneales tras contacto con bacterias individuales, vesículas extracelulares bacterianas,lados de microbiota ocular. Los resultados apuntan a que algunos de estos tratamientos acercan los niveles de transcripción a los realmente observados en córneas de donantes, lo que permitiría el desarrollo de modelos titulares y organoides más realistas para diferentes aplicaciones terapéuticas y farmacológicas.
LÍNEA DE INVESTIGACIÓN:
PAPEL
DE LAS
NANOVESÍCULAS EN LA COMUNICACIÓN ENTRE LAS CÉLULAS
DEL EPITELIO CORNEAL Y CON LA MICROBIOTA: APLICACIONES DIAGNÓSTICAS Y TERAPÉUTICAS
Las células corneales secretan exosomas como parte de sus mecanismos de comunicación celular. Estos exosomas contienen elementos moleculares, particularmente proteínas y ácidos nucleicos, que ejercen su función sobre las células receptoras. Diferentes propuestas en tejidos no oculares apuntan al potencial terapéutico de exosomas producidos
por células madre, con mejoras notables a los problemas planteados por el empleo de las propias células. Dado que la córnea presenta células madre a de estas nanovesiculas, su caracterización molecular y su potencial aplicación terapéutica en patologías corneales como el queratocono.
Por otro lado, el epitelio corneal secreta exosomas a la lágrima, y también los microorganismos asociados a la microbiota ocular liberan vesículas extracelulares. En ambos casos, son esenciales en la comunicación intercelular, pero también interreiesta línea de investigación es analizar el contenido molecular de estos elementos vesicales, y su alteración al producirse la comunicación microorganismo-epitelio.
La información sobre la caracterización molecular de las nanovesículas y sus alteraciones en procesos patológicos tanto infecciosos como no infecciosos
este sentido, estamos poniendo a punto tecnología para la detección de marcadores en lágrima por PCR digital y por secuenciación de última generación. También estamos explorando la detección de estos marcadores en plasma de pacientes, dada la presencia constatada de exosomas de origen ocular en este medio.
INVESTIGACIÓN TRASLACIONAL
MEDICINA REGENERATIVA DE LA SUPERFICIE OCULAR
INVESTIGACIÓN TRASLACIONAL
Medicina regenerativa
La investigación traslacional llevada a cabo por el
Ocular facilita la transferencia de las innovaciones realizadas en la línea de investigación básica, desde el laboratorio a la clínica. El objetivo principal del
Investigadores principales :

Prof. Jesús Merayo Lloves (IP).
Dr. Álvaro Meana (IP).
Dra. Natalia Vázquez (PhD).
Dra. Cristina Sánchez Fernández (PhD).
grupo es implementar nuevas estrategias terapéuticas innovadoras en pacientes, optimizando métodos de producción alternativos que, cumpliendo la normativa vigente, ofrezcan terapias avanzadas accesibles para los pacientes.

Dr. José F. Alfonso (IP), Dr. Carlos Lisa (PhD).
Dr. Luis Fernández-Vega Cueto-Felgueroso (PhD).
Dra. Belén Alfonso (PhD).
Dra. Laura María Martínez (Pharm. D).
Dra. Begoña Baamonde (PhD, HUCA).
Dña. Laura Gutiérrez (IP, Universidad de Oviedo).
Dra. Sara Llames (PhD, CIBERER).
Dra. Marta Pevida (PhD, CCST).
LÍNEA DE INVESTIGACIÓN:
MODELOS DE CULTIVO CELULAR IN VIVO PARA EL TRATAMIENTO DE LESIONES EPITELIALES
poner a disposición de la salud de los pacientes, una herramienta terapéutica para el tratamiento de in vivo de células epiteliales corneales y de mucosa oral, simulando la técnica SLET (Simple Limbal Epithelial Transplantation, por sus siglas en inglés).
La técnica SLET, consiste en obtener una pequeña biopsia de tejido limbar del ojo contralateral sano, trocearla y adherir los fragmentos del tejido limbar, con un pegamento comercial, a una membrana
ojo afectado, colocando posteriormente una lentilla. Se trata de una técnica, que al utilizar muy poco tejido limbar, minimiza el riesgo de provocar una además, al no incluir el cultivo celular, se considera un acto quirúrgico y no un Medicamento de Terapia Avanzada, reduciendo los costes de la terapia, mientras que mantiene la misma tasa de éxito de los Medicamentos de Terapia Avanzada, utilizados
Este proyecto plantea que la técnica de cultivo de células epiteliales in vivo, utilizando adhesivos tisulares desarrollados por el grupo de investigación en proyecto previos, podría ser utilizada en la práctica clínica, para el tratamiento de lesiones epiteliales corneales evitando el uso de la membrana amniótica y sustituyendo el adhesivo comercial, por un
En anualidades anteriores, se ha demostrado la biocompatibilidad in vitro de los adhesivos con las células madre limbares y su funcionalidad en un modelo ex vivo de lesión epitelial corneal, siendo capaces -
a un epitelio corneal humano nativo y que muestra sus marcadores fenotípicos característicos.
Durante el año 2025, se han realizado estudios para in vivo de células epiteliales de mucosa oral, utilizando nuevamente los adhesivos tisulares desarrollados por el grupo de investigación, en estudios in vitro y ex vivo simulando la técnica SLET.
Estudios in vitro
Para la realización de los estudios in vitro se utilizaron biopsias de mucosa oral descartadas tras la realización de procedimientos quirúrgicos a donantes altruistas de órganos y tejidos del Hospital Unidel consentimiento informado por escrito, siguiendo las leyes españolas en materia de donación de órganos y tejidos.
Brevemente, las biopsias de mucosa oral (N = 6) se cortaron en fragmentos de aproximadamente 2 mm2 que se situaron en el centro de cada uno de los pocillos de una placa de cultivo de 12 pocillos. A
cada explante por duplicado. En todos los casos, se pegaron dos explantes de mucosa oral con 10 -
plantes se situaron en la placa de cultivo sin adhesivo como grupo control. Finalmente, se añadió grupo control sin adhesivo, para evitar que los explantes se movieran) consistente en DMEM:Ham’s F12 en proporción 2:1, suplementado con 100 U/ mL de penicilina y 0,1 mg/mL de estreptomicina y un 10% de Plasma Rico en Factores de Crecimiento (PRGF). Todos los cultivos se realizaron en un incubador con una humedad relativa del 95%, una temperatura de 37 °C y un 5% de CO2, cambiándose el medio de cultivo cada dos o tres días durante los 14 días que duró el experimento.
Los cultivos se examinaron a diario mediante microscopía de contraste de fases. A los 7 días de cultivo, se realizaron fotografías del área de crecimiento celular desde el explante con una cámara acoplada a un microscopio de contraste de fases y a los 14 días, se tomaron fotografías de nuevo para examinar la morfología celular. Posteriormencon metanol frío durante 10 minutos y se analizaron citoqueratina 14 (marcador de células epiteliales). -
ylindol (DAPI) para visualizar el núcleo y se hicieron fotografías a campos aleatorios.
En el análisis de los cultivos mediante microscopía de contraste de fases se observó que, a los 7 días, no hubo crecimiento celular en todos los pocillos, incluidos los pocillos control, observándose en los pocillos en los que sí lo había, células con morfoloen algunos incluso, co-cultivos de células de ambas estirpes celulares.
Al estudiar mediante microscopía de contraste de fases la morfología celular en el día 14, se observó que no todos los pocillos habían alcanzado la con-
las de la mucosa oral tienen una tasa de crecimiento menor a la observada para las células limbares en los estudios in vitro realizados previamente, si bien, los adhesivos tisulares desarrollados por elción de las células de la mucosa oral, ya que esta menor tasa de crecimiento también se observó en los pocillos control.
Finalmente, el análisis fenotípico de los cultivos realizados corroboró los resultados obtenidos mediante microscopía de contraste de fases, ya que, con independencia del adhesivo tisular utilizado, (positivas para el marcador vimentina), cultivos con células epiteliales (positivas para el marcador citoqueratina 14), y co-cultivos de ambas estirpes celulares.
Estudios ex vivo
mente, las muestras se incubaron toda la noche a 4 °C con los anticuerpos primarios (Vimentina, 1:50 y citoqueratina 14, 1:100) conteniendo un 10% de suero de cabra. Transcurrido este tiempo, las muestras se incubaron con los anticuerpos secundarios (1:500) durante 2 horas a temperatura ambiente. Entre incubaciones, las muestras se lavaron
Para la realización de los estudios ex vivo, se utilizó mucosa oral y córneas descartadas para su utilización en clínica, proporcionadas por el Centro Comunitario de Sangre y Tejidos de Asturias (CCSTA), en base al acuerdo marco de colaboración entre el CCSTA y la FIO. Para la realización del modelo ex vivo, se utilizaron córneas que fueron desvitalizadas eliminando la zona limbar con un cuchillete y el epitelio central con la ayuda de una hemosteta y posteriormente congelándolas durante 24 horas. Transcurrido ese tiempo, el tejido de mucosa oral se cortó en microinjertos de aproximadamente 2 mm2 que se situaron por duplicado sobre la super-
sarrollados a cada microinjerto y se cubrieron con medio de cultivo, cultivándose en un sistema de organocultivo durante 14 días a 37 °C con un 5% de CO2. Además, se mantuvieron 2 córneas desvitali-
zadas sin explante ni adhesivo como grupo control de la lesión realizada. -
su análisis mediante técnicas de histoquímica (helos marcadores: vimentina, citoqueratina 14, citoqueratina 5, citoqueratina de alto peso molecular, loricrina, involucrina y citoqueratina 13 a los cortes del tejido realizados.
Para la realización de la tinción de H-E, las muestras se sumergieron durante aproximadamente 5 minutos en un coplin lleno de agua. Posteriormente, se sumergieron en la solución de hematoxilina durante 30 segundos. Transcurrido ese tiempo, se lavaron con agua y se sumergieron 10 segundos en una solución de ácido-alcohol. A continuación, se sumergieron en la solución de eosina durante 2 minutos, seguido de un lavado de 1 minuto con agua destilada. Finalmente, las muestras se deshidrataron a través de un gradiente de etanol, comenzando último, se utilizó como medio de montaje Entellan® y se colocó un cubreobjetos.
al 0,3% durante 5 minutos. A continuación, las 5 minutos y se incubaron a 4 °C durante la noche con los anticuerpos primarios seleccionados en suero de cabra como agente bloqueante. Posteriormente, las muestras se incubaron en agitación con los anticuerpos secundarios correspondientes durante 2 horas a temperatura ambiente y se tiñeron durante 10 minutos con 4’,6-diamidino-2-fenilindol
(DAPI), para permitir la visualización de los núcleos. Entre ambas incubaciones, las muestras se lavaron Finalmente, nuevamente, se utilizó como medio de montaje Entellan® y se colocó un cubreobjetos.
Tanto las hematoxilinas-eosinas como las inmu-croscopio Leica DM6000B con una cámara Leica
Los resultados obtenidos mostraron que el modelimbares y las epiteliales corneales, no produciéndose una reepitelización corneal tras el periodo de organocultivo en el grupo de córneas control de la lesión.
Además, en todos los casos y con todos los adhesivos utilizados, las células de la mucosa oral han sido capaces de proliferar desde los microinjertos, si bien, nuevamente se observó que, con independencia del adhesivo tisular utilizado, se encontra-dor vimentina), células epiteliales (positivas para los marcadores: citoqueratina 14, citoqueratina 5, citoqueratina de alto peso molecular, loricrina, involucrina y citoqueratina 13), y células de ambas córneas tratadas.
Los resultados obtenidos hasta el momento han demostrado que, sería necesario depurar la obtención del injerto de mucosa oral para asegurar, en corneal, que permita el tratamiento autólogo de lascho de que los dos ojos del paciente se encuentran dañados, impide la utilización del tejido limbar para la realización de la técnica SLET.
INVESTIGACIÓN CLÍNICA
INVESTIGACIÓN CLÍNICA (IOFV)
Segmento anterior / córnea
Retina
Glaucoma
Además de la investigación básica y traslacional que realiza la FIO, el Instituto Oftalmológico Fernández-Vega dedica una parte importante de sus recursos a la investigación clínica. De este modo se completa una perspectiva integral que permite a esta institución sanitaria ofrecer un valor diferencial al sector oftalmológico a nivel mundial.
SEGMENTO ANTERIOR / CÓRNEA
Investigadores principales:

Su trabajo y trascendencia en esta área es posible gracias a la gran cantidad de pacientes, más de 100.000, que recibe cada año. A continuación se detallan los investigadores y proyectos involucrados en este apartado.
El director médico del Instituto Oftalmológico Fernández-Vega es Licenciado en Medicina y Cirugía por la Universidad Autónoma de Madrid, Especialista en Oftalmología. Doctor en Medicina y Cirugía (Premio Extraordinario). Fue el Catedrático de Oftalmología más joven de España (1982). Completó su formación con numerosas estancias en el extranjero en distintos Servicios. Durante 3 años colaboró con el Dr. Castroviejo en toda su actividad clínica y quirúrgica. Desde el año 1983 hasta 2022 fue Jefe del Servicio de Oftalmología del Hospital Universitario Central de Asturias.
Es autor de más de 200 publicaciones de la Especialidad, varios capítulos de libros, numerosas presentaciones en Congresos Nacionales e Internacionales y ha impartido conferencias en casi todas las Universidades del país. Cuenta con numerosos premios de la Especialidad, destacando el Arruga y el Castroviejo. Es Académico de Número por la Academia Médico-Quirúrgica Española y por la Real Academia de Medicina del Principado de Asturias, miembro de las Sociedades Oftalmológicas más importantes del mundo, Presidente de Honor de la Sociedad Española de Cirugía Ocular Implanto-Refractiva, (SECOIR, que presidió entre 1996 y 2000). Fue Presidente de la Sociedad Española de Oftalmología (20112015). Cuenta con numerosas distinciones, tanto vinculadas a su trayectoria profesional médica como en el ámbito personal, en el que ha ocupado relevantes posiciones. Entre ellas, la Medalla de Asturias, Medalla de Honor de los Cursos de la Granda, Medalla de Oro de la Cámara de Comercio de Oviedo, Medalla de Oro de la Universidad de Oviedo, y en mayo de 2023 S.M. el Rey le impuso la Gran Cruz de la orden del Mérito Civil. Ha sido Presidente de la Fundación Princesa de Asturias (2018-2022), y miembro del Jurado del Premio Princesa de Asturias de Investigación
Jurado del Premio de la Concordia.

Director del Instituto Universitario Fernández-Vega. Doctor en Medicina y Médico Especialista en Oftalmología. Alta especialidad (Fellowship) en Inmunología Ocular y Uveítis (Universidad de Harvard, USA) y Cirugía Refractiva (FOSCAL-UNAB, Colombia). Diplomatura en Óptica y Optometría (USPCEU, Madrid) y Máster en Dirección de
Catedrático de Oftamología de la Universidad de Oviedo.

Dr. José F. Alfonso Sánchez
Licenciado en Medicina y Cirugía por la Universidad Complutense dema universidad y especialista en Oftalmología (1988) en el Hospital Universitario Central de Asturias. Profesor titular de Oftalmología en la Universidad de Oviedo desde 1991. Premios Arruga y Castroviejo, presidente de la Sociedad Española de Cirugía Implanto Refractiva (SECOIR) (2011-2015), de la que es presidente de honor. Superespecialista en córnea y cristalino, es autor de innumerables publicaciones de SECOIR y sobre cirugía refractiva del cristalino de la SEO, y líder de opinión en los principales congresos nacionales e internacionales de su especialidad durante los últimos 30 años. Inventor de la endoqueratoprótesis Endo-K para los trasplantes de córnea. Actualmente es coordinador de Investigación Clínica y director de la Unidad de Córnea y Cristalino del Instituto Oftalmológico Fernández-Vega.
Prof. Jesús Merayo Lloves

Dr. Luis Fernández-Vega Cueto-Felgueroso
Licenciado en Medicina y Cirugía por la Universidad Complutense de Madrid. Doctor en Ciencias de la Salud y Biomedicina por la Universidad de Oviedo: Premio ex--
CRS-EBO por el European Board of Oftalmology. Profesor asociado en la Universidad de Oviedo, Académico correspondiente de la Real Academia de Medicina de Asturias y miembro del Education Board de la ESCRS. -
(Boston), Centro de Oftalmología Barraquer, (Barcelona)
realizó varios Fellowshiptalino y cirugía refractiva en la Universidad de Oviedo; en
Catarata y Cirugía Refractiva en Bascon Palmer Eye Institute (Miami).
de la especialidad, capítulos de libros, así como de numerosas presentaciones en congresos nacionales e internacionales. Ha sido autor principal en el libro “Comunicación solicitada” de la Sociedad Española de Oftalmología 2023 sobre segmentos de anillo intracorneales. Cuenta con numerosos premios por ponencias en distintos congresos y otros reconocimientos, como el prestigioso galardón internacional Peter Barry Fellowship de la Sociedad Europea de Cirugía Refractiva y Catarata (ESCRS).
Es miembro de las Sociedades Oftalmológicas nacionales e internacionales más importantes. Fue Presidente y Co-Fundador de la Asociación de Jóvenes Oftalmólogos Españoles (AJOE) dependiente de la Sociedad Española de Oftalmología (SEO), entre los años 2013 y 2015. En la actualidad desarrolla su trabajo en el equipo de la Unidad de Córnea y Cristalino del Instituto Oftalmológico Fernández-Vega y es vocal de la SEO por Asturias desde septiembre de 2023.
En 2024 recibió el Premio Arruga al mejor oftalmólogo menor de 40 años de su edición, concedido por la Sociedad Española de Oftalmología.
RETINA
Investigadores principales:

Dr. Álvaro Fernández-Vega Sanz
Licenciado en Medicina y Cirugía por la Universidad Autónoma de Madrid. Especialista en Oftalmología en el Hospital Clínico de San Carlos, donde realizó una estancia de dos años en el departamento de Retina. Superespecialidad en Retina y Vítreo en el Centro Médico de San Juan de Puerto Rico y en el Eye Foundation, Kansas City, -
versidad Alfonso X el Sabio en Madrid. Ha realizado estancias en el Departamento de Retina del Bascom Palmer Clinic of Miami, el Wills Eye Hospital of Philadelphia, el Eye Center of Duke University en Durham, en los Departamentos de Retina del Manhattan Eye and Ear, Massachussetts Eye and Ear, Retina Foundation and Retina Associates of Boston y la Clínica del Dr. Steve Charles en Menphis. Actualmente, es el Director de la unidad de Retina y Vítreo del Instituto Oftalmológico Fernández-Vega. Es miembro de las Sociedades Oftalmológicas más importantes, tanto nacionales como internacionales, como la Sociedad Española de Oftalmología, la Schepens International Society of Retina o la American Academy of Ophthalmology y fue socio fundador y miembro de la primera junta directiva de la SERV (Sociedad Española de Retina y Vítreo). Es investigador principal de 19 ensayos clínicos multicéntricos y realiza anualmente múltiples presentaciones en congresos nacionales e internacionales, así como numerosas publicaciones engía Ocular”, por encargo de la Sociedad Española de Oftalmología, junto con otros oftalmólogos nacionales e internacionales, entre los que destacan muchos de los doctores del Instituto Fernández-Vega. Es responsable y director de uno de los cursos de retina médica y quirúrgica más prestigiosos de este país, auspiciado por el IOFV y que se imparte cada cuatro años.

Dra. Beatriz Fernández-Vega Sanz
Licenciada en Medicina y cirugía por la Universidad de Oviedo, 1986. Especialista en oftalmología. Doctora en Medicina por la Universidad de Oviedo. Súperespecialidad en Retina y Vítreo en el Instituto Oftalmológico Fernández-Vega. Miembro de la Sociedad Española de Oftalmología, Sociedad Italiana de Oftalmología y Sociedad Española de Retina y Vítreo. Participa como subinvestigadora en diversos estudios multicéntricos. Autora de múltiples trabajos y publicaciones en revistas médicas nacionales e internacionales. Defendió su tesis doctoral en 2020 titulada: “Estudio de factores de riesgo vascular en patologías retinianas”. Departamento de Biología y morfología celular de la Universidad de Oviedo: bases morfologías y funcionales de

D. Álvaro Fernández-Vega González
Licenciado en Medicina y Cirugía por la Universidad Complutense de Madrid. Especialista en Oftalmología por el Centro de Oftalmología Barraquer de Barcelona. Cuenta con varios Máster por la Universidad Autónoma de Barcelona: en Patología y Ciru-
de la Catarata y el Glaucoma; y en Patología Retino-Vascular,
Su formación se completa con varios títulos de Fellow centra-ropean Board of Ophthalmology (FEBO-París). Fellowship en Retina Clínica en el University of Illinois Hospital at Chicago. Fellowship en Retina Médico-Quirúrgica del Programa de Formación de Expertos en Retina de la Sociedad Española de Retina y Vítreo en el Hospital de Bellvitge de Barcelona. Fellowship
capítulos de libros de la especialidad y más de 30 ponencias en congresos nacionales e internacionales.
Miembro de La Sociedad Española de Oftalmología (SEO), La
of Ophthalmology (AAO).
Miembro de la Junta de la Sociedad Española de Retina y Vítreo (SERV) como vocal por Asturias.
En la actualidad forma parte de la Unidad de Retina y Vítreo del Instituto Oftalmológico Fernández-Vega ejerciendo como especialista en retina médico-quirúrgica y es vocal de la SERV por Asturias.
GLAUCOMA
Investigadores principales:

Dr. Pedro Pablo Rodríguez Calvo
Licenciado en Medicina y Cirugía. Especializado en Oftalmología en el Hospital General de Asturias (1995-1998).
Miembro de la Sociedad Española de Oftalmología y de la Sociedad Española de Glaucoma.
Superespecialidad en Cirugía de Catarata y Glaucoma.
Actualmente desarrolla su trabajo en las unidades de Glaucoma, Cirugía Refractiva y Cataratas del Instituto Oftalmológico Fernández-Vega.
Responsable de la Unidad de Glaucoma del Instituto Oftalmológico Fernández-Vega.
Investigador principal en la Línea de Investigación Clínica de Glaucoma de la Fundación de Investigación Oftalmológica.

Dr. Ignacio Rodríguez Uña
Licenciado en Medicina en la Universidad Complutense de Madrid (2009). Especialista en Oftalmología (Hospital Clínico San Carlos de Madrid, 2014). Doctor en Medicina (2016), recibiendo el Premio Extraordinario de Doctorado.
Máster en Investigación en Ciencias de la Visión (2012) y Máster Universitario en Glaucoma (Universidad de Oviedo, 2015). Fellow del “European Board of Ophthalmology” (2014).
Alta Especialidad (“Fellowship”) en Glaucoma en 2016 (Nottingham University Hospital, Reino Unido). Miembro de las Sociedades Oftalmológicas nacionales e internacionales más importantes.
de la especialidad y varios capítulos de libros, con un índice h de 8. Ha recibido varias becas de investigación y ha sido galardonado con varios premios nacionales de investigación.
Actualmente es Colaborador de Honor (Acreditado para Profesor Ayudante Doctor) de la Universidad de Oviedo.

Dr. Andrés Fernández-Vega Cueto-Felgueroso
Licenciado en Medicina y Cirugía por la Universidad Complutense de Madrid. Especialista en Oftalmología en el Centro de Oftalmología Barraquer (Barcelona). Máster de Segmento Anterior del globo ocular: Diagnóstico y tratamiento de la catarata y glaucoma por la Universidad Autónoma de Barcelona. Premio Extraordinario de Doctorado, Doctor Cum Laude con Mención Internacional en Ciencias de la glaucoma y neuroprotección.
Cuenta con varios títulos de Fellow: por el European Board of Ophthalmology (FEBO-Paris). Fellowship clínico-quirúrgico de glaucoma por la Universidad de Oviedo. Fellowship
también estancias formativas clínico-quirúrgicas de glaucoma y cataratas en Swiss Visio (Lausana) y en Hospital for Sight (Londres) y en la Clínica Oftalmológica del Caribe (Barranquilla). de la especialidad, varios capítulos de libros y libros completos, así como numerosas presentaciones a congresos tanto nacionales como internacionales. Ha recibido importantes Becas de investigación, entre las que destaca la Beca de la Sociedad Española de Cirugía Ocular Implanto-Refractiva (SECOIR). Es miembro activo de las Sociedades Oftalmológicas nacionales e internacionales más importantes y ha sido Presidente de la Asociación de Jóvenes Oftalmólogos Españoles (AJOE) dentro de la Sociedad Española de Oftalmología (SEO). En la actualidad desarrolla su trabajo en el equipo de la Unidad de Glaucoma del Instituto Oftalmológico Fernández-Vega.

Dra. Maribel López Gálvez
Oftalmóloga formada en el Hospital Clínico Universitario de Valladolid, donde realizó su residencia entre 1986 y 1989. Obtuvo el título de doctora en 1991 tras defender su tesis en la Universidad de Valladolid. Completó una sólida formación postdoctoral en Suiza y en la Universidad de Stanford, bajo la prestigiosa supervisión del Dr. David Maurice. Entre 1993 y 1998 dirigió el programa de cribado de retinopatía diabética en Castilla y León. Desde 1995 es investigadora del IOBA, donde lidera la Unidad de Diabetes Ocular
parte de su carrera en el HCU de Valladolid, primero como jefa especialista de cupo y posteriormente como facultativa especialista de área. De 2018 a 2023 fue jefa de la Unidad de Retina del mismo hospital. Su trayectoria docente es amplia: ha sido profesora asociada en la Facultad de Medicina de la Universidad de Valladolid durante más de dos décadas y tutora de formación sanitaria especializada. Además, ha impartido docencia en los másteres de Retina y Genética Molecular de Valencia y en el Máster de Retina de la Universidad de Valladolid. Actualmente ejerce como oftalmóloga en la Unidad de Retina del Instituto Fernández Vega de Oviedo. Compagina su labor clínica con la investigación en el Grupo de Ingeniería Biomédica de la Universidad de Valladolid y con su participación en el CIBER-BBN. Es también miembro de la Junta Directiva de la Sociedad Española de Retina y Vítreo, donde ocupa el cargo de secretaria.
ENSAYOS CLÍNICOS REALIZADOS EN 2025:
Los ensayos clínicos forman parte de la Investigación clínica que realiza el Instituto Oftalmológico Fernández-Vega.
RGN-NK-303 (SEER-3):
A phase 3, Multi-Center, Randomized, Parallel, Double Masked, Placebo-Controlled Clinical Study to
Investigador Principal: Prof. Jesús Merayo.
Promotor: ReGenTree, LLC.
RGN-NK-302 (SEER-2):
A Phase 3, Multi-Center, Randomized, Parallel, Double Masked, Placebo Controlled Clinical Study to
Investigador Principal: Prof. Jesús Merayo.
Promotor: ReGenTree, LLC.
BTIIMD-02-EC-23-OJOSECO:
Investigador Principal: Prof. Jesús Merayo.
Promotor: BTI Biotechnology Institute I mas D, S.L.
KOWA K-321-301: -
Investigador Principal: Dr. José F. Alfonso Sánchez.
Promotor: KOWA RESEARCH INSTITUTE.
KOWA K-321-303: -
Investigador Principal: Dr. José F. Alfonso Sánchez.
Promotor: KOWA RESEARCH INSTITUTE.
EQP-00 (AJL ENDO-K-PRO):
Investigador Principal: Dr. José F. Alfonso Sánchez.
Promotor: AJL OPHTHALMIC, S.A.
059/SI (SIFI AKANTIOR):
Investigador Principal: Dra. Belen Alfonso Bartolozzi.
Promotor: SIFI S.P.A.
OPT-302-1005 V1 (COAST-OPTHEA):
Investigador Principal: Dr. Álvaro Fernández-Vega Sanz.
Promotor: OPTHEA.
HLX04-O-wAMD (HELIX ):
Investigador Principal: Dr. Álvaro Fernández-Vega Sanz.
Promotor: Shanghai Henlius Biotech, Inc.
PriXMA: -
Investigador Principal: Dr. Álvaro Fernández-Vega Sanz.
Promotor: Roche.
WR42221 (VELODROME):
Investigador Principal: Dr. Álvaro Fernández-Vega Sanz.
Promotor:
GR40549 (PORTAL):
Investigador Principal: Dr. Álvaro Fernández-Vega Sanz.
Promotor:
RETISOM:
Investigador Principal: Dra. María Isabel López Gálvez.
Promotor: BCN PEPTIDES S.A.
PID2020-114585RA-100:
Investigador Principal: : Prof. Jesús Merayo Lloves / Dr. Álvaro Fernández-Vega González.
Promotor: RICORS (Redes de Investigación Cooperativa Orientadas a resultados en Salud).
ATN:
Investigador Principal: Dr. Álvaro Fernández-Vega González.
Promotor: RICORS ( Redes de Investigación Cooperativa Orientadas a resultados en Salud).
ÁREA
DE DOCENCIA
La actividad clínica y de investigación del Instituto Oftalmológico Fernández-Vega genera una alta capacidad docente, que se materializa en los estudios de grado y post-grado realizados el Instituto Oftalmológico Fernández-Vega, la Fundación de Investigación Oftalmológica, en colaboración con la Universidad de Oviedo y otras Instituciones Académicas.
Aunque somos conscientes del coste que conlleva la formación, desde la FIO, se apuesta de forma estratégica por ella, ya que es la clave para mantener el cuidado de los pacientes y la actividad investigadora en niveles de excelencia.
Coordinadora de Docencia: Dra. Begoña Baamonde Arbaiza.
ESTUDIOS DE GRADO
Cursan prácticas alumnos de la Asignatura de Oftalmología de la Facultad de Medicina, dentro de las Asignaturas Proyecto I, Proyecto II y Proyecto III
5º Curso. Grado Medicina
El alumnado de la Asignatura de Oftalmología, procedentes de la Universidad de Oviedo, ha realizado prácticas de Medicina en el , bajo la supervisión de los Dres. Luis Fernández-Vega Cueto-Felgueroso, José F. Alfonso Sánchez y Prof. Jesús Merayo Lloves.
48 alumnos y alumnas.
43 alumnos y alumnas.
Prácticas Complementarias I
Realizó, asimismo , Pablo Luis Olay Jorquera, alumno de Medicina de la Universidad de Oviedo.
Prácticas de empresa
Además de la formación a los futuros médicos en oftalmología, el IOFV y la FIO acogen la asignatura de de los grados de Medicina, Química, Biología, Biotecnología, Biomedicina, del Máster en Ciencias Analíticas y Bioanalíticas y del Máster en Biomedicina y Oncología Molecular de la Universidad de Oviedo:
2024-2025:
Alumna: Dña. Isabel Álvarez González.
Dr. Ignacio Alcalde Domínguez.
Alumno:
Dr. Luis M. Quirós.
Alumno: Dr. Luis M. Quirós.
a la alumna , que realizó una estancia de movilidad pregrado, por convenio entre su universidad, Universidad Nacional Autónoma de México (UNAM), y la Universidad de Oviedo.
ESTUDIOS DE POSTGRADO
PROGRAMAS DE DOCTORADO
PROGRAMA DE DOCTORADO EN CIENCIAS DE LA SALUD: LÍNEA
DE INVESTIGACIÓN DE “OFTALMOLOGÍA Y CIENCIAS DE LA VISIÓN”
Alumnos del Programa de Doctorado en Ciencias de la Salud Línea de Investigación de “Oftalmología y Ciencias de la Visión”
D. Álvaro Fernández-Vega Sanz, D. Álvaro Fernández-Vega González, D. Carlos Fernández-Vega González, Dña. Belén Alfonso Bartolozzi, Dña. Mairobi Persinal Medina, Dña. Susy Pachon Cunha, D. Pedro Pablo Rodríguez Calvo, D. José Ignacio Blázquez García, Dña. Nancy Jurado Guano, Dña. Lucía Cárcaba García, D. Vitto Romano, D. Ricardo Vinciguerra, Dña. Yuli Andrea Castellanos Castellanos, Dña. Cristina Sánchez Fernández, Dña. Eva Villota Deleu, Dña. Aranzazu Poo López, D. Alberto Barros Suárez, Dña. Heidi Carolina Calderón Gutiérrez, D. Javier Lozano Sanroma, Dña. Julia Dugnol Menéndez, D. Manuel Chacón Rodríguez, D. Juan Queiru-
ga Piñeiro, Dña. María Rueda Mansilla, D. Manuel Álvarez Prada, Dña. Belén Sánchez Cañal, D. Jorge García Álvarez, D. César Carriazo Escaf, Dña. Luisa Anaya Admadé, Dña. Rosa Alvarado Villacorta, D. José Kelvin Olortegui.
Miembros de la línea de investigación y directores
COORDINADOR: Prof. Jesús Merayo Lloves.
PROFESORES: Prof. Luis Fernández-Vega Sanz, Dr. José F. Alfonso Sánchez, Dr. Luis Fernández-Vega Cueto- Felgueroso Dra. Begoña Baamonde Arbaiza,nández, Dra. Susana del Olmo Aguado, Dr. Ignacio Rodríguez Uña, Dr. Ignacio Alcalde Domínguez
MÁSTER OFICIAL EN INVESTIGACIÓN EN NEUROCIENCIAS
Los profesores e investigadores del IUFV colaboran en la Asignatura de Innovación y transferencia tecnológica en Neurociencias.
Coordinador de la Asignatura: Prof. Jesús M. Merayo Lloves.
TÍTULOS PROPIOS
MÁSTER
Cirugía Aditiva.
Máster profesionalizador clínico y de investigación (equivalente a los fellowship en el sistema de EE.UU.) que pretende dar una alta especialización al oftalmólogo en la investigación traslacional, prevención, diagnóstico y tratamiento médico quirúrgico en
cirugía refractiva.
ciente en el manejo de la patología de la subespecialidad.
Este máster está destinado a oftalmólogos con in-
Córnea, Cristalino y Cirugía Refractiva con vocación investigadora y docente.
Alumnos del Máster:
Curso 20242025.
Curso, 2025-2026.
Máster en Optometría Clínica.
Máster profesionalizador clínico y de investigación (equivalente a los fellowship de EE.UU.) que pretende subespecializar al Óptico-Optometrista para que pueda integrarse en equipos multidisciplinares
Profesores: Dra. Susana del Olmo Aguado, Prof. Jesús Merayo Lloves, Dr. Ignacio Alcalde Domínguez, Dr. Manuel Chacón Rodríguez, Dr. Ignacio Rodríguez Uña.
de las clínicas oftalmológicas o departamentos oftalmológicos. -
tricas como ayuda al manejo integral del paciente oftalmológico y que pueda desarrollar la aplicación
Está destinado a ópticos-optometristas con interés en la optometría clínica y con vocación investigadora y docente.
Alumnos del Máster: (2024-2025). (2025-2026).
Directores: Prof. Luis Fernández-Vega Sanz y D. Javier Lozano Sanroma.
Coordinador: Prof. Jesús M. Merayo Lloves.
Máster en Enfermería Oftalmológica.
Máster profesionalizador clínico y de investigación (equivalente a los fellowship de EE.UU.) que pretende subespecializar al DUE (Diplomado Universitario en Enfermería) para que pueda integrarse en equipos multidisciplinares de las clínicas oftalmológicas o departamentos oftalmológicos.
tes en la aplicación de conocimientos oftalmológicos como ayuda al manejo integral del paciente oftalmológico dentro y fuera del quirófano, y que a la subespecialidad.
Alumnos del Máster:
Curso 2024-2025.
Curso 2025-2026.
Directores: Jesús Merayo Lloves y D. Avelino Ojanguren Fernández
Coordinador: Prof. Jesús M. Merayo Lloves.
Máster en Enfermería Oftalmológica.
Máster profesionalizador clínico y de investigación (equivalente a los fellowship del sistema de EE.UU.) que pretende subespecializar al oftalmólogo en la investigación traslacional, prevención, diagnóstico y tratamiento médico quirúrgico en el área de vítreo-retina.
ciente en el manejo de la patología de la subespecialidad.
Alumnos del Máster:
Curso 20242025.
Directores: Prof. Luis Fernández-Vega Sanz y D. Álvaro Fernández-Vega Sanz.
Coordinador: Prof. Jesús M. Merayo Lloves.
Máster en Glaucoma.
Máster profesionalizador clínico y de investigación (equivalente a los fellowship del sistema de EE.UU.) que pretende subespecializar al oftalmólogo en la investigación traslacional, prevención, diagnóstico y tratamiento médico quirúrgico en el área de glaucoma.
ciente en el manejo de la patología de la subespecialidad.
Alumnos del Máster:
Curso 2024-2025. Curso 2025-2026.
Directores: Prof. Jesús Merayo Lloves y Dr. Ignacio Rodríguez Uña.
Coordinador: Prof. Jesús M. Merayo Lloves.
Máster en Terapias Avanzadas y Medicina Regenerativa.
El Máster tiene una duración de 9 meses organizado
Marco regulatorio, bioseguridad y con-
Metodología básica de los cultivos celulares y las técnicas de terapia génica, terapia celular e ingeniería tisula.
delos de negocio, limitaciones éticas y protocolos de investigación y transferencia tecnológica.
Conocer el marco regulatorio europeo y nacional en el área de terapias avanzadas “advanced theraprácticas de laboratorio, bioseguridad y riesgos en
Conocer la metodología básica de los cultivos celulares y las técnicas de terapia génica, terapia celular e ingeniería tisular.
delos negocio, limitaciones éticas y protocolos de investigación y transferencia tecnológica Saber rea-
Alumnos del Máster:
Curso 2024-2025. Curso 2025-2026.
Directores: Prof. Jesús Merayo Lloves y Dr. Álvaro
Coordinador: Prof. Jesús M. Merayo Lloves.
2. EXPERTO UNIVERSITARIO
Curso de Experto Universitario en Cirugía con Segmentos Intracorneales.
Curso de experto universitario que pretende formar al oftalmólogo experto en córnea y cirugía del segmento anterior en las técnicas de cirugía aditiva de la córnea para la corrección ortopédica y refractiva de las ectasias corneales (queratocono, degeneración marginal pelúcida de la córnea, ectasias iatrogénica, traumática y otras).
Además, el oftalmólogo, podrá formarse en investigación traslacional en queratocono y técnicas de
patología susceptible de ser tratada con cirugía aditiva de la córnea.
Alumnos del curso: (2024-2025).
Directores: Dres. José F. Alfonso Sánchez y Luis Fernández-Vega Cueto-Felgueroso
Coordinador: Prof. Jesús M. Merayo Lloves.
Curso de Experto Universitario en Cirugía con Lentes Fáquicas Epicapsulares.
Curso de experto universitario que pretende formar al oftalmólogo experto en córnea y cirugía de lentes fáquicas epicapsulares.
Alumnos del curso: (2024-2025).
Directores: Prof. Jesús Merayo Lloves y Dr. Carlos Lisa Fernández.
Coordinador: Prof. Jesús M. Merayo Lloves.
Curso de Experto Universitario en Inmunología Ocular y Uveítis.
Curso de experto universitario que pretende formar al oftalmólogo experto en el diagnóstico y manejo de la patología inmunológica y uveítis..
Alumnos del curso: (2024-2025). (2025-2026).
Director: Prof. Jesús M. Merayo Lloves.
Coordinador: Prof. Jesús M. Merayo Lloves.
lares.
Curso de experto universitario que pretende formar al oftalmólogo experto en Donación, Extracción, Mani-
Alumnos del curso: (2025-2026).
Directora: Dra. Begoña Baamonde Arbaiza.
Coordinador: Prof. Jesús M. Merayo Lloves.
3. FORMACIÓN CONTINUADA EN CIENCIAS DE LA VISIÓN
El objetivo de este programa es acreditar la formación continuada en oftalmología y ciencias de la visión en la Universidad de Oviedo.to Oftalmológico Fernández-Vega son habitualmente matriculados en este programa y algunos de los médicos residentes del Hospital Central de Asturias.
ASIGNATURAS DEL PROGRAMA DE FORMACIÓN CONTINUADA EN CIENCIAS DE LA VISIÓN
1. SEMINARIOS DE INVESTIGACIÓN.
Coordinador de la Asignatura: Dr. Ignacio Alcalde Domínguez.
Curso 2024-2025:
1. “Beyond Rapamycin: Emerging mTOR Therapeutics in Neurological an Ocular Disease”. 10 de julio de 2025. Ponente: Dr. Luis García RaEx-Xista Fellow, Institute of Science and
Curso 2025-2026:
1. Advances in drug eluting contact lenses”. 19 de septiembre. Ponente: Prof. Arancha del
Institute for New Materials, Germany, Prof. for Materials Synthesis and Materials Development Chemistry Department, Saarland University, Germany.
2. “Diseño de fármacos a través de simulaciones moleculares: de la inhibición de enzimas a la modulación de receptores de membrana”. 20 de noviembre. Ponente: Prof. Hugo Gutiérrez CINN-CSIC/ ISPA, Universidad de Uppsala.
2. SESIONES CLÍNICAS.
Coordinador de la Asignatura: Dr. José F. Alfonso Sánchez.
Curso 2024-2025: 2024: recomendaciones”. 20 de enero. Ponente: Dr. Luis Fernández-Vega Cueto-Felgueroso (Instituto Universitario Fernández-Vega).
2. “Lentes fáquicas y endotelio”. Ponente: Dr. Carlos Lisa Fernández (Instituto Universitario Fernández-Vega).
10 de febrero. Ponente: Prof. Jesús Merayo Lloves (Instituto Universitario Fernández-Vega).
Urgencias”. Ponente: Dra. María Elena Simancas (Instituto Universitario Fernández-Vega).
5. “Lentes de contacto en cicatrices corneales”. 24 de febrero. Ponente: D. Juan Queiruga (Instituto Oftalmológico Fernández-Vega).
10 de marzo. Ponente: Prof. David Madrid Costa (Universidad Complutense de Madrid).
7. “Evolución de la miopía de los 45 a los 65 años”. Ponente: Dra. Dayana Rosales.
8. “Oculoplástica para mis compañeros no oculoplásticos”. 24 de marzo. Ponente: Dr. Carlos Fernández-Vega González (Instituto Universitario Fernández-Vega).
9. “Actualización en técnicas quirúrgicas de glaucoma”. 31 de marzo. Ponente: Dr. Andrés Fernández-Vega Cueto-Felgueroso (Instituto Universitario Fernández-Vega).
10. “Proyectos de investigación en glaucoma y retina II”. 28 de abril. Ponente: Dra. Susana del Olmo Aguado (Instituto Universitario Fernández-Vega).
11. “Farmacia sostenible: el impacto medioambiental de los medicamentos. 12 de mayo. Ponente: Prof. Gorka Orive Arroyo (Universidad del País Vasco).
12. “Epífora”. 26 de mayo. Ponente: Dr. Javier Fernández-Vega Sanz (Instituto Universitario Fernández-Vega).
13. “Diferentes técnicas en cirugía de afaquia”. 16 de junio. Ponente: Dr. Álvaro Fernández-Vega Sanz (Instituto Universitario Fernández-Vega).
23 de junio. Ponente: Prof. Jesús Merayo Lloves (Instituto Universitario Fernández-Vega).
Curso 2024-2025:
2025:
15 de septiembre. Ponente: Prof. Jesús Merayo Lloves (Instituto Universitario Fernández-Vega).
6 de octubre. Ponente: Prof. Jesús Merayo Lloves (Instituto Universitario Fernández-Vega).
17. “OCT Macular”. 20 de octubre. Ponente: Dr. Nicolás Sánchez Maluf (Instituto Universitario Fernández-Vega).
18. “Oculoplástica para mis compañeros no oculoplásticos”. Ponente: Dr. Carlos Fernández-Vega González (Instituto Universitario Fernández-Vega).
19. “OCT macular para oftalmólogos generales”. 10 de noviembre. Ponente: D. Álvaro Fernández-Vega Sanz (Instituto Universitario Fernández-Vega).
20. “Queratofaquias estromales asistidas por láser de Femtosegundo”. Ponente: D. José A. Gegúndez-Fernández (Instituto Oftalmológico Fernández-Vega).
21. “Regulación de la regeneración del epitelio límbico”. 1 de diciembre. Ponente: Dr. Pablo Argüeso
22. “Recomendaciones para la implementación de la IA y nuevas tecnologías en Oftalmología en España. RETFound Global- IOFV”.15 de diciembre. Ponente: Dr. Maximiliano Olivera (Instituto Universitario Fernández-Vega).
3. SESIONES BIBLIOGRÁFICAS.
Coordinador de la Asignatura: Dra. Susana del Olmo Aguado.
4. SESIONES DE ACTUALIZACIÓN.
Coordinador de la Asignatura: Dr. Ignacio Rodríguez Uña.
Curso 2024-2025: 2024:
1. “IA para Oftalmólogos”. 18 de marzo. Ponente: Dr. Maximiliano Olivera (Instituto Oftalmológico Fernández- Vega).
2. “Actualización ARVO 2024”. 24 de junio. Ponente: Dr. Ignacio Alcalde Domínguez (Instituto Universitario Fernández-Vega).
5. SEMINARIOS REGIONALES DE OFTALMOLOGÍA.
Coordinador de la Asignatura: Dra. Begoña Baamonde Arbaiza.
Curso 2024-2025: ·
Conferencia: “75 años de lentes intraoculares”.
Ponente: Dr. Fernando Soler.
Comunicaciones: “Oculoplástica para oftalmólogos no oculoplásticos”.
Ponente: Dr. Carlos Fernández-Vega.
tratamiento en nuestro centro”.
Ponentes: Fernández y Ana Señaris ·
Conferencia:nes terapéuticas”.
Ponentes: Dr. B. Sánchez Dalmau.
Comunicaciones: Facimab intravítreo”.
Ponentes: Dras. Ekaterina Teslenko y Ana García Alonso.
dad que debemos conocer”.
Ponentes: Dres. Inés Bugallo y Juan Jesús Barbón.
Curso 2025-2026:
· Sábado, 4 de octubre.
Conferencia:ditarias de la retina y DHR sindrómicas. Terapia génica”.
Ponente: Dra. Cristina Irigoyen. Comunicacio-na: un nuevo camino asistencial en Asturias”.
Ponentes: Dras. Lucía Alonso y Paloma Rozas.
“Impacto de la genética en el diagnóstico de las
Ponente: Dra. Helena Gil Peña.
6. CURSO MONOGRÁFICO DE OFTALMOLOGÍA.
Directores: Dres. Javier Fernández-Vega Sanz, Carlos Fernández-Vega González y Michel Tazartes.
Curso 2024-2025:
2025:
4.° Curso Básico de Cirugía Plástica Ocular del Instituto Oftalmológico Fernández-Vega.
El Instituto Oftalmológico Fernández-Vega (IOFV) ha organizado unas jornadas pioneras en oculoplastia, en las que profesionales que daban sus primeros pasos en una de las disciplinas más especializadas y exigentes de la oftalmología han podido conocer y poner en práctica las principales técnicas de la mano de reconocidos expertos nacionales e internacionales. Estas jornadas permitieron realizar la disección anatómica y cirugía en cadáver centradas en técnicas de vía lagrimal, malposiciones palpebrales, cirugía estética y órbita -en el laboratorio de Anatomía de la Facultad de Medicina de la Universidad de Oviedo- y también la realización de cirugías en directo desde los quirófanos del Instituto.
Un evento pionero.
El enfoque eminentemente práctico y la combinación de aprendizaje e intercambio de experiencias en un grupo muy reducido de asistentes, despertó gran interés entre médicos residentes y jóvenes oftalmólogos que se desplazaron a Oviedo desde países como Polonia o Francia para participar en una jornada ex-
las preferencias e intereses de los inscritos.
“Nuestro objetivo es que el conocimiento compartido sea no solo útil, sino también cercano, enriquecedor y aplicable en la práctica clínica y quirúrgica diaria”, señalaron desde la organización de las jornadas que han dirigido los especialistas del IOFV, Javier y Carlos Fernández-Vega (miembros de la cuarta y quinta generación de la reconocida saga oftalmológica), así como por la Dra. Paloma Rozas y el especialista fran-
FORMACIÓN DE MÉDICOS RESIDENTES Y OTRAS ESTANCIAS FORMATIVAS
Coordinador: Dr. José F. Alfonso.
El IOFV realiza formación de médicos residentes de oftalmología y recibe periódicamente a oftalmólogos en formación para realizar estancias cortas. La acción formativa es de especial importancia en subespecialidades, donde la oferta de formación en los sistemas públicos de salud es muy limitada. Aunque esta oferta formativa tiene especial dedicación a los MIR de los hospitales de Asturias, también está abierta a nivel nacional e internacional.
Curso 2024-2025:
2025:
Dña. María Rodríguez Sánchez. Complejo Asistencial Universitario de León. Rotación Unidad de Cirugía de Córnea y Cristalino.
D. Joao Alves-Ambrosio.
ULS Entre o Douro e Vouga, Portugal. Rotación Unidad de Cirugía de Córnea y Cristalino
Dña. Carmen Ila Ráez.
Hospital Universitario Miguel Servet de Zaragoza. Rotación Unidad de Cirugía de Córnea y Cristalino.
D. Francisco Pagella. Instituto Santa Lucía, Paraná, Argentina. Rotación Unidad de Cirugía Plástica Ocular.
Dña. Angélica Pérez Artime. Hospital Universitario Juan Ramón Jiménez. Rotación Unidad de Cirugía de Córnea y Cristalino.
Dña. Keidy Pamela. Instituto Peruano de Oftalmología. Rotación Unidad de Glaucoma.
D. Pablo Adamek. Instituto Zaldívar. Rotación Unidad de Cirugía de Córnea y Cristalino.
Dña. María Fraga de la Viesca. Clínica Universidad de Navarra. Rotación Unidad de Cirugía de Córnea y Cristalino.
Dña. Marta Delgado Vispo. Areia Sanitária da Coruña E CEE. Rotación Unidad de Cirugía de Córnea y Cristalino.
D. Sergio Blánco Nodal. Hospital Gregorio Marañón. Rotación Unidad de Cirugía de Córnea y Cristalino.
Dña. Laura Baquero Contreras. Universidad Autónoma de Bucaramanga, Colomba. Rotación Unidad de Glaucoma.
Curso 2025-2026: 2025:
D. Gonzalo Roig Ferreruela. Fundación de Oftalmología Médica de la Comunidad Valenciana. Rotación Unidad de Cirugía de Córnea y Cristalino.
Dña. Claudia Rodríguez Blanco. Complejo Asistencial Universitario de Salamanca. Rotación Unidad de Cirugía de Córnea y Cristalino.
Dña. Ana Margarida Pereira Ferreira. ULS Sao Joao, Portugal. Rotación Unidad de Cirugía de Córnea y Cristalino.
Dña. Nuria Velasco de Cos.
Hospital Universitario Central de Asturias (HUCA). Rotación Unidad de Cirugía de Córnea y Cristalino.
D. Tomás Villacampa Menéndez. Hospital Ramón y Cajal. Rotación Unidad de Cirugía de Córnea y Cristalino.
D. Pedro Manuel Moreira Martins. Unidades Local de Saúde de Gaia e Espinho, Portugal.
Rotación Unidades de Cirugía de Córnea y Cristalino y Retina y Vítreo.
Dña. Nuria Velasco de Cos.
Hospital Universitario Central de Asturias. Rotación Unidad de Cirugía de Córnea y Cristalino.
D. Javier Sánchez Rodríguez.
Hospital Universitario Central de Asturias. Rotación Unidad de Cirugía de Córnea y Cristalino.
La Fundación de Investigación Oftalmológica colabora con la docencia de Médicos Internos Residen- experimentales para sus prácticas quirúrgicas.


PROYECTOS DE INVESTIGACIÓN FINANCIADOS
PROYECTOS CON FINANCIACIÓN COMPETITIVA
PROYECTOS FINANCIADOS A LA FUNDACIÓN DE INVESTIGACIÓN OFTALMOLÓGICA
TÍTULO DEL PROYECTO: RICORS TERAV -Red de Terapias Avanzadas- Redes de Investigación Cooperativa Orientadas a Resultados en Salud (RICORS).
Innovación. Unión Europea (Next Generation). Plan de Recuperación y Resiliencia.
DURACIÓN: 01/01/2022 - 31/12/2025.
Participan: miembros de la Red de Terapias Avanzadas.
TÍTULO DEL PROYECTO: Desarrollo y Validación de métodos cruelty-free basados en epitelios humanos-
nerationEU/ PRTR.
REFERENCIA: PLEC2022-009463.
DURACIÓN: 01/11/2022 - 31/10/2025.
Participan: Universidad de Oviedo, Centro de Investigación Biomédica en Red Enfermedades Raras (ISCIII), Fundación de Investigación Oftalmológica e Instituto Oftalmológico Fernández-Vega.
TÍTULO DEL PROYECTO: Una ventana a la neuroprotección: Fotobiomodulación a través de la retina (FOTORENE).
nerationEU/ PRTR.
REFERENCIA: PLEC2022-009464.
DURACIÓN: 01/10/2022 - 30/09/2025.
Participan: Universidad de Nebrija, Universidad de Oviedo, Fundación de Investigación Oftalmológica e Instituto Oftalmológico Fernández-Vega.
TÍTULO DEL PROYECTO: Desarrollo de modelos de cultivo celular in vivo para el tratamiento de lesiones epiteliales.
DURACIÓN: 01/01/2024 - 31/12/2026.
TÍTULO DEL PROYECTO: Medicina de precisión y diagnóstico avanzado en la Enfermedad de Stargardt
REFERENCIA: PMPER24/00022.
Participan: Fundación Instituto de Investigación Sanitaria de Aragón y Fundación de Investigación Oftalmológica.
PROYECTOS
EN LOS QUE COLABORA LA FUNDACIÓN DE INVESTIGACIÓN OFTALMOLÓGICA, FINANCIADOS A LA FUNDACIÓN PARA LA INVESTIGACIÓN E INNOVACIÓN BIOSANITARIA EN EL PRINCIPADO DE ASTURIAS (FINBA)
NACIONALES.
TÍTULO DEL PROYECTO: Consorcio Estatal en Red para el desarrollo de Medicamentos de Terapias Avanzadas (CERTERA).
DURACIÓN: 2023 - 2025.
Participan: Instituto Sanitario del Principado de Asturias (ISPA)/Fundación para la Investigación y la Innovación del Principado de Asturias (FINBA), Centro Comunitario de Sangre y Tejidos de Asturias (CCST/ CIBERER), Hospital Universitario Central de Asturias (HUCA), Universidad de Oviedo (UO) y Fundación de Investigación Oftalmológica (FIO). MINISTERIO DE CIENCIA, INNOVACIÓN Y UNIVERSIDADES MINISTERIO DE CIENCIA, INNOVACIÓN Y UNIVERSIDADES

Diabético.
REFERENCIA: PI24/01349.
TÍTULO DEL PROYECTO: Personalización de tratamientos regenerativos para el rescate de la malla trabecular en pacientes de glaucoma.
REFERENCIA: PI24/01112.
MINISTERIO DE CIENCIA INNOVACIÓN Y UNIVERSIDADES
MINISTERIO DE CIENCIA INNOVACIÓN Y UNIVERSIDADES
TÍTULO DEL PROYECTO: Trasplante líquido de células endoteliales corneales en cámara anterior para el
DURACIÓN: 2026-2028.
MINISTERIO DE CIENCIA, INNOVACIÓN Y UNIVERSIDADES
PROYECTOS FINANCIADOS A LA UNIVERSIDAD DE OVIEDO NACIONALES.
nos y Sistemas- Redes de Investigación Cooperativa Orientadas a Resultados en Salud (RICORS).
Innovación. Unión Europea (Next Generation). Plan de Recuperación y Resiliencia.
REFERENCIA: RD21/0002/0041.
DURACIÓN: 2023 - 2025.
Participan: miembros de la Red de Inmunopatología de Órganos y Sistemas.
MINISTERIO DE CIENCIA, INNOVACIÓN Y UNIVERSIDADES
TÍTULO DEL PROYECTO: Desarrollo y Validación de métodos cruelty-free basados en epitelios humanos -
la Unión Europea NextGenerationEU/ PRTR.
REFERENCIA: PLEC2022-009463.
DURACIÓN: 01/11/2022 - 31/10/2025.
Participan: Universidad de Oviedo, Centro de Investigación Biomédica en Red Enfermedades Raras (ISCIII), Fundación de Investigación Oftalmológica e Instituto Oftalmológico Fernández-Vega.
MINISTERIO DE CIENCIA, INNOVACIÓN Y UNIVERSIDADES
TÍTULO DEL PROYECTO: Una ventana a la neuroprotección: Fotobiomodulación a través de la retina (FOTORENE).
la Unión Europea NextGenerationEU/ PRTR.
REFERENCIA: PLEC2022-009464.
DURACIÓN: 01/10/2022 - 30/09/2025.
Participan: Universidad de Nebrija, Universidad de Oviedo, Fundación de Investigación Oftalmológica e Instituto Oftalmológico Fernández-Vega.
MINISTERIO DE CIENCIA, INNOVACIÓN Y UNIVERSIDADES
REGIONALES.
TÍTULO DEL PROYECTO: Metodologías integradoras para el estudio in vitro e in vivo de suplementos nutricionales en enfermedades oculares asociadas a la edad.
DURACIÓN: 01/11/23 - 01/08/2026.
Participan: CSIC, FIO y Universidad de Oviedo.
REGIONALES.triAgeing).
Principado de Asturias.
REFERENCIA: IDE/2024/000685.
DURACIÓN: 20/09/2024 - 31/12/2026.
Participan: FIO, CSIC, Universidad de Oviedo.
zadas (GOVITA).
DURACIÓN: 25/09/2024 - 31/12/26.


PROYECTOS
DIRIGIDOS POR LA UNIVERSIDAD DE OVIEDO (CENTRO VINCULACIÓN DE IP) FINANCIADOS A LA FUNDACIÓN PARA LA INVESTIGACIÓN E INNOVACIÓN BIOSANITARIA
EN EL PRINCIPADO DE ASTURIAS (FINBA)
órganos y sistemas.
Unión Europea.
MINISTERIO DE CIENCIA INNOVACIÓN Y UNIVERSIDADES
PROYECTOS FINANCIADOS AL INSTITUTO OFTALMOLÓGICO FERNÁNDEZ-VEGA NACIONALES.
TÍTULO DEL PROYECTO: Desarrollo y Validación de métodos cruelty-free basados en epitelios humanosla Unión Europea NextGenerationEU/ PRTR.
REFERENCIA: PLEC2022-009463.
DURACIÓN: 01/11/2022 - 31/10/2025.
Participan: Universidad de Oviedo, Centro de Investigación biomédica en red enfermedades raras (ISCIII), Fundación de Investigación Oftalmológica e Instituto Oftalmológico Fernández-Vega.
TÍTULO DEL PROYECTO: Una ventana a la neuroprotección: Fotobiomodulación a través de la retina (FOTORENE).
nerationEU/ PRTR.
REFERENCIA: PLEC2022-009464.
DURACIÓN: 01/10/2022 - 30/09/2025.
Participan: Universidad de Nebrija, Universidad de Oviedo, Fundación de Investigación Oftalmológica e Instituto Oftalmológico Fernández-Vega.

REGIONALES.
TÍTULO DEL PROYECTO: RetiCoQ: Coenzima Q10 para el tratamiento neuroprotector de oclusiones vasculares de la retina.
Unión Europea a través del Fondo Europeo de Desarrollo Regional (FEDER).
REFERENCIA: IDE/2022/000541.
DURACIÓN: 11/2022 - 30/06/2025.

TÍTULO DEL PROYECTO: Aplicación de nanovesículas como método diagnóstico y terapeútico de pato-
Unión Europea a través del Fondo Europeo de Desarrollo Regional (FEDER).
REFERENCIA: IDE/2022/000641.
DURACIÓN: 10/2022 - 30/09/2025.









DIVULGACIÓN DE LOS RESULTADOS DE INVESTIGACIÓN Y DOCENCIA
III SEMANA DE LA FIO
Del 10 al 14 de marzo de 2025.
Entre el 10 y el 14 de marzo se celebró la III Semaen la que la Fundación de Investigación Oftalmológica volvió a abrir sus puertas para dar a conocer su actividad desde un punto de vista divulgativo y accesible para el público general y al
Entre otras actividades, se contó con la presencia compartió curiosidades sobre el impacto de la luz en la salud ocular.
La jornada divulgativa del martes 11, fue protagonizada, entre otros, por la Dra. Belén Alfonso, del IOFV, y los escolares ganadores del Concurso Académico FIO 2025!
CELEBRACIÓN DEL X ANIVERSARIO
DEL INSTITUTO UNIVERSITARIO FERNÁNDEZ-VEGA
Dentro de las actividades de la III semana de la FIO, el miércoles 12 de marzo de 2025, se celebró el décimo aniversario del Instituto Universitario Fernández-Vega con la presencia del Exmo. Rector de la Universidad de Oviedo, Ignacio Villaverde, y el presidente del IUFV, Prof. Luis Fernández-Vega. La jornada se completó con una mesa redonda en la que esta década.
A lo largo de la semana se organizaron también otras actividades como un encuentro dirigido a investigadores en el que se presentaron los proyectos de investigación en marcha.

UNIVERSIDAD
DE
OVIEDO
FERNÁNDEZ-VEGA
Y EL INSTITUTO UNIVERSITARIO
FIRMAN UN ACUERDO EN INVESTIGACIÓN Y DOCENCIA EL 27 DE OCTUBRE DE 2025do y el Instituto Universitario Fernández-Vega han -
cio internacional de investigación y docencia médica que se ubicará en las instalaciones del centro oftalmológico en la capital del Principado.
La iniciativa se inscribe en el marco del recién creado ‘Centro de Investigación Eva y José Antonio Fernández Carbajal’, empresarios mexicanos que han prestado el soporte necesario para ello a través de un Fondo de Innovación e Investigación, ha informado el Instituto Fernández-Vega en un comunicado.
Este centro se establecerá en Oviedo como parte de las instalaciones del Instituto Universitario Fernández-Vega e impulsará la investigación y formación médica internacional bajo el lema: “Donde la investigación se convierte en salud”.
La colaboración alcanzada permitirá también la docencia internacional y el intercambio de estudiantes
en oftalmología, el desarrollo de terapias avanzadas y el impulso al emprendimiento en esta área, al tiempo que “fortalecerá a Oviedo, y a Asturias, como referencia internacional en formación e investigación oftalmológica”, según el Instituto Fernández-Vega.
Los proyectos que se desarrollarán en el nuevo centro se desplegarán alrededor de tres ejes de trabajo principales:
· El Proyecto Rotantes, que fomentará el intercambio y la formación de estudiantes, médicos y profesionales de la salud entre México y España, con programas de becas impulsados por ambas instituciones y la Universidad de Oviedo.
· El Proyecto Investigación, que impulsará proyecUniversitario Fernández-Vega, siendo su eje central la colaboración con el profesor del Instituto Karolinska Per-Olof Berggre.
· El Proyecto Lanzadera, orientado a impulsar el emprendimiento en Asturias y asentar y consolidar
Como parte de la presentación del centro y de este memorando, se ha llevado a cabo un encuentro cien-ces más recientes en oftalmología e investigación médica.

TESIS DOCTORALES
Programa de Doctorado en Ciencias de la Salud
Curso 2024-2025: 2025:
(10 DE DICIEMBRE)
Título: sometidos a queratoplastia endotelial.
Autor: Vito Romano.
Jesús Merayo Lloves (Universidad detario de Sangre y Tejidos de Asturias).
Luis Fernández-Vega Sanz (Instituto Universitario Fernández-Vega), Presidente; Maria Begoña Baamonde Arbaiza (Universidad de Oviedo), Secretaria; Tiago Monteiro (Universidade do Minho), Vocal; Natalia Vázquez Moreno (Instituto Universitario Fernández-Vega), Vocal; Iván Fernández Vega (Universidad de Oviedo), Vocal.
(5 DE DICIEMBRE)
Título: Tratamiento de queratocono central mediante el implante de segmentos de anillo intracorneales de 300º de longitud de arco.
Autora: Arancha Poo López.
Dr José Fernando Alfonso, Dr Luis Fernández-Vega Cueto-Felgueroso.
Eugenio Ignacio Alcalde (Universidad de Oviedo), Begoña Baamonde Arbaiza (Universidad de Oviedo), David Galarreta Mira (Universidad de Valladolid), Vocal; Dra Belén Alfonso Bartolozzi (Instituto Universitario Fernández-Vega), Vocal;ción Oftalmológica).
(27 DE NOVIEMBRE)
Título: Estudio de la inervación corneal mediante microscopía confocal in vivo: aplicaciones en el
diagnóstico de patologías y en la monitorización de respuesta al tratamiento.
Autor: Alberto José Barros Suárez.
Jesús Merayo Lloves (Universidad de Oviedo), Ignacio Alcalde Domínguez (Universidad de Oviedo).
: María Begoña Baamonde Arbaiza (Universidad de Oviedo), Presidenta; Olivia García Suárez (Universidad de Oviedo), Secretaria; Suhui Ye Huang (Universidad de Oviedo), Vocal; Belén Alfonso Bartolozzi (Instituto Universitario Fernández-Vega), Vocal; Manuel Caro Magdaleno, Vocal (Universida de Sevilla).
(27 DE NOVIEMBRE)
Título: Estesiometría corneal. Validación de la
Autor: Javier Lozano Sanroma.
Jesús Merayo Lloves (Universidad de Oviedo) y Luis Fernández-Vega Cueto-Felgueroso (Insituto Oftalmológico Fernández-Vega, Universidad de Oviedo).
María Begoña Baamonde Arbaiza (Universidad de Oviedo), Presidenta; Ignacio Alcalde Domínguez (Universidad de Oviedo), Secretario; María José Bautista (Universidad de Sevilla), Vocal; María del Carmen Gómez Martín (Brill Engines), Vocal; Manuel Caro Magdaleno, Vocal (Universidad de Sevilla).
(21 DE NOVIEMBRE)
Título: Efecto del diámetro de las lentes de contacto esclerales sobre las estructuras del seg-
Autor: Juan Francisco Queiruga Piñeiro.
Jesús Merayo Lloves (Universidad de Oviedo) e Ignacio Rodríguez Uña (Instituto Universitario Fernández-Vega).
Justo Arines Piferrer (Universidad de Santiago de Compostela), Presidente; Maria Begoña Baamonde Arbaiza (Universidad de Oviedo), Secretaria; Tiago Monteiro (Universidade do Minho), Vocal; José Fernando Alfonso Sánchez (Universidad de Oviedo), Vocal; Belén Alfonso Bartolozzi (Instituto Universitario Fernández-Vega), Vocal.
(28 DE FEBRERO)
Título: Estudio de la dishomeostasis de metales en neurodegeneración ocular con técnicas bioanalíticas avanzadas.
Autora: Ana Álvarez Barrios.
TRABAJOS FIN DE GRADO
BIOLOGÍA
Curso 2024-2025:
Alumno: Noelia Busto Vega.
Luis M Quirós / Noelia Blanco Agudín.
Efecto de la adherencia bacteriana a células de colon humanas sobre la transripción de los genes implicados en la polimerización y la hidrólisis de las cadenas de condroitín sulfato.
Héctor González Iglesias (CSIC-IPLA), Rosario Pereiro (UNIVERSIDAD DE OVIEDO).
Presidente: María Montes Bayón (Universidad de Oviedo).
Secretario: Ana Soldado Cabezuelo (Universidad de Oviedo).
Vocal: Marcos Bouza Areces, (CSIC).
Vocal: Anxo Fernández Ferreiro (SERGAS).
Vocal: David Clases (Universidad de Graz).
fragmentación del heparán sulfato en células de colon humanas inducidas por adherencia bacteriana.
Alumno: Marina Suárez Priede.
Luis M Quirós / Noelia Blanco Agudín.mentación de las cadenas de ácido hialurónico en células de epitelio de colon inducidas por adherencia bacteriana.
Alumna: María Astorgano Aramendi.
Luis M Quirós / Suhui Ye Huang.
Alteraciones en la transcripción de los genes responsables de la polimerización y
TRABAJOS DE FIN DE MÁSTER
de máster:
Curso 2024-2025:
Alumna: Rebeca Andreea State State.
Alumnas: Sofía Martínez Rodríguez e Irene Villaverde Álvarez.
Jesús Merayo Lloves y Rosa Alvarado Villacorta.
Impacto de la neuropatía diabética en la función y la morfología de los termorreceptores de frío de la córnea.
Máster Universitario en Investigación en Neurociencias, Universidad de Oviedo.
Ignacio Alcalde, Iván Fernández Vega.
Premio INEUROPA-DISMED en el I Concurso de vídeos cortos “Mi TFM en 60 segundos”.
Alumna: Lucía Peña Machín.
Título: Optimización del análisis itegrado de mesuero de ratón APP/PS1 mediante LC-HRMS.
PUBLICACIONES CIENTÍFICAS
In vivo confocal microscopy provides evi(2025) 23(1):550. doi:
rimental.
(2025) 104(19):e42383. doi: Internal.
Máster Universitario en Ciencias Analíticas y Bioanalísticas. Universidad de Oviedo.
Héctor González Iglesias y Marcos Bouza Areces.
Protamine nanocapsules as gene delivery (2025). doi: (ISSN: 2190-393X). IF: 5.5. D1, (34/352), Pharmaco-
Phosphoglycerate mutase and methionine synthase act as adhesins of Candida albicans to
(2025) 254:110322. doi: 10.1016/j.exer.2025.110322 (ISSN 0014-4835). IF:-pendent machinery responsible for multivesicular
(2025) 252:110260. doi: 10.1016/j.exer.2025.110260. (ISSN 0014-4835). IF: into pathology, diagnostic applications and thera(2025) 13(1):233. doi:macy.
In vitro model of Reconstructed Human Corneal Epithelium for the evaluation of ocular (2025) 114(2):1108-1116. doi: 10.1016/j.xphs.2024.11.022. (ISSN: 0022-3549). IF: -
Dysregulated lipid metabolism in a retinal pigment epithelial cell model and serum of pa-
2025 Apr 12;23(1):96. doi: 10.1186/s12915-025-02198-8.
Marzo 2025, Vol. 89, 30-35.
E, et al.
doi: 10.1021/acs.analchem.5c03630.
2025. doi:10.1016/j.preteyeres. 2025.101404. A-
bined lipidomics and metabolomics from minimal2025; 219. https://
Amembrana para facilitar la detección de eventos
Comparative study of the oligosaccharide 2025;463(Pt 1):141123. doi:10.1016/j.foodchem. 2024.141123.
Dietary zinc modulates metallothionein
En revisión.
Protamine nanocapsules as gene delivery carriers for the treatment of intraocular tumors (2025). Apr 11. doi: -
2025 Mar 11;14(3):289. doi: 10.3390/antibiotics14030289. Q1.
2025 Sep;14(9):2253-
553. doi: 10.1016/j.ajo.2025.05.040. Epub 2025 Jun
2025 Nov 21:S00029394(25)00622-1. doi: 10.1016/j.ajo.2025.11.023.
Multivariate Determinants of Emotional ICO.0000000000003836. Online ahead of print.
2025 Apr;41(4):e333-e341.
2025 Aug 30;15
PMID: 40941694.
2025 Apr 1;51(4):195-
concave iris and ocular hypertension managed
2025 May;35(3):NP25-NP29. doi: 10.1177/ 11206721241296906. Epub 2024 Nov 18.PMID: 39558622.
2025 May; 35(3):NP182025 Feb 6.PMID: 39911011.
Diagnostic analysis of angle-closure using
2025 Oct 11;45(1):410. doi:
CAPÍTULOS DE LIBROS
telio corneal para investigación preclínica y clíni-
2025 Feb 8;14(4):1082. doi: 10.3390/jcm14041082.
COMUNICACIONES EN CONGRESOS
Nacionales:
Ma-
Enero 2025. Enero 2025.
Santiago de ComposMarzo 2025.
Marzo 2025. Marzo 2025.
Marzo 2025.
Abril 2025. Mayo 2025.
Junio 2025.
Junio 2025. Junio 2025.
Junio 2025.
Junio 2025
Septiembre 2025.
Internacionales:
Enero 2025.
Febrero 2025. MaFebrero 2025.Marzo 2025.
Abril 2025. th Mayo 2025.Mayo 2025. Mayo 2025. Mayo 2025. Septiembre 2025. Julio 2025. Septiembre 2025. 2025.
PREMIOS
FACOELCHE
Premio Facoelche 2025: Prof. Luis Fernández-Vega Sanz.
SECOIR
Premio Menezo Quintana al Prof. Luis Fernández-Vega Sanz.
Premios a los videos presentados por los Dres. Belén Alfonso y Luis Fernández-Vega Cueto-Felgueroso.
Premios a las comunicaciones de los Dres. Carlos Lisa y Andrés Fernández-Vega Cueto-Felgueroso.
RETINORTE
Dr. Nicolás Sánchez Maluf, tercer premio en el concurso de casos clínicos.
Dra. Belén Alfonso Bartolozzi. Premio Extraordinario por su tesis doctoral.
Prevención y corrección de los defectos de refracción en el trasplante de córnea laminar
Prof. Luis Fernández-Vega Sanz y Dra. María Begoña Baamonde Arbaiza.
















































































































































































































































































































































































































PERTENENCIA A ESTRUCTURAS ESTABLES DE INVESTIGACIÓN





















































La Fundación de Investigación Oftalmológica es miembro asociado del Instituto de Investigación Sanitaria del Principado de Asturias y, a su vez, de la Fundación para la Investigación Biosanitaria de Asturias. Esto concreta una colaboración público privada que permite activar proyectos conjuntos y hacer crecer, así, el alcance de la investigación científica en este campo.
La FIO pertenece a varias estructuras estables de investigación, potenciando así la visibilidad y alcance de los proyectos en los que participa. Son las siguientes:
RICORS Enfermedades inflamatorias - REI.

Redes de Investigación Cooperativa Orientadas a Resultados en Salud (RICORS). Entidad Financiadora: INSTITUTO DE SALUD CARLOS III, Gobierno de España, Ministerio de Ciencia e Innovación. Unión Europea (Next Generation). Plan de Recuperación y Resiliencia. Ref.: RD21/0002/0041. Periodo: 2022-2024.
RICORS Terapias Avanzadas - TERAV.
Red de Terapias Avanzadas - Redes de Investigación Cooperativa Orientadas a Resultados en Salud (RICORS). INSTITUTO DE SALUD CARLOS III, Gobierno de España, Ministerio de Ciencia e Innovación. Unión Europea (Next Generation). Plan de Recuperación y Resiliencia. Ref.: RD21/0017/0033. Periodo: 2022-2025.
UNIDAD DE BIOBANCO Y BIOMODELOS DEL PRINCIPADO DE ASTURIAS – UBBPA.
Plataformas ISCIII de apoyo a la I+D+I en Biomedicina y Ciencias de la Salud. Entidad Financiadora: INSTITUTO DE SALUD CARLOS III. Ref.: PT23/00077. Periodo: 2023-2026.
ISPA - FINBA.
Instituto de Investigación Sanitaria del Principado de Asturias. Fundación para la Investigación Biosanitaria de Asturias Grupo consolidado “Oftalmología, Terapias Avanzadas y Glicómica (G020C)”. Área: Neurociencias y Órganos de los sentidos.
REFERENCE SITE ASTURIAS.
Comisión Europea. European Innovation Partnership on Active and Healthy Ageing (EIP on AHA).
GRUPOS DE INVESTIGACIÓN DE ORGANISMOS PÚBLICOS DE I+D+I DEL PRINCIPADO DE ASTURIAS.
Agencia de Ciencia, Competitividad Empresarial e Innovación Asturiana -SEKUENS-. Grupos de investigación de organismos públicos de I+D+I del Principado de Asturias “Investigación en Oftalmología, Ciencias de la Visión y Terapias Avanzadas. GOVITA”
CSIC.
Desde el año 2022, la FIO trabaja conjuntamente con el Consejo Superior de Investigaciones Científicas (CSIC) a través del Plan General de Actuación centrado en alimentación y salud visual.
Instituto Universitario Fernández-Vega
Fundación de Investigación Oftalmológica-Universidad de Oviedo Avda. Dres. Fernández-Vega, 34 33012 · Oviedo · Asturias · España Tfno.: 985 240 141 investigacion@fernandez-vega.com
www.fernandez-vega.com
Con la colaboración de: Instituto Oftalmológico Fernández-Vega