






![]()










To the Honorable Mayor, council members and citizens of the City of Fayetteville Georgia:
Transmitted herein are the City of Fayetteville Annual Operating and Capital Improvement Program for Fiscal Year 2025. This budget is a statement of policy, and a planning document that defines the level of services and activities of city government for the next fiscal year and beyond. The staff continues to identify and allocate resources in a manner that most effectively, efficiently and economically meets the service and needs of the citizens of the City of Fayetteville. It is the purpose of this document to present this information about the City of Fayetteville and its future financial plans in a variety of ways, using graphs, charts and tables so that all interest parties can fully understand the financial condition of the City.
This budget has been prepared so that it will coincide directly with the Annual Audit Report which is part of developing the Annual Comprehensive Financial Report (ACFR) in accordance with the Governmental Finance Officers Association (GFOA) Guidelines. The City of Fayetteville has received the prestigious Certificate of Achievement in Financial Reporting for twenty-five (25) consecutive years. Also, the City of Fayetteville has received the Distinguished Budget presentation award for seventeen (17 consecutive years.
The City staff has developed a Five-Year Plan for long-term financial forecasting and planning, incorporating input from each department. This conservative plan is updated annually to reflect changing needs and ensures that we maintain high service levels for our community. Ongoing evaluations of service and staffing levels will be essential to ensure that we have the necessary resources to achieve our objectives
The City of Fayetteville prepares an annual budget for (17) funds including the General Fund, Water and Sewer Fund, Solid Waste Fund, Capital Projects Fund, Impact Fee Fund, Building Fund, Special Purpose Local Option Sales Tax Fund, Cemetery Trust Fund, Veterans Memorial Patriot Park Fund, Confiscated Asset Fund, TAD fund, Hotel/Motel Tax Fund, Vehicle Rental Excise Tax Fund, and two (2) component units, Downtown Development Authority and Mainstreet Tourism Fund. The City also maintains an Internal Service Fund for health premiums and benefits. Notably, we completed the ARPA Fund in FY2023 and introduced SPLOST 2023 fund, approved June 2023.
In governmental funds, we are witnessing steady growth in revenues. The General Fund has experienced significant increases in permitting, driven by the development of the QTS data center on the west side of Fayetteville. As this project and surrounding developments progress, we anticipate sustained revenue growth for several years. However, this growth also brings future costs related to maintenance, operations and services in these expanding areas. Upcoming projects, such as the development of station 93 and additional public safety buildings, will align with our strategic priorities.
For FY205, we are maintaining our millage rate at 5.646 mills, which is expected to generate an additional $1 million in property taxes compared to FY2024. This revenue will support our strategic plan goals and city projects that foster a balanced community for our residents.

Our proprietary funds have seen modest revenue growth alongside a slight decrease in expenses over the past two years, without increasing water and sewer rates beyond previously set amounts. This decline in expenditures can be attributed to the strategic replacement of outdated equipment at our water and wastewater plants and the outsourcing of operations. We recentlycompletedasignificantwastewatersystem upgrade,whichisexpectedtofurtherreduceoperatingandmaintenance costs dueto improved technology. Looking ahead to FY2025,newprojects includethesewerexpansion to thesoccer center complex near Trilith and ongoing drainage improvement projects.
I extend my heartfelt appreciation to the Mayor and City Council for their visionary leadership and to our department directors and staff for their commitment to managing our resources efficiently as we strive to meet our community's goals.
CITY OF FAYETTEVILLE
COUNTY OF FAYETTE STATE OF GEORGIA

Proposed Ordinance No. 0-14-24
Subject Matter: 2025 Fiscal Year Budget
Date First Presented at Council Public Meeting: 6-27-2024
Date of Second Reading and Adoption: 7-18-2024
Date of Public Notice Published in Fayette News: 6-19-24, 7-10-24.
ORDINANCE NUMBER #0-14-24
PREAMBLE/FINDINGS OF FACTS
An Ordinance to provide for Adoption of a Budget Containing Estimates of Revenue and ExpenditurefortheCityofFayetteville,GeorgiafortheFiscal Year BeginningAugust 1,2024,AndEnding July 31, 2025
Be it ordained by the Mayor and Council of the City of Fayetteville, Georgia:
Section 1. That for The Revenues and Expenditures of the Government and its Activities for The Fiscal Year, Beginning August 1, 2024, and Ending July 31, 2025, the Amounts in the following Sections are hereby adopted.
Section 2. That for the said Fiscal Year the General Fund, the Water and Sewer Fund, the Solid Waste and Recycling Fund, the Capital Projects Fund, the Impact Fee Fund, the Cemetery Trust Fund, the Confiscated Assets Fund, the Hotel/Motel Tax Fund, the Vehicle Rental Excise Tax Fund, the Downtown Development Authority, the Main Street Tourism Fund, the Veterans Memorial Fund, and the TAD Fund, are hereby adopted as follows:
Section 3: This Ordinance shall become effective upon its passage and adoption.
All Ordinances, or parts of Ordinances, inconsistent with this Ordinance are hereby repealed.
FUND
The following provisions and stipulations are hereby adopted for FY 2024-2025:
The primary objective of the fiscal policy of the City Council of Fayetteville is to present and sustain a fiscal plan to efficiently and economically provide necessary governmental services to the citizens of Fayetteville.
Policy and Procedures
An Operating Budget will be prepared in accordance with statutory requirements and with the following provisions as follows:
1. Personnel Services (Position Request)
It is the intent of the Council to staff each Department with the minimum personnel required to accomplish itsmission,e.g.,toservethecitizensof Fayetteville. The City Manager mayapprove salary increases, grade changes, reclassifications and/or the creation of new positions, provided sufficient funds exist in the respective Department’s Budget to fund such action.
2.Operating Expenses (Budget Preparation Worksheet)
Total operating expenses for current programs and levels of service shall be held at the lowest possible cost. Line items must be thoroughly justified in writing. Additional sheets may be added for explanation as necessary.
3.Capital Outlays (Capital Outlay Request)
Include fixed assets with value in excess of $5,000 andwith a life greater than one year (at least three years) but not in excess of $50,000. All vehicles, however, fall into this category even if the cost exceeds $50,000 (i.e., road graders, fire trucks, etc.). Items in excess of $50,000 shall fall under the Capital Improvement Program.
4.Estimated Revenues (Revenue Worksheet)
Departments will assist in the preparation of revenue projections based upon the most reliable current information available. While estimates will remain on the “conservative” side, known growth factors and past experience must be considered and disclosed
Reasonable increases in user fees shall also be considered where practical in order to minimize the ad valorem tax burden. Such fees will be presented and adopted as a part of the Operating Budget.
5.Balanced Budget
To the extent reasonably and responsibly possible, the Operating Budget shall be balanced with estimated expenditures being fully funded by estimated revenues. Appropriations of “Fund Balance” shall be used to the extent that sufficient “working capital” is sustained.
A. Budget Administration:
1. No Department is authorized to make any charges against another Department’s Budget without the authorization of that Department Head and the City Manager.
2. Each Department is responsible for verifying and certifying the availability of necessary appropriations before:
a. Approving Requisitions
b. Recommending bids and awards
c. Approving vouchers for payment
d. Recommending the hiring of personnel by the appointing authority
e. Otherwise incurring expenses for the City
3. Departments will prepare a Budget Amendment Form to accompany any agenda Item needing Budget amendments or transfers.
4. For purposes of this subtitle a “budget amendment” is any action that increases total authorized expenditures (appropriations) for any “fund”. A “transfer” is the movement of appropriations from one department, division or function to another without increasing the total appropriations.
5. All transfers between funds or between Departments shall be approved by the Council except as herein provided. The legal level of control is at the department level as specified by the City Code.
6. The City Manager is herein authorized to make budget transfers in any amount within a particular department. The Department Heads have the authority to make transfers between line items within a Department not in excess of $1000.
7. No expenditure or encumbrance of City funds will be authorized in the absence of sufficient appropriations at the legal level of control (e.g. departmental level).
B. All ordinances, or parts of ordinances, in conflict with this Budget Ordinance are hereby Repealed. The Budget Ordinance of Fiscal Year 2023-2024 is hereby repealed, effective at 11:59 p.m. on August 1, 2024
C. This Budget Ordinance shall become effective at 12:00 a.m. on August 1, 2024 and together with any amendments hereto, shall remain effective until 11:59 p.m. on July 31, 2025, until repealed.
D. The City Council will recognize the following holidays during Fiscal Year 2025:
a. Labor Day
b. Thanksgiving Day
c. Friday after Thanksgiving
d. Christmas Day
e. Thursday after Christmas
f. Designated Floating Holiday
g. New Year’s Day
h. Martin Luther King Day
i. Memorial Day
j. Juneteenth
k. Independence Day
September 2, 2024
November 28, 2024
November 29, 2024
December 25, 20224
December 26, 2024
December 27, 2024
January 1, 2025
January 20, 2025
May 26, 2025
June 19, 2025
July 4, 2025







Edward Johnson
Mayor 770-856-3271
EJohnson@fayetteville-ga.gov

Joe Clark Council Member 678-591-8983

JClark@fayetteville-ga.gov

Rich Hoffman
Mayor Pro-Tem 770-856-3271
RHoffman@fayetteville-ga.gov




Scott Stacy Council Member 770-617-8621
SStacy@fayetteville-ga.gov

Darryl Langford Council Member 404-497-8406
DLangford@fayetteville-ga.gov

Council Meetings Each 1st and 3rd Thursday of the month at 6pm est at City Hall



Niyah Glover Council Member 770-873-0236
NGlover@fayetteville-ga.gov

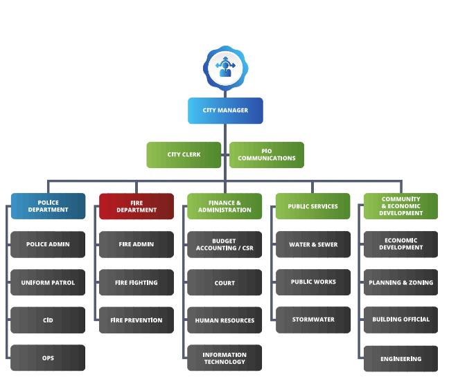
The City of Fayetteville functions with a Council-Manager form of government. The council is composed of five (5) members and a mayor elected at large. The city council appoints a City Manager, City Attorney, Municipal Court Judge, and various boards, commissions and authorities. The City Manager and department directors have the responsibility of administering programs and services in accordance with policies and the annual budget adopted by the city council.






City Manager
Ray Gibson
RGibson@fayetteville-ga.gov
770-719-4147
Director of Finance & Administration
Mike Bush
MBush@fayetteville-ga.gov
770-719-4169
Police Chief
Scott Gray
SGray@fayetteville-ga.gov
770-461-4441


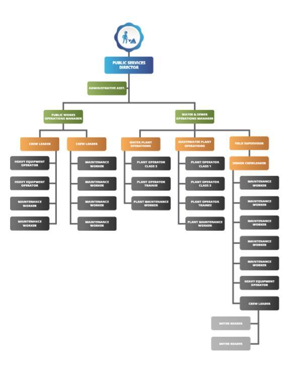
Director of Public Services
Chris Hindman
CHindman@fayetteville-ga.gov
770-460-4644


City Clerk
Chelsea Siemen
CSiemen@fayetteville-ga.gov
770-719-4290
Director of Community Development
David Rast
DRast@fayetteville-ga.gov
770-719-4156


Assistant City Manger
Alan Jones
AJones@fayetteville-ga.gov
770-719-4159
Asst. Director of Finance & Administration
Carleetha Character CTalmadge@fayetteville-ga.gov
770-719-4161
Fire Chief
Lind Black
LBlack@fayetteville-ga.gov
770-461-4548
Director of Human Resources
Nella Cooper NCooper@fayetteville-ga.gov
770-719-4183





Director of Information Technology
Kelvin Joiner KJoiner@fayetteville-ga.gov
770-719-4043


Director of Economic Development
Lori Funderwhite
LFunderwhite@fayetteville-ga.gov
770-719-4175








Theorganizationalstructuredesignedto achievemaximumresults,clustersdepartmentsintoCommunityDevelopment, FinanceandAdministrationandPublicServicesgroups. Thisencourages crosscollaborationandconsistencyproviding for better services in a more efficient manner.

Fayetteville shall be a City of innovation and opportunity that fosters a vibrant and welcoming community for all.
To provide efficient and effective municipal services to the community through a culture of transparent leadership, excellence, and teamwork
The City employees, the City Council, and all of our City-related boards will always function in a way that reflects well on the City and is in alignment with our vision and mission. The Core Values we will use to make decisions and guide our behavior are to:
Be Responsive. Act as One Team. Act with Integrity. Be Fully Accountable





Fayetteville Georgia was established on March 28th, 1823 when the first grand jury chose land lot 123 of the 5th districttobecomethedesignatedpropertyofthecountyseat of Fayette County, which was created in 1821. Later that year, the state legislature enacted a law that incorporated Fayetteville as a town. The town was named after French General Marquis de Lafayette, who aided the American Colonists during the Revolutionary War.




The City of Fayetteville is named after French General Marquis de Lafayette who aided the American Colonists during the Revolutionary War. Fayetteville was established March 28th, 1823 When Fayette County became the county seat.
Construction soon began for Fayetteville. The first jail was constructed in 1824, and soon after, the first courthouse in 1825. The courthouse is still utilized today, and remains the heart of Fayetteville. The town quickly grew, attracting several business, residences and churches and the city cemetery. In 1888 the railroad came into operation in Fayetteville, which ran from Atlanta to Fort Valley Georgia. The Train depot was constructed in 1902, and was occupied by several different business up until the railroad closed in 1939. The Train depot has remained a part of the community, where it was relocated to east of the square, where it was purchased by the City of Fayetteville in 1986, and sold in the early part of 2021 to be re-vitalized into an event center.


The first telephones came to Fayetteville in 1900, as well as the first gas lamps. Electricity was running in the 1920's and followed by installing the first public water system. The first paved road, Highway 54; was constructed in 1938, which ran from the courthouse to Jonesboro. Sidewalks were then laid in the 1950's, and the sewer system was installed in the early 60's. The first City hall was located at the corner of 85 and 54, then moved to Lanier Avenue, and later moved to the old schoolhouse where the City conducted business until June of 2021, where construction of the New City Hall and City Park were completed.
Downtown Fayetteville is rich in history, and the community has preserved these historical properties, and are in use today by the Government as well as local business owners, Margaret Mitchel Library:




Famous novelist writer of “Gone with the Wind”, Margaret Mitchell, built Fayette County’s first library in 1948 that currently serves as the headquarters of the Fayette County Historical Society. The property is located at 195 Lee Street South Fayetteville, GA.
The Holiday Dorsey Fife Museum, constructed in 1855 by John Holiday. The property up until 2021 served as a museum ran by the Downtown Development Authority. The Museum is currently closed, and plans of revitalization in the future. The property is located at 140 West Lanier Avenue, Fayetteville GA, 30214.







Train Depot was constructed in 1902. It served the railroad line that was built by Atlanta and the Ft. Valley Railroad Company. After many years in operation, it closed its doors in 1939 after the railroad shut down. The property was sold and housed several businesses including a local restaurant, furniture store and storage facility. In 1972 it was sold again to Petro-Flame, a natural gas provider, who operated until 1985 when it was sold to the City of Fayetteville. The property remained with the local government until 2020, and was sold to Fayette Depot, where it is now serves as a historical event center. The Property is located at 250 E Lanier Avenue, Fayetteville, GA 30214.
City Hall was built in the 1940s as a public-school building after the previous one in the same location burned in 1938. The City of Fayetteville, which previously had a City Hall building located a few blocks away near the municipal water tower, purchased the school building on South Glynn Street in the early 1990s. It was opened as the current City Hall in 1995. The City did business in the old school building until 2021, when the City constructed the new City Center Park, which is located at 210 Stonewall Avenue W, Fayetteville GA 30214.



















Our Unified Strategic Plan
Fayetteville City Council & Our Vision
Fayetteville Teamworks & Our Mission
2023 Strategic Plan Update
Collaborative Planning Efforts
Organizational Core Values

“The City of Fayetteville is on an exciting trajectory of growth and prosperity! People from all over our nation, and even internationally, are recognizing our City as a desirable location to live, work, play, raise a family, and retire. More and more, entrepreneurs are learning that Fayetteville is a great place to start a business, while many existing business leaders are looking at our community as a prime place for relocation.”
The City’s residents are also benefitting from these developments as infrastructure improvement projects are coming online, and more dining, shopping, and entertainment options are closer to home than ever before. There is more to come!
We didn’t find ourselves here without a strategy. We must continue to sharpen our vision and plan appropriately to maintain and build upon our current course.” --Ed Johnson

“The 2018 Strategic Plan was our roadmap as the City advanced on landmark initiatives such as the new City Hall, City Center Park, and the Whitewater Creek Water Pollution Control Plant upgrade. It also has helped guide less tangible, but no less important, projects such as public safety enhancement initiatives, economic development visioning, personnel development, and financial accountability.
In the pages to follow, we are excited to present the new 2023 Strategic Plan. This further builds upon the 2018 Plan to ensure we continue to work together as a community to plan for Fayetteville’s best possible future.
Thank you for being a part of the journey thus far and your continued commitment to our journey forward.” --Ray Gibson
FAYETTEVILLE SHALL BE A CITY OF INNOVATION, OPPORTUNITY, AND UNIQUENESS THAT FOSTERS A VIBRANT AND WELCOMING COMMUNITY FOR ALL.






TO PROVIDE EFFICIENT AND EFFECTIVE MUNICIPAL SERVICES TO THE COMMUNITY THROUGH A CULTURE OF TRANSPARENT LEADERSHIP, EXCELLENCE, AND TEAMWORK.
The Harwood Institute in their landmark “Community Rhythms” report identifies what they call “Five Stages of Community Life: The Waiting Place, Impasse, Catalytic, Growth, and Sustain/Renew.” Many of us at the City of Fayetteville believe our community would probably be somewhere between the Catalytic and Growth stages.
We as City leaders and community members have identified many opportunities in Fayetteville to ensure continued growth in the ways of economic development and quality of life, but some of these opportunities involve investment and calculated risk. We are seeing residents, business owners, and other community leaders embrace those opportunities, which will be the catalyst for bringing about continued growth and a more prosperous future for our community.

This icon symbolizes the theme, NO LIMITS ON IMAGINATION. Our journey isn’t a linear path. From small beginnings, our unified efforts and diverse community are propelling us to positive developments and growth in every direction.

This 2023 Strategic Plan was written to serve as a guide for the planning and development of the City of Fayetteville over a three- to five-year time period. It was written for citizens, businesses, administrative staff, community organizations, elected officials, and neighborhood groups so that there is a clear sense of direction and focus for the City for the next few years.
The City of Fayetteville is well into a phase of continued growth precipitated by the development of Trilith Studios, the construction of Fayetteville City Hall & City Center Park, and now the development of QTS, which will be one of the largest data centers in the world upon its completion. The impact of these developments and other new developments and businesses, along with the inherent charm of Fayetteville, is the impetus for the City to clearly define its near-term strategic direction.
The three- to five-year strategic focus areas for Fayetteville are largely in response to the spoken needs of our growing community. We want to ensure that City infrastructure and quality of life are protected and maintained so that further development can take place in a highquality and orderly manner.
The City has and will continue to expend extra resources, time, and focus on the following five key strategic areas:
QUALITY OF LIFE
MAINTAIN & ENHANCE INFRASTRUCTURE
EFFICIENT & EFFECTIVE WORKFORCE

Residents and business owners in 2018 and 2021 participated in two focused surveys dealing with their overall quality of life in Fayetteville. Over the last several years, the City has continued to listen and gather information through additional surveys, Homeowners Association meetings, public events, business outreach, and social media engagement. All of this input and shared vision for the City informs the development of our strategic priorities.


Continuing in the spirit of community collaboration, we are sharing the 2023-2025 Strategic Plan with stakeholders through every means possible. This includes the City’s website and social media channels, local traditional media, public events, and civic groups meetings. We will also continue to use publish and review public surveys to actively listen to the community.
The City’s core values are the foundation on which staff carry out their daily activities. They represent the shared behaviorial norms that guide the decision-making process in the accomplishment of goals and action items.
A CULTURE OF INNOVATION & CREATIVITY
EXCEPTIONAL CUSTOMER SERVICE
SERVANT LEADERSHIP
EXCELLENT & CONSISTENT PERFORMANCE
FISCAL, SOCIAL, & ENVIRONMENTAL STEWARDSHIP
DIVERSITY & INCLUSION
ETHICS, INTEGRITY & ACCOUNTABILITY
TRANSPARENCY
Motivated, cohesive team
Unified vision
Forward-looking team
Inclusive leadership
Being content with shortterm fixes as opposed to long-term solutions
Updated policies and procedures
Time to train on new and existing software to improve proficiency
Integration of new software
We must maintain a staff that is motivated and engaged so they can carry out their goals and action items.
Having a shared vision is critical for the City to move forward in the right direction. We are intentional about fostering strong bonds among all stakeholders.
Being future ready is a critical part of the City being successful in the accomplishment of all strategic goals and action items.
It is important to the culture of the City that all departments participate in the decision-making process.
Long-term plans that are implemented over a period of time need to be developed to eliminate costly Band-Aid fixes.
The lack of updated City-wide policies and procedures is negatively implacting the internal operations of the City.
The City needs a process for the training of employees on both new and existing software platforms.
The necessary stakeholders within the City need to be a part of the discussion for the integration of new software programs.
Land availability
Customer service
Stakeholder engagement
Safe environment
Educated population
Location
Revitalization along State Highway 85 Corridor
Engaged population
Public-private partnerships
Renewed interest from the private development community
We are fortunate to have open land for development and we will encourage wise use of that asset.
We will continue to enhance our customer service program with the need for an overall customer service strategy.
We will continue to enhance the process of engaging, managing, and actively communicating with stakeholders.
The City continues to be one of the safest communities in the State of Georgia, but we will continue to find ways to be even safer.
The City will best utilize the strong educational base of the community to better promote economic development initiatives.
We are ideally located in close proximity to Hartsfield Jackson Atlanta International Airport, major state highways, U. S. highways, and the Interstate Highway System.
The City will actively coordinate with stakeholders to help enhance and redevelop portions of the State Highway 85 corridor.
We will continue to develop ways to better engage our residents and businesses.
We will continue to seek opportunities for publicprivate partnerships in the accomplishment of our economic development strategy.
Private developers have begun to focus more on the City as a development option.
Public perception
Lack of housing options
Conflicting visions/ motivations
Deterioration of older neighborhoods
Neglect of older retail, office, and industrial centers
Lack of available downtown commercial space
Rising construction costs for new development
Economic environment
Perception can sometimes negatively impact the overall vision within a community.
A lack of housing options ranging in price and product type can negatively impact our economy.
There are many exciting developments throughout the City, each with its own vision and motivation, which could impact the City’s overall vision.
This can lead to socio-economic issues that negatively impact the quality of life and aesthetics of the overall community.
Redevelopment strategies and property maintenance efforts will be enhanced in these areas.
Space is becoming limited for new businesses and for existing business expansion within the downtown area.
This can negatively impact the economy and the overall City vision.
Ever-changing economic conditions can impact City operations in many ways.

We are intentional about our future-ready preparations, because we must continually provide excellent City services, handle challenges as they arise, and maintain the community’s high quality of life.

Being ready for the expected and the unexpected is critical to Fayetteville’s success, and we are committed to being “future ready.” This means ongoing investment in employee development, financial sustainability, effective technologies, enhancing public buildings, and improving infrastructure. We are intentional about our future-ready preparations, because we must continually provide excellent City services, handle challenges as they arise, and maintain the community’s high quality of life.

• Action: Create and implement departmental development plans and succession plans
• Action: Develop and implement management and leadership training programs
• Action: Maintain reliable forecasting estimates to ensure key stakeholders can make responsible and sustainable decisions
• Action: Create a committee within the City to aggressively seek out grants and alternative revenue streams to supplement local government funding
• Action: Evaluate citywide user fees twice a year to ensure the sustainability of services
• Action: Restrict the use of debt service to that level required to maintain essential service levels
• Action: Implementation of the approved cybersecurity plan
• Action: Continue to further develop and update the Citizen Engagement Portal
• Action: Continue to research and implement new technologies that further improve citizen engagement and government transparency.
• Action: Design and construct a new Fire Station 93
• Action: Design and construct/renovate a public safety facility to house Police, Fire Administration, and Municipal Court
• Action: Design and renovate the Public Services headquarters
We will invest in projects, relationships, and infrastructure that improve the quality of life for our citizens. We aim to provide different housing options for our residents, connected our community with walkable, multi-use trails, and cultivate activity centers where people come together and have amazing experiences. By carefully crafting our Comprehensive Plan, zoning codes, and architectural design standards, we will ensure that new developments will fit properly and will positively contribute to the sense of place being created.

When constructed, the High Priority Trail will be ten to twelve-foot-wide, approximately three miles in length comprised of concrete and boardwalks providing the users with a variety of experiences from urban context to the natural environment promoting health and wellness for the citizens of Fayette-ville and visitors alike.

GOAL 1.. DEVELOP A SENSE OF PLACE IN OUR DOWNTOWN AND WITHIN THE OTHER ACTIVITY CENTERS THROUGHOUT THE CITY.
• Action: Implement the goals and action items of the Comprehensive Plan, Livable Centers Initiative (LCI), and Downtown Charrette
• Action: Develop and implement a recreation/parks master plan
• Action: Develop and implement a cultural arts strategy
• Action: Stimulate a variety of development that meets the needs of the community
GOAL 2. INCREASE PEDESTRIAN CONNECTIVITY THROUGHOUT THE CITY
• Action: Update the City’s Multi-Use Trail Study and conduct specific trail studies
• Action: Design and construct multi-use trails throughout the City
GOAL 3. PROVIDE A RANGE OF HOUSING OPTIONS
• Action: Develop and implement a revitalization plan for Church Street and Sugar Hill Communities
• Action: Promote a diversity of housing options
Our economy is impacted by business activity, business growth, the type of businesses that are coming to Fayetteville, and the quality of jobs at those businesses. The economy of Fayetteville is strong and will continue to get stronger as the City’s vision is implemented. As we develop more activities for families, more retail opportunities, and more dining options, we’ll see more visitors to our City. That results in the potential for more tax revenue that supports better roads and better overall infrastructure. Our goal in this area of economic vitality is to work with citizens, stakeholders, and elected officials to create an environment that supports ongoing economic





GOAL 1. CREATE AN ENVIRONMENT THAT SUPPORTS ONGOING ECONOMIC GROWTH.
• Action: Update and implement the recommendations of the Economic Development Strategy to include business recruitment and expansion
• Action: Diversify the economic base to align with the Economic Development Strategy
GOAL 2. CREATE A BUSINESS AND DEVELOPMENT CLIMATE THAT FACILITATES DESIRABLE INVESTMENT.
• Action: Develop a downtown parking plan
• Action: Actively recruit new businesses to the community
• Action: Actively encourage desirable investment throughout the City
GOAL 3. ENHANCE THE CITY’S IMAGE THROUGH IMPROVED COMMUNICATIONS IN ALL SECTORS
• Action: Develop a business engagement strategy
• Action: Launch the City’s podcast
• Action: Develop a video strategy for the City
• Action: Conduct Brand analysis and action items


Cities are responsible for public roads, water facilities, sidewalks, and other public utilities and infrastructure. Strategically, we need to invest in infrastructure planning, update our existing infrastructure, and plan new infrastructure to support the needs of our growing City. Our roadway system and associated infrastructure, City buildings, stormwater system, and water/wastewater systems require significant investment beyond this strategic plan. Therefore, we are planning to invest in the study, design, and construction of new infrastructure while at the same time maintaining our infrastructure in a way that will best serve our community and enhance the quality of life of our residents.

GOAL 1. INVEST IN THE STUDY, DESIGN, AND CONSTRUCTION OF NEW INFRASTRUCTURE
• Action: Design, engineer, and construct the downtown street network to include the expansion of City Center Parkway
• Action: Design and construct the West Fayetteville Business Park sewer line
GOAL 2. IMPROVE AND ENHANCE EXISTING INFRASTRUCTURE
• Action: Make the necessary improvements or upgrades to the stormwater system based on the 2022 ISE Study
• Action: Make the necessary improvements to the City’s water and sewer lines as requested by Clear Water Solutions

It is important that the City of Fayetteville government be an efficient operation and inspire a talented and motivated workforce. To that end, we need to make new investments in our team and make improvements in our operations and culture. This will help us have better work outputs, reduce costs, and become an even better place to work. With a tight job market, we want to retain our employees so they are motivated to create a more efficient operation.
• Action: Revise the citywide performance management system known as “Teamworks”
• Action: Develop a succession plan for all City Departments
• Action: Develop and implement a pay-for-performance system
• Action: Further develop the City’s employee recognition program
• Action: Update the City’s Personnel Policy Manual and associated administrative policies
• Action: Develop and implement a Customer Service Plan
• Action: Ensure that pay and benefits remain competitive in the Metro Atlanta market
• Action: Digitize City records
• Action: Implement a fleet management software system












































































The accounts of the City of Fayetteville are organized on the basis of funds. A fund is a fiscal and accounting entity which is comprisedofaself-balancing set ofaccounts whichreflect all assets, liabilities,equity, revenueandexpenditures (or expenses) necessary to disclose financial position and the results of operations. Funds are established as individual entities in order to segregate financial records for the purpose of legal compliance, different natures of the activities performed,andmeasurementofdifferentobjectivesandtofacilitatemanagementcontrol.Thebudgetcoverstheactivities and expenditures for a given time period or fiscal year. The City of Fayetteville’s fiscal year runs from August 1 to July 31 of the following year. This budget covers the period of August 1, 2024 through July 31, 2025
The City develops its budget as required by the Governmental Accounting Standards Board (GASB). All budgets are prepared and adopted using the modified accrual basis whereby revenues are recognized when measurable and available and expenditures are recognized when a liability is incurred. Expenditures may not legally exceed appropriations at the departmental level for all annually budgeted funds. During the year, the City’s accounting system is maintained on the same basis as the adopted budget. Unexpended funds revert to fund balance at close of year. Unexpended capital reserve funds carry forward from year to year. At year-end, the City’s Annual Comprehensive Financial Report (ACFR) is prepared on the basis consistent with Generally Accepted Accounting Principles (GAAP). The main differences between budget and ACFR for propriety funds are:
1. Capital Outlay and Debt Service principal payments are recorded as expenditures for budgetary purposes as opposed to adjustments of balance sheet accounts in the financial statements.
2. Depreciation is not recognized for budgetary purposes and is recorded as a charge applied against the capital assets in the ACFR. The City of Fayetteville reports to the following major governmental and proprietary funds:
The City of Fayetteville reports to the following major governmental and proprietary funds:
The General Fund is one of the five governmental fund types and typically serves as the chief operating fund of a government. The general fund is used to account for all financial resources except those required to be accounted for in another fund. The budget for GF for FY2025 is $27,743,041.
TheCapital Projects Fundis usedto account fortheexpenditures ofresources for various publicimprovements and major capital projects, which are funded by a percentage of property taxes and other designated sources; such as, impact fees. The City has a proactive capital improvement program that identifies capital projects for the next five years. These projects are also included in our five-year long-range plan.
The total Capital Projects Fund revenues for fiscal year 2025 are $2,254,733.00. Property tax revenues are projected to be $793,423.00 from the .470 mills dedicated millage. LMIG funds have been set aside in the amount of $400,000.00. Proceeds of general long-term lease agreement in the amount of $761,310.00. have been budgeted. There is also a budgeted transfer in from General Fund in the amount of $100,000, and a budgeted use of unreserved fund balance in the amount of $150,000.00
The Impact Fee Fund is a capital projects fund that provides accounting for revenues and capital projects funded by development impact fees. This fund is used to account for acquisition and construction of major capital facilities, infrastructure, and projects other than those financed by proprietary funds and trust funds. The total revenues and expenditures and transfers to Capital Projects Fund, SPLOST Fund and Downtown Development Authority budgeted for fiscal year 2025 is $1,850,000.00. When expenditures occur, the monies from the Impact Fee Fund are transferred to the appropriate funds.
SPLOST Fund accounts for expenditures relating to the renovation of existing City buildings, recreation projects and construction of roads. Funding is provided by special purpose sales taxes, a sales tax approved by voter referendum used in the City of Fayetteville, which are collected by Fayette County and remitted to the City through an intergovernmental agreement. The adopted multi-year budget for our SPLOST fund is $25,009,872.00. SPLOST2017 concluded in FY2023 and will continue to finish projects allocated to the 2017 SPLOST projects.
SPLOST 2023 voted and approved to begin July 2023 with a multi-year budget of $40,380,000.00. Funding is provided by special purpose salestax, asalestaxapprovedbyvoterreferendum usedintheCityofFayetteville,which arecollected by Fayette County and remitted to the City through an intergovernmental agreement alike our 2017 SPLOST Fund.
The building fund is a capital projects fund that is used for Capital Outlay programs for the building of pedestrian improvement projects and the construction of multi-use paths located in the city limits of Fayetteville. The budget for FY2025 is $0, as the building fund will be concluded with the finalization of the bridge completion at the end of FY2024.
Tax Allocation District Fund, is a fund specifically assigned for property taxes that are used for economic development incentives for the TAD district located in the City. Budgeted for the FY2025 budget is $610,000.
Special Revenue Funds are used to account for proceeds of specific revenue (other than from major capital projects) that are legally restricted to expenditure for specified purposes. The City has six (6) special revenue funds: Confiscated Assets Fund, Hotel Motel Tax Fund, Vehicle Rental Excise Tax Fund, Cemetery Trust Fund, Veterans Memorial Fund and ARPA Funds.
The Confiscated Asset Fund is a special revenue fund that accounts for monies derived from confiscated monies and can only be expended on certain equipment for public safety. Confiscations are budgeted in the amount of $45,500. Expenditures for fiscal year 2025 are $45,500.
The City was awarded $6,618,494 from Federal Funds for COVID-19 relief from the American Rescue Plan Act. ARPA Funds will be designated for use for different projects determined by the Council & Staff, along with meeting requirements set forth by the Federal Government. The ARPA Fund was completed in FY2023 and has no budget for FY2025.
The Hotel/Motel Tax Fund is a special revenue fund to report monies collected from a special revenue tax assessed on hotels. The City of Fayetteville collects an 8% hotel/motel tax. Four and a half percent (4.5%) of this tax is dedicated to the Main Street program to promote tourism in the City of Fayetteville’s Main Street district. The other 3.5% is dedicatedto theMain Street Tourism Amphitheater. Revenues arebudgeted in theamount of$730,000.00. Thebudgeted amount includes monies generated from the hotels located in the City of Fayetteville as well as collecting revenues from short-term rentals from Air BNB and other sources. Appropriations include transfers to MSTF for the Main Street Program and the Main Street Tourism function for the amphitheater.
The Vehicle Rental Excise Tax Fund is a special revenue fund to account for monies collected from a special revenue tax assessed on vehicle rental businesses. The City of Fayetteville collects a 3% vehicle rental excise tax. Revenues are estimated in the amount of $180,000.00. These monies will be transferred to the Downtown Development Authority.
The Cemetery Trust Fund is a special revenue fund that accounts for assets held by a government in a trustee capacity or as an agent for individuals, private organizations, or other government units and/or other funds. This classification includes cemetery perpetual care of a government owned cemetery.
Revenues include budgeted amounts of $25,000 from interest from a trust fund dedicated to the City Cemetery for improvements.
The Veterans Memorial Park Fund is a special revenue fund that accounts for the Veterans Memorial Wall. Revenues include budgeted amounts of $500. These funds will be dedicated to the Veterans Memorial at Patriot Park for improvements.
The City has two funds that is considered to be a component unit. A component unit is a legally separate organization for which the elected officials of the agency are financially accountable. The funds that make up our component unit are Downtown Development Authority, Main Street Tourism Fund, and our recently added Public Facilities Authority.
The Main Street Tourism Fund is the second component unit of the City of Fayetteville. The Fayetteville Main Street Tourism Association, Inc. was organized to serve the needs and interests of tourism within the City of Fayetteville, and in particular, tourism within the Main Street District of Fayetteville. Revenues and expenditures are budgeted for fiscal year 2025 in the amount of $1,227,407.00. Revenues include, but are not limited to, charges for services, rental income, contributions and donations, and transfers in from Hotel/Motel Tax Fund. Expenditures are used to operate and maintain the amphitheater as well as to fund events, such as the Pumpkin Walk, Friday Night Lights, Christmas program, Taste of Fayette, etc. in the Main Street district.
The Downtown Development Authority is one of two component units of the City of Fayetteville. The Downtown Development Authority was organized to develop and promote commerce, industry and general welfare within the City. Revenuesareestimatedtobe$236,950.00,includingappropriatedfundbalance.Revenuesarederivedfromrentalincome on the amphitheater, and Holliday Dorsey Fife House Museum. Other financing sources include transfers in from the Vehicle Rental Excise Tax Fund, Capital Projects Fund, and the Impact Fee Fund. Expenditures include operating and maintaining the Holliday Dorsey Fife House Museum, and other downtown properties owned by the City.
The purpose of the Public Facilities Authority is to serve the governmental entity that has the ability through contractual agreements, to lease space for terms over one year. The Authority would also serve as a financing and ownership partner for major city developments, and will be used for our new City hall and Park Space Project. The Georgia Constitution allows for governmental entities to enter into contractual obligations of up to 40 years with other governmental bodies for the performance of governmental services. The Authority will be able to use the contractual pledge for the future rent payments from the City to raise capital, through the issuance of revenue bonds.
An enterprise fund, also called proprietary fund, accounts for business-type activities that receive a significant portion of their funding through user charges.
The Water and Sewer Fund accounts for the operation of the water and sewerage system including all revenues from sources applicable to these operations and all expenses of the operation. The Water and Sewer budget for FY2025 is $11,564,066.
The Solid Waste Fund is also an enterprise fund or proprietary fund. The City of Fayetteville contracts with an outside vendor for the solid waste and recycling services. The Solid Waste budget for fiscal year 2025 is $1,332,000.00.

Internal Service Fund was implemented year end FY2022 for the management of the City’s Self-Funded benefit plan. Funds are moved from the General Fund from withholdings from payroll and used to pay for claims and premiums for medical expenses. The budget for FY2025 is $3,475,527.00.

The following policy statements are intended to provide a broad framework as to how the various financial responsibilities associated with the operation of the City of Fayetteville are to be carried out. These policies provide general direction to staff, serve as a blueprint for financial operations, establish operational objectives and promote continuity in fiscal decision-making.
There are several distinct advantages in having fiscal policies for the City of Fayetteville in place. For one, they promote long-term financial stability for the City. For example, the budget and reserve fund policies encourage the level of fiscal responsibility needed to prepare the City for financial emergencies and abrupt adverse economic conditions. And the debt policies limit those scenarios where the City will pay for current services and projects with future revenues.
Secondly, the adoption of long-range financial policies ameliorates some of the drawbacks of governmental accounting and budgeting, which tends to focus only on short-term operations, generally one year. The Capital Budgeting Policies address the common pitfall of governments failing to provide for capital maintenance. Having a financial plan allows the Mayor and Council to view their present approach to financial management from an overall, long-term vantage point. Current financial decisions are easier to make when long-term benchmarks are already established.
Lastly, these policies elevate the credibility of the governing body and promote public confidence in the financial decisions it makes. Thepoliciescall forcompletedisclosureoffinancialmatters andprovideaforum, theComprehensive Annual Financial Report, to inform the citizens about the total financial condition of the City.
The City maintains a number of financial and management policies providing guiding principles and goals that will influence financial management practice of the City of Fayetteville as approved by the City Council. A fiscal policy that is adopted, adhered to, and regularly reviewed; is recognized as the cornerstone of sound financial management for the purpose of:
The City of Fayetteville will try to maintain a diversified and stable revenue system to shelter it from short-term fluctuations in any one major revenue source. The revenue mix should combine elastic and inelastic sources to minimize the adverse effects of an economic downturn.
The City will estimate its annual revenues by an objective analytical process in a prudent manner.
The City will follow a policy of paying for services with user fees when possible to reduce the reliance on taxes and other general revenue sources.
The City will aggressively seek public and private grants, contracts and other outside sources of revenues for funding projects where appropriate.
The City will establish the levels of all user charges based on an analysis of the cost of providing the applicable service.
The City will set fees and charges for each Enterprise Fund, at a level that fully supports the total direct and indirect cost of the related activity. Calculations of indirect costs will include the cost of annual depreciation of capital assets and requirements for future capital costs.
The City of Fayetteville will finance all current expenditures with current revenues. The City will avoid budgetary procedures that balance current expenditures through the obligation of future resources. The City of Fayetteville will not use short-term borrowing to meet operating budget requirements.
• The operating budget will provide for adequate maintenance of capital equipment and facilities, as well as for their orderly replacement.
• All Governmental Funds under the control of the Mayor and Council are subject to the annual budget process.
• The annual operating budget must be balanced for all budgeted funds. Total anticipated revenues and other resources available must be at least equal to estimated expenditures for each fund.
• All budgets will be adopted on a basis consistent with Generally Accepted Accounting Principles (GAAP). Governmental fundtypesandexpendabletrustfundsusethemodifiedaccrualbasisofaccounting. Theirrevenues are recognized when they become both measurable and available. Expenditures are generally recognized under the modified accrual basis of accounting when the related fund liability is incurred. The financial statements for the proprietary fund types are accounted for on the accrual basis of accounting. Under this method, revenues are recorded when earned, and expenses are recognized when the liability is incurred. Differences between the basis of accounting and basis of budgeting
• Compensated absences liabilities that are expected to be liquidated with expendable available financial resources are accrued as earned by employees (GAAP) as opposed to being expended when paid (Budget basis).
• Principal payments on long-term debt within the Enterprise Funds are applied to the outstanding liability on a GAAP basis, as opposed to being expended on a Budget basis.
• Capital outlays within the Proprietary Funds are recorded as assets on a GAAP basis and expended on a Budget basis.
• All unencumbered operating budget appropriations will lapse at year-end. Encumbered balances will be reserved on the year ending balance sheet and re-appropriated in the following fiscal period in accordance with Generally Accepted Accounting Principles.
• Each operating fund budget will be adopted at the departmental level. In looking at compliance with State law, total expenditures for each fund may not exceed the total budget amount. Internal administrative procedures will be adopted to ensure that each individual department does not exceed their allotted appropriation amount.
• The City of Fayetteville will strive to include an amount in the General Fund (i.e., a line item for contingencies) to cover unforeseen operating expenditures of an emergency type. The amount of the contingency reserve will be no more than .50% (one-half percent) of the total operating budget.
• The City of Fayetteville will integrate performance measurement and objectives, and productivity indicators within the budget.
• The City will maintain a budgetary control system to ensure adherence to the budget and will prepare timely financial reports comparing actual revenues, and expenditures and encumbrances with budgeted amounts.
• The operating budget shall be developed to control both the direct and indirect costs of programs and services whenever practical.
• The City of Fayetteville shall comply with all State laws applicable to budget hearings, public notices, public inspections and budget adoption.
• Enterprise Fund budgets shall be self-supporting whenever possible. Excess revenues of the Enterprise Funds shall not be transferred to other funds unless authorized in the Annual Budget.
• The City will strive to maintain a General Fund working reserve from the unreserved and undesignated fund balance equal to at least three (3) months of the total General Fund appropriations budget; and also maintain an Enterprise Fund working reserve from the unreserved and undesignated fund balance equal to at least three (3) months of the total appropriations budget. This reserve will be created and maintained to provide the capacity to:
a) Offset significant economic downturns and the revision of any general government activity
b) Provide sufficient working capital; and
c) Provide a sufficient cash flow for current financial needs at all times.
• The City will maintain reserves in compliance with all debt service requirements to maintain bond ratings and the marketability of bonds.
• The City will develop capital reserves to provide for normal replacement of existing capital improvements financed on a pay-as-you-go basis.
• For the purposes of maintaining a balanced budget, no more than $500,000 per fund per year may be transferred from the unreserved and undesignated fund balances. This restriction would allow the City to use its fund balances, but prevent excessive use of these funds that may affect the ability to maintain adequate reserve funds for operating and maintenance.
• The City of Fayetteville will confine long-term borrowing to capital improvements.
• The City will not use short-term debt for operating purposes.
• The City will follow a policy of full disclosure on every financial report and bond prospectus.
• General obligation debt will not be used for Enterprise Fund activities.
• The City will limit the use of capital lease purchases, certificates of participation and other types of short-term debt when possible.
• Computation of Legal Debt Margin:
Assessed value of all taxable property (less exempt property) Debt limit – 10% of assessed value
• Debt applicable to limitation:
Total General Bonded Debt (less assets in debt service available for payment of principal)
• Computation of Direct and Overlapping Bonded Debt-General Obligation Bonds
Net General Obligation Bond Debt Outstanding – Percentage applicable to City of Fayetteville: 10%
Purpose: Enhance the usefulness of fund balance information by providing clearer fund balance classifications that can be more consistently applied.
Fund equity at the governmental fund financial reporting level is classified as “fund balance.” Fund equity for all other reporting is classified as “net assets.”
Fund Balance – Generally, fund balance represents the difference between the current assets and current liabilities. In the fund financial statements, governmental funds report fund balance classifications that comprise a hierarchy based primarily on the extent to which the City is bound to honor constraints on the specific purposes for which amounts in those funds can be spent. Fund balances are classified as follows:
• Non-spendable – Fund balances are reported as non-spendable when amounts cannot be spent because they are either:
(a)Not in spendable form (i.e. items that are not expected to be converted to cash such as inventory and prepaid)
(b)Legally or contractually required to be maintained intact
(c)Not available to be spent in any way due to their very nature and, or their lack of availability
• Restricted – Fund balances are reported as restricted when there are limitations imposed on their use either through the:
(a)Enabling legislation adopted by the City; or
(b)Through external parties (creditors, grantors, or laws or regulations of other governments); or
(c)Constitutional provisions.
Good examples in Georgia would include the fund balances associated an E-9ll Fund, a Hotel/Motel Tax Fund, or a SPLOST Fund.
• Committed – Fund balances are reported as committed when they can be used only for specific purposes pursuant to constraints imposed by of the Governing Body or Board through adoption of a resolution. The Governing Body or Board also may modify or rescind the commitment.
• Assigned – Fund balances are reported as assigned when amounts are constrained by the City’s or Board’s intent to be used for specific purposes, but are neither restricted or committed. Through resolution, the Governing Body has authorized the City’s city manager or the City’s finance director to assign fund balances. With the exception of the General Fund, amounts in all other governmental funds that are not non-spendable, restricted, or committed will be considered to be assigned. Also, at the fiscal year end any appropriation of existing fund balance to eliminate a projected budgetary deficit in the next year’s budget is considered to be an assignment of fund balance.
• Unassigned – Fund balances are reported as unassigned as the residual amount when the balances do not meet any of the above criterion. The City reports positive unassigned fund balance only in the General Fund. Negative unassigned fund balances may be reported in all funds.
• Flow Assumptions – When both restricted and unrestricted amounts of fund balance are available for use for expenditures incurred, it is the City’s policy to use restricted amounts first and then unrestricted amounts as they are needed. For unrestricted amounts of fund balance, it is the City’s policy to use fund balance in the following order:
Net Assets – Net assets represent the difference between assets and liabilities in reporting which utilizes the economicresources measurementfocus. Net assets investedin capital assets, net ofrelateddebt, consists of capital assets, net of accumulated depreciation, reduced by the outstanding balances of any borrowing used (i.e., the amount that the City has spent) for the acquisition, construction or improvement of those assets. Net assets are reported as restrictedusing thesamedefinition as usedforrestrictedfundbalanceas describedin thesection above. All other net assets are reported as unrestricted.
The City applies restricted resources first when an expense in incurred for purposes for which both restricted and unrestricted net assets are available.
• The City of Fayetteville will maintain an active program of investing all government funds under the direction of the City Manager or his/her designate.
• The investment program shall be operated based on the following principles, with priorities placed on the order as listed below:
a. Safety of Principal-Principal is protected from loss with secure investment practices and collateralization.
b. Maintenance of Adequate Liquidity-A sufficient quantity of investments is readily convertible to cash when needed to meet current obligations without incurring losses.
c. Yield or Return on Investment-The earnings rate on investments is maximized without diminishing the other principles.
d. Legality-All investments will fully comply with State and Local laws. Specific requirements, such as those set forth in bond ordinances, will take precedence and could further restrict investment options.
• The investment program shall comply with all Georgia laws and Federal/State regulations for investing public funds and safekeeping/security requirements.
• The investment program should use a competitive selection process for investments in excess of 1 year. Investments should be placed with only qualified financial institutions.
• The investment program should provide for a system of internal control over investments and timely financial reporting of investing activities.
• An independent audit in compliance with Generally Accepted Audit Standards will be performed annually by a qualified external auditor in accordance with Georgia Code Section 36-81-7.
• The City will prepare a Comprehensive Annual Financial Report (CAFR) in accordance with Generally Accepted Accounting Principles (GAAP) for governmental entities. The City will strive to prepare the Comprehensive Annual Financial Report to meet the standards of the GFOA Certificate of Achievement for Excellence in Financial Reporting Program.
• The City will establish and maintain a high degree of accounting practices. Accounting records and systems will conform to Generally Accepted Accounting Principles.
• The City will maintain accurate records of all assets to ensure a high degree of stewardship for public property.
• The City will develop an ongoing system of financial reporting to meet the needs of the Mayor and Council, the City Manager, department heads, and the general public. Reporting systems will monitor the costs of providing services wherever possible. The reporting systems will also promote budgetary control and comparative analysis.
• The City will follow a policy of full disclosure on its Financial Reports.
Financial systems will maintain internal controls to monitor revenues, expenditures and program performance on an ongoing basis.
Monthly financial reports will be present actual expenditures vs. budget on a monthly and cumulative basis. Major revenue sources will be monitored on a monthly basis, noting the status of each revenue as compared to budget.
For financial reporting purposes, the governmental funds use the modified accrual basis of accounting, under whichrevenues consideredtobebothmeasurableandavailableforfundingcurrentappropriationsarerecognized when earned. All other revenues are recognized when received in cash, except that revenues of material amount that have not been received at the normal time of receipt are accrued, and any revenues in advance are deferred. Expenditures are recorded at the time liabilities are incurred except for accumulated sick leave, which is treated as an expenditure when paid. Proprietary funds use the accrual basis of accounting under which revenues are recognized when earned and expenses are recorded when liabilities are incurred.

The City prepares and adopts annually a budget using the modified accrual basis whereby revenues are recognized when measurable and available and expenditures are recognized when liability is incurred. Expenditures may not legally exceed appropriations at the departmental level for all annually budgeted funds.
Fayetteville, Georgia maintains budgetary controls to ensure compliance with the legal provisions of the annual appropriations budget approved by the Mayor and Council. Activities of the General Fund, Trust Fund and Enterprise Funds are included in the annual appropriated budget. The level of budget control is the level of data aggregation at which expenditures may not legally exceed appropriations. Since the budget is adopted at the department appropriations level, the official level of City budget control for each legally adopted annual operating budget is at the department level.
Administrative budgetary control is maintained at an object code expenditure level within the department. The transfer of appropriations between the line item expenditure accounts within a department’s budget can be authorized by the Director of Finance. All other transfers or supplemental appropriations must be enacted by the Mayor and Council.
The City maintains an encumbrance accounting system as another means of accomplishing budgetary control. Encumbered amounts at year-end are recordedas areservationof fundbalance and are reflected as an adjustment to the ensuing year’s budget.



The City of Fayetteville’s budget process is designed to learn by assessing current conditions and desired needs; to set our focus toward delivering the right outcomes based on financial capacity; to assemble a budget that works within the framework of our focus; to present a balanced and responsible plan that looks to evaluate how decisions today may impact future budgets; and to take action executing the budget with a high degree of proficiency.


The process begins in December with a review of current City finances utilizing our Comprehensive Annual Financial Report (CAFR) and the City’s LongRange Financial Model (LRFM) and Capital Investments Program. This level of review of current City finances covers such specifics as revenue from tax assessments, sales taxes as affected by retail sales as well as other stateshared revenues and reimbursements; debt service obligations; and current expenditures. We then evaluate how well our performance of the past budget measures against City Strategy. Successes are identified, issues are diagnosed, adjustments made and future priorities defined.


December kicks off the steps in our process of focusing the City’s direction for the coming budget year using what we learn from experience through Performance measures to focus on priorities. Through a comparative performance analysis of City Goals/Performance Measures, LRFM and Capital Investments Program (CIP) we begin correlating our institutional goals to our financial plan and creating a new Strategic Plan. The Finance Director begins re-assessing each department 5-Year projections in relation to the service objections for the coming year.
Available financial capacity will determine the ability to fund any new initiatives, onetime priorities,orpreviousunfundedexpendituresindepartmentBusinessPlans. Thetoneofthebudget begins to take shape as we define our financial capacity to deliver the outcomes valued by our community within the resources available. The City Strategy provides the steering mechanism of our budget process.
In February, the Council conducts an annual planning retreat wherein City Council, City Manager and Department Heads meet collectively to finalize the priorities within the projected financial capacity. During this phase consideration is given to make necessary modifications to the LRFM and the CIP accounting for influential factors such as economic conditions, trend indicators, performance indices, program changes and compensation levels while not deviating from the direction of our new City Strategy. The Long-Range Financial Model and the Capital Investments Program are tools that provide the backbone of our budget process establishing the framework to construct on annual budget. This evaluation process allows for a greater understanding how decisions in one budget year may impact future budgets.

Departments align departmental Performance Measures to the City Goals identified by the City Strategy. The LRFM updates are primarily complete and the Capital Investment Program adjusted if needed by April. At the end of April, the Finance Committee meets and reviews department budget materials. The Finance Director gathers and prepares departmental budget materials. In addition, departments are preparing related revenue and expenditure forecasts for the current fiscal year to anticipate year end. Departments assemble their final plans based on the parameters set by the LRFM and CIP. These plans are submitted to the Finance Director by mid-May. The Finance Director and the Finance Committee evaluate departmental budget plans to finalize the Preliminary Budget to present to City Manager by June 1st. Meetings areheld withDepartment Heads to makeanyneededadjustments tothedepartmental budget plans. By the beginning of June, a preliminary budget has been completed.

The budget document that is presented to the City Council represents the culmination of intensive research and analysis. The documents purpose is to present to the Council and the public a comprehensive picture of proposed operations for the budget year based on the following guidelines:
• The primary objective is to provide the highest level of service to residents without impairing the City’s sound financial condition.
• The budget must be balanced for each fund; total projected revenues and funding sources must equal total anticipated expenditures.
• The internal budgetary control is maintained at the departmental level and designed to provide reasonable assurance that these objectives are met.
• Organizational oversight is maintained by the Finance Director and his designee to provide for reasonable assurance and compliance that overall budgetary objectives are met.
The proposed budget is presented to the City Council at the first Finance Committee briefing in April, in which it is opento the public so that the public can weigh in as the Committee deliberates. After considering the proposed budget, a formal public hearing is scheduled. At least ten days before the hearing, public notice of the time and place, along with a budget summary is published.
TheCouncil reviews any publiccomments andadopts theoperatingbudget byordinancewith such modifications or statement as the Council deems advisable on or before July 31st

This is the performance phase. The fiscal year runs from August 1st through July 31st annually. During this phase, the organization will responsibly deliver services while maintaining financial accountability. Execution of the approved budget is monitored and evaluated for performance against defined measures to identify successes, diagnose weaknesses, and make adjustments to achieve the vision and mission of the community.

Each year, an annual budget is formulated which represents the City’s plan for expending its anticipated revenues during the upcoming fiscal period. When the budget is adopted at the end of July each year, it is at that time, management’s best estimate as to the most efficient allocation of financial resources to meet the service needs of the community.
There are two distinct classes of budget transfers. Each department is responsible for monitoring their own expenditures and recommending a course of action to correct any unfavorable variances. Possible remedies include the transfer of funds between various object codes. The department’s recommendation is submitted to the Director of Finance on the appropriate form.
The first type of transfer generally involves the transfer of funds between the line item expenditure object codes within a department. These adjustments do not have to go before the Mayor and Council, but must be submitted to and approved by the Director of Finance prior to their incorporation into the accounting system and financial statements.
The second class of transfers generally consists of any changes requested in the total amount approved in the budget for a department, transfers from the Contingency Account, or any modifications to the number of authorized positions for a department. These budget adjustments are submitted to the City Manager, but also require the approval of Mayor and Council.
Transfers from the Contingency Account are generally reserved for emergency situations. Departments are expected not to request any budget adjustments, which would allow them to purchase any service, material, or capital item that was specifically removed from their original budget request.
Uponreceiving properapproval forabudget adjustment,thetransferrequest form is forwardedto theFinanceDepartment. One of the Accounting staff then enters the adjustment into the computer. By signing and dating the form, Finance signifies the date on which the adjustment is made and by whom. The accounting software also tracks any changes made to the original budget.


Long-range modeling is a valued planning tool used to visualize and stimulate the “big picture” thinking. It enables the government to step back from the detail endemic of the budget process to think more strategically and holistically to plan responsible annual budgets that work toward City Goals. Long-range modeling of annual budget priorities creates astrategiccontext forevaluatingabudgetbuilding abaselineformeasuringlong-termeffectsofdecisions,testeconomic effects of best-case and worse-case funding scenarios and establishes projection of revenues, expenditures and future cash flows and fund balances. The Long-Range Financial Model (LRFM) does not present a 5-year budget or plan for the City. It is not a static document to be approved and placed on a shelf. Forecast models are not absolute predictions of the future, instead are projections of possible outcomes based on a set of known variables and assumptions to evaluate annual decisions. The organization achieves a long-term financial goal of sustainability and serves the main financial goals of flexibility, efficiency, risk management, sufficiency and credibility Specifically, the LRFM is designed to meet the following purposes:
• Build awareness of the probable results of projections with current operating and capital spending and funding levels
• Assist the City in determining the extent of its financial challenges with key decisions
• Generate discussion on the key financial goals and strategies that should guide future planning.
• Spur the development of actions in future business plans that would respond to the long-term strategies
• Be a foundation to the annual budget process.
The ability to make global adjustments to parameters within a model helps decision makers and recommending staff understand the impacts of external factors such as natural disasters, world economic impacts, construction material costs, labor and equipment availability.
The LRFM is primarily designed for use with the following groups:
• Finance and Budgeting advisors
• Department Heads
• City Council
• Those involved in other major planning initiatives
• Intergovernmental contracts
A government’s revenue structure can be greatly influenced by many economic, political and social factors. These factors are unknown at the time forecast are generated, therefore assumptions are drawn based on current circumstances and probable expectants. The model evaluates and forecast revenues based primarily on a hybrid qualitative and quantitative approach depending on the revenue source applying the following process characteristics to achieve reliable results:
• Historical trend data
• Consideration of all revenue influences
• Consistent review of revenue source characteristics
• Consensus evaluation
• Monitoring of revenue collections and patterns
• Forecasting validation and adaptation
Fayetteville characterizes revenues as either routing (having predictable patterns and clear influence) or non-routine (unpredictable and sensitive to outside influences) classifications to understand the efficiency, elasticity, diversity and dependability of a source to apply forecasting techniques to yield reasonable expectations. In recent years, the model has leaned toward a more conservative forecasting foundation for major revenue sources since the recession until a more consistent pattern of economic recovery becomes evident within these sources.
The LRFM projects operational, personnel and capital cost per department based on departmental 5-year business and staffing plans. Operating expenditures projections are based on combination of historical trends, assumptions about the future and other judgments deemed appropriate by staff. These plans assume various annual growth multipliers depending on the type of expenditure for basic operations, which are expenditures considered routine in nature required annually to deliver services to the community. The level of routine operational expenses are evaluated annually based on demands, planned service expansions, Consumer Price Index, trends and affordability to assure basic operational expenses are both reasonable and flexible.
New staff authorizations are assumed within the model based on priorities, anticipated service expansions, capital improvement projects requiring additional operational staff once online and workload management needs as determined by City Manager and Department Directors. Cost estimates include all benefits and any related cost associated with position type such as vehicle, equipment, etc... Total personnel costs per capita are forecasted to increase no more than theinflation rate. Somedegreeofinflationarycost representingpossiblemerit andpromotional progression assumptions are included across the 5-year window.
Special priorities are the result of one-time or short-term expenses from equipment replacement needs, small pay-asyou-go capital projects or implementation projects and new initiatives that may affect the cost structure creating budgetary fluctuations annually. These items may or may not qualify as capital outlay. Such priorities are elevated in the budget process through the annual evaluation assessing progress toward Strategic City Goals, celebration of successes and recognition of areas to improve. The budget identifies such items within each department profile as nonroutine/new items to differentiate between what is a base operational budget and one-time expenses.
The use of this fund is to set aside money each year to pay for large items, such items that tends to be costly and can compete with basic operational needs for limited resources. This fund allows over time for the accumulation of funding to plan for and replace these items without significant impacts annually. When the reserve fund has enough money for anoutlay,themoneytransfersfromthereservefundtothegeneralfundforspending. Thesefundsmaynotbetransferred out to supplement shortfalls in other funds, but, rather only transferred back to General Fund to purchase items for which the funds are designated.
A portion of the City’s annual expenses pay for debt obligation to complete major capital improvement projects. To provide for adequate financial planning while attempting to maintain an appropriate property tax rate the City maintains a 5-year Capital Improvement Program that list a capital project needs. The City must plan for the City’s future wellbeing for both residential purposes but also for providing infrastructure to support and promote commerce. Most annual costs relate to daily operations for personnel, equipment and material costs. To preserve the future good use of public infrastructure the City must provide for continued investment in existing and new facilities. The model includes assumptions for debt outlay and operations impacts for all CIP projects, which City Council activated through prioritization and funding designation.
Fayetteville’s debt management policy states that annual debt service payments shall not be greater than 10 percent of total governmental expenditures less capital outlay. Total net debt shall not be greater than 10 percent of the value of the City’s property tax base. The LRFM evaluates the City’s Debt Service Ratio in comparison to Operational Ratios and Unassigned Fund Balance levels to determine the City’s ability to improve service levels or improve capital assets. Debt agreements are reviewed annually to examine and forecasting debt.
The replacement of major equipment such as vehicles, heavy equipment, technology and fire apparatus can be costly and budgetary overwhelming without replacement criteria, evaluation and planning. The model includes strategic replacement plans to effectively manage and carefully plan for such large expenses balancing needs with affordability. The goal is to achieve a pay-as-you-go approach, control debt obligation and save on interest costs for these capital assets having a lifespan greater than 5 years, but less 10 years. Additionally, the organization can effectively anticipate
surplus resources while they have remaining useful life allowing for better resale revenue. As equipment is replaced and declared surplus they are advertised for sale to other jurisdictions throughout the country. The replacement plan prioritizes replacement needs using qualifying criteria evaluated annually by department heads.
The model uses Unassigned Fund Balance as a measure of flexibility in conjunction with revenue composition, operational cost structure, debt levels and mandates. The Policy prescribes that Unassigned Fund Balance shall be no less than 25% of major operating expenditures with a target of 45%. This is a government’s ability to adopt its fiscal structure to changing conditions.
Budget development breaks away from the traditional methods generally used by local governments. Traditionally, departments are required to identify their needs annually and provide justification to the Finance Director. Fayetteville requires greater depth of analysis by departments to develop Business Plans looking forward to 5-year. These plans provide for explanation of expenditures to line item detail including unfunded or deferred expenditures depending on prior year’s outcome. The LRFM uses the 5-year Business Plans to evaluate additional financial capacity in comparison with revenue forecast to incorporate new initiatives and/or one-time priorities. Essentially, the 5-year plans provide a starting point annually causing departments to make priority-planning decisions understanding the competitiveness of limited resources. Managers start the planning process knowing a baseline budget. Each year department reassess projections in a new 5-year window adapting existing projections based on performance execution of prior year, lessons learned, political temperature and strategic guidance provided by senior budget team. Budget submittals evaluated by the Finance Director are presented to the City Manager. The City Manager prepares a balanced recommended budget to present to the City Council. The elected body evaluates the proposed budget in comparison to City Goals and Core Values to adopt and establish a management tool for finances.


The General Fund Outlook represents the projected revenues and expenditures for the next (5) five fiscal years. This tool is utilized to shape the General Fund budget and to project revenues and expenditures as we enter each budget season.


















































The City of Fayetteville has a reserve fund administrative policy that states that the City will strive to maintain a General Fund working fund balance in excess of the reserved fund balance equal to at least three months of the total General Fund appropriations budget, which has been enforced. The City, with careful financial planning and budgeting, has and is continuing to maintain the General Fund unreserved fund balance.
At the end of FY2023, the combined ending fund balances for the City's Governmental Funds were $33,069,912. Of the total fund balance, $32,515,184 is available as working capital for current spending in accordance with the purposes of the specific funds. The remainder of the fund balance, $554,728, is not available for new spending because it is considered non-spendable (pre-paid items and inventory)
At the end of FY2023, the combined net position of the City's Proprietary Funds was $19,766,157, which resulted in a change of net position of $279,052.


The General Fund is the largest operating fund for the City of Fayetteville. The General Fund generates the largest amount of revenues, as well provides the majority of services to the Citizens of Fayetteville. Services provided by the General Fund Are: General government services, that includes Mayor and City Council. The largest services provided to the community are those by Public Safety; Police and Fire services. They account for thelargest portion of the budget, with majorityoftheircosts being salary andwages payable.TheGeneral Fund also provides PublicServices forthecommunity with road maintenance, sidewalk repairs, and maintaining the City right of ways. We also provide Municipal Court services as well as Economic & Community Development.



General Fund has a budgeted amount of revenues, anticipated to collect $27,743,041 for FY2025. This is an 14% increase from FY2024, where revenues prior year were budgeted to collect $24,286,759. The City anticipates seeing a growth in property taxes as well as local option sales tax and charges for services. Intergovernmental revues are seeing an increase in revenues with avariance of384%. Charges forservices is seeing an increase in revenues by 7% and growth in interest by 1100%. Other Financing Sources haveseenalarge decreasefor FY24dueto reductionofcontingency budgets
General Fund Revenues are broken down into (9) nine revenue categories that are in uniform with the standard chart of accounts that are established by G.A.A.P (Generally Accepted Accounting Principles. In the financial summaries below, is a breakdown of how revenues are collected, economic impacts on the established budget, as well as analysis of the list (5)fiscal year trends.


FY2025 has a budgeted Revenue amount of $20,583,441 for General Property Taxes and Revenues. This is the major revenue source for the General Fund. These revenues consist of personal and property taxes; Motor Vehicles & Real Estate; Franchise Fees, Local Option Sales Tax; Business and Occupation taxes; Insurance and Premium Taxes, and Financial Institution Taxes. In the sections below, we will go into depth of these revenues collected by the City of Fayetteville. General Property Taxes account for 74% of General Fund revenues.

The largest revenue source in the General Fund is derived from Property Taxes. Property taxes are calculated on an assessed millage rate on real and personal property owned within the City. City Council approved a 5.646 millage rate and anticipate collecting $8,782,423 for the year. 9% of these revenues will fund capital projects to fulfill the needs of capital outlay. Property Taxes are collected on behalf of the City, from the Fayette County Tax Assessor's office, and disbursed in the beginning of November.

8,000,000 9,000,000
1,000,000 2,000,000 3,000,000 4,000,000 5,000,000 6,000,000 7,000,000

TAVT Tax Title Ad Valorem Tax (TAVT) became effective on March 1, 2013. TAVT is a one-time tax that is paid at the time the vehicle is titled. It replaced sales tax and annual ad valorem tax (annual motor vehicle tax) and is paid every time vehicle ownership is transferred or a new resident registers the vehicle in Georgia for the first time. The City anticipates to see collection for TAVT Taxes in the amount of 825,0000.
Annual Ad Valorem tax applies to most vehicles not taxed under TAVT or alternative ad valorem tax. Annual Ad Valorem tax is a value tax that is assessed annually and must be paid at the time of registration. Payment of ad valorem tax is a prerequisite to receiving a tag or renewal decal. Ad valorem taxes are due each year on all vehicles whether they are operational or not, even if the tag or registration renewal is not being applied for. Taxes must be paid by the last day of your registration period (birthday) to avoid a 10% penalty. Tax amounts vary according to the current fair market value of the vehicle and the tax district in which the owner resides. Ad valorem tax receipts are distributed to the state, county, schools, and cities. FY2025 is budgeted to see a collection amount of $45,000.
Every holder of a long-term note secured by real estate must record the security instrument in the county in which the real estate being conveyed or encumbered, or upon which a lien is created to secure the note, within 90 days from the date of execution of the instrument. Intangible Recording Tax is administered and collected at the county level, in all 159 counties in Georgia, by the Clerk of Superior Court, the “collecting officer”. The City has seen growth in Intangible Recording Tax, and has budgeted to collect $150,000 for FY2025.
Real estate transfer tax is an excise tax on transactions involving the sale of real property where title to the property is granted, assigned, transferred, or otherwise conveyed from the seller to the buyer. Budgeted for FY2025 for collections is $110,000.

The City relies heavily on the Local Option Sales Tax (LOST) as is evidenced by the anticipated receipt of $5,600,000 for Fiscal Year 2025. Since the citizens first voted to implement this as a source of municipal financing, the City has depended on it to deliver high quality services to the citizens and offset significant millage rate increases in property taxes. This sales tax consists of a one percent sales tax collected by businesses and remitted to the State of Georgia monthly, where the distribution is made to the cities and counties.
7,000,000
1,000,000 2,000,000 3,000,000 4,000,000 5,000,000 6,000,000
Occupational Tax Certificates are commonly known as “Business Licenses”. Anyone wishing to do business in the City of Fayetteville are required to obtain a business license. Taxes collected on Business license are calculated off the business' gross revenue. The minimum cost of a business license in Fayetteville is $75.00 and is due by March 31st, annually. in FY2024, 2,824 business licenses were issued and generated $1,648,374 in revenues. The Budget for FY2025 is $1,680,000.
Occupational tax certificate renewals for annual and retail businesses are mailed in December of each year, with a due date of March 31. The penalty of late submission is 10% plus 1.5% per month until paid in full. Additionally, Code Enforcement may issue citations for those who fail to renew by May 1, which could result in a fine by the Municipal Court Judge.
Alcohol license renewals are mailed in October each year, with a due date of approximately December 1 of at least half the fee; the remaining fee with a due date of March 31. All establishments selling alcohol, either on premise or offpremise, must have a current retail license. If the alcohol license is not renewed by January 1, the alcohol license is closed. The business will not be allowed to sell alcohol and a $500 fine will be issued. This is an expensive and timeconsuming process, so early renewal is encouraged.

Franchise taxes are fees that are charged to local utility companies for the use of public right of ways. The City collects franchise fees from electricity, cable, telephone and fiber services. The city has budgeted to collect $1,809,000 in revenues to be collected for franchise fees.
Revenues are generated from the collection of taxes based off the sale of alcohol. There are two types of revenues generated from alcohol sales: excise tax collected off sales of beer and wines from distributors (grocery stores, gas stations, distilleries), and the sale of single pour drinks from private establishments. The City collects 3% of sales off of alcohol, and is collected on a monthly basis. FY2025 budget of alcohol excise tax is $602,941 1,350,000 1,400,000 1,450,000 1,500,000 1,550,000 1,600,000 1,650,000 1,700,000 1,750,000 1,800,000 1,850,000

Financial Institutions taxes is a tax levied on banks and trust companies, credit institutions, savings and loan associations and credit unions on net income earned. Payments are received on an annual basis, when license are due March 1st. FIT Taxes account for .52% percent of the budget and has a budget of $127,500 for FY2025.
Premium Taxes are imposed taxes by the State of Georgia on insurance companies that conduct business in Georgia. This includes State premium tax, Retaliatory tax, and local premium taxes. Revenues are disbursed from the State to Fayetteville in a one-time annual payment. Funds are normally received in October. Insurance Premium Taxes account for 6.38% of the General Fund Budget and have a budget of $1,600,000 for FY2025.

License and Permits revenues consist of a budget of $3,548,000 for FY 2025. These revenues consist of fees charged for Alcohol Permits; Planning and Zoning permits; Sign Permits; Building Department revenues for Building, Plumbing and Mechanical permits. Other revenues in this category include Precious Metals, Solicitation Permits, and other miscellaneous user fees charged on behalf of the City.
25,000,000
5,000,000 10,000,000 15,000,000 20,000,000
A source of revenues for General fund comes from Intergovernmental funding, which are grants received from Federal, State, and other local municipality dollars. The City has a budgeted amount of $75,000 to be awarded to us from Federal funds, and $700,000 from local resources.

Charges for Services account for 1% of the FY2025 General Fund Budget. These revenues are generated from Municipal Court Costs, Planning & Development Fees, Election Qualifying Fees, and Liquor Application Fees. Other fees included come from Public Services from permits, accident reports, and development review costs. FY2025 budget is $165,600.
The City of Fayetteville collects revenues based on citations collected from our municipal courts. These revenues are recorded in our Fines and Forfeiture revenues, and has a budget of $1,210,000 for FY2025 and accounts for 5% of the operating budget.

Investment Income is interest earned on cash accounts held by the City of Fayetteville. Interest earnings have increased significantly in 2024 with collections of $1,174,804 with a budgeted amount of $600,000 in FY2025. Investment income accounts for 2% of the operating budget.
Contributions and Donations are recorded in these line items that have a budget of $45,000 for FY2025. These revenues usually come from our citizens & charitable organizations that help fund several events our Public Safety Departments provide to the community. This includes our Shop with a Cop, JR Police Academy, and Citizens Academy. Revenues also collected in this category are donations for specific projects that are to be used for the sole purpose that they were donated for. These funds account for .16% of the General Fund budget.

Miscellaneous Income has a budgeted amount of $101,000 for FY2025. These funds are revenues that are collected for rents and royalties as well as other miscellaneous income that is uncategorized in the above-mentioned categories. Miscellaneous income accounts for .36% of the operating budget.
Other Financing Sources includes operating transfers from other funds to the General Fund to help maintain operations for the current fiscal year. This category also includes revenues from the sale of assets. The current budget for FY2025 is $715,000 and is 2.58% of the operating budge

The City is organized into 7 functions: General Government, Municipal Court, Public Safety, Public Services, Parks & Recreation, Community Development (Housing and Development), and Other Financing Sources. Listed below are the departments under each function’s heading, as well as each function’s General Fund expenditures summaries. More detailed expenditures for each function are discussed in the Departmental Summaries section of this document







General Government has an operating budget of $4,186,664 for Fiscal Year 2025. Included departments within General Government include: Legislative, City Clerk, City Manager, Elections, Financial Administration, Law, Information & Technology, Human Resources, General Government & Buildings, and Public Information. Salary and Wages Payable is the largest expenditure for General Government with a budget of $2,038,946. Contract Services has a budget of $1,889,957, and General Supplies with a budget of $257,761. The budgets below are broken down by each department within the General Government.










Municipal Court Municipal court has a budget of $732,651 for FY2025. Included expenditures are Salary and Wages Payable $311,799; Purchased/Contract Services $404,853 and supplies $15,999. Budget variations for FY2025 include increased salary and wages payable due to an increase in staffing; Purchased and Contract services increased due to increased jail costs, professional services and repairs and maintenance. Budgets are broken down in the chart below.







Public Safety has a budget of 14,289,300 for FY2025. Departments in Public Safety include Police Administration; Criminal Investigations; Patrol; Police Stations & Buildings; Police Support Services; Fire Admin; Fire Fighting; Fire Prevention; Station 91, Station 92, and Station 93. Salary and Wages Payable for Public Safety is $12,698,260 Purchased/Contract Services is $863,367 and supplies $727,673.







Public Services budget for Fiscal Year 2025 is $1,818,350. This includes departments Public Works Administration and Public Works. Salary and wages Payable for Fiscal Year 2025 are $1,075,017; Purchased/Contract Services $248,835; and supplies








Parks and Recreation budget for Fiscal Year 2025 is $296,770. This includes expenditures for Salary and wages Payable for Fiscal Year 2025 of $99,520 and Purchased/Contract Services $171,250; Parks the City upkeeps includes the City Center Park; Church Street Park, Patriots Park, Dickson Springs Park, Lane Brown Gazebo, and May Harp Park.






Economic and Community Development has a budget of $3,561,961 For Fiscal Year 2025. Departments that are included in Economic & Community Development are the Building Department, Planning and Zoning, and Economic Development. Expenditures for the division for Salary and Wages Payable are $1,162,285; Purchased/Contract Services $2,386,222 and supplies $13,454.











Other Financing Sources for the General Fund Fiscal Year 2025 budget is $2,857,335. This includes debt service payments in the amount of $1,556,576, and Other Financing Sources in the amount of $1,300,7589. Other Financing Sources includes operating transfers to other funds including MSTF, Capital Projects Fund, and contingency funds to be used later in the Fiscal Year.



Overview:

Special Revenue Funds are used to account for the proceeds of specific revenue sources (other than special assessments, expendable trusts or major capital projects) that are legally restricted to expenditures for specified purposes. The City has eight (6) special revenue funds: Confiscated Assets Fund, Hotel Motel Tax Fund, Vehicle Rental Excise Tax Fund, Cemetery Trust Fund, Veterans Memorial Fund, and ARPA fund.
The Confiscated asset fund is a special revenue fund that accounts for monies derived from seizures and other confiscated property. Public Safety works with other jurisdictions on cases where equitable shares are awarded to the City when seizures are completed. The City sets a conservative budget each fiscal year of $45,000. Funds can be utilized in the purchase of equipment, capital outlay, training, and other needs for the department that are not budgeted in the operating budget.
Hotel Motel tax fund is a special revenue fund to account for monies collected from a special revenue tax assessed on hotels and other short- term rentals for roomoccupancy.Revenuesarebudgetedintheamount of $730,000. Appropriations include transfers to MSTFfortheMain Street Program andtheMainStreet Tourism function for the amphitheater.
Veterans Memorial Fund is a Non-Profit 501© Fund dedicated for Veterans Memorial Park. FY2025 has a budgeted amount of $500.00 for the fiscal year. These funds are dedicated for improvements made to the park.

ARPA Fund, also known as the American Rescue Plan Act are federal funds awarded to the City of Fayetteville and other local and state governments to make strategic investments in long-lived assets, rebuild reserves to enhance financial stability, and cover temporary operating shortfalls until economic conditions and operations normalize. The City was awarded 6.7 million dollars and received two payments. The ARPA fund has been completed in FY2023 with no budget allocated in FY2025.
The Vehicle Rental Excise Tax Fund is a special revenue fund to account for monies collected from a special revenue tax assessed on vehicle rental businesses. The City of Fayetteville collects a 3% vehicle rental excise tax. Revenues are estimated in the amount of $180,000. These monies will be transferred to the Downtown Development Authority.
Cemetery Trust Fund is designated for the use of the upkeeping of the Fayette Cemetery. FY2025 has a budgeted amount of $25,000 from a trust fund dedicated to improvements of the cemetery.







































A component unit is a legally separate organization for which the elected officials of the agency are financially accountable. The funds that make up our component unit are Downtown Development Authority, Main Street Tourism Fund, and our recently added Public Facilities Authority.
Downtown Development Authority was organized to develop and promote commerce, industry and general welfare within the City. The FY2025 operating budget for Downtown Development is $236,950. Revenues Generated for Downtown Development come from Charges for Services and Other Financing Sources, which are excise tax revenues from Vehicle Rental that are collected in Special Revenue Funds.
Main Street Tourism Fund is a component unit fund designated for use of organizing community events and revitalizing the Downtown Fayetteville areas. The Operating budget for Fiscal Year 2025 is $1,227,407 Revenues are generated from Charges from Services, Contributions and Donations, Sponsorships, and other financing sources. Expenditures include Salary and Wages Payable, Purchased and contract services, and general supplies and materials. Other Financing Sources includes revenues generated from Hotel Motel Excise Taxes that are collected in our special revenue funds that are designated for the Downtown Development of Fayetteville.











The Capital Projects Fund is used to account for the expenditures of resources for various public improvements and major capital projects, which are funded by a percentage of property taxes and other designated sources; such as, impact fees. The City uses six capital project funds for FY 2025: Capital Projects, Impact Fee Fund, Building Fund, SPLOST Fund, and TAD. These five funds are considered Major Funds.
The Capital Projects Fund accounts for the majority of Capital Outlay for department needs for FY2025 with a budget of $2,254,733. Funding sources for Capital projects are Property Taxes, LMIG funding, and proceeds from Capital leases.
The Building Fund total revenues and expenditures for the Building Fund for FY2025 are $0. Funding sources come from other miscellaneous income to fundprojects allocatedto thebuilding fund.Projects for the Building Fund include the Hospital Bridge and Crosswalk.
TAD Fund is the allocation of property tax funds designated for Tax Allocated District capital projects. Funds previously were recognized in the General Fund, and have since been moved to their own designated fund per agreement standards. FY2025 has a budget of $610,000.
The SPLOST Fund is designated for voter approved SPLOST projects that is funded by an imposed 1% sales tax that is collected by Fayette County and remitted to the City through an intergovernmental agreement. SPLOST has a multiyearbudgetof$25,009,872thatissettobecomplete in 2023.

The Impact Fee Fund total revenues and expenditures for FY2025 is $1,850,000. Revenue sources for Impact Fee Fund are from charges for services for Impact Fees paid when developing properties inside City limits of Fayetteville. Impact Fee Funds are used to fund designated capital needs specified by the City.
SPLOST 2023 was voted and approved August 2023. The 1% sales tax that is collected by Fayette Countywillbeallocatedtovoteduponprojects. The budget for the 2023 SPLOST program is $40,380,000.














IMPACT FEE FUND REVENUES



IMPACT FEE FUND EXPENDITURES





BUILDING FUND FY2025 REVENUES


INTERGOVERNMENTAL REVENUES
INVESTMENT INCOME
MISCELLANEOUS REVENUE
OTHER FINANCING SOURCES
BUILDING FUND FY2025 EXPENDITURES












TAD FUND FY2025 REVENUES



INVESTMENT INCOME
TAD FUND FY2025 EXPENDITURES





Enterprise Funds are business-type activities that provides services for a fee to customers of the City of Fayetteville. Enterprise Funds includes the Water and Sewer Fund, and the Solid waste Fund. Each fund is broken down in the summaries below.
The Water and Sewer Fund has a budget of $11,564,066 for Fiscal Year 2025. Major changes to Water and Sewer fund was the outsourcing of operations of Distribution and Collections departments within the department in Fiscal Year 2021. The City still maintains all customer service related issues as well as billing for utilities.
The Solid Waste Fund is designated revenues and expenditures for solid waste services provided to customers inside the city limits of Fayetteville. The City contracts with GFL to provide solid waste services and has a budget of $1,332,000 for FY2025



Annually, local governments assess financial capacity to plan for capital improvement projects. These large financial investments are required to maintain and expand public facilities and public infrastructure. Ongoing service delivery can be assured only if adequate consideration is given to capital needs by the budget process. A Capital Improvement Program (CIP) is a tool used by governments in conjunction with the 5-Year Long Range Financial Model (LRFM) to ensure that decisions on capital projects and funding are made wisely and are well planned. The City’s Five-Year Capital Improvement Plan is a multi-year planning period for capital projects, currently for the 2020- 2025 timeframe. The program outlines project details including estimated timeframes, cost and funding sources and discusses impacts to futureoperational budgets. ACapital ImprovementProgram shouldnot beconfusedwith Capital Investment Budget. A Capital Investment Budget represents the first year defined by the Capital Improvement program that appropriates fundsforcapital spending. Fayetteville’s Annual Capital Budget is reportedandadoptedin conjunction withtheAnnual Operating Budget. Capital Improvement planning is a dynamic process; changes do and should occur in the process from year to year to adapt to changing elements. The plan is updated and re-adopted every year to fine-tune cost, adjust availability of resources and plan projects within the projected financial capacity.

Programming capital improvements provides one significant way of realizing comprehensive plans. Capital improvement programs do this by developing methods to achieve projects identified in the public facilities part of the plan, by specifying the timing and/or staging of public facilities to support the sequence of growth proposed in the plan, and by assuring growth proposed in the plan, and by assuring that needed public facilities will be available to support growth.
The capital improvements program is directly linked to the land use and publicfacilitiesparts ofthecomprehensiveplan. Theseelements furnish important direction for the capital improvement program. They indicate general public policy on the development, redevelopment and maintenance of the community, and specific direction on:

The objective is to produce a capital improvements program, which integrates the comprehensive plan’s recommendations and desired levels of public services with the ability of the community to both pay for and maintain capital improvements.
“Capital Improvements” are major projects undertaken by the City that are generally not on a “year-in, year-out” basis, and fit within in one or more of the following categories.
1. Purchase of major equipment and vehicles value in excess of $5,000 with a life expectancy of three years.
2. Construction (new) including engineering, design, and other pre-construction costs with an estimated cost excess of $5,000.
3. Major building improvements that are not routine expenses and will substantially enhance the value of the structure.
4. Major equipment or furnishings required to furnish new buildings or other projects.
5. Major studies requiring the employee of out-of-state professional consultants in excess of $5,000
Capital Improvements Program shall integrate all of the City’s capital project recourses (grants, bonds, City funds allocated to capital projects, donations, and any other funding available.)
Capital projects should be financed to the greatest extent possible through user fees where direct benefit to users results from construction of the project (water and sewer).
.807 mills of property tax are dedicated to Capital Projects Funds.
It is City policy that in each fiscal year, Council shall review a five-year forecast of capital improvements together with the funding implications thereof.
Each year Council shall review all previously approved capital projects upon which work has not commenced and shall determine whether the prior approval shall stand or be cancelled.
There shall be an annual review of all capital projects in progress so that any funds no longer required for the original purpose may be reassigned throughout the budgeting process.
Projects mandated by State and Federal agencies and law will receive priority consideration.
Projects that have been previously initiated and are a completion of subsequent phases shall receive priority consideration.
Projects that preserve and protect the health and safety of the City shall receive priority consideration. Projects which provide for the renovation of existing facilities, resulting in preservation of the City’s prior investment or which reduce maintenance and operating costs, shall receive priority consideration.
Construction or acquisition that results in new or substantially increasing operating costs should be considered only after an assessment indicates a clear need for the project and plans for funding operating costs are developed.
The current year Capital Improvements Budget will become part of the working budget for the current fiscal year.
Capital projects must not violate the principal concepts of an adopted city plan.

THE DEPARTMENT MUST DETERMINE WHICH PRIORITY CLASSIFICATION A PROJECT FITS UNDER.
A. Mandatory-refers to the protection of life or maintenance of public health and safety.
B. Maintenance-refers to a continuation of public services, the conservation of endangered resource, or the finishing of partially completed projects.
C. Improve Efficiency-refers to the replacement of obsolete facilities or the improvement of community or community facilities.

D. New Services-refers to the expansion of the public facilities service area of the city, or the provision of new public services.
Project’s Expected Useful Life
Refer to the project description information from the CIP project form.
Effect on Operation and Maintenance costs
Refer to the project description information from the CIP project form.
Effect on City’s Source of Revenue
Refer to the project description information from the CIP project form. Proposed residential expansion does not necessarily mean an increase in a city’s revenues.
Availability of State Grants of Special Outside Funds.



Public Safety-Police Department





DEPARTMENT:
PROJECTDESCRIPTION
FUNDING SOURCE
Property taxes
IMPACTON OPERATING BUDGET
Revenues will be generated from property taxes to fund purchase of technology
A one time cost on the capital budget; and any annual costs will be paid for out of General Fund operating expenses

ESTIMATEDANNUALIMPACT








ESTIMATEDCOST
DEPARTMENT: PublicSafety
PROJECTDESCRIPTION


FUNDING SOURCE
Property taxes
IMPACTON OPERATING BUDGET A one time cost on the capital budget; and any annual costs will be paid for out of General Fund operating expenses













SPECIAL PURPOSE LOCAL OPTION SALES TAX





















Fayetteville shall be a city of innovation, opportunity, and uniqueness that fosters a vibrant and welcoming community for all. - City of Fayetteville Vision Statement



The Fayette County Board of Commissioners on December 8, 2022 called for a Special Purpose Local Option Sales Tax (SPLOST) referendum to take place on March 21, 2023. Fayette County voters will decide whether or not to approve the one-penny (one-percent) SPLOST.
Voters will see the following question on the referendum ballot (final language will be determined by the Fayette County Board of Commissioners): o YES o NO
Shall a special one-percent sales and use tax be imposed in the special district of Fayette County for a period of time not to exceed six years and for the raising of an estimated amount of $210,000,000 for the purpose of county and municipal capital projects?
The acronym SPLOST stands for “Special Purpose Local Option Sales Tax” and is a specific tax rate for a specific period of time. Counties and cities can use SPLOST

funds for specific capital projects. If the 2023 SPLOST is approved by the voters, the sales tax in Fayette County will remain at 7¢ on every dollar spent.
In Georgia, the State receives four percent (4¢ of every dollar) of the sales tax collected in every county. A 1¢ Local Option Sales Tax (LOST) is shared among the county and any of its municipalities based on an agreed-upon formula. LOST funds can be used by local governments as part of their General Fund operating expenses. Fayette County also has a 1¢, voter-approved E-SPLOST, which is invested solely for use by the Fayette County Board of Education. This comprises our current 6¢ Local Option Sales Tax.
Of the counties immediately surrounding Fayette County, Clayton collects an 8¢ sales tax per dollar, while Coweta, Spalding, Fulton, DeKalb, Henry, and Pike counties all collect 7¢.
The extra penny provided through the SPLOST is only used to fund projects in the county in which it is collected, no matter where the buyer paying the tax lives. This means those living outside Fayette County who shop and dine inside Fayette County are contributing 1¢ of every dollar spent toward specific Fayette County projects.
If approved by voters, the 2023 Fayette County SPLOST will be invested in capital projects throughout the county in the areas of transportation, public safety, infrastructure, and parks and recreation. The overall, countywide projects have been defined in an intergovernmental agreement that includes the specific list of projects for each municipality and the County.
On March 21, 2017, a six-year SPLOST referendum passed by voters in Fayette County supporting the use of an additional 1¢ sales tax on approved capital projects throughout the County with an estimated total of $141,014,157. The City of Fayetteville projected collections of $21,098,538 and included a project list estimated at $25,009,872. The projects were grouped into five main categories: Stormwater/Wastewater, Transportation, Public Safety, Parks & Recreation, and Retirement of Debt. Table 1 outlines the projects.
2017 SPLOST ProjectsCost (est.)
Fayette County and the municipalities of Brooks, Fayetteville, Peachtree City, and Tyrone will share the 2023 SPLOST proceeds based on population. An intergovernmental agreement allocates the estimated revenue from a six-year SPLOST as follows in Table 2.
Revenue Distribution Table 2 Fayette County $94,728,900


is a significant investment in the spaces, facilities and infrastructure that contribute to, and improve, our quality of life.

Fayetteville has compiled a list of projects that represent a significant investment in the facilities and infrastructure that contribute to our quality of life. Many of the projects have been requested by the community, including road resurfacing, enhancements to recreation areas, stormwater infrastructure upgrades, and construction of a multi-use trail system. Other projects, including public safety vehicles, facilities improvements, equipment, and citywide technology improvements, are needed to enhance the City’s overall service delivery capabilities.

City of Fayetteville 2023 SPLOST Funding Categories: Public Safety
Public Safety projects include a new or renovated Fayetteville Police Headquarters/Training Facility and Municipal Court building, Fayetteville Fire Department apparatus, police vehicles, police/fire information technology equipment, and other related police/fire equipment.
Transportation/Public Services..............$14,500,000
Transportation projects include road resurfacing, highway median landscaping, pedestrian trails, cart paths, bridges, road networks, city gateway signage, Public Services headquarters building renovation and expansion, and roundabouts.
Parks & Recreation......................................$7,000,000
Parks & Recreation projects include construction of new multi-use trails, land acquisition, new parks, and improvements to existing parks.
Stormwater...................................................
$4,000,000
Stormwater projects include extensive repairs based on needs identified in the 2022 City Stormwater Report.
General Government...................................
$3,750,000
General Government projects include retiring up to $3,000,000 of eligible debt along with upgrades to software, hardware, and security systems that are needed to ensure resiliency and to avoid interruptions in the workflow of the City. TOTAL........................................................$40,380,000


The safety of our police officers and our citizens is of the utmost importance. The police department needs a reliable and safe fleet of police vehicles to ensure the safest operation when high-speed response is required to crimes in progress and pursuit situations.
In addition to maintaining safe operations, the periodic replacement of these vehicles, in accordance with a responsible schedule, will also provide the most costeffective value for the City as repair and maintenance costs can be best managed.


Project Cost
$2,250,000

This request is to purchase a new aerial apparatus for primary coverage on the west side of the City. This aerial will protect all residential and commercial development, but it is critically needed for the numerous multi-level buildings in this area, including those contained within the Piedmont Fayette Hospital Campus, Trilith Studios, the Town
of Trilith, and the future data center properties. This unit will also provide response to the downtown and north Fayetteville areas when needed.
This aerial will be specified for maximum maneuverability to best navigate suburban cul-de-sacs, traffic circles, narrow streets, and street corners. rial apparatus

Project Cost Estimate: $1,500,000


This project will address many critical equipment needs to ensure the Fayettevill Police Department continues to be best prepared to protect and serve our growing community. The Police Department recognizes the need for well-trained officers.
Project Cost Estimate: $380,000
One of the most important training areas for our officers is the appropriate use of force. This project will purchase
a virtual training system which allows officers to be placed in scenario-based use of force situations in real time. This critical training will help prepare our

officers to make appropriate decisions when faced with potential use of force situations in the field. This project will also fund other equipment needs which includes Tactical Response Team vests, ballistic shields, crime scene processing equipment, computers for patrol vehicles, public safety radios, tasers, and other less-lethal devices.

This project is for the purchase of critical equipment needed to serve our community effectively. This equipment includes items such as lighter and more maneuverable fire hose and new fire nozzles, which can perform more efficiently. Other equipment needs include replacement of ballistic vests currently issued to our firefighters, thermal imaging cameras, public safety radios, emergency medical equipment, and mobile computers for fire apparatus.is aerial Hospital, Trilith Studios, Town of Trilith


Project Cost Estimate: $300,000

Fayetteville has experienced significant growth over the last decade. While efforts have been made to increase personnel to address the increasing demand for services, public safety facilities have not kept pace. This project will provide the needed expansion of public safety facilities for police, fire, and The police


project will provide dedicated training
facilities, improved building layout, room for future growth and a new evidence room.

Fire: The fire portion of this project will expand facilities for community risk reduction, training, and emergency response resources.
Court: The Court portion of this project will provide needed office space for court staff and add private meeting rooms for attorney/client meetings. rial
Project Cost Estimate: $4,500,000


This project is for the purchase of a Quick Response Vehicle (QRV) to provide coverage on the west side of the city. This vehicle will provide primary response to emergency medical calls and supplementa; response on other types of emergencies, such as brush fires and vehicle accidents. These vehicles are critical for emergency
response within parking decks planned in Piedmont Hospital Fayette and Trilith developments due to the weight restrictions for these decks. This vehicle is valuable when the response of a full-size fire apparatus is not needed, keeping units in service for other emergency responses and reducing wear and tear on the larger trucks.


Project Cost Estimate: $200,000

The City of Fayetteville performs an assessment of our City’s road infrastructure every five years. The latest road assessment was completed in December 2022. The assessment generates a numerical rating for each road according to its condition. Based upon these ratings, the City will utilize these funds to mill, patch, level, and resurface approximately 21 miles of roadway.

Project Cost Estimate: $6,000,000



This project includes the design and construction of new roadways to help improve downtown traffic flow while enhancing pedestrian safety in the downtown area. This will be accomplished through the following road projects:
1. City Center Parkway Extension
2. Beauregard Boulevard Realignment
3. Fisher Avenue Extension
4. Lafayette Avenue South Extension
5. Lafayette Avenue East Extension
6. City Hall Drive Extension
7. Fayetteville Alleyway Project
Project Cost Estimate: $6,000,000



This is a joint project with Fayette County to construct an 0.8 mile segment of new road between State Route 54 West and First Manassas Mile. This project addresses safety and congestion concerns by reducing truck traffic on Grady Avenue at Bradford Square and around Spring Hill Elementary School. This line item funds half of the estimated cost of $3,000,000, with the expectation that
the balance will be funded by Fayette County. Heavy traffic is generated on First Manassas Mile by several transfer stations for solid waste, the City’s water and wastewater plants, grinding and compost facilities, Fayette County’s inert landfill, and several small businesses. Most of the new road will be built on existing land owned by the Fayette County government.
Project Cost Estimate: $1,500,000
This project will maintain and expand the City’s sidewalk system. The City of Fayetteville is currently evaluating the sidewalk system for American’s with Disabilities Act (ADA) compliance and condition to prioritize and conduct needed repairs. This evaluation will also identify other areas in the City where new sidewalks can be installed to improve pedestrian safety and connectivity.

Project Cost Estimate: $2,000,000

The Fayetteville Public Works Building, located at 328 First Manassas Mile, was constructed in 1999 and serves as the home for the City’s Public Services departments which includes Public age and the significant increase in employees working out of the facility. This project will expand the building to accommodate current and future growth, as well as renovate the existing
Project Cost
Estimate:
$1,000.000


This project will place gateway signs at strategic locations as travelers enter the City limits. Attractive, well maintained signage makes a statement about our City. These signs will enhance our branding and reinforce our identity as a premier destination to visit and reside. The natural response we want from our visitors as they enter is “Wow, this is a nice place!”

Project Cost Estimate: $500,000

This project will add new multi-use trails around and through the City, providing safe access to schools, entertainment, civic, and commercial facilities. Trails will weave existing and new destinations together by promoting healthy transportation options, supporting economic development, and creating a robust multi-modal network. Once complete, the trails can connect residential neighborhoods to recreational spaces, the natural environment, and cultural amenities.

Project Cost
Estimate: $4,000,000
The City of Fayetteville is studying options for the expansion or addition of park and greenspace amenities. The success of City Center Park shows that our citizens desire the recreational opportunities which quality parks and greenspace provide to our community. This project will make upgrades to our current facilities and provide additional park and greenspace options to better serve our community.

Project Cost
Estimate: $3,000,000
The City hired a third-party engineer to perform an assessment of existing stormwater systems throughout the City. This study identified approximately 270,900 linear feet of stormwater infrastructure and rated its current condition. The City will utilize these funds to make needed repairs to the most critical portions of the stormwater system as prioritized by this assessment.



Project Cost Estimate: $500,000



This project will be used to retire up to $3,000,000 of eligible debt. The retirement of this debt will save principal and interest payments and allow more annual revenue to be assigned to maintain and provide current government operations and services. Examples of eligible debt are the Georgia Environmental Finance Authority (GEFA) loans which have been used for several public services projects, including the recent wastewater facility upgrade.
Project Cost Estimate: $3,000,000



The City of Fayetteville continues to build a solid foundation to protect its computer network infrastructure. Upgrades in software, hardware, and security systems are needed to ensure resiliency and to avoid interruptions in the workflow of the City. Examples of the improvements are as follows:
• Refresh data servers, storage, network equipment, and related licensing;
•Replace and install new software to improve workflow, continuity, and collaboration between staff and our customers;
•Improve security for the City’s network, data, and facilities against current and future threats as they continue to evolve; and

•Ensure customer data and proprietary information is protected. Project Cost Estimate: $750,000


continues the substantial progress started in 2017 and keeps the tax rate the same as the 2017 SPLOST.
There are several ways to stay informed about SPLOST as well as City of Fayetteville meetings, events, and other news! Many residents and guests enjoy connecting through social media, and thousands have subscribed to receive weekly E-Mail Updates. Of course, the City’s website is home base for all news, notices, and other important information, and users may sign up to receive updates.

Visit us on Facebook @fayettevillega.gov
Visit us on Instagram @fayetteville.ga
Visit us on Nextdoor Fayetteville, GA
Fayetteville-GA.gov/Connected





The purpose and use of debt to fund the City’s capital needs and the process of issuance of the City’s debt obligations. The debt policy is intended to assist in maintaining the City’s ability to incur debt and other long-term obligations at favorable interest rates and to repay debt responsibly without impairing other resources. Responsible issuance of debt for capital needs provides an investment in our community and makes these capital expenditures affordable to current users while allowing capital costs to be more equitably distributed to both current and future users.
• The City of Fayetteville will confine long-term borrowing to capital improvements.
• The City will not use short-term debt for operating purposes.
• The City will follow a policy of full disclosure on every financial report and bond prospectus.
• General obligation debt will not be used for Enterprise Fund activities.
• The City will limit the use of capital lease purchases, certificates of participation and other types of short-term debt when possible
• Computation of Legal Debt Margin: Assessed value of all taxable property (less exempt property) Debt limit-10% of assessed value.
• Debt applicable to limitation: Total General Bonded Debt (less assets in debt service available for payment of principal)
• Computation of Direct and Overlapping Bonded Debt-General Obligation Bonds: Net General Obligation Bond Debt Outstanding-Percentage applicable to City of Fayetteville: 10%
The City of Fayetteville’s legal debt margin for Fiscal Year 2023:
Assessed Value
$1,567,640,025
Add: Exempt Real Property $21,418,962
Total Assessed Value $1,589,058,987
Debt Limit (10% of Assessed Value) $158,905,899


Summary of all


Roll-Forward as of July 31st, 2023


A revenue bond is a type of municipal bond in which the repayment of the obligation is primarily guaranteed by the operating revenues of an entity. Revenue bonds are primarily utilized by government entities to subsidize infrastructure projects. The following bonds below are the breakdown of Revenue Bonds with the City.
PFA Bonds
Bonds issued by the Public Facilities Authority were issued during the year ended July 31, 2020 to fund City hall and Park Projects, as well as refund a portion of the Water and Sewer Revenue Bonds, series 2013A, and series 2010 bonds, along with paying the issuance cost of the Series 2019 Refunding bonds. PFA Bonds are broken down below by Governmental Activities and Business-Type Activities.
Governmental Activities:
• Series 2019 Bonds: $21,695,000

Business-Type Activities:
• Series 2019 Bonds: $5,395,000
• Series 2019 Bonds: $7,890,000

The City incurred debt to the Georgia Environmental Facilities Authority for construction of various water and sewer system projects. This note is a construction line of credit agreement with a interest rate of 2.03% for $961,221.

The City has also entered into a second construction line of credit with the GEFA for the construction of additional water and sewer system projects. This construction line of credit has an interest rate of 2.62% for $13,334,150. This loan was finalized in FY2022, and the City began making debt service payments towards debt.


During the year ended July 31, 2018, the City entered into a purchase agreement with a financial institution for the purchase of vehicles, equipment, and land in the amount of $650,000. The lease agreement qualifies as a financed purchase agreement for accounting purposes (title transfers at the end of the lease term) and has been recorded at the present value of the future minimum lease payments as of the date of inception. This agreement is being serviced by the Building Fund and the SPLOST 2017 Fund payments with an annual interest rate of 2.42%.
During the year ended July 31, 2019, the City entered into one purchase agreement with a financial institution for the purchase of vehicles and equipment in the amount of $500,000. The agreement qualifies as a financed purchase agreement for accounting purposes (title transfers at the end of the agreement term) and has been recorded at the present value of the future minimum payments as of the date of inception. This purchase agreement is being serviced by the SPLOST 2017 Fund payments with an annual interest rate of 3.10%.
During the year ended July 31, 2020, the City entered into a purchase agreement with a financial institution for the purchase of equipment in the amount of $940,000. The agreement qualifies as a financed purchase agreement for accounting purposes (title transfers at the end of the agreement term) and has been recorded at the present value of the future minimum payments as of the date of their inception. The agreement is being serviced by the Building Fund and the SPLOST 2017 Fund payments with an annual interest rate of 2.14%.
During the year ended July 31, 2021, the City entered into a purchase agreement with a financial institution for the purchase of equipment in the amount of $500,000. The agreement qualifies as a financed purchase agreement for accounting purposes (title transfers at the end of the agreement term) and has been recorded at the present value of the future minimum payments as of the date of their inception. The agreement is being serviced by the Building Fund payments with an annual interest rate of 1.45%.
During the year ended July 31, 2022, the City entered into a purchase agreement with a financial institution for the purchase of equipment in the amount of $400,000. The agreement qualifies as financed purchases for accounting purposes (title transfers at the end of the agreement term) and has been recorded at the present value of the future minimum payments as of the date of their inception. The agreement is being serviced by the Building Fund payments with an annual interest rate of 1.46%
During the year ended July 31, 2023, the City entered into a purchase agreement with a financial institution for the purchase of equipment in the amount of $1,000,000. The agreement qualifies as financed purchases for accounting purposes (title transfers at the end of the agreement term) and has been recorded at the present value of the future minimum payments as of the date of their inception. The agreement is being serviced by the Building Fund payments with an annual interest rate of 4.05%.


The Departmental Information section consists of the new adopted authorized positions and grade, the department goals and objectives as it relates to their perspective department and the City’s strategic plan and vision, and performance measures. We are in the process of revamping our performance measures to be more “why” driven instead of “what” driven. The past five years, as you will be able to see, have been more of measuring “what we have been doing verses “why” we are doing it in order to achieve our ultimate goal. This section will have a statement of service for the following departments:








• Coordinated Community Shred/Recycling event in April and October 2024
• Coordinated and worked Georgia Municipal Association’s Georgia Cities Week event
• Planned and coordinated City Council retreat offsite
• Coordinated successful online auction through Gov Deals for City surplus item

• Process and file all agreements, contracts resolutions, ordinances, and other related documentation efficiently and effectively.
• Modernized the ORR process by going digital through the NextRequest software so that the process is more effective and efficient.
• Received awards/recognition from Government Finance Officers Association (GFOA), Certificate of Achievement for Excellence in Financial Reporting, Distinguished Budget Presentation Award with special recognition.
• Create and published FY 2023 Annual Comprehensive Financial Report (ACFR); FY 2024 Budget Document
• Passed clean audit for FY2023
• City issued clean financial report from Department of Audits and Accounts (DOAA)
• Implemented safeguards to prevent fraudulent ACH transactions
• Several Finance employees received their Certified Public Management Certificate
• In September 2023, the Judicial Council of Georgia recognized the City of Fayetteville Municipal court with its Clearance Rate Excellence Award for Calendar Year 2022, an honor reserved for the top 10 percent of courts in the state. The Clearance Rate Excellence Award recognizes these courts for demonstrating exceptional performance in maintaining clearance rates, a key indicator of a court’s ability to effectively manage its caseload. This achievement reflects the court’s dedication, efficiency, and commitment to ensuring the timely resolutions of cases.
• Implemented an internship program with high schools students.
• Reorganizing of current and closed case files allowing easy managing and access for open records.
• Implementation of NextRequest open records software for efficiency with timely response to the public
• Police Department electronic document storage system
• Acquired security grant
• 90% completion of Microsoft Office 365
• Two lieutenants completed the Northwestern School of Police Staff and Command.

• Purchased a 2023 Ford Bronco to help with recruiting. This vehicle has been featured in several articles and displays.
• Laserfiche is up and we are in the process of scanning old records into the repository.
• Began using View AI; this has increased our ability to develop suspects in crimes.
• Purchased three new vehicles for the Criminal Investigations Divisions.
• Seven personnel started Paramedic school at Clayton County Fire Department utilizing the grant funding received from Department of Homeland Security Fire Grant. The remaining five personnel started their Paramedic school at Fayette County Department of Fire and Emergency Services in October of this year.
• Smoke alarm and combination alarm (smoke/carbon monoxide) installation program initiated with year one goals met for grant. The grant is funded through the Department of Homeland Security Fire Grant for Fire Prevention and Safety.
• Continued radio replacement program to ensure compatibility with new county radio system.
• Our department continues to work towards achieving National Fire Accreditation.
• Completed annual audit by Georgia Firefighter Standards and Training Council to maintain department certification.
• Successfully graduated the first annual Junior Firefighter Camp.
• Replaced bay doors at Station 92.
• Expanded the department’s mental health awareness program.
• Firefighter/Paramedic Duncan Hervey received the 2024 public safety recognition awarded by the American Legion Post 105.
• Battalion Chief Josh Collins received the 2024 public safety recognition awarded by the local VFW.
• Maintained requirements of Department of Public Heath as EMS First Responder Service
• Completed annual medical examination on all full-time firefighters.
• Ordered Pierce Sabor- Heavy Rescue Vehicle-Tentative delivery date November 2024.
• Completion of Phase 2 of the West Fayetteville Sewer Project.
• Completion of park equipment of Church Street Park.
• Re-coating of spray park surface at City Center Park.
• Completion of Sludge Hopper Upgrade at Wastewater Treatment Plant
• Additional personal and the addition of third crew leader to public works.
• Adopted Amendment 4 to the Unified Development Ordinance (UDO)
• Adopted Amendment to the Comprehensive Plan (2022 Update)
• Awarded Livable Centers Initiative (LCI) grant from the Atlanta Regional Commission (ARC) to prepare a create placemaking strategy for the downtown mixed use district.
• Updated departmental fee schedule (to be adopted)
• Updated building permit fee schedule based on House Bill 461
• Hired new Economic Development Director, Lori Funderwhite
• To promote economic vitality in the downtown area, Main Street hosted 28 community events including the Ville summer concert series, PumpkinFest, Miracle on Main Street, Movie Nights at City Center Park, and the summer series Markets on the Square.
• Launched a partnership with the U.S SBA Small Business Development Center to host small business development and entrepreneur courses in Fayetteville.
• Promoted the Main Street Alleyway Improvement Project construction start and support our small business campaign.




Strategic Plan:

The City Clerk is responsible for the functioning of City Hall through administrative and clerical work. Work involves maintaining official city records, providing support to the City Manager, City Council, Director and Assistant Director of Finance and Administrative Services, other Department Directors, and staff. The City Clerk also responds to citizen inquiries and concerns.
City Clerk duties include the following:
Records and maintains city ordinances, resolutions, and meeting minutes, maintains and oversees city records/open records ensuring legal requirements are met
Responsible for maintenance of the Records Retention program for the city. The City Clerk is the official Records Custodian for the city
Works with and supervises the Deputy City Clerk
Customer service, including answering questions in person and over the phone, providing guidance, troubleshooting, andfollowingup with customers in resolving problems; may coordinate or act as liaison between functions/departments as required. Also coordinates and assists in meetings and events throughout the year on and off campus
• Maintain City Manager/Mayor and Council Calendar/events
• Supervises Deputy City Clerk
• Record Staff meeting/Council meeting minutes
• Produce Agenda Packets for Council meetings
• Handle all Open Records requests/City Records Retention
• Record Minutes, Ordinances, and Resolutions
• Handle Municipal Qualifying and Elections
• Coordinate Council and Staff meetings and retreats
• Facilitate Georgia Municipal Association (GMA) GA Cities Week events
• Process AP Accounts
• Keep City Manager/Mayor and Council on schedule/on track with duties and regulations
• To assure Deputy City Clerk provides adequate support and assistance/completes assigned tasks
• Provide meeting minutes for staff information
• Provide public with results of meetings/documentation
• Satisfy the public’s request for information/be transparent
• Provide transparency of government activities
• Engage the public with our local government
• Keep government running smoothly/be accountable
• Ensure City administration runs smoothly
• Customer service needs met internally and externally
• Show flexibility and availability for City projects and concerns
• Prove transparency to public
• Continuing Education training/classes to keep abreast of policies and procedures in local government
• Adapt to current and future requirements in Clerk’s position






The mission of the City of Fayetteville’s Finance Department is to provide quality services to all customers at the highest achievable levels of customer satisfaction through the continuing progress and contributions of its employees. To provide the citizen-customer with state-of-the-art financial management, financial reporting, and cost-effective acquisition of goods, and services for the City government consistent with local, state and federal laws and governmental accounting and regulatory requirements. To provide service excellence and to work as a team with other departments in achieving the City’s mission.
The Finance Department administers the financial affairs of the City of Fayetteville under the direction of the Finance Director. This encompasses investing all City funds; maintaining accounting and financial records; billing and collecting; maintaining an encumbrance system for purchasing; processing accounts payable each week; preparing biweekly payrolls; preparation of the Comprehensive Annual Financial Report; issuance of and collections related business licenses; issuance of and collection related to Water and Sewer accounts.















1. Continue the Streamline Financial Process by having monthly training sessions
Quarterly budget monitoring 3. Process year end W-2s, G-4s, and 1099s electronically
Continue to have monthly departmental meetings to improve department morale 5. Continue to be open and transparent to citizens by providing and posting financials monthly
Continue to complete bank reconciliations in a timely and accurate manner
7. Become more proficient in the processing of timesheets as it relates to payroll
8. Support staff development:
a. Participate in a variety of annual conferences and seminars that serve as both continued education as well as networking:
i. GFOA conference
ii. GGFOA conference
iii. Leadership conference
iv. Tyler New World Connect conference
v. Georgia Procurement conference
vi. GABTO conference
b. Attend a variety of classes to learn changes in the law, accounting updates, water updates, new topics and further increase knowledge of accounting principles and other topics:
i. APA Preparing for Year End
ii. New World User Group training
iii. GAWP classes concerning water and sewer
iv. Carl Vinson Institute of Governmental classes; including, but not limited to governmental accounting, payroll, accounts payable, purchasing, and internal controls
9. Continue to cross train team members
10. Create informational videos for customers and employees
11. Team building activities semiannually








City of Fayetteville’s Information Systems department will provide the highest quality technology-based services, in the most cost-effective manner, to facilitate City of Fayetteville needs and services.
(Strategic Plan: Efficient and Effective Government)
1. Provide effective technology support for all City departments.
2. Promote and facilitate the effective integration of technology.

3. Develop, enhance, and manage the City's enterprise networks to provide highspeed, transparent, and highly functional connectivity among all information resources.
4. Develop and maintain highly effective, reliable, secure, and innovative information systems to support all City functions.
5. Facilitate the collection, storage, security and integrity of electronic data while ensuring appropriate access.
6. Promote new uses of information technology within the City.
7. Provide leadership for effective strategic and tactical planning in the use of technology
8. Provide fast & reliable access to all information systems.












Support Staff Development

• Develop Team Building Program
• Training Program for Employees and Leadership.
• Develop recruitment program to attract qualified candidates
• Develop a safety training program

It is the mission of the human resources department to provide effective human resources management by developing and implementing policies, programs and services that contribute to the attainment of the City of Fayetteville and employee goals by:
(Strategic Plan: “Efficient and Effective Government”)
Improve Employee Morale
a. Provide a supportive work environment in order to maintain an energetic, engaged, professional and healthy workforce


INPUTS
ACTIVITIES
OUTPUTS
INITIAL
INTERMEDIATE
b. Implement Employee Professional Development Programs.
c. Focus on recruitment procedures to attract the most qualified candidates.
d. Promote Safety in the Workplace
• Hiring the most qualified candidates that meet the culture of the City.
• Cultivate a diverse workforce in a safe and discrimination and/or harassment free environment by maintaining compliance with employment laws and government mandates.
• Provide training and development in the areas of: effective leadership and career development of employees, employment law and government relation, and litigation avoidance.
• Retaining our valued employees by assuring effective leadership qualities in our managers; providing competitive wages and benefits, interpersonal and career development training and coaching.
• Number of qualified applications received
• Reduce the number of turnovers
• Number of training sessions
OUTCOMES
• Interview and hire the most qualified candidates that meet our culture (goal)
• Properly develop leaders that will lead the City into the future. (goal)
• Create training program to develop specialized skill needed. (goal)




The City of Fayetteville Public Information Office exists to communicate clearly, effectively, and frequently with residents, other stakeholders, and guests while advancing the City’s Vision, Mission, and Core Values. The work of the Public Information Office helps people better engage with The City.
• Creating, collecting, and maintaining City photography for City and public use
• Creating written, graphical, and video content for use in City media

• Managing the City’s E-Mail Updates subscriber list and publications Managing the City’s social media channels (Next door, Facebook, Instagram)
• Managing public engagement events Publishing and distributing (digitally and physically) the monthly City News magazine Managing the City of Fayetteville website (fayetteville-ga.gov) Publishing news, events, notices and other items on the website and social media channels
• Writing and editing press releases, speeches, and group presentations
• Representing the City at public gatherings and functions
• Fielding information (non-public records) requests from the public
• Managing the City’s media relations
• Supporting City departments in their communications efforts
• Supporting the City’s economic development efforts
• Advising City leaders on public communications matters
• Serving as a communicator as needed in the Emergency Operations Center
• Supporting the engagement and internal communications of City employees








Help develop economic opportunity by directly supporting city economic development initiatives and by generally keeping the community and investors informed of what's happening in the City of Fayetteville



The Municipal Court of Fayetteville adjudicates cases arising out of violations of traffic laws, local ordinances and certain State misdemeanors. It is the mission of the Court to be dedicated to the principle of equal and timely access to justice so that all individuals are treated with integrity, honesty, equality, respect for the rule of law, and the rights of all. The Court uses all staff members in a collaborative effort to operate the court efficiently and effectively while maintaining public trust and confidence.
(Strategic Plan: “Efficient and Effective Government”)
1. Operations - Continue to improve the effectiveness and efficiency of the Fayetteville Municipal Court.
a. Ensure that 100% of the citations received are processed and not misplaced.
b. Monthly Departmental Meetings to ensure task are being completed in a timely matter.
c. Filing completed daily to ensure nothing gets lost and case files are 100% complete.
2. Improve Customer and Employee Morale – INTERNAL. Provide a supportive work environment in order to maintain an energetic, engaged, professional, and healthy workforce.
3. Improve Efficiencies


a. Acquire a software system that will allow the Municipal Court to send out a mass email and or all call messages to the defendants in case of emergencies/court closure.
b. Website update to allow the Municipal Court to have its own link for defendants to have easy access to the courts information. Currently Municipal Court is under Public Safety.
c. Acquire a software system that will allow the Municipal Court the option to communication via chat box from the Clerk’s Office to the Courtroom.
d. Be proficient in holding Virtual Court via Zoom for arraignment, bench trials and probation hearings.
e. Implementing paperless procedures by scanning all documents into Courtware and attaching them to the defendant’s citation for remote access. This would include Attorney filings, motions, probation orders, applications, original citations, etc.
4. Enhance Customer Service
a. Continue returning calls to customers who leave voicemails and making courtesy calls to defendants who miss their schedule court days.
b. Customer Service Skills Training.
MISSION: To ensure all Court Processes are properly reported in accordance to state and federal regulations
INPUTS Citations, Warrants, Daily Deposits ACTIVITIES
• Enter citations daily
• Enter court deposits daily
• Run fund reports monthly
• Send FTA’s to DDS
• Process dispositions
OUTPUTS
INITIAL
INTERMEDIATE
LONG-TERM
• Number of citations closed
• Number of warrants recalled OUTCOMES
• Cash receipts are recorded accurately
• Filing is maintained daily
• Citations are accounted for
• Defendants are assured that process are being handled correctly
• Customer service is number one and being noticed
• The Courts are able to receive positive reviews
• All cases are recorded and handled correctly




The men and women of the Fayetteville Police Department are committed to protecting life, property, and the constitutional guarantees of all citizens. With community partnership as our foundation, we are entrusted to enhance the quality of life, seek solutions to community problems, and foster a sense of peace and security for all people within our city. We will honor the trust placed in us by holding ourselves to the highest standards of professional police conduct.
The Police Department is organized to provide dedicated and specialized areas of law enforcement services to our citizens. The administration of the police department works closely with members of city hall and the other city departments to coordinate law enforcement concerns and activities with the services they provide in effort to provide the most efficient and highest level of customer service to our citizens.

Department Mission

Protection of Life and Property
Prevention, Detection, and Investigation of Criminal Activity
Apprehension of Offenders
Maintenance of Public Order
Recovery of Property
Training Officers
Compliance with Ethical Standards
TrafficControl
Community Service
Department Evaluation


(Strategic Plan: “Better engage and improve neighborhoods”)
1. Improve relationship between SRO’s and the Faculty, Staff and Students
a. Each SRO should plan and implement an activity or event to boost interaction between students and department each semester
b. Ensure all deployment plans are on file with the department for each school
2. Enhance the hiring process for new employees
a. Form a hiring committee
b. Create an updated recruitment video
c. Design new interview questions for oral board
d. Formulate ideas and processes to ensure new hire fits within organization
3. Expand public safety education to citizens
a. Quarterly coffee with a cop events
b. Track all community events
c. Neighborhood watch information
(Strategic Plan: “Increase Economic Development”)
4. Develop Police Team
a. Enhance training for departmental personnel
b. Update the field training program for Criminal Investigations
c. Update the field training program for new hires
5. Improve Police Communication and Education
a. Improve communication within the criminal investigation division
b. Improve communication within the patrol division
6. Individual target plans developed and implemented crime areas in uniform patrol division
a. Each patrol team submits 2 plans of actions to the division commander each quarter to focus on a crime area
7. Improve Crime Scene Efficiency and Capabilities
a. Review purchase list with the CSI unit to prioritize items needed
b. Purchase total station system to assist in crime scenes
c. Train on all new systems
d. Research/implement and train on new evidence tracking software



8. Reduce negative crime perception amongst citizens of Fayetteville

a. Track all media posts to include posting of actual crime stats on social media
b. Post community surveys on social media, tracking the results
c. Continuous update of new city website/PD section of website
d. New ideals for social media in include community updates, Q&A videos, crime prevention tips, public service announcements
12. Continue to expand and develop new community policing events
13. Continue to expand training and education within the department
14. Continue to increase communication within the department and with other departments within the city.
15. Continue to work closely with community leaders to enhance safety and education




Th e City of Fayetteville Fire Department is a proactive organization dedicated to the preservation of life and property from the ravages of fire and natural or technological disasters. This is accomplished through hazard mitigation, public education, planning and response activities.
The City of Fayetteville Fire Department responds to emergency incidents including fires, emergency medical calls, motor vehicle and other accidents, rescue calls, bomb threats or detonations, severe weather and flooding emergencies, and hazardous materials emergencies as a member of the Fayette County Multi-Jurisdictional Hazardous Materials Response Team. Our Volunteer Services personnel provide support to our response system on emergency incidents and special events.
Fire department personnel perform numerous community risk reduction functions which include annual pre-fire plan updates and fire safety inspections on all businesses, annual hydrant maintenance, emergency management functions, fire safety and other specialty programs, construction plan reviews, station tours, blood pressure screenings, and distribution of smoke detectors. The department further collaborates with other local public safety agencies on other special public service projects throughout the year.




(Strategic Plan: “Efficient and Effective Government”)
5. Achieve response time for first assigned unit of 4 minutes or less 90% of the time and response time for entire first alarm assignment of 8 minutes or less 90% of the time
a. Ensure adequate staffing for each assigned unit
b. Ensure station locations appropriately service area
c. Identify road system improvements that can improve response time, including pre-emption devices
d. Ensure preparedness of response personnel
6. Ensure personnel performance standards are maintained and employees are compensated competitively to retain quality and experienced workforce
a. Maintain performance management system
b. Ensure adequate training for personnel to perform at needed levels
c. Maintain City pay and benefits package
7. Reduce the number of fires per 10,000 population below national averages
a. Ensure staffing and response time goals are met
b. Ensure proper equipment is in place and maintained
c. Continue community outreach efforts
d. Continue and improve community risk reduction programs
e. Identify and implement hazard mitigation efforts
8.
a. Finalize site location and complete design
b. Approve contract for construction in accordance with established budget




16. Continue to improve community outreach efforts
a. School programs
b. Community events and open houses
c. Develop movie theater public safety announcements
d. Continue public safety announcements through radio (“The Bear”)
e. Home owner association meetings
17. Continue to improve prevention and mitigation efforts to reduce hazards to the community
a. Complete revision of fire department ordinances
b. Review inspection program to reduce number of re-inspections
c. Implement Compliance Engine Service
d. Assist businesses with sprinkler system tagging
18. Continue efforts to reduce cancer risks to firefighters
a. Improve equipment and gear
b. Improve decontamination procedures
c. Continue medical exam program
d. Cancer screenings
19. Continue to adjust operations based on changing needs of the community
a. Mass shooting response training
b. Technical rescue training
c. Community paramedic program
20. Improve operations of the department through technology
a. Complete implementation of NFORS program to collect quality data and establish standard of cover for our community


b. Complete migration of policies and procedures into LEXIPOL system
MISSION: Preserve life and property through hazard mitigation, emergency response
public education and prevention activities.
INPUTS Personnel, apparatus and equipment, training, facilities, standard operating procedures and industry standards
ACTIVITIES
• Response to emergency calls
• Community risk reduction services (plan reviews, safety inspections and public safety education efforts)
• Fire investigations
• Training
• Obtain/maintain appropriate vehicles, equipment, and facilities
OUTPUTS
• Total number of emergency calls
• Total number of inspections, pre-fire and plan reviews
• Total number of hydrants maintained
• Total number of public safety education contacts
• Total number of calls within response time goals
INITIAL
INTERMEDIAT E
• The department is able to minimize the impact of an incident on life, property, and the environment with an effective response
• Hazards to the public are minimized through community risk reduction activities
• City maintains favorable ISO rating
• Workforce remains stable to maintain desired culture
• Citizens are assured that department resources are properly managed
• Department is eligible to receive state and federal funding
• Investment in the City is encouraged


(Strategic Plan: “Neighborhoods”)
Public Services are responsible for the coordination of the departments and activities affecting construction and maintenance of public and private utilities and infrastructure.
Public Services include the following:
• Public Works Department
• Water and Sewer Department
• Solid Waste
• Transportation and Construction Management
• SPLOST Program
• Stormwater
• Flood and Flood Insurance Information
9. Engineer new medians for Highway 85 (downtown area)
a. Meet with the Georgia Department of Transportation to gain approval of the design
b. Approve final design for the project
c. Complete the engineer design for the project to get ready for bidding
(Strategic Plan: “Transportation”)
10. Complete engineering and design of downtown street network
a. Work with the engineer to come up with conceptual design
b. Hold community meetings to gain public input into the design
c. Finalize design and take to Council for final approval

The City of Fayetteville Public Works mission is to provide safe passage of road ways and sidewalks:
• Mowing of all City right of ways
• All sidewalk maintenance and repairs
• Median landscapes
• Provide service for Mainstreet events
• Amphitheater lawn care and maintenance
• Lawn care for all City owned buildings
• Street drainage and repairs on City right of way
• Sign maintenance and repairs
• Parks in the City (5 parks)
• Cart path maintenance

The City of Fayetteville Public Works Department provides the maintenance of the roadways, sidewalks and the public aspects of the drainage system under the City’s jurisdiction. We maintain the landscaped medians of the highways, cut grass on the shoulder of many roads, replace traffic control and street name signs on public streets to help keep Fayetteville a safe and attractive city.
(Strategic Plan: “Neighborhoods”)
11. Construct city-wide multi-use trails
a. Work with the approved city-wide multi-use trail plan to procure funding options for implementing the plan
12. Construct new medians for Highway 85 (downtown area)
a. Develop a Request for Proposals for construction of the medians
b. Construct medians
(Strategic Plan: “Transportation”)
13. Resurface 1 mile of roadway using LMIG funding
a. Apply for the GDOT LMIG grant
b. Choose 1 mile of roadway using the road evaluation software
c. Approve construction services and resurface the chosen roads
14. Construct downtown street network
a. Develop a Request for Proposals for the construction of the approved design
b. Work with awarded contractor to construct the roadway
15. Rate the City’s Street Network
a. Issue RFP for vendor to rate the City’s streets
b. Work with approved vendor to create priority list for pavement maintenance
23. Work with the contractors once projects have been approved to construct the projects

The City of Fayetteville Water and Sewer Departments mission is to supply water to the City of Fayetteville residents for potable and firefighting uses and to treat and to dispose of the wastewater generated by the City of Fayetteville as per regulations set forth by all state and federal agencies.

The City of Fayetteville Water and Sewer Department provides water and wastewater treatment and disposal for City residents within the City’s jurisdiction. The Water and Sewer Department manages all resources needed to operate and maintain the water and sewer systems. The City’s water system is comprised of 108 miles of pipeline. The City’s sewer system is comprised of 135 miles of pipeline and the operation of 29 pump stations.
(Strategic Plan: “Infrastructure”)
16. Evaluate and complete maintenance and repairs on sewer lines
a. Perform camera operations each year on 1/5th of the collection system
b. Repair any deficiencies found through the camera process
17. Construct Wastewater Treatment Plant Hopper upgrades
a. Work with the consultant engineer and the awarded contractor to construct the plant upgrades
b. Complete construction and begin operation of the wastewater plant hopper
24. Continue to work with the engineers for each project to keep the projects on track on a monthly basis
25. Once construction has been approved for a project, oversee the construction process on a monthly basis


The mission of the Community and Economic Development Department is to ensure sustainable, quality development that preserves historic resources, protects environmentally sensitive areas, provides for adequate vehicular and pedestrian networks, promotes economic vitality, and promotes a sense of community. To do so, the Department employs a professional staff that is accessible, knowledgeable, and innovative. The Department works together with city and county departments, and state and federal agencies to promote the City’s mission and to achieve the goals of the City.

The Community and Economic Development Department is comprised of four departments that work closely together:
• The Planning and Zoning Department develops the city’s short and long-term plans for physical growth, development and redevelopment. Planning and Zoning Staff also manage the City’s interdepartmental plan review process and presents proposed development projects to the Art and Architectural Review Board, the Planning and Zoning Commission, and City Council for approval.
• The Building Department reviews building permit applications and inspects structures to ensure compliance with applicable codes and ordinances to ensure safety of residents and the public. Effective August 31, 2020 the city began outsourcing Building Department functions to SAFE built Georgia, LLC.
• The Code Enforcement Department works with residents, property owners and business owners to ensure existing buildings and properties are properly maintained to protect public safety and property values.
• The Economic Development Department works with local and prospective businesses to promote economic development activities throughout the city. Specifically, within the downtown core, the mission of Main Street is to promote and preserve the city’s historic district while supporting local shops, restaurants, arts, commerce, and creating community. Main Street uses thepatentedMain Street Four-Point Approachto support preservationbased revitalization of our historic downtown:
1. Organization
2. Promotion
3. Design
4. Economic Development
Through these efforts, Main Street serves the community by seeking to reestablish the downtown area as the historical and cultural center of the county, thus creating a unique and vibrant community where history, culture and commerce co-exist.
The mission of the Downtown Development Authorityistorevitalize,enhanceandstimulate economic development in the city, with an emphasis on maintaining thehistorical integrity and charm in the downtown district.

(Strategic Plan: “Economic Development”)
1. Ensure all city plans and studies are consistent and promote the future development and redevelopment of the city.
a. Amend zoning map and future land use map for consistency with the adoption of the UDO.
b. Amend the comprehensive plan as needed to ensure compliance with state planning standards.
c. Update the capital improvements element of the comprehensive plan to ensure compliance with development impact fee legislation.
d. Analyze existing plan review fee structure to determine if fees should be lowered, maintained or increased to be consistent with neighboring jurisdictions.
e. Coordinate with the Fayette County Development Authority to identify property for large-scale industrial and/ or office development.
f. Analyze existing retail centers and determine “best practices” to encourage incentives for redeveloping these areas.
2. Downtown Alleyway Project
a. Finalize design
b. Construction
3. Upper deck at Southern Ground Amphitheater
a. Marketing and sales increase
(Strategic Plan: “Efficient and Effective Government”)
1. Study and improve all Community Development processes.
a. Adopt and implement SOP’s for the Planning and Zoning Department.
b. Adopt and implement SOP’s for the Building Department.
c. Adopt and implement SOP’s for Code Enforcement Department.
d. Finalize and adopt Unified Development Ordinance (UDO).
e. Update, adopt and implement new submittal applications and review checklists as they relate to UDO.
f. Implement online plan submittal and review process thru BS&A and BlueBeam software platform.
g. Implement online zoning and mapping through GRIDIC software platform.
h. Implement Agenda Pal software for Planning and Zoning Commission meetings
(Strategic Plan: “Improve Neighborhoods”)
2. Identify, pursue and implement strategies to enhance the character of the city
a. Finalize Glynn Street streetscapes/ crosswalk study from Highway 314 to Grady Avenue.
b. Establish public outreach program with Homeowner Associations, Community Associations, Civic Groups, etc.
c. Pursue grant funding and implement beautification projects.
d. Pursue grant funding for multi-use path projects.
e. Implement regular communications regarding code enforcement.
f. Establish relationship and develop revitalization and redevelopment plans for Church Street corridor.
g. Establish relationship and develop revitalization plans for Booker Street neighborhood
1. Maintain coordination with city departments, county departments and state agencies.
a. Planning coordination meetings with Board of Education and planning staff from other jurisdictions (quarterly)
b. Technical Review Committee meetings (weekly)
c. Pre-application review meetings with Applicants (mandatory, as-needed)
d. Update and adopt submittal applications and checklists
2. Maintain communication with homeowner associations, community associations, property managers and business owners
a. Quarterly meetings
b. E-mail blasts, newsletters, code enforcement information (monthly)
c. Newsletter
d. Website/ social media (Facebook)
3. Research and develop ordinance to support maintaining integrity of neighborhoods.
a. Develop rental registry program with annual inspections
b. Implement registry of AirBnB and similar short-term rental properties
c. Research home improvement grants and assist residents in applying for grants
d. Create incentives to rehabilitate older apartment complexes
e. Apply for TAP, LCI and other funding sources to assist with streetscape projects.
4. Support and encourage participation in monthly, quarterly and annual seminars and conferences that serve as both continuing education opportunities as well as networking.
a. American Planning Association (APA)
b. Georgia Planning Association (GPA)
c. Georgia Association of Zoning Administrators (GAZA)
d. American Society of Landscape Architects (ASLA)
e. Georgia Chapter, American Society of Landscape Architects (GA ASLA)
f. Georgia Forestry Association (GFA)
g. Congress for New Urbanism (CNU)



Our Mission is to promote and preserve Fayetteville’s historic district while supporting local shops, restaurants, arts, commerce, and creating community. The mission of the Fayetteville Downtown Development Authority is to revitalize, enhance and stimulate economic development in the City of Fayetteville, with an emphasis on maintaining the historical integrity and charm in the downtown district.
Service to Community

Fayetteville Main Street uses the patented Main Street Four-Point Approach to support preservation-based revitalization of our historic downtown.
1.Organization
2.Promotion
3.Design
4.Economic Development
Through these efforts, we serve the community by seeking to reestablish the downtown area as the historical and cultural center of the county, thus creating a unique and vibrant community where history, culture and commerce coexist.
(Strategic Plan: “Economic Development”)
1. Downtown Alleyway Project
a. Finalize design
b. Construction
2. Amphitheater
a. Marketing and Sales increase
3. Update the City’s 2016 Economic Development Strategy
26. Revamp the City’s events programming to expand the target audience, and maximize awareness of downtown and City Center Park.
27. Facilitate quality development of adjacent downtown properties around City Hall, including the Downtown Alleyway project.
28. Work with Community Development to design and construct improvements to the downtown street network.
29. Work with Public Services to fund development of multi-use paths in high-priority areas.
30. Work with PIO to create a promotional video and supporting information for economic development purposes.




Accounting System – The total set of records and procedures which are used to record, classify and report information on the financial statements and operations of an entity.

Accrual Basis of Accounting – The method of accounting under which revenues are recorded when they are earned (whether or not cash is received at that time) and expenditures are recorded when goods and services are received (whether or not cash disbursements are made at that time).
Ad Valorem Property Taxes – Taxes levied on an assessed valuation (40% of market value) of real and personal property, based on a valuation as of January 1 and a millage rate set by the City Council.
Appropriation – An authorization made by the City Council which permits officials to incur obligations against and to make expenditures of government resources. Appropriations are usually made for fixed amounts and are typically granted for a one-year period.
Asset – All the property such as cash, inventory and receivables that is owned by a business or government and may be applied to cover liabilities.
Audit – An examination of evidence, including records, facilities, inventories, systems, etc., to discover or verify desired information.
Balanced Budget – A budget in which revenues are equal to expenditures. Thus, neither a budget deficit nor a budget surplus exists. More generally, a budget has no budget deficit, but could possibly have a budget surplus.
Bond–Awrittenpromisetopayasumofmoneyonaspecificdateat aspecifiedinterestrateas authorizedbyordinance and detailed in the bond document. Bonds are primarily used to finance capital projects.
Budget – A financial plan for a specific period of time that matches all planned revenues and expenditures with various City services.
Budget Adjustment – A legal procedure utilized by City staff to revise a budget appropriation. City staff has the authorization to adjust line item expenditures within a departmental budget but the City Council must approve any increase in the total budget for a department.
BudgetAmendment – isthemechanism used to revisetheworking budgetofstate-supportedandauxiliaryenterprises accounts to reflect changes that occur throughout the fiscal year. Once the working budget is completed, it can only be changed by Budget Amendment
Budget Calendar – The schedule of key dates or milestones which the City follows in the preparation, adoption and administration of the budget.
Budget Document – The instrument used by the City Manager to present a comprehensive financial plan to the City Council.
Budget Message – A general discussion of the proposed budget presented in writing as a supplement to the budget document usually included in the transmittal letter. The transmittal letter explains the principal budget issues against the background of financial experience in recent years and presents recommendations made to the City Manager.
Budget Ordinance – The official enactment by the City Council legally authorizing City Officials to obligate and expend resources.
Budget Transfer – Amount transferred from one fund account to another
Budgetary Control – The control or management of a governmental unit or enterprise in accordance with an approved budget for the purpose of keeping expenditures within limitations of available appropriations and available revenues.
Capital Asset – Assets of significant value and having a useful life of several years. Capital assets are also called fixed assets.
Capital Budget – A plan of proposed capital expenditures and the means of financing them. The capital budget is usually enacted as part of a complete annual budget which includes both operating and capital outlays. The capital budget should be based on a capital improvement program (CIP).
Capital Improvement Program (CIP) – a multi-year plan used to identify needed capital projects and coordinate their timing and methods of financing.
Capital Improvement Project – An item in excess of $5,000 for which the purchase, construction, or other acquisition will represent a public betterment to the community and add to the total capital assets of the City.
Capital Outlay – Includes outlays which results in the acquisition of or addition to fixed assets. The item must have a cost greater than $5,000 and have a useful life greater than three (3) years.
CapitalProjectsFund –Fundtypeusedto account forfinancialresources to beusedfortheacquisitionorconstruction of major capital facilities (other than those financed by proprietary funds and trust funds).
Cash Basis – A basis of accounting under which transactions are recognized only when cash is received or disbursed.
Certificate of Deposit (CD) – A time deposit with a specific maturity evidenced by a certificate. Large denomination certificates of deposit are typically negotiable as to maturity and yield.
Collateral – Value of securities pledged to a specific amount or investment as supplemental security to the credit of the issuer or the broker. Collateral can be of a specific nature and priced at par or market value.
Contingency – A budgetary reserve set aside for emergencies or unforeseen expenditures not otherwise budgeted for.
Debt – An obligation resulting from the borrowing of money or from the purchase of goods or services over a period of time. Legal definitions of debt vary from state to state and are determined by constitutional provisions, statutes, and court decisions.
Debt Limit – A maximum amount of debt that may be legally incurred. A debt limit usually only applies to general obligation debt and is most often expressed as a percentage of the taxable value of property in a jurisdiction.
Debt Service Fund – A fund used to account of money necessary for scheduled payment of outstanding debt, both principal and interest becoming due during the fiscal period, and contributions which may be required to accumulate monies for the future retirement of bonds.
Deficit – The excess of liabilities of a fund over its assets; the excess of expenditures over revenues during an accounting period.
Department – A major administrative unit of the City with overall management responsibility for an operation or a group of related operations within a functional area.
Depreciation Expense – Depreciation of capital assets within the various enterprise funds.
Designated, Unreserved Fund Balance – Management’s intended use of available expendable financial resources in governmental funds reflecting actual plans approved by the government.
Division – An administrative segment of the City, which indicates management responsibilities for an operation or a group of related activities within a functional area. Divisions are the basic units of the budget upon which departments are composed.
Downtown Development Authority (DDA) – A separate component unit of the City established to assist with commercial development.
Employee Benefits – Contributions made by a government to meet commitments or obligations for employee fringe benefits. Included are the government’s share of costs for Social Security and the various pensions, medical, and life insurance plans.
Encumbrance – Obligations in the form of purchase orders, contracts, or salary commitments which are chargeable to an appropriation and for which part of the appropriation is reserved. They cease to be encumbrances when paid or when an actual liability is set up.
EnterpriseFund – Agovernmentalaccountingfundin which theservices provided arefinancedand operatedsimilarly to those of a private business. The rate schedules for these services are established to ensure that revenues are adequate to meet all necessary expenses.
Exempt, Exemption, Non-Exempt – Amounts determined by State Law to be deducted from the assessed value of property for tax purposes. Tax rates are applied to the balance, which is called the non-exempt portion of the assessment.
Expenditure – Decrease in net financial resources. Expenditures include current operating expenses requiring the present and future use of net current assets, debt service, capital outlays and intergovernmental grants, entitlement and shared revenues.
Expenses – Outflows or incurrences of liabilities from delivering or producing goods, rendering services, or carrying out other activities that constitute the entity’s ongoing major or general operations.
Fayette County Board of Commissioners – A policy making, publicly elected board that oversees the County government.
Fayette County Board of Education (FCBOE) – A policy making board that oversees the Fayette County school system.
Fees – A charge by government associated with providing a service, permitting an activity, or imposing a fine or penalty. Major types of fees include user charges, building permits, etc.
Federal Emergency Management Agency (FEMA) – An agency of the Department of Homeland Security is tasked with responding to, planning for, recovering from and mitigating against disasters.
Fiscal Policy – The City government’s policies with respect to taxes, spending, and debt management as these relate to government services, programs, and capital investment. Fiscal Policy provides an agreed-upon set of principles for the planning and programming of government budgets and their funding.
Fiscal Year– ThetimeperioddesignatedbytheCity signifyingthebeginningandending periodforrecordingfinancial transactions. The City of Fayetteville has specified August 1 to July 31 as its fiscal year.
Fixed Asset – Assets of long-term character which are intended to continue to be held or used, such as land, buildings, machinery and furniture.
Function – A major class of grouping of tasks directed toward a common goal – such as executive, financial and administrative, and other general government. For the purposes utilized in budgetary analysis these categories were established by the State of Georgia and financial reports must be grouped according to those established functions.
Fund – A fiscal and accounting entity which is comprised of a self-balancing set of accounts which reflect all assets, liabilities, equity, revenue and expenditures (or expenses) necessary to disclose financial position and the results of operations. Funds are established as individual entities in order to segregate financial records for the purpose of legal compliance, different natures of the activities performed, measurement of different objectives, and to facilitate management control.
Fund Balance – Refers to the excess of current assets over current liabilities.
Fund Equity (Enterprise Fund) – the non-capital portion of the fund’s net assets.
FT/PT – Full-time/part-time
Fund Classifications – One of the three categories (governmental, proprietary, and fiduciary) used to classify funds.
Fund Type – One of the eleven classifications into which all individual funds can be categorized. Governmental Fund types include the general fund, special revenue funds, debt service funds, capital funds, and permanent funds.
Proprietary fund types include enterprise funds, and internal service funds. Fiduciary fund types include pension (and other employee benefit) trust funds, investment trust funds, private-purpose trust funds, and agency funds.
GAAP – Generally Accepted Accounting Principles. Uniform minimum standards for financial accounting and recording, encompassing the conventions, rules, and procedures that define accepted accounting principles.
General Fund – The general fund is one of the five governmental fund types and typically serves as the chief operating fund of a government. The general fund is used to account for all financial resources except those required to be accounted for in another fund.
General Government Function – These services are provided by the Legislative and Administrative branches in the management of governmental affairs.
General Obligation (G.O.) – Bonds sold to raise revenue for long-term capital financing needs. These bonds which pledge the full faith and credit of the City must be approved by voter referendum. The cost of financing is spread over the life of the improvement so that future users help to repay the cost of the improvement.
General Sales and Use Tax – A percentage tax imposed upon the sale or consumption of goods and/or services.
GovernmentFinanceOfficers Association (GFOA) –Anassociationof publicfinanceprofessionals founded in 1906 as the Municipal Finance Officers Association. The GFOA has played a major role in the development and promotion of GAAP (Generally Accepted Accounting Principles) for state and local government since its inception and sponsors the Distinguished Budget Awards Program and the Certificate of Achievement for Excellence in Financial Reporting Program.
GovernmentalAccountingStandards Board (GASB) –Theultimateauthoritativeaccountingandfinancialreporting standard-setting body for state and local governments.
Governmental Fund – an accounting system for recording resources whose use has been limited by the donor, grant authority, governing agency, or other individuals or organizations or by law.
Grant – A contribution by a government or other organization to support a particular function or program.
Hotel/Motel Tax – Tax levied on every person who rents, leases, or lets for consideration any temporary living quarters/accommodations, within the boundaries of the city limits and established by ordinance. The tax is used to fund the activities of the Main Street Tourism Fund.
Impact Fees – Fees charged to developers to cover, in whole or in part, the anticipated cost of improvements that will be necessary as a result of the development.
Infrastructure – Basic installations and facilities (e.g. roads, bridges) upon which the continuance and growth of a community depend.
Insurance Premium Tax – A tax on the gross direct premiums received during the preceding year from policies of fire and casualty insurance issued upon property and business located withinthe State of Georgia. The tax is distributed based on census population numbers.
Intangibles – Tax levied on intangible personal property such as securities, mortgages and cash based on returns filed with the State of Georgia.
Intergovernmental Revenue – Revenues received from other governmental entities in the form of grants, entitlements, shared revenues or payments in lieu of taxes.
Interest Income – Revenue earned for the use of idle monies.
Internal Service Fund – Is a fund that is established to account for any activity that provides goods or services to other funds, departments or agencies of the primary government and its component units, or to other governments, on a costreimbursement basis.
Interfund Transfer – Contributions and operating transfers of cash made between the various funds of the City.
Investment – Securities purchased and held for the production of income in the form of interest, dividends or base payments.
Lease Purchase – A method of acquiring high cost equipment or property and spreading the payments over a specified period of time.
Levy – To impose taxes for the support of government activities
Liability – Debt or other legal obligations arising out of transactions in the past which must be liquidated renewed or refunded at some future date. This term does not include encumbrances.
Line-Item Budget – A budget that lists each expenditure category separately along with the dollar amount budgeted for each specified category.
Liquidity – Ease with which a financial instrument can be converted to cash quickly with minimal loss of principal.
Main Street Tourism Fund (MSTF) – A non-profit 501 (c) (6) entity, a component unit of the City, established to operate the Villages Amphitheater as well as overseeing tourism events for the City.
Major Fund – Funds whose revenues, expenditures/expenses, assets, or liabilities (excluding extraordinary items) are at least 10 percent ofcorrespondingtotals forall governmentalorenterprise fundsandat least 5percent oftheaggregate amount of all governmental and enterprise funds.
Millage Rate – The ad valorem tax rate expressed in terms of the levy per thousand dollars of taxable assessed value.
Mission Statement – A broad statement of purpose that is derived from organizational and/or community values and goods.
Modified Accrual Basis – The basis of accounting under which expenditures other than accrued interest on general long-term debt are recorded at the time liabilities are incurred and revenues are recorded when received in cash except for material and/or available revenues which should be accrued to reflect properly the taxes levied and revenue earned.
National Pollutant Discharge Elimination System – A permit program, which controls water pollution by regulating point sources that discharge pollutants into the waters of the United States.
Non-major Governmental Fund – Special Revenue funds account for the proceeds of specific revenue sources (other than trusts for individual, private organization, or other governments or for major capital projects) that are legally restricted to expenditures for specified purposes.
Objective – Something to be accomplished in specific, well-defined, and measurable terms and is achievable within a specific period.
Operating Budget – The portion of the budget pertaining to daily operations that provide basic governmental services. The operating budget contains appropriations for such expenditures as personnel, supplies, utilities, travel, fuel and capital outlay.
Operating Income – The excess of proprietary fund operating revenues over operating expenses.
Operating Revenues – Proprietary fund revenues that are directly related to the fund’s primary service activity. The consist of user charges for services.
Operating Transfers –Amounts transferred from one fund to another to assist in financing the services of the recipient fund.
Ordinance – A formal legislative enactment by the governing body of a City.
Organizational Chart – A chart representing the authority, responsibility, and relationships of divisional and departmental entities within the City organization.
Other Financing Source – An increase in current financial resources separate from revenues.
Other Financing Uses – A decrease in current financial resources separate from expenditures.
Performance Measures – Specific quantitative and qualitative measures of work performed as an objective of the department or cost center.
Personnel Services – Expenditures of gross salaries and wages paid to elected officials and both permanent and temporary employees; and amounts paid on behalf of employees that include social security contributions, Medicare, retirement contributions, health insurance, dental insurance, life insurance, long-term disability, unemployment insurance, and workers’ compensation.
Principal – The original amount borrowed through a loan, bond issue, or other form of debt.
Professional Services – Expenditures made for services performed by persons or firms with specialized skills; services purchased to operate, repair, maintain, and rent property owned by the City; and other purchased services.
Program Description – Describes the nature of service delivery provided at this level of funding. It clearly explains how service delivery will be.
Property Tax – Revenue generated from the annual levy of taxes on property owner.
Proprietary Funds – Funds that focus on the determination of operating income, changes in net assets, financial position, and cash flows. There are two types of proprietary funds: enterprise funds and internal service funds. The City has no internal service funds.
Public Safety Function – This category provides for the citizens of the City of Fayetteville the security and safety of persons and property and includes the departments/divisions of emergency services, fire services, and law enforcement.
Purchase Order – A document issued to authorize a vendor or vendors to deliver specified merchandise or render a specified service for a stated estimated price. Outstanding purchase orders are called encumbrances.
Receivable – An asset account reflecting amounts owed from persons or organizations for goods or services provided by the entity. A type of receivable is Accounts Receivable.
Reserve – An account used to indicate that a portion of a fund’s fund balance is legally restricted for a specific purpose or commitment and is, therefore, not available for general appropriation.
Revenue – The term designates an increase to a fund’s asset which does not increase a liability, represent a repayment of an expenditure already made, represent a cancellation of certain liabilities or represent an increase in contributed capital.
Sales Tax – A general “sales tax” is levied on all merchandise sold on a retail basis by all persons or businesses selling merchandise in the City limits. Monies collected under authorization of this tax are for the use and benefit of the City.
Special Purpose Local Option Sales Tax (SPLOST) – A sales tax approved by voter referendum used in the City of Fayetteville for transportation projects.
Special Revenue Fund – A governmental fund type used to account for proceeds of specific revenue sources (other than from major capital projects) that are legally restricted to expenditure for specified purposes.
Taxes – Compulsory charges levied by a government for the purpose of financing the services performed for the common benefit of the people. This term does not include specific charges made against particular persons or property for current or permanent benefit.
Transportation Function – The safe and adequate flow of vehicles, travelers and pedestrians is included in this classification
Workload Indicators – Used in budgets to show, for example (1) the amount of work accomplished, (2) the efficiency with which tasks were completed, and (3) the effectiveness of a program
Undesignated, Unreserved Fund Balance – Available expendable financial resources in a governmental fund that are not the objective of tentative management plans.
Uniform Accounting System – The chart of accounts prescribed by the Office of the State Department of Audits that is designed to standardize financial information to facilitate comparison and evaluation reports
User Fees – The fees charged for direct receipt of public services
Vehicle Excise Tax – Tax levied on every person who rents, leases, or lets for consideration any vehicle
Yield (Return on Investments) – The rate of annual income returned on an investment, expressed as a percentage.
Zero-Based Budget – An operating, planning and budgeting process which


