

LANDSCAPE


content / chapter 01
RE:TIDE-從港而起 水退之後
2025-1 2025-1
園山水岸美術館
坡地鄰里公園 — 樹林中山公園
樂生療養院
輔大附設幼兒園戶外空間
福營綠廊
光遇 — James Turrell
浮島河殿 SecondFinal
2025-1 2024-2 2024-2 2024-1 2024-1 2023-2 2023-2 Review Review Review Review Review Review Review Review



About me
#樂器/ #旅遊/ #自我要求/ #好奇心
|競賽&活動經歷
第七屆全國青年景觀競賽-競圖競賽 / 優選
第七屆全國青年景觀競賽-設計施作競賽 / 優選
第七屆景觀設計教學暨成果研討會 / 特優

Chapter 1

Landscape
新莊廟街曾是人群與信仰匯聚的繁盛軸線 隨著堤防的築起與鄰近都市發展
港街的記憶逐漸淡去
從歷史脈絡中回應港中記憶,
藉由邊界修補與生活節奏再造, 串聯被都市化割裂的河岸與舊城紋理。


























新莊原為農業重鎮,隨著都市化進程加速,土地/綠地面積縮減,
人與土地的關係也逐漸疏離,城市綠地的價值更關乎健康生活品質。
面對此現象,新北市農業局提出2030未來願景,
倡導以農業為基礎,打造能回應現代身心需求的城市環境。


| 設計理念
新莊原為農業重鎮,隨著都市化進程加速,土地/綠地面積縮減, 人與土地的關係也逐漸疏離,城市綠地的價值更關乎健康生活品質。
面對此現象,新北市農業局提出2030未來願景,倡導以農業為基礎,打造能回應現代身心需求的城市環境。


循環
竹構形狀示意循環生長 周圍複層植栽展示植物萌芽到生長的生命週期

感官
種植香料植物 香氛與質感和色彩帶來豐富的感官體驗
農作花台植栽區。木平台凹緣處及步道 使用者可直接碰觸、觀賞、嗅聞植栽
種植食農植栽,展現人與植栽互動的過程 讓自然成為療育的媒介





圓山水岸美術館是台北市門戶及城市文化面向的休閒場所
利用圓山本身的地理位置優勢
打造有別於傳統美術館 而是以地景及生態作為藝術載體 兼具休憩、展演的多功能場域 Final Review








[順應地形,展現坡地之美,形塑一處乘載日常生活與多元活動的公共場域, 讓共融於使用中自然發生]
First Review 第七屆景觀設計教學暨成果研討會


基地區位

龍華科技大學 桃園迴龍國小
捷運迴龍站
桃園光啓高中
樹林三多國小
龍興街社區/市場
工興街工業區/社區
重要社群節點 - 宏天府與長青會
舉辦布袋戲活動 居民於特定節日前往參拜


長青會提供里民唱歌及聚會之場所

社區居民時常至廟前談天聚會


廟會舉辦之義剪活動


現況空間機能圖
老年人

青壯年 孩童

住菜市場者居多,步行或騎車前往,
住菜市場附近者居多,社區附近只有這裡是公園, 無聊可以來唱歌(長青會), 上面太陡很少上去,通常在下方入口休憩、散步、 聊天,或參與紅天府舉辦之活動 (布袋戲、義剪、烤肉等)
有時會到長青會或參與宏天府所舉辦之活動
(布袋戲、義剪、烤肉等)
多爲附近大學、高中之學生,
多爲附近學校的學生(龍華科大最多)
天氣好會前來打球,
天氣好時會前來打球,
被媽媽帶來觀景台看書 17% 3%
有時會把這作爲社團活動的場地(烤肉等)
偶爾社團也會在觀景台草坪舉辦活動
有些人認爲往觀景台之道路太陡

放學時或假日會與同儕前往,
在觀景平台嬉戲遊玩,少部分跟家人前來
視野點
太陽軌跡
水體
機車停放
車行動線
人行動線
風向
|鄰近學校、社區與市場區,具備多元使用族群
|爲在地社區活動使用場域據社群連結基礎
|觀景台活動草坪具備景觀視野潛力
|近捷運、公車等運輸工具
|地形限制可使用之空間,且局部地形過陡
|原有空間缺乏維護,降低吸引力與使用意願
|觀景台視野被樹木遮擋
|階梯級深與級高尺寸使行走體驗不舒適
O S W T
|結合地形可導入活動/展演/市集
|有潛力成爲生活圈串聯的節點
|具備觀景與休憩發展潛力
|可做爲廟會與長青會舉辦活動之場域
|維護不易 設施可能再次老化與損壞
|使用年齡跨度大,可能出現空間衝突
|地形陡峭限制可使用之空間
|大量移植造成生態與遮蔭缺口






































散步 休憩





遛狗



運動 使用者活動





聊天 下棋


















打開視野 創造高處活動平台
使用者活動 散步 休憩
運用基地景觀優勢,
於至高點設置觀景平台與大面積草坪,

使用者活動 散步 休憩
遛狗 聊天 下棋 運動
散步 休憩
使用者活動
做爲動態活動與自然休憩的場域, 提供視覺與空間 上的開放感
遛狗 聊天 下棋 運動

遛狗 聊天 下棋




打造向心布局的共享場域
運動



透過空間的向心布局,强化觀看與停留體驗, 營造共享分圍


優化步行動線及步道使用體驗
使用者活動

並沿途設置休憩節點,
散步 休憩 下棋

因應地形高差,調整步道坡度與階梯設計,
使使用者在移動時仍有舒適的行走節奏
以坡地爲視覺載體 塑造空間背景


於坡地局部改以草地鋪設,順應地形紋理, 營造柔和順暢的低干擾背景元素 規劃可支援市集、展演、休憩等 多元活動的共融場域,



空間機能圖

草階座椅

觀景平台






坡地鄰里公園


























於至高點設置觀景平台與大面積草坪, 做爲動態活動與自然休憩的場域, 提供視覺與空間 上的開放感







因應地形高差,調整步道坡度與階梯設計, 並沿途設置休憩節點, 使使用者在移動時仍有舒適的行走節奏
於坡地局部改以草地鋪設,順應地形紋理, 營造柔和順暢的低干擾背景元素





















Final Review
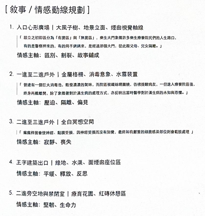
[以院作家,大德曰生]
現地紀念,
從了解漢生病開始,述說歷史曾帶給它與院民的偏見, 記述這些生命鬥士以及曾經為這片土地奉獻與抗爭的人們。


基地區位

本案基地位於新莊區中正路旁、近機場捷運迴龍站,鄰近都市生活機能與交通節點,
卻因過往「療養院」之特殊屬性,
長期存在一種介於都市邊緣與山林交界的地理矛盾。
基地所處的樂生療養院位置,
歷史上因隔離性政策被有意地設置於都市邊陲。
樂生療養院位於新莊頂坡角,
舊院區目前可由新院區後方樂生橋前往,
未來則規劃經中正路橋,
可直接通往舊院區大門。
樂生歷史沿革


將抽象的辭彙和感受,
轉化為設計元素展現,
像是材質、地形、植物、鋪面、色彩等元素,
訴說這片土地與院民們曾經的故事。






1947年吳文隆院長遂於樂生療養院石碑題字[以院作家,大德曰生]以祝福樂生院, 意謂祈院民以樂生院為家,雖身處困境,生命卻依舊保有價值,而生生不息。
本設計以此精神為主軸,此園區為現地紀念,走訪的過程從了解漢生病開始, 述說歷史曾帶給它與院民的偏見, 記述這些生命鬥士以及曾經為這片土地奉獻與抗爭的人們, 並依王字建築動線將時空重回過去,理解院民噌經被強制隔離的困境和漸漸失去知覺的身軀, 而雖飽受身理與心理所苦, 卻依舊保有對於生命的勇氣與韌性。




大風子樹
其精油曾用為藥物,即具有治療漢生病的意義 也代表將人引領進漢生病的世界
水
除表消毒外,也代表著偏見與歧視 且一路沿邊於核心空間並引到樂生大門 地形切割
曾經唯有菌與無菌的分道 用割裂地形 表示院民被強制與他人區隔 以及運用立面形塑壓迫感


將森林與自然作為設計核心,以戶外教室作為主軸,延伸出多樣化的學習空間, 強調透過五感體驗刺激孩童的好奇心,
同時在戶外區後方規劃了結合坵地的樹屋遊樂場,提供孩童探索自然的樂園。





東北風從穿廊及宜聖後方綠地吹入基地,遊樂場區 域風力強勁;人行與車行動線重疊、轉角易衝突; 戶外區坡地右上方幾乎全年不受大樓陰影遮蔽。
風力影響區域
陽光較充足區域
植栽生長不良潛勢區域
排水不良區域
人車衝突點 動線
風沙影響區域

設計後植栽表
SCALE 1/400
將森林與自然作為設計核心, 以戶外教室作為主軸,延伸出感官花園、種植區、 果樹秘境、大肌肉活動區。
室內動線中,將觀察室與戶外空間連通, 使教師更方便到戶外關切孩童。

全區平面配置圖








新莊位於龜崙嶺與大漢溪交會險要,日據時習慣稱新莊為「海山口」, 水在新莊歷史中佔了重要位置,曾經滋養了這塊土地。
清領與日治時稻米業鼎盛,水曾是這片土地的命脈。我們將水圳意象融入綠廊當中,延續新莊關於水的記憶。
包含動態視覺體驗,端景水牆收集整個廊道的水資源,得以循環利用, 並配合草花類的植栽營造充滿自然氛圍的綠廊空間。



水 在新莊歷史中佔了重要位置,
曾經滋養了這塊土地。
清領與日治時稻米業鼎盛,
出現塭仔圳地區的雛型,
20世紀末期,大量工廠進駐,
因產業轉型與洪水問題,
此區域被列為一級洪水管制區,
後變更為都市計畫用地,
水曾經是這片土地與居民們的命脈。
福營綠廊周邊鄰近學校以及商業區,
為交通要衝。
原住民與漢人合作開圳,
自八里沿著港運與陸運要衝
發展成街庄
合併爲公共埤圳後村川,
稻米業興盛,
出現塭仔圳地區雛形

基地位置
一級管制解除,
1788 1901 1970 2020 1833
張厝圳與劉厝圳開鑿, 灌溉中港厝、頭前庄、塭仔圳地區
變更爲都市發展用地,
實施新泰塭仔圳市地重劃案
大量工廠進駐造成土地污染,
産業轉型與洪水威脅不斷, 列爲一級洪水平原管制區

基地位置

基地現況平面圖







老年人
綠廊現況充斥許多待改善的問題。
福營綠廊位於中正路、建國一路、福營路交界,
此路段連接新莊市區與樹林區,並近學校、捷運站、公車站、社區 為交通要衝

主要在上下學及用餐時段經過緑廊,
但極少數人會駐足
課題
福營綠廊現況課題
偶有老年人於緑廊凉亭休憩, 或使用通道中石頭座椅
附近居民或租客使用緑廊設施 如石矮橋、石椅等休憩或用餐
緑廊爲通勤族上下班時段的主要路線 人潮流量大,僅經過而不停留



位於行人主要動線與節點 汽機車與行人之交通要衝 舊出入口直接主要車道
目標
使用者種類多元




緑廊内側受矮橋包圍行人不易進出

如石矮橋、石椅等休憩或用餐 緑廊爲通勤族上下班時段的主要路線 人潮流量大,僅經過而不停留 但極少數人會駐足
基地現況分析



主要在上下學及用餐時段經過緑廊, 但極少數人會駐足
水圳意象 打掉原有人行道 擴大绿廊空間 出路口位置明確 有绿籬引導動線 複層植栽搭配草花類的地被植栽 營造色彩多姿的绿意空間
偶有老年人於緑廊凉亭休憩, 或使用通道中石頭座椅 附近居民或租客使用緑廊設施 如石矮橋、石椅等休憩或用餐

附近居民或租客使用緑廊設施 如石矮橋、石椅等休憩或用餐



緑廊爲通勤族上下班時段的主要路線






水圳意象 打掉原有人行道 擴大绿廊空間

複層植栽搭配草花類的地被植栽 營造色彩多姿的绿意空間


光臘樹






我們將水圳意象融入綠廊當中,延續新莊關於水的記憶, 並改善原先過窄的出入口及行走空間。













植栽選用草花類、顏色鮮艷的植物, 營造能讓使用者舒適愜意的自然氛圍。


這次主題為藝術家 James Turrell 的個人工作室、住宅、展演空間,
作品中包含許多 Turrell 的創作元素, 基地範圍為個人工作室與住宅,景觀範圍為展演空間。




基地位於中央公園商圈
附近的寧靜街道中,附
近有捷運站及許多商
家,本街區有幾家歷史
悠久的咖啡館及一般透
天住宅。
基地面積:
100平方公尺
長:20公尺
寬:5公尺
建蔽率:80%
容積率:400%



這次主題為藝術家 James Turrell 的個人工作室、住宅、展演空間,
因此作品中包含許多 Turrell 的創作元素,
基地範圍為個人工作室與住宅,景觀範圍為展演空間。
基地紅框範圍為 Turell 的私人空間,二三樓包含了客廳、廚房、個人工作間, 最頂層設計為最私人的領域,運用了他作品中的光與空間的特性,牆面多處開窗, 讓光線透進室內。
一樓較為特別的是將內部空間全部作為通往地下室的樓梯, 讓民眾能從街區進入後方的展演空間,整體連動。




後方的景觀範圍為民眾使用的展演空間,入口處在基地範圍一樓,往地下走會依序經過 Turrell 的作品空間, 最終會通往 Sky Space ,其空間地下與地面聯通,而街區後方的 Ground floor 也有路徑可通往。


地下展演空間最終會通往 Sky Space 1F ,而其空間地下與地面聯通,總高8公尺。


基地後方景觀範圍,可由地面 (GF) 進入 Sky Space 2F 。
基地為輔大校園中地下室活動空間的上方草地,該區域雜草叢生, 因排水不佳導致土壤泥濘,也無路徑供人前往,多年無人使用荒廢。
我們希望設計出一座可供人歇息的藝術裝置,讓此地重新被重視與使用。
浮島河殿是運用日光與夜間地燈照射至頂部有色玻璃樹冠,使其產生視覺效果的休憩裝置。


基地位於潛水艇天空(地下活動空間)上方,其佈滿雜草,無遮蔭,
且因排水不佳導致地面長久泥濘,
也無路徑供人前往,長期無人使用,
為閒置的一塊草地,
位置上近學餐及進修部大樓,經過的學生頻繁,
我們認為此地有潛力成為休憩區域,將此地重新活用

基地現況平面圖
全區基地範圍分析



局部基地範圍分析





以仿生樹的概念作發想,結合光影與玻璃反射的視覺休憩裝置, 使人休憩的同時也能兼具觀賞價值,扣題[環境感官裝置], 並讓原本荒涼閒置的空間創造新氣象。


設計後空間泡泡圖





在夜間時,樹幹底部中的地燈亮起, 光從下而上投射在頂部玻璃,
此時樹冠的玻璃因光源與白天時為不同角度照射, 產生不一樣的顏色效果,
地板上也會有些微因反光而產生的色塊。

在白天時,基地陽光強烈,當光投射在頂部玻璃時, 會產生不同顏色的效果,而這些色塊會映照在白色地板上。
