Electronica Azi nr. 2 - Martie, 2023

Page 1

Anul XXIII | Nr. 2 [ 272 ] Martie 2023 www.electronica-azi.ro

Luna trecută, împreună cu peste 30 de jurnaliști din toată lumea, am fost invitat la conferința de presă organizată de producătorul german de soluții de conectivitate HARTING Technology Group

Aici, ne-au fost prezentate noile produse de referință ale HARTING, produse care vor putea fi văzute de publicul larg în aprilie, la expoziția din Germania, HANNOVER MESSE 2023.

Conferința a avut ca temă

“Transformarea industrială – HARTING face diferența”, iar accentul a fost pus pe subiecte precum producția neutră din punct de vedere al emisiilor de CO2, gestionarea energiei și digitalizarea. Experții HARTING au prezentat o serie de subiecte extrem de interesante:

• “Green at HARTING” – sustenabilitatea grupului tehnologic atât la sediul central cât și în străinătate. De la procesele ecologice la clădirile sustenabile și obiectivele pentru viitor.

• “We are shaping a green future” – conectorii și soluțiile de cabluri pentru stațiile de încărcare pe bază de hidrogen și energie electrică.

• “Pushing Technology” – extinderea tehnologiei SPE (Single Pair Ethernet) și dezvoltarea de noi domenii de aplicare prin transmiterea de date pe distanțe mai mari. Tehnologia utilizează o singură pereche de fire și, astfel, economisește costuri și resurse, deoarece se utilizează mai puțin cupru. În același timp, SPE oferă o comunicație optimă între senzori și cloud.

• “Excellence in Connectivity” – transformarea energetică. Produse precum modulele Han-Modular® Domino sau Han® S 12, sunt esențiale pentru succesul proiectelor de transformare energetică.

Apoi, am fost la “HANNOVER MESSE Preview” (o avanpremieră a expoziției din aprilie) unde au fost prezente, cu mici standuri expoziționale, peste 20 de firme, care activează în domeniul automatizărilor industriale, roboticii, realității augmentate și în multe alte sectoare de vârf ale industriei.

Expoziția de anul acesta din aprilie –HANNOVER MESSE –va fi axată pe tehnologiile de pionierat din cadrul Connectivity+ În acest context, HARTING va prezenta în cadrul expoziției soluții de conectivitate și cablare pentru alimentarea cu energie regenerabilă și descentralizată, ecosisteme pentru digitalizare, conectori și multe altele pentru un ciclu de viață eficient și sustenabil.

Ne auzim după embedded world 2023 (Nurnberg)!

gneagu@electronica azi.ro

www.electronica-azi.ro
EDITORIAL | de Gabriel Neagu 3

Management

Director General - I onela G anea

Director Editorial - Gabriel N eagu

Director Economic - I oana P araschiv

P ublicitate - Irina G anea

Web design - Petre Cristescu

Editori Seniori

Prof. Dr. I ng. Paul S vasta

Prof. Dr. I ng. N orocel C odreanu

Conf. Dr. I ng. Marian V lădescu

Conf. Dr. I ng. B ogdan G rămescu

Contact: office@electronica-azi.ro https://www.electronica-azi.ro

Tel.: +40 (0) 744 488818

Revista “Electronica Azi” apare de 10 ori pe an (exceptând lunile Ianuarie şi August. Revista este disponibilă atât în format tipărit, cât şi în format digital (Flash / PDF).

Preţul unui abonament la revista “Electronica Azi” în format tipărit este de 200 Lei/an.

Revista “Electronica Azi” în format digital este disponibilă gratuit accesând: www.electronica-azi.ro În acest format pot fi vizualizate toate paginile revistei şi descărcate în format PDF.

Revistele editurii în format flash pot fi accesate din pagina de internet a revistei “Electronica Azi” sau din pagina web Issuu: https://issuu.com/esp2000

Revistele sunt, de asemenea, disponibile pentru Android sau iOS, descărcând aplicaţia oferită de Issuu. 2023© - Toate drepturile rezervate.

3 | Editorial

6 | Câștigați un Starter Kit dsPIC33EV 5V CAN-LIN produs de Microchip

6 | Farnell distribuie senzori de particule preciși și ieftini de la Piera Systems în cadrul unui nou acord global

8 | Cum și de ce să lansăm proiecte IoT celulare utilizând placa de dezvoltare AVR-IoT cellular Mini de la Microchip

“Electronica Azi” este marcă înregistrată la OSIM - România, înscrisă la poziţia: 124259

ISSN: 1582-3490

EURO STANDARD PRESS 2000 srl

CUI: RO3998003 J03/1371/1993

Contact:

Tel.: +40 (0) 31 8059955 // office@esp2000.ro https://www.esp2000.ro

Tipar executat la Tipografia Everest

I ng. Emil Floroiu www.electronica-azi.ro

Electronica • Azi nr. 2 (272)/2023 4 ® ®
www.facebook.com/ELECTRONICA.AZI Electronica Azi nr. 2/2023 | SUMAR
https://issuu.com/esp2000
8

13 | Distribuția de componente electronice și produse de automatizare din perspectiva Digi-Key

14 | Provocări în proiectarea de transmițătoare radar pentru

ADAS/AD

36 | Asigurarea unei producții inteligente și flexibile cu ajutorul sistemelor robotice avansate

41 | DFRobot, Beetle − Cea mai mică placă Arduino

42 | Instrumente pentru sprijinirea dezvoltării de senzori ieftini

47 | Fiabilitatea sursei de alimentare

52 | Selecția motoarelor miniaturale

18 | Flux de lucru suplu pentru o dezvoltare mai eficientă

22 | Ce trebuie să știți atunci când selectați un MCU Wi-Fi

26 | Revigorarea comunității Maker dă startul renașterii inovării

28 | Viziune artificială activată de AI

32 | Distribuitorii pot să progreseze în ciuda inevitabilei scăderi din acest an − Prognoze pentru 2023

35 | Noii conectori EDAC Clipzin™ pentru Raspberry Pi® Pico sunt acum disponibili, în exclusivitate, la Farnell

35 | Farnell își extinde oferta industrială odată cu înființarea unei noi funcții de director de specialitate

56 | Leuze: Noul ODT 3C

58 | FUJIFILM PRESCALE: Folie pentru măsurarea presiunii

59 | Sensor Instruments: Detecția muchiilor transparente

60 | POSITAL: TILTIX înclinometre cu compensarea accelerației și interfață Modbus RTU

63 | Felix Electronic Services: Servicii complete de asamblare

64 | Panasonic: Soluții emergente “Smart Factory”

66 | Brady: Siguranță și conformitate

www.instagram.com/electronica_azi

www.electronica-azi.ro

https://international.electronica-azi.ro

www.twitter.com/ElectronicaAzi

5
14 28 36 42

Electronica Azi | CONCURS

Câștigați un Starter Kit dsPIC33EV 5V CAN-LIN produs de Microchip

Câștigați un Starter Kit Microchip dsPIC33EV 5V CAN-LIN (DM330018) de la Electronica Azi și, dacă nu îl câștigați, primiți un cupon de reducere de 15% pentru acest kit, plus transport gratuit.

Starter kit-ul dsPIC33EV 5V CAN-LIN dispune de controlerul de semnal digital (DSC − Digital Signal Controller) dsPIC33EV256GM106 pentru aplicații auto și de control al motoarelor.

Kitul conține porturi de date seriale pentru CAN, LIN și SENT, o interfață de programare/depanare USB autonomă și o suprafață de expansiune pentru a asigura flexibilitate în dezvoltarea hardware a aplicațiilor.

Această placă permite utilizatorilor să exploreze trei formate populare de date seriale pentru aplicații auto și industriale (CAN, LIN și SENT). Programatorul și depanatorul USB PICkitTM On-Board (PKOB) permite o programare simplă fără a fi nevoie de o interfață hardware suplimentară. Nu sunt necesare alte instrumente externe pentru a programa dispozitivul.

Familia dsPIC33EV de controlere de semnal digital (DSC) de la Microchip dispune de un nucleu dsPIC® DSC de 5V 70 MIPS cu caracteristici îmbunătățite pe cip și este ideală pentru funcționarea în medii dificile, cum ar fi aparatele electrocasnice, aplicațiile industriale și auto.

Familia dsPIC33EV de 5V este dotată cu numeroase periferice integrate, care includ CAN, SENT, PWM-uri de mare viteză, amplificatoare operaționale (OP Amps) și memorie flash cu cod de corecție a erorilor pentru o fiabilitate și siguranță sporite. Familia de dispozitive dsPIC33EV permite proiectarea de sisteme de control al motoarelor de înaltă performanță și precizie, care sunt mai eficiente din punct de vedere energetic. Acestea pot fi utilizate pentru a controla motoare BLDC, motoare sincrone cu magnet permanent, motoare AC cu inducție și motoare pas cu pas. Aceste dispozitive sunt ideale pentru aplicații de înaltă performanță de uz general, Touch, interfațare cu senzori avansați și aplicații de control în domeniul auto, industrial, de consum și medical.

Pentru a avea șansa de a câștiga un Starter Kit dsPIC33EV 5V CAN-LIN sau de a primi un cupon de reducere de 15% pentru acest kit, plus transport gratuit, accesați pagina: https://page.microchip.com/E-Azi-CAN.html

și introduceți datele voastre în formularul online.

Farnell

Farnell a semnat un nou acord de distribuție cu Piera Systems pentru a comercializa familia de senzori de particule de înaltă precizie Intelligent Particle Sensor (“IPS”). Acești senzori versatili oferă o precizie excepțională la un cost redus și au fost proiectați pentru o integrare ușoară, ceea ce îi recomandă ca o opțiune viabilă pentru o implementare extinsă în diverse medii, cum ar fi birouri, spitale, școli și altele.

Accentul pus pe monitorizarea calității aerului a crescut pe măsură ce lumea continuă să se confrunte cu impactul pandemiei și cu nevoia urgentă de a trata efectele modificărilor climatice. Calitatea aerului din interior are efecte directe și substanțiale asupra sănătății umane, de la pierderea productivității până la provocarea de boli grave. Cele mai mici particule, cu o dimensiune mai mică de 1 micron, sunt cele mai periculoase, deoarece sunt ușor absorbite în sânge. Senzorii IPS de la Piera sunt certificați de un organism independent pentru a detecta cu precizie aceste particule submicronice până la PM.01, în comparație cu majoritatea celorlalți senzori care oferă doar estimări. Aceștia sunt senzori de particule optoelectronice foarte sensibili care utilizează tehnologia de citire prin numărarea fotonilor. Cu designul său compact și consumul redus de putere, senzorul IPS este capabil să achiziționeze și să citească rapid datele, identificând în același timp particulele pe baza dimensiunii. Acesta este disponibil în trei modele (seriile 3, 5 și 7), fiecare cu un număr diferit de canale de ieșire. Controlul reglabil al sensibilității permite o precizie și o versatilitate superioare.

“Pandemia a pus accentul pe calitatea aerului din interior și suntem încântați de parteneriatul cu Piera pentru a aduce clienților din întreaga lume date precise privind calitatea aerului,” a declarat Sarah Priebe, Product Segment Leader, Global Sensors la Farnell “Parteneriatul nostru cu Piera ne va permite să țintim și să descoperim noi piețe și aplicații datorită costului redus și a preciziei ridicate a senzorilor IPS.”

“Acest acord cu Farnell reprezintă o etapă importantă în demersul nostru de a oferi soluții mai complete pentru calitatea aerului și rezultate mai bune pentru sănătate,” a declarat Vin Ratford, CEO al Piera Systems. “Suntem încântați să profităm de prezența globală a companiei Farnell pentru a aduce această tehnologie disruptivă de calitate a aerului clienților din întreaga lume”.

Senzorul inteligent de particule de la Piera Systems este disponibil acum la Farnell, Newark și element14

■ Farnell | https://ro.farnell.com

Electronica • Azi nr. 2 (272)/2023 6
distribuie senzori de particule preciși și ieftini de la Piera Systems în cadrul unui nou acord global

Cum și de ce să lansăm proiecte IoT celulare

UTILIZÂND PLACA DE DEZVOLTARE AVR-IOT CELLULAR MINI DE LA MICROCHIP

Articolul prezintă, pe scurt, beneficiile oferite de Internetul lucrurilor bazat pe tehnologia celulară și explică, apoi, dificultățile de proiectare generate de această tehnologie. În continuare, autorul descrie cum pot fi eliminate o mare parte din aceste probleme, dacă se utilizează plăci de dezvoltare adecvate acestei tehnologii. La finalul articolului, găsiți informații despre cum să configurați o placă de dezvoltare de la Microchip Technology pentru a trimite date simple despre culoare și temperatură către cloud.

Autor: Rolf Horn | Inginer de aplicații

Digi-Key Electronics

IoT Celular (Cellular Internet of Things), o tehnologie LPWAN (Low Power Wide Area Network), oferă o soluție certă și dovedită către un IoT sigur și robust pentru aplicații care variază de la orașe inteligente până la agricultură și monitorizarea infrastructurii de la distanță.

Cu toate acestea, IoT Celular este o tehnologie complexă, descurajantă pentru proiectanții neexperimentați care se lansează într-un proiect.

Totuși, provocările legate de proiectarea IoT celulară pot fi ușurate dacă proiectele se bazează pe plăci de dezvoltare care utilizează microcontrolere de uz general și medii integrate de proiectare (IDE) familiare. Susținute de biblioteci de software cu sursă deschisă și de o conectare simplă a senzorilor, aceste plăci de dezvoltare facilitează proiectantului începerea proiectelor IoT celulare, de la configurarea hardware până la trimiterea datelor în cloud.

IoT celular utilizează tehnologia celulară de joasă putere pentru a conecta dispozitivele finale IoT (cum ar fi senzorii și actuatoarele) la cloud. Este o tehnologie LPWAN caracterizată de o rază de acțiune de peste un kilometru, care acceptă dispozitive finale de mare densitate și un debit redus.

Deși există și alte tehnologii LPWAN − în special LoRaWAN (consultați “Accelerate LoRaWAN IoT Projects with an End-to-End Starter Kit” [https://www.digikey.co.uk/en/ articles/accelerate-lorawan-iot-projectswith-an-end-to-end-starter-kit]) și Sigfox − IoT cellular oferă câteva avantaje cheie, printre care:

Electronica • Azi nr. 2 (272)/2023 8
IoT Celular
■ Plăci de dezvoltare

• Anticiparea viitorului: Fiind un standard, specificația pentru IoT celular este revizuită și dezvoltată în permanență

• Scalabilitate: IoT celular poate sprijini implementarea rapidă a aplicațiilor IoT printr-o arhitectură celulară consacrată.

• Calitatea serviciului (QoS): IoT celular oferă o fiabilitate ridicată, deoarece se bazează pe o infrastructură dovedită și matură în aplicații comerciale de volum mare.

• Interoperabilitate IP: Dispozitivele finale pot fi conectate direct la cloud fără a fi nevoie de gateway-uri costisitoare și complexe.

Proiectanții trebuie să țină cont de faptul că, în cazul IoT celular, există o cheltuială continuă asociată cu transferul de date. Acest lucru nu este valabil în cazul tehnologiilor concurente, cum ar fi LoRaWAN, care utilizează spectrul de frecvențe fără licență. Cu toate acestea, cheltuielile pentru datele IoT celulare au o tendință de scădere datorită presiunilor concurențiale și a procesării locale a datelor (edge computing), ceea ce reduce volumul de date nesemnificative trimise prin rețea.

IoT celular este guvernat de un standard de telecomunicații reglementat și actualizat de 3GPP (Third Generation Partnership Project). Versiunea 13 a standardului 3GPP a extins categoriile de modemuri M2M (machine-to-machine) pentru a permite modemuri ieftine, cu consum mic de putere și debit redus, potrivite pentru conectivitate IoT. Versiunile ulterioare ale standardului au dus la îmbunătățiri suplimentare ale acestor modemuri IoT.

Senzorii wireless echipați cu modemuri IoT celulare pot trimite date către cloud pe distanțe de mai mulți kilometri, fără a fi nevoie de gateway-uri costisitoare și complexe, beneficiind, totodată, de securitatea și calitatea serviciului (QoS) pentru care este cunoscută tehnologia celulară.

Diferența dintre LTE-M și NB-IoT IoT celular vine în două forme, LTE categoria M1 (LTE-M) și IoT de bandă îngustă (NB-IoT). Ambele tipuri au fost proiectate pentru a fi utilizate cu dispozitive cu resurse limitate, adesea alimentate de la baterii, care sunt tipice pentru IoT și IIoT (Industrial IoT). Deoarece modemurile IoT se conectează la o infrastructură celulară consacrată, fiecare dintre acestea necesită propriul SIM (Subscriber Identity Module).

LTE-M se bazează pe tehnologia simplificată LTE (4G). Aceasta suportă comunicații securizate, acoperire omniprezentă și capacitate mare a sistemului. Abilitatea sa de a opera ca un sistem full-duplex pe o lățime de bandă relativ mare [1,4 MHz] îmbunătățește latența și debitul în comparație cu NB-IoT. Debitul de date brute este de 300 Kbiți/s pentru downlink și de 375 Kbiți/s pentru uplink. Tehnologia este potrivită pentru conexiuni IP securizate de la un capăt la altul, iar mobilitatea este asigurată de tehnicile de transfer de celule LTE. LTE-M este potrivită pentru aplicații mobile, cum ar fi urmărirea activelor sau asistența medicală.

NB-IoT a fost creată în principal pentru eficiență energetică și pentru o mai bună penetrare în clădiri și în alte zone neprietenoase cu RF. Spre deosebire de LTE-M, acesta nu se bazează pe stratul fizic LTE (PHY). Complexitatea modemului este chiar mai mică decât cea a unui dispozitiv LTE-M, deoarece NB-IoT utilizează o lățime de bandă de 200 kHz. ⮞

www.electronica-azi.ro
9

În timp ce debitul de date brute este modest, de 60/30 Kbiți/s, raza de acțiune este mai bună decât cea a LTE-M. NB-IoT este potrivită pentru aplicații statice, cum ar fi contoarele inteligente care ar putea fi obturate de pereți.

Modemuri IoT celulare comerciale O gamă de modemuri comerciale LTEM/NB-IoT este disponibilă acum. Un exemplu este modulul Monarch 2 GM02S de la Sequans. Dispozitivul suportă un singur front- end RF de tip SKU (Stock Keeping Unit) adaptat pentru 20 dintre benzile LTE globale. Acesta este livrat într-un modul

LGA compact care măsoară 16,3 × 17 × 1,85 mm. Modulul îndeplinește cerințele 3GPP Versiunea 14/15. Alimentat de la o singură sursă de alimentare de 2,2 până la 5,5 volți, modemul este capabil de o putere maximă de transmisie de +23 decibeli, raportată la 1 miliwatt (mW) (dBm).

GM02S suportă un SIM extern și eSIM, precum și SIM-uri integrate. Este inclusă o interfață de antenă de 50Ω. Dispozitivul este livrat cu o stivă software LTE-M/NB-IoT și cu software-ul Cloud Connector de la Sequan pentru a facilita conectarea la platformele cloud comerciale (figura 1).

Provocări privind proiectarea IoT celulară

Deși modemul GM02S este un dispozitiv înalt integrat, furnizat cu o stivă software și conectivitate la cloud, la fel ca toate modemurile comerciale, încă mai este nevoie de o muncă de dezvoltare considerabilă înainte ca o aplicație IoT să trimită fără probleme date pe kilometri întregi către cloud. Modemul a fost proiectat doar pentru a se ocupa de comunicația dintre dispozitivul final și stația de bază. Este nevoie de un procesor separat de supervizare și de aplicație pentru a controla modemul și, în același timp, pentru a rula software-ul aplicației pentru senzori. În plus, proiectantul trebuie să ia în considerare și circuitul (circuitele) de antenă, sursa de alimentare și echiparea unui dispozitiv final cu un SIM pentru a asigura o conectivitate fără întreruperi cu

rețeaua celulară (consultați “How to Use Multiband Embedded Antennas to Save Space, Complexity, and Cost in IoT Designs” [https://www.digikey.co.uk/en/articles/ho w-to-use-multiband-embedded-antennas-to-save-iot-designs]).

Dincolo de proiectarea hardware, sunt necesare anumite abilități de programare pentru ca un modul celular să se conecteze la rețea și să primească/transmită date. În cazul în care proiectul utilizează un microcontroler de aplicație extern, acesta comunică, de obicei, cu modulul celular printr-o conexiune serială UART (deși sunt utilizate și alte interfețe I/O). Comenzile AT (“attention”) sunt mijloacele standard de control al unui modem celular. Comenzile cuprind o serie de șiruri scurte de text, care pot fi combinate pentru a realiza operații precum apelarea, închiderea și modificarea parametrilor conexiunii. Există două tipuri de comenzi AT:

• Comenzile de bază, sunt cele care nu încep cu “+”. De exemplu, “D” (Dial), “A” (Answer), “H” (Hook control) și “O” (Return to online data state).

• Comenzile extinse sunt cele care încep cu “+”. De exemplu, “+CMGS” (Trimite mesaj SMS), “+CMGL” (Listează mesaje SMS) și “+CMGR” (Citește mesaje SMS) (consultați “Use a Cellular Module to Connect a Maker Project to the IoT” [https://www.digikey.co.uk/en/articles/us e-a-cellular-module-to-connect-a-makerproject-to-the-iot]).

Electronica • Azi nr. 2 (272)/2023 10
Placa de dezvoltare AVR-IoT Cellular Mini se bazează pe microcontrolerul AVR128DB48 și este livrată cu o cartelă SIM și 150 MB de date.
Figura 2 © Microchip Technology
Plăci de dezvoltare Modemul GM02S LTE-M/NB-IoT de la Sequans este livrat într-o capsulă compactă și cu o stivă software avansată.
©
Figura 1
IoT Celular
Sequans

| Conectivitatea aplicațiilor industriale

Aceste considerații hardware și software generează o complexitate a IoT celulară care ar putea încetini ritmul procesului în cazul proiectanților mai puțin experimentați. Din fericire, producătorii de microcontrolere de aplicații și de modemuri IoT celulare s-au reunit acum pentru a oferi instrumente de proiectare hardware și software care facilitează considerabil valorificarea acestei importante tehnologii LPWAN.

Eliminarea complexității cu ajutorul plăcilor de dezvoltare IoT Abordarea provocărilor legate de proiectarea IoT celulară este considerabil ușurată prin construirea unui prototip pe o placă de dezvoltare special creată. Hardware-ul plăcii de dezvoltare include, de obicei, o antenă, o sursă de alimentare, o cartelă SIM cu o anumită cantitate de date gratuite, un procesor de aplicații și rețele de tuning pentru a asigura o bună performanță RF. În acest fel, proiectanții dispun de un start hardware solid pentru proiectul lor și pot să se concentreze pe dezvoltarea aplicației. Cu alegerea corectă a plăcii de dezvoltare, conceperea aplicației poate fi realizată chiar și într-un IDE familiar.

Un exemplu de placă de dezvoltare IoT celulară populară este EV70N78A AVR-IoT Cellular Mini Development Board de la Microchip. Aceasta este o platformă hardware bazată pe popularul microcontroler

AVR128DB48 de la Microchip și pe modulul celular Monarch 2 GM02S de la Sequans, prezentat mai sus. Microcontrolerul este un dispozitiv pe 8-biți, 24 MHz. Are 128 de kiloocteți (Kbytes) de memorie flash, 16 Kbytes de SRAM, 512 octeți de EEPROM și este livrat într-o capsulă cu 48-pini. Placa de dezvoltare integrează, de asemenea, un element securizat ATECC608B; odată conectat la o rețea LTE-M sau NB-IoT, ATECC608B este utilizat pentru a autentifica hardware-ul cu cloud-ul pentru a identifica, exclusiv, fiecare placă.

Pentru a ușura și mai mult lucrurile pentru proiectant, placa de dezvoltare de la Mi crochip include, de asemenea, o cartelă SIM Truphone pregătită pentru activare, cu 150MB (Mbytes) de date.

Placa de dezvoltare dispune de cinci LED-uri pentru utilizator, două butoane mecanice, un cristal de 32,768 kHz, senzori de culoare și temperatură, un conector de margine (edge) compatibil Adafruit Feather, un conector I2C Qwiic, un depanator, un port USB, opțiuni de alimentare de la baterie și de la o intrare externă, precum și un încărcător de baterii Li-ion/Li-po MCP73830 cu LED de stare de încărcare (figura 2).

Începerea unui proiect IoT celular Scopul IoT celular este de a conecta wireless dispozitivele finale IoT, cum ar fi senzorii și actuatoarele, astfel încât datele lor să poată fi trimise pe kilometri întregi către cloud. Pe placa de dezvoltare Microchip, microcontrolerul este preîncărcat cu o imagine de firmware care constituie o aplicație demonstrativă ce permite utilizatorilor să conecteze și să trimită rapid date de la senzorii de temperatură și de culoare aflați pe placă către un sandbox bazat pe cloud (găzduit de AWS).

de depanare de pe placă la PC, să scanați codul QR de pe partea inferioară a plăcii sau să deschideți dispozitivul de stocare masivă (MSD − Mass Storage Device) și să urmați CLICK-ME.HTM pentru a ajunge la pagina web a kit-ului.

Un instrument Microchip − IoT Provisioning Tool − disponibil pe Github, oferă o soluție ușor de utilizat pentru configurarea unui AVR-IoT Cellular Mini la furnizorul de cloud selectat, setarea furnizorului de rețea și selectarea benzilor de frecvență celulară.

Biblioteca AVR IoT celular (de culoare portocalie) include module software pentru programarea și controlul plăcii de dezvoltare (prezentată în formă simplificată în zona verde).

Această schemă bloc a plăcii de dezvoltare AVR IoT arată că legătura cu PC-ul gazdă se face prin intermediul conexiunii USB a depanatorului, în timp ce programarea microcontrolerului de aplicație se face prin intermediul conexiunii UART a depanatorului. Conexiunea dintre microcontrolerul de aplicație și modemul celular se face, de asemenea, prin UART.

Pentru ca hardware-ul să fie pregătit pentru dezvoltare, este suficient să activați și să introduceți cartela SIM, să conectați antena externă la placă, să conectați portul USB-C

(Pentru ca firmware-ul demo sandbox să funcționeze, placa de dezvoltare trebuie să fie provizionată pentru sandboxul AWS Microchip).

11 www.electronica-azi.ro
Figura 3 © Microchip Technology Figura 4
INDUSTRIE
© Microchip Technology

Odată ce dezvoltatorii au dobândit o oarecare încredere cu aplicația demonstrativă, pot începe să își construiască propria aplicație utilizând suportul complet Arduino IDE al plăcii de dezvoltare.

Acest suport se bazează pe o bibliotecă Arduino AVR IoT celulară găzduită pe Github. Biblioteca este construită pe baza DxCore cu sursă deschisă (figura 3).

Depanatorul de pe placă (PKOB nano) oferă suport complet de programare pentru Arduino IDE. Nu este nevoie de niciun instrument extern și oferă, de asemenea, acces la o interfață de port serial (serial-to-USB bridge) și la două canale de analizor logic (debug GPIO). Depanatorul de pe placa AVR IoT Cellular Mini apare ca un dispozitiv HID (Human Interface Device) pe subsistemul USB al computerului gazdă. Pentru proiecte mai ambițioase, conectorii de margine compatibili cu Qwiic și Feather ai plăcii de dezvoltare permit rapid extinderea cu ajutorul unei game largi de plăci adiționale de la Sparkfun și Adafruit (figura 4).

Pentru a începe programarea aplicației este necesar să descărcați și să instalați Arduino IDE și DxCore. În continuare, Arduino IDE trebuie configurat pentru a permite rularea bibliotecii Arduino AVR IoT celular (Listing 1).

Pe placa de dezvoltare Microchip, alimentarea tuturor componentelor plăcii se face prin intermediul a cinci ștrapuri. Acestea sunt destinate, de asemenea, pentru a măsura intensitatea curentului.

1. Configurați referința de tensiune pentru ADC.

2 Selectați VDD sau VDDIO2 ca intrare pozitivă pentru ADC. (VDD și VDDIO2 sunt canale de intrare interne disponibile pentru ADC-ul microcontrolerului).

3 Rulați o conversie ADC single-ended.

4. Calculați tensiunea folosind ecuația: V = rezultat ADC×VREF×10/rezoluție ADC.

Concluzie

Ștrapurile de pe placa de dezvoltare AVR IoT pot fi utilizate pentru a măsura consumul de putere pentru circuitele cheie.

Pentru a măsura puterea pe circuitul dorit, este suficient să conectați un ampermetru (figura 5).

Placa de dezvoltare dispune, de asemenea, de un circuit de măsurare a tensiunii sistemului care utilizează circuitul MIC94163 și un divizor de tensiune conectat la un pin

Listing 1

IoT celular este o rețea LPWAN populară cu un potențial comercial în creștere. Cu toate acestea, proiectarea dispozitivelor fi nale bazate pe IoT celular necesită atât experiență hardware, cât și software. Pentru a veni în ajutorul proiectanților, noile plăci de dezvoltare IoT celulară, cum ar fi EV70N78A AVR-IoT Cellular Mini Development Board de la Microchip, oferă o cale rapidă de prototipare.

Configurarea IDE Arduino pentru a permite rularea bibliotecii Arduino AVR IoT celular

După ce IDE este configurat, biblioteca poate fi instalată. Când acest lucru este făcut, pot fi accesate mai multe exemple de bibliotecă pentru placa de dezvoltare. Proiectanții familiarizați cu IDE-ul Visual Studio Code îl pot utiliza pentru dezvoltare AVR IoT, cu condiția să instaleze plugin-ul Arduino. Codul aplicației Arduino dezvoltat în oricare dintre IDE-uri este portat pe microcontrolerul plăcii de dezvoltare prin intermediul depanatorului de pe placă.

Efectuarea măsurătorilor de putere IoT celular a fost proiectat pentru a rula la putere mică pentru a prelungi durata de viață a dispozitivelor finale IoT alimentate de la baterie. Prin urmare, este important să optimizați codul aplicației pentru un consum minim de putere.

Sursă cod: Microchip Technology

ADC de pe microcontroler, permițând măsurarea la cerere și împiedicând scurgerile de putere prin divizorul de tensiune. Pentru a măsura tensiunea sistemului, urmați acești pași:

1. Configurați referința de tensiune pentru ADC.

2 Setați pinul PB3 al microcontrolerului la nivel înalt pentru a activa divizorul de tensiune.

3. Setați pinul PE0 al microcontrolerului ca intrare pentru ADC.

4. Rulați o conversie analogică-digitală (ADC) single-ended.

5. Calculați tensiunea folosind ecuația: V = rezultat ADC×VREF×4/rezoluție ADC. În fine, este, de asemenea, simplu să măsurați tensiunea de alimentare urmând acești pași:

Placa de dezvoltare utilizează un modem LTE-M/NB-IoT de înaltă performanță și un microcontroler foarte popular de la Microchip. Dezvoltarea codului de aplicație este simplificată cu ajutorul IDE-ului Arduino sau Visual Studio Code.

Despre autor Rolf Horn este inginer de aplicații și face parte din grupul European de Asistență Tehnică din 2014, având responsabilitatea principală de a răspunde la întrebările venite din partea clienților finali din EMEA referitoare la Dezvoltare și Inginerie. Înainte de Digi-Key, el a lucrat la mai mulți producători din zona semiconductorilor, cu accent pe sistemele embedded ce conțin FPGA-uri, microcontrolere și procesoare pentru aplicații industriale și auto. Rolf este licențiat în inginerie electrică și electronică la Universitatea de Științe Aplicate din Munchen, Bavaria.

■ Digi-Key Electronics www.digikey.ro

Electronica • Azi nr. 2 (272)/2023 12
Figura 5
⮞ IoT Celular
© Microchip Technology
■ Plăci de dezvoltare

A trecut ceva timp de când am vorbit ultima dată. Ce mai e nou la Digi-Key în acest moment? Venim după doi ani extraordinari, în care am înregistrat o creștere de peste 80% în decursul ultimelor 24 de luni, grație sprijinului extraordinar venit din partea celor 2.400 de furnizori parteneri. Anul trecut am deservit aproximativ 858.000 de clienți și am adăugat peste 550 de furnizori noi și 75.000 de noi unități de stocare (SKU). În plus, în 2022 am inaugurat oficial extinderea Centrului nostru de distribuție a produselor (PDCe) de 204.000 mp, ceea ce va permite companiei Digi-Key să își scaleze capacitatea pentru a ține pasul cu cererea din ce în ce mai mare.

S-a schimbat ceva în modul în care operați în Europa de Est? Poate noi angajați sau o nouă abordare?

Digi-Key a investit în resursele lanțului de aprovizionare din Europa și avem acum analiști locali care lucrează la sediul nostru din Munchen în folosul regiunii. De asemenea, la începutul anului, m-am alăturat și eu echipei responsabile cu lanțul de aprovizionare pentru a contribui la extinderea și amplificarea serviciilor noastre de aprovizionare în rândul clienților noștri din Europa.

Care sunt cele mai puternice industrii pe care vă concentrați acum în Europa de Est?

Sfera industrială precum și cea medicală sunt în continuare foarte puternice. De asemenea, din cauza schimbărilor recente din lume, am văzut o puternică orientare către produse de energie verde, așa că ne concentrăm portofoliul de produse și în această industrie.

În ultima vreme ne-am confruntat cu mai multe probleme globale majore. Mai întâi a fost pandemia Covid19 și acum conflictul din Ucraina. Cum face față Digi-Key acestor presiuni și care sunt punctele forte ale companiei având în vedere aceste condiții? Încă de la începutul războiului dintre Rusia și Ucraina, Digi-Key a fost conștientă de amenințarea penuriei de paladiu, neon și diverse alte materii prime esențiale pentru fabricarea produselor semiconductoare. Totuși, nu știm în ce măsură disponibilitatea și prețurile au fost afectate direct de conflict.

Digi-Key

Interviu în exclusivitate acordat cititorilor revistei “Electronica Azi” de dl. Arkadiusz Rataj - Supply Chain Solutions Director EMEA la Digi-Key.

Multe echipe de proiectare și-au petrecut ultimii ani concentrându-se pe situații de urgență pentru a face față problemelor legate de aprovizionare, constrângerilor economice și problemelor curente legate de COVID-19, dar vedem cum inginerii se revin la masa de lucru și cred că în acest an inovarea va avea un impact mai mare decât am văzut în ultimii mulți ani.

Este posibil ca toate aceste turbulențe să schimbe cumva strategia de afaceri pentru Europa de Est?

Prioritatea Digi-Key este de a oferi cele mai bune servicii pentru clienții săi, iar acest lucru nu s-a schimbat niciodată și nici nu a fost afectat. Digi-Key menține o mentalitate “outside-in”, în care ne concentrăm pe ceea ce va adăuga valoare și va face viața clienților noștri mai ușoară. Ascultându-ne clienții și având dorința de a ne îmbunătăți continuu, Digi-Key continuă să se adapteze la piața de electronice în continuă schimbare din Europa de Est.

Problemele cauzate de întârzierile în distribuția de componente electronice sunt încă foarte mari. Este posibil ca acestea să scadă în curând?

Multe lanțuri de aprovizionare încep să se redreseze după problemele din ultima vreme. Anul 2022 va fi catalogat drept “anul șurubului de aur”, constrângerile continue pentru microcontrolere și componentele discrete de putere generând dificultăți. Marea întrebare care se pune în 2023 este dacă va mai exista cerere în momentul în care unele dintre aceste șuruburi de aur vor începe să se materializeze. Credem cu toată convingerea că cererea nu va dispărea, deoarece considerăm că acest an este anul în care proiectanții și inginerii se întorc la activitatea de inovare. Deși unele provocări legate de aprovizionare vor exista în continuare, inginerii sunt pregătiți să dezvolte proiecte noi, iar Digi-Key este gata să îi sprijine în noile lor încercări.

În ciuda tuturor acestor dificultăți, “cuvintele la modă” în lumea electronicii sunt IoT, Industrie 4.0, calcul embedded, coboți, inteligență artificială, calcul edge, pentru a numi doar câteva dintre aceste tehnologii extrem de importante. Cât de mult interes manifestă DigiKey față de aceste noi tehnologii și cât de mare este impactul lor asupra activității companiei?

Am anunțat recent că am adăugat peste 550 de noi furnizori în activitatea noastră principală, în ‘Digi-Key Marketplace’ și în programul ‘Fulfilled by Digi-Key’ și 75.000 de SKU-uri în activitatea noastră principală în 2022.

Printre acești furnizorii cheie adăugați se numără AirBorn, Endress+Hauser, EPC Space, Isabellenhutte și Schneider Electric. Furnizorii pe termen lung, cum ar fi Amphenol, continuă, de asemenea, să își extindă ofertele prin adăugarea de noi produse din diferite divizii. Anul acesta va fi, de asemenea, un an record de lansări NPI pentru mulți furnizori IoT. Companii din fiecare categorie au anunțat o mulțime de lansări de produse pentru acest an și anume Taoglas, U-Blox, Nordic Semi, Laird Connectivity și Espressif. Digi-Key oferă acum Digi-Key Marketplace, unde vânzătorii pot oferi produse adiacente la componentele electronice și soluțiile de automatizare. Scopul nostru este de a facilita mereu clienților posibilitatea de a găsi ceea ce au nevoie, atunci când au nevoie. În plus, am lansat primul episod din cel de-al doilea sezon al seriei noastre video “Supply Chain Transformed”, care se concentrează pe progresele în materie de IoT, conectivitate, senzori și urmărirea activelor în cadrul lanțului de aprovizionare. Seria de trei episoade aruncă o privire mai atentă asupra modului în care lumea abordează provocările noi și mereu prezente în logistica globală și explorează modul în care tehnologia este pregătită să ofere vizibilitate și înțelegere a riscurilor din lanțul de aprovizionare. Ne aflăm, totuși, la început de an. Cum vede Digi-Key anul 2023 din perspectiva noilor tehnologii, dar și, în general, va fi un an mai bun? Vedem că ne aflăm mai degrabă într-un an de tranziție. În timp ce Digi-Key tinde să crească cu o rată dublă față de cea a industriei, ne așteptăm ca 2023 să fie mai degrabă un an cu venituri provocatoare. Fiind o companie privată, din fericire, considerăm că acesta este un an de pregătire pentru creșterea viitoare, nu un an în care trebuie să aibă loc reduceri semnificative sau orice altceva. Așadar, ne pregătim intens pentru această creștere viitoare în culise, cu o serie de inițiative pentru a face ca experiența clienților noștri să fie și mai bună.

Ce mesaj transmite Digi-Key atât pasionaților, cât și producătorilor din România care lucrează în industria electronică?

Suntem aici pe termen lung, întrucât am investit atât în livrări DDP, cât și în livrări cu plata în lei. Vom continua să investim în portofoliul nostru extins de produse și soluții pentru a oferi clienților români cele mai bune servicii din clasă.

■ Digi-Key Electronics

www.digikey.ro

13 www.electronica-azi.ro
Distribuția de componente electronice și produse de automatizare din perspectiva
INTERVIU

Provocări în proiectarea de transmițătoare radar pentru ADAS/AD

Tehnologiile moderne de comunicații și de detecție au revoluționat modul în care sunt proiectate automobilele. Pentru a crește siguranța și a se îndrepta spre conducerea autonomă, noile vehicule trebuie să includă sisteme care pot interacționa cu mediul înconjurător, infrastructura sau alți participanți la trafic pentru a detecta posibilele surse de pericol. Prin urmare, senzorii auto sunt esențiali pentru a îmbunătăți siguranța traficului rutier și pentru a atinge niveluri ridicate de conducere autonomă. Utilizarea lor va contribui la reducerea numărului de accidente rutiere și de decese pe șoselele din întreaga lume, obiectivul final stabilit de 'Vision 0': Zero decese în accidente rutiere până în 2050.

Autor: Marta Martínez-Vázquez

Senior Staff Product Marketing Engineer − Automotive Analog Product Marketing Division

Renesas Electronics Europe GmbH PRO

Printre senzorii care sunt luați în considerare pentru conducerea asistată și autonomă, senzorul radar s-a dovedit a fi extrem de fiabil pentru aplicațiile ADAS, cum ar fi controlul adaptiv al vitezei de croazieră. Se preconizează că aplicațiile pentru senzorii radar se vor extinde în viitor, deoarece aceștia sunt deseori utilizați împreună cu alte tehnologii de detecție, cum ar fi camerele video și LiDAR. Avantajele și dezavantajele diverselor tipuri de senzori sunt rezumate în tabelul alăturat. Conducerea complet autonomă va necesita, cel mai probabil, fuziunea datelor obținute din diferite tehnologii de detecție. Cu ajutorul senzorilor distribuiți în jurul mașinii, va fi posibil să se asigure o acoperire completă 360°, creându-se un “cocon” de siguranță în jurul mașinii. Figura 1 ilustrează conceptul, atunci când se iau în considerare doar senzorii radar.

CONTRA

Imagistică optică Câmp vizual mare. Limitată de condițiile (video) Rezoluție înaltă. meteorologice și de lumină. Volum mare de procesare.

Cu ultrasunete Funcționare în toate condițiile Rază de acțiune foarte scurtă. meteorologice și de lumină. Cost foarte scăzut.

Infraroșu Funcționare în condiții de Rază de detecție scurtă. iluminare slabă.

LiDAR Precizie ridicată (rază de acțiune, Limitată de condițiile rezoluție și poziție). meteorologice (ceață, zăpadă). Nu există informații directe despre viteză.

Radar Mai puțin sensibil la condițiile Măsurare complexă a unghiurilor. meteorologice. Clasificare complexă a țintelor. Rază de detecție lungă. Nu este suficient de avansat Rezoluție și estimare bună a poziției. pentru a fi complet AD.

Avantajele și dezavantajele diferitelor tehnologii de senzori pentru aplicațiile auto

Electronica • Azi nr. 2 (272)/2023 14
APLICAȚII AUTO

Un avantaj suplimentar oferit de senzorii radar este că pot fi instalați cu ușurință în spatele unor elemente comune ale mașinii (bare de protecție sau ornamente), astfel încât “să fie invizibili” și să nu afecteze aspectul estetic. Banda de frecvențe de la 76 GHz la 81 GHz a fost acceptată de majoritatea țărilor ca bandă de frecvențe pentru radarele auto. Integrarea fizică devine mai ușoară odată cu frecvențele înalte de operare, deoarece dimensiunea antenelor radar va fi redusă.

Cu toate acestea, apar noi provocări atunci când se “urcă” în frecvență, din cauza compromisurilor în ceea ce privește puterea, a pierderilor mai mari și a impactului mai mare al toleranțelor de fabricație. Radarul este, de asemenea, deosebit de potrivit pentru aplicațiile auto, deoarece vehiculele reflectă foarte bine undele radar. Acesta poate fi utilizat atât pentru funcții de “confort", cum ar fi controlul automat al vitezei de croazieră, dar și pentru aplicații de detecție de înaltă rezoluție,

care contribuie la siguranța pasivă și activă a unui vehicul. Printre exemple se numără detectarea unghiului mort, asistența la schimbarea benzii de rulare și alertarea la traversarea șoselei prin spatele autovehiculului, detectarea pietonilor și a bicicletelor în apropierea vehiculului. În prezent, senzorii radar pot fi clasificați în funcție de raza de detecție, așa cum se arată în figura 2.

• Radar cu rază scurtă de acțiune

(SRR − Short Range Radar): până la 50 m, câmp vizual larg și rezoluție ridicată

• Radar cu rază medie de acțiune

(MRR − Mid-Range Radar): până la 100 m, câmp vizual mediu

• Radar cu rază lungă de acțiune

(LRR − Long Range Radar): rază de acțiune de 250 m sau mai mult, câmp vizual mai îngust și mai puțin axat pe rezoluție Odată cu dezvoltarea noilor tehnologii, se așteaptă ca raza de acțiune să se extindă dincolo de aceste limite, concomitent cu

adăugarea dimensiunii verticale la detecție, pentru a oferi o imagine 3D completă a împrejurimilor.

În viitor, pe automobile vor fi adăugate mai multe module radar, pentru a trece de la o configurație radar de bază cu vizibilitate frontală, care asigură o conducere autonomă de bază de nivel 1, la nivelul 4, conform NCAP (programul de evaluare a automobilelor noi). În curând, tot mai multe automobile vor fi echipate cu senzori radar unghi, pentru a atinge nivelul 2+ de conducere autonomă și NCAP 4-5 − în cazul automobilelor standard − și nivelul 3-4 de conducere autonomă și NCAP 5 pentru segmentul premium (figura 3).

Cu toate acestea, modul în care vor fi gestionate datele radar va depinde în mare măsură de arhitectura vehiculelor. Tendințele actuale de creștere a performanțelor unităților centrale de calcul determină, de asemenea, o evoluție a arhitecturii E/E la bordul vehiculelor către o arhitectură distribuită.

15 www.electronica-azi.ro ANALIZĂ | Senzori auto pentru siguranța traficului rutier
Amplasarea senzorilor radar pe o mașină pentru o acoperire 360°. Figura 1 © Renesas Clasificare în funcție de raza de acțiune a radarelor auto. Figura 2 © Renesas

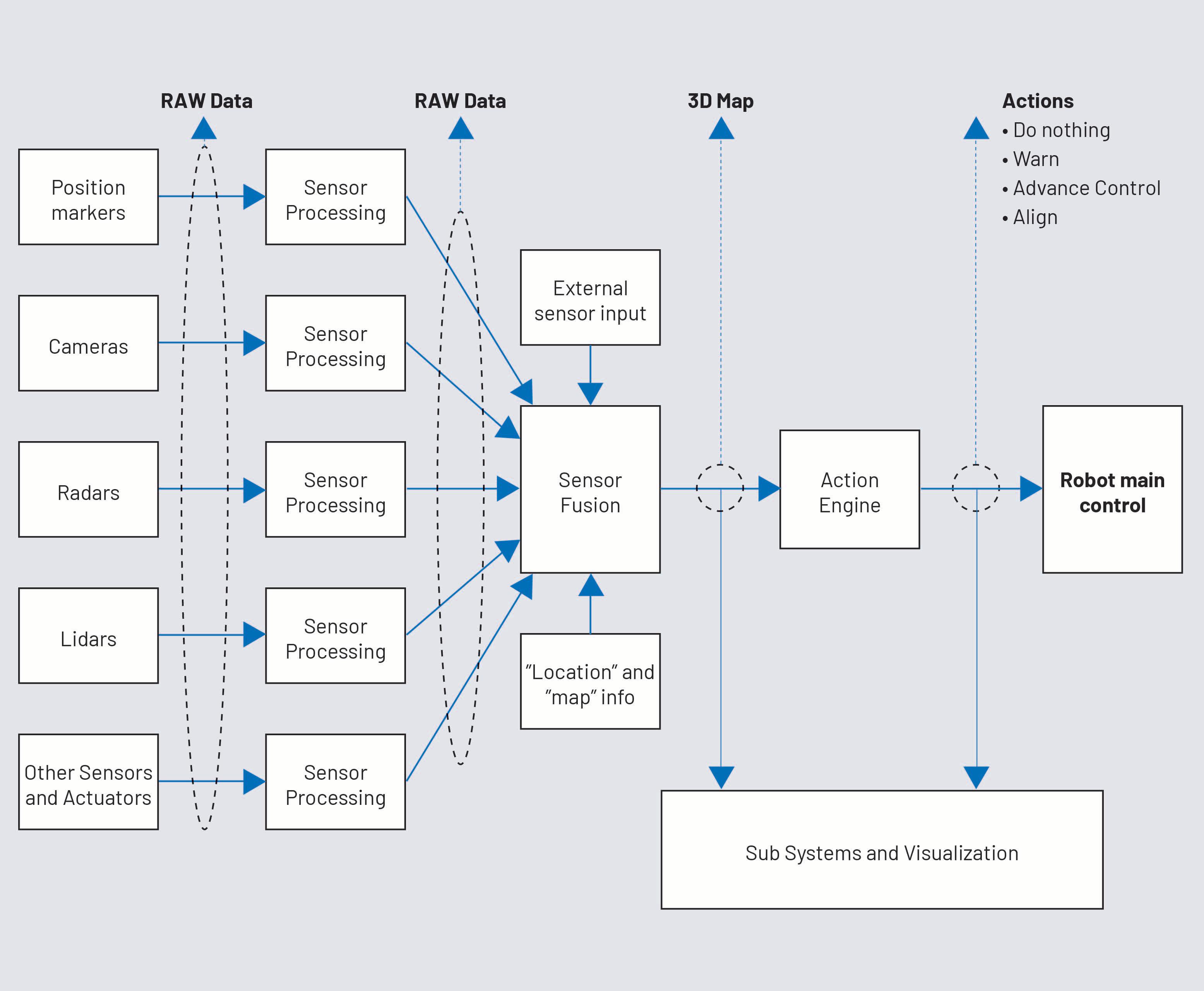
Deși migrarea către o arhitectură complet distribuită nu va fi finalizată până în anii 2030, implementări parțiale vor apărea pe piață mai devreme. Pentru început, unele controlere de domeniu vor fi utilizate pentru funcții specifice, cum ar fi ADAS. Apoi, numărul controlerelor de domeniu va crește, urmând ca, de-a lungul timpului, să fie introduse și controlerele de zonă, înainte de a se stabili o arhitectură E/E complet centralizată, în care calculatorul central al vehiculului va fi conectat la senzori prin intermediul unităților de control zonale. Această evoluție va necesita, de asemenea, creșterea capacității și fiabilității rețelelor vehiculului, precum și a complexității software-ului.

Odată cu noile arhitecturi E/E introduse, o parte din procesarea radar ar putea fi transferată de la modulul senzorului radar (procesare locală − edge computing) la zona sau la unitatea centrală de calcul (ECU), ceea ce ar permite efectuarea unor calcule mai eficiente. În prezent, întreaga procesare radar este realizată local, cu ajutorul “senzorilor inteligenți”, așa cum se arată în figura 4.

Aceasta presupune că un număr de module radar independente sunt distribuite în jurul vehiculului, fiecare dintre ele având propriul emițător-receptor și propriile capabilități de procesare.

Datele procesate (în mod normal, lista de evenimente) sunt apoi transferate către un ECU ADAS pentru procesare ulterioară și, eventual, pentru fuziune cu datele provenite de la alți senzori.

Cu o distribuție adecvată a senzorilor în mașină, mediul înconjurător al vehiculului poate fi perceput în mod corespunzător, iar obstacolele pot fi identificate.

Odată cu dezvoltarea arhitecturilor de calcul centralizat, procesarea datelor de la unele module radar va fi probabil transferată de la senzorul radar la o unitate de procesare la distanță, fie la un ECU de zonă, fie direct la calculatorul central al vehiculului.

Electronica • Azi nr. 2 (272)/2023 16
Senzori inteligenți cu procesare locală. Figura 4 © Renesas Senzori radar auto pentru diferite tipuri de programe NCAP și niveluri de conducere autonomă. Figura 3
⮞ APLICAȚII AUTO
© Renesas

Modulele radar în sine ar fi atunci mai puțin “inteligente” și ar efectua doar o cantitate limitată de procesare a semnalelor radar recepționate. De exemplu, modulul va determina distanța până la diferitele obiecte și va furniza profilurile de distanță către procesorul aflat la distanță. Acesta va primi apoi datele preprocesate de la diferite module radar prin satelit și va efectua etapele de procesare rămase pentru fiecare set de date, pentru a genera lista de evenimente cu caracteristicile lor respective (distanță, direcție și viteză), pentru a crea imaginea completă a împrejurimilor. Rezultatele obținute vor fi ulterior fuzionate împreună sau combinate cu rezultatele obținute de la alți senzori. Această nouă configurație multisenzorială va oferi acuratețea necesară și va elimina redundanțele pentru a permite un nivel ridicat de conducere autonomă, după cum se observă în figura 5.

În primele implementări ale acestei arhitecturi centralizate, datele preprocesate de la diferiți senzori radar pot fi transferate către ECU-uri zonale sau centrale utilizând rețeaua Ethernet a automobilului. În cazul în care este necesară o definiție mai înaltă și cantitatea de informații este prea mare, ca în cazul radarelor cu vizibilitate frontală sau al radarelor imagistice, procesarea informațiilor poate fi în continuare efectuată la nivelul senzorului, pentru a reduce cantitatea de date care trebuie transferată.

Prelucrarea centralizată a datelor de la senzorii radar de la distanță oferă o gamă largă de avantaje.

În primul rând, modulele radar în sine devin mai puțin complexe, ceea ce permite reducerea dimensiunilor și a costurilor, precum și a problemelor de disipare a căldurii. Reparațiile și actualizările, atât pentru hardware, cât și pentru software, devin mai ușoare.

În al doilea rând, utilizarea rețelei existente a mașinii și anume a rețelei de bază Ethernet, reduce, de asemenea, costurile și greutatea cablurilor. În plus, datele transferate prin Ethernet vor fi disponibile într-un format care le face mai ușor de stocat și de utilizat.

În sfârșit, procesarea datelor pe unitățile de control ale vehiculului deschide ușa pentru o eficiență mai mare și pentru operațiuni mai sofisticate și mai complexe. Capabilitățile de detecție pot fi îmbunătățite prin implementarea fuziunii de date cu informațiile obținute din alte tehnologii de detecție, cum ar fi cele de la camere sau LiDAR. Învățarea automată și inteligența artificială pot fi luate în considerare pentru detecția și predicția avansată, permițând astfel atingerea unor niveluri mai ridicate de conducere autonomă.

Se preconizează că atât procesarea edge, cât și calculul centralizat vor coexista timp de câțiva ani.

Migrarea către arhitecturi E/E cu calcul centralizat va necesita acces la legături de mare viteză în tot vehiculul, ceea ce poate duce la utilizarea unor standarde diferite pentru schimbul de date. În orice caz, devin necesare măsuri de securitate suplimentare pentru a garanta integritatea și securitatea datelor transferate. Numărul sporit de module radar de pe automobilul propriuzis și de pe alte vehicule, toate acestea transmițând și primind unde radio, poate duce, de asemenea, la probleme de interferență care vor trebui rezolvate.

Renesas depune eforturi pentru a oferi soluții de ultimă generație pentru vehiculele viitorului. Compania tocmai a prezentat primul său transceiver radar cu unde milimetrice pentru automobile, RAA270205, cu scopul de a-și extinde soluțiile de detecție pentru ADAS. Renesas își propune să furnizeze componente inovatoare pentru modulele radar cu transmițătoare radar pentru aplicații de imagistică și de procesare centralizată, cuplate cu ECU-uri bazate pe seria R-Car Gen4.

■ Renesas www.renesas.com

17 www.electronica-azi.ro
Exemplu de arhitectură radar cu module de satelit și procesare de la distanță pe unități ECU zonale. Figura 5
ANALIZĂ | Senzori
© Renesas
auto pentru siguranța traficului rutier

Flux de lucru suplu pentru o dezvoltare mai eficientă

INSTRUMENTE DE DEZVOLTARE PENTRU SOFTWARE EMBEDDED

Succesul unui produs depinde, de asemenea, de dezvoltarea eficientă a software-ului încorporat. Pentru aceasta, dezvoltatorii și echipele trebuie să poată lucra împreună în condiții cât mai flexibile, atât cât este optim pentru ei. Întrebarea esențială este: ce caracteristici și capabilități trebuie să aducă instrumentele de dezvoltare pentru a face acest lucru posibil?

Majoritatea producătorilor de semiconductori oferă propriile instrumente de dezvoltare pentru ca acestea să contribuie la o dezvoltare de produse eficientă. Nu se poate răspunde la întrebarea dacă acestea oferă tot ceea ce este necesar pentru atingerea obiectivului fără a lua în considerare mai multe aspecte, dincolo de instrumentele în sine. Mai degrabă, este nevoie de un mediu de dezvoltare holistic, format din instrumente hardware și software, drivere de execuție embedded, biblioteci, documentație și multe altele. Folosind ca exemplu software-ul ModusToolbox™ de la Infineon,

vom arăta aici ce anume sporește, de fapt, eficiența activității de dezvoltare a inginerului specialist în aplicații embedded.

Software-ul ModusToolbox este un mediu de dezvoltare extensibil care acceptă o gamă largă de microcontrolere și kituri de dezvoltare de la Infineon. Acesta include o colecție de diverse instrumente de dezvoltare, biblioteci și resurse de execuție embedded pentru dezvoltarea flexibilă de software embedded.

Aplicațiile desktop pot fi utilizate pentru a crea noi proiecte embedded, pentru a gestiona componentele software și pentru a

configura perifericele dispozitivelor și middleware-ul. La acestea se adaugă instrumentele de dezvoltare tipice pentru compilare, programare și depanare.

Acestea valorifică numeroasele depozite găzduite pe GitHub de la Infineon și de la parteneri, care includ mostre de cod, pachete de suport pentru plăci, middleware și sprijin pentru aplicații. Împreună cu documentația, conținutul de instruire și o comunitate de suport tehnic, rezultatul este un flux de lucru complet pentru dezvoltatorii de aplicații embedded.

Electronica • Azi nr. 2 (272)/2023 18
©
Infineon

Fluxul de lucru ideal pentru dezvoltare

Dacă sunteți în căutarea fluxului de lucru ideal pentru dezvoltarea sistemelor embedded, nu trebuie să căutați prea departe. Primul inginer pe care îl veți întreba, vă va asigura că fluxul de lucru pe care îl urmează el este cel corect. Prin urmare, deoarece fiecare echipă de dezvoltare sau dezvoltator de sisteme embedded are un flux de lucru unic, mediul de dezvoltare ar trebui să ofere un grad ridicat de flexibilitate. Acesta este, de asemenea, un pilon central al software-ului ModusToolbox.

Inima procesului de dezvoltare

Inima procesului de dezvoltare este mediul integrat de dezvoltare (IDE). Dezvoltatorul de aplicații embedded îl utilizează zilnic atunci când codifică și depanează firmware-ul embedded. Teoretic, acesta ar trebui să fie un mediu familiar pentru fiecare dezvoltator. ModusToolbox include un IDE bazat pe Eclipse pentru utilizatorii care doresc să dezvolte în cadrul Eclipse și cu compilatorul Arm® GCC. Ca editor alternativ, este disponibil Microsoft VS Code, care utilizează exact același lanț de instrumente și comenzi de compilare Arm GCC. Prin intermediul extensiilor VS Code, acesta oferă capabilități complete de programare și de depanare.

În plus, proiectele ModusToolbox pot fi utilizate și pe toate IDE-urile și toolchains-urile importante, cu suport nativ pentru IAR Embedded Workbench și Arm Microcontroller Developers Kit (μVision).

Totuși, un mediu de dezvoltare flexibil și eficient trebuie să meargă dincolo de editoarele de cod și de depanarea grafică. Acesta este motivul pentru care nucleul software-ului ModusToolbox este un sistem de construcție bazat pe Makefile și o interfață (shell) de linie de comandă pentru a automatiza sistemele de construcție și a facilita un flux de lucru de integrare continuă. Acest sistem de compilare cu scripturi este crucial pentru un mediu de dezvoltare cu adevărat flexibil, care poate fi adaptat la cerințele exacte ale dezvoltatorului. În timp ce face acest lucru, el poate fi sigur că rezultatul compilat va fi în concordanță cu codul furnizat de Eclipse IDE sau VS, deoarece utilizează exact aceleași comenzi ale sistemului de compilare și opțiuni de compilare.

Un astfel de suport pentru comenzi de construcție cu scripturi și integrare continuă conduce cvasi-automat la fluxuri de lucru pentru dezvoltare colaborativă.

Controlul versiunilor, depozitele Git, rețetele make − acestea sunt esențiale pentru modul în care sunt distribuite și gestionate activele de execuție embedded în ModusToolbox. În același timp, acestea sunt componentele centrale pentru dezvoltarea colaborativă în cadrul unei echipe.

Adesea, posibilitățile de optimizare a APIurilor sunt limitate de driverele furnizate de producătorul de semiconductori. Nu este cazul cu software-ul ModusToolbox. Motivul este că acesta oferă atât drivere periferice de nivel scăzut, cât și un strat de abstractizare hardware (HAL).

Extinderea acestor capabilități ale ModusToolbox la codul aplicației utilizatorului permite dezvoltatorilor să colaboreze eficient în cadrul echipei și să asigure versiunea corectă a driverelor, middleware-ului, bibliotecilor și BSP-urilor furnizate constant în cadrul fluxurilor de construcție cu integrare continuă.

HAL și driverele “low-level” oferă mai multe posibilități Pentru inginerii din domeniul embedded, fiecare decizie reprezintă o echilibrare a compromisurilor și optimizărilor.

De la alegerea dispozitivelor și a caracteristicilor produsului, la echilibrul ideal între performanța și capabilitățile acestora, pe de o parte și costul și consumul de putere, pe de altă parte, până la API-urile specifice utilizate pentru a dezvolta o aplicație.

Stratul de abstractizare hardware furnizează API-uri unificate, care sunt compatibile între diferite familii de dispozitive. Ca urmare, codul aplicației dezvoltat cu aceste funcții este foarte reutilizabil și, de obicei, mai ușor de programat, deoarece unele dintre specificitățile hardware subiacente sunt mascate pentru a favoriza funcțiile tipice ale cazurilor de utilizare. De asemenea, permite integrarea rapidă a bibliotecilor middleware și a stivelor de comunicații.

Cu toate acestea, trebuie făcute compromisuri atunci când se lucrează exclusiv pe un nivel abstract. Motivul este acela că orice tip de abstractizare duce la un anumit grad de ineficiență și, cu cât vă îndepărtați mai mult de hardware-ul de bază, cu atât mai mult vă îndepărtați de controlul detaliat al perifericului în cauză.

19 www.electronica-azi.ro
Dezvoltarea eficientă a produselor necesită nu numai instrumentele ideale, ci și software-ul și comunitatea corespunzătoare. ©
Infineon LABORATOR | Dezvoltare de software embedded Figura 1

ModusToolbox de la Infineon include numeroase instrumente, precum și middleware cu exemple de proiecte și numeroase pachete de suport pentru plăci (BSP − Board Support Packages).

În schimb, driverele “low-level” oferă un control total asupra perifericului. De asemenea, acestea oferă funcții special create pentru caracteristicile și capabilitățile dispozitivului corespunzător.

Deoarece ModusToolbox oferă drivere HAL și drivere “low-level”, un dezvoltator de dispozitive embedded le poate utiliza pe ambele în cadrul unei singure aplicații.

Pe de o parte, acest lucru face posibilă obținerea echilibrului necesar între portabilitate și reutilizarea codului cu API-urile HAL, dar, pe de altă parte, face posibilă dezvoltarea codului într-un mod care să fie strâns legat de capabilitățile hardware-ului.

Din acest punct de vedere, se poate dezvolta cod și software de economisire a memoriei care să fie optim adaptat la aplicația specifică în cauză.

Middleware și biblioteci

O altă provocare pentru inginerii specializați în aplicații embedded este integrarea bibliotecilor și a middleware-ului.

Majoritatea furnizorilor de semiconductori oferă acces la un ecosistem de middleware standard în industrie, dezvoltat și furnizat special de către respectivul furnizor, uneori în colaborare cu parteneri. În unele cazuri, însă, oferta este foarte rudimentară.

Alții oferă exemple de referință în cadrul mediului de dezvoltare. Acestea pot acționa ca punct de plecare și arată că middlewareul poate funcționa pe hardware-ul în cauză. ModusToolbox dispune, de asemenea, de exemple de cod în cadrul ModusToolbox Project Creator pentru exemple de proiecte de la Infineon și de la parteneri. Dezvoltatorului embedded îi revine adesea sarcina de a integra acest middleware în aplicația sa concretă. ModusToolbox face acest lucru posibil cu ajutorul unui manager de bibliotecă, care este în măsură să colecteze fișierele sursă necesare din depozitele GitHub, să rezolve orice dependență de middleware-ul aferent și să actualizeze rețetele make necesare pentru a include sursele selectate. Documentația furnizată împreună cu fiecare director sursă de middleware descrie în detaliu toate modificările Makefile necesare pentru a utiliza middleware-ul în aplicație.

Concluzie

Baza pentru o dezvoltare eficientă este un mediu de dezvoltare flexibil care permite dezvoltatorilor de aplicații embedded să își definească fluxul de lucru individual. Împreună cu unul dintre kiturile de dezvoltare pentru microcontrolerele PSoC™ suportate, ModusToolbox oferă acest tip de flexibilitate, de la alegerea suportului de compilare IDE sau a liniei de comandă suportate până la diferitele opțiuni pentru drivere API și integrare middleware.

Dezvoltatorii pot beneficia de capabilitățile și posibilitățile oferite în ModusToolbox atunci când dezvoltă software embedded pentru nenumărate aplicații.

■ Rutronik www.rutronik.com

Electronica • Azi nr. 2 (272)/2023 20
⮞ EMBEDDED SOFTWARE
© Infineon Figura 2 © Infineon Figura 3

Ce trebuie să știți atunci când selectați un

MICROCONTROLER WI-FI

Pe măsură ce IoT-ul industrial evoluează, tendința este de a avea un număr mai mare de funcții într-un singur SoC, mai degrabă decât în mai multe dispozitive discrete, deoarece rezultatul este o listă de materiale mai mică, un risc de proiectare mai mic, o amprentă mai mică, printre alte beneficii. Un exemplu excelent este microcontrolerul Wi-Fi, care integrează conectivitate Wi-Fi cu un procesor și GPIO-ul necesar pentru a răspunde nevoilor unei game diverse de aplicații. Există mai mulți factori care trebuie luați în considerare atunci când se dorește un astfel de dispozitiv, iar pentru a face o alegere prudentă este important să îi înțelegeți.

În prezent, există pe piață opțiuni de conectivitate Wi-Fi cu costuri reduse, dar deseori acestea presupun sacrificii atât în ceea ce privește numărul de periferice, cât și per ansamblu. Acest lucru înseamnă că alegerea celui mai bun microcontroler Wi-Fi este dificilă și riscantă, deoarece un astfel de microcontroler nu trebuie să aibă doar o conectivitate Wi-Fi robustă, ci și funcționalități de înaltă performanță. Lipsa oricăreia dintre cele două va determina întârzierea și chiar eșecul întregului proces de proiectare. Ca nucleu al sistemului, microcontrolerul Wi-Fi este cea mai critică dintre componente, astfel încât este necesar să se examineze performanța acestuia la începutul

proiectului, deoarece schimbarea ulterioară a dispozitivului necesită, în general, reproiectarea întregului software și a configurației circuitului însoțitor.

Nu uitați de ADC

Conversia analog-digitală este una dintre cele mai neglijate funcții atunci când se specifică un microcontroler Wi-Fi, chiar dacă este prima componentă de procesare din lanțul de semnal după intrarea analogică. Acest lucru înseamnă că performanța sa influențează întregul sistem, așa că este important să înțelegeți parametrii cheie despre convertorul analog-digital (ADC) și modul în care producătorul microcontrolerului

Wi-Fi ar trebui să îi abordeze. Una dintre primele specificații asupra căreia proiectanții își îndreaptă atenția este numărul de biți ai ADC-ului. Acest lucru poate fi derutant deoarece, în practică, numărul real de biți va fi mai mic decât cel specificat în fișa tehnică, uneori chiar considerabil mai mic.

Cel mai important este numărul efectiv de biți (ENOB) de care dispune ADC-ul pentru a efectua conversia. Acesta va fi invariabil mai mic decât cel specificat în fișa tehnică, dar cu cât ENOB și specificațiile din fișa tehnică sunt mai apropiate, cu atât este mai important, deoarece acesta variază considerabil între ADC-uri.

Electronica • Azi nr. 2 (272)/2023 22
SISTEME EMBEDDED
Autor: Alex Li, Microchip Technology

Cu cât sunt mai puțini biți disponibili pentru efectuarea conversiei, cu atât mai puțin precis va putea fi redat semnalul de intrare de către SoC.

În plus, la fel ca toate dispozitivele electronice, ADC-urile “contribuie” cu ceva la semnal, fapt care le afectează negativ capabilitățile, generând erori, cum ar fi cele de cuantificare și de sincronizare, precum și variații ale offsetului, câștigului și liniarității. ADC-urile sunt, de asemenea, renumite pentru sensibilitatea lor la variațiile mari de temperatură, acestea fiind întâlnite frecvent în multe medii de operare IoT industriale (vedeți figura 1).

Producătorul microcontrolerului Wi-Fi poate atenua acest aspect, așa că este important să contactați producătorii fiecărui microcontroler Wi-Fi selectat pentru a verifica valoarea ENOB, performanța în funcție de temperatură, liniaritatea și precizia acestora. Dacă aceste informații nu pot fi furnizate, continuați căutările.

Suportul periferic

Toate microcontrolerele Wi-Fi sunt compatibile cu cel puțin câteva standarde de interfață, așa că este ușor de presupus că acestea vor fi suficiente.

De multe ori, inginerii ajung să regrete această presupunere atunci când încearcă să utilizeze aceeași microcontroler Wi-Fi într-un alt proiect. Acest lucru este din ce în ce mai frecvent atunci când se construiesc sau se modifică sisteme IoT industriale, deoarece majoritatea unităților de producție au o gamă largă de mașini și controlere construite la momente diferite de către o varietate de producători.

Iar pe măsură ce sistemul se dezvoltă, probabil că va adăuga și mai multe interfețe și poate veni un moment în care va fi necesar suportul pentru caracteristici precum detecție tactilă și suport LCD. Dacă sistemul pe cip (SoC) are resurse GPIO suficiente, vor putea fi controlate un număr mai mare de relee, întrerupătoare și alte componente, cu o partajare redusă (sau deloc) a pinilor.

Din acest motiv, interfețele suportate de dispozitiv ar trebui să includă Ethernet MAC, USB, CAN, CAN-FD, SPI, I2C, SQI, UART și JTAG (și, eventual, interfață tactilă și suport pentru afișaj) pentru a se asigura că aproape orice scenariu poate fi acceptat acum și în viitorul apropiat.

Securitatea începe din interior

Securitatea este esențială pentru orice aplicație IoT, dar scenariile industriale sunt critice pentru misiune. Odată ce o amenințare își face loc într-o rețea IoT industrială, aceasta se poate deplasa într-o întreagă instalație și, eventual, într-o întreagă companie. Primul nivel de securitate necesar se află în cadrul motorului criptografic integrat al microcontrolerului, unde criptarea și autentificarea sunt efectuate fie secvențial, fie în paralel.

23 www.electronica-azi.ro
©
Figura 1
Microchip Technology
ADC-urile de calitate inferioară au o precizie și o liniaritate slabe și sunt sensibile la mediu și temperatură.

Cifrarea ar trebui să includă criptarea AES cu dimensiuni de cheie de până la 256 de biți, DES și TDES, iar autentificarea ar trebui să includă SHA-1 și SHA-256 și MD-5.

Întrucât fiecare furnizor de servicii cloud are propriile certificări și chei, iar provizionarea dispozitivului pentru acestea este complexă, necesitând cunoștințe considerabile în materie de criptografie, aceasta reprezintă una dintre cele mai dificile sarcini atunci când proiectanții își provizionează produsul pentru un serviciu cloud. Din fericire, unii producători, inclusiv Microchip Technology, simplifică acest proces, economisind cantități enorme de timp și bani. Reducerea timpului și a confuziei care rezultă din această abordare nu poate fi

estimată; se pot elimina săptămâni sau chiar mai mult din procesul de proiectare, asigurându-se în același timp că toate cerințele de securitate și provizionare sunt îndeplinite cu o abordare dovedită și verificabilă.

Este important de reținut că majoritatea microcontrolerelor Wi-Fi stochează credențialele în memoria flash, unde datele sunt accesibile și vulnerabile la atacuri software și fizice. Cea mai mare securitate se obține prin stocarea acestor informații într-un element de securitate codificat hardware, deoarece datele din interiorul acestuia nu pot fi citite de niciun software extern. De exemplu, microcontrolerele Wi-Fi de la Microchip, cum ar fi WFI32 (vezi figura 2), utilizează această abordare în cadrul platformei Trust&GO a companiei pentru a asigura

securizarea microcontrolerelor sale în vederea conectării la AWS IoT, Google Cloud, Microsoft Azure și la rețelele TLS ale terților. Elementele securizate pre-provizionate, preconfigurate sau personalizate stochează acreditările generate în interiorul modulelor hardware securizate (HSM - Hardware Secure Modules) ale dispozitivului atunci când acesta este fabricat, izolându-le de expunere în timpul și după producție. Platforma Trust&Go necesită doar un kit de dezvoltare Microchip ieftin, în care proiectantul lucrează în cadrul suitei de proiectare incluse, folosind tutoriale și exemple de cod pentru a crea fișierul manifest necesar. Odată ce codul C pentru elementul securizat funcționează în aplicație, proiectarea poate fi trimisă în producție.

Electronica • Azi nr. 2 (272)/2023 24
Figura 2
© Microchip Technology Modulul Wi-Fi WFI32 izolează datele de identificare prin stocarea lor în hardware, ceea ce le face practic invulnerabile la atacurile hackerilor.
SISTEME EMBEDDED

Cealaltă formă de securitate necesară este cea mai recentă securitate Wi-Fi certificată de Wi-Fi Alliance. Cea mai recentă versiune este WPA3, care se bazează pe varianta anterioară, WPA2, dar adaugă caracteristici pentru a simplifica securitatea Wi-Fi, a permite o autentificare mai robustă, a oferi o putere criptografică sporită și a menține rezistența rețelei.

Toate dispozitivele noi trebuie să fie certificate WPA3 pentru a putea utiliza logo-ul Wi-Fi Alliance, astfel încât fiecare cip Wi-Fi și microcontroler Wi-Fi ar trebui să fie certificate pentru a asigura o securitate maximă. Cu toate acestea, asigurați-vă că microcontrolerul Wi-Fi propus este certificat WPA3.

Asigurarea interoperabilității Întotdeauna este posibil ca un microcontroler Wi-Fi să nu poată comunica cu unele puncte de acces de pe piață din cauza nepotrivirii RF, a software-ului și a altor factori. Imposibilitatea de a se conecta la punctele de acces populare ar putea afecta reputația unei companii. Deși este imposibil de garantat că un microcontroler Wi-Fi va funcționa cu fiecare punct de acces (AP - Access

Point) de pe planetă, problema poate fi minimizată prin asigurarea că microcontrolerul Wi-Fi a trecut testele de interoperabilitate cu cele mai populare AP-uri de pe piață. Aceste informații pot fi găsite pe siteurile web ale producătorilor, dar dacă nu sunt disponibile imediat, sunați producătorul și cereți-le, iar dacă nu reușiți, alegeți un alt furnizor.

Veți avea nevoie de ajutor Ultima, dar, cu siguranță, nu cea din urmă, este nevoia de asistență pentru proiectare. Fără un mediu integrat de dezvoltare (IDE) cuprinzător, proiectantul este nevoit să strângă resurse de pe Web care pot fi sau nu utile, simple sau fiabile. De exemplu, câțiva producători de microcontrolere Wi-Fi oferă detalii de bază despre produs și instrucțiuni pentru prototipare, dar se opresc aici, în loc să includă informațiile necesare pentru a trece de la acest stadiu la producție. Pentru a fi cu adevărat util, producătorul ar trebui să furnizeze un IDE complet (vezi figura 3) care să includă fiecare funcție analogică și digitală realizată de microcontrolerul Wi-Fi și toate componentele

externe necesare pentru implementarea în aplicații specifice. Acesta ar trebui să ofere un mijloc de vizualizare a modului în care modificările aduse proiectului se reflectă în performanța generală și abilitatea de a evalua performanța RF a proiectului, precum și conformitatea cu reglementările impuse. Unele dintre instrumentele de bază sunt gratuite, în timp ce altele sunt disponibile la un cost modest, inclusiv plăci de evaluare proiectate pentru a servi familiei de microcontrolere Wi-Fi ale producătorului.

Rezumat

Tendința în IoT este de a muta mai multă putere de procesare la marginea rețelei, mai degrabă decât să fie doar în centrele de date bazate pe cloud. Pentru a realiza acest lucru, este necesar să se integreze cât mai multe funcții în cât mai puțin spațiu și componente. Microcontrolerul Wi-Fi este unul dintre numeroasele SoC-uri care contribuie în mare măsură la realizarea acestui obiectiv prin integrarea mai multor funcții într-un singur dispozitiv, mai degrabă decât în componente discrete specifice funcțiilor.

Integrarea o dată cu aceste dispozitive întrun subsistem IoT embedded poate fi relativ simplă, presupunând că sunt disponibile resurse adecvate din partea producătorului de microcontrolere Wi-Fi. Acestea includ un nivel ridicat de securitate, un mijloc simplu de provizionare pentru a se adapta la nevoile furnizorilor de servicii cloud și un IDE cuprinzător care ghidează proiectantul de la prototip la producție.

■ Microchip Technology www.microchip.com

25 LABORATOR | Alegerea potrivită a unui microcontroler Wi-Fi
Figura 3 © Microchip Technology O dezvoltare integrată ca aceasta reduce riscurile, oferind proiectantului instrumente de depanare și alte instrumente de la etapa de prototip până la produsul finit.

Revigorarea comunității Maker dă startul renașterii inovării

Din cauza dificultăților legate de penuria care a afectat lanțul de aprovizionare în ultimii trei ani, inovarea a stagnat puțin și a trecut în plan secund în această perioadă. Totuși, odată ce am trecut peste ce a fost mai rău, vedem cum inovarea se intensifică și chiar depășește cu mult nivelul la care s-ar fi aflat dacă nu ar fi avut loc pandemia. Ritmul inovării se află pe o traiectorie neașteptată, pe măsură ce noi tehnologii sunt disponibile pentru a facilita crearea de produse, disponibilitatea componentelor se deschide din nou, împreună cu en tuziasmul pur și simplu al comunității de producători pentru inovare. Iată câteva observații despre modul în care creatorii – și ecosistemul din jurul lor – pregătesc lumea noastră pentru o renaștere a inovării.

Setea de cunoaștere este mai mare ca niciodată. După doi ani de întreruperi din cauza pandemiei, participarea la “Maker Faire” de la Roma, din toamna trecută, a fost pentru mine o experiență incredibilă, unde prezența a fost mai mare decât se anticipa, iar “makerii” au revenit în forță pentru a învăța, a evolua, a inova și a se aduna ca o comunitate. Numărul studenților care au participat și inovațiile la care lucrează este uluitor.

De exemplu, un grup de studenți a creat o mașină autonomă de Formula 1 care se axează pe siguranță și sustenabilitate, ambele atât de importante în lumea noastră de astăzi și în viitor. Fiind nativi din punct de vedere digital, această generație viitoare este pregătită să construiască exponențial pe baza progreselor făcute de generațiile anterioare, deoarece instrumentele digitale sunt a doua lor limbă.

Kitronik este încă rege. Când ne gândim cum să stârnim pasiunea și spiritul inovator în următoarea generație de ingineri, nimeni nu o face mai bine decât Kitronik. De exemplu, la “Maker Faire” de la Roma, au folosit două dintre platformele lor micro:bit pentru a crea un joc de fotbal bazat pe un robot cu comandă de la distanță, cu teren de joc cu tot. Să zicem doar că i-a ajutat pe tineri să înțeleagă de ce ar dori să se implice și să studieze tehnologia, precum și modul în care roboții funcționează și comunică, este prea puțin spus. Ca să nu mai vorbim de cât de distractiv este! Arduino a crescut. Arduino a reușit cu adevărat să dea viață strategiei sale în trei direcții. Arduino a fost întotdeauna puternic atât în spațiile de creație, cât și în cele educaționale, dar recenta lor finanțare de 32 de milioane de dolari va accelera vânzările soluțiilor lor pentru întreprinderi, numite Arduino Pro. La Maker Faire, au prezentat o soluție impresionantă de viziune artificială AI edge cu ajutorul dispozitivelor lor Nicla Microcontrolerul produs de Raspberry Pi atinge un punct sensibil în rândul producătorilor și furnizorilor. Niciun microcontroler (MCU) din istorie nu a cunoscut succesul imediat al modelului RP2040. Cu toate că Raspberry Pi a avut un succes incredibil cu computerele sale pe o singură placă (SBC), acum, când a anunțat primul său microcontroler “low-cost”, piața producătorilor l-a adoptat aproape peste noapte. Aproape toți producătorii furnizori, inclusiv Adafruit, SparkFun, Pimoroni, Kitronik și SEEED Studios, au contribuit la ecosistem, făcându-l robust și sprijinit pe scară largă. Odată cu adăugarea recentă a plăcilor Raspberry Pi Pico W, producătorii au acum acces la capabilități wireless într-un factor de formă extrem de mic.

Electronica • Azi nr. 2 (272)/2023 26
COMPANII
Echipa Digi-Key la “Maker Faire”, Roma

La Maker Faire – Roma, demonstrarea a orice, de la oglinzi infinite până la săbii de lumină, i-a ajutat pe participanți să înțeleagă cu adevărat flexibilitatea acestui portofoliu de produse interesante.

Companiile simplifică înțelegerea aplicațiilor complexe pentru următoarea generație de ingineri. Nu cred că cineva a făcut o treabă mai bună decât ST Micro în a utiliza tehnologii avansate, cum ar fi monitorizarea unghiului mort și în a le detalia prin intermediul unor demonstrații ușor de înțeles, astfel încât următoarea generație de ingineri să poată învăța cum aplicațiile ex trem de complexe sunt totuși elemente constitutive ale unor tehnologii mai ușor de înțeles. ST a prezentat multe demonstrații extraordinare, inclusiv cele mai recente tehnologii eBike și un exemplu la scară mică de modul cum funcționează portbagajele hands-free.

Studenții și creatorii folosesc ecosisteme prietenoase, cum ar fi cele de la Adafruit Feather și STEMMA QT, SparkFun MicroMod și QWIIC, SEEED Grove și plăcile Click de la Mikroelektronika pentru activitățile lor de cercetare și proiectare. Atunci când termină facultatea sau când doresc să își ducă produsele la nivelul următor, tinerii folosesc aceleași ecosisteme pentru a realiza prototipuri rapide în cariera lor profesională sau în startup-uri.

Resursele pentru a ajuta ‘makerii’ sunt numeroase. Oricine poate merge pe GitHub sau Instructables pentru a găsi fișiere pentru aproape orice. Site-ul Maker.io al companiei Digi-Key oferă informații, proiecte, idei, instrumente și multe altele pentru a ajuta și inspira creatorii. Există foarte multe resurse excelente pentru a-i ajuta pe tineri să abordeze proiectele pas cu pas și să înceapă procesul lor de creație.

Digi-Key și Make: au lansat, de asemenea, noul ghid “Boards Guide” și aplicația însoțitoare de realitate augmentată Digi-Key AR, disponibilă atât în Apple App Store pentru dispozitivele iOS, cât și în magazinul Google Play pentru dispozitivele mobile bazate pe Android™. Împărțit în secțiuni pentru MCU, SBC și plăci bazate pe FPGA (Field Programmable Gate Array), ghidul ajută studenții, producătorii și inginerii profesioniști să identifice cele mai recente tehnologii disponibile pentru a da viață inovării.

La Digi-Key, creația este foarte importantă. De exemplu, în 1972, Dr. Ronald Stordahl a creat un “Digi-Keyer” – un kit pentru radioamatori care ajuta la transmiterea codului Morse. Acest lucru l-a determinat apoi să vândă componentele rămase – mai întâi către pasionații de electronică, iar apoi pe piața comercială.

Acest spirit de creator continuă și astăzi la Digi-Key.

Grație unui permanent instinct de curiozitate, învățare și inovare, peisajul ‘maker’ deschide calea pentru o renaștere globală a inovării. Cu tehnologii din ce în ce mai accesibile și mai ușor de utilizat, procesul de creație este acum mai accesibil decât a fost vreodată și este pregătit pentru o creștere enormă în întreaga lume.

Despre autor David Sandys este Director de marketing tehnic la Digi-Key Electronics. Compania este un lider constant și inovator în industria serviciilor de înaltă calitate pentru distribuția de componente electronice și produse de automatizare la nivel mondial, oferind peste 14,9 milioane de componente de la peste 2.400 de producători de marcă de calitate.

■ Digi-Key Electronics www.digikey.ro

www.electronica-azi.ro
27
Kitronik Robot Soccer Demo la “Maker Faire”, Roma

Viziune artificială ACTIVATĂ DE AI

Sistemele de viziune artificială sunt utilizate de ceva timp în procesele industriale. Acestea sunt, adeseori, folosite pentru a monitoriza produsele în timp ce sunt deplasate în interiorul unei fabrici prin intermediul benzilor transportoare, de exemplu. Recunoașterea relativ simplă a formelor a extins capabilitățile acestor sisteme de viziune artificială, dar introducerea inteligenței artificiale (AI) și a învățării automate ajută sistemele de viziune artificială să treacă la noi aplicații.

Având în vedere că o linie de producție industrială este relativ uniformă, sistemelor de viziune artificială le este mai ușor să identifice orice lucru care iese din limitele unui spațiu bine definit. În lumea reală, lucrurile nu sunt atât de uniforme, iar aici este locul unde puterea inteligenței artificiale și a învățării automate va aduce beneficii reale. Un sistem de viziune artificială activat de inteligența artificială va fi capabil să identifice mult mai mult decât un produs care lipsește sau o bandă transportoare blocată.

Aceste sisteme vor pătrunde în toate domeniile verticale și vor spori o mulțime de sarcini. Întreținerea este un domeniu în care AI va sprijini inginerii care asigură service-ul mașinilor complexe.

Alte sectoare, precum agricultura, vor utiliza viziunea artificială pentru a monitoriza de la distanță starea de sănătate a culturilor și vor folosi aceste informații pentru a ajusta ciclurile de irigare, ventilația și multe altele. Disponibilitatea la nivel comercial a platformelor cloud care asigură suportul AI pentru aceste aplicații este în plină creștere. Accesul la aceste platforme se îmbunătățește datorită costurilor mai mici, concomitent cu nevoia de a obține o acuratețe mai mare. Acest lucru creează un ciclu virtuos de investiții care va facilita conectarea soluțiilor de viziune artificială la platformele cloud de AI. În prezent, utilizarea viziunii artificiale este posibilă pentru foarte multe alte aplicații și se așteaptă ca acestea să determine o nouă etapă evolutivă în IoT.

Detecție cu un consum de putere foarte redus

O parte din cheia acestei creșteri va fi legată de disponibilitatea soluțiilor de senzori cu consum ultra-redus de putere. Noile aplicații necesită o prezență “mereu activă”, gata să capteze imagini ori de câte ori este nevoie. În acest sens, vor fi necesare soluții care să combine performanța ridicată cu un consum redus de putere.

Conectivitatea va fi, evident, esențială și ea. Având în vedere că mare parte din procesele de analiză bazată pe inteligență artificială se desfășoară în cloud, platformele cu senzori pot fi mai mici și mai eficiente din punct de vedere energetic, dar vor trebui să includă conectivitate de mare viteză și fiabilă pentru backhaul.

Electronica • Azi nr. 2 (272)/2023 28
Inteligență artificială
Autor: Guy Nicholson Senior Director, Industrial and Commercial Sensing Division onsemi

În acest caz, caracteristicile de putere foarte redusă ale protocolului wireless Bluetooth® Low Energy (Bluetooth LE) joacă un rol important și activ.

Adăugarea tehnologiei Bluetooth LE la o platformă cu senzori oferă o metodă simplă, dar cuprinzătoare, de conectare wireless la serviciile cloud a unei platforme cu senzori de viziune artificială. Prin utilizarea unui gateway IoT, sau chiar a unui telefon inteligent, platforma cu senzori poate transfera datele de imagine, precum și alte informații ale senzorilor către o platformă cloud, unde pot fi analizate cu ajutorul inteligenței artificiale. Acțiunile pot fi apoi trimise înapoi la platforma cu senzori sau la un alt actuator inteligent conectat.

Captură de imagini în culori

Deși sistemele de viziune artificială sunt capabile să utilizeze imagini monocrome simple pentru a identifica obiecte de bază, imaginile color transmit mult mai multe informații. Atunci când AI este utilizată pentru a analiza scene, culoarea devine și mai relevantă. Adăugarea culorii la viziunea artificială va aduce o nouă dimensiune recunoașterii automate în aplicațiile emergente menționate anterior. Culoarea oferă un contrast mai mare și o mai bună diferențiere între obiectele dintr-o situație. Sistemele AI sunt acum capabile să exploateze aceste caracteristici pentru a oferi o precizie mai bună.

În acest caz, administrarea bugetului general de putere devine și mai importantă, în special pentru un dispozitiv alimentat permanent de la baterie. Acest lucru ar putea include dispozitive care ar trebui să opereze cel puțin cinci ani utilizând ca sursă de alimentare o singură celulă tip monedă. În ceea ce privește puterea sistemului, cele mai importante criterii de proiectare devin senzorul de imagine, sistemul de control și interfața de comunicații.

Camera inteligentă RSL10 Smart Shot a fost dezvoltată pentru a oferi inginerilor acces la o platformă completă de captare a imaginilor cu consum redus de putere, care utilizează Bluetooth LE pentru conectivitate. Cea mai recentă versiune a platformei adaugă suport pentru captarea de imagini color utilizând un modul de cameră bazat pe senzorul de imagine CMOS ARX3A0. Modulul este conform cu formatul de proiectare IAS (Image Access System) de la onsemi, care utilizează configurații standardizate de conectori și layout pentru a face modulele interschimbabile.

onsemi a folosit acest format pentru a produce următoarea generație de camere foto inteligente RSL10. Aceasta suportă acum versiunea color a modelului ARX3A0. Noua platformă este, de asemenea, mai mică și chiar mai optimizată privind consumul pu tere. După evaluarea performanțelor sistemului, clienții pot utiliza fișierele de proiectare, inclusiv software-ul, pentru a-și dezvolta propriul senzor IoT inteligent de viziune artificială.

Managementul puterii este important pentru a asigura longevitatea atunci când sistemul este operat de la o baterie. RSL10 SIP / ARX3A0 sunt însoțite de un circuit PMIC (Power Management IC) dedicat - FAN53880 - pentru camera color și de moduri de gestionare inteligentă a puterii bazate pe hardware. Atunci când camera color este conectată în regim de captură continuă de imagini, aceasta consumă doar 136,3 mW.

În așteptarea unui eveniment de declanșare, acest consum scade la 88,77mW, iar în modul de oprire a alimentării consumul este de doar 30,36mW.

În consecință, dacă ar capta o imagine pe zi, platforma cu camera color poate funcționa timp de peste 11 ani folosind o singură baterie de 2000 mAh.

Viziune artificială

declanșată de evenimente

Camera Smart Shot RSL10 a fost proiectată pentru a oferi captare de imagini cu declanșare pornită de un eveniment. Acest lucru înseamnă că, în loc să transmită constant un flux de date, imaginile sunt capturate pornind de la evenimente predefinite. Condițiile pentru evenimente sunt monitorizate cu ajutorul unor senzori foarte avansați, care sunt integrați în platforma camerei.

29
LABORATOR
Aplicații
www.electronica-azi.ro
|
de viziune artificială
Aplicații care necesită captarea imaginilor în culori.
© onsemi © onsemi ⮞
Figura 1 Platformă de cameră cu consum redus de putere care permite imagistica declanșată de evenimente, folosind AI. Figura 2

Printre condițiile care pot fi monitorizate cu ajutorul acestor senzori se numără mișcarea, temperatura, timpul, umiditatea și accelerația. Dezvoltatorii pot utiliza ieșirile acestor senzori pentru a crea condiții complexe pentru evenimente. În cazul în care aceste condiții sunt îndeplinite, camera RSL10 Smart Shot declanșează o captură de imagine. Aceasta este apoi transferată prin Bluetooth LE către telefonul inteligent sau către gateway.

Deși trecerea la captura de imagini color înseamnă că volumul de date transferate prin Bluetooth crește, inginerii de la onsemi au reușit să facă acest lucru fără a crește aproape deloc cerințele de putere ale sistemului. O parte din cheia acestui lucru este reprezentată de RSL10 SIP, un ‘sistem în pachet’ (system-in-package) de foarte mică putere. Acest SiP compact și cu consum redus de putere acționează ca un hub al întregului sistem, controlând procesorul senzorului de imagine, comandând senzorii de mediu și gestionând comunicațiile Bluetooth LE.

Interfațarea cu platformele Cloud AI

Pe lângă camera color RSL10 Smart Shot, onsemi oferă o aplicație mobilă personalizată, disponibilă pe Android™ și iOS®. Aceasta permite utilizarea Amazon Rekognition™ cu ajutorul unui telefon inteligent conectat și a unui cont AWS™ valid. Odată ce contul AWS este conectat la aplicația mobilă RSL10 Smart Shot, imaginile pot fi încărcate pentru a fi analizate. După finalizarea analizei, Amazon Recognition returnează o listă cu toate obiectele recunoscute în imagine, cu o cifră procentuală de precizie.

De asemenea, onsemi a colaborat cu Avnet pentru a integra camera RSL10 Smart Shot în cadrul IoTConnect Platform®, o soluție bazată pe cloud susținută de Microsoft Azure™. Creată pentru a reduce cât mai mult posibil complexitatea procesului de proiectare IoT, IoTConnect oferă calea de a conecta informațiile de la platforma camerei la Cloud, astfel încât datele să poată fi interpretate și manipulate, iar învățarea (AI) să poată fi realizată.

Clienții pot lua această rețetă și o pot personaliza pentru propria lor dovadă de valoare (POV - Proof of Value) în cazul în care este necesară viziunea, de exemplu pentru detectarea obiectelor, citirea contoarelor analogice sau verificarea nivelurilor stocurilor. Acest lucru validează mai rapid proiectele IoT și ajută clienții să ajungă mai repede pe piață.

Concluzie

Detecția prin viziune este o tehnologie interesantă care are aplicații în multe domenii, inclusiv automatizarea fabricilor și agricultura, pentru a numi doar două dintre ele. Beneficiul de a avea un “inspector” care nu se poate plictisi sau obosi niciodată și nici nu poate face vreo greșeală este semnificativ, dar această tehnologie își atinge cu adevărat utilitatea atunci când AI și învățarea automată sunt adăugate în acest amestec.

Camera inteligentă RSL10 oferă OEM-urilor o platformă de proiectare care combină conectivitatea, imagistica monocromă și color și procesarea bazată pe AI. Prin optimizarea operării cu un consum redus de putere, aceste dispozitive nu numai că oferă acces la tehnologii avansate de inteligență artificială și învățare automată prin intermediul serviciilor cloud integrate, dar pot funcționa peste un deceniu.

■ onsemi www.onsemi.com

Electronica • Azi nr. 2 (272)/2023 30
Soluție bazată pe cloud susținută de Microsoft Azure™.
©
Figura 4
onsemi
■ Plăci de dezvoltare Aplicație mobilă conectată la cloud cu analiză de imagini. Figura 3 © onsemi Inteligență artificială

Distribuitorii pot

în ciuda inevitabilei scăderi din acest an

Deși mai multe provocări globale simultane au lovit companiile de distribuție în ultimii ani, inclusiv pandemia, războiul din Ucraina, inflația, criza energetică și problemele încă nerezolvate ale lanțului de aprovizionare, veștile nu sunt chiar atât de rele.

Rezultatele financiare au fost promițătoare. De fapt, unii distribuitori au înregistrat rezultate record, cu un volum mare de comenzi Acest lucru poate părea ciudat, dar, până la urmă, ne-am dat seama că au existat clienți care își protejau investițiile prin supracomandarea de produse pentru a evita termenele lungi de livrare a comenzilor, cauzate de diferitele crize.

Ceea ce înseamnă, că activitatea de cumpărare din partea clienților va începe să înregistreze un declin, iar cifrele aferente numărului de comenzi facturate vor fi în scădere în întreaga industrie. Deși acest fe nomen este de așteptat, pe măsură ce

economia încetinește în întreaga lume, iar componentele devin din ce în ce mai accesibile - reducând astfel necesitatea de a cumpăra în cantități excesive - este posibil să se întrevadă vremuri mai dificile.

Acesta ar putea fi scenariul pentru unii distribuitori, dar compania Farnell este bine poziționată datorită planurilor pe care le-a pus în aplicare și a viziunii pe care o are pentru afacerea sa.

Cât de rău ar putea fi?

Cu un volum atât de mare de comenzi, în mare parte datorită revenirii după pandemie și a creșterii ulterioare a cererii din partea utilizatorilor finali, nu este surprinzător

faptul că în 2023 se așteaptă o anumită corecție. Evenimentele surprinzătoare din ultimii ani ar putea să mai aducă unele șocuri și este imposibil să spunem că anul viitor nu va fi încă un an provocator pentru acest sector. Cu toate acestea, există numeroase semne care indică, mai degrabă, o normalizare a schimburilor comerciale într-o piață foarte puternică, decât o prăbușire devastatoare.

Această situație a mai fost întâlnită în trecut în piața produselor electronice, unde achizițiile excesive făcute cu scopul de a atenua disponibilitatea redusă, au dus ulterior la scăderi mari ale comenzilor.

Electronica • Azi nr. 2 (272)/2023 32
COMPANII
să progreseze

Prognoze pentru 2023

Încetinirea vânzărilor anterioare a fost cauzată de inundarea pieței gri cu stocuri excesive și nedorite.

De data aceasta, lucrurile sunt diferite. Avertizați de comenzile excesive anterioare, producătorii și partenerii lor de distribuție au luat măsuri pentru a minimiza comandarea de produse în dublu exemplar. Printre acestea se numără elaborarea unor politici clare de alocare a stocului disponibil și contracte care descurajează dubla comandă prin specificarea unor drepturi de anulare limitate.

În ceea ce privește cifrele, cele mai recente date ale FMI1 indică o creștere preconizată de 2,7% la nivel mondial, în scădere cu 6,0% față de 2021 și cu 3,2% față de 2022. Aceasta este cea mai scăzută creștere după 2001, cu excepția perioadei de vârf a pandemiei COVID și a crizei financiare din 2008. Vestea bună este că FMI se așteaptă, de asemenea, ca inflația să scadă de la un maxim de 8,8% în acest an la 6,5% în 2023 și la 4,1% în 2024, încurajând stabilitatea prețurilor și, sperăm, intensificarea cumpărăturilor.

Cum s-a pregătit Farnell pentru viitor

O serie de distribuitori cu viziune au folosit ultimii ani pentru a-și îmbunătăți și consolida operațiunile și ofertele, pentru a progresa indiferent de ceea ce se va întâmpla.

Printre acești distribuitori se numără Far nell, care și-a construit strategia pe patru piloni, fiecare dintre aceștia fiind cel pe care clienții îl folosesc pentru a selecta un distribuitor:

Produsul în sine

Amploarea și calitatea gamei.

Modul în care produsul este adus pe piață

Experiența clienților în ceea ce privește utilizarea site-ului web, a echipelor de vânzări, a instrumentelor online.

Serviciul clienți

Echipele regionale de asistență pentru clienți au devenit o singură echipă globală pentru a oferi servicii complete clienților și, chiar dacă sunt gestionate la nivel global pentru a asigura coerența proceselor și a practicilor, ele rămân localizate în regiune pentru a oferi cunoștințe de specialitate clienților în limba locală.

Infrastructura pentru suport

Investiții în sisteme precum SAP, noi depozite și îmbunătățiri ale echipelor de resurse umane.

Farnell a depus eforturi considerabile pentru a deveni cel mai bun furnizor de catalog electronic “e-catalogue” sau de “servicii înalte” din domeniu.

În acest sens, Farnell se bucură de puterea Avnet, a cărei apartenență îi permite să se concentreze pe ceea ce știe să facă bine: să servească clienții care apreciază confortul, fie că este vorba pur și simplu de un site web de comerț electronic rapid și ușor de utilizat, fie că este vorba de echipe de asistență tehnică care pot fi ușor accesate online.

33 www.electronica-azi.ro

Cum vor supraviețui alți distribuitori Pe măsură ce lumea se îndreaptă către condițiile comerciale de dinaintea pandemiei, existența unor stocuri mari nu va mai fi unul dintre factorii cheie pe care clienții îi caută la un distribuitor – în general, distribuitorii vor avea stocuri sau vor fi ca pabili să se aprovizioneze cu produse în termene de livrare realiste.

Cu toate acestea, distribuitorii pot ieși în evidență prin preluarea viziunii companiei Farnell, în special prin concentrarea pe trei domenii specifice:

Ușurința de cumpărare: Este esențial ca produsele să fie ușor de cumpărat, comerțul electronic fiind cheia pentru a comanda rapid și ușor. Clienții apreciază instrumentele online pentru a alege și configura pro dusele, ceea ce înseamnă că îmbunătățirile aduse site-ului web, inclusiv viteza acestuia, sunt vitale.

Serviciul clienți: Este, de asemenea, esențial să ai o echipă excelentă de asistență pentru clienți.

Cu o echipă dedicată, entuziastă și gata să ajute, clienții pot rezolva problemele mai rapid, pot returna bunurile și pot depăși orice probleme pe care le au cu comenzile sau produsele. Dincolo de aspectele digitale, clienții doresc, câteodată, să aibă la capătul telefonului pe cineva care să îi ajute cu adevărat și să îi consilieze în cunoștință de cauză.

Back Office: Unul dintre factorii adesea neglijați este ceea ce se întâmplă în spatele scenei pentru ca toate celelalte lucruri să funcționeze fără probleme – acestea in clud sisteme financiare eficiente și o echipă juridică pricepută care să se ocupe de probleme specializate, cum ar fi transportul internațional.

Printre aceste seturi de competențe, nu trebuie să uităm de necesitatea unei echipe de resurse umane experimentate, care să se asigure că distribuitorul dispune de cei mai valoroși angajați, în condițiile în care deficitul de personal devine critic în industriile din întreaga lume.

După circumstanțele excepționale din ultimii doi ani, nu există nicio îndoială că ne vom confrunta în curând cu ajustări pentru a reveni la vremuri mai normale. Farnell a pregătit deja planurile pentru această nouă lume și a investit atât în perioadele bune, cât și în cele rele, pentru a fi gata să răspundă în orice moment nevoilor clienților.

Pentru a supraviețui, ceilalți distribuitori vor trebui să urmeze exemplul Farnell și să investească și în aspectele mai puțin vizibile ale activității lor, asigurându-se că au operațiuni armonioase, necesare pentru a-și reveni și a prospera.

Referințe

1) https://www.imf.org/en/Publications/WEO

■ Farnell

https://ro.farnell.com

Electronica • Azi nr. 2 (272)/2023 34 ⮞

Noii conectori EDAC Clipzin™

pentru Raspberry Pi® Pico sunt acum disponibili, în exclusivitate, la Farnell

Conectorii Clipzin™ pentru PCB oferă posibilitatea unică de conectare, semipermanentă, a unui PCB pe un alt PCB

Farnell lansează noua gamă inovatoare de conectori Clipzin™ în calitate de distribuitor exclusiv. Fabricată de EDAC și proiectată de OpenLX SP Ltd, gama Clipzin™ vizează, pentru început, Raspberry Pi® Pico și PicoW, precum și modulele Arduino® Connect, urmând să fie disponibile și alte opțiuni. Descris ca fiind ‘conectorul edge’ pentru generația IoT, Clipzin™ simplifică procesul de fabricație și facilitează modularizarea, încurajând sustenabilitatea grație ușurinței cu care se pot face actualizări în exploatare și posibilității de reutilizare. Dispozitivul permite clienților să creeze un singur model care poate fi personalizat pentru a asigura flexibilitate și să ofere diverse variante, reducând timpul de proiectare și necesitatea de a stoca mai multe versiuni.

Clipzin™ permite conectarea și deconectarea rapidă a modulelor de senzori, de comunicație și de calcul, cum ar fi noul Pico de la Raspberry Pi. Proiectat pentru a permite tranziția de la prototip la producție, o clemă de reținere asigură că modulele nu se vor desprinde după asamblare sau în service, dar permite ca PCB-urile să fie ușor de înlocuit ulterior, dacă este necesar.

În consecință, este soluția ideală pentru dezvoltatori, oferind în același timp și securitatea necesară pentru producție.

Înainte de Clipzin™, modulele, precum PicoW, necesitau ca utilizatorii să lipească conectori THT pe PicoW, precum și să monteze

odată cu înființarea unei noi funcții de director de specialitate

un conector pe PCB-ul lor. Clipzin™ necesită doar un conector SMT pentru a fi montat pe un PCB, îmbunătățind considerabil eficiența producției.

Farnell a înființat un nou post de director pentru sectorul industrial, în contextul în care compania dorește să stimuleze o creștere profitabilă grație unui portofoliu extins de produse adresat clienților din întreaga lume. Eleanor Young a fost promovată în funcția nou creată, după ce a îndeplinit cu succes rolul de director regional de vânzări al Farnell în Marea Britanie începând din iunie 2018.

Principalele avantaje ale conectorilor EDAC Clipzin™ pentru PCB includ:

• 20 de căi disponibile la lansare, urmând ca în curând să fie disponibile cele cu 6, 8 și 17 căi.

• Posibilitatea de a conecta semipermanent un PCB la un altul.

• Asamblare rapidă, fără scule, doar printr-un “clic” valid, de confirmare.

• Adecvat pentru montare SMT, îmbunătățind semnificativ eficiența producției.

• Necesită montarea conectorului doar pe o singură față a PCB-ului

• Placare cu aur pentru fiabilitate

Noii conectori Clipzin™ pentru PCB de la EDAC, OpenLX SP Ltd. sunt disponibili din stoc la Farnell în EMEA și la element14 în APAC.

■ Farnell https://ro.farnell.com

Romain Soreau, Head of Single Board Computing la Farnell, a declarat: “Clipzin™ este un conector cu adevărat inovator pentru Raspberry PI Pico. Acesta oferă o modalitate nouă, fără lipire, de a monta Raspberry Pi Pico pe un alt PCB, ceea ce permite înlocuirea între modelele Pico. Suntem încântați să fim distribuitorul exclusiv al acestui nou produs, care susține și mai mult angajamentul nostru pe termen lung față de Raspberry Pi și portofoliul nostru extins de produse și accesorii ale acestora.”

Chrissy Cooper, Sales Director la EDAC Europe, a declarat: “Colaborăm îndeaproape cu Farnell de mulți ani și am creat un parteneriat de lucru solid. Această perioadă inițială de exclusivitate pentru lansarea Clipzin™ este încă o dovadă a angajamentului nostru reciproc pentru succesul clienților noștri.”

Dr. Andrew Robinson, Engineering Director la OpenLX SP Ltd., a adăugat: " Cu PiFace™ și CodeBug™, avem o istorie solidă în ceea ce privește lansarea pe piață a unor produse inovatoare împreună cu Farnell. Combinat cu anii de experiență ai EDAC, este un parteneriat fantastic pentru a dezvolta un nou conector care facilitează utilizarea și reutilizarea de către clienți a gamei tot mai mari de module, cum ar fi Raspberry Pi® PicoW. Clipzin™ valorifică eficiența procesului de fabricație SMT, față de costul și complexitatea asamblării THT a soluțiilor existente de conectare."

Înainte de această dată, Eleanor a dezvoltat o bogată experiență industrială pe parcursul unei perioade de 15 ani, ocupând funcții de conducere la RS Components, Hewden Ltd și Brammer.

Eleanor a declarat: “Sectorul industrial reprezintă o oportunitate majoră de creștere la nivel global pentru Farnell, pe măsură ce ne extindem oferta de furnizori și produse pentru clienții din acest sector și, cu experiența mea bogată, abia aștept să sprijin afacerea pentru a realiza planurile noastre ambițioase de creștere. Lucrăm la proiectul nostru privind automatizarea fabricilor de mai bine de trei ani și acum avem vânzări pozitive pentru o gamă largă de produse. Dar este evident, totuși, că nu toți clienții noștri fideli s-au gândit să cumpere produse industriale de la Farnell. Strategia noastră este de a schimba această percepție prin creșterea gradului de conștientizare a ofertei noastre industriale pe care clienții o pot accesa prin intermediul propunerii noastre multicanal.”

Simon Meadmore, Vicepreședinte al departamentului de gestionare a produselor și furnizorilor, la nivel global, la Farnell, a declarat: “Produsele sunt esențiale pentru a susține strategia de creștere a Farnell, iar faptul de a avea echipa potrivită este decisiv pentru succesul nostru. Sectorul industrial este un pilon cheie al strategiei noastre de produs și, cu experiența vastă a lui Eleanor, dezvoltată prin intermediul unor organizații de top din domeniu, acest lucru se va dovedi a fi parte integrantă a succesului nostru pe măsură ce ne construim oferta.”

Aflați cum poate Farnell să sprijine parcursul vostru industrial: https://uk.farnell.com/industrial-automation-control

COMPANII 35 www.electronica-azi.ro
Farnell își extinde oferta industrială

Asigurarea unei producții inteligente și flexibile CU

Datorită progreselor în implementarea sistemelor, tehnologiile au ajuns la un nivel care permite roboților să devină mai conștienți de mediul înconjurător în timp real. Această eră tehnologică, în care senzorii, integrarea și unitățile de calcul sunt suficient de puternice pentru a activa arhitecturi de sistem mai avansate, permite noi proiecte de robotică autonomă mult mai scalabile.

Toate acestea permit, în ansamblu, o metodologie de fabricație eficientizată, care favorizează o implementare a celulelor robotizate inteligentă și flexibilă, susținând cererea pieței și a legislației la un nivel mai ridicat pentru un flux de producție mai bun și chiar mai durabil. În acest articol se va discuta despre îmbunătățirea tehnologică a acestor senzori, despre integrarea fuziunii și despre metodele de implementare, cu tema generală a conștientizării mediului în timp real. Pe scurt, implementarea unui sistem de producție mai flexibil și mai scalabil va face ca integrarea și proiectarea robotică să evolueze și să avanseze în viitor.

Provocarea

Influențate de creșterea cererii globale de aprovizionare, de schimbările regionale și de lipsa forței de muncă, tot mai multe organizații se orientează către instalații de

producție mai inteligente și flexibile pentru a face producția mai rentabilă, scalabilă și eficientă. Totuși, din cauza impactului global al pandemiei COVID-19 și a climatului economic în schimbare, aceste eforturi au fost încetinite. De fapt, aproape jumătate (49%) dintre producători au amânat implementările actuale de fabricație inteligentă din cauza acestor două aspecte. Conceptul de fabricație inteligentă și mai flexibilă este o abordare inovatoare pentru optimizarea fluxului de producție cu ajutorul roboților, al senzorilor și al altor dezvoltări pentru automatizarea unor părți ale întregului proces de fabricație. Acest lucru definește, inerent, subsistemele și structura de implementare a fabricii și deschide o nouă cale de urmat în ceea ce privește modul de abordare, proiectare și implementare a sistemelor robotizate, a celulelor robotizate și a integrării acestora în procesul de producție.

Există multe sarcini specializate în procesul global care necesită o monitorizare precisă a tuturor sistemelor instalate. Pe lângă unitățile simple de detecție, cum ar fi presiunea, temperatura și debitul, acum, sunt cuantificate și percepția mediului, localizarea sistemelor mobile, optimizarea în timp real a performanțelor de fabricație ale roboților instalați și comunicarea între mașini. Toate acestea sunt puse în aplicare pentru a asigura cel mai înalt randament, pe parcursul întregului proces de fabricație.

Soluția scalabilă

Integrarea și instalarea sistemelor robotizate depind, în mare măsură, de funcționalitățile și capabilitățile necesare pentru fluxul de fabricație dat. Este foarte important cum s-a definit structura fabricii și cum a fost aceasta gândită și construită pentru a susține procesul de fabricație necesar.

Electronica • Azi nr. 2 (272)/2023 36
Autor:
AJUTORUL SISTEMELOR ROBOTICE AVANSATE

În ultimii ani, ecosistemul robotic, inclusiv senzorii, motoarele, mecanismele de acționare, producătorii de scule și multe altele, a făcut presiuni în direcția unei metodologii mai deschise și mai ușor de instalat. Acest impuls, în combinație cu mai multe îmbunătățiri în ceea ce privește performanța de procesare și o mai bună conectivitate în timp real, în condiții de siguranță, permit acum această metodologie. Furnizorii de tehnologii de bază au dezvoltat și adoptat tehnologii mai performante, care susțin un debit de date mai mare și ușor de procesat între domeniul analogic și cel digital într-o implementare de senzori centrală și modulară. Această integrare permite ca un middleware mai avansat să funcționeze fie la limită, fie în unități de calcul mai centralizate, utilizând interconectivitate de performanță mai mare, cum ar fi GMSL (Gigabit Multimedia Serial Layer) sau alte medii de comunicație de înaltă performanță. Diagrama bloc din figura 1, evidențiază o reprezentare (de nivel înalt) a modulelor de bază ale unui sistem autonom. Fiecare dintre module reprezintă un subsistem inteligent, capabil să furnizeze date în timp real de la senzori sau interfață către unitățile de control principale. Aceste blocuri sunt create într-o manieră care acceptă nativ implementarea open-source și, în majoritatea sistemelor

ANALIZĂ | Sisteme robotice avansate

robotice, sunt implementate cu ROS (Robotic Operating System), ca interfață software principală între fiecare dintre nodurile sistemului. Comunitatea ROS s-a concentrat în ultima vreme pe perfecționarea atât a aspectelor legate de implementarea în timp real, cum ar fi îmbunătățiri dincolo de tehnologiile de senzori, cât și asupra aspectelor mai complexe ale sistemului în materie de securitate și siguranță.

cazuri, va maximiza funcționalitatea senzorilor mai presus de ieșirea normală definită, extinzând cunoașterea totală a sistemului dincolo de orice sistem care nu a fost fuzionat.

O metodă de implementare a fuziunii senzorilor este o clasă de filtre Kalman, care modelează starea actuală și anterioară a sistemului robotic pe baza măsurătorilor și predicțiilor în timp real.

Percepția modulară și fuziunea avansată a senzorilor Fuziunea senzorilor realizată într-un mediu în timp real adaugă valoare atât în ceea ce privește vizualizarea, cartografierea și bucla de control pentru motorul robotic, cât și în ceea ce privește beneficiile directe pentru un sistem controlat mai precis și mai conștient în timp real.

De exemplu, prin fuziunea percepției (cameră, radar etc.), a informațiilor despre actuatoare și a datelor de localizare, este posibilă optimizarea traiectoriei pentru roboții autonomi fără a pierde informații și date de încredere pentru funcționalitatea robotului din cadrul procesului de producție. Această combinație de senzori îmbunătățește și extinde continuu funcționalitatea sistemului autonom și, în multe

În cazul în care în sistemul de senzori sunt introduse informații false, alterate, arhitectura poate fi îmbunătățită prin utilizarea unor tehnici combinate cu învățarea automată și rețelele neurale, creând un nivel mai ridicat de securitate și protecție a datelor. Fuziunea senzorilor sporește integritatea, fiabilitatea și robustețea sistemului în operațiunile controlate în timp real și oferă beneficii suplimentare împotriva atacurilor rețelelor de senzori care provin din domeniul analogic. Prin implementarea fuziunii senzorilor în sisteme, proiectanții și arhitecții pot reduce riscul de funcționare defectuoasă sau de acțiuni răuvoitoare care pot provoca vătămări corporale sau materiale. O altă valență a fuziunii senzorilor este că datele pot fi utilizate în scopuri multiple pentru a îmbunătăți alte informații ale senzorilor sau datelor într-un format dat.

37 www.electronica-azi.ro
© ADI
Figura 1

Aceasta permite proiectantului să optimizeze traseele de date și funcționalitatea unui sistem de date, dar și să reutilizeze modulele de senzori într-o manieră care se potrivește cel mai bine cazului de utilizare și metodei de implementare.

După cum se poate observa mai sus (figura 2), datele brute pot fi scoase din sistem independent și corelate cu date comprimate și deja existente pentru a crea setul de date corect și/sau corectat la nivelul motorului de acțiune. Per total, datele optimizate vor avea un singur scop, crearea unui sistem mai rapid și mai inteligent care să permită robotului să se deplaseze mai conștient de sine și să ia decizii mai optimizate pe baza percepției și a informațiilor transmise de senzori.

Analog Devices dispune de un set larg de module de sistem-, aplicație- și software-, în care căile individuale de optimizare pentru diferiți senzori sunt proiectate pentru cazuri de utilizare multifuncțională și aplicații finale.

În general, aceste tipuri de sisteme de fuziune extind funcționalitățile și capabilitățile în timp real ale sistemelor autonome în beneficiul unei configurări a producției cu un cost total de operare mai mic, printr-o optimizare mai bună, chiar și în cazurile în care fuziunea senzorilor va permite operarea de la distanță din centrele de control, pentru a conduce fabrica mai inteligentă către un nivel mai ridicat de sustenabilitate și prosperitate economică.

Un exemplu de integrare a unui robot mobil Adoptarea abordării de mai sus și implementarea acesteia pe un sistem robotic autonom real este mult facilitată printr-o abordare modulară a elementelor individuale din sistem și prin existența unor interfețe ROS pentru acestea. Astfel, se permite modulelor să se interconecteze și să opereze cu ușurință, permițând în același timp proiectantului să profite de modulele software open-source și de modulele de aplicații, cum ar fi cele dezvoltate pentru SLAM

(Simultaneous localization and mapping –localizare și cartografiere simultană) și de mediile de simulare, cum ar fi RViz (vi zualizare ROS). Modulele tipice pentru navigație constau în: (1) o cameră frontală (3D-ToF), în care camera de imagistică de calitate 1MPix îmbunătățește cartografierea globală a adâncimii (percepția) la o ieșire de date de mare viteză pentru a permite obținerea de informații reale de adâncime în timp real. (2) module IMU care încorporează trasee de date de încredere pentru localizare și ghidare, în combinație cu (1), modulul de percepție, pentru a permite SLAM și navigație completă.

Din punct de vedere al mișcării / deplasării (3), divizia “Trinamic” pentru controlul motoarelor de la Analog Devices dispune de un set mare de module individuale, facilitând acționarea și controlul fără probleme a sistemelor de motoare care suportă acționarea fiecărei roți. Mai ales, în mediile dificile și schimbătoare, utilizarea fuziunii senzorilor de viziune, localizare, poziție și deplasare a motorului, permite acum SLAM, chiar și în lipsa unor seturi de date de la senzorii individuali. (4) Combinația de putere acoperă atât DC/DC pentru POL local, cât și BMS care oferă suport pentru echilibrarea bateriei și monitorizarea celulelor, permițând transparența consumului și a stării de sănătate a bateriei. (5) Alți senzori, interfețe, accelerometre, transmițătoare wireless, conectivitate Ethernet sunt, de asemenea, implementate în platformă, acestea fiind submodule de sistem final sau specializate putând fi adăugate ca funcții suplimentare (noduri) la platforma globală, acolo unde este necesar.

Electronica • Azi nr. 2 (272)/2023 38
⮞ INDUSTRIE 4.0
Figura 2
© ADI
Figura 3
© ADI

Robotul autonom ADAM (Analog Devices Autonomous Mobot) de la Analog Devices și arhitectura modulară de nivel înalt a acestuia sunt prezentate în figurile 3 și 4. Toate modulele sunt conectate în timp real, suportând senzori și module pentru a permite caracteristica de navigare autonomă. Interfața ROS a fost utilizată pentru a facilita configurarea și scalabilitatea, susținând tema generală de proiectare modulară, după cum s-a menționat deja.

Tehnologii de tranziție de la implementarea bazată pe siliciu la implementarea modulară În cadrul acestui articol s-a discutat despre modul în care se poate îmbunătăți și aprofunda implementarea roboticii autonome și perfecționate. Din punct de vedere academic, va fi întotdeauna posibil să se utilizeze și să se implementeze sisteme pentru obținerea unei performanțe optime, însă, într-o soluție completă și optimizată de producție, costul total al implementării și funcționalitatea contează într-o măsură pe care numai utilizatorul final și controlorul o are în vedere.

Datorită acestei paradigme, Analog Devices și-a extins atenția asupra soluțiilor sale, reunind lumea academică, inovatorii, partenerii și clienții, împreună cu tehnologia de bază și modulele Analog Devices într-un centru de inovare creativă din Irlanda, Limerick. Acest centru, denumit Catalyst, formează un nou standard pentru co-crearea și dezvoltarea de proiecte de sisteme avansate, nu numai la nivel de componente și sisteme standard, ci și învățând din cerințele ecosistemului și aducând proiectele de sistem și modulare într-o nouă eră de integrare.

Centrul de proiectare, Catalyst, va aborda noi standarde pentru modul în care Analog Devices permite realizarea de proiecte care să susțină un progres mai mare în domeniul fuziunii senzorilor și al intercomunicațiilor într-un mod care să asigure facilități de producție și mai flexibile și durabile în viitor. Pentru mai multe informații despre felul în care Analog Devices face posibilă această nouă eră robotică, vă rugăm să accesați pagina: analog.com/robotics.

■ Analog Devices www.analog.com

Interacționați cu experții în tehnologia ADI din comunitatea noastră de asistență online.

Puneți întrebări dificile de proiectare, răsfoiți întrebările frecvente sau participați la o conversație.

Vizitați https://ez.analog.com

39 www.electronica-azi.ro ANALIZĂ | Sisteme robotice avansate
Figura 4 © ADI

Acum în stocul RS Components:

DFRobot, Beetle Cea mai mică placă Arduino

De ce Arduino Beetle devine din ce în ce mai apreciată?

Chiar dacă este cea mai mică placă Arduino, Arduino Beetle are toate caracteristicile Arduino Leonardo. Această placă este o completare impresionantă a soluțiilor Arduino, pentru care microcontrolerul Atmel At mega32u4 servește drept bază. Aceste in strumente sunt accesibile și pot fi utilizate chiar și fără o pregătire extinsă. Dar trebuie ținut cont că, deși fiecare placă Arduino funcționează și ca microcontroler, nu orice microcontroler este o placă Arduino. Placa Arduino are caracteristici încorporate care pot fi utilizate fără alte componente conectate. Evoluțiile tehnologice moderne au condus la dezvoltarea de gadgeturi electronice mai ușoare, mai portabile și capabile să îndeplinească diverse sarcini.

Și totuși, de ce a devenit așa de apreciată Arduino Beetle? Dimensiunea redusă, dar fără sacrificarea unor caracteristici impor tante, face ca această placă să fie apreciată. Datorită dimensiunilor sale mici și capabilităților puternice (asemănătoare cu un Arduino Leonardo), această placă vă poate ajuta să vă optimizați designul fără a sacrifica funcțiile.

Pe de altă parte, DFRobot Beetle BLE (Nr. stoc RS: 124-4685), numită anterior Bluno Beetle, este cel mai mic dispozitiv Arduino Bluetooth 4.0 (BLE) din gama sa. Fără biblioteci sau drivere suplimentare, încarcă coduri folosind IDE-ul obișnuit Arduino. O altă dezvoltare semnificativă în familia Beetle, Beetle BLE oferă utilizatorilor de bricolaj opțiuni de personalizare. Bluno este compatibil cu acesta în ceea ce privește instrucțiunile și practicile. Permite utilizarea modurilor ibeacon și Bluetooth HID.

Specificații Arduino Beetle (sumar selectiv):

• Placă miniaturală de numai 20mm × 22mm

• Încărcarea și testarea se poate face direct prin Micro USB

• Utilizatorii pot aprecia porturile de intrare/ieșire în formă de V, placate cu aur, ce permit la nevoie prinderea pe materiale textile cu fire conductive

• 2 interfețe de alimentare în formă hexagonală

• Indicație a funcționării cu lumină albastră (indicator BLINK)

• Sistemul necesită 5V și operează la 16MHz

• Există 10 pini de intrare/ieșire digitală, 5 porturi analogice și 4 PWM

• Bootloader-ul consumă 4 KB din memoria Flash de 32 KB

• Cicluri de scriere/ștergere: 10000 Flash/100000 EEPROM

• Reținerea datelor timp de 20 de ani la 85°C și 100 de ani la 25°C

• Elementul de bază este microcontrolerul ATmega32u4

• Placa dispune de 1× UART, 1× I2C, 1× MicroUSB, 2× porturi de alimentare, 2,5 KB SRAM și 1KB EEPROM.

Scopul Beetle este de a oferi o soluție accesibilă pentru proiecte temporare, cum ar fi bricolaj, ateliere, cadouri, E-Textile și educaționale, remediind problemele legate de utilizarea controlerelor cu costuri reduse și făcându-le ușor de utilizat în mod corespunzător. Beetle este o alegere excelentă pentru producătorii și studenții cu un buget restrâns, care au nevoie de acces la echipamente de înaltă calitate.

Referitor la programare și comunicare, rețineți că acest modul acceptă protocoalele de comunicație I2C și UART. I2C folosește două linii de comunicație, numite SCL și SDA. Dacă doriți ca transferurile de date ale magistralei I2C să fie sincronizate perfect, trebuie să aveți o linie de ceas serial. Acesta din urmă este folosit, în principal, ca linie de date seriale pentru transmiterea datelor. În plus, UART este utilizat, în principal, pentru comunicații seriale și are două linii, Rx și Tx, pentru transmiterea și, respectiv, primirea datelor seriale. Arduino IDE este mediul de programare pentru toate plăcile Arduino. Conectați un cablu micro USB între Beetle și computer, apoi deschideți Arduino IDE.

Concluzie: dintre plăcile Arduino Leonardo, Beetle este cea mai mică. Fără a sacrifica funcționalitatea, ideea centrală constă în simplitate. De asemenea, soluția este compatibilă cu Micro USB, astfel încât să puteți evita orice bătaie de cap cu programarea și testarea indirectă. Datorită statutului său de cel mai mic Arduino Leonardo, are aceleași capacități robuste precum omologii săi mai mari.

Autor: Grămescu Bogdan Aurocon Compec | www.compec.ro

41 www.electronica-azi.ro
Nr. stoc RS 216-3756 Producător DFRobot Cod produc. DFR0282 Nr. stoc RS 124-4685 Producător DFRobot Cod produc. DFR0339

Instrumente pentru sprijinirea dezvoltării de senzori ieftini

Atunci când vine vorba de monitorizarea mediului înconjurător, inginerii se bazează pe senzori pentru măsurarea unor mărimi fizice, cum ar fi umiditatea, care sunt convertite, la rândul lor, în semnale ce pot fi procesate de calculatoare. Echipa care recomandă senzorii va trebui să ia în considerare precizia și domeniul lor de măsurare, precum și alte aspecte, cum ar fi robustețea și protecția împotriva pătrunderii prafului și a lichidelor. Cu cât avem nevoie de senzori mai performanți și mai robuști pentru mediul țintă, cu atât crește inevitabil și costul senzorului. Situația creează anumite probleme legate de utilizarea senzorilor, deoarece costurile ridicate de achiziție pot împiedica o utilizare mai largă a acestora.

Un astfel de exemplu este cel al măsurării particulelor, unde senzorii colectează date pentru a cuantifica poluarea aerului. Senzorii gravimetrici potriviți pentru măsurarea de mare precizie a particulelor în suspensie sunt costisitori. Totuși, aceștia sunt de încredere întrucât furnizează datele necesare pentru a facilita elaborarea unor contramăsuri optime, cum ar fi modificarea regulilor de circulație în orașe. Acest aspect capătă o importanță din ce în ce mai mare, deoarece este nevoie de mai mulți senzori la un preț care să permită o implementare mai largă pentru o înțelegere mai detaliată a problemei.

Prin urmare, se depun multe eforturi pentru a dezvolta alternative mai ieftine de senzori, dar cu performanțe1 similare. Acesta este compromisul cu care se confruntă mulți ingineri proiectanți. Ceva trebuie măsurat, dar costul total, dimensiunea sistemului, robustețea, consumul de energie și alți factori trebuie să fie puse în balanță cu precizia, liniaritatea și histerezisul senzorilor. Echipamentul de testare trebuie să fie procurat astfel încât să rezolve aceste probleme, deoarece senzorul în timpul procesului de dezvoltare poate fi evaluat, comparat și, eventual, calibrat cu ceva mai precis.

Comparați senzorul vostru cu măsurători din mediul înconjurător Aparatele de măsură portabile sunt ideale pentru proiectele de detecție, permițându-le să fie amplasate sau montate într-o configurație de testare alături de aplicația în curs de dezvoltare. Dispozitivele alimentate de la baterii elimină nevoia unui cablu de alimentare și a unei prize de perete, deși display-ul trebuie să fie mare și clar pentru a facilita citirea măsurătorilor efectuate. O alegere excelentă pentru o gamă largă de sarcini de colectare a datelor o reprezintă aparatele pentru măsurători de mediu conectate prin Bluetooth - Extech 250W2 Cinci dispozitive acoperă totul, de la viteza aerului și nivelul de sunet la umiditate, temperatura aerului, viteza de rotație și intensitatea luminii (Figura 1).

Electronica • Azi nr. 2 (272)/2023 42
AMC
Autor: Stuart Cording Mouser Electronics

LABORATOR | Instrumente portabile pentru monitorizare și control

Cu toate acestea, sistemele industriale contemporane extrem de automatizate necesită o tehnologie ceva mai digitală. Pentru a determina diferența dintre vibrațiile bune și cele rele în timpul dezvoltării soluțiilor de întreținere predictivă, dezvoltatorii pot apela la gama de kituri portabile de măsurare a vibrațiilor MachineryMate de la Amphenol Wilcoxon.

MachineryMate 2005 (MAC200) este un instrument portabil de monitorizare și analiză a vibrațiilor, potrivit pentru diagnosticarea defecțiunilor la motoare, pompe, ventilatoare și rulmenți. Instrumentul, clasificat IP67, este alimentat de la două baterii AA (1,5V), are o autonomie de operare de 50 de ore, iar măsurătorile sunt efectuate utilizând citiri bazate pe coduri de culoare. Prima este valoarea ISO, așa cum este specificată în graficul de nivel de viteză ISO 10816-1.

Măsurând doar 150 × 53 × 28 mm (5,9 × 2,1 × 1,1 in) și cântărind 80,5 g (2,8 oz), RH250W măsoară umiditatea relativă de la 0 la 100% cu o precizie de ±5% și temperatura aerului ambiant de la -10 la 60°C (14 la 140°F) cu o precizie de ±1°C. La fel ca toate unitățile din serie, alimentarea cu putere este asigurată de trei baterii AAA (1,5V).

O funcție de oprire automată protejează, de asemenea, bateria. În partea de sus și în centru se află un ecran LCD mare cu iluminare din spate, care poate afișa citirile maxime și minime, pe lângă măsurarea curentului. Pentru poziționarea corectă a aparatului de măsură în vederea colectării datelor pe termen lung, există un șurub standard pentru montare pe trepied (1/4").

Pentru măsurători ale intensității luminoase, Extech oferă dispozitivul LT250W. Viteza de colectare a datelor este de două eșantioane pe secundă și acoperă o intensitate luminoasă de până la 100.000 Lux (10.000 Fc). Sub 9999 Lux, rezoluția maximă este de 1 Lux, cu o precizie de ±4% rdg. Peste acest nivel, rezoluția se modifică la 10 Lux pentru o valoare ≥10.000 Lux și la 100 Lux pentru ≥100.000 Lux, ambele cu o precizie de ±5% rdg.

Întreaga gamă de contoare de mediu Extech este dotată cu o interfață Bluetooth, care suportă transmiterea de date pe o rază de 90 m cu vedere directă. Măsurătorile pot fi colectate de pe un telefon inteligent sau o tabletă cu ajutorul aplicației ExView, disponibilă pentru dispozitive iOS3 și Android4 În total, opt contoare pot fi conectate la un singur dispozitiv. De asemenea, pot fi setate alarme sonore pentru valorile minime și maxime. Datele sunt ușor de importat în instrumentele de analiză datorită utilizării

formatului comun CSV (valori separate prin virgulă), iar imaginile cu configurația de testare realizate de dispozitivul mobil pot fi integrate în rapoarte PDF.

Vibrații și întreținere predictivă

Cu siguranță ați întâlnit ingineri cu abilități extraordinare în a “ști” când o piesă a unui echipament se apropie de sfârșitul vieții sale. După ani de zile de ascultare a sunetelor și de percepere a vibrațiilor motoarelor și ale conveioarelor aceștia au un simț aparte cu privire la apariția unei defecțiuni iminente.

Afișată în mm/s sau inch/s, viteza de vibrație este dată pentru banda de frecvență de la 10 Hz la 1 kHz (600 - 60.000 RPM) sau de la 2 Hz la 1 kHz (120 - 60.000 RPM). Zgomotul asociat rulmenților uzați este cea de-a doua măsurătoare oferită, afișată în unități BDU (Bearing Damage Units), cu evidențierea în verde a valorilor sub 50 dintr-un maxim de 100 BDM.

În sfârșit, aparatul de măsură oferă, de asemenea, analiza vibrațiilor, permițând utilizatorului să determine dacă utilajul este dezechilibrat, nealiniat sau dacă șuruburile de montare sau fundațiile sunt slăbite. Dacă se optează pentru MachineryMate 800 (MAC800), rezultatele de la diverse mașini și punctele de testare ale acestora pot fi înregistrate și încărcate pe un PC printr-o stație de andocare USB (Figura 2). Utilizând software-ul6 inclus DataMate PC, se pot face comparații între citirile mașinilor și chiar între citirile istorice pentru a detecta probleme și tendințe. Alte dotări opționale includ un accesoriu cu lumină stroboscopică și căști Bluetooth care permit utilizatorului să asculte semnalele ac celerometrului.

Supravegherea consumului de energie Cu toții trebuie să contribuim la reducerea consumului de energie, indiferent dacă aceasta este ecologică sau nu. Așadar, atunci când construiți echipamente complexe, este util să dispuneți de un contor de energie pentru monitorizare și analiză ulterioară.

Unități precum EMpro II de la Phoenix Contact sunt ușor de utilizat și oferă o serie de posibilități de conectivitate pentru a urmări consumul de energie în timp real (Figura 3). Dispozitivul este disponibil atât în format cu display pentru montare în panou, cât și pentru montare pe o șină DIN, fără display;

43 www.electronica-azi.ro
Colectarea de date pe termen lung este asigurată de aparatele de măsură pentru mediu Extech 250W, conectate prin Bluetooth la un telefon inteligent sau la o tabletă care conțin aplicația ExView. Figura 1 © Mouser MachineryMate 800 (MAC800) oferă măsurători portabile pentru monitorizarea vibrațiilor pompelor, motoarelor, ventilatoarelor și rulmenților. Figura 2 © Mouser

Acesta este util pentru instalații monofazate, bifazate și trifazate. EMpro II dispune de o interfață Modbus TCP, dar este disponibil și cu suport pentru Modbus RTU, PROFINET și EtherNet I/P. Măsurătorile de curent sunt efectuate cu ajutorul transfor-

Acesta oferă, de asemenea, acces în timp real la măsurători, împreună cu definirea alarmelor și logarea integrată. De asemenea, este furnizat un API REST, care ajută la integrarea în aplicațiile web industriale dezvoltate independent.

Termometrele digitale portabile cu infraroșu, cum ar fi Klein Tools IR18, reprezintă soluția perfectă de măsurare (Figura 4). Unitatea este alimentată de o baterie de 9V și asigură cinci ore de utilizare cu lumina de fundal activată. Durata de viață a bateriei este prelungită datorită unei funcții automate de oprire. Rezultatele măsurătorilor sunt afișate în grade Celsius și Fahrenheit, iar intervalul de temperatură acceptat ajunge de la -20°C la 400°C (-4°F la 752°F). Un laser integrat asigură orientarea corectă a senzorului către componenta dorită. Cu un raport distanțăpunct de 10:1, o zonă cu diametrul de 13 mm poate fi țintită de la o distanță de 127 mm, sau, de la o distanță de 254 mm, pentru o zonă cu diametrul de 25 mm. Pentru a facilita transportul, este prevăzută și o husă.

Senzori perfecționați continuu

Contoarele de energie EMpro II de la Phoenix Contact oferă monitorizare de la distanță în unități cu și fără diplay.

matoarelor de curent sau al bobinelor Ro gowski, în timp ce tensiunea fazelor este monitorizată prin conexiuni directe.

Serverul web integrat multilingv oferă o interfață clară și modernă, care ghidează utilizatorul prin etapele de configurare.

Măsurarea temperaturii de la distanță În timpul dezvoltării sistemului, componentele se încălzesc frecvent, mai ales în cazul convertoarelor de putere și al invertoarelor pentru motoare. Din cauza tensiunilor ridicate utilizate adesea, este recomandabilă o metodă pentru monitorizarea temperaturii fără contact.

Completat cu o geantă de transport practică, termometrul digital cu infraroșu Klein Tools IR1 oferă măsurarea temperaturii de la o distanță sigură.

Referințe

[1] https://www.ncbi.nlm.nih.gov/pmc/articles/PMC7730878

[2] https://eu.mouser.com/new/test-measurement/environmental-test-equipment/extech-250w-meters/n-5gfjZ1xvyhc

[3] https://apps.apple.com/us/app/exview/id1547400277

[4] https://play.google.com/store/apps/details?id=com.extech.exview2&hl=en&gl=US

[5]

https://eu.mouser.com/new/test-measurement/environmental-test-equipment/wilcoxon-machinerymate-meters/n-5gfjZ30nddy [6] https://buy.wilcoxon.com/amfile/file/download/file_id/611/product_id/387 [7]

https://eu.mouser.com/new/test-measurement/multimeters-voltmeters/phoenix-contact-empro-ii-energy-meters/n-5gfoZ2w7au4 [8] https://eu.mouser.com/new/test-measurement/environmental-test-equipment/klein-tools-ir1-ir-thermometer/n-5gfjZ1u8d6a

Pentru a lua decizii mai bune, pentru a detecta mai devreme defecțiunile mașinilor sau pentru a ne proteja mai bine mediul înconjurător, dezvoltatorii construiesc soluții de detecție care se apropie cât mai mult de cele mai bune dispozitive de măsurare disponibile în prezent, reducând în același timp costurile la niveluri care să permită o implementare mai largă. Echipamentele de testare și măsurare analizate aici contribuie și ele la susținerea acestor eforturi. Cu ajutorul acestor aparate de măsură performante, capabile să livreze date relevante despre diverse mărimi fizice, echipele care dezvoltă soluții de detecție cost eficiente pot îmbunătăți precizia, liniaritatea și histerezisul proiectelor lor.

Despre autor

Stuart Cording este jurnalist independent, care scrie pentru Mouser Electronics. Este specializat în conținut video și se concentrează pe analize și informații tehnice complexe. Acest lucru îl face să fie foarte interesat de tehnologie, de modul în care aceasta se integrează în aplicațiile finale și de previziuni legate de evoluțiile viitoare.

Mouser Electronics este un distribuitor autorizat de semiconductori și componente electronice, axat pe introducerea de noi produse de la principalii săi parteneri producători.

■ Mouser Electronics

https://ro.mouser.com

Distributor autorizat

Urmărește-ne pe Twitter

Electronica • Azi nr. 2 (272)/2023 44 ⮞
AMC
Figura 3 © Mouser Figura 4 © Mouser

Fiabilitatea sursei de alimentare

Fiabilitatea unui dispozitiv este definită ca probabilitatea ca acesta să îndeplinească funcția cerută, în condiții stabilite, pentru o anumită perioadă de timp.

Fiabilitatea produsului este cuantificată ca MTBF (Mean Time Between Failures) pentru produsul reparabil și MTTF (Mean Time To Failure) pentru produsul nereparabil.

MTBF − Timpul mediu între defecțiuni, presupune că produsul poate fi reparat și poate relua funcțiile normale.

MTTF − Timpul mediu până la defectare, presupune că produsul nu poate fi reparat, deci se consideră MTTF ca durată medie de viață a unui produs.

MTBF nu are legătură cu alte durate de timp asociate la un produs, precum durata de viață sau durata de viață preconizată. De exemplu, dacă o sursă de alimentare are un MTBF de 40.000 de ore, nu înseamnă că sursa de alimentare ar trebui să funcționeze în medie 40.000 de ore! Media statistică devine media adevărată, dacă numărul de produse în uz, crește.

În medie, sursele de alimentare de înaltă calitate au durata de viață garantată între 5 și 10 ani, dar pot dura mai mult.

Înțelegerea MTBF și a Fiabilității

Cea mai cunoscută modalitate de estimare a fiabilității unui produs este calcularea MTBF, adică timpul mediu între defectări.

CE ESTE MTBF?

MTBF este timpul mediu dintre defecțiunile inerente ale sistemului în timpul funcționării normale, luând în fiecare caz timpul în care este raportată o defecțiune. Se exprimă în ore. Între defecțiunea efectivă și detectarea defecțiunii și începutul asistenței sau “confirmare” este timpul mediu de confirmare. MTTA (Mean Time To Acknowledge). MTBF este utilizat pentru sisteme reparabile. Timpul de reparare (MTTR) este timpul mediu de reparație pură (având piese de schimb) până când se restabilește disponibilitatea pentru utilizare. Un timp posibil până la procurarea unei piese de schimb nu contează la timpul de reparație! Pentru acest timp total, există termenul MTTR (Mean Time to Recovery), timpul mediu până la recuperarea funcției operaționale.

O întrebare comună:

Este MTBF la fel cu Fiabilitatea?

Răspunsul scurt este NU, ceea ce poate surprinde.

Și, mai important, de ce este MTBF util, dacă nu este același lucru cu Fiabilitatea?

MTBF = MTTA + MTTR + MTTF

Exemplu: Un MTBF de 100 de ore indică faptul că un produs, în medie, va funcționa cu succes timp de 100 de ore înainte de a apărea o defecțiune și a fi reparat.

47 www.electronica-azi.ro
Autor: Constantin Savu ECAS ELECTRO
Obiective de bază asociate Fiabilității

CE ESTE FIABILITATEA?

Fiabilitatea (Reliability) este definită ca probabilitatea ca un dispozitiv să își îndeplinească funcția prevăzută pentru o anumită perioadă de timp.

Fiabilitatea (probabilitatea de supraviețuire)

− R (t) și Probabilitatea de eșec – F(t) sunt legate:

F(t) + R(t) = 1.

De exemplu, o fiabilitate de 0,8 la 100 de ore indică faptul că după 100 de ore, există șansa de 80% ca dispozitivul să funcționeze corect în continuare.

Notă

Definiția MTBF depinde de definiția a ceea ce este considerat un eșec. În cazul unor echipamente pot apărea și defecțiuni care nu duc la o defecțiune a sistemului, deoarece ansamblurile redundante continuă să asigure funcționarea. Doar acele condiții care scot sistemul din funcțiune sunt considerate defecțiuni (critice) și se folosește termenul de timp mediu între defecțiuni critice (MTBCF).

Există o relație între MTBF și Fiabilitate?

Cum convertesc MTBF în Fiabilitate?

Diferența cheie: MTBF este intervalul de timp dintre defecțiuni, iar Fiabilitatea este probabilitatea ca sistemul să funcționeze în continuare la un anumit moment.

Chiar dacă MTBF și Fiabilitatea sunt diferite, se poate converti MTBF în Fiabilitate utilizând ecuația:

e: constanta matematică 2,71828

t: intervalul în ore, care interesează

MTBF: exprimat în ore

R(t): fiabilitatea

Important!

Când t = MTBF, va rezulta R(t) = e-1 = 0,3679. Acest rezultat arată că orice produs are probabilitatea să funcționeze efectiv un timp egal cu un MTBF calculat, doar de 36,79 %

Exemplu:

Care este probabilitatea ca un produs cu un MTBF = 100 de ore să funcționeze în continuare după 100 de ore. Din ecuația de mai sus, rezultă că sunt doar 36,79 % șanse să funcționeze efectiv 100 de ore! Pare un rezultat neașteptat, dar vă face să vă întrebați ce este exact MTBF și cum îl puteți folosi.

MTBF ca medie

Rețineți un cuvânt cheie în definiția MTBF: medie.

Să presupunem că fabricați un model de sursă de alimentare. Dacă fabricați o singură sursă și începe utilizare ei, acel singur exemplar s-ar putea defecta foarte repede. Sau, ar putea funcționa foarte mult timp. Sau, timpul până la defectare s-ar putea situa undeva la mijloc. Există multe variabile care pot afecta performanțele sursei. Prin urmare, devine foarte dificil să determinați cât timp va funcționa o sursă fără a eșua.

Dar, este puțin probabil să fabricați o singură sursă. Sunt șanse să fabricați sute sau mii de exemplare dintr-un model și fiecare poate eșua la un moment diferit. Cu toate aceste durate individuale de timp, se poate calcula o medie de timp între defecțiuni, adică MTBF pentru sursa respectivă.

MTBF nu prezice durata de viață a sursei de alimentare. Este durata de viață funcțională totală împărțită la numărul de defecțiuni.

Ar trebui să folosesc MTBF sau Fiabilitatea? MTBF și Fiabilitatea sunt două metode diferite de evaluare, utilizate cu un scop similar: a proiecta un aparat sau un sistem cu funcționare sigură pe toată durata de utilizare și a analiza unde pot fi aduse îmbunătățiri.

Fiabilitatea unei surse de alimentare depinde de mai mulți factori Calitatea componentelor: Componentele de înaltă calitate au probabilitatea mai mică să se defecteze și, astfel, rezultată o sursă de alimentare mai fiabilă.

Design: O sursă de alimentare bine proiectată poate oferi o putere de ieșire stabilă, poate rezista la fluctuațiile de tensiune pe intrare, la inversarea alimentării și la supratensiunii, rezultând o fiabilitate sporită.

Temperatura: Căldura excesivă afectează negativ componentele electronice și reduce durata de viață a sursei de alimentare. Sursele de alimentare de înaltă calitate sunt proiectate să funcționeze la temperaturi ridicate, fără a le afecta performanța și fiabilitatea.

Trebuie reduse pe cât posibil excesele termice, chiar dacă se încadrează în limitele de temperatură specificate. Poziționarea sursei de alimentare într-o aplicație trebuie să permită evacuarea fără obstrucție a căldurii generate în interior și fără a încălzi alte piese (răcire prin circulația aerului prin convecție sau forțată cu ventilator).

Importanța temperaturii de lucru nu poate fi subestimată. Rata de defectare a componentelor se va dubla la o creștere a temperaturii cu 10°C. Scăderea dimensiunii unei surse fără a crește eficiența acesteia o va face mai fierbinte și, prin urmare, mai puțin fiabilă.

Capabilitatea de încărcare: Se referă la funcția sursei de alimentare de a furniza energie suficientă dispozitivelor conectate. Supraîncărcarea sursei de alimentare poate duce la supraîncălzire internă continuă și defectarea componentelor, reducând fiabilitatea acesteia.

Caracteristici de protecție: Sursele de alimentare sunt mai fiabile dacă au funcții de protecție încorporate: la supratensiune, la supracurent, la scurtcircuit și limitarea puterii livrată la ieșire, deoarece pot preveni deteriorarea sursei și a dispozitivelor con ectate.

Mediul de lucru: Pentru echipamentele electronice, foarte importante sunt condițiile reale de lucru: vibrații, șocuri, praf și umezeală. Trebuie luat în considerare efectul fiecăruia din acești factori asupra componentelor din sursă. Vibrațiile și șocurile pot provoca întreruperi de circuit, praful poate încărca și bloca ventilația, afectând evacuarea căldurii. Umezeala poate duce la scăderea izolațiilor electrice.

Indicatorii în analiza fiabilității sunt legați de timpul mediu al fiecărui eveniment

Procesul de fabricație: Poate afecta și fiabilitatea unei surse de alimentare. Procedurile de control al calității, testarea și inspecția pot asigura că sursa de alimentare îndeplinește standardele și specificațiile din industrie, rezultând un produs mai fiabil.

Electronica • Azi nr. 2 (272)/2023 48 48
⮞ SURSE ALIMENTARE ⮞

TDK-Lambda

GENESYS+™ 1U

Serie de surse de alimentare programabile. Putere: 1kW, 1.7kW, 2.7kW, 3.4kW, 5kW și 7.5kW. Modelul de 7,5 kW oferă tensiuni de ieșire de până la 1500V. Curent de ieșire: max. 500A cu tensiune constantă, curent constant și cu putere constantă. MTBF= 669.305 h.

• Programare de la distanță: LAN (LXI 1.5), USB, RS-232/ RS-485 și interfețe analogice izolate (0-5V/0-10V).

• Opțiuni de interfață: EtherCAT, Modbus-TCP, IEEE (488.2) și buclă de curent analogică izolată (4-20mA).

Sistemul master/slave permite configurarea sistemelor de putere scalabile de până la 90kW.

• Modelele de 1kW și 1.7kW au intrare monofazată 85-265VAC

• Modelele de 2,7kW și 3,4kW au intrare monofazată 170-265VAC sau trifazată 170-265VAC, 342-460VAC sau 342-528VAC

• Modelele de 5kW au intrare trifazată 170-265VAC, 342-460VAC sau 342-528VAC

• Modelele de 7,5 kW au intrare trifazată 170-265VAC sau 342-528VAC

Seria RGA 250W

Convertoare DC-DC neizolate, robuste în carcasă din Al, funcționare până la +110˚C. Calificate MIL-STD-810G (șoc și vibrații). Aplicații fără ventilator, răcire prin conducție. Intrare: 9 ... 40V, 9 ... 53V. Ieșire ajustabilă: 3.3 ... 15V, 3.3 ... 24V, 3.3 ... 40V. Eficiență: 98%. MTBF: > 12 mil. ore (sarcina 100%, +40°C).

49 www.electronica-azi.ro ECAS ELECTRO Bd. D. Pompei nr. 8, (clădirea Feper), 020337 București Tel.: 021 204 8100 | Fax: 021 204 8130; 021 204 8129 birou.vanzari@ecas.ro | office@ecas.ro www.ecas.ro SEMICONDUCTOARE APARATE ȘI DISPOZITIVE COMPONENTE PASIVE ȘI ELECTROMECANICE LABORATOR | Fiabilitatea sursei de alimentare
TDK-Lambda

Componentele electronice pot afecta fiabilitatea unei surse de alimentare Capacitoare: Acestea sunt componente electronice care stochează energie și reglează tensiunea. Capacitoarele electrolitice sunt, de obicei, primele componente care se defectează într-o sursă de alimentare. Dacă dispozitivul nu poate stoca în mod sigur energia necesară, fiabilitatea sursei de alimentare are de suferit. Capacitoarele electrolitice, au durate de viață limitate. Durata de viață a capacitorului poate fi influențată mai ales de temperatură. Se aleg capacitoare care oferă durate de viață lungi într-o gamă largă de temperatură de operare, fiindcă acestea, la aceeași capacitate și gabarit similar, nu sunt toate la fel de fiabile. Colectarea de informații des pre capacitorul electrolitic încorporat, de la producătorul sursei de alimentare, este recomandată pentru a determina dacă sursa este adecvată aplicației.

Transformatoare: Convertesc nivelurile de tensiune și pot asigura izolarea galvanică între circuite. Un transformator proiectat sau fabricat prost duce la fluctuații de tensiune și zgomot, care pot afecta negativ performanța și fiabilitatea sursei de alimentare. Este afectat de umezeală.

Diode: Sunt folosite pentru a controla fluxul de curent într-un circuit. Diodele de calitate scăzută sau prost alese pot cauza supraîncălzirea și deteriorarea sursei de alimentare.

Potențiometre: Sunt folosite la reglaje de nivele de tensiune sau curent accesibile într-un circuit. Sunt afectate de umezeală, vibrații și șocuri. De aceea, după reglaj, se sigilează. Sunt de preferat divizoare cu rezistențe fixe.

Circuite integrate: Sunt utilizate pentru controlul funcționării sursei de alimentare și asigurarea caracteristicilor declarate. Circuitele integrate, alese prost în proiect, se defectează sau au caracteristici schimbate la variația temperaturii, cauzând fluctuații de tensiune și instabilitate, ce duc la scăderea fiabilității.

Ventilatoare: Sunt folosite pentru a răci forțat sursa de alimentare și a preveni supraîncălzirea. Ventilatoarele de calitate scăzută, blocate sau defecte pot duce la o răcire insuficientă, scăderea fiabilității și la defecțiuni premature. Sunt afectate de praful depus pe palete.

Conectori: Sunt utilizați pentru a conecta sursa de alimentare la alte componente dintr-un sistem. Calitatea proastă a contactelor sau conectorii aleși necorespunzător în proiect pot cauza rezistență electrică semnificativă la contacte, căderi de tensiune și întreruperi ale conexiunii, deci scăderea fiabilității. Sunt afectați de umezeală, vibrații și șocuri. Destul de des există un compromis de cost, deoarece componentele mai fiabile pot fi mai scumpe.

Evaluarea experimentală este cea mai utilă modalitate de a prezice rata de eșec. Un număr de unități sunt supuse testului accelerat de viață, la o temperatură ridicată, iar solicitările la sarcină și mediul sunt controlate să fie la extremele admise. În general, fiabilitatea unei surse de alimentare depinde de design, de calitatea componentelor sale și de procesele de fabricație folosite pentru a o asambla.

Notă

Fiabilitatea generică (cunoscută și sub denumirea de fiabilitate inerentă) se referă la faptul că, de exemplu, capacitoarele cu film sunt mai fiabile decât capacitoarele electrolitice, conexiunile prin fire sunt mai fiabile decât traseele de cablaj lipite, rezistoarele fixe sunt mai fiabile decât potențiometrele.

Ghid de selecție a surselor de alimentare TDK este un furnizor global și lider recunoscut al produselor de conversie a puterii potrivite pentru multe aplicații: industriale și energetice, medicale și asistență medicală, testare, măsurare, semifabricate.

TDK-Lambda a beneficiat de expertiza TDK recunoscută în materiale magnetice și capacitoare, prin dezvoltarea în comun a componentelor avansate ce au îmbunătățit eficiența și performanța produselor de alimentare. ■

Seria

Convertoare DC-DC izolate. Putere: 1200W. Intrare: 200 ... 425VDC. Ieșire: 12V ... 48V, reglabilă între -40% ... +20%. Au o funcție paralelă și ORing FET pentru putere mai mare sau N+1 sisteme redundante. Telecomandă on/off de la distanță, o tensiune auxiliară de 12V. Răcire prin conducție la o placă rece sau cu radiator. Eficiență: 94%. Aplicații: arhitecturi de putere distribuită, HVDC, sisteme de transmisie a energiei și energie regenerabilă. MTBF: 4.870.000 h.

PF1500B-360

Modulul de corecție a factorului de putere AC-DC. Putere 1008W/1512W. PFC: 0,98. Intrare: 85/170VAC ... 265VAC. Ieșire 360VDC. Eficiența: 96,5%.

Fiabilă cu placa de bază până la +100°C și temperatură de operare -40 ... +85°C. Dimensiuni: 116,8 × 61 × 12,7 mm. Control de la distanță. Modulele conectate în paralel dau putere suplimentară. MTBF: 866.521 h.

Electronica • Azi nr. 2 (272)/2023 50
⮞ SURSE
ALIMENTARE
TDK-Lambda PH1200A280 TDK-Lambda

TDK-Lambda

Seria DTM300-PW

Surse de alimentare externe AC-DC 300 W, aprobate Medical și ITE, clasa de siguranță I și II. Îndeplinesc IEC606-1-1-2 Ed4: 2014. Protecții: supratensiune și supracurent. Intrare: 90VAC ... 264VAC. Ieșiri: 12V, 19V, 24V, 28V, 48V și 54V. Gamă temperaturilor de operare: -30 ... +60°C. Curentul scade liniar la 50% sarcină, de la +40 la +60°C. Eficiență > 88%. Consum fără sarcină < 0,5 W. MTBF: 200.000 h (sarcina 100%, +25°C). Aplicații medicale și industriale.

Notă

TDK-Lambda

TPF45000-385

Sursă industrială AC-DC neizolată, 45 kW, utilizată în arhitecturi de putere distribuită (DPA). Intrare: 360 ... 528VAC (3-faze). Ieșire controlată: 385VCC, curent de ieșire max. 117A. Protecții diverse. Control de la distanță. Temperatură de operare -10 ... +50°C. Eficiență: 98%. Răcire cu 5 ventilatoare, evitând răcirea cu apă. Utilizată ca sursă de înaltă tensiune pentru alimentarea convertoarelor DC-DC izolate în sisteme cu puterea distribuită. MTBF= 105.000 h (la +25°C).

Testarea ”burn-in” (sau ”stresul termic”) este o metodă de testare programată a fiabilității dispozitivelor electronice în condiții extreme admise: temperatură, tensiune de alimentare și sarcină într-un interval de timp prelungit. Scopul este de a identifica posibilele defecte sau probleme de instabilitate ale componentelor sau surselor înainte de livrarea către utilizatorul final. În timpul testării burn-in, dispozitivele sunt supuse la o temperatură și o tensiune mai mari decât cele normale de funcționare, precum și la sarcini mari în cicluri repetate de creștere/descreștere. Acest proces poate dura de la câteva ore până la câteva săptămâni, în funcție de specificațiile și nevoile de testare. Testarea burn-in poate identifica probleme, cum ar fi defecțiuni ale capacitoarelor și alte componente electronice, probleme de răcire, tensiuni instabile, limitări de putere prin instabilitate termică și altele. Metoda este costisitoare, dar ajută la elimi- narea problemelor de fiabilitate. Produsul este de încredere la utilizator, ceea ce justifică prețul.

Notă

Fără energie nu merge nimic Putem spune că sursa de alimentare cu putere este o componentă critică a unui sistem de control industrial, deoarece toate celelalte componente depind de ea pentru a funcționa.

Un sistem de control industrial este o combinație complexă de componente interdependente, inclusiv senzori, controlere, acționări, interfețe de utilizator, software și altele. Fiecare componentă are un rol specific și contribuie la funcționarea corectă și eficientă a sistemului, cât și la fiabilitatea sistemului în ansamblu. Dar, fără energie electrică, un sistem de control industrial nu poate funcționa deloc. În acest sens, o sursă de alimentare cu putere este esențială pentru a furniza energia electrică necesară pentru a alimenta toate componentele sistemului, inclusiv senzorii, controlerele, acționările și interfețele de utilizator.

Referințe WEB

• https://relyence.com/2020/05/27/understanding-mtbf-reliability

• https://www.cui.com/catalog/resource/reliability-considerations-for-power-supplies

• https://ftp.automationdirect.com/pub/Product%20Reliability%20and%20MTBF.pdf#:~:text=Product%20 Reliability%20is%20defined%20as%20the%20probability%20that,MTTF%20%28Mean%20Time%20To %20Failure%29%20for %20non-repairable%20product

• https://product.tdk.com/en/products/power/index.html

• https://blog.uk.tdk-lambda.com/uk/2017/01/18/ how-to-improve-power-supply-mtbf-and-reliability

Despre autor:

Dl. Constantin Savu − Director general al firmei ECAS Electro − este inginer electronist cu o experiență de peste 30 ani în domeniul componentelor electronice și al selectării acestora pentru aplicații. Fiind bun cunoscător al componentelor și al tehnologiei de fabricație a modulelor electronice cu aplicații în domeniile industrial și comercial, coordonează activitatea de producție în cadrul Felix Electronic Services.

ECAS Electro (www.ecas.ro) este distribuitor al produselor TDK

https://www.tdk.com/en/index.html

Detalii tehnice : Emil Floroiu | emil@floroiu.ro birou.vanzari@ecas.ro

51 www.electronica-azi.ro
Fiabilitatea
LABORATOR |
sursei de alimentare

Selecția motoarelor miniaturale

Motoarele în miniatură pot fi ele mici, dar au o importanță cheie pentru aplicațiile medicale și industriale, care nu poate fi neglijată. De la punerea în mișcare a echipamentelor electrice chirurgicale și a pompelor de perfuzie până la acționarea scaunelor și a roboților colaborativi, aceste tehnologii ajută la menținerea și îmbunătățirea vieții noastre de zi cu zi. Cu toate că pare la îndemână, selectarea mini-motorului ideal pentru o aplicație nu este o sarcină atât de ușoară pe cât ați putea crede. Inginerii trebuie să aleagă soluții pentru nevoi unice, medii provocatoare, reglementări din industrie, cerințe stricte de testare, iterații multiple și nevoie de proiectare în continuă evoluție − și acest lucru este în plus față de o înțelegere profundă a fiecărei tehnologii de mini-motor și a caracteristicilor sale asociate.

Statisticile arată că o cantitate mare din consumul global de energie se datorează operării motoarelor. Ele sunt mari consumatoare de energie, dar sunt o parte esențială a vieții de zi cu zi, putând fi găsite peste tot, de la mici utilizări rezidențiale, precum electrocasnice și unelte, până la sectorul de transport cu mașini electrice și trenuri și la motoare industriale.

De vreme ce trăim într-o permanentă revoluție industrială, am redus timpul și munca brută prin înzestrarea a orice este posibil cu un motor. O mulțime de dispozitive cu alimentare electrică ne-au făcut viața casnică mai ușoară și comodă, iar locurile de muncă mai eficiente și profitabile.

Dar toate acestea la ce cost?

Pe lângă aceste aspecte, echipamentele de mici dimensiuni, sau de mare finețe, necesită utilizarea unor elemente de acționare de mici dimensiuni. În zona acționărilor electrice soluțiile pot fi elemente de acționare neconvenționale (de exemplu: tip aliaj cu memorarea formei), dar o integrare mai eficientă în sistem o oferă motoarele electrice miniaturale. La alegerea acestora trebuie pornit de la înțelegerea clară a aplicației, precum și a mediului în care echipamentele vor opera. De aceea pot apărea cerințe particulare, iar echipamentele trebuie, de cele mai multe ori, să facă față și unor norme și cerințe de testare.

Având în vedere cele de mai sus, pentru selecția motoarelor există câteva elemente cheie de care trebuie ținut cont, elemente ce vor fi prezentate în cele ce urmează.

Acuratețea și precizia motoarelor Chiar dacă nu pare, există o diferență în in terpretarea noțiunilor de acuratețe și precizie în ceea ce privește un sistem de control al mișcării. Prin acuratețe se înțelege capabilitatea motorului de a ajunge într-o poziție specifică, în vreme ce prin precizie se înțelege capabilitatea de a repeta mișcarea dorită.

Dacă aplicația voastră necesită feedback extrem de precis în ceea ce privește viteza și poziționarea motorului, motoarele pas cu pas, cum ar fi cele cu disc magnetic și actuatoarele digitale liniare, ar putea fi o alegere optimă, având în vedere că sunt construite pentru a oferi precizie de poziționare.

Electronica • Azi nr. 2 (272)/2023
52
DE MICI DIMENSIUNI, DAR IMPORTANTE PENTRU APLICAȚII CHEIE

Cu toate acestea, motoarele fără perii de curent continuu și cu perii de curent continuu vor necesita un traductor de rotație pentru a urmări și controla poziția rotorului, putând ajunge astfel la o acuratețe mai bună.

Randamentul motoarelor

Randamentul unui motor electric poate fi definit ca raportul dintre puterea mecanică de ieșire și puterea electrică de intrare, puterea mecanică de ieșire fiind întotdeauna mai mică decât puterea de intrare electrică din cauza pierderilor de energie experimentate în timpul conversiei energiei electrice în energie mecanică. Diferitele tehnologii ale motoarelor pot atinge nivelurile de randament necesare unei aplicații, motoarele cu perii de curent continuu fiind potrivite pentru aplicațiile alimentate cu baterii, iar motoarele de curent continuu fără perii fiind optime pentru un randament ridicat în aplicațiile de mare viteză. Trebuie ținut cont că multe dintre caracteristicile descrise în aceste rânduri influențează și randamentul unui motor (inclusiv viteza motorului, amprenta dimensională și cuplul de ieșire).

Dimensiunile motoarelor

Cunoașteți spațiul disponibil în aplicația voastră pentru un sistem de control al mișcării? Deși fiecare tip de tehnologie de motor este disponibilă cu diametre și opțiuni de lungime specifice, va trebui să știți exact spațiul disponibil pentru motorul vostru înainte de a face selecția finală; de acolo puteți confirma ce tehnologie de mini motor este disponibilă într-un diametru și lungime care se vor potrivi în spațiul destinat. Ca idee, portabilitatea aplicației este un alt element care afectează amprenta motorului vostru. Dacă aplicația voastră este staționară, aveți de obicei mai multă flexibilitate în ceea ce privește dimensiunea/greutatea motorului, în timp ce aplicațiile portabile nu au atât de multă flexibilitate și trebuie să acorde prioritate acestor funcții – în special pentru dispozitivele alimentate de la baterie.

Durata de viață a motoarelor

Determinarea duratei de viață a sistemului de mișcare este un aspect cheie pentru selecția motorului; puteți estima acest lucru prin definirea numărului de ore de funcționare pe zi și a ciclului de funcționare al motorului. Rețineți că mini-motoarele nu funcționează, de obicei, continuu într-o aplicație! Motoarele fără perii de curent continuu și pas cu pas sunt ideale pentru aplicațiile care necesită perioade lungi de viață, având în vedere că sunt comutate electronic și astfel nu se uzează în timp.

Nu același lucru se poate spune și despre motoarele de curent continuu cu perii, care au un sistem de comutație mecanică ce suferă de uzură în timp. Tipul de rulment utilizat în motor are, de asemenea, un rol decisiv asupra duratei de viață a motorului. Lagărele cu rostogolire (rulmenții cu bile) se potrivesc pentru durate lungi de viață și asigură de obicei mai mult de 10.000 de ore de viață; dimpotrivă, lagărele cu alunecare oferă, de obicei, doar câteva mii de ore de viață.

www.electronica-azi.ro
53

Cuplul de ieșire

Cuplul definește “forța de rotație” generată de un motor în timpul funcționării acestuia și include trei componente cheie: magnetul, înfășurarea și calea fluxului. Cerințele de cuplu sunt dependente de aplicație, cu accent atât pe cuplul continuu, cât și pe cuplul de vârf pentru o perioadă limitată de timp în momentul funcționării. În funcție de aplicația voastră, motoarele de curent continuu cu perii, cele de curent continuu fără perii și motoarele pas cu pas pot îndeplini toate cerințele de cuplu, deoarece sunt caracterizate prin capacități diferite de cuplu maxim continuu; adăugarea unui reductor la motor vă poate ajuta, de asemenea, să obțineți un cuplu de ieșire mai mare.

Viteza motoarelor

Viteza motorului este mărimea vitezei de rotație a arborelui motorului, care dictează cât de repede se va roti arborele sistemului pus în mișcare. Dacă aplicația necesită viteze mari, luați în considerare motoarele de curent continuu fără perii (BLDC), deoarece acestea sunt potrivite pentru operațiuni cu viteză mai mare.

Motoarele de curent continuu cu perii fără miez pot funcționa și la viteze mai mari, dar periile se vor uza mai repede, rezultând o durată de viață mai scurtă. În schimb, motoarele pas cu comutație electronică sunt mai potrivite pentru a funcționa la viteze mai mici. Rolul reductoarelor în gestionarea vitezei nu trebuie omis; acest lucru conduce la scăderea vitezei, dar trebuie să se țină cont de creșterea cuplului, ca urmare a utilizării unui reductor.

Au fost acoperite astfel specificațiile cheie care trebuie luate în considerare atunci când alegeți o soluție ideală de control al mișcării pentru aplicația voastră, deși este imperativ să înțelegeți că fiecare aplicație poate acorda o prioritate diferită a factorilor de mai sus. Acesta este motivul pentru care colaborarea cu un furnizor de încredere în zona controlului mișcării este esențială.

Oferta Aurocon COMPEC legată de acționarea de tip electric constă în game diverse de motoare electrice de curent continuu (cu sau fără perii), pas cu pas și de curent alternativ, accesorii, dispozitive de frânare, întrerupătoare de circuit, senzori de rotație, senzori de cap de cursă, pe scurt tot ceea ce este nevoie pentru realizarea unui sistem complet de acționare electrică. Dintre mărcile cunoscute din ofertă se utilizează, pentru exemplificare, în rândurile de față Portescap. Alături de aceasta se pot selecta motoare de la marca proprie RS PRO și Crouzet, Faulhaber, Maxon, Micromotors și multe altele.

Motor CC cu perii Portescap, 11W, 24Vcc, 21 mNm, 5600 r.p.m. Motorul utilizat ca exemplu face parte din categoria de motoare de curent continuu. Ca prezentare generală, motoarele de curent continuu sunt cel mai utilizate tipuri de motore cu costuri mai mici decât sistemele de curent alternativ pentru unitățile de putere redusă. Motoarele de curent continuu pot fi utilizate pentru o gamă largă de aplicații, de la scule și aparate mici, până la vehicule electrice și ascensoare. Viteza motoarelor de curent continuu poate fi controlată prin varierea tensiunii de alimentare și sunt disponibile într-o gamă largă de tensiuni, totuși cele mai uzuale tipuri sunt cele de 12V și 24V. Printre avantajele acestor tipuri de motoare se pot evidenția: instalare ușoară; controlul vitezei pe o plajă largă de valori; pornire rapidă, oprire, inversare și accelerare; cuplu de pornire ridicat; variație liniară viteză-cuplu. Există două tipuri uzuale de motoare de curent continuu: fără perii și cu perii (exemplul de față). Atât în motoarele fără perii, cât și în cele cu perii, magneții antrenează mișcarea de rotație a arborelui motorului. Motoare cu perii − motoare tradiționale utilizate în mod obișnuit în aplicații sensibile la costuri, unde sistemele de control sunt relativ simple, cum ar fi aplicațiile pentru bunuri de larg consum și echipamentele industriale de bază.

Motoare fără perii − ameliorează unele dintre problemele asociate cu motoarele cu perii, cum ar fi durata de viață scurtă pentru aplicații cu utilizare intensă și sunt mult mai simple din punct de vedere mecanic (fără perii). Avantajele motoarelor fără perii sunt durata de viață mai lungă, întreținerea redusă și eficiența ridicată (8590%). Aceste tipuri de motoare sunt utilizate în general în controlul vitezei și poziției cu aplicații precum ventilatoare, pompe și compresoare de aer, unde sunt necesare fiabilitate și robustețe.

Caracteristici tehnice

Tensiune de 24Vdc

alimentare

Putere nominală 11W

Viteză de ieșire 5600 rpm

Diametru arbore 3mm

Cuplu maxim 21 mNm

Dimensiuni 28 (Diametru) × 43,5 mm

Curent nominal 530 mA

Motor CC fără perii Portescap, 15V, 8800 rpm, cuplu maxim 0,44 Ncm Acest motor face parte din gama de motoare fără perii, având integrată electronica de control.

Motorul prezentat face parte din gama de motoare de curent continuu Portescap 28L28, cu magnet alnico. Aceste motoare cu perii au un design compact, construcție fără miez.

Printre avantajele acestui tip de motor se evidențiază durata mare de viață datorată construcției fără perii, iar de aici, se naște siguranța ridicată în funcționare și necesitatea mai redusă de întreținere. Alte caracteristici ar fi: evoluție liniară a vitezei pentru un control precis al acesteia; capabilitate de funcționare într-un domeniu de temperatură ridicată; fără interferențe electrice; ușor de controlat prin cei 6 conductori; fără mișcare intermitentă.

Caracteristici tehnice

Cuplu maxim 0.44 Ncm

Tensiune de alimentare 15V

Viteză de ieșire 8800 rpm

Diametru arbore 2mm

Lungime 32mm

Motor pas cu pas cu disc magnetic

Portescap, 7,4V, cuplu 7mNm

Motoarele pas cu pas cu disc magnetic de la Portescap oferă performanțe excepționale, asigurând accelerație ridicată și viteză maximă mai mare decât motoarele pas cu pas convenționale. Discul magnetic permite rezoluții mai fine de pas. Este potrivit pentru comandă cu micro-pășire. Printre caracteristicile și avantajele acestui tip de motor se evidențiază:

• Design cu disc magnetic compact din pământuri rare;

Electronica • Azi nr. 2 (272)/2023
Nr. stoc RS 192-5988 Marca Portescap Cod producător 28L28-416E.49
54 MOTOARE ELECTRICE
Nr. stoc RS 719-013 Marca Portescap Cod producător 26BC-6A110.110

• Raport ridicat putere pe dimensiune, accelerare rapidă și rezoluție unghiulară bună în modul de micro-pășire;

• Potrivit la utilizarea în echipamente portabile, miniaturale, cu comandă de la distanță, cu sarcini de deplasare X-Y, pompare, poziționare;

• Necesită un driver de motor pas cu pas Precizie – bună potrivire în aplicații cu

LABORATOR | Selectarea motorului în funcție de aplicație

Caracteristici și avantaje generale:

• Forță liniară continuă ridicată pentru dimensiune avută;

• Controlat digital − ușor de utilizat cu un microprocesor;

• Eficiență cost − design compact, cost de integrare mai mic;

• Fără întreținere − fără perii de înlocuit; opțiuni de înfășurare unipolară și bipolară;

• Modele captive și non-captive;

• Durată lungă de viață − design cu rulment cu bile.

Aplicații recomandate: utilizare pentru pipete medicale, acționare sisteme cu basculare; acționare cu clapetă; imprimante și copiatoare; sisteme de comutație.

Caracteristici tehnice

Nr. stoc RS 235-7768 Marca Portescap Cod producător P110-064-068.12

Exemple de echipamente ce pot beneficia de pe urma acestor motoare: scanere decare clinică, acționare pipete medicale.

Caracteristici tehnice

Tip motor Pas cu pas cu disc magnetic / bipolar

Unghi de pas 15°

Pași pe rotație 24

Cuplu motor 7mNm

Cuplu de pornire 1,65mNm

Număr de fire 4

Tensiune de alimentare 7,4V

Dimensiune cadru / Ø16mm / 19 mm

lungime

Diametru arbore 1,5mm

Lungime arbore 7,4 mm

Curent nominal 120 mA

Număr de perechi de poli6

Rezistență pe fază 62Ω

Actuator liniar miniatural Portescap, 48mm; 12Vdc; 8,9N

Acest motor face parte din gama de motoare liniare miniaturale, fiind un actuator liniar de tip non-captiv ce oferă o cursă lungă într-un cadru de 26 mm. Unghiul de pas de 7.5 grade și opțiunea de șurub cu pas fin, permit o rezoluție de poziționare ridicată.

Tip actuator Miniatural

Sarcină maximă 8,9N

Lungime maximă cursă 48mm

Tensiune de intrare 12Vdc

Tehnologie motor Pas cu pas

Reductoare

Reductoarele sunt sisteme închise, care constau dintr-o serie de angrenaje integrate într-o unitate cu carcasă. Acestea sunt proiectate pentru a transmite energie mecanică, pentru a funcționa și pentru a modifica cuplul și viteza unui dispozitiv de antrenare, cum ar fi un motor electric. La Aurocon COMPEC vă oferim o varietate de reductoare industriale, reductoare planetare, reductoare cu roți dințate cilindrice și ovoidale de la companii lideri din industrie, printre care DKM, Maxon, Panasonic, Portescap, Trident Engineering, precum și marca proprie RS PRO.

În interiorul unui reductor pot exista diferite tipuri de angrenaje: angrenaje conice, angrenaje melcate, angrenaje elicoidale, angrenaje cu roți dințate cu dinți drepți și angrenaje planetare.

Cele mai des întâlnite sunt:

• Angrenajele cu roți dințate cilindrice cu dinți drepți, la care roțile sunt montate pe arbori paraleli. Acest tip de angrenaj oferă un randament ridicat de transmitere a puterii, un raport constant de transmitere a vitezei și nu prezintă alunecare.

• Reductoarele planetare au arborele de intrare și arborele de ieșire aliniate. Sunt potrivite în special pentru aplicații cu cuplu mare și viteze reduse.

Reductoarele sunt utilizate în diferite aplicații în funcție de tip și de raportul de reducere. El sunt utilizate în mașini unelte, benzi transportoare, sisteme de ridicare, echipamente industriale etc.

În cele ce urmează este prezentat un exemplu de astfel de dispozitiv.

Reductor planetar Portescap, 190:1

Reductor planetar de înaltă calitate ce poate fi utilizat împreună cu o plajă de motoare servo cu sau fără perii (pentru aceasta trebuie citită documentația).

Nr. stoc RS 510-1091 Marca Portescap Cod producător 26DBM20B2U-L

Raportul de reducere este definit ca numărul de rotații făcut de arborele de intrare atunci când arborele de ieșire se rotește odată. Când raportul este de 1:1, cuplul și viteza se păstrează la fel. Dacă raportul ajunge la 4:1, atunci cuplul crește de 4 ori și viteza scade pe măsură.

Caracteristici tehnice

Raport de reducere 190:1

Tip reductor Planetar

Cuplu de ieșire maxim 2 Nm

Diametru arbore 4mm

Diametru reductor 22 mm

Lungime totală 54mm

Viteză maximă de intrare 5000 rpm

Selectarea motoarelor este critică pentru orice aplicație, mai ales în ceea ce privește utilizarea eficientă a resurselor. Aurocon COMPEC vă pune la dispoziție o oferta bogată, constând în game diverse de motoare electrice de curent continuu (cu sau fără perii), pas cu pas și de curent alternativ, accesorii, dispozitive de frânare, întrerupătoare de circuit, senzori de rotație, senzori de cap de cursă, pe scurt, tot ceea ce este nevoie pentru realizarea unui sistem complet de acționare electrică. În ceea ce privește partea de comandă, oferta conține o plajă largă de circuite integrate cu funcție de comandă pentru motoare de curent continuu sau pas cu pas, circuite de amplificare pentru motoare, circuite pentru preluarea informațiilor de la traductoare de rotație de tip incremental etc.

Autor: Grămescu Bogdan

■ Aurocon Compec www.compec.ro

55 www.electronica-azi.ro
Nr. stoc RS 892-9246 Marca Portescap Cod producător R22.10.0 190

Senzor complex pentru detecție și măsurare

În multe procese industriale, nu este importantă doar informația despre prezența unui obiect, ci și poziționarea acestuia pe banda conveiorului. Până și verificarea dacă un obiect este separat sau suprapus cu un altul pe banda transportatoare, poate fi crucială pentru procese ulterioare (împachetare). Pentru a realiza aceste sarcini cu un singur senzor, acesta trebuie să livreze informații de detecție și măsurare către partea de control a mașinii. Leuze a realizat acest lucru prin dezvoltarea noii game de senzori ODT 3C.

Senzorii ODT 3C sunt senzori cu ieșiri în comutație și analogice, ideali pentru aplicații de detecție și măsurare. Prin urmare, clienții pot utiliza un singur senzor pentru realizarea acestor aplicații.

Avantaje

■ Senzor 2-in-1: Detecție și măsurare cu un singur senzor

■ Valorile măsurate transmise în timpul procesului prin IO-Link

■ Ajustarea distanței de operare prin buton de învățare sau IO-Link

■ Toleranță mică alb-negru (< ± 3 mm la 150 mm distanță de operare)

■ Avantajele unui senzor cu IO-Link: Date de diagnosticare de la senzor, de exemplu, valori de temperatură în proces, calitatea semnalului și avertizare stare

■ Setări de la distanță: Ajustarea numerică a domeniului de operare prin IO-Link (de exemplu, 100 mm)

■ Senzorul are două ieșiri în comutație independente (OUT1 și OUT2)

■ Suprimare activă a luminii ambientale: fără comutări false chiar și în lumină directă

■ Modele disponibile cu ieșire de avertizare (ca OUT2)

■ Modele IO-Link cu Smart Sensor Profile conform Ed. 2 V1.1 (2021)

■ Protecție la manipulare greșită prin dezactivarea butonului de învățare

■ LED-uri de stare vizibile din orice unghi

■ Module de funcții specifice IO-Link pentru Siemens, Beckhoff, Rockwell etc.

Aplicații

Controlul fasiei de aluat în industria de panificație

Cerință:

În industria alimentară, o mașină rulează aluat care este procesat mai apoi în produse de panificație. Această mașină rulează aluatul precis la grosimea necesară. La transferul pe banda conveiorului aluatul trebuie să își păstreze forma. Sunt necesari senzori pentru monitorizarea acestui proces.

Variabila măsurată este distanța între aluat și senzor, care trebuie să fie întotdeauna între 100 și 120 mm.

Soluție: Noul senzor ODT 3C este poziționat la ieșirea mașinii de rulaj, deasupra fasiei de aluat care a fost mai întâi presată de către mașină. Scopul este menținerea distanței aluatului față de senzor în domeniul 100–120 mm. În cazul în care valoarea măsurată nu este în domeniul dorit, motoarele conveiorului ajustează viteza benzii.

Valorile măsurate sunt evaluate în proces prin IO-Link. Mai mult, datele de diagnosticare sunt transmise către unitatea de control prin IO-Link în scopul implementării Industry 4.0.

Electronica • Azi nr. 2 (272)/2023 56
Noul ODT 3C

Poziționarea stivelor în industria băuturilor/ambalajelor

Caracteristici principale

2-in-1: Detecție și măsurare cu un singur senzor Sarcini de detecție și măsurare realizate cu un singur senzor –economisire timp și bani la achiziție, instalare și punere în funcțiune, precum și în operare.

Cerință:

În industria băuturilor, sticlele umplute sunt uneori ambalate în carton și grupate într-un pachet pregătit pentru vânzare. Cartoanele deja tăiate pe o stivă trebuie luate individual și transmise către procesul de lipire și pliere. Pentru asigurarea unei performanțe optime în pașii procesului, stiva de ambalaje trebuie poziționată precis pe banda conveiorului.

Soluție:

Folosind noii senzori ODT 3C, stiva de ambalaje din carton poate fi detectată (funcția de comutare a senzorului) și poziționată mai apoi la o distanță definită (de exemplu, 120 mm) față de decupajul cartonului din stivă, prin monitorizarea distanței (funcția de măsurare a senzorului).

Monitorizarea calității și înălțimii obiectelor pe banda conveiorului

Date de diagnosticare complexe prin IO-Link

Date de diagnosticare de la senzor, de exemplu, valori de temperatură, calitate semnal, numărare obiecte și avertizări în proces. Valori de măsurare transmise prin IO-Link pentru monitorizarea unui proces specific.

Ajustarea de la distanță a domeniului de operare Domeniul de operare poate fi ajustat numeric (de exemplu, 100 mm) prin IO-Link (Remote Set Distance). Calibrarea senzorului este făcută cu o acuratețe mai ridicată de la distanță. Prin urmare, punctele de comutare ale senzorului sunt realizate aproape complet independent de reflexiile din aplicație prin IO-Link și senzorul poate fi înlocuit ușor. Acuratețea ridicată și calibrarea senzorului se păstrează la schimbarea senzorului, deoarece datele pot fi transferate fără pierdere prin IO-Link și nu este necesară reînvățarea senzorului.

Cerință: În industria alimentară, produsele fabricate (de exemplu, tabletele de ciocolată) se deplasează separat pe banda transportatoare. În acest proces este importantă monitorizarea produselor suprapuse, care nu vor mai putea fi folosite în pașii ulteriori ai procesului (de exemplu, în ambalare).

Soluție:

Noul senzor ODT 3C este instalat perpendicular pe banda conveiorului. Acesta detectează obiectele (funcția de comutare) și le monitorizează înălțimea (funcția de măsurare). În acest mod, senzorul asigură ca produsele să fie transportate separat, iar cele suprapuse să fie excluse din procesul de ambalare.

Suprimare activă a luminii ambientale

Noua serie de senzori

ODT 3C dispune de suprimare activă a lu minii (FW1.5). Senzo rii nu sunt afectați de lumina directă care poate cauza o comu tare falsă a acestora. Prin urmare, fiabili tatea funcționării sen zorilor ODT 3C este foarte ridicată. www.oboyle.ro

57 www.electronica-azi.ro

FUJIFILM PRESCALE: Folie pentru măsurarea presiunii

Aceasta este singura folie din lume care poate măsura presiunea. Presiunea și distribuția presiunii, care puteau fi vizualizate în trecut, acum pot fi măsurate.

Structura Prescale

Prescale permite măsurarea balansului, distribuției și valorii presiunii pe o suprafață. Realizată folosind tehnologia avansată Fujifilm de acoperire a unei folii cu pelicule, Prescale măsoară distribuția presiunii pe întreaga suprafață de inspecție. Folia se colorează în roșu acolo unde presiunea este aplicată, iar nuanța de roșu variază funcție de valoarea presiunii. Pentru a acoperi un domeniu larg de presiune (0.006 ... 300 MPa), Fujifilm are în gamă 8 tipuri de folie Prescale.

Colile Prescale permit măsurarea presiunii mai accesibil. Colile Prescale sunt recomandate pentru utilizatori noi sau pentru aplicații de presiune pe suprafețe mici. Sunt disponibile 6 tipuri de folii Prescale care acoperă domeniul de presiune 0.2 ... 300 MPa.

Măsurarea presiunii anvelopelor

Măsurarea distribuției presiunii în curățarea panourilor LCD

Măsurarea presiunii între capul cilindrilor și blocul de cilindrii

Fiecare produs Prescale este conceput pentru un anumit domeniu de presiune (MPa). Clientul trebuie să confirme valoarea presiunii din aplicația în care dorește să facă măsurarea sau inspecția.

Two-sheet type

Ultra Extreme Low Pressure (5LW) ~ Medium Pressure (MW)

Există două tipuri de Prescale: formate din două folii și o singură folie. Cele formate din două folii conțin o folie de developare și o folie pentru colorare. Acestea se suprapun pentru realizarea măsurătorii.

Cele formate dintr-o singură folie conțin ambele straturi deja asamblate și sunt folosite pentru măsurarea presiunilor înalte.

Mono-sheet type

Medium Pressure (MS), High Pressure (HS), Super High Pressure (HHS)

Cum funcționează Prescale

Microcapsulele din stratul care realizează colorarea se sparg sub presiune și sunt absorbite de stratul developant, cauzând o reacție chimică ce realizează colorarea în roșu a acestuia. Microcapsulele sunt așezate uniform și ajustate ca mărime și rezistență, realizând o densitate a culorii corelată cu valoarea presiunilor aplicate.

Tabelul presiunilor (pentru presiune medie [MW])

Prin corelarea cu tabelul standard, valoarea presiunii poate fi confirmată vizual.

Continuous pressure

Pressure range : Medium pressure (10~50MPa)

Pressure application : Measured pressure conditions: reaching time: 2m Measured pressure holding time: 2m

Momentary pressure

Pressure range : Medium pressure (10~50MPa)

Pressure application : Measured pressure conditions: reaching time: 5s Measured pressure holding time: 5s

* Porțiunile marcate cu linie punctată pot depăși eroarea permisă, prin urmare trebuie considerate doar ca referință.

* Prescale se folosește în urma determinarii curbei A, B, sau C, funcție de condițiile de umiditate și temperatură ale aplicației

* Timpul de atingere al presiunii pentru Ultra extreme low pressure (5LW), extreme low pressure (4LW) și ultra-super low pressure (LLLW) este de 5 secunde, iar măsurarea ar trebui să dureze 2 minute.

* Super high pressure (HHS) este doar pentru măsurare continuă a presiunii.

Electronica • Azi nr. 2 (272)/2023 58
Standard color sample Standard color sample

1. Tăiați Prescale sau Prescale Sheets la dimensiunile necesare pentru măsurare în aplicație.

2. Introduceți Prescale între suprafețele unde trebuie măsurată presiunea. Aplicați presiunea de operare uzuală.

3. Înlăturați Prescale.

Detecția muchiilor transparente

4. Acum se poate vizualiza distribuția presiunii.

5. Utilizați un scanner performant pentru scanarea suprafeței colorate.

6. Folosiți software-ul de analiză a distribuției de presiune FPD-8010E. Selectând condițiile de măsurare, se pot măsura valorile de presiune pe întreaga suprafață, pe anumite secțiuni sau în puncte precise. Datele pot fi exportate în format Excel și se poate realiza analiza 3D a suprafeței verificate

Senzorii convenționali de obicei își ating limitele atunci când este cazul să detecteze sau să numere stive de obiecte transparente, așa cum sunt, de exemplu, paharele din plastic transparent.

În procesele de împachetare este foarte importantă ambalarea numărului exact de obiecte într-un pachet. Asemenea probleme pot fi rezolvate acum cu senzorii de muchie din seria RED (un RED-110-L a fost folosit pentru această aplicație). Senzorii de detecție muchie din seria RED folosesc doi receptori optici integrați într-o singură carcasă, care sub unghiuri diferite detectează unda laser care cade pe obiect din emițătorul senzorului. Din unghiul receptorului poziționat în partea opusă față de emițător, unda laser nu este obsevată deoarece se află în spatele unei muchii, dar receptorul poziționat pe aceeași parte cu emițătorul o detectează și datorită suprafeței reflectorizante a obiectului, acesta primește mai multă lumină laser. Chiar dacă obiectele sunt transparente, curbura muchiilor realizează o deviere a luminii pe detectorul din partea opusă emițătorului, iar muchiile pot fi detectate cu precizie.

Măsurare în întregime Vizualizare 3D

Măsurare parțială

Datorită frecvenței mari de scanare de 100 kHz, senzorul poate fi utilizat pen tru detecție și numărare eficientă, chiar și în aplicații foarte rapide. Software-ul de parametrizare RED-Scope Windows® permite configurarea optimă pentru fiecare produs, deoarece interfața Windows® permite afișarea semnalelor și ieșirilor digitale în timp real. Când configurarea este finalizată, parametri sunt salvați în memoria EEPROM a controllerului senzorului sau într-un fișier pe PC sau PLC. Sunt disponibile interfețe de conectare pentru Profinet, EtherCAT, EthernetIP și PowerLink pentru conectarea la un PLC. www.oboyle.ro

59 www.electronica-azi.ro
www.oboyle.ro
Cum se utilizează Prescale

Monitorizare robustă și economică a înclinării Înclinometrele POSITAL TILTIX sunt disponibile acum cu interfața de comunicare Modbus RTU. Protocoalele Modbus

RTU sunt gratuite și disponibile pentru cei care doresc să folosească această interfață, reprezentând un suport simplu, robust și eficient pentru achiziția datelor și construirea sistemelor de control în jurul PLC-urilor standard. Interfețele Modbus RTU pot fi interconectate prin RS-485 și se pot utiliza până la 32 dispozitive pe o magistrală de date.

■ Control înclinare o axă 360° sau două axe ±80°

■ Compansarea accelerațiilor externe

■ Disponibile cu CANopen sau SAE J1939

■ Măsurare precisă în timpul mișcărilor rapide

■ Ieșire opțională pentru accelerație și turație

■ Grad de protecție până la IP69K

■ Construcție compactă și robustă cu cuplaj T integrat

■ Domenii de temperatură de la -40 la +85°C

■ Imunitate la șoc, până la 100 g

■ Carcasă robustă din aluminiu și fibră ranforsată

■ Rezoluția măsurătorii programabilă, setare punct zero și direcție deplasare prin API.

Industrii

Înclinometrele TILTIX cu interfață Modbus RTU sunt ideale pentru utilizarea în aplicații pentru sistemele de captare a energiei solare unde este necesară monitorizarea orientării pentru panourile de colectare și reflexie. De asemenea, pot fi folosite în utilaje pentru producția textilelor, producția hârtiei și în multe alte aplicații unde este necesară o poziționare eficientă și economică.

Electronica • Azi nr. 2 (272)/2023 60
TILTIX înclinometre cu compensarea accelerației și interfață Modbus RTU
www.oboyle.ro
64
65
Electronica • Azi nr. 2 (272)/2023 66 ............................................................................... LTHD Corporation S.R.L. Head Office: Timișoara - ROMÂNIA, 300153, 70 Ardealul Str., lthd@lthd.com, www.lthd.com Tel.: +40 256 201273, +40 356 401266, +40 729 009922, Fax: +40 256 490813

Turn static files into dynamic content formats.

Create a flipbook
Issuu converts static files into: digital portfolios, online yearbooks, online catalogs, digital photo albums and more. Sign up and create your flipbook.
Electronica Azi nr. 2 - Martie, 2023 by Electronica Azi - Issuu