



![]()

























La voce delle
bambine e dei bambini
Didattica attiva e personalizzabile
Fare libri di testa



La risorsa infinita del gruppo classe
La voce e le richieste di voi insegnanti





PERSONAGGI
GUIDA E
CONTESTO NARRATIVO
PAGINE SPECIALI
LABORATORI
VERIFICHE ESERCIZI
INVALSI
GUIDE
FACILITATI
eSTUDY
RISORSE
DIGITALI
TUTOR IA


















































Solido nei contenuti, innovativo nel percorso.
Attività laboratoriali e ludiche, personalizzabili e flessibili, con attenzione a identità e gruppo.

• Progressione curricolare rigorosa: contenuti disciplinari graduati e strutturati (scaffolding).
• Curricolo socio-emotivo e clima di classe: competenze socio-emotive, identità individuale e dinamiche di gruppo.
• Metacognizione e autoregolazione: monitoraggio dei processi, autovalutazione, consapevolezza.
• Didattica attiva e personalizzabile: laboratori, approccio ludico, percorsi flessibili e modulabili.


Un corso coinvolgente e attivo, in cui riflessione personale e creatività sono al centro di un progetto graduale e attento alle differenze della classe.

• Antologia tematica vicina alla realtà dei bambini, che non rinuncia al lavoro approfondito sui generi testuali con un rigoroso metodo di comprensione del testo
• Doppio percorso di scrittura creativa e analisi del testo
• Centralità sullo sviluppo di competenze socioemotive e di cittadinanza attiva (anche in grammatica!)
• Grande attenzione al lessico in grammatica, lettura e scrittura

• Arte e musica che fanno la differenza (tutto fatto in classe!)


Un sussidiario appassionante che stimola la curiosità di bambini e bambine e li accompagna alla scoperta del mondo.

• Chiarezza espositiva, gradualità, impianto visivo e fotografico al servizio della comprensione.
• Tantissimi laboratori, esperimenti e cittadinanza attiva , per un’ apprendimento sempre partecipativo e di scoperta.
• Metodo di studio multicanale, personalizzazione e didattica aperta, metacognizione e cooperazione per un sussidiario pienamente inclusivo.

Una ventata di freschezza, rispetto a


Indice visivo e mappapercorso per conoscere e segnare le tappe dell’apprendimento.

Facciamo gruppo!
Attività cooperative per imparare insieme e per lo sviluppo del curricolo socio-emotivo.


In classe funziona




Studenti protagonisti e consapevoli Le competenze socio-emotive favoriscono l’apprendimento




Attività ludiche individuali o cooperative per sperimentare e imparare divertendosi, con un forte impianto laboratoriale.


Esperienze pratiche e laboratori per mettere subito in azione le conoscenze apprese.




In classe funziona

Apprendimento multicanale Tante proposte operative, semplici da realizzare e riadattare (indicazioni e Guida)

Sintesi visive per imparare al termine di ogni argomento chiave e/o strumento compensativo.



Verifiche con rubriche di autovalutazione (con obiettivo esplicitato e a complessità crescente negli anni).

Inclusione e metodo di studio progressivo alla base del progetto


Attività aggiuntive e risorse digitali subito accessibili










Sintesi visive dei concetti chiave illustrate
Mappe e schemi personalizzabili
Didattica aperta (eStudy)
Rubriche di automonitoraggio dei processi di apprendimento











Che insegna a volare aprendo le ali E sa che i voli non sono mai uguali. […]
di Janna Carioli





Un libro. Uno strumento.

Che cos’è il sussidiario?









































































Apprendere con il corpo








Apprendere con il corpo
























































































































































Perché spesso lettura e scrittura a scuola funzionano poco?
• Lettura come esercizio, non come incontro
• Scrittura come prestazione, non come esperienza
• Difficoltà crescenti che conducono ad un’ esclusione silenziosa




Micro‑strategie concrete
• Scritture brevi e frequenti (una frase, una lista, poche righe).
• Domande aperte che non prevedono una risposta “giusta”.
• Avvii narrativi semplici: “Mi ricordo quando…”, “Una cosa che mi fa pensare…”, “Se potessi dire…”
• Valorizzazione delle differenze: ogni testo è unico, perché nasce da chi scrive.
Leggere per entrare nei testi, non per rispondere alle domande
• Scelta di testi “forti” e significativi
• Lavoro su comprensione profonda
• Relazione tra testo e vissuto


Tempo per pensare e scrivere insieme con momenti di condivisione
volontaria: leggere ad alta voce, ascoltare, rispondere.
Il gruppo come spazio di risonanza, non di giudizio.
La parola circola: chi scrive è autore, chi ascolta è parte del processo.



Cambia il ruolo dell’alunno → soggetto che prende parola
Cambia il ruolo dell’insegnante → regista di possibilità
Cambia il senso del libro → strumento, non schema rigido
Scrittura e lettura come pratiche intrecciate: il gruppo classe come spazio di ascolto e produzione di senso






Scegliete una parola tra queste (o una vostra) che rappresenti la vostra esperienza a scuola.
Fatica
Scoperta
Gruppo
Cambiamento
Entusiamo
Scrivete 3 righe:
Senza preoccuparvi della forma, chiudete
gli occhi partendo da quella parola











La scrittura creativa trova senso solo dentro una comunità che legge e ascolta: è lì che la parola si costruisce e si trasforma.












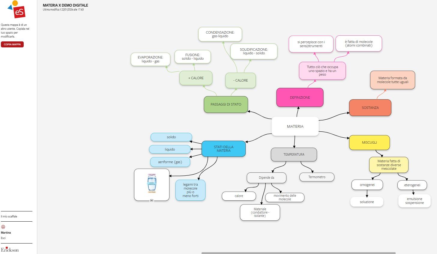
• La mappa è una rappresentazione logicovisiva di un campo di conoscenza, che risponde a regole formali.
• Per essere mappe devono essere riconoscibili regole formali di composizione, di simboli e codici condivisi tra chi produce la mappa e chi la fruisce.
• Nelle mappe cognitive questi codici condivisi sono i nodi, i collegamenti, le parolelegame e il codice colore.



Strumenti al servizio di uno studio strategico
- Pianificazione e sviluppo delle idee
- Organizzazione mentale
- Comprensione dei nessi logici
- Riduzione delle ri-letture
- Memorizzazione










Mappa concettuale

• Didattica aperta

• Dalla sintesi visiva dei concetti chiave alla mappa
• Personalizzazione
• Accesso immediato tramite QRCode





Metodo di studio in 4 passi



Laboratorio pratico di costruzione:

- Prima mappa mentale (storia-geo)
- Prima mappa gerarchica (scienze-mate)



Mappe illustra te di tutte le civiltà di storia IV e V
Mappe personalizzabili e modificabili in eStudy. Spunti di approfondimento e creazione di mappe personali con Cocci.

Laboratorio pratico di costruzione Prima mappa gerarchica (scienze-mate)


Mappe illustrate tutti gli argomenti di scienze 4-5
Personalizzabili
eStudy


Schemi visivi e regole stile Astuccio delle regole











Erickson Scuola






