Skip to main content

DIGITAL GENERATION - Guía de la Formación y el Empleo 2023

Page 1

Depósito Legal: SS-284/01

ISSN: 2605-003X

C/ Particular de Ategorrieta nº 2 Bajo local 10 20013 Donostia www.elperiodicouniversitario.com info@elperiodicouniversitario.com

Coordinadores:

Jon Lasa y Asun Calviño.

Redación:

Jon Lasa, Ana Belén Sánchez, Nuria Gil, Lourdes Sánchez, Unai Urizar, Cristina Domínguez y Naiara Pardo.

Diseño y Componsición:

Universitario Vasco Navarro S.L. Unipersonal.

Fotografías:

Universitario Vasco Navarro S.L. Unipersonal y Freepik.

Administración y Contacto:

C/ Particular de Ategorrieta nº 2 Bajo local 10 20013 Donostia

Tels.: 943 053 488 | 629 229 185 e-mail: asun@elperiodicouniversitario.com

DIGITAL 4 ¿Qué es la Web3 y por qué es importante para una empresa 4 Revolución en la sostenibilidad aplicada 6 ¿Qué es la Fundación Orienta Zaitez? 9 China y Euskadi, de la mano 10 ¿Qué es el WDEF? 12 Foro Mundial de Economía Digital 13 El metaverso en las entrevistas 14 2023, Año Europeo de las Competencias 15 IndesIA y Universidad de Navarra, con Big Data e inteligencia artificial 16 ‘Enpresa Sortuz’: 100.000 euros para proyectos tecnológicos sostenibles 17 EDUCACIÓN Y FORMACIÓN . . . . . . . . . . . . . . . . . . . . . . . . . . . . . . . . . . . . . . . . . . . . . .18 Organigrama del Sistema Educativo 18 Cómo elegir qué estudiar 20 III Premios Steam Euskadi Sariak a las mejores prácticas vascas en educación científico-tecnológica 24 Entregados los Premios Extraordinarios de Bachillerato 2021-2022 25 En marcha la nueva Ley de Educación 26 Evolución del acoso escolar en Euskadi curso 2021-2022 27 Decálogo para una víctima de ciberbullying 28 FORMACIÓN PROFESIONAL 30 La Formación Profesional en datos 30 Tipos de títulos de la FP 32 La cadena de valor de la FP 33 ¿Cómo cursar una FP? 34 Presentado el VI Plan Vasco de Formación Profesional 35 FP Básica, última oportunidad para continuar en el sistema educativo 36 HETEL celebra su 35 aniversario impulsando la Formación Profesional vasca 37 Formación Profesional, cada año más demanda y trabajo casi seguro 38 I Jornada Intergeneracional FP-Euskadi 42 Puertas Abiertas los días 17 y 24 de mayo en los cinco campus de EGIBIDE 43 FP Euskadi en Euskoskills 2023 44 Entrevista Alba Estanyol Ikaslan Bizkaia 46 Formación Profesional de Navarra 50 UNIVERSIDAD . . . . . . . . . . . . . . . . . . . . . . . . . . . . . . . . . . . . . . . . . . . . . . . . . . . . . . . .58 Acceder a la universidad 58 La UPV/EHU está situada entre el 2% de las mejores universidades del mundo, según el ranking de Shanghái 66 Oferta formativa UPV/EHU 67 Deusto, una universidad centrada en las personas que transforma y se transforma 70 Oferta formativa Universidad de Deusto 71 Oferta formativa Mondragon Unibertsitatea 72 Alta empleabilidad como resultado de la Formación Dual en Mondragon Unibertsitatea 73 Conoce la nueva universidad EUNEIZ 75 El Lehendakari presentó el Plan del Sistema Universitario 2023-2026 76 La UPNA prevé implantar dos nuevos grados, Ciencias de la Actividad Física y del Deporte (CAFYD) y el dual en Ingeniería Térmica, además del doble grado en CAFYD y Fisioterapia 78 Oferta formativa Universidad Pública de Navarra 79 Livensa Living Pamplona, con todos los servicios a tu alcance 91 + FORMACIÓN 92 IDIOMAS: siempre un valor seguro 92 Influencia de la pandemia en los idiomas 94 Un año sabático en el extranjero: invierte en tu futuro en 2023 95 Los idiomas más solicitados para trabajar 97 EMPLEO E INNOVACIÓN 98 Ekin+, el programa de aceleración de proyectos empresariales innovadores 104 Gaztenpresa, por el emprendimiento 105 Entrevista a Fausto Padilla, ganador del concurso The Challenge con Somnium 106 Entrevista a Laura Ibeas, cocreadora de Ingevital 108 Juventud y emprendimiento en los premios ‘Tu idea cuenta’ 110 Éxito de la jornada “Emprendimiento Sostenible en la Formación Profesional” 115 Ebru Baybara, ganadora del premio ‘Basque Culinary World Prize 2023’? 116 HABLEMOS DE EUROPA ERASMUS Y OPORTUNIDADES EUROPEAS 120 Becas Erasmus+: ¿cuánto te da el Gobierno según tu destino? 120 Euskadi reconocida por Erasmus+ 121 Oportunidades Erasmus+ para estudiantes 122 Repartidos los Premios Europa en el Salón Europeo de la Formación y el Empleo - DIGITAL GENERATION 126 Calasanz Internacional Campus pone Santurtzi en el mapa europeo de la FP 128 EDITOR SUMARIO AGRADECIMIENTOS

es la Web3 y por qué es importante para una empresa?

Al igual que sucede con el metaverso, el término Web3 ha ido calando en nuestras vidas desde hace algún tiempo. Escuchamos asiduamente hablar de NFTs, DeFi, DAOs o dApps, pero el concepto de la Web3 aún sigue siendo para muchos algo difuso

Hablar de Web3 es hablar de descentralización, es decir, de la posibilidad de no depender de servidores y ser parte de una cadena de distribución sin intermediarios. Si llegas de cero a este asunto, es posible que lo que acabamos de decir te siga sonando extraño, así que vamos a arrojar algo de luz para aclarar de qué se trata esto de la Web3 y por qué es importante saberlo.

blockchain. Una forma de entenderlo, pero sin tomarlo al pie de la letra, es pensar en la Web3 como un Internet propiedad de los usuarios. Esta, claro está, llega detrás de la Web1 y la Web2

La Web1 es el Internet de la década de 1990 y principios de los 2000. El de los blogs y de servicios de chat como IRC; un protocolo abierto y descentralizado.

Ventajas de la Web3

Algunos expertos aseguran que se reemplazarán esas plataformas por protocolos abiertos y redes descentralizadas administradas por la comunidad. Además, se combinará la infraestructura abierta de la Web1 con esa participación de los usuarios que trajo la Web2.

Qué es Web3

Web3 es el nombre que algunos expertos le han otorgado a la idea de un nuevo Internet (o la próxima fase de Internet) integrado en

Después de esto llegó la Web2, caracterizada por el reinado de gigantes de las redes sociales como Facebook o Twitter. En la Web2 la gente empezó a crear y publicar su propio contenido en Internet. Pero, como todos sabemos, esa actividad terminó siendo distribuida y monetizada por las grandes empresas, por lo que el usuario crea contenido gratis que otros monetizan. Pues bien, de ese concepto (más bien contra él) nace la Web3

Algo fundamental en la estructura de la Web3 es la tecnología blockchain. Esta permite crear “bloques” y formar cadenas de datos. De este modo, si la Web1 se basaba en hiperenlaces y la Web 2.0 en las redes sociales, la Web 3.0 asentará sus cimientos con el blockchain.

Se espera también que la Web3 permita a los usuarios tener acceso a miles de data centers en todo el mundo y, sobre todo, elegir quién guarda sus datos y cómo.

Digital Web3 6 GuíadelaFormación2023
¿Qué
Algo fundamental en la estructura de la Web3 es la tecnología blockchain

Otro punto a tener en cuenta (aunque es uno de los más delicados) es la implementación de finanzas descentralizadas (DeFi).

Básicamente, los usuarios tendrán la posibilidad de utilizar instrumentos financieros sin la necesidad de que un banco esté detrás de las operaciones.

Dicen, además, que la Web3 será menos dependiente de los modelos comerciales basados en publicidad. De este modo, los usuarios tendrían más privacidad al no tener a grandes empresas peleando por conseguir sus datos y quedar libres de rastreadores y anuncios segmentados.

RDL 14/19: Identidad Digital Legal

Entre los principales desafíos que las nuevas tecnologías plantean desde el punto de vista de la seguridad pública se encuentran las actividades de desinformación, las interferencias en los procesos de participación política de la ciudadanía y el espionaje.

El presente real decreto-ley tiene por objeto regular este marco normativo, que comprende medidas urgentes relativas a la documentación nacional de identidad; a la identificación electrónica ante las Administraciones Públicas; a los datos que obran en poder de las Administraciones Públicas; a la contratación pública y al sector de las telecomunicaciones.

En primer lugar, modifica el artículo 35 de la Ley 9/2017, de 8 de noviembre, para incluir, como contenido mínimo de los contratos, la referencia expresa al sometimiento a la normativa nacional y de la Unión Europea en materia de protección de datos.

En segundo lugar, y por lo que respecta al régimen de invalidez de los contratos, se añade un subapartado al artículo 39.2 de la Ley 9/2017, de 8 de noviembre, para incluir, como causa de nulidad de pleno

Un ejemplo ya vigente

A pesar de que esto de la Web3 parece algo lejano, ya hay algunos ejemplos de cómo funcionaría en el mundo real. El mejor ejemplo es el videojuego Axie Infinity, desarrollado por Sky Mavis, que funciona bajo el concepto “play-to-earn” (juega para ganar). El juego utiliza NFT y criptomonedas basadas en Ethereum para recompensar a sus jugadores con dinero real cuando logran objetivos.

El estudio que lo ha desarrollado ha creado un nuevo tipo de mercado laboral (varias personas en Filipinas se ganan la vida jugan-

derecho, la celebración de contratos por parte de poderes adjudicadores que omitan mencionar en los pliegos las obligaciones del futuro contratista en materia de protección de datos a los que se refiere el nuevo artículo 122.2 de la Ley 9/2017, en la redacción dada a dicho precepto por el presente real decreto-ley.

En tercer lugar, y en el contexto de la regulación de los requisitos para contratar con el sector público, se modifica el artículo 116.1 de la Ley 9/2017, de 8 de noviembre, para incluir, como circunstancia que impedirá a los empresarios contratar con las entidades comprendidas en el artículo 3 de dicha Ley, el haber dado lugar a la resolución firme de cualquier contrato celebrado con una de tales entidades por incumplimiento culpable de las obligaciones que los pliegos hubieren calificado como esenciales de acuerdo con lo previsto en el art. 211.1.f) de la propia Ley.

En cuarto lugar, se da una nueva redacción al artículo 116.1 de la Ley 9/2017, de 8 de noviembre, introduciendo un segundo párrafo relativo al expediente de contratación de los contratos cuya ejecución requiera

do este juego) así como un modelo de negocio que, sin duda, tiene mucho potencial para revolucionar la industria de los videojuegos

¿Por qué es importarte el metaverso?

Lo más interesante de la Web3 es que acabamos de empezar con ella y, según los expertos, su potencial hace que las aplicaciones en los negocios puedan ser muchas y muy variadas; podría incluso darle un giro de 180 grados a sectores como el de los videojuegos, la educación o la privacidad

Cinco de las principales Big Tech (Meta, Shopify, Twitter, Microsoft y Twitter) ya están experimentando con este nuevo futuro, por lo que, tanto a nivel personal como profesional, es algo que debemos mantener en el radar si no queremos quedarnos fuera.

Por supuesto, como toda tecnología emergente, aún hay muchos detractores e incógnitas en el aire. De hecho, hay bastante incertidumbre sobre si realmente el concepto de Web3 que los más idealistas están planteando podrá establecerse.

Hay incluso quien argumenta que el propio concepto de Web3 es una utopía que, para llevarse a cabo, requeriría exactamente los mismos procesos de centralización que quiere evitar.

de la cesión de datos por parte de entidades del sector público al contratista. En virtud de esta modificación, se incluye la obligación del órgano de contratación de especificar en el expediente cuál será la finalidad de los datos que vayan a ser cedidos.

En quinto lugar, se da una nueva redacción al artículo 122.2 de la Ley 9/2017, de 8 de noviembre, relativo a los pliegos de cláusulas administrativas particulares. En concreto, se añade un párrafo tercero a este apartado para incluir la obligación de los pliegos de mencionar expresamente la obligación del futuro contratista de respetar la normativa vigente en materia de protección de datos.

Asimismo, se añade un párrafo cuarto relativo a los contratos que exijan el tratamiento por el contratista de datos personales por parte del responsable del tratamiento, indicando que en estos casos será obligatorio hacer constar en el pliego tanto la finalidad de la cesión de datos como la obligación de la empresa adjudicataria de mantener al contratante al corriente de la ubicación de los correspondientes servidores.

Digital Web3 7 GuíadelaFormación2023
Web3 es el nombre que algunos expertos le han otorgado a la idea de un nuevo Internet

Revolución en la sostenibilidad aplicada

Los días 26 y 27 de julio, los Cursos de Verano de la UPV/EHU, en el Palacio Miramar, ofrecerán el curso ‘Smart & Green: Disrupción en sostenibilidad aplicada para cambiar el mundo a través de la educación, tecnología y la ciudad. De la emoción a la transformación social’

Los días 26 y 27 de julio, miércoles y jueves, tendrá lugar el curso ‘Smart & Green: Disrupción en sostenibilidad aplicada para cambiar el mundo a través de la educación, tecnología y la ciudad. De la emoción a la transformación social’, en el Palacio de Miramar de Donostia, dentro de los Cursos de Verano de la UPV/EHU. La organización corre a cargo del Periódico Universitario y su fundación, Orienta Zaitez Fundazioa, con la colaboración del Gobierno Vasco.

diferentes ponentes desde su experiencia y background mostrarán diferentes proyectos sostenibles que tienen como eje común un elevado grado de disrupción tecnológica y metodológica pero siempre orientado al desarrollo humano de la sociedad en el ámbito educativo, empresarial e institucional. Todo ello con un enfoque geolocalizado, desde lo internacional a lo local. En definitiva, mostrar que el desarrollo tecnológico e innovación están al servicio de las personas allí donde se aplique. Para ello veremos diferentes casos de éxito.

de experiencias prácticas en ciudades y en la sociedad de nuevos modelos de gestión de la tecnología en favor de las personas, humanizando la tecnología en favor de su beneficio social. Y finalmente un enfoque empresarial con especial incidencia en la digitalización sostenible y experiencias empresariales que pongan esa digitalización al servicio del desarrollo humano y social. Todo ello impartido por expertas/os en cada materia de reconocida trayectoria y organizaciones innovadoras y con una representatividad muy importante en su sector.

El objetivo de este Curso de Verano es mostrar un enfoque tecnológico disruptivo en la lucha contra el cambio climático favoreciendo la sostenibilidad, pero no sólo climática si no social y humana. Para ello las y los

Se pretende dar un enfoque práctico de cómo abordar la lucha contra el cambio climático y la mejora de la sostenibilidad desde tres enfoques principales. El primero de ellos, estratégico, la educación, a través de experiencias internacionales y estatales en las que proyectos que fomenten la economía circular, la sostenibilidad, la disrupción educativa en la introducción de creatividad y nuevas soluciones a los modelos clásicos tecnicistas y oficiales, puedan ofrecer soluciones reales al viejo modelo lineal económico y productivo. El segundo de ellos desde el punto de vista institucional con un abordaje

Objetivos

El objetivo de este curso es mostrar un enfoque tecnológico disruptivo en la lucha contra el cambio climático, a favor de la sostenibilidad, pero no solo climática, sino también social y humana. Para ello, desde su experiencia y trayectoria, diferentes ponentes mostrarán distintos proyectos sostenibles, con una gran disrupción tecnológica y metodológica como eje común, pero siempre centrados en el desarrollo humano de la sociedad en el ámbito educativo, empresarial e institucional.

Digital Curso Verano UPV/EHU 8 GuíadelaFormación2023
El objetivo de este curso es mostrar un enfoque tecnológico disruptivo en la lucha contra el cambio climático, a favor de la sostenibilidad

Todo ello con una visión geolocalizada, desde lo internacional hasta lo local. En definitiva, demostrar que el desarrollo tecnológico y la innovación están al servicio de las personas, allí donde se aplique. Para ello, se verán diferentes casos de éxito. Estos serán los objetivos:

• Comprender el papel de modelos disruptivos de educación que favorezcan la innovación tecnológica al servicio de un desarrollo sostenible.

• Conocer diferentes experiencias de innovación educativas que incorporan nuevas tecnologías al servicio del desarrollo humano y sostenible de la sociedad.

• Compartir proyectos educativos de carácter internacional que incorporen elementos de digitalización que mejoren la sosteniblidad de las organizaciones o sociedad.

• Reflexionar sobre la relación existente entre digitalización, evolución tecnológica y bienestar social y humano.

• Conocer los fundamentos básicos, estrategias y modelos de desarrollo de programas sociales y de desarrollo de ciudades e instituciones que combinen digitalización y sostenibilidad como objetivo básico.

• Conocer experiencias innovadoras y disruptivas de organizaciones empresariales y sociales punteras en su sector en el ámbito del uso de las tecnologías al servicio de una sociedad más humanizada y sostenible.

A quién va dirigido Éste es el público objetivo al que está dirigida la actividad:

• Público en general

• Alumnado universitario

• Estudiantes no universitarios

• Profesorado

• Profesionales

Programa PRIMER DÍA: 26 DE JULIO

• 9:00 - 11:15. PROYECTOS INTERNACIONALES CIRCULARES PARA CAMBIAR EL MUNDO DESDE LA EDUCACIÓN

- C.E.S.A.R. (Circular Economy Skills Awareness and Raising)/Green Entrepreneurial School.

PONENTE: Rafael Balparda. Coordinador Internacional Calasanz Santurtzi.

- Desing4HumanEmotion: “Arts in STEAM Methodology”.

PONENTE: Cátia Andrade de Freitas. CEO Desing4Human Emotion.

- Urduliz42 (Fundación Telefónica). Disrupción tecnológica.

PONENTE: Estibaliz León. Directora Urduliz42.

• 11:45 - 14:00. PROYECTOS INTERNACIONALES CIRCULARES PARA CAMBIAR EL MUNDO DESDE LA EDUCACIÓN

- Ayuda en Acción. “1Planet4all”.

PONENTE: Iban Askasibar/Mónica Quintela. Responsables innovación Ayuda en Acción.

- FUNDACIÓN NOVIA SALCEDO (Basque Circular Hub).

PONENTE: Sergio Salas. Relaciones con Empresas.

- Importancia de la sostenibilidad en Erasmus + en la Formación Profesional como parte del proyecto federal europeo.

PONENTE: Francisco Aldecoa. Presidente del consejo Federal Español del Movimiento Europeo.

dador de Onice. Inversor. Mario Carabaño. Granth Thornton Spain.

Ponentes

Rafael Balparda

• Titulado en Sostenibilidad por la Universidad Politécnica de Barcelona.

• Miembro equipo Economía Circular de TKNIKA.

• Miembro equipo de trabajo sostenibilidad de EFVET.

Cátia Freitas

• Profesora Escola Proffisional de Torres Novas. Responsable de Comunicación.

https://eptn.pt/

• Experta en el Desarrollo de proyectos artísticos asociados a modelos STEAM.

https://catia-freitas.format.com/

• Experta en metodologías disruptivas artísticas y emocionales.

• Socia fundadora de Desing4HumanEmotion, consultora especializada en la transformación empresarial a través del marketing artístico y emocional.

Iban Askasibar

SEGUNDO DÍA: 27 DE JULIO

• 9:00 - 13:00. DIGITALIZACIÓN: BLOCKCHAIN Y SOSTENIBILIDAD. TRAZABILIDAD. IOT. BIG DATA.

- CODEC CONTRACT: “Blockchain y trazabilidad. Smartcontracts”.

PONENTE: Sergio Gallastegui. CEO CodeContract.

- Universitario Web3.: “Euskadi Smart liderando un mundo Smart. Experiencia BBC (Bosphorous Basque China)”.

PONENTE: Javier Sánchez. Fundador de Universitario Web3.

- IBERDROLA: “Smart Solutions”.

PONENTE: Iraide Esteban/Natalia Cardanha. Proyecto “Smart Solutions”.

- BSN Turkey. “La propuesta de un modelo económico mixto y el desarrollo digital para un comercio Digital Universal”.

PONENTE: Ulusoy Erdogan. BSN Turkey.

- Jurcom: “Necesidad de marco legal europeo para una economía Smart & Green”.

PONENTE: Dr. Ali Osman Özdilek. Jurcom.

- Word Digital Economy Forum: “El modelo digital de China en una perspectiva de cooperación Universal”.

PONENTE: Daisy Wang. Committee World Digital Economy Forum.

- Bilbao Metropoli 30: “Urban Psycology: De la psicología al diseño urbano”.

PONENTE: Idoia Postigo. Directora General.

• 13:00 - 14:00. MESA REDONDA “EUSKADI SMART LIDERANDO UN MUNDO SMART”

PONENTES: Javier Sánchez. Fundador de Universitario Web3. Eneko Knörr. Co-fun-

• Responsable innovación. Sostenibilidad. Emprendizaje.

https://ayudaenaccion.org/

• 1Planet4all. Programa internacional de liderazgo juvenil contra el cambio climático y sostenibilidad.

https://ayudaenaccion.org/1planet4all/ Estibaliz León

• Responsable de comunicación de Urduliz42.

• Proyecto de formación digital disruptiva sin profesores, digitalización, blockchain, emprendizaje.

linkedin.com/showcase/42urduliz-fundaciontelefonica/

https://www.42urduliz.com/

https://www.42urduliz.com/filosofia-42/ Sergio Salas

• Responsable de relaciones con empresas.

• Miembros de Basque Circular Hub. Tienen un programa muy potente de inserción de jóvenes en sectores circulares y sostenibles. https://www.noviasalcedo.es/

https://www.noviasalcedo.es/joven/basque-cir- cular-hub/

https://www.noviasalcedo.es/practicas-profesionales-circular-berrindartzea-2022/

Idoia Postigo

• Directora general. Fundadora de Emotional Fabrika.

https://www.emotionalfabrika.com/es/ idoia- postigo-emotional-fabrika/

• Urban Psycology. De la psicología al diseño urbano.

• Nueva Bahaus Europa.

https://www.bm30.eus/

https://www.bm30.eus/beneficios-comunita- rios/nueva-bauhaus-europea/

Digital Curso Verano UPV/EHU 9
GuíadelaFormación2023
La actividad estará dirigida a las siguientes personas: público en general; estudiantes universitarios; estudiantes no universitarios; maestros; profesionales

¿Qué es la Fundación Orienta Zaitez?

Gracias a este artículo, conocerás qué es la Fundación Orienta Zaitez y a qué se dedica.

• La Fundación Orienta Zaitez impulsa la transformación digital, facilitando todos los procesos y desarrollos.

• El pensamiento disruptivo está en el centro de nuestras acciones.

• Donde la mayoría ve dificultades, nosotros vemos oportunidades.

• Estamos creando una red disruptiva sobre el concepto de Internet de la Verdad, con tecnología blockchain, y acelerando una red de colaboración, enseñanza e iniciativas en los entornos Ethereum y Bitcoin.

• Estamos abiertos a centros de formación, empresas, administraciones, emprendedores y profesionales cualificados, proactivos y preparados.

• Conectamos con las personas más disruptivas y creamos las bases de un ecosistema emprendedor digital y efectivo.

• La transformación digital será la clave para la supervivencia de las empresas y las nuevas oportunidades económicas.

• Estamos colaborando con INATBA y ALASTRIA.

• También trabajamos para desarrollar la movilidad Erasmus+ en Formación Profesional, en coordinación con SEPIE, acelerando los procesos de capacitación, emprendimiento y recursos humanos.

En colaboración con:

Universitario Vasco Navarro Web3 es una empresa vasca especializada en el ámbito web3, vinculada al sistema vasco de formación desde hace más de 25 años. Tiene que ver con el mejor ecosistema digital y desarrolladores web3 del mundo. Soporta el 25%

de los nodos autorizados de la red Alastria y promueve la necesidad de acelerar la infraestructura web3 pública y legal con el Estado. Ha creado Universal Digital Trade Consortium España - Turquía con Grant Thornton. TUÇEM tiene un acuerdo de colaboración con el promotor de BSN Turquía. Promueve la cooperación de las empresas BSN y BRI, que son las mayores propuestas tecnológicas y comerciales del siglo XXI.

También se dedica a la internacionalización de empresas en Asia y procesos de digitalización muy avanzados.

Turquía. Impulsamos la colaboración de empresas con BSN y BRI, las mayores propuestas tecnológicas y comerciales del siglo XXI. También nos dedicamos a la internacionalización de empresas en Asia y procesos de digitalización muy avanzados.

Acuerdos destacados

Tenemos convenios de colaboración con:

- Universidad Camilo José Cela.

- Fundación Orienta Zaitez Fundazioa.

- Calasanz Lanbide Ikastegia.

- CIFP Andra Mari LHII.

- Consorcio Red Alastria.

- TUÇEM (Turquía).

- Grant Thornton.

- Laboratorios Caelum.

Qué hacemos

Realizamos los siguientes trabajos:

- El Periódico Universitario / Unibertsitateko aldizkaria.

- eWorld aldizkaria - GENERACIÓN DIGITAL.

- Guía de Formación y Empleo - GENERACIÓN DIGITAL.

- Salón Europeo de la Formación.

- Premios de Europa.

- Reuniones inteligentes y ecológicas.

¿Quiénes somos?

Somos una empresa vasca especializada en web3, conectada el sistema de la formación vasca durante más de 25 años. Nos relacionamos con los mejores ecosistemas digitales y desarrolladores web3 en el mundo.

Tras soportar el 25% de los nodos de la red permisionada de Alastria, promovemos la urgente necesidad de acelerar una infraestructura web3 pública y legal con el Estado. Hemos creado Universal Digital Trade Consortium España-Turquía, con Grant Thornton. Mantenemos un acuerdo de colaboración con la empresa turca TUÇEM, promotora de BSN

Equipo principal

• Javier Sánchez: Fundador de Universitario Vasco Navarro. Experto en Economía Inteligente y Descentralización Digital para un Mundo Sostenible e Inclusivo.

• Jon Lasa: Periodista.

• Ihlas Mert: Desarrollador Frontend Web & Mobile.

• Nuria Calviño: Digital y Nuevas Tecnologías Financieras.

• Asun Calviño: Administración en Universitario Vasco Navarro SL.

Digital Fundación Orienta Zaitez 11 GuíadelaFormación2023
Tras soportar el 25% de los nodos de la red permisionada de Alastria, promovemos la urgente necesidad de acelerar una infraestructura web3 pública y legal con el Estado

China y Euskadi, de la mano

En diciembre de 2022 y en marzo de 2023, tuvieron lugar dos encuentros entre representantes del empresariado chino y vasco, con el fin de crear alianzas de cara a futuros proyectos comunes

Los pasados días 14 y 15 de diciembre, se celebró el “Puente Digital: Comercio Universal” Smart Euskadi 2022 Meeting Web 3.0 Page, de la mano de Universal Digital Trade Consortium (Turquía-España) UDCT. La acción se desarrolló a lo largo de Bizkaia y Gipuzkoa, realizando paradas en diferentes lugares de ambos territorios.

Para empezar, el miércoles 14, Mario Carabaño y Panos Vodinas, en representación de Grant Thornton Equipo Universal Digital, Osman Kumas y Burak Helvaci, en nombre de Trlogic, y Javier Sánchez, gerente de Universitario Vasco Navarro 3.0, visitaron varias empresas vascas, con el objetivo de presentar las oportunidades de cooperar con países asiáticos como Turquía.

A las 10:00 de la mañana, José Mari Etxebarria, Vicesecretario General de EAJ, dio la bienvenida a los participantes en Sabin Etxea. Todos subrayaron “la importancia de China en el Nuevo Mundo”, y concluyeron que “cualquiera que no tenga una economía abierta está fuera del juego”, sin olvidar las nuevas tecnologías, “como soporte de todo”. Sobre la industria vasca, afirmaron que “está abierta a hacer negocios con esta parte del mundo”. A continuación, José Mari Etxeberria mostró a los visitantes los diferentes espacios de Sabin Etxea.

Y para finalizar este primer día, el grupo visitó el Parque Tecnológico de BasqueTRADE en Zamudio (Puente Digital de Estambul). En TECNALIA, la primera empresa de investigación de España, hablaron con Óscar Lage, Responsable de Ciberseguridad y Blockchain de la compañía, sobre el tema “Encontrar oportunidades digitales en el comercio mundial”.

Segundo día

El jueves 15 de diciembre, de la mano del Consorcio Universal de Comercio Digital (Turquía-España) UDCT, finalizó con su segunda jornada el “Puente Digital: Comercio Universal” Smart Euskadi 2022 Meeting Web 3.0 Page.

comentó que la Universidad de Deusto tiene previsto establecer cursos en red próximamente.

A las 12:00 horas, Ander Etxeberria, responsable de Expansión Cooperativa de la Corporación Mondragon, recibió a Carabaño, Vodinas, Kumas, Helvaci, Sánchez, Ma y Wang y presentó el modelo empresarial de Mondragon y las características de las cooperativas, así como los cuatro valores de Mondragon: dignidad humana, solidaridad, trabajo y educación.

A las 13:30 horas, continuaron los encuentros en la Torre Bizkaia. Koldo Atxutegi, director general de Transformación de Bizkaia para la Atracción, habló con Carabaño, Vodinas, Kumas, Helvaci y Sánchez sobre el siguiente tema: “Encontrar oportunidades digitales globales para Smart Euskadi”. Fruto de este encuentro fue que Bizkaia “está abierta a colaborar con China, Asia y lo que sea necesario, si Bizkaia también obtiene inversiones de sociedades”.

Por la tarde, tras comer en una sidrería de Galdakao, los visitantes debatieron sobre emprendimiento y herramientas DLT con Eduardo Aginako, CIFP Andra Mari LHII Promotor del Cambio, en un encuentro denominado “Al mundo con Faldakano”. A continuación, Aginako mostró las instalaciones del centro.

Mario Carabaño y Panos Vodinas, en representación de Grant Thornton Equipo Universal Digital, Osman Kumas y Burak Helvaci, de Trlogic, Javier Sánchez, gerente de Universitario Vasco Navarro 3.0, y los emprendedores chinos Min Ma e Ina Wangile, estuvieron presentes en otras compañías vascas, para charlar sobre la oportunidad de colaborar con países asiáticos como Turquía.

A las 9:30 de la mañana, en el Athletic Club, en el Estadio de San Mamés, tuvo lugar una reunión con Borja González, director comercial del Bilbao Athletic, donde los visitantes pudieron conocer todas las instalaciones del centro. Como afirmó González, “el Athletic es un club y no una empresa, donde 45.000 socios participan en Elecciones cada cuatro años”.

A continuación, les esperaba en el campus de Bilbao de la Universidad de Deusto, Alex Rayón, vicerrector de Relaciones Internacionales y Transformación Digital de la Universidad, para hablar sobre ‘Posibilidades de encuentro: la academia digital’. Rayón les

El encuentro finalizó con una visita al Basque Culinary Center, en Donostia, con un recorrido por toda la universidad, tras la siguiente conferencia: “Opciones de encuentro: Academia, Alimentación Saludable DLT + IA Quantum”.

Empresas

La Torre Bizkaia (Torre Bizkaia) es un rascacielos residencial de la ciudad de Bilbao de 103 metros de altura, lo que lo convierte en el segundo edificio más alto de la ciudad tras la Torre Iberdrola.

Su diseño se dio a conocer en 2015 y, a diferencia de las 3 torres Garellano contiguas, tiene un extremo de vidrio que alberga ascensores panorámicos. También cuenta con terrazas orientadas al sur en la fachada posterior, y la cubierta superior tiene una terraza con vistas panorámicas. Su parte superior termina en forma de pico.

Por otro lado, TECNALIA es el mayor centro de investigación aplicada y desarrollo tecnológico de España, un referente en Europa y miembro de la Alianza Vasca de Investigación y Tecnología. Ayudan a las empresas y organizaciones a lograr su competitividad, la calidad de vida de las personas y el crecimiento sostenible. Lo hacen gracias a personas apasio-

Digital Encuentros Smart & Green 12
Las reuniones tuvieron como objetivo presentar las oportunidades disponibles a través de la cooperación con países asiáticos
GuíadelaFormación2023

GuíadelaFormación2023

nadas por la tecnología y comprometidas con la construcción de una sociedad mejor.

• Misión: convertir la investigación tecnológica en prosperidad.

• Visión: Ser un agente transformador de las empresas y la sociedad, para adaptarse a los retos del futuro en constante cambio.

En cooperación con empresas, su modelo de relación es cada vez más estratégico; se basa en la confianza, la cooperación y la estrategia tecnológica compartida, y estas son sus principales áreas de actividad: fabricación inteligente, transformación digital, transición energética, movilidad sostenible, salud personalizada, ecosistema urbano y economía circular.

Smart&Green Meeting Euskadi-China

Por otro lado, los pasados 12 y 13 de marzo, se celebró un segundo encuentro entre el País Vasco y China. El organizador de esta iniciativa fue Universitario Web3, mientras que el invitado fue el Institute of Advanced Entrepreneurship. El medio oficial fue Elperiodicouniversitario.com.

conocimiento que tendrá un impacto duradero, que influirá y educará a los líderes actuales y futuros. Su ecosistema empodera a los estudiantes con pensamiento emprendedor, brindándoles conocimientos prácticos para crear perfiles con competencia crítica. Ejemplifica la excelencia que exigen de los estudiantes, transmitiendo la importancia de prestar atención a cada detalle y encontrar la perfección para tener éxito. Los equipos que crean valor real transmiten la integridad, la honestidad y la responsabilidad necesarias. El trabajo en equipo es una de sus características. https://ieavanzado.com/

Primer día

del centro de emprendimiento LEINN. De hecho, muchos grupos de jóvenes emprendedores estaban allí desarrollando sus proyectos emprendedores. Esta reunión duró aproximadamente 45 minutos.

A las 13:30 horas, los participantes se dirigieron a la Torre Bizkaia (Diputación Foral de Bizkaia, Koldo Atxutegi & Team). Tras una conversación de 45 minutos, todos fueron a una sidrería a almorzar con Eduardo Aginako y su equipo de Andramari FP.

Los objetivos de esta reunión fueron:

• Acercar la capacidad tecnológica y empresarial de China a las instituciones, empresas y centros de formación vascos.

• Captar proyectos que fomenten las relaciones entre las empresas chinas y el País Vasco.

• Fomentar las relaciones entre la comunidad china y los ciudadanos vascos.

Universidad Web3

Empresa vasca especializada en el ámbito Web3, conectada al sistema vasco de formación desde hace más de 25 años. Tiene que ver con los mejores ecosistemas digitales del mundo y desarrolladores web3. Tras sostener el 25% de los nodos de la red de intercambio de Alastria, promueve la urgente necesidad de acelerar la infraestructura web3 pública y legal con el Estado. Fundó el Consorcio Universal de Comercio Digital España-Turquía con Grant Thorton. Tiene un acuerdo de colaboración con la empresa turca TUÇEM, promotora de BSN Turquía. Promueve la cooperación de empresas con BSN y BRI, con las mayores propuestas tecnológicas y comerciales del siglo XXI. https://elperiodicouniversitario.com/es https://salondelaformacion.com/

Ieavanzado

Innovación, talento, experiencia y conocimiento son los cuatro pilares de la Unión Europea. Transparencia y compromiso, sus máximas. Creen en la educación que proporcionará

El primer día, domingo 12 de marzo, los participantes de este encuentro tuvieron la oportunidad de ver un partido de fútbol en Bilbao, en el estadio San Mamés. AthleticBarcelona fue el encuentro al que acudieron. El partido comenzó a las 21:00. La recepción en el estadio comenzó a las 19:30. 9 invitados de China, emprendedores y expertos en emprendimiento avanzado asistieron al evento junto a Eneko Knörr y Javier Sánchez.

Segundo día

La segunda jornada, el lunes 13 de marzo, comenzó con la recogida de los invitados chinos en el Hotel Meliá de Bilbao. Luego, a las 9:00 de la mañana, visitaron la sede del Partido Nacionalista Vasco, donde los esperaba Mikel Burzako, responsable de Relaciones Internacionales del PNV/EAJ. Burzako les comentó que el Partido Nacionalista Vasco es un partido europeísta, tiene buenas relaciones con el Partido Comunista Chino y está en un buen momento en cuanto a afiliación juvenil.

Por otro lado, les dijo que la digitalización es clave para un país, que el PNV ha mirado mucho a Europa en los últimos años, y que debería mirar más a Asia. Esta entrevista tuvo una duración aproximada de 60 minutos.

A las 11:00 horas, se realizó una visita a SPRI, en Bilbao, con el equipo de Jorge Fernández. Esta entrevista también duró 60 minutos. Allí, Fernández explicó a los visitantes las ventajas fiscales de ubicar la sede de una empresa china ubicada en Madrid en el País Vasco, entre otras cosas.

A las 12:30 horas, tuvo lugar una nueva visita a Mondragon Academy. Maitane Martín y su equipo los estaban esperando. En Mondragon Academy, los chinos pudieron conocer de primera mano el modelo de estudio

A las 16:00 horas, partieron rumbo a Álava, donde tenían una cita a las 17:30 horas con los responsables de la Bodega Luis Cañas, situada en Villabuena de Álava. El objetivo era hacer degustaciones y networking y lo hicieron con mucho entusiasmo en el transcurso de dos horas.

A las 21:00 horas, todos los participantes chinos se encontraban de nuevo en el Hotel Meliá de Bilbao.

Los participantes

Equipo Vasco:

1. Javier Sánchez (uno de los fundadores de Universitario Web3 y uno de los fundadores de la asociación Eurocampus).

2. Eneko Astorkiza (responsable de infraestructura y seguridad digital web3).

3. Eneko Knörr (emprendimiento y startups, Fintech web3, uno de los fundadores de ONYZE).

4. Gorka Palazio (profesor de la Universidad del País Vasco. Experto web).

5. Eduardo Aginako (Profesor de Formación Profesional. Líder de Web3 en TKNIKA y especialista en emprendimiento).

Visitantes chinos:

1. Dawei Ding (Vicepresidente de la Asociación Hispano-China...).

2. Peilei Ye (Doctor en Comunicación...).

3. Chunlei Zhen (Vicepresidente de la Asociación Hispano-China...).

4. Daisy Wang (Subdirectora del Comité de Cooperación Internacional Foro Mundial de Economía Digital).

5. Yuqiao Wang (CEO Nuevoulula, MBA Chino Co-fundador del Institute of Advanced Entrepreneurship).

6. Baixiang Zhang (Director de Nuevas Operaciones).

7. Juebiao Wu (director de la Asociación Ecoeches...).

8. Cristina Zhan (CEO de European Taobao...).

9. Ina Wang (emprendedora global de la industria del vapeo...).

Digital Encuentros Smart & Green 13
Los invitados, procedentes de China o Turquía, visitaron importantes empresas vascas

¿Qué es el WDEF?

En este artículo, presentamos el World Digital Economy Forum o Foro Mundial de Economía Digital

El Foro Mundial de Economía Digital está organizado por la Asociación China para la Promoción de la Cooperación Técnica y Económica Internacional, la Asociación de Comunicaciones Móviles de China y la Cámara de Comercio de la Unidad Nacional de Ciencia y Tecnología y la Industria de Equipos. El foro se ha convertido en un “Davos” en el ámbito de la economía digital.

El Foro Mundial de Economía Digital, como plataforma de conferencias basada en mecanismos con sede en Beijing y de cara al mundo, se conoce como el “Davos” en el campo de la economía digital. Desde su establecimiento, se ha adherido a los cinco principios de “discutir la cooperación económica digital global, construir conjuntamente reglas de comercio digital global, compartir oportunidades de desarrollo económico digital, desarrollar conjuntamente soluciones de tecnología digital y una civilización digital en la que todos ganan para un futuro mejor”, y otros principios.

Network y Wuzhou Digital Sharing Strategy están construyendo la familia del Foro Mundial de Economía Digital de manera integral; están planeando organizar conferencias regionales como la Cumbre de Oriente Medio y la Cumbre Europea del Foro Económico Digital Mundial; tienen previsto organizar reuniones de alto nivel en el marco de la Conferencia Ministerial del Foro Económico Mundial Digital; Convertir gradualmente el Foro Mundial de Economía Digital en un “Davos” en el campo de la economía digital y hacer mayores contribuciones a la transformación digital global.

El Foro Mundial de Economía Digital, como plataforma de conferencias basada en mecanismos con sede en Beijing y de cara al mundo, es conocido como el “Davos” en el campo de la economía digital

Anfitrión

La Asociación China para la Promoción de la Cooperación Técnica y Económica Internacional se estableció en 1992 y es una sociedad nacional de primer nivel registrada oficialmente por el Ministerio de Asuntos Civiles. Los directores generales anteriores fueron Dong Yuchang, Wang Xuan, Ni Guangnan y Zheng Shushan. El quinto presidente fue Yang Chunguang, ex subdirector a nivel de viceministro de la Administración Nacional

del Servicio Civil. El director general honorario es Isma’il Tiliwaldi, vicepresidente del Comité Permanente de la Undécima Asamblea Popular Nacional y miembro del Grupo de Liderazgo del Partido.

Tomando como guía el marxismo-leninismo, el pensamiento de Mao Zedong, la teoría de Deng Xiaoping, el importante pensamiento de la “Tres Representaciones”, el concepto de desarrollo científico y la nueva era del socialismo con características chinas de Xi Jinping, promoviendo la integración de China y el mundo, tecnología y economía, recursos y capital.

Integrando riqueza y talentos como su responsabilidad, la Asociación implementa plenamente el espíritu del XIX Congreso Nacional del Partido Comunista de China, ayuda a la implementación de las “Siete Estrategias Principales” del Partido y el país, y servir a la victoria decisiva de la construcción integral de su país como un país socialista moderno. La Asociación trabaja arduamente para construir una plataforma para el desarrollo de la innovación científica y tecnológica nacional y un hogar para los empresarios.

Organizador

El Comité de Cooperación Extranjera de Tecnología y Economía Digital está afiliado a la Asociación China para la Promoción de la Cooperación Técnica y Económica Internacional y es una institución secundaria de la Asociación China para la Promoción de la Cooperación Técnica y Económica Internacional, que se conoce como DETFCC.

El objetivo estratégico y la tarea principal de DETFCC son ser responsable de la construcción y el desarrollo del Foro Económico Digital Mundial para convertir el Foro en una plataforma de clase mundial para la cooperación en economía digital global, así como promover la economía y tecnología digital de China para globalizarse y ayudar a China y a empresas digitales para buscar, conectar y ampliar las oportunidades de cooperación internacional.

La Asociación China para la Promoción de la Cooperación Económica y Técnica Internacional se estableció en Beijing en 1992 como una sociedad nacional de primer nivel registrada en el Ministerio de Asuntos Civiles nacional, dirigida directamente por el Comité de Trabajo de Órganos Estatales del PCCh y con calificaciones de persona jurídica. Su presidente honorario es Isma’il Tiliwaldi, quien también es vicepresidente del Comité Permanente de la XI Asamblea Popular Nacional y miembro del Grupo de Liderazgo del Partido. Su quinto presidente es Yang Chunguang, quien es miembro de la Duodécima CCPPCh,

ex subdirector a nivel de viceministro de la Administración Nacional del Servicio Civil del Departamento de Organización del Comité Central del PCCh y es designado formalmente por el Departamento de Organización dea Comité Central del PCCh.

DETFCC

El trabajo clave de DETFCC incluye:

1. Brindar servicios de apoyo a la toma de decisiones en términos de investigación, planificación, demostración y estudio, etc. a los departamentos competentes relevantes de negocios, comercio internacional, ciencia y tecnología, finanzas, Internet, seguridad de redes, industria y tecnología de la información, etc. en todos los niveles.

2. Proporcionar servicios de apoyo de grupos de expertos en términos de consulta, evaluación y demostración, etc., a empresas relevantes de economía digital, nueva economía, tecnología de la información, tecnología financiera, Internet, alta y nueva tecnología, etc., para apoyar a las empresas.

3. Introducir los casos típicos de la economía digital a los estudios nacionales y extranjeros, con el fin de aumentar el entusiasmo del público por comprender y participar en la economía digital y su aplicación e innovación tecnológica relevante, así como mejorar la popularidad de la industria.

4. Hacer esfuerzos en la transformación digital y los servicios de mejora de las empresas, con el fin de proporcionar servicios de tecnología, políticas y estrategias de desarrollo integrales y en tiempo real a las empresas a través de la habilitación digital y los servicios de plataforma mediante el uso de big data y tecnologías digitales.

Digital WDEF 14 GuíadelaFormación2023
La Asociación China para la Promoción de la Cooperación Técnica y Económica Internacional es la anfitriona de este evento

Foro Mundial de Economía Digital

Barcelona acogió el pasado mes de abril el World Digital Economy Forum

El pasado martes, 18 de abril, y miércoles, día 19, tuvo lugar en Barcelona el World Digital Economy Forum, Foro Mundial de Economía Digital. Este evento está organizado por la Asociación China para la Promoción de la Cooperación Técnica y Económica Internacional, la Asociación de Comunicaciones Móviles de China y la Cámara de Comercio de la Unidad Nacional de Ciencia y Tecnología y la Industria de Equipos. El foro es, en la actualidad, un “Davos” en el ámbito de la economía digital. Desde su establecimiento, está adherido a los principios de “discutir la cooperación económica digital global, construir conjuntamente reglas de comercio digital global, compartir oportunidades de desarrollo económico digital, desarrollar conjuntamente soluciones de tecnología digital y una civilización digital en la que todos ganan para un futuro mejor”, entre otros.

Así fue el itinerario de CCID (China Institute of Electronic Information Industry Development) y CSIA (China Semiconductor Industry Association) en Barcelona, con motivo de este acontecimiento.

Para empezar, los miembros de la delegación fueron:

• Titular: D. Zhang Li Presidente de CCID, secretario general de CSIA.

• Miembros: D. Wang Junjie, Secretario general ejecutivo de CSIA; D. Yan Xing, Experto sénior de CSIA; D. Xue Zaibin Funcionario, Corporación Internacional, CCID; D. Zhou Feng, Subdirector, Instituto de Investigación de Circuitos Integrados, CCID; Dña. Chen Wen, Investigadora, Instituto de Investigación de Circuitos Integrados, CCID; D. Zhong Nan, Asesor industrial de CSIA.

alastria.io/); D. Javier Sánchez (web 3.0: descentralización digital), fundador de Europedigitalhub, asesor de WDEF UE (http://europedigitalhub.eus); y Dña. Daisy Wang (directora de WDEF Europa).

Por su parte, el 19 de abril, hubo una visita oficial y encuentro con la Generalitat de Cataluña, entre las 13:00 y 15:00 h., en el Passeig de Gràcia, 129, Oficina ACCIO.

Los temas tratados fueron: Tres consultas de CCID y CSIA: Tipos de cooperación que la Generalitat de Cataluña espera tener con China en el ámbito de la digitalización; Intercambio de experiencias desde la Oficina de Políticas Digitales del Gobierno de Cataluña en la formulación de políticas de transformación digital; Necesidades/ solicitudes de empresas catalanas/ españolas/europeas para CCID/CSIA, para el desarrollo de las PYME tecnológicas europeas en China.

por parte del equipo WDEF, Dña. Daisy Wang, Directora de WDEF Europa; D. Javier Sánchez, Consejero de WDEF Europa; D. Alex Puig, fundador de Caelum Labs y fundador de Alastria; y D. Mario Carabaño.

Anfitrión

La Asociación China para la Promoción de la Cooperación Técnica y Económica Internacional se estableció en 1992 y es una sociedad nacional de primer nivel registrada oficialmente por el Ministerio de Asuntos Civiles. Los directores generales anteriores fueron Dong Yuchang, Wang Xuan, Ni Guangnan y Zheng Shushan. El quinto presidente fue Yang Chunguang, ex subdirector a nivel de viceministro de la Administración Nacional del Servicio Civil. El director general honorario es Isma’il Tiliwaldi, vicepresidente del Comité Permanente de la Undécima Asamblea Popular Nacional y miembro del Grupo de Liderazgo del Partido.

El martes 18 de abril, acudieron a una cena de comunicación con representantes de la economía digital, en el Restaurante La Dama, en Barcelona. En este encuentro, participaron también: Dña. Isabel Sabadí (ecosistema abierto de innovación de la ciudad), directora de Distrito 22@ (https://22network.net/ distrito-22/); Dña. Montserrat Guàrdia Güell (iniciativa de desarrollo digital mundial), de Mobile World Capital Barcelona (https://mobileworldcapital.com/); Dña. Natalia Olson (conectora de start-ups y corporaciones), de Plug & Play (https://www.plugandplaytechcenter.com/), D. Alex Puig (web3, NFTs y bienes públicos), fundador de Caelum Labs y de Alastria (https://caelumlabs.com/, https://

Participaron en este encuentro, en nombre de la Generalitat de Catalunya, D. Albert Castellanos, Secretario de Empresa y Competitividad de la Generalitat de Catalunya; Dña. Gina Tost, Secretaria de Políticas Digitales de la Generalitat de Catalunya; D. Lluís Juncà, Director General de Innovación, Economía Digital y Emprendimiento de la Generalitat de Catalunya; D. Oriol Alcoba, Director general de Industria de la Generalitat de Catalunya.

En nombre de CCID & CSIA, D. Zhang Li Presidente de CCID, Secretario General de CSIA; D. Wang Junjie, Secretario General Ejecutivo de CSIA; D. Yan Xing Experto senior de CSIA;D. Xue Zaibin Oficial, Corporación Internacional, CCID; D. Zhou Feng, Director Adjunto del Instituto de Investigación de Circuitos Integrados, CCID; Dña. Chen Wen, Investigadora, Instituto de Investigación de Circuitos Integrados, CCID; D. Zhong Asesor de la Industria Nan, CSIA, y

Tomando como guía el marxismo-leninismo, el pensamiento de Mao Zedong, la teoría de Deng Xiaoping, el importante pensamiento de la “Tres Representaciones”, el concepto de desarrollo científico y la nueva era del socialismo con características chinas de Xi Jinping, promoviendo la integración de China y el mundo. , tecnología y economía, recursos y capital Integrando, riqueza y talentos como nuestra responsabilidad, la Asociación implementará plenamente el espíritu del XIX Congreso Nacional del Partido Comunista de China, ayudará a la implementación de las “Siete Estrategias Principales” del Partido y el país, y servir a la victoria decisiva de la construcción integral de nuestro país de un país socialista moderno. La Asociación trabajará arduamente para construir una plataforma para el desarrollo de la innovación científica y tecnológica nacional y un hogar para los empresarios.

Digital Foro Mundial de Economía Digital 15 GuíadelaFormación2023
El foro es, en la actualidad, un “Davos” en el ámbito de la economía digital

El metaverso en las entrevistas

El metaverso ya está presente en las entrevistas de trabajo. ¿Te imaginas que durante el proceso de selección para conseguir un empleo te evaluaran si encajas en el puesto a través de un videojuego en el metaverso? ¿O que pudieras experimentar cómo trabajarías en una empresa a través del entorno virtual inmersivo que ofrece esta nueva tecnología?

Expertos que han participado en la jornada virtual ‘Metaverso, nueva tendencia en la selección del talento’, organizada por Barcelona Activa, han revelado que los profesionales de recursos humanos contarán con el metaverso para evaluar de forma eficaz, y en tiempo real, las competencias y habilidades de los y las candidatas a un puesto de trabajo.

Así, durante los procesos de selección, los aspirantes a un empleo podrían ser evaluados a través de experiencias virtuales complejas que tendrán que superar, y que permitirán dar a conocer a los empleadores cuáles son sus fortalezas y puntos débiles de una manera más rápida, según han coincidido los ponentes del evento.

En la jornada han participado como ponentes Javier Krawicki, cofundador y CEO de Nawaiam; German Cuenca, CEO y cofundador de la empresa Ethikos 3.0; y Quirze Salomó, CEO e impulsor del CatVers centre Blockchain Catalunya.

analistas y científicos de datos el pasado mes de mayo de 2022, según ha anunciado su CEO, Alexandre Bompard, a través de Twitter.

¿Qué es el metaverso?

asegura por su parte Krawicki, cofundador de Nawaiam, una empresa que ha desarrollado una aplicación para evaluar las competencias de empleados o candidatos a un empleo a través de videojuegos.

La irrupción del metaverso y de los videojuegos en los procesos de selección es para algunos de los ponentes una evolución necesaria porque no se puede “valorar a profesionales del futuro con herramientas del pasado”, ha afirmado Krawicki. Por su parte, Cuenca ha asegurado que “la gamificación y el metaverso para evaluar candidatos ha venido y se quedará. En otros países ya se hace”.

Aunque los expertos que han participado en el encuentro ven en esta nueva tecnología oportunidades de mejorar los procesos de selección, Cuenca considera que “la mayoría de las empresas están entrando con cierta cautela el uso de metaverso en la selección de personal”.

Aún así, entre las organizaciones que ya utilizan el metaverso para reclutar talento está Carrefour. La empresa ha realizado entrevistas de trabajo a través de la plataforma de metaverso The Sandbox para contratar

El término metaverso apareció por primera vez en 1992 en la novela de ciencia ficción Snow Crash, de Neal Stephenson, en el que el autor lo describía como un ciberespacio de realidad virtual donde se puede experimentar una “segunda vida” a través de avatares digitales.

Videojuegos como Fornite o Second Life han sentado las bases del metaverso, según algunos expertos, aunque sin la experiencia inmersiva que supone la mencionada nueva tecnología. Empresas como Meta (antes Facebook), Microsoft o Amazon, entre otras, ya están aplicando esta nueva tecnología e intentando mejorar su desarrollo.

El metaverso “es un entorno virtual en el que los seres humanos interactúan social y económicamente con avatares, a través de dispositivos físicos (gafas, sensores) y que representa una metáfora del mundo real, pero sin limitaciones físicas”, explica en un reciente informe de la UOC el investigador y experto en nuevas tecnologías Marc Cortés.

“La palabra metaverso tiene mucho marketing por detrás, pero en realidad es una nueva experiencia inmersiva. Es una evolución de la realidad aumentada y el gaming”,

El metaverso en los procesos de selección

Una de las principales ventajas que los expertos ven al metaverso a la hora de seleccionar talento es que se podrá mejorar la inclusión de colectivos vulnerables en los procesos de selección, ya que a veces se discriminan inconscientemente.

“El metaverso es brutal a la hora de seleccionar perfiles de manera inclusiva porque no evalúas si es hombre, mujer, si es mayor o menor de 45 años, sino si esta persona se adecúa a las funciones que las empresas están requiriendo”, ha comentado al respecto German Cuenca, CEO y cofundador de la empresa Ethikos 3.0, que ofrece una nueva tecnología para gamificar el reclutamiento de talento.

Para el experto en recursos humanos, “crear gamificación para ver cómo se desarrolla un candidato o candidata en una situación real a través de un entorno virtual da una capacidad de evaluación y rapidez más grande que si se hace presencialmente. Ayuda a evitar sesgos y condicionantes a la hora de seleccionar al personal”.

Digital Metaverso y entrevistas trabajo 16 GuíadelaFormación2023
El metaverso y los videojuegos irrumpen en los procesos de selección
En la actualidad, estas nuevas tecnologías permiten evaluar de forma eficaz y libre de estereotipos a los candidatos de un puesto de trabajo, según expertos que participan en una jornada de Barcelona Activa, la agencia de desarrollo local del Ajuntament de Barcelona

2023, Año Europeo de las Competencias

2023 ha sido declarado el Año Europeo de las Competencias, con comienzo oficial el 9 de mayo de 2023, Día de Europa, y durará hasta el 8 de mayo de 2024

Sus objetivos son fomentar una mentalidad más centrada en el reciclaje y el perfeccionamiento profesionales, impulsando, de este modo, la competitividad de las empresas europeas, en particular de las pequeñas y medianas empresas, para aprovechar todo el potencial de la doble transición digital y ecológica de manera socialmente justa, inclusiva y equitativa.

1. Promover una inversión mayor, más eficaz e inclusiva en la formación y el perfeccionamiento profesional para aprovechar todo el potencial de la mano de obra europea actual y futura, y para ayudar a las personas a gestionar la transición entre dos puestos de trabajo, disfrutar del envejecimiento activo, y a beneficiarse de las nuevas oportunidades que brinda la transformación económica que está teniendo lugar.

2. Reforzar la pertinencia de las capacidades mediante una estrecha cooperación con los interlocutores sociales, los servicios de empleo públicos y privados, las empresas y los proveedores de educación y formación, y desarrollar enfoques conjuntos con todas las ramas de la administración.

3. Hacer coincidir las aspiraciones y capacidades de las personas con las oportunidades del mercado laboral, especialmente las que ofrecen la doble transición ecológica y digital y los sectores fundamentales que necesitan recuperarse de la pandemia. Se dedicará especial atención a activar a más personas para el mercado laboral, en particular mujeres y jóvenes, especialmente los que ni estudian, ni trabajan, ni reciben formación (ninis).

4. Atraer a personas de terceros países con las capacidades que necesita la Unión, en particular reforzando las oportunidades de aprendizaje y la movilidad, y facilitando el reconocimiento de las cualificaciones.

¿Por qué un Año Europeo de las Capacidades?

Tener una fuerza de trabajo con las habilidades que están en demanda contribuye al crecimiento sostenible, conduce a más innovación y mejora la competitividad de las empresas. Los trabajadores cualificados disfrutan de mejores oportunidades de trabajo, así como de posibilidades más amplias para participar plenamente en la sociedad. Esto es clave para garantizar que la recuperación económica, así como las transiciones ecológica y digital sean socialmente justas y justas.

El Año Europeo de las Capacidades pone en escena las competencias. Ayudar a las personas a obtener las capacidades adecuadas para empleos de calidad y ayudar a

las empresas, en particular a las pequeñas y medianas empresas, a abordar la escasez de cualificaciones en la UE es de lo que se trata este Año.

¿Cómo? Mostrando oportunidades y actividades de desarrollo de capacidades en toda Europa, fomentando un reconocimiento más fácil de las cualificaciones a través de las fronteras, reuniendo a organizaciones y personas para compartir sus experiencias y puntos de vista, y estableciendo cómo pueden ayudar las iniciativas y las posibilidades de financiación de la UE.

Se realizarán actos y campañas de sensibilización en toda la UE.

El Año Europeo de las Capacidades ayuda a las personas a obtener las capacidades adecuadas para empleos de calidad y ayuda a las empresas a abordar la escasez de cualificaciones en la UE es de lo que se trata este Año

Acerca del Año Europeo de las Capacidades

El Año Europeo de las Capacidades tiene por objeto abordar las lagunas en materia de capacidades en la Unión Europea e impulsar la estrategia de la UE en materia de capacidades, que ayudará a las personas a volver a capacitar a las personas centrándose en las capacidades digitales y en las tecnologías ecológicas. Esto requerirá ayudar a las personas a obtener las capacidades adecuadas para empleos de calidad y ayudar a las empresas, en particular a las pequeñas y me-

dianas empresas, destacando los esfuerzos nacionales, así como las iniciativas existentes y nuevas de la UE y las posibilidades de financiación de la UE. Apoyará actividades y eventos relacionados con las capacidades en toda Europa.

A lo largo del año, diversas partes interesadas, entre ellas la Comisión, el Parlamento Europeo, los Estados miembros, los interlocutores sociales, los servicios de empleo públicos y privados, las cámaras de comercio e industria, los proveedores de educación y formación, así como los trabajadores y las empresas, colaborarán para promover el desarrollo de capacidades.

El Año comenzará el 9 de mayo y tendrá una duración de 12 meses, con muchas acciones e iniciativas que se pondrán en marcha y promoverán.

Principales objetivos

• Promover la inversión en formación y mejora de las capacidades, permitiendo que las personas permanezcan en sus puestos de trabajo o encuentren otros nuevos.

• Garantizar que las capacidades respondan a las necesidades de los empleadores, cooperando estrechamente con los interlocutores sociales y las empresas.

• Equiparar las aspiraciones y los conjuntos de habilidades de las personas con oportunidades en el mercado laboral, especialmente para las transiciones ecológica y digital y la recuperación económica.

• Atraer a personas de fuera de la UE con las capacidades necesarias.

A lo largo de este año se realizarán numerosas actividades de difusión, encuentro y formación y para su conocimiento general y ponerlas a disposiciones de quien lo desea ha puesto en marcha una página web específica con toda la información: https://year-of-skills.europa.eu/index_es

Digital Año Europeo de las Competencias 17 GuíadelaFormación2023

IndesIA y Universidad de Navarra, con Big Data e inteligencia artificial

Ambas organizaciones inician un acuerdo de colaboración que contempla el desarrollo de diversas actividades formativas relacionadas con la aplicación de los datos y la inteligencia artificial

IndesIA, la asociación para el impulso de la economía del dato y la inteligencia artificial en la industria, y la Universidad de Navarra han firmado un acuerdo de colaboración para desarrollar actividades e iniciativas que promuevan la formación de profesionales en materias relacionadas con el Big Data y la inteligencia artificial.

Entre estas actividades se incluyen la realización de cursos, seminarios y programas formativos. El acuerdo contará con participación de las empresas asociadas de IndesIA que colaborarán en la realización y presentación de casos de uso dentro del programa del área Big Data de la universidad y prevé la certificación con el “sello IndesIA” de la oferta educativa relacionada con estas tecnologías.

Además, se diseñarán títulos propios para cubrir los perfiles profesionales que IndesIA, con base en el estudio de perfiles formativos que ha desarrollado con las principales empresas industriales españolas, considera que serán los más solicitados en el sector a corto y medio plazo.

Por otro lado, se aportarán los casos de uso de las empresas asociadas en IndesIA para su inclusión en los programas formativos que la Universidad de Navarra esté desarrollando. El acuerdo, además, contempla el asesoramiento en el diseño de planes de estudio en másteres y asignaturas específicas, y se realizarán actividades y proyectos de investigación conjunta.

La colaboración también contempla la creación de Cátedras y Aulas en materia de IA y del dato, prácticas profesionales en las empresas asociadas de IndesIA, para el alumnado de la universidad y la tutorización de proyectos fin de grado y másteres.

En este sentido, Nuria Ávalos, directora general de IndesIA, ha explicado que “la tendencia del sector industrial se dirige a la aplicación de la tecnología Big Data e inteligencia artificial, por ello la falta de profesionales expertos en estas materias supone un problema para nuestras organizaciones. En los próximos tres años, se necesitarán más de 90.000 expertos en estas áreas y cada día se publican ofertas de empleos técnicos que no se cubren. Estos datos impactan negativamente en las empresas, pero sobre todo demuestran la necesidad de desarrollar programas formativos capaces hacer frente a esa realidad y el por qué debemos promover la colaboración entre las organizaciones académicas y las compañías industriales, para estar alineados entre la formación que

se imparte y el talento que las organizaciones demandan”.

sin ánimo de lucro y con un claro fin de servicio a la sociedad.

Con más de 13.000 alumnos (un 32% internacionales) y 1.186 profesores, posee seis campus -Pamplona, San Sebastián, Madrid, Barcelona, Múnich y Nueva York-, en los que imparte 37 grados, 42 másteres y 19 programas de doctorado.

Su misión es ofrecer a los estudiantes una educación 360º, con los conocimientos necesarios para afrontar los desafíos de su trayectoria profesional, pero también que fomente en ellos valores, basados en el humanismo cristiano, y un pensamiento crítico.

Por su parte, Jesús López Fidalgo, director del Instituto de Ciencia de los Datos e Inteligencia Artificial de la Universidad de Navarra estima que “en 2030, la Inteligencia Artificial influirá de manera significativa en más de 8.500 millones de profesionales de todos los sectores, en una escala sin precedentes. Según un estudio publicado en la revista Nature, la IA podría ayudar a alcanzar el 79% de los Objetivos de Desarrollo Sostenible. De aquí se deduce la oportunidad de conectar los grupos de investigación que trabajan en este tema y aprovechar diferentes competencias en el desarrollo y formación en la Ciencia de Datos y la Inteligencia Artificial”, ha señalado.

Sobre Universidad de Navarra

La Universidad de Navarra es una institución de inspiración cristiana que realiza su actividad docente, investigadora y asistencial

Asimismo, realiza una investigación de alto nivel, para la que cuenta con ocho centros de investigación y más de 1.000 profesionales, y con un presupuesto de más de 106 millones de euros.

En la actualidad, impulsa su Estrategia 2025, centrada en proyectos que tengan como eje el desarrollo sostenible y el cuidado de las personas y el entorno.

Sobre IndesIA

IndesIA (https://www.indesia.org/) es la asociación española de Inteligencia Artificial para la industria cuyos socios prootores son Repsol, Gestamp, Navantia, Técnicas Reunidas, Telefónica, Microsoft, Airbus, Ferrovial e Inditex y que cuenta con el apoyo del Basque Artificial Intelligence Center (BAIC), y Accenture.

Su objetivo es posicionar a España como referente en el uso de los datos y la Inteligencia Artificial en el ámbito industrial e impulsar el desarrollo de la economía y la recuperación del país.

Digital Big Data e IA 18 GuíadelaFormación2023
IndesIA tiene entre sus objetivos el impulso de la capacitación del talento para reducir la brecha existente entre el número de profesionales expertos en estas tecnologías y las necesidades de las empresas

‘Enpresa Sortuz’: 100.000 euros para proyectos tecnológicos sostenibles

El concurso, organizado por Mondragon Unibertsitatea, otorgará 6 becas para que durante el curso 23/24 las personas ganadoras trabajen en sus proyectos de negocio. También habrá un premio de 500 euros para quienes aporten ideas de productos y servicios (sin necesidad de llevarla al mercado)

Todas las ideas innovadoras de base tecnológica tienen cabida en el concurso Enpresa Sortuz, promovido por la Escuela Politécnica Superior de Mondragon Unibertsitatea. Son muchas las personas que no pueden llevar a cabo una idea de negocio por falta de recursos. Para ello, la nueva edición de Enpresa Sortuz incorpora una dotación económica de 100.000 euros para hacer realidad cualquier proyecto de base tecnológica y sostenible. Esto ha sido posible gracias al apoyo de Grupo Fagor, Orbea y Centro Stirling, empresas implicadas en fomentar el talento tecnológico y la creación de empleo y riqueza en el territorio. En total, el concurso de la Universidad otorgará seis becas para que durante el curso 23/24 se trabaje en las ideas ganadoras y el resultado pueda llevarse al mercado. La inscripción finalizará el 30 de mayo y las personas o grupos finalistas se darán a conocer el 8 de junio. Por su parte, el 16 de junio se celebrará la gran final en el parque tecnológico de Garaia, donde tendrán que presentar su proyecto ante el jurado.

Enpresa Sortuz cuenta con el apoyo de Grupo Fagor, Orbea y Centro Stirling, empresas implicadas en fomentar el talento tecnológico y la creación de empleo y riqueza en el territorio

Dos categorías: ENGIPRENEURSHIP y TECHNOPRENEURSHIP

El concurso Enpresa Sortuz tiene dos categorías y varios premios. La primera es ENGIPRENEURSHIP, que busca ideas de negocio innovadoras y sostenibles de base tecnológica para intentar llevarlas al mercado. A ella pueden inscribirse tres perfiles diferentes:

• Profesionales o alumnos sin vinculación con Mondragon Unibertsitatea.

• Personas que realizarán el Trabajo Final de Grado o Master en la Escuela Politécnica

Superior de Mondragon Unibertsitatea durante el curso 23/24.

• Personal investigador de la facultad de ingeniería de la propia Universidad.

En total, esta categoría contempla seis becas para que los y las galardonadas lleven

adelante su proyecto durante un año. Además, el premio también cuenta con una dotación de un máximo de 10.000 euros para los gastos e inversiones que pueda requerir el proyecto.

Para esta categoría en concreto, la idea se puede presentar individualmente o en grupo. Hay que definir el cliente potencial, el tamaño del mercado, la propuesta de valor, de dónde se obtendrán los ingresos, el modelo de negocio, un análisis de la competencia, la presentación del grupo emprendedor, los pasos llevados a cabo en el proyecto y los pasos a seguir, entre otros. Elementos como los equilibrios de género se valorarán positivamente, junto con la innovación, viabilidad y sostenibilidad de la idea de negocio.

La segunda categoría se llama TECHNOPRENEURSHIP y busca productos o servicios innovadores y sostenibles de base tecnológica que no es necesario hacerlos realidad, ya que lo que se premia es la idea. Esta categoría va dirigida a estudiantes de la Escuela Politécnica Superior y pueden presentarse individualmente o en grupo. En este caso también hay que definir el cliente potencial, el tamaño del mercado, la propuesta de valor, de dónde se obtendrán los ingresos, etc., que tendrá que presentarse en un informe. Todos los proyectos finalistas deberán presentar su proyecto ante un jurado y quien mejor lo haga también recibirá un premio de 500 euros.

Inscripción

Para participar en el concurso, los y las interesadas tendrán que inscribirse antes del 30 de mayo (fecha de entrega de la documentación). Las personas o grupos finalistas se darán a conocer el 8 de junio, y el 16 de junio deberán presentar su proyecto ante el jurado

(mediante un pitching de 2 minutos). El evento final será en el parque tecnológico Garaia, en Arrasate-Mondragón. Los y las participantes tendrán que asistir presencialmente.

La iniciativa Enpresa Sortuz de la Escuela Politécnica Superior de Mondragon Unibertsitatea lleva 4 años en marcha

Acerca de Enpresa Sortuz

La iniciativa Enpresa Sortuz de la Escuela Politécnica Superior de Mondragon Unibertsitatea lleva 4 años en marcha y en los últimos años ha aumentado considerablemente el apoyo recibido por parte de empresas e instituciones, sobre todo, con motivo de la inminente apertura de HIREKIN, el Centro para el Emprendimiento Tecnológico y Sostenible ubicado en Mondragon. La Fundación Gizabidea, perteneciente al Grupo Fagor, es el patrocinador principal del proyecto, junto a Orbea S.Coop y Centro Stirling, junto a ellos también apoyan el concurso la Corporación MONDRAGON, Saiolan, Galbaian, la Diputación Foral de Gipuzkoa, el Gobierno Vasco, la Fundación Gazte Enpresa de Laboral Kutxa y el Parque Tecnológico GARAIA. Gracias a todas estas entidades colaboradoras el concurso Enpresa Sortuz repartirá en junio de 2023 más de 100.000€ en formato de becas y premios económicos.

LINK A LA INSCRIPCIÓN: https://docs.google.com/forms/d/e/1FAI

pQLSeaL54GBMQA3yBC9RoyFRdZF1llyTkD

8P5aSZfgTqEzq_MREQ/viewform

Digital Enpresa Sortuz 19 GuíadelaFormación2023

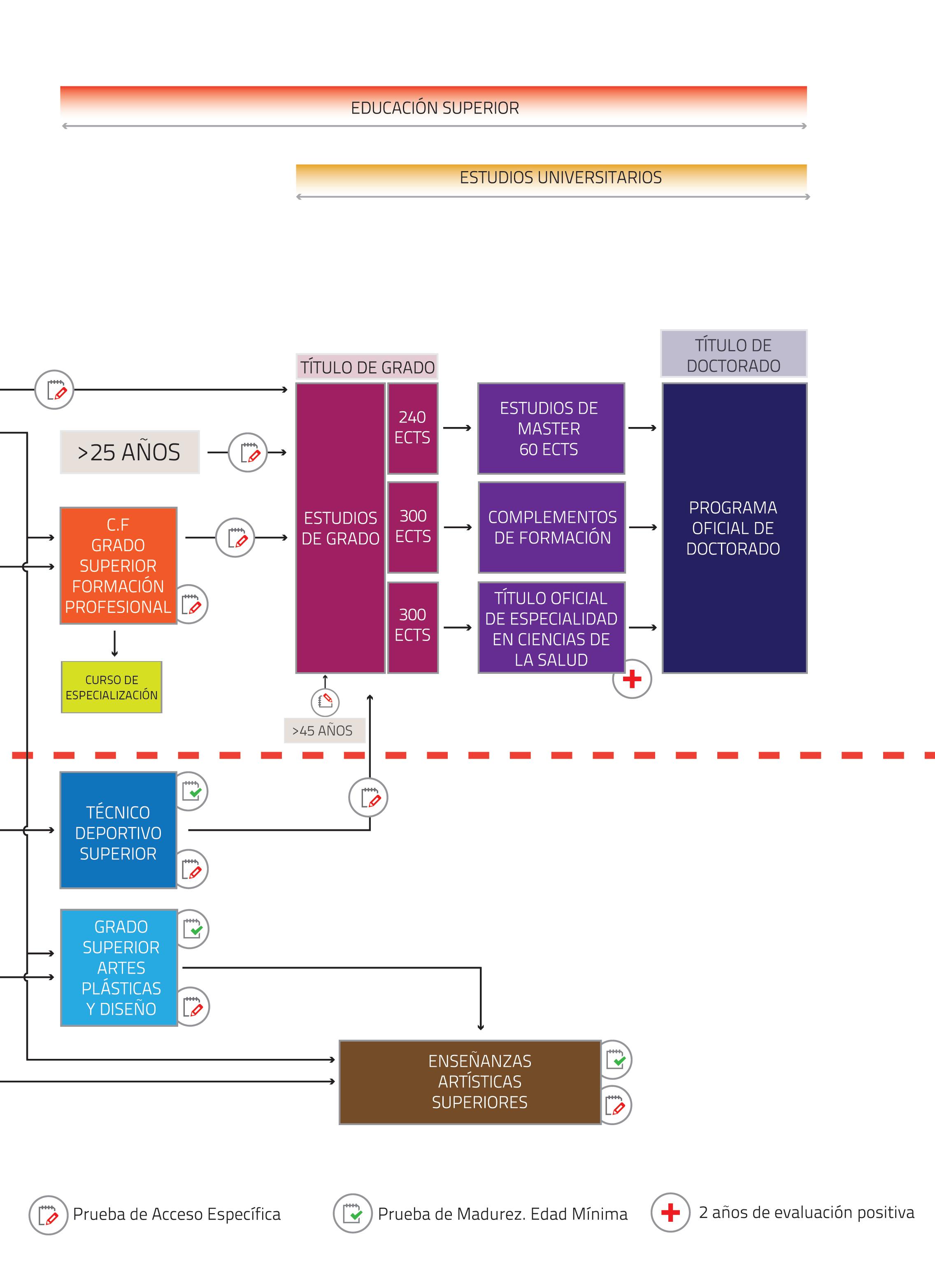
Educación y Formación Organigrama del Sistema Educativo

20 GuíadelaFormación2023

GuíadelaFormación2023 Educación y Formación Organigrama del Sistema Educativo

21

Cómo elegir qué estudiar

Lo primero que debes analizar es tu propia persona. ¿Cómo eres? ¿Qué te gusta? Lo ideal es que hagas de tu afición un trabajo. ¿Dónde te ves dentro de 15-20 años? Elige tu profesión en base a algo que te gusta y trabajarás en ello toda la vida. Si eliges una profesión en función, por ejemplo, los ingresos económicos que crees vas a tener, puede que económicamente te vaya bien pero te pasarás el resto de tu vida trabajando en algo que no te gusta.

Saber qué quieres estudiar o qué profesión quieres ejercer es un buen punto de partida. De todas formas, también debes tener en cuenta si el camino para llegar a esa meta se adecua a tu persona. Para ello, es importante que analices tus puntos fuertes (¿en qué eres bueno?) y tus puntos débiles (¿qué no se te da tan bien?).

Evaluar las opciones es también importante y necesario: puedes elegir entre una formación profesional, una carrera en la universidad, una especialización. La oferta es diversa y los costos también por eso conviene que investigues seriamente qué hay y con qué te identificas. Dependiendo de lo que quieras estudiar, puede que tengas que ir a otra ciudad o a otra Comunidad Autónoma.

Una vez que consigas determinar que estudios te interesan entonces infórmate acerca de las materias que se imparten, de los centros donde podrás estudiar, de cuáles son las posibilidades en el mercado laboral estudiando eso. A mayor conocimiento más acertada será la decisión. También debes tener en cuenta que no todos los itinerarios formativos tienen la misma duración ni requieren de la misma dedicación y/o esfuerzo.

La decisión es tuya y solo tuya. Básate en la información y la experiencia que tienes. No sigas las modas, que fulano va a estudiar esto o mengano lo otro, que ésta es la carrera del futuro, qué todos en mi familia son esto. Estás decidiendo algo que en teoría harás el resto de tu vida, por eso lo más importante eres tú: tus deseos y habilidades.

Hay otros puntos importantes a considerar: cuáles son las posibilidades laborales con esos estudios, si se trata de una opción global que te permitirá trasladarte a cualquier parte del mundo, si te permitirá avanzar a nivel de conocimiento y crecer continuamente como profesional, evalúa también estos aspectos antes de decidirte.

22 GuíadelaFormación2023
Educación y Formación Lo que debes saber antes de elegir

GuíadelaFormación2023

Educación y Formación Lo que debes saber antes de elegir

23

Consejos para estudiar mejor

A la hora de estudiar diariamente o de preparar un examen son varias las pautas y consejos que se pueden seguir para mejorar el rendimiento y el aprendizaje durante el tiempo que se dedique al estudio.

Un ambiente adecuado

El estudiante ha de tener en casa un área de estudio propia y específica para estudiar. En esta zona no han de hacerse otras tareas. El objetivo es disponer de un espacio determinado para que nadie moleste. También es conveniente acudir a las bibliotecas porque se crea un ambiente adecuado para el estudio.

Planificación

Hay que planificar un horario de estudio que sea objetivo. No debe ser de lunes a viernes, sino que se tiene que incluir el sábado y el domingo porque no puede haber un período de corte, aunque en estos dos días -el fin de semana- no tiene por qué aplicarse el mismo horario.

Aprovechar tiempos muertos

También es recomendable aprovechar tiempos muertos, como cuando se va en el autobús, porque se pueden repasar, por ejemplo, las fichas o esquemas y se consigue que la memoria sea más productiva sin hacer grandes esfuerzos. Cada asignatura o tema tiene sus particularidades porque no toda materia requiere la misma estrategia de memoria. Por ejemplo, el vocabulario de un idioma puede ser útil aprenderlo a través de fichas, pero en el caso de la literatura puede ser más difícil seguir este método.

Técnicas de memorización

Sobre cómo se debe estudiar una vez se tiene ya el libro o los apuntes delante, también hay consejos y pautas que se pueden poner en marcha y que son igualmente útiles.

La técnica general es hacer una prelectura, una lectura comprensiva y efectuar esquemas o síntesis. No obstante, todo depende de cada alumno, porque cada uno tiene técnicas particulares como la realización de dos lecturas compresivas. Hay más posibilidades. Cuando una persona quiere desarrollar la memoria debe coger una serie de herramientas para llevar a cabo estrategias para el recuerdo. Por ejemplo, para aprender los huesos de la cabeza, que cada uno empiezan por una letra se puede formar con cada una de ellas una palabra simple, se hace un acrónimo, que se puede utilizar para entrenar la memoria.

No solo hay que trabajar la memoria, sino la memoria y la atención de forma combinada. La falta de atención puede suponer la pérdida de memoria. Igualmente, es recomendable trabajar la motivación porque si no se estudia puede deberse a cierta falta de motivación y porque no se presta la suficiente atención.

24 GuíadelaFormación2023
Educación y Formación Consejos para estudiar mejor

Lecturas en voz alta

Otras técnicas de estudio que se pueden poner en práctica es hacer lecturas en voz alta, realizar un esquema, elaborar fichas, subrayar… Se trata de estar activo en todo el proceso de memorización y no como si se estuviera leyendo un libro. Si el alumno está activo se puede conseguir un mayor rendimiento de la memoria.

Descansar

Es especialmente importante que se haga un pequeño descanso cada cierto tiempo. Es recomendable realizar una parada de cinco minutos cada espacio de una hora. En el caso de estudios universitarios o superiores, este descanso puede hacerse cada dos o tres horas. Aunque no hay un número máximo ni mínimo de horas aconsejables para estudiar, lo cierto es que a las cinco o seis horas de haber estado estudiando baja el rendimiento.

Dormir

Y, por supuesto, no hay que olvidarse de dormir. Lo recomendable son 8 horas, aunque este número también puede variar según las personas, ya que se pueden precisar más o menos horas para realizar un descanso adecuado.

Búhos y alondras

Cada persona tiene unas particularidades. Hay estudiantes “búho” porque estudian mejor por la noche y estudiantes “alondras” porque estudian mejor por la mañana y pueden levantarse perfectamente a primeras horas y ponerse a estudiar. Lo importante es conocerse bien y adaptar las técnicas generales a las tendencias y particularidades de cada hora.

El día del examen

Cuando llega el día del examen también es recomendable poner en práctica una serie de recomendaciones. Es conveniente hacer un repaso antes de examinarse, pero nunca el día anterior, de manera que si la prueba es un sábado se debería realizar un martes.

El día del examen hay que desayunar tranquilamente para que no se cree tensión y no tomar mucho café para evitar quedarse en blanco ante la prueba.

En caso de que haya nervios, tranquilidad, porque hay solución. Lo mejor es leer las preguntas y empezar por la más fácil porque así se revierte la memoria y se puede recuperar.

Si se tienen nervios, hay que recordar que esa sensación dura unos cinco o diez minutos y que se pasa conforme se empieza a leer y hacer el examen, comenzando por esa pregunta que resulte más sencilla.

Qué no hacer

También hay algunas actividades que no deben llevarse a cabo bajo ningún concepto. Una de ellas es jugar con la videoconsola o videojuegos o efectuar cualquier otra actividad que aumente el nivel de tensión emocional porque no favorece el estudio al producirse una bajada del nivel de concentración. Tampoco es idóneo estudiar el día de antes del exámen por más que es una costumbre extendida entre los estudiantes.

25 GuíadelaFormación2023
Educación y Formación Consejos para estudiar mejor

Educación y Formación

Premios STEAM Euskadi Sariak

III Premios Steam Euskadi Sariak a las mejores prácticas vascas en educación científico-tecnológica

En su tercera edición, han resultado premiados los proyectos promovidos por: IES Botikazar BHI; IES Etxebarri BHI; Calasanz Lanbide Ikastegia; UPV/EHU; PuntuEus Fundazioa y Global Shapers Bilbao

• Iniciativas de Educación STEAM promovida por entidades socioeconómicas.

En cada una de las categorías se entregó un primer premio de 3.000 euros, un segundo de 2.000 y una mención especial a la perspectiva de género de 1.000 euros. En todos los casos, la dotación de los galardones deberá ser destinada a acciones STEAM.

Resultaron premiados en esta tercera edición de STEAM Euskadi Sariak:

Categoría: Iniciativas de Educación STEAM promovidas por centros educativos

• PRIMER PREMIO, y mención especial a la perspectiva de género:

- Proyecto: Zer jan, hura izan.

- Centro: IES Botikazar BHI (Bilbao, Bizkaia).

- Premio: 3.000 euros + 1.000 euros por la mención especial.

• SEGUNDO PREMIO:

El consejero de Educación Jokin Bildarratz entregó el pasado 17 de mayo los III Premios STEAM Euskadi Sariak que reconocen y visibilizan las mejores prácticas en el fomento de la Educación STEAM que se están desarrollando en Euskadi. Enmarcado dentro de la Estrategia STEAM Euskadi del Departamento de Educación, su objetivo es impulsar las vocaciones tempranas en ciencia, tecnología, ingeniería y matemáticas, en conexión con las artes y humanidades. STEAM es el acrónimo inglés de Science, Technology, Engineering, Arts & Mathematics.

Junto con el consejero, participaron en el acto la viceconsejera de Educación Begoña Pedrosa y el viceconsejero de Formación Profesional Jorge Arévalo. Por parte de la Agencia Vasca de Innovación participó su responsable de Innovación, Alaitz Landaluze.

Estrategia STEAM Euskadi

Durante el acto de entrega de los premios, el consejero de Educación Jokin Bildarratz reiteró su compromiso de seguir impulsando la Estrategia STEAM Euskadi en la que se enmarca esta iniciativa que, según ha recordado, busca que todo el alumnado se acerque a las disciplinas científico-tecnológicas. En ese sentido, también se refirió al sesgo de género que aún hoy existe a la hora de decantarse por unos estudios u otros. “Hay alumnado que siente un alejamiento de las disciplinas científicas y técnicas, y esto sucede especialmente entre

las chicas. Debemos corregir ese desequilibrio de género. Deseamos hacer frente a esa realidad”, señaló.

En palabras del consejero, en esa labor de despertar en el alumnado –y en especial en las chicas- las vocaciones científico-tecnológicas, es esencial la Estrategia STEAM Euskadi. “Nuestro alumnado ha de disponer de toda la información y todo el conocimiento, para luego decidir. Tan solo de esa manera, con conocimiento de causa, podrán elegir lo que desean estudiar”.

Cabe recordar que esta tercera edición, como novedad, se ha sumado una nueva categoría –expresamente dirigida a universidades y centros de FP- a las dos categorías en las que se competía en las ediciones anteriores. Cada categoría ha contado con dos premios y una mención especial a la perspectiva de género. De esta manera, también se ha incrementado la cuantía económica que el Departamento de Educación ha destinado a los premios, pasando de 12.000 euros a 18.000 de este año.

Iniciativas premiadas

Los premios, convocados por el Departamento de Educación en colaboración con la Agencia Vasca de la Innovación, Innobasque, se entregaron este año en las citadas tres categorías:

• Iniciativas de Educación STEAM promovidas por centros educativos.

• Iniciativas de Educación STEAM promovidas por universidades y centros de FP.

- Proyecto: Galaxiaren Zaindariak.

- Centro: IES Etxebarri BHI (Etxebarri, Bizkaia).

- Premio: 2.000 euros

Categoría: Iniciativas de Educación STEAM promovidas por universidades y centros de Formación Profesional

• PRIMER PREMIO y mención especial a la perspectiva de género:

- Proyecto: Narradoras y tejedoras: activando memorias afectivas con la realidad virtual.

- Centro: Calasanz Lanbide Ikastegia (Santurtzi).

- Premio: 3.000 euros + 1.000 euros por la mención especial.

• SEGUNDO PREMIO:

- Proyecto: Formula Student Bizkaia.

- Centro: UPV/EHU.

- Premio: 2.000 euros.

Categoría: Iniciativas de Educación

STEAM promovidas por entidades socioeconómicas

• PRIMER PREMIO y mención especial a la perspectiva de género:

- Proyecto: Kaixomundua.eus.

- Entidad: PuntuEus Fundazioa.

- Premio: 3.000 euros + 1.000 euros por la mención especial.

• SEGUNDO PREMIO:

- Proyecto: Funghi thinking.

- Centro: Asociación para la Innovación social Global Shapers Bilbao.

- Premio: 2.000 euros.

26 GuíadelaFormación2023

GuíadelaFormación2023

Educación y Formación

Premios Extraordinarios de Bachillerato

Entregados los Premios Extraordinarios de Bachillerato 2021-2022

Los 16 estudiantes premiados disfrutarán este verano de una estancia y curso de perfeccionamiento de inglés en el Reino Unido

La viceconsejera de Educación Begoña Pedrosa, junto con el director de Centros y Planificación, Eugenio Jiménez, entregó el 31 de marzo los Premios Extraordinarios de Bachillerato 2021-2022 en un acto celebrado en la sede del Gobierno Vasco en Lakua. Los 16 galardonados y galardonadas recibieron de manos de la viceconsejera el diploma acreditativo del premio, y gozarán además de una estancia y curso de perfeccionamiento de inglés en el Reino Unido, durante tres semanas en verano. Los estudiantes ganadores y ganadoras cursan actualmente el primer año de sus estudios de grado en la universidad.

De entre los algo más de 15.600 estudiantes que el pasado curso 2021-2022 cursaron segundo de Bachillerato en Euskadi, un total de 466 participaron en las pruebas de los Premios Extraordinarios. Todos ellos y ellas cumplían la condición de obtener una nota media igual o superior a 8,75 puntos en los dos cursos de Bachillerato. Las pruebas se realizaron el 13 junio de 2022 en la Escuela de Ingeniería de Bilbao, una vez finalizadas las pruebas de Evaluación para el Acceso a la Universidad. Estas pruebas constaban de tres ejercicios. Por una parte, una prueba relacionada con una materia propia de la modalidad de Bachillerato cursado por el alumno o alumnas, además de dos pruebas de lenguas: euskera o castellano, y lengua extranjera. Finalmente, los 16 alumnos y alumnas que mejor puntuación obtuvieron han recibido este mediodía su reconocimiento.

El acto, al que también asistieron familiares del alumnado premiado, así como res-

NOMBRE Y APELLIDOS

Unai Basterra Cea

Eneko Plaza Barañano

Asier Pérez Baeza

Xabier Rubio Francés

Lander Elorza Martínez de Lizarduy

Naia Aranburu Pereda

Iván Jáñez Jiménez

Ane Redondo Berasaluce

Maddi Xu Persona Huici

Nerea Taboada García

Hugo Pelegrín Gómez

Eneko Vaca Ramírez

Mario García Cornejo

Haitz Gaztelurrutia Simón

Telmo Munduate Goikoetxea

Sima Petraityté

ponsables de los institutos en los que éstos cursaron el Bachillerato, se ha desarrollado amenizado por un dúo de flauta y guitarra formado por dos alumnas del Conservatorio Jesús Guridi de Gasteiz: Itziar de la Hera y Mariya Borislavova. Al término, todos los asistentes pudieron degustar un lunch elaborado por el alumnado de la Escuela de Hostelería de Gamarra.

El objetivo de los Premios Extraordinarios de Bachillerato es reconocer el esfuerzo y la dedicación del alumnado que ha cursado el Bachillerato con una trayectoria académica excelente. La convocatoria para los premios correspondiente a este curso 2022-2023 se publicó a finales de abril.

Aprender a lo largo de la vida Durante el acto, la viceconsejera de Educación Begoña Pedrosa señaló que, con estos premios, además de premiar al alumnado

RELACIÓN DEL ALUMNADO PREMIADO

CENTRO

y también en parte a sus familias, “también se premian muchas otras cosas, incluido el propio sistema educativo. En el Departamento de Educación estamos muy orgullosos y orgullosas por el trabajo que habéis hecho, pero también porque sabemos que en el futuro seguiréis trabajando de esa manera. Hoy aquí tenemos alumnado excelente. Habéis destacado en excelencia, y eso hay que decirlo en voz alta”, señaló. Pedrosa destacó, ante todo, el esfuerzo de este alumnado, y se mostró segura de que el futuro les aguarda aún numerosos éxitos. Pero en especial les pidió que nunca pierdan “las ganas de seguir siempre aprendiendo en la vida. Eso os dará la llave para el verdadero éxito en la vida.” En ese sentido, les recordó que “la educación es una de las cosas más importantes que tenemos, sobre todo porque realmente da igualdad de oportunidades a todas las personas”, afirmó.

MUNICIPIO

CPEIPS La Salle de Bilbao HLBHIP Bilbao

IES Julio Caro Baroja BHI Getxo

IES Botikazar BHI

Bilbao

CPEIPS Aldapeta María HLBHIP Donostia

IES Miguel de Unamuno BHI

IES Arrigorriaga BHI

Vitoria-Gasteiz

Arrigorriaga

CPEIPS Carmelitas-Sagrado Corazón HLBHIP Vitoria-Gasteiz

CPEIPS San Patricio de San Sebastián HLBHIP Donostia

CPEIPS San Ignacio de Loyola HLBHIP Donostia

IES Botikazar BHI Bilbao

CPEIPS Sagrado Corazón HLBHIP Vitoria-Gasteiz

IES Julio Caro Baroja BHI Getxo

CPEIPS El Salvador HLBHIP Bilbao

IES Fray Juan de Zumárraga BHI

Durango

CPEIPS San Benito Ikastola HLBHIP Lazkao

CPEIPS Trueba de Artxanda HLBHIP Bilbao

27

Educación y Formación

En marcha la nueva Ley de Educación

El Gobierno Vasco aprueba el Proyecto de Ley de Educación del País Vasco

El portavoz del Gobierno Vasco y consejero de Cultura y Política Lingüística, Bingen Zupiria, comparecieron en la rueda de prensa habitual tras el Consejo de Gobierno, junto con el consejero de Educación, Jokin Bildarratz, que ha presentado el Proyecto de Ley de Educación del País Vasco aprobado el 25 de abril por el Consejo de Gobierno y remitido al Parlamento para su tramitación. Jokin Bildarratz destacó que el Proyecto de Ley de Educación tiene como finalidad principal ofrecer al alumnado de Euskadi la mejor educación posible; una educación de calidad, integradora, con igualdad de oportunidades, euskaldún, con la escuela pública como pilar fundamental y con una firme apuesta por la innovación. “Un nuevo texto que dé respuesta a los retos actuales, pero que tenga una mirada hacia el futuro, que nos ofrezca las herramientas necesarias para avanzar hacia una sociedad cada vez más preparada y cohesionada”, recalcó.

El Proyecto de Ley está encabezado por una exposición de motivos y recoge un total de 101 artículos, divididos en seis títulos: Disposiciones Generales; Derecho a la educación y convivencia positiva; Gobernanza del sistema educativo; Las lenguas en la educación vasca; Innovación, evaluación y mejora continua; y Autonomía de centros educativos. Esos títulos recogen la columna vertebral del Proyecto de Ley, plasmando los retos y la ruta que nos hemos marcado como sociedad para seguir avanzando.

Según el consejero Bildarratz, culmina un intenso proceso de escucha y de debate, “un proceso intenso, exigente… pero sin duda, apasionante”. El consejero de Educación ha subrayado la importancia de afrontar este reto con la participación de los diferentes agentes que conforman el Sistema Educativo Vasco y la implicación de toda la sociedad,

para entre todos y todas definir las bases de una nueva Ley educativa, 30 años después. “Les confieso que, para mí como consejero, y para todo mi equipo, es un día especial. Pero estoy convencido que también es especial para los cientos de personas que han participado en este proyecto”, añadió.

ción de la memoria democrática de Euskadi desde la Guerra Civil hasta la actualidad.

El Gobierno también ha aprobado la orden sobre el programa de ayudas al sector del transporte público de mercancías y personas viajeras para este año por abandono de actividad por su avanzada edad. El portavoz explicó que se trata de un programa que comenzó en el año 2000 y que se dirige desde entonces a transportistas de 63 y 64 años a los que les haya sido declarada una incapacidad permanente absoluta, total o una gran invalidez. En 2023, esta línea de ayudas contará con un presupuesto de 450.000 euros un 12% más con respecto a 2022.

Acuerdos del Consejo de Gobierno Como es habitual, el portavoz Bingen Zupiria, ofreció información sobre otros temas tratados en el Consejo de Gobierno, entre los que resaltan los siguientes:

Por una parte, el Gobierno ha decidido dar continuidad al programa de educación tributaria en el que hasta ahora han participado más de un millar de centros escolares. Según ha explicado Zupiria, el Gobierno entiende que merece la pena seguir con esta iniciativa dado que en el primer curso participaron 132 centros y en este curso 262 y se ha extendido a un mayor colectivo de estudiantes. “Mediante la comprensión del sentido social de los impuestos, se considera que será más fácil interiorizar también los efectos perniciosos del fraude y confiamos en que se tendrá una predisposición natural en su contra”, señaló.

Asimismo, con el objetivo de dar continuidad a la tarea de la Memoria histórica, el Consejo de Gobierno ha acordado destinar 80.000€ a subvencionar la publicación de libros inéditos de no ficción y la realización de documentales que aborden la recupera-

En el ámbito de la salud, un año más, se ha acordado convocar ayudas del Departamento de Salud dirigidas a entidades de iniciativa social y sin ánimo de lucro que durante 2023 desarrollen actividades de prevención y control de la infección por VIH/sida, Hepatitis C o Infecciones de Transmisión Sexual en el ámbito de Euskadi, por importe de 300.000 euros. De esta forma, el Departamento de Salud mantiene el impulso a la labor que desarrollan en Euskadi estas organizaciones en el campo de estas enfermedades, labor imprescindible junto a la acción de las distintas administraciones públicas en la causa común de prevenir la transmisión de estas infecciones y mejorar la situación de las personas ya portadoras del virus, con prioridad a los colectivos más vulnerables a nivel socioeconómico.

Finalmente, y ligado al Departamento de Cultura y Política Lingüística, por una parte, el Gobierno financiará con 700.000 euros la producción literaria en euskera y en castellano, así como audiolibros en euskera. Por otra parte, se ha aprobado una partida de 280.000 euros destinada a apoyar proyectos, programas de investigación o actividades que desarrollen fundaciones y asociaciones vinculadas a partidos políticos con representación en el Parlamento Vasco.

28 GuíadelaFormación2023
Nueva Ley de Educación
El Proyecto de Ley está encabezado por una exposición de motivos y recoge un total de 101 artículos, divididos en seis títulos

Evolución del acoso escolar en Euskadi curso 2021-2022

El pasado curso 2021-2022 se identificaron en Euskadi 157 casos de acoso escolar, un 14,2% de los 1.098 casos analizados por la Inspección

La directora para la Diversidad e Inclusión Educativa, Lucía Torrealday, presentó la evolución que experimentaron los casos de acoso escolar en Euskadi durante el último curso 2021-2022. Para ello, ha dado a conocer datos recabados por la Inspección de Educación. Junto a ella participaron en la rueda de prensa el inspector general de este servicio de Inspección, Xabier Balerdi.

Incremento de casos analizados

El curso 2021-2022 ha habido en Euskadi 157 casos identificados como acoso escolar en los centros educativos, lo que representa el 14,29% de los 1.098 casos analizados por la Inspección del Departamento de Educación. En comparación con los datos del curso anterior, se observa que se ha incrementado notablemente el número de casos analizados (de 966 pasa a 1.098), por lo que los casos identificados como acoso también han aumentado (de 129 a 157).

No obstante, en términos porcentuales, se observa que el número de casos identificados como acoso se mantiene relativamente estable en estos últimos cursos, en torno al 12 o al 14% de los casos analizados.

En este sentido, cabe destacar que en poco más de una década el número de casos analizados por la Inspección de Educación se ha multiplicado por doce (de 89 casos analizados en el curso 2009-2010 a los 1.098 del pasado curso). Sin embargo, no ha sucedido lo mismo con los casos identificados como acoso: de 32 a 157 casos identificados como tal, en el mismo periodo.

los motivos que explican estos datos también destaca el papel más activo que en los últimos años ha tomado la Inspección ante esta cuestión, así como la mejora de las herramientas de detección.

Es en Educación Secundaria (12-18 años) donde se produce el mayor número de casos identificados como acoso: 98 de esos 157 casos se han producido en esta etapa educativa, lo que representa el 62,4% del total de casos.

Cabe señalar, asimismo, que en 51 de los 157 casos (32,4%) el acoso se ha producido, predominantemente, a través de redes sociales, Internet o cualquier otro medio cibernético. Se consideran casos de ciberbullying

Como tipología de acoso que más se produce, no obstante, figura la agresión verbal, que está presente en el 82,1% de los casos confirmados. Le siguen la exclusión y marginación social, que se produce en el 54,7% de los casos, y la intimidación, chantaje o amenazas, con presencia en un 35,6% de los casos.

Iniciativa Bizikasi

cos, de familias y de personal no docente. Pero la formación para hacer frente al acoso se ha impartido incluso en aquellos centros concertados que lo han solicitado.

Como elemento más reciente en Bizikasi, el Departamento de Educación ha desarrollado el currículum de la convivencia positiva para empoderar al alumnado. Esto es, desde 3º de Primaria hasta 4º de la ESO el alumnado cuenta con material específico para trabajar y abordar el acoso, para que cada alumno, desde su madurez, trabaje la importancia de la convivencia. Dentro de este apartado, también se trabaja en la cyberconvivencia positiva.

Formación

Mayor sensibilización

Tras estos datos, y a modo de explicación de la evolución, se encuentra una cada vez mayor sensibilización de la comunidad educativa y del conjunto de la sociedad ante el bullying, más que un incremento de casos de acoso. Un mayor celo tanto de los centros escolares como de la Inspección de Educación ha llevado a que, ante la menor duda, se analice cada posible caso. Entre

Durante la presentación de los datos, la directora para la Diversidad e Inclusión Educativa, Lucía Torrealday, también se ha referido a Bizikasi, la iniciativa contra el acoso escolar y para la convivencia positiva puesta en parcha por el Departamento de Educación hace ya seis cursos. Se trata de una iniciativa que busca hacer frente al bullying, empoderando a los centros y al propio alumnado. Con ese fin forma, orienta y dota de herramientas a los centros escolares.

Durante los últimos años se ha realizado, para ello, una intensa labor de formación de toda la comunidad educativa, comenzando por la creación y la formación de los denominados equipos BAT (Bullying-aren Aurkako Taldea), los equipos responsables de cada centro educativo. Se siguió con la formación de todo el profesorado de los centros públi-

Durante este curso 2022-2023, el Departamento de Educación sigue ofreciendo la formación necesaria a toda la comunidad educativa. Este curso, los seminarios mensuales abordarán cuestiones como la escucha activa, la conducta suicida o el currículum socioemocional. También hay previstas sesiones para trabajar el bienestar emocional, dirigidas tanto a profesorado como alumnado, o los cursos intensivos cobre la prevención, intervención y posvención de la conducta suicida. A todos ellos se sumará otra formación sobre abusos sexuales, organizada con la UPV y Save the Children.

Todo el material que se ha ido creando con el fin de prevenir el acoso y trabajar la convivencia, se recoge en la página web de la iniciativa Bizikasi. Abierta a centros, familias y a toda persona interesada, la página www.bizikasi. euskadi.eus ofrece información, orientaciones, materiales o herramientas para poder llevar a cabo una actuación correcta ante los casos de acoso escolar. Se trata de una web viva, que se alimenta continuamente, y que pretende ser una potente herramienta para desarrollar mejor el trabajo contra el acoso escolar.

29 GuíadelaFormación2023 Educación y Formación Acoso Escolar
Respecto del curso anterior, se observa que se ha incrementado notablemente el número de casos analizados, por lo que los casos identificados como acoso también han aumentado

Se ha recorrido ya un largo camino para sensibilizar e informar sobre la amenaza del ciberbullying o ciberacoso. Se ha conseguido llamar la atención sobre este fenómeno para movilizar a la ciudadanía y a las diversas administraciones públicas que, en muchos casos, y especialmente en el ámbito escolar, han activado planes y recursos preventivos. Sin descuidar lo anterior, porque la lucha es constante, hay que avanzar un paso más y crear recursos y procedimientos para la intervención… ¿qué hacer cuando se produce un caso? Es preciso estableces tanto servicios de apoyo como protocolos de intervención para la gestión autónoma. Cuando se descubre una situación de este tipo, la comunidad educativa trata de dar una respuesta basada en el conocimiento del bullying tradicional y los planes de convivencia diseñados. Sin embargo, son muchos los matices y diferencias en relación al tradicional acoso escolar y demasiado importantes las consecuencias como para permitirnos el lujo de equivocarnos. Cada minuto que pasa la víctima está a un click de sus acosadores. Intervenir de inmediato y hacerlo de forma adecuada es clave. En ocasiones, la iniciativa debe ser de la propia víctima y, en todo caso, es precisa su colaboración.

30 GuíadelaFormación2023 Educación y Formación Bullying
El ciberbullying es el uso de los medios telemáticos -Internet, telefonía móvil y videojuegos online principalmentepara ejercer el acoso psicológico entre iguales.

1 2 3 4 5 6 7 8 9 10

para una víctima de ciberbullying

PIDE AYUDA. Si eres menor, recurre a tu padre o tu madre o, en su defecto, a una persona adulta de confianza.

NUNCA RESPONDAS A PROVOCACIONES. Hacerlo no te ayuda en nada y puede ser un estímulo para quienes te acosen.

NO HAGAS PRESUNCIONES. Puede que las circunstancias ni las personas que parecen implicadas sean como aparentan.

TRATA DE EVITAR AQUELLOS LUGARES EN LOS QUE ERES ASEDIADO EN LA MEDIDA DE LO POSIBLE HASTA QUE LA SITUACIÓN SE VAYA CLARIFICANDO. Si se trata de redes sociales no será difícil. Si es por teléfono, no descartes cambiar de número.

CUANTO MÁS SEPA DE TI, MÁS VULNERABLE ERES Y MÁS VARIADO E INTENSO ES EL DAÑO QUE PUEDEN CAUSARTE. Cierra las puertas de tu vida online a personas que no son de tu plane confianza.

GUARDA PRUEBAS DEL ACOSO DURANTE TODO EL TIEMPO, SEA CUAL FUERE LA FORMA EN QUE ÉSTE SE MANIFIESTE, PORQUE PUEDEN SERTE DE GRAN AYUDA. Trata de asegurar la identidad de los autores pero sin lesionar los derechos de ninguna persona.

COMUNICA A QUIENES TE ACOSAN QUE LO QUE ESTÁN HACIENDO TE MOLESTA Y PÍDELES, SIN AGRESIVIDAD NI AMENAZAS, QUE DEJEN DE HACERLO. Recuerda que no deber presuponer hechos y no debes señalar a nadie públicamente.

TRATA DE HACERLES SABER QUE LO QUE ESTÁN HACIENDO ES PERSEGUIBLE POR LA LEY EN CASO DE QUE EL ACOSO PERSISTA.

DEJA CONSTANCIA DE QUE ESTÁS EN DISPOSICIÓN DE PRESENTAR UNA DENUNCIA. Manifiesta que dispones de pruebas y sabes dónde y cómo presentarlas.

TOMA MEDIDAS LEGALES SI LA SITUACIÓN DE ACOSO, LLEGADO ESTE PUNTO, NO HA CESADO.

Al hablar de ciberbullying, no se puede obviar otro hecho que viene sucediendo en las aulas desde antes de que surgieran las redes sociales: el acoso escolar. Según datos facilitados por el Gobierno Vasco, el pasado curso 2021-2022 se cerró con 157 casos identificados como acoso escolar en los centros vascos, un 14,2% de los 1.098 casos analizados por la Inspección del Departamento de Educación.

En el 32,40% de los casos ese acoso se ha producido a través de Internet, las redes sociales o cualquier otro medio cibernético. Por lo tanto, el ciberbullying es una realidad ya no tan nueva y que sigue siendo protagonista entre las acciones confirmadas como acoso escolar.

GuíadelaFormación2023 31 Educación y Formación Bullying
Decálogo

en datos La Formación Profesional

La Formación es el conjunto de estudios más estrechamente relacionado con los asuntos laborales y el mercado laboral y, se toma como un proceso de trabajo a seguir a lo largo de la vida de uno/a; esto es, dentro de la FP están la formación reglada, la formación para el empleo y el reconocimiento de las cualidades profesionales. La Formación Profesional ofrece cerca de 150 títulos. Los títulos se aglutinan en grupos profesionales y tienes estudios denominados módulos: tienen contenidos teóricos y prácticos, así como un tiempo de prácticas en empresas. Las enseñanzas de formación profesional del sistema educativo están ordenadas así:

• Programas de Módulos de trabajo propios de su cualificación laboral.

• Ciclos de formación de Grado Medio.

• Ciclos de formación de Grado Superior.

• Más adelante: cursos de especialización.

FORMACIÓN PROFESIONAL DUAL DE RÉGIMEN DE APRENDER Y HACER

Para, a través de la Formación Profesional, apoyar las medidas de agilización de grandes tasas de desempleo juvenil y promocionar la cualifiación profesional de los/as jóvenes, unir el proceso de aprendizaje y enseñanza de los centros escolares con aprender y trabajar en la empresa.

Sus objetivos son:

• Dar la oportunidad a la juventud de obtener un título de FP, a través de un proceso de enseñanza compartido entre el centro académico y la empresa.

• Minimizar las diferencias entre las capacidades obtenidas en el centro de Formación Profesional y las necesarias para el mercado laboral.

• Que la juventud acceda al mercado laboral antes, mejorando la tasa de actividad juvenil. Y ayudar a acelerar la unión entre formación y empleo.

• Dar lugar a una mejor unión entre la oferta y demanda del mercado laboral. Da a la juventud la oportunidad de obtener recursos económicos y, al mismo tiempo, cualificación profesional logro de experiencia profesional verificada.

• Intento de dar soluciones a la juventud para acceder al mercado laboral.

• Facilitar la cercanía del centro académico con la empresa y así, apoyar la renovación de los contenidos y métodos pedagógicos.

FP
Grado Superior FP DE GRADO SUPERIOR: 23.859 FP DE GRADO MEDIO: 16.322 Porcentaje de Hombres y Mujeres que realizan estudios de FP FAMILIAS CON MAYOR NÚMERO DE ALUMNOS /AS EN GRADO MEDIO Y GRADO SUPERIOR 64,51% 35,49% 32 GuíadelaFormación2023 Formación Profesional La FP en Euskadi Fabricación Mecánica Electricidad y Electrónica Sanidad
DATOS
CURSO 2021/22 Número de alumnos/as que realizan FP de Grado Medio, FP de
FP GRADO SUPERIOR 59,37% 40,62% FP GRADO MEDIO Administración y Gestión Informática y Comunicaciones

FORMACIÓN DUAL EN RÉGIMEN DE ALTERNANCIA

DATOS DE CONTRATACIÓN

AL FINALIZAR EL CURSO

Tasa de contratación al finalizar el curso de Formación Dual en Régimen de Alternancia 90,0%

Fuente: Gobierno Vasco

Ikasenpresa es un programa educativo que se desarrolla en torno a la creación de empresas escolares en las aulas. Pretende acercar el mundo de la empresa al aula, potenciando el desarrollo de capacidades emprendedoras, estimular el acercamiento a otras culturas y realidades sociales y promocionar la cooperación entre centros escolares.

Sus objetivos son:

• Crear una Ikasenpresa con lo que el alumnado es consciente de lo que implica emprender y los pasos que tiene que dar para ello.

• Desarrollar las competencias del alumnado para convertirlos en buenos profesionales, empleables y personas activas y emprendedoras e intraemprendedoras.

• Sensibilizar al alumnado para que el autoempleo sea una opci ón m ás.

Urratsbat es un programa que fomenta la iniciativa emprendedora del alumnado y ex-alumnado de Formación Profesional, convirtiendo a los centros en auténticas incubadoras de empresas. Para ello, los centros ponen a disposición de los emprendedores/as la oficina del emprendedor, así como sus instalaciones para el desarrollo del proyecto en la fase de lanzamiento.

El marco de actuación del programa:

• El/la emprendedor/a.

• El/la profesor/a - dinamizador/a.

• El Centro de Formación Profesional.

• La dinamización de la Red de Centros.

• El liderazgo de la Viceconsejería de FP.

GuíadelaFormación2023 33 Formación Profesional La FP en Euskadi Nº Centros Nº Alumnos/as Nº Empresas

Tipos de títulos de la FP

A continuación, te presentamos qué títulos puedes encontrar en la Formación Profesional de Euskadi actualmente, y te los explicamos

¿Qué es un ciclo de Formación Profesional Básica?

Es un título profesional de nivel 1 que tiene 2.000 horas con el que se obtiene la titulación profesional de Profesional Básico. En él está incluido el módulo de FCT (prácticas en empresa). Se ofertan, según demanda, en modelos A, B y D.

Tiene la finalidad de facilitar al alumnado que no supere las competencias básicas de la Educación

Secundaria Obligatoria, una formación básica y profesional que le permita una inserción laboral de calidad y la oportunidad de proseguir estudios de ciclo de grado medio de forma directa o en bachillerato si aprobara las competencias para ello.

¿Qué es un ciclo de Grado

Medio?

Es un título profesional de nivel 2 que tiene 2.000 horas con el que se obtiene la titulación profesional de Técnico. En él está incluido el módulo de FCT (prácticas en empresa) y la modalidad Dual (opcional). Se ofertan, según demanda, en modelos A, B, D y multilingüe.

¿Qué es un ciclo de Grado Superior?

Es un título profesional de nivel 3 que tiene 2.000 horas con el que se obtiene la titulación profesional de Técnico Superior, en el que está incluido el módulo de FCT (prácticas en empresa) y la modalidad Dual (opcional). Se ofertan, según demanda, en modelos A, B, D y multilingüe.

¿Cómo obtener las titulaciones?

a) Cursando el ciclo en la Formación inicial en horario diurno (la mayoría de la oferta) o nocturno.

b) Cursando el ciclo en la modalidad de oferta parcial.

c) Cursando el ciclo en la modalidad de formación a distancia.

d) Acreditando las unidades de competencia del título con el sistema de Reconocimiento de las Competencias a través de otros tipos de formación o con la experiencia laboral siempre que cumplan las condiciones de acceso correspondientes a dicho título.

Formación Inicial

Se realiza de forma continuada en modalidad presencial en un periodo de 2 cursos escolares con la totalidad de los módulos que componen cada ciclo. El módulo de FCT también hay que cursarlo salvo que se pueda obtener la exención. Este tipo de formación se conoce comúnmente como un ciclo de FP.

FP a Distancia: BIRTLH

Se lleva a cabo en modalidad no presencial mediante medios informáticos, con una reducción de horas en los que el/la alumno/a ha de asistir al centro a formarse en la parte práctica de dichos módulos. El/la alumno/a se puede matricular en los módulos que le interesen. El módulo de FCT también hay que cursarlo salvo que se pueda obtener su exención. En cada uno de los módulos tiene un tutor asignado que le envía los trabajos a realizar, los corrige y los evalúa. Este tipo de formación se conoce comúnmente como FP on-line.

Oferta Parcial

• Se cursa de modo presencial durante un periodo superior a 2 cursos escolares (normalmente se da la opción de cursarlo en 3 años).

• El/la alumno/a se matricula únicamente en los módulos que le interesan dentro de las que se oferten en el curso correspondiente.

• El módulo de FCT también hay que cursarlo salvo que se pueda obtener su exención. Los horarios están pensados para poder compatibilizar la formación con el trabajo u otras actividades.

34 GuíadelaFormación2023 Formación Profesional Tipos de títulos de la FP

La cadena de valor de la FP

Mostramos los valores más destacados de la Formación Profesional

Innovación metodológica

Ethazi. Ciclos de alto rendimiento: Metodología basada en retos con la que el alumnado adquiere las competencias técnicas asociadas a cada ciclo superando los proyectos y desafíos que el equipo docente propone. De esta forma durante el desarrollo del proyecto, además de los conocimientos técnicos, el alumnado adquiere competencias trasversales inherentes al desarrollo profesional y social (trabajo en equipo, compromiso, responsabilidad, adaptación al cambio, toma de decisiones, comunicación, iniciativa, etc.).

Relación con el entorno empresarial

La Formación Profesional está íntimamente relacionada con el tejido productivo del territorio. Formar profesionales cualificados/as, con conocimientos actualizados y competencias adecuadas para su desarrollo profesional es la razón de ser de nuestros centros. Para ello, se generan sinergias de colaboración e innovación que redundan en la mejora de la competitividad de las organizaciones y del alumnado de FP. Por otro lado, los propios modelos formativos como la FP Dual en Régimen de Alternancia, los módulos formativos de los ciclos (FCT) y metodologías de nuestros centros posibilitan una gran transferencia de alumnos y alumnas a empresas, mejorando su empleabilidad.

Relación con la universidad

Quienes estén en posesión de un título de Grado Superior tienen acceso directo a la universidad. Su nota de acceso será la nota media del ciclo. Podrán presentarse a mejorar su nota de admisión a cualquiera de las

materias objeto de examen, incluidas las troncales generales (un máximo de cuatro ejercicios). La nota de admisión a grado se calculará igual que para los/las estudiantes de Bachillerato. La familia profesional del ciclo será prioritaria para la admisión a grados de la rama de conocimiento vinculado. En la actualidad existe un listado de convalidaciones oficiales con la UPV en el cual según el ciclo logrado y el grado a realizar se tienen convalidados un número concreto de créditos, con una media de 20-30 créditos.

Internacionalización

Los centros de Formación Profesional públicos ofrecen al alumnado la posibilidad de realizar el módulo de Formación en Centros de Trabajo (FCT) en Europa a través de las becas Erasmus +. Además, quienes hayan finalizado su ciclo de grado superior de Formación Profesional podrán optar también a los programas Global Training - Gazteak Atzerrian, que posibilita realizar prácticas empresariales en organizaciones de cualquier parte del mundo por un periodo de 6 meses.

Fomento y práctica del emprendizaje

Los centros de Formación Profesional impulsan la iniciativa emprendedora de su alumnado, facilitando la adquisición de las competencias necesarias para el desarrollo y puesta en marcha de un proyecto de negocio (programa Ikasenpresa), y acompañando y participando en el desarrollo de las nuevas ideas empresariales de quienes cursan o han cursado estudios en los centros (Urratsbat).

Urratsbat

Programa de acompañamiento para la creación de empresas. Dirigido al alumnado

de segundo curso de Grado Medio y superior, a ex-alumnos/as y a cualquier persona que tenga relación con el Centro de FP a través de cursos de Formación no reglada o Formación no presencial. Urratsbat proporciona durante el proceso de puesta en marcha de la empresa, la posibilidad de utilizar una oficina equipada en el Centro de Enseñanza para los primeros meses de funcionamiento y si el proyecto así lo requiere, la posibilidad de usar otras instalaciones, como talleres del centro para realizar los prototipos del producto.

Ikasenpresa

Programa educativo que tiene por objetivo el fomento de la cultura emprendedora y la capacidad de adaptación a las necesidades del mercado. Para ello se utiliza la creación de empresas como herramienta de aprendizaje. Una metodología eminentemente práctica que obliga al alumnado a salir de su zona de confort y a enfrentarse a situaciones o problemas que posteriormente afrontará en el mercado laboral.

Programas de especialización

La Formación Profesional cuenta con Programas de Especialización dirigidos a satisfacer necesidades especiales de cualificación de empresas y sectores del tejido productivo vasco. Estos programas permiten profundizar en áreas de conocimiento específicas relacionadas con las titulaciones de Formación Profesional. Estos programas se realizan en un periodo de 3 años y en ellos la empresa participa activamente a través del modelo de Formación Profesional Dual en Régimen de Alternancia.

35 GuíadelaFormación2023 Formación Profesional Cadena de valor de la FP

¿Cómo cursar una FP?

A continuación, os mostramos las formas de estudiar un ciclo de Formación Profesional

Oferta PRESENCIAL Completa

n La duración general de estos ciclos es de 2 000 horas, impartidas en dos años lectivos

FP DUAL en Régimen de Alternancia

n Formación compartida entre la empresa y los centros de Formación Profesional Además de la formación académica, el alumnado se forma en situaciones reales de trabajo El objetivo principal es aprender a través del trabajo, formando profesionales polivalentes capaces de dar respuesta a las necesidades de las empresas Los programas de Formación Dual en Régimen de Alternancia están basados en la modalidad de contrato para la formación y el aprendizaje o un régimen de compensación mediante becas . Por lo tanto, el alumnado inicia su vida laboral cotizando a la Seguridad Social La nómina es proporcional a las horas trabajadas en la empresa

n 2 años: Refuerzo de las competencias que el alumnado adquiere en el ciclo formativo

PLANES

n 3 años: Adquisición de una especialización que responda a las necesidades de las empresas por sus complejos procesos productivos .

Formación

Profesional DISTANCIA

n Se cursa online o semipresencialmente y se ofrece de manera completa o parcial en módulos profesionales sueltos elegidos en base a las orientaciones establecidas Se trabaja desde una plataforma en línea, sobre materiales que el alumnado puede manejar en casa y que corrige el profesorado manteniendo el contacto necesario para ejercer su labor de tutoría Es obligatorio realizar el módulo de Formación en un Centro de Trabajo (FCT) de forma presencial, a menos que se pueda estar exento/a si se cuenta con experiencia laboral acreditada . Para acceder a la Enseñanza a Distancia en Títulos de Técnico, se requiere tener 18 años de edad y en los Títulos de Técnico Superior, 21 años (o 20 si se está en posesión de un título de Técnico)

Oferta Presencial PARCIAL

n Se cursa de modo presencial durante un periodo superior a dos cursos académicos en los que el alumnado se matricula en módulos sueltos de manera independiente Es obligatorio realizar el módulo de Formación en un Centro de Trabajo (FCT) de forma presencial, a menos que pueda estar exento si se cuenta con experiencia laboral acreditada Para acceder a la Oferta Parcial es necesario ser mayor de 18 años

36 GuíadelaFormación2023 Formación Profesional Cursar FP

Presentado el VI Plan Vasco de Formación Profesional

El nuevo plan, que aspira a anticiparse a las necesidades de una sociedad cambiante, persigue la empleabilidad plena del alumnado y que en el curso 2025/2026 el 100% del alumnado se forme en el modelo vasco de FP DUAL, con la participación de más de 25.000 empresas

El consejero de Educación Jokin Bildarratz, junto con el viceconsejero de FP, Jorge Arévalo, presentó el 23 de febrero esta mañana en un desayuno informativo el VI Plan Vasco de Formación Profesional que busca consolidar la FP vasca como agente de transformación e innovación a través del impulso de la mejora de la empleabilidad de las personas.

Los principales objetivos del VI Plan Vasco de FP, que fue aprobado el pasado mes de noviembre por el Consejo Vasco de Formación Profesional, son los siguientes:

• Avanzar hacia el pleno empleo en el alumnado de la Formación Profesional.

• Desarrollar la transformación digital completa en los Centros Integrados de Formación Profesional.

• Reforzar el impulso de la innovación aplicada con Pymes y Micropymes, así como el desarrollo de la cultura emprendedora y el impulso a la creación de empresas en los centros de FP.

• Seguir impulsando la internacionalización de la FP vasca, reforzando la colaboración con la Comisión Europea, liderando la red europea de centros de excelencia de FP y trabajando en diferentes proyectos con 47 países europeo.

Estas acciones se desarrollarán partiendo de la realidad actual de la FP, a la que hemos llegado mediante la implementación del anterior plan (V Plan Vasco de FP), que aún no ha culminado su implementación. La FP vasca muestra en la actualidad los siguientes datos:

• 46.671 alumnos y alumnas matriculados en FP el actual curso 2022/2023.

• FP DUAL: en el actual curso 2022/2023, 11.449 alumnos/as en 7.542 empresas (el número de empresas se ha más que duplicado respecto al pasado curso: eran 3.155 empresas en 2021/2022). Supone el 30% del alumnado en Dual, situando a Euskadi por encima de la media europea y con un aumento de más del 100%. Para el curso 2023/2024 se prevé alcanzar el 50% del alumnado en FP DUAL; el 70% para el curso 2024/2025.

• Presencia de la mujer en la FP: alcanza el 35% del total del alumnado; en el sector industrial el 12%; en sectores STEAM el 24%; y en el ámbito científico, principalmente en el sector de la Salud, el 77%.

• Euskera en la FP: en el actual curso 2022/2023 el 52% del alumnado estudia en los modelos B y D (59% FP pública y 41% en FP concertada).

• Empleabilidad: de media alcanza el 85,6%, habiendo familias profesionales y ciclos formativos que ya superan el 90% y se acercan al 100%.

VI Plan Vasco de FP

Durante la presentación del VI Plan Vasco de FP, Bildarratz aseguró que “la FP vasca avanza hacia a la empleabilidad plena y el VI Plan lo reforzará con una firme apuesta por el conocimiento, la creatividad y el talento de las personas como base para la evolución tecnológica hacia la que avanzamos. Se trata de avanzar para convertirnos en una sociedad sostenible y de sistemas inteligentes y mantenernos como un referente internacional en FP”.

El VI Plan Vasco de Formación Profesional, presentado el 23 de febrero, es el instrumento que guiará la siguiente transformación del sistema vasco de FP y con él Euskadi avanzará hacia un nuevo modelo más ambicioso y transformador, centrado en el futuro, pero apoyado y enraizado en los elementos esenciales y fortalezas del sistema, adquiridos con el desarrollo de los Planes de Formación Profesional anteriores.

Euskadi cuenta con una larga tradición de cambio y adaptación de la Formación Profesional a las necesidades de las empresas y de las personas, y con este VI Plan se busca alcanzar que para el curso 2025/2026 el 100% del alumnado se forme en el modelo de FP DUAL.

Además, este nuevo Plan aspira a dar respuesta a la transformación de muchos actuales puestos de trabajo, pero también a los que se crearán. Por ello, este VI Plan abordará el desarrollo de la transformación digital completa en los Centros integrados de FP y para el curso 2025/2026 el objetivo es transformar todos los centros de FP en organiza-

ciones inteligentes. Se trata de, a través de la incorporación de modelos de aprendizaje avanzados, impulsar el talento de las personas y que sean capaces de responder a retos derivados de un nuevo entorno productivo, con más tecnología digital e inteligente.

Finalmente, en el marco de este VI Plan, la Formación Profesional en Euskadi quiere contribuir a dar respuesta a los desafíos vinculados a los problemas del cambio climático, calentamiento global y contaminación ambiental, la mejora de la salud del planeta y de las personas y la recuperación de mares y océanos, empleando para ello como hojas de ruta el Pacto Verde Europeo y la Agenda 2030.

Retos del VI Plan

A partir de ahora, con la progresiva implementación del VI Plan, el Departamento de Educación ha identificado los principales retos de cara a los próximos años:

• 100% del alumnado de FP en Euskadi formándose en DUAL, para el curso 2025/2026.

• FP Dual: 25.000 empresas colaborando en la formación del alumnado.

• Superar la cifra de 55.000 alumnos y alumnas en FP, para el curso 2027/2028.

• Seguir trabajando la cultura emprendedora con más de 75.000 alumnos y alumnas e impulsar la creación de más de 300 empresas.

• Para el curso 2024/2025 el 60% del alumnado realizará sus estudios en los modelos B y D.

• Innovación aplicada: que los centros de FP trabajen con más de 3.000 Pymes y Micropymes y se desarrollen más de 2.000 proyectos de innovación aplicada en productos y procesos productivos.

• Para el curso 2025/2026, transformar todos los centros de Formación Profesional en organizaciones inteligentes.

37 GuíadelaFormación2023 Formación Profesional VI Plan Vasco de FP

FP Básica, última oportunidad para continuar en el sistema educativo

HETEL ha editado un vídeo, dirigido por el profesor de FP de Grado Básico de Salesianos de Deusto con la participación de siete estudiantes de ciclos formativos básicos y del exfutbolista Andoni Goikoetexea para divulgar entre la sociedad, familia y otros jóvenes esta oportunidad de recuperar la ilusión por formarse

pado en una rueda de prensa acompañado del profesor y responsable del vídeo del centro Salesianos de Deusto, Joseba del Valle, del exfutbolista del Athletic, Andoni Goikoetexea, además de varios estudiantes, que han sido los protagonistas de un vídeo para divulgar su experiencia en la FP vasca de Grado Básico.

La Formación Profesional de Grado Básico, a la que pueden optar los estudiantes que no tienen aprobada la ESO o incluso aquellos que no han terminado su etapa de escolarización, “es una medida para facilitar su permanencia en el sistema educativo y se convierte en muchas ocasiones en la tabla de salvación a la que aferrarse estos jóvenes para encaminar su itinerario educativo, personal y profesional”. Así lo ha relatado Julen Elgeta, presidente de la Asociación de Centros de Formación Profesional de Iniciativa Social Abantean de Euskadi (HETEL).

Un alumnado en el caso de HETEL, con más de 2.200 alumnos y alumnas matriculados en los Ciclos Básicos, que supone casi la mitad, el 45% del total de la FP de Grado Básico de Euskadi. Esta etapa representa en HETEL el 18% de toda su oferta formativa. Un alumnado de un perfil muy distinto por edad –desde 15 hasta 26 años de media- donde un 17% no está escolarizado anteriormente en la ESO, un 17% no está alfabetizado en lenguas de la Comunidad Autónoma Vasca, un 19%, sin recursos digitales suficientes para la formación no presencial, un 11,9% con más de un 33% de discapacidad reconocida, un 4,7% con medidas judiciales o un 17% atendido por servicios sociales. Además, el 33% del alumnado es inmigrante, que proviene de 40 países diferentes. “Suele ser un alumnado con necesidades específicas, bien por temas académicos, sociales u otros”, explica Julen Elgeta. El presidente de HETEL ha partici-

Falta de autoestima

Tras esta radiografía hay jóvenes faltos de motivación y autoestima, que llegan expulsados de un sistema educativo que les da por fracasados, y de una sociedad que tampoco les comprende. Y, sin embargo, según el último informe de empleabilidad de HETEL, (publicado este febrero), el 53% consigue un empleo seis meses después de terminar sus estudios, que se eleva a un 70% si realizan formación dual.

Según las estadísticas de otros cursos, probablemente de los jóvenes que se matriculen este curso en los centros de FP de HETEL, “más del 60% proseguirá sus estudios en un Ciclo Formativo de Grado Medio para, de este modo, tratar de tener más opciones de entrar en el mercado laboral”, indica el responsable de HETEL. “Esto demuestra que a muchos de ellos y ellas el ciclo formativo básico les ayuda a abrirse un hueco en el mercado laboral, sobre todo a las personas migrantes”. Y es que además, suelen escoger un itinerario muy adecuado para insertarse en un mercado laboral que valora, cada vez más el nivel de cualificación profesional.

El profesor de Formación Profesional de Grado Básico en Salesianos de Deusto, Joseba del Valle, explica por su parte que detrás de esos datos hay historias, “muchas con un final feliz gracias a la implicación del profesorado y la transformación que se consigue en los chicos y las chicas, ya que para avanzar a nivel profesional es fundamental establecer una base sólida a nivel personal”

Del Valle ha destacado la importancia de mostrar la labor realizada en los centros que imparten Grado Básico, donde se prioriza la labor humana ante la profesional. Y ha resal-

tado la necesidad de mayor apoyo institucional, con afán de establecer nuevas figuras -psicólogos, psicopedagogos, orientadores, profesores- “que ayuden a mejorar nuestra labor diaria”, ya que “hemos detectado un incremento en el sector educativo de problemáticas sociales, emocionales, que se han agravado tras la situación socio-sanitaria de los últimos años” “Y hemos querido mediante un vídeo que queremos divulgar a familias, sociedad y los y las jóvenes que estén en una situación parecida, mostrar la realidad de un perfil de alumnos y alumnas que por diferentes motivos no han podido desarrollar sus capacidades personales en los ámbitos o recorridos educativos habituales, pero que a través de esta vía, no solo avanzan, sino que son capaces de llegar a donde ellos se propongan”

Un vídeo, realizado por él mismo, que se ha podido ver por vez primera y que ha contado con la presencia de sus protagonistas. Andoni Goikoetexea, como coach y varios estudiantes contando no sólo su experiencia, sino también sus emociones, y su transformación personal. “Más allá de un empleo y una profesión, les hemos dado valores, donde el deporte base y sus valores también tienen que ver mucho con la formación, ya que deporte base al menos está considerado tradicionalmente un medio apropiado para trabajar los valores y el desarrollo personal y social; afán de superación, integración, respeto, tolerancia, disciplina, superación de los límites, responsabilidad y capacidad de trabajo en equipo”, ha explicado Andoni Goikoetxea.

Así las cosas, Elgeta ha afirmado que “debemos hacer una reflexión sobre lo que aportan estas personas al sistema productivo de Euskadi, ya que tenemos que tener en cuenta que invierten tiempo en su formación y que realizan grandes esfuerzos por conseguir integrarse en nuestra sociedad aportando valor. Un valor, por otro lado, que están demandando nuestras empresas, ante la falta de perfiles de técnicos medios cualificados”

Y es que la FP de Grado Básico abarca ámbitos profesionales como Servicios Administrativos, Soldadura y Calderería, Mecanizado, Electricidad, Carrocería, Electromecánica de Vehículos, Fontanería, Cocina y Restauración, Panadería-Pastelería, Montaje-Mueble, Carpintería, Peluquería, Atención Básica a Personas…

LINK: https://youtu.be/FpCJcrbPM1g

38 GuíadelaFormación2023
Formación Profesional FP Básica, última oportunidad
El 60% del alumnado que hace FP de Grado Básico se matricula en un grado medio

HETEL celebra su 35 aniversario impulsando la Formación Profesional vasca

Durante estos 35 años han pasado por las aulas de sus centros más de 200.000 alumnos y alumnas

La Formación Profesional vasca ha cambiado mucho durante estos 35 años. Hoy es punta de lanza europea, modelo para otros países tanto por la empleabilidad –que incluso en una época de pandemia superaba el 72% al de seis meses de haber terminado los estudios y que este año superará con creces ese valor- como las FCT, el programa Erasmus+, la formación dual o los programas o cursos de especialización (de entre 600 y 900 horas) que los alumnos y alumnas pueden realizar mientras terminan los ciclos medios o superiores.

También el papel de los centros de FP de Euskadi ha cambiado mucho en estos 35 años, “pasando a convertirse en un agente clave de desarrollo de la comarca, debido a una mayor cercanía con el tejido empresarial colaborando en proyectos de innovación, en planes de formación, en bolsas de empleo,… Un desarrollo comarcal que fue desde el principio uno de los retos principales de HETEL, por lo que es muy satisfactorio ver que hemos logrado avanzar en este ámbito…”, tal como explica el presidente de HETEL, Julen Elgeta.

También ha habido un cambio radical en el modelo, en la metodología, ya que ahora se aprende con proyectos e incluso se involucra a algunas empresas en el desarrollo de estos retos… “Además, debido a nuestro compromiso social también integramos el componente social en muchos de estos retos, como la apuesta por los ODS, por ejemplo”, explica Elgeta. Otra característica clave de HETEL es la colaboración, el avanzar conjuntamente “para lo cual trabajamos en red en diferentes ámbitos a través de grupos de trabajo”, con reconocimientos a aquellas personas o entidades que apoyan la FP a través de sus premios bienales. Pero también ha recibido premios la propia asociación, como el premio de Confebask, Bikain, la A de Plata, siendo el primero en obtenerse desde la Formación profesional, etcétera.

Algunos datos

Durante estos 35 años desde que se creó la asociación, HETEL ha pasado de comenzar su andadura con diez centros a contar con 31 en los tres territorios. En 35 años han pasado por sus aulas más de 200.000 alumnos y alumnas egresados en FP Básica, Media y Superior. Además, cada año hay más de 4.000 empresas que acogen alumnos y alumnas de HETEL, con más de 5.000 alumnos y alumnas en el programa Dual en las 11 ediciones del programa.

Por otra parte, en lo que respecta a la formación para el empleo, HETEL ha formado anualmente a más de 20.000 personas desempleadas y ocupadas a través alrededor de 1.500 cursos de formación, que suponen más de 130.000 horas al año. En todo ello, HETEL

han invertido 4.000.000 de horas en formar a personas trabajadoras y desempleadas. Además, en los llamados másteres de la Formación Profesional, HETEL imparte actualmente una decena de programas y cursos de especialización, de diferentes familias.

Sobre HETEL

HETEL es una asociación de 31 centros de FP Abantean (comprometidos, solidarios, innovadores) de Euskadi, que aglutina a más de 11.500 alumnos y alumnas. Tiene como misión mejorar, prestigiar y liderar la Formación Profesional de Euskadi, ofreciendo un servicio público de calidad al alumnado, las empresas y la sociedad vasca en general, desde una perspectiva de País y con un enfoque internacional. www.hetel.eus

39 GuíadelaFormación2023 Formación Profesional 35 aniversario

Formación Profesional, cada año más demanda y trabajo casi seguro

La Formación Profesional prepara al alumnado para que pueda trabajar de forma cualificada en la profesión para la que se ha formado, con unos datos de colocación excelentes

Hace tiempo que la Formación Profesional dejó de ser el patito feo del sistema educativo: todo lo contrario, gana adeptos. El número de matriculaciones en la Formación Profesional en Euskadi ha ido ganando alumnos durante los últimos años y así lo ha hecho también en el curso 2021-2022. Así, según los datos facilitados por EUSTAT, en 2021-2022, en total, había 16.322 alumnos/as cursando estudios de formación profesional de grado medio y 23.859 en el grado superior.

Una de las razones de este crecimiento puede deberse al grado de inserción laboral que ofrece la FP vasca.

La Formación Profesional es el conjunto de estudios más relacionados con las ocupaciones laborales y el mercado de trabajo, y hoy día se interpreta como un proceso a lo largo de la vida activa de la persona, entendiéndose como Formación Profesional tanto la “formación reglada” propia de jóvenes en edad escolar, como la “formación para el empleo” dirigida a trabajadores/as en activo o el “reconocimiento de la competencia” profesional. La Formación Profesional oferta en torno a 170 títulos diferentes encaminados a que las personas logren competencia profesional y aspiren a puestos de trabajo cualificados. Los diversos títulos se agrupan en familias profesionales y se componen de asignaturas llamadas “módulos” con contenidos teóricos y prácticos, incluyendo una etapa de prácticas en empresa.

¿Qué ofrece la FP?

Las enseñanzas de la Formación Profesional del sistema educativo se ordenan en: z Los ciclos de Formación Profesional Básica. z Los ciclos Formativos de Grado Medio. z Los ciclos Formativos de Grado Superior.

Básicamente, la Formación Profesional prepara al alumnado para que pueda trabajar de una forma cualificada en la profesión que elija.

Por norma general, la duración de los estudios, es de unas 2000 horas, de las cuales un 25% se realizan en centros de trabajo, como prácticas profesionales. En algunos casos, dependiendo de la familia de estudios, la duración podría ser de 1.400 o de 1.700 horas.

El alumnado que supera las enseñanzas recibe el título de Técnico de la correspondiente profesión, que da acceso al mercado laboral y a la Formación Profesional de Grado Superior, mediante una prueba de acceso, o a cualquiera de las modalidades de Bachillerato.

Además, la Formación Profesional, a través del Programa de Aprendizaje Perma-

nente, ofrece la posibilidad de realizar las prácticas de empresa totalmente subvencionadas en otro país de la Unión Europea a través del programa Erasmus+.

La FP, a través de los programas UrratsBat e Ikasenpresa, también ofrece respaldo a aquellos/as emprendedores/as que sen lanzan a desarrollar un proyecto empresarial.

Formación Profesional Básica

Con la LOMCE se crean los ciclos de Formación Profesional Básica dentro de la Formación Profesional del sistema educativo, como medida para facilitar la permanencia de los alumnos y las alumnas en el sistema educativo y ofrecerles mayores posibilidades para su desarrollo personal y profesional.

40 GuíadelaFormación2023 Formación Profesional La FP en Euskadi

Las enseñanzas de Formación Profesional Básica forman parte de las enseñanzas de Formación Profesional del sistema educativo y responden a un perfil profesional. Asimismo, se ordenan en ciclos formativos organizados en módulos profesionales de duración variable.

Cada perfil profesional incluye al menos unidades de competencia de una cualificación profesional completa de nivel 1 del Catálogo de Cualificaciones Profesionales.

Los alumnos y alumnas que superen un ciclo de Formación Profesional Básica recibirán el título Profesional Básico correspondiente a la profesión en la que se han formado.

Este título Profesional Básico permite el acceso a los ciclos formativos de grado medio de la Formación Profesional del sistema educativo. También hay cierta polémica sobre si esta titulación debe, automáticamente, suponer también el título de Educación Secundaria.

Ciclos formativos

Los ciclos formativos son enseñanzas que están distribuidas en módulos (materias). Estos estudios permiten obtener una titulación y tienen un valor profesional, ya que su contenido se establece de acuerdo con las necesidades del mundo laboral.

Los módulos tienen una duración determinada de horas, según el ciclo de que se trate, y se imparten en el centro educativo,

excepto el módulo denominado de Formación en Centro de Trabajo (FCT), que es obligatorio para todos los ciclos y se realiza en la empresa. Normalmente, los últimos meses del Ciclo Formativo se desarrollan realizando prácticas en una empresa e incluso se pueden llevar a cabo en el extranjero a través del Programa de Aprendizaje Permanente (Leonardo da Vinci, Erasmus).

La duración de los Ciclos formativos es variable: desde un curso académico y un trimestre hasta dos cursos académicos (que son la mayoría).

El alumnado puede elegir entre Ciclos formativos de dos niveles: Ciclos Forma-

tivos de Formación Profesional de Grado Medio y Ciclos Formativos de Formación Profesional de Grado Superior.

Los ciclos formativos de Formación Profesional de grado medio están considerados estudios de Educación Secundaria Postobligatoria. Al superar un Ciclo Formativo de Grado Medio se obtiene el título de técnico en el Ciclo Formativo cursado.

Por su parte, los ciclos formativos de FP de grado Superior están considerados estudios superiores. Con este tipo de estudios se puede obtener el título de Técnico Superior en el Ciclo Formativo cursado.

41 GuíadelaFormación2023 Formación Profesional La FP en Euskadi

Formación Profesional La FP en Euskadi

delaFormación2023

ALUMNADO MATRICULADO EN FORMACIÓN PROFESIONAL EN EUSKADI POR GRADO, FAMILIA Y TERRITORIO HISTÓRICO (2021-22)

FORMACIÓN PROFESIONAL DE GRADO SUPERIOR EUSKADI ÁLAVA BIZKAIA GIPUZKOA Actividades Físicas y Deportivas 828 96 398 334 Administración y Gestión 2.622 411 1.097 1.114 Agraria 249 105 97 47 Artes Gráficas 274 55 86 133 Comercio y Marketing 1.240 188 591 461 Edificación y Obra Civil 294 64 162 68 Electricidad y Electrónica 2.582 412 1.205 965 Energía y Agua 219 16 140 63 Fabricación Mecánica 3.156 290 1.048 1.818 Hostelería y Turismo 940 125 624 191 Imagen Personal 448 100 240 108 Imagen y Sonido 657 88 248 321 Industrias Alimentarias 54 - 20 34 Informática y Comunicaciones 1.800 399 546 855 Instalación y Mantenimiento 1.668 363 535 770 Madera, Mueble y Corcho 122 - 20 102 Marítimo Pesquera 299 - 169 130 Química 506 39 271 196 Sanidad 1.773 230 899 644 Seguridad y Medio Ambiente 161 39 93 29 Servicios Socioculturales y a la Comunidad 2.385 315 1.329 741 Textil, Confección y Piel 130 - 58 72 Transporte y Mantenimiento de Vehículos 673 104 346 223 TOTAL 23.859 3.311 10.753 9.795 FORMACIÓN PROFESIONAL DE GRADO MEDIO EUSKADI ÁLAVA BIZKAIA GIPUZKOA Actividades Físicas y Deportivas 220 25 67 128 Administración y Gestión 1.259 202 684 373 Agraria 263 117 77 69 Artes Gráficas 278 33 100 145 Comercio y Marketing 435 41 200 194 Edificación y Obra Civil 178 62 52 64 Electricidad y Electrónica 1.532 152 779 601 Energía y Agua - - -Fabricación Mecánica 2.158 290 878 990 Hostelería y Turismo 837 179 487 171 Imagen Personal 768 103 390 275 Imagen y Sonido 54 - - 54 Industrias Alimentarias 165 40 84 41 Informática y Comunicaciones 1.222 168 625 429 Instalación y Mantenimiento 1.325 375 448 502 Madera, Mueble y Corcho 302 36 139 127 Marítimo Pesquera 202 - 102 100 Química 112 37 44 31 Sanidad 2.690 462 1.165 1.063 Seguridad y Medio Ambiente - - -Servicios Socioculturales y a la Comunidad 1.048 142 386 520 Textil, Confección y Piel 47 - 28 19 Transporte y Mantenimiento de Vehículos 1.227 144 683 400 TOTAL 16.322 2.608 7.418 6.296
42 Guía

Para ingresar en un Ciclo Formativo hay dos vías: acceso directo y acceso mediante prueba.

El acceso directo significa que quien tenga superados estudios de ESO o equivalente puede solicitar plaza en un Ciclo Formativo de Grado Medio, y quien tenga superado el Bachillerato o equivalente, puede solicitar plaza en un Ciclo Formativo de Grado Superior.

Antes de matricularse hay que pedir plaza, y cuando hay más solicitantes que plazas, tienen preferencia para matricularse en Grado Medio quienes tengan las mejores notas en la ESO; y en Grado Superior quienes hayan cursado la modalidad y asignatura de bachillerato que dan prioridad a cada uno de los ciclos, y en caso de seguir habiendo más solicitantes que plazas, la mejor nota de Bachillerato.

Una vez pasado el período ordinario de matrícula, la prioridad por notas, asignatura, modalidad de bachillerato etc. desaparece, y cualquiera puede acceder por igual a las plazas que queden libres.

El acceso mediante prueba se reserva para quienes no tienen superados los estu-

dios mencionados anteriormente. La prueba y los requisitos para hacerla son diferentes según se quiere ir a un Ciclo de Grado Medio o de Superior.

FP Dual

El programa de FP dual en régimen de alternancia se dirige a centros públicos y privados que cuenten con jóvenes que tengan más de 16 y menos de 30 años matriculados/as en un ciclo formativo de Formación Profesional que posibiliten que el alumnado realice su aprendizaje en régimen de alternancia entre el centro y una empresa.

La formación profesional dual en régimen de alternancia se desarrolla mediante la coparticipación de centros de formación y empresas, con la posibilidad de que las empresas faciliten a los centros de formación los espacios, las instalaciones o los expertos para impartir total o parcialmente determinados módulos profesionales o módulos formativos. En el centro de formación la actividad formativa será impartida por profesorado de las especialidades o titula-

ciones establecidas en la normativa correspondiente.

El trabajo que realiza el alumnado en la empresa debe estar estrechamente relacionado con el perfil profesional del ciclo formativo y con las especializaciones programadas, de modo que, además de la obtención del resultado productivo, esas realizaciones en la empresa posibilitan el aprendizaje y, en definitiva, la adquisición de las competencias inherentes al título, las de la propia especialización y otras de carácter personal y social.

La duración de la formación desarrollada en el centro deberá respetar, al menos, las horas atribuidas a cada módulo en el Real Decreto de creación del título correspondiente y no podrá rebasar el número de horas fijadas para cada módulo en el Decreto mediante el que se establece el currículo en la CAPV.

Los programas de formación dual en régimen de alternancia estarán basados en la modalidad de contrato para la formación y el aprendizaje.

43 GuíadelaFormación2023 Formación Profesional La FP en Euskadi

I Jornada Intergeneracional FP-Euskadi

El acto ha reunido a más de 600 alumnos y alumnas de FP con las personas mayores con las que han desarrollado los proyectos que se han presentado durante la jornada

El viceconsejero de Formación Profesional, Jorge Arévalo, inauguró el pasado 31 de marzo en el Palacio Kursaal de DonostiaSan Sebastián la I Jornada intergeneracional de FP Euskadi, un evento que reunió a más de 600 alumnos y alumnas de FP con las personas mayores con las que durante el mes de marzo desarrollaron los proyectos intergeneracionales. Durante la jornada, presentaron dichos proyectos.

A partir de las 9:30 horas, el alumnado de los 11 centros participantes, acompañados de documentación gráfica y algunas de las personas mayores que intervinieron en los talleres celebrados a lo largo del mes de marzo de 2023, expuso el proyecto realizado al resto de los centros de Formación Profesional. Cabe destacar que, entre las personas mayores que participaron en la iniciativa, acudieron a la Jornada en el Kursaal dos mujeres de 92 y 93 años, dos costureras que formaron parte del equipo de Balenciaga.

Con el humorista Angel Alkain como presentador y tras las presentaciones de los centros de FP participantes, el jurado valoró los talleres organizados y dio a conocer su veredicto. Los proyectos premiados fueron:

bitos, como la automoción, el cuidado de las personas mayores o la comunicación.

• Tercer premio: Centro de FP AEG, de San Sebastián, por el taller intergeneracional que organizó en el ámbito textil. El alumnado compartió experiencias con dos modistas veteranas, de más de 90 años, que cosieron para Balenciaga.

Talleres intergeneracionales

Bajo el lema “Pasado, presente y futuro en FP: tradición e innovación”, durante la semana del 6 al 10 de marzo se llevaron a cabo talleres intergeneracionales en 11 centros de FP, con los siguientes objetivos:

• Transmisión de conocimientos y recuperación de la riqueza experiencial, tecnológica y cultural en FP al alumnado de FP Euskadi.

Desde la costura a la automoción

• Primer premio: Centro de FP Cebank, de San Sebastián, por el taller intergeneracional de cocina que desarrollo, en el que participaron el alumnado del centro con sus madres, padres o abuelas.

• Segundo premio: Centro Integrado de FP Meka, de Elgoibar. Este centro desarrolló talleres intergeneracionales en diversos ám-

• Fomento de las relaciones entre personas de diferentes grupos de edad para enriquecer los vínculos, el conocimiento mutuo y fomentar la transmisión oral del acervo cultural y experiencial entre diferentes generaciones.

• Acercamiento de los centros de Formación Profesional a la sociedad en general.

• Transmisión y trabajo de los valores de respeto y convivencia, favoreciendo una sociedad de personas para las personas.

En total, 11 centros de Formación Profesional de Euskadi tomaron parte en la iniciativa. A lo largo de los días en los que se llevaron a cabo los talleres intergeneracionales, el alumnado, junto a personas de diferentes generaciones, tuvo la oportunidad de desarrollar diversos proyectos de temáticas diferentes como la tecnología, gastronomía, comunicación, cuidado de las personas, automoción o la madera, entre otros. A través de esta iniciativa, los y las alumnas pudieron conocer de primera mano cómo vivían y trabajaban nuestros y nuestras mayores hace cerca de 50 años. Entre los diversos talleres que se desarrollaron la semana del 6 de marzo, se pueden citar, entre muchos otros, el celebrado en el CIFP Meka de Elgoibar. Mecánicos veteranos ya jubilados se acercaron a los talleres de automoción del centro, donde expusieron al alumnado actual cómo era el trabajo de los talleres hace unas décadas (qué averías presentaban un Seat 600 o un Citroën 2CV…), pero pudieron conocer también, in situ, la tecnología y las técnicas que en la actualidad se emplean. Lo mismo hicieron baserritarras o técnicos forestales ya retirados y retiradas, cuando acudieron al taller intergeneracional que compartieron en Fraisoro Eskola de Zizukil, que imparte ciclos de FP del ámbito agrario y forestal. El centro de Formación Profesional AEG de San Sebastián, por su parte, invitó a dos modistas de 92 y 93 años que cosieron para Balenciaga. El alumnado del centro pudo escuchar de viva voz el testimonio de estas mujeres: las labores que realizaban, cómo eran las modas hace unas décadas, o cómo ha cambiado la industria textil con los años. A cambio, las veteranas también conocieron cómo se realizan en la actualidad los filamentos en impresión 3D.

11 centros de FP participaron durante el mes de marzo en la primera semana intergeneracional de FP Euskadi
44 GuíadelaFormación2023 Formación Profesional I Jornada Intergeneracional FP

Puertas Abiertas los días 17 y 24 de mayo en los cinco campus de EGIBIDE

El centro educativo de Vitoria-Gasteiz abre la matriculación hasta el 26 de mayo en sus campus de Arriaga, Jesús Obrero, Escuela de Mendizorrotza, Molinuevo y Nieves Cano

EGIBIDE ha abierto ya la preinscripción para la Formación Profesional del curso 2023-2024 en sus cinco campus de Arriaga, Jesús Obrero, Mendizorrotza, Molinuevo y Nieves Cano. Las jornadas de Puertas Abiertas presenciales serán los días 17 y 24 de mayo y, junto a ello, hay una sesión orientativa online en el canal de YouTube de Egibide. Tanto para la preinscripción como para las puertas abiertas, es necesario realizar la inscripción previa en la propia web de EGIBIDE.

La Formación Profesional se ha convertido en la gran demanda de las empresas. Faltan personas cualificadas, técnicas en la materia, por lo que la tasa de desempleo es muy baja. En EGIBIDE están los ciclos formativos de Grado Básico, Grado Medio y Grado Superior. Toda la información sobre los diferentes ciclos, la formación que se va a recibir, horarios, lugares… se encuentra en la web www.egibide.org

Ciclo “Promoción de Igualdad de Género”

La gran novedad en la oferta formativa para el curso 2023-2024 es el ciclo de “Promoción de Igualdad de Género”, una deuda pendiente para el territorio alavés. El curso 2023-2024 será por fin una realidad impartiéndose en el campus EGIBIDE-Molinuevo en horario vespertino (15:15 a 21:15 horas) y en modelo “D” (íntegramente en euskera). Quien se matricule en el ciclo logrará las competencias para pro-

gramar, desarrollar y evaluar intervenciones relacionadas con la promoción de la igualdad de trato y de oportunidades entre mujeres y hombres, aplicando estrategias y técnicas del ámbito de la intervención social, detectando situaciones de riesgo de discriminación por razón de sexo y potenciando la participación social de las mujeres.

Orientación personalizada

El momento que vive nuestra Formación Profesional es realmente excepcional con una amplia demanda de empresas del entorno. Y todo ello en un centro educativo donde una de sus señas de identidad es, además de la estrecha relación con las empresas, el

cuidado de la alumna y el alumno de principio a fin. La tutoría, la orientación personalizada, el acompañamiento… son referencia histórica de los campus de EGIBIDE con el objetivo de que el alumnado se sienta acompañado por personas cercanas durante su paso por la FP.

EGIBIDE

• Arriaga:

C/ Pozoa, s/n 945 010 110 | arriaga@egibide.org

• Jesús Obrero: C/ Francia, 32 945 000 333 | jesusobrero@egibide.org

• Mendizorrotza:

Plaza Amadeo García Salazar, 2 | 945 010 140 | mendizorrotza@egibide.org

• Molinuevo:

C/ San Ignacio de Loyola, 6 945 010 120 | molinuevo@egibide.org

• Nieves Cano: C/ Nieves Cano, 10 945 010 130 | nievescano@egibide.org

Web: egibide.org

Email: info@egibide.org

45 GuíadelaFormación2023 Formación Profesional Egibide

Formación Profesional Euskoskills 2023

FP Euskadi en Euskoskills 2023

El alumnado de FP-Euskadi muestra sus destrezas en el Campeonato Euskoskills 2023

El consejero de Educación Jokin Bildarratz y el viceconsejero de Formación Profesional Jorge Arévalo asistieron el pasado 10 de mayo en Irún al inicio del Campeonato EuskoSkills 2023 de la Formación Profesional, que se desarrolló durante dos días en Ficoba.

El recinto ferial de Irún acogió el 10 y 11 de mayo a un total de 250 alumnos y alumnas participantes de 48 centros de Formación Profesional, tanto públicos como concertados, que compitieron en alguna de las 28 modalidades de EuskoSkills 2023. El campeonato de este año involucró además a 155 tutores y tutoras de este alumnado, junto con 28 coordinadoras y coordinadores (también docentes), uno por cada categoría de competición.

Además de 29 empresas colaboradoras, en esta edición de 2023 volvieron a participar en la organización y el desarrollo del evento algunos centros de FP de Euskadi. Es el caso del Instituto Zubiri Manteo de Donostia, cuyo alumnado de Turismo realizó labores de recepción en el recinto, y se ocupó de las visitas guiadas. El centro de Formación Somorrostro retransmitió vía streaming las competiciones y todo el ambiente que se vivió en Ficoba, a modo de programa de televisión en directo. Por su parte, la Escuela de Hostelería de Leioa se ocupó del catering del alumnado participante en el campeonato.

Durante estos dos días, Ficoba recibió la visita de cerca de 1.300 estudiantes de FP y de la ESO, que se acercaron a presenciar el desarrollo del campeonato y a conocer de cerca la amplia variedad de ciclos y titulaciones que en la actualidad oferta la Formación Profesional vasca, así como las actividades propias de cada una de ellas.

Destrezas profesionales

Organizado cada dos años por la Viceconsejería de Formación Profesional del Departamento de Educación, EuskoSkills es una competición dirigida al alumnado matricula-

do en ciclos de Formación Profesional. Este alumnado participa en las competiciones relacionadas con el ciclo que cursa. Es requisito indispensable que no tengan cumplidos más de 22 años en el año 2024, es decir, que hayan nacido con posterioridad al 1 de enero de 2002. En el caso de algunas categorías (Mecatrónica, Industria 4.0, Cloud Computing, Ciberseguridad y Robótica colaborativa) el límite de edad es de 25 años.

Durante el desarrollo de la competición, el alumnado participante ha de demostrar que posee las habilidades y destrezas propias del ciclo formativo que cursa, mediante la realización de varias pruebas a lo largo de un día y medio. No obstante, Euskoskills valora también, más allá de las competencias técnicas de la profesión o sector, otras competencias transversales que el alumno o alumna ha de desplegar para llegar a concluir la prueba. En EuskoSkills, el alumnado sale de la zona de confort para demostrar su valía profesional y personal.

El objetivo principal de esta iniciativa es promover, por medio de campeonatos, una concienciación de la contribución esencial que las aptitudes y los altos niveles de competencia suponen para el logro del éxito profesional, así como para la realización personal. A su vez, el Campeonato EuskoSkills es una magnífica oportunidad para la promoción de la Formación Profesional y su diversidad de familias profesionales en la sociedad vasca. La participación en estas “olimpiadas de la FP” supone también una motivación extra para el alumnado en sus estudios, convirtiéndose en un foro idóneo para entablar relaciones y convivir con estudiantes de otros centros de Euskadi.

28 categorías

EuskoSkills 2023 se desarrolló en 28 categorías diferentes. Para cada modalidad de campeonato se seleccionó un centro de FP de referencia, y es un profesor o profesora del mismo el responsable de su organización. Las modalidades en las que se compitió en esta edición 2023 fueron:

• Mecatrónica

• Diseño mecánico-CAD

• CNC Fresado

• Soldadura

• Reparación de carrocería

• Electrónica

• Desarrollo web

• Instalaciones eléctricas

• Control industrial

• Ebanistería

• Carpintería

• Peluquería

• Estética

• Tecnología del automóvil

• Cocina

• Servicio de restaurante y bar

• Pintura del automóvil

• Administración de sistemas en red

• Atención socio-sanitaria

• Panadería

• Diseño y animaciones de juegos 3D

• Robótica colaborativa

• Industria 4.0

• Escaparatismo y comercialización visual

• Desarrollo de aplicaciones para móviles

• Cloud computing

• Ciberseguridad

• Tecnología de laboratorio químico

El alumnado ganador en cada categoría representará a Euskadi en los campeonatos estatales SpainSkills, que se celebrarán en enero de 2024 en Madrid, pudiendo de ahí pasar a competir –si nuevamente resultaran vencedores o vencedoras- en las EuroSkills y en los mundiales, conocidos como WorldSkills.

Los ganadores de la anterior edición de EuskoSkilks, celebrada en octubre de 2021, participaron en SpainSkills en el 2022 y Euskadi quedó segunda entre las 17 comunidades autónomas en el medallero. Obtuvieron tres medallas de oro, tres de plata y una de bronce. Los competidores que obtuvieron la medalla de oro en SpainSkills 2022 han participado en WordSkills 2022 y participarán en EuroSkills 2023 en Polonia (las ediciones World y Euro se están desarrollando con retraso debido a la pandemia).

46 GuíadelaFormación2023

Formación Profesional Entrevista Alba Estanyol Ikaslan Bizkaia

“La Formación Profesional Vasca tiene un marcado carácter innovador”

Entrevista a Alba Estanyol, Ikaslan Bizkaia, coordinadora de la red de centros públicos de Formación Profesional, para hablar de la nueva Ley de FP. Además, Alba nos hablará de las características y el futuro de este tipo de estudios, destacando los puntos fuertes de la FP vasca.

¿Por qué ha cambiado la Ley de la FP?

En el preámbulo de esta Ley Orgánica 3/2022 se da un dato muy esclarecedor que subraya la urgente necesidad de cambio que tenía el actual modelo: de las 11 millones de personas que se podrían haber beneficiado del procedimiento de acreditación de cualificaciones profesionales, solo se han registrado 300.000 personas usuarias en más de 10 años. Tenemos una Formación Profesional potente, con una oferta de ciclos formativos diversa y actualizada, pero queda claro que los mecanismos para acreditar competencias y obtener certificados de profesionalidad no han calado, de forma que no se ha aprovechado este sistema que da valor a las competencias adquiridas mediante el trabajo. Esta nueva ley trata de ser un paraguas bajo el cual se unirá toda la oferta formativa de Formación Profesional, desde las acreditaciones profesionales hasta los ciclos formativos de grado medio o superior y los cursos de especialización, dotando del mismo respaldo a todas las opciones de cualificación.

¿Cuáles son los aspectos más destacados de la nueva Ley?

Sin duda el aspecto más destacable es la creación del Catálogo Nacional de Estándares de Competencias Profesionales, el eje sobre el que se construyen el Catá-

logo Modular de Formación Profesional y el Catálogo Nacional de Ofertas de FP. Al respaldar toda la oferta formativa con ese primer catálogo, todos los niveles de cualificación, desde las acreditaciones parciales de competencia hasta los Cursos de Especialización de FP, tienen asociado uno o varios estándares de competencia y pasan a estar bajo una misma estructura legal. De esta forma, se crean nuevas vías y facilidades para acumular certificados y obtener otros de mayor nivel, bien poder conseguir certificados a través de la experiencia laboral, como para acumularlos y obtener otros de mayor nivel.

También se consolida el modelo general de FP Dual en el que se aprende a través del trabajo, con el que todo el alumnado de los ciclos formativos, incluido el de primer curso, alterna el aprendizaje en el aula con las prácticas en un entorno real de trabajo. Esta nueva ley le da un mayor peso a las empresas a la hora de establecer las competencias a conseguir en los planes de estudios.

¿Qué opinión os merece la nueva Ley?

¿Qué diferencias tiene con respecto a la Ley anterior?

En nuestro caso, creo que la nueva ley nos permite seguir avanzando hacia la mejora de la cualificación de la ciudadanía, y a las entidades que trabajamos en la Formación Profesional nos va a facilitar la comunicación a la hora de transmitir las diferentes vías posibles y ofertas formativas para obtener acreditaciones. Gracias al establecimiento de los Estándares de Competencias Profesionales y su uso como piedra angular del catálogo modular, los centros de FP se consolidarán como espacios en los que obtener certificados de competencia, bien por vías formativas como a través de la acreditación de la experiencia laboral. También creo que la generalización del modelo de FP Dual a todos los niveles, algo que ya experimentamos en el curso 2021/2022 con alumnado de primer curso, es un gran acierto teniendo en cuenta los buenos datos de inserción laboral que ha cosechado este modelo.

Con el Catálogo Nacional de Estándares, logramos un modelo de formación acumulativo, en el que la obtención de los distintos grados (A, B, C, D y E) se interrelaciona y permite a cualquier persona diseñar un itinerario formativo acorde a su experiencia, a sus competencias y a sus posibilidades. Así, el equivalente al Sistema Nacional de Cualificaciones Profesionales establecido en la Ley Orgánica 5/2002, con el que se ha venido gestionando la formación para el empleo al margen de la FP del sistema

educativo, pasa a estar ahora en un mismo sistema respaldado por el mismo catálogo de estándares de competencia.

¿Tiene alguna carencia?

Quizás en este contexto en el que se busca una formación de carácter acumulativo, sería ideal que en el largo plazo existiera la posibilidad de tender más puentes entre las acreditaciones que ahora consideramos de grado C (certificados profesionales) y las de grado D, los ciclos formativos de FP, para terminar de afianzar un modelo de “formación a la carta” que aporte flexibilidad en la formación a la ciudadanía. Esta ley da pasos de gigante para facilitar la acreditación de competencias profesionales y la obtención de certificados acumulables que dan lugar a niveles superiores, y nos parece muy prometedor el hecho de que se van a sentar las bases para crear un único sistema de Formación Profesional que responda a todas las necesidades formativas.

¿Cuál es la situación de la FP en Euskadi?

¿Cuál ha sido su evolución?

La Formación Profesional vasca está teniendo un crecimiento paulatino pero sostenido de estudiantes y se encuentra en una posición fuerte, sin haber sufrido ninguna interrupción a esta mejora a causa de la pandemia que hemos vivido. En Bizkaia, concretamente, hemos tenido un aumento de casi 2.000 estudiantes desde el curso 2018/2019, pasando de 19.401 matrículas en FP básica, Grado Medio y Grado Superior hasta las 21.314. Con el VI. Plan Vasco de FP, la hoja de ruta que ha presentado el Departamento de Educación del Gobierno Vasco ante los cambios que se están haciendo en este modelo educativo, se ha puesto un objetivo ambicioso de conseguir 10.000 estudiantes más en la Comunidad Autónoma Vasca para el año 2026, y vista la evolución que hemos tenido estos años, creo que es un objetivo alcanzable.

Por otro lado, para conseguir que toda la FP sea dual para ese año, se prevé que haya un incremento progresivo de personas estudiando en este modelo desde el primer curso de los ciclos, poniendo la mirada en un 50 % para el siguiente curso y un 70 %

48 GuíadelaFormación2023
En la Formación Profesional Dual, se combina el aprendizaje en el centro educativo con el desempeño profesional en una empresa

para el curso 2024/2025, hasta terminar la integración de este modelo.

¿Puede presumir de algo la FP de Euskadi con respecto a las FP-s de otras comunidades?

La FP vasca tiene un marcado carácter innovador, impulsando la investigación a través de iniciativas como el centro Tknika, y concretamente desde la FP pública hacemos esfuerzos que responden directamente a las preocupaciones que nos ha trasladado el sector productivo. Por poner un ejemplo reciente, el CIFP San Jorge, uno de los centros de la red Ikaslan Bizkaia, es el único centro público que oferta el Grado Superior en Energías Renovables en el territorio y hace poco inauguró la primera infraestructura para producir hidrógeno verde en un centro de FP vasco, Telki, con el fin de formar a profesionales de la energía altamente demandados por las empresas.

De hecho, la transición ecológica y la transformación digital son protagonistas en el VI. Plan Vasco de FP, así como el objetivo de conseguir el 100 % del alumnado cursando FP Dual para el curso 2025/2026. El hecho de que en el curso 2021/2022 estuviéramos realizando las primeras experiencias piloto con la FP Dual en el primer curso de los ciclos formativos y este año se haya establecido esta meta tan ambiciosa es reflejo de la capacidad de la FP vasca de reinventarse y adaptarse a los cambios. Este curso ya hemos más que duplicado el número de empresas en las que se cursa FP Dual, con un 30 % de alumnado estudiando en esta modalidad, por encima de la media europea.

ámbitos STEAM y poca variedad los ciclos que elige el alumnado.

¿Qué es la FP Dual?

La FP Dual es una modalidad formativa en la que se combinan el aprendizaje en el centro educativo con el desempeño profesional en una empresa, de forma que se aprende en situaciones reales de trabajo. Actualmente, en la CAV la FP Dual se realiza a través de un contrato para la formación o un régimen de compensación mediante becas, de forma que el o la estudiante recibe una compensación económica por el trabajo, pero también hemos implementado el modelo desde el primer curso de los ciclos, llegando hasta el 30 % de alumnado participando en una FP Dual.

nado y a las personas que buscan formarse a lo largo de la vida.

¿Ha cambiado la visión de la gente sobre la FP comparando con años atrás?

No tenemos datos concluyentes sobre la percepción social de la FP, pero mi sensación es que los padres y las madres que han acudido a nuestras charlas no tienen esa visión estigmatizada que se tenía hace unos años, además de que el aumento constante de estudiantes deja entrever que se está convirtiendo en la opción principal de más y más personas. Desde la perspectiva de las empresas, no tenemos ninguna duda de que se ha puesto la mirada en la FP para conseguir mano de obra, especialmente desde el sector industrial, en el que subrayan que necesitan muchos perfiles de Electricidad y Electrónica o Fabricación Mecánica, por ejemplo. En ese sentido, nuestro actual reto es que se mantienen unas tendencias que nos impiden cubrir esta demanda de puestos de trabajo, al tener pocas mujeres en los

La nueva ley indica que al menos el 25 % de la duración de una formación debe darse en la empresa y le aporta una mayor responsabilidad en los resultados académicos, sentando las bases para convertir en dual toda la oferta formativa. El modelo mediante contrato con compensación se reserva a lo que pasará a denominarse formación profesional intensiva, cuando la duración de la formación en empresa suponga un porcentaje mayor al 35 %.

¿Qué es Ikaslan?

Ikaslan es la asociación de centros públicos de FP de Euskadi, que en el caso de Ikaslan Bizkaia está formada por 28 centros. En 2021 celebramos nuestros 25 años de trabajo impulsando la colaboración entre nuestros centros y las empresas de nuestro entorno, y en los últimos años uno de nuestros ejes ha sido la promoción de proyectos internacionales con otras entidades de FP europeas. Además, ofrecemos servicios a la ciudadanía y a nuestro alumnado, como la bolsa de trabajo IkasEnplegu o el servicio de orientación IkasGida, y estamos constantemente desarrollando iniciativas para hacer llegar la oferta formativa y las oportunidades de la FP a las AMPAS, al potencial alum-

¿Cuál será el futuro de la FP?

El futuro de la FP es Dual, eso lo primero. Y no hablamos de un objetivo a largo plazo. Como ya he dicho antes, el Gobierno Vasco se ha puesto 2026 como meta para que toda la FP se realice en esta modalidad, que ya ha probado tener unos datos de inserción laboral muy altos, por encima del 60 %. Asimismo, la FP del futuro será más flexible y permitirá crear itinerarios formativos personalizados, y será una formación que atraerá al talento femenino en todas las áreas, incluidas las STEAM. Si esta evolución va acompañada de un constante avance tecnológico, especialmente en los campos de la Inteligencia Artificial y las Energías Renovables, y una adaptación del sistema de FP a las necesidades empresariales más actuales, la empleabilidad del alumnado podría ser más alta todavía.

¿Cómo animaría a la juventud a estudiar FP?

Les diría que en la FP encontrarán una vía que encaje con su vocación, sus expectativas laborales o su itinerario formativo, y que ahora mismo lo que las empresas nos trasladan es que hacen falta perfiles técnicos y técnicos superiores. Y más allá de la inserción laboral, resaltaría la flexibilidad que ofrece esta formación, puesto que elegir este camino no te cierra puertas a la universidad, y hay formas de cursar una FP adaptada a situaciones en la que es necesario conciliar los estudios, como la oferta parcial o la formación a distancia. (La FP es para todo el mundo).

49 GuíadelaFormación2023 Formación Profesional Entrevista Alba Estanyol Ikaslan Bizkaia
Los padres de hoy no tienen esa visión estigmatizada de la FP
Ikaslan es una asociación de centros públicos de Formación Profesional del País Vasco

Formación Profesional Formación Profesional en Navarra

fp grado | medio

fp grado | superior

Incripción: 24 de abril al 5 de mayo

Más información:

848

www.educacion.navarra.es/web/

LUMBIER CIP FP Lumbier IIP

Donapea IIP

María Ana Sanz II

Mendillorri BHI

CI concertado Cuatrovientos

CI concertado Carlos III

CI concertado María Inmaculada

ELIZONDO CIP Elizondo Lanbide Eskola IIP

ESTELLA CI Politécnico de Estella IIP

PERALTA IES Ribera del Arga

SAN ADRIÁN IES Ega

TAFALLA CIP Tafalla

TUDELA CIP ETI

CIP Donapea IIP

castellano Mañana 1 D- euskara Mañana 1

euskara Mañana 1

G- castellano Mañana 1

G- castellano Mañana 1

G- castellano Mañana 1

G- castellano Mañana 1

D- euskara Mañana 1

G- castellano Mañana 1

D- euskara Mañana 1

G- castellano Mañana 1

G- castellano Mañana 1

G- castellano Mañana 1

G- castellano Mañana 2

G- sección bilingüe Mañana 1 DUAL

D- sección bilingüe Mañana 1 DUAL

G- sección bilingüe Mañana 1 DUAL

ADMINISTRACIÓN Y FINANZAS

PAMPLONA

CI María Ana Sanz II

CI concertado Carlos III II

CI concertado Cuatrovientos II

ELIZONDO CIP Elizondo Lanbide Eskola IIP

ESTELLA CI Politécnico de Estella IIP

TAFALLA CIP Tafalla

TUDELA CIP ETI

ASISTENCIA A LA DIRECCIÓN PAMPLONA CI María Ana Sanz II

G- sección bilingüe Tarde 1 DUAL

G- castellano Mañana 1

G- castellano Mañana 1 DUAL

D- sección bilingüe Mañana 1 DUAL

G- sección bilingüe Mañana 1

G- sección bilingüe Mañana 1

G- sección bilingüe Mañana 1

G- sección bilingüe Tarde 1

G- sección bilingüe Mañana 1 DUAL

52 GuíadelaFormación2023
42 65 00
dpto/formacion-profesional CICLO LOCALIDAD CENTRO IDIOMA TURNO GRUPOS ACTIVIDADES FÍSICAS Y DEPORTIVAS GUÍA EN EL MEDIO NATURAL Y TIEMPO LIBRE ELIZONDO CIP Elizondo Lanbide Eskola IIP D- euskara Mañana 1 LUMBIER CIP FP LUMBIER IIP G- castellano Mañana 1 D- euskara Mañana 1 TUDELA CIP ETI D- euskara Mañana 1
FÍSICO BURLADA CI BurIada FP II D- sección bilingüe Mañana 1 LUMBIER CIP FP Lumbier IIP G- sección bilingüe Mañana 1 DUAL TUDELA CIP ETI G- castellano Mañana 1 DUAL ENSEÑANZA Y ANIMACIÓN SOCIODEPORTIVA BURLADA CI BurIada FP II G-
ACONDICIONAMIENTO
sección bilingüe Mañana 1
D-
DUAL
PAMPLONA CIP
CI
G-
DUAL IES
D-
euskara Mañana 1
ADMINISTRACIÓN Y GESTIÓN GESTIÓN ADMINISTRATIVA
G-
castellano Mañana 2

GuíadelaFormación2023

MARKETING Y PUBLICIDAD

TRANSPORTE Y LOGÍSTICA

EDIFICACIÓN Y OBRA CIVIL

Formación Profesional Formación Profesional en Navarra

EFICIENCIA

ENERGÍAS RENOVABLES

53
CICLO LOCALIDAD CENTRO IDIOMA TURNO GRUPOS AGRARIA APROVECHAMIENTO Y CONSERVACIÓN DEL MEDIO NATURAL PAMPLONA CI Agroforestal II G- castellano Mañana 1 DUAL JARDINERÍA Y FLORISTERÍA PAMPLONA CI Agroforestal II G- castellano Mañana 1 DUAL PRODUCCIÓN AGROECOLÓGICA PAMPLONA CI Agroforestal II D- euskara Mañana 1 DUAL PERALTA IES Ribera del Arga G- castellano Mañana 1 PRODUCCIÓN AGROPECUARIA PAMPLONA CI Agroforestal II G- castellano Mañana 1 DUAL GANADERÍA Y ASISTENCIA EN SANIDAD ANIMAL PAMPLONA CI Agroforestal II D- sección bilingüe Tarde con horas de mañana 1 DUAL CI Agroforestal II G- castellano Tarde con horas de mañana 1 DUAL GESIÓN FORESTAL Y DEL MEDIO NATURAL PAMPLONA CI Agroforestal II G- sección bilingüe Tarde con horas de mañana 1 DUAL PAISAJISMO Y MEDIO RURAL PAMPLONA CI Agroforestal II G- castellano Tarde con horas de mañana 1 DUAL PERALTA IES Ribera del Arga G- sección bilingüe Mañana 1 DUAL ARTES GRÁFICAS IMPRESIÓN GRÁFICA SARRIGUREN CI concertado Politécnico Salesianos G- castellano Mañana 1 PREIMPRESIÓN DIGITAL DISEÑO Y GESTIÓN DE LA PRODUCCIÓN GRÁFICA SARRIGUREN CI concertado Politécnico Salesianos G- castellano Mañana 1 DUAL COMERCIO Y MARKETING ACTIVIDADES COMERCIALES PAMPLONA CI María Ana Sanz II G- castellano Mañana 1 DUAL CI concertado Carlos III G- castellano Mañana 1 CI concertado Cuatrovientos G- castellano Mañana 1 TUDELA CIP ETI G- castellano Tarde 1 DUAL G- castellano Mañana 1
INTERNACIONAL PAMPLONA CI María Ana Sanz II G- sección bilingüe Mañana 1 CI concertado Cuatrovientos G- sección bilingüe Mañana 1 DUAL GESTIÓN DE VENTAS Y ESPACIOS COMERCIALES PAMPLONA CI María Ana Sanz
G-
Mañana 1 DUAL CI
G-
Mañana 1 DUAL
COMERCIO
II
sección bilingüe
concertado Cuatrovientos
castellano
PAMPLONA CI
G-
Tarde
CI
G-
D-
G-
María Ana Sanz II
sección bilingüe
1
concertado María Inmaculada
castellano Tarde 1 IES Iturrama BHI
sección bilingüe Tarde 1 TUDELA CIP ETI
sección bilingüe Mañana 1
PAMPLONA
G-
DUAL TUDELA
G-
DUAL
CI María Ana Sanz II
sección bilingüe Mañana 1 DUAL CI concertado Cuatrovientos G- castellano Mañana 2
CIP ETI
sección bilingüe Tarde 1
PAMPLONA
PROYECTOS DE EDIFICACIÓN
CIP Virgen Del Camino IIP G- castellano Mañana 1
IMARCOAIN
G-
ENERGÍA Y AGUA REDES Y ESTACIONES DE TRATAMIENTO DE AGUAS
CI Superior de Energías Renovables II - CISER
castellano Mañana 1
ENERGÉTICA Y ENERGÍA SOLAR TÉRMICA IMARCOAIN CI Energías Renovables II - CISER G- castellano Mañana 1
TUDELA
GESTIÓN
IMARCOAIN
DUAL
IMARCOAIN CI Energías Renovables II - CISER G- castellano Mañana 2
CIP ETI G- castellano Tarde 1 DUAL
DEL AGUA
CI Energías Renovables II - CISER G- sección bilingüe Mañana 1

Formación Profesional Formación Profesional en Navarra

INSTALACIONES ELÉCTRICAS Y

AUTOMATIZACIÓN Y ROBÓTICA

SARRIGUREN CI concertado Politécnico Salesianos

ESTELLA CI Politécnico de Estella II

TAFALLA CIP Tafalla

TUDELA CIP ETI

PAMPLONA CIP Donapea IIP

Mañana 1

G- castellano Mañana 1 DUAL

G- sección bilingüe Tarde 1

G- castellano Mañana 1

G- castellano Mañana 1

G- castellano Mañana 1

MANTEMIENTO ELECTRÓNICO

SISTEMAS ELECTROTÉCNICOS Y AUTOMATIZADOS

SISTEMAS DE TELECOMUNICACIONES E INFROMÁTICOS

FABRICACIÓN MECÁNICA

SARRIGUREN CI concertado Politécnico Salesianos

PAMPLONA CIP Virgen del Camino IIP

PAMPLONA CIP Donapea IIP

TUDELA CIP ETI

PAMPLONA CIP Virgen del Camino IIP

G- castellano Mañana 1 DUAL

G- castellano Mañana con horas de tarde 1

G- sección bilingüe Mañana 1

G- castellano Tarde 1 DUAL

G- castellano Mañana 1

MECANIZADO

SARRIGUREN CI concertado Politécnico

Salesianos

ELIZONDO CIP Elizondo Lanbide Eskola IIP

ESTELLA CI Politécnico de Estella IIP

TAFALLA CIP Tafalla

TUDELA CIP ETI

PAMPLONA CIP Virgen del Camino IIP

SARRIGUREN CI concertado Politécnico

SOLDADURA Y CALDERERÍA

Salesianos

ALSASUA CIP FP Sakana LH IIP

TAFALLA CIP Tafalla

TUDELA CIP ETI

CONSTRUCCIONES METÁLICAS PAMPLONA CIP Virgen del Camino IIP

DISEÑO EN FABRICACIÓN MECÁNICA SARRIGUREN CI concertado Politécnico Salesianos

G- castellano Mañana con horas de tarde 1

D- euskara Mañana con horas de tarde 1

G- castellano Mañana 1

D- euskara Mañana 1 DUAL

G- castellano Mañana 1

G- castellano Mañana 1

G- castellano Mañana 1

G- castellano Mañana con horas de tarde 1

G- castellano Mañana 1

G- castellano Mañana 1 DUAL

G- castellano Mañana 1

G- castellano Tarde 1 DUAL

G- castellano Mañana con horas de tarde 1

G- castellano Mañana 1 DUAL

54 GuíadelaFormación2023
CICLO LOCALIDAD CENTRO IDIOMA TURNO GRUPOS
INSTALACIONES DE TELECOMUNICACIONES PAMPLONA CIP Donapea IIP G- castellano Mañana 1 TUDELA CIP ETI G- castellano Mañana 1
ELECTRICIDAD Y ELECTRÓNICA
PAMPLONA CIP Virgen del Camino IIP G- castellano Mañana con horas de tarde 1 CI San Juan Donibane II G- castellano Mañana 1 D- euskara Mañana 1 SARRIGUREN CI concertado Politécnico Salesianos G- castellano Mañana 2 ESTELLA CI Politécnico de Estella IIP G- castellano Mañana 1 TAFALLA CIP Tafalla G- castellano Mañana 2 TUDELA CIP ETI G- castellano Mañana 1
AUTOMÁTICAS
INDUSTRIAL PAMPLONA CI San Juan Donibane II G- sección bilingüe Mañana 1 G- castellano Tarde 1 D- euskara

GuíadelaFormación2023

Formación Profesional Formación Profesional en Navarra

55
CICLO LOCALIDAD CENTRO IDIOMA TURNO GRUPOS PROGRAMACIÓN DE LA PRODUCCIÓN EN FABRICACIÓN MECÁNICA PAMPLONA CIP Virgen del Camino IIP G- castellano Mañana con horas de tarde 1 DUAL SARRIGUREN CI concertado Politécnico Salesianos G- castellano Mañana 1 DUAL ALSASUA CIP FP Sakana LH IIP G- castellano Mañana 1 DUAL TAFALLA CIP Tafalla G- castellano Mañana 1 TUDELA CIP ETI G- castellano Mañana 1 HOSTELERÍA Y TURISMO COCINA Y GASTRONOMÍA BURLADA CI Burlada FP II G- castellano Mañana con horas de tarde 2 SERVICIOS DE RESTAURACIÓN CI Burlada FP II G- castellano Mañana con horas de tarde 1 AGENCIAS DE VIAJE Y GESTIÓN DE EVENTOS BURLADA CI Burlada FP II G- sección bilingüe Tarde con horas de mañana 1 DIRECCIÓN DE COCINA CI Burlada FP II G- castellano Mañana con horas de tarde 1 DUAL DIRECCIÓN DE SERVICIOS DE RESTAURACIÓN CI Burlada FP II G- castellano Mañana con horas de tarde 1 DUAL GUÍA, INFORMACIÓN Y ASISTENCIAS TURÍSTICAS CI Burlada FP II G- sección bilingüe Tarde con horas de mañana 1 IMAGEN PERSONAL ESTÉTICA Y BELLEZA BURLADA CI Burlada FP II G- castellano Mañana 2 TUDELA CIP ETI G- castellano Tarde 1 DUAL PELUQUERÍA Y COSMÉTICA CAPILAR BURLADA CI Burlada FP II G- castellano Mañana 2 TAFALLA CIP Tafalla G- castellano Mañana 1 TUDELA CIP ETI G- castellano Mañana 1 CARACTERIZACIÓN Y MAQUILLAJE PROFESIONAL BURLADA CI Burlada FP II G- sección bilingüe Tarde 1 ESTÉTICA INTEGRAL Y BIENESTAR CI Burlada FP II G- sección bilingüe Tarde 1 CI Burlada FP II G- castellano Mañana 1 ESTILISMO Y DIRECCIÓN DE PELUQUERÍA CI Burlada FP II G- castellano Mañana 1 DUAL IMAGEN Y SONIDO VIDEO DISC-JOCKEY Y SONIDO PAMPLONA CIP Donapea IIP G- castellano Mañana 1 ANIMACIÓN 3D, JUEGOS Y ENTORNOS INTERACTIVOS PAMPLONA CIP Donapea IIP G- sección bilingüe Mañana 1 REALIZACIÓN DE PROYECTOS AUDIOVISUALES Y ESPECTÁCULOS G- sección bilingüe Tarde 1 SONIDO PARA AUDIOVISUALES Y ESPECTÁCULOS G- sección bilingüe Tarde 1 INDUSTRIAS ALIMENTARIAS ACEITES DE OLIVA Y VINOS PAMPLONA CI Agroforestal II G- castellano Mañana 1 DUAL ELABORACIÓN DE PRODUCTOS ALIMENTICIOS SAN ADRIÁN IES EGA G- castellano Mañana 1 PANADERÍA, REPOSTERÍA Y CONFITERÍA BURLADA CI Burlada FP II G- castellano Mañana y tarde por igual 1 PROCESOS DE CALIDAD EN LA INDUSTRIA ALIMENTARIA SAN ADRIÁN IES EGA G- castellano Mañana 1

Formación Profesional Formación Profesional en Navarra

ADMINISTRACIÓN DE SISTEMAS INFORMÁTICOS EN RED

concertado Cuatrovientos

CI Politécnico de Estella IIP

TAFALLA CIP Tafalla

DESARROLLO DE APLICACIONES

castellano Mañana 1

CI concertado Cuatrovientos G- castellano Mañana 1 DUAL DESARROLLO DE APLICACIONES WEB PAMPLONA CI María Ana Sanz II G- castellano Mañana 1

INSTALACIÓN Y MANTENIMIENTO INSTALACIONES DE PRODUCCIÓN DE CALOR

PAMPLONA CIP Virgen del Camino IIP G- castellano Mañana 1

ESTELLA CI Politécnico de Estella IIP

IIP

castellano Mañana 1

euskara Mañana 1 HUARTE CIP Huarte IIP

IES Toki Ona BHI

IMARCOAIN CI Superior de Energías Renovables II- CISER

ESTELLA CI Politécnico de Estella IIP

LUMBIER CIP FP Lumbier IIP

PERALTA IES Ribera del Arga

SAN ADRIÁN IES Ega

TUDELA CIP ETI

MANTENIMIENTO DE INSTALACIONES TÉRMICAS Y DE FLUIDOS IMARCOAIN CI Energías Renovables II

castellano Mañana 1

castellano Mañana 1

castellano Mañana 1

castellano Mañana 1

castellano Mañana 1

castellano Mañana 1

castellano Tarde 1

castellano Mañana 1

56 GuíadelaFormación2023
CICLO LOCALIDAD CENTRO IDIOMA TURNO GRUPOS VITIVINICULTURA PAMPLONA CI Agroforestal II G- sección bilingüe Tarde con horas de mañana 1 DUAL INDUSTRIAS EXTRACTIVAS EXCAVACIONES Y SONDEOS HUARTE CI concertado Fundación Laboral de la Construscción Navarra G- castellano Mañana 1 DUAL INFORMÁTICA Y COMUNICACIONES SISTEMAS MICROINFORMÁTICOS Y REDES PAMPLONA CI María Ana Sanz II G- castellano Mañana 2 DUAL G- castellano Tarde 1 DUAL D- euskara Mañana 1 CI concertado Cuatrovientos G- castellano Mañana 1 HUARTE CIP Huarte IIP G- castellano Mañana 1 DUAL SARRIGUREN CI concertado Politécnico Salesianos G- castellano Mañana 1 ALSASUA CIP FP Sakana LH IIP D- euskara Mañana 1 DUAL ESTELLA CI Politécnico de Estella IIP G- castellano Mañana 1 PERALTA IES Ribera del Arga G- castellano Mañana 1 SAN ADRIÁN IES Ega G- castellano Mañana 1 DUAL TAFALLA CIP Tafalla G- castellano Mañana 1 TUDELA CIP ETI G- castellano Mañana 1
PAMPLONA CI
II G- castellano Mañana 1 G- castellano Tarde 1 CI
G-
DUAL ESTELLA
G-
María Ana Sanz
castellano Mañana 1
castellano Mañana 1
G-
TUDELA
G-
sección bilingüe Mañana 1
CIP ETI
castellano Tarde 1
PAMPLONA
G-
G-
MULTIPLATAFORMA
CI María Ana Sanz II
sección bilingüe Tarde 1
G- castellano Mañana 1 DUAL INSTALACIONES FRIGORÍFICAS Y DE CLIMATIZACIÓN PAMPLONA CIP Virgen del Camino IIP G- castellano Mañana 1 ESTELLA CI Politécnico de Estella IIP G- castellano Mañana 1 DUAL MANTENIMIENTO ELECTROMECÁNICO PAMPLONA CIP Virgen del Camino IIP G- castellano Mañana 1 ALSASUA CIP FP Sakana LH
G-
DUAL
D-
G-
DUAL
G-
BERA
G-
G-
G-
DUAL
DUAL
G-
G-
CISER
G-

GuíadelaFormación2023

DE CONTROL DE CALIDAD

SANIDAD CUIDADOS AUXILIARES DE ENFERMERÍA

CIP Donapea IIP

Formación Profesional Formación Profesional en Navarra

castellano Tarde 1

CI Escuela Sanitaria Técnico Profesional de Navarra II - ESTNA G- castellano Mañana 2 D- euskara Mañana 1 CI concertado Carlos III

castellano Mañana 1 CI concertado María Inmaculada G- castellano Mañana 2 G- castellano

TUDELA CIP ETI

FARMACIA Y PARAFARMACIA PAMPLONA CI concertado María Inmaculada

ANATOMÍA PATOLÓGICA Y CITODIAGNÓSTICO

Mañana 1

G- castellano Mañana 1 DUAL

G- castellano Mañana 1 DUAL CI Escuela Sanitaria Técnico Profesional de Navarra II - ESTNA

PAMPLONA CI concertado María Inmaculada

DOCUMENTACIÓN Y ADMINISTRACIÓN SANITARIAS ESTELLA CI Politécnico de Estella IIP

HIGIENE BUCODENTAL PAMPLONA CI Escuela Sanitaria Técnico

Profesional de Navarra II - ESTNA

TUDELA CIP ETI

G- castellano Mañana 1

G- castellano Tarde 1

G- castellano Tarde 1

G- sección bilingüe Tarde 1

G- castellano Mañana 1

G- castellano Tarde 1

IMAGEN PARA

LABORATORIO

PRÓTESIS

57
CICLO LOCALIDAD CENTRO IDIOMA TURNO GRUPOS
INDUSTRIAL PAMPLONA CIP Virgen del Camino IIP G- castellano Mañana 2 ALSASUA CIP FP Sakana LH IIP G- castellano Mañana 1 DUAL BERA IES Toki Ona BHI D- euskara Mañana 1 ESTELLA CI Politécnico de Estella IIP G- castellano Tarde 1 LUMBIER CIP FP Lumbier IIP G- castellano Mañana 1 DUAL PERALTA IES Ribera del Arga G- castellano Mañana 1 TUDELA CIP ETI G- castellano Mañana 1
MUEBLE Y CORCHO CARPINTERÍA Y MUEBLE PAMPLONA CI San Juan - Donibane II G- castellano Mañana 1 SARRIGUREN CI concertado Politécnico Salesianos G- castellano Mañana 1 CORELLA Escuela de Arte y Superior de Diseño de Corella G- castellano Mañana 1 DUAL INSTALACIÓN Y AMUEBLAMIENTO PAMPLONA CI San Juan - Donibane II G- castellano Mañana 1 DISEÑO Y AMUEBLAMIENTO PAMPLONA CI San Juan - Donibane II G- sección bilingüe Mañana 1 QUÍMICA OPERACIONES DE LABORATORIO PAMPLONA CIP Donapea IIP G- castellano Mañana 1 PLANTA QUÍMICA PAMPLONA CIP Donapea IIP G- castellano Mañana 1 LABORATORIO DE ANÁLISIS Y
PAMPLONA
G-
MECATRÓNICA
MADERA,
Tarde 1 HUARTE CIP Huarte IIP G- castellano Tarde 1 ELIZONDO CIP Elizondo Lanbide Eskola IIP D- euskara Mañana 1 ESTELLA CI Politécnico de Estella IIP G- castellano Mañana 1 TUDELA CIP ETI G- castellano Mañana 2 EMERGENCIAS SANITARIAS PAMPLONA CI Escuela Sanitaria Técnico Profesional de Navarra II - ESTNA G- castellano
PAMPLONA
G-
NUCLEAR PAMPLONA CI Escuela Sanitaria Técnico Profesional de Navarra II - ESTNA G- castellano Mañana 1 DUAL
EL DIAGNÓSTICO Y MEDICINA
CLÍNICO
BIOMÉDICO CI Escuela Sanitaria Técnico Profesional de Navarra II - ESTNA G- sección bilingüe Mañana 1 G- castellano Tarde 1
Y
DENTALES CI Escuela Sanitaria Técnico Profesional de Navarra II - ESTNA G- castellano Mañana 1
AMBIENTE EDUCACIÓN Y CONTROL AMBIENTAL PAMPLONA CI Agroforestal II G- castellano Tarde con horas de mañana 1 DUAL QUÍMICA Y SALUD AMBIENTAL CI Escuela Sanitaria Técnico Profesional de Navarra II - ESTNA G- castellano Mañana 1
SEGURIDAD Y MEDIO

Formación Profesional Formación Profesional en Navarra

58 GuíadelaFormación2023
CICLO LOCALIDAD CENTRO IDIOMA TURNO GRUPOS SERVICIOS SOCIOCULTURALES Y A LA COMUNIDAD
DE DEPENDENCIA PAMPLONA CI Escuela de Educadoras y Educadores - Hezitzaileen Eskola II G- castellano Mañana con horas de tarde 1 DUAL CI concertado Escuela Politécnica Navarra G- castellano Mañana 1 DUAL CI concertado María Inmaculada G- castellano Mañana 1 HUARTE CIP Huarte IIP G- castellano Tarde 1 DUAL ALSASUA CIP FP Sakana LH IIP D- euskara Mañana 1 DUAL ESTELLA CI Politécnico de Estella IIP G- castellano Mañana 1 DUAL SAN ADRIÁN IES Ega G- castellano Mañana 1 TAFALLA CIP Tafalla G- castellano Mañana 1 DUAL TUDELA CIP ETI G- castellano Mañana 1 DUAL ANIMACIÓN SOCIOCULTURAL Y TURÍSTICA PAMPLONA CI Escuela de Educadoras y Educadores - Hezitzaileen Eskola II G- sección bilingüe Mañana con horas de tarde 1 DUAL EDUCACIÓN INFANTIL ALSASUA CI FP Sakana LH IIP D- sección bilingüe Mañana 1 DUAL ESTELLA CI Politécnico de Estella IIP G- sección bilingüe Tarde 1 PAMPLONA CI Escuela de Educadoras y Educadores - Hezitzaileen Eskola II G- castellano Mañana con horas de tarde 1 DUAL D- euskara Mañana con horas de tarde 1 DUAL CI concertado Carlos III G- castellano Mañana 1 CI concertado Escuela Politécnica Navarra G- castellano Mañana con horas de tarde 2 DUAL TAFALLA CIP Tafalla G- sección bilingüe Mañana 1 DUAL TUDELA CIP ETI G- sección bilingüe Tarde 1 DUAL INTEGRACIÓN SOCIAL PAMPLONA CI Escuela de Educadoras y Educadores - Hezitzaileen Eskola II G- castellano Mañana con horas de tarde 1 DUAL D- euskara Mañana con horas de tarde 1 DUAL CI concertado Escuela Politécnica Navarra G- castellano Mañana con horas de tarde 2 DUAL HUARTE CIP Huarte IIP G- sección bilingüe Tarde 1 DUAL TUDELA CIP ETI G- sección bilingüe Tarde 1 DUAL PROMOCIÓN DE IGUALDAD DE GÉNERO PAMPLONA CI Escuela de Educadoras y Educadores - Hezitzaileen Eskola II G- castellano Tarde con horas de mañana 1 DUAL TEXTIL, CONFECCIÓN Y PIEL CONFECCIÓN Y MODA PAMPLONA CI San Juan Donibane II G- castellano Mañana 1 TRANSPORTE Y MANTENIMIENTO DE VEHÍCULOS CARROCERÍA PAMPLONA CIP Donapea IIP G- castellano Mañana 1 DUAL G- castellano Tarde 1 DUAL ELECTROMECÁNICA DE VEHÍCULOS AUTOMÓVILES PAMPLONA CIP Donapea IIP G- castellano Mañana 1 DUAL D- euskara Mañana 1 DUAL CIP Virgen del Camino IIP G- castellano Mañana 2 HUARTE CIP Huarte IIP G- castellano Tarde 1 DUAL AUTOMOCIÓN PAMPLONA CIP Donapea IIP G- castellano Tarde 1 DUAL G- sección bilingüe Tarde 1 DUAL
ATENCIÓN A PERSONAS EN SITUACIÓN

GuíadelaFormación2023

Formación Profesional Formación Profesional en Navarra

TURNO GRUPOS ARTES PLÁSTICAS Y DISEÑO

CICLO

ASISTENCIA AL PRODUCTO GRÁFICO IMPRESO

ASISTENCIA AL PRODUCTO GRÁFICO INTERACTIVO

de Arte y Superior de Diseño de Pamplona

EBANISTERÍA ARTÍSTICA

FOTOGRAFÍA

CORELLA

de Arte y Superior de Diseño de Corella

de Arte y Superior de Diseño de Pamplona

de Arte y Superior de Diseño de Corella

de Arte y Superior de Diseño de Corella

de Arte y Superior de Diseño de Pamplona

de Arte y Superior de Diseño de Pamplona

de Arte y Superior de Diseño de Pamplona

de Arte y Superior de Diseño de Pamplona

de Arte y Superior de Diseño de Pamplona

castellano Mañana 1

59
LOCALIDAD
IDIOMA
CENTRO
PAMPLONA Escuela
G-
castellano Mañana 1
Escuela
G-
castellano Mañana 1
PAMPLONA Escuela
G-
G-
Escuela
G-
CORELLA Escuela
G-
castellano Tarde 1 CORELLA
castellano Mañana 1 ANIMACIÓN
castellano Mañana 1
PAMPLONA Escuela
G-
castellano Mañana 1
Escuela
G-
Escuela
G-
GRÁFICA
Escuela
G-
ILUSTRACIÓN Escuela
G-
castellano Mañana 1 GRABADO Y TÉCNICAS DE ESTAMPACIÓN
castellano Mañana 1
AUDIOVISUAL
castellano Mañana 1
de Arte y Superior de Diseño de Pamplona
castellano Mañana 1
Escuela
G- castellano
TÉCNICAS ESCULTÓRICAS
Mañana 1

la

uni ver sidad

Estudiar una carrera universitaria es una de las decisiones más importantes que se pueden tomar en la vida. Así, es muy importante tener claro por qué queremos entrar en la universidad y saber qué vamos a encontrar una vez entremos en ella, qué puede aportarnos y qué sacrificios requerirá.

Control sobre los estudios

Si tenemos una vocación clara, en la universidad podremos estudiar lo que deseamos. Los planes de estudios están diseñados, en su mayor parte, para que todas las asignaturas estén relacionadas con el campo del conocimiento y profesional que nos interesa.

Más posibilidades laborales

Independientemente de dificultades y crisis económicas, siempre tendremos mejores oportunidades laborales cuantos más estudios tengamos. Tener una carrera significa haber superado unos años de estudio que han requerido sacrificio y constancia, algo muy valorado siempre. Un universitario tiene un mayor mercado laboral al que acceder.

Una de las mejores etapas de la vida

Los años que se pasan en la universidad ofrecen experiencias irrepetibles. Habitualmente, a la universidad se llega en una edad que mezcla entre juventud y madurez sin una gran carga de responsabilidades. Es una etapa que puede disfrutarse plenamente y en la que conocer gente afín a nuestra forma de pensar y nuestros intereses.

Desarrollo cultural y emocional

Superar una carrera universitaria es un ejercicio que reestructura la mente. El esfuerzo, la constancia y el trabajo diario ofrecen la sensación de estar haciendo las cosas bien y por nuestra cuenta. En definitiva, estudiar una carrera universitaria puede ser una de las experiencias más enriquecedoras de la vida.

60 GuíadelaFormación2023 Universidad Acceso a la universidad

a la

universidad Acceder

Tener el título de Bachiller y superar la prueba de acceso a la Universidad.

6

Ser estudiante procedente de sistemas educativos de estados miembros de la UE que cumplan los requisitos exigidos en su respectivo país para el acceso a la universidad. Es necesario presentar la credencial de acceso a la universidad expedida por la UNED.

Ser estudiante procedente de otros sistemas educativos extranjeros y superar la prueba de acceso a la universidad.

7 8 9

Poseer un título de Técnico Superior o Técnico Deportivo Superior.

Ser mayor de 25 años y superar una prueba de acceso.

10

Para acceder a las enseñanzas de Grado se requiere estar en posesión del título de Bachiller o equivalente y haber superado la prueba de acceso a la Universidad. La prueba se realiza en la Universidad pública a la que esté adscrito el centro de Educación Secundaria o de Formación Profesional en el que hayas obtenido tu título. Si procedes de uno de los centros públicos españoles situados en el extranjero, realizarás la prueba en la UNED, salvo que tu centro esté adscrito a una Universidad distinta de la mencionada, en cuyo caso será en esta donde deberás realizarla. 1 2 3 4 5

Tener 40 años y competencia profesional reconocida en el área de estudio.

Ser mayor de 45 años y superar una prueba de acceso.

Poseer un título universitario con reconocimiento oficial.

Tener 30 créditos reconocidos por la Universidad de destino, quienes hayan cursado estudios universitarios no homologados en el extranjero.

Estar en condiciones de acceder a la Universidad según ordenaciones del Sistema Educativo Español anteriores a la Ley Orgánica de Educación.

61 GuíadelaFormación2023 Universidad Acceso a la universidad

EvAU

La Evaluación para el Acceso a la Universidad tiene por objetivo valorar la madurez académica, los conocimientos y las capacidades adquiridas en el Bachillerato y la capacidad del alumnado para seguir con éxito las enseñanzas universitarias. Fase

La Evaluación para el Acceso a la Universidad consta de dos fases: general y específica

n Lengua Castellana y Literatura

n Lengua Vasca y Literatura

n Historia de la Filosofía o Historia

n Lengua Extranjera (Alemán, Francés, Inglés, Italiano, Portugués)

n Materia de modalidad a escoger de 2º de Bachillerato Es necesario superar la media de 4

Fase ESPECÍFICA

Optativa para subir nota

n Máximo de 4 materias de modalidad de 2º de Bachillerato, distintas de la materia elegida para realizar el ejercicio de la Fase General o de los temarios establecidos para los títulos de Técnico Superior o Técnico Deportivo Superior .

Las materias que superen el 5 son las que se tendrán en cuenta

GENERAL Obligatoria
62 GuíadelaFormación2023 Universidad Acceso a la universidad

a la Universidad el EvaluaciónAcceso para

La Evaluación para el Acceso a la Universidad se supera siempre que la nota sea igual o mayor a 5 Se obtiene de la media ponderada entre el 40% de la calificación de la Fase General y el 60% de la nota media del Bachillerato

n La superación de la Fase General tiene validez indefinida . No hay límite de convocatoria para la superación de la evaluación para el acceso

n Anualmente hay dos convocatorias y te puedes presentar para mejorar la calificación de la Fase General o de cualquiera de las materias de la Fase Específica

n En la adjudicación de plazas tienen preferencia las personas que han superado la evalución para el acceso en la convocatoria ordinaria o en cursos anteriores

¿Cuándo me conviene realizar la prueba específica?

n Siempre que se quiera realizar estudios donde el número de solicitudes sea superior al de plazas ofertadas En este caso, la nota de admisión se obtiene sumando a la nota de evaluación para el acceso a la Universidad (40% de la calificación de la Fase General y el 60% de la nota media del Bachillerato) las 2 mejores notas de las materias aprobadas en la Fase Específica multiplicadas por un parámetro de ponderación . Se tendrán en cuenta estas notas siempre que el ejercicio haya superado una nota de 5 .

n La nota de admisión puede variar según el Grado y la Universidad a la que se quiera acceder

n Las calificaciones obtenidas tienen validez durante los dos cursos siguientes a la superación

Nota de admisión específica =0,6 x NMB + 0,4 x CFG + a x M1 + b x M2

NMB:

Media del

/

Calificación de la Fase General M1 y M2: las dos mejores notas de las materias superadas en la Fase Específica a y b: parámetros de ponderación de las materias de la Fase Específica

¿Cuántas notas de admisión puedo tener?

Una nota si te examinas solo de la Fase General Si además haces el examen de la Fase Específica, en función del estudio que vayas a realizar, se tendrá en cuenta una nota u otra .

Nota Bachillerato CFG:
¿Cuántos puntos necesito para superar la Evaluación para el Acceso a la Universidad ?
63 Universidad Acceso a la universidad GuíadelaFormación2023
NOTA DE ADMISIÓN GENERAL= 0,6 x NMB + 0,4 x CFG 63 GuíadelaFormación2023 Universidad Acceso a la universidad
NMB: Nota Media del Bachillerato CFG: Calificación de la Fase General

Tipos de universidades

Existen dos tipos de universidades: las Públicas y las Privadas. En Euskadi la Universidad del País Vasco / Euskal Herriko Unibertsitatea es pública y la Universidad de Deusto y Mondragon Unibertsitatea son privadas.

La UPV/EHU cuentan con la financiación de la Comunidad Autónoma. Es una institución autónoma con un régimen democrático de funcionamiento.

Las universidades privadas se gestionan por un sistema de autofinanciación, poseen sus propios sistemas de admisión de alumnos y establecen sus precios académicos, con un coste superior al de las públicas.

La estructura de las Universidades

Las universidades públicas están compuestas por Escuelas, Facultades, Departamentos, Institutos Universitarios de Investigación y por aquellos otros centros o estructuras necesarios para el desempeño de sus funciones.

¿Qué es un Campus?

El espacio físico que reúne diversos centros (facultades, escuelas, biblioteca...) y servicios (servicio de información, servicio de deportes, cafeterías, biblioteca) se denomina “campus”.

Cómo es la UNIVERSIDAD

Escuelas y facultades El departamento universitario

Escuelas y facultades son los centros encargados de la organización de las enseñanzas y de los procesos académicos, administrativos y de gestión conducentes a la obtención de títulos de grado. Pueden impartir también enseñanzas conducentes a la obtención de otros títulos, así como llevar a cabo aquellas otras funciones que determine la universidad.

Por norma general, los centros, a través de su secretaría, son el núcleo de referencia para gestiones administrativas como la matrícula, la emisión de certificados, la consulta del expediente académico, la expedición del título universitario o la publicación de notas.

Los centros son el primer punto de referencia para el futuro universitario, de modo que cuando nos pregunten dónde estudiamos, responderemos la mayor parte de las veces: “estudio en la Facultad de Medicina o en la Escuela de Magisterio, etc.”.

Los departamentos son las unidades de docencia e investigación encargadas de coordinar las enseñanzas de uno o varios ámbitos del conocimiento en uno o varios centros, de apoyar las actividades e iniciativas docentes e investigadoras del profesorado, y de ejercer otras funciones.

Los departamentos reúnen a un conjunto de profesores relacionados con determinadas áreas de conocimiento que pueden ejercer la docencia en una o más titulaciones al mismo tiempo y que, a su vez, pueden encontrarse en diferentes centros.

Normalmente, los espacios físicos donde se encuentran los departamentos incluyen los despachos del profesorado y la secretaría del departamento que asume las tareas administrativas y de gestión.

64 GuíadelaFormación2023 Universidad Cómo es la universidad

Universidad del País Vasco/ Euskal Herriko Unibertsitatea

La Universidad del País Vasco / Euskal Herriko

Unibertsitatea, como única universidad pública de la Comunidad Autónoma del País Vasco, mantiene una amplia oferta de grados y postgrados en todas las ramas del conocimiento. Está distribuida en tres campus, uno por cada uno de los territorios históricos de la actual Comunidad Autónoma Vasca, que agrupa 20 facultades y escuelas. La Universidad del País Vasco / Euskal Herriko Unibertsitatea se sitúa por su dimensión entre las ocho mayores universidades del Sistema Universitario Español, siendo la de mayor tamaño del Sistema Universitario Vasco con más de 45.000 alumnos y 5.000 profesionales en plantilla entre profesores, investigadores y personal de administración y servicios. Ha formado a más de la décima parte del capital humano de la población vasca.

¿Qué es un instituto universitario?

Los Institutos Universitarios de Investigación son centros dedicados a la investigación científica y técnica o a la creación artística. Pueden organizar y desarrollar programas y estudios de doctorado y de postgrado y proporcionar asesoramiento técnico. Estos Institutos pueden ser constituidos por una o más universidades, o conjuntamente con otras entidades públicas o privadas mediante convenios u otras formas de cooperación.

¿Qué es un centro adscrito?

Se trata de centros de educación superior que se adscriben mediante convenio a una universidad pública para impartir estudios conducentes a la obtención de títulos de carácter oficial y validez en todo el territorio nacional.

Universidad de Deusto

La Universidad de Deusto, de carácter confesional, cuenta con una trayectoria de reconocido prestigio en la formación de profesionales de elevada cualificación que han liderado algunas de las iniciativas empresariales e institucionales más relevantes no solo de la Comunidad Autónoma del País Vasco sino también a nivel estatal. Es la universidad privada de mayor tamaño del Sistema Universitario Vasco con más de 10.000 alumnos y 500 profesores. Esta universidad, con un programa tradicionalmente volcado hacia las ciencias sociales, económicas y jurídicas, ha ampliado su oferta en los últimos años hacia las enseñanzas técnicas e ingeniería dividiendo su actividad entre los campus de Bilbao y Donostia.

Mondragon Unibertsitatea

Mondragon Unibertsitatea, también de carácter privado, capitaliza un proyecto propio de enseñanza universitaria con una idiosincrasia reconocible por su cercanía al tejido empresarial más próximo, en particular con la Corporación Mondragón de la que forma parte. Especializada en Enseñanzas Técnicas/ Ingenierías, Ciencias Empresariales, Ciencias de la Educación y Comunicación Audiovisual ha ampliado su mapa de titulaciones con una oferta de titulaciones en Ciencias Gastronómicas e Innovación. Tiene centros en Arrasate, Ordizia, Donostia, Oñati, Irún, Eskoriatza y Aretxabaleta.

65 GuíadelaFormación2023 Universidad Cómo es la universidad

¿Qué es el Grado?

El Grado es el primer ciclo de las enseñanzas universitarias oficiales . Tiene como finalidad la formación general del estudiante, en una o varias disciplinas, orientada a la preparación para el ejercicio de actividades de carácter profesional La superación de estas enseñanzas da derecho a la obtención del título universitario oficial de Graduado/a . El título obtenido debe ser reconocible y tener relevancia en la sociedad y en el mercado laboral nacional y europeo

• Los planes de estudios de los Grados tienen una extensión de 240 créditos ECTS (8 semestres o 4 cursos académicos), que contienen toda la formación teórica y práctica que el estudiante debe adquirir: aspectos básicos de la rama de conocimiento, materias obligatorias u optativas, seminarios, prácticas externas, trabajos dirigidos, trabajo de fin de Grado y otras actividades formativas .

• Las enseñanzas de Grado concluyen con la elaboración y defensa de un Trabajo de Fin de Grado, que ha de tener una extensión entre 6 y 30 créditos ECTS

• El título de Graduado/a va adscrito alguna de las siguientes ramas de conocimiento: Artes y Humanidades, Ciencias, Ciencias de la Salud, Ciencias Sociales y Jurídicas, o Ingeniería y Arquitectura .

Cómo son Los estudios universitarios

El crédito ECTS

El Crédito ECTS es un sistema para medir y comparar resultados académicos . Computa las horas de trabajo del estudiante que se requieren para que éste supere una asignatura, tanto presenciales, como no presenciales . Cada crédito equivale a 25 horas de trabajo para el alumno valorado globalmente . Se estima en 60 créditos ECTS el trabajo para un curso completo, en unos 30 el de un semestre y en 20 el de cada trimestre . El ECTS facilita el reconocimiento y la transferencia de los estudios realizados en la propia o en otra universidad

El plan de estudios

El plan de estudios son las enseñanzas organizadas por una universidad que conducen a la obtención de un título universitario oficial que tiene plenos efectos académicos y profesionales

Además de los títulos oficiales, las universidades pueden establecer enseñanzas conducentes a la obtención de diplomas y títulos propios, así como enseñanzas de formación a lo largo de toda la vida . Estos títulos pueden ser de grado o postgrado (másteres, especialistas, etc) y no pueden utilizar la misma denominación que los títulos oficiales ni tener sus mismos efectos .

66 GuíadelaFormación2023 Universidad Los estudios universitarios

El postgrado

Como su mismo nombre indica, las enseñanzas de postgrado, dentro del contexto del Espacio Europeo de Educación Superior (EEES), se entienden como un segundo bloque de enseñanzas universitarias al que se accede tras la obtención del título de Graduado/a Las enseñanzas que integran este nivel son, y por este orden de acceso, las de Máster y Doctorado .

El Máster

El Máster es el segundo ciclo de las enseñanzas universitarias. Tiene como finalidad que el estudiante adquiera una formación avanzada, de carácter especializado o multidisciplinar, y orientada a la especialización académica y profesional, o bien a promover la iniciación en tareas investigadoras La superación de estas enseñanzas da derecho a la obtención del título de Máster Universitario

Los planes de estudios de los Másteres Universitarios tienen una extensión entre 60 y 120 créditos (entre 1 y 2 cursos académicos), que contienen toda la formación teórica y práctica que el estudiante ha de adquirir: materias obligatorias, materias optativas, seminarios, prácticas externas, trabajos dirigidos, trabajo de fin de Máster, actividades de evaluación, y otras actividades formativas .

Estas enseñanzas de Máster concluyen con la elaboración y defensa pública de un Trabajo de Fin de Máster, que ha de tener una extensión entre 6 y 30 créditos ECTS

El Doctorado

El Doctorado incorpora el tercer ciclo de las enseñanzas universitarias e incluye un periodo de formación y un periodo de investigación (que constituye, propiamente, el tercer ciclo) Tiene como finalidad la formación avanzada del estudiante en las técnicas de investigación Da derecho a la obtención del título de Doctor, una vez defendida públicamente la tesis doctoral realizada sobre un trabajo original de investigación .

El Suplemento Europeo al Título

El Suplemento Europeo al Título (SET) es el documento que otorga validez europea al currículum académico Consiste en un anexo a la titulación universitaria en el que se pormenorizan las materias cursadas, idiomas impartidos, créditos realizados, competencias adquiridas, resultados académicos y cualificación profesional del graduado, máster o doctorado, con sus nombres y apellidos, entre otras acreditaciones fidedignas en toda Europa .

Su objetivo principal es “promover el empleo de los ciudadanos europeos y la competitividad internacional del sistema de educación superior europeo”

GuíadelaFormación2023 67 Universidad Los estudios universitarios

La UPV/EHU está situada entre el 2% de las mejores universidades del mundo, según el ranking de Shanghái

Combina una atractiva oferta de más de 107 de títulos de grado y más de 200 posgrados, un amplio catálogo de prácticas y de intercambios internacionales

Un total de 107 grados, 107 másteres universitarios, 38 másteres de formación permanente y otros 83 posgrados propios, además de 66 programas de doctorado, compone la amplia oferta de la Universidad del País Vasco para el curso 2023-2024. Enriquecen esa oferta el plurilingüismo, ya que además de poder cursar estudios en euskera y castellano, crece el número de asignaturas en otros idiomas, principalmente en inglés, el extenso catálogo de prácticas y la posibilidad de realizar estancias en universidades de todo el mundo.

Si analizamos más en detalle los estudios de grado del próximo curso encontramos dos nuevos: el doble grado Educación

Primaria + Educación Infantil, que se podrá cursar en la Facultad de Educación, Filosofía y Antropología, en el Campus de Gipuzkoa, y Biomedical Engineering, que se impartirá íntegramente en inglés en la Escuela de Ingeniería de Bilbao. Este último cuenta con un itinerario de formación dual. Otros once grados poseen ya el sello de mención dual que otorga el Ministerio de Universidades, que certifica la adecuada combinación de los procesos de enseñanza-aprendizaje en la universidad y en la empresa. Al margen de la formación dual, prácticamente todo el alumnado tiene posibilidad de realizar prácticas en empresas, instituciones, ONG o asociaciones del tejido vasco. Así, en el curso 2021-2022 se llevaron a cabo 12.835 prácticas, de las cuales el 37% fueron voluntarias.

Además de Biological Engineering, también Business + Economics se imparte en inglés, y en ese idioma ofertan alguna asignatura la gran mayoría de los grados. Todos los grados se pueden cursar en las dos lenguas oficiales.

Con la otra novedad, el Doble Grado en Educación Primaria + Educación Infantil, ya son quince los dobles grados que en total ofertará la Universidad del País Vasco en el curso 2023-2024.

Movilidad Internacional

Uno de cada cuatro estudiantes de grado de la UPV/EHU tiene una experiencia de movilidad internacional a lo largo de sus estudios. La UPV/EHU cuenta en la actualidad con más de 2.000 convenios de movilidad con universidades de los cinco continentes. Así mismo, alcanza la treintena el número de dobles titulaciones internacionales de grado, programas formativos conjuntos que permiten al alumnado obtener dos títulos universitarios

de grado, uno por la UPV/EHU y otro por la universidad extranjera correspondiente.

Refuerza su perfil internacional el campus transfronterizo que ha impulsado con la Universidad de Burdeos, y su participación en la universidad europea ENLIGHT. Esa alianza de nueve excelentes universidades busca ofrecer al alumnado oportunidades conjuntas de aprendizaje multidisciplinar, internacional y basado en retos.

Estos datos reflejan el atractivo de la Universidad del País Vasco. Contribuye a ello su posición en los más prestigiosos rankings. De hecho, la UPV/EHU, líder en producción científica en el País Vasco, se mantiene en la última edición del ranking de Shanghái entre las 400 mejores universidades del mundo y, además, en la clasificación de Shanghái por especialidades académicas, la universidad pública consigue situarse entre las 150 mejores en tres disciplinas (Ingeniería Metalúrgica, Ingeniería Química, y Química), en las cuales es la primera universidad española del ranking, y entre las 200 mejores en otras cuatro: Ciencia y Tecnología de los Alimentos, Ciencia e Ingeniería de los Materiales, Nanociencia y Nanotecnología; y Matemáticas, que se incorpora a este privilegiado grupo.

Posgrados

En cuanto a los estudios de posgrado, en 2023-2024 la Universidad del País Vasco ofertará 107 másteres universitarios; 38 másteres de formación permanente y otros 83 posgrados de duración inferior a los másteres, y 66 doctorados. Destaca el elevado número de programas organizados conjuntamente con otras universidades estatales y extranjeras, así como ocho másteres Erasmus Mundus. Además, hay másteres

impartidos en formación dual y con el sello de internacionalización reconocidos por la Agencia de Calidad del Sistema Universitario Vasco (Unibasq). Once másteres universitarios habilitan para el desempeño de profesiones como la abogacía y procura o profesorado de secundaria y en la mayoría de los másteres se ofrecen prácticas.

Entre las novedades, el próximo curso se ofertarán cuatro nuevos másteres universitarios: el Máster en Bioética y Bioderecho; el nuevo Erasmus Mundus Master in Architectural and Urban Contemporary Heritage (Arurcohe) dedicado a los entornos urbanos del siglo XXI; el Máster en Filosofía: Ciencia, Sociedad, Tecnología y el máster en Abogacía y Procura. Así mismo se empezarán a impartir dos nuevos másteres en formación permanente: Valoración del Daño a la Persona y Protección a la Infancia y a la Adolescencia

90% de ocupación a los tres años de titularse

Gracias a su formación, los titulados y tituladas de la UPV/EHU consiguen altas tasas de inserción. Según el último ‘Estudio de Incorporación a la Vida Laboral’, que ha realizado el Servicio Vasco de Empleo, Lanbide, un 87% de todas las personas tituladas, en el conjunto de grados de la promoción 2018 de la Universidad del País Vasco, estaba ocupada tres años después. Y entre aquellas que ese año terminaron un máster, el 92% de las personas empleadas tienen un trabajo acorde con su titulación.

68 Universidad Universidad del País Vasco UPV/EHU GuíadelaFormación2023
+INFORMACIÓN www.ehu.eus acceso@ehu.eus

Campus de Álava

Escuela de Ingeniería de Vitoria-Gasteiz:

• Doble Grado en Ingeniería Mecánica + Ingeniería Electrónica Industrial y Automática

• Doble Grado en Ingeniería Mecánica + Administración y Dirección de Empresas

• Grado en Ingeniería Electrónica Industrial y Automática

• Grado en Ingeniería Informática de Gestión y Sistemas de Información

• Grado en Ingeniería Mecánica

• Grado en Ingeniería Química Industrial

• Grado en Ingeniería en Automoción

Escuela Universitaria de Enfermería de Vitoria-Gasteiz (Centro Adscrito):

• Grado en Enfermería

Facultad de Economía y Empresa:

• Doble Grado en Administración y Dirección de Empresas + Ingeniería Informática de Gestión y Sistemas de Información

• Grado en Administración Dirección de Empresas

Facultad de Educación y Deporte:

• Grado en Ciencias de la Actividad Física y del Deporte

• Grado en Educación Infantil (Euskera)

• Grado en Educación Primaria (Euskera)

• Grado en Educación Primaria (Trilingüe)

Facultad de Farmacia:

• Doble Grado en Farmacia + Nutrición Humana y Dietética

• Grado en Ciencias Ambientales

• Grado en Ciencia y Tecnología de los Alimentos

• Grado en Farmacia

• Grado en Nutrición Humana y Dietética

Facultad de Letras:

• Grado en Estudios Ingleses

• Grado en Estudios Vascos

• Grado en Filología

• Grado en Geografía y Ordenación del Territorio

• Grado en Historia

• Grado en Historia del Arte

• Grado en Traducción e Interpretación

Facultad de Relaciones Laborales y Trabajo

Social:

• Grado en Trabajo Social Campus de Bizkaia

Escuela de Ingeniería de Bilbao:

• Bachelor’s degree in Biomedical Engineering (En trámite de autorización)

• Grado en Ingeniería Ambiental

• Grado en Ingeniería Civil

• Grado en Ingeniería Eléctrica

• Grado en Ingeniería Electrónica Industrial y Automática

• Grado en Ingeniería Informática de Gestión y Sistemas de Información

• Grado en Ingeniería Mecánica

• Grado en Ingeniería en Organización Industrial

• Grado en Ingeniería en Tecnología Industrial

• Grado en Ingeniería en Tecnología de Telecomunicación

• Grado en Marina

• Grado en Naútica y Transporte Marítimo

Escuela Universitaria de la Cámara de Comercio de Bilbao (Centro Adscrito):

• Grado en Gestión y Marketing Empresarial

Facultad de Bellas Artes:

• Grado en Arte

• Grado en Conservación y Restauración de Bienes Culturales

• Grado en Creación y Diseño

Facultad de Ciencias Sociales y de la Comunicación:

• Doble Grado en Ciencia Política y Gestión Pública + Sociología

• Doble Grado en Comunicación Audiovisual + Periodismo

• Doble Grado en Periodismo + Publicidad y Relaciones Públicas

• Grado en Ciencia Política y Gestión Pública

• Grado en Comunicación Audiovisual

• Grado en Periodismo

• Grado en Publicidad y Relaciones Públicas

• Grado en Sociología

Facultad de Ciencia y Tecnología:

• Doble Grado en Física + Ingeniería Electrónica

• Grado en Biología

• Grado en Bioquímica y Biología Molecular

• Grado en Biotecnología

• Grado en Física

• Grado en Geología

• Grado en Ingeniería Electrónica

• Grado en Ingeniería Química

• Grado en Matemáticas

• Grado en Química

Facultad de Derecho:

• Grado en Derecho

Facultad de Economía y Empresa:

• Doble Grado en Administración y Dirección de Empresas + Derecho

• Double Bachelor`s degree in Business and Economics

• Grado en Administración y Dirección de Empresas

• Grado en Economía

• Grado en Fiscalidad y Administración Pública

• Grado en Gestión de Negocios (Elcano)

• Grado en Marketing

Facultad de Educación de Bilbao:

• Grado en Educación Infantil (Euskera)

• Grado en Educación Infantil (Trilingüe)

• Grado en Educación Primaria (Euskera)

• Grado en Educación Primaria (Trilingüe)

• Grado en Educación Social

Facultad de Medicina y Enfermería:

• Grado en Enfermería

• Grado en Fisioterapia

• Grado en Medicina

• Grado en Medicina (Euskera)

• Grado en Odontología

Facultad de Relaciones Laborales y Trabajo

Social:

• Doble Grado en Gestión de Negocios + Relaciones Laborales y Recursos Humanos

• Grado en Relaciones Laborales y Recursos Humanos

Campus de Gipuzkoa

Escuela de Ingeniería de Gipuzkoa:

• Doble Grado en Ingeniería Civil + Arquitectura Técnica

• Doble Grado en Ingeniería Mecánica + Ingeniería Electrónica Industrial y Automática

• Grado en Arquitectura Técnica

• Grado en Ingeniería Civil

• Grado en Ingeniería de Energías Renovables (Eibar)

• Grado en Ingeniería Eléctrica

• Grado en Ingeniería Electrónica Industrial y Automática

• Grado en Ingeniería Mecánica

Escuela de Ingeniería en Alternancia (Centro Adscrito):

• Grado en Ingeniería en Innovación de Procesos y Productos

Escuela Técnica Superior de Arquitectura:

• Grado en Fundamentos de Arquitectura

Facultad de Derecho:

• Doble Grado en Administración y Dirección de Empresas + Derecho

• Grado en Criminología

• Grado en Derecho

Facultad de Economía y Empresa:

• Grado en Administración y Dirección de Empresas

Facultad de Educación, Filosofía y Antropología:

• Grado en Antropología Social

• Grado en Educación Infantil (Euskera)

• Doble Grado en Educación Primaria + Educación Infantil

• Grado en Educación Primaria (Euskera)

• Grado en Educación Social

• Grado en Filosofía

• Grado en Pedagogía

Facultad de Informática:

• Grado en Ingeniería Informática

• Grado en Inteligencia Artificial

Facultad de Medicina y Enfermería:

• Grado en Enfermería

Facultad de Psicología:

• Grado en Psicología

Facultad de Química:

• Grado en Química

GRADOS
69 GuíadelaFormación2023 Universidad Oferta Grados UPV/EHU

POSGRADOS

Másteres Universitarios

Arquitectura

• Arquitectura

• Erasmus Mundus in Architectural and Urban Contemporary Heritage - ARURCOHE

• Rehabilitación, Restauración y Gestión Integral del Patrimonio Construido y de las Construcciones Existentes

Arte

• Arte Contemporáneo Tecnológico y Performativo

• Cerámica: Arte y Función

• Conservación y Exhibición de Arte Contemporáneo (CYXAC)

• Investigación y Creación en Arte

• Pintura Biomedicina

• Bioética y Bioderecho

• Biología Molecular y Biomedicina

• Farmacología, Desarrollo, Evaluación y Utilización Racional del Medicamento

• Ingeniería Biomédica

• Investigación Biomédica

• Microbiología y Salud

• Neurociencias

Calidad de Vida y Salud

• Análisis Forense

• Envejecimiento Saludable y Calidad de Vida

• Psicología General Sanitaria

• Salud Pública

Ciencia Política y Sociedad

• Antropología Social

• Desarrollo y Cooperación Internacional

• Economía Social y Solidaria

• Estudios Feministas y de Género

• Estudios Internacionales

• Globalización y Desarrollo

• Gobernanza y Estudios Políticos

• Modelos y Áreas de Investigación en Ciencias

Sociales

• Participación y Desarrollo Comunitario

• Soberanía en los Pueblos de Europa

Ciencia y Tecnología de los Alimentos

• Calidad y Seguridad Alimentaria

• Enología Innovadora

• Nutrición y Salud

Ciencia y Tecnología Espacial

• Ciencia y Tecnología Espacial Derecho

• Abogacía y Procura

• Derechos Fundamentales y Poderes Públicos

• International Master in Sociology of Law

Educación

• Ciencias de la Actividad Física y del Deporte

• Formación del Profesorado de Educación

Secundaria Obligatoria y Bachillerato, Formación Profesional y Enseñanzas de Idiomas

• Formación del Profesorado de Educación

Secundaria Obligatoria y Bachillerato, Formación Profesional y Enseñanzas de Idiomas (semipresencial)

• Investigación en Ámbitos Socioeducativos

• European Master in Multilingualism and Education

• Tecnología, Aprendizaje y Educación

• Psicodidáctica: Psicología de la Educación y Didácticas Específicas

Empresa y Economía

• Auditoría de Cuentas y Contabilidad Superior

• Banca y Finanzas Cuantitativas

• Ciencias Actuariales y Financieras

• Dirección Empresarial desde la Innovación y la Internacionalización

• Economics: Empirical Applications and Policies

• Economía: Instrumentos del Análisis Económico

• Finanzas y Dirección Financiera

Energías Renovables y Sostenibilidad

• Erasmus Mundus Master in Renewable Energy in the Marine Environment ( REM PLUS)

• Ingeniería Energética Sostenible

• Integración de las Energías Renovables en el Sistema Eléctrico

• Investigación en Eficiencia Energética y Sostenibilidad en Industria, Transporte, Edificación y Urbanismo

• Erasmus Mundus Master of Materials for Energy Storage and Conversion (MESC+)

Física, Química y Materiales

• Ciencia y Tecnología Cuánticas

• Nanoscience

• Nuevos Materiales

• Química Sintética e Industrial

• Química Teórica y Modelización Computacional

• Química y Polímeros

Historia y Filosofía

• Europa y el Mundo Atlántico: Poder, Cultura y Sociedad

• Filosofía: Ciencia, Sociedad, Tecnología

• Historia Contemporánea

Ingeniería y Tecnología

• Control in Smartgrids and Distributed Generation

• Digital Manufacturing

• Dirección de Proyectos

• Ingeniería y Gestión Ambiental

• Ingeniería Industrial

• Ingeniería Mecánica

• Ingeniería Química

• Ingeniería de Control, Automatización y Robótica

• Ingeniería de Materiales Avanzados

• Ingeniería de Materiales Renovables

• Ingeniería de la Construcción

• Ingeniería en Organización Industrial

• Marina

• Náutica y Transporte Marítimo Lengua y Literatura

• Language Acquisition in Multilingual Settings (LAMS)

• Lingüística Teórica y Experimental

• Euskal Hizkuntzalaritza eta Filologia

• Literatura Comparada y Estudios Literarios

• Cognitive Neuroscience of Language Medio Ambiente

• Agrobiología Ambiental

• Biodiversidad, Funcionamiento y Gestión de Ecosistemas

• Contaminación y Toxicología Ambientales

• Erasmus Mundus Master in Environmental Contamination and Toxicology (ECT+)

• Erasmus Mundus Master of Science in Marine Environment and Resources -MER-

• Erasmus Mundus International Master of Science in Marine Biological Resources (IMBRSea)

Periodismo y Comunicación

• Comunicación Social

• Multimedia Komunikazioa UPV/EHU - EITB

• Periodismo Multimedia Psicología

• Psicología de las Organizaciones e Intervención Psicosocial

• Psicología: Individuo, Grupo, Organización y Cultura

Recursos Humanos y Prevención

• Gestión de los Recursos Humanos y del Empleo

• Seguridad y Salud en el Trabajo

Tecnologías de la Información y las Comunicaciones

• Hizkuntzaren Azterketa eta Prozesamendua

• Ingeniería Computacional y Sistemas Inteligentes

• Ingeniería de Sistemas Empotrados

• Ingeniería de Telecomunicación

• Modelización e Investigación Matemática, Estadística y Computación

• Sistemas Electrónicos Avanzados

• Erasmus Mundus Master in Language and Communication Technologies (LCT) Másteres en Latinoamérica

• Filosofía en un Mundo Global

• Globalización: Procesos Sociales y Políticas Económicas

• Minería

• Sociedad Democrática, Estado y Derecho Másteres de Formación Permanente

• Archivo Cinematográfico y Audiovisual

• Atención Integral en Cuidados Paliativos

• Atención Temprana

• Ciberseguridad 4.0

• Comisariado Cinematográfico y Audiovisual

• Cooperación Internacional y Educación Emancipadora

• Creación Cinematográfica y Audiovisual

• Cultura Científica

• Derecho Ambiental

• Digital Management & ERP: Gestión de la Empresa 4.0

• Dirección y Gestión de Empresas (Executive MBA)

• Economía Circular: Aplicación a la Empresa

• Emprendimiento y Dirección de Empresas (MBAe3)

• Estructuras, Construcción y Diseño en Madera

• Fachadas Ligeras

• Gestión del Deporte

• Igualdad de Mujeres y Hombres: Agentes de Igualdad

• Ilustración Científica

• Intervención Socioeducativa con Adolescentes y Jóvenes en Riesgo y Conflicto Social

• La gestión de las Lenguas en la era Global: Claves de la Innovación en la Revitalización del Euskera

• Liderazgo y Gestión del Cambio para la Sostenibilidad. Laboratorio de Creación de Valor Social Aldatuz

• Marketing y Dirección Comercial

• Medio Ambiente, Sostenibilidad y ODS

• Mercados Financieros y Banca Privada

• Micología Médica

• Periodoncia

• Práctica y Teoría en Artes y Cultura Contemporánea

• Prácticas Artísticas y Estudios Culturales: Cuerpo, Afectos, Territorio

• Promoción de la Salud y Salud Comunitaria

• Protección a la Infancia y a la Adolescencia

• Protección de Datos Personales, Ciberseguridad y Derecho de las TICs

• Tecnologías Aeronáuticas y Máquina Herramienta

• Tecnologías de Hidrógeno

• Terapia Regenerativa Bucofacial y Rehabilitación Implantológica Oral

• Transtornos del Sueño para Médicos y Odontólogos

• Tributación y Asesoría Fiscal

• Valoración del Daño a la Persona

• Vivienda Pública

70 Universidad Oferta másteres UPV/EHU GuíadelaFormación2023

ESPECIALIZACIÓN UNIVERSITARIA

• Especialización Universitaria en Auditoría y Consultoría Socio Laboral

• Especialización Universitaria en Cirugía de la Pared Abdominal

• Especialización Universitaria en Diáspora Vasca

• Especialización Universitaria en Docencia en Aprendizaje Integrado de Contenidos y Lenguas Extranjeras (CLIL)

• Especialización Universitaria en Ética Sociosanitaria

• Especialización Universitaria en Fabricación Aditiva

• Especialización Universitaria en Gestión Lingüística y Cultural en Atención Sanitaria Centrada en el Paciente

• Especialización Universitaria en Gestión e Innovación en Servicios Sociales

• Especialización Universitaria en Género, Masculinidades y Acción Social

• Especialización Universitaria en Implantología Oral y Microcirugía

POR ÁMBITOS DE CONOCIMIENTOS

ARQUITECTURA:

• Patrimonio Arquitectónico, Civil, Urbanístico y Rehabilitación de Construcciones

ARTE:

• Investigación en Arte Contemporáneo

BIOMEDICINA:

• Biología Molecular y Biomedicina

• Farmacología

• Inmunología, Microbiología y Parasitología

• Investigación Biomédica

• Investigación y Evaluación de Medicamentos. Aplicación de la Tecnología Farmacéutica al Desarrollo de Terapias Avanzadas

• Neurociencias

CALIDAD DE VIDA Y SALUD:

• Análisis Forense

• Medicina y Cirugía

• Neurocienciacognitiva

• Salud Pública

CIENCIA POLÍTICA Y SOCIEDAD:

• Estudios Feministas y de Género

• Estudios sobre Desarrollo

• Modelos y Áreas de Investigación en Ciencias Sociales

• Sociedad, Política y Cultura

CIENCIA Y TECNOLOGÍA DE LOS ALIMENTOS:

• Calidad y Seguridad Alimentaria

• Nutrigenómica y Nutrición Personalizada

DERECHO:

• Derechos Humanos, Poderes Públicos, Unión Europea: Derecho Público y Privado

• La Globalización a Examen: Retos y Repuestas Interdisciplinares

EDUCACIÓN:

• Actividad Física y Deporte

• Especialización Universitaria en Implementación Estratégica, Seguimiento y Comunicación de la Agenda 2030 y OD

• Especialización Universitaria en Violencias Machistas. Intervención en Red

• Especialización Universitaria en Trabajar con Víctimas de Experiencias Traumáticas (On Line)

EXPERTO/A DE UNIVERSIDAD

• Experto/a de Universidad en Cuidado Integral de Personas con Heridas Complejas, Crónicas y de Difícil Cicatrización

• Experto/a de Universidad en Dirección de Centros Educativos y Liderazgo Digital

• Experto/a de Universidad en Ejercicio Físico y Estilos de Vida Saludable

• Experto/a de Universidad en Estrategias de Internacionalización Corporativa

• Experto/a de Universidad en Farmacia Práctica Asistencial

• Unibertsitateko Aditua: Humanitate Digitalak: Aukera Berriak Ikertzen

• Experto/a de Universidad en Ingeniería, Calculo y Simulación Numérica por Elementos Finitos

• Didáctica de las Ciencias Experimentales (* En trámite de autorización)

• Educación: Escuela, Lengua y Sociedad

• Psicodidáctica: Psicología de la Educación y Didácticas Específicas

EMPRESA Y ECONOMÍA:

• Dirección Empresarial, Conocimiento e Innovación

• Economía: Instrumentos del Ánalisis Económico

• Finanzas y Economía Cuantitativas

• Integración Económica

ENERGÍAS RENOVABLES Y SOSTENIBILIDAD:

• Eficiencia Energética y Sostenibilidad en Ingeniería y Arquitectura

• Sistemas de Energía Eléctrica

FÍSICA, QUÍMICA Y MATERIALES:

• Ciencia y Tecnología de Materiales

• Física

• Física de Nanoestructuras y Materiales Avanzados

• Láseres y Aplicaciones en Química (Quimiláser)

• Química Aplicada y Materiales Poliméricos

• Química Sintética e Industrial

• Química Teórica y Modelización Computacional

HISTORIA Y FILOSOFÍA:

• Ciencias de la Antigüedad

• Europa y el Mundo Atlántico: Poder, Cultura y Sociedad

• Filosofía, Ciencia y Valores

• Historia Contemporánea

INGENIERÍA Y TECNOLOGÍA:

• Ingeniería Ambiental

• Ingeniería Física

• Ingeniería Mecánica

• Experto/a de Universidad en Farmacontaminación

DIPLOMA DE EXTENSIÓN UNIVERSITARIA (GRADO VINCULADO)

• Diploma de Extensión Universitaria en Gestión de Empresas Industriales Vinculado al Grado en Administración y Dirección de Empresas

• Diploma de Extensión Universitaria en Gestión Empresarial Vinculado a las Titulaciones de Grado en Ingeniería Mecánica, Ingeniería Electrónica Industrial y Automática, Ingeniería Eléctrica, Ingeniería Civil y Arquitectura Técnica

DIPLOMA DE EXTENSIÓN UNIVERSITARIA

• Diploma de Extensión Universitaria en Formación Pedagógica y Didáctica del Profesorado Técnico de Formación Profesional

• Diploma de Extensión Universitaria en Antropología Social

• Diploma de Extensión Universitaria en Arquitectura Social

• Ingeniería Náutica, Marina y Radioelectrónica

• Ingeniería de Control, Automatización y Robótica

• Ingeniería Informática

• Ingeniería de Materiales Renovables

• Ingeniería de Materiales y de Procesos Sostenibles

• Ingeniería de Proyectos

LENGUA Y LITERATURA:

• Adquisición de Lenguas en Contextos Multilingües

• Lingüística

• Lingüística y Filología Vasca

• Literatura Comparada y Estudios Literarios

MEDIO AMBIENTE:

• Agrobiología Ambiental

• Biodiversidad, Funcionamiento y Gestión de Ecosistemas

• Contaminación y Toxicología Ambientales

• Cuaternario: Cambios Ambientales y Huella

Humana

• Estrategias Científicas Interdisciplinarias en Patrimonio y Paisaje

PERIODISMO Y COMUNICACIÓN:

• Comunicación Social

PSICOLOGÍA:

• Psicología

TECNOLOGÍAS DE LA INFORMACIÓN Y LAS

COMUNICACIONES:

• Análisis y Procesamiento del Lenguaje

• Electrónica y Telecomunicaciones

• Ingeniería Informática

• Matemáticas y Estadística

• Tecnologías de la Información y Comunicaciones en Redes Móviles

71 GuíadelaFormación2023 Universidad Oferta Doctorados y Especialidades UPV/EHU ESPECIALISTAS DOCTORADOS

Deusto, una universidad centrada en las personas que transforma y se transforma

La larga tradición de más de 135 años de experiencia en Educación Superior junto a un modelo educativo propio, reconocido internacionalmente, apoyado en modernas infraestructuras tecnológicas, y la constante innovación en su quehacer universitario son las señas de identidad de Deusto. Fundada en 1886 por la Compañía de Jesús, la Universidad trabaja en torno a siete áreas principales: Empresa, Derecho, Educación y Deporte, Teología, Ciencias Sociales y Humanas, Ingeniería y Ciencias de la Salud.

En los primeros puestos del Estado y con una presencia en los rankings internacionales cada vez más significativa por su docencia y alto rendimiento, nuestra Universidad está situada en el centro de las ciudades de Bilbao y San Sebastián, y tiene sedes en Vitoria y Madrid. Deusto fomenta el espíritu emprendedor, la formación en la empresa, a través de los programas duales, y la empleabilidad con prácticas para el 100% del alumnado. Más de 10.000 estudiantes, de los cuales 1 de cada 7 tiene beca, y alrededor de 4.000 en Formación Continua y Executive estudian en Deusto.

políticas públicas. La vocación de Deusto es contribuir activamente a ello, y hacerlo en colaboración con otros, desde un estilo propio y diferenciado que tiene a las personas en su centro y a los valores cristianos y humanos como referentes permanentes de su actividad. En este sentido, el plan está diseñado en línea con los objetivos de las redes de universidades jesuitas a las que Deusto pertenece y con el Sistema Universitario vasco del que forma parte activa.

trabajo con otras universidades jesuitas y universidades socias europeas, conscientes de que el futuro exige el trabajo en red y la participación en estructuras amplias e internacionales. Se quiere, finalmente, “fortalecer una comunidad universitaria comprometida con la Misión”, para que se sienta parte del proyecto y lo impulse, no solo con profesionalidad, sino también con vocación.

Lanzamiento de nuevas titulaciones

Deusto preparada para el futuro

La Universidad de Deusto presentó en febrero de 2023 su nuevo Plan Estratégico 2023-2026. En línea con el lema “Personas que transforman el mundo”, el proyecto se estructura en torno a tres ideas fuerza que definen lo que la Universidad pretende llegar a ser en los próximos años: una universidad centrada en las personas, una universidad que transforma y se transforma, y una universidad para una sociedad más justa. Hoy en día, las universidades juegan un papel relevante, no solo formando a personas y ciudadanos, sino desarrollando nuevo conocimiento al servicio de la sociedad, creando opinión y ayudando en la definición de las

El plan señala cinco opciones principales que guiarán la actividad universitaria en los próximos años. La primera es “formar acompañando en valores” y tiene como fin reforzar el empeño de la Universidad por realizar una formación basada en el acompañamiento individualizado del estudiante y en la transmisión de unos valores más allá de la capacitación profesional. La segunda opción estratégica es la de “focalizar la generación del conocimiento”, que busca consolidar a Deusto como universidad de referencia en la generación y transmisión de conocimiento sobre algunos de los grandes retos de nuestro tiempo. La tercera opción apuesta por “diversificar e innovar la oferta docente”, con la que se pretende llegar a más personas, de nuevas maneras y con nuevas metodologías más eficaces para el aprendizaje.

Igualmente, se apuesta por “impulsar el trabajo en redes y su impacto social” fortaleciendo nuevas redes y estructuras de

Entre algunas de las apuestas para el próximo curso 23/24 se encuentra introducir un grado en inglés (ADE, Administración y Dirección de Empresas) en los campus de Donostia y Bilbao y se prevé el lanzamiento para el próximo curso 23/24 del nuevo doble grado en ADE + Relaciones Internacionales en los campus de Bilbao y San Sebastián, y la implantación en San Sebastián del doble grado en Relaciones Internacionales + Derecho. También van a comenzar cuatro grados en el área de Artes Digitales en el nuevo centro adscrito a la Universidad, con sede en Madrid: Voxel School. Esta escuela se suma al centro Advantere, creado con la Universidad Pontificia Comillas y Georgetown University, que comenzó el mes de septiembre con tres másteres universitarios en el área de empresa. Con Advantere y Voxel, Deusto se expande en Madrid.

La oferta de estudios para el curso que viene incluye por primera vez dos grados en modalidad online (Derecho e Ingeniería Informática).Suponen el lanzamiento de un modelo de formación online propio, que adapta el modelo de aprendizaje por el que la Universidad ha sido reconocida y premiada, a las características del entorno online. La Universidad “llega así a otros públicos de otras edades, perfiles y lugares, atiende a otras necesidades formativas y de cualificación”; además, la apuesta “nos prepara con determinación a un nuevo modo de aprendizaje, distinto, pero tan válido como el presencial”, indica José Mª Guibert, rector de la Universidad de Deusto.

72 GuíadelaFormación2023 Universidad Universidad de Deusto
La oferta de estudios para el curso que viene incluye por primera vez dos grados en modalidad online

Grados

2023

• Administración y Dirección de Empresas

• Administración y Dirección de Empresas (inglés)

• Administración y Dirección de Empresas + Inteligencia Digital Empresarial

• Administración y Dirección de Empresas + Financial Analyst Basics (Deusto Finance Programme)

• Administración y Dirección de Empresas + Innovación y Emprendimiento

• Administración y Dirección de Empresas + International Management Skills

• Ciencia de Datos e Inteligencia Artificial

• Ciencias de la Actividad Física y del Deporte

• Comunicación

• Comunicación + Tecnologías para la Comunicación Audiovisual y Multimedia

• Derecho

• Derecho (modalidad virtual)

• Derecho + Especialidad Económica

• Derecho + Especialidad TIC

• Educación Primaria (Mención en: Lengua Extranjera: Inglés, Pedagogía Terapéutica, Educación Física, Audición y Lenguaje)

• Enfermería

• Educación Social

• Filosofía, Política y Economía

• Filosofía, Política y Economía + International Trade Skills

• Fisioterapia

Másteres Universitarios Oficiales

Derecho

• Acceso a la Abogacía

• Asesoría Fiscal

• Acceso a la Abogacía + Derecho de la Empresa

• Gestión de Empresas Marítimo Portuarias y Derecho Marítimo

• Acceso a la Abogacía + Asesoría Fiscal

• Estudios Jurídicos Internacionales –International Legal Studies

• Acceso a la Abogacía + Estudios Jurídicos Internacionales / Master of Laws in International Legal Studies

Ciencias Sociales y Humanas

• Derechos Humanos y Democratización –Human Rights and Democratisation

• Erasmus Mundus en Eurocultura – Euroculture

• Erasmus Mundus en Acción Internacional Humanitaria – International Humanitarian Action

• Erasmus Mundus Human Rights Policy and Practice

• Intervención en Violencia contra las Mujeres

• Intervención y Mediación Familiar

• Relaciones Internacionales y Diplomacia Empresarial

Ciencias Económicas y Empresariales

• Auditoría de Cuentas

• Finanzas

• Finanzas + Financial Analyst Certificate (Deusto Finance Programme)

• Gestión de Empresas Europeas e Internacionales – European and International Business Management – Management des Entreprises Europénnes et Internationales

• Recursos Humanos

• Dirección de Empresas

• Dirección Internacional de Empresas / International Business

Educación y Deporte

• Dirección y Gestión de Centros Educativos (modalidad virtual)

• Industria Digital GRADO DUAL

• Ingeniería Electrónica Industrial y Automática

• Ingeniería en Diseño Industrial

• Ingeniería Biomédica

• Ingeniería en Organización Industrial

• Ingeniería en Tecnologías Industriales

• Ingeniería Informática

• Ingeniería Informática (modalidad virtual)

• Ingeniería Informática + Transformación Digital de la Empresa

• Ingeniería Informática + Videojuegos, Realidad Virtual y Aumentada

• Ingeniería Mecánica

• Ingeniería Robótica

• Lengua y Cultura Vasca / Euskal Hizkuntza eta Kultura

• Lenguas Modernas (Mención en Estudios Hispánicos, Estudios Ingleses, Estudios Literarios, Estudios Lingüísticos)

• Lenguas Modernas y Gestión

• Lenguas Modernas y Gestión + International Trade Skills

• Medicina

• Psicología

• Relaciones Internacionales

• Trabajo Social

• Turismo

• Turismo + International Trade Skills

Dobles Grados

• Administración y Dirección de Empresas + Derecho

• Formación del Profesorado de Educación Secundaria Obligatoria y Bachillerato, Formación Profesional y Enseñanza de Idiomas

• Necesidades Educativas Especiales Ciencias de la Salud

• Gerontología

• Neuropsicología Clínica

• Psicología de la Intervención Social

• Psicología General Sanitaria

• Psicoterapia Sistémico-Relacional

• Psicología General Sanitaria + Neuropsicología Clínica

• Psicología General Sanitaria + Gerontología

• Psicología General Sanitaria + Psicoterapia Sistémico Relacional

• Psicología General Sanitaria + Psicología de la Intervención Social Ingeniería

• Automatización, Electrónica y Control Industrial

• Computación y Sistemas Inteligentes

• Diseño y Fabricación en Automoción

• Ingeniería Industrial

• Ingeniería en Organización Industrial Teología

• Estudios Bíblicos: Historia e Influencia de la Biblia (modalidad virtual)

• Licentiatus in Theologia

• Licentiatus in Theologia (modalidad virtual)

Estudios propios de posgrado Derecho

• Diploma in International Legal Studies

• Experto en Contratos Públicos (edición 2023/2024)

• Experto en Derecho Digital

• Experto en Ley Concursal (edición 2023/2024)

Ciencias Económicas y Empresariales

• Diploma de Especialización en Business Innovation Programme

• Executive Master in Business Administration

– Máster de Formación Permanente

• Administración y Dirección de Empresas

+ Ingeniería en Tecnologías Industriales

• Administración y Dirección de Empresas

+ Ingeniería Informática

• Administración y Dirección de Empresas

+ Relaciones Internacionales

• Ciencias de la Actividad Física y del Deporte + Educación Primaria

• Derecho + Relaciones Laborales

• Educación Social + Trabajo Social

• Fisioterapia + Ciencias de la Actividad Física y del Deporte

• Ingeniería Electrónica Industrial y Automática + Ingeniería Informática

• Ingeniería Informática + Ciencia de Datos e Inteligencia Artificial

• Ingeniería en Diseño Industrial + Ingeniería Mecánica

• Lengua y Cultura Vasca + Lenguas Modernas / Euskal Hizkuntza eta Kultura + Hizkuntza

Modernoak

• Relaciones Internacionales + Derecho

Titulaciones oficiales de la Santa Sede

• Baccalaureatus in Theologia

• Baccalaureatus in Scientiis Religiosis

Estudios propios asociados a Grado

• Skills for International Lawyers

• Executive Master in Business Administration (modalidad híbrida) - Máster de Formación Permanente

• Experto en Dirección General

• Experto en Innovación y Gestión Sanitaria

• Máster de Formación Permanente en Dirección de Servicios Sociales de Cuidados de Larga Duración

• Experto en Dirección Financiera-PEDF

Ciencias Sociales y Humanas

• Experto en Acción Internacional Humanitaria

• Experto en Derechos Humanos de los Pueblos Indígenas

• Experto en Internacionalización y Diplomacia Empresarial

• Experto en Protección en Acción Humanitaria Ingeniería

• Máster de Formación Permanente Dual en Emprendimiento en Acción Ciencias de la Salud

• Experto en Intervenciones Psicoterapéuticas basadas en la Terapia Dialéctica Conductual

• Experto en Intervenciones Psicoterapéuticas basadas en Mindfulness

• Experto en Psicoterapia Sistémico-Relacional: Supervisión Clínica y Avances

Psicoterapéuticos

• Máster de Formación Permanente Clínico en Ortodoncia

• Máster de Formación Permanente en Ortodoncia y Ortopedia Dentofacial

• Máster de Formación Permanente en Psicoterapia Analítica Grupal

Educación y Deporte

• Diploma de Extensión Universitaria para la Capacitación Laboral en Entornos de Empleo con Apoyo

• Experto en Dirección de Centros Educativos

Teología

• Máster de Formación Permanente en Vicencianismo - Master in Vicentian Studies - Máster d’Etudes Vicentiennes

73
GRADOS POSGRADOS
GuíadelaFormación
Universidad Oferta formativa Universidad de Deusto
La Universidad de Deusto se reserva el derecho de realizar modificaciones que afecten a cualquiera de los aspectos indicados en esta Guía.

GRADOS

Ingeniería

• Ingeniería Mecánica (Dual)

• Ingeniería en Diseño Industrial y Desarrollo de Producto (Dual)

• Ingeniería en Organización Industrial (Dual)

• Ingeniería en Electrónica Industrial (Dual)

• Ingeniería en Informática (Dual)

• Ingeniería de la Energía (Dual)

• Ingeniería Biomédica (Dual)

• Ingeniería en Ecotecnologías en Procesos Industriales - Green Manufacturing (Dual)

• Ingeniería Mecatrónica (Dual)

• Ingeniería Física Aplicada a la Industria (Dual)

Gestión de empresas

• Administración y dirección de EmpresasmyGADE (Dual)

• Business Data Analytics

Emprendimiento

• Liderazgo Emprendedor e Innovación Comunciación - LEINN

Comunicación

• Comunicación Audiovisual

Educación

• Educación Infantil. Itinerario Educación Infantil General

• Educación Infantil. Itinerario Lengua Extranjera

• Educación Infantil. Itinerario Psicomotricidad

• Educación Infantil. Audición y Lenguaje

• Educación Primaria. Itinerario Primaria General

• Educación Primaria. Itinerario Lengua Extranjera

• Educación Primaria. Itinerario Educación Especial

• Educación Primaria. Itinerario Educación Física

• Educación Primaria. Itinerario Innovación Digital

• Educación Primaria. Itinerario Audición y Lenguaje

Gastronomía

• Gastronomía y Artes Culinarias

MÁSTERES UNIVERSITARIOS

Ingeniería

• Máster Universitario en Sistemas Inteligentes de Energías (Dual)

• Máster Universitario en Dirección de Operaciones Logísticas y Productivas (Dual)

• Máster Universitario en Innovación Empresarial y Dirección de Proyectos (Dual)

• Máster Universitario en Ingeniería Industrial (Dual)

• Máster Universitario en Diseño Estratégico de Productos y Servicios (Dual)

• Máster Universitario en Energía y Electrónica de Potencia (Dual)

• Máster Universitario en Tecnologías Biomédicas (Dual)

• Máster Universitario en Robótica y Sistemas de Control (Dual)

• Máster Universitario en Análisis de Datos, Ciberseguridad y Computación en la Nube (Dual)

Emprendimiento

• Emprendimiento e Innovación Abierta Gestión de empresas

• Máster Universitario en Análisi de Datos para la Inteligencia de Negocio - Business Analytics

• Máster Universitario en Dirección Contable y Financiera

• Máster Universitario en Marketing Digital

• Máster Universitario en Internacionalización de Organizaciones

• Máster Universitario en Gestión Estratégica del Talento de las Personas

Educación

• Máster Universitario en Habilitación Docente para el Ejercicio de las Profesiones de Profesorado de Educación Secundaria Obligatoria y Bachillerato, Formación Profesional y Enseñanza de Idiomas (Dual)

• Máster Universitario Facilitación del Aprendizaje e Innovación - LIT

Cooperativismo

• Máster Universitario en Cooperativismo y Gestión Socioempresarial

Gastronomía

• Máster Universitario en Ciencias Gastronómicas

• Máster Universitario en Formación del Profesorado de Gastronomía

FORMACIÓN PARA PROFESIONALES

• Comunicación

• Contabilidad y Finanzas

• Cooperativismo

• Cultura y Sociedad

• Dirección de Empresas

• Dirección de Proyectos

• Diseño Industrial

• Educación

• Electrónica y Energía

• Emprendimiento

• Gastronomía

• Gestión de Personas

• Gestión de Restaurantes

• Informática

• Ingeniería Mecánica

• Marketing y Ventas

• Organización Industrial

74 GuíadelaFormación2023 Universidad Oferta formativa Mondragon Unibertsitatea

Alta empleabilidad como resultado de la Formación Dual en Mondragon Unibertsitatea

Mondragon Unibertsitatea tiene reconocido su liderazgo a nivel España en el modelo dual.

Prueba de ello es que la tasa de empleo laboral de los 19 másteres universitarios que ofrece es del 95% un año después de analizar sus estudios

Mondragon Unibertsitatea es pionera en formación dual, ya que puso en marcha este modelo formativo en 1966. Los más de 50 años de experiencia de alternancia estudiotrabajo han permitido a Mondragon Unibertsitatea desarrollar un modelo de formación pionero a nivel de Euskadi y España.

Jon Altuna, actual vicerrector de Mondragon Unibertsitatea, afirma que la oferta de másteres universitarios “tiene como objetivo dar respuesta a los perfiles especializados que las empresas y organizaciones necesitan, con el fin de responder a los retos concretos que nuestra sociedad necesita”.

Áreas de conocimiento

Mondragon Unibertsitatea divide la oferta de másteres universitarios en diferentes áreas de conocimiento: Ingeniería, Gestión de Empresas, Educación, Comunicación, Gastronomía, Emprendizaje y Cooperativismo. En total son 20 másteres universitarios los que ofrece actualmente Mondragon Unibertsitatea, y 11 de ellos tienen reconocida la mención dual.

Tasa de empleo de 95%

Las empresas y organizaciones se han dado cuenta de que tanto para garantizar una buena estrategia de gestión de talento como para alcanzar los objetivos marcados, ya sea la captación o la fidelización del talento, sea cual sea el sector, es estratégico sumarse a la formación dual. Así lo manifiesta el Vicerrec-

tor de Mondragon Unibertsitatea: “La necesidad de un personal cada vez más especializado por parte de las empresas e instituciones actuales hace que nuestro reto más inmediato sea la adquisición de un conocimiento superior del sector al que pertenecen para el momento en el que los alumnos y alumnas finalizan sus estudios”.

El hecho de que las y los estudiantes tengan al finalizar sus estudios cierta experiencia con la práctica profesional o con el mundo laboral afecta directamente a la tasa de empleo. Un dato significativo es, sin duda, el número de estudiantes que optan por una trayectoria dual en los grados y másteres universitarios de Mondragon Unibertsitatea, como es el caso de los 750 nuevos estudiantes que este curso se han sumado a esta modalidad.

Beneficios

El modelo dual permite al alumnado acercarse a su futura práctica profesional durante los estudios. Además, cabe destacar que la modalidad dual es una ocasión ideal para que el alumnado se autogestione su aprendizaje. No hay que olvidar, por otra parte, que el nivel de exigencia aumenta sin duda en el momento en que se adquiere el compromiso de compaginar estudios y trabajo. Uno de los beneficios más evidentes, y al mismo tiempo más importantes, es que algunos alumnos y alumnas utilizan esta modalidad educativa como fuente de autofinanciación.

EU4DUAL

En el año 2021 el Estado español publicó un nuevo reglamento de formación dual a nivel universitario en el que se definía la denominación de mención dual en los títulos de reconocimiento de formación dual. Todos los grados y másteres universitarios duales que ofrece actualmente Mondragon Unibertsitatea cuentan con este reconocimiento.

Altuna destaca que el modelo Mondragon Dual se caracteriza, por un lado, “por el valor que damos a las estancias en empresas e instituciones” y, por otro, “por la importancia que damos al modelo de tutoría, ya que juega un papel fundamental la red de tutores y tutoras que hemos creado en empresas y organizaciones”.

Un hito muy importante en la trayectoria de Mondragon Unibertsitatea en la formación dual ha sido el liderazgo que le concedió el curso pasado la Comisión Europea para crear una universidad dual europea, EU4DUAL. En este sentido, Jon Altuna remarca la creación de una alianza universitaria europea entre las 9 universidades referentes a nivel europeo, en el marco del proyecto financiado por la Comisión Europea. El Vicerrector de Mondragon Unibertsitatea hace hincapié en que “el objetivo es proyectar el modelo actual hacia el futuro, colaborando con los países líderes en Europa y garantizando las plataformas de investigación e innovación necesarias en el modelo dual”.

75 GuíadelaFormación2023 Universidad Mondragon Unibertsitatea

Precios públicos de la UPV/EHU para el curso 2023/24

Presentamos el Orden de precios públicos de la UPV/EHU para el curso 2023-2024. Trámite de Información Pública.

1. Problemas que se pretenden solucionar con esta iniciativa normativa

Se pretende regular la fijación de los precios de los servicios públicos de educación superior y establecer las condiciones para el beneficio de las exenciones y reducciones de los mismos de la Universidad del País Vasco / Euskal Herriko Unibertsitatea / Euskal Herriko Unibertsitatea para el curso 2023-2024. Ante la actual situación económica, se pretende garantizar el acceso a los estudios universitarios congelando los precios para el curso 2023-2024.

2. Necesidad y oportunidad de su aprobación

El Departamentos de Educación, anualmente elabora una disposición de carácter general con el objeto de fijar los precios públicos de los servicios públicos de educación superior y establecer las condiciones para el beneficio de las exenciones y reducciones de los mismos de la Universidad del País Vasco / Euskal Herriko Unibertsitatea, por lo que es preciso aprobar esta norma para fijar los precios para el curso 2023-2024.

3.

Objetivos del proyecto normativo que se pretende elaborar

Esta normativa tiene por objeto fijar los precios públicos a satisfacer por los servicios públicos de educación superior y establecer las condiciones para el beneficio de las exenciones y reducciones de los mismos

de la Universidad del País Vasco / Euskal Herriko Unibertsitatea para el curso 2023-2024.

4. Posibles soluciones alternativas regulatorias y no regulatorias

El presente proyecto de Orden tiene por objeto fijar los precios de los servicios públicos de educación superior de la Universidad del País Vasco / Euskal Herriko Unibertsitatea para el año académico 2023-2024 y definir las condiciones para el beneficio de las exenciones y reducciones de los mismos.

La Orden que anualmente fija los precios de los servicios públicos de educación superior de la Universidad del País Vasco / Euskal Herriko Unibertsitatea y define las condiciones para el beneficio de las exenciones y reducciones de los mismos tiene su fundamento en el artículo 57.4.b) de la Ley Orgánica 2/2023, de 22 de marzo, del Sistema Universitario que establece que los precios públicos por servicios académicos por estudios conducentes a títulos oficiales serán fijados por la Comunidad Autónoma.

Por su parte, la Ley 3/2004, de 25 de febrero, del Sistema Universitario Vasco, regula en sus artículos 95 y 96 los precios públicos por servicios académicos y demás derechos, indicando que tendrán la consideración de precios públicos y se regirán por lo establecido en el ordenamiento legal sobre tasas y precios públicos. Asimismo, el artículo 39 de la Ley 3/2004, recoge las exenciones y reducciones de los precios a satisfacer por la prestación de servicios académicos universitarios y demás derechos que legalmente se establezcan, que disfrutarán las y los estudiantes de la Universidad del País Vasco / Euskal Herriko Unibertsitatea, en el marco de las previsiones reglamentarias. En el mismo artículo se regula que la Orden o el acuerdo de aprobación de los precios públicos podrá precisar las condiciones de exención, así como fijar otras exenciones totales o parciales, siempre que no impliquen una discriminación arbitraria. Por todo lo anterior, no habiendo otra alternativa de regulación de los precios de los servicios públicos de educación superior de la Universidad del País Vasco / Euskal Herriko Unibertsitatea y sus exenciones y reducciones, siendo imprescindible la elaboración de una disposición de carácter general para fijar los precios y definir las condiciones para el beneficio de las exenciones y reducciones de los mismos para el año académico 20232024, se ha optado por iniciar la tramitación del presente proyecto de Orden.

76 GuíadelaFormación2023 Universidad Precios públicos para 2023/24
Se pretende garantizar el acceso a los estudios universitarios congelando los precios para el curso 2023-2024

Conoce la nueva universidad EUNEIZ

Ubicada en Vitoria-Gasteiz, la Universidad de Nuevas Tecnologías, Deporte y Salud imparte desde septiembre cuatro innovadores grados, que se duplicarán en el curso 2023-24

La Universidad EUNEIZ está especializada en Nuevas Tecnologías, y en su aplicación a la Salud y el Deporte, donde se integran los cuatro grados que se imparten en la actualidad, y que está previsto duplicar para este próximo curso 2023-24. En pleno crecimiento académico, la Universidad de Vitoria-Gasteiz traslada su apuesta por la innovación y la excelencia a través de titulaciones pioneras en sectores emergentes, ofreciendo estudios a la vanguardia de las demandas del tejido empresarial. Precisamente, la estrecha vinculación con las empresas del sector, la filosofía “learning by doing” y la apuesta por la internacionalización de los alumnos, a través de convenios con universidades europeas y americanas, son algunas de las señas de identidad de la Universidad de Vitoria-Gasteiz.

Su apuesta por las nuevas tecnologías como eje vertebrador en toda su propuesta académica constituye un valor diferencial de esta universidad que, desde el pasado mes de septiembre, culmina el Sistema Universitario Vasco. Con un método de enseñanza basado en la innovación, EUNEIZ comenzó su actividad este curso con cuatro grados en Ciencias de la Actividad Física y el Deporte (CAFyD), en Fisioterapia, en Multimedia y en Producción Musical y Sonido para la Industria del Entretenimiento, estos dos últimos únicos en el País Vasco y en

la zona norte del país. De cara al próximo curso 2023-24, tiene previsto implantar tres nuevos grados; dos sobre videojuegos (Grado en Arte para Videojuegos y Animación y Grado en Diseño y Desarrollo de Videojuegos), los primeros oficiales en Euskadi y otro sobre Ciberseguridad. Además, añadirá a su propuesta académica el doble grado en CAFyD y Fisioterapia. En suma, una oferta académica que busca anticiparse también a los nuevos retos y demandas de nuestra sociedad tecnológica.

Ubicada en Vitoria–Gasteiz, EUNEIZ se apoya también en el gran valor estratégico a nivel empresarial, comercial y cultural de la capital de Euskadi, que constituye un indudable referente en el ámbito deportivo, tanto a nivel de deporte profesional, como de promoción de la actividad física en el ámbito de la salud. Desde esta perspectiva, la implicación en el proyecto de los dos principales clubes deportivos de Vitoria–Gasteiz,- Saski Baskonia SAD y Deportivo Alavés-, representa un importante valor añadido de esta nueva universidad.

77 GuíadelaFormación2023 Universidad Universidad EUNEIZ

El Lehendakari presentó el Plan del Sistema Universitario 2023-2026

Presentado junto con las y los rectores de la UPV/EHU, Universidad de Deusto y Mondragon Unibertsitatea, se trata de “un Pacto entre gobierno, universidades, agentes y sociedad

El Lehendakari Iñigo Urkullu, junto con las y los rectores de la UPV/EHU, Universidad de Deusto y Mondragon Unibertsitatea, ha presentado el Plan del Sistema Universitario 2023-2026, “un Pacto entre gobierno, universidades, agentes y sociedad”. Según Urkullu, la colaboración es una vía imprescindible para avanzar como sociedad y este Plan parte de esta premisa: “compartimos diagnóstico, hemos definido una hoja de ruta y este Plan es la mejor garantía para encarar los retos de futuro que afrontamos de manera conjunta”.

Dicho plan, aprobado en el Consejo de Gobierno, es el instrumento específico reconocido por el Gobierno para la ordenación del Sistema Universitario Vasco; una herramienta a través de la que definir las políticas universitarias, identificar los objetivos y coordinar a los diferentes agentes que conforman el Ecosistema Universitario Vasco. Un plan alineado además con la Agenda 2030 de Naciones Unidas, y comprometido con sus Objetivos de Desarrollo Sostenible en favor de una sociedad próspera, con igualdad de derechos y oportunidades, además de respetuosa con el entorno.

En este sentido, el Lehendakari ha destacado la colaboración entre la Secretaría General de Transición Social y Agenda 2030, la viceconsejería de Universidades e Investigación y las tres Universidades que ha dado como resultado la creación de

un título interuniversitario en integración estratégica, seguimiento y comunicación de la Agenda 2030 y los Objetivos de Desarrollo Sostenible, que ofertará 35 plazas para el curso académico 2023-2024. Esta es la primera ocasión en que las tres instituciones universitarias ofertan de manera conjunta y coordinada un mismo posgrado universitario.

Todo país avanzado aspira a contar con un sistema universitario de excelencia que lo acompañe. Por ese motivo, el Gobierno Vasco -a través de la Viceconsejería de Universidades e Investigación del Departamento de Educación-, ha establecido las bases estratégicas de evolución para los próximos cuatro años mediante el presente plan.

El Plan del Sistema Universitario 20232026 contempla una inversión total de 2.246,2 millones de euros, lo que supone un incremento del 14,5% con respecto al plan anterior y la mayor financiación realizada hasta el momento en el ámbito universitario. De ellos, 1.642,4 millones corresponden a aportación directa del Gobierno Vasco (+231 millones), mientras que 603,8 millones se aportarán a través de financiación pública competitiva, ingresos bajo contrato, financiación internacional y recursos propios de las universidades.

Tras la aprobación del plan, el Departamento de Educación dará inicio al desarrollo de los diferentes ámbitos que recoge el

Plan Universitario 2023-2026, con el objetivo de que a su conclusión alcance el mismo grado de cumplimiento de objetivos y de ejecución presupuestaria del actual plan. Siempre con el objetivo de impulsar un sistema educativo excelente y que dé respuesta a las necesidades y a los retos de la sociedad de Euskadi.

de 2.246,2 millones de euros, lo que supone un incremento del 14,5% con respecto al plan anterior

El Sistema universitario vasco en cifras

El Sistema Universitario Vasco está conformado por tres universidades de interés público que cuentan con 13 campus repartidos en los tres Territorios Históricos y 34 Facultades, Escuelas y Centros Adscritos, movilizando una comunidad de más de 66.000 estudiantes, más de 8.000 profesionales, repartidos entre casi 6.000 de Personal Docente e Investigador y más de 2.600 de Personal de Administración y Servicios.

Estos datos reflejan crecimientos de cierta relevancia respecto a los datos del anterior PSU 2019-2022. Así, por ejemplo, en

78 GuíadelaFormación2023 Universidad Plan del Sistema Universitario 2023-2026
El plan movilizará durante su vigencia una inversión

términos del número total de estudiantes, éste se ha visto incrementado un 19,6%; en términos del número total de Personal Docente e Investigador, éste se ha visto incrementado un 12,8%; y finalmente, si nos referimos al número total de Personal de Administración y Servicios, éste se ha visto incrementado un 2,9%.

Más allá de esta de definición estrictamente normativa, el SUV cuenta con diferentes elementos a su alrededor que contribuyen de manera decisiva en su funcionamiento y que son claves para su interrelación con otros agentes. Estos elementos sirven para valorar la evolución y posicionamiento del sistema.

Evaluación y nuevo diseño

Tras realizar, junto con las universidades vascas, una evaluación pormenorizada del anterior Plan del Sistema Universitario, el Gobierno Vasco ha constatado el alto cumplimiento de los objetivos, así como de la ejecución económica prevista a través de diversas acciones que conforman la estructura de financiación del plan (entre las que se encuentran los Contratos-Programa, diseñados y monitorizados con cada una de las universidades). Dicho estudio ha permitido, además, definir de una manera coordinada, el diseño del nuevo plan y sus prioridades para avanzar hacia el fortalecimiento del Sistema Universitario Vasco y la excelencia académica.

Así, el Plan Universitario 2023-2026 se sustenta en 3 ejes fundamentales:

• Universidad+Empresa. Impulso a la relación Universidad+Empresa y universidadsociedad como fuerzas tractoras para canalizar los esfuerzos de las universidades en aras de la progresión y la transformación social de Euskadi y en respuesta a sus necesidades.

• Ciencia de Excelencia. Posicionamiento y consolidación del Sistema Universitario Vasco en el contexto de Ciencia de Excelencia global.

• Universidad + Euskadi Basque Country Proceso que se extiende a todas las misiones de la universidad, además de fomentar la relación de nuestra sociedad a través del sistema universitario con otras sociedades, alineado con la Estrategia Euskadi Basque Country.

Junto a ellos, los ejes Docencia Innovadora y de Calidad y Comunidad Universitaria Inclusiva e Igualitaria conforman la estructura principal del nuevo plan. Asimismo, se contemplan dos ejes trasversales: Digitalización e Impacto social.

Dentro de dichos ejes, el Plan recoge una larga lista de acciones concretas, definidas y consensuadas con las universidades, y que perseguirán impactos en todas las áreas del ecosistema universitario.

2026, en sus siete ejes y en los principales elementos incluidos en cada uno de ellos. Los hitos planteados en el SUV más destacados en cada uno de los ejes para 2026.

• Hitos del eje Universidad+Empresa:

- Se duplicará el número de alumnado en formación a lo largo de la vida profesional

- Se aumentará un 50% la oferta de titulaciones de Grado y Máster duales

- El número de spin-offs creadas aumentará un 25% anual hasta 2026.

• Hitos del eje Ciencia de Excelencia:

- El total de PDIs del SUV participando en actividades de investigación alcanzará las 5.500 personas.

- El retorno obtenido de convocatorias Horizon Europe o similares aumentará un 10% anual hasta 2026.

- El porcentaje de publicaciones científicas en el primer cuartil SJR (Scopus) superará el 60%.

• Hitos del eje Universidad+Euskadi Basque Country:

- El número de las titulaciones de Grado y Máster que ofrecen experiencias internacionales aumentará en un 25%.

- El número de estudiantes internacionales matriculados en el SUV aumentará un 15% anual hasta 2026.

- La red de colaboración del SUV se intensificará en nuevas geografías, en países prioritarios definidos en la Estrategia Euskadi Basque Country 2025.

• Hitos del eje Docencia Innovadora y de Calidad:

- El 100% del profesorado del SUV estará familiarizado con el uso de las TIC para impartir tanto formación híbrida como online.

- El 60% del alumnado se formará con itinerarios de aprendizaje personalizados y centrados en sus necesidades

• Hitos del eje Comunidad Universitaria Inclusiva e Igualitaria:

- Las mujeres representarán el 50% del total del alumnado matriculado en titulaciones STEM

- Las mujeres representarán el 50% del PDI total

- La mitad de alumnado de Grado del SUV realizará la formación en euskera

- El 100% del alumnado tendrá posibilidad de acceder a programas de apoyo (orientación laboral, asistencia psicológica, etc.).

• Hitos del eje Digitalización:

- El 100% de las gestiones académicas de las universidades del SUV podrán realizarse de manera digital

- El 100% del alumnado y del PDI estará capacitado en competencias digitales

Principales hitos e impactos a conseguir a 2026

En definitiva, cabe esperar que el esfuerzo conjunto de desarrollo de todas las actuaciones de las tres universidades tendrá un impacto significativo a nivel del SUV en el año

• Hitos del eje Impacto Social:

- La tasa de empleo de las universidades del SUV superará el 90%.

- Todas las universidades del SUV contarán con modelos propios de medición y visibilización del impacto social

79 GuíadelaFormación2023 Universidad Plan del Sistema Universitario 2023-2026
El Plan de Sistema Universitario Vasco representa la herramienta fundamental para definir los objetivos y una política universitaria coordinada del Sistema Universitario Vasco

UPNA

de la Actividad Física y del Deporte (CAFYD) y el dual en Ingeniería Térmica, además del doble grado en CAFYD y

Fisioterapia

Asimismo, pondrá en marcha seis másteres universitarios y cinco dobles másteres

La Universidad Pública de Navarra (UPNA) prevé implantar el próximo curso 2023-24 en el campus de Arrosadia, en Pamplona, el Grado en Ciencias de la Actividad Física y del Deporte (CAFYD) y el Grado Dual en Ingeniería Térmica, además del doble grado en CAFYD y en Fisioterapia, que se impartirá en el campus de Tudela.

Además, pondrá en marcha otros seis másteres universitarios: Máster Universitario en Psicología General Sanitaria, Máster Universitario en International Business, Máster Universitario en Asesoramiento Fiscal, Laboral y Contable; Máster Universitario en Historia y Memoria; Máster Universitario en Ciberseguridad y, por último, Máster Universitario en Comunicaciones Avanzadas y Visión Artificial.

La Universidad ha elaborado las memorias de las distintas titulaciones, que han sido remitidas, para su verificación, a la Agencia Nacional de Evaluación de la Calidad y Acreditación (ANECA), que es el organismo encargado de evaluar el plan de estudios. Posteriormente, los grados y másteres recibirán el visto bueno del Consejo Social de la UPNA y deberán ser remitidos al Gobierno de Navarra, quien deberá autorizar su implantación para el curso 2023-24.

Grado en CAFYD

El Grado en Ciencias de la Actividad Física y el Deporte (CAFYD) busca formar a los y las profesionales en educación física y deportiva del futuro, combinando conocimientos sobre la enseñanza de la educación física, el entrenamiento deportivo y la actividad física para la

salud, así como sobre la gestión y la recreación deportiva. Se trata, tal y como se explica en la memoria del grado, de una formación con gran impacto social, puesto que repercute directamente en la mejora de la salud de la población.

Grado Dual en Ingeniería Térmica

El Grado Dual en Ingeniería Térmica se trata del primero de estas características que se ofertará en la UPNA y tiene la particularidad de que en él se compagina el aprendizaje en un entorno académico con la formación prác-

tica en una empresa del sector, lo que redunda en la empleabilidad directa del alumnado. Así, la formación dual en la empresa se alternará con una actividad laboral retribuida, a través de un contrato de formación en alternancia.

Este grado capacita para trabajar en ámbitos con grandes perspectivas de futuro relacionados con la refrigeración, las bombas de calor, las energías renovables, la eficiencia energética o las instalaciones en la edificación, entre otros. De momento, hay tres empresas comprometidas con esta nueva formación dual: Exkal, BSH y el Centro Nacional de Energías Renovables (CENER).

Con estos dos nuevos grados, la institución académica oferta, en total, 27 grados y 8 dobles grados, ya que se suma también el nuevo Doble Grado en Fisioterapia y Ciencias de la Actividad Física y del Deporte.

Nueva oferta de estudios de posgrado

La ciberseguridad, la visión artificial, la psicología o la historia y la memoria son algunos de los temas que aborda la nueva oferta de la UPNA en el ámbito de los estudios de posgrado.

Con los seis nuevos másteres mencionados, a los que se suman cinco dobles másteres, la oferta completa alcanza ya los 42 títulos (de ellos, 8 dobles) para el curso 20232024.

MÁS INFORMACIÓN:

www.unavarra.es/sites/grados/home.html

www.unavarra.es/sites/masteres/toda-laoferta.html

80 GuíadelaFormación2023 Universidad Universidad Pública de Navarra
La
prevé implantar dos nuevos grados, Ciencias

GRADOS AGROALIMENTACIÓN

• Grado en Ingeniería Agroalimentaria y del Medio Rural + Agroecología + Gestión de Empresa Familiar + Innovación y Emprendimiento + Programme d’Apprentissage du Français

• Grado en Innovación de Procesos y Productos Alimentarios + Agroecología + Gestión de Empresa Familiar + Innovación y Emprendimiento + Programme d’Apprentissage du Français

• Doble Grado en Ingeniería Agroalimentaria y del Medio Rural e Innovación de Procesos y Productos Alimentarios + Agroecología + Gestión de Empresa Familiar + Innovación y Emprendimiento

CIENCIAS

• Grado en Biotecnología + Innovación y Emprendimiento

• Grado en Ciencia de Datos + Innovación y Emprendimiento

• Grado en Ciencias + Innovación y Emprendimiento

• Doble Grado en Ciencia de Datos y Administración y Dirección de Empresas + Gestión de Empresa Familiar + Innovación y Emprendimiento

• Doble Grado en Ciencia de Datos y Biotecnología + Innovación y Emprendimiento

ECONOMÍA Y EMPRESA

• Grado en Administración y Dirección de Empresas + Gestión de Empresa Familiar + Innovación y Emprendimiento + English Learning Programme

• Grado en Economía + Gestión de Empresa Familiar + Innovación y Emprendimiento + English Learning Programme

• Doble Grado en Administración y Dirección de Empresas y Derecho + Gestión de Empresa Familiar + Innovación y Emprendimiento

• Doble Grado Ciencia de Datos y Administración y Dirección de Empresas + Gestión de Empresa Familiar + Innovación y Emprendimiento

• Programa Internacional del Grado en Administración y Dirección de Empresas + Gestión de Empresa Familiar + Innovación y Emprendimiento

• Programa Internacional del Doble Grado en Administración y Dirección de Empresas y Derecho + Gestión de Empresa Familiar + Innovación y Emprendimiento

• Programa Internacional del Doble Grado en Administración y Dirección de Empresas y Economía + Gestión de Empresa Familiar + Innovación y Emprendimiento

EDUCACIÓN

• Grado en Maestro en Educación Infantil*

+ Educación Sexual + Religión Católica y Cultura + Innovación y Emprendimiento

• Grado en Maestro en Educación Primaria*

+ Educación Sexual + Religión Católica y Cultura + Innovación y Emprendimiento

• Programa Internacional del Grado en Maestro en Educación Infantil*

+ Educación Sexual + Religión Católica y Cultura + Innovación y Emprendimiento

• Programa Internacional del Grado en Maestro en Educación Primaria*

+ Educación Sexual + Religión Católica y Cultura + Innovación y Emprendimiento

• Doble Grado Maestro en Educación Infantil y Maestro en Educación Primaria*

+ Educación Sexual + Religión Católica y Cultura + Innovación y Emprendimiento

• Programa Internacional del doble Grado Maestro en Educación Infantil y Maestro en Educación Primaria* + Educación Sexual + Religión Católica y Cultura + Innovación y Emprendimiento

* Euskaraz ere ikas daitezkeen graduak.

HUMANAS Y SOCIALES

• Grado en Historia y Patrimonio + Diploma de Especialización en el Patrimonio Antiguo y Medieval de Navarra + Innovación y Emprendimiento + English Learning Programme

• Grado en Sociología Aplicada + Innovación y Emprendimiento + English Learning Programme

• Grado en Trabajo Social + Educación Sexual + Innovación y Emprendimiento + English Learning Programme

INDUSTRIALES

• Grado en Ingeniería Eléctrica y Electrónica + Internet de las cosas (IoT) e Industria 4.0 + Innovación y Emprendimiento + English Learning Programme

• Grado en Ingeniería Mecánica + Internet de las cosas (IoT) e Industria 4.0 + Innovación y Emprendimiento + English Learning Programme

• Grado dual en Ingeniería Térmica** + Internet de las cosas (IoT) e Industria 4.0 + Innovación y Emprendimiento + English Learning Programme

• Grado en Ingeniería en Diseño Mecánico + Diseño de Producto + Innovación y Emprendimiento + English Learning Programme

• Grado en Ingeniería en Tecnologías Industriales + Internet de las cosas (IoT) e Industria 4.0 + Innovación y Emprendimiento + Program Für DaF (alemán)

• Programa Internacional del Grado en Ingeniería en Tecnologías Industriales + Internet de las cosas (IoT) e Industria 4.0 + Innovación y Emprendimiento

INFORMÁTICA Y TELECOMUNICACIÓN

• Grado en Ingeniería Biomédica + Innovación y Emprendimiento

• Grado en Ingeniería Informática + Internet de las cosas (IoT) e Industria 4.0 + Innovación y Emprendimiento

• Grado en Ingeniería en Tecnologías de Telecomunicación + Internet de las cosas (IoT) e Industria 4.0 + Innovación y Emprendimiento

• Doble grado en Ingeniería en Tecnologías de Telecomunicación e Ingeniería Biomédica + Internet de las cosas (IoT) e Industria 4.0 + Innovación y Emprendimiento

JURÍDICAS

• Grado en Derecho + Gestión de Empresa Familiar + Innovación y Emprendimiento + English Learning Programme

• Grado en Relaciones Laborales y Recursos Humanos + Gestión de Empresa Familiar + Innovación y Emprendimiento + English Learning Programme

• Doble Grado en Administración y Dirección de Empresas y Derecho + Gestión de Empresa Familiar + Innovación y Emprendimiento

• Programa Internacional del Doble Grado en Administración y Dirección de Empresas y Derecho + Gestión de Empresa Familiar + Innovación y Emprendimiento

SALUD

• Grado en Enfermería + Educación Sexual + Enfermería de Urgencias y Emergencia + Ejercicio Físico y Salud + Innovación y Emprendimiento

• Grado en Fisioterapia + Readaptación de Lesiones Deportivas + Ejercicio Físico y Salud + Fisioterapia Pediátrica + Innovación y Emprendimiento

• Grado en Medicina + Ejercicio Físico y Salud + Innovación y Emprendimiento

• Grado en Psicología + Ejercicio Físico y Salud + Evaluación Neuropsicológica + Innovación y Emprendimiento

• Grado en Ciencias de la Actividad Física y del Deporte + Ejercicio Físico y Salud + Innovación y Emprendimiento

• Doble grado en Fisioterapia y en Ciencias de la Actividad Física y del Deporte + Readaptación de Lesiones Deportivas + Ejercicio Físico y Salud + Fisioterapia Pediátrica + Innovación y Emprendimiento

** Pendiente de informe final de verificación.

81 GuíadelaFormación2023 Universidad Universidad Pública de Navarra GRADOS

MÁSTERES Y DOCTORADOS

MÁSTERES OFICIALES AGROALIMENTACIÓN

• Máster Universitario en Ingeniería

Agronómica

• Máster Universitario en Sistemas de Información Geográfica y Teledetección

• Máster Universitario en Tecnología y Sostenibilidad en la Industria Alimentaria

• Máster Universitario en Agrobiología

Ambiental

• Doble Máster Universitario en Agrobiología Ambiental y Ciencias

Naturales

• Máster Universitario en Gestión de Suelos y Aguas (bienal)

• Máster Universitario en Enología

Innovadora

CIENCIAS

• Máster Universitario en Agrobiología

Ambiental

• Doble Máster Universitario en Agrobiología Ambiental y Ciencias

Naturales

• Máster Universitario en Química

Sintética e Industrial

• Máster Universitario en Modelización e Investigación Matemática, Estadística y Computación

• Máster Universitario en Gestión de Suelos y Aguas (bienal)

• Máster Universitario en Enología Innovadora

ECONOMÍA Y EMPRESA

• Máster Universitario en Asesoramiento Fiscal, Laboral y Contable

• Máster Universitario en Dirección de Empresas

• Máster Universitario en Gestión por Procesos con Sistemas Integrados de Información - ERP

• Máster Universitario en Gestión, Organización y Economía de la Empresa / Management, Organization and Business Economics

• Máster Universitario en Economía Circular

• Máster Universitario en International Business

EDUCACIÓN

• Máster Universitario en Profesorado de Educación Secundaria

• Doble máster universitario en Historia y Memoria y en Profesorado de Educación Secundaria*

HUMANAS Y SOCIALES

• Máster Universitario en Intervención Social con Individuos, Familias y Grupos

• Máster Universitario en Género, Mujeres e Igualdad

• Máster Universitario en Historia y Memoria**

• Doble Máster Universitario en Historia y Memoria y en Profesorado de Educación Secundaria**

INDUSTRIALES

• Máster Universitario en Ingeniería Industrial

• Doble Máster Universitario en Ingeniería Industrial y en Dirección de Empresas

• Máster Universitario en Energías Renovables: Generación Eléctrica

• Máster Universitario en Ingeniería de Materiales y Fabricación

• Máster Universitario en Ingeniería Mecánica Aplicada y Computacional

• Máster Universitario en Dirección de Proyectos

INFORMÁTICA Y TELECOMUNICACIÓN

• Máster Universitario en Ciberseguridad**

• Máster Universitario en Comunicaciones Avanzadas y Visión Artificial

• Doble Máster Universitario en Ingeniería Informática y en Ciberseguridad**

• Doble Máster Universitario en Ingeniería de Telecomunicación y en Ciberseguridad**

• Doble Máster Universitario en Ingeniería de Telecomunicación y en Comunicaciones Avanzadas y Visión Artificial

• Máster Universitario en Ingeniería de Telecomunicación

• Máster Universitario en Ingeniería Informática

• Máster Universitario en Ingeniería Biomédica

• Máster Universitario en Dirección de Proyectos

• Máster Universitario en Modelización e Investigación Matemática, Estadística y Computación

JURÍDICAS

• Máster Universitario en Acceso a la Abogacía y la Procura

• Máster Universitario en Asesoramiento Fiscal, Laboral y Contable

• Doble Máster Universitario en Acceso a la Abogacía y la Procura y en Asesoramiento Fiscal, Laboral y Contable

• Máster Universitario en Derecho Privado Patrimonial

• Máster Universitario en Prevención de Riesgos Laborales

SALUD

• Máster Universitario en Investigación en Ciencias de la Salud

• Máster Universitario en Salud Pública

• Máster Universitario en Psicología General Sanitaria**

** Pendiente de informe final de verificación.

PROGRAMAS DE DOCTORADO

ARTES Y HUMANIDADES

• Doctorado en Humanidades y Ciencias

Sociales

• Doctorado en Patrimonio, Sociedades y Espacios de Frontera

CIENCIAS

• Doctorado en Agrobiología Ambiental

• Doctorado en Ciencias y Tecnologías

Industriales

• Doctorado en Matemáticas y Estadística

• Doctorado en Química Sintética e Industrial

CIENCIAS SOCIALES Y JURÍDICAS

• Doctorado en Derecho Privado

• Doctorado en Economía, Empresa y Derecho

• Doctorado en Economía, Organización y Gestión/Doctorate in Economics, Management and Organization

• Doctorado en Humanidades y Ciencias

Sociales

• Doctorado en Trabajo Social

INGENIERÍA Y ARQUITECTURA

• Doctorado en Agroalimentación

• Doctorado en Biotecnología

• Doctorado en Tecnologías de las Comunicaciones, Bioingeniería y Energías Renovables

• Doctorado en Sistemas Eficientes de Producción y Calidad Agroalimentaria

CIENCIAS DE LA SALUD

• Doctorado en Ciencias de la Salud

82 GuíadelaFormación2023 Universidad Universidad Pública de Navarra

GRADOS

Campus de Navarra (Pamplona)

Escuela Técnica Superior de Arquitectura:

• Grado en Diseño

• Grado en Estudios de Arquitectura

Facultad Ciencias:

• Grado en Biología

• Grado en Bioquímica

• Grado en Biología + International Science Program

• Grado en Biología + Science Business Program

• Grado en Bioquímica + International Science Program

• Grado en Bioquímica + Science Business Program

• Grado en Ciencias Ambientales

• Grado en Ciencias Ambientales + International Science Program

• Grado en Química

• Grado en Química + International Science Program

• Grado en Química + Science Business Program

• Doble grado en Biología y Ciencias Ambientales

• Doble grado en Química y Bioquímica

Facultad Ciencias Económicas y

Empresariales:

• Grado en Administración y Dirección de Empresas / Bachelor in Business

Administration (BBA) y Data Analytics Program

• Grado en Administración y Dirección de Empresas / Bachelor in Business

Administration (BBA) y Diploma en Finance & Accounting

• Grado en Administración y Dirección de Empresas / Bachelor in Business

Administration (BBA) y Diploma en Innovation & Entrepreneurship

• Grado en Administración y Dirección de Empresas / Bachelor in Business Administration (BBA) y General Managemenent & Strategy / Dirección Empresas y Estrategia

• Grado en Economía / Bachelor in Economics e International Economics & Finance Program

• Grado en Economía / Bachelor in Economics y Data Analytics Program

• Grado en Economía / Bachelor in Economics y Leadership and Governance Program

Facultad Comunicación:

• Grado en Comunicación Audiovisual

• Grado en Comunicación Audiovisual + Programa de Producción de Artes Escénicas

• Grado en Comunicación Audiovisual + Screen Studies Program

• Grado en Periodismo

• Grado en Periodismo + Diploma en Global Journalism Corporate Communication & Public Affairs - Full Career Program

• Grado en Periodismo + Programa Internacional en Comunicación de Moda

• Grado en Marketing

• Grado en Marketing + Mención en Comunicación Corporativa

• Grado en Marketing + Mención en Creatividad

• Grado en Marketing + Mención en Moda Gestión de Industrias Creativas - Full Career Program

• Doble grado en Filosofía + Periodismo

• Doble grado en Historia + Periodismo

Facultad Derecho:

• Grado en Relaciones Internacionales

• Grado en Derecho

• Grado en Derecho + Anglo-American Law Program (AALP)

• Grado en Derecho + Diploma en Derecho Económico (DECO)

• Grado en Derecho + Global Law Program (GLP)

• Grado en Derecho + International Business Law Program (IBLP)

• Doble grado en Administración y Dirección de Empresas/Bachelor in Business Administration (BBA) + Derecho

• Doble grado en Derecho + Filosofía

• Doble grado en Economía/Bachelor in Economics + Derecho/Law

• Doble grado en Relaciones Internacionales y Derecho

• Doble grado en Relaciones Internacionales + Historia

• Grado en Relaciones Internacionales + Geopolitics & Diplomacy

• Grado en Relaciones Internacionales + Global Business & Economic Affairs

Facultad Derecho Canónico:

• Ciclo Básico de Derecho Canónico

Facultad Eclesiástica de Filosogía:

• Grado de Bachiller en Filosofía

Facultad Educación y Psicología:

• Grado en Educación Infantil y Diploma de Educación Internacional IB

• Grado en Educación Primaria y Diploma de Educación Internacional IB

• Grado en Enfermería + Diploma en Psicología del Cuidado

• Grado en Magisterio de Educación Infantil

• Grado en Magisterio de Educación Primaria

• Grado en Pedagogía

• Grado en Psicología

• Doble Grado en Pedagogía y Educación Infantil

• Doble Grado en Pedagogía y Educación Primaria

Facultad Enfermería:

• Grado en Enfermería

• Grado en Enfermería + Diploma en Liderazgo, Investigación y Docencia Facultad Farmacia y Nutrición:

• Grado en Enfermería + Diploma en Cuidados Paliativos

• Grado en Enfermería + International Nursing Program

• Grado en Farmacia

• Grado en Farmacia + International

Pharmaceutical Certificate

• Grado en Nutrición Humana y Dietética

• Grado en Nutrición Humana y Dietética

+ International Nutrition Certificate

• Grado en Nutrición Humana y Dietética

+ Nutrición Deportiva

• Doble grado en Farmacia y Nutrición

Humana y Dietética

Facultad Filosofía y Letras:

• Grado en Filosofía

• Grado en Filosofía, Política y Economía (Philosophy, Politics and Economics)

• Grado en Historia

• Grado en Historia y Diploma en Arqueología

• Grado en Lengua y Literatura

Facultad Medicina:

• Grado en Medicina

• Grado en Medicina + International Program

Facultad Teología:

• Bachiller en Teología

ISSA School of Applied Management:

• Grado en Gestión Aplicada - Bachelor in Applied Management

Campus de Gipuzkoa (San Sebastián)

Tecnun. Escuela de Ingeniería:

• Grado en Ingeniería Biomédica

• Grado en Ingeniería en Diseño Industrial y Desarrollo de Productos

• Grado en Ingeniería Eléctrica

• Grado en Ingeniería en Electrónica Industrial

• Grado en Ingeniería Industrial y Desarrollo de Productos y Global Industrial Design Engineering Program

• Grado en Ingeniería Mecánica

• Grado en Ingeniería en Sistemas de Telecomunicación

• Grado en Ingeniería en Sistemas de Telecomunicación y E-Health International Program

• Grado en Ingeniería de Tecnologías Industriales

• Grado en Ingeniería en Organización Industrial

• Grado en Ingeniería en Organización Industrial e International Industrial Management Program

84 GuíadelaFormación2023 Universidad Oferta formativa Universidad de Navarra

MÁSTERES

Campus de Navarra (Pamplona)

Escuela Técnica Superior de Arquitectura:

• Máster en Diseño y Gestión Ambiental de Edificios

• Máster en Teoría y Diseño Arquitectónico

Facultad de Ciencias:

• Máster en Investigación Biomédica

• Máster en Métodos Computacionales en Ciencias

Facultad de Derecho:

• Máster en Derechos Humanos

• Máster en Derecho de Familia

Facultad de Ciencias Económicas y Empresariales:

• Máster en Economía y Finanzas

• Máster en Gobierno y Cultura de las Organizaciones

Facultad de Educación y Psicología:

• Máster en Intervención Educativa y Psicológica

• Máster en Matrimonio y Familia

• Máster en Profesorado de ESO y Bachillerato, FP y Enseñanzas de Idiomas

• Máster en Psicología General Sanitaria

Facultad de Farmacia y Nutrición:

• Máster en Investigación, Desarrollo e Innovación de Medicamentos (MIDI)

• Máster Europeo en Alimentación, Nutrición y Metabolismo (E-MENU)

• Máster en Formación Permanente en Diseño Galénico y Fabricación en la Industria Farmacéutica

Facultad de Filosofía y Letras:

• Máster en Enseñanza del Español como Lengua Extranjera

Museo Universidad de Navarra:

• Máster en Estudios de Comisariado / Curatorial Studies

Campus de Gipuzkoa (San Sebastián)

Tecnun. Escuela de Ingeniería:

• Máster en Análisis de Datos en Ingeniería

• Máster en Big Data Science

• Máster en Ingeniería Biomédica

• Máster en Ingeniería Industrial

• Máster en Ingeniería Industrial e Innovación Tecnológica

• Máster en Ingeniería Industrial y Análisis de Datos en Ingeniería

• Máster en Innovación Tecnológica

• Máster en Ingeniería de Telecomunicación

• Máster en Ingeniería de Telecomunicación y Análisis de Datos en Ingeniería

• Máster en Inteligencia Artificial Campus de Barcelona (Barcelona)

IESE Business School:

• IESE Executive Master in Business Administration (EMBA)

• IESE Global Executive Master in Business Administration (GEMBA)

• IESE Master in Business Administration (MBA)

Campus de Madrid (Madrid)

Escuela Técnica Superior de Arquitectura:

• Máster en Estrategia y Negocio Inmobiliario / Master in Real Estate

• Máster en Diseño y Gestión Ambiental de Edificios

• Máster en Arquitectura

• Doble Máster en Arquitectura y Sostenibilidad

• Doble Máster en Arquitectura y Real Estate Facultad de Comunicación:

• Máster en Gestión de Empresas de Comunicación

• Máster en Comunicación Política y Corporativa Facultad de Derecho:

• Máster en Asesoría Fiscal

• Máster en Derecho de Empresa

• Máster en Derecho Digital

• Máster en Acceso a la Abogacía y la Procura Facultad de Derecho Canónico:

• Máster de Formación Permanente en Derecho Matrimonial y Procesal Canónico Facultad de Ciencias Económicas y Empresariales:

• Máster en Dirección de Personas en las Organizaciones

• Máster en Banca y Regulación Financiera Facultad de Enfermería:

• Máster en Práctica Avanzada de Enfermería en Oncología Facultad de Farmacia y Nutrición:

• Máster en Gestión de Empresas Pharma-Biotech Facultad de Filosofía y Letras:

• Máster en Formación Permanente en Cristianismo y Cultura Contemporánea

IESE Business School:

• IESE Executive Master in Business Administration (EMBA)

• IESE Global Executive Master in Business Administration (GEMBA)

• Master in Management IESE

ISEM Fashion Business School:

• Ejecutivo en Dirección de Empresas de Moda / Executive Master in Fashion Business Administration (FBA)

• Máster en Gestión de Moda / Master in Fashion Management (MFM)

Tecnun. Escuela de Ingeniería:

• Máster en Ingeniería Industrial

• Máster en Ciencia de Datos Masivos / Big Data Science

• Máster en Innovación Tecnológica

• Doble Máster en Ingeniería Industrial e Innovación Tecnológica

DOCTORADOS

Campus de Navarra (Pamplona)

Escuela Técnica Superior de Arquitectura:

• Doctorado en Arquitectura

• Doctorado en Creatividad Aplicada

• Doctorado en Historia y Análisis Crítico de la Arquitectura Española del siglo XX

Facultad de Ciencias:

• Doctorado en Ciencias Naturales y Aplicadas

Facultad de Comunicación:

• Doctorado en Comunicación

Facultad de Derecho:

• Doctorado en Derecho de la Sociedad Global: Desarrollo Económico, Riesgo e Integración

Social

Facultad de Derecho Canónico:

• Doctorado en Derecho Canónico

Facultad de Ciencias Económicas y Empresariales:

• Doctorado en Economía y Empresa

Facultad de Educación y Psicología:

• Doctorado en Educación y Psicología

Facultad de Enfermería:

• Doctorado en Ciencias de la Enfermería

Facultad de Farmacia y Nutrición:

• Doctorado en Alimentación, Fisiología y Salud

• Doctorado en Medicamentos y Salud

Facultad de Filosofía y Letras:

• Doctorado en Artes y Humanidades

• Doctorado Filosofía

Facultad de Medicina:

• Doctorado en Medicina Aplicada y Biomedicina

Facultad de Teología:

• Doctorado en Teología Campus de Gipuzkoa (San Sebastián) Tecnun. Escuela de Ingeniería:

• Doctorado en Ingeniería Aplicada Campus de Barcelona (Barcelona)

IESE Business School:

• Doctorado en Ciencias de la Dirección

MÁSTERES Y DOCTORADOS

85 GuíadelaFormación2023 Universidad Oferta formativa Universidad de Navarra

post grados

El Máster

es el segundo ciclo de las enseñanzas universitarias y ofrece una formación especializada

¿Qué objetivos persiguen los estudios de Máster?

Las enseñanzas de Máster tienen como finalidad la adquisición por el estudiante de una formación, de carácter especializado o multidisciplinar, orientada a la especialización académica o profesional, o bien a promover la iniciación en tareas investigadoras.

¿Cuál es la extensión de los estudios de Máster?

Los planes de estudio tienen entre 60 y 120 créditos estructurados en formación teórica y práctica donde el estudiante ha de cursar materias obligatorias, optativas, seminarios, prácticas externas, trabajos dirigidos, trabajo de fin de Máster, actividades de evaluación y otras que resulten necesarias, dependiendo de las características propias de cada título.

86 GuíadelaFormación2023 Universidad Másteres

UPV/EHU: 4.813

Universidad de Deusto: 2.017

Mondragon Unibertsitatea: 1.373

¿En qué consiste un trabajo fin de Máster?

Un trabajo fin de Máster es un proyecto, memoria o estudio donde el alumno debe aplicar y desarrollar los conocimientos adquiridos en el Máster. Debe contar con la dirección de un Tutor Académico y permite evaluar los conocimientos y capacidades adquiridos por el alumno dentro de las áreas de conocimiento de cada Máster. Tiene una duración de entre 6 y 30 créditos y se defiende en una exposición pública ante una comisión evaluadora.

¿Qué es un título propio y qué valor añadido aporta?

Se exige estar en posesión de un título universitario oficial español u otro expedido por una institución de educación superior del Espacio Europeo de Educación Superior que faculten en el país expedidor del título para el acceso a enseñanzas de Máster. Los estudiantes extracomunitarios también pueden cursar un Máster una vez que la universidad compruebe que poseen un nivel de formación equivalente a los correspondientes títulos universitarios oficiales españoles. Por otro lado, las universidades pueden establecer requisitos de admisión específicos, entre los que pueden figurar la formación previa específica en algunas disciplinas.

Los títulos propios son enseñanzas especializadas impartidas por las Universidades. Cada institución tiene su propio catálogo de estudios propios que, a diferencia de los oficiales, no tienen efectos académicos plenos ni la misma validez. Pueden existir estudios propios de Grado y de Postgrado. Entre estos últimos destacan el Máster, especialista universitario, experto, o cursos de postgrado.

El valor añadido de cursar un título propio se encuentra en las necesidades marcadas por la sociedad y la empresa. Así, estas enseñanzas pretenden proporcionar una formación especializada orientada a una proyección profesional inmediata, actualizar los conocimientos profesionales y establecer una conexión entre la actividad académica y la realidad social.

87 GuíadelaFormación2023 Universidad Másteres
¿Qué requisitos de acceso se piden para cursar un Máster oficial?
Alumnado matriculado en Másteres Oficiales. Curso 2022/23

El Doctorado

es el tercer ciclo de las enseñanzas universitarias y el último nivel académico que se puede alcanzar en una universidad

Los estudios de doctorado forman perfiles muy especializados en un ámbito concreto. El objetivo es que el alumno adquiera unos conocimientos muy profundos y que sea capaz de generar otros basados en métodos de investigación científicos. El doctorado es un camino que implica esfuerzo y horas de dedicación, por lo tanto es importantísimo que el doctorando elija un objeto de estudio que le apasione y le estimule a continuar progresando en su investigación propia.

¿Qué es el Tercer Ciclo?

Es el último nivel académico que se puede alcanzar en una universidad. Los estudios de Doctorado, tienen como finalidad la especialización del estudiante en su formación investigadora. Se trata de estudios oficiales universitarios que conducen a la obtención del título de Doctor, máximo grado académico dentro de la universidad.

Duración

No está estipulada de manera oficial. Según los criterios generalmente aceptados en Europa, se considera razonable una duración media de tres años si se realiza a tiempo completo o cinco años si se cursa a tiempo parcial.

Admisión en el Doctorado

Para acceder a un Programa de Doctorado en su periodo de formación, es necesario cumplir las mismas condiciones que para el acceso a las enseñanzas oficiales de Máster. Ese periodo de formación está constituido por 60 créditos ECTS, que se incluyen en uno o varios Másteres Universitarios, de acuerdo con la oferta de cada universidad.

Director de tesis

El director de tesis de un doctorando debe estar en posesión del título de Doctor y tener vinculación permanente o temporal con el Departamento o Instituto Universitario que coordine el programa de doctorado. Cualquier otro doctor puede ser director de tesis siempre que sea autorizado previamente por la Comisión de Doctorado de la universidad.

¿Qué son los Programas de Doctorado?

Los cursos o programas de doctorado comprenden, un periodo de formación y un periodo de investigación organizado, todo ello, en orden a la presentación y lectura de la correspondiente tesis doctoral.

En el caso de estudios previos en el extranjero, ¿qué requisitos son necesarios para cursar el Doctorado en el Estado?

Se requiere la homologación o el reconocimiento oficial en el Estado de un título de Máster o equivalente, obtenido dentro del sistema educativo oficial de un país extranjero, y la admisión en el Doctorado por el órgano responsable del programa. Excepcionalmente, mediante autorización individual y expresa de la universidad, podrán ser admitidos estudiantes con estudios extranjeros equivalentes al Máster sin la previa homologación del título. Dicha admisión no supone el reconocimiento ni la homologación oficial del título extranjero previo. El título de Doctor que se obtiene, tras la superación de los requisitos formativos y la elaboración y aprobación de la tesis, tiene plena validez oficial.

La tesis doctoral

La tesis doctoral es un trabajo original de investigación. La universidad establece procedimientos para asegurar su calidad, tales como previsiones relativas a la elección y al registro del tema de la tesis doctoral y a la lengua en la que se redacta y en la que se defiende.

88 GuíadelaFormación2023 Universidad Doctorado

El proyecto de tesis

El doctorando deberá presentar su proyecto de tesis antes de finalizar el Programa de Doctorado. El proyecto deberá estar avalado por el director o directores de la tesis y ser admitido por el departamento responsable del programa de doctorado. Si el proyecto es admitido, una vez finalizada la tesis, será autorizada por el director para su presentación ante la Comisión de Doctorado.

Lectura y defensa de tesis

Constituido el tribunal de lectura de tesis, el doctorando hará llegar a los miembros del mismo, su curriculum vitae junto con un ejemplar de la tesis. Los miembros del tribunal pueden emitir informes favorables o desfavorables sobre la tesis y la Comisión de Doctorado decidirá si procede o no su defensa. Decidida su defensa, ésta se realizará en sesión pública durante el periodo lectivo. La tesis doctoral puede ser valorada con la calificación de no apto, aprobado, notable y sobresaliente. Si la tesis es calificada como sobresaliente por todos los miembros del tribunal obtiene la calificación de sobresaliente cum laude. Esta calificación figura en el título de Doctor.

Mención “Doctor Europeus”

El título de doctor

El título de Doctor incluirá la mención Doctor por la Universidad de... seguida de la referencia a la Universidad en la que fue aprobada la tesis doctoral. Tiene efectos académicos plenos y habilitan para el ejercicio profesional, de acuerdo con la normativa vigente. El Doctorado está habilitado para la docencia y la investigación.

¿Quién evalúa la tesis?

Un tribunal configurado de acuerdo con las normas establecidas por la universidad en el que todos los miembros deberán tener el título de Doctor.

Doctor “honoris causa”.

Las universidades pueden nombrar Doctor Honoris Causa a aquellas personas que, en atención a sus méritos, sean acreedoras de tal distinción. Es el máximo reconocimiento honorífico que concede una universidad a personas destacadas por su trayectoría.

La mención “Doctor Europeus” es un título para el que se exige haber realizado una estancia en una institución de enseñanza superior de otro Estado europeo durante su etapa de formación en el Postgrado de, al menos, tres meses de duración. Parte de la Tesis (al menos el resumen y las conclusiones) debe haber sido presentada en alguna de las lenguas oficiales de la Unión Europea, distinta a alguna de las lenguas oficiales en el Estado y haber sido dirigida por un mínimo de dos expertos de instituciones de educación superior o de investigación de Estados miembros de la Unión Europea distintos del Estado. Además al menos un experto perteneciente a alguna institución de educación superior o de investigación de un Estado miembro de la Unión Europea distinto del Estado y distinto de los mencionados anteriormente y distinto del responsable de la estancia, debe haber formado parte del Tribunal evaluador de la Tesis. El doctorando deberá defender la tesis en la propia universidad donde estuviera inscrito.

Universidad
Total Euskadi (Curso 2022/23) 4.457 Mondragon Unibertsitatea 188 Universidad de Deusto 372 UPV/EHU 3.897

ESTUDIAR y VIVIR fuera de casa

Elegir la carrera y la universidad donde se quiere estudiar no es una tarea fácil. Muchos/as jóvenes deben abandonar su hogar y desplazarse a otras ciudades para realizar sus estudios deseados. Ante esta situación, hay que tomar otra decisión no menos importante: el alojamiento.

Ante esta tesitura, y sobre todo en los primeros años de carrera, los y las estudiantes y sus familias suelen optar por los Colegios Mayores y/o Residencias. Estas dos opciones son las que ocupan las preferencias de aquellas personas que deben buscar alojamiento, si bien, finalmente, la opción más habitual suele ser un piso compartido. Cualquiera que visite una facultad de una universidad cualquiera puede comprobar que los tablones de anuncios están llenos de ofertas para compartir piso. Este, o el boca a boca entre amigos/as o compañeros/as de estudio, ha sido tradicionalmente la forma más habitual de buscar piso, pero gracias a las nuevas tecnologías, esto ha cambiado.

Internet al rescate Buscar un piso para estudiantes es hoy, si cabe, más fácil que nunca. Prácticamente todas las universidades ofrecen un servicio de alojamiento que ofrece de manera gratuita todo tipo de información sobre Colegios Mayores y Residencias para estudiantes. Estos servicios también ayudan a los/as es-

tudiantes a buscar un piso compartido en función de sus necesidades. Por si todo esto fuera poco, en Internet cada vez son más los sitios que ponen en contacto a quienes constituyen la oferta y la demanda de pisos para universitarios.

El piso compartido es la opción elegida mayoritariamente por los/as estudiantes universitarios/as, posiblemente por ser también la más económica, pero también son muchos/as los/as estudiantes que optan por los Colegios Mayores o Residencias. Estas opciones son claramente más caras que un piso compartido, pero también ofrecen más servicios adicionales: comedor, limpieza...

Gastos de alojamiento

Estudiar fuera de tu ciudad supone un gasto adicional a tener en cuenta. A los gastos de matrícula, material, etc., hay que sumar los gastos de alojamiento, por lo que muchas veces, la variable económica es básica a la hora de elegir un tipo de alojamiento u otro.

El gasto medio mensual por compartir un piso de estudiantes varía, dependiendo de la localización y servicios ofrecidos, entre los 200 y los 400 euros. A estos gastos habría que sumar los gastos de alimentación, y en su caso, dependiendo de la distancia hasta el Campus, los gastos de transporte. Estos gastos adicionales pueden superar los 200 euros mensuales.

TRANSPORTES

Regionales

EUSKOTREN: www.euskotren.eus

RENFE: www.renfe.com

PESA: www.pesa.net

Araba|Bizkaia LA UNIÓN: www.autobuseslaunion.com

ALTUBE: www.altube.org

Bizkaia|Gipuzkoa

BIDAITXUNGO: www.bidaitxungo.com

ALSA: www.alsa.es

AUTOCARES ALDALUR: 943 85 25 87

Locales

Araba

TRANVÍA VITORIA: www.euskotren.eus

URBANO: www.vitoria-gasteiz.org

Bizkaia

BIZKAIBUS: www.bizkaia.eus

BILBOBUS: www.bilbao.eus

RENFE CERCANÍAS BILBAO: www.renfe.com

TRANVÍA: www.euskotren.eus

METRO: www.metrobilbao.eus

Gipuzkoa

DONOSTI BUS: www.dbus.eus

RENFE CERCANÍAS SAN SEBASTIÁN: www.renfe.com/viajeros/cercanias/sansebastian

LURRALDEBUS: www.lurraldebus.eus

GOIERRI BUS: www.goierribus.eus

90 GuíadelaFormación2023 Universidad Vivir fuera de casa

GuíadelaFormación2023 Universidad Vivir fuera de casa

91
ARABA Residencia Mª Inmaculada 100 Angulema, 6 | GASTEIZ 945 25 09 30 Residencia Virgen Niña 60 Batán Zeharbidea, 60 | GASTEIZ 945 14 28 74 Residencia San José 80 Unibertsitatean Zeharbidea, 15 | GASTEIZ 945 56 65 92 Pensión Casa 400 20 Florida, 46 | GASTEIZ 945 23 38 87 Residencia José A. Velasco 25 San Antonio, 1 | GASTEIZResidencia Tomás Alfaro Fournier 220 Zumakadi Ibilbidea, 21 | GASTEIZ 945 15 54 20 Residencia El Pilar 84 Plaza de la Constitución, 5 | GASTEIZ 945 21 72 70 BIZKAIA Colegio Mayor Miguel de Unamuno 180 Lehendakari Aguirre, 140 | BILBAO 94 601 74 99 Colegio Mayor Bidealde 60 Museo Plaza, 1 | BILBAO 661 216 361 Colegio Mayor Deusto 302 Ugasko Bidea, 7 | BILBAO 94 476 51 22 Residencia Blas de Otero 216 Cortes, 38 | BILBAO 94 434 32 00 Residencia Andrés de Mañarikua 80 Calle Larrauri, 1 C | BILBAO 94 403 68 88 María Inmaculada 96 Fontecha y Salazar, 7 | BILBAO 94 445 50 60 Residencia Ntra. Sra. del Rosario 50 Unibertsitateen Etorbidea, 10 | BILBAO 94 445 86 05 Residencia Sta. María Artagan 50 Zabalbide, 110 | BILBAO 94 445 06 50 Hogar Hermanas Trinitarias 40 Avenida Jesús Galindez, 13 | BILBAO 94 446 47 32 Internacional Ría Bilbao 42 Deustuko Erribera, 32 | BILBAO 94 476 50 60 Bilboko Aterpetxea 12 Basurto-Kastrexana Bidea, 70 | BILBAO 94 427 00 54 Residencia Atalaia Claret 71 Barrio Sarriena, 173 | LEIOA 94 464 27 11 Residencia Deportistas Fadura 30 Avenida de Los Chopos, 64 Edif. CPT | GETXO 94 657 98 50 Hotel La Avanzada 30 Paseo Landaberri, 5 | LEIOA 94 464 01 94 Hotel Modus Vivendi 30 Calle Sipiri, 32 | SOPELANA 94 676 70 77 GIPUZKOA Colegio Mayor Biteri 280 Loramendi, 4 | ARRASATE-MONDRAGÓN 943 77 16 61 Colegio Mayor Ayete 102 Aiete Pasalekua, 25 | DONOSTIA 943 21 10 00 Residencia La Salle 70 Maddalen Jauregiberri, 2 | DONOSTIA 943 45 44 00 Residencia María Inmaculada 65 Ategorrieta Hiribidea, 17 | DONOSTIA 943 29 29 48 Residencia Compañía de María 53 Estella Lizarra, 2 | DONOSTIA 943 46 47 95 Res. Esclavas Sdo. Corazón de Jesús 39 Zumalakarregi Etorbidea, 11 | DONOSTIA 943 21 08 00 Res. Misioneras Sdo. Corazón de Jesús 43 Fedearen Zeharbidea, 34 | DONOSTIA 943 45 60 72 Residencia Villa Alaidi E.H.A. 50 Heriz Pasealekua, 95 | DONOSTIA 943 21 08 66 Residencia El Carmelo 52 Illumbe, 8 | DONOSTIA 943 45 66 00 Residencia Los Ángeles Custodios 38 Intxaurrondo, 12 | DONOSTIA 943 29 01 82 Colegio Mayor Jaizkibel 50 Aldapeta, 49 | DONOSTIA 943 47 60 00 Albergue Juvenil Ondarreta 15 Igeldoko Zeharbidea, 25 | DONOSTIA 943 31 02 68 Olarain Ikastetxe Nagusia 222 Ondarreta Pasalekua, 24 | DONOSTIA 943 00 33 00 Eibarko Hezkuntza Guneko Egoitza 325 Avenida Otaola, 29 | EIBAR 943 20 84 44 Green Nest Hostel - UBA 196 Camino de Uba, 43 | DONOSTIA 943 45 71 17 Manuel Agud Querol 300 Paseo de Berio, 9 | DONOSTIA 943 56 30 00 Femenina Masculina Mixta Religiosa

¿Qué supone estudiar y vivir fuera de casa?

Estudiar y vivir fuera del hogar familiar alberga varias ventajas y desventajas. Hablamos de ellas en este artículo

Son muchos, los estudiantes, que, cada año, abandonan el hogar familiar, o su zona de confort, para adentrarse en la aventura que supone la independencia. No siempre es una autonomía total. Cada historia personal es un universo de infinitas posibilidades, en las que puede existir desde un trabajo para sustentar esa nueva vida en otro lugar, hasta una sostenibilidad por parte de los progenitores u otros individuos, para hacer frente a los gastos que supone esa nueva experiencia.

Es un hecho, que la mayoría de jóvenes idealizan con realizar sus estudios soñados y encontrar su lugar en el mundo, por sí mismos. Pero la cuestión es, ¿dónde llevarlos a cabo?

El 48% de estudiantes cursarán sus estudios universitarios fuera de su ciudad, mientras que el 52% optan por realizarlos en su provincia o comunidad autónoma. Las múltiples variables que dependen de ello cobran especial relevancia en el sujeto, entre las que destacan aspectos de carácter económico, pero, sin lugar a dudas, los aspectos emocionales y psicológicos se posicionan como los fundamentales.

Hay una serie de tareas que deben desarrollar los estudiantes en las distintas etapas de adaptación. Entre ellas, encontramos:

• Adquisición de competencias: Desarrollar habilidades intelectuales, físicas, manuales, de relaciones sociales y personales que faciliten su adaptación.

• Manejo de emociones: capacidad de reconocer y controlar de forma eficaz los propios sentimientos. También el identificar cómo, cuándo, dónde y con quien se puede decir, hacer y expresar determinadas acciones y actitudes.

• Lograr la autonomía: Aprender a vivir y tomar decisiones sin el apoyo y presencia de los padres. Saber actuar de forma independiente sin la compañía, apoyo, aprobación y afecto de los familiares cercanos.

• Establecer la propia identidad: Un proceso de construcción del adolescente que le permite reconocer sus propias características, sus necesidades físicas, su apariencia y si identificación sexual.

• Adquisición de libertad en las relaciones interpersonales: En esta etapa, el joven debe aprender a ser menos ansioso, menos defensivo y menos vulnerable, así como a tener la capacidad de ser más espontáneo, amistoso y confiado como producto de la aceptación de sus propias características.

• Reconocimiento de propósitos: Debe lograr tener mayor claridad en sus planes vocacionales y aspiraciones intelectuales, así como en el ámbito cultural y recreati-

vo. Desarrollar la aptitud para establecer las metas e intereses en la propia vida.

• Desarrollo de la integridad: Que le exige elaborar el conjunto de creencias y valores que sirven como guías del comportamiento individual.

ciudades cómo fue para ellos el hecho de desplazarse a otra ciudad, para llevar a cabo sus estudios y cómo están viviendo esta experiencia.

Ventajas e inconvenientes

Las ventajas resultan ser igual de numerosas que los inconvenientes, en uno de los cambios más importantes a los que los jóvenes tienen que enfrentarse, aunque todo depende del estado emocional y anímico del sujeto social.

La independencia rompe con la cotidianidad, conlleva nuevas emociones necesarias para cualquier humano y da la posibilidad al joven de sentirse realizado por sí mismo. Pero, también, hay que tener en cuenta que las rutinas habituales son reemplazadas por otras académicas y sociales diferentes a las anteriores; la nostalgia y el añoro de los familiares, la toma de decisiones de manera estrictamente propia y la necesidad de protección al encontrarse en un lugar desconocido.

Por ello, ¿están realmente preparados todos los jóvenes para el proceso de la independencia y para ir fuera de casa? Para observar desde un primer plano cómo llevan los jóvenes este cambio en sus vidas, han sito preguntados estudiantes de distintas

Una de las principales ventajas que se señalan de estudiar fuera es que se amplía la red de amigos, se conocen a diversas personas que, incluso, pueden estar pasando por la misma situación. Otro mérito, es que se maneja el tiempo con más eficiencia, se aprende a ser más productivo, trabajar bajo presión, ser independiente, tener un pensamiento más estratégico. Estudiar fuera de casa te permite hacer aquello que tanto has perseguido, empezaras tus estudios universitarios totalmente motivado, ya que es aquello que has elegido. Se conocen también otros hábitos de vida que modifican conceptos o ideas preconcebidas.

Como posibles desventajas, se señalan los siguientes aspectos: El desembolso económico para hacer frente a esta situación no es asequible por todos los entornos, por lo que, en ocasiones, hay que renunciar a la misma.

La ruptura del vínculo familiar, dar el paso de estudiar fuera de casa puede ser apasionante, pero también es duro. El hecho de dejar atrás el hogar y a la familia hará que se eche de menos el día a día.

Al estudiar fuera de casa también influye en el carácter y en la capacidad de hacer frente a una ciudad totalmente desconocida, en la que se tiene que aprender a vivir y a circular. Esto afecta más si se proviene de una población pequeña, la ciudad puede resultar inmensa e impactante, y eso impone en el espíritu de cualquier visitante, ya no, únicamente, por el territorio a ‘conquistar’, sino por las consecuencias directas que emanan de las distintas situaciones que se puedan experimentar, en cualquier caso, nuevas para el individuo.

92 GuíadelaFormación2023 Universidad
Ventajas y desventajas
Las ventajas resultan ser igual de numerosas que los inconvenientes en uno de los cambios más importantes a los que los jóvenes tienen que enfrentarse

Livensa Living Pamplona, con todos los servicios a tu alcance

Descubre Livensa Living Pamplona, una residencia de estudiantes donde no te faltará de nada

La residencia Livensa Living Pamplona está ubicada en pleno corazón de la ciudad, en la calle Salazar, en una bonita zona residencial pero muy bien comunicada con transporte público con las diferentes universidades, y rodeada de comercios y lugares de ocio. Combina partes del edificio original con elementos de nueva construcción, combinando la historia del lugar con elementos de diseño interior modernos y acogedores, destacando su espectacular y luminoso atrio abovedado.

Las 311 habitaciones cuentan con cocina totalmente equipada, zona de estudio y cuarto de baño privado. Moderna y acogedora, la residencia pone a disposición de los residentes un amplio Txoko con cocina común que se puede privatizar.

Otros espacios comunes, además del txoko y el enorme atrio, que tiene diferentes zonas para sentarse, reunirse o jugar al futbolín o al billar, son el gimnasio, la biblioteca, el cine o el luminoso patio interior.

Sano. Se organizan desde sesiones deportivas de alto rendimiento como de relajación, con yoga o pilates, pasando por competiciones de todo tipo contra otras residencias, hasta clases de cocina saludable.

Si hay algo que caracteriza a Livensa Living es su programa de actividades y eventos, desarrollados por el equipo de Community Life e implementados en cada una de las residencias. Se aglutinan bajo cuatro pilares fundamentales. El Wellbeing, que comprende tanto el bienestar físico como mental de los residentes, poniendo en práctica la máxima de Mens Sana in Corpore

En época de exámenes se les presta especial atención, con el programa de Livensa Cares. Su bienestar y equilibrio emocional es clave, y por ello los residentes tienen a su disposición un servicio online de apoyo psicológico, en más de 20 idiomas y sin coste adicional para ellos. El segundo pilar, Connect, se centra en la vida social, la conexión y el networking de los residentes, tanto dentro de la propia residencia como con agentes externos. Se celebran eventos en festivos señalados como Halloween, Navidad, San Valentín o celebraciones locales.

Asimismo, bajo este paraguas se incluyen todas las actividades de Livensa Talent, enfocadas a dotar de herramientas a los Livensers para su futuro laboral: charlas y talleres de

cómo hacer un buen perfil de LinkedIn, un CV atractivo o enfrentarse con seguridad a una entrevista de trabajo, son tan solo algunos ejemplos. Sustainability es el tercer pilar, prioritario también para Livensa Living, poniendo en práctica diferentes acciones y gestos en beneficio del medio ambiente, la optimización de recursos y la limitación en la generación de residuos. El cuarto pilar es el de Community: a través de iniciativas propias o participando en eventos más amplios de instituciones como Cruz Roja o el Banco de Alimentos, tanto Livensers como trabajadores se vuelcan en favor de la Comunidad.

Por último, gracias al programa Livensa Traveller, los residentes tienen la opción de viajar por toda España y Portugal, alojándose en alguna de las otras 19 residencias que Livensa Living tiene en la Península, siempre con los mismos estándares de seguridad, comodidad y, sobre todo, con unos precios imbatibles.

93 GuíadelaFormación2023 Universidad Livensa Living Pamplona
Los residentes tienen la opción de viajar por toda España y Portugal, alojándose en alguna de las otras 19 residencias que Livensa Living tiene en la Península

IDIOMAS: siempre un valor seguro

lo valoren

En el actual contexto de globalización, la internacionalización de las empresas españolas y la entrada de compañías extranjeras en España son factores impulsores de la demanda de idiomas, variando sustancialmente en función de la región, del sector o de la titulación.

Durante 2021, el porcentaje de ofertas en las que se requiere contar con algún idioma extranjero ha sufrido un retroceso al situarse en el 9,14%, un valor inferior al 12,62% alcanzado en el ejercicio anterior.

Inglés repite, un año más, como el idioma más demandado por las empresas españolas. La lengua que domina el mundo de los negocios se mantiene como requisito imprescindible en el 74,96% de las ofertas en las que se solicita algún idioma.

La lengua francesa, con un 17,32%, se mantiene como la segunda lengua más demandada por delante del alemán, requerido en el 7,92% de las ofertas.

En valores mucho más bajos se sitúan el italiano y el portugués, que tan solo son requeridos en un 1,27% y un 1,36%, respectivamente.

La creciente globalización de los mercados se ve reflejada también en el incremento de la demanda de otras lenguas menos tradicionales, como el árabe, el chino, el ruso y ciertas lenguas de Europa del Este, como el polaco, el checo o el rumano. En conjunto, estos idiomas están presentes en el 3,32% de la oferta en la que se requiere idioma extranjero.

Datos desgranados

Las comunidades autónomas que solicitan más candidatos con conocimientos de idiomas

extranjeros son, en orden descendente, las Islas Baleares (14,43%), Canarias (12,58%), País Vasco (12,44%) y Extremadura (10,70%), todas ellas por encima de la media española (9,14%).

La demanda de conocimiento de idiomas está íntimamente relacionada con la naturaleza de la actividad a desempeñar, siendo especialmente relevante en el caso de aquellas áreas que presentan mayor contacto con clientes, proveedores o interlocutores de origen extranjero. Este es el caso de áreas como Recursos Humanos (19,26%), Marketing, Comunicación y Contenidos (13,17%), Administrativos y Secretariado (12,66%), Comercial, Ventas (10,59%), Atención al Cliente (10,44%), y Administración de Empresas (10,27%). Estas son algunas de las áreas funcionales que más indican en sus ofertas el conocimiento de varios idiomas.

En todas las áreas destaca el protagonismo del idioma inglés, cuyo nivel de dominio requerido es elevado, vinculándose a una capacidad de comunicación fluida. Las áreas en las que la lengua francesa tiene un mayor peso son las de Comercial, Ventas, Administrativo y Secretariado, y Atención al cliente. El alemán, por su lado, se demanda especialmente para los puestos de Compras, Logística y Transporte, y Atención al Cliente. Además, el acceso a los referentes de conocimiento o fuentes de información críticas para el desempeño de determinadas tareas, así como la titulación requerida, son factores importantes que determinan una mayor valoración del idioma en la oferta de empleo. Destaca la importancia del conocimiento de idiomas en las titulaciones altamente vinculadas con su estudio, como sucede con las Filologías y con Traducción e Interpretación, así como Sociología y Antropología.

74,96

17,32

7,92

1,36

1,27

94 GuíadelaFormación2023 + Formación Aprendizaje de idiomas
El hecho de que las empresas no soliciten expresamente un idioma, no significa que no
REQUERIMIENTO DE IDIOMAS EN OFERTAS DE EMPLEO DE LA CAV % Ofertas que indican idiomas % SOBRE LAS OFERTAS QUE ESPECIFICAN IDIOMAS
Fuente: Informe Infoempleo Adecco 2021. Empleabilidad e Idiomas.
87,56% 12,44% % Ofertas que no indican idiomas

Asko

Muchas Gracias

Euskara en el mercado laboral

Al igual que los idiomas extranjeros, el nivel de solicitud de idiomas correspondientes a cada comunidad autónoma ha aumentado en los últimos años. Entre nosotros/as, por ejemplo, el porcentaje de ofertas de trabajos cualificados que solicitan el euskara es de un 15,20%, casi un punto porcentual más que el año pasado. Esto no quiere decir que todas las demás ofertas

no hayan requerido euskara u otra lengua autonómica, sino que a la hora del registro de la oferta, ha sido este el porcentaje de ofertas que ha incluido el requerimiento. Puede ser que en otras ofertas se requiera euskara u otra lengua autonómica, pero no han registrado esa solicitud y puede que en algún otro momento de la selección de personal lo hayan hecho (en la entrevista, etc.).

REQUERIMIENTO DE IDIOMAS EN OFERTAS DE EMPLEO DE LA CAV

% Ofertas que no requieren lenguas autonómicas

% Ofertas que requieren lenguas autonómicas

REQUERIMIENTO DE EUSKARA EN LAS OFERTAS DE EMPLEO QUE REQUIEREN ALGUNA LENGUA AUTONÓMICA EN LA CAV

15,2%

Fuente: Lanbide, según ofertas públicas de 2021

95 GuíadelaFormación2023 + Formación Aprendizaje de idiomas
Eskerrik
Thank
Merci Beaucoup
You
84,80% 15,20%

Influencia de la pandemia en los idiomas

El conocimiento y dominio de idiomas, cuantos más sean mejor, sigue siendo uno de los requisitos más importantes en las ofertas de empleo. Sin embargo, la pasada pandemia influyó negativamente en esta valoración

La compleja situación vivida durante la pandemia ha desplazado la importancia de los idiomas a un segundo plano. Por segundo año consecutivo, el número de ofertas que solicitan expresamente alguna lengua extranjera vuelve a bajar hasta el 9,14%, marcando el porcentaje más bajo de los últimos ocho años en nuestro país. En el último ejercicio, su peso en el empleo publicado se ha reducido tres puntos y medio respecto a 2020.

¿Caen los idiomas?

En 2021, la demanda de candidatos con otros idiomas se ha mantenido muy por debajo de los porcentajes que mostraba antes de la pandemia.

Así, las ofertas de empleo que solicitaban el requisito de tener otros idiomas distintos del castellano ha vuelto a alcanzar la cifra más baja de los últimos años. De hecho, el 9,14% registrado en 2021 es tres puntos y medio más bajo que el 12,62% histórico alcanzado al principio de la pandemia. Y si lo comparamos con el 33,99% que se registró en 2019, la diferencia es de casi 25 puntos.

El inglés sigue siendo la lengua más demandada en las ofertas de empleo. Se requiere en el 74,96% de las ofertas.

El francés mantiene su segunda posición en el ranking, y ya se solicita en un 17,32% de las ofertas de empleo nacionales.

La lengua alemana cierra el podio en tercera posición. Por segundo año consecutivo este idioma sigue perdiendo representación en la oferta de empleo. Se solicita en un 7,92% de las ofertas que requieren idioma, dos puntos menos que el pasado año.

Los otros dos idiomas destacados son el italiano (1,27%) y el portugués (1,36%). Aun-

que ambas lenguas han sido menos requeridas que en años anteriores.

Los datos vuelven a disminuir también en el caso de otros idiomas menos habituales como el chino, el ruso o el árabe, que interesaron a las compañías en el 3,32% de las ocasiones, dos puntos menos que la cifra registrada al inicio de la pandemia (5,32%) y hasta cinco puntos menos que el porcentaje que tenía en 2019 (8,43%).

Demanda por regiones

Las comunidades autónomas más interesadas en profesionales que dispongan de formación en varios idiomas son: Islas Baleares (14,43%), Canarias (12,58%), País Vasco (12,44%), Extremadura (10,70%) y Asturias (10,34%). Le siguen Castilla y León (10,01%), Andalucía (10,00%), Castilla-La Mancha (9,89%) y Comunidad Valenciana (9,32%). Todas ellas por encima de la media de España, que se sitúa en el 9,14%, tres puntos y medio menos que el 12,62% de media alcanzado en 2020.

Es importante destacar las caídas experimentadas por la Comunidad de Madrid y Cataluña. Madrid, que en 2020 era la que publicaba más ofertas en las que se requerían idiomas, ahora ocupa la duodécima posición con un 8,99% (trece puntos menos). Mientras que Cataluña, que se situaba en la tercera posición, ahora está a la cola de la tabla reuniendo un 6,81% de las ofertas (seis puntos menos).

Idiomas por áreas funcionales Diseño y maquetación (23,98%) es el área funcional donde se han publicado más ofertas de empleo que requieren candidatos con otros idiomas durante 2021.

% de ofertas que indica idioma

En segundo lugar se sitúa el área de recursos humanos, donde un 19,26% de las ofertas requiere un segundo idioma, y en tercer lugar marketing, comunicación y contenidos (13,17%). Le siguen administrativos y secretariado (12,66%), calidad, I+D, PRL y medio ambiente (11,68%).

De entre todas las ofertas de empleo que solicitan idiomas extranjeros, la lengua inglesa es indudablemente la más requerida, superando el 80% en todas las áreas funcionales a excepción de comercial y ventas (76,21%) y atención al cliente (75,49%). En esta última área, otros idiomas adquieren un mayor protagonismo, como el alemán (14,16%), francés (11,49%), portugués (6,98%), el italiano (5,97%) e incluso otros idiomas (6,48%).

% sobre las ofertas que especifican idiomas

96 GuíadelaFormación2023 + Formación
Aprendizaje de idiomas
Sector 2021 2020 Inglés Francés Alemán Italiano Portugués Otros Ferroviario 50,00% 6,63% 44,68% 2,10% 56,38% - -Investigación 44,78% 46,96% 96,67% - 3,33% - -Organismos Internacionales 41,43% 74,36% 96,55% - - - 3,45% 3,45% Auditoría 36,36% 13,51% 100,00% - - - -Multimedia 35,14% 48,39% 76,92% 7,70% 23,08% - 7,69% 7,69% Comercio Exterior 35,03% 47,40% 82,61% 27,50% 15,94% 2,90% - 5,80% Juguetes 33,33% 30,77% 100,00% 50,00% -% - -Alquiler de Vehículos y Equipo Mecánico 30,37% 13,91% 89,23% 1,50% 1,54% - -Equipo de Transporte 30,00% 21,19% 92,59% - 3,70% 3,70% - 3,70% Ocio 29,68% 33,20% 53,15% 47,70% 35,14% 0,90% - 0,90% Ingeniería 29,03% 28,05% 98,59% 8,90% 1,84% 0,14% 0,14% 0,42% Internet 28,36% 41,80% 93,30% 5,70% 4,64% 2,06% 2,06% 2,58% Agencias de Comunicación 24,56% 36,61% 83,93% 21,40% - - -Agencias de Viajes, Aduanas 23,94% 44,79% 23,53% - 35,29% - - 35,29% Aeronáutico 22,32% 19,03% 100,00% 4,00% 4,00% - - 4,00%

Un año sabático en el extranjero: invierte en tu futuro en 2023

¿Eres estudiante y quieres cambiar de rumbo, pero no sabes exactamente qué carrera elegir?

Si quieres tomarte un tiempo para pensar en tus planes profesionales, un año sabático en el extranjero puede ser una buena opción. En este artículo te explicamos qué es un año sabático y por qué puede ser una verdadera ventaja.

¿Qué es un año sabático?

Un año sabático es un periodo durante el cual suspendes temporalmente tu formación de enseñanza superior para adquirir experiencia personal o profesional. Un paréntesis para reponer energías, viajar, ampliar conocimientos, realizar un voluntariado o reflexionar sobre tu futuro. El tiempo de duración de un año sabático puede variar dependiendo de lo que cada uno necesite y de sus posibilidades. Normalmente suele durar como mínimo un semestre y como máximo dos semestres consecutivos.

Concretamente, un año sabático puede adoptar una de las siguientes formas

• experiencia laboral en el extranjero

• realizar un voluntariado

• formación en un ámbito distinto al de la matrícula

• un proyecto de creación de empresa

Explorar nuevos horizontes puede darnos otra perspectiva que hasta el momento

no teníamos, sobre todo si optas por irte al extranjero. Embarcarse en la aventura de tomar un año sabático te llevará a probar cosas nuevas y desarrollar la confianza que te hará crecer a nivel personal.

¿Sabías que al tomar un año sabático, aumentan las posibilidades de terminar una carrera profesional? Referentes en educación como la Universidad de Harvard, recomiendan tomar un período de reflexión para poder revisar nuestras opciones. Si actualmente te encuentras estudiando, puedes retomar tus estudios con normalidad después de un año sabático. ¡Incluso puedes complementar tus estudios con un curso de formación!

Aprender idiomas en el extranjero durante el año sabático: una verdadera ventaja para tu carrera.

Una de las posibilidades que ofrece el año sabático es la de realizar una estancia lingüística. En concreto, se trata de ir al extranjero, al destino que elijas, para aprender a hablar un idioma con fluidez.

Por otra parte, realizar un curso de idiomas mientras viajas te ofrecerá una cierta estructura rutinaria con un objetivo final. Podrás mejorar el idioma y obtener un certificado que puedes incluir en tu CV. Esta ex-

periencia te dará una ventaja real a la hora de acceder a cursos de enseñanza superior y también puede resultar atractiva para los reclutadores cuando busques un empleo o prácticas.

Desde los increíbles paisajes de Nueva Zelanda, hasta las maravillosas montañas canadienses, podrás elegir el destino que mejor se adapte a tus necesidades. ESL, por ejemplo, ofrece la posibilidad de aprender 16 idiomas en más de 200 destinos. Esta agencia ayuda a los estudiantes a preparar y organizar un curso de idiomas a medida, y de forma completamente flexible, ¡puedes empezar cuando tú quieras!.

Los formatos de los cursos de idiomas son también muy variados. Desde un voluntariado, hasta un programa de prácticas o un empleo, con ESL no te faltarán opciones que se ajusten a tus expectativas. “Me he sumergido en la cultura, he mejorado mis conocimientos lingüísticos, y el número de ofertas de trabajo ha aumentado.”, dice Ignacio Gajardo, que estudió en Canadá.

Para saber más sobre los cursos de idiomas en el extranjero, no dudes en visitar el sitio web de ESL: www.esl-idiomas.com/ es

97 GuíadelaFormación2023 + Formación Aprendizaje de idiomas

El Top 6 de los idiomas más demandados

¿Sabes cuáles son los idiomas más demandados para trabajar en 2023?

Aquí te los mostramos de menos a más

6º Chino mandarín.

No es ningún secreto que China es una potencia mundial. De hecho, según una investigación del Center for Business and Economic Research, con sede en Londres, para 2023, China superaría a Estados Unidos como la economía más grande del mundo. Por lo tanto, como uno de los socios comerciales de la mayoría de los países, el mandarín será uno de los idiomas del futuro en el panorama empresarial mundial. Solo en 2018, según el informe de Adecco, el 8,9% de las ofertas de trabajo requerían el conocimiento de idiomas menos tradicionales, incluido el chino. En el caso de los puestos directivos, la cifra aumenta, hasta el 10,4% de los puestos que lo requieren.

El chino es hablado por más de 1.120 millones de personas en el mundo, de las cuales unas 918 millones son hablantes nativos.

5º Portugués.

Después del español, es el idioma más hablado en América Latina y en América del Sur. Sin contar que Brasil se ha convertido en una potencia económica, atrayendo la mirada de inversionistas de otros continentes hasta el punto de instalar la sede de su empresa en territorio brasileño. Por supuesto, no podemos olvidar que también es el idioma oficial de Portugal, ya que su economía es una de las más grandes de Europa. Esto lo convierte en uno de los mejores idiomas para aprender si deseas solicitar oportunidades laborales fuera de Europa continental. 258 millones de personas en el mundo hablan portugués, de los cuales alrededor de 221 millones son hablantes nativos.

4º Italiano.

Otro idioma más demandado en el mundo, que está entrando en el ámbito profesional, es el italiano. Alrededor de 85 millones de personas en el mundo hablan italiano, de las cuales 63 millones son su lengua materna.

Como dato curioso, también es una lengua muy hablada en los países americanos. Argentina es el país con la mayor concentración de hablantes de italiano en la región. Si aún no conoces este idioma, la buena noticia es que es fácil de aprender porque es muy similar al español. Será muy fácil escribir tu currículum en italiano.

3º Alemán.

Otro de los idiomas que más demanda tiene para trabajar es el alemán. Alrededor de 5,6 millones de personas lo hablan como segundo idioma y alrededor de 95 millones de personas en todo el mundo lo hablan como primer idioma. No solo es el idioma oficial de Alemania, sino también de Austria, Bélgica, Suiza, Luxemburgo y Liechtenstein, por lo que son las mejores opciones de destino para quienes dominan este idioma.

2º Francés.

El idioma francés ocupa el segundo lugar en este ranking de los idiomas más solicitados. 267 millones de personas en el mundo hablan francés, de las cuales solo unos 77 millones son hablantes nativos.

1º Inglés.

El inglés es, por excelencia, el idioma más hablado en el mundo. Además, hay más de 1.348 millones de hablantes de este idioma y solo aproximadamente 379 millones son hablantes nativos. El resto lo ha aprendido como segunda lengua.

Pero, además de ser el idioma más hablado del mundo, también es el idioma más demandado por las empresas.

Eso sí, tanto con el inglés como con otros idiomas, deberás incluir el nivel de dominio en tu CV, cuyo requisito dependerá del puesto.

Por ejemplo, para puestos directivos que requieren conocimientos de inglés, las empresas suelen exigir un nivel B2 o C1, intermedio y avanzado, respectivamente.

Los idiomas más solicitados para trabajar

En este artículo que ofrecemos a continuación, hablamos de los beneficios de dominar idiomas a la hora de buscar empleo

Para conseguir mejores trabajos en España y otros países, dominar un segundo idioma es fundamental. A través de las siguientes líneas, descubrirás los idiomas más demandados y con más salidas laborales.

No es ningún secreto que dominar otros idiomas, además de tu lengua materna, abre un abanico de oportunidades profesionales.

Dominar un segundo idioma aumenta tus posibilidades de conseguir un trabajo

Además, dominar un segundo idioma aumenta tus posibilidades de conseguir un trabajo.

No es algo que decimos; los datos lo confirman. Según Randstad, la principal empresa española de recursos humanos, el dominio de idiomas aumenta las posibilidades de conseguir un empleo en un 37%; debido principalmente a la internacionalización de la empresa que requiere una mayor formación de los profesionales.

Sin embargo, no se trata de limitarte al idioma más hablado o popular, sino de centrarte en los idiomas que más demandan las empresas, especialmente las de tu sector.

Por lo tanto, al final de este informe, sabrás:

• ¿Cuál es el idioma más solicitado en el mundo?.

• Los 10 idiomas más solicitados por las empresas.

• Idiomas con más salidas, más futuros y mejores oportunidades.

• Qué idioma elegir según tu ruta.

Idiomas con más producción y más futuro Si bien hay muchos idiomas que tienen una gran demanda por parte de las empresas hoy en día, algunos tienen un pronóstico de demanda aún mayor para el futuro. De hecho, según el Power Language Index Ranking 2050 del Foro Económico Mundial, los idiomas que tendrán mejor futuro en 2050 serían: el Inglés; Chino mandarín; Francés; Español; Arábica; Ruso; Alemán; Japonés; Portugués; Hindi.

Idiomas más demandados por profesión

¿No estás seguro de qué idioma estudiar para tu carrera? Aquí tienes una lista que te puede ayudar:

• Enfermería: alemán, francés y holandés.

• Multimedia: inglés, alemán y francés.

• Ingeniería: alemán, francés, japonés y chino mandarín.

• Tecnología y TI: inglés, japonés, chino mandarín y coreano.

• Comercio exterior: inglés, chino mandarín y japonés.

• Química: francés y alemán.

• Moda: italiano y francés.

• Periodismo: inglés, ruso, árabe, japonés, francés, alemán, italiano y portugués.

• Importante: en el caso del turismo y la hostelería, los idiomas más adecuados dependerán de dónde quieras trabajar; sin embargo, el inglés es básico.

Dominar otros idiomas, además de tu lengua materna, te abre un amplio abanico de oportunidades profesionales

¿Qué idiomas están mejor pagados?

Los idiomas menos comunes pueden pagar mejor, como el griego, el sueco y el esloveno; pero ten en cuenta que las oportunidades laborales también suelen ser menores.

Ahora bien, entre los idiomas más demandados por los reclutadores, los mejor pagados son: el Chino mandarín; Japonés; Árabe; Rumano; Sueco; Inglés; Francés; Alemán; Portugués; Ruso; Italiano.

Otros idiomas solicitados

Además de los mencionados hasta ahora, existen otros idiomas que son muy demandados por las empresas, además de los tradicionales. Entre ellos: Catalán (principalmente en Cataluña, Baleares y Levante); Hindi; Rumano; Bengalí; Polaco; Lenguaje checo; Holandés; Coreano; Urdu.

99 GuíadelaFormación2023 + Formación Aprendizaje de idiomas

CURRICULUM VITAE

Tu mejor carta de presentación

El curriculum vitae es el principal medio de presentación para cualquiera que aspire a un puesto de trabajo y no debe limitarse a resumir la experiencia profesional. Un CV debe ser un reclamo, una puerta que inspire interés en el empleador. Un buen curriculum puede ser de gran ayuda para lograr una entrevista e incluso un puesto de trabajo, pero un mal curriculum también puede sepultar las aspiraciones de cualquier profesional.

Condiciones que ha de reunir el curriculum

Hay una serie de condiciones mínimas que debe reunir el CV y para dar con ellas basta con formularse algunas preguntas:

z ¿Se adecua el CV a cada oferta a la que se presenta?

z ¿Incluye recomendaciones y sus correspondientes contacto?

z ¿Describe adecuadamente cada labor desempeñada en la empresa?

z ¿Se adecua el CV a la web 2.0 o simplemente a Internet?

z ¿Está correctamente redactado y sin fallos gramaticales y ortográficos?

z ¿Refleja adecuadamente el CV la trayectoria profesional?

Esta última pregunta es quizás la más importante ya que un CV debe plasmar la experiencia del aspirante y su capacidad para aprender.

Hay unos mínimos que toda empresa busca en cada curriculum y que este debe cumplir. No se trata de la experiencia laboral que reflejan todos los documentos, sino algunos conocimientos y perfiles personales y profesionales concretos.

¿A qué debe responder un curriculum?

Algunas de las preguntas que conviene que todo CV responda para satisfacer a los departamentos de admisión son las siguientes:

z ¿Se trata de una persona capaz de adaptarse a los cambios?

z ¿Está dispuesta a asumir nuevas responsabilidades?

z ¿Cómo rellena los periodos en blanco dentro de su carrera?

z ¿Se trata de una persona con capacidad y disposición para formarse de forma continua?

z ¿Tiene margen de crecimiento laboral el candidat@? ¿Se trata de una persona con ambición profesional?

100 Empleo e Innovación Curriculum Vitae
GuíadelaFormación2023

Redactar un buen Curriculum

Un curriculum con una buena presentación, sin faltas de ortografía, de extensión media y una estructura lógica es la mejor forma de presentarse para conseguir una entrevista de trabajo. Fíjate, además, en los detalles, evita cometer fallos y pon de relieve los aspectos que realmente valoran las empresas. Ahí van diez recomendaciones.

Estructura el curriculum de forma lógica y ordenada. Debes cuidar el orden en que se presentan los diferentes datos: primero los datos de contacto (dirección, teléfonos, correo electrónico, información sobre redes sociales que emplees e incluso el estado civil o DNI); luego la formación y experiencia profesional en orden cronológico desde el más reciente al más antiguo; incluye además conocimientos en áreas como informática, idiomas y otros técnicos relativos al trabajo; y, por último, menciona la disponibilidad e incluye las virtudes y valores añadidos que puedes aportar a la empresa.

Cuida el lenguaje técnico y no uses un lenguaje recargado e inadecuado. Emplear términos demasiado técnicos puede dar a lugar a confusiones y malas impresiones ya que muchas veces la persona que evalúa en primer lugar un curriculum pertenece al departamento de Recursos Humanos, una persona que no tiene por qué estar demasiado familiarizada con esos términos. Si hay que utilizar siglas o términos muy específicos se puede incluir una breve explicación entre paréntesis.

Revisa la ortografía y la redacción sintáctica. Estos errores demuestran una clara falta de cuidado y que puede suponer que se te descarte sin tener en cuenta nada más.

No incluyas información irrelevante para “engordar” el curriculum. Se cree que el CV quedará mejor si se añade mucha información, pero puede provocar un efecto totalmente contrario.

La extensión máxima recomendada es de una o dos páginas.

Una foto nunca está de más. Incluir una foto en el curriculum puede ofrecer al seleccionador una visión más completa sobre nosotr@s, aunque no es obligatorio hacerlo.

Evita la redacción fantasiosa y pretenciosa ya que puedes parecer poco creíble.

Elimina la información obsoleta. Se debe actualizar y reciclar el curriculum de forma constante con información actual y renovada.

Aporta calidad a la presentación.

El curriculum será más atractivo si utilizas un papel de buena calidad con formato estándar y no olvides la calidad de impresión.

El diseño del documento.

La fuente no debe ser demasiado grande o pequeña, no abuses de las negritas, cursivas o subrayados. Presenta un diseño limpio, bien estructurado, legible y abstente de colores y florituras.

101 Empleo e Innovación Curriculum Vitae GuíadelaFormación2023

Cómo no actuar 10 actitudes que debes evitar

Una vez que el curriculum ha superado el primer filtro, llega la hora de la entrevista de trabajo. Y el principal enemigo del aspirante a un puesto de trabajo son los nervios. Evitar las actitudes negativas resulta igual de importante que cumplir con una serie de actitudes positivas, como ser puntual, conocer las características de la empresa o preparar los argumentos y puntos fuertes de cada uno. En todo caso, existen diez comportamientos que no hay que realizar en una entrevista de trabajo.

1

Ser negativo. Siempre se debe primar el enfoque positivo. El trabajador debe dejar a un lado las actitudes extremadamente críticas o derrotistas y centrarse en los valores que puede aportar a la empresa.

2

3

4

Mostrar nerviosismo. Puede interpretarse como inseguridad o falta de madurez para el puesto al que se aspira.

Criticar a anteriores empresas o compañeros. señal de que se trata de una persona conflictiva o que no sabe trabajar en equipo.

Evitar preguntas. Es recomendable contestar a todas las cuestiones que se planteen por lo que es recomendable tener preparadas respuestas para posibles preguntas tipo y estar muy atento al desarrollo de la entrevista. En ocasiones preguntarán lo mismo varias veces planteado de diferentes formas. Se trata de tener claros los argumentos, y en caso de no entender bien el planteamiento de alguna pregunta, comunicárselo al entrevistador.

Diez preguntas frecuentes en una entrevista de trabajo

10 preguntas que debes conocer

Las entrevistas de trabajo tienen sus variantes pero, por lo general, en todas ellas hay preguntas que se repiten. Conócelas y prepara tus respuestas antes de asistir a la cita.

1

Cuéntame sobre ti. Tu respuesta debe ser clara y durar entre 3 y 5 minutos Debes centrarte en dar cuenta de las áreas más relevantes para el trabajo en cuestión, mencionar algunos de tus logros, demostrar tu entusiasmo y evitar información irrelevante .

2

3

4

5

¿Cuáles son tus fortalezas o habilidades? Para responder a dicha pregunta debes centrarte en lo que la empresa a la que quieres ingresar está buscando

¿Cuáles son tus debilidades? Elije una de tus debilidades que no sea importante para el empleo

¿Por qué dejaste tu trabajo anterior? Tu respuesta debe ser positiva incluso si te fuiste en malas condiciones de tu anterior puesto . Y nunca critiques tu empleo previo .

¿Por qué quieres este trabajo? Debes responder dando a entender que eres la persona indicaba para el puesto. Para

LA ENTREVISTA DE TRABAJO
102 Empleo e Innovación Entrevista de trabajo GuíadelaFormación2023

5

Interrumpir. Es importante esperar a que el entrevistador finalice de plantear la pregunta o sus argumentos. Interrumpir es señal de no saber escuchar y de excesiva impaciencia, lo que denota falta de profesionalidad.

6

Hablar más de la cuenta. El estilo debe ser directo, claro y conciso, evitando entrar muy al detalle en los temas que se traten. Hay que tener en cuenta que el entrevistador normalmente tiene previsto un tiempo de duración para la entrevista.

7

Mentir. Contar aspectos sobre el curriculum, experiencia laboral, conocimientos o habilidades que no correspondan con la realidad acaba siendo contraproducente, ya que se crean falsas expectativas

8

9

10

Utilizar palabras vulgares. Es importante cuidar el lenguaje, es una muestra de educación y profesionalidad.

Adaptar una mala postura. Sentarse excesivamente reclinado, estirar las piernas o estirar los brazos, colocar las manos en la nuca, etc…, dan mala imagen.

Masticar chicle. Aunque en ocasiones sirva para aplacar los nervios o aclarar la voz, entrar a una entrevista masticando chicle o comiendo un caramelo no es aconsejable.

6

esto, tu respuesta puede enlazar tus habilidades con las necesidades de la firma, mostrarte interesado por el producto o en el sector y nunca digas que quieres el puesto porque es local o porque solo necesitas trabajo.

Cuéntame sobre un problema que hayas tenido que enfrentar y cómo lo resolviste.

Con esto, el reclutador querrá saber cómo pones en práctica tus habilidades y cómo actúas bajo presión. Como ejemplo, puedes citar una situación en la que hayas colaborado en su resolución.

7

Cuéntame sobre alguno de tus logros por los que te sientes orgulloso.

Menciona un ejemplo donde sean tangibles los beneficios para la empresa.

8

¿Cúales son los objetivos que persigues con tu carrera?

Con esta pregunta, intentarán averiguar cuánto tiempo querrás quedarte en la empresa.

9

10

¿Cúales son tus expectativas salariales?

Si te presionan a dar una cifra deberás dar una que sea razonable.

¿Qué sabes de nuestra organización?

Para contestar deberás saber la estructura, finanzas, productos y servicios de la firma, sobre la competencia y las estrategias de marketing.

GuíadelaFormación2023 Empleo e Innovación Entrevista de trabajo 103

La aventura del emprendizaje

La capacidad de emprender es la capacidad de percibir, de crear y de actuar. Emprender es la combinación de un acto creativo con una acción eficaz.

El crecimiento del paro y la falta de confianza en encontrar un puesto de trabajo llevan cada vez a más jóvenes a emprender su propia aventura empresarial, bien sea por elección o por necesidad. Sin embargo, cuando estas nuevas empresas se topan con la realidad, la inmensa mayoría no sobrevive. Principalmente, por falta de formación del emprendedor o por desconocimiento del sector en el que se implanta el proyecto. En un momento de crisis como el actual, muchas personas en paro emprenden por necesidad sin tener en cuenta cuáles son los factores clave a la hora de poner en marcha un negocio con futuro. Un enemigo habitual del emprendedor es el exceso de entusiasmo. Pero no pasa nada por fracasar en el primer intento o en un segundo o el tercero. La experiencia en emprender ayudará a fortalecer el siguiente negocio.

¿Qué es emprender?

La capacidad de emprender puede definirse como la capacidad de percibir, de crear y de actuar. Y emprender es la combinación de un acto creativo con una acción eficaz. El fenómeno de emprender implica 3 elementos:

1 Descubrimiento de una oportunidad.

2 Concepción del producto, servicio o proceso que satisfaga la necesidad detectada de forma que permita obtener un beneficio.

3 Puesta en marcha el mismo para convertirlo en resultados. El fenómeno emprendedor puede ser de dos tipos. Aquel que inicia un negocio por cuenta propia repitiendo cosas o actividades

que ya se hacen, o bien aquel que trata de innovar, crear, dando respuesta a necesidades no satisfechas hasta ese momento o satisfechas de manera incompleta. El segundo es el que puede tener más riesgos, aunque posiblemente es el más gratificante para la persona emprendedora.

En cualquiera de los casos, emprender es una actitud, una cualidad que hace que nos planteemos retos y crezcamos como personas.

Valores del espíritu emprendedor

1. Confianza en ti mismo.

2. Entrega a la tarea y perseverancia.

3 Capacidad de asumir riesgos.

4. Aprovechamiento de las oportunidades, en el sentido de creatividad, visión de futuro y ejecución.

5. Objetividad y realismo.

6. Manejo de la información como herramienta para la toma de decisiones.

7. Optimismo.

8. Iniciativa.

9. Creatividad.

10. Liderazgo y trabajo en equipo.

Empleo e Innovación Emprendizaje 104 GuíadelaFormación2023

8 consejos para emprendedores

1

No pienses en que puedes hacerlo todo. Necesitas tiempo y dinero en la primera fase del proyecto para construir un equipo de personas adecuado, pues es imposible que puedas hacer tú solo Establece criterios de selección

2

3

Ilusión.

Mantén siempre la ilusión y el entusiasmo para afrontar y vencer los obstáculos que se presenten

Paciencia.

Marca los tiempos, haz proyecciones realistas y no te precipites . Ármate de paciencia; tardarás en obtener los resultados que buscas

4

Piensa.

Invierte tiempo en reflexionar con cuidado antes de tomar cualquier decisión Nunca des nada por sentado; define los pros y los contras

5

Nunca emprendas a medias. Si vas a iniciar un negocio, debes dedicarle mucho tiempo; por lo que si no cuentas con el suficiente, es mejor que no te arriesgues

6

Viaja y comparte.

Viajar ayuda a que te nutras de ópticas diferentes; es de gran ayuda conocer empresas en otros lugares que puedan servir de ejemplo Debes tener muy presente a tu competencia y a las empresas que se encuentren en el sector; analiza las estrategias que utilizan

7

Flexibilidad ante todo.

Siempre será necesario adaptarse a los cambios, contratiempos u otras condiciones no previstas Ser flexible es primordial para tener éxito como empresario

8

La financiación es clave.

Toma en cuenta los inversores que tienes No rechaces ninguna oportunidad de conseguir un inversionista, pues cuando los vuelvas a necesitar, no tienes la certeza de que seguirán disponibles

Aprender de los fracasos

Aproximadamente la mitad de los negocios no llegan a los cinco años de vida.

Los motivos más habituales de fracaso son la inexperiencia, el desconocimiento del sector, los conflictos entre las personas asociadas, los problemas financieros y la planificación inadecuada Pero hay otras muchas causas, casi todas relacionadas con la gestión empresarial

6 motivos para emprender

Emprender y crear un negocio propio no es tan fácil Sin embargo, las ventajas de poseer compensan ampliamente los riesgo que éste conlleva .

1 Podrás decidir tu futuro y el de tu negocio

2 El trabajo produce una satisfacción mayor entre las personas empresarias que entre las personas empleadas

3 Se satisfacen mejor necesidades como la realización personal, la libertad, la independencia y el alcanzar los retos perseguidos .

4 El potencial de ganancia y crecimiento económico es mucho mayor

5 Emprender una nueva empresa es emocionante en parte porque implica experimentar algo de riesgo .

6 La gestión de un negocio es una fuente interminable de oportunidades de aprendizaje.

La actitud ante el fracaso es la gran asignatura pendiente. Esta forma de pensar es un gran obstáculo para desarrollar la cultura emprendedora Bill Gates sólo contrata a directivos que hayan experimentado el fracaso, porque considera que están mucho más curtidos

En Europa, muchas ideas empresariales nunca llegan a ver la luz pues su viabilidad se cuestiona incluso antes de probar suerte en el mercado. El 46% de los europeos cree que “no se debería poner en marcha una empresa si existe riesgo ante el fracaso” frente al 25% de los estadounidenses

Charles C Manz, en su libro

El poder del fracaso: 27 formas de convertir los fracasos en éxitos, defiende que el fracaso puede llegar a ser el cimiento del éxito a largo plazo. Quien nunca ha fracasado lo único que indica es que jamás ha afrontado ningún reto

105
Empleo e Innovación Emprendizaje

Ekin+, el programa de aceleración de proyectos empresariales innovadores

Fomento San Sebastián te apoya en el recorrido de tu proyecto innovador

Si buscas apoyo para crear y consolidar un proyecto innovador, Fomento San Sebastián te ayuda a conseguirlo. Ekin+ es un programa de 10 meses para que pongas en marcha tu proyecto. Con este programa vas a recibir asesoramiento, ayuda económica y podrás validar tu idea como Proyecto Innovador.

Puedes participar en Ekin+ si:

Quieres emprender con un proyecto empresarial innovador en San Sebastián.

Tienes una empresa con un proyecto empresarial innovador ubicada en San Sebastián y creada hace menos de 5 años. En el caso de querer acceder al programa Ekin+ Salud, la empresa podrá llevar creada hasta 7 años.

¿En qué consiste Ekin+?

En línea con los retos que la ciudad enfrenta y con la estrategia de emprendimiento de Fomento enfocado en el talento desde el desarrollo de la cultura emprendedora, con el programa Ekin+ están enfocados en la aceleración de nuevos proyectos empresariales innovadores, y la conexión del ecosistema tanto a nivel local como a nivel internacional.

El programa Ekin+ es multisector y tiene cabida todo tipo de proyecto empresarial innovador, sea tecnológico o no.

Ekin+ es un programa de 10 meses de asesoramiento para poner en marcha un proyecto innovador. En este programa recibirás asesoramiento, ayuda económica y podrás validar tu idea como Proyecto Innovador.

1º Recibirás 10 meses de asesoramiento distribuidos en dos fases. Una primera fase intensiva de 4 meses y otra fase de seguimiento, 6 meses. En este tiempo:

• Podrás utilizar el espacio de coworking Ekin+ (en el edificio Talent House) para desarrollar tu proyecto.

• Se te facilitará financiación, así que tendrás acceso preferente al Fondo de Avales de Elkargi.

• Recibirás asesoramiento especializado en diferentes áreas de interés para el Proyecto: desarrollo del plan financiero, modelo de negocio, internacionalización, innovación, estrategia en propiedad intelectual, aterrizaje a mercado, marketing

y comunicación, financiación I+D+i, gestión de datos en entornos digitales…

• Tendrás tutorías individuales para que logres los objetivos marcados y diseñar tu hoja de ruta.

2º Obtendrás ayuda económica (de hasta 5.000 euros) para poder dedicarte a cumplir los objetivos establecidos en tu hoja de ruta.

3º Validarás el proyecto como Proyecto Innovador. De este modo, podrás participar en las convocatorias de programas y ayudas de Fomento San Sebastián, siempre que cumplas los requisitos indicados en cada ayuda y la solicites debidamente.

4º Formarás parte de una comunidad de empresas con alto potencial.

¿Cómo participo en Ekin+?

Para poder participar debes presentar tu candidatura a las convocatorias. Anualmente, lanzamos una convocatoria general de Ekin+, así como otras convocatorias en ámbitos concretos, como por ejemplo SALUD.

Ekin+ en datos

En línea con los retos que la ciudad enfrenta y con la estrategia de emprendimiento de la ciudad, con el programa Ekin+ nos enfocamos en el desarrollo del talento local y fomento de la cultura emprendedora, la aceleración de proyectos mediante el impulso de la creación, crecimiento y consolidación de iniciativas emprendedoras innovadoras, y la conexión del ecosistema tanto a nivel local como a nivel internacional.

126 proyectos innovadores apoyados

El programa de aceleración de startups

Ekin+ es una de las principales líneas de ac-

tuación dentro de nuestra estrategia de emprendimiento, que desde 2014 ha apoyado 126 iniciativas empresariales locales de carácter innovador.

Logros relevantes

Algunos de los reconocimientos y logros conseguidos por las empresas EKIN+, prueba de su carácter innovador, valor añadido y competitividad:

• Mención PYME Innovadora (Ministerio de Ciencia e Innovación de España).

• Programa Venture Incibe (Instituto Nacional de Ciberseguridad).

• Richi Entrepreneurs (Programa de aceleración para empresas de Biotecnología promovida por la Richi Childhood Cancer Foundation).

• Premio Impulsa visión RTVE Start-up innovadora

• Bridge To MassChallenge (Curso de aceleración internacional MassChallenge).

• Entrada en el programa Baselunch de Merckgroup en Zurich.

• Rondas de financiación exitosas.

• Record de puntuación en las ayudas estatales Neotec

Proyectos de la edición actual

El programa Ekin+ de Fomento San Sebastián ha iniciado una nueva edición de aceleración de proyectos empresariales innovadores que ha reunido a las 23 nuevas empresas. Los proyectos seleccionados se orientan, principalmente, a la Industria 4.0 y TICS, al sector de la Biosalud y al energético. Del total de las startups participantes, diez están lideradas por mujeres y el 13% son spin-offs de centros tecnológicos.

106 Empleo e Innovación Programa Ekin+
GuíadelaFormación2023
Ekin+ es un programa de 10 meses de asesoramiento para poner en marcha un proyecto innovador

Gaztenpresa, por el emprendimiento

Gaztenpresa impulsa el emprendimiento con la creación de 314 negocios en 2022

Fieles a su objetivo de mejorar la realidad social de nuestro entorno, en Gaztenpresa han contribuido a la puesta en marcha de 314 nuevos negocios en 2022, que han supuesto la generación de 637 puestos de trabajo. De esta forma, a lo largo de sus casi 30 años de historia, han colaborado en la creación de 6.578 empresas y 12.041 empleos, y facilitado la obtención de 192 millones de euros en préstamos a través de LABORAL Kutxa.

Estos datos aparecen recogidos en su Memoria Anual de 2022, que presentaron en el Palacio Kursaal de Donostia en un acto que contó con la presencia de Ibon Urgoiti, director de Desarrollo de Negocio de LABORAL Kutxa y presidente de la Fundación Gaztenpresa; Gloria Múgica, directora general de Lanbide; Cristina Dumitrescu, gerente de inversiones de Microfinanzas del Fondo Europeo de Inversiones, e Inma Ramos, directora de Gaztenpresa.

Pero, en Gaztenpresa, no sólo están presentes en el momento del despegue de los nuevos negocios, sino que además realizan una labor posterior de seguimiento y apoyo a las empresas creadas para que puedan continuar en el mercado. Así, el 69% de los proyectos amparados por su entidad sobreviven a los 5 años de su apertura, a pesar de que la tasa de supervivencia media de las empresas en Euskadi para ese período es del 45% (Eustat).

Conociendo a las personas emprendedoras

La edad media de las personas que, en 2022, acudió a Gaztenpresa para montar su propio negocio fue de 39 años y hubo paridad total en lo referente al género (50% mujeres, 50% hombres).

El 73% no poseía titulación universitaria y, respecto a su situación laboral previa, el 29% se encontraba en situación de desempleo y el 47% dejó su empleo para emprender.

A la hora de adoptar una forma jurídica, el 73% optó por ser empresario o empresaria individual y el 26% eligió constituir una sociedad (89% como sociedad limitada y 11% como cooperativa).

Las personas emprendedoras opinan

También han querido saber cómo emprender cambia las vidas de las personas que acuden a nosotros. En este sentido, las personas emprendedoras han indicado que, durante el proceso de creación de su empresa, los 3 factores que más han valorado de su apoyo han sido:

• La ayuda en la elaboración del plan de negocio.

• La consecución de fuentes de financiación.

• La reducción de la incertidumbre.

Otros aspectos que les agradecen son la asistencia en la realización de gestiones burocráticas, la colaboración para organizar su “hoja de ruta” y la ayuda para solicitar subvenciones.

Y, en general, emprender sí ha sido como ellos esperaban, aunque el sacrificio personal y el tiempo de dedicación han sido mayores que los que habían previsto en un inicio.

Asimismo, una vez superado el primer año de actividad, las personas emprendedoras consideran que, efectivamente, emprender ha mejorado sus vidas, especialmente en lo que respecta a su realización personal y al hecho de trabajar bajo sus propias reglas.

Impacto en los negocios

Aparte de la tasa de supervivencia de sus proyectos, otros factores que han analizado han sido el impacto socioambiental, la evolución de la facturación, la generación de empleo y la situación salarial de las personas emprendedoras.

Así, en 2022, el 24% de las empresas que han impulsado son negocios con impacto socioambiental, pertenecientes a ámbitos como el empleo y la formación, la salud y el bienestar, el medioambiente, el desarrollo comunitario y el cooperativismo.

Por otro lado, la mayoría de las empresas promovidas por Gaztenpresa (68%) ha incrementado su facturación en el último año y el 45% ha incorporado nuevas líneas de actividad.

En cuanto a la creación de puestos de trabajo, el 56% de los negocios ha generado más empleo, siendo éste indefinido en el 90% de los casos. Además, más de la mitad de estos nuevos empleos (57%) ha sido ocupado por mujeres.

Respecto a los ingresos que obtienen por su actividad, el 73% indica que su negocio les permite obtener un sueldo digno. Por otro lado, también detectamos que hay personas emprendedoras que, debido a las nuevas contrataciones, han visto reducido su sueldo.

Impacto en la sociedad

La actividad realizada por Gaztenpresa durante 2022 también ha influido positivamente en nuestro entorno ya que ha servido para emplear a personas con más vulnerabilidad (personas en situación de desempleo, con estudios mínimos, migrantes, mujeres, menores de 35 años y mayores de 45).

Del mismo modo, han generado riqueza a nivel local ya que el 63% de los negocios impulsados están ubicados fuera de las capitales de provincia. Además, cada empresa ha requerido un promedio de inversión de 87.500 €.

Por último, los negocios que han impulsado desde Gaztenpresa han recaudado de media 20.300 € durante su primer año de actividad, lo que repercute en beneficio de toda la sociedad.

GuíadelaFormación2023 Empleo e Innovación Gaztenpresa y empredimiento 107

Fausto Padilla es estudiante de Comunicación Audiovisual en la Universidad de Navarra. Junto a Paula Flores y Juliana Mira, ganó el concurso de innovación The Challenge de su universidad con Somnium, un difusor inteligente de melatonina -la hormona del sueño- creado para garantizar un descanso de calidad. En esta entrevista, Fausto presenta Somnium y nos da su opinión sobre el emprendimiento

¿Qué es Somnium?

Somnium es la respuesta a uno de los problemas más grandes de nuestro tiempo, que es la falta de sueño. La World Health Organization, la Organización Mundial de la Salud, comenta que más del 40% de las personas de hoy en día no duerme bien, y que eso afecta a la economía, es la raíz de muchos problemas de la salud, como la Diabetes tipo 2 o accidentes cerebro-basculares, y es responsable también de muchos problemas del corazón, y de la función cognitiva del cerebro.

Somnium es una respuesta a eso. Es un difusor inteligente de melatonina, que es un tipo de hormona de sueño. Tiene la finalidad de ayudar a solventar el sueño, porque además de emitir esta sustancia, también tiene distintas funciones que se controlan a través del mismo dispositivo y del celular mediante una aplicación, que te ayuda a medir la calidad de tu sueño y que a través de una inteligencia artificial, un algoritmo, va a hacer recomendaciones personalizadas para poder controlar tu ciclo cicardiano, que es tu regulación de tu horario de sueño.

Mediante esta combinación de varias cuestiones que pueden ayudar a solventar esta

problemática, en Somnium se busca poder llegar a este 40% de la población y asimismo darle la calidad de vida que se merece a todas las personas, porque siempre se pronostica que todos los niños que están vivos hoy probablemente lleguen a vivir más de 100 años. Entonces, ¿de qué sirve vivir todos esos años si no van a tener una calidad de vida lo suficientemente alta? Esa es una de las principales problemáticas que tratamos de resolver con este difusor inteligente, que además de emitir estas sustancias, también puede emitir sonidos relajantes, sonidos envolventes, y también un tipo de luces especiales que ayudan a que tu mente se acostumbre a dormir a ciertas horas. Entonces, Somnium se enfoca en eso, con diversas funcionalidades.

¿Cómo se os ocurrió la idea?

Somos tres estudiantes, una chica que estudia Bioquímica y Negocios, Paula Flores, venezolana, y Juliana Mira, una chica colombiana que estudia Administración de Empresas, y yo, que nos reuníamos para resolver este tipo de problemática que había planteado originalmente la Universidad de Stanford, pero que está encuadrándose en este concurso que organizaba la Universidad de Navarra, llamado The Challenge. Tomando esas bases que tenía el concurso de Stanford, en el The Challenge se planteó de igual manera. Entonces teníamos que encontrar algo, un problema que nos envuelve a todos, y a su vez, si lo llegásemos a mejorar, podríamos dar la calidad de vida que se merecen las personas durante mucho más tiempo.

Somnium nace de esta necesidad, de tratar de encontrarle la solución a esta problemática y al sueño, que es algo que compartimos todo el mundo, que como dice la OMS, el 40% de las personas llegan a dormir en cierta manera mal. Entonces, hay una gran cuota de mercado ahí, una gran problemática que se tiene que resolver, y es por esto que nace este producto.

¿Cómo funciona?

En este concurso se nos pedía que imaginásemos quién sería nuestro consumidor ideal, y el nuestro fue un estudiante de Medicina, que es uno de los mayores exponentes de una falta de sueño constante, alguien que tiene que organizarse de cierta forma o si no, todo su ciclo de sueño se arruina. Entonces, este producto detectaría a qué hora se va a acostar y a qué hora se despierta mediante distintos sensores de movimiento que estarían midiendo eso, y a su vez, viendo que si hay algún tipo de regularidad, emitir sonidos y la sustancia de melatonina,

para poder ayudarle a que regule su ciclo de sueño, y a su vez, le mostraría mediante este tipo de algoritmo que va aprendiendo mediante los hábitos de sueño de este chico, que su sueño va mejorando en calidad, y que a su vez, eso puede llevarle a una mejora de la salud en todos los sentidos, que incluso lo va a experimentar él mismo en persona cuando lleguen las consecuencias de este buen sueño. Entonces, este tipo de gente se va adaptando a los hábitos de sueño y lo va regulando para que pueda tener todos los beneficios que esto incluye.

¿A quién va dirigido el producto?

Va dirigido a esta gran mayoría de la población que duerme mal, este 40% de la población, pero tuvimos una etapa de validación del producto, haciendo encuestas a cientos de personas, para poder ver sus opiniones acerca del producto y poder tener ese feedback con ellos, y tuvimos estudiantes como gente trabajadora, gente mayor, porque obvio, si queremos mejorar la calidad de vida de las personas, tenemos que tener en cuenta muchos perfiles. Entonces, la mayoría decía que estaba muy de acuerdo con este tipo de producto y a su vez, probablemente lo compraría, porque como digo, es algo que envuelve a mucha gente que, por distintas cuestiones, llega a dormir mal. En el caso de unos padres jóvenes, puede ser porque están adaptándose con un nuevo hijo, o porque están acostumbrándose a su primer trabajo, o quizá un adulto mayor que por distracciones no puede llegar a dormir lo suficiente... El producto va adaptándose a la persona, para que dependiendo del perfil que sea, pueda tener solución.

¿Qué importancia tiene el sueño en nuestra vida?

El sueño, además de prevenir enfermedades como la Diabetes tipo 2 o los accidentes cerebro-basculares, o inclusive ese ánimo por la mañana para poder estar pendiente todo el día, la relación con otros seres humanos, permite seguir conviviendo normalmente con congéneres, con los demás... Se hacen muchas predicciones sobre la cantidad de dinero que se pierde por cada persona que duerme mal, porque es algo que afecta en todos los sentidos a las personas, y no les deja seguir viviendo con regularidad,

Empleo e
Entrevista Somnium 108
“El emprendimiento es una de las formas con las que podemos llegar a hacer un verdadero cambio en la sociedad”
Innovación
GuíadelaFormación2023
“Hoy en día, más del 40% de las personas no duerme bien”

y eso no solo afecta al día de hoy, sino que es algo que va a afectar al futuro, y que cuando una persona llega ya a la edad mayor, 50 o 60 años, puede tener problemas como la falta de sueño, insomnio, que llegan a cortar toda esa calidad de vida que podríamos tener y que si vamos a vivir en un tiempo en el que la mayoría de la gente va a vivir más de 100 años, no sirve de nada si la calidad de vida de esas personas va a ser muy pobre, paupérrima. Somnium nos garantiza una calidad de vida que nos mereceríamos.

¿Cuáles son vuestros próximos pasos a seguir?

Lo más inmediato es seguir participando en este desafío de la Universidad de Stanford en el cual The Challenge estaba basado. Representamos a la universidad que nos ha dado todo su apoyo con el Innovation Club, que organiza todas las iniciativas de la universidad. Hemos tenido reuniones tanto con médicos de la Clínica Universitaria, como con emprendedores que nos dan su validación, gente dedicada a la parte más tecnológica, para saber qué límite tiene nuestro producto y saber qué problemas podría tener y recibir distintos enfoques... eso es más que nada, lo inmediato.

Ya hemos enviado todo a Stanford, y si todo va bien, podríamos llegar a la universidad para poder ganar la financiación correcta para poder hacerlo realidad.

También estamos participando en el Fast Truck, que es otra competencia de la Universidad de Navarra, que si ganamos, ganaríamos un viaje a Israel a un centro de innovación, para poder hacer también este proyecto realidad.

Asimismo, continuando con The Challenge. El señor que lo organiza, Xavier Verdaguer, también maneja un centro de creatividad que tiene su localización en San Francisco. Él siempre suele hacer otro tipo de retos emprendedores, y siguiendo la línea de este concurso, él nos va a llevar para poder participar en uno de estos retos que si ganamos, nos llevaría en un tren de emprendedores para ir de Barcelona hasta Londres, y que si llegamos a ganar también nos llevaría al Mobile World Congress, en Barcelona, para poder presentar la iniciativa emprendedora a emprendedores, inversionistas...

Por lo tanto, lo inmediato sería todo este tipo de propuestas, y obvio, por supuesto, llegar a sacarlo sería un cambio de vida en las personas y solventar de forma rápida esta problemática de mucha gente.

¿Qué opinión te merece el emprendimiento?

Es una de las formas con las que podemos llegar a hacer un verdadero cambio en la sociedad, más allá del dinero que pueda llegar a obtener una iniciativa o idea, creo que lo que hay que tener en cuenta es que este tipo de experimentos resuelve una necesidad, y muchas veces lo hace basado en cuestiones que tal vez otros no han visto, especialmente en el emprendimiento joven, donde creo que se tendría que utilizar algún tipo de pasión metodológica, porque a veces los jóvenes tienen esa chispa que quieren compartir, pero falta la forma de poder hacerlo.

Para mí, un emprendimiento tiene que tener ese tipo de forma, proceso, pero que puede llevar a cabo resolver una necesidad imperante, algo que no se ha visto. Y si lo llega a resolver, aparte del dinero, que es algo que no es de desmerecer, tendría esa satisfacción de un deber cumplido.

veces eso te llega a cortar mucho la inspiración que puedes tener en un inicio, pero te hace madurar la opinión que tienes acerca de cómo hacer realidad tu idea.

¿Cómo animarías a la juventud a lanzarse al emprendimiento?

¿Qué es lo mejor y lo peor del emprendimiento?

Lo mejor, sin duda, diría que en principio, esa satisfacción de poder haber resuelto algo que era una necesidad que mucha gente no sabía cómo poder hacerlo, y ver ese resultado de haberlo hecho, inclusive las opiniones de todas esas personas de haber sentido que eso que tanto anhelaban que se resolviera, que al fin ya esté, y que haya una base tecnológica por parte de las personas en muchos sentidos, aunque los que no están en la parte de la tecnología, hay una necesidad a la cual está respondiendo.

Y sin duda, la parte que sería peor, tal vez, sería muchas partes del proceso, porque no todo es bonito. Tenemos esa parte de los bloqueos, pensar en qué podríamos hacer para hacer realidad el proyecto, o llegar al público, pedir las ayudas o la financiación, que es algo que también estamos buscando. Obviamente, es algo muy difícil. Cuando empiezas desde abajo, hay que escalar y a

Yo siento que mucha de la juventud tiene mucha pasión, muchas ideas, que a veces son un fuego. Yo vengo de Latinoamérica, donde está muy mal visto emprender en muchos sentidos, se ve como algo tabú, algo muy arriesgado, especialmente para un joven. Si no tienes un trabajo que te dé un dinero de inmediato, no vale la pena. Y eso es algo que hace que el fuego de los jóvenes se apague totalmente y que todo lo que reciban sean negativas u opiniones contrarias, pero ese tipo de cuestiones se deberían tener en cuenta, pero que no te corten por completo. Eso sirve para madurar, sin lugar a dudas, muchas de las opiniones que te puedan dar en el momento de emprender. Hay que tratar de sacar esos sueños con un tipo de pasión metodológica, algo que lo haga madurar, que lo haga realista, con los pies en la tierra. Por eso, siempre es importante escuchar a quienes aconsejen, pero a quienes aconsejen bien, no a quienes lo hagan de una forma pesimista.

¿Y cómo animarías a utilizar Somnium?

Si Somnium llega a ser una realidad que esté en el mercado, debería ser usado porque la gente merece un buen descanso, llegar a sus casas y tener la noción de que van a poder dormir bien en la noche, más allá de que su rutina diaria sea escabrosa y tenga muchas partes que lo obliguen a estar despierto más allá de lo que le gustaría o sentirse cansado en la mañana al día siguiente.

La gente merece llegar a sus casas y descansar tranquilamente, y que al día siguiente puedan rendir con todo lo necesario que tengan ellos. Si las personas consideran ese tipo de partes, más allá de su salud, el solo hecho de sentirse bien, el día a día, sería algo que deberían cuidar las personas para poder disfrutar del producto y hacerlo parte de su vida y de su parte más cotidiana.

Empleo e Innovación Entrevista Somnium 109
“Siempre es importante escuchar a quienes aconsejen, pero a quienes aconsejen bien”
GuíadelaFormación2023
“Somnium nos garantiza una calidad de vida que nos mereceríamos”

que fomentar el uso de la tecnología para la mejora de la calidad de vida”

Laura Ibeas, liciencada en Física, es cocreadora de Ingevital, una solución de radares inalámbricos para ayudar al cuidado de las personas mayores de manera no intrusiva, logando así la tranquilidad de sus familiares y cuidadores/as. Ingevital nace para dar respuesta a problemas detectados en residencias, hospitales e incluso en domicilios de particulares. En esta entrevista, Laura nos habla sobre Ingevital, la tecnología al servicio de la salud, la Sanidad, el emprendimiento y mucho más.

¿Qué es Ingevital?

Ingevital es un sistema de radares inalámbricos para la detección de presencia vital y de caídas de una manera no intrusiva. Es un sistema que se puede colocar tanto en casas como en residencias, y te permite monitorizar, sin que el residente lleve nada encima, qué tal pasa la noche, cómo duerme, si se mueve mucho, si se levanta de la cama, si se cae al levantarse de la cama... Además, te da una estimación de la frecuencia cardiaca y la respiratoria, y con todos esos datos, nosotros generamos una serie de alarmas, tanto predictivas como reactivas, y así cuidamos un poco de la noche de las personas.

Son unos radares que aprovechando el efecto Dopler, miran los micromovimientos del cuerpo y de ahí sacan toda la información. Un radar que se coloca en el techo y otro en la cabecera de la cama, y con esos dos, podemos vigilar todo lo que pasa en la cama.

off y hacer un intra-emprendimiento. Empezamos en mayo del año pasado, o sea que estamos en pleno desarrollo. Hemos puesto dos pilotos en residencias, y ahora estamos sacando conclusiones, haciendo mejoras e intentando presentar el producto en el resto de residencias. En paralelo, empezamos a hacer el desarrollo para casas.

¿Qué beneficios y ventajas ofrece Ingevital con respecto a otros sistemas de cuidados de personas mayores?

Si alguien lo quisiera utilizar en residencias, estaría ya disponible, pero en hogar, Adinberri está sacando una consulta al mercado para hacer pilotos pagados en Gipuzkoa, y lo que queremos es intentar entrar en esa propuesta. El desarrollo en hogares es mucho más delicado y complejo que en una residencia. En las residencias sí podemos empezar a instalar y a explotar, pero para el hogar, esperamos que para mediados de año tengamos algo más comercializable.

¿Cómo se os ocurrió la idea?

Nosotros venimos de una empresa matriz que se dedica mucho a temas de analíticas de vídeo y videovigilancias. Teníamos un cliente que era una residencia de ancianos que nos pidió a ver si podíamos solucionar un tema de detección de salidas de la cama con la analítica de vídeo. Empezamos a investigar, a mirar, y se iba mucho de precio. Entonces, encontramos estos radares que estaban teniendo aplicaciones diferentes, para vigilar apneas... El desarrollo es de hace muy poco tiempo, y la comercialización también. Los pedimos para probar, y resulta que funcionan muy bien.

A partir de ahí, generamos toda la startup para poder comercializar todo este tema, porque no tiene que ver con la empresa principal, y preferimos sacarlo como una spin-

Nosotros lo que decimos, sobre todo, es que vamos a intentar meter los modelos de predicción, además de lo que ya existe, que es una pura detección de se ha caído, se ha levantado o ya no está en la cama. Luego, el hecho de dar más datos que ayuden a ver el estado general de la persona, el cómo le afectan las medicaciones, si ha pasado malas noches... te da muchos más datos que los sistemas que existen ahora. Un sensor de cama te dice si está en la cama o no está en la cama, pero no te dice si ha estado muy nervioso o si ha ido al baño, o no te dice si alguien se va al baño y no vuelve en media hora y lo que ha pasado es que se ha caído en el camino. Damos una información mucho más completa. En ese sentido es en el que creo que aportamos mejor bienestar y más tranquilidad.

¿Está ya en uso?

Lo estamos utilizando en dos residencias como pruebas piloto. Ganamos la convocatoria de BerriUp, aceleradora de startups, que estaba acompañada por Rural Kutxa y Adinberri. Rural Kutxa es propietaria de unas residencias en Navarra, del Grupo Solera, y aquí tenemos una habitación colocada con el sistema, y luego, tenemos otra aquí en Uzturre, en Tolosa, que es el cliente aquel que nos pidió una solución con videovigilancia. Cuando le dijimos que teníamos los radares, estuvo encantado de probar.

La residencia es un entorno muy controlado, en el sentido de que tienen un personal de mantenimiento todo el día. Es una empresa y es más sencillo vigilar que esté funcionando bien. Todo es más sencillo que en un hogar. En un hogar, tiene que estar todo muy bien hecho porque como haya malos funcionamientos por la razón que sea, enseguida van a descartar tu producto. La idea es hacer una aplicación para el familiar, para que le avise cuando haya un problema en casa de la amona o de la ama. Tiene que funcionar mucho más fino que una residencia.

¿Cuáles son los problemas más comunes relacionados con las personas mayores?

Por un lado, en residencias hay un problema que no sé si llamarlo económico o de qué tipo, que necesitan atención y necesitan cuidados a veces más allá de lo que son capaz de darles. Y hay que humanizar más los cuidados y a la gente mayor; que no sea un negocio.

Y luego, la gente que se queda sola en casa y no quiere ir a residencias, también tiene todo su derecho y muchas veces está mucho mejor, se le niegan las herramientas que tranquilicen a todo su entorno y que si tienen cualquier incidencia, que la reacción sea muy rápida y que estén mejor cuidados. Y lo bueno de este sistema es que la persona mayor no lo tiene que utilizar, está pues-

Empleo e Innovación Entrevista Ingevital 110
“Hay
GuíadelaFormación2023
“Si tienes ese ímpetu y esas ganas de emprender, no te quedes con las ganas”

to en la habitación. No tiene que ponerse el botón ni tiene que hacer nada, sino que se le vigila de manera no intrusiva y a quien le preocupa se le avisa si hay algún problema, lo cual es positivo.

¿Qué tipo de problemas soluciona Ingevital?

Por un lado, que la gente pueda quedarse en su casa tranquilamente más tiempo, que es algo que aquí en Gipuzkoa, es a lo que se tiende, intentar ir a residencias lo más tarde posible, porque normalmente la gente en su hogar está mejor. Y en las residencias, que los incidentes que vayan a pasar sean atendidos lo más rápido posible, incluso que se puedan evitar ciertas cosas como caídas, o problemas nocturnos, que es cuando menos personal tienen las residencias para vigilar a todo el mundo, y que no haya que hacer sujeciones... humanizar, sobre todo, los cuidados, que es a lo que vemos que hay que darle valor.

me yo. Y el poder marcarte tus objetivos, poder hacer lo posible para hacer realidad una idea, controlar todo alrededor tuyo... para mí eso es positivo y bueno. Te tiene que gustar, te tiene que apetecer hacer eso.

creen en tu proyecto, y hay que intentar tirar por ahí. Yo animaría a intentarlo, por lo menos.

¿Como ves la situación de la Sanidad en estos momentos?

Yo no sé cuál es el problema, pero la realidad es que no hemos vuelto a la situación prepandémica. La Sanidad en la Atención Primaria sigue como atascada, yo creo que antes todos llamábamos al médico y te atendían rápido, y ahora no. Realmente, no sé si es cuestión de personal, de sueldos, de vacaciones, de bajas... no sé cuál es el problema, pero no hemos vuelto. Por lo tanto, los responsables tendrán que buscar una solución para poder volver a lo que había. Yo creo que todos estábamos orgullosos de la Sanidad vasca, y ahora cada vez menos.

¿Qué planes de futuro tenéis en Ingevital?

Nuestro plan de futuro, como modelo de negocio, es entrar en todas las residencias que podamos, evidentemente, y en el desarrollo del hogar, intentar llegar luego al particular puro y duro, sin que sea todo a través de servicios de teleasistencia ni nada. Nos están planteando situaciones muy variadas, que todavía no hemos testeado, desde vigilar a un bebé por muerte súbita o ciertos tipos de enfermos, sin hablar de gente mayor, y también para ese tipo de casos, poder comercializarlo a nivel particular, no solo a través de instituciones. Y pensando en futuro, llegar a Europa. Por intentar que no quede.

¿Qué es lo mejor y lo peor del emprendimiento?

Lo mejor del emprendimiento, yo siempre digo que no tener jefes a mí es algo que siempre me ha gustado. Prefiero organizar-

Y lo negativo es el riesgo. No tienes una estabilidad asegurada como en un trabajo ajeno, y el riesgo tanto económico como personal, y de horas y de todo, es una cosa que existe. Yo creo que hay personas a las que les gusta y gente a la que no, y todo es respetable. El tema es que a quien le guste emprender y le apetezca, lo pueda hacer, que no haya tanta traba.

Hablando de trabas, ¿cuáles son las principales?

Desde los trámites que hay que hacer para crear una empresa, que parece una tontería pero no lo es. No lo puedes hacer de un día para otro. Tienes que tener dos o tres meses de margen para todo el papeleo, el coste que pueda tener, porque nosotros al final, venimos de otra empresa y muchos costes los puede asumir o los puede adelantar la matriz, pero yo entiendo que para gente más joven que no tenga nada, no es tan barato. Y luego, las financiaciones, que tienen que creer en tu proyecto, tienes que pelear mucho. Gracias a Dios, existen subvenciones, yo no sé si son suficientes o no, pero por lo menos, ahí tienes una fuente de financiación hasta que empieces a vender. Es complicado hasta empezar a generar negocio como subsistir. Esa es la parte mala y complicada.

¿Cómo animarías a emprender?

Yo creo que si tienes ese ímpetu y esas ganas, hay que intentarlo, no te quedes con las ganas, porque existen herramientas, todo el mundo de la startup, que para mí ha sido nuevo, que yo ya soy mayor, pero no lo conocía porque vengo de una empresa muy tradicional. Creo que existen muchas oportunidades en base a aceleradoras, en base a financiación o inversores, que ahí sí que

¿Y cómo animarías a utilizar Ingevital?

Yo creo que la tecnología al uso de la mejora de la calidad de vida es a lo que hay que fomentar, lo que debe hacer la tecnología, para que cada vez estemos mejor cuidados, pero sin que sea algo que nos esté comiendo ni tiempo, ni cabeza, ni nada. Creo que cada vez que hemos contado el proyecto a una persona que tiene a alguien viviendo solo, ve que saber que por lo menos las noches las pasa bien y que no ha tenido ningún incidente, da mucha tranquilidad a los familiares, antes de dar el paso a una residencia.

¿Cómo ves el tema del avance de la tecnología para el tema de la salud?

Creo que es uno de los futuros. Ahora hablan de la silver economy, y creo que han dado en el clavo. Nos hacemos mayores y la tecnología está para todos y también para que vivamos mejor estando mayores, y por supuesto, para la salud. Es algo que creo que cae sobre su propio peso. Ahora se está empezando a incentivar y la gente estamos empezando a pensar en ello, ya no solo en cómo le vendo a otra empresa, sino cómo podemos aportar a cuidar a la gente, cosa que también en nuestro caso nos ha dado mucha satisfacción moral. Hasta ahora trabajábamos y estábamos muy bien, pero ahora estamos haciendo algo que creemos que es beneficioso para la sociedad, lo cual te da un tipo de recompensa diferente.

www.ingevital.com

Empleo e Innovación Entrevista Ingevital 111
GuíadelaFormación2023
“Hay que humanizar más los cuidados a la gente mayor; que no sea un negocio”
“Yo creo que todos estábamos orgullosos de la Sanidad vasca, y ahora cada vez menos”

Juventud y emprendimiento en los premios ‘Tu idea cuenta’

Ocurrió en la entrega de premios Álava Emprende, que celebró su 20 aniversario con Lourdes Martínez, de Bodegas Familia Martínez Zabala, como gran emprendedora

Álava emprende lleva 20 años premiando el emprendimiento y la innovación en este territorio vasco, desde proyectos asentados y con un bagaje importante, como el caso de la gran protagonista de la gala de esta edición 2023, Lourdes Martínez de Bodegas Familia Martínez Zabala, que se hizo con el galardón de gran emprendedor. La segunda mujer que lo logra en los 20 años de historia de los premios. Además, la startup vitoriana Chubby Apps, ubicada en el semillero municipal de empresas del casco medieval que nació en 2021 de la mano de Asier García Morato y Patricia Bedoya y que en menos de dos años ha cosechado importantes reconocimientos nacionales e internacionales, ganando por ejemplo el Innomakers4health y The Cube, fue la otra protagonista de la gala al hacerse con el premio emprender en Álava a la mejor trayectoria joven de emprendimiento.

No sólo de empresas del territorio ya consolidadas que siguen dando pasos en el mercado, sino de los jóvenes, que a pesar de las dificultades, son una fuente de ideas nuevas en todos los ámbitos, y todo esto también lo ha querido premiar Álava Emprende, iniciativa en la que participan diferentes instituciones del territorio, Ayuntamiento de Vitoria, la Diputación de Álava, el Gobierno Vasco, a través del Grupo Spri y BIC Araba y Fundación Vital Fundazioa, que busca impulsar el espíritu emprendedor en el territorio. Así, dentro de este marco del Ekin Day se entregaron los premios de las 8 categorías de la edición 2023 del concurso ‘Tu idea cuenta’.

se centró en que “ya era la única que conocía mi proyecto, de qué iba y cómo funcionaba, eso me dio tranquilidad para hacerlo de la mejor manera posible”. Mientras, Adrián, ya con muchos proyectos presentados, opto por entregar prototipos a todos y cada uno de los asistentes “para poder captar su atención y que al tenerlo en las manos lo pudiesen entender mejor”, indicó el joven emprendedor.

Vitalbrige

Ania Khiari fue galardonada con el premio Fundación Vital a la mejor idea con ‘Vitalbridge’, una aplicación móvil enfocada a mejorar la calidad de vida de las personas mayores o con dependencia. Un proyecto que surge de una historia personal, ya que “mi amama sufrió un accidente, y luego padeció demencia, así que he podido ver, en primera persona, las necesidades que tenía para ejercitar diferentes partes del cerebro y entrenar las habilidades cognitivas”.

con la fabricación de actuadores neumáticos simples y respetuosos con el medioambiente. “Una idea que surgió en mi casa, con mi impresora de 3D, como proyecto de final de grado de megatronica”, proyecto que al inicio no convencía a compañeros y profesores, pero Adrián reconoció que “me puse un poco cabezón e hice las piezas por mi cuenta para enseñárselas y convencerles de que funcionaban”.

Adrián Gómez, creador de Pneumaflex contó las utilidades que tiene su invento. “Se puede usar en cualquier campo de la industria y en procesos quirúrgicos como cirugía endoscópica, además de para manipular piezas en una línea de distribución y en sectores de la industria aeroespacial”.

Premio Gran Emprendedor

Proyectos que les tocó presentar y defender a los estudiantes y jóvenes emprendedores ante un anfiteatro del Palacio de Congresos Europa lleno y con sólo 5 minutos cada uno, para convencer a jurado y público de que merecía la pena y podría llevarse adelante en el futuro. Los protagonistas Ania Khiari y Adrián Gómez, desvelaron que “ponernos delante de tanta gente fue complicado, sobre todo por el poco tiempo que teníamos para presentar nuestros proyectos”. Así que cada uno optó por una estrategia muy diferente. Ania fue la encargada de abrir las presentaciones, tras los discursos oficiales y

La aplicación cuenta con diferentes pantallas en las que las personas afectada, familiares y cuidadores, van a encontrar una amplia gama de ejercicios físicos, actividades de memoria y herramientas para mejorar el bienestar general, “con el objetivo principal de ayudar a las personas mayores a mantenerse activas, estimular su mente y mejorar, al mismo tiempo que ofrecer una solución a la problemática de la soledad, la incomunicación y la dificultad para realizar actividades cotidianas de una manera fácl y accesible”, indicó Ania Khiari.

Pneumaflex

Por su parte Adrián Gómez recibió el premio Michelin a la mejor iniciativa industrial,

Lourdes Martínez, de Bodegas Familia Martínez Zabala, fue la gran triunfadora de la gala al recibir el premio a gran emprendedor, y con el que se mostró “muy emocionado por recibirlo, para mí fue toda una sorpresa y me hizo mucha ilusión porque mi padre lo recibió en 2005, y para mí significa mucho”, indicó Martínez.

La bodeguera remarcó que “la tradición hay que conquistarla y cada vez hay más innovación en todo lo relacionado con el mundo vitivinícola”. Bodegas Familia Martínez Zabala no se queda parada y sigue este proceso con su nuevo espacio en Oion que será una realidad a partir de 2024, ya que como la propia Lourdes Martínez reconoció “cuando recibes un legado tienes la responsabilidad de mantenerlo y pasarles algo nuevo a la siguiente generación, así vamos a hacer con la construcción de un nuevo complejo de enoturismo en Oion, creado por Norman Foster”.

Empleo e Innovación Juventud y empredimiento 112 GuíadelaFormación2023
Álava Emprende, en su 20 aniversario, premió a las mejores ideas emprendedoras de este territorio

Vuelve DeustoStart

Un año más, ha dado comienzo a una nueva edición de DeustoStart en la Universidad de Deusto, dirigido a quienes estén pensando en crear una empresa

El pasado 6 de mayo, tuvo lugar la sesión inaugural de DeustoStart II, en la que dieron la bienvenida a las 21 personas participantes con las que contarán en esta edición tras ser becadas por el Banco Santander España, a través de Santander Universidades. Personas inquietas que tienen algo en común: ilusión y ganas de formarse en distintas temáticas relacionadas con la innovación y emprendimiento para acelerar sus proyectos emprendedores.

En esta primera sesión, acompañó la Directora Garbiñe Henry quien dio la bienvenida a los y las participantes y tras presentar el Modelo Deusto de Emprendimiento H4C3R, contextualizó la jornada y enseñó al grupo nuestro vivero de proyectos DeustoKabi.

Continuó con Iraia Markaida, Elene Susperregi e Iraide Aramberria, equipo de coordinación del programa, quienes presentaron las bases y los objetivos del mismo. Por último, pusieron el foco en la presentación de los y las participantes y los proyectos emprendedores que tenían entre manos.

Monika Tubía, coach, mentora y asesora de desarrollo personal, dinamizó esta segunda parte de la sesión y creó un ambiente cercano y distendido desde el primer momento. A modo resumen, este año cuenta con proyectos de disciplinas muy variadas:

• Desarrollo de una plataforma digital como punto de encuentro para músicos, artistas y productores musicales.

• Proyecto relacionado con la organización de espacios.

• Apertura de una micro cervecería en los Pirineos.

• Desarrollo de un servicio de camisería personalizada con lavado y planchado semanal a domicilio.

• Creación de una comunidad de servicios para deportistas de resistencia.

Entre presentación y presentación, también hubo un rato de networking y café para que los y las participantes fueran conociéndose. En este primer contacto ya hubo varias sinergias y posibles colaboraciones entre participantes.

El viernes que viene siguieron con una nueva sesión acerca del Ecosistema emprendedor de Euskadi y el desarrollo de nuevos modelos de negocio de la mano de Raúl Onaindia. Sobre el curso

¿Pensando en lanzar tu propia empresa? ¿Tienes ganas de trabajar tus ideas con profesionales del ecosistema emprendedor?

DeustoSTART II es un programa becado para crecer, disfrutar y empezar a poner en marcha tu proyecto empresarial.

Esta formación pretende inspirar, acompañar y formar a personas que quieran llevar a cabo iniciativas emprendedoras.

Talleres semanales

Talleres presenciales y sesiones inspiracionales un día a la semana, cada viernes de 15:30 a 19:30h. Comienzo de la próxima edición: mayo 2023.

Acompañamiento profesional

Es la mejor oportunidad de emprender y poder hacerlo de la mano de profesionales que guiarán y facilitarán el proceso a las personas participantes.

Este curso es para ti si...

Tienes una idea emprendedora: Si quieres desarrollar tu proyecto con apoyo profesional, seas o no estudiante de la universidad.

Quieres conectar con gente del ecosistema emprendedor. Te apetece conocer gente inquieta y con ganas de emprender un negocio como tú o intraemprender en una organización.

Quieres adquirir conocimiento transversal. Aprenderás sobre distintas áreas en torno al emprendimiento e intraemprendimiento.

Te apetece saber cómo comunicar tu negocio. Aprenderás a comunicar tu negocio y mejorarás tu tolerancia al fracaso.

Programa del curso

Conocer las instituciones que forman el ecosistema emprendedor de Euskadi, aprende sobre los diferentes modelos de negocio que existen y trabaja con herramientas prácticas en el diseño de un modelo de negocio innovador para tu iniciativa emprendedora. Los aspectos jurídicos son esenciales para la puesta en marcha de un negocio. Descubrir los pasos a seguir y los aspectos a considerar en materia de fiscalidad y legalidad para tu proyecto.

Calendario y horario

Comienzo de la próxima edición: mayo 2023. Talleres presenciales y sesiones inspiracionales un día a la semana, cada viernes de 15:30 a 19:30h.

• Viernes 5 mayo: Bienvenida y presentación del programa.

• Viernes 12 mayo: Ecosistema emprendedor y modelos de negocio para emprender.

• Viernes 19 mayo: Legalidad y fiscalidad para personas emprendedoras.

• Viernes 26 mayo: Financiación de los proyectos y mesa redonda de casos de éxito.

• Viernes 2 de junio: Comunicación y marketing digital para tu proyecto emprendedor.

• Viernes 9 junio: Asunción de riesgos y miedo al fracaso.

• Viernes 16 junio: Cierre inspiracional y presentaciones finales.

Empleo e Innovación DeustoStart 113 GuíadelaFormación2023
DeustoSTART II es un programa becado para crecer, disfrutar y empezar a poner en marcha tu proyecto empresarial

Startup, la empresa del futuro

En los últimos tiempos, está ganando popularidad un nuevo tipo de empresa: la Startup. Se trata de un emprendimiento con una vida limitada, pero con grandes posibilidades de rentabilidad y desarrollo. Por lo general, son confundidas como simples pymes o mipymes, pero las startups tienen varios factores diferenciados respecto a las clásicas empresas del mercado.

El crecimiento acelerado es un componente fundamental de las startups. Por ello, dichas pequeñas empresas atraen a los llamados “business angels”, quienes apuestan pequeñas inversiones en varias compañías startu-up asumiendo que existe una posibilidad muy alta de que alguno de los pujantes negocios se desmarque del resto y pueda escalar exponencialmente.

La innovación a través de una idea de negocio creativa antes de finalmente ejecutar el emprendimiento es otro factor diferenciador. En este sentido, existe la marcada tendencia de las startups a entrar al mercado de las nuevas tecnologías e Internet.

A favor

Quienes estén pensando en crear una startup, deberían tener en cuenta los siguientes consejos y razones para lanzarse a ello:

1

Las startups tienen grandes posibilidades de rentabilidad y desarrollo

Crear un ambiente sano y divertido. Ya que la mayor parte del tiempo se pasa en equipo, mejor pasarlo bien. “Todos para uno y uno para todos", sin olvidar que los primeros años pueden ser muy intensos física y emocionalmente.

2 Tener colaboradores/as comprometid@s. Manteniendo su lealtad a lo largo del tiempo no es nada sencillo. Sin embargo, en las cooperativas digitales hay más posibilidades de lograrlo. Po otro lado, cada miembro es dirigente y dueño de la startup y eso les da a todos una posición inmejorable a nivel profesional.

3

Promueve el liderazgo. Algunos tendrán más cualidades de líder que otros, pero todos tienen la posibilidad -y la obligación- de desarrollarlas. Puesto que las grandes decisiones se definen por mayoría de votos, es importante tener un mínimo de persuasión para defender sus puntos de vista.

4

5

6

Favorece la innovación. Ser responsable de su propio trabajo llevará a cada miembro a mejorar constantemente los procesos aplicando nuevas técnicas. No habrá el famoso “mi jefe no me deja”, frustrante para los creativos.

Atrae a la prensa. Y es que la startup digital tendrá una historia interesante que contar, y eso es lo que la prensa busca.

Genera comunidad y engagement. Para ello, procurar desarrollar valores éticos dentro del equipo y usuarios en su comunicación exterior: reciclar, proteger los datos de los usuarios… “don’t be evil”.

Empleo e Innovación Empresas del futuro 114 GuíadelaFormación2023

‘Startup’ cooperativa: responsabilidad compartida

Hay una forma de repartir el control de una ‘startup’, y esa es crearla como una cooperativa

No todo emprendedor tiene como objetivo atraer a numerosos inversores y que un gigante tecnológico acabe comprando su ‘startup’. Algunos consideran que el capital no debe ser el centro de la toma de decisiones, que las prisas no son buenas y que lo importante es la gente que se suma al proyecto. Esta es la filosofía de las ‘startups’ que adoptan la cooperativa como forma jurídica.

¿Cuáles son los porqués de esta elección? ¿Qué tiene de especial las ‘startups’ cooperativas? Los emprendedores que deciden fundar una ‘startup’ con esta forma jurídica lo hacen para que todos los trabajadores tengan las mismas oportunidades de participar en la toma de decisiones. La misión de sus compañías no puede ser únicamente ganar dinero.

A diferencia del resto de ‘startups’, los fundadores de una cooperativa no persiguen escalar constantemente, atraer inversores u obtener un elevado retorno de

la inversión, ya sea generando enormes beneficios o vendiendo la empresa generando enormes beneficios o vendiendo la empresa a otra más grande. De ahí que en una ‘startup’ cooperativa el ritmo de trabajo y creciendo sea mucho más pausado. Normalmente, su objetivo es de estabilidad económica, laboral y de desarrollo económico y social.

Pros

La cooperativa suele ser la forma jurídica que eligen las ‘startups’ de la llamada economía social. Es un formato que se adapta a cualquier empresa de cualquier sector, incluido el tecnológico. Lo que suele ser para la mayoría de ‘startups’ un dolor de cabeza, encontrar financiación y un buen equipo de trabajo, para la cooperativa no lo es tanto.

En lo que respecta a la financiación, las ‘startups’ cooperativas no solo disfrutan de las bonificaciones que implica acoger-

se a este formato (el Impuesto de Sociedades es de un 20%, pueden acceder a subvenciones de la economía social, están exentas de la tasa que se abona al constituirse…), sino que atraen también el interés de la llamada ‘banca ética’, aquella que invierte en empresas dedicadas a obtener un beneficio social.

Muchos de los emprendedores que han optado por la cooperativa como forma jurídica son jóvenes que han visto ahí la solución para crear su propio puesto de trabajo. Además, algunos jóvenes eligen la cooperativa para no tener que enfrentarse al reto de montar una empresa solos.

Sin embargo, el hecho de que sean tres cerebros -el número mínimo de fundadores de una cooperativa- y no uno o dos los que decidan la hoja de ruta, no determina que la ‘startup’ vaya a ser un éxito. La ‘startup’ cooperativa debe competir en su sector si quiere perdurar y mantenerse.

Empleo e Innovación Startup cooperativa 115 GuíadelaFormación2023

Nueva Ley de Startups

En este artículo, analizamos los puntos clave de la nueva Ley de Startups

El pasado 23 de diciembre, se publicó en el BOE la Ley de Fomento del Ecosistema de las Empresas Emergentes, más conocida como la Ley de Startups. El objetivo de esta nueva norma es conseguir que el Estado se convierta en un destino atractivo para las personas emprendedoras y las inversoras interesadas en este tipo de negocios, es decir, en empresas innovadoras de reciente creación, de base tecnológica, rápido crecimiento y con un modelo de negocio escalable.

Por lo tanto, el primer paso para poder beneficiarse de las medidas de apoyo e incentivos fiscales que recoge esta ley es ser una startup en los términos que define esta norma y que son los siguientes:

• Ser una empresa de base tecnológica de nueva creación o con un máximo de 5 años de antigüedad (7 años en el caso de compañías biotecnológicas, energéticas o industriales).

• Ser una empresa totalmente nueva, es decir, que no sea el resultado de una fusión, escisión o transformación de compañías previamente existentes.

• Tener su sede social, domicilio social o establecimiento permanente en España.

• Tener, al menos, al 60% de la plantilla con un contrato laboral en España.

• No cotizar en bolsa ni haber distribuido dividendos.

• No alcanzar un volumen de negocio anual superior a los diez millones de euros.

• Ser un proyecto de emprendimiento de ca-

rácter innovador, que cuente con un modelo de negocio escalable.

Las cooperativas que cumplan estos requisitos también pueden acogerse a esta ley.

La Ley de Fomento del Ecosistema de las Empresas Emergentes incorpora más de 20 medidas como, por ejemplo, la bonificación del 100% de la cuota de autónomos durante los tres primeros años

¿Quién determinará qué empresas son o no son startups?

La ley establece que será la Empresa Nacional de Innovación (Enisa) la responsable de certificar estas características. Para ello, se fijará, entre otros criterios, en el grado de innovación del proyecto, el grado de atractivo para el mercado de la innovación propuesta, el volumen de personas usuarias o clientes, los posibles competidores, y la experiencia y trayectoria del equipo de personas que integra la empresa.

Enisa dispondrá de un plazo máximo de tres meses para emitir su evaluación y podrá llegar a acuerdos con las distintas comunidades autónomas para delegar esta tarea de certificación en entidades regionales que aún están sin determinar.

¿Y qué ventajas aporta la Ley de Startups?

La Ley de Fomento del Ecosistema de las Empresas Emergentes incorpora más de 20 medidas como, por ejemplo, la bonificación del 100% de la cuota de autónomos durante los tres primeros años a las personas emprendedoras que combinen su actividad por cuenta propia en la startup con un trabajo como persona asalariada en otro negocio.

Asimismo, a aquellos emprendedores y emprendedoras de fuera de nuestro país que deseen poner en marcha una empresa emergente en España, se les ampliará la autorización inicial de residencia de uno a tres años. Además, para darse de alta en la Seguridad Social durante los primeros seis meses de residencia o estancia, sólo necesitarán su pasaporte.

También se amplía la autorización de residencia de uno a dos años para las y los estudiantes extranjeros en prácticas, en búsqueda de empleo o que quieran iniciar un proyecto empresarial en nuestro país una vez hayan concluido sus estudios.

Otras medidas incluidas en la ley son la aplicación de un tipo impositivo reducido del 15% en el Impuesto de Sociedades durante un máximo de cuatro años (el tipo impositivo habitual es del 25%), y la reducción de los requisitos burocráticos para los inversores extranjeros.

Si deseas profundizar en todas las particularidades de esta ley, puedes consultar el texto íntegro de la norma en este link: https:// www.boe.es/buscar/pdf/2022/BOE-A2022-21739-consolidado.pdf

Empleo e Innovación Nueva Ley de Startups 116 GuíadelaFormación2023

Éxito de la jornada “Emprendimiento Sostenible

en la Formación

Profesional”

Calasanz Santurtzi Lanbide Ikastegia organizó esta jornada, en el marco de su programa Urratsbat, que contó con la participación de ponentes de SanturtziLAN, DEMA, Thinking Green Bizkaia, BBK Bootcamps, Eguzkirolak y el propio Centro Calasanz

En el Día de la Persona Emprendedora, Calasanz Lanbide Ikastegia organizó una jornada que giró en torno a los modelos de emprendizaje social sostenibles. La jornada, bajo el título “Emprendimiento en la Formación Profesional”, se celebró el 26 de mayo de 9:00 a 11:30 horas en la Casa Torre de Santurtzi y fue un éxito de afluencia con un lleno total del aforo.

Por parte de SanturtziLan, acudieron Susana Pérez Azkarate, responsable de empleo, y Beatriz Ruiz, responsable de emprendimiento, quien fue la encargada de abrir la jornada con su disertación sobre el “Emprendizaje en Santurtzi” que fue seguida con suma atención.

Tras ella, le llegó el turno a DEMA, que acudió con todo su equipo del programa ENPRESARI, y con Pilar Carranza, Directora de proyectos, a la cabeza. Itziar Carranza, tutora de Enpresari, explicó los programas de difusión y apoyo al emprendizaje con que cuenta esta entidad de la Diputación Foral de Bizkaia.

En el Día de la Persona Emprendedora, Calasanz Lanbide Ikastegia organizó una jornada que giró en torno a los modelos de emprendizaje social sostenibles

Rafa Balparda, dinamizador del programa Urratsbat de Tknika en Calasanz Santurtzi Lanbide Ikastegia y coordinador de Calasanz International Campus, fue el encargado de poner en valor el principal elemento que está haciendo que este Centro destaque, de especial manera, a nivel internacional y que reciba constantes visitas de centros de formación profesional de toda Europa, y que no es otro que la relación existente entre la Educación emprendedora en Economía Circular y Sostenibilidad. Por su parte, Luisa Pardo -también de Calasanz Santurtzi- ha explicado el papel de desarrollo de las competencias emprendedoras “Power Skills” a través del programa Ikasenpresa con el exitoso modelo de creación de cooperativas educativas.

Tras las tres citadas ponencias, se abrió el espacio para la presentación de tres proyectos de emprendizaje sostenibles con tres protagonistas, presentando sus ideas en torno a

las Buenas prácticas en emprendizaje social y sostenible, y donde dieron su opinión Alberto Díaz de Atauri, con su innovador proyecto Thinking Green Bizkaia, incluido en el programa Urratsbat de Calasanz, y orientada a una gestión integral de los recursos sostenibles de una ciudad a través de una plataforma digital y gestión de recompensas tokenizadas en Blockchain; Jorge González Revilla de BBK Bootcamps, explicando toda su experiencia en la creación de multitud de proyectos de emprendizaje, mentoring y acompañamiento de Startups; y la empresa Eguzkirolak, también del programa Urrastsbat de Calasanz e impulsada por David, Oier y Xabier, alumnos del ciclo de Integración Social del Centro y que ofrece servicios de desarrollo personal y social para personas con diversidad funcional a través del deporte inclusivo.

Calasanz Santurtzi

50 años de historia contemplan a Calasanz. Inició su andadura educativa en 1969 como un centro de E. Preescolar y EGB y seis años más tarde inicia la impartición de FP, todavía con muy pocos grupos de las familias de Administrativo, Educación Infantil y Sanitaria.

Hoy es un centro reconocido y consolidado en la Margen Izquierda que escolariza en torno a 1000 alumnos de Educación Obligatoria y FP.

• Misión: Calasanz Santurtzi es una institución educativa que ofrece una educación integral de calidad que logra personas íntegras que aporten valores positivos a la Sociedad del futuro con el fin de construir y/o mejorar el

Mundo en el que les toque vivir, ofreciendo una formación en valores más allá de lo técnico. En Calasanz Santurtzi, educamos con una atención personalizada e individualizada, amplio abanico de servicios, espíritu de mejora e innovación y compromiso de cada una de las personas que trabajamos en el centro.

Valores:

• Responsabilidad: Capacidad de implicarse y de cumplir con el compromiso adquirido con otrxs, con unx mismx y con la sociedad en la que vivimos, reconociendo y aceptando las consecuencias de los hechos acontecidos, con el fin de lograr el cambio y la mejora, personal y profesional necesaria para convertirse en una persona integra, competente y empleable.

• Respeto: Cuidar el medio que nos rodea. Generar un clima de convivencia positivo, tratando a las personas sin discriminación, con la debida consideración y cercania, siendo accesibles y tolerantes ante las características de cada una, reconociendo los derechos y deberes propios y ajenos.

• Innovación: Desarrollar la creatividad y nuevas formas de hacer para mejorar y responder a los retos que se presenten en los procesos, en la organización y en la vida personal desde la curiosidad.

• Autoconocimiento: Capacidad para descubrir, desarrollar y gestionar los recursos y el potencial que cada persona esconde en su interior conociendo su elemento, aquello que le hace única y empleable.

Empleo e Innovación Jornada Emprendimiento 117 GuíadelaFormación2023

Ebru Baybara, ganadora del premio

‘Basque Culinary World Prize 2023’

La chef turca Ebru Baybara se ha alzado con este galardón concedido por los chefs más influyentes del mundo

El premio, que en sus ocho ediciones se ha convertido en chivato de proyectos de chefs con trasfondo social y que busca “apostar por la fuerza transformadora de la gastronomía”, ha premiado a la cocinera turca Ebru Baybara, que lleva dos décadas desarrollando una labor de integración cultural en Mardin, cerca de la frontera con Siria. Dotado con 100.000 euros y considerado como el ‘Nobel’ de la gastronomía, ‘Basque Culinary World Prize’ fue anunciado en Tokio por Joan Roca, presidente del jurado, formado por algunos de los chefs más influyentes del mundo, a su vez miembros del Consejo Internacional de Basque Culinary Center.

Un jurado integrado por algunos de los chefs más influyentes del mundo ha reconocido una larga labor desarrollada “desde la gastronomía para contribuir a la integración cultural en Mardin, cerca de la frontera con Siria, apostando por el desarrollo social y la biodiversidad”. Es el breve resumen que retrata la labor de dos décadas desarrollada por la chef turca Ebru Baybara y que por la que ha sido considerada

merecedora del premio ‘Basque Culinary World Prize 2023’.

Anunciado en Tokio por Joan Roca (El Celler de Can Roca), presidente del jurado de Basque Culinary World Prize (BCWP) y del Consejo Internacional de Basque Culinary Center, esta octava edición de BCWP insiste en su objetivo de “visibilizar historias y casos inspiradores que dan ejemplo de un fenómeno tan desafiante como contagiante que supone la gastronomía”, a partir de un rotundo argumento: “apostar por la fuerza transformadora de la gastronomía con historias inspiradoras de chefs como los que, en tantas partes, hoy generan impactos sociales desde la cocina”, con el convencimiento de que la cocina puede jugar un rol crucial en “la divulgación y el desarrollo de una cultura y de prácticas sostenibles”.

Entre los miembros del jurado e integrantes del Comité Internacional de BCC, están chefs como Yoshihiro Narisawa (Japón), Michel Bras (Francia), Gastón Acurio (Perú), Manu Buffara (Brasil), Dominique Crenn (EEUU), Trine Hahnemann (Dinamarca), Elena Reygadas (Mé-

BCWP tiene una dotación económica de 100.000 euros, que el chef ganador debe dedicar a un proyecto dentro de su labor social

Lanzado en 2016 por el Gobierno Vasco y Basque Culinary Center, BCWP tiene una dotación económica de 100.000 euros, que el chef ganador debe dedicar a un proyecto dentro de su labor social. En 2023, cumple su octava edición, insistiendo en su objetivo de “distinguir a cocineros como los que en la actualidad aprovechan su conocimiento, talento, creatividad y fuerza para sumarse a cambios como los que demanda nuestra sociedad”. Con los premios de 2023, también “aprovecha para mandar un mensaje y para

Empleo e Innovación BCWP 2023 118 GuíadelaFormación2023
xico), Pía León (Perú), Josh Niland (Australia), Narda Lepes (Argentina) y ThiTid Tassanakajohn (Tailandia).

que la comunidad internacional perciba las distintas áreas en la que un cocinero puede aportar valor y, en esta edición, lo hace señalando el área de la integración social, la educación alimentaria y la sostenibilidad”.

La reunión del Consejo Internacional de Basque Culinary Center para el premio BCWP y repasar anualmente inquietudes sectoriales se enmarca en el año ‘Euskadi Japón 2023’, iniciativa multisectorial para dar visibilidad e intensificar las relaciones entre Euskadi y Japón.

rada y feliz de que se me consideren merecedora del Basque Culinary World Prize, un premio considerado el Nobel de la Gastronomía en el mundo. Lo que conseguimos con las mujeres que creyeron en mí hace 25 años en Mardin me mostró el poder de la gastronomía para cambiar la vida de las personas y la sociedad. Desde entonces, he emprendido iniciativas que benefician a las personas, al medio ambiente y a la sociedad a través del ciclo de los alimentos: de la tierra al plato y su retorno a la tierra”, ha dicho Ebru Baybara a través de un comunicado.

Entre sus proyectos, se incluyen desde Harran Gastronomy School, primera cooperativa social de Turquía, a Topraktan Tabağa (From soil to plate) o Sorgül Wheat (Trigo Sorgül), así como un proyecto de gestión de residuos biodegradables. “Toda esta experiencia me ha traído hasta hoy, hasta Gönül Mutfağ, un proyecto que tiene un alma icónica para expresar el poder transformador de la gastronomía que desempeña un papel vital en la curación colectiva y la preservación de la vida de la gente en sus tierras ancestrales”, ha afirmado.

Para Joan Roca, “Ebru brinda un extraordinario ejemplo de humanidad, compromiso y solidez, además de conexión con las distintas realidades que involucra la gastronomía: el suelo, las personas y las tradiciones. Durante veinte años, su trabajo ha venido dando respuesta a todas estas cuestiones, de manera constante y persistente, mostrando sobre todo lo importante que son las conexiones, colaboraciones y sinergias a la hora de afrontar problemáticas colectivas”.

Dos menciones especiales

Aparte de la ganadora, hay dos menciones especiales dentro de BCWP 2023. Por un lado, la cocinera británica Nicole Pisani, que tras dejar su trabajo en Nopi — restaurante de Ottolenghi— se ha centrado en la alimentación infantil en colegios, donde está reformando el servicio de catering colectivo

en escuelas; y la chef noruega Heidi Bjerkan, dueña del restaurante Credo, por apostar por “modelos de restauración basados en la economía circular y una gastronomía comprometida con la realidad social que integra a pequeños productores, emprendedores sociales y educadores”.

Cómo funciona el BCWP

De marzo a mayo de 2023, estuvieron abiertas las nominaciones a chefs con iniciativas transformadoras para que pudieran realizarlas profesionales, instituciones y expertos del sector gastronómico. A la vez, se activó un proceso interno de búsqueda y verificación de nominaciones desde Basque Culinary Center.

En los ocho años que lleva funcionando el premio, se han alcanzado más de 1.200 nominaciones y cerca de 800 nominados de 42 países. “Hace ocho años creamos el premio BCWP para promover la dimensión social de la gastronomía. En este tiempo hemos recibido nominaciones de 800 hombres y mujeres de 42 países del mundo, viendo que esto es un movimiento mundial. Este año seguimos apostando por profesionales que aspiran a conectar con las necesidades actuales, mujeres como Ebru, Nicole y Heidi”, ha dicho Joxe Mari Aizega, director general de Basque Culinary Center.

Los ganadores en las anteriores ediciones de BCWP han sido: Fatmata Binta (2022), chef de Sierra Leona; el español Xanty Elías (2021); el español afincado en EEUU José Andrés (2020); Anthony Myint (2019), que trabaja desde California; Jock Zonfrillo (2018), chef escocés que residía en Australia y que falleció repentinamente el pasado mayo; la colombiana Leonor Espinosa (2017); y la chef venezolana María Fernanda di Giacobbe (2016).

Más información: www.basqueculinaryworldprize.com

Aportaciones de Ebru Baybara

Crisis migratoria en la región, inseguridad alimentaria en torno a territorios costeros, revitalización de suelos frente al cambio climático, demanda de oportunidades de empleo, asistencia humanitaria en tragedias como el terremoto de Turquía en febrero de 2023… son algunas de los temas en los que ha habido aportaciones que pueden achacarse a Ebru Baybara, de quien el jurado destaca su capacidad para desarrollar “iniciativas que favorecen la consolidación de espacios de integración multicultural y colocación laboral, especialmente para refugiados y desplazados, asumiendo un compromiso transversal para nutrir el entendimiento y la convivencia en una región agitada”.

La chef recibió la noticia del premio poco antes de anunciarse. “Me siento muy hon-

Empleo e Innovación BCWP 2023 119 GuíadelaFormación2023
Un jurado integrado por algunos de los chefs más influyentes del mundo ha reconocido una larga labor desarrollada “desde la gastronomía para contribuir a la integración cultural en Mardin”

En 2023… ¿Dónde hay trabajo en España?

Adecco presenta cuáles son los perfiles más demandados ahora mismo por las empresas españolas en cada autonomía

Según la última Encuesta de Población Activa, en España, la tasa de paro se sitúa en un 12,9% y de nuevo se ha vuelto a superar la cifra de los 3 millones de parados.

Sin embargo, aunque pueda parecer paradójico, el 53% de los directores/as de recursos humanos de nuestro país (+18,3 p.p. interanuales) reconoce tener problemas a la hora de reclutar talento para su compañía ya que escasean ciertos perfiles cualificados en el mercado laboral que son muy demandados y, además, consideran este como el principal problema al que su empresa ha de hacer frente en los próximos meses, por encima incluso del estado general de la economía.

Los directores/as de recursos humanos de nuestro país reconocen tener problemas a la hora de reclutar talento para su compañía ya que escasean ciertos perfiles cualificados

El pasado 2022 fue un año de crecimiento generalizado del empleo -tras las dificultades de 2020 y 2021- pero los datos del último trimestre del año ya evidencian un aumento mucho más lento de la creación de puestos de trabajo a nivel general. ¿Producirá esto un nuevo ajuste entre la oferta y la demanda de perfiles en el mercado de trabajo?

Lo cierto es que aun así hay sectores donde la falta de profesionales cualificados (por razones formativas, de fuga de talento a otros países, por la poca atracción hacia ciertos sectores con condiciones de trabajo más duras, por la falta de relevo generacional, etc.) viene siendo una tónica de nuestro mercado laboral desde hace años.

En este contexto, Adecco Staffing, la división del Grupo Adecco que ofrece soluciones de trabajo temporal, selección directa, RPO, estructuras onsite, formación y consultoría de RRHH, quiere mostrar qué sectores de actividad están buscando candidatos de forma más intensa en cada autonomía y lo presenta en su Informe Adecco sobre Perfiles más demandados

Si bien cada autonomía tiene sus peculiaridades, hay ciertos perfiles que se están viendo más afectados por esta escasez a nivel general en todo el país. Es el caso de

los/as profesionales del ámbito IT (que llevan años siendo los puestos más difíciles de cubrir y cuya demanda crece de forma exponencial sin poder formar al suficiente personal que sale de universidades, centros de FP y similares para cubrir esa alta demanda); del personal sanitario (si bien siempre han sido profesionales muy buscados, desde el estallido de la crisis sanitaria son más demandados que nunca a cualquier nivel: auxiliares, DUES, médicos/as, técnicos/as de laboratorio en la parte de Lifescience…); y de los perfiles técnicos y/o con titulación de FP asociados al desarrollo de la Industria como

electromecánicos/as, carretilleros/as, soldadores/as, oficios, operarios/as para el sector de la alimentación, técnicos/as de calidad y de mantenimiento.

Pero también sucede esta escasez al buscar perfiles cualificados asociados al desarrollo de los Servicios como es el caso de comerciales y administrativos/as con idiomas, teleoperadores/as, y personal de hostelería (los últimos dos años ha podido apreciarse con más intensidad que nunca la falta de personal cualificado para cubrir la alta demanda de puestos que la reactivación de la actividad turística y hostelera tras la crisis

Empleo
Innovación Los más buscados 120 GuíadelaFormación2023
e

sanitaria trajo asociada); y también, en general, es el caso de los ingenieros/as.

De hecho, muchos de todos estos perfiles gozan de lo que técnicamente se denomina pleno empleo o paro cero

Tras esta carencia existen varios motivos que explican la situación y que tienen diferente origen y ámbito de actuación. Por ejemplo, la escasez de perfiles cualificados y bien formados en ciertos ámbitos (la Formación Profesional tiene una alta demanda especialmente dentro del sector industrial, muy por encima de la oferta existente, por ejemplo, y desde hace varios años es más solicitada en las ofertas de empleo que las titulaciones universitarias pero sigue teniendo menor tasa de matriculación de alumnos), el dominio de idiomas -cada vez más se solicita el conocimiento de una tercera lengua-, o la aplicación de las políticas activas de empleo (inversión en formación para el empleo, la escasa colaboración público-privada, errores en el diagnóstico de profesiones y sectores diana, falta de orientación y promoción de la búsqueda activa de empleo, etc.).

También se puede destacar la búsqueda de candidatos muy especializados, los turnos cambiantes para determinados puestos, los salarios poco competitivos en algunas regiones y para posiciones concretas y la falta de relevo generacional en algunos sectores menos atractivos para los jóvenes (por salarios bajos, penosidad, condiciones, etc.). Todo ello está provocando esta escasez de talento que en algunas autonomías ya es crítica.

En este contexto, para todas aquellas personas que están planteándose su futuro laboral, así como para aquellas en situación de desempleo que quieren reorientar su carrera profesional, en este informe encontrarán aquellos perfiles que las empresas necesitan incorporar, la mayoría de los cuales gozan de pleno empleo o tienen un índice de inserción laboral muy elevado. Son los perfiles que más están demandando las empresas en estos momentos de manera más urgente y con mayor volumen de demanda.

Qué busca cada autonomía Como ya hemos mencionado, existen profesiones que gozan de una alta demanda en la mayoría de comunidades autónomas de nuestro país como los profesionales del sector tecnológico, electromecánicos/as, personas formadas en oficios (desde soldadores/ as a electricistas y mecánicos/as), técnicos/ as de mantenimiento, técnicos/as de calidad, personal de hostelería, operarios/as especializados (industriales, agrarios) o administrativos/as, dependientes/as y agentes telefónicos.

Sin embargo, existen autonomías con características propias en la demanda y contratación que las diferencian del resto:

Es el caso de Galicia, donde uno de los perfiles más demandados es el de calderero/a, por la importancia del sector naval y del metal, aunque la fuerte presencia del sector industrial en la región también hace que se busquen electricistas, mecánicos/as, soldadores/as TIG (un perfil muy específico y con grandes dificultades para ser encontrado en el mercado laboral), pulidores/as, pintores/as industriales, operarios/as de mecanizado, operarios/as de almacén con carretilla y puente grúa, carpinteros/as de madera y operarios/as de metacrilato.

ros/as. La banca y la distribución también requieren trabajadores con asiduidad.

En la Comunidad de Madrid, sobresalen los perfiles de banca y seguros, así como el personal sanitario y tecnológico casi a cualquier nivel en ambos casos. Pero también se buscan perfiles industriales, para la movilidad urbana, para el sector aeroportuario y para todo lo que tenga que ver con el personal de oficina.

En La Rioja, los perfiles técnicos (mecánicos, mecatrónica, electrónica, electricidad, soldadores/as…) son de los más solicitados por la importancia del sector industrial, pero los profesionales tecnológicos no se quedan atrás: programadores/as, expertos/as en redes, expertos/as en Big Data, perfiles de ciberseguridad, desarrolladores/as web, perfiles para soporte de sistemas…

También es el caso de Cataluña, donde los perfiles de Recursos Humanos y los digitales de Marketing se buscan con más interés que en otras zonas, aunque no son los únicos ya que la región tiene una alta demanda de perfiles office, así como de hostelería, industriales o para el sector agrario.

Igual sucede en Aragón donde existe una alta demanda de operarios/as tanto industriales como agrarios y de perfiles técnicos para la construcción, sector donde es muy complicado encontrar personal formado.

El sector constructor también tiene dificultades para encontrar personal en Extremadura, desde albañiles a delineantes pasando por cualquier oficio del sector. Aunque en la comunidad no es el único sector donde escasean perfiles. También faltan operarios/ as especializados para la industria agroalimentaria o comerciales en general.

Lo mismo sucede con Canarias con el personal de handling del sector aeroportuario o los conductores/as, que son unas de las profesiones estrella (más allá de los perfiles del sector hostelero que por supuesto son los más buscados en el archipiélago).

Mientras, en la Comunidad Valenciana despunta la demanda de perfiles tecnológicos, sobre todo aquellos especializados en la digitalización de procesos, técnicos de calidad o especialistas en seguridad e higiene.

Perfiles TIC se demandan también en Andalucía, al igual que operarios/as para el sector agroalimentario y, sobre todo de cara a los próximos meses, profesionales de la hostelería y el turismo, uno de los motores económicos de la región. Desde la llegada de la Semana Santa y hasta que finalice la campaña de verano, serán los perfiles más buscados.

En Baleares, se buscan especialistas en customer y guest experience, debido a la importancia destacada del turismo en el archipiélago, pero también figuras más tradicionales como camareros/as y cocine-

En Asturias, los teleoperadores/as y titulados/as universitarios para centros de servicios compartidos son muy buscados a lo largo del año debido a la creciente presencia en el Principado tanto de call centers como de empresas multinacionales que necesitan de esos centros de servicios compartidos.

En Castilla y León, faltan ayudantes de laboratorio y administrativos/as, sin dejar de lado perfiles industriales como técnicos/as de mantenimiento, mozos/as de almacén, operarios/as especializados y soldadores/ as o personal para hostelería además de teleoperadores/as de venta.

Por su parte, en Cantabria, los operarios/ as para la industria alimentaria (sobre todo empresas lácteas y de pescado) son muy solicitados ya que la alimentación es un área clave en la industria de la región.

Igual sucede en Castilla-La Mancha, especialmente para la industria cárnica. Además, en la autonomía se buscan operarios/as agrarios e industriales, electromecánicos/ as, soldadores/as, dependientes/as, mozos/ as de almacén y camareros/as.

Navarra busca perfiles para el sector energético y la automoción, sobre todo, operarios/as especializados en cada una de las industrias. También necesita trabajadores para el sector logístico y para la industria alimentaria.

Una larga lista de profesionales vinculados/as al sector agrario es lo que demanda, entre otros perfiles industriales y de servicios, la Región de Murcia: recolectores/as, polinizadores/as, trial managers para centros de investigación y/o casas de semillas, ingenieros/as agrícolas comerciales… también perfiles para la hostelería y operadores/as de planta química, entre otros.

Y en el País Vasco, destaca la búsqueda de perfiles industriales para el sector ferroviario, el metalúrgico y el naval, entre otros, así como los perfiles tecnológicos. Además, cuenta con una gran demandad de perfiles administrativos con idiomas para casi cualquier departamento e industria.

Empleo e Innovación Los más buscados 121 GuíadelaFormación2023
Según la última Encuesta de Población Activa, en nuestro país la tasa de paro se sitúa en un 12,9%

Hablemos de Europa. Erasmus y Oportunidades Europeas Importe becas Erasmus+

Becas Erasmus+: ¿cuánto te da el Gobierno según tu destino?

Las becas otorgadas por el Gobierno a estudiantes de Erasmus+ están entre los 210 y los 310 euros al mes, dependiendo del grupo en el que esté catalogado el país al que viajas

Erasmus+ es un programa europeo para la educación y la formación que ofrece becas a través del Ministerio de Educación para pasar hasta un año estudiando en distintos países europeos. El importe de las becas Erasmus varían según el país de destino que establece el SEPIE, es decir, el Servicio Español para la Internacionalización de la Educación, adscrito al Ministerio de Educación.

Los importes de estas ayudas se aplican tanto a los que estén cursando Erasmus+ en el curso 2022-2023, como para los que lo vayan a realizar el próximo curso 2023-2024. Las becas están entre los 210 y los 310 euros al mes, dependiendo del grupo en el que esté catalogado el país al que viajas.

Los países con un nivel de vida más caro, los del grupo 1, tienen una dotación de 310 euros al mes y son los siguientes: Dinamarca, Finlandia, Irlanda, Islandia, Liechtenstein, Luxemburgo, Noruega y Suecia. En el grupo 2 se sitúan países con coste de la vida intermedio dentro de la Unión Europea, por lo que se asignan becas de 260 euros al mes. Estos son: Alemania, Austria, Bélgica, Chipre, España, Francia, Grecia, Italia, Malta, Países Bajos y Portugal.

En tercer lugar, se sitúan los países más económicos, con una dotación de 210 euros al mes: República de Bulgaria, Croacia, Eslovaquia, Eslovenia, Estonia, Hungría, Letonia, Lituania, Macedonia del Norte, Polonia, República Checa, Rumanía y Turquía. El primer pago de la beca correspondiente al 80% de la beca se recibe una vez instalado en la universidad de destino. El segundo pago, el 20%,

se recibirá una vez obtenido el certificado final de estancia, el informe de experiencia y la prueba final OLS.

Cómo conseguir ayudas extras

No obstante, se puede conseguir una financiación adicional de 250 euros si los estudiantes son beneficiarios de una beca de estudios de carácter general de la Administración General del Estado para realizar estudios universitarios y otros estudios superiores. También en el caso de que hayan recibido una beca del departamento de Educación del País Vasco.

Las otras opciones para recibir los 250 euros extra son tener la condición de refugiado con derecho a protección subsidiaria o tener reconocida una discapacidad de grado igual o superior al 33%.

Más allá del programa Erasmus, hay ayudas económicas de las comunidades autónomas para los alumnos que deseen hacer el viaje, pero tengan escasez de recursos económicos y cuenten con un buen expediente académico. Cada región establece sus cuantías. De la misma manera sucede con cada una de las universidades. Además, algunas empresas y entidades privadas disponen de fondos para apoyar a los estudiantes.

Para no olvidar Cosas imprescindibles a tener en cuenta cuando se va de Erasmus+:

• Documentación: Para que puedan ser identificados fuera de su país es fundamental tener todos los papeles en regla: DNI y pasaporte. También es necesario

llevar toda la información del ‘Erasmus’: matrícula, convenio, etc.; y ver las diversas opciones de acceso a seguro de viaje con cobertura en el extranjero.

• Climatología: Siempre es recomendable analizar la climatología del destino y no solo la de él; sino también la de las zonas cercanas, ya que una vez asentados, decidirán, con toda probabilidad, visitar los alrededores. Una vez que tienen claro el tiempo que hará, escogerán la ropa apropiada teniendo en cuenta los días que estén fuera.

• Dispositivos electrónicos: El móvil forma parte de la vida diaria y cuando viajan se convierte en el salvavidas de todos. Y ¿qué decidir del portátil?, importantísimo para cualquier estudiante que se precie, así como el ebook. Tampoco deben olvidar los cargadores con varias conexiones para los diversos dispositivos. Todo ello debe ir acompañado de una batería externa y un adaptador, si fueran necesarios.

• Kit de primeros auxilios temporal: Los leves resfriados o el dolor de cabeza son algunas de las pequeñas emergencias sanitarias que pueden ocurrir los primeros días.

• Cultura del país: Uno de los aspectos que más hará progresar a los alumnos es el conocimiento de las diversas culturas: la forma de saludar, los detalles de sus costumbres, las festividades y lo que se hace en ellas, etc. Informarse previamente de todos los detalles permitirá que se anticipen y que se integren de forma rápida.

122 GuíadelaFormación2023

Euskadi reconocida por Erasmus+

El pasado 16 de diciembre, se celebró en Bilbao la Jornada “Erasmus+ 2022. Abriendo ventanas a Europa”, organizada por el Departamento de Educación. El encuentro reunió a más de 110 centros educativos de Euskadi en el edificio La Bolsa de la capital vizcaína y ha contado con la presencia de Amaia Agirre, directora de Aprendizaje e Innovación Educativa de Gobierno Vasco.

En el marco del acto se hizo entrega del reconocimiento ERASMUS+ a un total de 26 centros educativos, por el compromiso que éstos han adquirido en su estrategia europea para los próximos 6 años. En la actualidad cerca de 70 centros educativos de Euskadi –entre los que están los 26 que hoy han recibido el reconocimiento de la Comisión Europea- participan en proyectos europeos en su centro, dentro del programa Erasmus +.

Además, la jornada permitió analizar todas las posibilidades que ofrece este programa educativo de la Comisión Europea al tiempo que se han expuesto las formas de participación y los procedimientos de solicitud de subvenciones.

Erasmus+ 2022. Abriendo ventanas a Europa

La sociedad actual está cambiando a un ritmo vertiginoso debido a los avances tecnológicos, el crecimiento de la globalización y la migración. Este contexto genera nuevas oportunidades, pero también nuevos grandes desafíos.

En el ámbito educativo se está trabajando por impulsar la internacionalización de los centros educativos con el objetivo de dotar a la comunidad educativa, al alumnado y profesorado las oportunidades necesarias para adaptarse a este contexto a través del acercamiento de nuevas formas de enseñanza y aprendizaje, y fomentando la comunicación y la colaboración entre diferentes países y culturas.

No solo abierto a personas

Erasmus+ ofrece oportunidades a un amplio abanico de organizaciones, como universidades, centros de educación y formación, grupos de reflexión, centros de investigación y empresas privadas.

Las organizaciones que deseen participar en Erasmus+ pueden hacerlo mediante diversas actividades de desarrollo e integración en redes, incluida la mejora estratégica de las aptitudes profesionales de su personal, el desarrollo de capacidades y la creación de asociaciones cooperativas transnacionales con organizaciones de otros países para obtener resultados innovadores o intercambiar buenas prácticas.

Además, las organizaciones deben facilitar las oportunidades de movilidad por aprendi-

zaje de estudiantes, trabajadores, aprendices, voluntarios, animadores juveniles y jóvenes.

Entre los beneficios que obtienen las organizaciones participantes están la mayor capacidad para manejarse en el contexto internacional, mejores métodos de gestión, el acceso a más oportunidades de financiación y proyectos, mayor capacidad para preparar, gestionar y seguir proyectos y una variedad más atractiva de oportunidades para los estudiantes y el personal.

En este sentido, Erasmus+ lleva a cabo diferentes acciones dirigidas a las organizaciones. La acción clave 1 fomenta la movilidad de estudiantes, trabajadores, voluntarios, animadores juveniles y jóvenes. Las organizaciones pueden enviar estudiantes y miembros del personal a países participantes, o acoger estudiantes y miembros del personal de países participantes, y organizar actividades de docencia, formación, aprendizaje y voluntariado.

La acción clave 2 está pensada para el desarrollo de los sectores de la educación, la formación y la juventud mediante cinco actividades principales:

• Asociaciones Estratégicas que promuevan la innovación en el sector e iniciativas conjuntas de fomento de la cooperación, el aprendizaje entre iguales y el intercambio de experiencia.

• Alianzas para el Conocimiento para estimular la innovación en la educación superior junto con empresas y contribuir a nuevos planteamientos de la enseñanza y el aprendizaje, al emprendimiento en la educación y a la modernización de los sistemas de educación superior en Europa.

• Alianzas para las Competencias Sectoriales con objeto de abordar las carencias de competencias profesionales y adecuar mejor la formación profesional a las necesidades del mercado laboral. Hay oportunidades para modernizar la FP, intercambiar conocimientos y prácticas, fomentar el trabajo en el extranjero y ampliar el reconocimiento de cualificaciones.

• Desarrollo de las Capacidades en el ámbito de la educación superior para impulsar la modernización, la accesibilidad y la internacionalización de la educación superior en los países asociados.

• Proyectos de desarrollo de las capacidades en el ámbito de la juventud para apoyar el trabajo con jóvenes, el aprendizaje no formal y el voluntariado, además de las oportunidades de aprendizaje no formal con los países asociados.

Por otro lado, la acción clave 3 pretende incrementar la participación de los jóvenes en la vida democrática, especialmente mediante debates con los responsables políticos, y el conocimiento en los ámbitos de la educación, la formación y la juventud.

También hay oportunidades de docencia, investigación y debate sobre la UE y sus políticas en el programa Jean Monnet; y para acabar también está el fomento del deporte, para concebir y realizar actividades conjuntas de fomento del ejercicio físico y actividades innovadoras en este ámbito, además de la organización de acontecimientos no lucrativos destinados a promover la participación en el deporte.

Objetivos

Dentro del programa se plantean los siguientes temas específicos:

- Reducir el desempleo, especialmente entre los jóvenes.

- Fomentar la educación de adultos, especialmente en las nuevas competencias y cualificaciones exigidas por el mercado laboral.

- Animar a los jóvenes a participar en la vida democrática de Europa.

- Apoyar la innovación, la cooperación y las reformas.

- Reducir el abandono escolar.

- Promover la cooperación y la movilidad con los países asociados de la UE. Erasmus+ está abierto a muchas personas y organizaciones, aunque los criterios de admisión varían según la acción y el país.

123 GuíadelaFormación2023 Hablemos de Europa. Erasmus y Oportunidades Europeas Reconocimiento Erasmus+
26 centros educativos de Euskadi reciben el reconocimiento europeo Erasmus+

Oportunidades Erasmus+ para estudiantes

¿Qué es Erasmus+?

Erasmus+ es el programa de la Unión Europea que ofrece oportunidades para todas las personas y en todos los sectores educativos. Trabaja en estos sectores: Educación Escolar; Formación Profesional; Educación de Personas Adultas; Educación Superior.

Objetivo

Promocionar la movilidad educativa de las personas y los colectivos, tanto del alumnado como del personal, así como la cooperación, la calidad, la inclusión y la equidad, la excelencia, la creatividad y la innovación a nivel de las organizaciones y las políticas a través del aprendizaje permanente, el desarrollo educativo, profesional y personal de las personas en los ámbitos de la educación y la formación, la juventud y el deporte, dentro de Europa y fuera de su territorio, contribuyendo así al crecimiento sostenible, al empleo de calidad y a la cohesión social, además de a impulsar la innovación y fortalecer la identidad europea, la ciudadanía activa y la participación en la vida democrática.

Noruega, Serbia y Turquía. Además, dependiendo de las acciones, pueden participar terceros países no asociados al Programa (los demás países del mundo, divididos en 14 regiones distintas), en todos los sectores educativos.

La cooperación con terceros países no asociados, reservada hasta ahora a la educación superior, se amplía a la educación escolar, la formación profesional y la educación de personas adultas. Se financiarán proyectos de movilidad y cooperación transfronteriza relacionados con el aprendizaje para 10 millones de personas de todas las edades y orígenes.

¿Quién gestiona el programa Erasmus+?

La Comisión Europea (CE) es la responsable última del desarrollo del programa Erasmus+. Su ejecución se lleva a cabo con:

1. La gestión directa de las Acciones centralizadas por la CE o la Agencia Ejecutiva Europea de Educación y Cultura (EACEA).

2. La gestión indirecta de las Acciones descentralizadas por parte de las Agencias Nacionales establecidas en los países del programa Erasmus+. En España, el SEPIE es la Agencia Nacional para la gestión del programa Erasmus+ en los ámbitos de la educación y la formación.

Oportunidades para estudiantes

z Educación Escolar:

• Tipos de instituciones: Todas las vinculadas a Educación Infantil, Primaria y Secundaria (ESO y Bachillerato).

(capacidades profesionales) 1 a 10 días.

- Movilidades combinadas (movilidad física con un componente virtual).

• Apoyo individual a estudiantes:

- Entre 48 y 66 € al día (desde el día 1 al 14) .

- Entre 34 y 46 € al día (desde el día 15 al 365).

• Ayudas de viaje:

- Viaje estándar: entre 23 y 1.500 €.

- Viaje ecológico: entre 210 y 610 € (la ayuda para los tramos entre 100 y 3.999 km es mayor que para la ayuda de viaje estándar).

z Educación Superior:

Estructura

El programa se articula en torno a tres líneas principales de actividad o Acciones clave (KA), y de la acción Jean Monnet:

z Acción Clave 1: Movilidad de las personas por motivos de aprendizaje.

z Acción Clave 2: Cooperación entre organizaciones e instituciones.

z Acción Clave 3: Respaldo al desarrollo de políticas y a la cooperación.

z Acciones JEAN MONNET.

Presupuesto y prioridades

Erasmus+ 2021-2027 cuenta con un presupuesto de algo más de 28.000 millones de euros para toda Europa. Erasmus+ es:

• + Inclusivo

• + Digital

• Fomenta la vida democrática

• + Sostenible

• + Internacional

Además de estas prioridades, el nuevo Programa se caracteriza por ser aún más internacional.

Países participantes del programa

Erasmus+

Los 27 Estados miembros de la UE y los terceros países asociados al Programa siguientes: Islandia, Liechtenstein, Macedonia del Norte,

• Tipos de movilidad (para estudios) y duración: En grupo (mínimo 2 alumnos) 2 a 30 días; Corta duración 10 a 29 días; Larga duración 30 a 365 días.

• Apoyo individual al alumnado: Entre 36 y 48 € al día (desde el día 1 al 14); Entre 25 y 34 € al día (desde el día 15 al 365).

• Apoyo individual al personal docente acompañante: Entre 91 y 117 € al día (desde el día 1 al 14). Entre 64 y 82 € al día (desde el día 15 al 365).

• Ayudas de viaje: Viaje estándar: entre 23 y 1.500 €. Viaje ecológico: entre 210 y 610 €. z Formación Profesional:

• Tipos de instituciones: Todas las vinculadas a FP básica, FP de grado medio, FP adaptada, Cursos de especialización para técnicos de Formación Profesional (Grado Medio), Certificados de profesionalidad, Conservatorios profesionales de música y danza, enseñanzas deportivas de grado medio, FP continua, FP para el empleo, etc.

• Tipos de movilidad: (para estudiantes y recién titulados para la realización de prácticas en empresas en el exterior) y duración:

- Corta duración 10 a 89 días.

- Larga duración o ErasmusPro 90 a 365 días .

- Participación en competición VET-Skills

• Tipo de instituciones: Todas las que imparten las siguientes enseñanzas: universitaria, artísticas superiores, formación profesional de grado superior, profesionales de artes plásticas y diseño de grado superior y deportivas de grado superior, así como otras organizaciones vinculadas a estas.

• Tipos de movilidad: Tanto la Unión Europea y países asociados al Programa como en el resto de mundo, con fondos del programa Erasmus+ de política interior de la UE (para estudios y prácticas y prácticas en empresas para recién titulados) y duración: Corta duración 5 a 30 días; Movilidades combinadas (física con un componente virtual o programa intensivo combinado); Larga duración 2 a 12 meses; Movilidades con fondos de política exterior de la UE.

• Apoyo individual a estudiantes:

- Larga duración: entre 210 y 310 € al mes. Los que realicen prácticas en empresas recibirán 150 € adicionales al mes.

- Corta duración: 50 o 70 € al día, según duración

- Comunidad Autónoma de Canarias: 700 € (estudios) y 850 € al mes (prácticas) para movilidades de larga duración.

- Apoyo a la inclusión: se reservan unos 200.000 € para ayudas de apoyo a la inclusión.

- Estudiantes con menos oportunidades: 250 € adicionales al mes (movilidades de larga duración) y 100 o 150 € (movilidades de corta duración).

124 GuíadelaFormación2023
Hablemos de Europa. Erasmus y Oportunidades Europeas Oportunidades Eramus+
En el siguiente artículo, os hablamos sobre las oportunidades de Erasmus+ hoy en día para los/as estudiantes
Los 27 Estados miembros de la UE y los terceros países asociados al Programa participan en Erasmus+

Hablemos de Europa. Erasmus y Oportunidades Europeas Acreditación Erasmus para Navarra

Acreditación Erasmus para Navarra

Siete centros educativos navarros consiguen la ‘Acreditación Erasmus’ en la convocatoria 2022

Siete instituciones educativas navarras han conseguido la acreditación Erasmus para el periodo 2023-2027. Se trata de los siguientes siete centros escolares: CPEIP Vázquez de Mella de Pamplona; Colegio Escuelas Pías de Tafalla; IES Plaza de la Cruz de Pamplona; IES Sarriguren; IES Valle del Ebro de Tudela y Colegio Seminario Padres Reparadores de Puente la Reina, así como el Negociado de Programas Lingüísticos del Servicio de Plurilingüismo y Enseñanzas Artísticas del Departamento de Educación.

plona, IES Navarro Villoslada de Pamplona y Colegio Esclavas del Sagrado Corazón de Pamplona), configurando un total de dieciocho centros que están ya en disposición de desarrollar actividades de movilidad de alta calidad para su alumnado y su profesorado.

La ‘Acreditación Erasmus’ es una nueva herramienta del renovado programa Erasmus+ 2021-2027 que asegura la capacidad de las instituciones educativas de desarrollar actividades de movilidad y formación que sirvan para la mejora de la propia organización y permite tener un acceso simplificado a las oportunidades de financiación de la Acción Clave 1 en los sectores de educación escolar, formación profesional y educación de personas adultas.

El Servicio Español para la Internacionalización de la Educación (SEPIE), Agencia Nacional del programa Erasmus+ de la Unión Europea en España, y organismo adscrito al Ministerio de Universidades, ha concedido un total de 592 ‘Acreditaciones Erasmus’ a instituciones y organizaciones que desean abrirse al intercambio y la cooperación transfronterizos en el marco del nuevo programa Erasmus+ 2021-2027.

nes seleccionadas han establecido un ‘Plan Erasmus’ para llevar a cabo actividades de movilidad de alta calidad en el marco de una iniciativa más amplia de desarrollo de su organización.

En este contexto, la distribución ‘Acreditaciones Erasmus’ adjudicadas por sector educativo son: 509 en educación escolar (KA120-SCH); 33 en formación profesional (KA120-VET) y 50 en educación de personas adultas (KA120-ADU).

Para el proceso de evaluación de estas solicitudes se ha contado con expertos externos del panel de evaluadores del SEPIE de toda la geografía española. El papel de los controladores es fundamental en el proceso de evaluación, dado que son los encargados de controlar, en primera instancia, la calidad de las evaluaciones que se llevan a cabo, garantizando la excelencia de las mismas. La coordinación y monitorización del proceso se ha estado llevando a cabo por el personal del SEPIE.

Estas siete instituciones se unen a las once que ya obtuvieron la acreditación en las convocatorias 2020 (IES Padre Moret-Irubide de Pamplona; Colegio Salesianos Pamplona de Sarriguren; Centro de Recursos para la Equidad Educativa de –CREENA- y Escuela Oficial de Idiomas de Pamplona) y 2021 (CPEIP Santos Justo y Pastor de Fustiñana, Colegio Notre Dame FESD de Burlada, IESO La Paz de Cintruénigo, IES Pablo Sarasate de Lodosa, Colegio Nuestra Señora del Huerto de Pam-

Objetivo

El objetivo principal de las ‘Acreditaciones Erasmus’ (KA120) es reforzar la dimensión europea y mejorar la calidad de la enseñanza y el aprendizaje, fomentar los valores comunes europeos, promoviendo el conocimiento sobre el patrimonio europeo compartido y la riqueza de la diversidad, y contribuir a la creación del Espacio Europeo de Educación.

Mediante la concesión de esta ‘Acreditación Erasmus’ se confirma que las organizacio-

Uno de los principales beneficios para las organizaciones acreditadas es que dispondrán de un acceso simplificado a las oportunidades de financiación de la Acción Clave 1 en su correspondiente ámbito educativo durante el período de validez de la acreditación (2021-2027).

Estas acreditaciones son un elemento clave en el nuevo y renovado programa Erasmus+ 2021- 2027, que con un presupuesto de más de 28.000 millones de euros persigue llegar a más de 10 millones de personas en sus 7 años de duración gracias a ser un programa más inclusivo, con más oportunidades, más digital y más sostenible con el medio ambiente.

125 Guíadela
Formación2023
Les permitirá contar con financiación estable hasta el año 2027 para desarrollar actividades de movilidad de alta calidad de su alumnado y su profesorado en el ámbito de la Unión Europea

Hablemos de Europa. Erasmus y Oportunidades Europeas Bono

Bono DiscoverEU para viajar por Europa

El pasado 15 de marzo, abrió el plazo para solicitar el bono DiscoverEU, una ayuda para que jóvenes de 18 años viajen por los países de la Unión Europea en tren. La primera edición fue en el año 2018 y desde entonces, según los últimos datos del Instituto de la Juventud de la Unión Europea, ha habido más de 200.000 beneficiarios.

Qué es el bono DiscoverEU

Es una de las acciones del programa Erasmus+ para que los jóvenes viajen por los países miembro y asociados de la Unión Europea durante un período máximo de un mes. Aunque los desplazamientos son en tren, hay excepciones para quienes viven en islas o zonas ultraperiféricas.

Los gastos de alojamiento y manutención corren a cargo de los participantes. Aunque al ser beneficiario se proporciona también el Carné Joven Europeo, con el que hay descuentos en algunos de estos servicios.

Los requisitos para solicitarlo

La ayuda del bono DiscoverEU está destinada a los jóvenes de 18 años que hayan nacido entre el 1 de julio del 2004 y el 30 de junio de 2005, ambos incluidos.

Es necesario ser residente en la Unión Europea o en un tercer país asociado al programa Erasmus+ (Islandia, Liechtenstein, Macedonia del Norte, Noruega, Serbia o Turquía), que también se podrán elegir como destino. Una vez abierto el plazo hay que rellenar en el formulario online el número de identidad, pasaporte o tarjeta de residencia legal.

El resultado se recibe por correo electrónico el próximo mayo, aunque también se puede comprobar en la web.

Criterios de selección. Cuando se solicita la candidatura hay que responder un cuestionario de cinco preguntas. Serán sobre conocimientos generales de la Unión Europea u otras iniciativas para la juventud y una sexta pregunta “auxiliar”. Los candidatos se eligen en función de la exactitud de las respuestas hasta que se agote el presupuesto.

Qué podrás hacer: opciones del bono DiscoverEU, viajes en grupo, duración…

Plazos y dónde pedir el bono

El plazo para pedir el bono DiscoverEU se abrió el miércoles 15 de marzo a las 12:00 del mediodía y termina el miércoles 29 de marzo a la misma hora. Se solicita en la web habilitada por la página de la juventud de la Unión Europea, donde habrá un botón para comenzar a tramitar la candidatura.

La duración del viaje puede ser de entre uno y 30 días, entre el 15 de junio de este 2023 y el 30 de septiembre del 2024, en función del bono que se elija. Pero ambos tienen un límite presupuestario de 251 euros, aunque según apuntan en la web, la cifra está siendo objeto de revisión.

• Bono fijo. Hay un plazo máximo de hasta un mes fuera, en el que los desplazamientos son limitados, pero sólo se pueden escoger dos países como destino.

• Bono flexible. No hay límite de países como en la opción anterior, y aunque también se puede viajar por un período de hasta un

126 GuíadelaFormación2023
DiscoverEU
Te presentamos DiscoverEU, una nueva convocatoria para que un número aún mayor de jóvenes pueda viajar
Aunque los desplazamientos son en tren, hay excepciones para quienes viven en islas o zonas ultraperiféricas

mes, el número de días que se puede estar en desplazamiento está limitado a siete.

Otra de las posibilidades que ofrece el bono DiscoverEU es viajar en grupos de hasta cinco personas.

• Viajar con amigos. Uno de los miembros, a quien se debe denominar como jefe de grupo —todos deben cumplir los requisitos para solicitarlo— debe presentarse primero. Debe registrarse para responder el cuestionario y facilitar al resto el código de su candidatura, con el que podrán registrarse sin tener que resolver las preguntas de nuevo.

Las candidaturas presentadas por un grupo se consideran como una única, pero si algún miembro decide renunciar tras ser seleccionados, su decisión no afecta al resto.

Margaritis Schinas, vicepresidente para la Promoción de nuestro Modo de Vida Europeo, ha declarado: “DiscoverEU ofrece a los jóvenes más oportunidades que nunca para viajar. Con el Año Europeo de la Juventud, celebramos la juventud. Se lo debemos a toda una generación que no ha podido viajar durante los dos últimos años. ¡Buena suerte para todos!”

La comisaria de Innovación, Investigación, Cultura, Educación y Juventud, Mariya Gabriel, ha declarado: “Ofrecemos a los jóvenes de 18 años 35.000 oportunidades para viajar por toda Europa, que se suman a las 130.000 ya ofrecidas desde 2018. Nuestro objetivo es dar al mayor número posible de jóvenes la oportunidad de viajar, descubrir nuevos lugares y hacer amigos para toda la vida. ¡Deseo todo lo mejor a los participantes!”

Los candidatos que hayan superado con éxito el cuestionario de selección, y que hayan nacido entre el 1 de julio de 2003 y el 30 de junio de 2004, podrán hacer un viaje por Europa durante un período máximo de 30 días entre el 1 de julio de 2022 y el 30 de junio de 2023. Los que cumplan 18 años en el segundo semestre del año podrán presentar su candidatura en la ronda de octubre.

Los beneficiarios del bono de viaje recibirán ahora además una tarjeta de descuento DiscoverEU. Esta tarjeta ofrece más de 40.000 posibilidades de descuento en transportes públicos, cultura, alojamiento, alimentación, deporte y otros servicios disponibles en todos los países elegibles.

Con el fin de aumentar la dimensión de aprendizaje de la experiencia de DiscoverEU, las agencias nacionales de Erasmus+ facilitarán reuniones informativas y encuentros para preparar a los jóvenes que van a viajar y crear una experiencia de aprendizaje entre iguales. A través de estas reuniones, DiscoverEU pretende promover debates sobre la sostenibilidad, la cultura y la identidad europea, entre otros. La inclusión es particularmente importante. Los participantes con discapacidad o problemas de salud podrán ir acompañados en sus viajes. Aparte de los gastos de viaje, también se proporciona ayuda individual adicional.

La Comisión fomenta los viajes sostenibles en ferrocarril. No obstante, se contemplan algunas excepciones para aquellos que tienen dificultades para llegar a Europa continental y poder iniciar sus viajes en tren. Por consiguiente, se han previsto condiciones especiales para los jóvenes de las regiones ultraperiféricas, los países y territorios de ultramar, las zonas remotas y las islas.

La Comisión puso en marcha DiscoverEU en junio de 2018, a raíz de una propuesta del Parlamento Europeo, y la iniciativa se ha integrado formalmente en el nuevo programa Erasmus+ 2021-2027

Solicitudes

Desde 2018, más de 860.000 candidatos han solicitado 130.000 bonos de viaje disponibles: según la última encuesta, el 66 % de ellos declaró que era la primera vez que viajaba en tren fuera de su país de residencia. Para muchos, también era la primera vez que viajaban sin sus padres o acompa-

ñantes adultos, y la mayoría señaló que se habían vuelto más independientes.

La iniciativa DiscoverEU les ayudó a conocer mejor otras culturas y la historia europea, y también les permitió mejorar sus capacidades lingüísticas en idiomas extranjeros. Dos tercios de los participantes indicaron que no habrían podido financiar su bono de viaje sin DiscoverEU. A los participantes se les invita a ser embajadores de DiscoverEU para promover la iniciativa. También se les anima a ponerse en contacto con otros jóvenes viajeros en el grupo oficial d DiscoverEU en línea para compartir experiencias y consejos, especialmente relacionados con experiencias culturales o con cómo viajar empleando herramientas digitales y de manera sostenible.

Para participar, los candidatos tendrán que cumplimentar un cuestionario tipo test sobre conocimientos generales de la Unión Europea y sobre otras iniciativas de la UE para los jóvenes. En una pregunta adicional, se les invitará a hacer una estimación del número de candidatos de esta edición que han nacido un martes. Cuanto más se acerque la estimación a la respuesta correcta, más puntos recibirá el candidato. Esto permitirá a la Comisión clasificar a los candidatos. La Comisión dará bonos de viaje a los candidatos, siguiendo el orden de clasificación, hasta que se agoten.

127 GuíadelaFormación2023 Hablemos de Europa. Erasmus y Oportunidades Europeas Bono DiscoverEU
La ayuda del bono DiscoverEU está destinada a los jóvenes de 18 años que hayan nacido entre el 1 de julio del 2004 y el 30 de junio de 2005, ambos incluidos

Hablemos de Europa. Erasmus y Oportunidades Europeas Premios Europa 2023

Repartidos los Premios Europa en el Salón Europeo de la Formación y el Empleo - DIGITAL GENERATION

La Fundación Orienta Zaitez organizó el Salón Europeo de la Formación y el Empleo - GENERACIÓN DIGITAL 2023 el pasado mes de enero. El evento se celebró el jueves 26 y viernes 27 en el hotel NH Iruña Park de Pamplona. Al final de este acto, también se repartieron los Premios Europa.

El horario fue el siguiente: jueves 26 de enero, de 16:30 a 18:00 horas; y el viernes 27 de enero, de 9:30 a 14:00 horas y de 16:30 a 18:00 horas.

Durante los dos días, alumnos de todos los colegios de Navarra pudieron conocer de primera mano lo que decenas de universidades y centros de formación les ofrecen cuando finalizan sus estudios. De esta manera, pudieron aclarar todas sus dudas sobre su futuro académico y obtener orientación profesional. Por otro lado, el Salón también estuvo abierto a familiares y profesionales de la educación, es decir, a cualquier persona. La entrada era gratuita.

El evento contó con los siguientes expositores para brindar información sobre su oferta formativa:

• Ayuntamiento de Pamplona. Juventud

• Universidad EUNEIZ

• Universidad Camilo José Cela

• Universidad Europea de Madrid

• Centro de Estudios Superiores Creanavarra Arte Digital y Tecnología

• Foro Europeo Escuela de Negocios de Navarra

• ESIC Business & Marketing School

• Centro Universitario de Artes TAI

• U-TAD Centro Universitario deTecnología y Arte Digital

• Impulsa Deporte

• CI María Inmaculada

• ESL Idiomas en el Extranjero

• Cambridge University Press & Assessment

• Centennial College

• Livensa Living

• Fundación Orienta Zaitez (Erasmus+, universidades públicas y FP)

Asimismo, el viernes 27 de enero, a partir de las 17:00 horas, la Fundación Orienta Zaitez hizo entrega de los Premios Europa a las siguientes personas:

1. Premio Erasmus Manuel Marín’ al Dr. Francisco Aldecoa, por su dedicación a la construcción europea desde el ámbito académico.

2. ‘Premio Europa’ a Grant Thornton’, por la gestión de Fondos Europeos, y a Mario Carabaño, por su trayectoria profesional en este campo.

3. ‘Premio especial al mérito por la defensa de los valores europeos’, al Ejército de Tierra. Fue recibido por el Delegado de Defensa de la Comunidad Foral de Navarra, el Coronel Francisco José Briones Ruiz.

Participantes

En cuanto a los centros académicos participantes, el Salón acogió este año una nueva universidad: la Universidad EUNEIZ. Además, las casas residenciales Livensa Living fueron novedad en el evento.

• Universidad EUNEIZ: La Universidad EUNEIZ abrió su campus en Vitoria-Gasteiz en septiembre. Estructurada en dos facultades -la Facultad de Nuevas Tecnologías Interactivas y la Facultad de Ciencias de la Salud-, EUNEIZ ofrece cuatro grados innovadores en el curso 2022-2023, con un total de 180 plazas. El Grado en Multimedia, el Grado en Producción Musical y Sonido para la Industria del Entretenimiento, el

128 GuíadelaFormación2023
Fernando Aranguren Reta, Concejal de Deportes y Juventud del Ayuntamiento de Pamplona, repartió los premios.
El Salón Europeo de la Formación - DIGITAL GENERATION tuvo lugar los días 26 y 27 de enero en el hotel NH Iruña Park de Pamplona
Los alumnos navarros pudieron experimentar de primera mano lo que les ofrecen decenas de centros formativos una vez finalizados sus estudios

Grado en Ciencias de la Actividad Física y del Deporte y el Grado en Fisioterapia son las titulaciones con las que EUNEIZ pone en marcha su actividad universitaria en el País Vasco.

Son cuatro titulaciones que ofrecen una formación puntera, tanto en contenidos y enfoque académico, como en metodología. De hecho, los dos últimos grados son pioneros en la oferta universitaria vasca. Con una fuerte apuesta por formar egresados capaces de aportar soluciones de forma eficaz en un mundo global e interconectado, la Universidad de Nuevas Tecnologías, Deporte y Salud propone un modelo universitario de aprendizaje interdisciplinar, altamente personalizado y basado en sectores estratégicos y nuevos con mayor futuro profesional. En la privilegiada zona junto al Anillo Verde de Vitoria-Gasteiz, EUNEIZ ofrece una formación innovadora basada en las nuevas tecnologías, como elemento diferenciador y transversal en toda la oferta universitaria. El método “Aprender haciendo”, la estrecha colaboración con el sector empresarial, la internacionalización de los estudiantes y una estrategia de investigación basada en la excelencia son las características de EUNEIZ.

La Universidad Europea de Nuevas Tecnologías, Deporte y Salud se ha creado involucrándose en el proyecto de socios estratégicos; como los dos principales clubes deportivos de Vitoria-Gasteiz (Saski Baskonia SAD y Deportivo Alavés). Participación con alto valor añadido, ya que requie-

re un vínculo directo entre la universidad y el mundo profesional, una fluida transferencia de conocimiento y una apuesta estratégica por la investigación aplicada. El campus de la Universidad EUNEIZ está situado en el Anillo Verde de Gasteiz. Está ubicado en el conocido Edificio Vital del barrio de Salburua, muy cerca del Centro de Interpretación de los Humedales de Salburua y de BAKH, la Ciudad Deportiva Baskonia de Álava (Ciudad Deportiva Baskonia Alavés).

Sus modernas y amplias instalaciones cuentan con más de 4.200 metros cuadrados, aptos para desarrollar actividades docentes. También cuenta con un amplio estacionamiento para uso de la universidad.

nes que encontrarás en sus residencias. Pero lo que no te imaginas son los planos que se pueden hacer en cada uno de estos espacios. Por eso, y para sacarle el máximo partido, encontrarás un grupo de Vida Comunitaria para que el aburrimiento sea la última de tus opciones.

Tienen planos dentro de la residencia, para sacarle el jugo a las instalaciones, y tendrás experiencias inolvidables para descubrir la ciudad.

Tu experiencia en Livensa moldeará tu vida personal y profesionalmente y más allá. Y lo mejor de todo, lo compartirás con personas como tú y personas que se quedarán contigo de por vida.

Conocerás gente que tendrá los mismos intereses, inquietudes y proyecciones que tú, ¿y quién sabe? Puede formar parte de una red que te apoyará y animará en tu futuro profesional. Comenzarás una nueva etapa en la universidad, pero también iniciarás una nueva etapa personal que te ayudará a desarrollar tu carrera profesional.

• Livensa Living: En Livensa Living tienen claro que la experiencia es mucho más que ir a la universidad y estudiar. Por ello, las instalaciones disponen de todo lo necesario para vivir y vivir lo mejor posible, y también para disfrutar del día a día. Gimnasios, salones, piscinas, cines y salas de ensayo son solo algunas de las instalacio-

La comunidad Livensa Living es plural, multicultural e internacional. ¿Qué significa eso? Conocerás a muchas personalidades interesantes, pero tendrás pasaporte para viajar por el mundo desde tu salón y descubrir diferentes culturas, perspectivas y costumbres.

Si tienes suerte, incluso abrirás las puertas de hogares en todo el mundo, ¡no debemos perdernos los beneficios de tener amigos internacionales!

129 GuíadelaFormación2023 Hablemos de Europa. Erasmus y Oportunidades Europeas Premios Europa 2023
En la sala, por primera vez, participaron las residencias de estudiantes Universidad EUNEIZ y Livensa Living

Calasanz Internacional Campus pone Santurtzi en el mapa europeo de la Formación Profesional

Como centro de Formación Profesional integrado, la estrategia internacional se convierte en una estrategia básica para cualquier centro de Formación Profesional. En el centro Calasanz Santurtzi, hace tres cursos apostaron por la internacionalización del centro con la creación de “Calasanz International Campus” con el objetivo de intensificar todas las oportunidades que el universo Erasmus+ ofrece en el panorama educativo.

Centro con mayor número de becarios Erasmus+ para la realización de prácticas

Desde hace 20 años Calasanz lleva participando en los programas de movilidades del alumnado de Formación Profesional para realizar sus prácticas en empresas de la unión europea en sus tres familias profesionales, sanidad, servicios sociales y empresariales como marketing o administración. Son cientos ya los estudiantes que a lo largo de estos años han disfrutado de esta maravillosa experiencia educativa y personal. Incluso uno de ellos, David Puebla Maroto, fue primer premio estatal Leonardo Da Vinci en 2008, a la mejor práctica internacional en un programa impulsado por Confebask.

Durante estos cursos una media de 15 alumnos/as hacían las maletas para realizar

tres meses de prácticas en empresas europeas, siempre con colaboraciones de proyectos externos impulsados por Confebask o AICE, patronal educativa de educación. Todo cambió cuando en 2020 apareció Calasanz International Campus de forma que el centro dispone de programas de becas propios a disposición de su alumnado y más de 40 estudiantes por año pueden disfrutar de tres meses de beca Erasmus+ realizando sus prácticas en empresas relacionadas con sus perfiles profesionales, siendo el centro educativo que más alumnado envía a Europa de Euskadi. Durante este curso los destinos del alumnado han sido Portugal, Italia, Eslovenia, Irlanda, Polonia, Bulgaria, Malta e Irlanda.

Todo un logro y un reto que cada año se supera con excelentes niveles de satisfacción y que ya se ha convertido en una línea consolidada para los estudiantes de sus ciclos formativos de grado medio y superior. De hecho, el 25% del alumnado está apostando ya por esta oportunidad única en lo profesional y en lo personal, no en vano Erasmus+ ha cumplido más de 35 años de historia convirtiéndose en uno de los programas europeos más exitosos tanto por número como por importancia presupuestaria y cada año se supera.

También el profesorado toma parte en este tipo de iniciativas y son cada vez más los miembros del equipo docente del centro los que visitan otros países para conocer otros modelos educativos, centros de innovación o empresas de especial interés para mejorar su práctica docente. En ese terreno recientemente profesorado de Calasanz ha visitado Dinamarca y Países Bajos para conocer centros educativos especialmente interesantes en áreas sociosanitarias, emprendizaje y economía circular.

Proyectos de innovación educativa con centros europeos

Pero esto no acaba ahí, como una extensión natural de la relación con otros sistemas

130 GuíadelaFormación2023
Calasanz Internacional
Hablemos de Europa. Erasmus y Oportunidades Europeas
Campus
Desde hace 20 años Calasanz participa en los programas de movilidades del alumnado de FP para realizar sus prácticas en empresas de la UE
El objetivo de intensificar todas las oportunidades que el universo Erasmus+ ofrece en el panorama educativo
Delegación de profesorado portugués formado por Calasanz en metodología ETHAZI.

educativos Calasanz International Campus toma parte en multitud de proyectos de innovación educativa en colaboración con centros europeos punteros en sus respectivas especialidades a través de los programas KA2 que permite el desarrollo de programas de innovación educativa en materias relacionadas con las especialidades profesionales que imparte el centro. En este terreno la actividad ha sido frenética en los últimos años tomando parte en seis proyectos de innovación educativa en materias como la economía circular, nuevas metodologías docentes, mejora de las movilidades internacionales educativas, innovación educativa para alumnado migrante, desarrollo de soft skills y competencias emprendedoras o introducción de nuevas tecnologías como la realidad virtual en tratamientos y terapías para el bienestar emocional en personas mayores. Todo un abanico de materias en las que Calasanz está colaborando con centros de Finlandia, Alemania, Portugal, Italia, Estonia, Irlanda, Malta, Grecia, Países Bajos, Noruega, Dinamarca y Chipre, y creciendo puesto que en la última convocatoria de la Unión Europea han participado en otros ocho proyectos potenciales que pueden elevar el contenido y cantidad de proyectos educativos internacionales para el centro.

Estas colaboraciones no sólo son interesantes desde el punto de vista internacional o financiero, sino que elevan los conocimientos y experiencia de los profesionales implicados, redundando todo en un valor añadido a sus actividades docentes y mejorando la formación que imparte el centro al alumnado, fin último de todo centro educativo.

mación Profesional, como la inclusión de tres de estos proyectos internacionales en la prestigiosa guía de Tknika (centro para la innovación aplicada de la FP vasca) “Erasmus+ Innovation Projects” con los proyectos D-Light (realidad virtual en el sector sociosanitario), KEYS (innovación educativa con alumnado migrante), CONNECTING EUROPE (mejora de las movilidades internacionales), que recientemente fue presentada por la Viceconsejería de FP oficialmente en el Palacio Europa de Gazteiz y donde Rafa Balparda, coordinador de Calasanz International Campus compartió los proyectos con todos los visitantes en varias roundtables.

convertido en habitual para la comunidad del centro el recibir visitas de delegaciones internacionales como parte habitual de la actividad del centro. En estas jornadas a parte compartir buenas prácticas educativas y proyectos de innovación, los visitantes se interesan por las renovadas instalaciones del centro donde la recién estrenada aula digital inmersiva de realidad virtual causa asombro y expectación ante la posibilidad de desarrollar competencias técnicas en un aula totalmente digitalizada viviendo una experiencia formativa inmersiva.

Organización de meetings internacionales en Calasanz

Formación a profesorado europeo y visitas formativas

Pero todo esto no acaba aquí, como consecuencia de estas redes de colaboración internacional Calasanz ha dado una vuelta de tuerca a sus actividades y ha realizado en los últimos cursos formación a profesorado internacional en nuevas metodologías como el aprendizaje por retos ETHAZI a profesorado de Portugal, que a lo largo de una semana se han desplazado al centro a mejorar sus competencias docentes en innovación educativa aprovechando que Calasanz es referencia en estas metodologías en Euskadi.

Además, el flujo de visitas a las instalaciones de Calasanz por parte de profesorado de centros europeos es continúo habiéndose

Otra faceta que ha convertido Calasanz en un centro internacional es la organización periódica de meetings internacionales en sus instalaciones en el marco de colaboración de los proyectos KA2 de innovación educativa. Estas colaboraciones hacen que durante varios días el centro acoja reuniones de profesionales de los países participantes en los proyectos, conviviendo durante esos días con el alumnado y profesorado del centro, lo que da oportunidades de conocer profundamente las realidades educativas de otros países y de abrir nuevas vías de colaboración en proyectos de interés compartido. Además, eleva el ambiente multicultural del centro ofreciendo al alumnado una visión más abierta y completa de otros sistemas de aprendizaje y formas de trabajo.

En definitiva, Calasanz International Campus ha puesto a Santurtzi y al centro en el mapa europeo de la Formación Profesional abriendo un camino lleno de oportunidades para toda su comunidad educativa, un camino de no retorno para un centro que sigue creciendo y apostando por la innovación educativa como la mejor inversión para el desarrollo profesional y personal de su alumnado, lo que ha marcado siempre su diferencia.

En

las publicaciones oficiales del área internacional de Tknika

Todo este esfuerzo y resultados obtenidos tiene también un impacto en el incremento del prestigio no solamente internacional del centro sino también a nivel local, logrando aparecer en los mejores foros y publicaciones de las instituciones educativas de For-

131 GuíadelaFormación2023 Hablemos de Europa.
Oportunidades Europeas Calasanz Internacional Campus
Erasmus y
Las prácticas en empresas de la UE son de tres familias profesionales: sanidad, servicios sociales y empresariales como marketing o administración
Alumnado de prácticas en empresas de la UE. Participantes en las jornadas celebradas en Chipre.

Erasmus+ para emprendedores

La Cámara Oficial de Comercio, Industria y Servicios de Navarra es uno de los organismos que participan en este proyecto. El año pasado, gestionó la estancia de siete emprendedores extranjeros en empresas españolas

Erasmus para Emprendedores es un programa de intercambio, donde las personas que ponen en marcha una empresa tienen la oportunidad de pasar una estancia en otro país de la Unión Europea y conocer el día a día de una compañía real.

La Cámara Oficial de Comercio, Industria y Servicios de Navarra es uno de los organismos intermedios que participan en este proyecto. Y, en 2022, gestionó la estancia de siete emprendedores extranjeros en empresas españolas.

El objetivo del programa, según indicó Cámara Navarra, “ayudar a los nuevos empresarios y a quienes aspiran a serlo a adquirir los conocimientos necesarios para gestionar una pequeña empresa y hacerla crecer”.

“Quien inicie un nuevo negocio tiene la oportunidad de realizar una estancia de uno a seis meses en una empresa consolidada de otro país europeo, lo que le permite aumentar su capacitación y refuerza la transferencia de conocimientos y experiencia entre personas emprendedoras”, agregó.

Así, la compañía de acogida facilita que la persona emprendedora “aprenda los principales procesos de gestión, producción o relación con clientes, complementando así su formación y capacitación, para que posteriormente pueda aplicar estos conocimientos en su propio proyecto”. Además, el empresario también “contacta con otras empresas y profesionales y recibe nuevas ideas, puntos

de vista y posibilidades de expansión de su negocio en otros mercados”.

Para las empresas que acogen emprendedores, la participación en el programa no tiene coste alguno y los emprendedores reciben una financiación para cubrir los gastos de viaje y estancia durante la visita. Esta ayuda económica varía en función del país de acogida y va desde los 530 a los 1.100 euros al mes.

Los emprendedores reciben financiación para cubrir los gastos del viaje y la estancia, que según el país va desde los 530 a los 1.100 euros al mes

La responsable del programa en Cámara Navarra, Eva Fontecha, explica que no importa el tamaño, procedencia o el sector de actividad de la empresa. “Nos encontramos con emprendedores que tienen formación e ideas de negocio muy diversas como el comercio, diseño industrial, servicios informáticos, estudios de arquitectura, consultoras, etc.”, explicó.

Historias personales

El último de los intercambios que se ha gestionado es el de Sonia Mérida y Silvja Hodo. Mérida, propietaria del establecimien-

to de tés Especialité (ubicado en el Casco Antiguo de Pamplona), ha acogido a Hodo, una emprendedora albanesa especialista en producción ecológica.

Por un lado, la primera de ellas encontró en el programa “una interesante oportunidad para intercambiar conocimientos y experiencias y, de esta manera, seguir aprendiendo y mejorando en su negocio”. Mientras que la segunda “está deseando emprender” su propia aventura empresarial: “introducir prácticas tecnológicas de producción ecológica para garantizar prácticas agrícolas sostenibles a los agricultores albaneses”.

Durante dos meses, ambas han puesto en marcha la estrategia para la digitalización del comercio. Los estudios previos de Hodo en comunicación y gestión de la información contribuyeron al desarrollo de la nueva página web, incluida la tienda online, mientras que Mérida ofreció a su colega una oportunidad “para ganar experiencia en la atención al público y así establecer relaciones duraderas con sus futuros clientes y proveedores”.

Desde su creación en 2009, se han registrado en la plataforma del proyecto más de 33.000 participantes y se han llevado a cabo más de 11.000 intercambios. Dentro del proyecto, España es el primer país en recepción de emprendedores y el segundo con más emprendedores que realizan su estancia en otro país. El programa está financiado por la Unión Europea y opera en 37 países.

132 GuíadelaFormación2023
Erasmus
Hablemos de Europa. Erasmus y Oportunidades Europeas
emprendedores