






1.DesignersoftheBuiltEnvironment
2.Practice,PartnersandPhilosophy
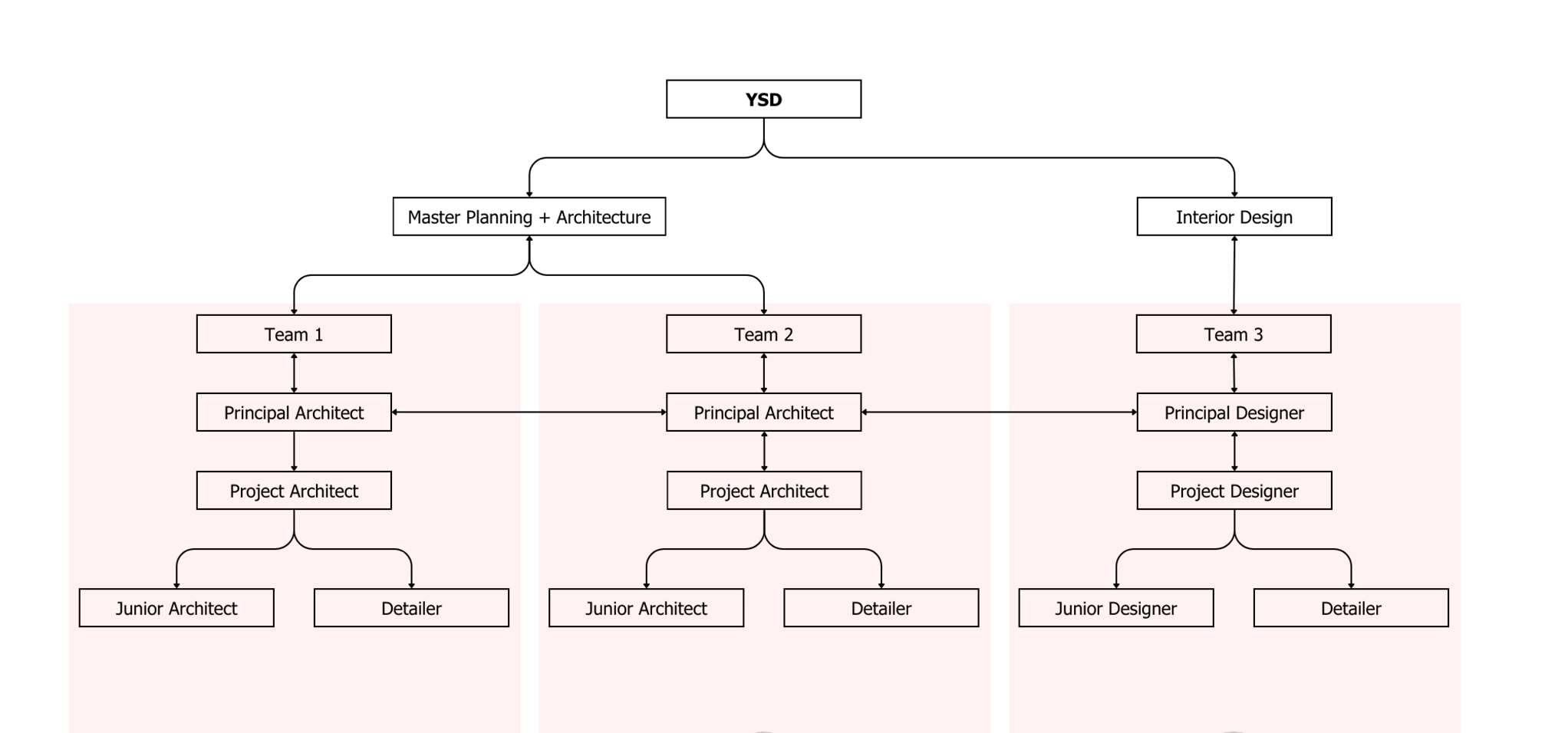
3.TeamStructure,ValueandDecision-making
4.ProjectOverview
![]()







1.DesignersoftheBuiltEnvironment
2.Practice,PartnersandPhilosophy
3.TeamStructure,ValueandDecision-making
4.ProjectOverview
--YSDdesignsbuildingsandmasterplansfordiverseuses,blendingexterior-interiorspatialexperiences--
URBANPLANNER
URBANDESIGNER
LANDSCAPEDESIGNER
ARCHITECT
INTERIORDESIGNER

(diagramshowingtheinterdisciplinarynatureofbuilt-environmentrelatedwork)
URBANDESIGNER
LANDSCAPEDESIGNER
ARCHITECT FURNITUREDESIGNER
LIGHTINGDESIGNER TEXTILEDESIGNER
INTERIORDESIGNER
--weprioritiselight,ventilation,vegetation,aesthetics,ergonomics,andaccessibilityforallusers--
Weplaceutmostimportanceonthebasicconceptsoflivabilityinourdesign,aimingforanorganicandcommon-sense-driven approach.Wevalueintuitiveandeasy-to-understandsolutionsthatinherentlyenhancedailylifeinaneffortlessmanner.







--YSDisamulti-disciplinarydesignpracticefocusingonmasterplanning,architectureandinteriordesign--




establishedin2021, 39monthsyoung practice 36yearsof cumulativework experience partofthedesign teamhandling prestigious projects exposuretovarious typologies, scalesand clientele well-versedwith sustainable practices

--wearedesignspecialists--
Webringartisticandtechnicalexpertisetothetable.Bycollaboratingcloselywithyou,weaimtotransformyourneedsintoreality.
Frombrainstormingsessionstometiculouslycraftedplans,weensureyourprojectembodiesyouruniquepersonality.
--weprovidecomprehensivearchitecturalandinteriordesignconsultancyservices--
Wecollaboratewiththeindustry’swell-knownStructureandMEPFdesignconsultantstodeliverperfectlyengineereddesignsolutions.
Wealsocollaboratewithotherdesignspecialistsandconsultantstodeliverproject-specificrequirements.
Education
Institute
WorkExperience
Present/PastAssociation



YogeshRaghvani
PrincipalArchitect
BachelorofArchitecture
SarvajanikCollegeof EngineeringandTechnology, Surat ~14years
•DesignBrookArchitects
•R+RArchitects
•OpenIdeasArchitects
•BlocherPartners
TypologyExpertise
Institutions,Offices, Commercial,Residential, Houses
SejalRaghvani
PrincipalDesigner
DiplomainInteriorDesign
SNDTWomen’sUniversity, Mumbai ~14years
•DPADesignStudio
•HirenPatelArchitects
•MadhaviKedarInterior Solutions
Hospitality&Leisure,Offices, Commercial,Residential, Houses
DipakRaghvani
PrincipalArchitect
BachelorofArchitecture
TheMaharajaSayajirao UniversityofBaroda,Vadodara ~9years
•HCPDPM
•SamArchArchitects
•VivekShankarArchitects
MasterPlanning,Institutions, PublicAmenities,Offices, Residential,Commercial, Houses


CentralSecretariat,NewDelhi|ProjectArchitectat HCPDPM



IIMA,Ahmedabad|ProjectArchitectatHCPDPM





I–Hub,Ahmedabad|ProjectArchitectatHCPDPMMandirChowk,VishwanathDham|Architectat



Multi-levelCarPark,Ahmedabad|ProjectArchitect
atHCPDPM




ToyBlocksKindergarten,Ahmedabad|Architectat BlocherPartner








WorldOneTower,Mumbai|SeniorDesigneratDPA DesignStudio GoyalSampleHouse,Ahmedabad|SeniorDesigner atDPADesignStudio

--YSDstrivestocreatehuman-centric,experiential,sustainableandexcellentbuiltenvironments--

DesignApproach
Methodic
Pragmatic
Detail-oriented
Interdisciplinary




--wefirmlybelievegooddesignisnon-negotiable--
Wecollaboratewithyoutocreatethemostaccuratedesignbriefforyourneeds.Byleveragingourexpertiseindesignarticulationand itsimplementation,wedeliverdesignsthatareuniquetoyourrequirements.
--wealsobelievewell-crafteddesignsareonlyhalfthebattle--
Wealsoprioritizefineraspects,suchasmaterialavailability,constructionmethods,maintenance,andcost-effectiveness,without compromisingtheintegrityofthedesign.

1


2

3
--weofferdedicatedleadershipforeachproject--
Weallocatethebestresourcesavailablebasedontheexpertiseandstrengthrequiredforaparticularproject.Thisensuresoptimal efficiency.Thisalsoallowsconstantinternalcollaborationtosharelearningandimproveprocesses.

TotalAssetLifecycleCost


ProfessionalFees
Scopeof Work Built-up Area Project Brief OverallProject/Vision ProfessionalFees
Designers+support
--thebitternessofpoorqualityremainslongafterthesweetnessoflowpriceisforgotten--
Weprovidequalityservicetocreateapositiveexperiencethatbuildstrustandloyalty,leadingtoafarmorevaluableoutcomeforboth ofus.
ControlonCostCosttoChangeProfessionalFees





PreDesignConceptDesignSchematicDesignDetailDesignConstruction Drawings ConstructionCompletion
1 2 3 4 5 6 7


--weprioritizeinformeddecision-makingandappropriateselectionstominimizecostover-runs--
Weworkwithyoutoidentifyuniquerequirementstoavoidcostlyadditionsandchangeslateron.Wealsoadviseyouonrequirements thatcanbesolvedcleverlyandcreatively.
Typology|Bungalow
ResidenceforMr.VishnuPatelatAmbli
Location
SiteArea
Built-upArea Status
-Ahmedabad,Gujarat -71,650sft -12,500sft -Ongoing
Immerseyourselfinthegoldenlightofsunriseeverymorning….
Aneast-facinghome,thoughtfullypositionedonageneroussite,fostersadeep connectionwithnatureandensuresprivacyforitsresidents.
Typology|Bungalow
-Ahmedabad,Gujarat -26,000sft -10,000sft -Ongoing
Sereneretreatwithnorth-facing,filteredlight….
Acozynorth-facingretreatwithagenerous12’wideverandahseamlesslyextendsthe livingarea.Expansivewindowsblurthelinesbetweenindoorsandoutdoors.




Location
Typology|Residential Warmwhiteashwoodsetsthestageforaharmoniousblend….
Carpetarea
Status
-Ahmedabad,Gujarat -1,000sft -OnHold


Stoneaccentsaddatouchofnaturalelegance,whilepopsofcolorandcaptivatingart injectpersonalityandvibrancyintothespace.
Typology|MasterPlanning
PlottedDevelopmentforDeepBuildersatMoti-devti
Location
-Ahmedabad,Gujarat -28acre -Proposal
Rootedintheideaofequityandcommerce….
Master-planningstrikesaharmoniousbalancebetweenbuiltandto-be-builtspaces, fosteringasenseoflivabilityandpromotingauser-friendlyenvironment.
Typology|Leisure
Food-courtatAmbli
Location
SiteArea
Built-upArea
Status
-Ahmedabad,Gujarat -48,310sft -12,000sft -Proposal
Avibrantpublicspacewithadistinctpersonality….
Athoughtfullydesignedcoveredcourtyardmaximizesspaceutilizationwithdiversefood stalls.Generousfirst-leveldecksofferadistinctdiningexperience.


dipak@ysd.co.in +91-7878742474