TM Broadcast España #164

Page 1

EDITORIAL

Mientras escribimos estas líneas, la centésima edición de NAB Show Las Vegas llega a su fin. Una amplia representación de esta revista ha recorrido todos los pasillos del Convention Center para recoger con detalle lo más novedoso de esta feria, una de las citas más importantes de nuestro mercado.

Aunque el número de asistentes está todavía lejos de las cifras pre pandemia, la organización espera que en esta edición haya subido considerablemente. En 2022 52,000 personas visitaron la feria, incluyendo fabricantes de tecnología, empresas de radiodifusión, cineastas, productores, periodistas y muchos otros profesionales de la industria. Lejos queda la cifra de los casi 100,000 asistentes de 2019, pero sin duda en 2023 veremos un aumento de los visitantes respecto al año pasado, en breve la organización hará públicos sus datos y saldremos de dudas.

Las ferias tecnológicas son una parte integral del desarrollo y la innovación en cualquier campo. Representan una oportunidad

única para que las empresas presenten sus últimos productos y servicios a un público global y para que los asistentes descubran nuevas tendencias y tecnologías emergentes en su campo de trabajo. Los fabricantes de tecnología pueden presentar sus últimas invenciones y recibir comentarios directos de los usuarios finales, lo que puede ayudar a mejorar y perfeccionar sus productos. Además, son una fuente crucial de información y educación para los profesionales de la industria. Los visitantes pueden asistir a sesiones de conferencias y talleres sobre temas relevantes del sector y aprender de expertos y líderes en su campo. Sin duda el teletrabajo ha llegado para quedarse en muchos puestos de trabajo, pero nada como el cara a cara para cerrar negocios y expandir nuestras relaciones comerciales. Contentos de haber hecho las maletas un año más, nos veremos de nuevo en unos pocos meses en IBC, la gran cita europea para el Broadcast.

Editorial EDITORIAL TM Broadcast 3

EDITOR

Javier de Martín editor@daromediagroup.com

DIRECCIÓN DE CONTENIDOS

Mercedes González mercedes.gonzalez@tmbroadcast.es

DIRECCIÓN ADMINISTRACIÓN

Laura de Diego laura.dediego@daromediagroup.com

DIRECCIÓN COMERCIAL

Javier M. Gutiérrez jmg@tmbroadcast.es

PUBLICIDAD

Sergio Castaño sergio.castano@tmbroadcast.es

Patricia Pérez ppt@tmbroadcast.com

REDACCIÓN redaccion@tmbroadcast.es

MAQUETACIÓN

Sorex Media

COLABORADORES

Yeray Alfageme

Carlos Medina

Luis Pavía

Carlos Alberto Martín

Javier Guerra

Luis Sanz

Alfonso Redondo

José Luis Cordero

Carlos González

Fernando Suárez

SUSCRIPCIONES

suscripciones@tmbroadcast.es

Imprime: IMEDISA ARTES GRÁFICAS S.L.

Dep. legal: M-11254-2008

ISSN: 1888-6965

Impreso en España en abril de 2023

TM Broadcast no se hace responsable de las opiniones vertidas en los reportajes e informaciones firmadas. Todos los derechos reservados. Esta publicación no puede ser reproducida ni en todo ni en parte en ningún medio impreso ni electrónico, ni registrada en, ni transmitida por cualquier sistema sin permiso previo por escrito de la editorial.

TM Broadcast es una publicación de Daró Media Group S.L.

Centro Empresarial Tartessos

Calle Pollensa 2, Oficina 14 28290 Las Rozas, Madrid.

Tf: 91 640 46 43

6

Actualidad

15

The Viewfinder, por Yeray Alfageme

16

Producción técnica de RTVE para la emisión en España de la Copa Mundial de la FIFA

Qatar 2022 y prueba de concepto de producción en nube pública

RTVE ha desplazado a Qatar a más de 80 profesionales para la producción técnica para España de la Copa Mundial de la FIFA 2022, emitida a través de sus plataformas de televisión, radio y servicios interactivos. Entre los partidos y los programas deportivos previos y post, las dos cadenas La 1 y Teledeporte han efectuado más de 65 horas de emisión TDT.

Producción virtual con Grup Mediapro

Entrevista con Emili Planas, CTO y Operations Manager en el grupo audiovisual, para conocer en profundidad cómo la compañía está desarrollando esta tecnología.

4 SUMARIO SUMARIO
36

Experiencias de multimedia audiovisual sobre redes 5G 44

50

5G MAG

La red 5G está preparada para la contribución de actualidad, solo hace falta que los operadores móviles y la industria broadcast se comuniquen

eSerie A TIM

Alessandro Lonati, Director de Infront Productions, y el equipo de gestión de proyectos de Thomas Borghi, Alessandro Zampini y Andrea Mariani, explican cómo se produce esta competición y cuáles son los desafíos más importantes que han tenido que superar.

62

El efecto de la IA sobre la producción remota en la industria de la difusión

Artículo de: Saket Dandotia- Director de operaciones y cofundador de Magnifi

64

¿Puede la tecnología basada en la nube ayudar a los broadcasters a adaptar los contenidos informativos para satisfacer la exigencia de inmediatez de los usuarios?

Artículo de: Olivier Bovis, director de soluciones multimedia de Sony Europe

SUMARIO TM Broadcast 5
56

TM Broadcast en NAB Show 2023

Primer día

TM Broadcast se ha acercado hasta NAB Show 2023 para descubrir de primera mano las novedades del sector broadcast y daros a conocer las últimas soluciones del mercado. La feria inició el sábado 15 de abril, en su edición número 100, en Las Vegas Convention Center y concluirá el miércoles que viene.

El evento se inició con el desayuno que celebra cada año la asociación IABM para repasar el estado de los diferentes aspectos y la evolución técnica del sector. Peter White, CEO de IABM, presentó los resultados del último estudio realizado sobre el estado de la industria broadcast. El estudio analizó temas como los desafíos macroeconómicos actuales, una disminución en el número de

suscriptores y el aumento en la oferta de hardware y servicios. Se señaló, entre otros aspectos, la escasez de talento en la industria y exploró la transición de la radio al vídeo, así como la importancia de la participación de los espectadores.

A continuación, pudimos conocer algunas de las novedades que los expositores han traído a Las Vegas. En esta primera jornada nos centramos en el pabellón oeste, el más extenso y novedoso de la feria.

AWS presentó varias novedades relacionadas con el mundo del entretenimiento y los medios de comunicación, como sus nuevas soluciones basadas en inteligencia artificial y aprendizaje automático para mejorar la calidad de los contenidos y la experiencia del usuario.

Por otra parte, pudimos ver nuevas soluciones de almacenamiento y procesamiento de datos en la nube. Además, la compañía anunció nuevas herramientas de análisis y monitoreo de la audiencia, así como soluciones para mejorar la seguridad en la distribución y transmisión de contenidos.

Con Vizrt pudimos conocer novedades relacionadas con la tecnología de producción de contenido. Entre las principales novedades destacó la adquisición de Fluix para la plataforma HTML5 y presentaron tres nuevos productos: Vizrt Engine, Real Engine Parallel Control y Vizrt Arena Outdoor AR, que ofrecen soluciones de control en tiempo real y tecnología de realidad aumentada para eventos deportivos en exterio-

Actualidad 6 NOTICIAS TM Broadcast NAB SHOW 2023

res. Además, la compañía comunicó que toda su cartera de productos estará disponible tanto en nube como en plataformas locales para sus clientes, con una fuerte presencia en los principales proveedores de nube, especialmente en AWS. La compañía también exhibió sus soluciones SaaS Pure y Tricaster Flex Control Panel.

Entre las novedades de GatesAir destacaron un transmisor de alta potencia para AM, FM y DTV, que va desde bajas a altas potencias. También expuso una aplicación móvil que permite monitorear y controlar los transmisores de forma remota. Por último, pudimos conocer un sistema de amplificación con «hot swappable» que permite el intercambio de módulos de potencia sin interrumpir la transmisión.

Vislink dio a conocer sus últimas novedades en soluciones de enlace de vídeo basadas en 5G, drones y AI. La compañía enfatizó en la calidad y estabilidad de sus soluciones de enlace de vídeo, que incluyen la detección de puntos destacados en las transmisiones en vivo. Además, presentó su «Camera, encoder and lighting in a box», que se utiliza en shows en vivo para transmitir fácilmente.

Por su parte, Signiant presentó sus novedades como proveedor digital nativo, en el cual destacaron las economías de escala para el procesamiento de contenido. La compañía mostró soluciones de software como servicio (SaaS) para la gestión de intercambio de contenidos, agregación y distribución en 3 plataformas de nube pública: AWS, Azure y

Google. También enseñó soluciones de flujo de trabajo en la nube, que permiten la transferencia de archivos de un proveedor a otro.

Por último nos acercamos al stand de AJA, al cual han traído sus últimas novedades en equipamiento de enlace de vídeo. La compañía presentó su nueva capacidad de códec para Bridge Live, una combinación de hardware y software que incluye opciones de JPEG XS y múltiples códecs de streaming. Además, anunció su Bridge NDI de hasta 16 canales.

Segundo día

Tras un primer día apasionante en el West Hall, donde los expositores nos mostraron no ya el futuro sino el nuevo presente, en este segundo día nos hemos dirigido al hall central que, junto con el próximo hall norte, engloba soluciones y equipamiento más reconocible y consolidado.

Antes de dirigirnos al centro de convenciones de Las Vegas hicimos una parada en el hotel Westgate, donde EVS y Arista celebraron un desayuno mostrando interesantes

casos de uso y proyectos conjuntos. Durante el evento, Gerard Philips de Arista destacó la importancia de la comunicación constante para escuchar las necesidades de los clientes y satisfacerlas. Por su parte, Néstor Amaya de EVS habló sobre la importancia de la facilidad de uso y la flexibilidad para utilizar redes IP en entornos de producción de medios, y destacó la automatización de los despliegues como clave para una gran puesta en marcha. También se destacó la importancia del soporte para ofrecer soluciones excelentes.

Kevin Callahan de Fox Sports explicó que buscaban una solución fácil de implementar, escalable y flexible, y que el estándar SDI no cumplía con estas necesidades. Por lo tanto, emitieron una solicitud de propuestas a todos los proveedores, y Arista y EVS resultaron ser la mejor opción. Se desplegaron dos flypacks totalmente redundantes para el Super Bowl, la Copa Mundial de la FIFA y otros eventos importantes, todo con señales basadas en IP 2110. El resultado es un espacio cómodo donde la tecnología IP ya no es un problema. Se pasó de días de imple-

Actualidad NOTICIAS TM Broadcast NAB SHOW 2023 8

mentación a horas con una operación más sencilla.

También se destacó que la implementación de sistemas basados en IP es mucho más rápida que la de sistemas basados en SDI. En el viaje hacia IP 2110, las pruebas son clave para descubrir problemas de interoperabilidad. IP es la mejor solución debido a su escalabilidad, flexibilidad y garantía de futuro. Al mirar a largo plazo, SDI no es una opción.

Se mencionó que el Super Bowl se emitió en 1080p HDR y que se puede pasar a 4K en el futuro. Para este nuevo escenario, EVS desarrolló nuevas herramientas y habilidades, haciéndolas reutilizables. Se destacó que las especificaciones técnicas excelentes son clave para el éxito.

Ya en el pabellón central del centro de convenciones, BirdDog presentó varias novedades en su catálogo de productos. Una de ellas es la cámara PTZ X120, que ofrece una calidad de imagen excepcional y cuenta con tecnología NDIHX2 y 3 a un precio más accesible. Además, la cámara tiene conectividad WiFi, salida HDMI y SDI lineal, y funciona

como una webcam USB. También presentaron un control remoto para PTZ con actualizaciones de software y control. Además, lanzaron un software de producción remota que se integra con Adobe Cloud y una capa para Adobe Premiere que permite la edición colaborativa. La compañía también presentó AppleTV BirdDog Cloud, una versión para ver cualquier fuente NDI en la pantalla grande de manera remota a través de internet, que incluye control PTZ. Estas soluciones también están disponibles para dispositivos Android y iOS, con una app para control PTZ de todas las cámaras, fuentes NDI y PTZ de BirdDog.

Sennheiser ha mostrado sus novedades para cineastas, equipos de ENG y creadores de contenido con el lanzamiento del receptor portátil inalámbrico digital G3 y G4. Con un rango de 134 metros sin ningún tipo de control en el transmisor y un retraso de solo 1,9 milisegundos, estos dispositivos ofrecen una gran calidad de sonido. Además, se pueden controlar a través de una aplicación móvil por Bluetooth, y la sincronización entre transmisor y receptor

también se realiza por Bluetooth. Con un soporte magnético para un fácil montaje, estos receptores ofrecen una gran flexibilidad y facilidad de uso. También se ha presentado un nuevo transmisor para micrófonos de mano que incluye alimentación phantom y grabación local en tarjeta micro-SD.

Riedel exhibió varias novedades, entre las cuales destaca el nuevo panel Artist, el cual combina tres paneles en uno y cuenta con aplicaciones instalables para intercomunicación, monitoreo y control. Además, este panel tiene la capacidad de controlar cualquier dispositivo en la red y cuenta con integraciones con Dataminer y Pebble. También se ha agregado la capacidad Dante para el intercomunicador Artist. Por otro lado, se presentó la versión 2.4 GHz de Bolero, el sistema inalámbrico de intercomunicación de Riedel, que ofrece una mayor cobertura y rendimiento.

Grass Valley presentó su línea de productos consolidada con un enfoque en soluciones únicas por dispositivo. AMPP es la plataforma de producción y playout que puede hacer todo el hardware en un software centralizado, con integraciones tanto nativas como de terceros. Se presentó un programa de colaboración con hasta 15 socios en la feria. AMPP se puede ejecutar en hardware local como GV AMPP server o hardware IT estándar, así como en la nube con los tres principales proveedores. También se ofrece una opción de computación híbrida. La única opción de modelo es SaaS para AMPP y las aplicaciones. AMPP

Actualidad
NOTICIAS TM Broadcast 10 NAB SHOW 2023

incluye un sistema MAM y soluciones de playout, y es una plataforma abierta basada en microservicios que cubre todo el proceso de producción desde la adquisición hasta el playout. AMPP comenzó su desarrollo en 2016 y se lanzó en 2020, y es una solución única en la industria con clientes como RTVE, Canal+ y Eurosport.

RTS enseñó varias novedades en su stand, entre ellas la demostración de ST2110 para producción móvil, un sistema de intercomunicación con redundancia completa en dos redes diferentes. También presentaron Odin, que tiene la capacidad de ingesta, intercambio y distribución de diferentes formatos de audio

como 2110, 2022 y Dante, y DSPK, un altavoz digital con actualizaciones de firmware y hardware para su uso con la matriz de intercomunicación y la línea de fiesta digital de RTS. El modelo DSPK-4 cuenta con conectividad adicional a través de USB y Bluetooth. Además, presentaron la caja de color Dante para proveedores de terceros y la caja de compatibilidad NMOS para todos los dispositivos NMOS.

Por su parte, Phabrix ha presentado dos nuevos productos: el QxP portable rasterizer y el QxL con más potencia e interfaces. Ambos dispositivos pueden ser alimentados por batería o AC, y cuentan con fuentes de alimentación redundantes.

Además, tienen una pantalla multitáctil y una interfaz de usuario completamente nueva. Ambos dispositivos tienen salida de vídeo a través de HDMI e IP 2110, y el QxL tiene opciones adicionales para SDI. Estos dispositivos son completamente capaces de Dolby, pero solo en audio. El QxP y el QxL fueron lanzados hace un mes.

Hitachi mostró su cámara Skuhd7000-s2 con un chipset nativo de 4K y obturador de alta velocidad. La versión 1080p tiene licencia para actualizarse a 4K en el futuro, así como una licencia de cámara lenta. Esta actualización solo requiere una licencia única y no hay cambios de hardware, solo una actualización de

Actualidad NAB SHOW 2023

firmware. La cámara está enfocada en la flexibilidad, con múltiples formatos de salida en cada uno, UHD y múltiples velocidades de cuadro simultáneamente, incluyendo HDR. Si es necesario, la cámara puede disparar fuera de los estándares. Además, cuenta con una entrada SDI en la cámara, alimentación por promotor, un solo cable de fibra, puerto USB para alimentación externa y un conector minijack. También se esperan nuevos visores de LCD a color y OLED.

ClearCom ha exhibido una serie de novedades en su sistema de intercomunicación, entre ellas, los flujos de trabajo de inicio de sesión Roleplace. Además, han introducido la personalización de perfiles de panel de intercomunicación basada en llaves USB, que se crean en el software y se eliminan automáticamente una vez que se retira la llave. También han desarrollado una herramienta de producción dinámica para el intercomunicador, que permite configurar todas las fuentes en una línea de fiesta o en fuentes de audio IP, y se pueden crear perfiles de líneas de intercomunicación e IFB. Estas mejoras proporcionan una mayor flexibilidad y personalización en el uso del sistema de intercomunicación ClearCom.

Telemetrics presentó un nuevo robot inalámbrico para el control y movimiento automatizado de cámaras. Este robot es completamente inalámbrico y puede utilizarse con diferentes tipos de cámaras. Además, cuenta con cámaras ópticas en la parte trasera que siguen los puntos de vista con una precisión de

1mm, así como con 3 escáneres láser para detener el movimiento ante la aproximación de obstáculos, con una iluminación clara para su reconocimiento visual. También cuenta con planificación de rutas para automatizar el movimiento hasta 10 horas, intercomunicación entre robots para evitar interrupciones de imagen y seguimiento de rostros y objetos, incluyendo una función de reframing durante el seguimiento.

Hollyland ha traído a la feria varias novedades, entre ellas una cámara compacta para transmitir y grabar mediante WiFi, Bluetooth y con salidas HDMI y USB. La cámara cuenta con lentes fijas y un panel de control Android incorporado. Permite realizar streaming directo en redes sociales, grabar en posición vertical y horizontal, y es compatible con baterías estándar y alimentación DC. Este producto tiene previsto su lanzamiento para junio o IBC. Además, Hollyland ha presentado un nuevo monitor inalámbrico de 7 pulgadas con dos puertos para baterías, receptor y monitor integrados en un solo dispositivo con pantalla LCD.

Marshall ha mostrado varias novedades en sus cámaras POV, incluyendo un nuevo sensor Sony y extensiones de cámaras con NDI, PoE y HDMI. Además, han introducido una cámara PTZ de alta definición genlock de 12G-SDI. Marshall también está haciendo un esfuerzo por ir hacia la tecnología IP con NDI y Dante, y ofrecen opciones de streaming con Zixi y SRT compatible, así como también USB. Aunque estas cámaras ofrecen una definición 4K, no incluyen HDR ni WCG.

Por último, Audinate ha presentado novedades relacionadas con su tecnología Dante para vídeo. Entre ellas se encuentra el Dante controller, que permite controlar y configurar dispositivos de audio y vídeo en una red Dante. Además, han lanzado el AJA Dante box, que proporciona interoperabilidad entre las soluciones Dante y AJA, y es compatible con la resolución UHD. Asimismo, han desarrollado el Dante Ultra, una solución que ofrece una alta calidad de audio y vídeo con una sincronización total entre ambos. Estas novedades de Audinate permiten una integración completa de los sistemas de audio y vídeo a través de la tecnología Dante.

Tercer día

Tercer y último día en NAB Show para TM Broadcast y ha terminado por todo lo alto. Esta última jornada la hemos dedicado al hall norte, el cual es continuidad del central con más expositores broadcasts reconocidos y con gran historia en el sector. Veamos qué novedades nos han dejado.

Matrox ha presentado una solución híbrida llamada Matrox Origin que permite migrar de forma incremental a la nube, de una manera que tenga sentido para el negocio. Cuenta con una plataforma de desarrollo tanto en la nube como en las instalaciones físicas, ofreciendo una solución sin compromisos con cambios de imagen limpios y responsivos y distribución de baja latencia por debajo de un segundo. Además, es multiformato para producir múltiples versiones de la misma fuente y virtualizar para ser escalable, confiable, ágil, reducir costos utilizando

Actualidad
NAB SHOW 2023 NOTICIAS 12 TM Broadcast

el modelo de pago por uso, ser flexible y sostenible. La clave es el procesamiento síncrono, procesar más rápido que en tiempo real para sincronizar todo al final, y está basada en microservicios API con interfaz HTTP Rest, incluyendo análisis y métricas.

Quantum ha mostrado Storenext 7.1 en abril, el cual incluye nuevas características. Además, presentó Myriad, un almacenamiento totalmente flash centrado en la animación, VFX y XR. Este sistema puede manejar una gran cantidad de archivos y es capaz de alcanzar velocidades de transferencia de datos de hasta 10 GB/s y 100,000 IOPS. Quantum también ha destacado su tecnología de almacenamiento definido por software, así como su uso

de tecnologías nativas de la nube, como Kubernetes y microservicios.

EVS, una empresa líder en soluciones de producción en vivo, ha traído a la feria varias novedades en su enfoque de soluciones. En lugar de centrarse en productos específicos, se están enfocando en productos para satisfacer las necesidades de sus clientes. Xtramotion es una tecnología basada en inteligencia artificial que permite la generación de cámara lenta en cámaras estándar, tanto en local como en la nube. LSM Via incluye capacidades multiview para una mayor eficiencia en la producción. Xnet vIA utiliza redes IP en lugar de las tradicionales Xnet, reduciendo la latencia a solo unos pocos fotogramas y utilizando una red de 10G. La integración del servidor de

repetición con sistemas de MediInfra y Cerebrum permite la gestión de redes y sistemas. Cerebrum con Neuron son representaciones gráficas de flujos de señal y control de sistemas. Neuron View es un multiviewer de baja latencia en tiempo real con 32 entradas y 8 salidas en hardware. MediCeption es una gestión de contenido integrada en PAM que permite la creación y edición compleja o sencilla con IPD-VIA. Con una interfaz web basada, es posible trabajar de forma remota mientras se está en las instalaciones, e incluyen entradas SRT y NDI en todos los servidores de vídeo.

WTVision exhibió importantes novedades en el marco de la feria NAB, donde destacó los grandes cambios a nivel de gestión que ha

NAB SHOW 2023

experimentado la compañía, así como las adaptaciones realizadas para enfrentar el mercado postCOVID. También se presentaron nuevas versiones de todas las soluciones, con especial atención en gráficos para deportes, noticias automatizadas y playout automatizado, con una nueva arquitectura para modelos híbridos que pueden ser basados en-prem, en la nube o distribuidos gracias a las interfaces web. El acceso remoto también permite operaciones distribuidas. Además, se incluye un motor HTML5 que evita los costos de GPU en la nube en comparación con la versión 3D, y que permite entregar cualquier formato de streaming. Se mantiene la versión Navient, pero las nuevas soluciones ofrecen mayor flexibilidad sin perder calidad. Finalmente, mostraron un motor VR que permite controlar Unreal5 y cualquier otro motor de renderizado.

Zero Density presentó novedades en producción virtual, XR y gráficos en tiempo real durante NAB. Estas soluciones están basadas en Unreal Engine y se basan en la tecnología Avalanche de EPIC Games, lo que permite una alta calidad gráfica en tiempo real. Además, se ha mejorado la integración entre los motores de Zero Density y Avalanche. También se ha presentado un nuevo sistema de seguimiento de cámaras para instalaciones de estudio fijo basado en cámaras IR y sensores en la cámara. Estas soluciones permiten el seguimiento de múltiples talentos, tanto en HD como en 4K con resolución completa UHD, incluyendo WCG y HDR, lo que resulta en gráficos en vivo de alta calidad.

Por su parte, Blackmagic Design expuso Davinci Resolve 18.5, una versión con 150 nuevas características, centrándose en la inteligencia

artificial y el motor Unreal. Entre las nuevas funcionalidades destacan la transcripción de voz a texto con selección de subclips para generar subtítulos, y la herramienta FX Relight, que analiza el clip y crea un mapa 3D para generar la iluminación. También presentaron la aplicación Resolve Monitoring para compartir la salida a través de Internet, los nuevos switchers Atem con versión 4K para la solución montada en escritorio Atem TV Studio, y la cámara Ursa 12K con una nueva versión de filtro óptico para eliminar efectos de imagen no deseados en resoluciones más altas, cumpliendo con las especificaciones de Netflix. Por último, se presentó el sistema de conversión IP 2110 con vista previa en panel y LCD con conectividad 3G, óptica y ethernet, aunque solo es capaz de manejar resoluciones HD.

Kiloview mostró una serie de novedades en su gama de productos, incluyendo soluciones para grabación, gestión centralizada, enrutamiento y conmutación, multiview y monitoreo NDI, producción NDI, soluciones SRT y codificadores Ethernet duales con capacidades extendidas como multiview, SDI, HDMI e incluso grabación en USB flash. Además, la compañía presentó su media gateway para conversión de transmisión con nueve entradas y transcodificación en paralelo, así como una solución modular y portátil para enlazar pantallas P3, con capacidad para 4K y NDI y una batería de seis horas. Estos productos también cuentan con grabación completa en tarjeta SD y un módulo 5G o doble 4G LTE con un total de 10 conexiones simultáneas, lo que permite la transmisión directa de

NDIHX desde el codificador.

CueScript ha presentado interesantes novedades en relación con sus prompters para cámaras PTZ, entre las que destaca su diseño con un centro de gravedad equilibrado que permite una mayor estabilidad y comodidad en su uso. Además, estos prompters pueden trabajar con cámaras tanto con lentes simples como intercambiables, ofreciendo una mayor flexibilidad en la elección de equipos. Por otro lado, CueScript también ha lanzado CueTalk Cloud, un servicio basado en la nube y con conectividad IP que permite una gestión más sencilla y accesible de los prompters, mediante una suscripción de pago. Por último, la compañía ha introducido un nuevo método de control de sus prompters: SayiT, que permite activarlos por voz, facilitando aún más su manejo.

Y por último, For.A enseñó varias novedades, entre las que se destacan su nuevo switcher con interfaz NDI para producciones híbridas, compatible también con SDI y control de cámaras PTZ. También presentaron una interfaz web de usuario para un centro de producción todo en uno, que incluye enrutador de vídeo, switcher, mezclador de audio, codificador de streaming, grabador y reproductor, que fue galardonado con el premio Best of the Show. Además, firmaron un acuerdo de distribución con Alfalite. For.A también presentó un multivisor 2110, junto con SDI y 2022 para redes de 10G, y un nuevo procesador de vídeo con 32 canales y capacidades IP. Finalmente, presentaron el Soar-A para visualización y monitoreo compatible con RIST, junto con SRT para menor latencia y menos paquetes perdidos.

NOTICIAS 14 TM Broadcast Actualidad NAB SHOW 2023

Durante las últimas décadas, hemos sido testigos de una revolución tecnológica que ha transformado drásticamente la forma en que consumimos contenido. La democratización de la tecnología ha permitido que cualquier persona pueda crear y difundir su propio contenido, lo que ha generado una enorme cantidad de oportunidades para nuevos creadores y productores en el sector. Sin embargo, también ha tenido un impacto negativo en la calidad de este y la forma en que se produce y distribuye.

Como profesional, he observado con preocupación cómo la democratización de la tecnología ha llevado a una disminución en la calidad. Ahora cualquier persona puede grabar un vídeo con su teléfono móvil, editarlo y subirlo a internet sin necesidad de una formación técnica ni artística previa. Esto ha generado una sobrecarga de información que ha dificultado la diferenciación entre el contenido de calidad y el que no lo es.

Además, la democratización de la tecnología ha llevado a una falta de control en el proceso de producción y distribución de este contenido. Cualquier persona puede publicar en línea sin necesidad de pasar por una revisión previa por parte de un profesional, lo que ha llevado a una proliferación de noticias falsas, contenido engañoso y discursos de odio.

Como profesionales del sector, tenemos la responsabilidad de preservar la calidad de lo que producimos y asegurarnos de que el público reciba información confiable y entretenimiento de calidad. Debemos ser conscientes de que la tecnología es una herramienta, y como tal,

debemos utilizarla de manera responsable y ética.

Es nuestro cometido educar y formar a nuevos creadores y productores para que entiendan la importancia de la calidad y la ética en el contenido que producen. Debemos fomentar la colaboración y el trabajo en equipo, y asegurarnos de que haya un control de calidad en todas las etapas del proceso de producción y distribución.

Asimismo, debemos seguir invirtiendo en la tecnología y en la formación de profesionales para que estén al día en las últimas tendencias y herramientas disponibles. Esto nos permitirá seguir innovando y creando contenido de calidad que atraiga al público y lo mantenga informado y entretenido.

En conclusión, la democratización de la tecnología ha tenido un impacto negativo en el sector broadcast, pero como profesionales, tenemos la responsabilidad de preservar la calidad del contenido y asegurarnos de que el público reciba información confiable y entretenimiento de calidad. Debemos utilizar la tecnología de manera responsable y ética y seguir invirtiendo en la formación y la innovación para mantenernos al día en un entorno cada vez más cambiante.

No todo vale.

@yerayalfa www.linkedin.com/yerayalfa
THE VIEWFINDER The Viewfinder TM Broadcast 15 Democratización,
Por Yeray Alfageme, Business Development Manager en Optiva Media an EPAM company
que no más y peor
TM Broadcast RTVE EN QATAR PRODUCCIÓN TÉCNICA 16

Producción técnica de RTVE para laemisión en España de la Copa Mundial de la FIFA Qatar 2022 y prueba de

concepto de producción en nube pública

Artículo realizado por Dirección de Medios y Operaciones TVE: Manuel González Molinero Jesús García Romero

17 TM Broadcast RTVE EN QATAR PRODUCCIÓN TÉCNICA
A la izquierda: pruebas de realización en cloud.

RTVE ha desplazado a Qatar a más de 80 profesionales para la producción técnica para España de la Copa Mundial de la FIFA 2022, emitida a través de sus plataformas de televisión, radio y servicios interactivos. Entre los partidos y los programas deportivos previos y post, las dos cadenas La 1 y Teledeporte han efectuado más de 65 horas de emisión TDT. El partido inaugural de la selección española ha conseguido un 47.9% de cuota de pantalla con 5.863.000 de espectadores. Y durante los penaltis de la final se han alcanzado los 12.207.000, el 69,7% de cuota. Otro hito importante de

esta operación es que RTVE ha emitido 20 de los partidos del Mundial por el canal de ultra alta definición UHD de la emisión TDT (siendo el primer evento de este nivel en TDT UHD). Se transmitió en UHD con formato HDR y el sonido fue multicanal Dolby Atmos.

En paralelo a la emisión TDT, se ha retransmitido 19 partidos a través de la aplicación RTVE Play para móviles y dispositivos conectados y la web de CRTVE con datos récord de audiencia. La plataforma mayoritaria de consumo han sido los dispositivos Android a través de la aplica-

ción RTVE Play, seguido de los usuarios Android a través del navegador web. El tercer lugar lo han ocupado tanto los PC con Windows a través del navegador web como los dispositivos iOS. Como ejemplos de consumo de esta producción digital señalar que en el partido de octavos de final entre España y Marruecos se han registrado hasta 675.000 dispositivos simultáneos con 2,06 Terabit/s de tráfico de directo entregado a usuarios. Han llegado a haber 2.169.497 usuarios únicos (combinaciones de IP + User-Agent) conectados al directo desde España durante el partido. Y la final

PRODUCCIÓN TÉCNICA 18 RTVE EN QATAR TM Broadcast
El equipo técnico de Qatar.

Argentina-Francia ha tenido más de 1.000.000 de dispositivos simultáneos conectados al stream, con un máximo de 2,69 Terabit/s de tráfico de directo entregado a usuarios y hasta 2.717.201 usuarios únicos conectados desde España.

Radio Nacional de España ha cubierto 50 de los 64 partidos del torneo, incluyendo todas las eliminatorias. Se han contabilizado más de 148 horas de programación mediante una fórmula mixta entre la emisión convencional en antena y la difusión de contenidos a través de plataformas como Play Radio y la aplicación para dispositivos móviles de RNE. La versatilidad de los medios técnicos enviados a Doha (especialmente los Quantums) permitió hacer conexiones, entrevistas e incluso programas especiales desde diferentes puntos de la ciudad más allá de la programación principal realizada desde los estudios del IBC y desde las líneas IP de los estadios. También se ha ofrecido un podcast de difusión diaria a través de Play Radio y de la plataforma Spotify resumiendo la actualidad de cada jornada para los oyentes que consumen contenidos sonoros en soportes como altavoces inteligentes. Y para seguidores de RNE en redes sociales, los enviados especiales a Qatar han llegado a producir más de 200 vídeos exclusivos.

Para la cobertura de televisión se han instalado dos SET, uno en el campo de entrenamiento de la selección española y otro "el Skyline" en la terraza de uno de los rascacielos de Doha, la capital de Qatar. Desde ellos se han hecho infinidad de conexiones diarias con los informativos Telediario 1 y 2 y L´Informatiu, con Las mañanas de La 1 y con los canales Teledeporte y Canal 24 Horas. Ocho equipos de ENG por toda la ciudad han asistido a los entrenamientos de las selecciones, ruedas de prensa, entrevistas a jugadores, seguimiento de fans y las diversas ceremonias y actividades culturales de la ciudad de Doha.

El día a día de la actualidad del mundial se ha seguido a través de los programas diarios realizados en los estudios A4 de Torrespaña y E3 de Sant Cugat. Para la personalización de los partidos retransmitidos se han empleado dos unidades móviles en los estadios, y junto al campo de juego un SET para la previa del partido y posiciones de comentarista con los mejores especialistas deportivos. Todas las señales generadas en las diferentes ubicaciones se han canalizado a través del IBC situado en Doha, hasta Madrid y Sant Cugat a través de circuitos internacionales y de la propia red de contribución de RTVE.

En paralelo a la producción tradicional de este tipo de eventos, en colaboración con el fabricante Grass Valley y con el equipo de ingeniería del integrador Crosspoint se ha realizado una prueba de concepto para establecer una cadena completa de producción basada en la nube pública y redes WAN entre nuestro Skyline en Doha y un control técnico montado en el centro madrileño de Torrespaña. En servidores Amazon

TM Broadcast
19

se ha implementado la plataforma AMPP de Grass Valley con todos los servicios necesarios para la producción. El Skyline de Doha ha sido el set remoto para esta producción en la nube.

DESPLEGUE TÉCNICO PARA LA PRODUCCIÓN DEPORTIVA

Para la cobertura de esta competición deportiva mundial, en la capital de Qatar donde se ha celebrado el acontecimiento, se han instalado dos sets sobre los que ha pivotado fundamentalmente el seguimiento de toda la información del evento. Y los estudios de Madrid o Radio Nacional de España, la web y la plataforma RTVE Play han completado la oferta multi-dispositivo por la que

la corporación pública ha hecho llegar la producción del mundial de futbol a los ciudadanos.

En un espacio dedicado del IBC (International Broadcasting Centre) en Doha, se ha instalado un control de RTVE desde el que se han gestionado las señales servidas por HBS y los servicios técnicos de intercambio que intervienen en la operación de televisión, radio e interactivos. El transporte de todas las señales y de los múltiples servicios técnicos entre Qatar y Madrid o Barcelona se ha realizado a través de circuitos internacionales redundados de 1 Gbps redundante hasta el POP (Point of Presence) de Londres. Desde allí, por la red FINE de EBU, al nodo que esta organización tiene alojado en Torrespaña. Y ya en Madrid, por los circuitos propios de contribución de

RTVE hasta los estudios de Sant Cugat en Barcelona.

Mediante los mencionados circuitos se han transportado hasta 6 señales HD-SDI entre Doha y España, 6 señales HD-SDI de retorno, señales de audio de comentaristas, ordenes e intercomunicación Artist, servicios de iNews para los programas y servicios ethernet corporativos. Adicionalmente, en los centros de producción se ha contado con conexión FTP al sistema de ingesta de media de HBS para intercambio de los contenidos extra FIFAMAX.

A través del IBC han llegado las señales de personalización de los partidos realizadas por las unidades móviles y las conexiones con el set del campo de entrenamiento de la selección. Los 8 equipos de reporte-

PRODUCCIÓN TÉCNICA 20 RTVE EN QATAR TM Broadcast

ros ENG también han contado con transmisores IP. Los ficheros que han generado, vía FTP, han pasado a estar disponibles de inmediato en los sistemas de las redacciones AVID en España.

En cuanto a la redundancia ante un posible fallo de los circuitos internacionales, señalar que todos los puntos de información han contado con back-up de transmisión bidireccional IP con Madrid mediante mochilas LU800 LiveU conectada a líneas FTTH dedicadas. El back up de recepción de la señal internacional de los partidos se ha implementado a través de los enlaces de satélite disponibles tanto en Torrespaña como en Sant Cugat.

TM Broadcast
21
Set estadio Qatar.

Set en el campo de entrenamiento de la selección

El campo de entrenamiento de nuestra selección de futbol estaba ubicado en la universidad de Doha. En este emplazamiento se ha montado un set de TV con tres cámaras LX92 con ópticas Canon, un mezclador ligero Data Video y una consola de audio Yamaha DM- 1000. El set se ha dotado también con un puesto para periodista con INews y edición AVID Media Composer. Una fibra óptica ha conectado el set del campus de la universidad con el centro

PRODUCCIÓN TÉCNICA 22 RTVE EN QATAR TM Broadcast
Equipo técnico de RTVE y set Skyline de Doha. Set campo entrenamiento.

de trafico de señales HBS en el IBC. Dicha conexión se ha gestionado mediante un nodo Nimbra el cual para las señales principales de programa se ha equipado con tarjetas MAN en formato J2K a fin de minimizar las latencias en la transmisión y obtención de unas vias de alta calidad. Este sistema se ha encargado de transportar las señales de video y

audio, la conexión de intercom para coordinación y órdenes, el tráfico ethernet corporativo, iNews y las señales correspondientes de retorno. Adicionalmente, para intercambio de señales entre el set y el IBC se han empleado codificadores SAPEC Laguna para optimizar el ancho de banda.

Set de entrevistas "Skyline"

El set instalado en una terraza de uno de los rascacielos de Doha ha llevado el peso de los programas resumen realizados diariamente diariamente, así como conexiones para los Telediarios y diversos programas en directo con unas vistas privilegiadas de la ciudad capital de Qatar. Este Set contaba con tres cámaras LX92, ópticas Canon, un mezclador ligero Data video y una mesa de audio Yamaha DM-1000, microfonía inalámbrica Wisycom y sistema intercom Riedel. La señal allí realizada se ha transportado en IP directamente con Torrespaña y Sant Cugat mediante una mochila LU800 con conexión dedicada a internet.

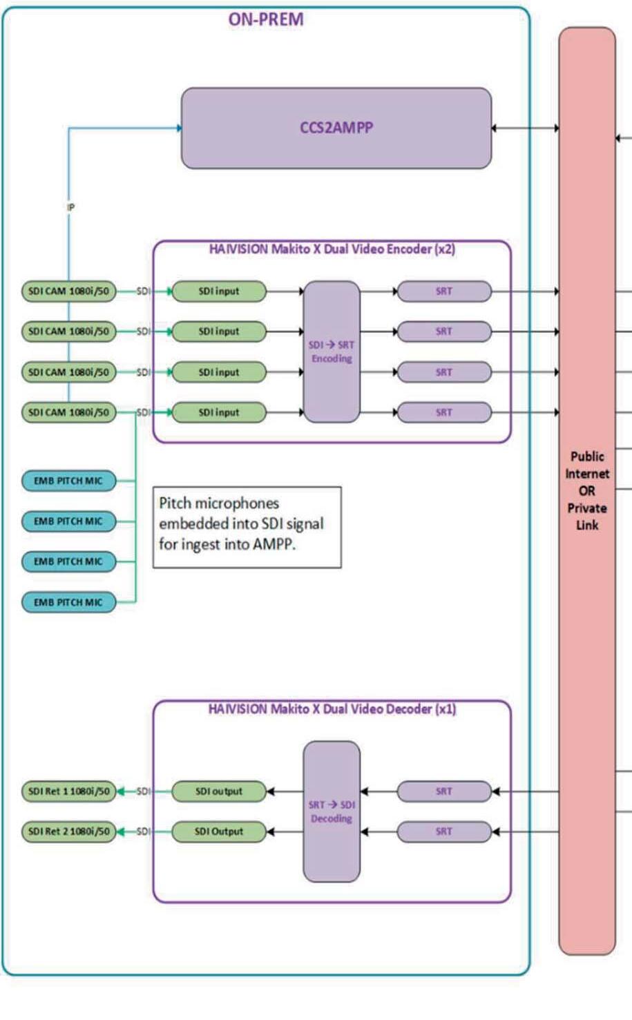
Con las cámaras de este set se ha realizado la prueba de concepto POC de realización en la nube. Para ello, como se puede apreciar en el esquema, también se han instalado

RTVE EN QATAR PRODUCCIÓN TÉCNICA TM Broadcast 23
PRODUCCIÓN TÉCNICA 24 RTVE EN QATAR TM Broadcast
Diagrama bloques Doha
RTVE EN QATAR PRODUCCIÓN TÉCNICA TM Broadcast 25
PRODUCCIÓN TÉCNICA 26 RTVE EN QATAR TM Broadcast
Diagrama Intercom
RTVE EN QATAR PRODUCCIÓN TÉCNICA TM Broadcast 27

algunos equipos Makito Haivision para la codificación y decodificación SRT de las señales de video de subida o de bajada a la nube.

Personalización de los partidos

Durante el mundial, RTVE ha dispuesto de dos unidades móviles para la personalización in situ de los partidos retransmitidos y para la realización de los programas previos correspondientes. Dentro de cada estadio se ha ubicado una plataforma de presentación y diferentes posiciones de cámara, así como una posición de comentarista dedicada. Todo ello empleando el material

técnico de la dotación de dichas unidades. La interconexión de las mismas ha sido mediante los circuitos

proporcionados por la organización del mundial HBS (VandA) entre los estadios y el IBC. Para la señal backup del directo de dicha personalización de la señal con España se ha utilizado una mochila LiveU LU800 con un circuito internet dedicado.

PRUEBA DE CONCEPTO DE REALIZACIÓN EN LA NUBE

Los grandes eventos mundiales suelen ser excelentes oportunidades para poner a prueba soluciones tecnológicas novedosas. Muchas de ellas tienen como objetivo desarrollar y llevar a cabo las producciones de una manera más sostenible y eficiente, reduciendo costes e incrementando las ventajas operativas. La Dirección de Medios y Operaciones de RTVE, como hizo con su pionera transformación a IP del centro de producción de Sant Cugat o con su despliegue de transmisores IP 4G/5G en su infraestructura territorial por toda la geografía nacional ha explorado, en el campeonato mundial de futbol de Qatar 2022, nuevos caminos de innovación con las tecnologías más avanzadas.

PRODUCCIÓN TÉCNICA 28 RTVE EN QATAR TM Broadcast
Control set campo de entrenamiento. Control set campo de entrenamiento.

En paralelo a su producción habitual RTVE ha llevado a cabo una prueba de concepto POC empleando la solución de Grass Valley-AMPP “Agile Media Processing Platform”. El principal objetivo ha sido probar una producción remota con soluciones broadcast basadas en software y conectadas a través de internet pública con procesamiento en nube pública (la cloud). Los compañeros de viaje del equipo técnico de RTVE comprometidos en esta apuesta tecnológica han sido Grass Valley y Crosspoint. En menos de una semana, se ha montado e instalado un control de operaciones y realización

RTVE EN QATAR PRODUCCIÓN TÉCNICA TM Broadcast
29
Diagrama Audio Video Set. Control remoto POC.

en una sala del centro de Torrespaña y un sistema de producción en cloud.

La POC de producción remota ha utilizado el set RTVE Skyline del rascacielos de Doha aprovechando las señales de las cámaras allí emplazadas. Los equipos Makito de Haivision se han dedicado a convertir las señales SDI en streams de video SRT para el intercambio con la nube a través de una conexión FTTH local con una capacidad de unos 100Mbps. El audio de los presentadores y de origen en Doha, se ha embebido en las entradas de las XCU de las cámaras instaladas en el Skyline y se ha transportado hasta la nube en el stream de vídeo SRT, pudiendo ser controlado cada canal de forma individual por la aplicación en la plataforma en la nube.

En Torrespaña, otra FTTH ha dado conexión a paneles de mezclador de vídeo Korona, OCP400/CGP500 para el control remoto de parámetros de las cámaras y un panel de repeticiones de video Live Touch. El resto de funcionalidades necesarias para la

realización y producción técnica como multipantallas, mezclador de audio, control de grafismo, control y gestión del flujo de trabajo, han sido ejecutadas por aplicaciones de la plataforma que se despliegan vía software en ordenadores instalados en la misma sala de control. Todos los procesos y computación necesarios han sido alojados en una instancia configurada al efecto en la nube pública. Las aplicaciones funcionando en cloud no han requerido ningún hardware adicional: ni core de mezclador de vídeo, ni multiviewer, ni servidor de repeticiones.

El control de cámaras y monitorización se ha manejado desde la plataforma en la nube con los servidores CCS-One instalados al efecto en el set de Doha y con la aplicación de grading correspondiente, permitiendo un control de cámara intuitivo de forma remota y la monitorización multicámara conmutada desde los propios paneles de control. La mencionada aplicación también ha atendido la función de Tally, con indicación tanto en los controles de cáma-

ras de Torrespaña, como en la aplicación multipantalla accesible desde cualquier terminal con acceso a internet y, por supuesto, en las propias cadenas de cámaras situadas a más de 5.000 Km de distancia.

Del procesado en la nube pública para la mezcla de vídeo y efectos se ha encargado otra de las aplicaciones del ecosistema que permite utilizar hasta 32 entradas y 16 salidas en formato 1080p con 3 bancos M/E de procesado y 6 keyers por banco; incluyendo memoria para clips almacenados, efectos 2D y multipantallas. La instancia levantada en la cloud se ha controlado desde el panel del mezclador ubicado en la sala de control de Torrespaña. El grafismo, empleando la línea gráfica habitual de RTVE, se ha hecho importando las plantillas gráficas y mediante otra de las aplicaciones se han operado los diferentes rótulos y logos.

La grabación y reproducción de contenidos se ha gestionado también con aplicaciones levantadas en

PRODUCCIÓN TÉCNICA 30 RTVE EN QATAR TM Broadcast

la nube. El sistema de gestión de ingesta y repeticiones empleado ha tenido capacidad para ingesta sincronizada de cuatro fuentes de vídeo y reproducción de dos programas independientes con herramientas de señalización, posicionamiento y control de velocidad de reproducción. El almacenamiento de media también estaba alojado en la cloud y asociado a las instancias de procesa-

do. Y se ha podido controlar bien directamente por software con una de las aplicaciones de la plataforma sistema o mediante el panel físico que se ha equipado en la sala de control, ya que los operadores están muy acostumbrados a su manejo.

Otra aplicación ha realizado en la nube la función de monitoreado y multipantalla. Con ella se han crea-

do varios modelos de pantalla con diferentes tamaños de ventanas y configuraciones según las necesidades y las peticiones de los diferentes profesionales participantes en las pruebas.

Para el intercambio de señales entre el entorno SDI de Torrespaña y los streams SRT de la nube pública se ha instalado un servidor Edge que permitió la conexión de muy baja latencia con la nube. De igual manera, este equipo permitió incorporar a la producción fuentes de vídeo SDI desde el control central de TVE. El empleo del Edge, además, permite el uso de las diversas aplicaciones del ecosistema en el propio servidor de manera local, permitiendo el uso de escenarios híbridos con procesados localizados en diferentes localizaciones físicas o en la cloud.

En este esquema básico de la prueba de concepto de producción remota se muestra que todo el procesamiento se ha implementado en la nube pública, mientras que todos los paneles y aplicaciones de control

RTVE EN QATAR PRODUCCIÓN TÉCNICA TM Broadcast 31
Control remoto POC.

y operación se han instalado en la sala de control de Torrespaña, simulando un proceso operativo similar a los realizados habitualmente:

En cuanto al esquema técnico, se pueden identificar las diferentes zonas, el set de RTVE en Qatar, las aplicaciones de procesamiento desplegadas en la nube pública y todo el despliegue de operación y control en la sala de control de Madrid.

El resultado de esta realización ha sido bueno. RTVE se proponía probarlo en un entorno real antes de su posible implantación en explotación

A pesar de intercambiar fuentes de señal entre orígenes situados a más de 5.000 Km de distancia, la sincronización ha sido buena. Se han logrado latencias de monitoreado y conmutación por debajo de 10 frames trabajando en 1080p. Una latencia similar e incluso inferior a la que se pueda conseguir mediante una conexión vía satélite y con una calidad contrastada en formato 1080p. La plataforma en la nube ha permitido conmutaciones precisas, síncronas, con el audio correctamente alineado con el vídeo, y realizando efectos avanzados y DVE. Como prueba añadida, la cámara de un teléfono móvil situado en Madrid con salida SRT fue conectada como una fuente remota más, pudiendo utilizarla de manera síncrona junto a las fuentes provenientes de Qatar.

Todos los actores involucrados en esta producción hemos aprovechado la oportunidad de manera activa y efectiva. TVE ha podido conocer a fondo esta solución, y por la sala de control instalada en Torrespaña han pasado la mayoría de los ingenieros

y técnicos de la Dirección de Medios y Operaciones de TVE, los cuales han conocido las prestaciones de la solución probada y las características de la computación en la nube. De igual manera, asistieron operadores de diferentes perfiles como mezcladores de vídeo, realizadores, operadores de audio, controles de cámaras y operadores de repeticiones. Desde el punto de vista operacional todos

han podido probar de manera interactiva las características de esta nueva tecnología desde un punto de vista operacional y han aportado información sobre las características y funcionalidades que se requieren en el trabajo y la operación diarios.

Desde RTVE, una vez analizada la producción en la nube empleando conexiones de internet públicas, y

PRODUCCIÓN TÉCNICA 32 RTVE EN QATAR TM Broadcast
Esquema básico de la prueba de concepto de producción remota

viendo la evolución que los diferentes fabricantes están realizando de sus soluciones, creemos que gran parte de la producción en pocos años va a evolucionar en esta dirección.

Por ahora podremos utilizarla para completar eventos donde hay una producción in situ grande y se vea conveniente completarla con

algún control de cámaras más, alguna realización alternativa o algún sistema de repeticiones adicional.

Para producciones pequeñas en las que se utilicen únicamente estos sistemas, se tiene que evolucionar a implantaciones que requieran configuración “cero” y la puesta en marcha sea prácticamente instantánea. Para esto quizá es necesario con

pruebas de concepto como esta, ganar en confianza en la nube y en alguna habilidad “plug & play” especialmente en cuanto a configuración de las conexiones en las redes WAN.

En próximos acontecimientos RTVE continuará explorando las prestaciones, las ventajas y las oportunidades que brindan los sistemas de producción remota en la nube.

RTVE EN QATAR PRODUCCIÓN TÉCNICA TM Broadcast 33
PRODUCCIÓN TÉCNICA 34 RTVE EN QATAR TM Broadcast
Esquema técnico
RTVE EN QATAR PRODUCCIÓN TÉCNICA TM Broadcast 35

PRODUCCIÓN VIRTUAL EN GRUP MEDIAPRO

La revolución del grupo audiovisual en tecnologías de producción virtual

36 TM Broadcast PRODUCCIÓN VIRTUAL TECNOLOGÍA

El uso de la Producción virtual se ha acelerado en los últimos años convirtiéndose en una forma de facilitar las producciones.

Grup Mediapro decidió adoptar esta metodología e incluso ha ido un paso más allá, siendo pioneros en el uso de una tecnología mixta: la combinación de pantallas LED y croma.

Para saber más acerca de este desarrollo propio, su utilización y del despliegue técnico que se realizará en sus estudios, hemos tenido el placer de hablar con Emili Planas, CTO y Operations Manager en el grupo audiovisual.

37 TM Broadcast PRODUCCIÓN VIRTUAL TECNOLOGÍA

Entrevista con Emili Planas

¿Cuál es el despliegue técnico que vais a realizar? ¿Cómo son los estudios de producción virtual que estáis desempeñando?

El aprendizaje que hemos obtenido durante estos dos últimos años ha marcado las líneas que queremos seguir. Tenemos en cuenta que estamos en un momento en el que esta tecnología es lo suficientemente madura como para ponerla en explotación, pero aún está comenzando.

En los últimos dos años hemos visto evoluciones de la tecnología muy rápidas y otras más estables, pero al final montamos los estudios dependiendo del mercado al que nos dirigimos y el país en el que estamos. Los requerimientos para cada tipo de producción son un poco distintos y, para afrontar eso acorde a la forma de trabajar de Mediapro, hemos categorizado todo lo que implica un material técnico de un plató de producción virtual en tres categorías distintas, de modo que cada una de ellas puede dar servicio a las diferentes modalidades de negocio.

Esto nos hace tener una lista de equipamiento que permite estructurar en cada uno de los platós que estamos montando un tipo de tecnología u otra.

¿Qué tecnología habéis desplegado en los diferentes casos de uso?

Trabajamos con distintos fabricantes en cada uno de los campos. Mediapro cubre todas las unidades de negocio de la industria audiovi-

sual, lo cual nos ayuda a que los fabricantes nos vean con buenos ojos cuando aportamos ideas para la mejora de un producto. Es decir, no somos una empresa de ingeniería, una empresa de producción o una empresa de creación de contenidos… somos todo eso y más. Por lo tanto, cuando hablamos con los fabricantes, tenemos la capacidad de mostrarles las necesidades de la industria.

Esto no es una cuestión puramente técnica o de producción, sino que tenemos que ser capaces de ofrecer a la industria algo que permita hacer cualquier tipo de producción a unos precios razonables. Este punto de vista de Mediapro es muy apreciado por los fabricantes y nos permite tenerlos como partners.

¿Los estudios de producción que tenéis planteados van a abarcar todas las unidades de negocio de la industria audiovisual?

A corto plazo no. Obviamente hay centros donde tenemos muchos platós y podríamos tener uno para

publicidad y otro para cine si fuera necesario, pero de momento parece innecesario separar tanto.

En Barcelona, donde está la sede central de Grup Mediapro, hemos hecho un diseño para producción cinematográfica y publicidad, conviven estas dos tecnologías. Lógicamente la producción cinematográfica, que es mucho más exigente, puede tener alguna limitación. Además, la sede de Barcelona tiene que convivir como showroom. Es donde estamos intentando promocionar toda la producción virtual a la industria y estamos invitando a muchas productoras e interesados en producción virtual. Esa convivencia con el showroom hace que sea un laboratorio de validación de nuevos sistemas. Es donde trabajamos, mezclamos la producción con la investigación, la validación, puesta en marcha, test de nueva tecnología, etcétera.

En Madrid será para ficción. Queremos que The Mediapro Studio sea el principal usuario del plató de Madrid, al igual que cualquier otra

TECNOLOGÍA 38 PRODUCCIÓN VIRTUAL TM Broadcast

productora que necesite virtual production para ficción. En Miami estamos trabajando con un partner especializado en producción virtual para publicidad. Este partner es el que ocupará la totalidad del uso del plató. En Nueva York, Manhattan, ahora mismo estamos terminando la configuración del plató que esperamos pueda ser de primer nivel. El mercado norteamericano, y específicamente el de Nueva York, nos está pidiendo máxima calidad y así lo estamos preparando.

¿En qué punto de desarrollo os encontráis?

En este momento tenemos un problema con los plazos de entrega. Tenemos los diseños de todos los platós y estamos acabando de negociar, en alguno de ellos, el proveedor por el tema de los plazos más que por otra cosa.

El de Madrid está en diseño. En el de Barcelona ya tenemos una parte de las pantallas y falta otra. Como he dicho, nos sirve tanto para show-

room como para testear cualquier nueva tecnología. Igualmente ya está habilitado para producción. En un par de semanas tendremos el croma montado.

Hablemos de esa combinación de tecnología LED y tecnología de croma que habéis desarrollado.

Una de las características que tenemos en todos los platós de producción virtual de Grup Mediapro es la combinación de tecnología LED con tecnología de croma en la misma producción e incluso combinadas en el mismo plano. Esta es una de las características que hemos trabajado en los últimos años.

Durante un tiempo surgió el debate que todo el mundo debería tener cuando empieza en virtual production: ¿qué hago, LED o croma? Unos justificaban uno y otros lo contrario, por lo cual decidimos implementar ambos. Había un problema, ¿qué tecnología podríamos implementar para poder usar los dos? O bien no existe o no hay muchas. Decidimos hacerlo nosotros.

La tecnología que tenemos ahora mismo en funcionamiento nos permite rodar en la parte LED, girar la cámara y grabar un plano en la parte croma. O incluso donde acaba el LED empieza el croma y podemos tener en un mismo plano LED y croma si es necesario. Es más, si en un rodaje se cree adecuado poner un panel croma en medio del LED también podemos hacerlo y funciona. Lógicamente con las cámaras trackeadas.

Si el director de fotografía prefiere retocar un plano en postproducción grabamos en croma, si necesita toda la iluminación con la ayuda de la pantalla LED, pues usamos LED. Dentro de las mismas producciones estamos haciendo planos en croma y LED, sin que eso nos implique cambiar de sistema, modificar las calibraciones de cámara, partes de tracking, etcétera. Dentro de una misma producción observamos que hay planos que funcionan mejor en una tecnología y otros que funcionan mejor en la otra. Luego al ver la producción completa no se distingue si ha sido hecho en LED o croma. Es más, hay producciones que por el workflow el croma ofrece muchas ventajas al luego poder modificar las cosas en postproducción.

Lo que si tenemos claro que tanto en LED como en croma trabajamos en tiempo real. El productor ve la escena final en cualquiera de las dos tecnologías. Luego se puede llevar lo rodado en croma a postproducción porque el workflow también lo permite. Generamos todas las señales y la metadata necesaria para realizarlo. Es algo que se escoge dependiendo de la producción. Es importante

PRODUCCIÓN VIRTUAL TECNOLOGÍA TM Broadcast
39

recalcar que el rodaje en croma puede ser distinto en producción virtual que en croma tradicional. La gran diferencia es que la tecnología que estamos usando, como digo, permite tiempo real en croma y en LED. Esto agiliza el rodaje y la calidad final. Los directores de fotografía cuando ven en tiempo real lo que están haciendo en croma con el fondo incorporado y con los movimientos de cámara están encantados. No vuelven atrás.

Finalmente se trata de platós mixtos o híbridos para todo tipo de producción, ¿no? ¿El propio grupo tiene la capacidad para desarrollar todos los elementos necesarios?

Todos los estudios de virtual production son o serán con la combinación de croma y LED. Ha sido una tecnología de desarrollo propio en la que hemos sido pioneros.

Grup Mediapro cubre todas las partes de la producción que se puedan necesitar en un proyecto. Como filosofía, si un cliente tiene a sus propios unreal artist, fondos virtuales y solo necesita el plató para grabar

estupendo, pero no suele ser lo más normal. Lo habitual es que se requieran unas necesidades para producción específicas. Por lo tanto tenemos capacidad para hacer cualquiera de las partes, no solo la parte técnica sino también la creativa.

Tenemos gente que controla el lado creativo y otros el lado técnico, igualmente les formamos y mantenemos al día para que aprendan sobre toda esta nueva forma de trabajo. Les instruimos de manera interna, creando cursos para poder readaptar perfiles que a día de hoy están trabajando en temas similares como la parte de postproducción 3D, por ejemplo. El resto de perfiles que se encargan de la parte de rodaje, plató o iluminación, como ejemplos, también deben readaptarse e ir aprendiendo estos flujos de trabajo.

Es uno de los retos más importantes, que toda esta industria formada por personas entienda como trabajar en este tipo de producción.

¿Está la tecnología totalmente lista?

Ahora mismo está funcionando. Aún no hemos tenido una produc-

ción que haya necesitado hacer la mezcla de croma y LED en el mismo plano, pero lo hemos probado en test y funciona perfectamente. Hemos realizado producciones en las que ponemos el LED en un plano y en el mismo estudio giramos, hacemos el croma y rodamos en croma el siguiente plano. Se realiza con la misma cámara, mismo kit de óptica, mismo tracking, mismos recursos de computación… Obviamente el croma sigue un workflow de señal distinto, pero de cara al rodaje todo el mundo ve a tiempo real la imagen final.

¿También funciona con producciones en directo?

En este caso se abre un campo bastante amplio. ¿Qué se considera producción virtual o realidad aumentada dentro de una producción en directo? Nosotros lo metemos en el mismo saco. Tenemos a gente de producción virtual implicada en distintos proyectos de realidad aumentada.

TECNOLOGÍA 40 PRODUCCIÓN VIRTUAL TM Broadcast

En fútbol, por ejemplo, estamos añadiendo unas tres capas distintas de realidad aumentada. Las técnicas que se usan para esa realidad aumentada en fútbol no son las técnicas que usamos en estudio.

En platós de televisión en directo, donde hacemos desde el sorteo de la once hasta programas postpartido en la Liga TV u otros canales, tenemos producción virtual que sigue tecnologías distintas en cada plató.

Pero sí hacemos directos con producción virtual, eso es esencia de Grup Mediapro, trabajar para el directo. Esa tecnología que usamos en plató para ver en tiempo real también nos sirve para producción en directo. Clasificamos las distintas tecnologías para poder ser optimizadas para un tipo de producción u otra, pero finalmente es el mismo tipo de dinámica o está implicada en los mismos tipos de gente.

Como hemos hablado, el croma es necesario y mejor para algunas cosas, pero algunas voces dicen que el volumen LED evolucionará hasta

acabar supliendo todo lo que aporta el croma y con capacidades extra. ¿Cuál es tu opinión?

Creo que estamos muy cómodos combinando las dos partes. Hay tecnologías muy imaginativas que van apareciendo pero que no acaban de consolidarse, porque son complejas o no aportan demasiado. Seguramente lleguemos a ver alguna que será revolucionaria. Sería bueno que pasara, pero a día de hoy la industria de producción, sobre todo cinematográfica, necesita saber que un largometraje no se le va a ir de presupuesto.

Toda esta gente que es necesaria dentro de la industria y que produce de forma regular, son los primeros que tienen que entender cómo funciona la producción virtual y sentirse seguros rodando así. Para que se sientan seguros rodando en producción virtual las instalaciones donde vayan a rodar tienen que funcionar y en caso de haber limitaciones tienen que estar muy claras. Poder ofrecer esa seguridad y readaptar la cadena

de trabajo llevará tiempo. Se está empezando a hacer y hay mucho feedback positivo, pero hay una gran parte de la industria que tiene que tomárselo como propio.

Aparte de formar a vuestra propia gente, ¿qué opinas del cuerpo de estudiantes o profesionales que salen preparados para afrontar estas tecnologías o dinámicas de trabajo? ¿Se están creando perfiles necesarios?

Además de nuestros cursos internos estamos en contacto con universidades. Primero para detectar talento en formación y para influir mínimamente en aquello que por parte de la industria creemos que se necesita, para que las universidades tengan ese input de lo que se mueve o qué perfiles son más urgentes.

Obviamente estamos en un momento de la producción virtual en el que hay más necesidad que personal y, aunque está empezando, hay falta de personal especializado y con experiencia. Esa poca experiencia que encontramos en el sector

PRODUCCIÓN VIRTUAL TECNOLOGÍA TM Broadcast
41

es la que estamos intentando trabajar internamente, haciendo muchos trabajos, generando trabajo interno para aprendizaje y adquiriendo la experiencia para afrontar cualquier tipo de proyecto.

¿Qué opinas sobre la captación volumétrica? En cuanto a la computación en la nube, ¿cómo afectará a la mejora de esta tecnología? ¿Cómo evolucionará?

Formamos parte de la asociación VFA (Volumetric Format Asociation) desde prácticamente su formación, estamos en contacto constante con distintos centros de formación y empresas que trabajan sobre modelos de captación volumétrica. Trabajamos con diferentes líneas de I+D para la parte de deepfake, metahumans y sistemas basados en inteligencia artificial para generar todo este tipo de imágenes.

Luego está la gestión del archivo de todos los assets que se puedan utilizar en producción virtual. De hecho, en Unreal puedes comprar un objeto y usarlo, replicarlo, modificarlo… es muy útil, flexible y permite ir generando catálogo de assets comercializándolos o usándolos tantas veces como sea necesario.

En cuanto a la nube, tenemos una unidad de negocio muy orientada a soluciones cloud. Esta unidad de negocio forma parte del comité de Virtual Production y estamos usando cloud para cierto tipo de computación. No hay soluciones de virtual production completamente cloud, necesitas ciertas herramientas al lado de la pantalla, pero sí es cierta la gran capacidad de computación que te ofrece. Nos permite trabajar

en captación volumétrica de una forma más económica que si la hiciéramos en casa, o como mínimo con menos tiempo de procesado. Ahora bien, para trabajar a tiempo real necesitamos hardware potente en el plató.

En cuanto a sostenibilidad, ¿cuál es el compromiso de Grup Mediapro?

Se está asociando, y bien hecho, que la producción virtual ayuda a disminuir la huella de carbono. Esto supone una ventaja para el sector impresionante. La energía que consume nuestro centro de producción en Barcelona es 100% de fuentes renovables, por lo tanto el plató que

montamos aquí convierte nuestras producciones virtuales en cero emisiones de CO2. Además, al estar en el centro de Barcelona puedes venir en transporte público, bicicleta, etcétera.

Todo esto para nosotros es muy relevante. Mediapro es sensible a la huella de CO2 y queremos ser mucho más eco y sostenibles. Nuestros modelos de producción remota, producción centralizada y demás, inicialmente se hacían porque era mejor. En producción virtual aún no hemos analizado el ahorro en huella de CO2 pero se estima que dentro de plató es cero y un ahorro por el hecho de no tener que viajar a localizaciones.

TECNOLOGÍA 42 PRODUCCIÓN VIRTUAL TM Broadcast

Desarrollo de negocio

Grup Mediapro quiere ser referente del escenario internacional de la producción virtual. ¿Qué pasos está dando la compañía para alcanzar esta meta?

El primer paso, y más importante, es desarrollar nuestras propias tecnologías. En GRUP MEDIAPRO hemos invertido meses analizando las opciones relacionadas con LED y croma y, al final hemos decidido que la mejor opción... son las dos. Así que trabajaremos con las dos tecnologías al mismo tiempo. Cada una tiene ventajas en determinadas situaciones. El siguiente paso es equipar los centros de producción de GRUP MEDIAPRO con platós para la producción virtual.

Estamos en la fase final en el centro de producción en Barcelona, con un plató de más de 500m2. El paso siguiente será Nueva York y Miami. Calculamos tener equipados todos los centros de producción (Madrid, Buenos Aires, Bilbao, Lisboa, Bogotá, ...) a medio plazo. Paralelamente, estamos formando a profesionales para poder sacar el máximo provecho a esta nueva tecnología. Y seguimos investigando y buscando nuevas formas de innovación. Desde GRUP MEDIAPRO no dejamos de hacerlo nunca, estamos siempre trabajando en cómo mejorar la calidad y las nuevas utilidades de todas las tecnologías que empleamos. Esta es nuestra manera de ser referentes y líderes en el sector audiovisual.

¿Habéis identificado la producción virtual como una tendencia que se acabará imponiendo como modo habitual de producción?

En muchas situaciones sí. Es evidente que algunas escenas o proyectos deberán seguir haciéndose en “escenarios naturales”, pero con la producción virtual se abre un abanico de posibilidades ilimitadas: no solo en ficción, también en programas de entretenimiento, informativos y publicidad. Tenemos la tecnología, ahora debemos empezar a poner en valor y exprimir todas su potencialidad y posibilidades.

¿Qué retos de negocio habéis encontrado? ¿Qué soluciones proponéis para solventarlos?

El principal reto ha sido involucrar a toda la organización: a todas las sedes y a todas las unidades de negocio, desde innovación, servicios audiovisuales hasta The Mediapro Studio. Pocas empresas están en la posición en la que estamos en GRUP MEDIAPRO: controlando toda la cadena de valor de la producción de contenidos audiovisuales. Para desarrollar la tecnología y el workflow necesarios en la producción virtual hemos incorporado el punto de vista de todos los profesionales y procesos implicados, desde la persona que ilumina hasta el director o realizador. Con la experiencia, conocimientos y opinión de todos los implicados hemos desarrollado nuestro propio sistema de producción virtual.

¿Cómo evolucionará esta estrategia a largo plazo?

La tecnología que utilizamos para la producción virtual está avanzando a una velocidad extraordinaria, lo que hace que tengamos que hacer planes a medio plazo. A largo plazo, estamos convencidos del uso masivo de estos modelos de producción virtual. Estamos viendo que cuando productores y técnicos trabajan por primera vez en producción virtual la mayoría se convierten en fans de esta tecnología, lo que nos hace pensar que la producción virtual ha venido para quedarse. Este tipo de producción ofrece, además, grandes ventajas en cuestiones medioambientales, por ejemplo. Reduce muchísimo todos los desplazamientos que antes había que hacer para grabar determinadas imágenes. También favorece el control artístico: el director o realizador ve, en directo y sin tener que esperar a postproducción, cuál será el resultado final de lo que está rodando, pudiendo modificar, en directo, cualquier aspecto de luz, encuadre, posicionamiento ¡Por no hablar de los partes meteorológicos! Con la producción virtual la planificación de un rodaje ya no está supeditada al parte meteorológico. Como decía, la producción virtual ha venido para quedarse. No ha hecho más que empezar y estoy seguro que la implementación de innovaciones técnicas será constante.

PRODUCCIÓN VIRTUAL TECNOLOGÍA TM Broadcast
43

Experiencias de multimedia audiovisual sobre redes 5G

44 TM Broadcast 5G TECNOLOGÍA
Por David Jiménez, profesor ayudante doctor en la Universidad Politécnica de Madrid

El incremento de capacidades ofrecidas por la evolución de las redes de comunicaciones proporciona un conjunto de posibilidades más allá de la explotación directa de las mejoras de ancho de banda, latencia, alta densidad y escalabilidad. Este nuevo horizonte, que se puede caracterizar a muy alto nivel por la integración de inteligencia en la red, incorpora la capacidad de gestionar los recursos de red de forma dinámica, atendiendo a diferentes criterios de servicio, y la maximización del uso de las posibilidades de computación en el Edge y Cloud.

Dentro de las potenciales aplicaciones, las de multimedia audiovisual se encuentran entre las más exigentes, siendo muy demandantes de capacidad de red y de recursos computacionales. Para los servicios de contenidos, la descentralización que permite la flexibilidad de las nue-

vas redes, junto con la potencia de desplegar servicios en el Edge, proporciona la capacidad real de modificar flujos de trabajo clásicos, acercando los procesados ligados a la distribución de contenidos al punto de adquisición de los mismos, dotando, mediante los mecanismos de virtualización, de la capacidad de desplegar de forma dinámica los procesos ligados a los servicios, y finalmente, apoyándose en la programabilidad de las redes, la adecuación de las mismas para satisfacer la demanda concreta derivada de los mismos, pudiendo adaptarse a posibles modificaciones en momentos puntuales e incluso integrar, para garantizar el servicio, de sistemas de control de calidad en tiempo real que permiten anticipar la toma de decisiones sobre la forma en que los servicios son proporcionados, o los recursos asignados a los mismos.

45 TM Broadcast 5G TECNOLOGÍA

En esta línea, desde el Grupo de Aplicación de Telecomunicaciones Visuales (GATV) de la Universidad Politécnica de Madrid (UPM), se ha trabajado en el despliegue de pruebas de concepto que permitiesen valorar la capacidad real de prestar servicios de contenidos audiovisuales de alto nivel aprovechando el conjunto de capacidades anteriormente mencionado: la virtualización de funciones de red (NFV, Network Function Virtualisation), las redes definidas por software (SDN, Software Defined Networks) y la computación en el extremo de la red de acceso múltiple (MEC, Multiaccess Edge Computing). Sobre esta base se modela la arquitectura y los servicios dentro de la red de comunicaciones. Mediante la virtualización de las funciones de red se implementan diferentes funciones de red por software (VNF, Virtualised Network Functions), típicamente sobre una infraestructura de virtualización de funciones de red (NFVI, Network Function Virtuaization Infrastructure), lo que desacopla las funciones de red del hardware, aumentando la flexibilidad de la infraestructura y reduciendo los gastos de operación y de equipamiento. Adicionalmente, las funciones de red físicas (PNF, Physical Network Functions) son cajas de hardware que brindan una funcionalidad específica.

Por otro lado, las SDN gestionan las funciones de enrutamiento y reenvío en el software de dispositivos de red. El uso de SDN ofrece tres claves importantes: separa el plano de control del plano de datos, proporciona una gestión centralizada y, finalmente, convierte toda la red en una entidad programable. Con SDN y NFV, se reduce la complejidad del diseño de los dispositivos, se logra una configuración de red eficiente y el contexto de trabajo puede reaccionar a los cambios de estado mucho más rápido que con los enfoques convencionales, lo que brinda una gran flexibilidad y rentabilidad en la implementación de los servicios, en este caso, los servicios de distribución de contenidos audiovisuales.

Finalmente, la implementación en el MEC permite la migración de recursos de procesado y de almacenamiento más cerca de los usuarios demandantes, lo que reduce la latencia y la agregación de tráfico requerida por los servicios de multimedia audiovisual. NFV, SDN y MEC son tecnologías complementarias que lideran la evolución de la arquitectura de red, ofreciendo nuevos servicios, en este caso, explotados para la provisión de servicios de contenidos.

TECNOLOGÍA 46 5G TM Broadcast

Uno de estos pilotos, se realizó en el marco del proyecto 5G-Media Programmable edge-tocloud virtualization fabric for the 5G Media industry, que pretendía la creación de un entorno flexible basado en una plataforma de servicio con un kit de desarrollo de software (SDK, Software Development Kit) que facilitase a usuarios agnósticos de la red el despliegue de soluciones, en forma de funciones de red virtualizadas, para la puesta en marcha de servicios de multimedia audiovisual sobre el Edge. El principal objetivo de este piloto fue comprobar la viabilidad de realizar producción remota virtualizada sobre redes 5G en tiempo real, experiencia que se realizó en las naves de Matadero (Madrid), en colaboración con Radio Televisión Española (RTVE) y Telefónica, sobre la emisión de Radio 3 de “La vida es sueño”, mostrando como los avances tecnológicos en el dominio 5G y la computación en el extremo de la red eran capaces de facilitar el potencial suficiente para ofrecer servicios de contenidos audiovisuales de alta calidad a través de una asignación de recursos dinámica y eficiente. Ofreciendo, de esta manera, una alternativa a los problemas asociados a los servicios y aplicaciones de multimedia audiovisual que van más allá de los requisitos de capacidad, latencia y ancho de banda ofrecidos por la red.

Hoy en día, la producción profesional de eventos para su transmisión se caracteriza, mayoritariamente por una gran inversión de recursos: dinero, grandes equipos desplazados, unidades móviles y largos tiempos de preparación y verificación de la instalación. Además, se establecen conexiones dedicadas entre el lugar del evento y el sitio de la emisora para garantizar el alto rendimiento y la calidad de transmisión requeridos, con el consiguiente coste asociado, al ser los requisitos de ancho de banda para una producción de televisión convencional del orden de varios gigabits por segundo. Todo sumado, da un orden de la magnitud de la cobertura de un evento y la inversión asociada a su producción.

5G TECNOLOGÍA TM Broadcast
47

En contraposición con esa aproximación, las tecnologías 5G plantean un nuevo paradigma para la gestión de servicios distribuidos y desplegados en el Edge, garantizando la calidad del servicio, generalmente evaluado como calidad de la experiencia del usuario, incluso para los requisitos de servicios de contenidos en red más estrictos y exigentes.

El piloto de producción remota presentaba como objetivo la producción en vivo de un evento desde una ubicación distinta al mismo. Para ello, se aprovecha la capacidad de la red 5G para hacer llegar las señales de cámara, audio y control a una sala de producción, permitiendo que no se necesite desplazar ese equipamiento durante la realización, ni a las personas encargadas de la misma. La arquitectura empleada se detalla a continuación.

La adquisición se realizó mediante tres cámaras de SONY, dos PMW-500 y una PDW-700, que entregan una señal de 1280x720 píxeles con profundidad de 10 bits por canal RGB, 50 cuadros por segundo y con escaneo progresivo, conforme a la norma SMPTE 296M. Esas señales se introducen en el Edge sin compresión empleando el estándar SMPTE ST

2110 Professional Media Over

Managed IP Networks, trabajando con el vídeo, el audio y los datos auxiliares en flujos elementales separados. Esto permite que se puedan procesar de forma independiente y generar para cada uno de ellos el flujo de trabajo deseado, permitiendo incluso su gestión en diferentes puntos. SMPTE ST 2110 también permite el envío del área de la imagen activa con ahorros cercanos al

40%. Estas tramas se embebieron con un dispositivo de Embrionix que permiten empotrar dos flujos sin procesar diferentes.

El hardware elegido para esta tarea es un dispositivo SMPTE ST 2110 de Embrionix [27] que está controlado por software y permite incluir 2 flujos sin procesar diferentes, y una gestión a partir de un programa propio que facilita la configuración de la red y los parámetros de enrutamiento, y el archivo de protocolo de descripción de sesión (SDP, Session Description Protocol) que contiene la configuración y las señales que se envían al MEC para manejar las señales de vídeo IP. Para gestionar estas señales IP, que son muy exigentes en términos de ancho de banda requerido, la red de área local (LAN, Local Area Network) necesaria en el lugar se crea mediante un conmutador configurado con un transceptor de factor de forma pequeño (SFP, Small Form-factor Pluggable transceiver) y conectado a la red del proveedor de servicios a través de una conexión de 10 Gbps.

Una visión esquemática de la arquitectura se puede apreciar en la Figura 1.

Los VNF desplegadas en el Edge parten de código abierto. Son flexibles, escalables y capaces de evolucionar más fácilmente que las redes tradicionales, y pueden emplearse tanto para producción en directo como en diferido. Permiten automatizar tareas, y crear flujos de trabajo adaptados empleando sistemas inteligentes, agregando capacidad donde y cuando sea necesario. Además, la actualización es más sencilla que en sus equivalentes físicos.

Los VNF desarrollados en el marco del piloto son las siguientes:

• vUnpacker: permite el uso del protocolo UDP en el estándar IP SMPTE ST 2110. Permite la decodificación de vídeo RTP sobre IP, creando un flujo de trabajo TCP regular en formato matroska en la salida. Como entrada, las funciones utilizan una adaptación del archivo SDP.

• Media Process Engine (vMPE): permite modificar y mezclar señales de vídeo. La señal final del programa (PGM) se produce cerca del lugar para aprovechar la potencia de computación del extremo de la red. Para el piloto, su función era permitir alternar entre las tres fuentes de señal de entrada, así

TECNOLOGÍA 48 5G TM Broadcast
Figura 1.

como la creación de una composición entre dos fuentes diferentes. El MPE se divide en dos módulos:

- Servidor: es la VNF que despliega el núcleo del editor. Proporciona dos tipos de salidas: las vistas previas y señal de programa (PGM). Las señales de vista previa se envían a la aplicación cliente en baja resolución (con compresión muy alta). Para esta compresión, el servidor utiliza M-JPEG. La señal PGM está compuesta por la selección de fuente o por la composición de fuentes seleccionada por el realizador y la ofrece como una señal en bruto con un muestreo 4:2:0 (empaquetada en formato matroska).

- Cliente: es la interfaz gráfica para la producción de la señal del programa. En el caso desarrollado, el realizador está ubicado en las instalaciones centrales y no desplazado al evento. Para la comunicación entre servidor y cliente, las funciones utilizan un protocolo TCP simple basado en línea de comandos, con tres tipos principales de operaciones: comandos de

cliente a servidor, errores en respuesta a comandos y señales de vista previa del servidor.

•vCompressor: se encarga de codificar las señales de audio/vídeo para reducir su ancho de banda utilizando el estándar H.264. Se basa en técnicas de codificación de código abierto y bibliotecas incluidas en ffmpeg. La compresión introduce latencia en la transmisión de la señal y puede ser crítica en algunos casos, por eso, la implementación de funciones virtuales en el extremo de la red es una ventaja para reducir la latencia.

Como resumen final del flujo de trabajo del piloto, la señal de vídeo en banda base de la cámara se transporta vía HD-SDI y se convierte a IP usando el estándar SMPTE 2110. Después de eso, las VNF descritas anteriormente interactúan con la señal. El vUnpacker obtiene un vídeo en bruto sobre la señal IP, el vMPE actúa como conmutador de vídeo controlado por el realizador desde las instalaciones de transmisión (donde puede ver las señales de vista previa de cada fuente) y finalmente, el vCE comprime el PGM

(programa) señal, utilizando un formato de codificación H.264. La señal de salida es la empleada finalmente en la transmisión.

Los resultados globales del piloto fueron altamente satisfactorios. En lo referente al ancho de banda utilizado, el ancho de banda empleado para las tres señales de monitorización fueron 4,93 Mbps, y de 10 Mbps para la señal PGM. La latencia, que es tremendamente crítica para cualquier servicio de multimedia audiovisual, se controló mediante una aplicación de tiempo GPS, y el promedio medido fue de 500 ms. Finalmente, respecto al uso de recursos virtualizados, se ha medido el uso de procesadores (CPUs), memoria, almacenamiento en disco gestionado con la NFVI. La asignación mayor se hizo al compresor 8 CPUs y 4 GB de memoria, y la carga sobre las mismas en funcionamiento variaba entre el 50 y el 75% de su capacidad.

La tabla resume los principales indicadores de impacto comparados entre los dos modelos, y la mejora que aporta la producción remota basada en 5G.

5G TECNOLOGÍA TM Broadcast
49 Indicador Tradicional Remota 5G Mejora Ancho de banda PGM 18 Mbps 10 Mbps 45 % Latencia extremo a extremo 1s – 2s 500 ms 50 % - 75 % Tiempo de despliegue 4 hours 10 min 96 % Consumo energético 10 kW 2 kW 80 % Coste ~50000 € ~37000 € 26.75 %

5G MAG

¿Qué es 5G MAG?

5G MAG es una asociación cuyo objetivo es establecer un marco de colaboración entre la industria Media y la industria de Telecomunicaciones. En este último sector tratamos de englobar tanto a operadores como a fabricantes de la parte más IP y 5G. Es decir, empresas que estén mirando al futuro de las tecnologías.

Ahora mismo estamos trabajando en el 5G, no estrictamente en el 5G como estándar, pero sí colaborando con el organismo de estandarización que es el 3GPP. Este organismo engloba tecnologías como el LTE, 4G, 5G y próximamente el 6G.

Básicamente, tratamos con organismos de estandarización globales. La idea es que a través de las tecnologías que se pueden implementar en dispositivos móviles con una escala global podamos desarrollar soluciones técnicas para, por ejemplo, la producción de contenidos audiovisuales; como redes de contribución, herramientas de producción; y de la parte de distribución de contenidos que sería el streaming, utilizar redes móviles para proporcionar calidad de servicio.

50
TM Broadcast 5G TECNOLOGÍA
5G Broadcast solo evolucionará si la industria se comunica

Esto es necesario porque, por ejemplo, si echas un vistazo al escenario sobre el que se realiza la distribución actualmente, el broadcast se hace con estándares como el ATSC o con DAB. Nosotros, sin embargo, lo hacemos con 3GPP, que son los estándares que están en los móviles, en los coches y los hogares conectados, etc.

Se trata de darle una perspectiva global de forma que encontremos soluciones tecnológicas soportadas por estándares que tengan un ámbito mundial.

¿Por qué 3GPP frente a los estándares de ATSC o DVB?

Podemos responder a esta pregunta teniendo en cuenta dos vertientes. Desde el punto de vista de la radiodifusión, introducirnos en estos estándares asociados a la telefonía móvil le brindaría una impronta más globalizada de la que puede proporcionar el ATSC. Es decir, en todo el

mundo se venden teléfonos y en todo el mundo hay tecnología 3GPP. Con lo cual, la oportunidad de entrar a competir en esta escala proporcionaría mayores oportunidades.

Por otro lado, la tecnología se está globalizando y, además, hay mucho consumo de contenido a través de nuevos dispositivos. Esto significa que la gente ya no se compra una radio para consumir contenido radiofónico, sino que lo hace a través de su smartphone mediante una app determinada y conectando a su dispositivo unos auriculares o un smart speaker.

Es decir, obtendríamos la ventaja de introducir el broadcast en ecosistemas tecnológicos globales que están ya asentadas en Internet.

¿Existe alguna reticencia a implementar la radiodifusión a los estándares del 3GPP?

El principal escollo que tienen ciertos países es que se han comprometido a desarrollar cierta tecnología que hace unos años era la más puntera, pero que ahora se está quedando obsoleta.

La tecnología se está moviendo en una dirección que ahora mismo pone en tela de juicio otros estándares más específicos. ¿Se va a comprar una persona joven un aparato de 60 euros para escuchar la radio exclusivamente? Seguramente no.

La gente que se ha comprometido a desarrollar ciertas redes se enfrenta directamente a las direcciones que está tomando la evolución de la tecnología. Nosotros nos centramos en el apartado del desarrollo tecno-

51 TM Broadcast 5G TECNOLOGÍA

lógico para todos aquellos que quieran lanzarse a un mundo de posibilidades.

¿Qué plazos contempláis para cumplir el objetivo de hacer confluir la industria de la radiodifusión con los estándares 3GPP?

Dividimos las tareas en tres pasos.

El primero es la definición de casos de uso y oportunidades: la tecnología que se está desarrollando permite hacer toda esta serie de funcionalidades. Este sería el mantra. También atendemos al hecho de si existe alguna necesidad que no permite el estándar. Por ese lado tratamos de mejorarlo para hacerlo crecer en el futuro.

El siguiente paso sería conseguir la estandarización. Por ejemplo, los documentos que publica la 3GPP tienen más de mil páginas. Para que el usuario sepa cómo hacer una función concreta, debe buscar entre un montón de información. Nuestra labor es hacer profiles: estándares más cortos y más orientados a aplicaciones y servicios específicos.

Por ejemplo si el usuario final quisiera proporcionar servicios de streaming en aplicaciones móviles con control de calidad de servicio o control de latencia, necesitaría seguir ciertos pasos que atienden a cuestiones de diseño de aplicación o conexión a la red. Nuestro deber es facilitar las instrucciones resumidas y de forma concreta para las distintas aplicaciones.

El tercer pilar el desarrollo y la implementación. Tenemos una

comunidad de desarrollo software donde, una vez entendidos los casos de uso y los estándares, los llevamos a la práctica. Hemos desarrollado nuestro propio Github con herramientas software que se pueden instalar en móviles o redes.

A largo plazo, ¿prevés que la industria broadcast se adhiera a esta serie de estándares? ¿En cuánto tiempo se podría dar esta situación?

Todo depende del usuario. Si la tendencia en cuanto al uso de aplicaciones multimedia es que el usuario compre equipos específicos se tardará más. No obstante, si el usuario va hacia dispositivos conectados, por muy reticente que sea la industria, tocará moverse. Muchas veces la industria broadcast tradicional se queja de los proveedores de tecnología globales, pero no creo que esas compañías sean más listas o inteligentes; simplemente cubren una necesidad que no se estaba cubriendo. Cuando ves a empresas como Amazon comerse parte del mercado tradicional broadcast, quizás sea porque este mercado no se ha movido lo suficientemente rápido para ofrecer soluciones en ese ámbito.

En cuanto a plazos, el 5G es realmente un continuum. Esto quiere decir que está sujeto a una evolución constante. Nosotros no tratamos el estándar 5G como algo finito con una fecha de lanzamiento determinada. Seguramente el estándar 5G que veamos dentro de dos años no tiene nada que ver con el que se está implementando ahora.

¿Qué es lo que permite hoy el estándar y qué es lo que se tiene que llegar a conseguir para que esto se convierta en una posibilidad habitual?

Estamos comprobando que hay tres posibles usos en la producción.

El primero se corresponde con la introducción de tarjetas SIM 5G en las mochilas. Realmente, esta solución tiene muy poco valor añadido porque lo que estás haciendo es simplemente cambiar una tarjeta por otra. No obstante, el estándar 5G proporciona mucho más valor que simplemente el ligado a este uso.

Respecto a la evolución del valor añadido, encontramos dos casos.

TECNOLOGÍA 52 5G TM Broadcast

Uno sería el uso de redes privadas. Como ahora mismo la red 5G no ofrece las prestaciones que se necesitan para hacer una contribución de contenido de vídeo sin cortes, lo que hace el usuario es desplegar una red privada para proporcionar un espectro limpio para crear un canal dedicado. La otra posibilidad es hacer lo mismo usando la red 5G de los operadores.

Para ambos casos, lo que se necesita son una serie de configuraciones de las posibilidades técnicas para poder asentar la solución de antemano y garantizar la contribución. Es decir, una manera concreta de negociar con la red una serie de parámetros para conseguir una

buena calidad en cada uno de los proyectos.

Es cierto que, respecto a esto último, todas estas funcionalidades están por desarrollar. Por lo tanto, la industria debería ponerse las pilas y empezar a conocer los estándares, a entender la tecnología y las oportunidades y, sobre todo, a implementar soluciones que te permitan probar esa serie de funcionalidades avanzadas.

Uno de los grandes hándicaps que más se escucha en productores de contenido es que la red no está disponible para cubrir eventos que no estén controlados. ¿Esa capacidad existe a día de hoy con los estándares que tenemos pero que no están implementados? Y en caso afirmativo, ¿cuál es el problema?

Sí existe esa capacidad y el problema, en mi opinión, está en la falta de comunicación entre la industria y los operadores móviles. Si utilizas una red privada no necesitas negociar nada con un operador, pero en el caso de necesitarlo habría que hacerle entender cuáles son tus requisitos, que herramientas te gustaría ver implementadas en esa red y ser concreto en cuanto a tus necesidades. Hay que llegar a un consenso en cuanto a las funcionalidades o tecnologías. Una vez consensuado ya puedes establecer un modelo de negocio con el colaborador de red. En la industria 4.0 se están haciendo cosas más coordinadas, en cuanto a funcionalidades, pero a la industria audiovisual le falta unirse un poco en varios aspectos de la tecnología.

Parece que todo el mundo está esperando esa disponibilidad total de una red que brindaría infinitas posibilidades, pero que aún no llega, y la sensación es que el 5G no ofrece lo que prometía. ¿Sería una reflexión acertada?

Desde luego, esa conclusión es lo que veo continuamente en la industria. Esperas mucho, pero sin una concreción en cuanto a requisitos. Hay que tener en cuenta muchas variables. ¿Qué necesitas exactamente? ¿Cuál es tu ancho de banda?

¿Cuál es tu escenario? ¿Cuántas estaciones base necesitas? ¿Qué capacidad necesitas: constante o dinámica? Todas esas preguntas, muchas veces, no son contestadas, pero son necesarias. Desde el punto de vista del operador, se está pidiendo demasiado sin facilidades. La industria debe entender que el 5G está en continuo desarrollo y que la Release 18 alberga muchas más facilidades de las que tenía la Release 15 lanzada en 2020.

Comentas que los operadores necesitan conocer una serie de requisitos, pero ¿cómo acceden a ese conocimiento?

La clave es establecer ese marco de intercambio y colaboración. Entender por parte de la industria qué se puede hacer y entender por parte de los operadores cuáles son los requisitos técnicos. También hay que ser paciente, a veces algunas cosas irán bien y otras veces no, pero incluso en las que vayan mal podrás saber por qué van mal y qué hacer para mejorarlas.

5G TECNOLOGÍA TM Broadcast
53

He ido a alguna conferencia y se ha presentado el caso de conectar las cellular bonding con 5G. Luego te comentan que la latencia ha sido de un segundo o dos y culpan al 5G. El problema está en que estás utilizando el cellular bonding que te meten unos protocolos y una latencia increíble, que a lo mejor si supieras que la red 5G se puede configurar adecuadamente para compensar y no tener que usar cellular bonding, te evitarías unas latencias enormes. No se ha entendido bien cuáles son las funcionalidades y al final el resultado no es el esperado. Por eso es tan importante conocer la tecnología de primera mano compartiendo las experiencias y el conocimiento.

¿Hasta qué punto ha conseguido 5G-MAG este objetivo de lograr la colaboración?

Desde que se creó 5GMAG en 2020 hasta ahora ha habido una evolución inmensa en cuanto al entendimiento de la tecnología y el desarrollo de software o productos. Hemos hecho un trabajo importante para mejorarlo, pero sobre todo, lo más útil ha sido implementar los estándares y desarrollar software.

TECNOLOGÍA 54 5G TM Broadcast

Por ejemplo, tenemos un programa de desarrollo que se llama 5GMAG Reference Tools y principalmente destacaría dos productos: uno sería la integración de 5G broadcast sobre plataformas de streaming — una plataforma de streaming donde se emite contenido lineal que emita ese contenido directamente en el smartphone o a través de una app determinada—, y el otro Media Streaming que es un conjunto de estándares —donde destacaría el caso de la BBC que distribuye radio a través de redes móviles pero proporcionando calidad de servicio a los usuarios de radio a través de Internet.

También tenemos nuestro propio nodo CDN, basado en el estándar 3GPP. Puede implementarse tanto en la red como en el proveedor de servicio. Garantiza toda una serie de funciones para configurarla y que te transmita estados de comportamiento, recepción, calidad de servicio y control de buffers en el teléfono.

Estos casos prácticos de los que hablas son una realidad y ofrecen la calidad que comentas, ¿no?

Todo esto existe, lo estamos desarrollando y poniendo en práctica, pero estaba, por así decirlo, escondido.

¿Destacarías algún otro caso práctico que resalte estas capacidades desconocidas del 5G de las que hablamos?

Desde el punto de vista de producción y contribución, 5G-MAG hizo un estudio de tres casos de uso.

Respecto a la producción de contenidos, ejemplo de una cámara a un

estudio o de cámara al cloud, lo que hicimos fue ver cuáles son las funcionalidades que son útiles de la red para ese tipo de servicio.

El segundo caso de uso se desarrolló en una red privada de para producción, no solo contribución de vídeos, sino producir algo interactuando con las fuentes de señal y con los receptores.

Y por último, lo que creemos que es más complejo. La inserción de 5G sobre los micrófonos en un escenario musical. Es decir, en lugar de utilizar micrófonos actuales en analógico y con ciertas frecuencias de la banda UHF, utilizar 5G.

Sobre todo esto, hemos analizado las diferentes capacidades o requisitos técnicos para realizar todo esto y lo que hemos hecho es lanzar un work ítem. Es decir desarrollar un tema de trabajo específico para, por ejemplo, hacer que cuando llegas con cámaras o dispositivos profesionales a una red 5G, que todo este equipo se pueda registrar en la red automáticamente sin tener que adquirir SIM Cards de un operador. El estándar te permite hacer un registro automático de todos los equipamientos y cuando terminas de cubrir el evento se desconecta. Te permite establecer una red totalmente privada.

Otra parte sería el timing y la sincronización. Es decir, que no tengas que utilizar un master clock que venga de fuera, si no que sea la propia red 5G la que te lo proporcione. Esto es una funcionalidad que permite la red, pero que a día de hoy no se ha puesto en funcionamiento.

Y luego está toda la parte de servicio en cuanto al uplink, network slicing, cómo descargar algunas funcionalidades de los equipos a la red o temas de Edge Computing. Es decir, si tienes que hacer algunas operaciones complejas, cómo interactuar con herramientas computacionales dentro de la red 5G.

Hay que detectar qué procesos, por temas de latencia o prestaciones, pueden llevarse a cabo en la red y los que no, y cuáles son los límites. Muchas veces he oído cosas como “hacer la codificación en la red”, pero no tiene sentido. La codificación se tiene que hacer en el equipo porque, al tener una conexión inalámbrica, lo que necesitas es que esa conexión esté optimizada.

Entonces, ¿el objetivo es obtener una serie de prestaciones y de características de todo el estándar que sirvan de un modo común a todo el mundo o no es así?

Es así y no. Por un lado no es así porque cada aplicación puede tener unos requisitos propios, sin embargo, lo que sería muy útil sería comprender si alguna de estas funcionalidades que son muy concretas para un escenario audiovisual tienen características comunes con otros escenarios.

Y, ¿estáis trabajando también en conseguir algo así?

Exactamente, de hecho en 5GMAG estamos echando un ojo a otras asociaciones, por ejemplo, 5G-Eisia, que se encarga de la automatización de industrias. En estos casos hemos detectado casos de uso y tecnología que básicamente es la misma.

5G TECNOLOGÍA TM Broadcast 55

La Lega Serie A (Lega Nazionale Professionisti Serie A), organismo que gobierna los más importantes torneos de fútbol de clubes en Italia, lleva años confiando en Infront Productions. Es por ello que ha puesto a cargo de esta compañía la realización de la eSerie A TIM, competición de esports de Lega Serie A, con el fin de llegar a la audiencia más joven.

Alessandro Lonati, Director de Infront Productions, y el equipo de gestión de proyectos de Thomas Borghi, Alessandro Zampini y Andrea Mariani, explican cómo se produce esta competición y cuáles son los desafíos más importantes que han tenido que superar.

56 TM Broadcast ESERIE A TIM ESPORTS

¿Cómo surgió su participación en este proyecto?

eSerie A TIM es la pata de la Serie A de la Lega dentro del ámbito de los esports. La larga y fiable asociación de Infront con Lega Serie A llevó a conversaciones sobre cómo expandir la marca y ganar exposición entre los fans más jóvenes en plataformas donde Lega Serie A no tenía una presencia en el mercado existente y una cuota de la audiencia. El resultado fue un torneo anual de esports con jugadores que representan a los clubes de la Serie A, complementado con programación adicional.

Para nosotros, ha supuesto un proceso lógico, ya que todas las grandes ligas de fútbol tienen en la actualidad sus torneos de esport. Proponer a la Lega Serie A un evento de esport, tanto para establecer una presencia en el mercado como para tratar de involucrar a la generación más joven en la cobertura del fútbol italiano, era un paso natural.

Con el advenimiento del streaming, los contenidos digitales y la segunda pantalla, el interés de los jóvenes se ha vuelto mucho más disperso, y se está perdiendo la costumbre de ver un partido completo en televisión o en el estadio, en favor de contenidos más fáciles de consumir, como los juegos y los esports.

La Lega Serie A demostró estar muy interesada y atenta a esta dinámica, e inmediatamente creyó en ella, tanto que impulsó la competición con convicción, considerándola de igual importancia que las demás que organizan.

El comienzo no fue sencillo. Se suponía que la primera edición sería en 2020, pero debido a la pandemia tuvimos que posponerlo todo un año. La segunda edición todavía tenía limitaciones en términos de posible participación del público, por lo que la edición de 2023 es la primera con libertad real para interactuar con el público.

¿Cuáles son las características de eSerie A TIM? ¿Cómo se desarrolla la competición? ¿Dónde tiene lugar? ¿Se suele realizar de forma remota, o implica reunir a los competidores en un solo lugar?

La temporada regular se lleva a cabo en las instalaciones de Infront en Milán, el eSerie A TIM Arena, utilizando un plan de cobertura de seis cámaras y un equipo de alrededor de 20 personas que trabajan en la producción, organización y logística de cada evento. Antes del comienzo de la temporada regular, se desarrolla un proceso de selección y un torneo de eSuper Copa, luego cuatro rondas de competiciones preceden a los Play-Offs y a la Final a Ocho. El evento Final a Ocho se lleva a cabo sobre la marcha y es una ocasión especial, que se juega en un lugar al aire libre. Todo este calendario se lleva a cabo durante cuatro meses, de enero a abril, y los eventos clasificatorios comienzan en el mes de noviembre anterior.

Ahora estamos en la tercera temporada, que hemos enriquecido mucho, en comparación con años anteriores, al reemplazar cada vez más eventos en línea con momentos en vivo y cara a cara. También pudimos implicar más a los clubes, cele-

brando eventos en los estadios de algunos de ellos. Esos eventos fueron parte de una gira organizada con Lega Serie A y EA Sports. Estuvimos en Udine para el evento de lanzamiento, en Milán para la Semana de los Juegos de Milán con un stand dedicado, en Roma en la prestigiosa sede de TIM y en el Estadio Allianz en Turín para presentar al equipo Juventus Dsyre.

El objetivo es que el torneo interactúe con el público durante toda la temporada, por lo que estamos planeando un evento final en gran estilo que estará abierto al público y con entradas a la venta. Este enfoque nos permite abarcar todos los ángulos, con competiciones en línea y eventos en directo y con presencia de público, conectando con los jugadores y patrocinadores.

Durante estas primeras ediciones hemos sido testigos de un crecimiento significativo en audiencias, con cifras que se duplicaron entre el primer y segundo año. Las actividades antes mencionadas se han puesto en marcha para estimular el crecimiento: la gira por diferentes territorios, la organización de las Finales en un escenario que pueda acomodar al público en general.

A pesar de haber comenzado después de muchos de los torneos de esports de las otras grandes ligas, ya contamos con números más elevados en algunos casos que otros torneos europeos.

Yendo paso a paso, es decir, detallando toda la infraestructura tecnológica que participa en el proceso, ¿cuáles son los flujos de

57 TM Broadcast ESERIE A TIM ESPORTS

trabajo que habéis implantado para proporcionar este contenido a los fans?

Trabajamos en un estudio de televisión completo, con un ritmo rápido y en constante evolución, que puede proporcionar un montón de oportunidades para el aprendizaje de nuevas habilidades y tecnologías.

Todo se maneja desde la sala de control, que es el núcleo de la operación de difusión y donde se coordinan y gestionan todos los aspectos técnicos de una producción. Nuestra sala de control cuenta con un equipo de profesionales que incluye un director, productor, director técnico, ingeniero de audio, operador de gráficos y demás personal de apoyo.

En general, la sala de control de la transmisión es un componente esencial de cualquier producción de televisión o radio que proporciona el conocimiento técnico experto y el apoyo necesarios para ofrecer programación de alta calidad a audiencias de todo el mundo.

El programa va a la sala de control principal, que es responsable de garantizar que la transmisión sea recibida adecuadamente por la audiencia. Esto incluye el control y seguimiento de las señales de vídeo y audio, del equipo de transmisión y la ruta de la señal desde el estudio hasta el transmisor.

Cualquier problema técnico o fallo que surge durante el proceso

de transmisión debe identificarse y resolverse rápidamente para evitar interrupciones o retrasos en la difusión.

¿Qué recursos tecnológicos ha desplegado Infront Productions para cada etapa de la producción?

¿Cuáles son las razones detrás de tal despliegue?

En primer lugar, trabajamos junto con un escenógrafo para proporcionar a los fans una experiencia visual diferente a la del año pasado, una vez que todo fue aprobado comenzamos a trabajar sobre el terreno con todo el personal de producción, técnicos, gráficos, narradores, talentos y así sucesivamente.

ESPORTS 58 ESERIE A TIM TM Broadcast

Nuestro objetivo es hacer una mezcla entre programa de televisión y programa de deportes electrónicos, tomando lo mejor de ambos y entregando el mejor espectáculo que podamos. Confiamos en algunos fabricantes contrastado en este campo, como Grass Valley para cámaras, Ross para mezcladores de vídeo, Yamaha para mezcladores de audio, Blackmagic para cámaras de los jugadores en primera persona y EVS para las repeticiones y la reproducción de vídeo.

¿Cuáles son los desafíos que han encontrado a la hora de producir un evento como este? ¿Cómo los han resuelto?

El mayor reto, es sin duda el relativo a hallar el tono y el lenguaje adecuados para la transmisión. La audiencia está principalmente en Twitch, una muy joven que ha visto poca televisión y está acostumbrada a un conjunto diferente de valores de producción. Aunque en Twitch es posible llegar a ser extremadamente popular entre muchos seguidores, incluso con solo una cámara web y un equipo no profesional, tenemos la necesidad de aportar un alto valor de producción en la competición. Sin embargo, debemos tener cuidado para encontrar el equilibrio adecuado.

En Twitch, la mayoría de los directos son de una sola cámara, y no hay movimientos de cámara, cortes o tomas de seguimiento, todos ellos elementos necesarios en la producción de eventos deportivos. La dificultad radica en poder utilizar todas estas técnicas sin alienar a una audiencia que no está acostumbrada

a ellas, y que encuentra perfectamente normal, por ejemplo, que pasen segundos, incluso minutos de transmisión en directo sin que nadie hable.

Otra cuestión a tener en cuenta es la falta de interacción con el chat, que es uno de los elementos distintivos de plataformas como Twitch o YouTube, para los que se diseña este tipo de contenido. Para compensar esta carencia, interactuamos con el chat con preguntas y encuestas relacionadas con los juegos, pero nunca respondemos directamente durante la transmisión en vivo, para que los difusores que han adquirido los derechos puedan retransmitirlos con facilidad.

Vienen de ofrecer servicios de broadcast para eventos deportivos, ¿qué diferencias y similitudes han encontrado entre deportes y esports?

En términos de producción, no hay mucha diferencia entre producir un gran evento deportivo o un evento de esports. En el mundo de los deportes electrónicos, la ventaja es que siempre estás en entornos controlados, como un estudio de televisión o un escenario deportivo, pero los elementos básicos son esencialmente los mismos: hay atletas a los que seguir, un público entusiasta y anfitriones/narradores y analistas que comentan.

Lo que cambia es el resultado final, que parece más estático ya que los atletas están sentados en sillas, pero al final sigue siendo un evento deportivo. Donde difiere de un evento deportivo tradicional es la dura-

ción: un día de eSerie A TIM dura de media entre cinco y seis horas y se juegan al menos 10 partidos. Dado que la jugabilidad es el núcleo de toda la transmisión, hay poco tiempo de pantalla para todo lo demás, y debes tener cuidado de entretener a la audiencia sin perderlos extendiendo los segmentos entre un partido y otro.

Los roles requeridos también difieren. El narrador de un evento de esports es una figura similar al comentarista, pero con un enorme conocimiento directo del tema. A menudo, son jugadores o exjugadores que hablan no solo de lo que ven, sino del juego en general, la dinámica que lo mueve, las diferencias con los años anteriores.

Los esports se basan en videojuegos que no tienen un conjunto rígido de reglas como los deportes tradicionales, sino que cambian de año a año, de temporada a temporada, de actualización en actualización, y a veces sustancialmente. Por lo tanto, el narrador no solo debe decirle a la audiencia lo que está sucediendo en el juego, sino que en general debe educar al público sobre todo el contexto de la competición. El analista, por otro lado, es más parecido al comentarista experto tradicional, y a menudo proviene del mundo del streaming, con amplios conocimientos, buenas relaciones con los jugadores y la capacidad de resaltar peculiaridades ocultas de cada juego.

Es importante señalar que nuestros comentaristas y analistas comentan en transmisiones de cuatro o cinco horas, y lo hacen sin per-

ESERIE A TIM ESPORTS TM Broadcast
59

der el ritmo, sin tener un momento de silencio durante la transmisión.

La industria de los esports parece haberse asentado en nuestra sociedad. Del mismo modo, la difusión de estos eventos está en constante crecimiento. ¿Qué crecimiento ha observado en este tipo de eventos?

El campeonato eSerie A TIM ha sido un gran éxito hasta ahora. El evento de 2022 tiene más de dos millones de visitas, un aumento del 13% respecto al año anterior. El campeonato generó más de 100 millones de impresiones en las redes sociales, un aumento del 60% con respecto a la temporada anterior, y 10 millones de usuarios únicos, un aumento del 150%. Además, hubo una suscripción de 2,2 millones y alrededor de 1.000 artículos publicados sobre el evento.

Este año, los datos son aún más alentadores, y en gran parte de los aspectos que acabo de mencionar, se observa un aumento del 8-10% en comparación con la temporada pasada.

El campeonato eSerie A TIM ha proporcionado la plataforma para llegar a nuevas audiencias e involucrarlas en sus propios términos. Con su enfoque híbrido de eventos en directo y en línea, la liga ha creado un nuevo mundo de posibilidades, uniendo a las personas que juegan con quienes ven y ofreciendo una nueva forma de experimentar la pasión de los videojuegos competitivos.

Este año, hay aún más minutos de streaming gracias a una serie de nuevos formatos semanales que ayudan a contar la historia de todo lo que hay en torno al juego y al evento, y se puede llegar a más fans aún.

El interés de los clubes por desarrollar sus propios equipos de esports ha crecido a la par que lo ha hecho el número de eventos. Fuimos los primeros en apoyar a todos los equipos mediante el diseño de un formato de torneo que incluye una primera fase donde los aficionados pueden jugar. Un proceso de selección permite a los clubes elegir a sus jugadores, lo que significa que cada equipo está formado por un profesional y una persona salida de dicho proceso. Esto no solo supone un apoyo a los clubes en la formación de sus equipos, sino que también estimula la participación del público, que tiene la oportunidad de realizar el sueño de representar a su club.

Los esports promueven mucha innovación en términos de cómo entregar contenido a los fans. ¿Qué procesos innovadores han

ESPORTS 60 TM Broadcast
ESERIE A TIM

desarrollado para transmitir eSerie A TIM?

La idea de organizar las giras, para las que estamos seguros de que habrá cada año más inscripciones, era acercar la competición a los chavales y los aficionados que están acostumbrados a ver la competición solo en Twitch. Comenzamos esta temporada antes que en otros años, organizando la EA eSuperCup, que también vio al colectivo All Bars Game actuar en una pelea de gallos temática de eSports antes de las semifinales. Esta es otra novedad para intentar hacer que el producto sea aún más transversal, sin que por ello se desvirtúe la identidad del torneo. Hemos organizado todo esto en nuestro nuevo hogar, el eSerie A TIM Arena, donde todos los equipos e invitados pueden animar en directo y expresar sus emociones.

Probablemente siempre habrá un sistema híbrido porque es la mejor manera de dar a todos la oportunidad de participar. Muchos jugadores provienen del público en general y son "reclutados" para clubes profesionales, por lo que la parte en línea es esencial para ofrecer a cualquiera la oportunidad de participar. Incluso si hiciéramos muchos eventos locales, nunca tocaríamos a todas las personas a las que podemos llegar en línea. Sin embargo, la tendencia sigue siendo incluir esports en directo, como hicimos con la Semana de los Juegos de Milán. Necesitamos unir a las personas que juegan con las personas que miran, porque es en directo cuando se manifiesta la pasión y que nacen las emociones más fuertes por videojuegos competitivos.

Uno de los aspectos más delicados de este proyecto fue entender cómo entrar en un ecosistema como los juegos que, en sí mismo, es un nicho muy específico, con sus propias referencias y su propia gramática. Aterrizar en este contexto con una institución como Lega Serie A podría ser arriesgado y la percepción de la llegada de un gigante como Lega podría percibirse como una invasión. Por este motivo, siempre hemos tratado de trabajar por, pero sobre todo, con la comunidad existente, respetando las reglas, el lenguaje y, en general, el sentido de pertenencia de la comunidad.

Gracias a este enfoque hemos conseguido establecer una relación sinérgica con los clubes, los jugadores y todas las partes implicadas. Hemos sido bienvenidos en la comunidad de una manera positiva, todo el mundo ha experimentado la llegada de la Lega Serie A en el mundo de los juegos como una oportunidad. Por este motivo, podemos decir que las relaciones con todos los protagonistas han sido excelentes. Algunos de ellos, que llegaron como jugadores, forman parte ahora de la lista de talentos oficiales de eSerie A TIM.

¿Cuáles son los próximos pasos que Infront Productions dará en este sentido? ¿Cómo preveen traer mejores condiciones, materiales y herramientas de transmisión a eSerie A TIM?

Cada año, organización de la eSerie A TIM se va enriqueciendo: este año organizamos la eSuper Cup y las giras, que han ayudado mucho a fortalecer la relación con la comunidad. El próximo año queremos

continuar en esta dirección, tratando de ampliar la temporada con eventos adicionales que contribuyan a hacer crecer toda la escena competitiva italiana de los esports.

Desde el punto de vista de la producción, queremos experimentar con lentes cinematográficas en lugar de lentes de transmisión para dar un aspecto más moderno que sea adecuado para nuestro público objetivo. La preparación de la próxima temporada ya ha comenzado, pero todavía es un poco pronto para saber cómo vamos a tratar de subir el listón.

¿Crecerá el interés de Infront Productions en los esports, y los ve como una forma importante de entretenimiento en el futuro, o es solo una moda pasajera?

Estamos absolutamente seguros de que el fenómeno de los esports no es una simple moda. Para describir este entorno, tendríamos que remontarnos a muy atrás. Obviamente, ha cambiado mucho y se ha convertido en uno de esos grandes eventos que son para que todo el mundo los vea, pero los cimientos se colocaron hace muchos años.

El interés de Infront es ciertamente grande, y crece año tras año. Hemos realizado importantes inversiones que demuestran cuánto creemos en el hecho de que los esports pueden y deben convertirse en un activo importante para vender como paquetes de eventos en directo.

ESERIE A TIM TM Broadcast 61
ESPORTS

El mercado de OTT/streaming y de la difusión está experimentando en la actualidad una transformación significativa debido a la integración de la IA. Esta tecnología está cambiando la dinámica de la industria de maneras inimaginables, generando así nuevas oportunidades tanto para los creadores como para los consumidores. De hecho, según Gartner, se prevé que en 2024 la IA generará el 75% de todo el contenido orientado al consumidor, incluidos artículos, videos e imágenes.

Una de las formas más significativas en que la IA está transformando la industria es posibilitando la producción remota mediante la automatización de diversos procesos en toda la cadena de producción. Estas son algunas de las tendencias en esta área:

Supervisión y control de calidad de forma remota

Los sistemas de supervisión remota impulsados por IA pueden realizar el seguimiento de la calidad y el rendimiento de la transmisión, lo que permite a los difusores abordar problemas en tiempo real. Estos sistemas pueden detectar problemas como bajos niveles de audio, caídas de video y relaciones de aspecto incorrectas, pero también contenido dañino o inadecuado.

En el pasado, el streaming en vivo se basaba en auditorías manuales de moderación de contenidos y, sin embargo, cuando se marcaba una transmisión, el contenido impugnado por la comunidad ya se compartía en múltiples plataformas de redes sociales que ponían en peligro la imagen de marca.

Las herramientas de IA también pueden mejorar la seguridad y la moderación de contenidos, analizando y excluyendo automáticamente el contenido dañino, acelerando con ello la velocidad del proceso de moderación de contenido.

YouTube es un ejemplo de esto, ya que utiliza una combinación de IA y moderadores humanos para eliminar contenidos que infringen sus políticas, tales como discursos de odio, contenidos violento y desinformación. También proporciona herramientas para que los usuarios informen sobre contenido inapropiado y lo marquen para su revisión.

La IA puede también contribuir a mejorar la experiencia del cliente al ofrecer a los espectadores contenido identificable. Durante el primer semestre del año pasado, Netflix perdió casi un millón de suscriptores por múltiples motivos, y la falta de contenido reconocible fue una de ellas. Sin embargo, en la segunda

mitad de 2022, Netflix obtuvo alrededor de 223 millones de suscriptores de pago al incorporar análisis de datos, creando contenido personalizado para adaptarse a su abanico de usuarios en todo el mundo.

TECNOLOGÍA
El efecto de la IA sobre la producción remota en la industria de la difusión
62 TM Broadcast INTELIGENCIA ARTIFICIAL

Edición automatizada

El software de edición de vídeo impulsado por IA puede editar automáticamente imágenes en bruto, lo que reduce la necesidad de edición manual. Estos sistemas pueden analizar las imágenes y seleccionar las mejores tomas, agregar transiciones e incluso generar subtítulos, utilizando diferentes funciones y herramientas de mejora de video para crear un producto final alucinante.

Transcripción automática

La tecnología de voz a texto impulsada por IA transcribe automáticamente las transmisiones en vivo en tiempo real. Es ya un estándar de la industria contrastado para ofrecer subtitulación no integrada en diferentes idiomas y formatos.

Las herramientas de IA son expertas en el reconocimiento de voz, y la transcripción de alta calidad acelera el proceso de subtitulado que anteriormente dependía de la intervención humana.

Amazon Prime Video utiliza transcripción automática para proporcionar subtítulos y texto de su contenido. La plataforma también permite a los usuarios personalizar la apariencia de los subtítulos, como el tamaño y el color de la letra.

Streaming en vivo automatizado

El streaming en vivo automatizado han sido todo un éxito últimamente porque no precisa de intervención humana. Ahorra costes y permite múltiples transmisiones a través de diferentes plataformas de redes sociales en tiempo real.

Se está convirtiendo rápidamente en el favorito entre start-ups y grandes empresas. Marcas como ESPN utilizan el streaming en vivo automatizado para transmitir sus eventos deportivos, como los X Games y los partidos de fútbol americano universitario.

Platós virtuales

Los platós virtuales impulsados por IA pueden permitir a los difuso-

res crear fondos y escenas realistas sin la necesidad de platós físicos. Estos platós virtuales se pueden crear de forma remota y se pueden integrar en transmisiones en vivo.

Cada nueva tecnología trae consigo oportunidades y desafíos que pueden afectar al mercado actual. A lo largo de la historia, hemos visto que los trabajadores deben adaptarse y mejorar constantemente para seguir el ritmo de los avances tecnológicos. Sin embargo, los empleados de las industrias de difusión y producción no deben temer el surgimiento de la IA, ya que, de hecho, puede mejorar su productividad y creatividad.

Mediante la automatización de tareas rutinarias, la IA puede ayudar a los profesionales de la difusión a centrarse en aspectos más complejos y creativos de su trabajo, como la investigación y las entrevistas. Si bien es cierto que la IA puede reemplazar algunas funciones, también crea nuevas oportunidades para que los trabajadores mejoren sus habilidades y empleen su talento de forma diferente.

La IA está transformando la industria de la difusión al permitir la producción remota, mejorar la experiencia del espectador y aumentar la eficiencia de la producción. Es una herramienta valiosa que permite a los difusores ofrecer contenidos de alta calidad de una manera rentable y rápida. Con la adopción de la IA, la industria de la difusión puede continuar innovando y brindando a los espectadores contenidos atractivos y personalizados.

INTELIGENCIA ARTIFICIAL
63 TM Broadcast TECNOLOGÍA

Según Olivier Bovis, director de soluciones multimedia de Sony Europe, los broadcasters pueden extraer algunas conclusiones importantes de la forma en que los usuarios interactúan con los contenidos informativos en las redes sociales y de cómo la tecnología basada en la nube puede ayudarles a adaptar su enfoque.

El 2022 ha sido un año repleto de noticias. La guerra en Ucrania, la muerte de la reina Isabel II y el juicio por difamación entre Johnny Depp y Amber Heard son solo algunos de los grandes acontecimientos que han conmocionado al público de toda Europa, que utiliza de forma amplia Twitter como principal fuente de información.

Desde su creación en 2006, la plataforma ha estado, y sigue estando, en el centro de la polémica, pero es innegable que ha revolucionado la forma en que se consumen las noticias. Ha generado entre el público la expectativa de estar siempre al día e interactuar en tiempo real con las noticias de última hora.

A principios de este año, Twitter publicó datos que indican cuánta gente visita la plataforma para informarse: el 94 % de los usuarios de Twitter expresó su interés por los acontecimientos actuales y el 85 % indicó que utilizan la plataforma para ver, leer o escuchar noticias al menos una vez al día.

Por lo tanto, la plataforma se ha consolidado como un canal de comunicación esencial para los broadcasters y las productoras que buscan informarse y llegar a su público objetivo, a pesar de los titulares que ha generado y genera en la actualidad.

¿Cómo interactúan los usuarios de Twitter con las grandes noticias del año?

Para conocer más detalladamente cómo interactúan los usuarios con los contenidos breves, Sony ha realizado un estudio en profundidad de las noticias con más interacción en Twitter de toda Europa en 2022 que incluían contenido en vídeo.

El contenido abarcaba ocho países europeos, lo que supone 201 millones de visitas y más de 8,6 millones de puntos de participación (entre "Me gusta", "retuits" y comentarios).

Mediante la evaluación de diversos parámetros, como la modificación del contenido, el número medio de seguidores que comparten vídeos y la proporción de contenidos genera-

dos por los usuarios (CGU), Sony descubrió determinados rasgos clave que son los ingredientes del contenido atractivo. Desde entonces, se han aplicado a las funciones de la tecnología basada en la nube, que puede desempeñar un papel importante a la hora de ayudar a los broadcasters a emular estos rasgos en el futuro.

Estas son algunas de las principales conclusiones:

• Acceso rápido a contenido en vídeo creíble. Probablemente se trate del requisito mínimo en la era de Twitter, pero una mayor proporción de los vídeos con

64
TM Broadcast CLOUD TECNOLOGÍA
¿Puede la tecnología basada en la nube ayudar a los broadcasters a adaptar los contenidos informativos para satisfacer la exigencia de inmediatez de los usuarios?

mayor participación proceden de contenidos generados por los usuarios (CGU) (39 %) en comparación con los contenidos producidos por los medios de comunicación tradicionales (30 %)

• La exigencia de noticias sin editar Los usuarios desean ver y juzgar por sí mismos las historias que se desarrollan ante ellos. El 37 % de los vídeos más populares eran contenidos "no modificados", es

decir, no se habían editado las secuencias de vídeo antes de subirlas a la plataforma.

• Historias emotivas. Casi la mitad (47 %) de los vídeos con una alta participación tenían en común uno o más de los siguientes criterios: momentos emocionantes, un análisis crítico en profundidad de un acontecimiento concreto en términos de lo que se dijo y quién lo dijo, una explicación de los

eventos a través de puntos de vista singulares o con los que se identificaba el público.

Los broadcasters y los medios de comunicación siguen desempeñando un papel fundamental como guardianes de contenidos de alta calidad y credibilidad pero, para ofrecer al público la variedad y la profundidad que busca, es preciso que se obtengan y se ofrezcan de forma flexible, ágil y optimizada.

65 TM Broadcast CLOUD TECNOLOGÍA

Aquí es donde entra en juego la tecnología basada en la nube. Aunque su uso es cada vez mayor, aún queda mucho por hacer, sobre todo, en relación con los contenidos que pueden consumirse en diferentes plataformas con solo pequeños retoques en el formato. En esencia, la producción en la nube o híbrida y la distribución multiformato permiten a los broadcasters aportar valor añadido a los contenidos de forma segura, distribuyéndolos desde cualquier lugar a todo el mundo, incluidos grupos demográficos nuevos y existentes.

Hay tres estrategias destacadas que los broadcasters y las productoras deben tener en cuenta a la hora de adaptar sus contenidos para varias plataformas:

1. Evalúa de forma crítica el valor que el nuevo contenido aporta al ecosistema de contenidos. Ya sea el acceso, la capacidad de proporcionar imágenes en directo o de archivo de calidad o la incorporación de noticias de carácter humano de diferentes fuentes, es necesario que los contenidos tengan un aspecto diferenciador que les ayude a ganar seguimiento en este entorno tan competitivo. Las tecnologías basadas la nube crean un nuevo valor de contenido, impulsado por la IA, que puede captar a un nuevo público a través de las redes sociales.

2. Invierte en un flujo de trabajo que agilice la adquisición y el reembolso de CGU y fuentes de noticias sobre el terreno. Esto permite a los broadcasters y las productoras contar historias desde múltiples perspectivas con la máxima agilidad. Las ofertas basadas en la nube permiten a los broadcasters competir mejor con el CGU al transferir clips de vídeo de la cámara a la nube sobre el terreno con solo un smartphone. De este modo, los equipos de producción pueden ver y extraer contenidos a distancia directamente de las cámaras, incluso mientras continúan las grabaciones.

3. Maximiza el ciclo de vida del contenido una vez publicado. Los broadcasters y las productoras deben permitir al público reutilizar y rea-

daptar el material relacionado con un tema popular y de interés periodístico. Para ello, pueden crearse y configurarse flujos de trabajo de producción a fin de crear sistemas de producción inteligentes y resistentes que satisfagan las necesidades del broadcaster y, por extensión, del público.

Los broadcasters que adopten al menos una de estas recomendaciones en su producción de contenidos no solo conservarán a su público, sino también podrán captar nuevos usuarios que participen activamente en sus contenidos. Y lo que es más importante, estas tecnologías pueden aplicarse a otras plataformas sociales y medios de broadcast.

TECNOLOGÍA 66 CLOUD TM Broadcast
Tres formas en las que la tecnología basada en la nube es útil en la era de la inmediatez.

Turn static files into dynamic content formats.

Create a flipbook
Issuu converts static files into: digital portfolios, online yearbooks, online catalogs, digital photo albums and more. Sign up and create your flipbook.