RAPPORT ANNUEL GÉNÉRAL 2024





![]()





3.3.
3.4.
2.1.5.
3.7.7.
3.8.
3.9.
3.9.1.

5.1. Le contrôle du Parlement
5.1.1. Auditions de la CWaPE
5.1.2. DemandesspécifiquesadresséesparleParlementsurlessynergiesactuellesetfuturesqui permettraient de réaliser des économies budgétaires 83
5.1.3. Visite des parlementaires 83
5.2. Recommandations adressées à la CWAPE par la Cour des comptes dans son rapport d’audit thématique 84
5.3. Les ressources humaines 86
5.3.1. Évolution des effectifs au cours de l’année 2024 86
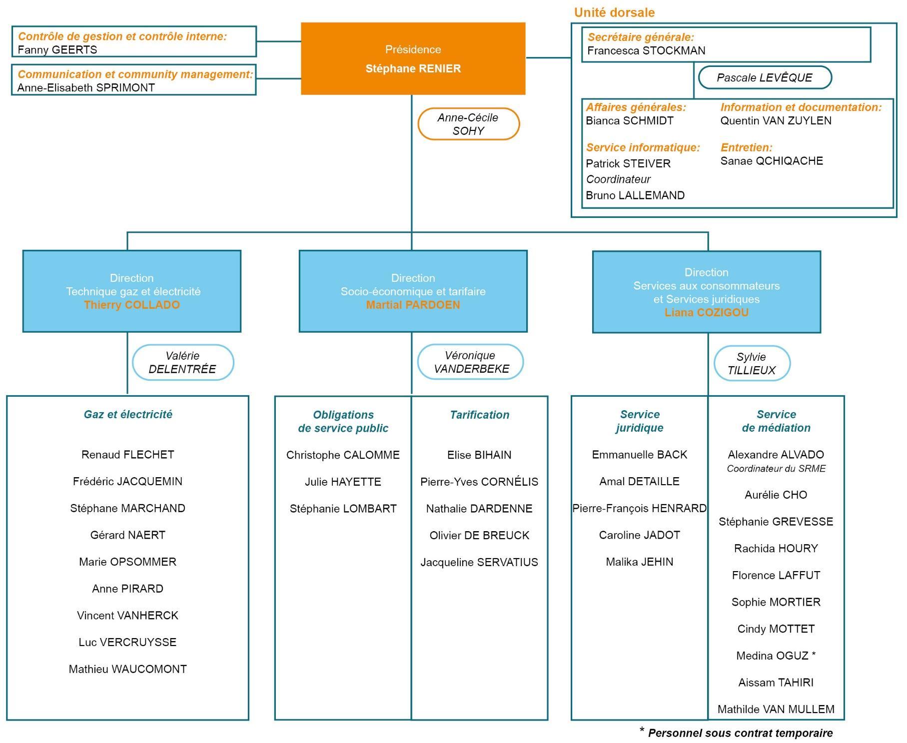
5.3.2. Organigramme en vigueur au 31 décembre 2024 87

5.4. Le rapport de rémunération 2024 établi en application de l’article 43, §3, du décret du 12 avril 2001 relatif à l’organisation du marché régional de l’électricité 88
5.4.1. Cadre des mandats 88
5.4.2. Le montant de la rémunération brute annuelle perçue ainsi que les avantages connexes octroyés conformément aux modalités de rémunération fixées par le Parlement 89
5.4.3. Le nombre de réunions du Comité de direction de la CWaPE qui ont eu lieu au cours de l'année concernée et le taux de participation de chaque membre à ces réunions 89
5.4.4. Les éventuels rémunérations et avantages perçus en lien avec un mandat qu'il exerce sur proposition ou à la demande de la CWaPE dans le cadre du mandat pour lequel il a été nommé par le Parlement 89
5.5. Les aspects financiers 90
5.5.1. Compte général 2024
5.5.2. Gestion administrative comptable, salariale et marchés publics 92
5.5.3. Recommandations de la Cour des comptes 93
5.5.4. Montant rétrocédé au Fonds Énergie
5.6. La gestion ICT
5.7. Le contrôle interne
5.7.1. Audit interne des procédures comptables
5.7.2. Système de recensement, d’évaluation et de hiérarchisation des risques
5.8.
7.2.
7.3.
7.4.
7.2.1.
7.2.2.
7.4.1.
7.4.2. La tendance des plaintes en 2024
7.4.3. La tendance des questions en 2024

Anticiper les besoins, accompagner le changement et rendre le marché de l’énergie efficace et équitable
En vue de la nouvelle législature et de la négociation du futur accord de gouvernement, la CWaPE a pris l’initiative, danssonrôle de régulateurindépendant,de publierunmémorandum àl’attention des autorités politiques wallonnes
Cedocument,construitautour deconstatsobjectifsetderecommandationsconcrètes,viseàsoutenirune transition énergétique ambitieuse, juste et durable pour la Wallonie et condense une série de propositions
La CWaPE constate que de nombreux éléments formulés dans ce mémorandum trouvent un écho dans la nouvelle déclaration de politique régionale.
Ce mémorandum aborde notammentlaquestiondu fonctionnementde nos réseaux,l’avenir dugaz et des nouvelles molécules, le stockage, les compteurs communicants, la protection des consommateurs, la simplification administrative, la gouvernance des gestionnaires de réseau ou encore les modalités de financement du régulateur.
Il y a été rappelé que les réseaux de distribution devaient devenir plus robustes et plus agiles afin de supporter l’électrification croissante des usages et l’augmentation continue des productions décentralisées. Cet objectif suppose un renforcement massif de ces réseaux, grâce à des investissements importants rendus possibles notamment par la méthodologie tarifaire 2025-2029, mais aussi la mise en œuvre d’autres leviers, tels les mécanismes destinés à réduire les congestions via la flexibilité ou la gestion de la demande. La CWaPE a rappelé qu’enmatière de flexibilité,le cadre mis enplace devaitêtre complété pardes arrêtésd’exécutionà adopter.En2024, la CWaPE a de son côté arrêté les lignes directrices nécessaires pour parachever le cadre de la tarification incitative qui entrera en vigueur le 1er janvier 2026 afin d’encourager les prélèvements lorsque l’électricité est abondante dans lesréseaux.Unappelaétéadresséafinquelacommunicationambitieusequidevraorganiséeautourdelatarification incitative soitmassive et bénéficie dusoutienàcette finde touslesacteursconcernés,carlaCWaPE seule ne pourra pas atteindre cet objectif.
Concernant l’avenir du gaz et les nouvelles molécules, la CWaPE a souhaité attirer l’attention des autorités sur le fait que la baisse des volumes de gaz fossile distribués dans les réseaux, consécutive à la trajectoire de décarbonation, entraînera une hausse mécanique des tarifs de distribution. Cette évolution, couplée aux effets de l’ETS2 qui sera appliqué dès le 1er janvier 2027 impactant ménages et entreprises, devra être anticipée et accompagnée. Un cadre clair devra par ailleurs être prévu pour les réseaux de chaleur, l’hydrogène, le CO2 et le biométhane.
Parmilesautres thématiquesqu’ilconvientparticulièrementd’épingler,soulignonslaprotectiondesconsommateurs qui, pour être optimalisée, devrait impliquer une révision des décrets dits « juge de paix » qui, selon la première évaluation réalisée par la CWaPE, ne permettent apparemment pas de rencontrer les objectifs qui étaient poursuivis par le législateur. De même, la clarification de l’articulation entre le cadre légal fédéral et régional en matière de protection des consommateurs est une clé pour assurer une lisibilité du cadre juridique applicable et permettre une uniformisation des pratiques des fournisseurs dans le respect de celui-ci

En matière de gouvernance des GRD, la CWaPE a rappelé que des dispositions devaient être adoptées pour clarifier le périmètre des activités régulées qui ressortissent du monopole de ces gestionnaires de réseau et pour accompagner la définition de leur rôle en tant que « facilitateurs de marché ». Elle a également été amenée à poursuivre ses contrôles en matière de respect des exigences d’indépendance et de dissociation des structures de propriétés
Aussi, entre autres recommandations, la CWaPE a également soutenu une simplification administrative importante dans une série de domaines en vue d'améliorer l'efficacité du marché wallon de l’énergie, d’accélérer la transition énergétique et plus généralement de mieux répondre aux attentes des citoyens et acteurs économiques. Dans la foulée, la CWaPE a d’ailleurs formulé dans le courant de l’année 2024, une série de propositions concrètes de simplification en matière de partage d’énergie, de mobilité électrique, de flexibilité, de réseaux alternatifs, de biométhaneouencoredepolitiquededélivrancedespermis.Cespropositionsvisentune simplificationpragmatique, ciblée et juridiquement cohérente, afin de :
• Lever les freins administratifs à la participation citoyenne (partage d’énergie, autoconsommation) ;
• Accélérer les investissements et projets nécessaires à la transition (mobilité, production, réseaux) ;
• Alléger les charges inutiles sur les opérateurs de marché ;
• Donner confiance et clarté aux investisseurs et consommateurs.
Les objectifs desimplificationadministrative ne peuvent enrevanche rimeravec laxisme etdérégulation. Les acteurs du marché doivent demeurer efficients et respectueux d’un cadre suffisamment protecteur des consommateurs et autres utilisateurs des réseaux. Dans ce contexte, le régulateur entend jouer son rôle de gendarme avec discernement, mais aussi avec fermeté. À cet égard, les dysfonctionnements rencontrés au niveau de la plateforme ATRIAS, qui impactent lourdement de nombreux consommateurs et fournisseurs, doivent être régularisés au plus vite. Dans le courant de l’année 2024, en concertation avec les autres régulateurs régionaux, la CWaPE a poursuivi le suivi actif des travaux menés par les GRD et ATRIAS en vue d’entrevoir au plus tôt un retour à la normale. Dans le prolongementdecemonitoring,laCWaPEaadresséen2025,fautedepouvoirconstaterdesavancéessuffisamment importantes, les injonctions nécessaires en vue, le cas échéant, de sanctionner ces manquements persistants.
2024, a aussi vu la CWaPE accueillir une nouvelle compétence qui lui a été attribuée par le législateur : la régulation du transport de CO2. Sans attendre la désignation de ce gestionnaire de réseau de transport, la CWaPE a entrepris dès 2024 ses premiers travaux, notamment de benchmarking et de consultation des acteurs concernés afin de préparer anticipativement l’exercice de cette compétence en 2025 qui impliquera notamment l’adoption d’une méthodologie tarifaire. La capture et le stockage de CO2 constituent une perspective véritablement cruciale dans le cadre de la décarbonation et de la compétitivité de nombreuses industries wallonnes prêtes à opérer les mutations nécessaires. La CWaPE entend être au rendez-vous pour aider, dans la sphère de ses compétences, à créer l’écosystème et le cadre permettant de rencontrer au mieux leurs besoins.
En 2025 et dans les années qui viennent, dans le respect de ses compétences et de son indépendance, la CWaPE veillera à inscrire son action dans une dynamique cohérente par rapport aux objectifs définis dans la déclaration de politique régionale qui sembledonc convergeravec lesgrandsaxes de safeuille de route. Une telle convergence,que l’on observe généralement chez toutes les parties prenantes du secteur, sera un excellent moteur pour accélérer la transition énergétique en Région wallonne
Stéphane RENIER
Président
Juin 2025
1. LA CWAPE ET SON CADRE DE TRAVAIL EN 2024
1.1.
La CWaPE
1.2.
1.3. Documents officiels établis La collaboration avec d’autres instances
1.4. Les actions de communication


Au31décembre2024,laCWaPEcomptait49membres.Enmai2025,l’équipe de la CWaPE est composée de 48 personnes.
La CWaPE est constituée d'une présidence et de trois directions. Le président et les directeurs sont nommés par le Parlement, après appel public aux candidats, pour un terme de cinq ans, renouvelable une fois.
LepersonneldelaCWaPEestrecrutéetoccupéenvertudecontratsdetravail.
« Un régulateur indépendant, expert, à l’écoute et au service de la collectivité »
Le président représente la CWaPE. Il préside le Comité de direction. Il coordonne et supervise les actions des directions de la CWaPE.
La Direction Technique « Gaz et Electricité » est chargée des aspects techniques des marchés du gaz et de l'électricité, en ce compris le gaz issu de sources d’énergie renouvelables, ainsi que du fonctionnement des marchés du gaz et de l’électricité et des études y afférentes.
La Direction socio-économique et tarifaire est chargée de l’approbation des tarifs des gestionnaires de réseaux de distribution de gaz et d’électricité, du contrôle des obligations de service public, de l'évaluation de leur mise en œuvre et de leur coût, ainsi que des études y afférentes.
La Direction des Services aux consommateurs et des Services juridiques est chargée des études de nature juridique, de la veille, de l’appui juridique de l’ensemble des directions, du traitement des contentieux et du traitement des questions et des plaintes adressées au SRME
La CWaPE est soumise pour l'ensemble de ses activités au contrôle de la Cour des comptes et du Parlement. Le ParlementetleGouvernementpeuventl’unetl’autrenommeretrévoquerdeuxobservateursquiontledroitd'assister, avec une voix consultative, aux réunions du Comité de direction.
Dans les six mois suivant la nomination du président, le Comité de direction de la CWaPE soumet au Parlement une feuille de route établissant les objectifs que la CWaPE se fixe et les actions qu'elle s'engage à réaliser pendant la durée du mandat en cours.
La CWaPE est indépendante du Gouvernement. Comme le Parlement, le Gouvernement peut toutefois également nommeret révoquerdeux observateursqui ontle droitd'assister,avec une voix consultative,aux réunionsdu Comité de direction.
La CWaPE arrête un règlement d'ordre intérieur, transmis au Parlement pour prise d'acte.

La base légale qui institue la CWaPE et qui organise son fonctionnement est le décret du 12 avril 2001 relatif à l’organisation du marché régional de l’électricité Ce décret et celui du 19 décembre 2002 relatif à l’organisation du marchérégionaldugazassignentdenombreusesmissionsàlaCWaPEqui sesontlargementétofféesaufildes ans, soit par des dispositions légales expresses, soit à la suite d’initiatives volontaires du régulateur ou de demandes plus ponctuelles exprimées par les autorités.
En substance et de façon synthétique, ces missions portent notamment sur les points suivants :
- Le contrôle des obligations qui pèsent sur les gestionnaires de réseau de distribution et de transport local et les fournisseurs d’électricité et de gaz par ou en vertu des décrets « électricité » et « gaz », que ce soit sur les plans techniques, sociaux, de protection des consommateurs, de gouvernance ou encore de nondiscrimination.
- Dans la sphère de ses compétences, la CWaPE adopte des règlements techniques et des lignes directrices, elle prend des décisions, adresse des injonctions et éventuellement sanctionne les manquements et infractions constatés.
- Elle fait des propositions, remet des avis, des études ou des rapports, soit d’initiative, soit à la demande du Ministre.
- Elle approuve les conditions générales de raccordement et d’accès au réseau ainsi que les conventions relatives aux services de flexibilité.
- Elle instruit, délivre et contrôle les licences de fourniture d’électricité et de gaz ou encore celles relatives aux services de flexibilité.
- Elle octroie les autorisations d’établissement de lignes directes ou de réseaux fermés professionnels.
- Elle octroie lesautorisationsd’activités de partage au sein de communautés d’énergie et contrôle le respect de leurs obligations par ces communautés et par les clients actifs agissant collectivement au sein d'un même bâtiment, ou réalisant des échanges de pair-à-pair Elle fixe la méthodologie tarifaire applicable et approuve les tarifs de distribution.
- Elle met en ligne et actualise un comparateur tarifaire.
- Elle délivre les autorisations de non-enfouissement des lignes électriques.
- Elle organise un service régional de médiation pour l’énergie ainsi qu’une chambre des litiges.
Outre ces missions spécifiquement prévues, la CWaPE réalise également d’initiative de nombreuses activités récurrentes à des fins d’études, de prospective et d’informations comme l’illustrent par exemple l’observatoire des prix publié semestriellement,ses travaux enmatière de norme énergétique ouencore des actionsde communication versle consommateurexercéesnotammentparle Service régional de médiationpourl’énergie ouencore ladirection socio-économique, notamment en vue de lutter contre la problématique du non-recours aux droits.
À lasuite de l’adoptiondudécret du28mars2024 relatif autransportde dioxyde de carboneparcanalisations,publié au Moniteur belge le 12 juillet 2024, la CWaPE s’est vu attribuer de nouvelles missions par sa désignation comme “régulateur du marché du transport de CO2 par canalisations, via le réseau de CO2 ou via une ramification locale de CO2 ”. Le gestionnaire de réseau de CO2 sera désigné par le Gouvernement wallon dans les délais tels que fixés par l’appel à candidatures pour la désignation d'un gestionnaire de réseau de dioxyde de carbone par canalisations en Wallonie, publié au Moniteur belge le 29 novembre 2024

1.1.3. Feuille de route vers les Objectifs de développement durable (ODD)
La CWaPE participe au projet « Organisations durables » lancé par le SPW Développement durable, intégrant le développement durable dans sa stratégie pluriannuelle. Elle s’engage ainsi dans la dynamique mise en place par les Nation Unies1 En 2024, elle a adopté une feuille de route, l’a transmise au SPW et a démarré sa mise en œuvre La feuille de route regroupe les trois priorités suivantes :
Au niveau des missions de la CWaPE :
Garantir l'accès aux réseaux et favoriser l'intégration des énergies renouvelables (ODD 7 - Energie propre et à un coût abordable) ;
Assurer la qualité et la fiabilité des infrastructures (ODD 9 - Industrie, Innovation et Infrastructure).
Au niveau de son fonctionnement interne :
Réduire son empreinte environnementale (ODD 12 - Consommation et production responsables).
La mise en œuvre de la feuille de route est détaillée en annexe 1 (indicateurs ODD 2024).
1 L'Assemblée générale des Nations Unies a adopté en 2015 les 17 Objectifs de Développement Durable (ODD) pour un avenir plus juste et durable, avec une échéance fixée à 2030. Ces objectifs visent à proposer une marche à suivre pour répondre aux défis mondiaux comme la pauvreté, les inégalités, le climat ou encore la justice

La CWaPE joue un rôle central dans la régulation du marché de l’énergie en Wallonie. Elle émet des avis et propositions sur les projets législatifs, à la demande du Gouvernement wallon ou de sa propre initiative. En parallèle, elle prend des décisionscontraignantes et établitdes lignes directrices pourencadrer lesdocumentsque les acteurs du marché doivent établir, à l’attention du régulateur. Ces lignes directrices (notamment à propos des plans d’adaptation des GRD d’électricité, des missions de surveillance et de contrôle de l’exécution des obligations de service public par les fournisseurs) ne sont pas obligatoires et peuvent être revues en fonction de l’expérience acquise. Enfin, la CWaPE mène des études et rédige des rapports pour approfondir ses analyses et éclairer les politiques énergétiques.
GRAPHIQUE 1
RÉPARTITION DES DOCUMENTS ÉMIS EN 2024, PAR THÈME ET PAR TYPE DE DOCUMENTS

La liste détaillée des documents établis en 2024 figure en annexe 1.
À l’aube des élections régionales du 9 juin 2024, la CWaPE a établi en mai 2024 son Mémorandum 2024. Au travers de ce mémorandum, la CWaPE a soumis aux différentes formations politiques une synthèse des dossiers qui lui paraissent prioritaires dans le cadre de l’action du futur nouveau Gouvernement wallon, appuyant ainsi les avis et propositions qu’elle émet dans le cadre de sa mission de conseil
Les propositions formulées portaient sur les 4 thèmes suivants : les perspectives d’avenir des réseaux ; la protection des consommateurs et les mesures sociales ; le cadre légal ; le fonctionnement du Service régional de médiation pour l’énergie.
Le Mémorandum 2024 est le fruit des échanges et réflexions menés par le Comité de pilotage2 de la CWaPE.
L’ensemble des documents officiels et publications diverses émis par la CWaPE sont publiés sur son site internet (https://www.cwape.be/publications/document) Le moteur de recherche sur la page permet de filtrer la recherche de documents.
2 Le COPIL de la CWaPE a été mis en place en février 2024. Il a pour mission générale d’appuyer le Comité de direction dans la prise de décisions stratégiques internes et externes, et de renforcer la transversalité au sein de la CWaPE

1.3.1.
Le FORBEG (Forum des régulateurs belges d’électricité et de gaz) est une instance informelle de concertation réunissant la CREG, le VNR3 BRUGEL et la CWaPE. Sa présidence est tournante tous les six mois entre ces régulateurs,et en 2024,elle aété assurée par le VNR et la CWaPE. Des réunions plénières ontlieutouslesdeux mois, complétées par des groupes de travail spécifiques qui se réunissent selon les besoins et l’évolution des dossiers en cours.
• GT « Consommateurs », présidé par le VREG ;
• GT « Électricité », présidé par le VREG ;
• GT « Échange d’informations », présidé par la CREG ;
• GT « Europe », présidé par la CREG ;
• GT « Fournisseurs sur le marché », présidé par la CREG ;
• GT « Gaz », présidé par la CWaPE ;
• GT « Smart meter », présidé par BRUGEL ;
• GT « Sources d’énergie renouvelables », présidé par BRUGEL ;
• GT « Stratégie », présidé par la CWaPE ;
• GT « Tarification », présidé par la CWaPE.
Le FORBEG est un lieu d’échange permettant également aux régulateurs de répondre aux demandes d’études, d’analyses et de prises de positions communes qui leur sont adressées tant par l’UE que par les autorités fédérales, régionales ou le secteur.
1.3.1.1. Rapport commun sur l'évolution des marchés de l'électricité et du gaz naturel en Belgique
Le FORBEG publie annuellement, pour la fin juin, un rapport commun présentant un aperçu statistique des marchés de l'électricité et du gaz naturel en Belgique.
1.3.1.2. Étude comparative des prix de l’électricité et du gaz naturel en Belgique et dans les pays voisins
En mai 2024, à la demande conjointe des quatre régulateurs de l'énergie, le consultant PricewaterhouseCoopers a finalisé une étude comparative des prix de l'électricité et du gaz naturel observés en Belgique et dans les pays avoisinants (Allemagne, France, Pays-Bas et Royaume-Uni)4
Ce rapport portait sur les prix de l’énergie en vigueur début 2024 et établissait également une comparaison avec les prix de 2023. Le rapport a entre autres conclu que, comme début 2023, les ménages et les entreprises belges raccordés au réseau basse tension payaient début 2024 l’électricité moins cher que dans la plupart des pays voisins (à l'exception de la France) Cependant, en 2024, la Belgique présentait le composant "tous les autres coûts", qui reprend les taxes et surcharges, le plus élevé. En effet, le droit d'accise a fortement augmenté début 2023, pour compenser partiellement la baisse de la TVA sur l'énergie, de 21 à 6%.
Début 2024, les entreprises belges raccordées au réseau moyenne tension payaient également l’électricité moins cher que les entreprises en Allemagne, en France, aux Pays-Bas et au Royaume-Uni. La facture de gaz naturel des ménages belges et des petites entreprises belges était également moins élevée que dans les pays voisins.

Le Pôle Energie institué au sein du CESE Wallonie5 est l’organe consultatif composé de représentants des interlocuteurs sociaux et de représentants des acteurs du secteur énergétique (un représentant des associations environnementales, un représentant des associations actives dans le domaine de l’énergie, des représentants des producteurs, des représentants des gestionnaires de réseau de transport local et de distribution, des représentants des fournisseurs de gaz et d’électricité)
Le président ou un directeur de la CWaPE assiste aux réunions du Pôle Energie avec voix consultative. Ceci est entre autres l’occasion pour la CWaPE d’entendre les positions des parties prenantes du secteur de l’électricité et du gaz sur les différents projets d’AGW ou de décret qui y sont discutés.
1.3.3.
La CWaPE oriente son action en fonction de l’évolution du marché de l’énergie. Elle tente de tenir compte des retours d’expérience et de la vision de multiples fédérations professionnelles et associations du secteur de l'électricité et du gaz ainsi que de diverses institutions wallonnes, fédérales et européennes. À titre d’exemple, elle assiste régulièrement à des évènements organisés par le SPW Energie, le CLUSTER TWEED, la FEBEG, EDORA, l’UWE, le RWADE, la Fédération des CPAS, FEBELIEC, les autres régulateurs et/ou médiateurs du pays…
1.3.4. Droit européen et relations avec les instances européennes
En 2024, la CWaPE a continué à être attentive aux différentes initiatives de la Commission européenne en matière de décarbonationet de la refonte partielle dufonctionnementde marché de l’électricité àlasuite de lacrise ukrainienne Dans ce cadre, une fois le paquet décarbonisation adopté par le Conseil européen, la CWaPE a sollicité une actualisation de l’étude réalisée en 2023 à l’aide d’un consultant externe par rapport aux implications du paquet décarbonationetplusparticulièrementdel’hydrogène notammenteuégardàlarépartitiondescompétencesendroit interneetlesnouvellesmissionsquiluiincomberaientdanscecadre.Cettedimensionprospectiveprésenteunintérêt particulier en interne, pour assurer une connaissance suffisante des textes à paraître au niveau européen, car leur transposition en droit interne impliquera un avis de la CWaPE au cours de la procédure d’adoption des textes portant ladite transposition. L’actualisation de l’étude de 2023 devait notamment porter attention l’introduction dans le cadre européen de la notion de distribution.
3 Depuis le 1er janvier 2025, la VREG (Vlaamse Regulator van de Elektriciteits- en Gasmark) poursuit ses missions sous le nom de VNR (Vlaamse Nutsregulator).
4 Le Comité de direction de la CWaPE avait marqué en octobre 2023 son accord pour la participation de la CWaPE pour 2024 au marché commun aux quatre régulateurs belges, toutefois sans engagement pour les reconductions.
5 Voir https://www.cesewallonie.be/instances/pole-energie

La CWaPE a également suivi les discussions sur la réforme du marché de l’électricité, avec une attention particulière pour les communautés d’énergie et le partage, ainsi que pour la protection du consommateur au sens large (PME et résidentiels) et les leçons tirées de la gestion de la crise énergétique. La CWaPE attire plus globalement l’attention sur l’importance de mener à bien les transpositions attendues des différents paquets législatifs européens adoptés en 2024 : paquet décarbonation et la directive Electricity Market Design 5 ; et ce, tout en prenant en considération les notes interprétatives de la Commission européenne annoncées pour fin 2025 et qui seront de nature à clarifier la manière dont les transpositions doivent intervenir
LaCWaPE asuivide près ces avancéeslégislatives,ainsi que lesinitiatives menéesauseindes différentes instances officielles de l'Union européenne ou encore du CEER, le Conseil des régulateurs européens de l'énergie.
La législation fédérale prévoit que la représentation et les contacts au niveau européen au sein de l’Agence de Coopération des Régulateurs de l’Énergie (ACER) soient assurés par un représentant du régulateur fédéral, qui agit en concertation formelle avec les autorités de régulation régionales.
Le 11 avril 2024, la CWaPE, par l’intermédiaire de la Directrice des services aux consommateurs et des services juridiques a été invitée en qualité d’intervenant à l’occasion de la conférence relative aux consommateurs organisée annuellement par le CEER, dans le cadre d’un panel dédié à la manière de renforcer le cadre de protection des consommateursdetoustypesettailles Àcetteoccasion,desmessagescléontétéportés,auniveaudelaprotection du consommateur
La CWaPE a en effet insisté sur l’importance d’évaluer les différents mécanismes de protection des consommateurs une fois l’Electricity MarketDesign 5 Directive transposée. Dans unmarché qui devient de plusen pluscomplexe,avec des profils de consommateurs très divers, une information juste, transparente et accessible destinée aux consommateurs est essentielle, afin de ne laisser personne de côté. En outre, la CWaPE a rappelé que les mesures propres au marché de l’électricité ne sont pas les seuls outils qui permettent de protéger adéquatement les consommateurs et de les accompagner. L’efficacité énergétique des bâtiments ainsi que des services d’aide proposant un accompagnement social font notamment partie de la solution.
La CWaPE a également eu l’occasion de participer au Regulatory roundtable, qui jouxte le Citizen’s forum, le 6 décembre 2024. Ce fut l’occasion d’échanger de manière constructive avec la Commission européenne et les parties prenantes, notamment pour récolter les retours d’expérience et faire part de la réalité de terrain wallonne.
Laconcertationformelleentrerégulateursausujetdesmatièreseuropéennesintervientauseind’ungroupedetravail spécifique, le « FORBEGEurope », qui donne l’occasion d’anticiper concrètement les futurs textes européens, tout en partageant en amont d’éventuelles réactions, susceptibles de fonder des demandes d’amendement portées par le CEER.
En tant que membre du réseau européen des médiateurs et ombudsman de l’énergie NEON, le Service régional de médiation pour l’énergie (SRME) a abordé au sein de cette organisation les évolutions européennes sous l’angle plus spécifique du consommateur. À ce titre, le SRME a participé au Citizens’ Energy Forum organisé le 5 décembre 2023.
L’objectif de la Commission européenne à travers le Citizen’s Forum de 2024 était d’identifier les défis, freins et opportunités pour renforcer le pouvoir des citoyens dans le cadre d’une transition énergétique juste Ont dès lors été abordés dans ce cadre le processus de changement de fournisseur, l’utilisation des mécanismes prévus par les directives enmatière de participationcitoyenne (partage et communautés), le soutienpourlesplusvulnérableset les publics impactés par l’ETS2 ainsi qu’in fine à travers l’efficacité énergétique et la manière de protéger les locataires L’importance d’accompagner le citoyen et les collectivités dans la mise en œuvre des communautés et du partage a été rappelée, de même que la nécessité de transposer correctement les paquets législatifs existants avant d’en adopter de nouveaux – les Etats membres n’ayant pour certains pas encore finalisé la transposition du Clean Energy Package. L’importance accordée aux plus vulnérables a également été soulignée notamment au travers de la vulnérabilité due au logement précaire ou peu qualitatif. Les conclusions sont accessibles ici : https://energy.ec.europa.eu/events/16th-citizens-energy-forum-2024-12-05_en

C’est d’ailleurs à la suite de ce Citizen’s Forum que la Commission européenne a annoncé s’orienter vers l’adoption d’unEnergy Citizen’sPackage avec pourhorizon fin2025,lequel comporteradavantage de lignes directrices et notes interprétatives que de textes à portée règlementaire ou législative.
En 2024, la poursuite de la simplification de l’opérationnalisation du réseau est engagée avec la décision de cesser les activités en qualité d’AiSBL pour rationaliser le fonctionnement tout en poursuivant les échanges entre membres sur l’actualité rencontrée dans les différents pays membres. Le SRME continue à contribuer aux travaux de NEON dans la volonté de poursuivre les échanges de qualité au sein de ce réseau européen et d’assurer la compatibilité avec les règles de droit belge, mais les éléments organisationnels rendent complexes cette continuité sereine. En 2025, l’AiSBL cessera ces activités et NEON entreprendra à nouveau, de manière informelle, des échanges d’informations permettant de mieux cerner la manière dont les collègues appréhendent les difficultés rencontrées.
Comme chaque année, la CWaPE contribue par ailleurs à la rédaction, pour les aspects qui concernent la Région wallonne, du rapportage annuel obligatoire de la Belgique à la Commission européenne et à l'ACER, détaillant les développements dans les marchés de l'électricité et du gaz au cours de l'année écoulée. C’est notamment à cette fin qu’elle participe aux groupes de travail « Échange d’information » et « Consommateurs » du FORBEG.

1.4.1. Participation à différentes conférences et formations
Au travers les présentations de deux de ses collaborateurs, la CWaPE a participé le 22 février 2024 à une conférence sur les communautés d’énergie et le partage d’énergie, organisée par Liège Creative6. La conférence a porté plus précisément sur les différentes formes de partage d’énergie autorisées en Wallonie, les modèles disponibles, leurs bénéfices. La CWaPE y a exposé le cadre légal en vigueur et a explicité les concepts de communauté d’énergie renouvelable, communauté d’énergie citoyenne et partage d’énergie. Les procédures de notification de la création d’une communauté d’énergie et de notification d’une activité de partage ont également été expliquées. La CWaPE a également abordé les aspects plus techniques de l’activité de partage d’énergie, notamment les clés de répartition standard établies par la CWaPE, qui permettent de déterminer la répartition des volumes partagés entre les participants à l’activité de partage
La CWaPE a été invitée à exposer, le 25 mai 2024, les tarifs de distribution à l’horizon 2026, dans le cadre de la première édition du salon SolarXPO dédié aux énergies renouvelables, organisé au Wex de Marche-en-Famenne. Elle y a présenté la méthodologie tarifaire applicable pour la période 2025-2029 et les raisons de la nouvelle structure tarifaire, ainsi que la future tarification incitative à partir de 2026.
La CWaPE est intervenue également le 11 juin 2024 lors de la formation de base administrative en matière d'énergie organisée par l'Union des Villes et des Communes à l'attention des travailleurs sociaux des CPAS impliqués dans cette matière. Ont été abordées lors de la formation les thématiques de l'organisation du marché de l'énergie, des missions de la CWaPE, des obligations de service public en Wallonie avec un focus sur la procédure de défaut de paiement ainsi que l’utilisation du CREG SCAN et du CompaCWaPE, le comparateur tarifaire de la CWaPE.
Le 11 avril 2024, la CWaPE est intervenue à l’occasion de la conférence relative aux consommateurs organisée annuellement par le CEER, dans le cadre d’un panel dédié à la manière de renforcer le cadre de protection des consommateurs de tous types et tailles.
1.4.2. Mise à disposition d’informations didactiques
Au cours de 2024, la CWaPE a diffusé cinq communiqués de presse, portant notamment sur les compteurs individuelsobligatoiresdanslesimmeublesàappartementsdepuisle1er janvier2024,surlesrevenusautorisés20252029 des gestionnaires de réseaux de distribution wallons, sur la nouvelle structure tarifaire pour les utilisateurs du réseaubassetensionenRégionwallonneàpartirde2026,etsurlestarifspériodiquesdedistributionpourl’électricité 2025 et le gaz 2025-2029.
La CWaPE a réalisé courant 2024 trois capsules vidéo, explicitant respectivement le CompaCWaPE, la fin de la compensation et les compteurs individuels obligatoires depuis le 1er janvier 2024. La chargée de communication est intervenue dans l’enregistrement d’une vidéo diffusée en mars2024 concernant les compteurs communicants, dans le cadre de la campagne « Demain Habitat » menée par le Service public de Wallonie en collaboration avec Sudinfo et Le Soir.
Tout au long de 2024, la CWaPE a poursuivi ses travaux de développement et de mise à jour des contenus de son site internet, en veillant à mettre à disposition une information claire, la plus à jour possible et compréhensible pour l’ensemble des utilisateurs. Elle a notamment publié plusieurs nouvelles FAQ permettant de donner une information qualitative de première ligne au plus grand nombre. Elle a envoyé 10 newsletters à ses abonnés, qui représentent un total d’un peu plus de 10 000 lecteurs, ceux-ci étant soit acteur du marché de l’énergie, soit consommateur.

1.4.3. Travaux en vue de l’évolution du site internet
Dans le cadre de la préparation d’un marché visant l’évolution du site actuel, la CWaPE a lancé en avril 2024 une procédure de marché public portant sur l’ « expérience utilisateur » et l’organisation du site en vue d’adapter l’architecture du site de la CWaPE, qui contient des contenus denses et destinés à plusieurs publics cibles (consommateurs, acteurs du marché, etc.). Un rapport a été remis en fin de mission par le prestataire eTeamsys. Le rapport a conclu à la nécessité d’une amélioration du parcours d’un visiteur du site pour faciliter l’accès aux informations selon les divers profils de visiteurs et permettre une navigation plus intuitive. L’agence eTeamsys a par ailleurs recommandé une réorganisation des contenus afin de renforcer la visibilité du SRME pour les consommateurs ainsi que pour les acteurs de terrain, s’inscrivant ainsi dans le cadre du projet acteurs de terrain menés par le SRME. La nécessité d’un meilleur référencement a par ailleurs été mise en avant. Les réflexions en vue de l’évolution et de l’optimisation des performances du site de la CWaPE ont débuté dès janvier 2025.
1.4.4. Réponse aux interpellations diverses
La CWaPE, y compris le SRME, a répondu aux sollicitations de différents médias sur divers sujets d’actualité qui ont émaillé l’année 2024 en matière d’énergie.
1.4.5. Mise en place de groupes de travail spécifiques dans le cadre de la tarification incitative
Dès le 1er janvier 2026, le consommateur wallon aura le choix entre trois configurations tarifaires différentes : une configuration tarifaire monohoraire, une configuration tarifaire bihoraire (ces deux configurations sont déjà existantes)etuneconfigurationtarifaireincitative(nouvelleconfiguration).Changerontégalementau1er janvier2026 les plages horaires du bihoraire (plage d’heures creuses supplémentaire chaque jour entre 11h00 et 17h00, jours de weekend fonctionnant comme les jours de la semaine)
Pourassurerunecommunicationcohérenteetdesmessagesunivoques,un GTCommunicationadébutésestravaux enseptembre 2024. Il rassemble des représentantsdes GRD,unreprésentantduSPWet unreprésentantduCabinet. Le GT est appuyé par un prestataire externe, Egghunter, qui apporte son expertise dans l’élaboration de la stratégie de communication. Les travaux se poursuivent en 2025 afin de définir les éléments de base de la campagne de communication à mener à l’automne 2025 concernant les tarifs de distribution 2026-2029, approuvés fin juin 2025 par la CWaPE.
Le GT technico-tarifaire a été mis en place en octobre 2024 pour traiter les questions relatives à la mise en œuvre de la nouvelle tarification. Les réflexions ont porté sur la configuration de la tarifaire incitative en fonction du régime de comptage des utilisateurs de réseau (régimes R1 et R3), ainsi que sur les offres commerciales qui pourront être proposées par les fournisseurs, également en tenant compte du régime de comptage.
LeGTSimulateurtarifaire s’estréunipourunepremièreréunionle18octobre2024. CeGTréfléchitaudéveloppement d’une interface spécifique pour fin 2025.

1.4.6.
Dans un marché de l’énergie en pleine (r)évolution, le consommateur est exposé à de nombreux défis dont notamment la gestion de la crise des prix de l’énergie et la transition énergétique. En vue de protéger le consommateuretprincipalementleconsommateurplusvulnérable,l’aideràfairefaceàcesenjeuxetl’accompagner à devenir acteur dans ce marché complexe, les mesures de protection doivent évoluer en permanence.
C’est dans cette optique que la CWaPE a organisé le 11 décembre 2024 au Moulin de Beez un colloque destiné à mettre en lumière les mesures de protection et d’aide apportées au consommateur wallon résidentiel et PME, ainsi qu’à susciter les échanges entre acteurs.
Le colloque a abordé les thèmes suivants :
• La protection du consommateur résidentiel ou petit professionnel ;
• L'évaluation des "décrets juge de paix", les questions au Service de médiation et le non-recours au droit ;
• Le consommateur après la crise des prix de l’énergie ;
• Le consommateur acteur de la transition énergétique
Les différents exposés ont permis de donner un éclairage sur l’ensemble des aspects liés à la protection du consommateur résidentiel et à la protection des PME et de préciser les mesures et obligations prévues aux niveaux européen, belge et wallon
Leséchangesdepointsdevueavecdesprofessionnelsd’horizonsvariésontégalementpermisderécolterdespistes d’amélioration en termes de gestion de crise, mais également en vue de faire évoluer les droits des consommateurs en Wallonie, d’éviter le non-recours au droit ou d’aider le consommateur à s’organiser afin de mieux se protéger.
Cette journée, qui a rencontré un réel succès, a également permis de présenter et de faire le point sur les défis et enjeux énergétiques de demain tels que la mobilité électrique, le partage d’énergie, la flexibilité et le stockage.
Une vingtaine d’orateurs et de panélistes sont intervenus lors de ce colloque et près de 120 invités de tous horizons étaient présents. La thématique ayant touché un nombre d’acteurs importants, cela a également été l’occasion pour la CWaPE de nouer un contact avec des parties prenantes habituellement moins familières des activités du régulateur. La Ministre de L’Energie, Madame Cécile Neven, a rehaussé le colloque de sa présence et a clôturé cette journée
L’ensemble des exposés est disponible sur le site de la CWaPE : https://www.cwape.be/documents-recents/laprotection-du-consommateur-supports-des-exposes-du-colloque-du-11-decembre
La protection des consommateurs 2.1.
2.2. Les services aux consommateurs



2.1.1. Les OSP à caractère social et la lutte contre la précarité énergétique
L’accès à l’énergie est essentiel, et nécessite l’encadrement du marché concurrentiel par des obligations de service public (OSP) imposées aux fournisseurs et aux gestionnaires de réseau de distribution (GRD) par le législateur wallon.
Les objectifs des OSP sont notamment d’améliorer le fonctionnement du marché de l’énergie, d’assurer la sécurité d’approvisionnement et la protection du consommateur et de l’environnement.
La CWaPE est chargée, par décret, de veiller à leur application et leur respect.
Les OSP se répartissent en plusieurs catégories :
Des OSP pour améliorer le fonctionnement du marché de l’énergie, et assurer la sécurité d’approvisionnement et la protection du consommateur et de l’environnement
• Garantie du bon fonctionnement du marché (commercial, technique, organisationnel) ;
• Service à la clientèle ;
• Protection sociale pour les clients résidentiels et spécifiquement pour les consommateurs les plus vulnérables ;
• Sensibilisation à l’efficacité énergétique et aux énergies renouvelables ;
• Protection de l’environnement ;
• Entretien et amélioration de l’éclairage public.
Les OSP à caractère social sont définies dans le décret du 12 avril 2001 relatif à l’organisation du marché régional de l’électricité (ci-après dénommé le « décret électricité ») et dans le décret du 19 décembre 2002 relatif à l’organisation du marché régional du gaz (ci-après dénommé le « décret gaz »), et précisées dans des arrêtés de 20067
Leur interprétation nécessite une collaboration entre la Direction juridique et la Direction socio-économique, notamment pour rédiger avis, lignes directrices et propositions législatives.
7 En Région wallonne, les obligations de service public à caractère social sont définies dans le décret du 12 avril 2001 relatif à l’organisation du marché régional de l’électricité (ci-après dénommé le « décret électricité »), plus précisément en ses articles 33 à 34ter, et dans le décret du 19décembre 2002 relatif à l’organisation du marché régional du gaz (ci-après dénommé le « décret gaz »), plus précisément en ses articles 31bis à33bis.CesOSPont,pour laplupart,étémodaliséesdanslesarrêtésduGouvernement wallondu30mars 2006relatifsaux obligationsdeservice public dans le marché de l’électricité et du gaz (AGW OSP)

Le 1er janvier2023,deux décretsenélectricité8 et engaz9 communémentappelés «décrets juge de paix »sontentrés envigueur.Cesdeuxdécretsprévoientunesériededispositionsafindemieuxinformerleclientensituationde retard de paiement surles mesures qu’il peut prendre et prévoientégalementl’intervention de la Justice de paix avant toute coupure d’électricité ou de gaz à la suite d’une situation de défaut de paiement.
Ces décrets prévoient également l’interdiction de coupure durant la période hivernale (prévue du 1er novembre au 31 mars). Cette interdiction de coupure concerne les demandes de coupure sur autorisation du juge de paix et les demandes de coupure d’un point de prélèvement pour lequel le contrat arrive à terme durant la période hivernale. Durant cette période, c’est le gestionnaire de réseau de distribution qui est chargé de l’alimentation en électricité des clients concernés.
Les mesures prévues par ces décrets ont nécessité des adaptations conséquentes chez les acteurs du marché qui ont démarré en 2023 et se sont poursuivies en 2024.
Dansle courant de l’année 2024,laCWaPE a procédé à une évaluationde ces décrets,surbase de donnéeschiffrées relatives au suivi des clients en difficulté de paiement en 2023 récoltées auprès des acteurs, mais également en organisantdesrencontresbilatéralesaveclesdifférentespartiesprenantesdumarché.Surbasedecesinformations, la CWaPE a rédigé un rapport d’évaluation disponible sur son site internet (https://www.cwape.be/publications/document/5956). À la suite de cette évaluation, la CWaPE estime que les décrets juge de paix n’ont pas permis d’atteindre les objectifs recherchés par le législateur et que des ajustements doivent être apportés afin de renforcer la protection du consommateur Les constats du rapport font ressortir qu’en 2023, très peu de dossiers ont été introduit auprès du juge de paix, et que la dette du client s’est alourdie lorsqu’intervient la demande d’activation du prépaiement, (ce qui est notamment liée aux impacts de la crise énergétique,maiségalementàl’allongementde laprocédure) LaCWaPE aégalementpuconstaterunrecoursaccru à la procédure d’End Of Contrat (EOC) lancée par les fournisseurs commerciaux. Ces derniers contournent alors la procédure prévue par les décrets en mettant fin à leur relation commerciale avec ls clients qui présentent des dettes ou refusent l’activation du prépaiement La CWaPE souligne cependant la valeur ajoutée d’un juge de paix lorsque la procédure est litigieuse car cela permet de rétablir un rapport de force équilibré entre le client et son fournisseur.
La CWaPE présente une série de pistes d’améliorations et de recommandations en conclusion de ce rapport, qui a été présenté lors du colloque organisé par la CWaPE le 11 décembre 2024 consacré à la protection du consommateur.
Il convient de souligner que les données relatives à l’année 2024 font ressortir des constats similaires sur de nombreux points La CWaPE invite le lecteur à lire son rapport annuel spécifique relatif aux OSP pour de plus amples précisions.
8 Décret du 17 février 2022 modifiant les articles 2, 33bis/1, 34 et 35 du décret du 12 avril 2001 relatif à l’organisation du marché régional de l’électricité et insérant les articles 33bis/3 et 33bis/4.
9 Décret du 6 octobre 2022 modifiant le décret du 19 décembre 2002 relatif à l’organisation du marché régional du gaz et remplaçant l’article 9 du décret du 17 février 2022 modifiant les articles 2, 33bis/1, 34 et 35 du décret du 12 avril 2001 relatif à l’organisation du marché régional de l’électricité et insérant les articles 33bis/3 et 33bis/4 (1)

2.1.3.
En Région wallonne, tout comme dans les autres régions du pays, le législateur a prévu un mécanisme de protection des consommateurs en cas de défaillance de leur fournisseur. Appelé « fourniture de substitution », il vise surtout à éviter les coupures pour les clients disposant d’un compteur à relève annuelle et limiter ainsi des situations de précarité énergétique.
Pour rappel, depuis la libéralisation des marchés de l'électricité et du gaz, le rôle de fournisseur de substitution est rempli par les fournisseurs d'électricité et de gaz désignés à l'époque par les gestionnaires de réseaux
Le décret modificatif du 5 mai2022 transposant le Clean Energy Package de la Commission européenne10 a introduit des modifications importantes au régime de la fourniture de substitution. Ces modifications, dont la date d’entrée en vigueur doit être fixée par le Gouvernement à la suite de l’adoption d’un arrêté de gouvernement pris sur proposition de la CWaPE, ont pour principal effet de déplacer la responsabilité initiale de la fourniture de substitution des fournisseurs désignés vers les gestionnaires de réseaux de distribution. Ceux-ci se sont effectivement vu attribuer le rôle de fournisseur de substitution pour leurs réseaux respectifs avec toutefois, moyennant le respect d’une procédure de marché public transparente et non discriminatoire, une possibilité de déléguer les tâches afférentes à la fourniture de substitution à un ou plusieurs tiers et le cas échéant à un ou plusieurs fournisseurs d'électricité ou de gaz.
Ce même décret modificatif du 5 mai 2022 a également chargé la CWaPE de soumettre au Gouvernement une proposition déterminant les modalités de mise en œuvre de ce nouveau régime et, le cas échéant, de délégation de ce rôle de fournisseur de substitution vers les fournisseurs commerciaux. Les premières réunions en vue de la mise en œuvre du mécanisme de substitution tel qu’envisagé par le décret du 5 mai 2022 ont débuté dès 2022 et se sont poursuivies en 2023. Toutefois, afin de mener à bien cette mission, la CWaPE s’est adjoint au 4e trimestre 2023 les services d’un prestataire externe pour appuyer et guider ses réflexions ainsi que pour l’’accompagner dans le processusd’élaborationd’unepropositiond’arrêtédeGouvernementwallondansundélairaisonnable.Danscecadre, la CWaPE a notamment souhaité réaliser une étude comparée des mécanismes existants dans les pays voisins afin d’identifier les avantages et inconvénients des différents systèmes et de proposer un système équilibré.
Sur la base de cette étude comparée et de pistes de réflexion, trois réunions de concertation avec les acteurs concernés ont été préparées fin 2023 et programmées début 2024 avec pour objectif de développer un régime pérenne, viable, et efficace tout en limitant les coûts encourus par la collectivité, les clients finals des fournisseurs défaillants et le fournisseur de substitution ou son délégué.
La CWaPE est en effet d’avis qu’il est important d’assurer une pérennisation du mécanisme de la fourniture de substitutionauvu de laprotectionqu’il offre contre lacoupure aux clientsàrelève annuelle,en assurant l’applicabilité des conditions générales de fourniture par les fournisseurs de substitution aux consommateurs ayant fait le choix de rester auprès de ce dernier.
Les travaux de rédaction d’une proposition d’arrêté du Gouvernement wallon et d’une note de motivation se sont poursuivis durant le 1er semestre 2024 pour permettre in fine une mise en œuvre d’un mécanisme équilibré.
10 Décret du 5 mai 2022 modifiant diverses dispositions en matière d’énergie dans le cadre de la transposition partielle des directives 2019/944/UE du 5 juin 2019 concernant des règles communes pour le marché intérieur de l’électricité et 2018/2001/UE du 11 décembre 2018 relative à la promotiondel’utilisationde l’énergieproduiteàpartirdesourcesrenouvelablesetenvued’adapter lesprincipesrelatifsà laméthodologietarifaire (http://www.ejustice.just.fgov.be/eli/decret/2022/05/05/2022033591/moniteur)

Néanmoins, à la suite de l’entrée en vigueur, le 16 juillet 2024, de la directive (UE) 2024/1711 du 13 juin 2024 insérant notamment les articles 2, 24bis relatif à la « définition du fournisseur de dernier recours » et 27bis relatif au « Fournisseur de dernier recours »dans la directive (UE) 2019/944 du5 juin 2019 duParlementeuropéenet duConseil concernant des règles communes pour le marché intérieur de l'électricité et modifiant la directive 2012/27/UE, la CWaPEadécidédesuspendretemporairementsestravaux Eneffet,ils’estavéréqu’auvude cesarticles,lesdécrets électricitéetgazpourraientne plusrencontrerlesexigenceseuropéennes etlaquestiondelacompatibilitédurégime mis en place par les dispositions décrétales devait être analysée plus avant, préalablement à la finalisation des travaux d’une proposition d’arrêté d’exécution.
En l’occurrence, cette question de compatibilité se pose tant à l’égard des dispositions décrétales en attente d’un arrêté d’exécution que du système historique actuellement en vigueur
Dès lors, en novembre 2024, la CWaPE a adressé une série de questions via le groupe CONCERE à la Commission Européenne avec pour objectif de lever toute ambiguïté en la matière et notamment apprécier la manière dont le rôle de fournisseur de substitution doit être défini en ce compris quant au fait de savoir si le GRD peut exercer ou non ce rôle, voire le déléguer, et si oui dans quelles conditions La Commission européenne a également annoncé fin 2024 une série de travaux courant 2025 visant la clarification des dispositions européennes adoptées à travers la directive (UE) 2024/1711 (autrement dénommée Electricity Market Design 5 Directive).
La CWaPE espère pouvoir disposer en 2025 des éléments de clarification suffisants du cadre européen afin de poursuivre les travaux en la matière et s’il échet, proposer une adaptation du cadre décrétal.
2.1.4. Examen des nouvelles pratiques dans les offres de prix des fournisseurs
Pour rappel, depuis fin 2021, certains fournisseurs facturent un surcoût à certains prosumers. Ce “surcoût photovoltaïque” a été justifié par les fournisseurs concernés sur la base des nouvelles règles de marché (MIG6) qui imposent le passage en brut des données de volumes en matière de prévision et d’allocation, des risques de déséquilibre accrus et de la grande volatilité des prix sur le marché de gros de l’électricité rendant moins facile le caractère prévisible des écarts éventuels entre la production annoncée et réelle
Fin 2023, la thématique des surcoûts facturés aux prosumers est revenue sur le devant de lascène avec la résiliation de l’application de convention FERESO de réconciliation financière de la compensation à dater du 1er janvier 2024.
Au cours de l’année 2024, les fournisseurs ont poursuivi, entre eux, les échanges sur les impacts financiers de cette résiliation de la convention FERESO de réconciliation financière de la compensation La CWaPE a rappelé les limites de soninterventiondansle cadre de l’applicationdes modalitésde laconventionentre fournisseurstouten rappelant l’obligation de ses derniers de respecter leurs obligations contractuelles.
2.1.5. Conflit de lois en matière de « Dettes du consommateur »
Laloi du4 mai2023 portantinsertiondulivre XIX «Dettes duconsommateur»dansle Code de droitéconomique (ciaprès « loi du 4 mai 2023 ») prévoit différentes dispositions applicables en cas de retard de paiement de dettes de consommateurs à l’égard d’entreprises.
La comparaison qui a été effectuée par la CWaPE entre cette loi du 4 mai 2023 et les dispositions légales en matière de recouvrement amiable de dettes d’énergie en Région wallonne a permis de mettre en exergue un certain nombre de contradictions entre ces deux textes.
Ainsi, deux législations portant la protection au consommateur s’appliquent, et, selon les thématiques, les dispositions plus favorables relèvent parfois de la loi fédérale ou de la règlementation wallonne.

En vue de clarifier sans équivoque le cadre légal applicable enla matière, le Gouvernement wallon a adopté l’AGW du 6 juin2024 modifiantl'arrêté duGouvernementwallon du8 janvier2009 relatif au Service régional de médiationpour l'énergie et les arrêtés du Gouvernement wallon du 30 mars 2006 relatifs aux obligations de service public dans le marché de l'électricité et du gaz.
Les modifications ainsi apportées aux dispositions des arrêtés du Gouvernement wallon du 30 mars 2006 relatifs aux obligations de service public dans le marché de l'électricité et du gaz ont pour objet d’intégrer les principes de la « loi du 4 mai 2023 » en matière de frais de recouvrement dans le dispositif régional.
La CWaPE a analysé l’impact et la pertinence desdites modifications et relève, qu’outre l’absence d’alignement quant auxdélaisd’applicationdanslecadredelaprocéduredenon-paiement,uncertainnombred’incohérencessubsistent.
La CWaPE est dès lors d’avis que l’entrée en vigueur de l’AGW modificatif du 6/6/2024 n’a pas réellement permis d’atteindre intégralement l’objectif poursuivi et a largement informé en ce sens le Cabinet de la Ministre en charge de l’Energie.Danslamesureoùl’AGWmodificatifdu6juin2024comportedesincohérencesetnepermetpasdeclarifier définitivement le droit applicable et visait par ailleurs le SRME en engendrant des difficultés fonctionnelles résultant des modifications opérées, la CWaPE a proposé l’abrogation de cet AGW modificatif dès novembre 2024
2.2.1. Le comparateur tarifaire
Le CompaCWaPE est un outil en ligne proposé par la CWaPE permettant aux clients résidentiels et petits professionnels wallons de comparer les offres de gaz et d’électricité selon le prix et les services proposés. Une simulation personnalisée aide les utilisateurs, clients résidentiels ou petits professionnels, à trouver l’offre la plus adaptée.
La version actuellement en ligne est constamment mise à jour, et résulte de la mise en ligne en juillet 2023 d’une nouvelle version du comparateur après un marché public lancé en 2022 avec BRUGEL. Son utilisation se veut intuitive : l’utilisateursaisitson code postal,choisitl’énergieconcernée et renseigne saconsommation.Pourceux qui ne connaissent pas leur consommation annuelle, des profils standards sont suggérés.
Les résultats sont classés, par défaut, suivant le montant d’une facture annuelle d’électricité, et peuvent être filtrés selondiverscritères : type de contrat,durée,pourcentage d’énergie verte. Lesdétails des offres présentent laformule de prix le cas échéant, pour lesprix variables et le paramètre d’indexation utilisé, le montant de la redevance annuelle et les conditions spécifiques. Les utilisateurs du CompaCWaPE peuvent également imprimer ou enregistrer leurs résultats
Les dernières statistiques disponibles : entre le mois de mai 2024 et le mois de mai 2025, le Comparateur a compté plus de 18 000 utilisateurs sur base annuelle, ce qui représente, en moyenne, 1500 nouveaux utilisateurs par mois.

2.2.2.1.
Deux fois par an, laCWaPE publie unrapport qui présente l’évolutiondes prix de l’électricité et dugaz naturel pourles clients résidentiels depuis le 1er janvier 2007, date d’ouverture totale des marchés de l’énergie en Région wallonne. Ce rapport utilise comme référence les clients-types les plus représentés sur le marché wallon, à savoir un client consommant respectivement 3 500 kWh/an (1 600 kWh jour et 1 900 kWh nuit d’électricité avec un compteur bihoraire, le client type Dc) et un profil gaz représentant 17 000 kWh/an de consommation, pour une utilisation principalementdechauffage (appeléle clienttype D3adansnosrapports). Lesprixmoyenssontcalculés àpartirdes factures obtenues dans le CompaCWaPE, et présentent le montant d’une facture moyenne annuelle payée par le client résidentiel en Région wallonne, en tenant compte du poids des différents produits présents dans le comparateur grâce aux parts de marché communiquées par les fournisseurs.
En décembre 2024, le rapport se basait sur 48 produits en électricité et 43 produits en gaz, ce qui représente une sensible augmentation par rapport à 2023
Alors que les offres à prix fixes représentaient près de 60 % du choix des consommateurs, avant les crises successives,ellesavaientdisparuauplusfortdelacrise de sorteque nombredeconsommateurss’étaient retrouvés démunisfaceàleursfacturesd’acompteenhausseetdenouvellespropositionsdeformulesdeprixvariables.Depuis lors et dès l’année 2023, la majorité des fournisseurs sont revenus sur le marché avec une ou plusieurs offres à prix fixes À fin 2024, les offres à prix fixes représentaient quelque 40 % du total des offres sur le marché mais à des prix sensiblement plus élevés que ceux proposés antérieurement pour ce type d’offres.
Entre 2023 et 2024, la facture totale moyenne annuelle en électricité a sensiblement diminué, poursuivant de la sorte labaisseinitiéedèsledébutdel’année2023 Lanettediminutiondelacommodityapermisd’atténuerlapartdecette composante dans les représentations graphiques telles qu’on retrouve ci-dessous : la part de la facture destinée à couvrir l’énergie représente en 2024 près de 45 % en électricité alors que cette part approchait les 55 % en 2023
GRAPHIQUE 2 COMPOSANTES DE LA FACTURE MOYENNE ANNUELLE PONDÉRÉE EN ÉLECTRICITE 2023-2024
CLIENTÈLE DC (BIHORAIRE AVEC 1 600 KWH JOUR ET 1 900 KWH NUIT)
Facture2024(moyennedel'année):1185,87€
Distribution
Energie
Transport
Energie verte
Surcharges fédérales
Surcharges régionales
Facture2023(moyennedel'année):1438,60€
Distribution
Energie
Transport
Energie verte
Surcharges fédérales
Surcharges régionales
Pour le gaz, la facture annuelle moyenne a également poursuivi de manière assez nette en 2024 la diminution initiée en 2023. Les prix du gaz ont terminé l’année 2024 à un niveau beaucoup plus modéré que lors de la crise des prix de l’énergie.

2.2.2.2.
La CWaPE publie chaque année une étude sur l’évolution mensuelle des prix de l’électricité et du gaz naturel pour les clients professionnels ayant un compteur à télérelève ou à relève mensuelle, et consommant moins de 20 GWh en électricité et 250 GWh en gaz naturel par an. Ce rapport fournit aux autorités publiques et aux consommateurs des données chiffrées sur la structure des prix et le poids des différentes composantes de la facture, à partir des informations transmises de manière agrégée par les fournisseurs d’énergie.
2.2.2.3. Comparaison des prix de l’énergie entre la Belgique et les pays voisins
À la demande des quatre régulateurs, PricewaterhouseCoopers a réalisé une étude comparant les prix de l’énergie (gaz et électricité) en Belgique à ceux pratiqués dans quatre pays voisins : la France, l'Allemagne, les Pays-Bas et le Royaume-Uni.
Huit profils de consommateurs sont considérés pour l'électricité (un résidentiel, deux petits professionnels et cinq industriels) et cinq pour le gaz naturel (un résidentiel, un petit professionnel et trois industriels). L’analyse a porté sur une facture d’énergie décomposée en trois composantes principales (plus la TVA pour les résidentiels) : énergie ou commodity pure, coûts de réseau (distribution et transport) et une troisième composante appelée « tous les autres coûts (all other costs) » regroupant les obligations de service public, les taxes et prélèvements (notamment les contributions liées au soutien de l’énergie renouvelable).
Ce rapport se concentre explicitement sur les prix de l'énergie en vigueur en janvier 2024, les conclusions de ce rapport sont visibles en ligne sur le site de la CWaPE
La CWaPE a développé des indicateurs de performance pour évaluer la qualité des services des fournisseurs d’électricité et de gaz en Région wallonne, en complément du comparateur tarifaire. Ces indicateurs mesurent l’efficacité des services de facturation (délais d’émission des factures et remboursements) et des services d’information (accessibilité des centres d’appel). Leur mise en œuvre et leur rapportage à la CWaPE sont une obligationde service public pourlesfournisseurscommerciaux. Cesindicateurssontmis àjourtrimestriellementsur le site de la CWaPE.
Interpellé par près de 4 143 consommateurs par écrit11 en 2024, que ce soit pour une question ou une plainte en lien avec le marché wallon de l’électricité ou du gaz, le Service régional de médiation pour l’énergie (ci-après « SRME ») a continué à jouer son rôle, comportant diverses facettes, au service du bon fonctionnement de ce marché.
Dans le détail, cela représente :
• 3 017 demandes de médiation « classique » ;
• 56 demandes de médiation urgente ;
• 1 029 questions écrites ;
• 41 contestations en matière d’indemnisation
11 1 641 demandes écrites ; les statistiques du SRME ne tiennent pas compte des interpellations téléphoniques en première ligne (en moyenne une trentaine par jour ouvrable en 2020).

Ces données ne prennent pas en compte les interactions gérées par téléphone par l’équipe du SRME
Après une augmentation considérable observée au cours de l’année 2023, le nombre de plaintes reçues en 2024 se stabilise. Ces chiffres demeurent historiquement élevés à l’échelle du SRME.
Outre le traitement des questions et des plaintes, dont les données statistiques sont présentées en détail dans le rapportannuelspécifique2024duSRME,leServiceéclairedesonexpériencel’exerciceparlaCWaPEdesesmissions de surveillance et de conseil auprès des autorités publiques. Laprésence duSRME ausein de laCWaPE constitue un atout de poids pour le régulateur wallon et in fine les consommateurs wallons. En effet, sur la base de la récurrence de certaines plaintes à l’encontre d’un ou plusieurs acteurs ou encore de la récurrence de certaines pratiques problématiques, le SRME saisit directement la CWaPE en sa qualité de régulateur pour examiner, sous un angle plus global, les questions posées par des cas individuels. Très concrètement, cela permet de diminuer le temps d’action du régulateur dans la mesure où la médiation constitue un bon thermomètre de l’état du marché. En sus, dans l’hypothèsedepratiquesnonconformesauxdispositionslégalesapplicables,leSRME,ensaisissantlaCWaPE,ouvre la possibilité de recourir à l’intégralité de l’arsenal juridique dont cette dernière dispose. Inversement, la présence aux côtés du SRME des juristes, économistes et techniciens employés par la CWaPE offre au Service régional de médiation pour l’énergie une précieuse expertise.
Le SRME a particulièrement été impacté par les nombreuses plaintes et questions découlant de la mise en route fin 2021 de la nouvelle plateforme d’échange de données des GRD vers le marché gérée par ATRIAS, la filiale belge des GRD. Les blocages marché persistent depuis 2022, ces problèmes impliquent notamment des retards au niveau de la facturation, pour les changements de régime de comptage (monohoraire/bihoraire), au niveau de la reconnaissance du statut de prosumer. Le SRME a traité en 2024 un nombre de plaintes non négligeable issues de cette problématique et s’est attelé à en contenir l’impact pour le client final. Il y a lieu de constater que le rôle du médiateur est particulièrementlimité dans les plaintes découlant de blocages ATRIAS, ce dernier ne pouvant agir sur le déblocage informatique du point EAN concerné.
Dans le cadre des travaux de suivi menés par la CWaPE, le SRME a apporté son expérience de terrain en ce qui concerne les pointsbloqués et les dossiers concernés par ceux-ci. Au cours de l’année 2024, le service a notamment participé aux nombreuses réunions autour des processus de résolution proposés par les GRD et a continué à traiter à l’aide d’outils de gestion de masse et de procédures simplifiées, ces plaintes, pour en assurer un traitement le plus aisé possible malgré la marge limitée d’intervention du médiateur dans ces dossiers
Les clients prosumers ont également soulevé de nombreuses questions en lien avec la fin de la compensation pour lesinstallationsdéclaréespostérieurementau 1er janvier 2024,aux problèmes de décrochagesd’onduleur, ouencore découlant de nouvelles pratiques de fournisseurs (surcoûts panneaux photovoltaïques).
En ce qui concerne l’ensemble de ces thématiques, le SRME a été attentif à fournir, comme pour les autres matières, des réponses circonstanciées aux plaignants et à relayer des difficultés plus structurelles rencontrées aux différents services de la CWaPE. Elle a également publié autant que possible des actualités sur son site internet pour informer en amont les consommateurs.
Dans cette recherche d’efficience, le SRME a par ailleurs poursuivi avec l’appui des équipes de l’Unité dorsale de la CWaPE le développement d’un nouvel outil de gestion des plaintes (CRM). Débutée en 2021, la mise en production a pu intervenir dès juin 2022, ce qui a doté l’équipe d’un outil plus moderne de gestion des plaintes. 2023 a été consacrée à la poursuite de l’automatisation de plusieurs processus à faible valeur ajoutée « humaine », l’objectif étant de limiter les besoins en ressources humaines sur ces processus. Ces éléments se sont concrétisés en 2024 avec l’envoi de certains courriers dès leur approbation sans intervention supplémentaire pour gagner du temps et limiter les encodages.

Le SRME a, avec l’ensemble de la CWaPE, rencontré le SPW Digital pour examiner les solutions proposées et les possibles synergies, notamment à travers la perspective d’intégrer le portail « Ma Wallonie » À la suite de ces réflexions, la conception d’un portail client pour le plaignant, lui permettant ainsi notamment de suivre le trajet de sa plainte et de réduire les sollicitations téléphoniques portant sur le seul état du dossier, a été entamée dès le second semestre 2024 Ce projet s’est achevé début avril 2025, grâce à une collaboration efficace entre les services de la CWaPE, du SRME et du SPW Digital
Le SRME, en tant que membre de la CPMO (Consultation Permanente des Médiateurs et Ombudsmans) dénommée Ombudsman.be,apoursuivisontravail actif. Ainsi,en 2024, Ombudsman.be apublié le 7 mai2024 unmémorandum formulantdes recommandationsàl’attentiondes responsablespolitiquesenvue depromouvoirl'accès des citoyens à leurs droits, aux services et aux médiateurs à partir des constats faits dans l’exercice de leurs missions et des expériences et échangées au sein du Réseau. Dans ce cadre, cinq recommandations sont formulées :
• garantir et renforcer l’accès des citoyens à leurs droits (exemple : par l’octroi automatique des droits sans demande préalable ou par la généralisation du principe « Only once ») ;
• garantir l’accessibilité des services et des entreprises (par exemple, par la généralisation de l’accompagnement des personnes qui rencontrent des difficultés à utiliser les procédures administratives numérisées, ou par le maintien de lieux d’accès physiques, y compris dans les zones rurales) ;
• garantir l’accès à internet comme un besoin essentiel (exemple : par la fixation de règles spécifiques pour un accès minimal à un internet de qualité et abordable) ;
• garantir une fonction d’ombudsman à chaque niveau de pouvoir, y compris au niveau des communes et des CPAS ;
• garantir le statut et l’indépendance des ombudsmans (exemple : par l’inscription dans la Constitution, du droit au recours à un ombudsman indépendant de l’administration ou de l’entreprise vis-à-vis desquels il reçoit des plaintes).
Dans la suite des travaux entamés en 2018 sur la problématique du « non-exercice des droits » par les personnes les plus précarisées et des travaux menés en 2022 autour des acteurs de terrain et de leurs besoins, le SRME a entamé un travail de repositionnement afin de répondre au principal élément découlant des travaux réalisés en 2022 : la nonconnaissance du SRME par de très nombreux acteurs de terrain et la méconnaissance de ses missions, et ce alors mêmequel’onobserveunegrandesatisfactiondesservicesrendusparleSRMElorsquelespersonnesconnaissaient le service et ses missions.
Dans ce cadre, une grande accessibilité et lisibilité du site internet est souhaitée ainsi qu’une information périodique des acteurs. Comme annoncé lors du Rapport annuel pour l’année 2023, le travail de refonte du site internet, du logo, etc. a pu débuter en 2024. Ainsi, en 2024, un travail a été réalisé avec un prestataire externe pour évaluer la qualité de l’expérience-client sur le site internet de la CWaPE avec une attention spéciale portée à la page du SRME. Ce travail a permisd’identifierlesfaiblessesdusiteactuelsousl’angletechniqueetcommunicationnelpermettantainsidedéfinir avec précision les futurs besoins pour le site internet. Vu les limites techniques du site internet actuel, le choix a été fait d’avancer en 2025 avec un nouveau site internet pour la CWaPE dans son ensemble et un sous-site dédié pour le SRME.
L’année 2024 a également été consacrée à la refonte de l’identité visuelle du service laquelle est entrée en vigueur au 1er janvier 2025. Cette nouvelle identité permet de rendre le service mieux identifiable, tout en gardant le lien avec l’identité visuelle de laCWaPE. Elle se traduità présentsur touslessupportset est adaptée à ceux-ci (supportmobile y compris).
Parallèlement à ces travaux, le travail de réécriture du contenu des supports externes (en ligne et en version papier) s’estpoursuivien2024 En2024,labrochureduSRMEaété rééditéedansunlangageplusaccessibleautout-venant.

Dans une phase ultime, des actions de communication permettant au SRME d’être connu tant des acteurs de terrain quedescitoyenspourrontêtremenées.Ellessonttoutefoisconditionnéesàlaréalisationd’aborddesdeuxpremières étapes encore encours de réalisation : 1) rappel de qui est le SRME et de ce qu’il fait ; 2) poursuite dudéveloppement des outils de communication et de formation.
Aupluslesacteursdeterrainserontdotés d’informationsdequalitéet actualisées,aupluslesinterventionsduSRME pourront cibler les cas non résolus au niveau de la première ligne et répondre aux questions de cette dernière. Cela permettra également une certaine subsidiarité dans l’intervention, distillant ainsi au plus près des citoyens des informations précises.
En2024,leSRMEacontinuéparsaprésencesursiteàparticiperdessalons« énergie »organiséspardescommunes et/ou des CPAS. Ainsi, le SRME s’est rendu à des événements organisés notamment à Ath, Antoing et à Awans Le SRME anime également chaque année une formation de base en énergie administrative à destination d’assistants sociaux, organisée par la Fédération des CPAS, et des sessions d’échanges avec les tuteurs énergie aux côtés de la CWaPE et de parties prenantes au marché de l’énergie
Le partenariat avec l’association VSZ12 s’est poursuivi en 2024, permettant d’offrir des services équivalents aux consommateurs germanophones en langue allemande et d’augmenter l’accessibilité et la visibilité au SRME pour les consommateurs
12 Association de défense des consommateurs localisée à Eupen (https://vsz.be/fr/)
3.1.
La gestion des réseaux
3.2.
La gestion des infrastructures des réseaux
3.3. 3.4. La règlementation technique et les contrats régulés La conversion L/H
3.5. L’éclairage public
3.6.
Les réseaux alternatifs
3.7. 3.8. La transition énergétique Le coût des OSP
3.9. . La tarification

Cinq gestionnaires de réseaux de distribution d’électricité, deux gestionnaires de réseau de distribution de gaz et gestionnaire de réseau de transport local d’électricité sont actifs sur le territoire de la Région wallonne.
La CWaPE est chargée du bon respect par ces gestionnaires de réseaux de distributiondesdispositionslégalesetrèglementairesencadrantleursactivités, notamment les articles 3 et suivants des décrets électricité et gaz.

Viser une transition énergétique ambitieuse, juste et durable pour la Wallonie
3.1.1.
L’année 2022 avait été marquée par la mise en œuvre de la procédure de renouvellement des désignations des gestionnaires de réseaux d’électricité et de gaz en Région wallonne Les désignations en cours expiraient en effet au début de l’année 2023.
Dans le cadre de cette procédure de renouvellement, la CWaPE était chargée par les décrets électricité et gaz de remettre au Gouvernement wallon, autorité compétente pour la désignation des GRD « électricité » et « gaz » actifs enRégionwallonne,unavismotivésurlescandidaturesdesGRDproposéesparlescommunes.Cetavisdevaitporter sur le respect, par le candidat GRD, des conditions prescrites par ou en vertu des décrets électricité et gaz et de leurs arrêtésd'exécution(notammentle respectdes règlesde gouvernance et leurcapacité financière et technique àgérer ces réseaux).
Au terme de l’année 2022, la procédure de renouvellement de ces désignations avait pu être clôturée dans la très grande majorité des communes wallonnes.
Toutefois, certaines communes n’ayant pas lancé dans les temps la procédure de renouvellement du gestionnaire de réseau de distribution actif sur leur territoire, la CWaPE a encore été amenée à rendre trois avis en la matière en 2024 :
- AvisCD-24b22-CWaPE-0943du22février2024relatifàlapropositiondedésignationd’ORESAssetsentant que gestionnaire de réseau de distribution de gaz pour le territoire de la commune de Fernelmont.
- Avis CD-24d25-CWaPE-0948 du 25 avril 2024 relatif à la proposition de désignation de RESA en tant que gestionnaire de réseau de distribution d’électricité pour le territoire de la commune d’Esneux
- Avis CD-24d25-CWaPE-0949 du 25 avril 2024 relatif à la proposition de désignation de RESA en tant que gestionnaire de réseau de distribution de gaz pour le territoire de la commune d’Esneux.
Le 7 novembre 2024, la CWaPE a en outre remis, à la demande de la Ministre wallonne de l’Énergie, un avis CD-24k07-CWaPE-0953 portant sur la légalité d’une éventuelle suspension du transfert, d’ORES Assets vers l’AIEG, du mandat de gestionnaire du réseau de distribution d’électricité situé sur le territoire de la commune de Brunehaut, danslecadred’unepossiblefusiondesgestionnairesderéseau.Pourrappel,l’AIEGavait,pararrêtéduGouvernement wallon du 5 mai 2022, été désignée en tant que gestionnaire de réseau de distribution d’électricité sur le territoire de la commune de Brunehaut, sous la condition suspensive de l’obtention du droit de propriété ou de jouissance sur les infrastructures et équipements du réseau, actuellement détenu par ORES Assets.

Le décret gouvernance de mai 201813 a clarifié le cadre dans lequel les gestionnaires de réseau opèrent, leur organisation et les conditions auxquelles les activités distinctes de la gestion du réseau peuvent être envisagées, renforçant le rôle de contrôle et de régulation de la CWaPE.
En 2019, la CWaPE a évalué la conformité des GRD et de leurs filiales aux nouvelles exigences, identifiant les actions restantes et les délais à respecter.
En 2024, elle a poursuivi ce suivi, notamment :
• enrappelant,faceausouhaitdel’AIEGd’entameruneactivitédedéveloppementdebornesderechargepour véhicules électriques, le cadre applicable en la matière ;
• en demandant aux GRD wallons des informations quant au projet de création d’une société commune par ELIA et ATRIAS dans le cadre du développement de la flexibilité ;
• en veillant à ce qu’ORES respecte ses engagements en vue de mettre fin à sa collaboration avec ENGIE I.T. au plus tard à la date de sortie fixée par la CWaPE au 31 décembre 2030 ;
• en surveillant la sortie des activités bénéficiant de dérogations ;
• en contrôlant les modifications des statuts des GRD et de la composition de leur conseil d’administration ;
• Encontrôlant la conformité des nouvellesinitiatives des GRD,incluant la mise à dispositionde membres du personnel au profit d’un actionnaire, le partage de services intragroupes, les prises de participation et les restructurations internes (ex. : RESA Holding, E-Wate), tout en rappelant l’importance de la séparation des métiers ainsi que du respect des règles d’indépendance et de confidentialité s’appliquant aux GRD
13 Décret du 11 mai 2018 modifiant le décret du 12 avril 2001 relatif à l'organisation du marché régional de l'électricité et le décret du 19 décembre 2002 relatif à l'organisation du marché régional du gaz (« décret gouvernance »)

Les gestionnaires de réseaux de distribution de gaz et d’électricité, ainsi qu’Elia en tant que gestionnaire du réseau de transport local, occupent une place centrale dans le marché régional de l’énergie En tant que gestionnaires d’infrastructures, ils assurent le lien entre les acteurs, du producteur au consommateur, en passant par les fournisseursd’énergieoudeservices.Pourremplircerôle pivotetresponsable,unensemble demissionstechniques leur sont dévolues, notamment dans le cadre du développement, de l’entretien, de la surveillance et de la gestion du réseau,duraccordementdes utilisateursàdes finsde consommationet deproduction,ducomptage etde lagestion des flux d’énergie, des obligations de service public
Chaque année, les gestionnaires de réseaux communiquent à la CWaPE, en vue de leur approbation, leurs programmes pluriannuels d’investissement ainsi que le rapport sur la qualité de leurs prestations. Formellement, il s’agit des plans « d’adaptation » des réseaux de distribution et de transport local d’électricité, et des plans « d’investissement » des réseaux de distribution de gaz. L’examen de ces plans par la CWaPE porte notamment sur l'assainissement, le maintien et le renforcement de la qualité et de la capacité technique des réseaux (entre autres du point de vue de la sécurité, la fiabilité, la continuité d'approvisionnement et l’injection des productions décentralisées), ainsi que sur le développement de ceux-ci, conformément à la volonté du législateur.
La CWaPE a reçu, en 2024, les plans des 5 GRD électricité et 2 GRD gaz couvrant la période 2025-2029, ainsi que celui du gestionnaire de transport local pour 2024-2034. Ces plans, pour la partie électricité, ont par ailleurs été mis en consultation publique en application du décret, conformément aux lignes directrices de la CWaPE établies au préalable en début d’année14
Au terme de son analyse détaillée et des échanges qu’elle a eus avec les GRD et Elia, la CWaPE a remis ses avis et y a formulé quelques réserves techniques et administratives. Elles ont été formulées dans certains dossiers et communiquées expressément aux gestionnaires de réseaux concernés et comportent notamment les éléments suivants :
Les projections pour 2024 en électricité n’ont pas fait l’objet de remarque importante
Les données transmises, dans le cadre des plans d’adaptation électricité, pour le déploiement des compteurs communicants (2025-2029) n’ont pas montré des divergences avec celles transmises lors des demandes de revenu autorisé La trajectoire vise bien un déploiement de 100% à fin 2029 tel que prévu par le décret.
Pour les projections à l’horizon 2025-2029, en électricité, la CWaPE a encore relevé de grandes différences entre les gestionnaires de réseaux de distribution :
o Certains ont revu leurs ambitions très nettement à la hausse et la CWaPE s’est interrogée sur le caractère raisonnable des trajectoires et sur la capacité réelle des GRD à suivre de telles trajectoires à si brève échéance.
o D'autres n’ont pas revu leurs ambitions à la hausse. La CWaPE a donc invité ces GRD à suivre de près leur trajectoire d’investissement compte tenu des évolutions rapides du secteur et à détailler davantage l’anticipation de l’évolution des flux sur leur réseau.
Leshypothèsestechniquesquisous-tendentl’augmentationdurythmedestravauxpourlapériodecouverte par le plan et leur prise en compte concrète dans les projets feront l’objet de contacts spécifiques en 2025
- En gaz, à l’inverse de l’électricité, les projections dès 2024 ont été revues largement à la baisse par un GRD, ce dernier adoptant une approche prudente en termes d’investissements dans son réseau face à un avenir incertain du gaz naturel et à une absence de vision politique en la matière
14 Lignes directrices CD-23b02-CWaPE-0042bis, CD-23b02-CWaPE-0043 et CD-23b02-CWaPE-0044

À l’issue de son analyse et tenant compte des explications apportées, la CWaPE n’a pu identifier de lacunes significatives dans les prestations réalisées, mais restera vigilante quant au niveau de celles-ci dans les prochains exercices.
Les avis, décisions et éléments d’analyse non confidentiels de la CWaPE sont publiés sur son site internet15. Dans son examen, la CWaPE s’est assuré de la cohérence des investissements prévus aux interfaces entre transport, transport local et distribution.
En plus de ces investissements, le Gouvernement wallon a choisi en 2023 de subventionner un certain nombre de projets extraordinaires dits de « smartisation » des réseaux.
En 2024, quelques projets supplémentaires ont été sélectionnés pour un montant total des projets de 190 à millions d’euros16 en électricité pour la période 2024-2029 Les projets restent à 27 millions d’euros en gaz pour la même période
En ce qui concerne les projets en électricité, il est intéressant de constater que les principaux postes budgétaires proposés par les GRD se rapportent au comptage, au contrôle/transmission, aux lignes et câbles.
Sous le poste « comptage », c’est le compteur communicant qui est indiscutablement choisi comme élément structurant de la smartisation des réseaux pour sa capacité à mesurer la valeur de la tension. Une densification des compteurs dans certaines zones géographiques permettrait au GRD d’établir une cartographie plus précise des problèmes éventuels de tension au sein de son réseau.
Le contrôle/transmission complète logiquement cette approche par le monitoring et le contrôle en temps réel de points stratégiques (nœuds) des réseaux.

Il faut souligner que, pour chaque GRD, les projets subventionnés représentent une partie significative de leur budget d’investissement dans les réseaux. Cette proportion peut atteindre plus de 13 % des montants qui sont investis sur les années 2024 à 2027. Tous GRD confondus, les subventions représentent environ 8,7 % des investissements sur la même période
Les projets en gaz, quant à eux, portent sur des adaptations et extensions du réseau visant à faciliter l’injection de biométhane, sur des projets d’utilisation d’hydrogène, un projet de gaz porté (virtual pipes) et le déploiement d’outil d’observabilité des réseaux.
La réalisation de ces investissements est planifiée pour les années 2024 à 2028.
Le solde de l’enveloppe prévue pource type de projet et qui totalisaitprès de 214 millionsd’eurosseraalloué en2024 à de nouvelles demandes soumises par les GRD.

L’enfouissement des lignes électriques est une priorité pour l’amélioration, renouvellement et extension des réseaux, cependantdesdérogationspeuventêtredemandéesàlaCWaPEsiungestionnairederéseaunepeutrespectercette obligation. Depuis 2018, des mesures de simplification administrative ont permis de réduire le nombre de dossiers traités par la CWaPE, tout en garantissant le respect de l’objectif global de promotion de l’enfouissement
En 2024, 1194 km de lignes aériennes ont été enfouis en Région wallonne. Par ailleurs, 618 demandes de dérogation ont été déposées, couvrant 174 km de réseau, dont trois pour la catégorie 2
Concernant le transport local, la CWaPE a révisé en 2022 les lignes directrices sur les dérogations en cas de nonenfouissement. En 2024, Elia n’a sollicité aucune demande de dérogation.
GRAPHIQUE 3 KM
Km total enfouis Km concernés par dérogations

Chaque année, les gestionnaires de réseau de distribution (GRD) soumettent à la CWaPE leurs rapports sur la qualité des services. Pour la distribution, ceux-ci sont établis sur base des lignes directrices établies par la CWaPE en concertation avec les GRD17. Ces rapports servent de support à l’élaboration des plans d’adaptation et d’investissement, puisqu’ils permettent d’identifier les éléments vétustes et/ou défaillants du réseau. Ils servent également au contrôle général des prestations des gestionnaires de réseaux, ou encore au reporting vis-à-vis des instances européennes.
L’analysedesrapportsqualité2024desGRDestencoursetlerapportsurlesindicateurs20243serapubliéfin20254 Le rapport sur les indicateurs 2023 est disponible sur le site la CWaPE 18
Comme chaque année, la CWaPE a également analysé le rapport qualité d’Elia. Cette analyse pour l'exercice 2023 ne permet pas de détecter de situation problématique nécessitant soit un suivi particulier, soit des travaux spécifiques à intégrer dans le cadre de l'établissement du prochain plan d'adaptation.
En application des règlements techniques, à partir de la deuxième prolongation, la CWaPE examine les propositions deprolongationderéservationdecapacitédesGRDàlasuitedesdemandesdeprojetsdeproductionquiseverraient entravées par des procédures administratives, par exemple des recours dans le cadre de l’obtention du permis. En 2024, 27 demandes de prolongation ont été traitées, principalement pour des projets de parcs éoliens entravés par des procédures administratives ou juridiques, et l’une de ces demandes été refusée parce qu’elle ne remplissait plus les conditions administratives
Lafigure suivante présente le nombre de dossiersparnombre d’annéesde prolongation. Le nombre de dossier traité par la CWaPE a diminué en 2024 par rapport à 2023.

17 Lignes directrices CD-25b25-CWaPE-0061
18 https://www.cwape.be/publications/document/6262

Conformément aux décrets « électricité » et « gaz », la CWaPE, en concertation avec les gestionnaires de réseaux, arrête les règlements techniques encadrant la gestion des réseaux (de distribution et de transport local en électricité/de distribution en gaz) et l’accès à ceux-ci.
Dans ce cadre, la CWaPE a, à la suite des dernières modifications décrétales, au cours de l’année 2024, entamé le trajet de révision complète du règlement technique pour la distribution d’électricité (RTDE). Une première version révisée a été envoyée en concertation chez les parties prenantes, donnant lieu à une série de remarques de leur part Le trajet de révision se poursuivra en 2025 avec la mise en consultation publique.
Les processus de révision du règlement technique gaz et du règlement technique transport local se sont également poursuivis, mais n’ont pas encore pu aboutir, du fait d’autres priorités. Ces chantiers conséquents seront poursuivis en 2025, en collaboration avec les gestionnaires de réseaux
Les règlements techniques sont complétés par une série de prescriptions techniques établies par les gestionnaires de réseaux et soumises à l’approbation de la CWaPE. En 2024, la CWaPE a procédé à l’examen et à l’approbation, après adaptations à la suite de ses remarques, des textes suivants :
- Révision de la prescription technique C1/107 relative aux prescriptions techniques générales relatives au raccordement d’une installation électrique d’un utilisateur au réseau de distribution basse tension ;
- Révision de la prescription C8/01 « Network Flexibility Study » pour la participation des URD à des Services de flexibilité et approbation de la version 2.1 du guide du marché flexibilité (approbations à durée limitée jusque fin 2025) ;
- Amendement de la prescription technique C10/11 relative aux prescriptions techniques spécifiques de raccordement d’installations de production décentralisée fonctionnant en parallèle sur le réseau de distribution afin de permettre le raccordement d’installation de production sans connexion fixe, dans le respect de ces prescriptions ;
- Révisiondes spécificationstechniques pourraccordementsMT (annexe àlaprescriptiontechnique C2/112 de Synergrid) à la suite de la demande introduite par ORES (ST09).
Enfin, la CWaPE est également compétente pour l’approbation des contrats et règlements de raccordement et d’accès. Comme chaque année, un certain nombre de contrats régulés liant les gestionnaires de réseaux à des tiers ont fait l’objet, en 2024, de modifications et d’une approbation par la CWaPE : modification du contrat GRD-FSP, modificationdescontrats-typesderaccordementauréseauBT(raccordementBTetTrans-BT),etdescontrats-types de raccordement (standard et flexible) au réseau MT (raccordement MT, Trans-MT et partagé Trans-MT) d'ORES
Le site de la CWaPE reprend ces différents documents. Un nouveau trajet de révision de la convention de collaboration a été entamé en 2024 et se poursuivra en 2025. Le processus de révision en profondeur du contrat de raccordement au réseau de transport local d’Elia s’est également poursuivi en 2024, à l’instar du processus de révision du contrat d’accès au réseau de transport local d’Elia

La conversion des réseaux de distribution de gaz « pauvre » (gaz L) vers le gaz « riche » (gaz H) s’est achevée en juin 2024 en Wallonie, sans rencontrer de difficulté majeure ni occasionner d’accident. Ce processus, entamé en 2018, a concerné environ 110 000 utilisateurs, principalement situés dans le Brabant wallon et ses environs.
Cette opération a été rendue nécessaire par la décision des autorités néerlandaises de cesser progressivement l’extraction du gaz du gisement de Slochteren d’ici 2030, en raison de l’augmentation des risques sismiques dans la région. Ce gaz, à plus faible pouvoir calorifique, devait donc être remplacé progressivement par du gaz « riche », provenant notamment de la mer du Nord, de Norvège ou du Qatar.
Conformément à l’arrêté du 25 janvier 2018, la CWaPE a évalué l’efficacité des plans de communication menés par les gestionnaires de réseau. Le contrôle réalisé en 2024 a confirmé leur efficacité sur l’ensemble de la période. La Wallonie est désormais entièrement alimentée en gaz « riche ». Ce contrôle a fait l’objet d’un rapport transmis au Ministre et publié sur le site internet de la CWaPE19
L’arrêté du Gouvernement wallon du 6 novembre 2008 relatif à l’obligation de service public imposée aux GRD en termes d’entretien et d’amélioration de l’efficacité énergétique des installations d’éclairage public modalise ainsi les différentes obligations auxquelles doivent répondre les GRD au bénéfice des villes et communes de la Région wallonne. Cet AGW a été modifié par l’AGW du 14 septembre 201720 en vue de lancer un programme général de remplacement qui permet une modernisation du parc en dix ans. L’ensemble du parc d’éclairage public communal, soit plus de 606 000 luminaires, se verra équiper de technologies LED ou équivalentes au terme de ce plan. Ensuite, après concertation avec les GRD, la CWaPE a publié des lignes directrices pour définir les modalités pratiques d’établissement de ce plan21
Ces lignes directrices ont été revues en 2021 sur la base de l’expérience acquise à la suite de l’analyse du bilan 2020 notamment22 et après concertation avec les GRD. Les conclusions de la CWaPE par rapport au programme 2023 (situation ex-post 2023) sont reprises dans le rapport relatif au contrôle du respect et l’évaluation du coût de l'OSP relative à l'entretien de l'éclairage public pour l'année 2023 publié début 202523
19 Rapport CD-24f06-CWaPE-0094
20 Arrêté du Gouvernement wallon modifiant l'arrêté du Gouvernement wallon du 6 novembre 2008 relatif à l'obligation de service public imposée aux gestionnaires de réseau de distribution en termes d'entretien et d'amélioration de l'efficacité énergétique des installations d'éclairage public
21 Lignes directrices CD-18e29-CWaPE-0013
22 Lignes directrices CD-21i30-CWaPE-0036
23 https://www.cwape.be/publications/document/6321

Les décrets électricité et gaz posent comme principe l’obligation pour chaque client final d’être exclusivement alimenté par un réseau exploité par un gestionnaire de réseau, sauf exceptions limitativement énumérées par les décrets,àsavoir ;leslignesdirectesouconduitesdirectes,lesréseauxfermésprofessionnels,lesprojets-pilotes(voir infra) ainsi que quelques hypothèses de réseaux privés24. Ces régimes d’exception au monopole des gestionnaires de réseaux relèvent de la catégorie dite des « réseaux alternatifs ».
La CWaPE est souvent sollicitée par les porteurs de projets ou les bureaux d’études au sujet de l’interprétation de la législation ou des démarches à accomplir.
En 2024, la CWaPE a été fortement sollicitée, notamment en raison de la publicité autour du partage d’énergie et des communautés d’énergie, qui incite les porteurs de projets à élaborer des montages ne relevant pas exclusivement –voire pas du tout – du modèle du partage mais relevant davantage des régimes des réseaux alternatifs. Ces sollicitations ont également été renforcées en raison de l’absence de la désignation d’un facilitateur au niveau du SPWEnergiedédiéàl’accompagnementdesporteursdeprojetsenmatièredecommunautésd’énergieetdepartage
Par ailleurs, la CWaPE a rencontré de nombreux acteurs souhaitant développer de nouveaux modèles incluant notamment l’exploitation combinée, par des professionnels, d’installations de production, d’installations de stockage et de bornes de recharge raccordées en aval d’installations privatives d’utilisateurs de réseaux. Le cadre relatif aux réseaux alternatifs est toutefois inadapté à ces nouvelles configurations. Ces rencontres restent importantes en ce que, outre une correcte information des acteurs, elles permettent à la CWaPE d’identifier les besoins du secteur afin de conseiller utilement les décideurs politiques pour faire évoluer le cadre légal.
Dans ce contexte, la CWaPE a proposé au nouveau Gouvernement, tant à travers son mémorandum que dans le cadre d’un avis portant sur les mesures de simplifications administratives, des mesures visant la simplification administrative en matière de lignes directes, de réseaux fermés professionnels et de raccordement de bornes de recharge de véhicules électriques.
On entend par ligne directe ou conduite directe, toute ligne d'électricité ou canalisation de gaz naturel ou compatible qui soit relie un site de production isolé à un client isolé, soit permet à un producteur d’électricité ou de gaz ou une entreprisedefournitured’électricitéoudestockagedegazd’approvisionnerdirectementsespropresétablissements, filiales et clients.
La ligne directe ou la conduite directe permettent dès lors de relier directement une installation de production à un ou plusieurs établissements sans passer par le réseau public de distribution ou de transport local.
La construction et l’exploitation de nouvelles lignes/conduites directes est soumise à autorisation préalable de la CWaPE25
En 2024, la CWaPE a autorisé 10 nouvelles lignes directes
24 Article 26, §1er, alinéa 2, du décret électricité et article 26, §1er, alinéa 2 du décret gaz.
25 Voir arrêté du Gouvernement wallon du 17 septembre 2015 relatif aux lignes directes électriques et l’arrêté du 18 juillet 2019 relatif aux conduites directes de gaz

Les échanges informels précédant les demandes d’autorisation restent importants, notamment en raison de la complexitécroissante desmodèles développés parlesacteurset dumanque de connaissance des règlesde marché des nouveaux acteurs se positionnant sur ce segment.
Au 31 décembre 2024, la situation était la suivante en Région wallonne :
Lignes directes 79
Conduites directes 0
Le réseau fermé professionnel implique une surface géographiquement limitée au sein de laquelle l’électricité ou le gaz est acheminé(e) aux clients via des installations privatives, soit pour des raisons techniques ou de sécurité, soit en raison du fait que la majorité des entités présentes sur le site sont juridiquement liées.
La constitution de réseaux fermées professionnels est strictement encadrée par la législation. Certains réseaux fermés professionnels peuvent faire l’objet d’une déclaration à la CWaPE26 tandis que les nouveaux réseaux fermés professionnels doivent faire l’objet d’une autorisation préalable de la CWaPE27
En 2024, un réseau fermé professionnel d’électricité a été déclaré auprès de la CWaPE et a été reconnu comme tel.
Au-delà des autorisations à octroyer, la CWaPE assure l’information des acteurs et le contrôle du respect des obligations des gestionnaires de réseaux fermés professionnels Le 16 octobre 2024, la CWaPE a établi des lignes directrices sur la base desquelles elle exercera la vérification et le contrôle de la fixation des méthodes de calcul des tarifs et des tarifs des gestionnaires de réseaux fermés professionnels en cas de contestation d’un utilisateur du réseau fermé professionnel28
Au 31 décembre 2024, la situation était la suivante en Région wallonne :
Statut confirmé
RFP électricité 86
RPF gaz 15
On parle de réseau privé lorsqu’un utilisateur du réseau public de distribution ou de transport local, redistribue de l’électricité ou du gaz, par ses propres installations privatives, à un ou plusieurs client(s).
Le régime applicable en Wallonie prévoit une interdiction de principe des réseaux privés, sauf exceptions limitativement énumérées (consommations temporaires, immeubles de bureaux, habitats permanents, réseaux privés dont les consommations des clients résidentiels ne sont que la composante d’un service global qui leur est offert par le gestionnaire du site, etc.)29
26 Les réseaux fermés professionnelles issus d’une cession à un tiers d’une partie d’un réseau interne existant au 27 juin 2024 (électricité) ou au 12 décembre 2015 (gaz), à la suite de l’acquisition d’une partie du site par une autre entreprise.
27 Article15terdudécretélectricitéetarticle16ter dudécretgaz.VoirégalementarrêtéduGouvernementwallondu18juillet2019relatifauxréseaux fermés professionnels de gaz et d’électricité.
28 Voir l’annonce https://www.cwape.be/documents-recents/lignes-directrices-relatives-aux-methodes-de-calcul-des-tarifs-et-tarifs-des
29 Article 15bis du décret électricité et article 16bis du décret gaz

Aucunedemanded’autorisationindividuellen’estnécessairepourlesréseauxprivésqui satisfontauxcritèreslégaux. LaCWaPEœuvredoncàlavérificationdurespectdurégimeapplicableenétroitecollaborationaveclesgestionnaires de réseaux de distribution concernés, lesquels sont les seuls à même de pouvoir détecter, dans certaines configurations,desréseauxprivésinterdits,Encasdedoutesurlalégalitésuruneconfigurationnouvelleouexistante, les gestionnaires de réseau se réfèrent régulièrement à la CWaPE pour vérifier leur conformité.
En dehors des exceptions spécifiques de réseaux privés autorisés, le décret électricité et le décret gaz instituaient une tolérance, jusqu’au 31 décembre 2023, permettant l’alimentation en gaz et électricité des résidents d’immeubles à appartements non équipés de compteurs individuels. La CWaPE a veillé, en 2024, au respect de cette obligation en assurant une correcte information des consommateurs et des fédérations concernées (ex. Fédération des notaires), ainsi qu’à travers le suivi des questions et des plaintes auprès du Service Régional de Médiation pour l’Energie en ce que les locataires dont le propriétaire refuserait une telle adaptation peuvent s’adresser au SRME A cet égard, une capsule vidéo, une fiche explicative et une page du site internet ont été mis à disposition des consommateurs dans le but d’expliquer les démarches à suivre
3.7.1.
L’intégrationde plusd’électricité d’origine renouvelable et décentralisée passe parplusde flexibilité danslesréseaux. Cette flexibilité peut s’entendre de deux manières :
d’une part, une flexibilité « réglementaire », qualifiée parfois de « flexibilité technique », qui consiste pour le gestionnaire de réseau à envoyer aux producteurs, suivant des règles et un ordre préétabli, des consignes de modulation de production lorsque les limites de sécurité du réseau sont atteintes ;
d’autre part, laflexibilité « commerciale »,consistantpourdes utilisateurs du réseauà offrir notammentaux gestionnaires de réseaux des services auxiliaires pour assurer le maintien du système, sous la forme par exemple de gestion de la demande, de modulation de l’injection, de stabilité en fréquence, etc.
Depuis juin 2018, la CWaPE reçoit des gestionnaires de réseaux les études préalables réalisées conformément à l’arrêté du 10 novembre 2016, correspondant aux projets de raccordement d’unités de production décentralisées pourlesquels la capacité d’accueil duréseau ne permet pasd’offrir100 %de capacité permanente d’injectionet pour lesquels une évaluation de l’opportunité économique de réaliser les investissements de renforcement du réseau doit être menée.
La CWaPE a réceptionné, en 2024, 69 études préalables de la part des gestionnaires de réseaux sur base desquelles elle a réalisé des analyses coûts-bénéfices de projets de renforcement du réseau. Les analyses coût-bénéfice ont pour objet l’examen du caractère économiquement justifié d’un projet de renforcement du réseau local (par exemple au niveau d’un poste de transformation) et/ou d’un projet de renforcement du réseau amont (par exemple une ligne Elia).
En 2024, la CWaPE a réalisé 77 analyses coût-bénéfice, certaines portant sur des études préalables réceptionnées en 2023. Le tableau ci-dessous résume les filières et capacités concernées par celles-ci.

* Après investissement jugé économiquement justifié
Concrètement, ces projets de renforcement du réseau portaient sur des investissements locaux (par exemple le remplacement de transformateurs) ou amont (réseau Elia) liés à 43 postes de transformation.
Parmi les différents projets de renforcement du réseau examinés, 14 projets ont été, en tout ou partie, qualifiés de projetséconomiquementjustifiésàlasuite d’analysescoût-bénéficeréaliséesparlaCWaPE. Cesdécisionsontporté sur des investissements de l’ordre de 261,5 millions d’euros.

Les projets qui ont été qualifiés de projets non économiquement justifiés l’ont été en raison de niveaux de modulation attendus relativement faibles au regard des investissements importants nécessaires à l’octroi de capacité permanente.
Conformément aux points d’action repris dans sa feuille de route, la CWaPE a poursuivi le contrôle des contrats d’accès flexible. Pour donner suite à ces vérifications, des échanges ont eu lieu en 2024, entre la CWaPE et les gestionnaires de réseau afin de rectifier certains contrats pour que ceux-ci soient plus conformes aux décisions relatives aux analyses coût-bénéfice. Ces échanges entre la CWaPE et les gestionnaires de réseau se poursuivront en 2025.
Pourmémoire,laproblématiquedesdécrochagesd’onduleur avaitanimél’activitédelaCWaPEen2023.Pourrappel, ces anomalies s’expliquent par le fait que les onduleurs sont calibrés pour se mettre en sécurité dans l’hypothèse où la tension qu’ils mesurent dépasse un certain seuil, et ce, de façon à protéger les installations des utilisateurs connectés au réseau. Ainsi, en 2023, la CWaPE avait :

- publié, à la demande du Ministre wallon de l’Énergie, un rapport relatif à l’ampleur des décrochages d’onduleur sur les réseaux de distribution basse tension30. Ce rapport a été établi sur la base des éléments communiqués par les GRD en réponse à un questionnaire qui leur avait été communiqué à cette fin, des informations obtenues dans le cadre du suivi des rapports que les GRD électricité transmettent chaque année à la CWaPE concernant la qualité de leurs prestations, ainsi que des retours du terrain collectés au travers des plaintes des prosumers introduites auprès du Service régional de médiation pour l’énergie et au travers d’échanges menés avec plusieurs fédérations et associations de consommateurs contactées pour la circonstance ;
- publié une proposition d’arrêté du Gouvernement wallon relatif au régime d’indemnisation pour les limitationsd’injectiondesinstallationsdeproductiond’électricitéverteraccordéesenbassetension31.Cette proposition de la CWaPE, concertée avec les acteurs du secteur, s’inscrivait dans la ligne de l’article 25sexies/1 du décret électricité et visait à inciter les GRD à apporter une réponse rapide et adaptée aux difficultés rencontrées de plus en plus fréquemment par les petits producteurs, essentiellement détenteurs d’une installation photovoltaïque, qui voient leur production limitée à la suite de problèmes de tension sur le réseau.
- en mars 2024, la CWaPE a remis un avis sur un projet d’arrêté du Gouvernement wallon relatif au régime d’indemnisation pour les limitations d’injection des installations de production d’électricité verte raccordées en basse tension, adopté en 1ère lecture par le Gouvernement wallon lors de sa séance du 1er février 2024, dans lequel elle s’interrogeait notamment quant à la hauteur du montant proposé et quant à la perte effectivement encourue par la majorité des prosumers qui bénéficieraient de l’indemnité forfaitaire. Étant donné que l’indemnité prévue était assez élevée et donc très attractive, la CWaPE craignait un effet d’aubaine. Ce projet d’arrêté n’a finalement pas été adopté par le Gouvernement wallon.
Enfin, concernant la flexibilité qualifiée de « commerciale », la CWaPE a approuvé pour une durée limitée jusqu’au 31/12/2025 deux ensembles de documents appelés “release 2” et “release 2 bis” comprenant une nouvelle version du contrat-type entre GRD et fournisseurs de services de flexibilité concernant la fourniture de services de flexibilité parl’utilisationdelaflexibilitéd’utilisateursduréseaudedistribution,unenouvelleversiondesprescriptionsSynergrid C8-01 et C8-06 et une nouvelle version du guide du marché flexibilité
Le décret du 5 mai 2022 avait modifié les objectifs de déploiement des compteurs communicants en électricité assignés aux GRD en imposant, l’installation d’un compteur communicant pour toute nouvelle installation de production inférieure à 10 kVA acquise après le 1er janvier 2024, en cohérence avec la fin de la compensation pour ces mêmes installations et en précisant que, la cible de 80 % de déploiement à atteindre au 31 décembre 2029 concernait toutes les installations de production, y compris celles de puissance inférieure à 5 kWe qui étaient jusque-là non concernées par l’objectif.
Le 25 avril 2024, le Parlement wallon a adopté une nouvelle révision du même décret qui prévoit désormais un déploiementcouvrant100 %desutilisateursbassetensiondontlapuissancederaccordementestinférieureouégale à 56 kVA au 31 décembre 2029.
30 Rapport CD-23f02-CWaPE-0116
31 Proposition CD-23i21-CWaPE-0940

En plus de prendre en compte certaines nécessités techniques telles que le remplacement des compteurs à carte dont la production a pris fin en 2021, et dont la plateforme informatique qui gère les transactions cessera de fonctionner fin 2025 nécessitant selon les GRD ainsi le remplacement de cette technologie en vue d’assurer la pérennité de l’obligation de service public liée au prépaiement, cette évolution du décret accompagne plusieurs nouveaux usages et services offerts sur le marché. On peut citer ici la prochaine tarification incitative applicable à la distribution, le partage d’énergie, les contrats de fourniture à prix dynamique. Toutes ces applications nécessitent la mesure quart-horaire des prélèvements et injections d’électricité des URD qui souhaitent en bénéficier.
Ce déploiement généralisé devrait également permettre aux gestionnaires de réseau d’améliorer significativement la visibilité de l’état de la tension sur les réseaux.
Depuis la révision du décret gaz d’octobre 2022, la notion de compteur communicant a été introduite en droit wallon pour le gaz à l’instar de ce qui avait été fait pour l’électricité. Il n’existe en revanche à ce jour pas d’obligation de déploiementcommec’estlecaspourl’électricité. Cescompteurscommunicantssontdéployésparlesgestionnaires de réseaux pour assurer l’OSP relative au prépaiement compte-tenu du fait que les mêmes contraintes liées à la fin des compteursàbudget àcarte et à l’arrêt de la plateforme informatique gérantles transactionss’appliquenten gaz.
Dans les statistiques relatives aux parts de marché que la CWaPE actualise trimestriellement sur son site internet, ungraphiquereprend,tantpourl’électricitéquepourlegaz,lenombrecumulédecompteurscommunicantsdéployés et reconnus comme tels par le marché32 ainsi que le pourcentage que cela représente dans le parc total. Fin 2024, plus de 382 000 compteurs électriques et 25 500 compteurs gaz communicants étaient placés sur les réseaux de distributionswallons comme le montre la figure ci-dessous. Celareprésente environ 20%des compteursd’électricité et 3% pour le gaz
La CWaPE a remis un avis sur l’avant-projet d’AGW modifiant la méthodologie de calcul du taux d’octroi additionnel de certificats verts pour les installations de cogénération utilisant des garanties d’origines biométhane wallonnes33 Dans cet avis, la CWaPE a rappelé que les enveloppes futures de certificats verts ne permettent pas d’accueillir de nouveaux projets et qu’il y a lieu de revoir le mécanisme de soutien actuel.
Aucune nouvelle installation d’injection n’a vu le jour en 2024 ; des dossiers sont à l’étude auprès des GRD mais n’ont pas encore abouti sur le plan contractuel. Le manque de clarté en matière d’avenir du biométhane et l’absence d’un mécanisme de soutien révisé freine le développement de nouveaux projets. Notons toutefois qu’un producteur a introduit en 2024 une demande d’augmentation de sa capacité d’injection.
En2024,lestroisinstallationsprésentesenWallonieontinjecté168GWh,soitlaconsommationannuelleéquivalente d’environ 9 800 ménages.

La CWaPE a rédigé un cahier des charges et attribué une étude sur l’avenir du gaz naturel en Région wallonne en 2024. Le prestataire sélectionné, l’ICEDD, a réalisé l’essentiel de ses prestations en 2024. Les conclusions de l’étude ne sont toutefois parvenues que début 2025.
La CWaPE a par ailleurs poursuivi son analyse du paquet décarbonation pour anticiper les éventuelles missions qui en découleraient pour le régulateur wallon, l’impact sur les rôles des acteurs de marché actifs dans les secteurs de l’électricité et du gaz, et l’interprétation du paquet au regard de la répartition des compétences. Le parcours législatif dupaquetdécarbonations’est clôturéenjuillet2024parlapublicationdeladirective(UE)2024/1788etdurèglement (UE) 2024/1789 au JOUE du 15 juillet, lançant ainsi les travaux de transposition pour la directive Dans ce cadre, le SPW en charge de cette transposition, a sollicité la CWaPE afin de mettre en place des groupes de travail informels et temporaires sur certaines thématiques. Outre la transposition, des échanges avec le SPW ont également eu lieux en ce qui concerne les missions et la répartition des compétences découlant du nouveau règlement.
En 2024, la CWaPE a également participé à un workshop organisé par la CREG en matière d’hydrogène et de design de marché.
Dès l’adoption du décret du 28 mars 2024 relatif au transport de dioxyde de carbone par canalisations, la CWaPE a participé aux réunions dugroupe de travail préparatoire organisé parle cabinet duMinistre encharge du Climat et de l’Energie réunissant l’AWAC, la CWaPE et les acteurs du marché potentiel de CO2 À cette occasion, les compétences relevant de la CWaPE ont été clairement rappelées et les arrêtés d’exécution devant être adoptés ont été identifiés.
À partir du printemps 2024, la CWaPE a entamé un tour d’horizon des acteurs concernés par le transport de CO2 Àcetteoccasion,laCWaPEarencontrélesfédérationsAKTforWallonia(anciennementUWE),FEBELCEMetFEDIEX, ainsi que les acteurs suivants: HOLCIM Belgium, Lhoist, Carmeuse, Heidelberg, Industeel, Prayon. Parmi les objectifs de la CWaPE, il s’agissait de saisir les besoins (y compris en termes de volumes) des acteurs présents en Région wallonne ainsi que le délai associé à ces besoins et ce, dans la perspective d’apprécier le caractère réaliste ou non deséventuellescandidaturesenvued’êtredésignésgestionnairederéseaudetransport auvudelaréalitéindustrielle wallonne. Dans ce cadre, la CWaPE a également visité en 2024 les installations d’Holcim à Obourg et de Dolomies à Marche-les-Dames de Lhoist afin de mieux comprendre les processus industriels concernés.
Le thème du transport de CO2 a également fait l’objet d’une présentation aux députés de la Commission énergie du Parlement de Wallonie lors de leur visite de la CWaPE à l’occasion d’une demi-journée d’étude.
Dès septembre 2024, la CWaPE a entamé un cycle de réunions périodiques avec le régulateur flamand chargé de contrôler le transport de CO2 – le Vlaamse Nutsregulator (anciennement, le VREG) afin d’échanger quant aux approches régionalesrespectives et à la manière de coordonnerau mieux lesactions des régulateurssans préjudice de leurs compétences respectives.
Début septembre 2024, la CWaPE a fait part à l’AWAC et au cabinet du Ministre ayant l‘énergie dans ses attributions de la manière de décliner, selon elle, les critères dans le cadre de la publication d’un appel à candidature publié au moniteur le 29 novembre 2024 en vue de la désignation d’un gestionnaire de réseau de transport de CO2 et plus particulièrement, de la rédaction de l’avis de la CWaPE y relatif
Au cours du second semestre 2024, la CWaPE a commandité une étude comparée des régimes tarifaires et régulatoires du CO2 ainsi que des mesures de soutien envisagées à un consultant externe afin de renforcer ses connaissances et disposer d’une vue des pratiques en cours et envisagées dans certains pays et région européens, limitrophes et/ou déjà avancés en la matière (Danemark, Pays-Bas, Allemagne France et Flandre). Ces travaux permettentd’alimenterlesréflexionsquantaumodederégulationetauxmesuresdesoutienàprévoirdanslamesure où il s’agit ici de construire / initier un nouveau réseau de transport et non, de simplement assurer son entretien et son développement. La première partie des travaux a été finalisée en 2024.

Une tendance de fond, encadrée par les textes européens (e.a. la directive 2014/94/CE) est de promouvoir les « carburants alternatifs » pour la mobilité. La CWaPE n’a pas la charge de cette promotion, mais elle veille, dans le cadre de ses missions, de ses avis et de son approche régulatoire, à limiter au maximum les entraves au développement de ces filières. En charge des marchés du gaz et de l’électricité, elle entend en effet favoriser le remplacement des carburants dérivés du pétrole par la mise en place de mesures encourageant les carburants alternatifs que sont le CNG, le biométhane (voir point 3.9.3 ci-dessus), l’électromobilité et plus tard l’hydrogène.
Enoutre,uncertainnombred’élémentssontreprisdansledécretélectricité,enlienavecledéploiementdessolutions de recharge : coopération des GRD, plans d’adaptation, simplification en matière de licences, déploiement de compteurs communicants
Le décret du 5 mai 2022 a introduit quelques dispositions supplémentaires, dont certaines posaient question aux yeux de la CWaPE. Ce décret confiait entre autres au Gouvernement l’encadrement du déploiement des points de recharge ouverts au public et aux gestionnaires de réseau de distribution d'électricité la mission d'opérer une plateforme de gestion des données des points de recharge. Il dispose également que tous les points de recharge ouverts au public doivent se connecter à cette plateforme à partir d'une date déterminée par le Gouvernement. Cette mission d’opérer une plateforme de gestion des données des points de recharge a finalement été abrogée le 25 avril 2024 après que la CWaPE ait attiré l’attention du Ministre de l’Énergie quant au fait que la dispostion s’écartait du domaine des activités réguléesprévu par le cadre européen et pouvait empiéter sur des concepts déjà mis en œuvre par plusieurs opérateurs privés.
Sur la base de l’article 27 des décrets électricité et gaz et de l’article 21 du décret du 19 janvier 2017 relatif à la méthodologie tarifaire applicable aux gestionnaires de réseaux de distribution de gaz et d’électricité, la CWaPE peut autoriser, moyennant respect de certaines conditions, le développement de projets-pilotes et octroyer dans ce cadre, des dérogations temporaires aux règles tarifaires ou de marché, nécessaires pour la réalisation de ce projet.
La qualification de projet-pilote permet, dans un contexte strictement défini, de tester des innovations qui auraient étéimpossiblesàtesterenrespectanttouteslesdispositionslégalesenvigueur.Un« projet-pilote »ausensdudécret met donc enœuvre des dérogations. Toute étude ouexpérimentationqui s’effectueraitdansle cadre légalenvigueur n’entre pas dans cette catégorie. Il y a donc bien plus de « projets » que de « projets-pilotes » au sens des décrets.
En 2024, la CWaPE a suivi le bon déroulement de projets-pilotes autorisés précédemment, dont le projet « Structure tarifaire réseau ACRus (Auto Consumption in Real estate for us) », porté par IDETA scrl
Le projet LogisCER, porté par ORES Assets et qui a fait l’objet d’une décision d’autorisation le 20 avril 202234 en vue de bénéficier de dérogations aux règles de marché pour la période s’étendant du 1er mai 2022 au 30 avril 2024 s’est poursuivi et clôturé en 2024. Ce projet avait pour objet la mise en œuvre, dans la région de Verviers, d’une opération de partage d’énergie entre différents consommateurs résidentiels, dont des clients protégés.
Durant le projet, l’unité de production renouvelable mise à disposition du partage a produit 40,70 MWh, dont 25,82 MWh ont été partagés et consommés par les participants Ces derniers ont encore dû acheter 95,97 MWh auprès de leur fournisseur. Le taux de partage, soit la part d’électricité produite et effectivement consommée dans le cadre du partage, s’élève à 63,4% et le taux d’autosuffisance, soit la part de la consommation des participants couvertes par l’électricité partagée, à 21,2%.
34 Décision CD-22d20-CWaPE-0642

Le projet a également permis de tester divers éléments : la réduction de la pointe de prélèvement via un incitant financier, la mise à disposition de données en temps réel, la comparaison des clés de répartition, et la comparaison des données à 15 minutes avec des données en quasi-temps réel, entre autres.
Enfin,l’accompagnementdesparticipantsaétéunpilierimportantduprojet,incluantdesrencontresenporte-à-porte, des rapports trimestriels et des appels téléphoniques. Cet accompagnement personnalisé a été crucial pour les ménages, qui posent de nombreuses questions sur des thématiques variées telles que la facturation, le fonctionnement du compteur communicant, et le chauffe-eau électrique.
En 2024, deux nouveaux projets-pilotes ont été autorisés par la CWaPE : Reactive Power Market et SolorMax
Le projet Reactive Power Market, porté par ORES Assets, a fait l’objet d’une décision d’autorisation le 30 janvier 2024 (CD-24a30-CWaPE-0866). Ce projet-pilote a pour objectif de tester, pour une période s’étalant du 1er janvier 2024 au 31 décembre 2024, l’efficacité et la viabilité économique d’un service auxiliaire destiné à réguler le niveau d’énergie réactive mesuré au niveau d’un poste de transformation HT/MT.
De nouveaux défis en matière de gestion de la puissance réactive apparaissent avec l'arrivée massive des sources d'énergiesrenouvelables décentralisées sur le réseau haute tension, enparticulier aux points d'interface entre le GRT et le GRD. Dans le cadre du projet, un parc éolien a fourni un service pour compenser les besoins en réactif du poste de Villeroux. Les résultats constatés semblent démontrer un intérêt pour une mise en œuvre plus large de ce type de service : les coûts opérationnels relatifs à la puissance réactive pour ce poste ont été fortement réduits par rapport à l’année 2023. Bien que la solution mise en œuvre ait fait ses preuves techniques, un certain nombre d'améliorations possibles et de questions ouvertes persistent, notamment en ce qui concerne le design de marché et la réplicabilité de ce genre d’initiative
Le projet SolorMax, porté par ORES Assets, a fait l’objet d’une décision d’autorisation le 10 octobre 2024 (CD-24j10CWaPE-0995), modifiée par la décision du 20 février 2025 (CD-25b20-CWaPE-1045) en vue de prolonger le projet. Ce projet-pilote apourobjectif de tester,pourune période s’étalantdu10 octobre2024 au1er janvier2025 ainsi que pour la période du 1er avril 2025 au 31 décembre 2025, un service de flexibilité destiné à limiter les congestions dues aux problèmes de surtensions sur le réseau de distribution basse tension. Plus précisément, il s’agit de tester l’activation d’assets de flexibilitéenbasse tension,àsavoirdes onduleurs photovoltaïques,envue d’une gestionde laproduction décentralisée efficiente amenant à une limitation des situations de surtensions sur le réseau et dès lors à une maximisation de la production locale sur les différents circuits du réseau.
Le décret du 5 mai 2022 transposant le Clean Energy Package de la Commission européenne, complété par l’arrêté du Gouvernement wallon du 17 mars 2023 relatif aux communautés d’énergie et au partage d’énergie, a défini le cadre légal relatif à la création de communautés d’énergie, aux activités de partage d’énergie en leur sein ou au sein d'un même bâtiment Ce décret confie un rôle important à la CWaPE en la chargeant notamment, en sus de ses missions classiques relatives au marché de l’énergie, de traiter les notifications des communautés d’énergie, d’autoriser le partage d’énergie au sein des communautés, d’élaborer ou approuver toute une série de documents (formulaires, liste des clés de répartition, conventions-type, etc.).
Aucoursde l’année 2024,laCWaPE apoursuivisontravail surl’intégrationde ces nouveauxmodèlesdansle marché de l’énergie wallon et leur mise en œuvre.
Ainsi, les groupes de travail mis en place en 2022 par la CWaPE et auxquels participent les gestionnaires de réseaux et l’Administration, se sont encore réunis plusieurs fois pendant l’année 2024 afin de finaliser la mise en œuvre opérationnelle du partage d’énergie et d’élaborer les différents documents nécessaires dans ce cadre.

Dans le cadre de ces groupes de travail, la CWaPE :
- s’est assurée d’une compréhension commune des concepts et des procédures par les différents gestionnaires de réseaux ;
- a établi le formulaire de modification de notification ou de demande d’autorisation de partage au sein d’un mêmebâtimentouauseind’unecommunauté.Unguideexplicatifduformulairede modificationdupartage a également été rédigé, afin de préciser les conditions auxquelles ces modifications doivent répondre, ainsi que de faciliter l’introduction de celles-ci ; ;
- a déterminé la procédure et les modalités de collaboration entre les gestionnaires de réseaux et la CWaPE dans le cadre des demandes d’autorisation de partage au sein d’une communauté d’énergie ainsi que la procédure les modalités de rapportage des données relatives à toutes les activités de partage.
- a poursuivi le travail de révision du RTDE afin d’y intégrer un code de partage, devant contenir les dispositions spécifiques applicables en cas de partage d’énergie, notamment en termes de comptage35 ;
- aassurélesuividutravaildecollaborationentrelesgestionnairesderéseaux,quiapermisderendreeffectif, dès octobre 2024, le partage d’énergie entre utilisateurs de réseaux distincts.
En parallèle, relativement à la mise en œuvre du régime des communautés d’énergie, la CWaPE a établi les formulaires de modification et de rapportage annuel d’une communauté d’énergie.
Par ailleurs, au vu de la complexité de la matière et afin d’aider les porteurs de projets dans la rédaction des statuts des futures communautés d’énergie, la CWaPE a également publié sur son site, en juin 2024, un guide, établi sous la forme de lignes directrices, relatif au contrôle de conformité des statuts d’une communauté d’énergie. Certaines clauses-types sontégalementsuggéréespermettantde présumerleurconformité dansle cadre ducontrôle effectué par la CWaPE. Ce document est d’autant plus important vu l’absence d’un facilitateur au niveau du SPW Energie.
Tout comme en 2023, la CWaPE a fait face, tout au long de l’année 2024, à un afflux massif de questions posées (soit directement, soit par l’intermédiaire du Service Régional de Médiation pour l’Energie), par tous types d’acteurs (autorités publiques, bureaux d’études, producteurs, citoyens, associations de coopératives, etc.) Les questions portaientaussibiensurl’interprétationdesdispositionslégales,lesprocéduresadministratives,quesurlesmodalités concrètes pour monter un projet. De nombreux acteurs ont en outre sollicité des entrevues avec la CWaPE. Comme mentionné supra, La CWaPE a particulièrement ressenti l’absence de désignation d’un facilitateur et a constaté un réel besoin d’accompagnement et de publication d’un certain nombre de documents-types et d’information (sur les plans juridique, technique et financier) pour monter des projets de partage et de communautés d’énergie.
Afin de répondre en partie à ce manque, la CWaPE :
- apubliéennovembre2024unesériedeFAQsursonsiteinternetvisantàapporteruneinformationobjective et neutre sur la réglementation en vigueur et aux questions les plus courantes des porteurs de projets ;
- a répondu aux nombreuses sollicitations dans les limites de ses compétences et de ses moyens humains, que ce soit en termes de réunions ou de participation à différents colloques abordant la thématique des communautés d’énergie et du partage d’énergie permettant ainsi de partager son expertise en la matière (conférence organisée par Liège Créative le 22 février 2024) ;
- a examiné de manière informelle divers projets de statuts de communautés d’énergie ou de projets de conventions et a répondu à de nombreuses questions de porteurs de projets
35 La révision du RTDE a été soumis à consultation publique du 2 mai au 30 juin 2025. Cette consultation publique fera l’objet d’un rapport d’analyse, non encore établi au terme de la rédaction du présent rapport d’activités.

Outre ces démarches, la CWaPE a saisi l’opportunité, d’émettre certaines recommandations de simplification du cadre régulatoire relatif au partage et aux communautés d’énergie, dans le cadre de son mémorandum publié le 6 mai 2024, dans le cadre de son rapport d’évaluation annuel des dispositions des décrets électricité et gaz du 26 septembre 2024 et en date du 14 novembre 2024, dans le cadre de ses propositions de simplifications administratives à propos de certaines dispositions du cadre wallon relatif au marché de l’énergie.
Les premiers dossiers de communautés d’énergie et de partage énergie ont pu être introduits et traités en 2024.
La CWaPE a ainsi instruit en 2024, 9 dossiers de notification de communautés d’énergie mais seules 3 ont été reconnus complets et conformes. Le traitement de ces dossiers a été particulièrement ardu en raison de l’examen approfondidesstatutsdelacommunautéetdesconventionsétabliesentrelesmembresetlacommunautéd’énergie et de la complexité des règles en vigueur. De plus, les premiers dossiers, pas toujours aboutis, ont suscité des remarques substantielles de la CWaPE, entraînant de multiples échanges entre les porteurs de projet et la CWaPE. Une autorisation de partage au sein d’une de ces communautés a été délivrée par la CWaPE et 2 activités de partage au sein d’un même bâtiment ont démarré en 2024 Eu égard aux dates de démarrage de ces activités, il n’a pas été possibled’établirdesstatistiquesreprésentativessurlesquantitésd’électricitépartagéeenRégionwallonneen2024.
Ainsi, fin 2024, on dénombrait en Région wallonne 3 communautés d’énergie dont la notification a été déclarée complète par la CWaPE, 2 activités de partage au sein de celles-ci et 2 activités de partage au sein d’un même bâtiment
La complexité du cadre en place s’est également fait sentir dans le cadre de l’aboutissement des dossiers, que ce soit au niveau des notifications de communautés d’énergie, ou au niveau de la mise en place d’activités de partage.
Au vu de ce constat et Afin de procéder à l’évaluation de manière globale du cadre après une année complète d’application de ce nouveau dispositif, la CWaPE a entamé en 2024 les travaux d’évaluation du cadre régulatoire en place, conformément à l’article 43, §3, alinéa 3, du décret électricité, afin d’en d’identifier les principaux freins et barrières et d’émettre des recommandations. Afin d’enrichir son rapport avec le point de vue des acteurs concernés et en vue de s’assurer que ses recommandations soient bien en phase avec les besoins concrets du secteur, la CWaPE a pris l’initiative d’organiser une large consultation publique du 10 septembre 2024 au 10 octobre 2024 en invitant les acteurs de terrain à faire part de leurs observations et propositions d’améliorations. La consultation a remporté un vif intérêt au vu du nombre important de réactions reçues (32 organismes et 3 particuliers) et de la diversité des profils des participants.
Outre cette consultation, la CWaPE s’est également basée pour les besoins de cette évaluation sur l’examen des premiers dossiers de notification des communautés d’énergie et d’autorisation de partage au sein de celles-ci mais également sur ses différents et nombreux échanges qu’elle a pu avoir depuis l’entrée en vigueur du cadre légal, que cesoitavecdesporteursdeprojetsouaveclesdifférentsacteursdumarché(fournisseurs,gestionnairesderéseaux, etc.). Les enseignements issus des projets-pilotes ont également permis d’alimenter la réflexion ainsi que la mise en place de différents groupes de travail avec les gestionnaires de réseaux. Enfin, des contacts ont été pris avec les autres régulateurs ainsi qu’avec la Commission européenne.
Le processus d’évaluation s‘est poursuivi au début de l’année 2025, notamment par la tenue d’une concertation avec les gestionnaires de réseaux en date du 3 février 2025 afin d’activer, sur la base de l’article 35quaterdecies, §5, du décret électricité, la faculté pour la CWaPE de proposer de remplacer l’autorisation d’une activité de partage au sein d’une CE par une notification auprès du gestionnaire de réseau.
Cette évaluation a été finalisé le 20 février 2025 et publiée sur son site.

En parallèle à sa mission de contrôle du respect des OSP, la CWaPE réalise annuellement un rapport relatif au coût des OSP imposées aux GRD en Région wallonne. Celui-ci est réalisé sur base d’un questionnaire de collecte de données complété par chaque GRD en Région wallonne relativement aux activités de l’année écoulée. Il a pour objet de présenterune évaluationdescoûtsconcernés et de lesmettre enperspective avec ceux des annéesprécédentes.
Lesdifférentstypesd’OSPconcernéssontlesmesuresdeprotectiondesclientsvulnérables,oumesuresàcaractère social, les mesures visant à améliorer le fonctionnement du marché, les mesures visant à sensibiliser à l’utilisation rationnelle de l’énergie et aux recours aux énergies renouvelables, les mesures en matière de protection de l’environnement et, enfin, les mesures relatives à l’entretien et à l’amélioration de l’efficacité énergétique des installations d’éclairage public communal.
Il est à noter que les informations utiles sont transmises fin juin par l’ensemble des GRD au moyen d’un formulaire de collecte de données. Au moment de la rédaction du présent rapport annuel, seuls les coûts relatifs à l’année 2023 ont été pris en considération.
L’analyse des données relatives à l’année 2023 a mis en avant qu’en électricité, les coûts totaux des obligations de service public à charge des GRD s’élevaient à 47,9 millions d’euros tandis qu’en gaz, les coûts totaux s’élevaient à 14,7 millions d’euros. Le tableau ci-après illustre ces informations.
En électricité, pour un client-type Dc (3 500 kWh/an), le coût total annuel des OSP prises en considération dans ce rapport, s’élève en 2023 à 28 EUR TVAC, soit 2 % de sa facture moyenne annuelle (à savoir 1 439 EUR TVAC). De même,engaz,pourunclient-typeD3a(17000kWh/an),lecoûtannuels’élèveà25EURTVAC,soit1,3%desafacture moyenne annuelle (à savoir 1 877 EUR TVAC).
1 RÉCAPITULATIF DES COÛTS DES OSP 2023 À CHARGE DES GRD

Le graphique ci-après montre l’évolution du coût des OSP entre 2022 et 2023
Il apparaîtque lescoûts OSPdes GRDs’inscrivent sensiblementàla baisse àlasuite de la forte diminutiondes coûts relatifsauserviceclientèleengazparrapportauxcoûtsdel’année2022etnotammentdescoûtsnetsdelafourniture.
Par ailleurs, maisdans une moindre mesure, on aobservé une réductiondes coûts des OSP tantpour Qualiwatt avec le paiement des dernières primes que pour le placement de compteurs communicants (hors scope OSP) en remplacement des compteurs à budget.
GRAPHIQUE 4
ÉVOLUTION DES CATÉGORIES DE COÛTS OSP ENTRE 2022 ET 2023
EVOLUTIONCOÛTSOSPTOTAUX(ELEC+GAZ)2022-2023 2022 2023 Delta

En2024,laCWaPE alancé unmarché public afinde réaliserunauditdes activités et des coûtsinformatiques d’ORES et de RESA au cours de la période régulatoire 2019-2023. Le but de l’audit est de répondre à deux questions principales, dans la perspective d’établir le bilan des dépenses IT 2019-2023 :
Le budget IT en € était-il calibré de manière adéquate par ORES et RESA au cours de la période 2019-2023 ?
Unefoiscalibré,lebudgetITa-t-ilutilisédemanièreadéquateparleGRDaucoursdelapériode2019-2023 ?
Le consultant sélectionné a démarré ses travaux en septembre 2024, notamment par des sessions de présentation de la part des GRD ; le résultat de l’audit est attendu en 2025.
Enoctobre 2022,laCWaPE et les GRDontconvenude reporterau1er juin2023 l’adoptionde laméthodologietarifaire relative à la période 2024-2028 et de modifier la période régulatoire de cette méthodologie tarifaire à 2025-2029.
L’année 2024 constitue dès lors une année « de transition » entre deux périodes régulatoires de 5 ans (2019-2023 et 2025-2029).
La méthodologie tarifaire 2024 s’inscrit, dans une large mesure, dans la continuité de la méthodologie tarifaire précédente. Elle a été adoptée par la CWaPE le 14 avril 2023 après consultation publique et concertation avec les gestionnaires de réseau de distribution.
Les principaux éléments à retenir de cette méthodologie 2024 :
- le revenu autorisé de l’année 2024 hors solde régulatoire correspond au revenu autorisé de l’année 2023 hors solde régulatoire, avec l’introduction d’une correction ex post de l’inflation pour l’année 2024 ;
- les GRDdéterminentde nouveaux tarifspériodiquesdeprélèvement,tantengaz qu’enélectricité (y compris le tarif prosumer), sur base de nouvelles hypothèses de volumes et de puissance ;
- les tarifs périodiques sont uniformes sur l’ensemble du territoire de chaque GRD ;
- les coûts de réseaux des prosumers dont l'installation de production a été mise en service à partir du 1er janvier 2024, sont établis à partir de leurs prélèvements réels (« prélèvements bruts ») ; les prosumers dont l'installation de production a été mise en service avant le 1er janvier 2024 ne subissent aucun changement, sauf en cas de renoncement volontaire au principe de compensation ;
- les tarifs périodiques d’injection sont identiques à ceux de 2023 ;

- les tarifs non périodiques les plus souvent appliqués, soit une grande proportion, sont harmonisés et uniformisés en Wallonie depuis le 1er janvier 2024 À cette occasion, les gestionnaires de réseau ont choisi de tarifer les raccordements en basse tension, et leurs renforcements, de façon forfaitaire : le tarif appliqué dépend uniquement de la tranche de puissance demandée (et, dans le cas d’un renforcement, de la puissance initiale). Ce forfait inclut l’accès à la puissance, le branchement et le comptage ;
- les dispositions ex post de la méthodologie tarifaire antérieure restent d’application, à l’exception de modifications apportées aux formules du couloir de prix d’achat pour le gaz et l’électricité (lorsque le GRD est lui-même fournisseur ou pour compenser les pertes sur le réseau électrique).
Le tableau suivant récapitule les revenus autorisés 2024 des GRD wallons.
2
Le cumul des revenus autorisés gaz et électricité (hors charges relatives à la refacturation du transport) des gestionnaires de réseau de distribution actifs en Wallonie s’élevait à 1 142 millions d’euros en 2024

Lesrevenusautorisésélectricitéetgazpourl’année2024desgestionnairesderéseaudedistributionsontcomposés de 5 catégories de coûts.
GRAPHIQUE 5 COMPOSANTES DU REVENU AUTORISÉ ÉLECTRICITÉ CUMULÉ 2024
Charges nettes contrôlables
Charges nettes non contrôlables
Charges nettes relatives aux projets spéci ques
Marge équitable
Quote part des soldes régulatoires

Charges nettes contrôlables
Charges nettes non contrôlables
Charges nettes relatives aux projets spéci ques
Marge équitable
Quote part des soldes régulatoires
1. Les charges nettes contrôlables : cette catégorie reprend notamment les charges d’amortissement, les coûts de rémunérationdupersonnel, lescoûtsdes entrepreneurs, lescoûtsdes matières,les coûts informatiques,les coûts de consultance.
2. Les charges nettes non contrôlables : cette catégorie reprend notamment les coûts d’achat d’électricité pour la couverture des pertes de réseau, les coûts de transit entre GRD, les charges de pension non capitalisées, la redevance de voirie, l’impôt des sociétés, les taxes, les coûts et les produits liés à l’alimentation de la clientèle du GRD (clients protégés et clients sous fournisseur X), les primes Qualiwatt versées aux URD
3. La marge équitable : elle constitue la rémunération des capitaux investis par le GRD dans les actifs régulés. Elle se calcule en multipliant le pourcentage de rendement autorisé par la valeur de la base d’actifs régulés du GRD. La marge équitable est dès lors intrinsèquement liée aux investissements que le GRD prévoit de réaliser
4. Les charges nettes relatives aux projets spécifiques : en électricité il s’agit des coûts liés au déploiement des compteurs communicants. Ils sont composés principalement des charges d’amortissement des compteurs communicants, des charges de désaffectation des compteurs basse tension et des compteurs à budget, des, coûts IT et des coûts de communication. En gaz, cette catégorie regroupe les coûts liés au déploiement des compteurs communicants ainsi que les coûts liés à la promotion du gaz naturel.
5. La quote-part des soldes régulatoires : il s’agit du montant des soldes régulatoires affectés dans le revenu autorisé de l’année N.

3.9.2.3.
LaCWaPE a pris une décisiond’approbationdes tarifs de refacturation du transport et une décisiond‘affectationdes soldes de transport.
Entre 2023 et 2024, le tarif capacitaire a augmenté (+11,7 %) et le tarif proportionnel pour les URD avec mesure de pointe a diminué (-2,6 %). Par ailleurs, les surcharges wallonnes baissent drastiquement (obligation de service public pourlefinancementdusoutien aurenouvelable -46,9%; redevancedevoirie-8,0 %).Abstractionfaite dessurcharges fédérales supprimées en 2021 et des accises spéciales rehaussées en même temps, le tarif de refacturation du transport évolue globalement à la baisse. Le cas d’un client-type a été repris pour illustrer cette baisse.
GRAPHIQUE 7 ÉVOLUTIONS SIMULÉES DES COÛTS DE TRANSPORT SUR CINQ ANS POUR UN CLIENT-TYPE MT

Pourmémoire,le client-type MT correspond àun consommateurMT type Id(a),c’est-à-direprélevant2 GWh/an,avec unepointede392kWetune11e pointe(cellequiesttarifée)de333 kW.Simulationsréaliséeshorscotisationfédérale, surcharge fédérale et TVA.
La baisse des coûts observée provient principalement de la réduction de moitié des tarifs pour obligation de service public finançantla garantie du prix des certificatsvertswallons Par ailleurs,l’applicationde latarificationcapacitaire à la 11e pointe au lieu de la pointe maximale depuis le 1er mars 2021 accompagnée de la suppression du tarif capacitaire maximum engendrent des évolutions souvent orientées à la baisse, sauf pour certains clients (en particulier ceux avec des pointes fréquentes malgré une consommation relativement faible) qui bénéficiaient du maximum. Ensuite, la péréquation a pour effet de répartir les bénéfices inhérents aux productions locales sur l’ensemble des utilisateurs du réseau de distribution alors qu’historiquement (jusqu’à 2018), les productions locales bénéficiaient aux zones où ces productions étaient générées. Enfin, l’application d’un coefficient de dégressivité identique entre gestionnaires de réseau depuis 2019 impacte également les coûts, selon les clients à la hausse ou à la baisse.

3.9.2.4. Tarifs non périodiques de distribution d’électricité et de gaz 2024
La méthodologie tarifaire a poussé les gestionnaires de réseau à proposer une refonte profonde de leurs tarifs non périodiquesenvuededisposerdetarifssimplesetlisibles,adaptésauxdéfisdelatransitionénergétique.Lapremière étape, l’harmonisation, c’est-à-dire l’établissement d’une nomenclature commune à travers la Wallonie pour des mêmes prestations, les a conduits à revisiter l’ensemble de leurs processus. La seconde étape, l’uniformisation des prix, a entrainé des variations de tarifs en sens divers, selon la prestation et selon le gestionnaire de réseau de distribution, pour aboutir à des tarifs identiques.
Le changement le plus saillant concerne l’arrivée de forfaits de raccordement en basse tension. Ainsi, le tarif des nouveaux raccordements dépend désormais uniquement36 de la puissance contractuelle minimale (et, dans le cas d’un renforcement, également de la puissance initiale). Ce forfait comprend l’accès à la puissance, le branchement et le comptage, dans toutes les configurations. Néanmoins, les spécificités techniques du raccordement peuvent toujours entraîner l’application de tarifs divers. L’URD qui désire une puissance spécifique se voit appliquer le forfait correspondant à cette puissance selon le tableau ci-dessous.
Par cohérence, le tarif des renforcements tend à correspondre à la différence entre les catégories de forfaits de raccordement. L’idée est d’arriver à terme à ce qu’un utilisateur de réseau paie le même montant pour une même puissance,quecesoitendemandantdirectementunraccordementneufou,lorsqu’ilestdéjàraccordé,pardifférence entre ce qu’il a déjà et ce qu’il souhaite avoir.
Déjà appliqué par endroits, le forfait pour le raccordement d’un appartement (ou un commerce) dans un immeuble a été généralisé auprès de tous les gestionnaires de réseau de distribution. Vu que les prestations sous-jacentes ont été harmonisées, cette prestation est maintenant identique et au même prix partout en Wallonie.
Enbassetension,leremplacementd’untypedecompteurparunautre,notammentlecompteuràbudget,estdevenu gratuit, comme toutes les opérations réalisées à distance et l’activation de la fonction communicante d’un compteur communicant. En revanche, la désactivation de la fonction communicante plus de deux semaines après la pose est désormais tarifée. Une autre simplification concerne les études dont les tarifs relèvent désormais soit du type prélèvement, soit du type production, avec plus de catégories de puissance. Enfin, la gratuité du renforcement électrique a été légèrement élargie : outre la zone d’habitat, celle-ci concerne dorénavant toutes les zones au plan de secteur destinées au logement (zones d’extension d’habitat, zone d’habitat vert…) regroupées sous la terminologie « zone résidentielle ».
36 Avec un abattement en cas d’absence de fourniture du câble de raccordement et de sa pose en domaine privé.

3.9.3.1. Méthodologie tarifaire 2025-2029
Le 1er juin 2023, après s’être longuement concertée avec les GRD et les acteurs du marché, la CWaPE a adopté la méthodologie tarifaire pour la période régulatoire 2025 à 2029.
La CWaPE vise un double objectif à travers sa méthodologie : veiller à ce que les gestionnaires de réseau de distribution disposent de moyens suffisants pour assurer leurs missions, notamment dans le cadre de la transition énergétique, tout en s’assurant que les GRD soient efficients pour contenir la hauteur des factures des consommateurs
La méthodologie tarifaire 2025-2029 se compose de deux parties : les règles relatives à l’élaboration du revenu autorisé (budget) et les règles relatives à l’élaboration des tarifs de distribution.
3.9.3.1.1. Règles d’établissement des revenus autorisés 2025-2029
En ce qui concerne les règles d’établissement des revenus autorisés des années 2025-2029, relevons les éléments suivants :
- Lescharges nettesopérationnellescontrôlables(coûtscontrôlables),quiconstituent,entermesdepoids,laplus grande part du revenu autorisé, sont calculées sur le principe du revenue cap : la méthodologie tarifaire fixe le montant maximum (cap) des coûts contrôlables mais les GRD ont la possibilité d’établir un budget inférieur. Le montant maximal des coûts contrôlables est déterminé sur la base des coûts contrôlables réels d’une période deréférence.Cescoûtssontindexésetmultipliésparunfacteurd’efficience.Àcescoûts,sontajoutésdescoûts additionnels de transition.
- Le facteur d’efficience est destiné à inciter financièrement les GRD à atteindre un niveau de coûts efficients. Il est calculé individuellement pour chaque GRD et il est basé sur une étude de benchmark incluant les GRD des autres régions et un échantillon de GRD allemands.
- LescoûtsadditionnelsdetransitionreflètentlesbesoinsexprimésparlesGRDdedisposerdemoyensfinanciers complémentaires pour assurer la transition énergétique. Ces coûts se basent sur les investissements d’extension et de renforcement estimés par les GRD pour notamment « absorber » l’augmentation des rechargements des véhicules électriques, les consommations des pompes à chaleur, les productions des panneaux solaires, etc. Une disposition de la méthodologie permet de revoir le montant de ces coûts en cours de période régulatoire, si les besoins en investissement se révèlent plus importants que prévus.
- Le revenu autorisé comprend un terme qualité : basé sur des indicateurs de performance, et personnalisé pour chacun des GRD. Ce terme vise à maintenir le niveau de qualité des services des GRD.
- La marge bénéficiaire équitable constitue la rémunération des capitaux investis par le GRD dans les actifs régulés. Elle se calcule en multipliant le pourcentage de rendement autorisé par la valeur de la base d’actifs régulés du GRD. Les paramètres de calcul du pourcentage de rendement autorisé ont été actualisés et la méthodologie tarifaire 2025-2029 prévoit une distinction entre le pourcentage de rendement autorisé applicable à la base d’actifs régulés hors plus-value de réévaluation et le pourcentage de rendement applicable à la plusvalue de réévaluation. Ce dernier diminue de façon progressive au cours de la période régulatoire 2025-2029.
- Le revenu autorisé inclut les coûts liés au déploiement des compteurs communicants électricité. Ces derniers ne peuvent dépasser un montant maximal fixé par la méthodologie tarifaire afin que ces coûts n’impactent que marginalement la facture des URD conformément au décret tarifaire.

3.9.3.1.2.
Lorsque les propositions de revenus autorisés sont approuvées par la CWaPE, les GRD établissent les tarifs de prélèvement et d’injection sur la base des règles définies dans la méthodologie tarifaire.
La méthodologie tarifaire 2025-2029 introduit une nouvelle structure pour les tarifs de prélèvement sur le réseau de distribution basse tension. Cette nouvelle structure prévoit l’introduction d’une nouvelle configuration tarifaire appelée « tarification incitative ».
Dès 2026, le consommateur aura le choix d’opter pour la configuration incitative ou de conserver sa configuration tarifaire standard (monohoraire et bihoraire).
CettenouvellestructuretarifaireestpréciséedansdeslignesdirectricesquelaCWaPEapubliéessursonsiteInternet en juillet 2024, après concertation des GRD et consultation publique
Quatre autres nouveautés méritent d’être soulignées. D’abord, la méthodologie tarifaire 2025-2029 prévoit une réductionde80%destarifsproportionnelsd’utilisationduréseauappliquéssurl’énergiepartagéeauseind’unmême bâtiment. Ensuite, les installations exclusivement dédiées au stockage d’énergie sont exonérées du tarif de refacturation du transport et des surcharges sur la distribution. Par ailleurs, la dégressivité du terme capacitaire, que la plupart des gestionnaires de réseau n’appliquent pas, diminuera d’année en année pour disparaitre en 2030. Enfin, letarifpourénergieréactiveestdésormaisdifférenciéenfonctiondufacteurdepuissanceobservé,devientapplicable en injection comme en prélèvement et est repris au sein des tarifs de refacturation du transport.

3.9.3.1.3. Lignes directrices portant sur la structure tarifaire applicable aux utilisateurs du réseau de distribution basse tension pour les années 2026 à 2029
En date du 22 février 2024, le Comité de direction de la CWaPE a adopté le projet de lignes directrices portant sur la structure tarifaire applicable aux utilisateurs du réseau de distribution basse tension en Région wallonne pour les années 2026 à 2029.
Le projet de lignes directrices s’appuie sur une étude que la CWaPE a réalisée et qui a été publiée sur le site Internet delaCWaPEenmêmetempsqueleprojetdelignesdirectrices.Cetteétudetarifaireapermisdedéterminer32profils de consommation illustrant les échanges électriques avec le réseau de certaines catégories d’utilisateurs raccordés en basse tension. Ces catégories incluent des clients résidentiels représentant différents niveaux de consommation et d’équipements (VE, PAC, PV, …), des clients professionnels dont les domaines d’activité sont les plus représentés enRégionwallonneainsiqu’unebornederechargesituéeendomainepublicetunréseaud’éclairagepublic.Quatorze structures tarifaires ont été testées sur ces différents profils, chacune intégrant une configuration dite « standard » et une configuration dite « incitative ». Pour chaque structure tarifaire et pour chaque configuration (standard ou incitative),lepotentieldedéplacementdechargedes32profilsaétésimuléenvuederépondreauxsignauxtarifaires donnés. Les montants annuels des factures d’électricité de chacun de ces URD ont ainsi pu être estimés selon différentsscénarios.L’analysedesrésultatsdessimulationsaboutitàlaformulationderecommandations,lesquelles ont été suivies par la CWaPE dans son projet de lignes directrices.
Ce projet a été soumis à concertation avec les gestionnaires de réseau de distribution et à consultation publique durant la période du 1er mars 2024 au 31 mars 2024. La CWaPE a établi un rapport de ces concertation et consultation publique dans lequel elle présente de nouvelles analyses et argumente le choix de la structure tarifaire retenue. L’accueil faitauprojet de lignes directrices futglobalementpositif LaCWaPE aparailleurstenucompte des préoccupations de certains acteurs en recalibrant légèrement les tensions tarifaires de la configuration tarifaire standard bihoraire.
Une étude complémentaire a analysé l'impactde lanouvelle structure tarifaire surle développementdes installations de production décentralisée, des nouveaux usages électriques et des batteries stationnaires domestiques. Cette étude,publiéeenmêmetempsquelaversionfinaledeslignesdirectrices,conclutquelanouvelletarificationincitative atteint ses objectifs auprès de ceux qui deviennent acteurs de la transition énergétique et investissent dans des moyens de production et des équipements destinés à utiliser l’énergie de manière rationnelle.
Le 15 juillet 2024, la CWaPE a publié la version finale des lignes directrices qui constituent le cadre permettant aux gestionnairesderéseauxdedistributionwallonsd’élaborerleurstarifsdedistributionpourleprélèvement d’électricité au niveau de la basse tension pour les années 2026 à 2029. Ainsi, dès 2026, le consommateur wallon aura le choix entre trois configurationstarifaires différentes : une configurationtarifaire standard,monohoraire oubihoraire,et une configuration tarifaire incitative

• La configuration tarifaire incitative sera optionnelle et présentera, pour les tarifs de distribution des consommateurs,cinqplageshorairesfacturéesselontroistarifsdifférents.Cesplages horairesreflètentlaréalité des charges constatées sur le réseau de distribution.
GRAPHIQUE 8 TARIFICATION INCITATIVE

• Le consommateur qui n’exprime pas sa volonté d’opter pour la configuration tarifaire incitative, restera dans sa configuration tarifaire actuelle, monohoraire ou bihoraire.
• La tarification bihoraire présentera un horaire adapté : il n’y aura plus d’heures creuses durant tout le weekend, l’horaire sera identique chaque jour de la semaine avec une plage horaire d’heures creuses supplémentaire, entre 11h00 et 17h00. Cette plage pendant laquelle l’électricité est abondante sur le réseau, constitue également une des deux plages horaires les moins chères de la tarification incitative
GRAPHIQUE 9 TARIFICATION STANDARD


3.9.3.2. Les revenus autorisés 2025-2029
Les GRD wallons ont introduit leur proposition de revenus autorisés 2025-2029 le 15 octobre 2023. La CWaPE a analysé ces propositions au cours du dernier trimestre de l’année 2023.
Les28 mars et 16 mai2024,leComité de directionde laCWaPE aapprouvé les revenusautorisés2025-2029 de tous les gestionnaires de réseau
3.9.3.3. Les tarifs de distribution d’électricité 2025-2029
Sur la base de la méthodologie tarifaire, les gestionnaires de réseau ont établi leurs propositions de tarifs. Le 29 novembre 2024, le Comité de direction de la CWaPE a approuvé les tarifs périodiques pour le prélèvement et l’injection d’électricité sur le réseau de distribution durant l’année 2025 ainsi que les tarifs périodiques pour le prélèvement et l’injection de gaz sur le réseau de distribution durant les années 2025 à 2029.
Les décisionsd’approbationoude refusdes propositionsde tarifs périodiques de distribution d’électricité 2026-2029 sont attendues pour le 30 juin 2025. Pour mémoire, les tarifs périodiques de refacturation du transport sont, de leur côté, approuvés chaque année.
3.9.3.3.1.
Pour établir leurs tarifs, les GRD traduisent le revenu autorisé 2025 en tarifs périodiques de distribution d’électricité sur la base de leurs meilleures prévisions de volumes et de puissances de prélèvement. De manière générale, les volumes de consommation sont en diminution au cours des dernières années ce qui engendre une augmentation des tarifs de distribution.
Globalement (tous GRD confondus), en 2025, les coûts de distribution sont en hausse de l’ordre de 10% à 31% en fonction du niveau de tension Ces évolutions tarifaires sont cependant assez différentes d’un GRD à l’autre
Les graphiques ci-après reprennent, pour chaque GRD actif en Wallonie, les coûts de distribution pour l’électricité prélevée pendantl’année 2025 d’unclient-type parniveau de tensionet lavariation de ces coûtspar rapport à l’année 2024






3.9.3.3.2. Coûts de distribution d’électricité pour les prosumers
Si le prosumer ne dispose pas d’un compteur réseau qui comptabilise séparément le prélèvement et l’injection, un tarif capacitaire spécifique exprimé en EUR/kWe (appelé tarif prosumer) s’applique à la puissance électrique nette développable de l’installation de production.
Si le prosumer dispose d’un compteur réseau qui comptabilise séparément le prélèvement et l’injection (compteur doublefluxoucommunicant),lestarifsproportionnelsdeprélèvementdedistributionetderefacturationdescharges d’utilisation du réseau de transport, ainsi que les surcharges y relatives, s’appliquent au volume d’électricité brut prélevé sur le réseau de distribution.
Les coûts de distribution et de transport, ainsi que les surcharges y relatives, calculés sur la base des tarifs réseau proportionnelsappliquésauxprélèvementsbrutsnepeuventexcéderlescoûtsdedistributionetdetransportcalculés sur base des prélèvements nets et du tarif prosumer capacitaire.
Le tableau suivant présente les tarifs prosumer capacitaires approuvés pour l’année 2025
TABLEAU 4 TARIF PROSUMER CAPACITAIRE TVAC
3.9.3.3.3. Coûts de distribution pour les producteurs d’électricité dont la puissance de l’installation est supérieure à 10 kVA
Depuis 2019, les tarifs d’injection sont identiques pour tous les gestionnaires de réseau de distribution actifs en Wallonie. Ils sont déterminés, sur la base d’un benchmarking, de manière à ce que les coûts qu’ils génèrent pour un producteur correspondent à la moyenne pondérée des coûts générés par les tarifs d’injection applicables en Flandre et à Bruxelles et ceux pratiqués par Elia, ainsi que ceux pratiqués dans les pays limitrophes (France, Luxembourg, Allemagne, Pays-Bas).

3.9.3.4. Tarifs périodiques de distribution de gaz 2025-2029
3.9.3.4.1. Coûts de distribution de gaz de l’année 2025
Globalement (tous GRD confondus), en 2025, les coûts de distribution augmentent de 14% pour la catégorie tarifaire T2, de 6% pour la catégorie tarifaire T4 et de 15% pour la catégorie tarifaire T6.
Les volumes de consommation de gaz sont en baisse, particulièrement en ce qui concerne les groupes d’utilisateurs deréseauquiconsommentdugazpourdesbesoinsdechauffage.Lacrisedesprixdel’énergiede2022sembleavoir réduit durablement les habitudes de consommation de cette clientèle. Cette baisse des consommations de gaz conduit à une hausse des tarifs de distribution.
Les graphiques ci-après reprennent, pour chaque GRD actifs en Wallonie, les coûts de distribution de gaz de l’année 2025 d’un client-type par groupe de clients et la variation de ces coûts par rapport à l’année 2024
GRAPHIQUE 11 COUTS DE DISTRIBUTION EN GAZ POUR DES CLIENTS-TYPES




3.9.3.4.2. Coûts de distribution de gaz des années 2025 à 2029
Le graphiqueci-dessousprésente l’évolutiondes coûtsde distribution(clienttypeT2,T4et T6) de2024 à2029,selon les décisions d’approbation des tarifs prises par la CWaPE le 29 novembre 2024 L’évolution des tarifs reflète d’une part l’évolution à la hausse des revenus autorisés des GRD gaz (voir point 3.9.2.2.) et d’autre part, l’évolution à la baisse des volumes de consommation de gaz.
Ilyalieudenoterquelessoldesrégulatoiresquiserontaffectésàcestarifsdanslesannéesàveniraurontunimpact, probablement à la hausse, sur le niveau de ces tarifs de distribution gaz.
GRAPHIQUE 12 ÉVOLUTION DES COUTS DE DISTRIBUTION EN GAZ POUR DES CLIENTS-TYPES




3.9.4. Contrôle des soldes régulatoires rapportés des GRD
La CWaPE contrôle annuellement les soldes rapportés par les GRD concernant l’exercice d’exploitation écoulé.
Au cours de l’année 2024, la CWaPE a finalisé le contrôle des rapports ex post 2019, 2020, et 2021 du REW. La fin de la procédure de contrôle des rapports ex-post 2022 et 2023 du REW a été postposée au-delà du 31 décembre 2024
TABLEAU 5 STATUT DES CONTRÔLES DES SOLDES RÉGULATOIRES 2019-2022 2019-2020-2021
GRD actifs en Wallonie Contrôle en cours
Approbation (
Contrôle en cours Approbation (
Contrôle en cours
3.9.4.1. Soldes régulatoires de l’année 2019
Le Comité de direction de la CWaPE a approuvé et affecté les soldes régulatoires pour l’exercice d’exploitation 2019 de l’AIEG en date du 29 octobre 2020, de RESA (gaz et électricité) le 26 novembre 2020, de l’AIESH le 17 décembre 2020, d’ORES ASSETS (gaz et électricité) le 29 avril 2021, et du REW le 5 septembre 2024
3.9.4.2. Soldes régulatoires de l’année 2020
Le Comité de direction de la CWaPE a approuvé et affecté les soldes régulatoires pour l’exercice d’exploitation 2020 de l’AIEGet de l’AIESHendate du28 octobre 2021,d’ORESASSETS(gaz et électricité) le 25 novembre 2021,de RESA le 1er décembre 2021, et du REW le 5 septembre 2024
3.9.4.3. Soldes régulatoires de l’année 2021
Le Comité de direction de la CWaPE a approuvé et affecté les soldes régulatoires pour l’exercice d’exploitation 2021 d’ORES ASSETS et de RESA (gaz et électricité) le 15 décembre 2022, de l’AIESH le 12 janvier 2023, de l’AIESH le 2 février 2023, et du REW le 5 septembre 2024.
3.9.4.4. Soldes régulatoires de l’année 2022
Le30janvier2024,leComitédedirectiondelaCWaPEaapprouvélessoldesrégulatoiresélectricitédel’AIEG,d’ORES AssetsetdeRESAainsiquelessoldesrégulatoiresgazd’ORESAssetsetdeRESAconcernantl’exerciced’exploitation 2022 et le 16 mai 2024, ceux de l’AIESH.
La CWaPE poursuit l’analyse des soldes régulatoires 2022 du REW.

3.9.4.5. Soldes régulatoires de l’année 2023
Le 13 mars 2025, le Comité de direction de la CWaPE a adopté les décisions d’approbation des soldes régulatoires électricité de l’AIEG etle 20 mai 2025 ceux d’ORESAssets tant pourl’électricité que pour le gaz,concernant l’exercice d’exploitation 2023
La CWaPE poursuit l’analyse des soldes régulatoires 2023 de l’AIESH, de RESA et du REW.
3.9.4.5.1. Soldes régulatoires 2023 rapportés par les GRD électricité
Le solde régulatoire total rapporté parles GRDélectricité pourl’année 2023 est une créance tarifaire (trop-peu-perçu) qui s’élève à 171,7 millions d’euros. Le graphique suivant montre la composition du solde régulatoire cumulé de l’année rapporté par les GRD électricité
GRAPHIQUE 13 COMPOSITION DU SOLDE RÉGULATOIRE 2023 – SECTEUR ÉLECTRICITÉ (EUR)

Légende : solde régulatoire négatif = créance tarifaire / solde régulatoire positif = dette tarifaire

Les principaux soldes régulatoires rapportés de l’année 2023 sont les suivants :
• une créance tarifaire de 105,3 millions d’euros au niveau des coûts d’achat de l’électricité pour la compensation des pertes en réseau, qui signifie que les coûts réels sont supérieurs aux coûts budgétés, ce qui constitue un trop peu perçu pour les GRD ;
• une créance tarifaire de 82,2 millions d’euros au niveau du chiffre d’affaires issu des tarifs de distribution qui signifie que le chiffre d’affaires réellementfacturé est inférieurauchiffre d’affaires budgété,constitue un trop peu perçu pour les GRD ;
• une créance tarifaire de 39,3 millions d’euros au niveau des coûts d’achat d’électricité pour la clientèle GRD, qui signifie que les coûts réels sont supérieurs aux coûts budgétés, ce qui constitue un trop peu perçu pour les GRD ;
• une dette tarifaire de 65,4 millions d’euros au niveau des produits de la vente d’électricité à la clientèle GRD, qui signifie que les coûts réels sont inférieurs aux coûts budgétés, ce qui constitue un trop-perçu dans le chef des GRD ;
• une dette tarifaire de 13,7 millions d’euros au niveau des primes Qualiwatt, qui signifie que les coûts réels sont inférieurs aux coûts budgétés, ce qui constitue un trop-perçu dans le chef des GRD ;
• une dette tarifaire d’un million d’euros sur le solde relatif aux charges nettes variables des projets spécifiques. Cette dette signifie que les GRD ont surestimé, au moment d’établir leur budget de l’exercice, les coûts variables liés aux projets spécifiques ;
• une créance tarifaire de 2,1 millionsd’euros auniveau dusolde « Achatde certificatsverts » ,quisignifie que les coûts réels sont supérieurs aux coûts budgétés, ce qui constitue un moins-perçu dans le chef des GRD ;
• une créance tarifaire de 6,2 millions d’euros au niveau des charges de distribution pour la clientèle GRD, qui signifie que les coûts réels sont supérieurs aux coûts budgétés, ce qui constitue un moins-perçu dans le chef des GRD ;
• une dette tarifaire de 9,0 millions d’euros au niveau de la charge fiscale, qui signifie que la charge fiscale réelle des GRD est inférieure à la charge fiscale budgétée, ce qui constitue un trop-perçu pour le GRD ;
• une créance tarifaire de 4,0 millions d’euros au niveau des coûts des obligations de service public (volume), qui signifie que les coûts réels sont supérieurs aux coûts budgétés, ce qui constitue un moins-perçu dans le chef des GRD.

3.9.4.5.2. Soldes régulatoires 2023 rapportés par les GRD gaz
Le solde régulatoire total rapporté par les GRD gaz pour l’année 2023 est une créance tarifaire (moins-perçu) qui s’élève à 52,6 millions d’euros Le graphique suivant montre la composition du solde régulatoire cumulé de l’année 2023 rapporté par les GRD gaz.
GRAPHIQUE 14 COMPOSITION DU SOLDE RÉGULATOIRE 2023 – SECTEUR GAZ (EUR)

Légende : solde régulatoire négatif = créance tarifaire / solde régulatoire positif = dette tarifaire

Les principaux soldes régulatoires rapportés de l’année 2023 sont les suivants :
• une créance tarifaire de 58,9 millions d’euros au niveau du chiffre d’affaires issu des tarifs de distribution, qui signifie que le chiffre d’affaires réellement facturé est inférieur au chiffre d’affaires budgété, ce qui constitue un moins-perçu pour le GRD ;
• une dette tarifaire de 47,1 millions d’euros au niveau des produits issus de la vente de gaz à la clientèle propre des GRD. Cette créance signifie que l’estimation du montant des recettes a été sous-estimé par rapport aux recettes réelles ;
• une créance tarifaire de 2,0 millions d’euros au niveau des charges de distribution pour l’alimentation de la clientèle propre des GRD. Cette créance signifie que les volumes de gaz fournis à la clientèle propre des GRD ont été moins importants que prévus ;
• une créance tarifaire de 20,3 millions d’euros sur le solde « achat gaz pour clientèle GRD ». Cette créance signifie que les coûts réels d’achat de gaz pour alimenter la clientèle propre du GRD sont supérieurs aux coûtsbudgétés,cequiconstitueunmoins-perçudanslechefdesGRD.Cettecréanceestliéeàdesvolumes de gaz plus importants et à l’augmentation des prix du gaz sur le marché ;
• une dette tarifaire de 1,8 million d’euros relative à l’impôt des sociétés, qui résulte essentiellement de la taxation des boni générés par ORES assets en 2023 sur son activité de distribution de gaz ;
• une créance tarifaire de 8,0 millions d’euros au niveau de la redevance de voirie, qui signifie que le coût réel de la redevance de voirie est supérieur au coût budgété ;
• une créance tarifaire de 14,6 millions d’euros au niveau de la réconciliation FeReSo hors OSP, qui signifie que, pour la clientèle qui n’est pas alimentée par les GRD, le processus a résulté en une charge ;
• une créance tarifaire de 1,7 millions d’euros au niveau des coûts des obligations de service public (coûts variables), qui signifie que les coûts réels sont supérieurs aux coûts budgétés, ce qui constitue un moinsperçu dans le chef des GRD.
4.1.
Les licences de fourniture
4.2. 4.3. Le fuel-mix Atrias
4.4 . Les données de marché
4.5. Le contrôle des obligations de service public
4.6 L’évolution des prix


4.1.1. Octrois de licences
En ce qui concerne les licences de fourniture d’électricité et de gaz, la CWaPE a octroyé en 2024, huit nouvelles licences de fourniture, à savoir :
Types de licences
Fournisseurs
Fourniture générale d’électricité
Fourniture d’électricité « limitée à des clients déterminés »
ENERDEAL SOLAR INVEST II SA X
L’ORÉAL LIBRAMONT SA X
Des informations collectées auprès des acteurs pour le suivi des marchés, le conseil aux autorités, le rapportage à l’Administration, aux autres régulateurs et aux instances européennes
Fourniture d’électricité « limitée à une puissance plafonnée »
7C SOLARPARKEN BELGIUM SRL X
SUNWISE SRL X
BESIX POWER SA X
UKKO ENERGY SA X
SKYSIX SA X
Fourniture générale de gaz
TREVION NV X
4.1.2. Maintiens de licences
À la suite des changements observés chez certains fournisseurs, la CWaPE a pris quatorze décisions de maintien de licences de fourniture pour les sociétés suivantes :
- CODEL SRL (ancien CORETEC TRADING SPRL) ; - ELECTRABEL SA ; - ESSENT BELGIUM SA ;
- COCITER SCRL ; - RWE SUPPLY & TRADING GmbH ; - SEFE ENERGY (ancien WINGAS GmbH) ; - BOLT ENERGIE BV ; - SOLAR ROOF BE SA (ancien WEERTS ENERGY SA) ; - ENI SpA ; - ELEGANT BV ; - COCITER SCRL ; - SEFE ENERGY GmbH (ancien WINGAS GmbH) ; - ASPIRAVI ENERGY NV ; - BIOGAZ DU HAUT GEER SCRL.

4.1.3. Renonciations de licences
Quatre procédures de renonciation de licence de fourniture ont été traitées pour les sociétés suivantes :
- ENERGIE.BE SA (ancien ESSENT SA) ;
- ANTARGAZ BELGIUM SA ;
- BAYERNGAS GmbH ;
- ENEL GLOBAL TRADING SpA.
4.1.4. Retraits de licences
Aucune procédure de retrait de licences de fourniture n’a été traitée
4.1.5. Situation au 31 décembre 2024
Au 31 décembre 2024, le nombre de sociétés titulaires d’une licence de fourniture en Wallonie était de 74, dont:
37 détenant uniquement une licence de fourniture d’électricité; 12 détenant uniquement une licence de fourniture de gaz; 25 détenant une licence de fourniture d’électricité et de gaz
Selon les statistiques trimestrielles du marché de l’énergie en Wallonie, nous relevons que, durant l’année 2024, 34 fournisseurs ont été actifs37:
14 en fournissant uniquement de l’électricité; 4 en fournissant uniquement du gaz; 16 en fournissant électricité et gaz
Le tableau ci-après reprend la liste de ces fournisseurs. La mention d’une activité sur le marché résidentiel est basée sur le fait que ces fournisseurs ont communiqué à la CWaPE leur souhait de fournir ce segment de marché et/ou leurs offres pour alimenter le comparateur des offres de fournisseurs de la CWaPE (CompaCWaPE).
37 Ont fourni de l’énergie.

Société
2Valorise Amel sa v limitée à une puissance plafonnée
7C Solarparken Belgium srl v limitée à une puissance plafonnée
A & S Energie sa v limitée à des clients déterminés
Alix bvba/sprl (Aya) v générale
Antargaz Belgium sa v v v générale générale
ArcelorMittal Energy sca v v limitée à des clients déterminés générale
Aspiravi Energy nv v générale
Axpo Benelux sa v v générale générale
Bayerngas Energy GmbH v générale
Belgian Eco Energy sa (BEE) v v générale générale
Bertemes sa v limitée à une puissance plafonnée
Besix Power sa v générale
Biogaz du Haut-Geer scrl v limitée à des clients déterminés
Biowanze sa v limitée à des clients déterminés
Bolt Energie sa v v v générale générale
Burgo Energia srl v générale
Centre hospitalier universitaire Dinant Godinne
Sainte-Elisabeth – UCL – Namur asbl v limitée à une puissance plafonnée
Cociter scrl v générale
Codel srl (ancient Coretec trading sprl) v générale
Cogenpac Belgium sprl v limitée à des clients déterminés
Danske Commodities A/S v générale
Dats 24 sa v v v générale générale
Ecopower scrl v limitée en vue d'assurer sa propre fourniture
Elegant bvba v v v générale générale
Elindus nv v v générale générale
Eneco Belgium sa v v v générale générale
Enel Trade SpA v limitée en vue d'assurer leur propre fourniture
Enerdeal Solar Invest II sa v limitée à des clients déterminés
Energie.be sa v v générale générale
Energy Cluster sa v générale
Energyvision sa v v générale
Engie - Electrabel sa v v v générale générale
Engie Sun4Business 1-3 & 4 SA v générale
Eni SpA v v générale générale
Eoly sa v v générale générale
Equinor asa v générale
Gebrüder Lenges srl v limitée à des clients déterminés
Getec Energie ag v générale
Green Belgian Environmental Solutions srl (GBES) v limitée à des clients déterminés

Société
Green4Power sa v limitée à des clients déterminés
Green Energy Solutions Invest srl (GES) v
Green for Power – Helios sa v limitée à des clients déterminés
Kessler scrl v limitée à des clients déterminés
Libramont Energies vertes sa v limitée à des clients déterminés
L’Oréal Libramont sa v limitée à des clients déterminés
Luminus sa v v v générale générale
Mont-Godinne Green Energy sa v limitée à des clients déterminés
Mypower sa (Mydibel) v limitée à des clients déterminés
Next Kraftwerke Belgium sprl v générale
Octa+ Energie sa v v v générale générale
OMV Gas Marketing & Trading Belgium sprl v générale
Power Online sa (Mega) v v v générale générale
Rabotage et séchage du bois sa v limitée à des clients déterminés -
RWE Supply & Trading GmbH v v générale générale
Scholt Energy Control sa v v générale générale
SEFE Energy GmbH (ancien Wingas GmbH) v générale
Skysix sa v générale
Skysun sa v limitée à une puissance plafonnée
Slim met Energie België bv v v générale générale
Société Européenne de gestion de l’Énergie sa (SEGE) v v limitée à des clients déterminés limitée à des clients déterminés
Solarbuild 7 srl (Energyvision) v v générale
Solar Roof Be sa (ancien Weerts Energy sa) v limitée à des clients déterminés
Sunwise srl v limitée à une puissance plafonnée
Total Direct Energie sa v v générale générale
TotalEnergies gas & power Belgium sa v v v générale générale
TotalEnergies power & gas Western Europe sa v v générale générale
TotalEnergies Renewables DG Belgium Assetco 1 sa v limitée à des clients déterminés
Trevion nv v v générale générale
Ukko Energy sa v générale
Vattenfall Energy Trading Netherlands nv v générale
Ventis sa v limitée à des clients déterminés
Vents d'Houyet sca fs v limitée à une puissance plafonnée
Vlaams Energiebedrijf nv (VEB) v v générale générale
Yuso sprl v générale

Depuis le 1er mai 2019, la CWaPE n'a plus la charge de l’octroi et l’annulation des garanties d'origine de l’électricité, cette responsabilité ayant été transférée au SPW Territoire, Logement, Patrimoine, Énergie. Cependant, elle continue de contrôler et l’approuver le « fuel-mix » des fournisseurs afin d’assurer la transparence du marché.
La directive européenne 2019/944/UE (directive marché) impose aux fournisseurs une obligation de transparence sur l’origine de l’électricité, permettant aux consommateurs de faire un choix éclairé en termes de prix, qualité et origine de l’électricité. Ces informations sur le « fuel mix » (le bouquet énergétique), correspondant aux sources d’énergie utilisées l’année précédente, sont communiquées au consommateur via les factures.
En Belgique, les régulateurs régionaux (BRUGEL, CWaPE et VREG) approuvent au préalable et contrôlent les « fuelmix»,auniveaudel’ensembledesfournitures régionales,maiségalementparproduitlorsquelefournisseurannonce un pourcentage d’énergie produite par des sources d’énergie renouvelable. La vérification repose sur l’utilisation par les fournisseurs de garanties d'origine pour les sources renouvelables et la cogénération à haut rendement 38
À la suite d'une cyberattaque survenue le 17 avril 2025, les différents sites du SPW ont été fermés Les fournisseurs étaientdès lors dansl’incapacité de restituerlesgaranties d’origine manquantes pourjustifier la partie “verte “de leur “fuel-mix” 2024. En outre, le SPW était de son côté incapable de communiquer fin avril à la CWaPE, le document (“cancellationstatement”) reprenantlesgaranties d’origine restituées parlesfournisseurs dansle cadre du “fuel-mix” 2024. Sans ce document, la CWaPE n’a pas été en mesure de valider la partie “verte” du “fuel-mix” des fournisseurs pour le 30 avril, comme cela est prévu à l’article 11, § 6, de l’AGW du 30 mars 2006 relatif aux obligations de service public dans le marché de l’électricité.
Afin d’octroyer un délai supplémentaire pour permettre aux différents intervenants de remplir leurs obligations, le Gouvernement wallon a adopté en urgence un AGW relatif à la prolongation des délais impactés par l’intrusion d’avril 2025 dans le système informatique des services du gouvernement wallon
Compte tenude ces éléments, laCWaPE n’était pas enmesure,à l’heure d’écrire ces lignes,de présenter notamment le graphique illustrant l’origine de l’électricité verte en 2024. Une fois les chiffres validés, le résultat sera publié sur le site de la CWaPE.
Enfin et pour mémoire, une évolution réglementaire permet désormais aux fournisseurs d’inclure la partie « verte » du mix résiduel39 dans leur « fuel-mix », même sans annulation de garantie d’origine. Pour assurer le contrôle, un « rapportage vert » mensuel est requis pour assurer la partie « verte » du « fuel-mix ». Pour ce faire, la CWaPE a fait évoluer le processus de rapportage, vers sa version 2.0 en 2023. Le « GREENCHECK » (https://www.cwape.be/conso/greencheck), un outil disponible sur le site web de la CWaPE, a été modernisé pour aider les consommateurs à vérifier l’origine verte de leur électricité
38 Prévu par les directives 2018/2001/CE (pour les sources d’énergie renouvelables) et 2012/27/CE (pour la cogénération à haut rendement)
39 https://www.aib-net.org/facts/european-residual-mix

Depuis novembre 2021, le système d’échange des processus de marché entre les différents acteurs a basculé vers une plateforme fédérale centralisée. Cette nouvelle Clearing house, initiée parl’ensemble des gestionnaires de réseau de gaz et d’électricité du pays et portée par leur filiale ATRIAS, avait pour objectif de faciliter les échanges de marché en utilisant une plateforme unique, mais également de répondre aux besoins techniques nécessaires dans le cadre de la transition énergétique, notamment afin de supporter le développement des nouvelles fonctionnalités des compteurs communicants.
Néanmoins, malgré les moyens mis en œuvre par chaque partie (gestionnaires de réseaux, fournisseurs et ATRIAS) àtraversdesprogrammesdetravailencadrés,des releasestrimestriellesvisantàaméliorerlesprocessusdemarché et une période hypercare endéans laquelle les spécialistes d’ATRIAS ont assisté de manière soutenue les fournisseurs, un nombre important de dysfonctionnements structurels persistent depuis 2022.
La CWaPE, attentive aux intérêts des consommateurs et au bon fonctionnement du marché suit de près, en collaboration avec ses homologues flamand et bruxellois, l’évolution des blocages marchés au sein du CMS40 d’ATRIAS Dansce cadre,deuxcourrierscommunsdes différentsrégulateurs, ontété envoyésles14 novembre 2023 et 22 mai 2024, évoquant les problématiques de gestion des processus du marché sous MIG641 dans le CMS d’ATRIAS et dans leurs backend-systems, avec l’objectif d’accélérer leur résolution et de mettre en place un système de rapportage uniforme envers les régulateurs.
Concrètement, il a été demandé aux GRD de revenir à une situation de fonctionnement du marché dite « normale »42 pour le 30 juin 2024 avec la mise en place d’une trajectoire intermédiaire, de fournir un rapportage utile pour le suivi du projet à court et à moyen terme et enfin une recommandation sur la formation nécessaire des acteurs du marché sur les processus MIG. À cet effet, ATRIAS a initié fin 2023 un nouveau programme de travail dénommé « Elektra » qui s’articule autour de 3 axes visant à :
- réduire le flux entrant en implémentant des solutions structurelles dans la CMS ;
- assurer des processus dans la normalité pour chaque point avec une approche de masse ;
- mettreenplacel’invasive cleaningquitraitespécifiquementetindividuellementlespointsbloquésdelongue date et/ou cas complexes.
Tout au long de l’année 2024, la CWaPE a poursuivi de près la surveillance de l’évolution de la résolution des points de blocages, notamment dans le cadre du « Service board d’ATRIAS » et a organisé, de façon régulière, plusieurs réunions bilatérales avec des représentants d’ORES, qui connaît pour des raisons historiques et spécifiques liées à son backend un nombre de blocages proportionnellement plus élevé que les autres gestionnaires de réseaux de distribution. Ces réunions ont permis de faire le point régulièrement sur les moyens et actions développés par ORES concernant la prise en charge et la résolution des points bloqués.
40 Central Market System
41 Market Implementation Guide
42 c -à-d. avec un nombre de points bloqués comparable ou inférieur à la situation sous MIG4

La CWaPE collationne auprès des acteurs de marché un grand nombre d’informations et est consciente de la charge de travail qui peut y être associée. Ces données sont nécessaires à la CWaPE, d’une part dans le cadre de l’exercice desesmissionsderégulation,maiségalementpourremplirsesobligationsdereporting :contrôle,suividesmarchés, conseil aux autorités,données transmisesàl’Administrationdansle cadre des bilansénergétiques,rapport commun des régulateurs sur le marché belge, mais également rapports annuels de la Belgique à l’ACER43 et au CEER44 (benchmarking), etc.
Pour mémoire, un changement important est intervenu dans le suivi de ces données. À la suite du transfert des compétences non régulatoires au SPW, depuis le 1er mai 2019, la CWaPE n’est plus en charge du calcul des quotas et des exonérations de surcharge. La CWaPE reste toutefois impliquée dans la collecte et le suivi des données relatives aux fournitures, au mix énergétique et aux licences.
Parallèlement à la mise en production de la nouvelle Clearing House et au passage en MIG6, de nombreux échanges onteulieucourant2020et2021entrelerégulateur,lesGRDetl’Administrationsurlarefonte d’uneséried’obligations de rapportage et se sont poursuivis en 2022 L’extraction automatisée des rapportages directement depuis la plateforme ATRIAS devrait représenter à l’avenir une source de simplification et un gain de temps pour les GRDs et les fournisseurs, mais force est de constater que fin de 2024 cette extraction automatisée souffrait encore de pas mal de problèmes et quelaprioritéenATRIASestplutôtmise surlarésolutiondes pointsde marché actuellementencore bloqués
43

Afin de contrôler et de surveiller la mise en place et le respect des OSP par les acteurs de marché, la CWaPE a mis en place différents outils :
• une visite de contrôle du respect des OSP auprès d’un acteur de marché : en 2024, la CWaPE est allée effectuer une visite de contrôle auprès du fournisseur ENECO et du GRD AIESH ;
• unsuivi des données relatives aux OSP sociales et àleur application : suivi opéré au travers de l’analyse des données transmises de manière ponctuelle, sur demande, en vue d’un contrôle spécifique, et de manière récurrente sur base trimestrielle et annuelle par les gestionnaires de réseau de distribution et les fournisseurs ;
• une évaluation de la qualité des services offerts par les fournisseurs commerciaux par une analyse des indicateurs de performance (KPI) déterminés par le législateur (voir section 2.2.3. « Les services aux consommateurs ») ;
• une analyse des coûts des OSP imposées aux gestionnaires de réseau de distribution (voir point 3.8 « Le coût des OSP ») ;
• une analyse et un suivi des OSP relatives à l’éclairage public (voir point 3.5. « L’éclairage public ») ;
• la CWaPE est également chargée du contrôle des conditions générales des fournisseurs. Elle agit dans ce cadre aussi bien en amont de leur application que lors de contrôles inopinés. À cette occasion, la CWaPE informe le fournisseur contrôlé des modifications qu’il convient d’apporter aux conditions générales de telle manière à ce qu’elles rencontrent le cadre légal applicable.
La CWaPE peut également, sur la base d’informations récoltées auprès du Service régional de médiation pour l’énergie (SRME) ou d’une autre source, interpeller un acteur du marché si elle remarque que les procédures ou mécanismes suivis par ce dernier ne sont pas conformes aux OSP wallonnes. Cette interpellation peut mener, après examen,àl’impositiond’amendes administrativesdansle casoùl’acteur tarde ourefuse à prendre lesmesures pour se conformer aux prescrits légaux.
En 2024, en raison de l’absence de procédures de recouvrement à l’égard de l’ensemble des clients que RESA alimentait en tant que fournisseur social durant toute l’année 2023, la CWaPE a décidé, au terme d'une procédure contradictoire, d’infliger à RESA SA une amende administrative d’un montant de 56.250,00 EUR. 45
45 La décision de la CWaPE peut être consultée via le lien suivant : https://www.cwape.be/publications/document/6026#:~:text=En%20raison%20de%20l'absence%20de%20proc%C3%A9dures%20de,d'infliger%2 0%C3%A0%20RESA%20SA%20une%20amende%20administrative.

Après leur sommet atteint pendant l’année 2022, les prix ont poursuivi en 2024 leur diminution, entamée durant l’année 2023, sans pour autant retrouver leur niveau d’avant la crise. Durant le dernier trimestre de 2024, on a assisté àune nette hausse des prix, tantdugaz que de l’électricité,liée notammentaux prix des combustibleset aux prix des émissions de CO2
Les prix restent plus élevés qu’avant la crise de 2022 et continueront à impacter les différents segments de consommateurs, ce tant pour les clients résidentiels que pour les clients professionnels, avec de possibles répercussions sur la santé financière des fournisseurs. Dans ce cadre, la CWaPE monitore les fournisseurs de manière régulière et récurrente au travers de différents indicateurs de façon à détecter rapidement tout risque de défaillance et ses conséquences (risque de faillite et activation de la procédure de fournisseur de substitution).
Le contrôle du Parlement 5.1.
Recommandations adressées par la Cour des comptes 5.2.
5.3. 5.4. Les ressources humaines Le rapport de rémunération
5.5. Les aspects financiers La gestion ICT
5.6.
5.7. 5.8. Le contrôle interne Le RGPD
5.9. L’état des contentieux


5.1.1.
En application des dispositions de la directive européenne (UE) 2019/944 du Parlement européen concernant les règles communes pour le marché intérieurde l’électricité enmatière d’indépendancedes régulateurs,le contrôle de la Commission wallonne pour l’Energie est exercé depuis 2019 par le Parlement wallon. Dans le cadre de ses prérogatives, le Parlement a auditionné la CWaPE en date du 1er octobre 2024 au sujet des dossiers budgétaires (audition par la Sous-commission du contrôle de la CWaPE) et des rapport annuel général 2023, rapports annuels spécifiques 2023, rapport annuel 2023 de contrôle interne, compte général 2023 (audition en Commission de l’énergie, du climat et du logement)
La CWaPE est indépendante du Gouvernement. Elle est soumise pour l’ensemble de ses activités au contrôle de la Cour des Comptes et du Parlement de Wallonie.
Une audition relative à l’évaluation annuelle de Monsieur Stéphane Renier, Président du Comité de direction de la CWaPE, s’est tenue le 28 novembre 2024
5.1.2. Demandes spécifiques adressées par le Parlement sur les synergies actuelles et futures qui permettraient de réaliser des économies budgétaires
À la suite de l’audition de la CWaPE, organisée le 1er octobre 2024, portant sur la demande de dotation 2025 et ses perspectivesd’évolution,laSous-commissionducontrôledelaCWaPEs’estinterrogéesurlessynergies(notamment avec le SPW), marchés conjoints et accords de coopération qui pourraient être mis en œuvre en vue de réduire et ou limiter à terme l’évolution des coûts de fonctionnement de la CWaPE. De telles pistes avaient été spontanément suggérées par la CWaPE par le passé. Fin octobre 2024, une note a été adressée à la Sous-Commission et abordait lecadregénéralenmatièredegestionbudgétairedanslequelopèrelaCommissiondepuisl’exercicebudgétaire2019, les collaborations actuelles et celles qui pourraient être envisagées à l’avenir. En parallèle à cette note, la CWaPE a pris contact avec le Secrétariat du Service public de Wallonie en vue de planifier des réunions destinées à vérifier la faisabilité de ces pistes de synergie et à quantifier les éventuelles économies d’échelle qui en résulteraient.
Au terme d’une audition organisée le 28 novembre 2024, la Sous-commission du contrôle de la CWaPE a demandé au régulateur de rédiger une note portant notamment sur des propositions de financement alternatifs et les modifications décrétales que cela impliquerait ainsi que sur l’historique du financement de la CWaPE et de la constitution de sa réserve indisponible , Cette note a été adressée à la Sous-Commission de contrôle de la CWaPE le 3 février 2025 et abordée dans le cadre de l’audition de la CWaPE qui s’est tenue le 13 mai 2025
Lors d’une audition en Commission de l'énergie, du climat et du logement, les membres de la Commission ont émis le souhait de visiter les locaux de la CWaPE afin de permettre à la CWaPE de présenter le fonctionnement du marché de l’énergie et le rôle du régulateur.
Afin de présenter in situ le cadre de travail de la CWaPE et ses collaborateurs, une visite des parlementaires a été organisée le 22 novembre 2024. Après un rappel de ses principales missions, le Comité de direction et plusieurs collaborateurs ont pu exposer les grands dossiers liés à l’avenir des réseaux : les investissements, la flexibilité et la gestiondescongestions,ainsiquelatarificationincitative.OntégalementétéabordésleCompaCWaPE,laprotection des consommateurs et la régulation du transport de CO2

La matinée de visite s’est clôturée par un moment convivial d’échanges entre les membres de la CWaPE et les parlementaires.
En application de l’article 5 de la loi du 29 octobre 1846 relative à l’organisation de la Cour des comptes, le Parlement wallonaadopté ensa séance du2 février2022 une résolution chargeantlaCourdes comptes de produire un rapport d’audit thématique sur la CWaPE
Publié en janvier 2023 sur le site de la Cour des comptes, les conclusions du rapport d’audit thématique formule diverses recommandations adressées spécifiquement à la CWaPE. Le tableau ci-dessous détaille ces recommandations classées par thématique et précise la suite réservée par le régulateur.
TABLEAU 6 RECOMMANDATIONS DE LA COUR DES COMPTES À LA SUITE DU RAPPORTD’AUDITDE LA CWAPE
Thème Recommandations
Missions de la CWaPE
Compétences et moyens alloués à la CWaPE
Dresseruncadastreexhaustifet actualisé de l’ensemble des missions et activités avec leurs bases légales, leurs objectifs et la direction en charge de leur réalisation
Effectuer un suivi de l’évolution des missions et de leur impact en termes d’activités
Améliorer, autant que possible, la description des tâches que la CWaPE doit accomplir en application des missions qui lui sont confiées, quant à leur nature et à leur volume, et expliciter la conversion de cette charge de travail en moyens budgétaires, compte tenu du niveau de qualification des agentschargés de lesexécuter. Traiter l’incertitude au moyen de scenarii et d’une évaluation fréquente des hypothèses retenues
Suites réservées
Lecadastredesmissionsaétéétabliet actualiséau31décembre2024. L’exercice a consisté, par mission, à identifier les dispositions légales applicableset àlesregrouper par catégoriedemission.Lesmissionsont ensuite été ventilées selon que les missions sont confiées en tant « qu’autorité de régulation découlant du cadre régulatoire européen » et celles confiées à la CWaPE en raison de son « expertise et de son indépendance en tant que régulateur ou pour d’autres motifs jugés opportuns par le législateur ».
Le cadastre des missions a été complété en y ajoutant la quote-part de charge de travail (par nombre de personne) relative à la réalisation des différentes missions et ce, par direction
Cette ventilation de la charge de travail fera néanmoins l’objet d’une actualisation annuelle au regard des activités réalisées dans le courant de chaque exercice.
L’élaboration des hypothèses basées sur des scenarii d’évolution de charge de travail et l’identification des besoins en ressources en découlant (à politique inchangée), est réalisé annuellement par direction dans le cadre de l’élaboration budgétaire
Si le statu quo est privilégié quant aux prestations des services de médiation, envisager la possibilité de répercuter au moins partiellementleurscoûtssurles entreprises d’énergie et examiner, pour ce faire, le système mis en place pour le service fédéral de médiation de l’énergie
Intégrer dans les plans stratégique et opérationnel du régulateur des indicateurs permettant d’évaluer les différentes activités menées

En date du 27 septembre 2023, la CWaPE a adressé au Parlement une premièrenoteintitulée« Réflexionsrelativesaumodedefinancementdu régulateur – propositions de modification du décret du 12 avril 2001 relatif à l’organisation du marché régional de l’électricité » dont le titre 2.1.2 abordait les modalités spécifiques au financement du SRME.
En date du 27 juin 2024, laCWaPE a transmis au Parlement une notesur sa demande de dotation annuelle 2025 dans laquelle était avancée la piste de la mise en œuvre d’une « redevance de médiation » pour un financement partiel du Service régional de médiation pour l’Energie (SRME).
À la suite de l’audition de la CWaPE en mai 2025 sur les questions budgétaires, la Sous-Commission du contrôle de la CWaPE a pris, la décision de constituer un groupe de travail composé notamment de parlementaires et d’assistants parlementaires en vue d’aborder de manière plus concrète les alternatives de financement futur de la CWaPE.
Dans le cadre de l’établissement de son rapport annuel 2023, la CWaPE a publié sur son site internet les principaux chiffres clés liés à l’exercice des missions réalisées par la CWaPE à titre d’indicateurs de suivi.
La CWaPE établit et publie également son bilan des réalisations de sa feuille de route opérées dans le courant de l’année N-1. Notons toutefois que ce bilan ne reflète pas l’ensemble du travail accompli par la CWaPE puisqu’il ne reprend que les objectifs particuliers et stratégiques de la feuille de route qui s’ajoutent au travail quotidien détaillé de façon exhaustive dans les rapports d’activité annuels de la CWaPE.
En 2024, le Service Régional de Médiation pour l’Energie a développé en interne des tableaux de bord d’indicateurs permettant un monitoring de suivi de traitement des plaintes.
La direction des services aux consommateurs et des services juridiques a également développé des outils de suivi des dossiers « Réseaux alternatifs » au deuxième semestre 2024. Il est prévu dans un futur proche de développer un tableau de bord managérial pour les dossiers dits de « réseaux alternatifs ».
Étudier toute possibilité de collaboration supplémentaire avec d’autres régulateurs ou d’autres institutions
LaCWaPEpoursuitseséchangesavec leSPWenvuedudéveloppement de nouvelles collaborations, notamment en termes de marchés publics. Notons que dans le cadre des démarches entreprises en vue de la digitalisation des formulaires de la CWaPE et du SRME par le biais de la plateforme MonEspace, la CWaPE a signé en date du 5 décembre 2024 une convention de collaboration avec le SPW Digital Mettre en place une concertation entre le régulateur et la Région wallonne en ce qui concerne les campagnes de communication sur l’énergie
Dans le cadre de l’organisation de la campagne “Dites OUI à la transition énergétique”lancéeparleSPW,laCWaPEaétéconviéeàparticiperàdes réunions de travail, de relire et valider le contenu de certaines publications du SPW et de fournir des informations pour des publirédactionnels ainsi qu’une capsule vidéo sur les compteurs communicants.
Dans le cadre de la campagne de communication sur la tarification incitative,laCWaPEamisenplaceuncomitédepilotagecommunication qui rassemble les gestionnaires de réseau de distribution, le Cabinet de l’Energie et le SPW Energie. La CWaPE adressera prochainement une demande formelle au SPW sur la part que le SPW Energie prendra en charge dans la mise en œuvre concrète de cette stratégie de communication.

5.3.1.
Sur base d’une globalisation des données réparties sur l’ensemble de l’année 2024, les effectifs de la CWaPE, comprenant les membres du Comité de direction, l’ensemble des employés ainsi que le personnel ouvrier, sont de 44,6 ETP et se ventilent comme suit :
GRAPHIQUE 15 RÉPARTITION DU PERSONNEL EN 2024 PAR DIRECTION
GRAPHIQUE 16 RÉPARTITION DU PERSONNEL EN 2024 PAR CATÉGORIE DE FONCTION
Au cours de l’exercice, la CWaPE a procédé à 4recrutement afin de renforcer ses équipes.
Ainsi, la CWaPE compte, en 2024, un total de 44,6 ETP contre 38,01 ETP en 2023
5.3.2. Organigramme en vigueur au 31 décembre 2024



Conformément aux dispositions de l’article 43, §3 du décret du 12 avril 2001 telles que modifiées par le décret du 6 octobre 2022 (cfr. point 1.1.4. supra), le rapport annuel contient un rapport de rémunération faisant état, pour chaque membre du Comité de direction de la CWaPE, des éléments suivants :
1° les dates de nomination par le Parlement, de début et de fin de mandat ;
2° le montant de la rémunération brute annuelle perçue ainsi que les avantages connexes octroyés conformément aux modalités de rémunération fixées par le Parlement ;
3° le nombre de réunions du Comité de direction de la CWaPE qui ont eu lieu au cours de l'année concernée et le taux de participation de chaque membre à ces réunions ;
4° les éventuels rémunérations et avantages perçus en lien avec un mandat qu'il exerce sur proposition ou à la demande de la CWaPE dans le cadre du mandat pour lequel il a été nommé par le Parlement.
RENIER Stéphane Président
COLLADO Thierry Directeur Direction Technique « Gaz et Électricité »
PARDOEN Martial Directeur Direction socioéconomique et tarifaire PW 27.11.2020
COZIGOU Liana Directrice Direction des Services aux consommateurs et des Services juridiques PW 27.11.2020
46 Décision du Gouvernement wallon en application de l’article 45 du décret du 12 avril 2001 en vigueur avant d’être modifié par l’article 19 du décret du 31 janvier 2019 modifiant le décret du 12 avril 2001 relatif à l'organisation du marché régional de l'électricité et le décret du 19 décembre 2002 relatif à l'organisation du marché régional du gaz

5.4.2. Le montant de la rémunération brute annuelle perçue ainsi que les avantages connexes octroyés conformément aux modalités de rémunération fixées par le Parlement
Dispositions encadrant la rémunération et les avantages complémentaires octroyés aux membres du Comité de direction :
1. Le règlement spécifique fixant les modalités de la rémunération des membres du Comité de direction de la Commission wallonne pour l’Energie adopté par le Parlement en date du 28 mai 2020
2. Les conventions signées entre chaque membre du Comité de direction et le Parlement wallon RENIER Stéphane
Thierry
Rémunération
Rémunération variable / / / /
Liana
Avantages complémentaires AG épargne-pension et décès (prime patronale)
Autres composantes de la rémunération : mise à disposition d’un véhicule de fonction et d’un abonnement de téléphonie et datas (montant ATN mentionné) *
* En fonction du taux d’émission CO2 du véhicule et selon le type de carburant utilisé
5.4.3. Le nombre de réunions du Comité de direction de la CWaPE qui ont eu lieu au cours de l'année concernée et le taux de participation de chaque membre à ces réunions
5.4.4. Les éventuels rémunérations et avantages perçus en lien avec un mandat qu'il exerce sur proposition ou à la demande de la CWaPE dans le cadre du mandat pour lequel il a été nommé par le Parlement
Sans objet.
Madame Liana COZIGOU exerce un mandat dérivé non rémunéré au sein de l’AiSBL National Energy Ombudsmen Network (NEON) en qualité de vice-présidente depuis le 7 février 2021.

En matière de tenue de comptabilité, la CWaPE est tenue de se conformer aux dispositions visées par le règlement spécifique relatif au contrôle budgétaire et comptable adopté par le Parlement en date du 26 mai 2021 et adapté en date du 19 avril 2023.
5.5.1. Compte général 2024
L’article17,§1erduditrèglementspécifiquepréciseque :« Chaqueannéepourle30avril,laCWaPEdressesoncompte généralrelatifà l'annéebudgétaireetcomptableécoulée.LeComitédedirectionapprouveleditcompte.» Enapplication des dispositions précitées, le Compte général 2024 a été dressé et présenté en date du 24 avril 2025 au Comité de direction, qui a approuvé le Compte général et la proposition d’affectation du résultat bénéficiaire 2024
5.5.1.1. Bilan
GRAPHIQUE 17 VUE SYNTHÉTIQUE DE L’ÉVOLUTION DU BILAN 2024

4.430.024 EUR DE
BILANTAIRE + 6,38% par rapport 2023




Capitaux propres
Provisions et impôts différés
Dettes

Le détail du bilan de l’exercice 2024 figure en annexe 3
47 En arrêt de travail depuis le 19 avril 2022

5.5.1.2. Compte de résultats
GRAPHIQUE


Exercice 2023
5.5.1.3. Compte d’exécution du budget 622.158

Le détail du compte de résultats de l’exercice 2024 figure en annexe 3.
(*)Lerésultatbudgétairetelqueprésentéci-dessusestétablisanstenircomptedesarticlesbudgétairesliésauxmouvementsinternesetce,conformément auxrecommandationsdelaCourdescomptes.CerésultatcorrespondaurésultatSECdesrapportagesWBFINétablisàl'attentiondelaWallonieFinance Expertises(WFE).

5.5.1.4. Dotation à la hauteur des missions du régulateur
Enapplicationdudécret du13 décembre 2023 contenantle budget des dépenses de laRégionwallonne pourl’année budgétaire 2024, la dotation annuelle de la Commission Wallonne pour l’Energie a été fixée, par dérogation à l’article 51ter, §2, du décret du 12 avril 2001 relatif à l’organisation du marché régional de l’électricité,à 7 900 000 euros pour l’exercice 2024, soit une majoration de l’ordre de 720 000 euros par rapport à la dotation de l’exercice 2023.
Lamajorationde ladotationoctroyée àlaCommissionwallonne pourl’Energie en2024 apermis decouvrirlahausse des charges salariales résultant principalement du redimensionnement des équipes initié depuis 2022 et poursuivi aucours des exercices 2023 et2024 envue de mener à bienlesnouvellesmissionsconfiées aurégulateur wallon de l’Energieetdécoulantdesdernièresévolutionslégislativesetrèglementaires.Notonstoutefois,qu’endatedu27mars 2024, le Parlement wallon a adopté le décret relatif au transport de dioxyde de carbone par canalisations qui octroie, dès 2024 par voie de délégation à la Commission wallonne pour l’Energie, de nouvelles missions régulatoires ; missions pour lesquelles de nouveaux moyens additionnels ont été demandés dans le cadre de la demande de dotation 2025 de la CWaPE pour assurer leurs mises en œuvre.
Les moyens complémentaires octroyés pour 2024 ont également permis diverses réalisations découlant de la feuille de route de la Commission wallonne pour l’Energie à l’horizon 2027 adoptée par le Comité de direction en date du 5 mai 2023. Ainsi pour l’année 2024, à côté des activités courantes, le Comité de direction a retenu 24 propositions d’actions concrètes dont les principaux objectifs clés sont la préparation de la tarification incitative (instrument clef pour que les réseaux fonctionnent au mieux dans un contexte de multiplication du PV et des usages électriques), la poursuite des missionsde contrôle des gestionnaires de réseaude distributionet des fournisseurs,lamise enœuvre des dispositions en matière de Communauté d’énergie et Partage, la réalisation d’une étude prospective sur l’avenir du gaz en Wallonie, la refonte des règlements techniques, le suivi de la Gouvernance des gestionnaires de réseau de distribution,ladigitalisationdesprocessusmétierset lamiseenœuvre durenforcementde la visibilitéduSRME (une des recommandations formulées dans le cadre du projet acteur de terrain).
5.5.2. Gestion administrative comptable, salariale et marchés publics
Concernant la gestion comptable et budgétaire, la Commission a maintenu l’établissement et la transmission de rapportages trimestriels de suivis budgétaires intermédiaires à l’attention de la Sous-Commission de contrôle de la CWaPE.Ilestàsoulignerquelechangementdelogicielcomptableaétéopéréau1erjanvier 2024etquelescomptes 2024 ont dès lors été clôturés au travers de ce nouveau logiciel. À ce titre, les procédures comptables et budgétaires impactées par ce changement de logiciel ont été revues. Soulignons finalement que le contrôle des comptes 2024 de laCommissionaété réalisé parle Cabinet de révisoratRSM InterAuditdésigné comme réviseurde laCWaPE pour le contrôle des comptes de 2022 à 2024.
Concernant la gestion du personnel, il est à rappeler que les charges salariales constituent le principal poste budgétaire de la CWaPE et représentent à elles seules, sur l’exercice 2024, plus de 80% des dépenses liquidées ; une quote-part en nette augmentation par rapport aux exercices précédents et justifiée par le redimensionnement des équipes opérés depuis 2022. Outre l’absence prolongée d’un directeur socio-économique et tarifaire, l’évolution du nombre d’ETP de la CWaPE a été impactée en 2024 par le redimensionnement de la direction des Services aux consommateurs et Services juridiques et les demandes introduites de réduction de temps de travail. Ainsi, la Commission wallonne pour l’Energie compte à fin décembre 2024 un total de 49 collaborateurs (soit 44,6 ETP) à la suite de l’entrée en fonction de quatre nouveaux conseillers au cours de l’exercice dont deux conseillers pour le Service Régional de Médiation pour l’Energie (SRME) et deux conseillères juristes pour la direction juridique.
Concernant la mise en œuvre des recommandations formulées au travers des audits internes menés au cours de l’exercice 2023, la CWaPE a veillé en 2024 à sa mise en conformité avec les règles en matière de Règlement Général sur la Protection des Données (RGPD).

Concernant les marchés publics notifiés et ou reconduits par la Commission wallonne pour l’Energie au cours de l’exercice 2024, une liste récapitulative est reprise en Annexe VIII. Parmi les marchés publics de plus de 30.000 euros repris sur cette liste, soulignons d’une part, la notification du nouveau marché de service portant sur l’externalisation de l’hébergement IT, d’autre part, la notification de marchés de services portant sur des diverses matières transversalestechnico-socio-juridiques(laréalisationd’uneétudesurl’avenirdugazenRégionwallonne,l’élaboration d’une stratégie de communication encadrant la mise en œuvre de la tarification incitative en région wallonne, la réalisation d’un audit des activités et des coûts informatiques des deux principaux GRD wallons, la réalisation d’une étude comparée du cadre régulatoire et tarifaire ainsi que des mesures de soutien mises en œuvre en matière de transport de CO2 dans les régions et pays limitrophes à la Région wallonne, à savoir la Flandre, la France, les PaysBas, l’Allemagne et le Danemark, la rédaction des lignes directrices et la rédaction du rapport de consultation/concertation dans le cadre de la mise en œuvre d’une nouvelle structure tarifaire applicable aux utilisateurs de réseau de distribution basse tension) et finalement la notification de marché d’appuis juridiques en matière de droit de société, de contentieux et précontentieux en matière de tarification des gestionnaires de réseau de distribution d’électricité et de gaz.
Concernantlamise enœuvre des recommandationsde laCourdes comptes,laCommissionwallonne pourl’Energie a veillé à mettre en œuvre les recommandations formulées au cours de l’audit des comptes généraux des années précédentes. Dans ce contexte, la Commission a d’une part, comptabilisé l’ensemble des factures à recevoir en dépenses budgétaires au compte d’exécution du budget 2024 et d’autre part, tenu compte de l’ensemble des réallocations opérées pour dresser le compte d’exécution du budget.
5.5.4. Montant rétrocédé au Fonds Énergie
En vertu de l’article 51ter, §1er, alinéa 10, du décret du 12 avril 2001 relatif à l’organisation du marché régional de l’électricité, la CWaPE rétrocède au Fonds Énergie, pour le 1er septembre de l’année suivante, les soldes non utilisés des dotations lui étant allouées.
En raison de l’absence de définition en matière de mode de détermination du « solde non utilisé de la dotation » tel que visé par les dispositions décrétales susvisées, la CWaPE avait opté historiquement pour la rétrocession de son résultat comptable et, ce jusqu’à la clôture des comptes 2020. Dans un souci de transparence et d’image fidèle de la situation comptable, le montant de la rétrocession était comptabilisé dans les dettes du bilan afin de bien confirmer le non-enrichissement de la CWaPE découlant de ce résultat annuel comptable bénéficiaire.
Interpellé par la CWaPE sur le mode de calcul du solde non utilisé de la dotation, Wallonie Finances Expertises (anciennement CIF) a émis les recommandations suivantes : "Le calcul du solde de non-utilisation de la dotation de la CWaPE par le Fonds Energie doit être calculé sur la base du résultat budgétaire. (…) La CIF recommande dans ce cadre que la mode calcul exclue les autres recettes et dépenses de la CWAPE et puisse exclure les provisions pour risques et charges juridiques de la CWAPE pour lui permettre de réaliser au mieux et en toute indépendance ses missions décrétales."
Le solde non utilisé de la dotation 2024 a été calculé sur la base des recommandations formulées par WFE et porte le montant à rétrocéder au Fonds Énergie, pour le 1er septembre 2025, à un montant de 549 791 EUR

En 2024, tous les membres de la CWaPE disposent à présent d’un PC portable dans le cadre de la consolidation du télétravail structurel.
L’environnement RDS48 de Microsoft a été maintenu principalement pour le déploiement des applications métiers et la suite Microsoft 365 On-Premise pour les outils bureautiques de base et collaboratifs. La messagerie a été entièrement migrée vers Exchange Online, ce qui a permis le démantèlement complet du serveur On-Premise
Parallèlement,lacelluleITarenforcésesactionsenmatièredesécuritéinformatique,enmettantunaccentparticulier sur la cybersécurité. Plusieurs outils de dernière génération ont été déployés en collaboration avec l’intégrateur de la CWaPE
Cequiaétémisenplaceformeunebarrièredesécuritérobuste,capabled’analyserinstantanémentlecomportement des programmes grâce à son intégration native à Windows.
En outre, la double authentification MFA (authentification multifactorielle) a été mise en place pour tous les utilisateurs du système Microsoft 365 Cette mesure renforce considérablement la sécurité des accès en vérifiant l’identité des utilisateurs de manière régulière ou lors de chaque connexion provenant d’une machine inconnue.
Au niveau des développements en interne, la cellule IT a collaboré avec les fournisseurs et les GRD pour le développement de l’interface XML et Web de l’outil GreenCheck. Un travail de consolidation des données de l’outil a également été réalisé.
En outre, le FuelMix a été intégré dans le processus de rapportage et de vérification
La cellule IT a également travaillé sur le développement de l’interface entre la CWaPE et le SPW pour le dépôt de plaintes SRME via la plateforme MonEspace. Le système est actuellement opérationnel.
Quelques développements ont aussi concerné l’élaboration de tableaux de bord en PowerBI, principalement dans l’application métier GesPer et pour la publication de l’observatoire des prix

En matière de contrôle interne, la CWaPE est tenue de mettre en place un système de contrôle interne de ses processus et activités et ce, en application des articles 3 et 4 du Règlement spécifique relatif au contrôle budgétaire et comptable de la CWaPE adopté par le Parlement en date du 26 mai 2021.
Pour ce faire, la CWaPE se conforme aux dispositions visées par le décret du 15 décembre 2011 portant sur l’organisationdubudget,delacomptabilitéetdurapportagedesunitésd’administrationpubliquewallonnes (ci-après UAP) et par son arrêté d’exécution du 8 juin 2017 portant organisation des contrôles et audit internes budgétaires et comptables ainsi que du contrôle administratif et budgétaire des Services du Gouvernement wallon, des services administratifs à comptabilité autonome, des entreprises régionales, des organismes et du Service du Médiateur et de la Commission wallonne pour l’Énergie en Région wallonne
En date du 3 avril 2025, le Comité de direction a validé le rapport annuel de contrôle interne relatif à l’exercice 2024 attestant de l’effectivité du système de contrôle interne mis en œuvre au sein de la CWaPE
5.7.1. Audit interne des procédures comptables
Danslacontinuitédesannéesprécédentes,laCWaPEapoursuiviletravailinitiéen2018enmatièredemiseenœuvre du contrôle interne de ses processus et procédures transversaux de support. Au cours de l’exercice 2024, elle a assurélamiseenœuvredesrecommandationsformuléesparlecabinetd’auditPWCdanslecadredesauditsopérés au cours des années 2021 à 2023 et actualiser les processus et procédures impactés par le changement de logiciel comptable
5.7.2. Système de recensement, d’évaluation et de hiérarchisation des risques
Initié fin 2020, le Risk Management a pour objectif la tenue d’un système de recensement, d’évaluation et de hiérarchisation des risques pour l’ensemble des processus Core business de la CWaPE et d’introduire progressivement la « Culture de risque » dans la gestion managériale
La réussite du Risk@CWaPE repose sur la mise en œuvre d’actions ciblées et concrètes aux principaux risques identifiés répondant aux attentes tant de la direction que des collaborateurs qui y sont directement confrontés. À fin mars 2025, le statut des réalisations de l’année 2024 par direction a été rapporté au travers du rapport de contrôle interne et présentait pas moins de 49 actions mises en œuvre sur un total de 50 rapportées.
La CWaPE a toujours accordé une grande attention à la protection des données à caractère personnel et à la sécurisation de ses processus aux niveaux organisationnel et informatique.
Pourrappel,depuisle25mai2018,leRèglement(UE)2016/679duParlementeuropéenetduConseildu27 avril 2016 relatif àlaprotectiondes personnes physiques àl’égard dutraitementdes donnéesàcaractère personnel et àlalibre circulation des données (dit « RGPD »), adopté en 2016, est applicable à l'ensemble de l'Union européenne. Ce règlement impose à tous les États membres le respect de nouvelles règles lors du traitement de données personnelles.Ilfautentendrepar«donnéespersonnelles»touteslesdonnéesquipermettentd'identifierouderendre identifiable, de manière directe ou indirecte, une personne physique (nom, prénom, adresse, mail, photo, etc.).
Dansle cadre de plusieursde ses missions,la CWaPE est considérée comme responsable dutraitement de données à caractère personnel et doit respecter une série d'obligations en matière d'information des personnes concernées, de durée de conservation, de droit d'accès aux données, de responsabilités entre la CWaPE et ses sous-traitants, etc.

Afin de répondre aux nouvelles exigences du RGPD en ce qui concerne l’information des personnes concernées, la Direction juridique a entamé dès 2017 le vaste chantier de mise en conformité aux nouvelles exigences posées en matière de protection des données à caractère personnel par le RGPD
L’entréeenvigueurduRGPDvientcompléterl’article47bisdudécretdu12avril2001relatifàl’organisationdumarché régionaldel’électricitéenvertuduquellesmembresdelaCWaPEsontsoumisausecretprofessionnel.Danscesens, ces derniers ne peuvent divulguer à quelque personne que ce soit les informations confidentielles dont ils ont eu connaissance en raison de leur fonction au sein de la CWaPE, hormis le cas où ils sont appelés à rendre témoignage en justice et sans préjudice des cas dans lesquels la CWaPE est tenue de communiquer des informations, en vertu d’une disposition de droit européen, national ou régional.
En 2023, la CWaPE a initié un marché avec un DPO externe en vue de :
l’élaboration du registre de traitement prévu par l’article 30 du RGPD recensant l’ensemble des traitements effectués par la CWaPE, incluant a minima les finalités de chaque traitement, la description des catégories de personnes et de données concernées, la description des mesures actuelles de sécurité technique et organisationnelle ;
la réalisation d’un audit de la conformité au RGPD des traitements de données : identification des nonconformités, vérification des contrats et des pratiques des sous-traitants de la CWaPE, préconisations sur lesopérationsde mise enconformité,conseils surlamise enenplace de mesures de sécurité adaptéesaux traitements, détermination des traitements nécessitant la conduite d’une analyse d’impact de la protection des données ;
l’élaboration d’un support de formation, de préférence sous forme de webinaire, à destination des membres du personnel en charge des traitements des données ;
l’exécution de la mission de DPO externe, en l’absence de DPO interne.
En 2024, un agent a été engagé afin d’assurer notamment la fonction de DPO interne et a pu poursuivre ainsi la mise en conformité à la fin de la mission du DPO externe Une formation a été donnée en début d’année à l’ensemble des agents de la CWaPE afin de présenter le cadre général et les principaux fondamentaux du RGPD.
Une formation interne a également été consacrée à un rappel de ces principes relatifs à la protection des données à caractère personnel ainsi qu’à la présentation des avis de confidentialité propres à la CWaPE
Toutaulongdel’année,leDPOinterneaétéimpliquédansdifférentsdossiersoùdesquestionsquantauxtraitements de données à caractère personnel étaient soulevées À titre illustratif, l’on peut citer :
- la convention de partage de responsabilités en matière de protection des données réalisée à l’occasion de la digitalisation des formulaires sur la plateforme MonEspace en collaboration avec le SPW ;
- l’avis de confidentialité relatif aux traitementsde donnéesàcaractère personnel requisdanslesformulaires de communautés et partages d’énergie ;
- la réflexion autour de la mise en place de procédures relatives à l’archivage et la conservation des données traitées par la CWaPE
Les décisions de la CWaPE peuvent, dans les trente jours de leur notification (ou à défaut de notification, à partir de leurpublicationouàdéfautdepublication,àpartirdelaprisedeconnaissancedeladécision),fairel’objetd’unrecours en annulation devant la Cour des marchés visée à l’article 101, § 1er, alinéa 4, du Code judiciaire, statuant comme en référé (article 50ter du décret du 12 avril 2001 relatif à l’organisation du marché régional de l’électricité).

Dans ce contexte, la Direction juridique constitue le lien entre les avocats chargés de plaider le dossier en justice et les services de la CWaPE impliqués dans la décision litigieuse. Elle rassemble les éléments factuels et juridiques nécessaires aux plaidoiries, prépare et revoit les projets de conclusions et veille à la mise en œuvre conforme des décisions de justice. Elle participe également activement aux travaux des autres directions dès lors qu’un risque de contentieux éventuel est identifié et ce, afin de prémunir la CWaPE d’éventuels recours.
Le décret encadre par ailleurs la possibilité d’introduire une plainte en réexamen d’une décision de la CWaPE par la partie s’estimant lésée (article 50bis).
Le 30 juin 2023, une plainte en réexamen a été introduite auprès de la CWaPE par les actionnaires du GRD ORES Assets (CENEO, IDEFIN, SOFILUX, FINEST, FINIMO, IPFBW, IEG, IFIGA, IPFW) contre la décision CD-23e31-CWaPE-0773 du 31 mai 2023 relative à la méthodologie tarifaire applicable aux gestionnaires de réseau de distribution d’électricité et de gaz actifs en Région wallonne pour la période régulatoire 2025-2029. Ceux-ci demandaient à la CWaPE d’augmenter le niveau de la marge bénéficiaire des gestionnaires de réseau de distribution (appelée marge bénéficiaire équitable) que la décision précitée permet de répercuter dans les tarifs de distribution d’électricité et de gaz. Le 21 septembre 2023, la CWaPE a, par une décision CD-23i21-CWaPE-0801, rejeté la plainte enréexamen,considérantquelesplaignantesneremplissaientpaslesconditionsrequisespourintroduireuneplainte en réexamen. Celles-ci ne pouvaient en effet pas, dans les circonstances concrètes du cas d’espèce, prétendre être, individuellement et indépendamment d’ORES, lésées par les points de la décision du 31 mai 2023 dont elles sollicitaient le réexamen.
Le 23 octobre 2023, cette décision CD-23i21-CWaPE-0801 du 21 septembre 2023 ainsi que la décision CD-23e31-CWaPE-0773 du 31 mai 2023 relative à la méthodologie tarifaire applicable aux gestionnaires de réseau de distribution d’électricité et de gaz actifs en Région wallonne pour la période régulatoire 2025-2029 ont ensuite fait l’objet d’un recours en annulation devant la Cour des marchés, introduit par les intercommunales actionnaires du GRD ORES Assets. Le 7 décembre 2023, les GRD ORES Assets et RESA ont déposé une requête en intervention dans ce recours, aux côtés des requérantes. Par un arrêt du 10 avril 2024, la Cour des marchés a déclaré le recours en annulation nonfondé en tantqu’il étaitdirigé contre ladécisiondu21 septembre 2023 et irrecevable entantqu’il était dirigé contre la décision du 31 mai 2023.
En 2023, la CWaPE a également introduit un recours en annulation devant la Cour constitutionnelle contre l’article 103,7°,dudécretdu5mai2022modifiantdiversesdispositionsenmatièred'énergiedanslecadredelatransposition partielle des directives 2019/944/UE du 5 juin 2019 concernant des règles communes pour le marché intérieur de l'électricité et 2018/2001/UE du11 décembre 2018 relative àlapromotionde l'utilisation de l'énergie produite àpartir desourcesrenouvelableseten vued'adapterlesprincipesrelatifsàlaméthodologietarifaire.LaCWaPE estimaitque cette dispositionempiétaitsur sacompétence exclusive enmatière de fixationdes tarifs de distribution et/ou de leur méthodologie. Par un arrêt du 22 février 2024, la Cour constitutionnelle a toutefois rejeté le recours de la CWaPE, estimant que la disposition en question se limitait à fixer des orientations générales ne restreignant pas la faculté de choix de la CWaPE au point qu’elle porterait atteinte à son indépendance et à sa compétence exclusive en matière tarifaire.
L’ÉVALUATION
Le contexte

Au vu de la charge de travail très importante au cours du premier semestre 2025 et des très nombreux travaux menés, la Direction juridique n’a pas pu finaliser cette évaluation des décrets électricité et gaz pour la fin juin. Toutefois, un rapport d’évaluation sera remis pour fin septembre au plus tard au Parlement, lequel prendra notamment en considération l’avant-projet de décret-programme reprenant certaines dispositions énergie ainsi que si disponibles, les dernières interprétations de la Commission européenne eu égard à l’EMD5 (dernière directive publiée) Une série de recommandations a néanmoinsdéjàétéformuléeenmatièredesimplificationadministrativedans le cadre de l’avis y relatif remis par la CWaPE.

Diverses recommandations déjà formulées en matière de simplification administrative
7.1.
Les statistiques
7.2. 7.3. Les statistiques du marché
Les statistiques OSP
7.4 . Les statistiques du SRME


Depuis cette année, sur la base des données transmises par les gestionnaires de réseau, la CWaPE publie des statistiques spécifiques aux réseaux (nombre de clients, consommation, composition, longueurs, taux de pénétration du photovoltaïque ≤ 10k VA ) Ces statistiques sont mises à disposition dans un format interactif, au moyen des outils Power BI de Microsoft, offrant ainsi une visualisation plus dynamique et une meilleure expérience de consultation pour les utilisateurs du site Internet de la CWaPE
Cette section du rapport annuel présente une synthèse des principales données des réseaux. Pour une analyse plus approfondie et une navigation interactive, le lecteur est invité à consulter la version en ligne des publications.

Des statistiques spécifiques aux réseaux, au marché, aux OSP, au SRME…

- Accès sur le site de la CWaPE : www.cwape.be > Statistiques > Réseaux de gaz et d’électricité
- Lien direct vers Power BI : https://app.powerbi.com/view?r=eyJrIjoiNDNiYWI5MGQtMTg1ZS00YjQxLTk5N2QtNzMyYzhlZWY1MWYxIiwidC I6IjQ3MjMyNDQ0LTg1NDAtNGQ0Yi1hNGU5LWQ4ODgwY2U5NWMxOSIsImMiOjl9

7.1.1. Situation des réseaux de distribution au 31/12/2024
GRAPHIQUE 19 ÉLECTRICITÉ – STATISTIQUES RÉSEAUX DE DISTRIBUTION 2024

TABLEAU 7 ÉLECTRICITÉ – STATISTIQUES RÉSEAUX DE DISTRIBUTION 2024

GRAPHIQUE 20 GAZ – STATISTIQUES RÉSEAUX DE DISTRIBUTION 2024
TABLEAU 8 GAZ – STATISTIQUES RÉSEAUX DE DISTRIBUTION 2024

7.1.2. Évolution des réseaux de distribution en Wallonie
GRAPHIQUE 21 HISTORIQUE DES RÉSEAUX D’ÉLECTRICITÉ EN WALLONIE49

GRAPHIQUE 22 HISTORIQUE DES RÉSEAUX DE GAZ EN WALLONIE
Longueur
Nombre de clients actifs

Sur la base des données transmises par les gestionnaires de réseau, la CWaPE publie chaque trimestre des statistiques relatives aux parts de marché des fournisseurs, à l’évolution des quantités d’énergie livrées et du nombre de clients, aux changements de fournisseur (switches), au déploiement des compteurs communicants, ainsi qu’aux consommations selon les différents types de réseaux.
Jusqu’en 2024, ces statistiques étaient diffusées sous forme statique (fichiers PDF). Depuis cette année, elles sont désormais mises à disposition dans un format interactif, au moyen des outils Power BI de Microsoft, offrant ainsi une visualisation plus dynamique et une meilleure expérience de consultation pour les utilisateurs du site Internet de la CWaPE.
Cette section du rapport annuel présente une synthèse des principales données du marché. Pour une analyse plus approfondie et une navigation interactive, le lecteur est invité à consulter la version en ligne des publications.


- Accès sur le site de la CWaPE : www.cwape.be > Statistiques > Marché du gaz et de l’électricité
- Lien direct vers Power BI : https://app.powerbi.com/view?r=eyJrIjoiYWJlYTBjZjgtZDMzNy00ODNmLWE1YzQtN2JiZTZlMDY4NDA2IiwidCI 6IjQ3MjMyNDQ0LTg1NDAtNGQ0Yi1hNGU5LWQ4ODgwY2U5NWMxOSIsImMiOjl9

7.2.1.1. Réseaux de distribution
GRAPHIQUE 23 ÉLECTRICITÉ - CONSOMMATION ANNUELLE SUR LES RÉSEAUX DE DISTRIBUTION ET DE TRANSPORT EN WALLONIE

GRAPHIQUE 24 GAZ - CONSOMMATION ANNUELLE SUR LES RÉSEAUX DE DISTRIBUTION EN WALLONIE
Consommation Gaz Degrés-jours
Degrésjours

7.2.1.2.
GRAPHIQUE 25 MARCHÉ DE L'ÉLECTRICITÉ - FOURNITURES 2024 - RÉPARTITION ENTRE TRANSPORT ET DISTRIBUTION (TOTAL : 20,2 TWH)

GRAPHIQUE 26 MARCHÉ DU GAZ - FOURNITURES 2024 - RÉPARTITION ENTRE TRANSPORT ET DISTRIBUTION(TOTAL : 37,8 TWH)
Clients industriels sur RT : 35,4 %
Centrales électriques sur RT : 18,1 %
Clients non résidentiels sur RD : 24,8 %
Clients résidentiels sur RD : 21,7 %

7.2.2.1. Parts de marché des fournisseurs (en énergie fournie)
GRAPHIQUE 27 MARCHÉ DE L'ÉLECTRICITÉ - RÉPARTITION DES FOURNITURES DURANT L'ANNÉE 2024 (RD+RTLTOTAL = 18,73 TWH)

GRAPHIQUE 28 MARCHÉ DU GAZ - RÉPARTITION DES FOURNITURES DURANT L'ANNÉE 2024 (RD : TOTAL = 17,54 TWH)
Engie-Electrabel: 46,5 %
Luminus: 16,2 %
TotalEnergies: 15,6 %
Eneco: 5,0 %
Mega: 4,4 %
SEFE Energy: 2,8 %
Axpo: 1,5 %
Octa+: 1,2 %
: 0,0 %
Autres (<1 %): 4,1 %
GRD: 2,7 %

7.2.2.2. Parts de marché sur le segment résidentiel (en nombre de points de fourniture)
GRAPHIQUE 29 MARCHÉ DE L'ÉLECTRICITÉ - CLIENTÈLE RÉSIDENTIELLE - SITUATION AU 31 DÉCEMBRE 2024

GRAPHIQUE 30 MARCHÉ DU GAZ - CLIENTÈLE RÉSIDENTIELLE - SITUATION AU 31 DÉCEMBRE 2024
Engie-Electrabel: 44,8%
Luminus: 25,0%
TotalEnergies: 10,2%
Eneco: 9,3%
Mega: 8,8%
Octa+: 1,4%
Autres (<1 %): 0,5%

7.2.2.3.
GRAPHIQUE 31 MARCHÉ DE L'ÉLECTRICITÉ - ÉVOLUTION DU TAUX DE SWITCHES PAR TRIMESTRE50

GRAPHIQUE 32 MARCHÉ DU GAZ - ÉVOLUTION DU TAUX DE CHANGEMENT DE FOURNISSEUR PAR TRIMESTRE
50 Le pic observé en T3.21 s’explique essentiellement par le transfert des clients d’ESSENT dans le portefeuille de LUMINUS

GRAPHIQUE 33 MARCHÉ DE L'ÉLECTRICITÉ - VARIATION DU NOMBRE DE CLIENTS PAR FOURNISSEUR (ENTRE 31/12/2023 ET 31/12/2024)

GRAPHIQUE 34 MARCHÉDUGAZ-VARIATIONDUNOMBREDECLIENTSPARFOURNISSEUR(ENTRELE 31/12/2023 ET LE 31/12/2024)

7.2.2.4. Indicateur de concurrence
GRAPHIQUE 35 ÉLECTRICITÉ - INDICE DE HERFINDAHL-HIRSCHMANN (EAN) 51

GRAPHIQUE 36 ÉLECTRICITÉ – ÉVOLUTION DU C352

51 L'indice Herfindahl-Hirschmann ou HHI est un critère souvent utilisé pour indiquer le degré de concentration d'un secteur et donne donc une indication du degré de concurrence. Si le HHI est égal à 10 000, un offrant unique détient une part de marché de 100 % (monopole). Si le HHI est proche de 0, le marché compte de nombreux petits offrants.

GRAPHIQUE 37 GAZ - INDICE DE HERFINDAHL-HIRSCHMANN (EAN)
GRAPHIQUE 38 GAZ – ÉVOLUTION DU C3 52 L’indice C3 rend compte

GRAPHIQUE 39 ÉVOLUTION DU NOMBRE DE CLIENTS PROTÉGÉS (RÉPARTITION EN FONCTION DE LA CATÉGORIE FÉDÉRALE OU RÉGIONALE À LAQUELLE ILS APPARTIENNENT)


GRAPHIQUE 40 POURCENTAGE DE LA CLIENTÈLE DÉCLARÉE AU MOINS UN FOIS EN DÉFAUT DE PAIEMENT EN ÉLECTRICITÉ / POUR LAQUELLE AU MOINS UNE DEMANDE DE PLACEMENT DE COMPTEUR À PRÉPAIEMENT EN ÉLECTRICITÉ A ÉTÉ INTRODUITE AU COURS DE L’ANNÉE 2024

GRAPHIQUE 41 POURCENTAGE DE LA CLIENTÈLE DÉCLARÉE AU MOINS UN FOIS EN DÉFAUT DE PAIEMENT EN GAZ/ POUR LAQUELLE AU MOINS UNE DEMANDE DE PLACEMENTDE COMPTEUR À PRÉPAIEMENT EN GAZ A ÉTÉ INTRODUITE AU COURS DE L’ANNÉE 2024


42

9

7.4.1.
Avant toute chose, il est rappelé qu’un rapport annuel spécifique du Service régional de médiation pour l’énergie présente annuellement l’ensemble des statistiques relatives au service. Il y est donc renvoyé pour de plus amples détails quant aux statistiques du service et aux explications sous-jacentes.
Globalement, après une année 2023 marquée par un doublement du recours à ses services par rapport à l’année 2022 et un quintuplement par rapport à la période d’avant la crise de la covid-19, le nombre de plainte a introduite au SRME a cessé d’augmenter de manière exponentielle. Le SRME a observé une stabilisation des dossiers entrants, historiquement toujours élevés
Au cours de l’année 2024, le SRME a reçu un total de 4 143 demandes écrites réparties de la manière suivante :
• 3 017 demandes de médiation « classique » ;
• 56 demandes de médiation urgente ;
• 1 029 questions écrites ;
• 31 contestations en matière d’indemnisation ;
Le présent point 7.4 reprend un résumé des statistiques en matière de plaintes et de questions. Ces dernières ne constituentqu’unpandesactivitésduservice(contestationsdesdemandesd’indemnisation,réponsesauxquestions par téléphone, autres projets à destination du grand public ou de segment du marché tels que les acteurs de terrain).
Le nombre total de demandes introduites au SRME en 2024 s’élève à 3 073 demandes d’ouverture de dossier. Sur l’ensemble de ces demandes, 56%ont été déclaréesrecevableset ontfait l’objet d’une ou de plusieursinterpellations desacteursconcernésparlaplainte.Lesautresdemandes,soit44%dutotal,représententgénéralementdesplaintes demeurées non encore recevables (résolution du litige directement avec l’acteur concerné ou abandon des démarches par les plaignants), hors compétences, ou qui se sont d’emblée avérées irrecevables, non fondées, etc. Il convient cependant de préciser que parmi ces demandes qui n’ont pas débouché sur une procédure de médiation, les consommateurs ont néanmoins pu recevoir un conseil et une information utile dans le contexte exposé. Ainsi, une plainte déclarée irrecevable ou encore non fondée engendre aussi une prise en charge par le SRME, même si le dossier ne poursuit pas son cours.
Les problématiques les plus fréquemment rencontrées dans le cadre des plaintes recevables sont les suivantes :
- problème MIG/ATRIAS : 32% ;
- contestation des index de consommation (estimations, rectifications, non-transmission au fournisseur) : 19% ;
- problème en lien avec le photovoltaïque (principalement lié à l’application de la compensation) : 15 % ;
- problème technique sur le réseau de distribution (compteur, retard de raccordement, qualité de fourniture) : 10 % ;
- contestation en lien avec les prix/conditions contractuelles : 6%
- Contestations des coûts de réseau de distribution : 5 % ;
- Problème en lien avec un déménagement : 4 % ;

Concrètement, les problèmes repris sous la catégorie MIG6/ATRIAS comprennent ce type de problèmes :
- retard de transmission d’index du GRD vers le fournisseur,
- retard de facture de décompte et de clôture avec des problèmes en cascade (pas de réévaluation des acomptes, pas de remboursement si applicable, …),
- retard d’entrée en vigueur d’un contrat, absence de facturation ou double facturation (ancien et nouveau fournisseur),
- retard d’encodage des statuts de nouveaux prosumers et problèmes associés (pas de diminution des acomptes, …) ;
- retard de changement de tarif (monohoraire, bihoraire) ;
- etc.
En 2024, le SRME a enregistré environ 553 dossiers en la matière, près d’un tiers des plaintes recevables. Il se peut également que certaines plaintes aient été traitées sous une autre catégorie, comme un problème d’index ou un retard de facturation dans l’hypothèse où, au moment de la prise en considération de la plainte, il ne ressortait pas aisémentque cette dernière relevaitd’un dysfonctionnementrésultantde la mise enœuvre duMIG6 et de l’utilisation de la nouvelle plateforme CMS d’ATRIAS.
Les problèmes d’index de consommation, lesquels impactent directement les factures d’énergie, constituent la deuxième plusgrande catégorie de plaintes Depuis 2023,une augmentationsignificative de ce type de plaintes aété observée, ce qui peut, en partie, s’expliquer en raison des dysfonctionnements ATRIAS/MIG6 et de la possible nonprise en compte de toutes les plaintes « ATRIAS » dans ladite catégorie.).
Les dossiers relatifs au photovoltaïque représentent environ 15% des dossiers de médiation traités. Ceux-ci concernent généralement les règles en matière de compensation et les limitations de production en raison d’une tension réseau trop élevée Par ailleurs, il est à noter que le SRME a également répondu au moins à 97 questions portantsurcettematière(18%desquestions).Lafindumécanismedecompensationpourlesnouvellesinstallations, depuis le 1er janvier 2024, en engendré un pic de nouvelles installations avant cette échéance et a également engendré des questions et plaintes sur les matières y relatives.
En ce qui concerne les problèmes d’injection sur le réseau, comme relevé supra, les prosumers sont de plus en plus nombreux à déplorer des décrochages intempestifs de leur onduleur (tension trop élevée sur le réseau pendant les heures lesplusensoleilléesouencore recoursduGRDà ungroupe électrogène pendantune période estivale et jugée anormalement longue par les prosumers), ce qui leur cause divers préjudices financiers. Le SRME s’assure que l’URD se voit bien proposer le contrôle de la tension par le GRD et qu’un suivi adéquat est accordé à son dossier. Plus généralement, il importe de souligner qu’en l’absence de mécanisme d’indemnisation incitant à la mise en place de solution par le GRD dans de courts délais, le SRME est démuni pour solutionner, à brève échéance les demandes de prosumers en cas de décrochages intempestifs d’onduleur.
Lesproblèmestechniquesconstituentunmotifimportantde plaintesauprèsduSRME,soit 10%desplaintestraitées en 2024et la quatrième catégorie en ordre d’importance Ces plaintes concernent généralement des problèmes au niveau du raccordement/compteur, voire des nouvelles plaintes croissantes en lien avec les compteurs communicants, des retards de raccordement au réseau et des problèmes liés à la qualité de fourniture. Par exemple, le SRME constate souvent la défectuosité du récepteur qui permet le basculement d’un tarif à l’autre sur les compteurs mécaniques bihoraires. Le SRME est également attentif au respect des procédures de raccordement et nemanquepasdefairelelienavecl’hypothèsed’indemnisationquiestprévuedanscecontexte(cf 3.2.4Non-respect du délai de raccordement et 3.4 Contestations en matière d’indemnisations, ci-dessous).

En 2024, le respect de la procédure appliquée en cas de défaut de paiement représentait environ 1% des plaintes traitées. Historiquement, il s’agissait de la deuxième catégorie de plainte la plus fréquemment traitée par le SRME. Cette baisse drastique du nombre de plaintes traitées relevant de cette catégorie résulte, plus particulièrement en ce qui concerne les consommateurs résidentiels, plus que probablement de l’entrée en vigueur du décret dit « juge de paix » début 2023.
Aucoursde l’année 2023,d’autres problématiquesconnexes ontcommencé àémergercomme lesplaintes pour End of contract, à savoir la fin anticipée d’un contrat par un fournisseur. Tout comme cela est détaillé dans le Rapport Annuel Spécifique ‘Obligations de service public’, il a été observé que plusieurs fournisseurs ont décidé d’opter pour une fin anticipée de contrat d’énergie en lieu et place d’activer la procédure « juge de paix ». Concrètement, cela se traduit auprès du SRME par des demandes urgentes pour risque de coupure, le plaignant n’ayant parfois pas perçu qu’ildevaitabsolumentcontracterunnouveaucontratd’énergiepouréviterune tellesituation. LeSRMEaccompagne donc ces plaignants pour s’assurer qu’ils accomplissent les démarches adéquates.
7.4.3. La tendance des questions en 2024
Le SRME a également répondu à 1 029 questions écrites en 2024. Les questions portant sur l’application de la compensation et les conditions attachées aux prosumers ont été particulièrement nombreuses, représentant 18% des questions. Les questions relatives aux coûts du réseau de distribution restent très nombreuses, avec un total de 30% 16% des questions ont porté sur les aspects techniques. 4,5% des questions portaient sur les contrats de fourniture d’électricité et/ou de gaz, le prix applicable et l’application des conditions générales. La catégorie “Divers” représente une part importante avec plus de 20% des demandes enregistrées.



La feuille de route vers les objectifs de développement durable publiée début 2024 reprend le plan d’actions de la CWaPE et défini les indicateurs de suivi Ces derniers sont repris dans la présente annexe, sous les grandes familles d’enjeux correspondant et en rapport avec le plan d’actions à mettre en place
Garantir l'accès aux réseaux et favoriser l'intégration des énergies renouvelables(ODD 7 : Energie propre et d’un coût abordable)
Faire aboutir les mesures de simplification du mécanisme d’accès flexible au réseau et de diminution du risque supporté par les producteurs pour l’intégration des productions décentralisées.
Capacité flexible Vs capacité demandée, nombre et puissance des projets, nombre de projets économiquement justifiés
Sur l’année 2024, 72 projets de production d’électricité verte ont nécessité la réalisation par la CWaPE d’analyses coûts-bénéfices destinées à juger du caractère économiquement justifié de projets de renforcement du réseau. Ces analyses coût-bénéfice ontpourobjectif de vérifier si un projet de renforcementduréseau est opportuncompte tenu à la fois de son coût et de la production d’électricité verte supplémentaire qu’il permettrait.

* Après investissements économiquement justifiés
Au total :
- 8 projets de renforcement de postes (local) ont été jugés économiquement justifiés en 2024 pour un coût total estimé à environ 33 millions d’euros ;
- 6 projets de renforcement de réseau amont ont été économiquement justifiés pour un coût total estimé à environ 228,5 millions d’'euros.


L’année 2024 a été également caractérisée par la poursuite de la sensibilisation des acteurs à l’importance de revoir, conformément au décret électricité, l’AGW T-Flex qui devrait simplifier le mécanisme d’accès flexible et diminuer le risque supporté par les producteurs pour l’intégration des productions décentralisées.
Simplifier les procédures administratives impliquant la CWaPE, lorsque cela est réalisable : licences, autorisations, reportings, digitalisation des processus.
Un formulaire a été publié sur le site de la CWaPE pour la notification des communautés d’énergie et pour le partage d’énergie, concrétisant ainsi toute une démarche sur le partage d’énergie
Faciliter le choix du fournisseur
Nombre de fournisseurs actifs


Taux de switch (Electricité)
Marché de l'électricitéEvolution du taux de switches par trimestre
Le taux de switch moyen enregistré par trimestre en 2024 est supérieur à 2023 et se situe aux alentours des 4,98 %. On observe une augmentation significative du taux de switch au 1er trimestre 2024, passant de 5,0% (T4 2023) à 5,8% (T1 2024). Le taux de switch baisse ensuite durant les 3 trimestres suivants de 2024 pour se situer finalement bien en dessous de la ligne de tendance à long terme.
L'année 2024 commence donc avec un taux de switch se maintenant au-dessus de la moyenne à long terme, atteignant un pic modéré au T1-24. La suite de l’année marque, quant à elle, une décélération significative, ramenant le taux de switch à un niveau plus bas, voire légèrement en dessous de la tendance générale.
En conclusion, le taux de switch pour l’année 2024 se caractérise par une certaine volatilité, avec un début d'année à la hausse suivi d'une baisse notable pour les 3 autres trimestres, ramenant le taux vers des niveaux plus bas, tout en restant dans la fourchette historique habituelle.
Taux de switch (Gaz)
Marché du gazEvolution du taux de changement de switches par trimestre
4,0%

Indices de concentration (HHI)
L’indice HHI (Herfindahl-Hirschman Index) permet de mesurer le degré de concentration d’un marché, c’est-à-dire à quel pointil estdominéparunouplusieursfournisseurs. Il est calculé enadditionnantlespartsde marché de chaque acteur,expriméesenpourcentage,aprèslesavoirmisesaucarré.Plusl’indiceestélevé,pluslemarchéestconcentré.
• Un HHI faible indique un marché concurrentiel, avec plusieurs fournisseurs de poids similaire.
• UnHHIélevésignalequ’unouquelquesfournisseursdominentlemarché,cequipeutlimiterlaconcurrence.
La valeur maximale de cet indice est de 10.000 (cas d’un seul acteur qui a 100% des parts de marché).
Cet indice est particulièrement utile pour suivre l’évolution de la structure du marché de l’électricité et du gaz en Wallonie, en mettant en évidence les dynamiques de concurrence ou de concentration au fil du temps.
Pour toutes les catégories, l'année 2024 marque une légère diminution de l'indice HHI par rapport à 2023. Cela induit donc une légère diminution de la concentration du marché ou, inversement, une légère augmentation de la concurrence par rapport à l'année 2023. Malgré cette baisse, il est intéressant d’observer que toutes les valeurs HHI pour 2024 restent supérieures à 2500 (seuils d'interprétation de l'HHI), ce qui signifie que le marché reste très concentré en 2024. Il n'y a donc pas de changement fondamental dans la structure du marché en termes de concentration par rapport aux années précédentes, juste une légère diminution.
L’écart entre professionnels et résidentiels se réduit toutefois légèrement. La différence entre les HHI des clients professionnels et résidentiels est de -9 en électricité/ -31 en gaz en 2024 alors qu’en 2023, elle était de +74 en électricité et +103 en gaz. Cela signifie que la valeur HHI pour les professionnels a baissé plus significativement que celle des résidentiels, rendant les deux valeurs plus proches en 2024.
Enrésumé,l'année 2024poursuitlatendance de forte concentrationdumarché,maisavec une légère diminutionpar rapport à 2023. Le marché reste, selon la donnée HHI, un marché où la concurrence est potentiellement limitée en raison d'un petit nombre d'acteurs dominants.




Viser à rendre le réseau gaz attractif pour l’injection de gaz SER avec des services offrant une valeur ajoutée.
Quantité de biométhane injecté et nombre de demandes qui aboutissent
La CWaPE suit les injections de gaz renouvelable (biométhane) dans le réseau de gaz naturel. Le graphe ci-dessous donne statut en 2024, année durant laquelle 168 GWh de biométhane ont pu être injectés dans le réseau. Cette quantité de biométhane injectée est le fait de 3 installations de production de biométhane qui sont en service en Région wallonne sur le territoire d’ORES.

Injection de biométhane en Région wallonne

La CWaPE a prévu la mise en place d’une tarification incitative (meilleure intégration des énergies renouvelables sur les réseaux de distribution)
Des lignes directrices y relatives ont été adoptées en 2024 (concertation avec les GRD et consultation publique en mars 2024 et publication le 15 juillet 2024) ; la tarification incitative étant prévue à partir de 2026
Ces lignes directrices s’adressent spécifiquement aux gestionnaires de réseau de distribution d’électricité actifs en Région wallonne. Elles précisent les principes d’établissement des différentes composantes du tarif pour l’utilisation du réseau de distribution et du tarif pour la gestion et le développement de l’infrastructure de réseau de transport applicables aux utilisateurs de réseau qui prélèvent de l’électricité sur le réseau de distribution en basse tension.
La CWaPE a également pris en compte le partage d’énergie au sein d’un même bâtiment et le stockage par batterie dans la méthodologie tarifaire 2025-2029. 167,89

La CWaPE veille à la protection de la clientèle vulnérable en faisant des contrôles OSP notamment. Voici un aperçu des contrôles du respect des OSP et des obligations des fournisseurs réalisés en 2024 :
• Contrôle officiel du fournisseur Eneco et de l’AIESH en 2024.
• Contrôle des statistiques sociales (fournisseurs et GRD)
• Contrôle des statistiques trimestrielles des GRD
• Suivi réunion avec la Commission Energie des CPAS et les fournisseurs et GRD
Les données ci-dessous se basent sur le rapport relatif aux indicateurs de qualité 2023 (https://www.cwape.be/publications/document/6262) dans lequel nous retrouvons notamment les indicateurs repris ci-après.Lerapportsurlesindicateursdequalité2024seraquantàluidisponibledanslecourantdusecondsemestre 2025.
L’indisponibilité
L’indisponibilité représente le tempsannuel moyend’interruptiond’unutilisateurduréseaude distribution.C’est donc la somme estimée des temps d’interruption de tous les utilisateurs du réseau de distribution divisée par le nombre d'utilisateurs.
L’évolution de l’indisponibilité totale en Région Wallonne (Electricité) est illustrée dans le graphique ci-dessous :

En 2023, un utilisateur de réseau raccordé en basse tension a donc été en moyenne privé d’alimentation électrique pendant 32 minutes. La valeur d’indisponibilité en 2023 est la plus basse jamais enregistrée depuis 2009.
La fréquence des interruptions
La fréquence des interruptions est le nombre annuel moyen d’interruptions d’un utilisateur du réseau de distribution, ce qui correspond à la somme de toutes les interruptions des utilisateurs du réseau de distribution divisée par le nombre d’utilisateurs.

Au niveau de la Région, l’évolution de la fréquence se résume comme suit (Electricité) :

La fréquence d’interruption en Région wallonne tend à baisser, ce qui est révélateur d’une amélioration de la qualité des réseaux. En 2023, la fré ’ ion était de 0,92. Cela signifie qu’un utilisateur de réseau a connu, en 2023, une coupure de son alimentation électrique en moyenne tous les 13 mois.
La durée de rétablissement
La durée de rétablissement est le temps moyen de durée des interruptions ; celui-ci est calculé en divisant la somme estimée des durées d’interruption de tous les utilisateurs du réseau de distribution par le nombre d’interruptions.
Le graphique ci-après illustre l’évolution de la durée de rétablissement en Région Wallonne (Electricité)

Mis à part certaines années dites « exceptionnelles » (comme 2016 avec les intempéries hivernales et 2021 avec les inondations),laduréederétablissementestplutôtstabledepuis2009avecunetendanceàlabaisseconstatéedepuis quelques années. Ce qui est représentatif des efforts réalisés par les GRD pour être efficients et de l’amélioration de la qualité des réseaux.
Le taux de pannes
Depuis2011,laCWaPEmonitoreégalementletauxdepannesenregistréespar1.000URDraccordésauréseaubasse tension ainsi que le taux de pannes par 100 km de réseau basse tension.

Les graphiques ci-dessous53 montrent l’évolution de ces indices.


53 Les données historiques sont disponibles dans les rapports précédents

Les demandes d’intervention en basse tension pour un problème de qualité relatif à la forme de l’onde de tension
Depuis plusieurs années, la CWaPE réalise également un monitoring des demandes d’intervention introduites par les URDpourunproblèmedequalitérelatifàlaformedel’ondedetension(ex:décrochageonduleur,baissedetension…).
Lorsqu’on se focalise sur les demandes d’intervention pour un problème lié à l’installation photovoltaïque (PV), nous observons l’évolution suivante :

L’évolution du nombre de demandes d’intervention PV au fil des années est reprise dans le graphique ci-après pour chaque GRD

Le nombre d’interventions pour problèmes de tension a fortement augmenté en 2023 chez tous les GRD. Cette augmentation est liée au volume important de nouvelles installations qui ont été raccordées au réseau en 2023, principalement à la suite de la fin de la compensation prévue au 31 décembre 2023
Nombre de Km de conduites parcourus pour la détection systématique de fuites
Canalisations contrôlées dans le cadre de la recherche systématique des concentrations gaz

ORES RESA Wallonie
RESA inspecte généralement l’entièreté de son réseau moyenne pression chaque année (et un quart de son réseau BP) ; allant ainsi au-delà des impositions légales. Cela n’a toutefois pas été possible en 2020 à raison de la crise sanitaire Covid-19 et en 2021 à cause des inondations de juillet où les équipes opérationnelles ont été fortement sollicitées pour rétablir le réseau gaz sur les régions liégeoise et verviétoise.
Nombre de fuites détectées
Canalisations MP Canalisations BP Branchements
Le nombre de fuites détectées et réparées est relativement stable ces cinq dernières années

Situation du plan de remplacement décennal d’éclairage public

À lafin2023,seul ORESn’apas encore atteintl’objectif 2023de 60%deluminaires remplacéspardes luminairesLED moins énergivores. Tous les autres GRD ont atteint cet objectif.

Nombre d’études détaillées avec dépassement de délai cause GRD en Région Wallonne (année 2023)

En Région wallonne, 68% des études d’'orientation et 39% des études de détail dépassent encore les délais de réponses légaux, avec en cause un dépassement dû au GRD

Nombre d’offres et de dossiers de raccordement avec dépassement de délai cause GRD en Région Wallonne (année 2023)

En Région wallonne, les délais légaux sont dépassés dans 19% des offres des GRD et dans 27% des dossiers de raccordement, avec en cause le GRD.

Evolution des types de demandes SRME depuis 2011

Depuis 2022, on peut noter une importante augmentation des dossiers de médiations normales, ainsi qu’encore un niveau très élevé de questions.
Evolution des catégories de plaintes depuis 2018


Depuis 2023, on peut noter une augmentation très importante du nombre de plaintes et en particulier des plaintes concernant le MIG6/Atrias, les index, des plaintes techniques, des plaintes PV/compensation, des coûts de réseau de distribution, des contrats, etc

Evolution des indemnisations versées par les GRD électricité/gaz depuis 2010
Electricité

Gaz


Suivi des consommations de papier

Le nombre d’'impressions de papier par employé peut être considéré comme stable depuis 2023 si on considère l’augmentation du personnel entre 2023 (45 employés) et 2024 (49 employés)
Prise en compte de la durabilité dans les marchés publics
LemarchéhébergementITaétéattribuéenavril2024.Lecahierdeschargescontenaituneclauseenvironnementale relative aux exigences en termes d’énergies renouvelables dans le data center du soumissionnaire. Celle-ci a été pris en compte par le soumissionnaire qui a notamment de répondre aux normes Green IT avec notamment 720 panneaux photovoltaïques installés et un système d’éco pâturage

Réflexion quant à la mobilité et aux circuits courts, notamment en favorisant le télétravail, les réunions en distanciel, le covoiturage pour les déplacements en extérieur (réunions, formations, colloques, …).
Mobilité douce
km parcourus à vélo en 2024 sur le chemin du travail
Au total : 5266 km ont été parcourus en vélo en 2024 sur le chemin du travail
Km évités par le télétravail

Au total, 196 037 km de déplacements ont été évités en 2024 grâce au télétravail. Si on considère un rejet de 15 kg de CO2 par 100 kg en moyenne pour une voiture essence, cela représenterait un rejet de 29,4T de CO2 évités grâce au télétravail

Avis et propositions remis au Gouvernement en 2024
Références
CD-24b22-CWaPE-0943
CD-24c18-CWaPE-0944
CD-24c19-CWaPE-0945
Titre du document
Avis relatif à la proposition de désignation d’ORES Assets en tant que gestionnaire de réseau de distribution de gaz pour le territoire de la commune de Fernelmont
Avis sur le projet d’arrêté du Gouvernement wallon modifiant l’arrêté du Gouvernement wallon du 8 janvier 2009 relatif au Service régional de médiation pour l’énergie, adopté en 1re lecture le 25 janvier 2024
Avis sur le projet d’arrêté du Gouvernement wallon relatif au régime d’indemnisation pour les limitations d’injection des installations de production et de stockage d’électricité verte raccordées en basse tension, adopté en 1re lecture le 1er février 2024
CD-24d05-CWaPE-0946 Avis sur l’avant-projet d’arrêté du Gouvernement wallon modifiant l’arrêté du Gouvernement wallon du 30 novembre 2006 relatif à la promotion de l’électricité verte au moyen de sources d’énergie renouvelables ou de cogénération, et l’arrêté du Gouvernement wallon du 10 février 2022 relatif aux critères de durabilité de la biomasse pour la production d’énergie et des critères de réduction des émissions de gaz à effet de serre et modifiant l’arrêté du Gouvernement wallon du 30 novembre 2006 relatif à la promotion de l’électricité produite au moyen de sources d’énergie renouvelables ou de cogénération, adopté en 1re lecture le 21 mars 2024
CD-24d16-CWaPE-0947
Avis sur l’avant-projet d’arrêté du Gouvernement wallon modifiant l’arrêté du Gouvernement wallon du 30 novembre 2006 relatif à la promotion de l'électricité produite au moyen de sources d'énergie renouvelables ou de cogénération (injection de biométhane), adopté en 1re lecture le 4 avril 2024
CD-24d25-CWaPE-0948 Avis relatif à la proposition de désignation de RESA en tant que gestionnaire de réseau de distribution d’électricité pour le territoire de la commune d’Esneux
CD-24d25-CWaPE-0949 Avis relatif à la proposition de désignation de RESA en tant que gestionnaire de réseau de distribution de gaz pour le territoire de la commune d’Esneux
CD-24f06-CWaPE-0950 Avis relatif à la mise à jour du montant forfaitaire dû par le gestionnaire de réseau de distribution au fournisseur en cas de dépassement du délai de placement du compteur à prépaiement
CD-24g11-CWaPE-0951 Avis sur les plans d'investissement 2025-2029 des gestionnaires de réseaux de distribution de gaz naturel + note d’examen sur plan RESA
CD-24j10-CWaPE-0952
Avis sur les plans d'investissement 2025-2029 des gestionnaires de réseaux de distribution de gaz naturel (annule et remplace l'avis CD-24g11-CWaPE-0951 du 11 juillet 2024) + note d’examen sur plan RESA
CD-24k07-CWaPE-0953 Avis relatif à la suspension du transfert de mandat de gestionnaire de réseau de distribution pour les communes de Brunehaut, Namur et Gesves, et des opérations qui en découlent
CD-24k14-CWaPE-0954 Proposition de simplifications administratives à propos de certaines dispositions du cadre wallon relatif au marché de l’énergie
CD-24k21-CWaPE-0955 Avis sur l'avant-projet de décret modifiant le décret du 12 avril 2001 relatif à l’organisation du marché régional de l’électricité et le décret du 19 janvier 2017 relatif à la méthodologie tarifaire applicable aux gestionnaires de réseaux de distribution de gaz et d’électricité, complétant la transposition de la directive 2019/944 Market Design et adopté en 1re lecture le 1er octobre 2024
CD-24k25-CWaPE-0956 Avis sur les plans d'adaptation des gestionnaires de réseaux de distribution d’électricité portant sur la période 2025-2029
Date
22-02-2024
18-03-2024
19-03-2024
05-04-2024
16-04-2024
25-04-2024
25-04-2024
06-06-2024
11-07-2024
10-10-2024
07-11-2024
14-11-2024
21-11-2024
25-11-2024

Références
CD-24a11-CWaPE-0861
CD-24a11-CWaPE-0862
CD-24a11-CWaPE-0863
CD-24a11-CWaPE-0864
CD-24a30-CWaPE-0865
CD-24a30-CWaPE-0866
CD-24a30-CWaPE-0867
CD-24a30-CWaPE-0868
CD-24a30-CWaPE-0869
Titre du document
Décision relative à la demande d’autorisation de construction d’une ligne directe d’électricité entre l’installation photovoltaïque de WEERTS ENERGY SA et les installations de WEERTS SUPPLY CHAIN SA à Vottem
Décision relative à l’analyse du caractère économiquement justifié d’une adaptation du réseau électrique en vue de l’accueil d’une production d’électricité verte supplémentaire suite à une demande de la WATT ELSE SPRL relative au raccordement d’un parc éolien sur le poste HT/MT de Bevercé (réf. : 369880)
Décision relative à l’analyse du caractère économiquement justifié d’une adaptation du réseau électrique en vue de l’accueil d’une production renouvelable supplémentaire suite à une demande de ENGIE SUN4BUSINESS relative au raccordement d’un parc photovoltaïque sur le poste HT/MT de Saint-Vith (réf. : 366715)
Décision relative à l’analyse du caractère économiquement justifié d’une adaptation du réseau électrique en vue de l’accueil d’une production renouvelable supplémentaire suite à une demande de la Commune d’Amel relative au raccordement d’un parc éolien sur le poste HT/MT de Saint-Vith (réf. : 364826)
Décision relative à la mise en œuvre du projet-pilote MIRaCCLE porté par Michel Klinkenberg SA
Décision relative à la mise en œuvre du projet-pilote Reactive Power Market porté par ORES ASSETS
Décision relative à la demande d’approbation de la modification des documents soumis par Synergrid :
• Prescription C8-01 (v13)
• Guide du Marché Flexibilité - avant-projet 1.1
• Modèle de contrat entre le GRD et le FSP dans le cadre de la livraison de services de flexibilité par l’utilisation de la flexibilité d’utilisateurs du réseau de distribution
Décision relative à l’analyse du caractère économiquement justifié d’une adaptation du réseau électrique en vue de l’accueil d’une production renouvelable supplémentaire suite à une demande de la société METHAGREEN SCRI relative au raccordement d’une éolienne sur le poste HT/MT de Neufchâteau (réf. : 396078)
Décision relative à l’analyse du caractère économiquement justifié d’une adaptation du réseau électrique en vue de l’accueil d’une production renouvelable supplémentaire suite à une demande de la société HT INVEST SRL relative au raccordement d’un parc photovoltaïque sur le poste ht/mt de Neufchâteau (réf. : 398210)
CD-24a30-CWaPE-0870 Décision relative à l’analyse du caractère économiquement justifié d’une adaptation du réseau électrique en vue de l’accueil d’une production renouvelable supplémentaire suite à une demande de la société Luminus SA relative au raccordement d’un parc éolien sur le poste ht/mt de Romedenne (réf. : 386031)
CD-24a30-CWaPE-0871 Décision relative aux soldes rapportés par l’AIEG concernant l’exercice d’exploitation 2022 (avec annexe)
CD-24a30-CWaPE-0872
Décision relative aux soldes rapportés par ORES Assets (électricité) concernant l’exercice d’exploitation 2022 (avec annexe)
CD-24a30-CWaPE-0873 Décision relative aux soldes rapportés par ORES Assets (gaz) concernant l’exercice d’exploitation 2022 (avec annexe)
CD-24a30-CWaPE-0874
CD-24a30-CWaPE-0875
CD-24b19-CWaPE-0876
CD-24b20-CWaPE-0877
CD-24b22-CWaPE-0878
CD-24b22-CWaPE-0879
Décision relative aux soldes rapportés par RESA pour son activité électricité concernant l’exercice d’exploitation 2022 (avec annexe)
Décision relative aux soldes rapportés par RESA pour son activité gaz concernant l’exercice d’exploitation 2022 (avec annexe)
Décision relative à la demande d’autorisation de construction d’une ligne directe d’électricité entre l’installation de production photovoltaïque de TOTALENERGIES RENEWABLES DG BELGIUM ASSETCO 1 SA et les installations d’HOLCIM BELGIUM SA à Obourg
Décision relative à l’approbation des propositions de tarifs de refacturation des charges d’utilisation du réseau de transport des gestionnaires de réseau de distribution AIEG, AIESH, ORES ASSETS, RESA et REW pour l’exercice tarifaire 2024 (+ 5 grilles tarifaires en annexe)
Décision relative au plan d’adaptation 2024-2034 du réseau de transport local d’électricité + note d'examen confidentielle (comportant 2 annexes)
Décision relative à l’analyse du caractère économiquement justifié d’une adaptation du réseau électrique en vue de l’accueil d’une production renouvelable supplémentaire suite à une demande de la société ELICIO NV relative au raccordement d’un parc éolien sur le poste HT/MT de Auvelais (réf. : 390815)
Date
11-01-2024
11-01-2024
11-01-2024
11-01-2024
30-01-2024
30-01-2024
30-01-2024
30-01-2024
30-01-2024
30-01-2024
30-01-2024
30-01-2024
30-01-2024
30-01-2024
30-01-2024
19-02-2024
20-02-2024
22-02-2024
22-02-2024

CD-24b22-CWaPE-0880
CD-24b22-CWaPE-0881
CD-24b22-CWaPE-0882
CD-24b22-CWaPE-0883
CD-24b22-CWaPE-0884
Décision relative à l’analyse du caractère économiquement justifié d’une adaptation du réseau électrique en vue de l’accueil d’une production renouvelable supplémentaire suite à une demande de la société ENECO WIND BELGIUM HOLDING SA relative au raccordement d’un parc éolien sur le poste HT/MT de Auvelais (réf. : 390816)
Décision relative à l’analyse du caractère économiquement justifié d’une adaptation du réseau électrique en vue de l’accueil d’une production renouvelable supplémentaire suite à une demande de la société UNILIN SA relative au raccordement d’une unité de production d’électricité au départ de biomasse sur le poste HT/MT de Cierreux (réf. : EDS – 1148(1))
Décision relative à la demande de maintien d’une licence générale de fourniture de gaz introduite par CODEL SRL
Décision relative à la demande de maintien de licences générales de fourniture d’électricité et de gaz introduite par ELECTRABEL SA
Demande de maintien des licences générales de fourniture d’électricité et de gaz introduite par ESSENT BELGIUM SA (devenu ENERGIE.BE SA)
CD-24b22-CWaPE-0885 Décision relative à la demande de renonciation aux licences générales de fourniture d’électricité et de gaz introduite par ENERGIE.BE SA
CD-24b22-CWaPE-0886
Décision relative à la demande de renonciation aux licences générales de fourniture d’électricité et de gaz introduite par ANTARGAZ BELGIUM SA
CD-24c28-CWaPE-0887 Décision relative à la proposition de revenu autorisé électricité 2025-2029 déposée le 23 février 2024 par le gestionnaire de réseau de distribution AIEG + 1 annexe
CD-24c28-CWaPE-0888 Décision relative à la proposition de revenu autorisé électricité 2025-2029 déposée le 1er mars 2024 par le gestionnaire de réseau de distribution AIESH + 1 annexe
CD-24c28-CWaPE-0889 Décision relative à la proposition de revenu autorisé électricité 2025-2029 déposée le 19 mars 2024 par le gestionnaire de réseau de distribution ORES Assets + 1 annexe
CD-24c28-CWaPE-0890 Décision relative à la proposition de revenu autorisé gaz 2025-2029 déposée le 31 janvier 2024 par le gestionnaire de réseau de distribution ORES Assets + 1 annexe
CD-24c28-CWaPE-0891 Décision relative à la proposition de revenu autorisé gaz 2025-2029 déposée le 29 février 2024 par le gestionnaire de réseau de distribution RESA + 1 annexe
CD-24c28-CWaPE-0892 Décision relative à la demande d’approbation de la modification des contrats-types de raccordement au réseau de distribution basse tension d’ORES Assets (raccordements BT et Trans-BT) et des contrats-types de raccordement (standard et flexible) au réseau de distribution haute tension d’ORES Assets (raccordements MT, Trans-MT et partagés Trans-MT)
CD-24c28-CWaPE-0893 Décision relative à la demande d’octroi d’une licence limitée (à une puissance plafonnée) de fourniture d’électricité introduite par 7c Solarparken Belgium srl
CD-24c28-CWaPE-0894
Décision relative à la demande d’octroi d’une licence générale de fourniture de gaz introduite par Trevion nv
CD-24c28-CWaPE-0895 Décision relative à l’analyse du caractère économiquement justifié d’une adaptation du réseau électrique en vue de l’accueil d’une production renouvelable supplémentaire suite à une demande de la société HOLZINDUSTRIE PAULS SA relative au raccordement d’un parc photovoltaïque sur le poste ht/mt de Bütgenbach (réf. : 390140)
CD-24c28-CWaPE-0896
CD-24c28-CWaPE-0897
CD-24c28-CWaPE-0898
Décision relative à l’analyse du caractère économiquement justifié d’une adaptation du réseau électrique suite à une demande de la société Société Fermière Rochefort Ardennes SPRL relative au raccordement d’un parc photovoltaïque sur le poste HT/MT de Dinant (réf. : 399198)
Décision relative à l’analyse du caractère économiquement justifié d’une adaptation du réseau électrique en vue de l’accueil d’une production renouvelable supplémentaire suite à une demande de la société Montea SA relative au raccordement d’un parc photovoltaïque sur le poste HT/MT de Fooz (réf. R-2101964)
Décision relative à l’analyse du caractère économiquement justifié d’une adaptation du réseau électrique en vue de l’accueil d’une production renouvelable supplémentaire suite à une demande de la société Cofidis SA relative au raccordement d’un parc photovoltaïque sur le poste HT/MT de Marquain (réf. : 397469)
22-02-2024
CD-24c28-CWaPE-0899
CD-24c28-CWaPE-0900
CD-24c28-CWaPE-0901
Décision relative à l’analyse du caractère économiquement justifié d’une adaptation du réseau électrique en vue de l’accueil d’une production renouvelable supplémentaire suite à une demande de HOFFMANN TRADE AG relative au raccordement d’un parc photovoltaïque sur le poste HT/MT de Saint-Vith (réf. : 385817)
Décision relative à l’analyse du caractère économiquement justifié d’une adaptation du réseau électrique en vue de l’accueil d’une production renouvelable supplémentaire suite à une demande de la société LUMINUS SA relative au raccordement d’un parc éolien sur le poste HT/MT de Thy-le-Château (réf. : 391473)
Décision relative à l’analyse du caractère économiquement justifié d’une adaptation du réseau électrique en vue de l’accueil d’une production renouvelable supplémentaire suite à une demande de la société PLOPSA SRL relative au raccordement d’un parc photovoltaïque sur le poste HT/MT de Trois-Ponts (réf. : R2093886)
22-02-2024
22-02-2024
22-02-2024
22-02-2024
22-02-2024
22-02-2024
28-03-2024
28-03-2024
28-03-2024
28-03-2024
28-03-2024
28-03-2024
28-03-2024
28-03-2024
28-03-2024
28-03-2024
28-03-2024
28-03-2024
28-03-2024
28-03-2024
28-03-2024
CD-24c28-CWaPE-0902
CD-24c28-CWaPE-0903
CD-24c28-CWaPE-0904
CD-24d03-CWaPE-0905
CD-24d04-CWaPE-0906
CD-24d16-CWaPE-0907
CD-24d16-CWaPE-0908
CD-24d16-CWaPE-0909
CD-24d16-CWaPE-0910
CD-24d16-CWaPE-0911
CD-24d16-CWaPE-0912
CD-24d16-CWaPE-0913
CD-24d16-CWaPE-0914
CD-24d16-CWaPE-0915
CD-24d16-CWaPE-0916

Décision relative à la demande d’autorisation de construction d’une ligne directe d’électricité entre l’unité de valorisation énergétique des déchets d’INTRADEL SCRL et les installations de HERSTAL ENERGIE VERTE SPRL à Herstal
Décision relative à la demande d’autorisation d’une ligne directe d’électricité entre les installations photovoltaïques d’ENGIE SUN4BUSINESS 3 SA et les installations d’Unilin à Vielsalm
Décision exemptant ArcelorMittal Belgium SA de certaines obligations en tant que gestionnaire d’un réseau fermé professionnel d’électricité sur le site de Marchin (RFP 071)
Décision relative au non-respect, par l’AIESH, de la décision CD-21b11-CWaPE-0482 du 11 février 2021 relative au plan d’actions à mener suite aux conclusions de l’audit des rapports qualité électricité et gaz
Décision relative à la proposition de revenu autorisé électricité 2025-2029 déposée le 27 mars 2024 par le gestionnaire de réseau de distribution REW + 1 annexe
Décision relative à la demande d’autorisation de construction d’une ligne directe d’électricité entre les éoliennes de EOLY ENERGY NV et les installations de WALCODIS SA à Lessines
Décision relative à la demande de révision de la spécification technique ST09 introduite par ORES (annexe à la prescription technique C2/112 de Synergrid)
Décision relative à la demande de maintien d’une licence générale de fourniture d’électricité introduite par COCITER SCRL
Décision relative à la demande d’octroi d’une licence générale de fourniture d’électricité introduite par BESIX POWER SA
Décision relative à l’analyse du caractère économiquement justifié d’une adaptation du réseau électrique en vue de l’accueil d’une production renouvelable supplémentaire suite à une demande de la société MONTEA SA relative au raccordement d’un parc photovoltaïque sur le poste HT/MT d’Alleur (R-2101966)
Décision relative à l’analyse du caractère économiquement justifié d’une adaptation du réseau électrique en vue de l’accueil d’une production renouvelable supplémentaire suite à une demande de la société LUMINUS SA relative au raccordement d’un parc éolien sur le poste HT/MT de Croix-Chabot (Réf. : EDS 1785)
Décision relative à l’analyse du caractère économiquement justifié d’une adaptation du réseau électrique en vue de l’accueil d’une production renouvelable supplémentaire suite à une demande de la société LUMINUS SA relative au raccordement d’un parc éolien sur le poste HT/MT de Hannut (R-2045017)(2)
Décision relative à l’analyse du caractère économiquement justifié d’une adaptation du réseau électrique en vue de l’accueil d’une production renouvelable supplémentaire suite à une demande de la société Luminus SA relative au raccordement d’un parc éolien sur le poste HT/MT de Harmignies (Réf. : 392011)
Décision relative à l’analyse du caractère économiquement justifié d’une adaptation du réseau électrique en vue de l’accueil d’une production renouvelable supplémentaire suite à une demande de la société CEBEO SA relative au raccordement d’un parc photovoltaïque sur le poste HT/MT de Marquain (réf. : 401000)
Décision relative à l’analyse du caractère économiquement justifié d’une adaptation du réseau électrique suite à une demande de la société ETHER ENERGY SA relative au raccordement d’un parc photovoltaïque sur le poste HT/MT de Monceau-enArdenne (Réf. : 394844)
CD-24d25-CWaPE-0917 Décision relative aux soldes régulatoires électricité adaptés du gestionnaire de réseau ORES Assets concernant l’exercice d’exploitation 2017
CD-24d25-CWaPE-0918
CD-24d25-CWaPE-0919
Décision relative aux soldes régulatoires électricité adaptés du gestionnaire de réseau ORES Assets concernant l’exercice d’exploitation 2018
Décision relative aux soldes régulatoires gaz adaptés du gestionnaire de réseau ORES Assets concernant l’exercice d’exploitation 2017
CD-24d25-CWaPE-0920 Décision relative aux soldes régulatoires gaz adaptés du gestionnaire de réseau ORES Assets concernant l’exercice d’exploitation 2018
CD-24d25-CWaPE-0921
CD-24d25-CWaPE-0922
CD-24d25-CWaPE-0923
Décision relative à l’analyse du caractère économiquement justifié d’une adaptation du réseau électrique en vue de l’accueil d’une production renouvelable supplémentaire suite à une demande de la société Windvision Belgium VX SA relative au raccordement d’un parc éolien sur le poste HT/MT de Abée-Scry (réf. : 267379585)
Décision relative à l’analyse du caractère économiquement justifié d’une adaptation du réseau électrique en vue de l’accueil d’une production renouvelable supplémentaire suite à une demande de la société LUMINUS SA relative au raccordement d’un parc éolien sur le poste HT/MT de Abée-Scry (réf. : 268 - 390019)
Décision relative à l’analyse du caractère économiquement justifié d’une adaptation du réseau électrique en vue de l’accueil d’une production renouvelable supplémentaire suite à une demande de la société ENGIE INFORMATION ET TECHNOLOGIES SETR relative au raccordement d’un parc éolien sur le poste HT/MT de Abée-Scry (réf. : 269 - 392112)
28-03-2024
28-03-2024
28-03-2024
03-04-2024
04-04-2024
16-04-2024
16-04-2024
16-04-2024
16-04-2024
16-04-2024
16-04-2024
16-04-2024
16-04-2024
16-04-2024
16-04-2024
25-04-2024
25-04-2024
25-04-2024
25-04-2024
25-04-2024
25-04-2024
25-04-2024
CD-24d25-CWaPE-0924
CD-24d25-CWaPE-0925
CD-24d25-CWaPE-0926
CD-24d25-CWaPE-0927
CD-24d25-CWaPE-0928
CD-24d25-CWaPE-0929

Décision relative à l’analyse du caractère économiquement justifié d’une adaptation du réseau électrique en vue de l’accueil d’une production renouvelable supplémentaire suite à une demande de la société CLC VERSAGE SRL relative au raccordement d’un parc photovoltaïque sur le poste HT/MT de Abée-Scry (réf. : 270397870)
Décision relative à l’analyse du caractère économiquement justifié d’une adaptation du réseau électrique suite à une demande de la société EXPLOITATIONS FORESTIERES GEORGES HUET SA relative au raccordement d’un parc photovoltaïque sur le poste HT/MT de Bomal (Réf. : 264 - 395578)
Décision relative à l’analyse du caractère économiquement justifié d’une adaptation du réseau électrique suite à une demande de la société LUMINUS SA relative au raccordement d’un parc éolien sur le poste HT/MT de Bomal (Réf. : 247 - 395917)
Décision relative à l’analyse du caractère économiquement justifié d’une adaptation du réseau électrique en vue de l’accueil d’une production renouvelable supplémentaire suite à une demande de la société UNILIN SA relative au raccordement d’une unité de production d’électricité au départ de biomasse sur le poste HT/MT de Cierreux (réf. : 255 - EDS–1148(2))
Décision relative à l’analyse du caractère économiquement justifié d’une adaptation du réseau électrique en vue de l’accueil d’une production renouvelable supplémentaire suite à une demande de la société LUMINUS SA relative au raccordement d’un parc éolien sur le poste HT/MT Les Isnes (réf. : 246 - 387790)
Décision relative à l’analyse du caractère économiquement justifié d’une adaptation du réseau électrique suite à une demande de la société GREEN ENERGY 4 SEASONS SA relative au raccordement d’un parc photovoltaïque sur le poste HT/MT de Marche-en-Famenne (Réf. : 265 - 397938)
CD-24d25-CWaPE-0930 Décision relative à l’analyse du caractère économiquement justifié d’une adaptation du réseau électrique suite à une demande de la société DOMAINE DE BORZEE SPRL relative au raccordement d’un parc photovoltaïque sur le poste HT/MT de Marcourt (Réf. : 260 - 399402)
CD-24d25-CWaPE-0931
Décision relative à l’analyse du caractère économiquement justifié d’une adaptation du réseau électrique en vue de l’accueil d’une production renouvelable supplémentaire suite à une demande de la société MINISTRY OF SOLAR SPRL relative au raccordement d’un parc photovoltaïque sur le poste HT/MT de Quevaucamps (réf. : 257 - 395288)
CD-24d25-CWaPE-0932 Décision relative à l’analyse du caractère économiquement justifié d’une adaptation du réseau électrique suite à une demande de la société STORM 66 SA relative au raccordement d’un parc éolien sur le poste HT/MT d’On (Réf. : 259 - 395636)
CD-24d25-CWaPE-0933
CD-24e03-CWaPE-0934
CD-24e16-CWaPE-0935
CD-24e16-CWaPE-0936
CD-24e16-CWaPE-0937
CD-24e16-CWaPE-0938
Décision relative à l’analyse du caractère économiquement justifié d’une adaptation du réseau électrique suite à une demande de la société C.E.T.T.P. MONSEU SA relative au raccordement d’un parc photovoltaïque sur le poste HT/MT d’On (Réf. : 275 - 401388)
Décision relative à la demande d’approbation de la modification des documents soumis par Synergrid :
• Prescription C8-01 (v12) - Network Flexibility Study pour la participation des URD à des Services de flexibilité
• Prescription C8-06 (v1.0) – Exigences techniques générales – Système de mesure et gateway pour un point de livraison aFRR raccordé au Réseau de distribution
• Guide du Marché Flexibilité – Avant-projet 2.0
• Modèle de contrat entre le GRD et le FSP dans le cadre de la livraison de services de flexibilité par l’utilisation de la flexibilité d’utilisateurs du réseau de distribution (version 23/02/2024)
Décision relative aux soldes rapportés par l’AIESH concernant l’exercice d’exploitation 2022 + 1 annexe
Décision relative à la proposition de revenu autorisé électricité 2025-2029 déposée le 24 avril 2024 par le gestionnaire de réseau de distribution RESA + 1 annexe
Décision relative à la demande d’octroi d’une licence de fourniture d’électricité limitée à des clients détermines introduite par ENERDEAL SOLAR INVEST II SA
Décision relative à l’analyse du caractère économiquement justifié d’une adaptation du réseau électrique en vue de l’accueil d’une production renouvelable supplémentaire suite à une demande de la société ENECO WIND BELGIUM HOLDING SA relative au raccordement d’un parc éolien sur le poste HT/MT de Fosses-la-Ville (Réf. : 276 - 390810)
25-04-2024
CD-24e16-CWaPE-0939
Décision relative à la demande d’approbation de la modification des documents soumis par Synergrid :
• Prescription C8-01 (v15) - Network Flexibility Study pour la participation des URD à des Services de flexibilité
• Guide du Marché Flexibilité – 2.1
• Modèle de contrat entre le GRD et le FSP dans le cadre de la livraison de services de flexibilité par l’utilisation de la flexibilité d’utilisateurs du réseau de distribution (v15 –08/05/2024)
25-04-2024
25-04-2024
25-04-2024
25-04-2024
25-04-2024
25-04-2024
25-04-2024
25-04-2024
25-04-2024
03-05-2024
16-05-2024
16-05-2024
16-05-2024
16-05-2024
16-05-2024
CD-24f06-CWaPE-0940
CD-24f06-CWaPE-0941
CD-24f06-CWaPE-0942
CD-24f06-CWaPE-0943
CD-24f27-CWaPE-0944
CD-24f27-CWaPE-0945
CD-24f27-CWaPE-0946
CD-24f27-CWaPE-0947
CD-24f27-CWaPE-0948
CD-24f27-CWaPE-0949
CD-24f27-CWaPE-0950
CD-24f27-CWaPE-0951
CD-24f27-CWaPE-0952
CD-24f27-CWaPE-0953
CD-24g11-CWaPE-0954
CD-24g11-CWaPE-0955
CD-24g11-CWaPE-0956
CD-24g11-CWaPE-0957
CD-24g11-CWaPE-0958
CD-24h29-CWaPE-0959
CD-24i05-CWaPE-0960
CD-24i05-CWaPE-0961
CD-24i05-CWaPE-0962
CD-24i05-CWaPE-0963
CD-24i05-CWaPE-0964
CD-24i05-CWaPE-0965

Décision portant sur la modification de la décision CD-23e31-CWaPE-0773 relative à la méthodologie tarifaire applicable aux gestionnaires de réseau de distribution d’électricité et de gaz actifs en Région wallonne pour la période régulatoire 20252029
Décision relative à la demande de dérogation à l’article 11, §6, de l’arrêté du Gouvernement wallon relatif aux obligations de service public dans le marché de l’électricité
Décision relative à la demande de maintien de licences générales de fourniture d’électricité et de gaz introduite par RWE SUPPLY & TRADING GmbH
Décision relative à la demande d’octroi d’une licence générale de fourniture d’électricité introduite par UKKO ENERGY SA
Décision relative à la demande d'approbation soumise par Synergrid de révision de la prescription C1/107 relative au raccordement d’une installation électrique d’un utilisateur au réseau de distribution basse tension
Décision relative à l’analyse du caractère économiquement justifié d’une adaptation du réseau électrique en vue de l’accueil d’une production renouvelable supplémentaire suite à une demande de la société NEW WIND SRL relative au raccordement d’un parc éolien sur le poste HT/MT de Couvin (Réf. : 389641)
Décision relative à l’analyse du caractère économiquement justifié d’une adaptation du réseau électrique en vue de l’accueil d’une production renouvelable supplémentaire suite à une demande de la société SOCIETE ARDENNAISE D'EMBOUTEILLAGE SA relative au raccordement d’un parc photovoltaïque sur le poste HT/MT d’Houffalize (réf. : 374051)
Décision relative à l’analyse du caractère économiquement justifié d’une adaptation du réseau électrique en vue de l’accueil d’une production renouvelable supplémentaire suite à une demande de la société ASPIRAVI SA relative au raccordement d’un parc éolien sur le poste HT/MT d’Houffalize (réf. : 390471)
Décision relative à la demande de renonciation à la licence générale de fourniture de gaz introduite par BAYERNGAS ENERGY GmbH
Décision relative à la demande d’octroi d’une licence de fourniture d’électricité limitée à une puissance plafonnée introduite par SUNWISE SRL
Décision relative à la demande d’octroi de licence de fourniture d’électricité limitée à des clients déterminés introduite par L’OREAL LIBRAMONT SA
Décision relative à la demande d’autorisation de construction d’une ligne directe d’électricité entre l’éolienne de LES VENTS DE DAMRE SRL et les installations de ELOY TRAVAUX SA à Sprimont
Décision relative à la demande d’autorisation de construction d’une ligne directe d’électricité entre l’éolienne de LES VENTS DE DAMRE SRL et les installations de SPRIMOGLASS SA à Sprimont
Décision relative à la demande d’autorisation de construction d’une ligne directe d’électricité entre l’installation photovoltaïque de SOLAR ROOF BE SA et les installations de WEERTS SUPPLY CHAIN SA à La Louvière
Décision relative à la demande de maintien de licences générales de fourniture d’électricité et de gaz introduite par BOLT ENERGIE SA
Décision relative à la demande de maintien d’une licence générale de fourniture de gaz introduite par SEFE ENERGY GmbH (anciennement WINGAS GmbH)
Décision relative à la demande de maintien d’une licence limitée de fourniture d’électricité à des clients déterminés introduite par SOLAR ROOF BE SA (anciennement WEERTS ENERGY SA)
Décision relative à la demande d’autorisation de construction d’une ligne directe d’électricité entre l’installation photovoltaïque de SOLARBUILD 7 SRL et les installations d’ADVENTURE VALLEY DURBUY SA à Durbuy
Décision autorisant une activité de partage d’énergie à Communauté d’énergie renouvelable « Soleil d’Aubange » ASBL
Décision relative au non-respect, par ELEGANT, des articles 11, § 1er, et 7, § 4, 1°, de l’arrêté du Gouvernement wallon du 30 mars 2006 relatif aux obligations de service public dans le marché de l’électricité
Décision relative aux soldes rapportés par REW concernant l’exercice d’exploitation 2019 + 1 annexe
Décision relative aux soldes rapportés par REW concernant l’exercice d’exploitation 2020 + 1 annexe
Décision relative aux soldes rapportés par REW concernant l’exercice d’exploitation 2021 + 1 annexe
Décision relative à l’affectation des soldes régulatoires du REW relatifs aux exercices d’exploitation 2017, 2018, 2019, 2020 et 2021
Décision relative à l’analyse du caractère économiquement justifié d’une adaptation du réseau électrique suite à une demande de la société GREEN ENERGY 4 SEASONS SA relative au raccordement d’un parc photovoltaïque sur le poste HT/MT de Marcourt (réf. : 283 - 401701)
Décision relative à l’analyse du caractère économiquement justifié d’une adaptation du réseau électrique suite à une demande de la société STORM 65 SA relative au raccordement d’un parc éolien sur le poste HT/MT de Chassart (réf. : 278 - 392887)
06-06-2024
06-06-2024
06-06-2024
06-06-2024
27-06-2024
27-06-2024
27-06-2024
27-06-2024
27-06-2024
27-06-2024
27-06-2024
27-06-2024
27-06-2024
27-06-2024
11-07-2024
11-07-2024
11-07-2024
11-07-2024
11-07-2024
29-08-2024
05-09-2024
05-09-2024
05-09-2024
05-09-2024
05-09-2024
05-09-2024
CD-24i05-CWaPE-0966
CD-24i05-CWaPE-0967
CD-24i05-CWaPE-0968
CD-24i05-CWaPE-0969
CD-24i05-CWaPE-0970
CD-24i05-CWaPE-0971
CD-24i05-CWaPE-0972
CD-24i05-CWaPE-0973
CD-24i05-CWaPE-0974
CD-24i05-CWaPE-0975
CD-24i05-CWaPE-0976
CD-24i05-CWaPE-0977
CD-24i05-CWaPE-0978
CD-24i05-CWaPE-0979
CD-24i05-CWaPE-0980
CD-24i05-CWaPE-0981

Décision relative à l’analyse du caractère économiquement justifié d’une adaptation du réseau électrique suite à une demande de la société PROPERIX SA relative au raccordement d’un parc photovoltaïque sur le poste HT/MT de Chassart (réf. : 272389361)
Décision relative à l’analyse du caractère économiquement justifié d’une adaptation du réseau électrique suite à une demande de la société LUMINUS SA relative au raccordement d’un parc éolien sur le poste HT/MT de Chassart (réf. : 271 - 400503)
Décision relative à l’analyse du caractère économiquement justifié d’une adaptation du réseau électrique suite à une demande de la société ENGIE INFORMATION ET TECHNOLOGIES relative au raccordement d’un parc éolien sur le poste HT/MT de Liberchies (réf. : 273 - 388245)
Décision relative à l’analyse du caractère économiquement justifié d’une adaptation du réseau électrique suite à une demande de la société ENECO WIND BELGIUM HOLDING SA relative au raccordement d’un parc éolien sur le poste HT/MT de Liberchies (réf. : 274 - 390844)
Décision relative à l’analyse du caractère économiquement justifié d’une adaptation du réseau électrique suite à une demande de la société Ether Energy SA relative au raccordement d’un parc photovoltaïque sur le poste HT/MT de Liberchies (réf. : 279394780)
Décision relative à l’analyse du caractère économiquement justifié d’une adaptation du réseau électrique en vue de l’accueil d’une production renouvelable supplémentaire suite à une demande de la société TECHNOFORM INSULATION SOLUTIONS BELGIUM SA relative au raccordement d’un parc photovoltaïque sur le poste HT/MT de Marquain (réf. : 288 - 400453)
Décision relative à l’analyse du caractère économiquement justifié d’une adaptation du réseau électrique en vue de l’accueil d’une production renouvelable supplémentaire suite à une demande de la société MONUMENT HAINAUT SA relative au raccordement d’un parc photovoltaïque sur le poste HT/MT de Marquain (réf. : 289 - 402476)
Décision relative à l’analyse du caractère économiquement justifié d’une adaptation du réseau électrique en vue de l’accueil d’une production renouvelable supplémentaire suite à une demande de la société GREEN INVEST HOLDING SA relative au raccordement d’un parc photovoltaïque sur le poste HT/MT de Marquain (réf. : 290 - 403147)
Décision relative à l’analyse du caractère économiquement justifié d’une adaptation du réseau électrique en vue de l’accueil d’une production renouvelable supplémentaire suite à une demande de la société GREENVENTURES CLEANTECH BVBA relative au raccordement d’un parc photovoltaïque sur le poste HT/MT de Marquain (réf. : 291 - 404538)
Décision relative à l’analyse du caractère économiquement justifié d’une adaptation du réseau électrique suite à une demande de la société ENERDEAL SA relative au raccordement sur le poste HT/MT de Deux-Acren d’un parc photovoltaïque (réf. : 302 - 404334)
Décision relative à l’analyse du caractère économiquement justifié d’une adaptation du réseau électrique en vue de l’accueil d’une production renouvelable supplémentaire suite à une demande de la société ALTERNATIVE GREEN SA relative au raccordement d’un parc éolien sur le poste HT/MT de Hastière (réf. : 297402262)
Décision relative à l’analyse du caractère économiquement justifié d’une adaptation du réseau électrique en vue de l’accueil d’une production renouvelable supplémentaire suite à une demande de la société STORM 102 SA relative au raccordement d’un parc photovoltaïque sur le poste HT/MT de HOVES (réf. : 300403489)
Décision relative à l’analyse du caractère économiquement justifié d’une adaptation du réseau électrique suite à une demande de la société STORM 102 SA relative au raccordement d’un parc photovoltaïque sur le poste HT/MT de Hoves (réf. : 301403680)
Décision relative à l’analyse du caractère économiquement justifié d’une adaptation du réseau électrique en vue de l’accueil d’une production renouvelable supplémentaire suite à une demande de la société VENTIS SA relative au raccordement d’un parc éolien sur le poste HT/MT d’Antoing (réf. : 292 - 400834)
Décision relative à l’analyse du caractère économiquement justifié d’une adaptation du réseau électrique en vue de l’accueil d’une production renouvelable supplémentaire suite à une demande de la société ENECO WIND BELGIUM SA relative au raccordement d’un parc éolien sur le poste HT/MT d’Antoing (réf. : 293402383)
Décision relative à l’analyse du caractère économiquement justifié d’une adaptation du réseau électrique en vue de l’accueil d’une production renouvelable supplémentaire suite à une demande de la société LUMINUS SA relative au raccordement d’un parc éolien sur le poste HT/MT de Warnant (réf. : 294 - EDS 1858)
05-09-2024
05-09-2024
05-09-2024
05-09-2024
05-09-2024
05-09-2024
05-09-2024
05-09-2024
05-09-2024
05-09-2024
05-09-2024
05-09-2024
05-09-2024
05-09-2024
05-09-2024
05-09-2024
CD-24i05-CWaPE-0982
CD-24i05-CWaPE-0983
CD-24i05-CWaPE-0984
CD-24i12-CWaPE-0985
CD-24i26-CWaPE-0986
CD-24i26-CWaPE-0987
CD-24i26-CWaPE-0988
CD-24i26-CWaPE-0989
CD-24i26-CWaPE-0990
CD-24i26-CWaPE-0991
CD-24i26-CWaPE-0992
CD-24i26-CWaPE-0993
CD-24i26-CWaPE-0994
CD-24j10-CWaPE-0995
CD-24k07-CWaPE-0996
CD-24k07-CWaPE-0997
CD-24k07-CWaPE-0998
CD-24k25-CWaPE-0999
CD-24k29-CWaPE-1000
CD-24k29-CWaPE-1001
CD-24k29-CWaPE-1002

Décision relative à l’analyse du caractère économiquement justifié d’une adaptation du réseau électrique en vue de l’accueil d’une production renouvelable supplémentaire suite à une demande de la société VENTIS SA relative au raccordement d’un parc éolien sur le poste HT/MT de Nivelles (réf. : 281 - 396922)
Décision relative à l’analyse du caractère économiquement justifié d’une adaptation du réseau électrique suite à une demande de la société LOCK'O SA relative au raccordement d’un parc photovoltaïque sur le poste HT/MT de Pâturages (réf. : 280400559)
Décision relative à la demande d’autorisation de construction d’une ligne directe d’électricité entre l’installation photovoltaïque de SKYSUN 2 SRL et les installations de LES CALCAIRES DE LA SAMBRE SA à Montigny-le-Tilleul
Décision relative au non-respect, par RESA S.A. Intercommunale, des articles 33bis/1, et 34 bis, §1er, alinéa 1er, 4°, b), du décret du 12 avril 2001 relatif à l'organisation du marché régional de l’électricité et des articles 31 ter, §2, et 33, §1er, 4°, b), du décret du 19 décembre 2002 relatif à l'organisation du marché régional du gaz ainsi que des articles 29 à 37 de l’arrêté du Gouvernement wallon du 30 mars 2006 relatif aux obligations de service public dans le marché de l'électricité et des articles 32 à 40 de l’arrêté du Gouvernement wallon du 30 mars 2006 relatif aux obligations de service public dans le marché du gaz
Décision relative à l’analyse du caractère économiquement justifié d’une adaptation du réseau électrique en vue de l’accueil d’une production renouvelable supplémentaire suite à une demande de la société ASPIRAVI SAMEN CV relative au raccordement d’un parc éolien sur le poste HT/MT de Champion (réf. : 306 - 402858)
Décision relative à l’analyse du caractère économiquement justifié d’une adaptation du réseau électrique en vue de l’accueil d’une production renouvelable supplémentaire suite à une demande de la société STORM 102 SA relative au raccordement d’un parc photovoltaïque sur le poste HT/MT de Champion (réf. : 307406557)
Décision relative à l’analyse du caractère économiquement justifié d’une adaptation du réseau électrique en vue de l’accueil d’une production renouvelable supplémentaire suite à une demande de la société EARTH BV relative au raccordement d’un parc photovoltaïque sur le poste HT/MT de Champion (réf. : 308407471)
Décision relative à l’analyse du caractère économiquement justifié d’une adaptation du réseau électrique en vue de l’accueil d’une production renouvelable supplémentaire suite à une demande du Centre wallon de Recherche agronomique relative au raccordement d’un parc photovoltaïque sur le poste HT/MT de Gembloux (Réf. : 304 - 401704)
Décision relative à l’analyse du caractère économiquement justifié d’une adaptation du réseau électrique en vue de l’accueil d’une production renouvelable supplémentaire suite à une demande du Centre wallon de Recherche agronomique relative au raccordement d’un parc photovoltaïque sur le poste HT/MT de Gembloux (Réf. : 305 - 401705)
Décision relative à la demande de maintien des licences générales de fourniture d’électricité et de gaz introduite par ELEGANT SPRL
Décision relative à la demande de maintien des licences générales de fourniture d’électricité et de gaz introduite par ENI SPA
Décision relative à la demande de renonciation à la licence de fourniture de gaz en vue d’assurer sa propre fourniture introduite par ENEL GLOBAL TRADING SpA
Décision relative à la demande d’approbation de la modification de prescriptions techniques soumises par Synergrid : Amendement prescription C10/11 –Prescriptions techniques spécifiques de raccordement d’installations de production décentralisée fonctionnant en parallèle sur le réseau de distribution
Décision relative à la mise en œuvre du projet-pilote SOLORMAX porté par ORES ASSETS
Décision relative à la demande de maintien d’une licence générale de fourniture d’électricité introduite par COCITER scrl
Décision relative à la demande d’octroi d’une licence générale de fourniture d’électricité introduite par SKYSIX sa
05-09-2024
05-09-2024
05-09-2024
12-09-2024
26-09-2024
26-09-2024
26-09-2024
26-09-2024
26-09-2024
26-09-2024
26-09-2024
26-09-2024
26-09-2024
10-10-2024
07-11-2024
07-11-2024
Décision relative à la demande d’octroi d’une licence générale de fourniture de services de flexibilité introduite par ENERGY POOL DEVELOPPEMENT SAS 07-11-2024
Décision relative à la demande d’octroi d’une licence générale de fourniture de services de flexibilité introduite par LIFEPOWR SA
Décision relative à l’approbation des soldes régulatoires des charges d’utilisation du réseau de transport des gestionnaires de réseau de distribution AIEG, AIESH, ORES ASSETS, RESA et REW concernant l’exercice d’exploitation 2022
Décision relative à l’approbation des soldes régulatoires des charges d’utilisation du réseau de transport des gestionnaires de réseau de distribution AIEG, AIESH, ORES ASSETS, RESA et REW concernant l’exercice d’exploitation 2023
Décision relative à l’approbation des propositions de tarifs de refacturation des charges d’utilisation du réseau de transport des gestionnaires de réseau de distribution AIEG, AIESH, ORES ASSETS, RESA et REW pour l’exercice tarifaire 2025 + 1 annexe
25-11-2024
29-11-2024
29-11-2024
29-11-2024
CD-24k29-CWaPE-1003
CD-24k29-CWaPE-1004
CD-24k29-CWaPE-1005
CD-24k29-CWaPE-1006
CD-24l02-CWaPE-1007
CD-24k29-CWaPE-1008
CD-24k29-CWaPE-1009
CD-24k29-CWaPE-1010
CD-24l19-CWaPE-1011
CD-24l19-CWaPE-1012
CD-24l19-CWaPE-1013
CD-24l19-CWaPE-1014
CD-24l19-CWaPE-1015
CD-24l19-CWaPE-1016
CD-24l19-CWaPE-1017
CD-24l19-CWaPE-1018
CD-24l19-CWaPE-1019
CD-24l19-CWaPE-1020
CD-24l19-CWaPE-1021

Décision relative à la proposition de tarifs périodiques de distribution d’électricité 2025 du gestionnaire de réseau de distribution AIEG + 2 annexes
Décision relative à la proposition de tarifs périodiques de distribution d’électricité 2025 du gestionnaire de réseau de distribution AIESH + 2 annexes
Décision relative à la proposition de tarifs périodiques de distribution d’électricité 2025 du gestionnaire de réseau de distribution ORES ASSETS + 2 annexes
Décision relative à la proposition de tarifs périodiques de distribution d’électricité 2025 du gestionnaire de réseau de distribution RESA + 2 annexes
Décision relative à la proposition de tarifs périodiques de distribution d’électricité 2025 du gestionnaire de réseau de distribution REW + 2 annexes
Décision relative à la proposition de tarifs périodiques de distribution de gaz 20252029 du gestionnaire de réseau de distribution ORES ASSETS + 10 annexes
Décision relative à la proposition de tarifs périodiques de distribution de gaz 20252029 du gestionnaire de réseau de distribution RESA + 10 annexes
Décision de révision de la décision CD-23c24-CWaPE-0761 sur la demande d’autorisation de construction d’une ligne directe d’électricité entre l’éolienne de LUMINUS SA et les installations de FALLAIS INTERNATIONAL SRL à Villers-leBouillet - transfert de propriété
Décision relative à l’analyse du caractère économiquement justifié d’une adaptation du réseau électrique en vue de l’accueil d’une production renouvelable supplémentaire suite à une demande de la société NEW WIND SRL relative au raccordement d’un parc éolien sur le poste HT/MT de Binche (réf. : 309 - 403795)
Décision relative à l’analyse du caractère économiquement justifié d’une adaptation du réseau électrique en vue de l’accueil d’une production renouvelable supplémentaire suite à une demande de la société STORM 102 SA relative au raccordement d’un parc photovoltaïque sur le poste ht/mt de Chiny (réf. : 327408899)
Décision relative à l’analyse du caractère économiquement justifié d’une adaptation du réseau électrique en vue de l’accueil d’une production renouvelable supplémentaire suite à une demande de la société LUMINUS SA relative au raccordement d’un parc éolien sur le poste ht/mt de Croix-Chabot (Réf. : 295 - R2060562)
Décision relative à l’analyse du caractère économiquement justifié d’une adaptation du réseau électrique en vue de l’accueil d’une production renouvelable supplémentaire suite à une demande de la société ENERGYVISION HOME SPRL relative au raccordement d’un parc photovoltaïque sur le poste ht/mt d’Élouges (réf. : 312 - 403987)
Décision relative à l’analyse du caractère économiquement justifié d’une adaptation du réseau électrique en vue de l’accueil d’une production renouvelable supplémentaire suite à une demande de la société GREEN CITY WALLONIE SCRL relative au raccordement d’un parc photovoltaïque sur le poste ht/mt d’Élouges (réf. : 313 - 405417)
Décision relative à l’analyse du caractère économiquement justifié d’une adaptation du réseau électrique suite à une demande de la société ELECTRABEL SA au raccordement d’un parc éolien sur le poste ht/mt de Fays-les-Veneurs (Réf. : 317404138)
Décision relative à l’analyse du caractère économiquement justifié d’une adaptation du réseau électrique en vue de l’accueil d’une production renouvelable supplémentaire suite à une demande de la société ELICIO SA relative au raccordement d’un parc éolien sur le poste ht/mt de Fooz (296 - R-2046698)
Décision relative à l’analyse du caractère économiquement justifié d’une adaptation du réseau électrique en vue de l’accueil d’une production renouvelable supplémentaire suite à une demande de la société STORM 85 SA relative au raccordement d’un parc éolien sur le poste ht/mt de Harmignies (Réf. : 314 - 394887)
Décision relative à l’analyse du caractère économiquement justifié d’une adaptation du réseau électrique en vue de l’accueil d’une production renouvelable supplémentaire suite à une demande de la société ENERGYVISION SA relative au raccordement d’un parc photovoltaïque sur le poste ht/mt de Heid de Goreux (Réf. : 315 - R-2113651)
Décision relative à l’analyse du caractère économiquement justifié d’une adaptation du réseau électrique en vue de l’accueil d’une production renouvelable supplémentaire suite à une demande de la société ELOY BETON SA relative au raccordement d’un parc photovoltaïque sur le poste ht/mt de Profondval (Réf. : 299R-2097189)
Décision relative à l’analyse du caractère économiquement justifié d’une adaptation du réseau électrique en vue de l’accueil d’une production renouvelable supplémentaire suite à une demande de la société SPAQUE SA relative au raccordement d’un parc photovoltaïque sur le poste ht/mt de Ville-sur-Haine (Réf. : 316 - 401887)
29-11-2024
29-11-2024
29-11-2024
29-11-2024
02-12-2024
29-11-2024
29-11-2024
29-11-2024
19-12-2024
19-12-2024
19-12-2024
19-12-2024
19-12-2024
19-12-2024
19-12-2024
19-12-2024
19-12-2024
19-12-2024
19-12-2024

CD-24l19-CWaPE-1022
CD-24l19-CWaPE-1023
CD-24l19-CWaPE-1024
CD-24l19-CWaPE-1025
CD-24l19-CWaPE-1026
CD-24l19-CWaPE-1027
CD-24l19-CWaPE-1028
CD-24l19-CWaPE-1029
CD-24l19-CWaPE-1030
Décision relative à l’analyse du caractère économiquement justifié d’une adaptation du réseau électrique en vue de l’accueil d’une production renouvelable supplémentaire suite à une demande de la société ASPIRAVI SA relative au raccordement d’un parc éolien sur le poste ht/mt de Ville-sur-Haine (Réf. : 325404720)
Décision relative à la demande de maintien de la licence générale de fourniture de gaz introduite par SEFE ENERGY GmbH
Décision relative à la demande de maintien de la licence générale de fourniture d’électricité introduite par ASPIRAVI ENERGY nv
Décision relative à la demande de maintien de la licence limitée de fourniture de gaz à des clients déterminés introduite par BIOGAZ DU HAUT GEER scrl
Décision relative à l’approbation de la proposition de tarifs non périodiques de distribution 2025-2029 du gestionnaire de réseau de distribution AIEG
Décision relative à l’approbation de la proposition de tarifs non périodiques de distribution 2025-2029 du gestionnaire de réseau de distribution AIESH
Décision relative à l’approbation de la proposition de tarifs non périodiques de distribution 2025-2029 du gestionnaire de réseau de distribution ORES ASSETS
Décision relative à l’approbation de la proposition de tarifs non périodiques de distribution 2025-2029 du gestionnaire de réseau de distribution RESA
Décision relative à l’approbation de la proposition de tarifs non périodiques de distribution 2025-2029 du gestionnaire de réseau de distribution REW
19-12-2024
19-12-2024
19-12-2024
19-12-2024
19-12-2024
19-12-2024
19-12-2024
19-12-2024
19-12-2024

Références
CD-24a11-CWaPE-0087
CD-24a30-CWaPE-0088
CD-24b08-CWaPE-0089
CD-24b22-CWaPE-0090
CD-24c28-CWaPE-0091
CD-24e16-CWaPE-0092
CD-24f06-CWaPE-0093
CD-24f06-CWaPE-0094
CD-24f27-CWaPE-0095
CD-24f27-CWaPE-0096
CD-24f27-CWaPE-0097
CD-24g11-CWaPE-0098
CD-24g11-CWaPE-0099
CD-24g11-CWaPE-0100
CD-24g11-CWaPE-0101
Titre du document
Date
Rapport concernant le suivi du plan d’actions à mener par l’AIEG suite aux conclusions de l’audit du rapport qualité électricité (injonction du 12/09/2023) 11-01-2024
Rapport concernant le suivi du plan d’actions à mener par l’AIESH suite aux conclusions de l’audit du rapport qualité électricité (injonction du 12/09/2023) 30-01-2024
Analyse relative à la demande de subvention introduite par ORES dans le cadre du décret du 29 juin 2023 relatif à l'octroi de subventions aux GRD en vue de favoriser la transition énergétique
Rapport concernant l’évaluation pour l’année 2022 du coût des obligations de service public imposées aux gestionnaires de réseau de distribution
Rapport concernant l’analyse des prix de l’électricité et du gaz naturel en Wallonie (clients résidentiels) sur la période de janvier 2007 à décembre 2023
Rapport final concernant le contrôle du respect des obligations de service public par DATS 24
Rapport concernant l’analyse des prix de l’électricité et du gaz naturel en Wallonie (clients professionnels) sur la période de janvier 2009 à décembre 2023
Rapport concernant la conversion gaz L/H – Évaluation des plans de communication – Conversion 2024
Rapport concernant le suivi du plan d’actions à mener par l’AIESH suite à la décision CD-24d03-CWaPE-0905 sur le non-respect, par l’AIESH, de la décision CD-21b11CWaPE-0482 du 11 février 2021 relative au plan d’actions à mener suite aux conclusions de l’audit des rapports qualité électricité et gaz
Rapport d’évaluation des « décrets juge de paix » (annexe au RAG 2023)
Rapport de concertation et de consultation publique relatif aux lignes directrices fixant la structure tarifaire applicable aux utilisateurs du réseau de distribution basse tension en Région wallonne pour les années 2026 à 2029
Analyse relative à la demande de subvention introduite par l’AIEG dans le cadre du décret adopté le 29 juin 2023 relatif à l'octroi de subventions aux GRD en vue de favoriser la transition énergétique – Utilisation du solde budgétaire de l’enveloppe
Analyse relative à la demande de subvention introduite par l’AIESH dans le cadre du décret adopté le 29 juin 2023 relatif à l'octroi de subventions aux GRD en vue de favoriser la transition énergétique – Utilisation du solde budgétaire de l’enveloppe
Analyse relative à la demande de subvention introduite par ORES dans le cadre du décret adopté le 29 juin 2023 relatif à l'octroi de subventions aux GRD en vue de favoriser la transition énergétique – Utilisation du solde budgétaire de l’enveloppe
Analyse relative à la demande de subvention introduite par RESA dans le cadre du décret adopté le 29 juin 2023 relatif à l'octroi de subventions aux GRD en vue de favoriser la transition énergétique – Utilisation du solde budgétaire de l’enveloppe
CD-24g11-CWaPE-0102 Analyse relative à la demande de subvention introduite par la REW dans le cadre du décret adopté le 29 juin 2023 relatif à l'octroi de subventions aux GRD en vue de favoriser la transition énergétique – Utilisation du solde budgétaire de l’enveloppe
CD-24i05-CWaPE-0103
CD-24i05-CWaPE-0104
Rapport concernant l’analyse des prix de l’électricité et du gaz naturel en Wallonie (clients résidentiels) sur la période de janvier 2007 à juin 2024
Note d'examen relative aux rapport et indicateurs de qualité pour l’exercice 2023 du gestionnaire du réseau de transport local d'électricité en Région wallonne (ELIA)
CD-24i26-CWaPE-0105 Évaluation des dispositions des décret du 12 avril 2001 relatif à l’organisation du marché régional de l’électricité et décret du 19 décembre 2002 relatif à l’organisation du marché régional du gaz
CD-24k25-CWaPE-0106
Rapport concernant les indicateurs de qualité 2023 des gestionnaires de réseaux de distribution d’électricité
08-02-2024
22-02-2024
28-03-2024
16-05-2024
06-06-2024
06-06-2024
27-06-2024
30-06-2024
27-06-2024
11-07-2024
11-07-2024
11-07-2024
11-07-2024
11-07-2024
05-09-2024
05-09-2024
26-09-2024
25-11-2024

Références
CD-24b08-CWaPE-0052
CD-24b19-CWaPE-0053
CD-24b22-CWaPE-0054
CD-24f27-CWaPE-0055
Titre du document
Lignes directrices relatives à l'établissement du plan d'adaptation pour la gestion des réseaux de distribution d'électricité (révision des lignes directrices CD-23b02-CWaPE0042bis)
Date
08-02-2024
Lignes directrices relatives à l’examen des dossiers d’autorisation de lignes directes électriques 19-02-2024
Projet de lignes directrices relatives à la structure tarifaire applicable aux utilisateurs du réseau de distribution basse tension en Région wallonne pour les années 2026 à 2029 + 2 annexes
Lignes directrices relatives à la structure tarifaire applicable aux utilisateurs du réseau de distribution basse tension en Région wallonne pour les années 2026 à 2029 + 2 annexes
CD-24f27-CWaPE-0056 Lignes directrices relatives au contrôle de conformité des statuts d’une communauté d’énergie
CD-24i05-CWaPE-0057 Ligne directrice à propos des missions de surveillance et de contrôle de l’exécution des obligations de service public par les gestionnaires de réseau d’électricité et de gaz (révision de la Ligne directrice CD-14b06-CWaPE du 5 février 2014)
CD-24j14-CWaPE-0058
Lignes directrices fixant les critères sur la base desquels la CWaPE exercera la vérification et le contrôle des méthodes de calcul des tarifs et des tarifs des gestionnaires de réseaux fermés professionnels de gaz et d’électricité
CD-24l19-CWaPE-0059 Lignes directrices relatives aux dispositions régionales en matière d’indemnisation des clients finals et des demandeurs de raccordement (révision des lignes directrices CD-18b09-CWaPE-0010 du 09/02/2018)
22-02-2024
27-06-2024
27-06-2024
05-09-2024
10-10-2024
19-12-2024

54/58 Valeurs disponibles