Features
Flipbooks
Transform any piece of content into a page-turning experience.
Fullscreen Sharing
Deliver a distraction-free reading experience with a simple link.
Embed
Host your publication on your website or blog with just a few clicks.
Articles
Get discovered by sharing your best content as bite-sized articles.
Statistics
Make data-driven decisions to drive reader engagement, subscriptions, and campaigns.
Teams
Enable groups of users to work together to streamline your digital publishing.
Social Posts
Create on-brand social posts and Articles in minutes.
GIFs
Highlight your latest work via email or social media with custom GIFs.
Add Links
Send readers directly to specific items or pages with shopping and web links.
Video
Say more by seamlessly including video within your publication.
Digital Sales
Sell your publications.
QR Codes
Generate QR Codes for your digital content.
More Features
Integrations
Canva
Create professional content with Canva, including presentations, catalogs, and more.
Adobe Express
Go from Adobe Express creation to Issuu publication.
Adobe InDesign
Design pixel-perfect content like flyers, magazines and more with Adobe InDesign.
Use Cases
Industry
Art, Architecture, and Design
Education
Internal Communications
Marketing and PR
Nonprofits
Publishing
Real Estate
Retail and Wholesale
Travel and Tourism
More Industries
Role
Content Marketers
Designers
Publishers
Salespeople
Social Media Managers
Content Type
Flipbook
Portfolio
Digital Magazine
Digital Flipbook
PDF to Flipbook
Newspaper
Digital Book
Digital Lookbook
More Content Types
More
Issuu Store
Purchase your next favourite publication
Browse short-form content that's perfect for a quick read
Help Center
Here you'll find an answer to your question.
Resources
Dive into our extensive resources on the topic that interests you. It's like a masterclass to be explored at your own pace.
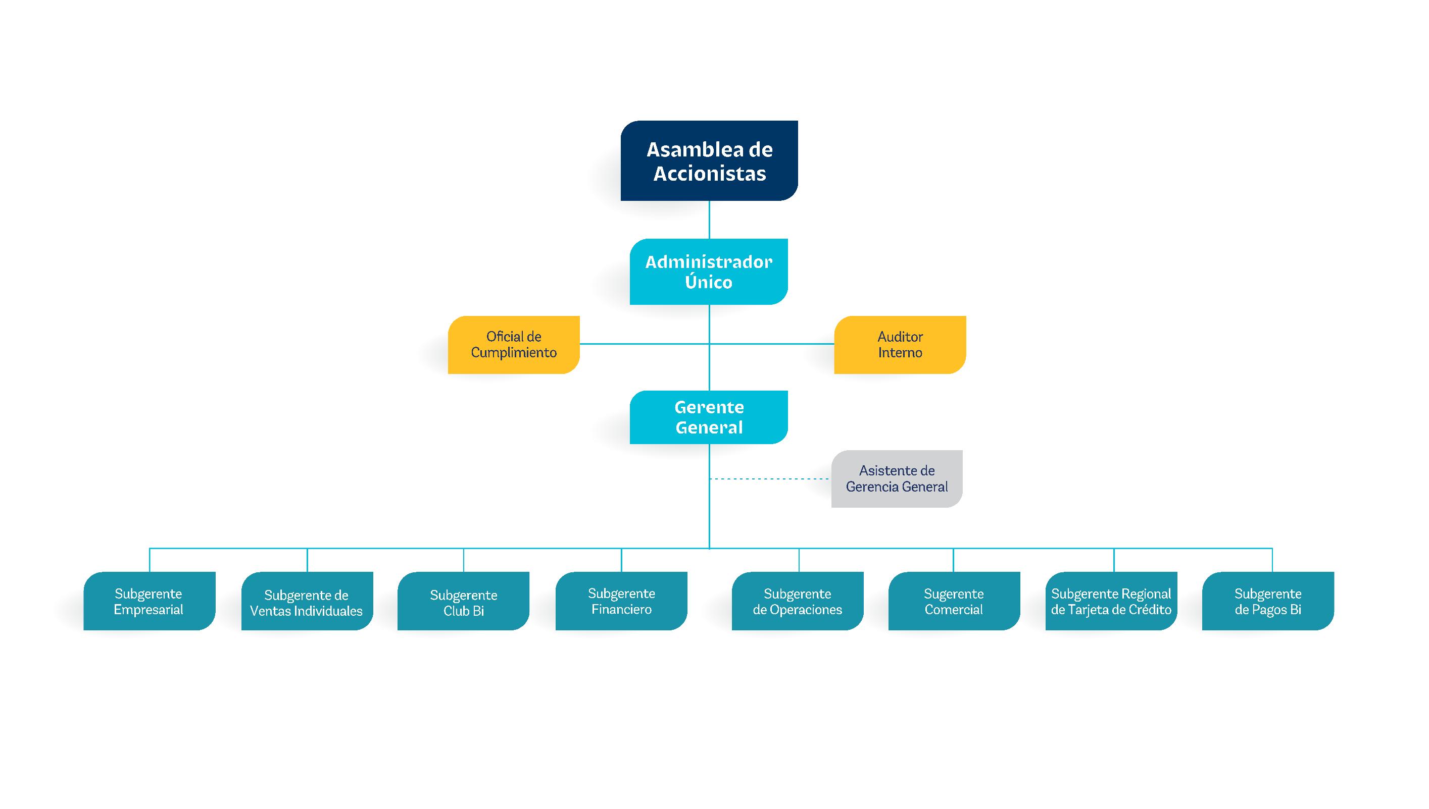
Estructura Organizacional
Turn static files into dynamic content formats.