Bi-Estructura-Organizacional-julio-2025/Publico

Page 1


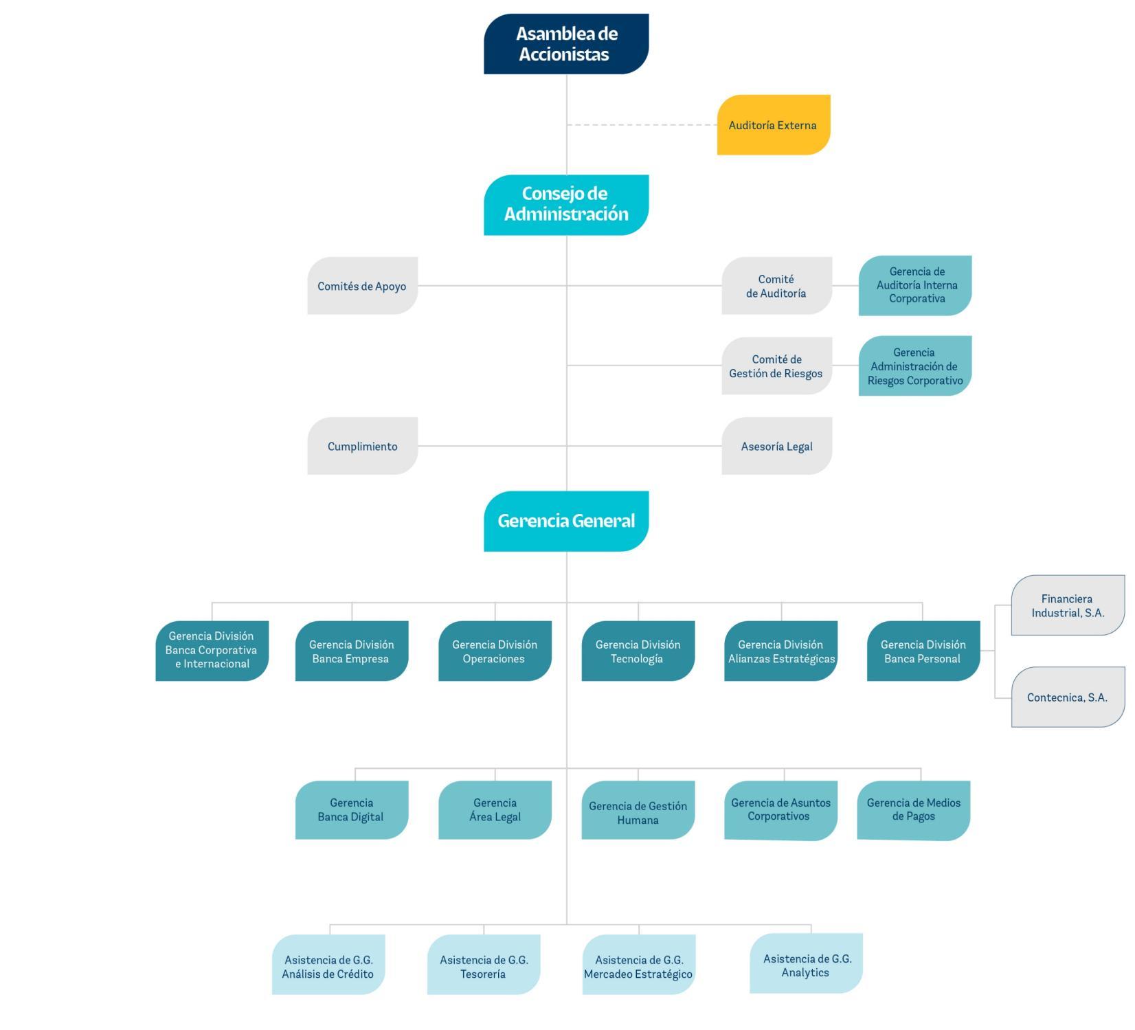
Estructura de Gobierno Corporativo

Estructura Organizacional

Turn static files into dynamic content formats.

Create a flipbook
Issuu converts static files into: digital portfolios, online yearbooks, online catalogs, digital photo albums and more. Sign up and create your flipbook.
Bi-Estructura-Organizacional-julio-2025/Publico by Corporación BI - Issuu