Bi-Estructura-Organizacional--diciembre-2024/Público

Page 1


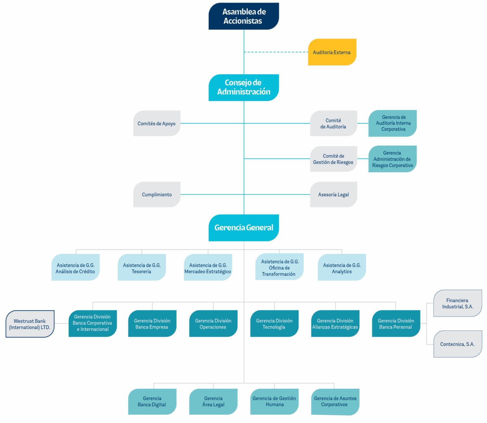
Estructura de Gobierno Corporativo

Estructura Organizacional

Turn static files into dynamic content formats.

Create a flipbook
Issuu converts static files into: digital portfolios, online yearbooks, online catalogs, digital photo albums and more. Sign up and create your flipbook.