Skip to main content

2023-24 Course of Study

Page 1

Course of STUDY

BURR AND BURTON ACADEMY 1
23/24

OFFICE OF THE HEADMASTER

February 2023

Dear Students:

The American poet Ralph Waldo Emerson once wrote, “Life is a journey, not a destination.”

Your educational journey is captured within the pages of this course catalog, which is filled with opportunities to grow academically, creatively, physically, and emotionally. Picture yourself engaged in the learning process, building your future as an active participant in our caring community. Seek classes that not only build on your passions and strengths, but also help you discover new interests, new capabilities, new skills. Think of yourself not just as a student, but as an explorer discovering yourself through each learning experience.

I encourage you to deepen your knowledge in areas of particular interest, and I encourage you to try something new each semester. It may take a little work, but your future is worth it.

Good luck with your journey.

Sincerely,

Note: While we hope to be able to offer every course listed in this booklet, on occasion a course is canceled due to lack of enrollment, scheduling difficulties, or other similar circumstances. Conversely, we may add additional courses that will be announced at an appropriate forum.

Course of STUDY 23/24

CONTENTS

2/ Introduction

Graduation Requirements, Grading System, and Credits

Information for Students Considering College

Athletic Participation

5/ Dual Enrollment: College Courses on the Burr and Burton Campus

7/ English

English Language Development

12/ Farm and Food Studies: Courses at the Hildene Farm

14/ Health Center

15/ International Program

16/ Library Services

17/ Mathematics

22/ Media and Performing Arts

Media Arts and Technology

Computer Science and Technology

Performing Arts: Dance, Drama, and Music Music Technology

30/ Mountain Campus Semester

Burr and Burton Academy’s mission is to educate students intellectually and morally for a life of responsibility, integrity, and service.

Burr and Burton delivers on its mission through its core values:

• Engaging, vigorous educational experiences

• Respect for individual differences

• The highest standards of performance and behavior

• A mindset of perseverance and reflection

• A supportive and caring community

61/

Independent Study, Off-Campus Study, Early College

Standardized Test Prep Course

Work-Based Learning: Internships

Southwest Tech Programs

64/ Four-Year Academic Plan Worksheet

BURR AND BURTON ACADEMY 1
Science
Social Studies
Special Services
Student Success Program
Target Program
Visual Arts and
World Languages
33/ Physical Education 35/ School Counseling 36/
43/
49/
50/
52/
53/
Design 56/
Individualized Programs
Photography credits: James Chandler ‘10, Nora Hefner, Peter MacFarlane, Jeremy VanDerKern, Andy Dahlstrom, Anna Terry

Students are encouraged to work with their school counselor to design a plan of study. This includes ensuring the fulfillment of graduation requirements and setting academic goals.

Graduation Requirements

Burr and Burton requires 28 credits for graduation. The total number of credits includes 19 from required core courses, supplemented by credits from elective courses.

While planning, students should consider the following questions:

What subjects interest me and why? In what subjects have I been most engaged?

What kind of student have I been? What kind of student do I aspire to be?

What courses am I curious about and might like to explore?

What type of education will I need beyond high school in order to fulfill my college and career goals?

In selecting courses, students should be aware of graduation requirements, as well as the sequencing of courses in certain disciplines. A worksheet located on the inside back cover of this booklet is available to help students draft a four year high school plan.

School counselors, faculty advisors, and teachers are all available to support students in this process. Students are encouraged to challenge themselves at the highest appropriate level and to explore the rich array of courses that Burr and Burton offers.

Although world language classes are not a Burr and Burton graduation requirement, they are frequently a college admissions requirement; college-bound students should plan accordingly.

All students must be enrolled in 1 English and 1 social studies course each year.

Students who attend the Mountain Campus earn a total of four required credits: 1 in social studies, 1 in science, 1 in English, and 1 in physical education. These four credits are accepted in lieu of required courses in each curricular area on the main campus.

A student who is a member of a Burr and Burton competitive sports team for a season is eligible for a one-third-credit exemption toward the physical education requirement.

Students must fulfill their yearly service-learning requirement.

Courses that fulfill requirements for graduation in more than one discipline are listed under both disciplines.

2 COURSE OF STUDY 2023-2024
Introduction
This publication is designed to help students map out their studies at Burr and Burton. In order to properly plan their curriculum, students should consider the courses that they need to take each year, as well as their college and career goals.
Core Course Requirements English 4 Social Studies 4 World & U.S. History 3 SS Elective 1 Mathematics and Science 7 (4/3 or 3/4) Physical Education 1 Wellness 1 Arts 1 Specialized Technology 1

The Grading System

Burr and Burton uses a letter grading system and letter grades have the following numerical equivalents:

The following table indicates the values given at different course levels for weighted GPA.

Repeatable and Retaken Courses

Repeatable courses, such as Instrumental Music Ensemble (Band), allow students to earn a grade as well as the associated credit each time the course is taken. Repeatable courses are not to be confused with retaken courses, which is when a student retakes a course in order to improve mastery. After completing a retaken course, the student’s new grade is averaged with previous grades, and then factored into the student’s grade point average. Both grades and credits (first and second) appear on the student’s transcript. Retaken courses count as a single credit in fulfilling graduation requirements.

Honor Roll

Honor Roll is announced annually in June and is based on all final course grades for the year. To qualify, a student must have attended Burr and Burton for the entire academic school year on a full-time basis. Honor roll designations are calculated using an unweighted GPA, and fall into two categories: Headmaster’s List (an overall grade point average of 4.00) and Honors (an overall grade point average of 3.50 or higher). Graduation honor cords are awarded to all students with a cumulative, unweighted GPA of 3.75 at the start of the second semester of senior year. Any student who fails a course, receives an incomplete, or has an empty grade for any course is ineligible for honor roll status. Students may appeal their honor roll standing by contacting their school counselor.

Determination of Class Valedictorian and Salutatorian

Burr and Burton does not rank students; however, class Valedictorian and Salutatorian determinations are made after grades are closed in May by averaging the weighted and unweighted cumulative GPA as published on each student’s transcript. Eligible students must have attended Burr and Burton for at least four semesters.

Academic Course Load

All students must take a minimum of four core academic courses each year, ideally with two each semester. Academic courses are defined as ones that require homework and/or have independent work expectations. Students are also expected to take four elective courses each year; seniors are expected to take at least three elective courses.

A maximum of 9 credits per academic year may appear on a student transcript and count toward a student’s GPA, including summer courses. Any independent study courses or dual enrollment courses (beyond the two dual enrollment courses covered by state vouchers) outside of the Burr and Burton Course of Study are taken at the expense of the student and are not calculated into a student’s GPA. They will be denoted on the transcript if taken through an accredited program and if there are no more than 9 credits in any academic year.

BURR AND BURTON ACADEMY 3
A+ 97–100 B+ 87–89 C+ 77–79 D+ 67–69 A 93–96 B 83–86 C 73–76 D 63–66 A– 90–92 B– 80–82 C– 70–72 D– 60–62 F Below 60
ADVANCED HONORS COLLEGE GENERAL PLACEMENT PREPARATORY A 6 5.5 5 4 B 5 4.5 4 3 C 4 3.5 3 2 D 3 2.5 2 1 F 0 0 0 0

Credits

Required for

Promotion

9th grade to sophomore year: 6 credits. Sophomore to junior year: 13 credits. Junior to senior year: 20 credits. Seniors need a minimum of 28 credits for graduation. Transfer students who arrive at Burr and Burton with a credit deficit may graduate with 26 credits.

Prerequisites and Sequential Courses

All course prerequisites must be satisfied before a student can enroll in a course. Students should pay careful attention to prerequisites when selecting courses.

Dropping or Adding Courses

The process of academic planning represents a great deal of effort on the part of students, parents/guardians, faculty, staff and administrators. Therefore, students are strongly encouraged to remain in the courses that are on their schedule at the beginning of the school year; it is expected that this is a final decision on their part and that they will see the course through to completion. Once classes begin, it becomes very difficult to change schedules, so students should be prepared to remain in their chosen classes. In cases where a course drop is necessary, students may add/drop courses during the first five days of classes. Courses dropped before this time will not appear on the student’s record. Courses dropped after the deadline will be recorded as a W (Withdrawn).

Students Considering College Athletic Participation

Students considering college athletic participation at the Division 1 or Division 2 level should include courses approved by the NCAA in their four-year plan; these courses must be at the College Preparatory level or higher. For specific information, students can refer to the NCAA Clearinghouse resources online at http://www.ncaa.org/ student-athletes/future, or speak to their school counselor.

A Note About Course Titles and Credits

Class titles prefaced by CP are taught at the College Preparatory Level. Class titles prefaced by Honors are taught at the Honors Level. Class titles prefaced by AP are taught at the Advanced Placement Level. Classes without one of the above designations are taught at the General Level. All classes, unless otherwise indicated, fulfill 1 course credit.

Student Records

Accurate and secure permanent records and educational files are maintained for each student by the school registrar. Transcripts and other permanent records are prepared and forwarded upon written request.

4 COURSE OF STUDY 2023-2024

Dual Enrollment: College Courses on the Burr and Burton Campus

With the 2013 passage of the Flexible Pathways bill, Vermont’s dual enrollment program allows eligible Vermont resident high school students to take two tuition-free college courses in their junior and/or senior year. Dual enrollment opportunities include summer courses and online courses, in addition to courses on a college campus. The college professor assesses student work, and grades are reported on both the Burr and Burton and the college transcript. Students are subject to the policies and procedures of the sponsoring college or university.

At Burr and Burton, dual enrollment courses, unless taught by Burr and Burton faculty and/or offered on the Burr and Burton campus, fulfill elective credit, supplementing but not replacing Burr and Burton core academic courses. Some exemptions may be made for seniors, pending approval by the academic dean. Students must be juniors or seniors with a 3.0 or higher GPA, and must fully complete dual enrollment courses with a B or higher in order to take another. Students interested in taking a dual enrollment course should speak with their school counselor.

The dual enrollment courses listed below are offered on the Burr and Burton campus.

DIGITAL FILMMAKING I (FLM-1050 via CINEMATOGRAPHY STUDIO)

Juniors and Seniors

3 Community College of Vermont (CCV) credits Students in Cinematography Studio propose original concepts for production and work as scriptwriters, directors, and editors while mentoring Foundations students in a studio-style class. In addition to reviewing the fundamentals of audio/video production, students engage in concentrated study of three to four specific areas (camera work, lighting, audio, scriptwriting, directing, editing, etc.). Students collaborate with various community stakeholders to create products for competitions and clients. Juniors and Seniors in Cinematography Studio have the option of earning dualenrollment college credit through CCV. PREREQUISITE: Successful completion of Cinematography: Foundations and teacher recommendation. This course fulfills the arts or technology requirement for graduation.

INTRODUCTION TO FILM STUDY (FLM-2050 via CINEMATOGRAPHY: CP ADVANCED PROJECTS)

Sophomores and Juniors

Juniors and Seniors

3 Community College of Vermont (CCV) credits: Students interested in the Cinematography Advanced Projects course submit a curricular proposal for consideration. This is an independently-driven class: students create a guided-study plan with the teacher and/or work-based learning coordinator that focuses on projects and career exploration. Students further develop their skills by working in a real-world production environment. When applicable, students

lead workshops, produce projects, help organize school events, generally manage Burr and Burton cinema spaces and equipment, and network with community partners. Juniors and Seniors in Advanced Projects have the option of earning dual-enrollment college credit through CCV. PREREQUISITE: Successful completion of Cinematography Studio or permission of the teacher. This course fulfills the arts or technology requirement for graduation.

CP/HONORS VERMONT COLLOQUIUM: OUR LANDS, ECONOMY, AND RIGHTS — MCS, Dual Enrollment

Juniors and Seniors at the Burr and Burton Mountain Campus

3 Bennington College credits

1 Burr and Burton social studies credit

The social studies curriculum at the Mountain Campus engages students with their community as they explore the history of Vermont’s distinct culture. Students study and meet with a range of living Vermonters, as well as hear the voices of Vermonters through the Vermont Almanac and a collection of texts from across the history of the state and region. The curriculum focuses on rural life, and on Vermont towns and wilderness areas, with case studies that examine the history of the state’s land use, economy, and civil rights. While students gain knowledge about history, they also engage with presentday issues and work on projects to shape Vermont’s future. Through additional field work and projects, students at all grade levels may earn honors credit in this course. Juniors and seniors who meet the requirements for dual enrollment may also earn Bennington College credit by pursuing advanced work.

BURR AND BURTON ACADEMY 5

HONORS CONFLICT RESOLUTION

This course is offered every other year (Offered in 2024-2025)

Juniors and Seniors

3 Bennington College credits

1 Burr and Burton social studies credit

In an interdisciplinary approach, theories of conflict resolution are introduced and then explored through a number of different prisms. These include the nature of peace, the Arab-Israeli Conflict, the Bible, Rock and Roll, the arts, and the environment. The course culminates during its last two sessions with students sharing and discussing their own personal conflict resolution philosophy and statements.

INTRODUCTION TO COLLEGE AND CAREERS

Sophomores and Juniors

Co-sponsored by the Community College of Vermont (CCV)

1 Burr and Burton elective credit, pass/fail

Introduction to College and Careers is designed to engage students in thinking about learning and education and the role these play in achieving personal and career goals. The readings and assignments focus on strengthening skills in civil discourse, critical thinking, and interactive discussion. In addition, the course helps students explore the skills and expectations needed to be successful at the college level. Students have opportunities to learn and practice time management skills, understand the role of financial aid in paying for college, and to explore the flexibility of post-secondary education options. This course prepares students to take advantage of the two free dual enrollment vouchers that high school juniors and seniors are allowed under the Flexible Pathways legislation. Students hone their academic, technological, research and leadership skills and further their job interview and resume building skills.

6 COURSE OF STUDY 2023-2024
DUAL ENROLLMENT

In English courses at Burr and Burton,

• Students discover the power of voice in speech and writing by developing control over style and content;

• Students find personal meaning and enjoyment through reading across a variety of genres, time periods, and cultures;

• Students become discerning and independent thinkers.

Students are required to take one English course each year at Burr and Burton (9-12). While students may take senior elective courses in sophomore or junior year, these courses do not replace the required senior year English course.

CP HUMANITIES 1

2 credits (1 English, 1 social studies)

Co-taught by an English teacher and a social studies teacher, this year-long class is a simultaneous exploration of literary genres and culture. The essential skills and understandings from both English and social studies are combined to offer students context and connection, as well as opportunities to explore issues and themes

from multiple perspectives and make global connections that lead to in-depth understanding. Students learn how to become active readers and develop their writing skills in a variety of genres. Students transition to their new school through an orientation to the library, the technology, and the culture of Burr and Burton. Using historical as well as contemporary issues as a lens, students consider the following essential question: what does it mean to be human? Through this question,

BURR AND BURTON ACADEMY 7
English

students explore the themes of individualism and community, tradition and change, and culture as a source of power. Students write memoir, poetry, fiction, and response to text essays; they work towards synthesis of evidence and the development of arguments. Texts include The Poet X, The White Tiger, Beyond the Beautiful Forevers, and Born a Crime, as well as classic and contemporary science fiction. The course features projects involving oration, debate, art, and music as students develop an understanding of the human condition through literature, history, art history, and philosophy.

HUMANITIES WORKSHOP 1

2 credits (1 English, 1 social studies)

This course is modeled on the CP Humanities 1 course but includes greater opportunities for review and practice. Directed at the improvement of the student’s reading, writing, thinking, problem solving, and research skills, this full-year course for 9th graders is taught in a workshop setting. Using historical as well as contemporary issues as a lens, students consider the following essential question: what does it mean to be human? Through this question, students explore the themes of individualism and community, tradition and change, and culture as a source of power. Texts include A Day No Pigs Would Die, Born a Crime, and choice reading. Admission to this class is determined by the English and social studies departments, in consultation with the school counselors, the academic dean, and the special services department.

CP ENGLISH 2: LITERATURE AND COMPOSITION

How do stories shape us? How does voice shape story?

Through the study of world literature and oral tradition, students examine these questions as they read and write about a variety of themes, places and perspectives. Students take the concepts and skills they learned in CP Humanities 1 and apply them to increasingly complex tasks, including a response-to-literature analytical essay. Potential readings include Beowulf, The Odyssey, Circe, The Kite Runner, The Handmaid’s Tale, The Book Thief, Macbeth, and a variety of short stories and poems. Upon completion of the course, students are prepared to take either one of the two Advanced Placement English courses, or CP English 3. PREREQUISITE: Successful completion of CP Humanities 1, or recommendation of the Humanities Workshop teacher.

ENGLISH WORKSHOP 2

This course is designed as a workshop to provide sophomores with individualized instruction in reading and writing. Emphasis is on the writing process as students work on a wide variety of writing assignments; tasks are broken down and students receive support throughout the process. Through regular conferences, students learn fundamental writing skills, which they apply to their work. Students practice reading comprehension strategies and use independent reading

assignments to foster an interest in reading and in effective reading habits. Goal setting, accountability, and personal reflection are encouraged. Admission to this class is determined by the English department, in consultation with the school counselors, the academic dean, and the special services department.

CP ENGLISH 3: SELF AND EXPERIENCE

How does experience contribute to culture and individual identity? Through the study of literature, primarily American, students examine this question as they read and write about a variety of times, places, and perspectives. Students take the skills and concepts they learned in CP Humanities 1 and CP English 2 and apply those skills to increasingly complex tasks, including an argumentative essay. Potential readings include One Flew Over the Cuckoo’s Nest, A Raisin in the Sun, The Great Gatsby, The Color Purple, A Midsummer Night’s Dream, Into the Wild, Catcher in the Rye, The Round House, Winter’s Bone, Sing Unburied Sing, and various essays, short stories, and poetry. Upon completion of the course, students are prepared to take either one of the two Advanced Placement English courses, or a Senior English course. PREREQUISITE: Successful completion of CP English 2, or recommendation of English Workshop 2 teacher.

ENGLISH WORKSHOP 3

This course is designed as a workshop to provide juniors with individualized instruction in reading and writing. Emphasis is on the writing process, as students work on a wide variety of writing assignments; tasks are broken down and students receive support throughout the

8 COURSE OF STUDY 2023-2024
ENGLISH

process. Through regular conferences, students learn fundamental writing skills, which they apply to their work. Students practice reading comprehension strategies and use independent reading assignments to foster an interest in reading and in effective reading habits. Goal setting, accountability, and personal reflection are encouraged. Admission to this class is determined by the English department, in consultation with the school counselors, the academic dean, and the special services department.

AP ENGLISH LANGUAGE AND COMPOSITION

Juniors and Seniors

This course fulfills the junior English requirement, or the senior English requirement if taken during senior year. Sophomores who have successfully completed CP English 2 are eligible if space is available.

AP English Language and Composition is a study of rhetoric, a class on argument and persuasion. Students learn rhetorical strategies and devices to become more effective writers and readers of argument. Writing tasks focus on synthesizing sources to support arguments, developing positions through frameworks that extend a line of reasoning, using evidence effectively, and writing with a mature style that embraces complexity. Students read challenging texts, including speeches, letters, essays, and a variety of nonfiction as they learn to recognize how the rhetorical situation relates to the purpose and strategies employed by authors. Current events are emphasized as students read and make arguments that are relevant to their world; students also gain experience in public speaking though discussions, speeches, and debates. PREREQUISITE: It is recommended that students have an A- or better in CP English 2 or 3, and the endorsement of their English teacher. All students must complete the pre-course reading and essay requirements. Students opting to take the AP exam are responsible for the exam fee of approximately $100 (fee reduction applications are available in the school counseling office).

AP LITERATURE AND COMPOSITION

Juniors and Seniors

This course fulfills the junior English requirement, or the senior English requirement if taken during senior year. Sophomores who have successfully completed CP English 2 are eligible if space is available.

This is a literature course featuring novels, plays, short stories, and poetry. It focuses on literary analysis and interpretation. The course is taught seminar style; class participation is essential to the success of each student, and the class. Moreover, writing, both long and short essays, is a frequent component of this class. Studentteacher conferences are also frequently required, as is public speaking in the form of both speeches and poetry recitation. Readings come from many periods in both American and English literature, and may include Love Medicine, Ceremony, Winesburg, Ohio, As I Lay Dying, A

Known World, Oedipus, Hamlet, Crime and Punishment, and a large variety of poetry and short stories. This course is designed to allow students to receive college credit by passing the nationally administered Advanced Placement Exam. PREREQUISITE: It is recommended that students have an A- or better in CP English 2 or 3 and the endorsement of their English teacher. All students must complete the pre-course reading and essay requirements. Students opting to take the AP exam are responsible for the exam fee of approximately $100 (fee reduction applications are available in the school counseling office). e-collegiate experience.

Senior English Courses

The following courses are open to seniors and to recommended juniors and sophomores as an English elective if space is available. They fulfill the senior English requirement for graduation. Any sophomore or junior who enrolls in one of these courses must also take a senior English course during senior year, as senior electives cannot be taken in the place of standard sophomore or junior English classes.

CP CREATIVE WRITING

This course is designed for students who wish to gain a broader understanding of language and how to best express themselves. It is focused on a complete understanding of, and appreciation for, the process of revision as a means to clear writing. The format is a workshop, thereby placing primary responsibility on each student to give constructive and accurate criticism to fellow classmates. Students read a wide variety of contemporary poetry and prose, which they analyze and discuss. In addition to poetry and fiction, students also write expository essays, conduct research, and submit work to Between Ranges, the school literary magazine. Students frequently present their work to the class and to the public in a writing celebration.

CP HISTORY OF HIP HOP

1 social studies or 1 English credit

Students in this course examine the history of hip hop music to develop a deeper understanding of both American and African-American culture. Students explore Black music history from the Blues to contemporary hip hop. They learn about the rich culture of hip hop, trace influences, and use music to make connections to history. Readings include a wide variety of nonfiction and fiction; students also listen to diverse music in order to learn to “read” songs and to analyze them. Literary study, creative writing, historical research, and the opportunity to make original music are all featured aspects of the class. This course fulfills either the senior English or senior social studies requirement for graduation.

BURR AND BURTON ACADEMY 9

CP HOLOCAUST STUDIES

This course is offered every other year (Offered in 2023-2024)

Sophomores, Juniors, and Seniors

1 social studies or 1 English credit

With the events of the Nazi Holocaust as a focus, students engage in active study of human nature as it relates to the good and evil in each of us. How do fundamentally intelligent, cultured individuals and societies become perpetrators of evil? How should one react to evil? What lessons can be learned from the Holocaust? Students view a variety of films as well as read, discuss, and debate works by Elie Wiesel, Adolf Hitler, Jean-Paul Sartre, Robert Coles, and others. Students have the opportunity to investigate contemporary situations related to the issues raised in this course and to create a final project in a medium of their choice.

CP INTRODUCTION TO JOURNALISM

How and why do we report the world around us? What makes good writing? Through the study and writing of a wide variety of nonfiction pieces, from brief hard news to in-depth investigative journalism, students explore and examine these questions, look closely at the ethics and responsibilities of a good journalist, and practice different forms and styles of writing. In addition to articles and essays, course texts include The Immortal Life of Henrietta Lacks, On Writing Well, The Warmth of Other Suns, and Missoula. Students write, workshop, and reflect on two long-form investigative pieces that center on a specific person, place, or question. They also complete a research essay. Finally, in conjunction with the cinematography classes and BBA News, students get an authentic understanding of the collaborative and timesensitive nature of broadcast news by producing news stories for the community.

CP MYTH AND MEMOIR: TELLING STORIES

Why do people tell stories? Why do communities tell myths and legends? What are the connections between story and identity? This course explores the vital role that storytelling plays in our lives, and how it shapes our sense of who we are. Students read creation and hero myths from around the world, as well as classic fairy tales and a wide variety of memoirs. Students are also introduced to the pantheon of Greek and Norse gods and their associated stories. Nonfiction sources include excerpts from The Uses of Enchantment, The Power of Myth, The Hero with a Thousand Faces, Black Sheep: How Our Family Stories Shape Us, and theory by Carl Jung. Students write and revise weekly papers, keep a daily response journal, and perform and present stories to the class via creative storytelling projects. The structure of the course offers students a pre-collegiate experience and allows for individualized research pursuits into myths and cultures not covered in the core syllabus.

CP NATURE AND WRITING: IDENTITY, EMPATHY AND WONDER

See course description under Mountain Campus Semester.

CP NEURODIVERSITY STUDIES

Juniors, Seniors, and Sophomores with permission of the teacher

1 social studies or 1 English credit

In this class, students examine the history of the Neurodiversity movement, how Neurodivergent people were marginalized in the past, and the ongoing bias, discrimination, and challenges that Neurodivergent people continue to face. Students learn how to discuss these topics affirmingly. The course is centered on authentic works by Neurodivergent people and focuses on learning from their lived experiences. Although students discuss many forms of Neurodivergence, the readings and course materials are primarily about Down’s Syndrome, Autism, and ADHD. This course offers a learning opportunity for students who believe in a more Neuro-Inclusive future and/ or who want to learn more about Neurodivergent people or themselves; it also helps students to feel more comfortable engaging with and talking about Neurodivergence. Because this class involves discussing sensitive topics, Neurodivergent people (and very empathetic allies) are advised to meet with the teacher prior to the start of the course, to create a communication plan.

SONG WRITING

1 arts or 1 English credit. See course description under Media and Performing Arts.

CP SPEECH AND COMPOSITION

This course includes (1) instruction and review of essential grammatical concepts necessary for correct and stylish syntax; (2) instruction and practice in the process of composition including the following: coming up with a topic, defining purpose, developing voice, outlining, and revising; (3) instruction and practice in a variety of writing tasks including personal narration, description, persuasion, and exposition; (4) reading a range of essays capturing many different voices and styles; (5) instruction and practice with speaking skills, particularly poise, effective body control, command of voice, and use of eye-contact; (6) development of personal identity and confidence through exploration and creation of writing topics and public speaking experiences; (7) a sense of friendship and community fostered through speaking activities, storytelling, peer conferencing, and the facing and conquering of a common fear. Readings include a variety of independent reading selections. The course culminates in a research-based presentation.

10 COURSE OF STUDY 2023-2024
ENGLISH

English Language Development

The English Language Development program at Burr and Burton Academy offers students the instruction and support needed to succeed in an immersive English environment. Vermont students identified as English language learners are required to receive English language instruction, as are international students who have not yet met Burr and Burton’s required level of English proficiency. All international students must matriculate into at least one mainstream English class before graduation.

The following English Language Development classes are offered for students who are not native speakers of English. The purpose of these classes is to advance language ability so that students have the foundational skills to be successful communicators. Students are placed in the appropriate course level based on their WIDA or Duolingo scores.

ENGLISH LANGUAGE ARTS 1

This skill-building course is designed for students who find conducting daily life in English to be challenging. Students learn to compose emails and take notes, as well as summarize and draw conclusions about stories. They build media literacy skills trough leveled research projects, descriptive and evidence-based writing tasks, and by collaboratively solving literary-based mysteries. ELA 1 prepares students for ELA 2 or North American History.

ENGLISH LANGUAGE ARTS 2

Designed for students who can use English productively in social situations and can compose short writing pieces about familiar situations and hobbies, this skill-building course helps students learn to discuss and deconstruct stories and podcasts by using targeted academic language. Students expand their evidence-based writing skills by drafting text responses and expository pieces. ELA 2 prepares students for ELA 3 or North American History.

ENGLISH LANGUAGE ARTS 3

This course is designed for students who can use English to describe experiences, events, and ambitions. Students learn to support their thoughts and opinions clearly and cohesively through speaking and writing. They compose thoughtful responses to literature, analyze texts, podcasts and documentaries; they participate in critical discussions and they construct argumentative and persuasive essays. It is recommended that ELA 3 students advance to ELA 4 or to The Language of Literature.

ENGLISH LANGUAGE ARTS 4

Designed for students who can proficiently use English to communicate about literature, this student-centered course helps students refine their skills so they can contribute productively and work collaboratively in a CP English class. Students deconstruct, annotate, and analyze literary texts and pursue several self-directed projects. ELA 4 students advance to a CP English class or to The Language of Literature.

THE LANGUAGE OF LITERATURE

Designed with college readiness in mind, this course focuses on reading and analyzing poetry, short stories, and novels. Students explore both popular and classic literature with an emphasis on American authors. In addition to active reading, writing is a central component: students draft literary analyses, complete a research-based project, and construct and deconstruct argumentative essays. Daily activities reinforce grammar, usage and mechanics. Students learn how to embed quotes, use MLA formatting, punctuate properly, and avoid the pitfalls of plagiarism. Highly recommended for advanced level students planning to attend U.S. colleges.

NORTH AMERICAN HISTORY: THE FIRST AMERICANS THROUGH THE CIVIL WAR

NORTH AMERICAN HISTORY: RECONSTRUCTION THROUGH THE MODERN AGE

This course is a student-centered class designed to strengthen students’ critical thinking skills while simultaneously gaining a chronological understanding of American history. It is intended for students who are new to the American education system and who do not yet have the foundational knowledge and/or reading comprehension skills to succeed in CP World and U.S. History classes. The curriculum is offered in two parts; students can take them in any order.

ENGLISH LANGUAGE SUPPORT

An individualized English language support class is available for students who would benefit from additional languagebased academic support in order to succeed in their core classes. Students may take the course in conjunction with other language development classes and may repeat the course for credit with permission of the teacher.

EXTRACURRICULAR OFFERINGS FOR ENGLISH LANGUAGE LEARNERS

The following offerings are available to English language learners for enrichment purposes. They do not fulfill graduation requirements: Writing Club, TED-ED Club, and the Language Learner Book Club. In addition, two hybrid learning classes are available online with teacher support: TOEFL Test Preparation, and Academic Honesty and American Norms.

BURR AND BURTON ACADEMY 11

Farm and Food Studies

The mission of Farm and Food Studies is to actively engage students on a working landscape as they build skills to participate in a more sustainable, equitable, and resilient future.

Farm and Food Studies students have the unique opportunity to learn on-site at the Hildene Farm. Burr and Burton and Hildene share institutional missions that promote integrity, service, civic responsibility, and sustainability, making for a rich and meaningful programmatic partnership. This partnership allows students to access shared farm education resources, including farm, forest, wetland, and meadow ecosystems; gardens, pastures, livestock facilities, and a dedicated Burr and Burton garden; a state-of-the-art teaching greenhouse; Burr and Burton’s farm classroom in an historic 19th century barn, and the knowledge and passion of working farmers.

In the Farm and Food Studies program, learning is…

Experiential

Students learn by doing – from science experiments to harvesting and cooking produce to spring planting with local farmers – and by collaborating with each other and professionals in the community.

Interdisciplinary

Students explore environmental and agricultural topics through multiple perspectives, connecting science, culture, history, economics, the arts, and other topics in order to understand the complex relationships between people and land.

Place-Based

Students build connections with the land, systems, and communities that sustain them by exploring authentic, local issues. Partnerships with local food producers and community organizations are a critical component of Farm and Food Studies.

While the core of the Farm and Food Studies program is farm-based courses, students also have opportunities to participate in the program through class visits, community service days, summer farm employment, and student clubs.

12 COURSE OF STUDY 2023-2024

SUSTAINABLE AGRICULTURE

1 science credit

This course provides students with a foundation in the skills and understanding needed to successfully grow vegetables and develop a farm or garden. Working on site at the Hildene Farm and greenhouse, students plant, weed, and harvest crops, experiment with growing techniques, and investigate soil health, nutrient cycling, and land management practices. Hands-on, inquiry-based lab experiences are complemented by readings, projects, and conversations with agricultural professionals, as well as exploration of the surrounding ecosystems. Students have the unique experience of producing food for the local food system. NOTE: This course does not have a prerequisite, but it does not replace or fulfill the Foundations of Science requirement.

CP FOOD SYSTEMS

Sophomores, Juniors, and Seniors

1 social studies elective credit or 1 science credit Students explore systems theory as it applies to agriculture and food access, with a focus on local communities. Developing a scientific understanding of food production supports student investigations of the contemporary challenges and opportunities in sustainable, local food production. Students also examine the social, political, and economic dimensions of agriculture and food systems. Learning includes skill development through labs, field work, research, discussions, reflective writing, and practical lessons in growing and preparing food. Visits to local farms and conversations with professionals about agricultural practices and developing resilient local systems enrich the student experience. This course is project-based and takes place primarily at Burr and Burton’s farm classroom. PREREQUISITE: Successful completion of Foundations of Science.

CP ETHNOBOTANY: PLANTS AND HUMANS

1 science credit

Juniors, Seniors, and Sophomores with permission of the teacher

This project-based botany course connects botanical knowledge with human tradition using hands-on learning. Through labs and field work, students learn about plant ecology, anatomy, and classification while developing their skills in identification, observation, and collecting and analyzing data in the field. Botanical learning is paired with the medicinal, edible, and utilitarian uses of local plants, and students gain experience making teas, salves, decoctions, fiber, dyes, food, and more. Students also examine and reflect on the links between botanical practices and human society and culture, with emphasis on Indigenous perspectives and traditional ecological knowledge. This class takes place primarily at Burr and Burton’s farm classroom. PREREQUISITE: Successful completion of Biology or CP/Honors Chemistry.

CP/HONORS ECOLOGY AND EVOLUTIONARY BIOLOGY

Juniors and Seniors

1 science credit

Students in this advanced biology course tackle some of the major questions in ecology and evolution: What factors influence an ecological community? How have species changed and evolved? How have humans changed the environment? What might the future of the natural world look like? Using natural resources and biological communities at the Hildene Farm, students employ technology, observation, labs, modeling, and natural history to answer these questions. Students are introduced to techniques used in the field to collect and analyze data, giving them a taste of what is required to be a field biologist. Students read scientific literature, develop their own experiments, and use critical thinking to process data. Fieldwork (including maintenance of a detailed field notebook), research, and presenting findings are all important facets of this project-based class, which takes place primarily at Burr and Burton’s farm classroom. PREREQUISITE: Successful completion of Biology.

FARM SKILLS INTERNSHIP

1 elective credit

Students interested in learning more about what it takes to be a vegetable farmer can work at the Hildene Farm. Hands-on experience may include planting, weeding, and harvesting plants in the gardens and in the greenhouse; maintaining farm facilities; working on soil conservation and composting projects, and much more. Students participating in a Farm Skills Internship have the opportunity to earn service hours by supporting food production for local organizations. Farm Skills Internship enrollment is limited in number but is open to students in all grades.

BBA KITCHEN INTERNSHIP

1 elective credit

A or B block

This course offers a real-world context in which to learn key culinary skills associated with food preparation and food safety. Students create a personal learning plan that outlines the skills they want to develop following the school’s internship protocol. Students who are interested in cooking, pursuing a career in the culinary arts, or building their resume for employment in the restaurant industry will benefit from this experience.

BURR AND BURTON ACADEMY 13

Health Center

Staffed by one full-time registered nurse and two full-time mental health clinicians, the Burr and Burton Health Center provides a wide range of services to support students and their families. The center offers a private, confidential place for students to receive help and attention. Students can be seen for a variety of reasons, including medical needs, health education, and mental health counseling. The staff facilitates outside medical and mental health referrals as needed, and consults with teachers and special educators to support students in their educational programs.

The main goal of the Health Center is to help ensure a smooth transition to high school and support students with their physical and social-emotional needs throughout their time at Burr and Burton. Special events and learning opportunities are offered to educate students and build important skills to maintain their wellness. Topics include consent education, healthy relationships, depression and anxiety, substance use and abuse, sexual health, and more.

14 COURSE OF STUDY 2023-2024

International Program

The mission of the Burr and Burton International Program is to provide an engaging, vigorous American educational and cultural experience, thereby enriching each international student and the overall Burr and Burton community.

Burr and Burton serves international students who are highly motivated to live and learn in the U.S. The small size of Burr and Burton’s international program allows teachers and staff to give a great deal of personal attention to international students, and allows international students ample opportunity to improve their English and acclimate themselves to the school and community culture. Countries represented by international students at Burr and Burton typically include China, Japan, Thailand, Spain, Vietnam, Germany, Austria, Czech Republic, Bolivia, Brazil, Ecuador, Haiti, Italy, Kenya, and Nigeria.

International students may enroll for one semester, one year, or multiple years. Students attending for multiple years are eligible to graduate from Burr and Burton, and many students go on to study at some of the most prestigious colleges and universities in the U.S. Burr and Burton provides school and college counseling support throughout the college application process, which includes registering for AP and SAT exams, organizing transportation to TOEFL exam sites, and providing opportunities to visit colleges and universities throughout New England, as well as New York City and Philadelphia.

The residential life program immerses students in a community that offers support from committed and compassionate adults, as well as engagement with peers. Teamwork, collaboration, and immersion in social experiences that promote learning are emphasized. At the core of the curriculum is a focus on tolerance and respect, academic support and study needs, student leadership, communication, life skills, and adjustment to life in America. The residential life curriculum upholds the values embedded in Burr and Burton’s mission to educate students intellectually and morally for a life of responsibility, integrity, and service.

Burr and Burton provides English language instruction and support to all English language learners, thus giving them the skills they need to excel in their courses and gain advanced proficiency in English. In addition to English language

Library Services

The Lisa B. Tuttle Library at Burr and Burton has an extensive collection of print and online resources to support the curriculum and enrich recreational reading for the entire Burr and Burton community.

In addition to having over 14,000 books in its collection, the library is a member of the Northshire Library Consortium, which provides access to the holdings of the Manchester Community Library and Manchester Elementary Middle School. The library also participates in Vermont’s interlibrary loan program. Multiple databases, as well as electronic ebooks and audiobooks, are available 24 hours a day, on or off campus, on students’ iPads and personal electronic devices.

A full-time librarian and library assistant collaborate with faculty in the classroom and in the library to prepare students to be lifelong learners who engage in critical and ethical exploration and creation. Students are encouraged to reach out to the staff for assistance with inquiry projects, research, and book selection.

Located within Founders Hall, the library has a variety of comfortable workspaces for small group collaboration, and/or reading and independent work. Library hours are Monday through Thursday, 7:20 a.m. to 4:00 p.m., and Friday, 7:20 a.m. to 1:00 p.m.

LIBRARY INTERNSHIP

This internship provides students with an opportunity to experience the world of a school library. Students are exposed to various elements of the workings of a school library, including collection development, library programming, and patron services. Students expand their research skills, with the goal of being prepared for college-level research. They assist fellow students in searching the online catalog and databases, and in finding the perfect recreational read. Students gain practical experience in processing new materials, evaluating and organizing current materials, maintaining the space and equipment, marketing new resources and events, and developing interpersonal skills. Course enrollment is limited and at the discretion of the teacher.

The mission of Burr and Burton’s mathematics department is to challenge all students with an appropriate and engaging curriculum that focuses on mathematical concepts, fluency, and application. The mathematics department works to develop students who:

• collaborate and problem solve with peers;

• communicate clearly, accurately, and appropriately;

• reason with definitions and theorems;

• implement appropriate processes and procedures;

• connect various representations;

• build fluency in concept, skill and notation.

Students are required to take a total of 7 credits in science and mathematics in a 4/3 combination of their choice. Within this requirement, each student must obtain a credit in both algebra and geometry.

Students are required to take a total of 7 credits in science and mathematics in a 4/3 combination of their choice. Within this requirement, each student must obtain a credit in both algebra and geometry.

The mathematics department strongly believes that ideas are strengthened, tempered, and better understood through communication. Time, energy, and effort are given to designing, building, and asking questions that allow students to collaborate, solve problems in multiple ways, and strengthen their fluency and adaptability. The department also models the strategic use of appropriate technology, including calculators, graphing utilities, and many other exploration and demonstration tools. Equal value and practice is given to recalling facts, including arithmetic, as well as pencil and paper skills, including sketching graphs and multi-step procedures. In other words, technology has a place, but it is not a substitute for understanding or fluency.

For many students, the purchase of a scientific calculator will be sufficient for their math classes at Burr and Burton. The department strongly recommends that students who plan on taking one or more standardized tests (AP, SAT, ACT) purchase a graphing calculator as soon as possible, in order to become familiar and comfortable with how it works. The department keeps an updated list of suggested calculators.

BURR AND BURTON ACADEMY 17
Mathematics

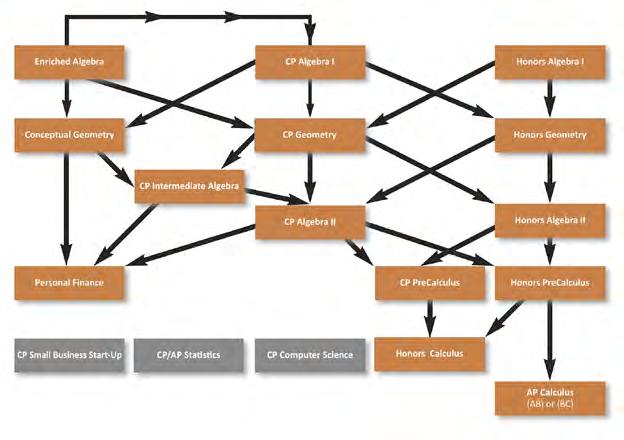
Placement for incoming 9th graders is based on prior class achievement, scores on standardized tests, the Burr and Burton Algebra 1 exam, and the recommendation of previous teachers. The goal is to find a placement for each student where they will find success. With sufficient motivation and achievement, students have access to a broad array of courses, regardless of starting point.

Math Offerings 2023-2024

ENRICHED ALGEBRA

2 credits

Enriched Algebra is a two-part, year-long math class designed to meet each student at their current mathematical understanding; the pace is reflective of student comprehension. The course is also designed to help students build confidence and fluency with basic math operations and algebra concepts. Students learn through mathematical modeling, problem solving, and collaboration to develop math skills and to make concepts tangible and relevant. Students who excel during the first semester may transition into CP Algebra I in the spring semester. Admission to this class is determined by the math department, in consultation with the school counselors, the academic dean, and the special services department. Students successfully completing this course may advance to CP Algebra 1 or to Conceptual Geometry, based on achievement and the recommendation of the teacher. This course fulfills one of the required math credits for graduation.

CP ALGEBRA I

CP Algebra I is the foundational cornerstone for high school mathematics; it has a strong focus on

collaboration and problem solving. This course builds on computational experiences with different number sets to extend an understanding of how to manipulate mathematical expressions, equations and functions. Various representations of linear functions and inequalities help students develop connections and deepen their understanding of mathematical structures. This skills-based course includes functions and function notation, solving equations, graphing and writing equations of lines, inequalities, systems of equations and exponent properties. Students utilize appropriate tools including mental math, pencil and paper, and technology. Students successfully completing this course advance to Conceptual, CP, or Honors Geometry.

HONORS ALGEBRA 1

Honors Algebra 1 is presented through a problemcentered approach, where students utilize and extend their aptitude through engaging problems. The design allows students to be supported in a tailored manner, as class time offers opportunities to work with the teacher, and whole-class discussion unpacks different solutions. Like CP Algebra 1, content includes extensive work with variables, equations and inequalities, various forms of linear equations and inequalities, and the use of tables

18 COURSE OF STUDY 2023-2024
MATHEMATICS

and graphs. Appropriate computational tools (mental math, pencil and paper, and technology) are utilized throughout. Resources include the Exeter Academy Year 1 Problem Set. Students successfully completing this course advance to CP or Honors Geometry.

CONCEPTUAL GEOMETRY

Conceptual Geometry includes applications of geometry in everyday life, geometric constructions as a way to understand measurement and to see relationships, and deductive reasoning. Math construction tools (compass and straight edge), measurement tools (ruler and protractor), and dynamic geometry software are all used in various applications and explorations. With specific emphasis on connecting math, art, and modeling engineering concepts, many assessments are project-based. Successful completion of this course fulfills the geometry graduation requirement, allowing advancement to Intermediate Algebra, Personal Finance, or CP Small Business Start-Up.

CP GEOMETRY

CP Geometry is a course in the study of figures in one, two, and three dimensions. It emphasizes deductive reasoning and the use of logic in mathematical proof. A variety of technology tools are utilized for both student exploration and teacher-directed presentations. These computer applications offer students the opportunity to dynamically interact with the geometric principles they are studying, as well as calculate approximations for trigonometric and irrational solutions. Problem solving, communication and collaboration are important components of the course, and algebra is embedded throughout. Students successfully completing this course may advance to Intermediate Algebra, CP Algebra 2, or Honors Algebra 2.

HONORS GEOMETRY

Like Honors Algebra 1, Honors Geometry is presented through a problem-centered approach, where students utilize and extend their aptitude through engaging problems. This design allows students to be supported in a tailored manner, as class time offers an opportunity to work with the teacher, work in small peer groups, and engage in whole-class discussion to unpack strategies towards solutions. Students are asked to apply their strengths in algebra throughout the course. Topics include coordinate and Euclidean geometry in two and three dimensions. Technology is utilized frequently through the use of scientific calculators and free, dynamic geometry software such as GeoGebra and Desmos. Resources include the Exeter Academy Year 2 Problem Set. Students successfully completing this course may advance to CP Algebra 2 or Honors Algebra 2.

CP INTERMEDIATE ALGEBRA

This course is designed to be either a final experience in the traditional sequence of mathematics or a bridge to CP Algebra 2 for students who could benefit from

additional reinforcement. The focus is on exploring and discussing mathematics through challenging and engaging activities and problem sets. Topic areas include algebraic representation and manipulation, mathematical thinking and problem solving, and quantitative literacy. If this course is being used as a path to CP Algebra 2, placement will be at the discretion of the teacher, as CP Algebra 2 cannot be the first math course studied at the CP level. Students successfully completing this course may advance to Personal Finance, CP Small Business Start-Up, or CP Algebra 2 with permission of the teacher.

CP ALGEBRA 2

CP Algebra 2 is a course that moves students beyond concrete reasoning to focus on solving, graphing, and applying higher-level functions and relations. Linear, quadratic, cubic, and polynomial functions, in general, are studied. Various forms of technology are used to support analytic methods and to give students visual representations that nurture an intuitive understanding. Problem solving is an important component of this course. Prior to taking CP Algebra 2, at least one other CP-level class must be successfully completed. Students successfully completing this course may advance to CP Pre-Calculus or CP Statistics.

HONORS ALGEBRA 2

The accelerated pace of Honors Algebra 2 is designed for students who have demonstrated both an aptitude for and a deep interest in mathematics. The focus of this rigorous course is helping students to move beyond concrete reasoning and on to abstract reasoning related to solving, graphing, analyzing, and applying higher-level functions and relations. Linear, quadratic, cubic, and polynomial functions, in general, are studied. Graphing utilities are used extensively to support analytic methods and give students visual representations that nurture an intuitive understanding. Students successfully completing this course may advance to CP Statistics, CP PreCalculus, or Honors Pre-Calculus.

CP PRE-CALCULUS

CP Pre-Calculus focuses on the structure of math and the relationships between numerical, graphical, and algebraic forms. The exploration of trigonometry and logarithmic functions allows students to extend their knowledge and understanding of the concept of functions and their inverses. The work with trigonometry includes extensive study of graphs, equations, identities, and applications. Students also explore the conic sections and rational functions. Graphing utilities are used extensively to support analytic methods and to give students visual representations that nurture an intuitive understanding. Students successfully completing this course may advance to Honors Calculus or Statistics.

BURR AND BURTON ACADEMY 19

HONORS PRE-CALCULUS

Honors Pre-Calculus, designed for the most ambitious and capable math students, focuses on the structure of math and the relationships between numerical, graphical, and algebraic forms. The exploration of trigonometry and logarithmic functions allows students to extend their knowledge and understanding of the concept of functions and their inverses. Additional topics include conic sections and rational functions, as well as an extensive study of derivations with trigonometry and trigonometric expressions as algebraic objects. Graphing utilities are used extensively to support analytic methods and to give students visual representations that nurture an intuitive understanding. An important focus is abstract reasoning, in addition to the skills of algebraic manipulation. Students successfully completing this course may advance to Honors Calculus, AP Calculus (AB or BC), or Statistics.

HONORS CALCULUS

Honors Calculus furthers students’ ability to work between graphical, numerical, analytical, verbal and written representations as they become familiar with differentiation and are introduced to the concept of the integral. Students study the behavior of functions and how calculus techniques are used to analyze and predict behavior of various functions, including algebraic, rational, exponential, logarithmic and trigonometric. Graphing utilities are used extensively to support analytic methods and to give students visual representations that nurture an intuitive understanding. Students successfully completing this course may advance to AP Calculus (AB or BC), or Statistics.

AP CALCULUS AB

1.5 credits

AP Calculus runs concurrently with Honors Calculus in the first semester. In order to receive AP credit, students must complete the full 1.5 credits. Students who drop the AP course after the first semester receive honors credit.

AP Calculus AB focuses on students’ understanding of calculus concepts and provides experience with methods and applications. Through the use of the big ideas of calculus (modeling change, approximation and limits, and analysis of functions), the course becomes a cohesive whole rather than a collection of unrelated topics. The approach is multi-representational, with concepts, results and problems expressed graphically, numerically, analytically and verbally. A sustained emphasis on clear communication of methods, reasoning, justifications and conclusions is essential. Technology is used throughout to reinforce relationships among functions, to confirm written work, to implement experimentation, and to assist in interpreting results. AP Calculus AB is designed to be the equivalent of a first semester college calculus course devoted to topics in differential and integral calculus. Students opting to take the AP exam are responsible for the exam fee of approximately $100. (Fee reduction applications are available in the school counseling office.)

AP CALCULUS BC

2 credits

AP Calculus runs concurrently with Honors Calculus in the first semester. In order to receive AP credit, students must complete the full 2 credits. Students who drop the AP course after the first semester receive honors credit.

AP Calculus BC is designed to be the equivalent of both first and second semester college calculus courses. AP Calculus BC runs concurrently with AP Calculus AB in the fall semester, then, in the spring semester, builds on the content and skills learned in AP Calculus AB to include parametrically defined curves, polar curves, and vectorvalued functions. Students develop additional integration techniques and applications, and are introduced to the topics of sequences and series. Students opting to take the AP exam are responsible for the exam fee of approximately $100. (Fee reduction applications are available in the school counseling office.)

CP COMPUTER SCIENCE: AN INTRODUCTION TO ALGORITHMS

1 math or 1 technology credit

The goal of this course is to teach the art of problem solving, using multiple techniques, strategies and programming languages. By learning to think through problems and construct systems, students analyze, critique, and build solutions. Several different programming languages bolster systems thinking, including, but not limited to: Pencilcode, Python, Java, and R. These languages help create a foundation in computer science and show students connections to multiple career paths. Students document their progress and success throughout, culminating with a self-directed learning project that focuses on building a comprehensive solution to achieving a specific personal goal. PREREQUISITE: Successful completion of the algebra and geometry math requirements.

PERSONAL FINANCE

Is it better to lease or buy a car? What are the advantages and disadvantages of using a credit card?

Personal Finance is a course designed to prepare students for a lifetime of financial responsibility and independence. From insurance, loans, and investments, to maintaining a checkbook and understanding paycheck deductions, real-life applications are explored in order to provide students with useful knowledge that will help them in daily life. Students collaborate and work through various activities and simulations as they investigate and learn about topics of particular interest, all in the name of better understanding their finances. PREREQUISITE: Successful completion of the algebra and geometry math requirements.

20 COURSE OF STUDY 2023-2024
MATHEMATICS

CP SMALL BUSINESS START-UP, MANAGEMENT AND ECONOMICS

1 math or 1 social studies credit

This course focuses on teaching students the practical knowledge, skills and methods for writing a business plan based on a business model. Local small business owners help students to learn basic microeconomic concepts, principles of accounting and finance, and strategies for managing customers, employees and resources. Students learn about business model generation and how to build/ create a business through problem solving, researching potential target markets, and marketing. Students are expected to build and iterate a business model, develop a plan to bring their product to market, budget expenses, and develop financial documents (including income and cash flow statements). At the end of the course, students have a better understanding of how to create and build a viable small business. PREREQUISITE: Successful completion of the algebra and geometry math requirements.

CP/HONORS STATISTICS

Statistics is the creation, collection, and interpretation of the data that surrounds us. The goal is to develop the skills to analyze, create, and present data in order to gain a better understanding of it and to share that understanding with others. Students learn how to use statistical software to interpret large and complex sets of data. This course is also designed to enhance students’ understanding of the statistics they encounter in everyday life; students design and present statistics and learn the tools for analyzing data quickly and efficiently. CP Statistics includes readings and responses, and student-driven data sets. Honors

Statistics includes a deeper look into the specific topics, additional assessments, and a focus on detailed use.

PREREQUISITE: Successful completion of any Algebra 2 course.

AP STATISTICS

Juniors and Seniors

1.5 credits

AP Statistics runs concurrently with CP/Honors Statistics in the first semester. In order to receive AP credit, students must complete the full 1.5 credits. Students who drop the AP course after the first semester receive honors credit.

Statistics is a course that teaches the concepts and tools for collecting, analyzing, and drawing conclusions from data. College majors, including business, engineering, health sciences, mathematics, psychology, sociology, and science typically require some study in statistics. Advanced Placement Statistics offers students the opportunity for a (non-calculus based) college-level course. This vigorous and engaging class asks students to explore data by observing patterns and deviations from patterns; design a study, including decisions about what and how to measure; create models using probability; and use simulations and statistical inferences to confirm models. Text: The Practice of Statistics for AP (W.H. Freeman and Company, 4th edition, 2012). Students successfully completing this course may advance to Honors Calculus or AP Calculus (AB or BC). Students opting to take the AP exam are responsible for the exam fee of approximately $100. (Fee reduction applications are available in the school counseling office.)

PREREQUISITE: Successful completion of CP Algebra 2 (with a recommended B or higher and permission of the teacher), or students in the Honors/AP track.

Media and Performing Arts

The mission of the media and performing arts department is to provide high quality artistic opportunities for students. Classwork, performances, and exhibitions are designed to nurture creative spirit, promote design thinking skills, and advance creativity.

The majority of media and performing arts courses allow for multi-year study. Many courses are “level-blended,” allowing students to progress beyond baseline requirements. Levels are defined as:

Foundations: Entry-level course.

Studio: Second year in a specific discipline. Prerequisites include a suggested grade of B or higher in the foundations level course as well as teacher recommendation.

Advanced Projects: Third year in a specific discipline. Individualized curriculum is co-created with each student..

One arts credit from any of the visual arts and design or media and performing arts course offerings is required for graduation, as is one specialized technology credit, which can be fulfilled through media arts and technology, music technology, and computer science and technology course offerings. Some other disciplines, including science, math, and visual arts and design, offer opportunities to fulfill the technology credit as well. See course descriptions for information on credits.

22 COURSE OF STUDY 2023-2024

Media Arts and Technology

CINEMATOGRAPHY: FOUNDATIONS

Lights, camera, action! Students in the Cinematography Foundations class explore tips and tricks for creating engaging video content for online and streaming platforms. They choose topics of interest and work at their own pace. Throughout, students gain experience using cameras, lights, microphones, and editing software to share their stories and grow their audience. No prior experience is necessary. This course fulfills the arts or technology requirement for graduation.

CINEMATOGRAPHY STUDIO (Optional Dual Enrollment)

Students propose original concepts for production and work as scriptwriters, directors, and editors while mentoring Foundations students in a studio-style class. In addition to reviewing the fundamentals of audio/video production, students engage in concentrated study of three to four specific areas (camera work, lighting, audio, scriptwriting, directing, editing, etc.). Students collaborate with various community stakeholders to create products for competitions and clients. Juniors and seniors in Cinematography Studio have the option of earning dual enrollment college credit through CCV (FLM-1050: Digital Filmmaking I). PREREQUISITE: Successful completion of Cinematography: Foundations. This course fulfills the arts

CINEMATOGRAPHY: CP ADVANCED PROJECTS (Optional Dual Enrollment)

Students interested in the Advanced Projects course submit a curricular proposal for consideration. This is an independently-driven class: students create a guided-study plan with the teacher and/or work-based learning coordinator that focuses on projects and career exploration. Students further develop their skills by working in a real-world production environment. When applicable, students lead workshops, produce projects, help organize school events, manage Burr and Burton cinema spaces and equipment, and network with community partners. Juniors and seniors in Advanced Projects have the option of earning dual enrollment college credit through CCV (FLM-2050: Introduction to Film Study). PREREQUISITE: Successful completion of Cinematography Studio or permission of the teacher. This course fulfills the arts or technology requirement for graduation.

DIGITAL ANIMATION: FOUNDATIONS

Students hone their animation skills by creating their own animated films using Toon Boom Animation Studio. Students also study how the world of digital animation has evolved from hand-drawn images to 3D iMax. This course fulfills the arts or technology requirement for graduation.

BURR AND BURTON ACADEMY 23

DIGITAL ANIMATION STUDIO

Students who wish to further their artistic and creative abilities in animation explore alternative software packages and work to create advanced animation projects. PREREQUISITE: Successful completion of Digital Animation: Foundations. This course fulfills the arts or technology requirement for graduation.

DIGITAL ANIMATION: CP ADVANCED PROJECTS

Students pursue individualized advanced animation projects. PREREQUISITE: Successful completion of Digital Animation Studio. This course fulfills the arts or technology requirement for graduation.

DIGITAL PHOTOGRAPHY: FOUNDATIONS

This course introduces students to digital photographic equipment, materials, programs, processes and philosophies while examining photography and its role in historic and contemporary cultures. The focus is on artistic content. Students learn the technical components of a digital single-lens reflex camera, the importance of the exposure triangle (ISO, aperture and shutter speed) and their relationship to purposefully created photographic art. Elements and principles of art are introduced to aid students in understanding composition and the aesthetics of photography. Students learn to control their digital workflow, process images and create interesting compositions using top of the line computers and software. This course fulfills the arts or technology requirement for graduation.

DIGITAL PHOTOGRAPHY STUDIO

This course is designed for students who wish to further their studies at the advanced level; assignments are tailored specifically for these students. PREREQUISITE: Successful completion of Digital Photography: Foundations. This course fulfills the arts or technology requirement for graduation.

DIGITAL PHOTOGRAPHY: CP ADVANCED PROJECTS AND PORTFOLIO

Students interested in this course submit a curricular proposal for consideration. This is a portfolio-building class for students who wish to explore the photographic process at a deeper level. PREREQUISITE: Successful completion of Digital Photography Studio. This course fulfills the arts or technology requirement for graduation

GRAPHIC DESIGN: FOUNDATIONS

The focus of the Graphic Design course is visual communication and presentation. Students use various methods to create and combine symbols, images and/ or words, thereby creating a visual representation of ideas and messages. Using the design thinking process and elements and principles of design, students learn

how to bring order and clarity to visual representation of information and make that information easy for the viewer to understand. Students design logos, posters, product packaging, web page design and advertising. This course fulfills the arts or technology requirement for graduation.

GRAPHIC DESIGN STUDIO

Students who wish to further their artistic and creative abilities in graphic design can delve into an advanced study of software, technique, and design thinking through individual exploration and project creation. PREREQUISITE: Successful completion of Graphic Design: Foundations. This course fulfills the arts or technology requirement for graduation.

GRAPHIC DESIGN: CP ADVANCED PROJECTS

Students interested in this course submit a curricular proposal for consideration. This is a portfolio-building class for students who wish to explore the design process at a deeper level. PREREQUISITE: Successful completion of Graphic Design Studio. This course fulfills the arts or technology requirement for graduation.

Computer Science and Technology

CP COMPUTER SCIENCE: AN INTRODUCTION TO ALGORITHMS

1 math or 1 technology credit

The goal of this course is to teach the art of problem solving, using multiple techniques, strategies and programming languages. By learning to think through problems and construct systems, students analyze, critique, and build solutions. Several different programming languages bolster systems thinking, including, but not limited to: Pencilcode, Python, Java, and R. These languages help create a foundation in computer science and show students connections to multiple career paths. Students document their progress and success throughout, culminating with a self-directed learning project that focuses on building a comprehensive solution to achieving a specific personal goal. PREREQUISITE: Successful completion of the algebra and geometry math requirements.

ROBOTICS: FOUNDATIONS

Programmable vacuum cleaners, driverless cars, and drones: the world of autonomous robots is no longer one of science fiction. Students explore the basics of programming, engineering, and robotics, using a wide variety of hardware and software. This course fulfills the technology requirement for graduation.

24 COURSE OF STUDY 2023-2024
MEDIA AND PERFORMING ARTS

CP/HONORS ROBOTICS ENGINEERING

1 science or 1 technology credit Robotics Engineering is a “multi-craft” course that delves deeper into the field of robotics and integrates multiple disciplines, including computer engineering, mechanical engineering, electrical engineering, and manufacturing. Students begin with learning fundamentals in robotics, using the Tetrix system and Arduino sensors, to successfully build robots that accomplish various tasks while competing in engineering challenges. As students progress in their learning, they may work towards the completion of more advanced, honors projects that include coding and building robots from the ground up. Honors students gain a foundation in drafting and design principles using 3-D printers; they continue to apply and use their skills and knowledge in the construction and programming of robotic systems, including wheeled mobile robots, drones (unmanned aerial systems), autonomous vehicles, and industrial robot manipulators.

PREREQUISITES: Successful completion of Foundations of Science or CP/Honors Physics 1. Completion of Robotics: Foundations is NOT a requirement to enroll in this course.

VIDEO GAME DESIGN: FOUNDATIONS

Students are provided with an overview of video game design processes. They identify primary characteristics of games and the various programming languages that designers use to create them. The iterative game design process of conceptualizing, prototyping, play testing, and evaluating is explored. No previous programming experience is necessary. This course fulfills the technology requirement for graduation.

VIDEO GAME DESIGN STUDIO

Students who wish to further their artistic and creative abilities in video game design explore alternative software packages and work to create video game projects. PREREQUISITE: Successful completion of Video Game Design: Foundations. This course fulfills the technology requirement for graduation.

VIDEO GAME DESIGN: CP ADVANCED PROJECTS

Students pursue individualized advanced video game design projects. PREREQUISITE: Successful completion of Video Game Design Studio. This course fulfills the technology requirement for graduation.

INDEPENDENT STUDY: APPLE’S DEVELOP IN SWIFT FUNDAMENTALS

Students focus on iOS development tools, basic programming concepts, and industry best practices. They then work through practical exercises, creating apps from scratch, and building the mindset of an app developer. Students pursue three projects before creating an app of their own design. This course is an Apple class primarily

delivered as an online course. Strong self-directed learners will find the greatest success with this format. This course fulfills the technology requirement for graduation.

INDEPENDENT STUDY: AMAZON FUTURE ENGINEERS CP CS PYTHON FUNDAMENTALS

Students learn to use the Python programming language and create programs of their own using Python. This course is an Amazon Future Engineer (AFE) Pathway class offered in partnership with Amazon and Edhesive and is primarily delivered as an online course. Strong selfdirected learners will find the greatest success with this format. This course fulfills the technology requirement for graduation.

INDEPENDENT STUDY: AMAZON FUTURE ENGINEERS AP COMPUTER SCIENCE A

Students study how to use computers to solve human problems, using the programming language Java. This course is an Amazon Future Engineer (AFE) Pathway class offered in partnership with Amazon and Edhesive and is primarily delivered as an online course. Strong selfdirected learners will find the greatest success with this format. This course fulfills the technology requirement for graduation. PREREQUISITE: Permission of the teacher.

INDEPENDENT STUDY: AMAZON FUTURE ENGINEERS AP COMPUTER SCIENCE PRINCIPLES

Students are introduced to and analyze a number of innovations in computing and digital media that form the backbone of online and offline interactions; throughout, students develop robust computational thinking skills. This course is an Amazon Future Engineer (AFE) Pathway class offered in partnership with Amazon and Edhesive and is primarily delivered as an online course. Strong selfdirected learners will find the greatest success with this format. This course fulfills the technology requirement for graduation. PREREQUISITE: Permission of the teacher.

BURR AND BURTON ACADEMY 25

Performing Arts

Dance

DANCE: FOUNDATIONS

1 arts or 1 physical education credit

What does it take to be a dancer? This course is designed to provide students with the basic techniques needed to express themselves through the art of movement. Students explore a variety of dance styles, the use of body conditioning, the understanding of the body in motion, and are introduced to techniques and concepts of dance. Students of any level, beginner through advanced, are welcome.

DANCE STUDIO

1 arts or 1 physical education credit

Students focus on challenging the physical body as well as understanding the form and technical requirements of different dance styles. Dance Studio students continue to perform with the Foundations ensemble. PREREQUISITE:

Drama

DRAMA: FOUNDATIONS

Students of any performance level are exposed to various fundamental acting techniques that allow them to enhance the creation of character for performances on stage or film. Through the use of physical and vocal warm ups, monologues, scene work, peer critiques and instructor feedback, students develop skills to create believable characters. Evaluation of theatrical scripts and participation in public performance outside of school time is encouraged. This course fulfills the arts requirement for graduation.

DRAMA STUDIO

Students who wish to continue their study of acting build upon the skills that they developed in the Foundations course. In addition to working on monologues, scenes and film segments, students select an area of concentration to enhance their study of drama.

PREREQUISITE: Successful completion of Foundations of Drama. This course fulfills the arts requirement for graduation.

DRAMA: CP ADVANCED PROJECTS

PREREQUISITE: Successful completion of Dance Studio or

Experienced actors who have successfully completed Actor’s Studio focus on the preparation required to audition for professional shows, training centers, or higher education. Individualized curriculum serves the needs of the student and the genre of study. Students receive individual feedback, mock audition sessions, and assistance from professionals in the industry. Students may repeat this course to focus on a different concentration (see below) and to further their acting skills. PREREQUISITE: Successful completion of Actor’s Studio or permission of the teacher. This course fulfills the arts requirement for graduation.

CP ADVANCED PROJECTS: ACTING

Students are introduced to different styles of acting techniques, allowing for further understanding as they create their personal toolbox. Students continue to work on script analysis, character background investigation, active listening and more as they apply these techniques during rehearsals and performances.

CP ADVANCED PROJECTS: DIRECTING

Students who have an interest in the study of directing use the acting techniques they have learned through the lens of a director. Students focus on interpreting scenes and monologues, effective communication, and collaborating with actors during the rehearsal process. Students direct scenes for the final showcase.

MEDIA AND PERFORMING ARTS

CP ADVANCED PROJECTS: WRITING

Students who have an interest in the study of writing for the screen and stage use the acting techniques they have learned through the lens of a writer. Students explore the drafting process, theater script structure, conflict, characterization, dialogue, receiving notes/feedback, scene structure, rewriting, and techniques for generating ideas as they find their artistic voice.

TECHNICAL THEATER

Technical Theater introduces students to a basic understanding of principles of scenic design, lighting design, sound reinforcement, and other technical aspects of the theater. Working closely with the Riley Center’s technical director, this select group of technicians develops the necessary skills to run all backstage operations for school and community productions, including set construction, tool safety, sound and light programming, and systems for theater management. Requirements may include running crew for evening and weekend performances. Course enrollment is limited and is at the discretion of the teacher. This course fulfills the arts requirement for graduation.

Music

APPLIED MUSIC: FOUNDATIONS

Aspiring musicians, regardless of ability, instrument, or voice, learn the most efficient methods to improve their musicianship and apply these techniques to other learning experiences. Individualized plans of study are developed for each class member. Guided practice and performance techniques are explored, with the assistance of a teacher specializing in the student’s area of interest. This course fulfills the arts requirement for graduation.

APPLIED MUSIC STUDIO

Students who wish to further their exploration of Applied Music are encouraged to continue their study. The curriculum is created to suit each individual student’s particular skill set. PREREQUISITE: Successful completion of Applied Music: Foundations.This course fulfills the arts requirement for graduation.

JAZZ STUDIES: CP STUDIO

Designed for students who have an interest in the study of musical improvisation, this learning experience helps musicians independently develop their understanding of jazz theory, jazz styles, historical evolution, and improvisation technique. Curriculum is tailored to each individual. Some musical experience is recommended.

PREREQUISITE: Successful completion of Applied Music: Foundations, or permission of the teacher. This course fulfills the arts requirement for graduation.

APPLIED MUSIC: CP ADVANCED PROJECTS

Students are guided through project proposals, research, presentations and reflections, using a variety of selfassessment tools. PREREQUISITE: Successful completion of Applied Music Studio. This course fulfills the arts requirement for graduation.

CP/HONORS CLASSIC MUSIC HISTORY

1 arts or 1 social studies elective credit

Classic Music History highlights the development and history of music within a cultural and social context, up to the 20th century. Students explore various ways in which music from Antiquity, Middle Ages, Renaissance, Baroque, Classical and Romantic Periods influence contemporary artists as well as provide examples of how this music continues to thrive for current consumers and performers. Students who wish to pursue advanced topics/projects and who demonstrate subject mastery may take this course for honors credit.

CP/HONORS CONTEMPORARY MUSIC HISTORY

1 arts or 1 social studies elective credit

Students learn about music from the 20th century and beyond, particularly the development and history of music within a cultural and social context. Students explore various ways in which electronic music, jazz, American roots, rock & roll and Broadway have influenced multiple genres, giving birth to contemporary music in America. Students who wish to pursue advanced topics/projects and who demonstrate subject mastery may take this course for honors credit.

BURR AND BURTON ACADEMY 27

CP/HONORS MUSIC THEORY

Music Theory is one of the most important courses a musician can take. Students become musically literate by exploring clefs, scales, key signatures, intervals, chords, progressions, cadences, four part writing, non-harmonic tones, transposition, modulation, phrase structures, textures and song forms. They develop reading skills and begin the process of composing and analyzing music. This course fulfills the arts or technology requirement for graduation.

MUSIC THEORY: CP COMPOSITION AND ARRANGING STUDIO

Students apply their fundamental understanding of music theory by composing and arranging music for ensembles of all types. Musical form, advanced chord structures, counterpoint, orchestration techniques, and orchestration are studied. PREREQUISITE: Successful completion of Music Theory: CP Foundations. This course fulfills the arts or technology requirement for graduation

MUSIC THEORY: CP ADVANCED PROJECTS

Students are guided through project proposals, research, presentations and reflections, using a variety of selfassessment tools. PREREQUISITE: Successful completion of Music Theory: CP Studio. This course fulfills the arts or technology requirement for graduation

SONG WRITING

1 arts or 1 English elective credit

Aspiring songwriters explore the relationship between language, melody, harmony, rhythm and form through journaling, creative writing, research, analysis, presentation, storytelling and musical composition. Elements of music production include a variety of equipment and resources to record, publish, copyright, promote and perform original work under the guidance of a specialist in the field. PREREQUISITE: Successful completion of Applied Music: Foundations, or permission of the teacher.

Performing Ensemble (Band/Orchestra)

INSTRUMENTAL MUSIC ENSEMBLE (Band/Orchestra)

This large performance ensemble welcomes students with experience on a brass, woodwind, percussion or orchestral string instrument who enjoy making music with others. Members of the ensemble participate in both curricular and extracurricular functions throughout the year, such as concerts, assemblies, and community service performances. This course fulfills the arts requirement for graduation.

CP ADVANCED INSTRUMENTAL MUSIC ENSEMBLE (Band/Orchestra)

Students enrolled in this class must have been in the instrumental music ensemble for at least two years. Students continue to perform with the instrumental music ensemble and serve as musical leaders for the group. This course fulfills the arts requirement for graduation.

VOCAL MUSIC ENSEMBLE (Chorus)

This large performance ensemble welcomes male and female singers interested in exploring a wide variety of musical genres. Vocalists develop a comprehensive understanding of proper singing technique while studying and performing music within an ensemble setting. Members of the ensemble participate in curricular and extracurricular functions throughout the year, such as concerts, assemblies, and community service performances. No prior experience is necessary. This course fulfills the arts requirement for graduation.

CP ADVANCED VOCAL MUSIC ENSEMBLE (Chorus)

Students who have completed two years of vocal music ensemble are eligible to take this course. Students continue to perform with the vocal music ensemble and serve as musical leaders for the group. This course fulfills the arts requirement for graduation.

28 COURSE OF STUDY 2023-2024
MEDIA AND PERFORMING ARTS

Music Technology

FILM SCORING: FOUNDATIONS

Students with an interest in creating music for movies, commercials, or animation explore the creative process of the film music composer and learn how music adds to the dramatic underpinnings of the visual experience. Students digitally create musical events for movie shorts, commercials, and other dramatic material. Students of all levels of ability are welcome. This course fulfills the arts or technology requirement for graduation.

FILM SCORING: CP STUDIO

Students who have completed the Music Production Foundations course, the Film Scoring Foundations course, or the Music Theory Foundations course can explore film scoring at the CP level and apply their theory and production skills to the discipline of scoring music for film. This course fulfills the arts or technology requirement for graduation

MUSIC PRODUCTION: FOUNDATIONS

Students in Music Production learn about the music industry and how to create and produce their own music for distribution. They deepen their connection to music by exploring the world of music curation, production, and distribution. Students develop a greater appreciation for all music genres and learn strategies for discovering, sharing, and creating new music. Students

learn about digital audio workstations (DAWs) and how to use them to edit, mix, and produce music; they gain knowledge of audio editing and restoration techniques as well as essential skills for manipulating MIDI and audio information. Basic skills for music composition are introduced and aspiring musicians are provided with AIassisted tools to help enhance their ability to compose and produce original music, regardless of their level of experience. Throughout the course, students have the opportunity to complete various projects, including creating playlists, analyzing songs, creating original compositions, scoring music for films, and more. This course fulfills the arts or technology requirement for graduation. Students of all levels of ability are welcome.

MUSIC PRODUCTION: CP STUDIO

Coursework is tailored to the individual student. Topics include the study of audio production, recording technique, mixing and mastering skills, advanced synthesis, digital DJ practices, and radio distribution.

PREREQUISITE: Successful completion of Music

Production: Foundations. This course fulfills the arts or technology requirement for graduation

MUSIC PRODUCTION: CP ADVANCED PROJECTS

Students are guided through project proposals, research, presentations and reflections on any music production topic. PREREQUISITE: Successful completion of Music

Production: CP Studio. This course fulfills the arts or technology requirement for graduation

BURR AND BURTON ACADEMY 29

Mountain Campus Semester

The Mountain Campus Semester program is an educational opportunity unlike any other at Burr and Burton. Each term, a small group of motivated students comes together on Burr and Burton’s Mountain Campus in Peru, Vermont to engage in a semester-long study of the surrounding landscape and community—its past, present, and potential for the future. Classes are supplemented and blended with extensive fieldwork, local resources, and professionals to enhance the learning experience. Students take on significant leadership roles during the semester and reflect often on their learning process; they come to understand as much about themselves as they do the science, history, and literature of Vermont. The multidisciplinary curriculum is designed to be challenging and invigorating for college or career-bound students with a range of skills and experiences.

Students examine a central question: “how do we live well in this place?” through investigations into:

• the social, political, economic and environmental issues affecting our local area and their relevance in the national and global context;

• how artists and writers have been inspired by these issues and how they have addressed these issues in their work;

• the different forest communities that exist on and around the campus and the ecological factors that influence them;

• uses of land in the area and the resulting impact on wildlife, the forest, and the community;

• how to effectively prepare for and lead outdoor expeditions, how to achieve group cohesion and trust, how to build self-awareness and self-reliance;

• ways people can care for a community and affect positive change.

30 COURSE OF STUDY 2023-2024

ll students write extensively in journals, utilize digital media for selected projects, and regularly engage with working professionals ranging from research scientists to farmers. Students read central texts and at least two other books from a selection of options. Students also analyze short stories and poetry relevant to our place, experiences, and season; utilize field guides and other reference materials to answer questions they unearth about the natural world; access historical documents and maps in order to learn how our place has changed over time, and conduct numerous interviews and answer questions posed by visitors and experts who come to campus. Students complete the semester by designing and implementing a major independent project that builds on their new knowledge of place, modeling ways to sustain and improve it for the future.

Central texts include: Wonder and Other Survival Stories; a compilation of essays published by the Orion Society; Reading the Forested Landscape: A Natural History of New England; Indian Creek Chronicles: A Winter Alone in the Wilderness; The Trees in My Forest; Winter World; Wild Delicate Seconds: 29 Wildlife Encounters; The Man Who Planted Trees, and Vermont Almanac, volumes 1 and 2.

Students who attend the Mountain Campus earn a total of four required credits: 1 in social studies, 1 in science, 1 in English, and 1 in physical education. These four credits are accepted in lieu of required courses in each curricular area on the main campus. In addition to receiving four academic credits, students also complete ½ of their service learning graduation requirement.

Students interested in attending the Mountain Campus Semester in sophomore, junior or senior year are strongly encouraged to visit the Mountain Campus and to talk with their school counselor to discuss how it will best fit into their schedule.

Advanced Placement Courses: Accommodations are sometimes possible for students enrolled in AP classes while at the Mountain Campus. Students should speak with their AP teacher and the Mountain Campus director to explore options.

Arts and Athletics: Mountain Campus students in both fall and spring semesters are able to participate in Burr and Burton theater productions. Fall semester students may have limited participation in some fall season sports, but can participate fully in the winter season. Spring semester students can participate fully in the winter season, but may have limited participation in some spring sports.

There are four academic courses woven into the interdisciplinary curriculum:

CP/HONORS FOREST ECOLOGY AND SYSTEMS DYNAMICS—MCS

1 science credit

The science curriculum at the Mountain Campus examines the ecological dynamics of southern Vermont’s natural communities and the related systems that influence the local environment. Students study ecology, phenology, geology and the natural history of southern Vermont and the Green Mountain ridge in particular. Later in the semester, students also investigate complex systems and critical issues related to environmental health and sustainability. Students develop an understanding of the impact of topography, substrate, and successional history on forest community development and composition, and also develop skills needed to “read the landscape.” Observation, interpretation and naturalist journaling skills are integrated throughout the curriculum. Synthesis of skills and knowledge enables students to think critically about biodiversity, sustainability and human-induced global issues from a systems perspective. Through the addition of guided field studies and participation in an ongoing science project, students at all grade levels may earn honors credit in this course.

CP NATURE AND WRITING: IDENTITY, EMPATHY AND WONDER—MCS

1 English credit

The English curriculum at the Mountain Campus asks students to examine the connection between people and nature. Students read works of American literature, environmental activism, and philosophy. Students also write in different styles throughout the semester, practicing descriptive writing, expository writing, creative writing and poetry. Each week, students reflect on their learning, make observations of place, and define their growing connection to the natural world. Students are assessed on their weekly writing, four longer assignments, their ability to communicate through writing, their development of questions, and sharing their points of view. This writing and reading curriculum prepares students for a life of introspection, for passionate investigation of issues connected to inhabiting a finite ecosystem, and for finding meaning in our relationship with the non-human world.

BURR AND BURTON ACADEMY 31

CP/HONORS VERMONT COLLOQUIUM:OUR LANDS, ECONOMY, AND RIGHTS—MCS

Optional Dual Enrollment

3 Bennington College credits

1 Burr and Burton social studies credit

The social studies curriculum at the Mountain Campus engages students with their community as they explore the history of Vermont’s distinct culture. Students study and meet with a range of living Vermonters, as well as hear the voices of Vermonters through the Vermont Almanac and a collection of texts from across the history of the state and region. The curriculum focuses on rural life, and on Vermont towns and wilderness areas, with case studies that examine the history of the state’s land use, economy, and civil rights. While students gain knowledge about history, they also engage with present-day issues and work on projects to shape Vermont’s future. Through additional field work and projects, students at all grade levels may earn honors credit in this course. Juniors and seniors who meet the requirements for dual enrollment may also earn Bennington College credit by pursuing advanced work.

LEADERSHIP FOR POSITIVE CHANGE—MCS

1 physical education credit

The physical education curriculum at the Mountain Campus engages students physically, emotionally and intellectually through exercise, community development, and planning for and undertaking two wilderness expeditions. Lessons in leadership and communication are balanced with study of nutrition and food systems, wilderness travel and ethics. Students hike daily and build the fitness, skills and confidence necessary to safely and enjoyably navigate and camp in the Vermont woods, in all seasons. Students also have the opportunity to earn Wilderness First Aid certification.

MOUNTAIN CAMPUS SEMESTER

Physical Education

WELLNESS

Wellness is a comprehensive health class, required for graduation, and designed for 9th graders and sophomores. The curriculum focuses on mental and emotional health, nutrition, human sexuality, substance abuse, and current events. Students engage in cooperative games, the low ropes and high ropes course, and mindfulness practice. Students are assessed through projects, group discussions, and active class participation. This course is required for all 9th graders and 10th grade transfer students who have not previously taken a Wellness or Health course.

The goals of the physical education departmental are for students to:

• identify personally enjoyable activities they can use to maintain a physically active lifestyle;

• understand the importance of overall wellness in maintaining a healthy lifestyle;

• understand the value of integrity, respect, and a positive mindset;

• respectfully advocate for themselves and others;

• develop personal values, beliefs, and an appreciation for individual differences;

• develop the skills and knowledge necessary to make responsible, healthy choices.

Two physical education credits are required for graduation: one credit is completed in the 9th grade year with Wellness and the second credit is completed with one physical education course or dance class. The second physical education credit can also be earned through a Burr and Burton sponsored, pre-approved extracurricular commitment. For example, a student who is a member of a competitive sports team for a season is eligible for a one-third-credit exemption toward the physical education credit. Students must participate in three approved extracurricular credits to be exempt from the physical education credit.

PERSONAL

FITNESS: FOUNDATIONS (He/Him/They)

PERSONAL FITNESS: FOUNDATIONS

(She/Her/They)

PERSONAL FITNESS: FOUNDATIONS

(All Genders)

This course is designed for students who want to build a foundation of fitness and learn the habits of a healthy lifestyle. Students begin the class with a self-assessment and are introduced to foundational movements, basic lifts, lifting progressions, and nutritional concepts. Basic technique is taught; movements and lifts are built upon to show progressions and variations. Throughout the course, students learn to follow a workout, track workouts/progress, and write personal reflections. At the end of each phase of the strength program, students reflect on their progress, assess technique, reassess their goals, and reflect on habits that helped and hindered them.

ADVANCED PERSONAL FITNESS

(All Genders)

Sophomores, Juniors, and Seniors

Advanced Personal Fitness is designed for students who want to continue to build upon their knowledge of personal fitness. Students link the knowledge learned in Foundations to understand the “why” behind program creation. Students learn to identify muscle groups and relate them to movements, create team strength and conditioning programs, understand the importance of nutrition timing, research and analyze fitness-related topics, and compare/ contrast/assess programming. Assessments are based on active participation, fitness logs, individual and group projects, creating and leading workouts/programs, and reflections. PREREQUISITE: Successful completion of Personal Fitness: Foundations and permission of the teacher.

BURR AND BURTON ACADEMY 33

DANCE: FOUNDATIONS DANCE STUDIO

DANCE: CP ADVANCED PROJECTS

1 arts or 1 physical education credit

See course descriptions under media and performing arts.

LEADERSHIP FOR POSITIVE CHANGE — MCS

See course description under Mountain Campus Semester.

NEURODIVERSITY IN SPORT AND PERFORMANCE

Sophomores, Juniors, Seniors, and 9th graders with permission from the teacher

In this unique class, students aid in the design and implementation of a fitness program for learners with disabilities. Students help provide and enhance the skills necessary to enjoy a lifetime of leisure, recreation, and sport experiences. The curricular focus is on skill-related activities, lifetime fitness, and socialization. Additional topics include communication, appropriate modifications, cognitive and physical disabilities, and careers. Students participate in the implementation of a safe, collaborative, and active environment.

WILDERNESS SKILLS AND SURVIVAL

This class is designed for students interested in learning camping and wilderness survival skills or improving their recreational skills. Students practice outdoor cooking, fire making/safety, animal tracking, trapping and stalking, navigation, bushcraft, shelter building, friction fire, knots, tarp shelters, water purification, plant identification, fly fishing, winter travel techniques, wilderness trip planning,

harvesting edible/medicinal plants, and backpacking/ camping skills. In addition, students are introduced to concepts in recreational ethics, risk management/ assessment, group dynamics/communication, and the power of observation. Students learn how to dress effectively for various types of weather conditions and are expected to be prepared for outdoor activities on a daily basis. As part of the course, students embark on an immersive three-day backpacking trip. Open to students in all grade levels.

CP SPORTS MEDICINE

Sophomores, Juniors, and Seniors

Students take an in-depth look at the skeletal and muscular system, with a focus on sports medicine. They learn the bones, their markings, muscles, actions, attachment points, and how muscles work. Common injuries are examined, with a consideration of risk, mechanism, treatment, and rehabilitation. Students also examine the sports medicine team and current issues in sports today.

YOGA

This class is based on the eight limbs of yoga, with a focus on connecting the mind and body through the physical practice of yoga. Students are introduced to a variety of yoga styles, such as Hatha, Vinyasa, Ashtanga, Restorative, Yin, and Yoga Nidra. Students understand alignment and learn the key poses in each asana category of standing postures, forward bends, backbends, twists, and inversions. Breath is a focal point in each class and pranayama practices are taught. Ultimately, students learn a variety of yoga sequences that incorporate pranayama, asanas, and meditation. Through individual practice, students become more aware of their bodies, mind, emotions, and energy level. Assessment is based on participation, self-reflection, content knowledge, and the creation of an individual sequence. Open to students in all grade levels.

PHYSICAL
EDUCATION

School Counseling

All students work with a Burr and Burton school counselor throughout their time in high school. School counselors support students’ academic and personal development, helping students every step of the way, from their initial course selections to their transition to college or other post-graduate plans. School counselors are student advocates, utilizing an approach that recognizes the whole student, and understanding that academic, personal and social development are intertwined.

School counselors have three main areas of focus: academic counseling, career and college planning, and social-emotional development.

Academic counseling services include:

• academic, curricular planning and student scheduling;

• academic support and student advocacy;

• collaboration with teachers, advisors, and the special services department;

• standardized testing, including the Armed Service Vocational Aptitude Battery (ASVAB), PSAT, SAT, and ACT;

• facilitation of placement in internships, at Target, at the Mountain Campus, at Southwest Tech, in Early College, and in off-campus study.

Career and college planning includes:

• continuous integration and utilization of SCOIR;

• visits to and information about programs at Southwest Tech;

• field trips and programs, such as the NEACAC college fair and college tour, a job fair, the Reality Fair, Career & College Pathways, and a Burr and Burton alumni college and career fair;

• hosting college admissions representatives;

• fall and spring college nights and financial aid night;

• FAFSA completion workshop and individual financial aid meetings;

• military exploration program;

• workshops on SCOIR, the Common Application, college essay writing, resumebuilding, and career interest surveys;

• standardized test prep course;

• fall orientation programming for grades 10-12;

• mock college and job interviews;

• senior spring transition day;

• scholarship coordination;

• summer opportunities;

• individual and family meetings.

Social and emotional development support includes:

• collaboration with outside providers;

• partnership with the health center and the Success program;

• referrals for counseling;

• parent/student meetings;

• teacher communication;

• individual meetings;

• working with student clubs and various programs;

• 9th grade orientation and ongoing mentorship;

• transfer student orientation and follow-up programming.

BURR AND BURTON ACADEMY 35

The mission of the Burr and Burton science department is to inspire students to develop a passion for the sciences, foster their understanding of the natural world, and prepare them for a rapidly changing world. To accomplish this mission, all science courses:

• offer authentic, inquiry-based labs and coursework that challenges students to think critically and solve problems;

• engage students in rigorous learning experiences that teach important skills such as teamwork, communication, data collection and analysis, integrative and interdisciplinary thinking, and decision making;

• prepare students to pursue college and career STEM programs by providing real-world connections to curricular content;

• empower students with the knowledge and skills to be active and informed members of their community.

Students are required to take a total of 7 credits in science and mathematics in a 4/3 combination of their choice. The curricular sequence of physics-based foundational science, followed by chemistry and then biology, encourages students to make connections between scientific disciplines and build upon prior knowledge. It is required that students follow this path and successfully complete a biology course. Upon completion of the three required courses, students have the skills needed to independently develop a scientific experiment or engineering project and present the results in the form of a formal lab report or scientific poster.

Students highly interested in the pursuit of scientific careers and college programs are encouraged to double-up on science courses and take more than one science class each year in order to optimize their choice of science electives. School counselors, in consultation with the science department, determine placement in the proper course.

36 COURSE OF STUDY 2023-2024
Science

FOUNDATIONS OF SCIENCE

9th graders

This first-year, lab-based science course introduces students to high school science. The content of the course focuses on the experimental nature of science using concepts in physical science. Students develop the skills needed to be successful in future classes at Burr and Burton. Emphasis is placed on collaboration, communication, and problem-solving. Students also learn how to collect and analyze data, make and interpret graphs, and conduct a scientific investigation. In addition to science skills, students learn about the properties of matter, motion, forces, introductory chemistry, and energy that are the foundation of all other science courses. Over the course of their first science class at Burr and Burton, students develop the science and math skills needed to move into Chemistry or CP Chemistry (with the approval of their science teacher).

CP FOUNDATIONS OF SCIENCE

9th graders

CP Foundations of Science introduces students to the process of scientific investigation, using concepts in physical science and mathematics. Students primarily use a modeling approach to discover the basic principles (laws) governing matter and energy. This approach emphasizes that in the physical sciences, mathematical models are built to represent nature. The first such mathematical model students encounter is that of an object moving at constant velocity. As the course progresses, the models of nature become more sophisticated. Students discover the models (equations) through a process of scientific investigation, rather than being told what they are. The course explores topics such as linear motion, Newton’s Laws, energy, waves (sound and light), and electricity. PREREQUISITE: Students should be enrolled in CP Algebra or a higher level math class.

HONORS PHYSICS 1

Sophomores, Juniors, Seniors, and 9th graders on an honors math track

This is an algebra-based physics class. The course includes topics in classical physics, such as uniform motion, uniformly accelerated motion, Newtonian mechanics, momentum, energy, waves, and nuclear physics. The design of the course is based on modeling, in which students learn physics by constructing scientific models that underlie each unit. Where possible, each unit begins with an experiment, through which students begin to flesh out one or more physical relationships, serving as a basis for a scientific model. 9th graders enrolled in Honors Geometry can opt to take Honors Physics 1, which not only covers topics in CP Foundations of Science in greater depth, but also covers additional content. Students will be better prepared for and more successful in Honors Physics 2, AP Physics, and college physics if they take Honors Physics 1. PREREQUISITE: Students must have completed or be enrolled in Honors Geometry or a higher level mathematics course.

CHEMISTRY

Sophomores

Providing a basic understanding of the science of chemistry, this class covers topics such as the periodic table, atomic structure, chemical formulas, chemical equations, principles of bonding, energy and energy transfer, biochemistry, and nuclear chemistry (as time allows). Less emphasis is placed on the mathematical aspects than in College Preparatory Chemistry. The focus is on the principles of chemistry necessary for the world around us. This course includes significant laboratory work and is designed to meet college entrance requirements for most institutions. PREREQUISITE: Successful completion of Foundations of Science.

CP CHEMISTRY

Sophomores

CP Chemistry is a rigorous introductory-level science course that forms connections to the world by investigating natural phenomena. The course covers basic, classical chemistry, with emphasis on the theoretical and mathematical aspects of the science. Topics include atomic structure, bonding principles, the periodic table, chemical formulas, moles and mole theory, equations and stoichiometry, the kinetic molecular theory, solution chemistry, thermochemistry, acid/base theory, and organic and nuclear chemistry (time permitting). PREREQUISITE: Successful completion of CP Foundations of Science, or Foundations of Science with the permission of the teacher. Successful completion of an algebra class is highly recommended.

HONORS CHEMISTRY

Sophomores

Designed for students with a strong interest in the sciences, this introductory, lab-based course presents basic, classical chemistry, with an emphasis on the theoretical and mathematical aspects of the science in a manner similar to CP Chemistry, though the pace of this class is faster and the amount of independent work is higher. Areas covered include atomic structure, the periodic table, bonding principles, chemical formulas, moles and mole theory, equations and stoichiometry, the gas laws, solution chemistry, thermochemistry, acid/base theory, and oxidation and reduction. PREREQUISITES: Students must have demonstrated excellent work in previous math and science courses and have a high level of interest in these areas. This is an accelerated class, and students should have completed CP/Honors Physics 1 with a B or CP Foundations of Science with an A. Students interested in enrolling in this course must have the endorsements of their math and science teachers.

BURR AND BURTON ACADEMY 37

AP CHEMISTRY

Juniors, Seniors, and Sophomores who have completed Honors Chemistry

AP Chemistry is equivalent to a college level general chemistry course that provides rigorous study in four major areas: structure of matter, states of matter, reaction, and descriptive chemistry. Students must be highly motivated to tackle this rigorous course. The class is structured around the six big ideas articulated in the AP Chemistry curriculum framework provided by the College Board. A special emphasis is placed on the seven science practices, which capture important aspects of the work that scientists engage in, with learning objectives that combine content with inquiry and reasoning skills. At the end of the class, students demonstrate a basic understanding of, and the ability to apply, mathematical solutions to problems involving atomic theory and structures, chemical bonding, nuclear chemistry, kinetic theory, solutions, reaction types, stoichiometry, equilibrium, kinetics, thermodynamics, and descriptive chemistry. Evaluation is based on homework, lab reports, and tests. Much of the class involves out-of-class homework and in-class lab work. Text: Chemistry, A Molecular Approach, 5thh edition (N.J. Tro).

PREREQUISITE: Permission of the science department chair. It is recommended that students have a B or higher in Honors Chemistry or an A in CP Chemistry. Students opting to take the AP exam are responsible for the exam fee of approximately $100. (Fee reduction applications are available in the school counseling office.)

BIOLOGY

Sophomores, Juniors, and Seniors

Biology introduces students to the living environment at a slower pace than CP Biology, with less target vocabulary. Topics include: biochemistry, cellular biology, ecology, genetics, patterns of heredity, evolution, and using a systems approach to understanding human anatomy and physiology. Students continue to develop their study skills. Laboratory investigations are correlated to the Next Generation Science Standards and are designed to develop students’ critical thinking abilities, while allowing them to make relevant connections to current scientific events. Students are evaluated on laboratory work, cumulative tests, and daily classwork; they are expected to show proficiency in using evidence to defend their claims. PREREQUISITE: Successful completion of Chemistry or permission of the science department chair.

CP BIOLOGY

Sophomores, Juniors, and Seniors

CP Biology is a laboratory course designed to meet college entrance requirements, and prepares students for the content and workload expectations of either AP Biology or other introductory-level college science classes. This course is not necessarily a prerequisite for AP Biology. Topics include biochemistry, cellular biology, ecology, genetics, patterns of heredity, evolution, and using a systems approach to understanding human anatomy and

physiology. Laboratory investigations are correlated to the Next Generation Science Standards and are designed to develop students’ critical thinking abilities, while allowing them to make relevant connections to current scientific events. Students are evaluated on their ability to integrate scientific knowledge, work independently, and communicate scientifically. PREREQUISITE: Successful completion of CP Chemistry or permission of the science department chair.

HONORS BIOLOGY

Sophomores, Juniors, and Seniors

Honors Biology is a laboratory-based course designed to provide additional rigor for students interested in the sciences who want to challenge themselves with greater independence in their learning at an accelerated pace. Students cover the topics of biochemistry, cellular biology, ecology, genetics, patterns of heredity, evolution, and anatomy and physiology. Students work throughout the semester to develop laboratory skills and are required to complete an independent research project as part of their final exam. Students also learn additional quantitative skills, such as spreadsheet management and introductory statistical analyses. This course is not necessarily a prerequisite for AP Biology. PREREQUISITE: Successful completion of Honors Chemistry or CP Chemistry, with a recommendation from the chemistry teacher or the science department chair.

AP BIOLOGY

2 credits

Juniors, Seniors, and Sophomores who complete Physics and Chemistry in their 9th grade year

AP Biology is a full-year class that is organized around the Four Big Ideas: 1) The process of evolution drives the diversity and unity of life; 2) Biological systems utilize free energy and molecular building blocks to grow, reproduce, and to maintain homeostasis; 3) Living systems store, retrieve, transmit, and respond to information essential to life processes; 4) Biological systems interact, and these systems and their interactions possess complex properties. Lectures, discussions, labs and projects support these ideas and are designed to show the connections that exist between them. AP Biology is a challenging course with many long-term labs and opportunities for studentdirected research. The class is designed to be a first year college level biology course. It is fast moving and demanding; the successful student has a strong track record in science classes and is interested in the subject. AP Biology can be taken as a student’s only biology class or it can be taken after CP or Honors Biology. Text: Biology in Focus (Campbell and Reece). PREREQUISITES: Successful completion of Honors Chemistry or CP Chemistry or permission of the science department chair. Students opting to take the AP exam are responsible for the exam fee of approximately $100. (Fee reduction applications are available in the school counseling office.)

38 COURSE OF STUDY 2023-2024
SCIENCE

HONORS PHYSICS 2

Juniors and Seniors

This is one of two non-sequential, algebra-based physics classes offered. It includes topics in classical and modern physics such as electricity and magnetism, fluid mechanics, thermal physics, quantum mechanics, special and general relativity, and particle physics. The design of the course is based on modeling, in which students learn physics by constructing scientific models that underlie each unit specifically (and physics in general). Where possible, each unit begins with an experiment, through which students begin to flesh out one or more physical relationships that serve as a basis for a scientific model. Students should take this class if interested in engineering, medicine, science, or technology, as the topics covered in Honors Physics 2 are a major component of physics. Students who take both Honors Physics 1 and 2 will have a more complete foundation in physics and be better prepared for college level physics courses.

PREREQUISITES: Students must have completed Algebra 2, and either Foundations of Science or Honors/CP Physics

1. It is recommended that students have completed or be concurrently enrolled in Pre-Calculus.

AP PHYSICS C: MECHANICS

Juniors and Seniors

AP Physics C: Mechanics is similar to the first semester of a college course taken by students majoring in the physical sciences or engineering. This course is an indepth study of the fundamental theories and laws of classical physics, with emphasis on problem-solving skills. Calculus is an integral part of the course. Placement in AP Physics C: Mechanics assumes that students successfully completed Honors Physics 1 and are ready to solve more complex problems, calculus-based problems, and perform challenging laboratory activities. The specific content of this course is determined by the College Board AP program and includes many of the topics from Honors Physics 1, as well as torque, rotational motion, and simple harmonic motion. These topics are explored in more depth; the problems are more complex, and sometimes involve integral calculus. Students should take AP Physics

C: Mechanics if they are interested in mathematics, physics, engineering, or if they plan to be a non-science major in college and wish to earn credit toward the fulfillment of science requirements for an undergraduate degree. Honors Physics 1, Honors Physics 2 and AP Physics

C: Mechanics taken together provides students interested

BURR AND BURTON ACADEMY 39

in physics and engineering with a good foundation for calculus-based college physics courses. Students do not need to take Honors Physics 2 before enrolling in this class. AP Physics: C is not a substitute for Honors Physics 2, since the two courses cover different material. Text: Physics for Scientists and Engineers (Knight).

PREREQUISITES: Successful completion of Pre-Calculus and Honors Physics 1. Students must also have completed or concurrently be enrolled in Calculus. Students opting to take the AP exam are responsible for the exam fee of approximately $100. (Fee reduction applications are available in the school counseling office.)

CP ANATOMY AND PHYSIOLOGY

Juniors and Seniors

CP Anatomy and Physiology is a laboratory science course that provides a rigorous, in-depth study of the anatomy and physiology of the human body, emphasizing the integration of structure and function. The focus is on the chemical, cellular, and tissue levels of organization, and the structure and function of the histological, skeletal, muscular and nervous systems. In addition, special emphasis is placed on the interrelatedness of these body systems and how they relate to human disease and disorder.. Laboratory work includes microscopic study of cells and tissues, dissection of preserved specimens (or computer based alternative) and simple physiological tests. This course is designed to meet the needs of

students entering nursing and health-related science programs at the post-secondary level. PREREQUISITE: Successful completion of a biology class.

CP/HONORS ECOLOGY AND EVOLUTIONARY BIOLOGY

Juniors and Seniors

Students in this advanced biology course tackle some of the major questions in ecology and evolution: What factors influence an ecological community? How have species changed and evolved? How have humans changed the environment? What might the future of the natural world look like? Using natural resources and biological communities at the Hildene Farm, students employ technology, observation, labs, modeling, and natural history to answer these questions. Students are introduced to techniques used in the field to collect and analyze data, giving them a taste of what is required to be a field biologist. Students read scientific literature, develop their own experiments, and use critical thinking to process data. Fieldwork (including maintenance of a detailed field notebook), research, and presenting findings are all important facets of this project-based class, which takes place primarily at Burr and Burton’s farm classroom.

PREREQUISITE: Successful completion of Biology.

SCIENCE

CP ETHNOBOTANY: PLANTS AND HUMANS

Juniors, Seniors, and Sophomores with permission of the teacher

This project-based botany course connects botanical knowledge with human tradition using hands-on learning. Through labs and field work, students learn about plant ecology, anatomy, and classification while developing their skills in identification, observation, and collecting and analyzing data in the field. Botanical learning is paired with the medicinal, edible, and utilitarian uses of local plants, and students gain experience making teas, salves, decoctions, fiber, dyes, food, and more. Students also examine and reflect on the links between botanical practices and human society and culture, with emphasis on Indigenous perspectives and traditional ecological knowledge. This class takes place primarily at Burr and Burton’s farm classroom. PREREQUISITE: Successful completion of Biology or CP/Honors Chemistry.

CP FOOD SYSTEMS

Sophomores, Juniors, and Seniors

1 social studies elective credit or 1 science credit Students explore systems theory as it applies to agriculture and food access, with a focus on local communities. Developing a scientific understanding of food production supports student investigations of the contemporary challenges and opportunities in sustainable, local food production. Students also examine the social,

political, and economic dimensions of agriculture and food systems. Learning includes skill development through labs, field work, research, discussions, reflective writing, and practical lessons in growing and preparing food. Visits to local farms and conversations with professionals about agricultural practices and developing resilient local systems enrich the student experience. This course is project-based and takes place primarily at Burr and Burton’s farm classroom. PREREQUISITE: Successful completion of Foundations of Science.

FORENSIC SCIENCE

Juniors and Seniors

Who doesn’t love to solve a murder? Forensic Science is an introductory class for students who have completed chemistry, and who have completed or are enrolled in biology. This course uses an interdisciplinary approach, focusing on practical real-life connections. Forensic Science is designed around authentic performance assessments, with students working in teams to solve crimes using scientific knowledge and reasoning. It involves all areas of science, including biology, anatomy, chemistry, physics, and earth science, with an emphasis on reasoning and critical thinking. In addition, students incorporate the use of technology, communication skills, language arts, art, mathematics, social sciences and criminology. PREREQUISITE: Successful completion of a chemistry class.

CP FOREST ECOLOGY AND SYSTEMS DYNAMICS — MCS

See course description under Mountain Campus Semester.

CP INTRODUCTION TO BIOTECHNOLOGY AND BIOENGINEERING

Sophomores, Juniors, and Seniors

1 science or 1 technology credit

Bioengineering and biotechnology are emerging fields responsible for creating vaccines, analyzing human genetics, developing modern medicines, and curing disease. This course introduces important concepts in modern DNA and protein science with an emphasis on real world applications in drug discovery and development. Students learn about emerging techniques in the biotechnology industry from both a scientific and a business perspective. Twelve major laboratory investigations embody many of the fundamental techniques and concepts of modern molecular biology, including basic micropipetting, recombinant DNA technology (cutting and pasting genes into bacteria), DNA fingerprinting, gene amplification by PCR, and CRISPR

Cas 9 gene editing technology. Students begin the course by researching local biotech companies, their products, their net worth, job opportunities and prerequisites.

PREREQUISITE: Open to students who have taken Chemistry and are currently enrolled in CP, Honors, or AP Biology, or have earned an A or higher in Biology.

BURR AND BURTON ACADEMY 41

CP/HONORS MODERN ASTRONOMY: STARS, GALAXIES, AND THE UNIVERSE

Sophomores, Juniors, and Seniors

1 science or 1 technology credit

With the launch of the James Webb telescope, we will be able to observe some of the earliest galaxies and the atmospheres of exoplanets, possibly seeing signs of life outside our solar systems. New ways to observe our universe like LIGO (gravitational waves) and ice cube (high energy cosmic rays) mean that we have entered a new era of astronomy: the era of multi-messenger astronomy. We can look further back in time and at larger portions of sky, allowing us to better understand the origin of the universe, its fate and its composition. In this lab/activitybased course, students investigate the stars, galaxies and planets to better understand the Universe and the objects in our Universe. Discussion topics include the Big Bang and inflation, galaxy formation and classification, quasars, stellar evolution, black holes, supernovae, dark matter and dark energy, and exoplanets. In order to understand these topics, students explore important concepts in physics and astrophysics, including nuclear physics, Newton’s Laws, waves, electromagnetic radiation, Kepler’s Law, and Special and General Relativity. Simulations are employed as students analyze geophysical and astrophysical data to understand the theoretical and experimental methods that have been used to learn the history of and to predict the future of Earth, the Milky Way Galaxy, and the Universe. Students enrolled in this course who participate in the Pulsar Search Collaboratory also have the option to earn college credit through that program. PREREQUISITE: Successful completion of CP Foundations of Science or CP/Honors Physics 1.

CP/HONORS ROBOTICS AND ENGINEERING

1 science or 1 technology credit Robotics and Engineering is a “multi-craft” course that delves deeper into the field of robotics and integrates multiple disciplines, including computer engineering, mechanical engineering, electrical engineering, and manufacturing. Students begin with learning fundamentals in robotics, using the Tetrix system and Arduino sensors, to successfully build robots that accomplish various tasks while competing in engineering challenges. As students progress in their learning, they may work towards the completion of more advanced, honors projects that include coding and building robots from the ground up. Honors students gain a foundation in drafting and design principles using 3-D printers; they continue to apply and use their skills and knowledge in the construction and programming of robotic systems, including wheeled mobile robots, drones (unmanned aerial systems), autonomous vehicles, and industrial robot manipulators.

PREREQUISITES: Successful completion of Foundations of Science or CP/Honors Physics 1. Completion of Robotics: Foundations is NOT a requirement to enroll in this course.

SUSTAINABLE AGRICULTURE

This course provides students with a foundation in the skills and understanding needed to successfully grow vegetables and develop a farm or garden. Working on site at the Hildene Farm and greenhouse, students plant, weed, and harvest crops, experiment with growing techniques, and investigate soil health, nutrient cycling, and land management practices. Hands-on, inquiry-based lab experiences are complemented by readings, projects, and conversations with agricultural professionals, as well as exploration of the surrounding ecosystems. Students have the unique experience of producing food for the local food system. NOTE: This course does not have a prerequisite, but it does not replace or fulfill the Foundations of Science requirement.

42 COURSE OF STUDY 2023-2024
SCIENCE

Social Studies

The mission of the Burr and Burton social studies department is to educate students in the areas of history and social sciences by preparing students today to shape the world tomorrow. Courses in the social studies department build skills in reading, writing, research, speaking, and critical thinking. Burr and Burton social studies students:

• think critically, practice civic-reasoning, and consume information responsibly;

• understand and participate in the democratic process;

• recognize the interdependence of the global community;

• understand, appreciate, and investigate their history and heritage;

• identify and challenge systems of oppression and injustice;

• promote inclusive and antiracist ideals.

Four credits in social studies are required for graduation; three of these credits must be in a World and United States History course and one credit must be in a social studies elective course. Students must take a minimum of one course each year (9-12).

BURR AND BURTON ACADEMY 43

CP HUMANITIES 1

2 credits (1 English, 1 social studies)

Co-taught by an English teacher and a social studies teacher, this year-long class is a simultaneous exploration of literary genres and culture. The essential skills and understandings from both English and social studies are combined to offer students context and connection, as well as opportunities to explore issues and themes from multiple perspectives and make global connections that lead to in-depth understanding. Students learn how to become active readers and develop their writing skills in a variety of genres. Students transition to their new school through an orientation to the library, the technology, and the culture of Burr and Burton. Using historical as well as contemporary issues as a lens, students consider the following essential question: what does it mean to be human? Through this question, students explore the themes of individualism and community, tradition and change, and culture as a source of power. Students write memoir, poetry, fiction, and response to text essays; they work towards synthesis of evidence and the development of arguments. Texts include The Poet X, The White Tiger, Beyond the Beautiful Forevers, and Born a Crime, as well as classic and contemporary science fiction. The course features projects involving oration, debate, art, and music as students develop an understanding of the human condition through literature, history, art history, and philosophy.

HUMANITIES WORKSHOP 1

2 credits (1 English, 1 social studies)

This course is modeled on the CP Humanities 1 course but includes greater opportunities for review and practice. Directed at the improvement of the student’s reading, writing, thinking, problem solving, and research skills, this full-year course for 9th graders is taught in a workshop setting. Using historical as well as contemporary issues as a lens, students consider the following essential question: what does it mean to be human? Through this question, students explore the themes of individualism and community, tradition and change, and culture as a source of power. Texts include A Day No Pigs Would Die, Born a Crime, and choice reading. Admission to this class is determined by the English and social studies departments, in consultation with the school counselors, the academic dean, and the special services department.

CP WORLD AND U.S. HISTORY 2: REVOLUTION, DEMOCRACY AND RIGHTS

America was founded on the belief that people have certain natural rights, but American history is a history of different groups of people fighting to win those rights. Is America closer to achieving the ideals upon which it was founded? The second of the three-part World and U.S. History series, this course explores the roots and evolution of democracy, democracy in America, the gaps of liberty that have existed between democratic ideals

and American reality, and social movements of oppressed people. The course focuses on students’ continued development of persuasive writing, critical reading, and public speaking skills. Students explore difficult questions concerning injustice in America, often through experiential and collaborative learning. Areas of study include the American Revolution, the U.S. Constitution, the women’s suffrage movement, slavery, the civil rights movement, and modern day reform movements. At the end of the course, students conduct their own research of a modern day “gap of liberty” and develop possible solutions for closing it. Assessments include nightly assignments, group and individual research projects, unit exams, document-based questions and the completion of a research paper/project. PREREQUISITE: Successful completion of a Humanities course.

CP WORLD AND U.S. HISTORY 3: THE UNITED STATES AND THE WORLD

The third of the three-part World and U.S. History series, this course examines the U.S. and the world in the 20th and 21st centuries. Major themes include the rise of American globalism, the world at war, and issues of wealth and poverty in American economic development. The domestic policy half of the course is guided by the essential question: What is the proper role of the federal government in the lives of citizens? The foreign policy half of the course is guided by the essential question: How and why does the United States engage with other countries? The course demands daily preparation and participation. Assessments include nightly assignments, group and individual research projects, unit exams, document-based questions and the completion of a research paper/project. PREREQUISITE: Successful completion of CP World and U.S. History 2.

HONORS U.S. GOVERNMENT AND POLITICS

Sophomores, Juniors, and Seniors

May be taken as an elective or in place of CP World and U.S. History 2

Honors U.S. Government and Politics is for students who want to make sense of how the American political system really works. Students examine democratic theory and the various institutions and processes of American government. This class is for students who want to push their critical thinking, collaboration, and problem-solving skills. It is at the pace of, and has the demands of, a rigorous honors level course. Nightly reading assignments are required, as is a summer assignment. Assessments include formal and informal discussions, position papers, research, and action projects.. PREREQUISITES: It is recommended that students have a grade of B+ or better in the preceding CP Humanities course/CP World and U.S. History course, or a B- in AP History. Students who are interested but do not meet the grade recommendation must have department chair approval.

44 COURSE OF STUDY 2023-2024
SOCIAL STUDIES

Juniors and Seniors

May be taken as an elective or in place of CP World and U.S. History 3

This in-depth study of American history is at the pace of, and has the demands of, a rigorous college-level course. Starting with a review of the pre-contact and colonial eras, students study the political, economic, social, geographic and other factors that shaped the nation. Taught in a seminar format, the course demands daily preparation and participation. Students have significant nightly reading assignments and many writing opportunities. Text readings are continually supported with additional primary and secondary sources. A significant summer assignment is required.

PREREQUISITES: It is recommended that students have a grade of B+ or better in CP World and U.S. History 2. Students who are interested but do not meet the grade recommendation must have department chair approval. Students opting to take the AP exam are responsible for the exam fee of approximately $100. (Fee reduction applications are available in the school counseling office.)

Social Studies Electives

All students are required to take one social studies elective during their senior year. Most courses are also open to juniors and sophomores as electives, but participating as a sophomore or junior does not exempt a student from the senior year elective requirement.

1 arts or 1 social studies credit

See course description under visual arts and design.

CP CLIMATE, LEADERSHIP AND CHANGE

Sophomores, Juniors, and Seniors

Climate change is impacting human and natural communities across our world, with communities that have contributed the least to climate change already feeling the greatest effects. What solutions are at work in Vermont, the United States, and across the globe to mitigate the immediate impacts of climate change? What solutions are needed to adapt to change in the future? Students in this class examine the scientific consensus on climate change and learn about the role of climate in the current state of political affairs, social justice, business entrepreneurship, the media, and systems change theory. Students consider the mindsets, actions, and knowledge needed to be resilient in a changing world. Both individual action and systemic solutions are addressed through the use of Drawdown Learn, a comprehensive solution-based approach to addressing global carbon emissions and the regenerative communities that these changes will build.

BURR AND BURTON ACADEMY 45

HONORS CONFLICT RESOLUTION— Dual Enrollment

This course is offered every other year (Offered in 2024-2025)

Juniors and Seniors

3 Bennington College credits

1 Burr and Burton social studies credit

In an interdisciplinary approach, theories of conflict resolution are introduced and then explored through a number of different prisms. These include the nature of peace, the Arab-Israeli Conflict, the Bible, Rock and Roll, the arts, and the environment. The course culminates during its last two sessions with students sharing and discussing their own personal conflict resolution philosophy and statements.

CP CONTEMPORARY ISSUES

Juniors and Seniors

Contemporary Issues is a study of modern world and national issues. The dynamic nature of these issues means that course content changes yearly. Current political and social conditions, international conflicts, important legislation, national and international economic conditions, major ideologies, the United Nations and other areas are all a part of this course. Special use of videos, periodicals, and up-to-date readings are emphasized. There is considerable use of discussion, debate, seminars, and simulations as a means of trying to solve problems. Students are assigned nightly reading, regular projects, papers and presentations.

CP/HONORS ENTREPRENEURSHIP

Sophomores, Juniors, and Seniors

Entrepreneurship is designed for any student interested in working on real-world problems with local leaders, businesses, and nonprofits. Based on the Babson College philosophy of entrepreneurship, where students practice play, empathy, creation, experimentation, and reflection, this class is not just for students interested in business. While students learn how to create a business model, they also develop creative thinking, collaboration, and problem solving strategies so they can apply entrepreneurial thinking to multiple contexts. Students work with local businesses, charities, and/ or organizations to help research and solve problems, and make recommendations to local leaders on how to solve economic problems in the community. Students also work in teams to develop student-generated business, invention, or nonprofit ideas, with space to seek funding and investment for their ideas. Students work closely with others, are pushed out of their comfort zones, learn how to speak in front of crowds, give and accept constructive criticism, lead, follow, design, make prototypes, fail, and iterate.

CP FOOD SYSTEMS

Sophomores, Juniors, and Seniors

1 social studies or 1 science credit

Students explore systems theory as it applies to agriculture and food access, with a focus on local communities. Developing a scientific understanding of food production supports student investigations of the contemporary challenges and opportunities in sustainable, local food production. Students also examine the social, political, and economic dimensions of agriculture and food systems. Learning includes skill development through labs, field work, research, discussions, reflective writing, and practical lessons in growing and preparing food. Visits to local farms and conversations with professionals about agricultural practices and developing resilient local systems enrich the student experience. This course is project-based and takes place primarily at Burr and Burton’s farm classroom. PREREQUISITE: Successful completion of Foundations of Science.

CP HISTORY OF HIP HOP

Seniors. Recommended Juniors as a social studies elective if space is available.

1 social studies or 1 English credit

Students in this course examine the history of hip hop music to develop a deeper understanding of both American and African-American culture. Students explore Black music history from the Blues to contemporary hip hop. They learn about the rich culture of hip hop, trace influences, and use music to make connections to history. Readings include a wide variety of nonfiction and fiction; students also listen to diverse music in order to learn to “read” songs and to analyze them. Literary study, creative writing, historical research, and the opportunity to make original music are all featured aspects of the class. This course fulfills either the senior English or senior social studies requirement for graduation.

CP HOLOCAUST STUDIES

This course is offered every other year (Offered in 2023-2024)

Sophomores, Juniors, and Seniors

1 social studies or 1 English credit

With the events of the Nazi Holocaust as a focus, students engage in active study of human nature as it relates to the good and evil in each of us. How do fundamentally intelligent, cultured individuals and societies become perpetrators of evil? How should one react to evil? What lessons can be learned from the Holocaust? Students view a variety of films as well as read, discuss, and debate works by Elie Wiesel, Adolf Hitler, Jean-Paul Sartre, Robert Coles, and others. Students have the opportunity to investigate contemporary situations related to the issues raised in this course and to create a final project in a medium of their choice.

46 COURSE OF STUDY 2023-2024
SOCIAL STUDIES

CP MEDIEVAL HISTORY

This course is offered every other year (Offered in 2024-2025)

Sophomores, Juniors, and Seniors

One of the great misnomers in history is the “Dark Ages.” In fact, the period from the fall of Rome to the emergence of the Renaissance was full of cultural, political, military, and philosophical activity. Students in this class come to understand the many ways that Medieval European society shaped the world we live in today. How was the Black Death good for society? How did Crusaders re-discover technology lost to Western Europe? Did the Magna Carta influence modern democracies, or just consolidate power for a few nobles? Students explore these questions and others as they learn about the influence of religion on the structure of society, as well as the castles, nobility and warfare that characterized the politics of this time period. Students conduct quality research and produce papers and projects to demonstrate their learning.

AP MICROECONOMICS

Juniors and Seniors

The purpose of the AP course in microeconomics is to give students a thorough understanding of the principles of economics that apply to the functions of individual decision makers, both consumers and producers, within the economic system. It places primary emphasis on the nature and functions of product markets and

includes the study of factor markets and of the role of government in promoting greater efficiency and equity in the economy. It is at the pace of, and has the demands of, a rigorous college-level course. Significant nightly reading assignments are required, as is a summer reading requirement. Students who are successful in this course may be encouraged to pursue AP macroeconomics as an independent study. PREREQUISITES: It is recommended that students have a grade of B+ or better in the preceding CP World and U.S. History course, or a B- in AP History. Students who are interested but do not meet the grade recommendation must have department chair approval. Students opting to take the AP exam are responsible for the exam fee of approximately $100. (Fee reduction applications are available in the school counseling office.)

CP MILITARY HISTORY

Sophomores, Juniors, and Seniors

When it comes to determining the outcome of war, how battles are fought can sometimes matter more than why. In this course, students get a chance to look at the geography, decisions, resources, strategies, and technologies that have tipped the scales in military campaigns throughout history, from the plains of Marathon to the caves of Afghanistan. Students dive into documentary evidence in order to construct a sound historical interpretation of each battle.

HONORS MODEL UNITED NATIONS

Sophomores, Juniors, and Seniors

Honors Model United Nations introduces students to the organization and actions of the UN and other international organizations. Students become well versed in modern day political, social, economic and environmental conflicts, and learn how these conflicts are negotiated and solved. This course includes a great amount of discussion and debate; students take an active role in the daily class dialogue. One significant component of the course is participation in a Model United Nations seminar, in which each student represents a different country and advocates its opinions while solving international problems. Students are asked to contribute funds to defray the cost of attending a Model UN Seminar off campus; scholarships are available.

PREREQUISITE: Department chair approval.

CP/HONORS CLASSIC MUSIC HISTORY

CP/HONORS CONTEMPORARY MUSIC HISTORY

1 arts or 1 social studies credit. See course descriptions under media and performing arts.

BURR AND BURTON ACADEMY 47

CP NEURODIVERSITY STUDIES

Juniors, Seniors, and Sophomores with permission of the teacher

1 social studies or 1 English credit

In this class, students examine the history of the Neurodiversity movement, how Neurodivergent people were marginalized in the past, and the ongoing bias, discrimination, and challenges that Neurodivergent people continue to face. Students learn how to discuss these topics affirmingly. The course is centered on authentic works by Neurodivergent people and focuses on learning from their lived experiences. Although students discuss many forms of Neurodivergence, the readings and course materials are primarily about Down’s Syndrome, Autism, and ADHD. This course offers a learning opportunity for students who believe in a more Neuro-Inclusive future and/or who want to learn more about Neurodivergent people or themselves; it also helps students to feel more comfortable engaging with and talking about Neurodivergence. Because this class involves discussing sensitive topics, Neurodivergent people (and very empathetic allies) are advised to meet with the teacher prior to the start of the course, to create a communication plan.

AP PSYCHOLOGY

Seniors

AP Psychology is designed to help students gain knowledge of what psychology really is, understand their own behaviors and the behaviors of others, and to correct misconceptions about human behavior. This year-long course is designed for students who wish to earn three college credits while in high school, and who are highly motivated to read and write about areas of psychology. Assessments include chapter tests, projects, and daily quizzes. A summer assignment is required. Text: Myers’ Psychology for AP (Worth, 2021).

PREREQUISITES: It is recommended that students have a grade of B+ or better in the preceding CP World and U.S. History course, or a B- in AP History. Students who are interested but do not meet the grade recommendation must have department chair approval. Students opting to take the AP exam are responsible for the exam fee of approximately $100. (Fee reduction applications are

available in the school counseling office.)

CP PSYCHOLOGY

Seniors. Recommended Juniors as a social studies elective if space is available. CP Psychology is designed to help each student gain knowledge of what psychology really is, understand their own behaviors and the behaviors of others, and to correct misconceptions about human behavior. Topics covered include research methods, the biological foundation of behavior, sensations and perceptions, states of consciousness, learning, lifespan development, gender and sexuality, personality, social psychology, and psychological disorders and treatments. Assessments include chapter tests, projects and daily quizzes. Text: Psychology 3E by Ernst (Worth).

CP SMALL BUSINESS START-UP, MANAGEMENT AND ECONOMICS

1 math or 1 social studies credit

This course focuses on teaching students the practical knowledge, skills and methods for writing a business plan based on a business model. Local small business owners help students to learn basic microeconomic concepts, principles of accounting and finance, and strategies for managing customers, employees and resources. Students learn about business model generation and how to build/ create a business through problem solving, researching potential target markets, and marketing. Students are expected to build and iterate a business model, develop a plan to bring their product to market, budget expenses, and develop financial documents (including income and cash flow statements). At the end of the course, students have a better understanding of how to create and build a viable small business. PREREQUISITE: Successful completion of the algebra and geometry math requirements.

CP/HONORS VERMONT COLLOQUIUM:OUR LANDS, ECONOMY, AND RIGHTS—MCS

See course description under Mountain Campus Semester.

48 COURSE OF STUDY 2023-2024
SOCIAL STUDIES

Special Services

The special services department is a collaborative team of educators that provides students with individualized, specialized instruction in order for students to access their highest academic potential and lead independent, fulfilling, meaningful lives.

Special services are provided for students who have Individualized Education Programs (IEPs), qualifying under one or more of the following categories of disabilities: intellectual disability, emotional disturbance, orthopedic impairment, specific learning disability, visual impairment including blindness, autism, hearing impairment, other health impairments, speech or language impairment, multiple disabilities, traumatic brain injury, deaf-blindness and deafness.

The ACCESS/Transition Program (Accessing Community, Careers, and Education through Successful Self-Determination) provides students with individualized support for academic and practical skills. The program focuses on areas of functional academics, self-care, daily living skills, independent living, community access, and job training and placement. Social competencies are also an important component. Perspective taking and emotional regulation are explicitly taught and embedded throughout daily instruction. By making specialized instruction available to students in every environment, the program balances the educational and extra-curricular opportunities at Burr and Burton with the necessary skills for students to become independent adults and contributing members of the Northshire region.

The Learning Center s for students on an IEP who need additional support to meet the academic, social, emotional, and organizational expectations of regular education classes. Specialized instruction is provided, through the Study Skills course, in the basic skill areas of reading, math, written expression, functional academics, executive functioning skills, and social emotional development. Study Skills teachers help students to identify and understand their learning challenges; provide remediation in the areas of need; tutor in the content areas; teach specific basic skills, exam-taking skills, organizational skills, and advocacy; collaborate with the students’ classroom teacher, and help students develop strategies to manage behavior and social expectations.

Indirect services include consultation with classroom teachers, school administration, and mental health clinicians; conferencing with parents; IEP development; management of students’ educational programs; curriculum revision; administration and interpretation of standardized assessments, and coordination with other professionals involved in the process of special education. Special education personnel work with other agencies’ personnel to facilitate the transition of students to college or other post-high school or employment opportunities.

The special services staff includes Vermont-certified special educators, a speech and language pathologist, an occupational therapist, a youth employment specialist, a reading specialist, a physical therapist, paraeducators, and a certified therapy dog.

BURR AND BURTON ACADEMY 49
A continuum of services is available to meet student needs. Students may work within one or both of the programs listed below.

Student Success Program

The Student Success program is designed to help students who could benefit from additional academic and/or social emotional support. Through the various program offerings, students develop college and career readiness skills, strength of character, and a sense of purpose that propels them toward success.

PREP FOR SUCCESS

9th grade Success scholars, particularly those who are first generation college-bound, develop a future vision for themselves and set academic goals; build relationships and an ability to self-advocate; establish strong character and habits of mind, and strengthen organizational and planning skills necessary to achieve goals and complete work independently. Students analyze and discuss “success” through a study of memoir and a series of interviews; hone their academic, technological, research and leadership skills, and develop strategies for being successful high school scholars. Partnerships within the school and greater community are a key component of the course, as is an exploration of internship and job placement opportunities. PREREQUISITE: Successful completion of summer Success camp.

INTRODUCTION TO COLLEGE AND CAREERS

This course is co-sponsored by the Community College of Vermont (CCV).

Sophomores and Juniors

1 Burr and Burton elective credit, pass/fail

Introduction to College and Careers is designed to engage students in thinking about learning and education and the role these play in achieving personal and career goals. The readings and assignments focus on strengthening skills in civil discourse, critical thinking, and interactive discussion. In addition, the course helps students explore the skills and expectations needed to be successful at the college level. Students have opportunities to learn and practice time management skills, understand the role of financial aid in paying for

50 COURSE OF STUDY 2023-2024

college, and to explore the flexibility of post-secondary education options. This course prepares students to take advantage of the two free dual enrollment vouchers that high school juniors and seniors are allowed under the Flexible Pathways legislation. Students hone their academic, technological, research and leadership skills and further their job interview and resume building skills.

APPLYING TO COLLEGE: SENIOR WORKSHOP

.5 credit, pass/fail

This class is designed to help first generation collegebound students complete their college applications in the fall of their senior year. Sustained work on the college essay, the Common Application, and FAFSA form preparation helps keep students on track through the critical fall months. Students also engage in scholarship research and scholarship application completion processes that help make college more affordable. With support from the school counselors, students taking this class not only complete and submit their college applications, but also have a clear understanding of their post-high school options. Time allows for dedicated academic support for core academic courses. Students enrolled in this course are invited to participate in spring workshops that help them prepare for the transition to college.

Additional Success Program

Offerings

Students do not receive academic credit for participation in these programs.

SUMMER SUCCESS CAMP

For three weeks in the summer of 2023, incoming 9th graders likely to enroll in the Prep for Success course are eligible to take part in a fun and interactive program that helps ease the transition from middle school to Burr and Burton. Students build relationships and a sense of community on the ropes course and through team-building exercises; grow confident in their academic, technological, and leadership skills, and become better readers, writers, and mathematicians through group activities. Regular field trips and visits to local colleges help students develop a future vision and set goals. Students who participate in summer Success camp enter high school with confidence because they have built friendships, made connections with teachers and administrators, and know Burr and Burton’s campus.

FLEX BLOCK SUPPORT

During Flex Block, Success scholars receive individual academic support as well as college application support; they also meet during this time to identify internship and job opportunities and to apply for grants, enrichment programs, travel opportunities, scholarships, and more. A Support Flex group is provided for students who are identified as needing guidance in managing their Flex Block time.

BURR AND BURTON ACADEMY 51

Target Program

The Target Program was established in 1998 as Burr and Burton’s alternative education program for students at risk of dropping out of school. Located at a satellite campus on Richville Road in Manchester, the program’s mission is to meet the unique social, emotional, and academic needs of each student. Small class sizes allow faculty the opportunity to provide individualized instruction through core course offerings as well as a wide variety of electives that foster students’ curiosity and help prepare them for life after high school.

The Target program strives to develop the following skills in each of its students in order to help them become positive contributors to their communities and to be successful life-long learners: communication, integrity, accountability, perseverance, self-advocacy, and respect for self and others.

In addition to the core courses required for graduation, the following courses are also available to students at Target: Vermont History, Vietnam History, Culinary Arts, Digital Photography, Creative Writing, Personal Fitness, Enriched Algebra, Conceptual Geometry, Personal Finance, Anatomy and Physiology, Wildlife Studies, Psychology, Early Childhood Education, Myth and Memoir, Cultural Anthropology, Environmental Science, Military History, History of the 1960’s, and Contemporary Issues.

52 COURSE OF STUDY 2023-2024

Visual Arts and Design

The mission of the visual arts and design department is to provide the opportunity for students to explore and express their personal ideas and collective understandings within a larger context through the study and creation of original works of art/design. Visual arts and design courses:

• promote visual literacy through the intentional use of media, materials, technique, and the elements and principles of design, in order to communicate meaning;

• build community and foster cultural awareness;

• have students look carefully and critically in order to see connections, think differently, ask important questions, and develop curiosity and agency through an interdisciplinary approach to problem-solving.

Many visual arts courses allow for multi-year study. Many courses are “level-blended,” allowing students to progress beyond baseline requirements. Levels are defined as:

Foundations: Entry-level course.

Studio: Second year in a specific discipline. Prerequisites include a grade of B- (80) or higher in the foundations level course and strong habits of learning assessments.

Advanced Projects: Third year in a specific discipline. Individualized curriculum is co-created with each student. Prerequisites include a grade of B- or higher in a Studio level course, or permission of instructor.

One arts credit from any of the visual arts and design or media and performing arts course offerings is required for graduation. See course descriptions for information on credits.

ART HISTORY

1 arts or 1 social studies elective credit

This course takes students around the world and through time to discover the world of making. Students look at art as a recording of human expression and visual culture, and as evidence of the evolution of society across cultures. Students explore what we now call “art,” starting with prehistoric human creations through contemporary art practices. Art theory and criticism are employed as tools to address important issues. Throughout, students hone their critical thinking skills and collaborative approaches to knowing and understanding. Additionally, students have opportunities to personalize their study by asking important questions and applying their learning to project-based assignments as they make art. This course fulfills the arts requirement for graduation.

CERAMICS: FOUNDATIONS

Ceramics is designed to introduce students to the medium of clay, from its raw state to the finished project. Students learn the ceramic skills of hand building, including pinch, coil, and slab methods, as well as basic wheel throwing techniques. Discussions, demonstrations, and projects focus on creating traditional tableware, ceramic sculpture and vessels, and glazing processes. Other sculptural media and processes may be explored. Students study contemporary and masterworks from the past to provide inspiration, and draw from personal experience to develop creativity and expressive content in their work. There is a strong emphasis on developing students’ own voice, aesthetics, and ideas. This course fulfills the arts requirement for graduation.

CERAMICS STUDIO

Students build upon their hand sculpting and wheel skills by pursuing new projects, and they continue to develop their personal voice and aesthetic. Projects are both teacher and student-directed. Students participate in the management of the ceramics studio, including kiln loading, clay preparation, and glaze maintenance. Prerequisites include a grade of B- or higher in the foundations level course and strong habits of learning assessments. This course fulfills the arts requirement for graduation.

CERAMICS: CP ADVANCED PROJECTS

Students build on their hand sculpting and wheel skills by pursuing new projects as they continue to develop their personal voice and aesthetic. Teachers and students work together to create a curricular plan, focused on building a cohesive body of work centered on students’ goals. Students participate in the management of the ceramics studio, including kiln loading, clay preparation, and glaze maintenance. PREREQUISITE: Successful completion of Ceramics Studio, or permission of the teacher. This course fulfills the arts requirement for graduation.

DESIGN: FOUNDATIONS

Foundations of Design students explore the visual language of two and three- dimensional design using both analog (traditional) and digital tools and processes. Through a series of problem-solving exercises and projects, students develop a basic understanding of the elements and principles of design, the design process, and techniques of visualization. The knowledge and skills acquired in this class provide students with the critical foundation for further explorations in a number of art and design-related fields, such as graphic design, product design, photography, architecture and interior design, animation, game design, film and others. This course fulfills the arts or technology requirement for graduation.

DESIGN STUDIO

In this project-based course, students delve deeper into the design process, explore more specific skills, tools and techniques, and develop increasingly sophisticated design concepts. Students focus on creative problem solving, functionality, aesthetics, and the effective communication of their ideas. Students also consider the ethical and moral responsibilities of the designer in society. The projects, which attempt to solve real world problems, explore a range of design fields and approaches. PREREQUISITE: Successful completion of Design Foundations, or Graphic Design, with a grade of B- or higher and a strong habits of learning assessment. This course fulfills the arts or technology requirement for graduation.

54 COURSE OF STUDY 2023-2024
VISUAL ARTS AND DESIGN

DESIGN: CP ADVANCED PROJECTS

This course is for students who wish to further their study in the design fields. Students create a proposal for a selfdesigned and self-directed project that shows significant and sustained meaningful investigation into some aspect of design. Projects may be interdisciplinary or focused explorations of a specific design principle, skill, or design challenge. Alternatively, students may work within a more structured environment on projects developed by the teacher. PREREQUISITE: Successful completion of a studio level visual arts course, or permission of the teacher. This course fulfills the arts or technology requirement for graduation.

MULTIMEDIA PUBLICATION AND DESIGN

In this course, students learn to apply the elements and principles of design through an exploration of digital photography and graphic design as it applies to real world publications. Students produce publications inspired by their unique personal interests, as well as collaborate with Burr and Burton faculty, staff, and students to produce student life publications aimed at enhancing the visibility of students’ voices. Students develop skills within the Adobe creative suite, as well as build problem solving, communication and time management skills. This course fulfills the arts or technology requirement for graduation.

Prerequisite: successful completion of either Graphic Design: Foundations or Digital Photography: Foundations.

DIGITAL PHOTOGRAPHY

See course descriptions under media and performing arts.

GRAPHIC DESIGN

See course descriptions under media and performing arts.

VISUAL ART: FOUNDATIONS

Visual Art: Foundations provides an introduction to the concepts and skills required for the creation and appreciation of visual art as a mode of expression. It is designed to help identify and sharpen ideas and to deliver the skills necessary to express those ideas. Students focus on the creative process in their own work and look at how other artists and cultures have used art to shape ideas. Learning and applying the elements and principles of design to produce creative art projects that reflect their understanding of these concepts, students develop additional critical thinking skills, a mindset for arts exploration, the expertise to fully experience visual art, and a personal aesthetic. This course provides a strong foundation upon which students can explore other art electives. This course fulfills the arts requirement for graduation.

VISUAL ART STUDIO

Students have the opportunity to further develop their skills, ideas, and appreciation of art through assignments that center on personal artistic voice. This course provides

students with the opportunity for more in-depth study within a specific area of the visual arts, along with deeper exploration of personal aesthetics. Students may focus on painting, drawing, mixed media, sculpture, and/or fashion and fiber studies. PREREQUISITE: Successful completion of Visual Art: Foundations or Design: Foundations. This course fulfills the arts requirement for graduation.

VISUAL ART: CP ADVANCED PROJECTS AND PORTFOLIO

Students focus on developing a body of work for critical review, as well as tailoring a portfolio for submission to colleges, art schools, and careers in the arts. The curriculum is largely project and student- driven and requires a highly motivated artist. For students who wish to complete college-level work, an optional AP test can be taken in the spring. PREREQUISITE: successful completion of Visual Art Studio or permission of the teacher. This course fulfills the arts requirement for graduation.

WOODWORKING: FOUNDATIONS

This foundational woodworking course introduces students to designing and building projects out of wood using hand tools, portable power tools, and woodworking machines. Students are introduced to project design using 3-D modeling tools, as well as to material selection, planning, layout, and safety in woodworking. Students build several projects that utilize increasingly complex design and woodworking skills as the class progresses, and finish their projects using a variety of hand-applied finishes. This course fulfills the arts requirement for graduation.

WOODWORKING STUDIO

Students move on to more complex projects in woodworking and design. They learn to construct advanced wood joints, including dovetail, and mortise and tenon, and are introduced to a variety of more advanced woodworking and finishing skills, including frame and panel construction, inlay, veneering, shaping wood, and spindle and bowl turning. At least one of the projects built in this course is required to benefit the school or community. PREREQUISITE: Successful completion of Woodworking: Foundations. This course fulfills the arts requirement for graduation.

WOODWORKING: CP ADVANCED PROJECTS

Students who have the knowledge and skills to work safely and independently in the shop with minimal supervision may take CP Advanced Projects. Possible areas of focus include advanced furniture making, cabinet making, and woodturning, but any areas of woodworking may be pursued with permission. PREREQUISITE: Successful completion of Woodworking Studio and permission of the teacher. This course fulfills the arts requirement for graduation.

BURR AND BURTON ACADEMY 55

World Languages

Each world language curriculum is designed to be completed in six semesters by the average student. Students are assessed on their interpersonal, interpretive, presentational, and intercultural proficiency, using performancebased assessments. Students in the lower levels of each language (levels 1 through 3) have the opportunity to move at a faster or slower pace, as necessary, to tailor their experience to their individual needs. Students who have completed at least one semester of the upper levels (4 and higher) are eligible to take the test for the Vermont Seal of Biliteracy. Each language offers opportunities for foreign exchange on a biennial basis.

56 COURSE OF STUDY 2023-2024

Program Overview

LEVELS 1 THROUGH 3

In the lower level courses, students develop skills in listening comprehension, speaking, reading, and writing. Students also learn about various aspects of the relevant culture. As students progress through each unit, they must demonstrate proficiency in each area of the language before advancing. This proficiency model provides time for students to spend a portion of class working independently on the Canvas platform. Students who complete 2 units in one semester receive .5 credit. Students who complete 4 units in one semester receive 1 credit. Students who complete 6 units in one semester receive 1.5 credits. Following successful completion of units 1-4, students progress to the level 2 course. Some students may require two semesters in the level 1 course to complete all 4 units before they move on to level 2. Students must complete all 12 units of levels 1-3 before they are eligible for the upper level courses.

LEVELS 4 AND 5

In levels 4 and 5, cultural information is acquired through a variety of sources, using authentic language. Over two courses/semesters, students move from intermediate to more advanced grammar in order to facilitate the expression of more complex ideas. These courses focus on the relevant history and culture, with the language becoming a familiar and comfortable means of expression, rather than a “foreign” language. Level 4/5 classes are honors level courses and can be taken in any order, but only once in each semester.

ADVANCED PLACEMENT

Advanced placement courses are year-long. Successful completion of both level 4 and 5 courses is a prerequisite for AP courses.

French

Trips to various French-speaking areas of the world are offered every year. Every other year, there is an exchange with Burr and Burton’s sister school in Pau, France (the next one is planned for 2023-2024). In the opposite year, a trip to other francophone destinations, such as Quebec, Martinique, or Morocco, is offered. No previous French experience is necessary to participate in most trips, but it is recommended that students complete French 3 before traveling to France as part of the exchange with Pau. Advanced French students also have the opportunity to spend a semester abroad at the sister school in Pau.

CP FRENCH 1

This introductory class is designed to acquaint the new language student with the sound, look, and feel of what studying French is all about. Students develop listening comprehension and speaking skills, with reading and writing introduced later. Development of an extensive basic vocabulary and basic grammar points are also emphasized. The themes explored are basic greetings/introductions, everyday activities, likes and dislikes, school, family and friends, and basic food/cafés. The curriculum for the class is based on D’Accord 1 and its online textbook and workbook, complete with audio and video, along with other authentic resources.

CP FRENCH 2

This course is designed to be a continuation of CP French 1. The emphasis is still on oral proficiency, but more attention is paid to written accuracy. The curriculum for the class is based on D’Accord 1 and its online textbook and workbook, complete with audio and video. Grammatical knowledge is expanded, adding tenses and structures while continuing to increase communicative competence. Poetry, short stories, and music are used to expand cultural knowledge and language comprehension. Tests and projects are comprehensive, evaluating all aspects of language acquisition: reading, writing, speaking and listening. Different learning strategies are used. Daily homework is crucial to success; much of the homework is internetbased in order to personalize feedback. Initial themes explored are travel, sports and leisure activities, home, holidays, and celebrations. Students are assessed through writing, speaking, listening, projects, and oral presentations. PREREQUISITE: Successful completion of all four units of CP French 1.

CP FRENCH 3

A continuation of CP French 2, this course still emphasizes oral proficiency, but more attention is paid to written accuracy. The curriculum for the class is based on D’Accord 1 and its online textbook and workbook, complete with audio and video. Grammatical knowledge is expanded, adding tenses and structures while continuing to increase communicative competence. Poetry, short stories, and music are used to expand cultural knowledge and language comprehension. Tests and projects are comprehensive, evaluating all aspects of language acquisition: reading, writing, speaking and listening. Different learning strategies are used. Daily homework is crucial to success; much of the homework is internet-based in order to personalize feedback. Topics of exploration include health and wellness, food and restaurants, technology and media, transportation, and getting directions. As they progress, students write longer pieces and learn to peer edit as they draft their own children’s books. Students are assessed through writing, speaking, projects, and oral presentations. Completion of CP French 3 is recommended for the French exchange in Pau. Students typically take two full semesters to complete levels 2 and 3. PREREQUISITE: Successful completion of all four units of CP French 2.

BURR AND BURTON ACADEMY 57

HONORS FRENCH 4/5 (Fall Semester)

Conducted mainly in French, this course allows students to improve their intermediary oral, written and cultural skills. The online textbook Imaginez is used and carries the class through a complete review of important grammatical, lexical and cultural points. The textbook also has an extensive website, including audio and video files, so much of the homework is online. Some of the themes students discuss and write about are relationships, cultural identity, politics, and crime and punishment as they relate to North America, the Caribbean, France, and other French-speaking areas. More time is spent on literary and cultural readings from Quebec, Louisiana, Haiti, and France. Students read a short novella, as well as study several short movies and one feature-length film. Compositions, dialogues, comprehensive exams, and oral presentations help students to monitor their progress. PREREQUISITE: Successful completion of CP French 3, with proficiency demonstrated in all skill areas. A placement test or permission of the teacher is required for students who did not previously study French at Burr and Burton.

HONORS FRENCH 4/5 (Spring Semester)

This class provides students who have reached the intermediate proficiency level with an opportunity to improve their linguistic and cultural fluency, to concentrate on advanced and artistic means of oral and written expression, and to achieve a broad understanding of French history, literature and culture. The second half of the textbook Imaginez is used and carries the class through a complete review of important grammatical, lexical and cultural points. The textbook also has an extensive website, including audio and video files, so much of the homework is online. Some of the themes students discuss and write about are issues in Frenchspeaking African countries and other former colonies in the Pacific and Indian oceans, cultural identity, science and the environment, leisure activities, and French in the work world. Students complete a research project in French about the careers in which they are interested. They read short stories as well as study several short movies and one feature-length film. The course culminates with a reading and analysis of Molière’s Le Bourgeois Gentilhomme, with scenes produced by the students. PREREQUISITE: Successful completion of CP French 3, with proficiency demonstrated in all skill areas. A placement test or permission of the teacher is required for students who did not previously study French at Burr and Burton.

AP FRENCH

Conducted entirely in French, this course is designed to prepare students for the Advanced Placement French Language and Culture examination, which centers on skills for real-world communication. The different sections of the exam are reviewed, practice exams are given, and each section is carefully analyzed. Students review grammar, expand vocabulary, work on writing

skills, and discuss test-taking strategies. Short stories, poetry, literary excerpts and current events are read and analyzed. PREREQUISITE: A grade of B- or better in the preceding courses is recommended. A placement test or permission of the teacher is required for students who did not previously study French at Burr and Burton. Students opting to take the AP exam are responsible for the exam fee of approximately $100. (Fee reduction applications are available in the school counseling office.)

German

Every other year, there is an exchange with Burr and Burton’s sister school in Stuttgart, Germany (the next trip is planned for 2024-2025). It is recommended that students complete at least three semesters of German and complete level 3 before traveling to Germany as part of the exchange. Advanced German students also have the opportunity to spend a semester abroad at the sister school in Stuttgart.

CP GERMAN 1

German 1 is designed to acquaint the new language student with the sound, look, and feel of what studying a German is all about. Development of an extensive basic vocabulary and basic grammar points are emphasized. The themes explored are basic greetings/introductions, family and friends, everyday activities, likes and dislikes, and school.

CP GERMAN 2

This course is designed to be a continuation of CP German 1. The themes explored are sports and free-time activities, travel, home, and holidays and celebrations. Students must complete units 5-8 before being eligible to continue to German 3. PREREQUISITE:Successful completion of all four units of CP German 1.

CP GERMAN 3

This course is designed to be a continuation of CP German 2. The themes explored are food and restaurants, daily routines, public transportation and driving, and media/ technology. Completion of German 3 is recommended for participation in the German exchange in Stuttgart. Students must complete units 9-12 before being eligible to continue to German 4/5. Students typically take two full semesters to complete levels 2 and 3. PREREQUISITE: Successful completion of all four units of CP German 2.

HONORS GERMAN 4/5 (Fall Semester)

In the first half of this course, students explore fairy tales, looking at the literary constructs and specifically at the fairy tales of the Grimm brothers.The second half focuses on the German-speaking country of Austria. Students learn about various aspects of Austrian culture, including the Austrian dialect. Throughout, students continue to expand their vocabulary and their advanced grammar skills..

58 COURSE OF STUDY 2023-2024
WORLD LANGUAGES

PREREQUISITE: Successful completion of CP German 3, with proficiency demonstrated in all skill areas. A placement test or permission of the teacher is required for students who did not previously study German at Burr and Burton.

HONORS GERMANY 4/5 (Spring Semester)

This course examines the period of German history following World War II, through the reunification of Germany (1945 - 1990). Particular attention is given to the division of East and West Berlin and the Berlin Wall. Authentic resources are used to look at the impact that the government system had on individual lives. Throughout the course, students continue to expand their vocabulary and their advanced grammar skills.

PREREQUISITE: Successful completion of CP German 3, with proficiency demonstrated in all skill areas. A placement test or permission of the teacher is required for students who did not previously study German at Burr and Burton.

AP GERMAN

Conducted primarily in German, this course is designed to prepare students for the Advanced Placement Language examination. The different sections of the examination are reviewed, practice exams are given, and each section is carefully analyzed. A thorough review of difficult grammar and vocabulary is undertaken, and test-taking strategies are discussed. Authentic materials and current events are used as a means of increasing comprehension and preparing students for the AP exam.

PREREQUISITE: A grade of B- or better in the preceding courses is recommended. A placement test or permission of the teacher is required for students who did not previously study German at Burr and Burton. Students opting to take the AP exam are responsible for the exam fee of approximately $100. (Fee reduction applications are available in the school counseling office.)

Spanish

Every other year, there is an exchange with Burr and Burton’s sister school in Cuenca, Ecuador (the next trip is planned for 2024-2025). Additionally, there are often trips to Spanish-speaking countries offered during the April break. CP Spanish 1 or higher is recommended for participation in the trips. Advanced Spanish students also have the opportunity to spend a semester abroad at the sister school in Cuenca.

CP SPANISH 1

CP Spanish 1 is designed to acquaint the new language student with the sound, look, and feel of what studying Spanish is all about. Students develop listening comprehension and speaking skills, as well as reading and writing skills, with an emphasis on oral skills. Development of an extensive basic vocabulary and basic grammar is also emphasized. The themes explored are basic greetings/introductions, everyday activities, likes and dislikes, school, family and friends, and descriptions.

CP SPANISH 2

A continuation of CP Spanish 1, CP Spanish 2 consists of units focused on grammar, reading, speaking, listening, and intercultural components, which are practiced within a variety of themes. Students must complete units 5-8 before being eligible to continue to CP Spanish 3.

PREREQUISITE:Successful completion of all four units of CP Spanish 1.

CP SPANISH 3

This course is designed to be a continuation of CP Spanish 2. CP Spanish 3 consists of units focused on grammar, reading, speaking, listening, and intercultural components, which are practiced within a variety of

themes. Completion of the CP Spanish 3 curriculum is recommended for the exchange program in Ecuador. Students must complete units 9-12 before being eligible to continue to Spanish 4/5. Students typically take two full semesters to complete levels 2 and 3.

PREREQUISITE:Successful completion of all four units of CP Spanish 2.

HONORS SPANISH 4/5 (Fall Semester)

Conducted entirely in Spanish, this course is an analysis of the root causes and effects of the flood of immigrants arriving at our southern border. Extensive reading and writing provides students with opportunities to practice grammar and broaden vocabulary, while in-class discussions and informal conversations further students’ oral proficiency. PREREQUISITE: Successful completion of CP Spanish 3, with proficiency demonstrated in all skill areas. A placement test or permission of the teacher is required for students who did not previously study Spanish at Burr and Burton.

HONORS SPANISH 4/5 (Spring Semester)

Conducted entirely in Spanish, this course analyzes events in Colombia since the 1960’s. The rise of drug cartels, half a century of civil war, and the role of the United States are studied and discussed. Extensive in-class discussions greatly advance oral fluency, while reading, writing and listening round out students’ skill sets. PREREQUISITE: Successful completion of CP Spanish 3, with proficiency demonstrated in all skill areas. A placement test or permission of the teacher is required for students who did not previously study Spanish at Burr and Burton.

AP SPANISH

This course is designed to prepare students for the Advanced Placement Language examination and is conducted entirely in Spanish. The different sections of the exam are reviewed, practice exams are given, and each section is carefully analyzed. A thorough review of difficult grammar and vocabulary is undertaken, and test-taking strategies are discussed. Contemporary short stories and a novel are read and analyzed.

PREREQUISITE: A grade of B- or better in the preceding courses is recommended. A placement test or permission of the teacher is required for students who did not previously study Spanish at Burr and Burton. Students opting to take the AP exam are responsible for the exam fee of approximately $100. (Fee reduction applications are available in the school counseling office.)

CP MODERN CULTURES OF THE SPANISH SPEAKING WORLD

In this class, students examine modern culture in several Spanish-speaking countries. This includes an exploration of food, music, fashion, and activities of modern teenagers through the use of film, current events, e-pals, guest speakers and video conferencing. Students study and practice different accents and the uses of slang in various countries, and take at least one field trip. The class is conducted entirely in Spanish and is designed for advanced Spanish students; however, the course is not as rigorous as an honors-level class. PREREQUISITE: completion of at least one upper level Spanish class. This course can be taken before, after, concurrently with, or instead of AP Spanish.

60 COURSE OF STUDY 2023-2024
WORLD LANGUAGES

Individualized Programs

INDEPENDENT STUDY

Burr and Burton allows students to pursue independent studies when they have a high level of interest in a particular subject for which there is no appropriate course in the regular offerings, if they need to recoup credit for a failed class, if there is a significant scheduling conflict, or if a student needs to master a particular subject in order to advance to a higher level course/ fulfill a course prerequisite. Students who wish to take a world language not offered by Burr and Burton must first complete level three of a language offered at Burr and Burton. Students must complete an application in cooperation with a school counselor. The application is subject to approval by the relevant department chair and the academic dean. Applications must be completed, signed and approved before the five day add/drop period of the semester for which it applies. Any fees for online independent study courses are the responsibility of the student and are due at the time of registration. Students must be juniors or seniors with a 3.0 or higher GPA, and must fully complete independent study courses and achieve a B or higher in them in order to take another.

OFF-CAMPUS STUDY

Burr and Burton students who demonstrate the appropriate motivation, independence and responsibility are allowed to pursue study away from the Burr and Burton campus. All applications must be prepared in cooperation with the student’s school counselor and/ or any teachers involved in implementing this plan. The application is reviewed by the academic dean and a recommendation is then forwarded to the headmaster. The headmaster makes the final approval for off-campus study plans. Students who intend to participate in any off-campus program during the school year, such as a semester travel program or ski program, must comply with the following guidelines:

• Students must complete the Off-Campus Study application application and contract by June 1st for fall semester or year-long plans and September 15th for spring semester plans. They also must be in good academic standing and be up-to-date with service learning requirements.

• Some courses may require that midterm and final exams be taken during the regular examination periods at Burr and Burton.

• If a student returns to Burr and Burton behind in coursework, it is the responsibility of the family to

arrange and pay for tutoring so the student can meet the requirements of the Burr and Burton courses.

See the student handbook for additional information about this opportunity.

EARLY COLLEGE

Rising seniors are eligible to apply to Vermont’s Early College Program. ECP students who meet requirements can attend any approved early college program partner. The Early College Program allows students who are Vermont residents to spend their senior year at an approved Early College Program partner, earning college credits and finishing their high school diploma, tuition

BURR AND BURTON ACADEMY 61

free. (Students are responsible for all textbook costs and applicable fees.) Students in this program must enroll full-time for both the fall and spring semesters. Interested students should meet with their school counselor to discuss this option. Applications are due by May 1st for priority consideration, with a final deadline of August 9, 2023.

STANDARDIZED TEST PREP CLASS

Burr and Burton contracts with High End Test Prep to offer a standardized test prep class for juniors. Students learn about test content, test timing, and test psychology. The course typically runs for multiple weeks during Wednesday morning Flex Block prior to the administration of the spring SAT. Specific information, such as course dates and pricing, is available each December in the school counseling office.

WORK-BASED LEARNING: INTERNSHIPS

Burr and Burton has a variety of on-campus internships and off-campus internship experiences in a community workplace. The purpose of internships is to provide opportunities for students to explore careers while improving their professional skills. Burr and Burton has a rich variety of curricular offerings on campus, but nothing can duplicate the real-world experience students discover in a workplace. Through internship programming, students discover new career pathways while simultaneously sharpening the life skills taught in the classroom.

The internship site-supervisor ensures a safe working environment while holding students to high standards of conduct. Supervisors share their expertise and are in charge of creating the intern’s day-to-day experiences. They provide direct oversight, feedback, and evaluation. With the support of the work-based learning coordinator, the supervisor ensures that the intern has authentic opportunities to learn skills and knowledge specific to the career they are exploring.

The work-based learning coordinator monitors the placement and progress of student interns and provides the supervisor support. The coordinator is ultimately responsible for determining grades using feedback and evaluations from the supervisor.

Juniors and seniors interested in pursuing an internship should speak with their school counselor and with the work-based learning coordinator.

Scan the QR Code or click on this link to learn more about Work-Based Learning, including the application process, deadlines, and possible internships for the 2023-24 school year.

SOUTHWEST TECH PROGRAMS 2023-2024

The Southwest Tech Center in Bennington offers a wide variety of technical courses for students in southern and central Bennington County. Upon successful completion of a technical program, students have the skills needed to attain successful employment and/or to continue with higher education. Each tech program offers college credit opportunities through dual enrollment, Industry Recognized Credentials (IRCs), and/or work-based learning opportunities. Those who complete a tech program may also fulfill high school graduation requirements.

Programs take two years of half-day courses to complete. Students who complete the first year earn three elective credits. Students who complete the second year earn two or three elective credits and one core academic credit, which varies depending on the program (see list below for credit information).

Sophomores and juniors considering enrolling in a tech program should complete an application and visit Southwest Tech to meet the teachers of the program of interest. Students must have satisfactory academic and attendance records to be considered for Southwest Tech programs. Transportation is provided to and from Southwest Tech from the Burr and Burton campus. For more information and an application, students should see their school counselor and visit www.svcdc.org. Students (with or without their parents/guardians) may arrange for tours of Southwest Tech.

62 COURSE OF STUDY 2023-2024
INDIVIDUALIZED PROGRAMS

Accounting & Finance Program (Business Basics and Personal Finance classes are also available to interested students.) Certification: Link and Learn Basic Taxation (20-25 hours), Link and Learn Basic Tax Ethics (8-10 hours). (Year one: 3 credits - 2 math, 1/2 tech/Year two: 3 credits - 1 math.)

Automotive Technology Program (Auto Maintenance and Intro to Power Mechanics: Small Engines classes are also available to interested students.) Certification: Automotive Oil Change Association (15hrs.), Safety Pollution Prevention (4hrs.), Safety Pollution Prevention Mechanical (4hrs.), Vermont State Inspection Mechanics License (20hrs.), Tire Industry Association (15hrs.), ASE Student Certification. (Year one: 3 credits/Year two: 4 credits - 1 science.)

Building Trades Program (A Woodworking & Building Tech. class is also available to interested students.)

Certification: OSHA (10hrs.), NCCER Level 1 (1year), NCCER Level 2 (1 year), Lead Paint. (Year one: 3 credits/ Year two 3 credits - 1 math.)

Business Management Program (Business Basics, and Personal Finance classes are also available to interested students) Certification: Personal Finance, Microsoft Office Specialist—Word, Excel, and Power Point. (Year one: 3 credits/Year two: 3 credits - 1 math, 1/2 tech.)

Cosmetology Program (Cosmetology Intro. and Eyelash Enhancement Certification classes are also available to interested students.) Certification: Barbicide (10hrs.), OPI (3hrs.), Cuccio (10hrs.). (Year one: 3 credits/Year two: 3 or 4 credits - 1 science.)

Culinary Arts Program (International & Regional Foods/ Food Systems class is also available to interested students.) Certification: Servsafe, CPR. Dual Enrollment credits: New England Culinary Institute (NECI). (Year one: 3 credits/Year two: 4 credits - 1 science.)

Forestry & Heavy Equipment Program (Intro. To Forestry class is also available to interested students.)

Certification: Game of Logging Chainsaw Safety Training Levels 1,2,3,4; OSHA (10hrs.); CPR; First Aid; CDL. College articulation agreements: Paul Smith’s College, UNH. (Year one: 3 credits/Year two: 4 credits - 1 science.)

Graphic Arts Program (Intro. to Graphic Arts and Advanced Graphic Arts classes are also available to interested students.) Certification: Adobe (pending). (Year one: 1 art credit/Year two: 1 math credit.)

Human Services Program (Intro. to Mental Health class is also available to interested students.)

Certification: CPR, Mandated Reporter Training. (Year one: 3 credits/Year two: 3 credits - 1 social studies.)

Law Enforcement Program (SPIKE class is also available to interested students.)

Certification: CPR/AED/First Aid Child and Adults, Introduction to Incident Command System (ICS). (Year one: 3 credits/Year two: 3 credits - 1 social studies.)

Manufacturing Technology (3D CAD/ 3D Printing and Robotics class is also available to interested students.)

Certification: OSHA (10 hrs.), NIMS Machining Level 1, Certified SOLIDWORKS Associate. (Year one: 3 credits/ Year two: 3 credits - 1 math and 1 science.)

Medical Professions Program (Emergency Medicine class is also available to interested students.) Certification: Healthcare Provider’s First Aid, CPR. Dual Enrollment option: CCV- Human Biology (3 credits) and Medical Terminology (3 credits). (Year one: 3 credits/Year two: 3 credits - 1 science.)

Pre-Law Program (The Anatomy of Crime and Forensic Investigation classes are also available to interested students.) (Year one: 3 credits/Year two: 3 credits - 1 social studies.)

Theater Arts: Stage and Screen Program (Stagecraft/ Drama and Theater class is also available to interested students.) (Year one: 3 credits - .5 tech/Year two: 3 credits - 2 science.)

Video and TV Production Program (Intro. to Video and TV Production class is also available to interested students.) (Year one: 3 credits/Year two: 3 credits - 1 art, 1 English.)

BURR AND BURTON ACADEMY 63

Course of STUDY

64 COURSE OF STUDY 2023-2024
Notes: 23/24

Four-Year Academic Plan Worksheet

11

Graduation Requirements Checklist: 28 credits total

Core Course Requirements 19

English 4

Social Studies 4

World & US History 3

Elective 1

Mathematics and Science 7 (4/3)

Physical Education 1

Wellness 1

Arts 1

Specialized Technology 1

Burr and Burton Academy is fully accredited by the New England Association of Schools and Colleges (NEASC) and is approved by the Vermont State Board of Education.

BURR AND BURTON ACADEMY 65
Course Credit Grade 10 Course Credit
Course Credit Grade 12 Course Credit
Grade 9
Grade

Course of STUDY

140 courses in a vast array of disciplines, all designed to offer engaging, vigorous educational experiences.

burrburton.org

57 Seminary Avenue PO Box 498 Manchester, VT 05254
23/24

Turn static files into dynamic content formats.

Create a flipbook