Tri-fold Flyer 2025-2026

Page 1


Our two campuses - Main Campus and North Campus - attract, nurture and transform thousands of students from 60+ countries around the world.

Our Main Campus is a five-storey, 73,000 square foot building just east of Vancouver’s downtown core.

We are 5 minutes walk from the Main Street Science World skytrain station and 10 minutes drive from downtown Vancouver.

Established in 1936, Columbia College proudly serves as one of Canada’s longest established international not-for-profit colleges.

With easy access to everything you need, Columbia College is the ideal place to continue your education and experience life in Vancouver, one of the world’s greatest cities.

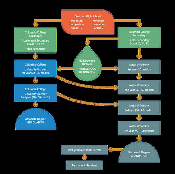
CHOOSE YOURPATHWAY

UNIVERSITY TRANSFER & ASSOCIATE DEGREES

At Columbia College, students can complete up to 60 firstand second-year credits through the BC transfer system, creating a pathway to university and a smooth transition to top Canadian institutions. As a leading provider of international students to the University of British Columbia and Simon Fraser University, Columbia College prepares students for a seamless transfer to achieve their academic goals.

SCHOLARSHIPS &BURSARIES

We are proud to offer a variety of scholarships and bursaries to help students achieve their educational goals. Eligible students can receive up to $30,000 upon completing our programs, empowering them to take the next steps in their academic journey.

We offer a tri-semester system that includes three intakes per year in January, May, and September. Students can take up to 12 courses per year which helps them to graduate faster. There are 4 options:

Senior Secondary (Grade 10, 11, 12)

Accelerated Secondary (Grade 11 & 12)

Adult Secondary (for students over the age of 18)

University Preparatory

Students combine English with academic studies based on their individual level, which means they receive an Offer of Admission into an Academic Program, plus English. Students must submit IELTS/TOEFL, or write our Language Writing Assessment to determine their English level.

Tuition Fees (per credits)

Homestay Placement Fee (one time)

Homestay Fee (per month)

Custodian Set-up Fee (under 19)

Airport Pickup Fee

GEC Student Housing Fee

English 099 (4 credits)

ENGLISH FOR ACADEMIC PURPOSES FEES (EAP) SAMPLE

Accelerated Grade 11,12

Accelerated

TUITION DEPOSIT

Tuition deposit covers 24 credits over two semesters, activity fee, and medical insurance.

ENGLISH REQUIREMENT AND PLACEMENT
HIGH SCHOOL (GRADE 10-11-12)

Turn static files into dynamic content formats.

Create a flipbook
Issuu converts static files into: digital portfolios, online yearbooks, online catalogs, digital photo albums and more. Sign up and create your flipbook.
Tri-fold Flyer 2025-2026 by columbiacollege1936 - Issuu