PC Replacement Project Continuation Enterprise-Wide Initiative

Page 1

IT Governance Business Case

PC
Project Continuation Enterprise-Wide Initiative
Replacement

Background

Microsoft is ending support for Windows 10 in 2025, unless additional support is procured. 68% of the City's hardware is compliant with the requirements for an upgrade to Windows 11, however, 32% of the city's current hardware is not compliant with the requirements needed for upgrading to Windows 11, necessitating the need for upgrading the city's computers.

The IT Governance Steering Committee approved the PC replacement project funds in FY24, for phase 1 of the 3-year replacement plan.

Current Business Problem

The business problem was defined in the FY24 Business Case, Upgrading

PC Hardware in Preparation for Windows 11 Deployment

. Funding was approved and provided for the first year of the project, however, continued funding as noted in the initial business case is required for continuation of the project.

TS only requested partial funding due to lack of human resources available to complete the project within a one-year timeframe. However, with a new tool requested this year, we anticipate the ability to double our productivity and complete the PC replacement project, if funding is approved.

Current Pain Points

• Windows 10 will not have performance or security values required by the City moving forward due to Microsoft sunsetting support on the operating system.

• 40% of PC hardware is not capable of running Windows 11.

Future State Benefits

Refreshed hardware will allow the City to run Windows 11, providing the below benefits:

• Maintaining strong cyber security posture from most current and secure, and supported operating system

• Enterprise computing hardware will maintain industry compliance

• Easier and more efficient computer repairs and replacements

• Opportunity to take advantage of cutting-edge feature released for Microsoft Windows 11

• Receiving automated security updates for Microsoft Windows 11 without utilizing TS staff resources

• Windows 11 integrates more efficiently with Microsoft 365, Teams, and Edge browser

Desired Business Value

City of Durham's Strategic Plan Goal:

Innovative & High Performing Organization

TS Objective 3: Maintain and modernize all the City's assets to align to the evolving and emerging technologies in the marketplace for business units

Analysis and Recommended Solution

Hardware Upgrade Project Updates

• Last fiscal year there was $125,636.00 in carry-over funding, and $69,993.00 in reallocated CIP funding resulting in a year 1 need of $52,936.00 totaling $248,565.00.

• Since the Windows 11 compliant PC replacement project began, 297 computers have been replaced/deployed with an expected total of 437 computers to be replaced/deployed at the end of the fiscal year 24. At that time 1199 computers will be operating Windows 11, including computers that were compliant with hardware requirements. The City of Durham has 2798 Windows machines across the enterprise.

• The estimated funding for replacing the remaining 767 computers was $497,130.00 plus an additional $20,000.00 accounting for price changes on the state contract, totaling a need of $517,130.00 for the remainder of the project. The state contract remains the most competitive pricing on the market for the needed PCs.

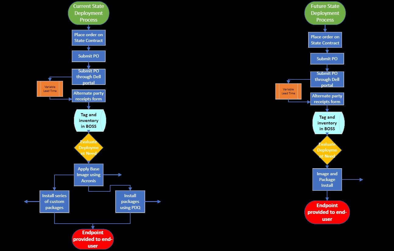
Comparative Imaging Times

• This time is representative of the time it takes to image a computer and have it ready for use by a City of Durham employee. It does not represent the holistic process of ordering, unboxing, inventorying, and deploying the device to the end-user, nor the back-end process of disposing of the replaced asset

• The process of deploying the remaining expected computers without the use of SmartDeploy comes at a high opportunity cost, whereas with Smart Deploy, not only is the process streamlined and made more efficient, but it also allows for human capital to be reallocated to other important tasks

Computer Imaging Option Imaging Time per Computer Total Imaging Time 763 computers Without Smart Deploy 1.5 hours 1,150.5 hours With Smart Deploy 15 minutes 191.75 hours

Comparative Deployment Times

Without SmartDeploy

With SmartDeploy

Estimated Project Completion Timelines

• If the PC Replacement Project is not completed by the October 2025 deadline, there will be additional costs to the City of Durham to secure the noncompliant devices via Extended Security Updates (ESU). The pricing structure for these ESUs will not be released until just before the EOL date. Being able to leverage SmartDeploy and receiving 100% of the remaining needed funding for FY25 will ensure that all non-compliant devices are replaced prior to the EOL date for Windows 10

Project Option Estimated Project Completion Time Meets Need Based on Windows End-of-Life Schedule Estimated Additional Funding Required Without Smart Deploy 2026 No Yes With Smart Deploy October 2025 Yes No

Recommended Solution:

Provide the remaining needed funding for the Windows 11 compliant PC Replacement Project

Description

Approve the remaining funding needed for the Windows 11 compliant hardware replacement project

Pros

• Current / active warranty on computers and hardware

• Maintain and improve cybersecurity

• Automated Windows 11 upgrades and updated features

• More efficient repairs, replacement, & troubleshooting

• Extremely good price point on hardware

• **All noncompliant computers replaced by EOL**

Cons

• Some disruption to work-unit for replacement

Security Review

The recommended solution meets the cyber security standards for the City of Durham.

Architecture Review

The recommended solution meets the architectural standards for the City of Durham.

Recommended Solution - Project Financial Estimate With SmartDeploy

* The total project funding requested is for year 2 of the project

COST ESTIMATES FUNDING Description Implementation Costs (Hours) Post Implementation Run Costs (Hours)/ KTLO Departmental Funding Amount: $ 0.00 Labor $ (Hours) Internal TS Department: 1130 hours Funding Requested (Y/N): Y Business Analysis 10 Hours Internal Labor New FTE – Year 1 Costs $0.00 TS Services 1000 hours Project One Time Costs (External) $517,130.00 TS PMO 120 hours *Total Project Funding Requested $517,130.00 External Labor $: $0.00 Professional Services $0.00 Non-Labor $ Software: $0.00 Hardware: $517,130.00

Recommended Solution - Project Financial Estimate Without Smart Deploy

COST ESTIMATES FUNDING Description Implementation Costs (Hours) Post Implementation Run Costs (Hours)/ KTLO Departmental Funding Amount: $ 0.00 Labor $ (Hours) Internal TS Department: 1130 hours 1130 hours Funding Requested (Y/N): Y Business Analysis 10 Hours 10 hours Internal Labor New FTE – Year 1 Costs $0.00 TS Services 1000 hours 1000 hours Project One Time Costs (External) $258,565.00 TS PMO 120 hours 120 hours *Total Project Funding Requested $258,565.00 Project Year 3 Recurring Cost $258,565.00 External Labor $: $0.00 Professional Services $0.00 Non-Labor $ Software: $0.00 $0.00 Hardware: $258,565.00 $258,565.00 * The total project funding requested is for year 2 of the project • Year 3 recurring cost may increase based on State Contract pricing adjustments

Risk Identification

Description of Risk Risk Impact (High/Medium/Low) Mitigated (Y/N) Contingency(Y/N) Vendor performance Low N N Cyber Security Low N N Project Team Turnover Low N N Poor Execution Low N N

Mitigation Risk (Costs)

• N/A

Contingency Risk (Costs)

• N/A

Our ask

We are asking the IT Governance Steering Committee to approve the remaining needed funding to complete the Windows 11 compliant PC hardware replacement project.

Turn static files into dynamic content formats.

Create a flipbook
Issuu converts static files into: digital portfolios, online yearbooks, online catalogs, digital photo albums and more. Sign up and create your flipbook.
PC Replacement Project Continuation Enterprise-Wide Initiative by Pete Sullivan - Issuu