
I.











![]()

I.











Tasked with fitting 100 apartments of varying sizes, an office space, resturant, event space, and market in one mixed use apartment building located in a lot across from the Bonnieville Transit Center the Loop was born. Featuring a skypool roofdeck and local vegitation enclosing a courtyard that acts as a microclimate fostering comfortable community events and hangout spaces. Serving as a direct response to the surrounding urban landscape and its lack of shade greenery and community.













A duplicate version of the Enso II house by HW Studio is used as the starting point for this house which features several changes that of which are modified wall and ceiling insulation, a roofpond system, cross ventilation, season sensitive shading, and closed ventilation techniques. All specifically tailored to the humid environment of Orlando, Florida.












A combination of a private collection of cabins that are embedded into the landscape in order to maintain views and privacy while directly adjacent to a set of tiered earth used for sitting, picnics and events while giving the public acess to the beach and a flanking event center and coffee shop.




















Being restricted to a thin rectangular lot and building zone this house is tailored specifically for a disabled vetran. The vetran uses a wheelchair, has ptsd, is married, and has grandchildren. Thus the site is wheelchair friendly, has space for guests, and is very private while featuring several exit paths to evacuate the sense of being trapped. The site is raised and walled to give a feeling of protection. While the architecture is kept simple, uniform and color coded, to mimic military buildings and to avoid confusion.









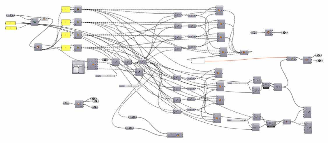
An initial parameter creating a double curve surface is used as a foundation, of which parameters created in grasshopper allow for the generation of a grid, that will be used to create a collection of intersecting beams, and a “shell” that lays on top. The shell consists of several induvidual cells that can take on any shape. This grasshopper script can be used for creating shading for any shaped surface.







A good majority of people reflect or introspect in the conversations they have every day. This space is here to A. Attract people and B. Incourage interaction via random encounters throughout the site. The seating curving to encourage people facing people. In exchange the site offers a unique respite and previously unseen views of the surrounding campus.








This script is used to create a lattice out of any surface specifically a NURBS surface carved out of a cube nestled inside a bigger cube. The resulting lattice structure is integrated into a structure created in revit and rendered with photoshop. This results in the new ability to turn any shape into a lattice structure that can support itself.










A collection of work that I contributed towards in the creation of a community that features a combination of our previously created universal design projects. Having to accomodate for multiple types of people the site contains several design features like wheelchair accesible everything, sensory accomodation, memorable landmarks, differentiated paths, varying facilities, and more.









An excersize in using a combination of autocad and plasticity in order to create a precise 3D model. The spaceship is meant to practice the ability to come up with any shape or form precisely in 3D space.



An excersize and exploration of Maya 3D modeling software famously used by architect Zaha Hadid. This unexpectedly led to the discovery of how inprecise this software is for getting exact curvature. Leading to the search of a more precise modeling software




