HELLENIC MEDICAL REVIEW ΤΕΥΧΟΣ 14

Page 1

TEYXOΣ # 14 | ΜΑΪΟΣ - ΙΟΥΝΙΟΣ 2023 TIMH: 13 € | ISSN 2732-897Χ ΕΡΕΥΝΗΤΙΚΗ ΟΜΑ∆Α ΙΦΕΤ Το ΙΦΕΤ επιστρέφει δυναµικά στο ερευνητικό πεδίο

6

Cover Story

Το ΙΦΕΤ επιστρέφει δυναμικά

στο ερευνητικό πεδίο

10

Συνέντευξη

Ευάγγελος Τέρπος: Σε εξέλιξη σημαντικές

μελέτες για το πολλαπλό Μυέλωμα

16

Θεραπευτικές εξελίξεις

Νεότερες θεραπευτικές εξελίξεις

στο λέμφωμα Β-κυττάρων

32

Συνέντευξη

Αριστείδης Αντσακλής: Σύγχρονες τεχνικές

προγεννητικής διάγνωσης και θεραπείας

συγγενών ανωμαλιών του εμβρύου

38

Άρθρο-Νευρολογία

Μαρία Ελευθερία Ευαγγελοπούλου:

Νεότερες θεραπευτικές εξελίξεις

στην Πολλαπλή Σκλήρυνση

42 Άρθρο-Φαρμακολογία,

Νευρολογία

Ιωάννης Χαραλαμπόπουλος: Νευροτροφικοί

παράγοντες κι ο ρόλος τους στην αναγεννητική

ικανότητα του ενήλικου εγκεφάλου 48

Συνέντευξη

Ανδρέας Κωνσταντόπουλος:

Πανδημία ιλαράς προ των πυλών, με πολλά δυσάρεστα επακόλουθα,

εάν δεν επανεμβολιασθούν άμεσα τα παιδιά

Συνέντευξη

Σταμάτης Γρηγορίου:

Πρόβλημα η απουσία θεραπευτικών

πρωτοκόλλων για την ατοπική δερματίτιδα

Συνέντευξη

Ιωάννης Μπάρκης, Πρόεδρος ΕΔΑΕ:

Περίπου 1.000 σοβαρά περιστατικά

Ατοπικής Δερματίτιδας καταγράφονται

ανά έτος στη χώρα μας

ΔΙΕΥΘΥΝΤΡΙΑ ΣΥΝΤΑΞΗΣ

Νέλλη Καψή

ΕΠΙΣΤΗΜΟΝΙΚΗ

ΕΡΕΥΝΑ-ΣΥΓΓΡΑΦΗ

Κωστής Μπουζαλάς

ΥΠΕΥΘΥΝΗ ΔΙΑΦΗΜΙΣΗΣ

Χρυσούλα Κορδούλη ckordouli@boussias.com

ΓΡΑΦΙΣΤΑΣ

Αλέξανδρος Καρβουτζής

ΤΜΗΜΑ ΣΥΝΔΡΟΜΩΝ

Παναγιώτης Σκορδάς pskordas@boussias.com

ΛΟΓΙΣΤHΡΙΟ

Κωσταντίνος Χασιώτης

ΕΚΔΟΤΗΣ

Μιχάλης Μπούσιας

ΔΙΕΥΘΥΝΤΡΙΑ ΠΕΡΙΟΔΙΚΩΝ

ΕΚΔΟΣΕΩΝ

Κατερίνα Πολυμερίδου

GROUP ΑDVERTISING DIRECTOR

Λήδα Πλατή

ΕΤΗΣΙΑ ΣΥΝΔΡΟΜΗ : €78

ΚΛΑΔΙΚΑ ΜΕΣΑ ΜΟΝ ΙΚΕ

Λ. Κηφισίας 125-127 - Αθήνα

Τ.Κ. 115 24

Κτίριο Cosmos Center

Τ.: 210 710 2452

Kωδικός ΕΛΤΑ: 21-0192

ISSN: 2732-897Χ

Hellenic Medical Review | 3
52
56
60 Mednews ΠΕΡΙΕΧΟΜΕΝΑ
www.hellenicmedicalreview.gr

Από τη Σύνταξη

Στην 4η ετήσια έκθεση προόδου για το Παγκόσμιο Σχέδιο Δράσης για Υγεία και Ευημερία για Όλους (SDG3GAP) του Παγκόσμιου Οργανισμού Υγείας, αναφέρεται τι λειτούργησε και τι όχι από το 2019 που ξεκίνησε η πρωτοβουλία. Όπως επισημαίνεται, ακόμη και πριν από την πανδημία Covid-19, ο κόσμος δεν είχε επιτύχει να φθάσει κανέναν από τους σημαντικούς δείκτες που σχετίζονται με την υγεία. Τώρα, βρίσκεται ακόμα πιο πίσω και πολλές χώρες αντιμετωπίζουν μια σειρά κρίσεων υγείας που προέρχονται από τον αντίκτυπο της πανδημίας, την ενεργειακή κρίση, τον πόλεμο, την επισιτιστική ανασφάλεια και την κλιματική αλλαγή.

Η συντακτική ομάδα

του Hellenic Medical Review

Το 2019, οι φορείς που υπέγραψαν το SDG3 GAP έθεσαν τρία ενδιάμεσα ορόσημα που στόχευαν να επιτύχουν έως το 2023, τη διεθνή συνεργασία, τη μείωση της επιβάρυνσης για τις φτωχότερες χώρες και τη δέσμευση της κοινωνίας των πολιτών για συνεργασία με την κοινότητα. Αξιολογώντας την πρόοδό τους σε αυτά τα ορόσημα οι εν λόγω φορείς επισημαίνουν ότι το 2023: Υπάρχει καλύτερος συντονισμός μεταξύ των φορέων σε παγκόσμιες, περιφερειακές και εντός των χωρών διαδικασίες, έχει επιτευχθεί εν μέρει μείωση της επιβάρυνση για τις φτωχότερες χώρες, ενώ δεν έχει επιτευχθεί ακόμα συνεργασία με γνώμονα τον κοινό σκοπό. Ως αποτέλεσμα, η ανθρωπότητα κινείται με βήματα χελώνας, χωρίς καν να πλησιάζει τους στόχους για την παγκόσμια υγεία και με τις ενδιάμεσες κρίσεις η πορεία απόκλισης συνεχίζεται. Δεν είναι υπερβολή να συμπεράνουμε λοιπόν ότι η πανδημία ήταν ένα μεγάλο σοκ, που όμως δεν ήταν αρκετό για να λάβει η ανθρωπότητα τα μαθήματα που πρέπει και έτσι όλοι μαζί οδεύουμε πάνω στον ταλαιπωρημένο μας πλανήτη…μέχρι την επόμενη κρίση.

4 | Hellenic Medical Review EDITORIAL
Αποκλίνουν σταθερά παγκόσμια υγεία και ανθρωπότητα

Επιστήμονες-Συνεργάτες

του Hellenic Medical Review

(Με αλφαβητική σειρά)

Παντελής Βασιλείου

Καθηγητής Χειρουργικής στο Πανεπιστήμιο Αθηνών, Δ Χειρουργική Κλινική, Αττικόν Νοσοκομείο

Νεοκλής Γεωργόπουλος

Καθηγητής Ενδοκρινολογίας Αναπαραγωγής, Πανεπιστήμιο Πατρών

Αντώνιος Δημητρακόπουλος

Ειδικός Παθολόγος, Διευθυντής Γ΄ Παθολογικής Κλινικής Ερρίκος Ντυνάν HC, Τομεάρχης Παθολογικού Τομέα Ερρίκος Ντυνάν HC

Μιχάλης Καραμούζης

Παθολόγος-Ογκολόγος, Καθηγητής Ιατρικής Σχολής ΕΚΠΑ, Πρόεδρος Ινστιτούτου Μοριακής Ιατρικής & Βιοϊατρικής Έρευνας

Έλενα Λινάρδου

PhD, Παθολόγος Ογκολόγος, Διδάκτωρ Imperial College London, Διευθύντρια Δ´ Ογκολογικής Κλινικής & Πρότυπου Κέντρου Κλινικών Μελετών, Νοσοκομείο Metropolitan, Ιδρυτικό Μέλος και Νόμιμη Εκπρόσωπος W4O-Hellas

Χριστόδουλος Στεφανάδης

Καρδιολόγος, Καθηγητής Καρδιολογίας, Διευθυντής Athens Heart Center, Ιατρικό Κέντρο Αθηνών

Γεώργιος Π. Χρούσος

Διευθυντής, Ερευνητικό Πανεπιστημιακό Ινστιτούτο Υγείας Μητέρας-Παιδιού και Ιατρικής Ακριβείας, Καθηγητής Παιδιατρικής και Ενδοκρινολογίας, τ. Διευθυντής, Α΄ Παιδιατρική Πανεπιστημιακή Κλινική και Χωρέμειο Ερευνητικό Εργαστήριο ΕΚΠΑ

Hellenic Medical Review | 5 ΕΠΙΣΤΗΜΟΝΙΚ Η ΕΠΙΤΡΟΠ Η

Το ΙΦΕΤ επιστρέφει δυναμικά

στο

ερευνητικό πεδίο

Για περισσότερα από 30 χρόνια το Ινστιτούτο Φαρμακευτικής Έρευνας

και Τεχνολογίας προσφέρει υπηρεσίες ελεγχόμενης πρόσβασης σε φάρμακα

και θεραπείες που δεν κυκλοφορούν στην ελληνική αγορά. Από την πρώτη

στιγμή της λειτουργίας του το ΙΦΕΤ, προσφέρει λύσεις στο ευρύτερο φάσμα της πρόσβασης του φαρμάκου, μέσω της εμπορίας, της παραγωγής και της έρευνας.

Χρήστος Λιόλιος, Φαρμακοποιός B.Sc., M.Sc., M.Res., Ph.D., Φαίη Μάλλιου, Μοριακή Βιολόγος & Γενετίστρια B.Sc., M.Sc., Ph.D., Γιάννης Σωτηρίου, Διευθύνων Σύμβουλος Ινστιτούτου Φαρμακευτικής Έρευνας & Τεχνολογίας, Παναγιώτα Κακάτσου, Διευθύντρια Ερευνητικού Εργαστηρίου Χημικός B.Sc., M.SC.

ήμερα είμαστε στην ευχάριστη θέση να παρουσιάζουμε στις σελίδες του Medical Review την επαναδραστηριοποίηση του ΙΦΕΤ στον τομέα της Έρευνας

και της Τεχνολογίας, μέσω της ανασύστασης του Ερευνητικού του Εργαστηρίου. Η συμμετοχή του ΙΦΕΤ στη Φαρμακευτική Έρευνα αποτελεί βασικό πυλώνα στήριξης

του κοινωνικού ρόλου του οργανισμού -

την προάσπιση της δημόσιας Υγείας μέσω

της εξασφάλισης ασφαλούς πρόσβασης

σε φάρμακα, για όλους.

Η προσπάθεια επαναλειτουργίας της ερευνητικής δράσης του ΙΦΕΤ υποστηρίχθηκε

από τη νέα Διοίκηση που ανέλαβε τα καθήκοντά της πριν από περίπου 2,5 χρόνια υπό τον κ. Γιάννη Σωτηρίου. Πρόκειται για μια προσπάθεια που ξεκίνησε σχεδόν από το μηδέν, όμως, με επιμονή και τη σταθερή στήριξη του Υπουργείου Υγείας το ΙΦΕΤ κατάφερε να επαναφέρει τη λέξη ΈΡΕΥΝΑ στο τίτλο του. Το εργαστήριο στελεχώθηκε με νέους ανθρώπους, με όραμα και υψηλή επιστημονική κατάρτιση.

6 | Hellenic Medical Review COVER STORY
Σ

Α ναγνωρίζοντας πως δεν υπάρχει σήμερα φαρμακευτική έρευνα σε απομόνωση, στόχος του ΙΦΕΤ είναι η ανάπτυξη ευρύτερων συνεργασιών μεταξύ ερευνητι-

κών ιδρυμάτων και βιομηχανίας με δράσεις

που θα επιχειρήσουν να απαντήσουν στις

σύγχρονες ανάγκες αξιοποιώντας καινοτομίες, όπως το organ-on-a-chip, το smart packaging, το drug repurposing, το digital health και άλλα. Σημαντικό μέρος της κερδοφορίας του ΙΦΕΤ θα επανεπενδύεται στα

ερευνητικά προγράμματα, που θα δώσουν παράλληλα τη δυνατότητα σε Έλληνες

φοιτητές να ασκηθούν και να αποκτήσουν

εμπειρία και γνώσεις.

Το Ερευνητικό Εργαστήριο στεγάζεται

στο μέχρι πρότινος εργαστήριο Βιοϊσοδυ-

ναμίας και Βιοδιαθεσιμότητας, στις κεντρι-

κές εγκαταστάσεις του ΙΦΕΤ, στην Παλλήνη.

Κατά την προηγούμενη περίοδο λειτουργίας

του επιτελούσε μία από τις σημαντικότερες

υπηρεσίες του ΙΦΕΤ, που ήταν η ανάπτυξη

μεθόδων, η επικύρωσή τους και η εφαρμογή

τους σε μελέτες βιοϊσοδυναμίας φαρμάκων.

Ωστόσο με το πέρασμα του χρόνου η ερευ-

νητική δραστηριότητα ατόνησε και, τελικά, σταμάτησε, πριν από περίπου 15 χρόνια.

Με την επαναλειτουργία του το Εργαστή-

ριο εφοδιάζεται με εξοπλισμό τελευταίας τεχνολογίας, ενώ στελεχώθηκε με μόνιμο εξειδικευμένο ερευνητικό προσωπικό, με

εμπειρία στον χώρο της φαρμακευτικής

έρευνας σε τομείς όπως οι βιοαναλύσεις και οι προ-κλινικές/κλινικές μελέτες. Σε συνδυασμό με τη δυναμική του τομέα Επιστημών

Υγείας και Βιοτεχνολογίας που έχει αναπτυ-

χθεί στην Ελλάδα, αξιοποιείται μια μοναδική ευκαιρία να αναδειχθεί εκ νέου ο ερευνητικός ρόλος του Ινστιτούτου, δημιουργώντας νέους πυλώνες ανάπτυξης επιχειρηματικής

δράσης και προσδίδοντας ειδικό βάρος στο

όνομα του οργανισμού.

Στόχος του Ερευνητικού Εργαστήριου

είναι η γρήγορη επανατοποθέτηση του ΙΦΕΤ

στον ερευνητικό χάρτη της χώρας με:

⊲ Συνεργασίες με καταξιωμένα ερευνητικά

και ακαδημαϊκά ιδρύματα

⊲ Αναβάθμιση εργαστηριακού εξοπλισμού

⊲ Υιοθέτηση και χρήση καινοτόμων ερευνητικών τεχνολογιών

⊲ Άνοιγμα σε νέες αγορές

διαπιστεύσεων

Η ισχυρή θέληση του Ινστιτούτου να συμμετέχει ενεργά στην Έρευνα και την Ανάπτυξη οδήγησε στην επανίδρυση του

Ερευνητικού Εργαστηρίου. Η Διοίκηση του οργανισμού υπήρξε ουσιαστικός αρωγός στην προσπάθεια με στόχο τη διασύνδεση της Έρευνας με την Επιχειρηματικότητα και την αξιοποίησή της στην παραγωγή καινοτόμων προϊόντων και υπηρεσιών. Μια πρόκληση ύψιστης στρατηγικής σημασίας για τον οργανισμό. Στηρίζοντας το Ανθρώπινο κεφάλαιο ως θεμελιώδη παράγοντα αξιοποίησης των λοιπών παραγωγικών συντελεστών, το Ερευνητικό Εργαστήριο στοχεύει στην αναβάθμιση και εναρμόνιση των πρωτοκόλλων εργασίας του με βάση τα διεθνή πρότυπα (GLP), αλλά και στην αναβάθμιση του υφιστάμενου εξοπλισμού με βάση τα σύγχρονα δεδομένα. Καλλιεργείται, έτσι, στο Ινστιτούτο ένα οικοσύστημα καινοτομίας ικανό να εφαρμόσει σύγχρονες τεχνολογίες στον τομέα της Φαρμακευτικής Έρευνας και Ανάπτυξης, σε συνεργασία τόσο με την Επιστημονική κοινότητα, όσο και με την Αγορά.

Έρευνας & Τεχνολογίας και θα ενδυναμώσει τη

συνεργασία του ΙΦΕΤ με την ερευνητική

κοινότητα και τη φαρμακοβιομηχανία.

Δεν μπορούμε να μιλάμε για καινοτομία

χωρίς Έρευνα, ούτε ενίσχυση της

Δημόσιας Υγείας χωρίς καινοτομία

Γιάννης Σωτηρίου

Hellenic Medical Review | 7
Επαναλειτουργία σύμφωνα με διεθνή πρότυπα εργαστηριακών
Η επαναλειτουργία του Ερευνητικού
Εργαστηρίου μας είναι η αρχή σε μια πορεία που θα επαναφέρει την ΕΡΕΥΝΑ στο Ινστιτούτο Φαρμακευτικής

Παναγιώτα Κακάτσου

Χρονικά η επαναδραστηριοποίηση του Ερευνητικού Εργαστηρίου συνέπεσε με την παγκόσμια συγκυρία της πανδημίας του Covid-19, αποτελώντας μια πρόκληση

που έδωσε νέα δυναμική στις εξελίξεις του κλάδου της Έρευνας.

της οικονομικής ευελιξίας ως Ανώνυμη Εταιρεία. Πρόκειται για ένα υβριδικό μοντέλο με συγκριτικό πλεονέκτημα σε συνεργασίες.

Βιωσιμότητα

και Προοπτικές

Ανάπτυξης

Οι κύριοι πυλώνες δραστηριοτήτων του

Ερευνητικού Εργαστηρίου:

Ι. Ο τομέας της Φαρμακευτικής Έρευνας και Ανάπτυξης:

⊲ Σύνθεση νέων βιο-δραστικών μορίων κατά μολυσματικών ασθενειών, του καρκίνου και την αντιμετώπιση νευροεκφυλιστικών νόσων, όπως Alzheimer, κατάθλιψη, νόσο του Parkinson.

⊲ Προκλινικές μελέτες νέων βιο-δραστικών μορίων.

⊲ Μελέτες συνδυασμών φαρμάκων.

ΙΙ. Παροχή Υπηρεσιών στην Αγορά του Φαρμάκου

⊲ Το ΙΦΕΤ ξεχωρίζει έχοντας χτίσει επί δεκαετίες ένα αναγνωρίσιμο όνομα, ταυτόσημο με το φάρμακο και τις εξειδικευμένες, καινοτόμες θεραπείες.

⊲ Ο ρόλος του Ινστιτούτου αναγνωρίσθηκε από το Υπουργείο Υγείας και από ολόκληρο τον κλάδο ως κομβικός για τη συμβολή του στην αντιμετώπιση της πανδημίας Covid-19, προμηθεύοντας έγκαιρα και συστηματικά το σύστημα Υγείας της χώρας μας, στις ανάγκες της υγειονομικής

κρίσης.

⊲ Ως νομική μορφή, το Ινστιτούτο Φαρμακευτικής Έρευνας και Τεχνολογίας

αποτελεί Α.Ε. του Δημοσίου, με μόνο μέτοχο τον Εθνικό Οργανισμό Φαρμάκων και υπάγεται στο Υπουργείο Υγείας.

Έχει ευρύ πεδίο δραστηριοτήτων με πρόβλεψη για όλες σχεδόν τις υπηρεσίες έρευνας και παραγωγής υπηρεσιών

στο καταστατικό του και τη δυνατότητα

⊲ Ανάλυση Φαρμάκων (μελέτες ποιότητας/ σταθερότητας δραστικών ουσιών)

⊲ Φαρμακολογικές μελέτες (φαρμακοκινητικές, φαρμακοδυναμικές και μελέτες μεταβολισμού φαρμάκων με τη χρήση σύγχρονων μοριακών τεχνικών)

⊲ Φαρμακοτεχνολογική έρευνα (δισκία παρατεταμένης αποδέσμευσης φαρμάκων)

⊲ Ιατρο-βιολογικές Μελέτες (βιοϊσοδυναμίες)

⊲ Προκλινική / Κλινική Έρευνα (νέων ή ήδη κυκλοφορούντων δραστικών/drug repurposing)

ΙΙΙ. Η χρήση Νέων Τεχνολογιών

⊲ Έρευνα με χρήση καινοτόμων τεχνολογιών (neuroinflammation on a chip) και συνεργασίες με κορυφαία ερευνητικά Ιδρύματα (ΙΤΕ, Κρήτη)

⊲ Καινοτόμες θεραπευτικές προσεγγίσεις (xenografts) σε νόσους όπως ο καρκίνος του παγκρέατος (Ιατρική ΑΠΘ και Παν. Θεσσαλίας)

⊲ Οικολογικές προσεγγίσεις ως προς τη συσκευασία των φαρμάκων

⊲ Έξυπνες συσκευασίες φαρμάκων

IV. Έρευνα και Εκπαίδευση (Μεταπτυχιακά –Διδακτορικά, σεμινάρια) σε συνεργασία με ακαδημαϊκή κοινότητα και υγειονομικούς φορείς της χώρας

V. Προσέλκυση Χρηματοδότησης

8 | Hellenic Medical Review COVER STORY
Δυναμική λόγω ιστορίας, εξειδίκευσης και έργου
Η πολύ καλή γνώση της Φαρμακευτικής Αγοράς οδηγεί το ΙΦΕΤ στην επιθυμητή
διασύνδεση Έρευνας και Αγοράς

Το Ερευνητικό Εργαστήριο αποτελείται από δύο τμήματα:

⊲ το Τμήμα Έρευνας

⊲ το Τμήμα Προγραμματισμού και Σχεδιασμού Διευθύντρια: Παναγιώτα Κακάτσου

Η κα Παναγιώτα Κακάτσου είναι απόφοιτος του Τμήματος

Χημείας του ΕΚΠΑ, με μεταπτυχιακές σπουδές στο

Τομέα της Φυσικοχημείας του ΕΚΠΑ σε συνεργασία με το ΕΚΕΦΕ “Δημόκριτος”. Εργάζεται 19 χρόνια στο

Ινστιτούτο, έχοντας μεγάλη εμπειρία στη Φαρμακευτική Αγορά καθώς διετέλεσε επικεφαλής της Δ/νσης Έρευνας Αγοράς Φαρμάκων στο ΙΦΕΤ. Τα τελευταία δύο χρόνια έχει αναλάβει την Διεύθυνση του Ερευνητικού Εργαστηρίου.

Τμήμα Έρευνας: Φαίη Μάλλιου

Η Δρ. Φαίη Μάλλιου είναι απόφοιτος του Τμήματος Μοριακής Βιολογίας & Γενετικής του ΔΠΘ, με μεταπτυχιακές σπουδές στην Κλινική & Βιομηχανική Φαρμακολογία από το Τμ. Ιατρικής του ΑΠΘ και διδακτορικό στη Φαρμακολογία από το Τμ. Ιατρικής του Παν. Ιωαννίνων. Είναι μεταδιδακτορική ερευνήτρια & επιστημονική συνεργάτιδα στην Ιατρική

του ΑΠΘ όπου και διδάσκει σε προπτυχιακό και μεταπτυχιακό επίπεδο σχετικά με τη Μεθοδολογία της Έρευνας. Από το Σεπτέμβριο του 2022, ανήκει στο δυναμικό του Ερευνητικού Εργαστηρίου του ΙΦΕΤ, στο Τμήμα Έρευνας. Τα ενδιαφέροντα της αφορούν την προκλινική & κλινική έρευνα στην ανάπτυξη νέων φαρμάκων με τη χρήση καινοτόμων τεχνολογιών.

Τμήμα Προγραμματισμού & Σχεδιασμού:

Χρήστος Λιόλιος

Ο Δρ. Χρήστος Λιόλιος είναι απόφοιτος του Τμήματος Φαρμακευτικής του ΕΚΠΑ, όπου έκανε και τις μεταπτυχιακές του σπουδές στον τομέα Φαρμακογνωσίας & Χημείας Βιοδραστικών Φυσικών Προϊόντων.

Ο Δρ. Λιόλιος για τη διδακτορική του διατριβή, η οποία αφορούσε διαγνωστικά και θεραπευτικά πεπτίδια για τον καρκίνο του Προστάτη, έλαβε υποτροφία από το ΕΚΕΦΕ “Δημόκριτος” και την υποστήριξε στο Τμήμα Φαρμακευτικής Εργαστήριο Φαρμακοκινητικής του Πανεπιστημίου Πατρών. Μετά το διδακτορικό του εργάστηκε για μία πενταετία ως μεταδιδακτορικός ερευνητής στο Γερμανικό Κέντρο Έρευνας για τον Καρκίνο (DKFZ) στη Χαϊδελβέργη.

Hellenic Medical Review | 9
ΔΟΜΗ ΕΡΕΥΝΗΤΙΚΟΥ ΕΡΓΑΣΤΗΡΙΟΥ ΙΦΕΤ
10 | Hellenic Medical Review ΣΥΝΕΝΤΕΥΞΗ Ευάγγελος Τέρπος: Σε εξέλιξη σημαντικές μελέτες για το πολλαπλό μυέλωμα ΣΥΝ Ε ΝΤΕΥΞΗ ΣΤΗ Ν Ε ΛΛΗ ΚΑΨ Η

Μια διακρατική ομάδα έχει συσταθεί και ήδη εργάζεται πάνω σε μια σημαντική ελληνική ερευνητική εργασία που αφορά την μέτρηση κυκλοφορούντων

πλασματοκυττάρων σε ασθενείς με πολλαπλούν μυέλωμα, η οποία σύντομα

ενδέχεται να αντικαταστήσει ως διαγνωστική μέθοδος την επίπονη λήψη μυελού

των οστών, όπως αναφέρει στο Hellenic Medical Review ο Ευάγγελος Τέρπος, Καθηγητής Αιματολογίας στη Θεραπευτική Κλινική της Ιατρικής Σχολής του ΕΚΠΑ.

Παράλληλα, ενημερώνει για όλες τις νέες θεραπευτικές εξελίξεις, με πολλά νέα

φάρμακα σε κλινικές μελέτες και σε φάση έγκρισης από τον FDA και τον EMA. Οι

εξελίξεις αυτές έρχονται να αλλάξουν ριζικά το τοπίο γύρω από την αντιμετώπιση

του πολλαπλού μυελώματος, ανοίγοντας και ένα παράθυρο στην ίαση.

Στο Ετήσιο Συνέδριο της Αμερικανικής

Αιματολογικής Εταιρείας (Ν. Ορλεάνη, 12ος/2022) και στο Ευρωπαϊκό Συνέδριο του Μυελώματος (Άμστερνταμ, 4ος/2023) παρουσιάσατε μια σημαντική

δουλειά στον τομέα του πολλαπλού

μυελώματος που αφορά τη μέτρηση

κυκλοφορούντων πλασματοκυττάρων

σε ασθενείς με πολλαπλό μυέλωμα. Τι ακριβώς σημαίνει αυτό για τους ειδικούς γιατρούς του νοσήματος;

Στα παραπάνω διεθνή συνέδρια παρουσιάστηκε το σημαντικό έργο της Θεραπευτικής Κλινικής του ΕΚΠΑ αναφορικά με τη μέτρηση κυκλοφορούντων πλασματοκυττάρων στο περιφερικό αίμα. Στο πολλαπλό μυέλωμα αποτελεί πρόβλημα η ανάγκη συχνής λήψης μυελού των οστών από τους

ασθενείς για να ελέγχουμε την πορεία του νοσήματος. Με την τεχνική που παρουσι-

άσαμε σε προφορική ανακοίνωση και στα

δυο συνέδρια, μετρήσαμε τα κυκλοφορούντα στο αίμα πλασματοκύτταρα. Ως

μέση τιμή βρήκαμε το ποσοστό 0,012% σε

πάνω από 500 ασθενείς που μελετήσαμε.

Στη διάγνωση βρήκαμε ότι το 90% των

ασθενών με πολλαπλό μυέλωμα έχει κυκλοφορούντα πλασματοκύτταρα στο αίμα και

μάλιστα υπάρχει σημαντική συσχέτιση με

τον αριθμό των κυττάρων στον μυελό.

Αυτό θα μπορούσε να έχει προγνωστική

αξία, γιατί όσο περισσότερα κυκλοφορού-

νται πλασματοκύτταρα εμφανίζει κάποιος

κατά τη διάγνωση, τόσο μικρότερο θα είναι

το διάστημα μέχρι την πρόοδο της νόσου

με την πρώτη γραμμή θεραπείας.

Έχουμε λοιπόν το πρώτο βήμα αντικατάστασης της μέτρησης των πλασματοκυττάρων στον μυελό των οστών με μια απλή εξέταση στο περιφερικό αίμα, κάτι που απαλλάσσει τον ασθενή από ταλαιπωρία. Επιπλέον, καθώς τα δεδομένα μας φαίνεται να επιβεβαιώνονται και από αντίστοιχες μελέτες σε άλλα κράτη, γνωρίζοντας με αυτή την απλή εξέταση ποιοι ασθενείς έχουν μεγαλύτερο αριθμό πλασματοκυττάρων, μπορούμε να αντιμετωπίσουμε τις περιπτώσεις αυτές πιο «επιθετικά». Είναι μεγάλη η επιτυχία για μια αμιγώς ελληνική μελέτη, που προσφέρει πολλά στη διεθνή βιβλιογραφία. Ήδη στο Ευρωπαϊκό Συνέδριο που έγινε στο Άμστερνταμ σχηματίστηκε μια διακρατική ομάδα, υπό την αιγίδα του European Myeloma Network, η οποία αποτελείται από εκπροσώπους της Ελλάδας, Ιταλίας,

να αντικατασταθεί

από μια απλή αιματολογική εξέταση περιφερικού αίματος, όπως εδώ και χρόνια γίνεται για

την χρόνια μυελογενή λευχαιμία

Hellenic Medical Review | 11
Σε έναν ορίζοντα διετίας, η βιοψία μυελού των οστών θα μπορεί ενδεχομένως

Ισπανίας, Ολλανδίας και Τσεχίας. Η ομάδα αυτή θα συγκεντρώσει μεγάλο αριθμό ασθενών (περίπου 5.000) στους οποίους θα μετρηθούν τα κυκλοφορούντα πλασματοκύτταρα στο αίμα αλλά και τα αντίστοιχα στο μυελό των οστών, έτσι ώστε να εξαχθούν συνολικά συμπεράσματα. Θεωρώ ότι μέσα στην επόμενη χρονιά θα έχουμε τα πρώτα αποτελέσματα αυτής της κοινής διακρατικής συνεργασίας. Συνεπώς, σε έναν ορίζοντα διετίας, η βιοψία μυελού των οστών θα μπορεί ενδεχομένως να αντικατασταθεί από μια απλή αιματολογική εξέταση περιφερικού αίματος, όπως εδώ και χρόνια γίνεται για την χρόνια μυελογενή λευχαιμία.

Προσφάτως έχουν υπάρξει αρκετές μελέτες για τη χρήση νέων ανοσοθεραπειών. Θα μπορούσατε να μας πείτε κάτι παραπάνω για τα μέχρι τώρα αποτελέσματα αυτών των θεραπειών;

Στην ανοσοθεραπεία έχουμε τρεις ομάδες φαρμάκων. Στη μια από αυτές ηγούμεθα ως ομάδα αναφορικά με τη μεταφορά φαρμάκων από την τελευταία γραμμή θεραπείας στις πρώτες γραμμές. Σε αυτή την ομάδα έχουμε ένα μονοκλωνικό αντίσωμα που συνδέεται με έναν κυτταροτοξικό παράγοντα και αυτά στη συνέχεια ενώνονται στην επιφάνεια του μυελωματικού κυττάρου, εκχύνοντας μέσα στο κύτταρο μια τοξίνη που διευκολύνει την καταστροφή του. Στην ομάδα αυτή το αντίσωμα που έχει λάβει έγκριση για ασθενείς που είναι τριπλά ανθεκτικοί, δηλαδή έχουν ολοκληρώσει ήδη προηγουμένως τρεις γραμμές θεραπείας, είναι το belantamab mafodotin, το οποίο κυκλοφορεί και στη χώρα μας. Η ομάδα μας στη θεραπευτική κλινική του ΕΚΠΑ στο Νοσοκομείο «Αλεξάνδρα» ηγείται των μελετών Φάσης Ι και ΙΙ για το πέρασμα του φαρμάκου από την τελική γραμμή θεραπείας

12 | Hellenic Medical Review ΣΥΝΕΝΤΕΥΞΗ

του πολλαπλού μυελώματος στις πιο

πρώιμες γραμμές θεραπείας, με τέσσερις

σημαντικές μελέτες που κάνουμε με το

belantamab mafodotin, είτε σε συνδυασμό

με άλλα μονοκλωνικά αντισώματα, όπως

το daratumumab, είτε σε συνδυασμό με

άλλα ανοσοτροποιητικά φάρμακα, όπως η

λεναλιδομίδη και η πομαλιδομίδη, είτε και

σε τετραπλούς συνδυασμούς, δηλαδή το

belantamab mafodotin, το daratumumab,

η λεναλιδομίδη ή η πομαλιδομίδη μαζί με

κορτιζόνη. Θεωρώ λοιπόν ότι στην πρώτη

αυτή ομάδα των ανοσοθεραπευτικών

φαρμάκων η χώρα μας βρίσκεται στην

πρώτη γραμμή καινοτομίας.

Οι άλλες δύο ομάδες που θεωρούνται

πιο σημαντικές στην προσπάθειά μας

να ελέγξουμε το πολλαπλό μυέλωμα

είναι: τα λεγόμενα διειδικά αντισώματα (bispecifics), δηλαδή αντισώματα με την

μια πλευρά τους ενώνονται στο μυελωμα-

τικό κύτταρο και με την άλλη πλευρά τους

σε ένα κύτταρο της άμυνας (Τ-λεμφοκύτ-

ταρο). Με αυτό τον τρόπο τα κύτταρα

της άμυνας μπορούν να εξοντώσουν

ευκολότερα το μυελωματικό κύτταρο.

Ως γνωστόν, τα μυελωματικά κύτταρα

φτιάχνουν μια «ασπίδα» γύρω τους για

να εμποδίσουν τα κύτταρα της άμυνας να

εισχωρήσουν και να τα εξουδετερώσουν.

Το διειδικό αντίσωμα, που λειτουργεί ως «μαγνήτης» φέρνει πολύ κοντά τα κύτταρα της άμυνας στα καρκινικά, ώστε να

μπορέσουν να τα καταστρέψουν. Αυτός

ο τύπος ανοσοθεραπείας έχει ήδη οδη -

γήσει σε μια έγκριση φαρμάκου από τον

FDA και τον ΕΜΑ, του teclistamab, για τους ασθενείς που είναι ανθεκτικοί σε

έναν από τους αναστολείς πρωτεασώματος (μπορτεζομίμπη, καρφιλζομίμπη, ιξαζομίμπη), σε ένα ανοσοτροποποιητικό φάρμακο, όπως η λεναλιδομίδη ή η πομαλιδομίδη και σε ένα μονοκλωνικό αντίσωμα, όπως το daratumumab ή το isatuximab. Δυστυχώς το φάρμακο αυτό δεν κυκλοφορεί ακόμα στη χώρα μας.

Παράλληλα, τόσο στο αμερικανικό όσο και στο ευρωπαϊκό συνέδριο Αιματολογίας, υπήρξαν πολλές άλλες ανακοινώσεις

για άλλα φάρμακα της ίδιας κατηγορίας, όπως το elranatamab, το talquetamab,

φάρμακα που στοχεύουν διάφορα αντιγόνα στην επιφάνεια του μυελωματικού κυττάρου κ.ά. Τα φάρμακα αυτά βρί -

σκονται κοντά στην ολοκλήρωση των

μελετών και οδεύουν προς έγκριση. Οι

θεραπείες με αυτά τα φάρμακα σε ασθενείς που δεν είχαν άλλη επιλογή μέχρι σήμερα, έχουν οδηγήσει σε επιμήκυνση

της επιβίωσης κατά 1-1,5 έτος. Η τρίτη ομάδα ανοσοθεραπείας είναι πιο επεμβατική και είναι τα τροποποιημένα Τ-λεμφοκύτταρα (CAR-T) του ασθενούς, στα οποία προστίθεται ένας ιός που τα κάνει να εμφανίζουν στην επιφάνειά τους ένα μόριο που λειτουργεί ως «μαγνήτης», για να τα βοηθήσει να κολλήσουν στο μυελωματικό κύτταρο και να το εξουδετερώσουν. Τα τροποποιημένα αυτά κύτταρα τα πολλαπλασιάζουμε και τα βάζουμε πίσω στον ασθενή. Έχουμε ήδη δύο εγκρίσεις φαρμάκων σε αυτή την κατηγορία, το ide-cel και το cilta-cel. Με το cilta-cel σε ασθενείς που δεν είχαν καμιά άλλη επιλογή, έχουμε επιτύχει μια επιμήκυνση του διαστήματος μέχρι την επανεμφάνιση της νόσου πέραν των δύο ετών. Μιλάμε δηλαδή για πολύ μεγάλη πρόοδο. Εδώ όμως υπάρχει και ένα πρόβλημα: οι εταιρείες που παράγουν τα φάρμακα αυτά, λόγω πολύ μεγάλης ζήτησης, δεν μπορούν να ανταποκριθούν στην παραγωγή και να καλύψουν

Hellenic Medical Review | 13
Θεωρώ ότι είμαστε κοντά στην
ίαση του μυελώματος, τουλάχιστον
για μια ομάδα ασθενών νεότερων
ηλικιακά, δηλαδή έως 70 ετών, υπό την έννοια ότι τα άτομα αυτά
θα μπορούν να υποβληθούν σε κυτταρικές θεραπείες, οι οποίες
θα είναι όλο και περισσότερο
διαθέσιμες τα επόμενα χρόνια

τις ανάγκες. Για παράδειγμα, στο cilta-cel δίνονται μόνο 80 θέσεις (slots) τον μήνα

στη Γερμανία και 16 για τη Γαλλία, που είναι ένας ελάχιστος αριθμός σε σχέση

με τις ανάγκες. Στην Ελλάδα οι εταιρείες

δεν έχουν ακόμα ζητήσει την έγκριση για

να έλθει το φάρμακο, γιατί εάν εγκριθεί, θα πρέπει να είναι σε θέση να αντιμετωπίσουν την όποια ζήτηση.

Ποιοι ασθενείς μπορούν να υποβληθούν σε παραπάνω από μια αυτόλογες μεταμοσχεύσεις;

Δύο αυτόλογες μεταμοσχεύσεις μπορούν να υποβληθούν σε ασθενείς υψηλού κινδύνου, δηλαδή σε ασθενείς που έχουν είτε μια «κακή» κυτταρογενετική ανωμαλία στα μυελωματικά τους κύτταρα είτε δύο ή παραπάνω. Αυτοί οι ασθενείς φαίνεται να ωφελούνται από δύο προγραμματισμένες αυτόλογες μεταμοσχεύσεις, τη μια μετά την άλλη.

Σε πόσες γραμμές θεραπείας μπορεί να υποβληθεί ένας ασθενής με μυέλωμα;

Aυτό που εμείς ορίζουμε ως πρώτη γραμμή θεραπείας μπορεί να περιλαμβάνει μια θεραπεία με τέσσερα φάρμακα για τέσσερις μήνες, στη συνέχεια μια ή δύο αυτόλογες μεταμοσχεύσεις και κατόπιν θεραπεία συντήρησης με ένα ή δύο φάρμακα, διάρκειας 3-5 ετών ή ακόμα περισσότερο, μέχρι την υποτροπή του νοσήματος. Η δεύτερη γραμμή θεραπείας σήμερα μπορεί να αποτελείται από τρία φάρμακα, με την προσθήκη είτε μονοκλωνικών αντισωμάτων είτε κυτταρικών θεραπειών, όταν αυτές θα είναι διαθέσιμες στη χώρα.

Συνολικά,

πάνω από 20 εγκρίσεις νέων

φαρμάκων και συνδυασμών τους

την τελευταία εικοσαετία

Οι ασθενείς που δεν έχουν άλλη επιλογή θεραπείας και μπαίνουν σε προγράμματα με τα νέα φάρμακα, κατά μέσο όρο έχουν ολοκληρώσει έξι με επτά γραμμές θεραπείας. Αντιλαμβάνεστε λοιπόν πόσες θεραπευτικές δυνατότητες και επιλογές είναι στη διάθεσή μας για το πολλαπλό μυέλωμα.

Συνήθως αναφέρεται ότι το πολλαπλό

μυέλωμα είναι αντιμετωπίσιμο, αλλά

ακόμα δεν μπορούμε να μιλήσουμε για

ίαση. Έχει κάτι αλλάξει μετά από όλες

αυτές τις εξελίξεις που προαναφέρατε; Θεωρώ ότι είμαστε κοντά στην ίαση, τουλάχιστον για μια ομάδα ασθενών νεότερων ηλικιακά, δηλαδή έως 70 ετών, υπό την έννοια ότι τα άτομα αυτά θα μπορούν να υποβληθούν σε κυτταρικές θεραπείες, οι οποίες θα είναι όλο και περισσότερο διαθέσιμες τα επόμενα χρόνια. Υπάρχουν σήμερα μελέτες όπου αξιολογούν το αν οι κυτταρικές θεραπείες με CAR-T λεμφοκύτταρα στους νέους ασθενείς μπορούν να αντικαταστήσουν την αυτόλογη μεταμόσχευση αρχέγονων αιμοποιητικών κυττάρων που είναι η βασική θεραπεία στα άτομα κάτω των 65 ετών. Επίσης υπάρχει μελέτη που δείχνει ότι στα άτομα που μετά την αυτόλογη μεταμόσχευση έχουν υπολειμματική νόσο, γίνεται θεραπεία με CAR-T λεμφοκύτταρα και επειδή το φορτίο της νόσου είναι πολύ μικρό, τα άτομα αυτά έχουν πολύ μεγάλες πιθανότητες να οδηγηθούν στη ίαση. Στην παραπάνω περίπτωση, οι παρενέργειες που υπάρχουν, με κύρια την έντονη φλεγμονή λόγω συνδρόμου απελευθέρωσης κυτταροκινών στους

ασθενείς, θα είναι πολύ μικρές, λόγω του μικρού φορτίου της νόσου.

Συνολικά, στην περίπτωση του πολλαπλού μυελώματος, μιλάμε για πάνω από 20 εγκρίσεις νέων φαρμάκων και συνδυασμών τους την τελευταία εικοσαετία, μια τεράστια πρόοδο. Συνεπώς μιλάμε για

ουσιαστικές θεραπευτικές προσεγγίσεις

στο πολλαπλό μυέλωμα, οι οποίες αντιμετωπίζουν διαφορετικά στάδια και ανάγκες των ασθενών και οι εξελίξεις αυτές μας

φέρνουν όλο και πιο κοντά στον τελικό στόχο, που είναι η ίαση, για όλο και μεγαλύτερο αριθμό ασθενών.

14 | Hellenic Medical Review ΣΥΝΕΝΤΕΥΞΗ
στην περίπτωση του πολλαπλού μυελώματος, έχουμε

Νεότερες θεραπευτικές εξελίξεις στο λέμφωμα Β-κυττάρων

ΤΟΥ ΚΩΣΤΗ ΜΠΟΥΖΑΛΑ

Το διάχυτο λέμφωμα από μεγάλα Β-κύτταρα (diffuse large B-cell lymphoma, DLBCL) περιλαμβάνει μία ετερογενή ομάδα μορφολογικά, γενετικά, και κλινικά διακριτών ασθενειών. Αν και περίπου τα δύο τρίτα των ασθενών θεραπεύονται μετά την αρχική θεραπεία, τα θεραπευτικά αποτελέσματα είναι πτωχά για τα υπόλοιπα άτομα που πάσχουν από DLBCL, γεγονός που εντείνει την ανάγκη κατανόησης του βιολογικού υποβάθρου της νόσου.

16 | Hellenic Medical Review ΘΕΡΑΠΕΥΤΙΚΕΣ ΕΞΕΛΙΞΕΙΣ

Κατόπιν μίας περιόδου δεκαετιών

κατά την οποία δεν συνέβησαν

σημαντικές εξελίξεις στο θεραπευτικό

πεδίο του DLBCL, αρκετές υποσχόμενες

θεραπείες για την αντιμετώπιση νεοδιαγνωσθέντων και υποτροπιάζοντων

DLBCL έχουν εγκριθεί πρόσφατα ή βρί -

σκονται σε τελικό στάδιο ανάπτυξης

συμπεριλαμβανομένων των «ενισχυμένων» μονοκλωνικών αντισωμάτων, των συζευγμάτων αντισωμάτων-φαρμάκων

και θεραπειών που εμπλέκουν τα Τ-κύτταρα (Πίνακες 1 και 2). Σε αυτό το άρθρο, χρησιμοποιώντας ως βασική πηγή την ανασκόπηση των L.J. Nastoupil και N.L. Bartlett, η οποία δημοσιεύτηκε πολύ πρόσφατα στο διακριτό περιοδικό Journal of Clinical Oncology, θα παρουσιάσουμε το ταχέως εξελισσόμενο θεραπευτικό πεδίο του DLBCL.

Η έγκριση της χρήσης της ριτουξιμάμπης (rituximab, R) σε συνδυασμό με κυκλοφωσφαμίδη, δοξορουβικίνη, βινκριστίνη

και πρεδνιζόνη (σχήμα R-CHOP) το έτος 2006 σηματοδότησε την αρχή μιας νέας εποχής για τη θεραπεία του DLBCL. Η

επιτυχημένη ιδέα της προσθήκης της στοχευμένης ανοσοθεραπείας σε ένα

αποτελεσματικό σχήμα χημειοθεραπείας, χωρίς επακόλουθη σημαντική αύξηση της τοξικότητας, αποτέλεσε το παράδειγμα για τον σχεδιασμό κλινικών δοκιμών φαρμακευτικών παραγόντων κατά του DLBCL. Ταυτόχρονα, επιτυχημένες ερευνητικές προσπάθειες έχουν αποκαλύψει τη μοριακή ετερογένεια και τα μονοπάτια επιβίωσης του DCBCL, οδηγώντας στην ανακάλυψη νέων θεραπευτικών στόχων. Παρά την προκλινική αιτιολόγηση και τα ενθαρρυντικά προκαταρκτικά κλινικά δεδομένα, μια σειρά δοκιμών φάσης ΙΙΙ που προσέθεσαν μεμονωμένους φαρμακευτι-

κούς παράγοντες όπως τη βορτεζομίμπη, τη λεναλιδομίδη, την ιμπρουτινίμπη, τον enzastaurin και τον εβερόλιμους στο θεραπευτικό σχήμα R-CHOP (ταυτόχρονα ή

ως θεραπεία συντήρησης) σε υποσύνολα ασθενών, στρωματοποιημένων με βάση τα μοριακά χαρακτηριστικά των λεμφωμάτων, απέτυχαν να δείξουν κάποιο θεραπευτικό όφελος.

Αν και πολλές από τις νέες θεραπείες που περιγράφονται σε αυτήν την ανασκόπηση φαίνεται να μην βασίζονται σε μοριακά υποσύνολα όπως το κύτταρο προέλευσης (cell of origin, COO), οι συνεχείς προσπάθειες για την κατανόηση των προγνωστικών δεικτών της θεραπευτικής απόκρισης είναι κρίσιμες ώστε να διασφαλίζεται ότι η χρήση αυτών των νέων θεραπειών γίνεται σύμφωνα με τον πιο αποτελεσματικό, ασφαλή και οικονομικό τρόπο.

Το DLBCL με μη ειδικούς χαρακτήρες (not otherwise specified, NOS)(DLBCL-NOS)

το οποίο αποτελεί τον πιο κοινό υπότυπο του DLBCL, είναι το κύριο επίκεντρο αυτής της ανασκόπησης. Το σύστημα ταξινόμησης του Παγκόσμιου Οργανισμού Υγείας (World Health Organization, WHO) και αυτό της Διεθνούς Συναινετικής Ταξινόμησης (International Consensus Classification, ICC) αναγνωρίζουν δύο μεταγραφικά καθορισμένους υποτύπους του DLBCL βάσει της κυτταρικής του προέλευσης (COO), τον υπότυπο GCB (Germinal Center B-cell-like) και τον ABC (Activated B-cell-like). Ανόμοια θεραπευτικά αποτελέσματα έχουν αναφερθεί σε αυτούς τους υποτύπους DLBCL κατόπιν θεραπειών πρώτης γραμμής με ανθρακυκλίνη, με τον υπότυπο ABC να προμηνύει χειρότερη πρόγνωση. Η διαφορετική βιολογία των δύο υποτύπων DLBCL υπαινισσόταν ότι οι στοχευμένες θεραπευτικές προσεγγίσεις μπορεί να βελτίωναν τις κλινικές εκβάσεις, καθιστώντας τη διάκριση του υπότυπου DLBCL ως κλινικά σημαντική. Στην κλινική πράξη, αλγόριθμοι που βασίζονται στην ανοσοϊστοχημεία, όπως

ο αλγόριθμος Hans, χρησιμοποιούνται για

τη διάκριση των περιπτώσεων DLBCL ως

υποτύπου GCB ή μη GCB (ABC και αταξι -

νόμητοι υπότυποι), σε συμφωνία περίπου

80% με το προφίλ γονιδιακής έκφρασης

του λεμφώματος.

Hellenic Medical Review | 17
Η
παθολογία
και η θεραπευτικά υποσχόμενη μοριακή
ταξινόμηση του DLBCL

Δημοσιευμένη το 2022, η πέμπτη έκδοση της ταξινόμησης του λεμφώματος κατά WHO αναγνωρίζει πλέον 17 συγκεκριμένες οντότητες ως λεμφώματα από μεγάλα Β-κύτταρα (large B-cell lymphomas, LBCLs) με έξι νέες ή τροποποιημένες ονομασίες. Με βάση το μοναδικό και ομοιόμορφο προφίλ γονιδιακής έκφρασης, οι περιπτώσεις DLBCL ή τα υψηλού βαθμού λεμφώματα από Β-κύτταρα (high-grade B-cell lymphoma, HGBCL) με αναδιατάξεις στα γονίδια MYC και BCL2 αποτελούν πλέον μια διακριτή οντότητα, ενώ η περίπτωση του πιο ετερογενούς DLBCL με αναδιατάξεις των γονιδίων MYC και BCL6 ομαδοποιείται με το DLBCL-NOS ή το HGBCL-NOS. Επίσης, σύμφωνα με τα νέα κριτήρια ICC, διακρίνονται δύο κατηγορίες HGBCL-double hit (DH, όρος που χρησιμοποιείται για τη διπλή θετικότητα σε επίπεδο γονιδιακών αναδιατάξεων), αυτές των HGBCL-DH που φέρουν αναδιατάξεις στο γονίδιο BCL2 ή στο BCL6 . Ο νέος όρος «ομπρέλα», “large B-cell lymphoma of immune-privileged sites” (λέμφωμα από μεγάλα Β-κύτταρα «ανοσολογικά προνομιακών» σημείων), περιλαμβάνει επιθετικά λεμφώματα από Β-κύτταρα που εμφανίζονται στο κεντρικό νευρικό σύστημα (ΚΝΣ), στο τμήμα του υαλοειδούς-αμφιβληστροειδούς και στους όρχεις ανοσοϊκανών ασθενών. Άλλες προσθήκες στην ταξινόμηση DLBCL κατά WHO περιλαμβάνουν το HGBCL με χρωμοσωμική εκτροπή 11q (παλαιότερα γνωστό ως λέμφωμα τύπου Burkitt με χρωμοσωμική εκτροπή 11q), το λέμφωμα από μεγάλα Β-κύτταρα (large B-cell lymphoma, LBCL) που σχετίζεται με το ινώδες (fibrin-associated LBCL, το οποίο παλαιότερα αναγνωριζόταν ως υπότυπος DLBCL-NOS που σχετιζόταν τη χρόνια φλεγμονή), το LBCL που σχετίζεται με υπερφόρτωση υγρών (fluid overload-associated LBCL, το οποίο γενικά επηρεάζει τα ηλικιωμένα άτομα που παρουσιάζουν λέμφωμα που αφορά την υπεζωκοτική κοιλότητα) και το λέμφωμα μεσοθωρακίου γκρίζας ζώνης (mediastinal gray zone lymphoma). Το σύστημα ταξινόμησης ICC επίσης περι -

λαμβάνει αρκετούς υποτύπους DLBCL που σχετίζονται με τους ιούς EBV (Epstein–Barr virus) και HHV-8 (Human Herpesvirus-8). Αν και αυτές οι ονομασίες μπορεί να παρέχουν κάποιες προγνωστικές πληροφορίες, ο τρόπος με τον οποίο επηρεάζουν τη θεραπευτική φροντίδα των ασθενών είναι ακόμα υπό διερεύνηση.

Εκτενείς γονιδιωματικές αναλύσεις ανίχνευσαν τουλάχιστον 5 γενετικούς υποτύπους DLBCL στους οποίους εμπλέκονται διαφορετικοί πιθανοί γενετικοί/μοριακοί παράγοντες που καθοδηγούν την εξέλιξη της νόσου και σηματοδοτικά μονοπάτια που μπορούν να εκμεταλλευτούν θεραπευτικά. Πιο συγκεκριμένα, βάσει μίας γονιδιωματικής ανάλυσης ανιχνεύτηκαν τέσσερις υποομάδες που ονομάστηκαν MCD (μεταλλάξεις στα γονίδια MYD88L265P and CD79B), ΒΝ2 (συντήξεις στο BCL6 και μεταλλάξεις στο NOTCH2), Ν1 (μεταλλάξεις στο NOTCH1) και EZB (μετατοπίσεις στα EZH2 και BCL2). Οι υποομάδες NB2 και EZB σχετίστηκαν με καλύτερες κλινικές εκβάσεις. Μία άλλη εκτενής γονιδιωματική ανάλυση αναγνώρισε 5 υποομάδες: την «cluster 1» (παραλλαγές στο γονίδιο BCL6 και μεταλλάξεις στο NOTCH2), την «cluster 2» (μεταλλάξεις στο TP53 και απώλεια αντίγραφου 17p), την «cluster 3» (μεταλλάξεις στα BCL2, KMT2D, CREBBP και EZH2), την «cluster 5» (μετάλλαξη MYD88L265P, αναστολή της σημαδότησης BCR) και την «cluster 0» (μη καθορισμένα μόρια-καθοδηγητές της νόσου). Η συγκεκριμένη ανάλυση εντόπισε ευνοϊκότερες εκβάσεις για τα DLBCLs υποτύπου ABC και φτωχότερες εκβάσεις για τα DLBCLs υποτύπου GCB. Όλες οι ανωτέρω νέες ταξινομήσεις υπόσχονται μελλοντικά την εφαρμογή εξατομικευμένων στοχευμένων θεραπευτικών προσεγγίσεων. Κρίσιμο στοιχείο για την επιτυχία αυτής της προσέγγισης είναι η δημιουργία ενός τυποποιημένου κλινικού εργαλείου που θα μπορεί να προσδιορίζει αποτελεσματικά τα υποσύνολα των

ασθενών βάσει αυτών των γενετικών αλλοιώσεων και θα επιτρέπει τη συμμετοχή

τους σε κλινικές δοκιμές φαρμάκων που στοχεύουν τις συγκεκριμένες γενετικές αλλοιώσεις.

18 | Hellenic Medical Review ΘΕΡΑΠΕΥΤΙΚΕΣ ΕΞΕΛΙΞΕΙΣ

Προγνωστικοί παράγοντες

Προγνωστικά, ο υπολογισμός του κινδύ-

νου εκτιμάται κυρίως με τη χρήση κλινικών παραγόντων, με τον επικυρωμένο

Διεθνή Προγνωστικό Δείκτη (International Prognostic Index, IPI) να αποτελεί το πρωταρχικό κλινικό εργαλείο για την πρόγνωση και τη στρωματοποίηση των ασθενών

στις κλινικές δοκιμές. Οι τιμές του ΙPI δι-

αμορφώνονται με τον συνυπολογισμό 5 δυσμενών προγνωστικών παραγόντων, συμπεριλαμβανομένων της ηλικίας, του σταδίου της νόσου, της κατάστασης ικανότητας, των επιπέδων της γαλακτικής αφυδρογονάσης (lactase dehydrogenase, LDH) στον ορό και του αριθμού των εξωλεμφαδενικών θέσεων. Ο δείκτης IPI του Αμερικανικού National Comprehensive Cancer Network (NCCN) μπορεί να δια-

Πίνακας 1. Πρόσφατα εγκεκριμένες θεραπείες από τον Αμερικανικό Οργανισμό Τροφίμων και Φαρμάκων (U.S. Food and Drug Administration, FDA) για το DLBCL

1η Απρίλη, 2022 LBCL, ανθεκτικό ή υποτροπιάζον < 12 μήνες μετά από πρώτης γραμμής χημειοανοσοθεραπεία

18η Οκτωβρίου, 2017 R/R LBCL μετά από ≥ δύο γραμμές συστηματικής θεραπείας

Μονοκλωνικό

αντίσωμα κατά

του CD19

Σύζευγμα

αντισώματος-

φαρμάκου κατά

του CD79b

συνδεδεμένο σε MMAE

Σύζευγμα

αντισώματοςφαρμάκου

κατά του CD19

συνδεδεμένο σε PBD

Επιλεκτικός αναστολέας

της πυρηνικής πρωτεΐνης XPO1

Tisagenlecleucel 3+

1η Μαΐου, 2018 R/R LBCL μετά από ≥ δύο γραμμές συστηματικής θεραπείας

LBCL, ανθεκτικό ή υποτροπιάζον σε < 12 μήνες μετά από πρώτης γραμμής χημειοανοσοθεραπεία

Lisocabtagene maraleucel 2+

24η Ιουνίου, 2022

LBCL, ανθεκτικό ή υποτροπιάζον μετά από πρώτης γραμμής χημειοανοσοθεραπεία και για άτομα μη κατάλληλα για ASCT εξαιτίας συννοσηροτήτων ή ηλικίας

5η Φεβρουαρίου, 2021 R/R LBCL μετά από ≥ δύο γραμμές συστηματικής θεραπείας

Tafasitamab (σε συνδυασμό με lenalidomide)

Polatuzumab vedotin

2+

31η Ιουλίου, 2020 R/R DLBCL-NOS σε νοσούντα άτομα που δεν είναι κατάλληλα για ASCT

10η Ιουνίου, 2019 Σε συνδυασμό με BR στο R/R DLBCL-NOS μετά από ≥ δύο προηγούμενες θεραπείες

Loncastuximab tesirine 3+

23η Απριλίου, 2021 R/R LBCL μετά από ≥ δύο γραμμές συστηματικής θεραπείας

Selinexor 3+

22η Ιουνίου, 2020 R/R DLBCL-NOS μετά από ≥ δύο γραμμές συστηματικής θεραπείας

Συντμήσεις: ASCT (autologous stem-cell transplant), αυτόλογη μεταμόσχευση αιμοποιητικών κυττάρων – BR, bendamustine rituximab –CAR-Τ (chimeric antigen receptor Τ cells), Τ λεμφοκύτταρα με χιμαιρικό υποδοχέα αντιγόνου – DLBCL-NOS (diffuse large B-cell lymphoma not otherwise specified), διάχυτο λέμφωμα από μεγάλα Β-κύτταρα με μη ειδικούς χαρακτήρες – LBCL (large B-cell lymphoma), λέμφωμα από μεγάλα Β-κύτταρα – MMAE (mitotic cytotoxic agent monomethyl auristatin), κυτταροτοξικός παράγοντας monomethyl auristatin – PBD, pyrrolobenzodiazepine – R/R (relapsed or refractory), ανθεκτικό ή υποτροπιάζον.

Hellenic Medical Review | 19
Μηχανισμός δράσης
Αυτόλογη θεραπεία κυττάρων
κατά
Θεραπεία Γραμμή θεραπείας Ημερομηνία έγκρισης Πλήρης ένδειξη
CAR-T
του CD19 Axicabtagene ciloleucel 2+
3+

κρίνει καλύτερα ασθενείς με χαμηλού και υψηλού κινδύνου DLBCL χρησιμοποιώντας τους εξής πέντε παράγοντες: κατηγοριοποίηση ηλικίας (<40, 40-60, >60-75, και >75 χρόνια), κανονικοποιημένα επίπεδα LDH (1, >1-3, >3), στάδιο νόσου, κατάσταση ικανότητας, και προσβολή του μυελού των οστών, του ΚΝΣ, του πνεύμονος, του ήπατος ή του γαστρεντερικού σωλήνα.

ΑΣΘΕΝΕ Ι Σ ΠΟΥ ΔΕΝ Ε ΧΟΥΝ

Λ Α ΒΕΙ ΠΡΟΗΓΟΥΜ Ε ΝΩΣ

ΘΕΡΑΠΕ Ι Α ΚΑΙ ΕΜΦΑΝ Ι ΖΟΥΝ

ΠΕΡΙΟΡΙΣΜ Ε ΝΟΥ ΣΤΑΔ Ι ΟΥ Ν Ο ΣΟ

Περίπου 25-30% των ασθενών διαγιγνώσκονται με περιορισμένου σταδίου DLBCL

και για αυτά τα άτομα το θεραπευτικό σχήμα R-CHOP επιφέρει εξαιρετικά αποτελέσματα, με την 5-ετή επιβίωση δίχως εξέλιξη της νόσου (progression-free survival, PFS) μεταξύ αυτών των ασθενών να είναι 80-90% αναλόγως των παραγόντων κινδύνου. Ο πρωταρχικός στόχος των περισσότερων κλινικών μελετών στη νόσο περιορισμένου σταδίου έχει υπάρξει ο καθορισμός του ρόλου της ακτινοθεραπείας και ο βέλτιστος αριθμός των κύκλων χημειοθεραπείας. Παράγοντες που είναι ειδικοί για τα νοσούντα άτομα και την πάθηση, όπως η ηλικία, η τοποθεσία εμφάνισης και το μέγεθος του όγκου, είναι σημαντικοί για τον καθορισμό της θεραπευτικής στρατηγικής που θα ακολουθηθεί μεταξύ των επιλογών της συνδυαστικής θεραπείας, της R-CHOP των 4 έναντι 6 κύκλων ή μίας προσέγγισης κατευθυνόμενης από την τομογραφία εκπομπής ποζιτρονίων (positron emission tomography, PET).

Ο

δείκτης IPI κατά NCCN συνδυάζει τον κλασσικό IPI με την εμπλοκή των νεφρών ή των επινεφριδίων και εκτιμά τον κίνδυνο υποτροπής του ΚΝΣ με το θεραπευτικό

σχήμα R-CHOP (<1% για τιμές 0-1, 3%-4%

για τιμές 2-3, 10%-12% για τιμές 4-6, 15%

για τιμή 5, και 32% για τιμή 6).

Οι περιορισμοί των υπάρχοντων προγνωστικών μοντέλων έγκεινται στην αδυναμία

διάκρισης της βιολογικής ετερογένειας ή

των γενετικών υποομάδων των DLBCL

ώστε να καθοδηγηθεί η λήψη θεραπευτικών επιλογών της Ιατρικής Ακριβείας.

Η αξιολόγηση της βέλτιστης θεραπευτικής επιλογής για το DLBCL περιορισμένου σταδίου περιπλέκεται από το σταθερό εύρημα των όψιμων υποτροπών. Σε αντίθεση με τη νόσο προχωρημένου σταδίου, στο περιορισμένο στάδιο τουλάχιστον οι μισές των υποτροπών συμβαίνουν μετά από 2 χρόνια. Η κλινική δοκιμή φάσης ΙΙ SWOG S0014 σε ασθενείς με νόσο περιορισμένου σταδίου και τουλάχιστον έναν δυσμενή παράγοντα κινδύνου διερεύνησε τη χορήγηση 4 κύκλων ριτουξιμάμπης (R), 3 κύκλων CHOP και 40-46 Gy ακτινοθεραπείας προσβεβλημένου πεδίου (μόνο στα σημεία εμφάνισης των λεμφωμάτων, involved field radiation therapy, IFRT). Παρά το βελτιωμένο 4-ετές PFS (88% έναντι 78%) και τη βελτιωμένη συνολική επιβίωση (overall survival, OS, 92% έναντι 88%) σε σύγκριση με τα ιστορικά δεδομένα αναφοράς ασθενών που

20 | Hellenic Medical Review ΘΕΡΑΠΕΥΤΙΚΕΣ ΕΞΕΛΙΞΕΙΣ
Θεραπευτικές προσεγγίσεις

έλαβαν θεραπεία δίχως ριτουξιμάμπη, δεν

βρέθηκε σημαντική διαφορά στο PFS ή το

OS με ένα διάμεσο διάστημα παρακολού-

θησης 11,1-11,7 χρόνων, καταδεικνύοντας

ότι ένα συντομευμένο σχήμα R-CHOP και

IFRT δεν μπορεί να μετριάσει τον συνεχή

κίνδυνο υποτροπής. Αυτά τα ευρήματα

υπογραμμίζουν τη σημασία της μακρο -

χρόνιας παρακολούθησης των ασθενών

με περιορισμένου σταδίου νόσο, και παρά

τα ευνοϊκά αποτελέσματα της θεραπείας

κατά τα πρώτα 2 έως 5 έτη, μπορεί να

είναι απαραίτητη η υιοθέτηση νεότερων

θεραπευτικών προσεγγίσεων.

Σε αντίθεση με τα προηγούμενα, οι περισ-

σότερες πρόσφατες μελέτες καταδεικνύ-

ουν ότι 4 κύκλοι του σχήματος R-CHOP

μόνο αποτελούν μία αποτελεσματική

προσέγγιση για τη νόσο περιορισμένου

σταδίου. Στη μελέτη FLYER έγινε τυχαία

ανάθεση ασθενών με χαμηλού κινδύνου

και περιορισμένου σταδίου νόσο (ηλικία

18-60 έτη, φυσιολογικά επίπεδα LDH, μέγεθος όγκου <7,5 cm) σε θεραπεία με

R-CHOP 6 κύκλων ή R-CHOP 4 κύκλων σε συνδυασμό με 2 κύκλους R.

Η θεραπεία με 4 κύκλους R-CHOP ήταν

μη κατώτερη σε σχέση με αυτή των 6 κύ-

κλων (3-ετές PFS 96% έναντι 93%, αντίστοιχα), ενώ λιγότερες αιματολογικές και μη αιματολογικές τοξικότητες παρατηρήθηκαν με τους 4 κύκλους θεραπείας.

Μία άλλη κλινική δοκιμή φάσης ΙΙ, η SWOG S1001, επίσης αξιολόγησε τη θεραπεία με 4 κύκλους R-CHOP αλλά συμπεριέλαβε

έναν ενδιάμεσο έλεγχο με PET μετά από

3 κύκλους θεραπείας σε ασθενείς με μη ογκώδη (<10 cm) νόσο. Τα νοσούντα άτομα με αρνητική PET (Deauville score: 1-3)

έλαβαν έναν επιπλέον κύκλο R-CHOP, ενώ τα νοσούντα άτομα με θετική PET (n=14, 11%) έλαβαν ακτινοθεραπεία ακολουθούμενη από ακτινο-χημειοθεραπεία με ibritumomab tiuxetan.

Το 5-ετές PFS ήταν όμοιο μεταξύ των δύο ομάδων ασθενών, όντας 86% για τα άτομα με θετική PET έναντι 89% για αυτά με αρνητική PET. Αντίστοιχα αποτελέσματα

ανέφερε και μία άλλη αναδρομική μελέτη κοόρτης 319 ασθενών με μη ογκώδη (> 10 cm), περιορισμένου σταδίου DLBCL, στην

οποία το 5-ετές PFS βρέθηκε να είναι 88%

για τα νοσούντα άτομα που έλαβαν 4 κύκλους R-CHOP και τα οποία είχαν αρνητικά αποτελέσματα κατά την ενδιάμεση PET κατόπιν των 3 κύκλων θεραπείας. Μεταξύ των ασθενών που είχαν θετική PET, το 93% έλαβε IFRT και για αυτά τα άτομα το 5-ετές PFS ήταν 74%. Οι δύο προαναφερθείσες μελέτες καταδεικνύουν ότι η χορήγηση συμπληρωματικής ακτινοθεραπείας

μπορεί να είναι ένα επαρκές πρώτο βήμα για τα νοσούντα άτομα με ενδιάμεση θετική PET, ωστόσο ο περιορισμένος αριθμός ασθενών αποκλείει την εξαγωγή οριστικών συμπερασμάτων για αυτή την υποομάδα ασθενών. Το σχήμα R-CHOP 4 κύκλων είναι κατάλληλο για νοσούντα άτομα με περιορισμένου σταδίου και μη ογκώδη νόσο με ενδιάμεση αρνητική PET ή σε νοσούντα άτομα χαμηλότερου κινδύνου και νεαρότερης ηλικίας χωρίς ενδιάμεση PET.

Τα δεδομένα είναι περισσότερο περιορισμένα στην αντιμετώπιση των ασθενών με ογκώδη νόσο σταδίου I/II. Οι προαναφερθείσες μελέτες που συστήνουν τη χορήγηση 4 κύκλων R-CHOP χωρίς ακτινοθεραπεία δεν είχαν συμπεριλάβει νοσούντα άτομα με ογκώδη (<7,5-10 cm) νόσο. Η κλινική δοκιμή UNFOLDER συνέκρινε το σχήμα R-CHOP 6 κύκλων με ή χωρίς ακτινοθεραπεία σε νοσούντα άτομα με περιορισμένου σταδίου, ογκώδη (>7,5 cm) νόσο. Αν και η μελέτη διακόπηκε πρόσφατα, το 3-ετές PFS και το OS ήταν όμοια μεταξύ των ασθενών.

Hellenic Medical Review | 21
εμπλέκονται διαφορετικοί πιθανοί γενετικοί/μοριακοί παράγοντες που καθοδηγούν την εξέλιξη της νόσου και σηματοδοτικά μονοπάτια που μπορούν να εκμεταλλευτούν θεραπευτικά
Εκτενείς γονιδιωματικές αναλύσεις ανίχνευσαν τουλάχιστον 5 γενετικούς υποτύπους DLBCL στους οποίους

To όφελος της ακτινοθεραπείας μετά από ένα πλήρες σχήμα R-CHOP για τα νοσούντα άτομα με ογκώδη νόσο παραμένει ασαφές, αλλά η χορήγηση ακτινοθεραπείας αποτελεί μία λογική επιλογή για τα άτομα με ενδιάμεση ή κατόπιν λήξης της θεραπείας θετική PET. Αναδρομικές μελέτες κοορτών καταδεικνύουν ότι η προγνωστική επίπτωση της κυτταρικής προέλευσης (COO), της διπλής έκφρασης των πρωτεϊνών MYC και BCL2 και των αναδιατάξεων των γονιδίων MYC, BCL2 και BCL6 είναι λιγότερο επιδραστική μεταξύ των ατόμων με περιορισμένου σταδίου νόσο, με αυτά τα άτομα να παρουσιάζουν όμοια θεραπευτικά αποτελέσματα με άτομα που είχαν περιορισμένου σταδίου DLBCL-NOS.

ΑΣΘΕΝΕ Ι Σ ΠΟΥ ΔΕΝ Ε ΧΟΥΝ

Λ Α ΒΕΙ ΠΡΟΗΓΟΥΜ Ε ΝΩΣ

ΘΕΡΑΠΕ Ι Α ΚΑΙ ΕΜΦΑΝ Ι ΖΟΥΝ

ΠΡΟΧΩΡΗΜ Ε ΝΗ Ν Ο ΣΟ Τα ποσοστά της πλήρους ανταπόκρισης (complete response, CR), της επιβίωσης

χωρίς συμβάματα (event-free survival, EFS)

και του OS βελτιώθηκαν σημαντικά με την προσθήκη της ριτουξιμάμπης στο σχήμα

CHOP σε ασθενείς ηλικίας 60-80 έτη με προχωρημένο νόσο που δεν είχαν λάβει προηγουμένως θεραπεία – βάσει αυτών των αποτελεσμάτων το σχήμα R-CHOP καθιερώθηκε ως την προτιμώμενη θεραπευτική προσέγγιση σε αυτή την ομάδα ασθενών. Παρόλο που περισσότερο από τα μισά νεοδιαγνωσθέντα άτομα με προχωρημένου σταδίου νόσο θεραπεύονται με το σχήμα R-CHOP, πολυάριθμες προσεγγίσεις έχουν διερευνηθεί για την περαιτέρω βελτίωση των αποτελεσμάτων του σχήματος R-CHOP, συμπεριλαμβανομένων της εντατικοποίησης της χημειοθεραπείας, της ενίσχυσης του αντισώματος κατά του αντιγόνου CD20 ή της προσθήκης στοχευμένης θεραπείας ανάλογα με την υποκείμενη βιολογία του όγκου. Σε νοσούντα άτομα ηλικίας 18-59 ετών με χαμηλού ή ενδιάμεσου κινδύνου νόσο, το εντατικοποιημένο σχήμα της ριτουξιμάμπης, της δοξορουβικίνης (75 mg/ m 2), της κυκλοφωσφαμίδης (1.200 mg/ m 2), της βινδεσίνης, της μπλεομυκίνης και της πρεδνιζόνης (σχήμα R-ACVBP), χορηγούμενο κάθε δύο εβδομάδες για 4 κύκλους και ακολουθούμενο από με-

22 | Hellenic Medical Review ΘΕΡΑΠΕΥΤΙΚΕΣ ΕΞΕΛΙΞΕΙΣ

θοτρεξάτη (3 mg/m 2 ) x 2 κύκλους, ριτουξιμάμπη-ιφωσφαμίδη (1.500 mg/m2), ετοποσίδη (300 mg/m2) x 4 κύκλους και κυταραβίνης x 2 κύκλους, είχε ως αποτέλεσμα τη σημαντική βελτίωση των PFS

και OS συγκριτικά με το σχήμα R-CHOP (3-ετές EFS 81% έναντι 67%, αντίστοιχα), ωστόσο, με σημαντικά αυξημένη αιματολογική τοξικότητα. Ως εκ τούτου, και λόγω της πολυπλοκότητας του, το συγκεκριμένο σχήμα αποτέλεσε μία λιγότερο «ελκυστική» θεραπευτική επιλογή για τα άτομα με χαμηλού κινδύνου νόσο. Άλλες προσπάθειες εντατικοποίησης της θεραπείας (χορήγηση υψηλότερης δόσης, αυτόλογη μεταμόσχευση αιμοποιητικών κυττάρων) αποδείχτηκαν ανεπιτυχείς. Η

μελέτη RICOVER 60 έδειξε ότι η προσαρμοσμένη στην ανταπόκριση προσθήκη χημειοθεραπείας πέρα από τους 6 κύκλους δεν δικαιολογείτο, μιας και το σχήμα 8

κύκλων της R-CHOP για τα άτομα με μερική ανταπόκριση, μετά από τη χορήγηση

4 κύκλων, δεν ήταν ανώτερο αυτού των

6 κύκλων. Σε μία προσπάθεια να μειωθεί η τοξικότητα ενώ εντατικοποιείται η θεραπεία, το προσαρμοσμένο σχήμα της ετοποσίδης, πρεδνιζόνης, βινκριστίνης, κυκλοφωσφαμίδης και δοξορουμπικίνης

(DA [dose-adjusted]-EPOCH) σε συνδυ -

ασμό με τη ριτουξιμάμπη δεν βελτίωσε

το PFS ή το OS συγκριτικά με το σχήμα

R-CHOP, ενώ ήταν και περισσότερο τοξικό. Η εντατικοποίηση της χημειοθεραπεί-

ας δεν έχει αποδειχτεί μία αποτελεσματι-

κή στρατηγική μετά από τη θεραπεία με το σχήμα R-CHOP.

Η καλύτερη κατανόηση της βιολογίας

του λεμφώματος οδήγησε στο σχεδιασμό

μελετών που διερεύνησαν τη θεραπευτική εκμετάλλευση μονοπατιών-στόχων

στους υποτύπους DLBCL εκτός του GCB.

Οι υπότυποι DLΒCL εκτός του GCB επιδεικνύουν μία αυξανόμενη εξάρτηση στη σηματοδότηση του πυρηνικού παράγο-

ντα κάππα βήτα (NF-κΒ) – παρόλα αυτά, η προσθήκη βορτεζομίμπης στο R-CHOP

δεν βελτίωσε τα θεραπευτικά αποτελέ-

σματα. Από την άλλη, η λεναλιδομίδη

έχει επιδείξει επιλεκτικά δραστικότητα

στον υπότυπο ABC. Μία τυχαιοποιημένη

μελέτη φάσης ΙΙ έδειξε τη βελτίωση του PFS με την προσθήκη της λεναλιδομίδης στο σχήμα R-CHOP άσχετα από την κυτταρική προέλευση (COO) του DLBCL, με αυτά τα αποτελέσματα, ωστόσο, να μην επιβεβαιώνονται σε μία τυχαιοποιημέ -

νη μελέτη φάσης ΙΙΙ. Η μελέτη PHOENIX διερεύνησε τη συνδυαστική χρήση της ιμπρουτινίμπης με το σχήμα R-CHOP σε υποτύπους DLBCL εκτός του GCB, και παρόλο που τα αποτελέσματα ήταν αρνητικά, τα νεαρότερα άτομα (<60 έτη) έδειξαν βελτιωμένο EFS, PFS και OS με την ιμπρουτινίμπη, υποδεικνύοντας τη διαφορετική βιολογία της νόσου ή την ανεκτικότητα στα νεαρότερα νοσούντα άτομα. Στα μεγαλύτερης ηλικίας άτομα, τα θεραπευτικά αποτελέσματα ήταν χειρότερα με την ιμπρουτινίμπη, πιθανώς εξαιτίας της αυξημένης τοξικότητας της θεραπείας. Μία αναδρομική ανάλυση

της μελέτης PHOENIX αποκάλυψε ότι ασθενείς με DLBCL των γενετικών υποτύπων MCD και N1 είχαν 3-ετές EFS της τάξης του 100% με την ιμπρουτινίμπη + R-CHOP. Η εν εξελίξει κλινική μελέτη

φάσης ΙΙΙ ESCALADE (NCT04529772)

διερευνά το σχήμα R-CHOP 6 κύκλων με ή χωρίς ακαλαμπρουτινίμπη σε ασθενείς 70 ετών και νεαρότερων με DLBCL

εκτός του υποτύπου GCB. Η βιολογική ετερογένεια του DLBCL μπορεί να ευθύνεται για τα αρνητικά αποτελέσματα αυτών των προαναφερθείσων μελετών οι οποίες καθοδηγήθηκαν από συγκεκριμένους βιοδείκτες. Συνεπώς, η ακριβής και αποτελεσματική διάκριση των γενετικών υποομάδων του DLBCL βάσει βιοδεικτών είναι επιθυμητή για την επόμενη γενιά των κλινικών δοκιμών.

Τα πρώτα θετικά θεραπευτικά αποτελέ-

σματα σε κλινική δοκιμή πρώτης γραμμής

μετά από την προσθήκη της ριτουξιμά -

μπης στο σχήμα CHOP δημοσιεύτηκαν

στη μελέτη φάσης ΙΙΙ POLARIX, η οποία

έδειξε ότι ο παράγοντας πολατουζου -

μάμπη βεδοτίνη σχετίστηκε με ποσοστό

αντικειμενικής ανταπόκρισης (objective response rate, ORR) της τάξης του 52%

σε ασθενείς με υποτροπιάζον ή ανθε -

Hellenic Medical Review | 23

κτικό (relapsed/refractory, R/R) DLBCL. Πρόσφατα μάλιστα, εγκρίθηκε η χρήση του σε συνδυασμό με ριτουξιμάμπη-βενδαμουστίνη για τη θεραπεία του υποτροπιάζοντος DLBCL.

Στη μελέτη POLARIX, έγινε τυχαία ανάθεση ασθενών ηλικίας 18-80 ετών με νεοδιαγνωσθέν, de novo DLBCL και IPI ≥ 2 σε θεραπεία με πολατουζουμάμπη συν R-CHP (παράλειψη της βινκριστίνης για

την αποφυγή επικαλυπτόμενης περιφερικής νευροπάθειας) ή R-CHOP. Ο συνδυασμός της πολατουζουμάμπης-R-CHP σχετίστηκε με ανώτερο PFS σε σχέση με το σχήμα με R-CHOP (2-ετές PFS 77% έναντι 70%), ενώ τα δύο σχήματα είχαν παρόμοιο προφίλ τοξικότητας και καμία διαφορά στο 2-ετές OS (88,7% έναντι 88,6%). Παρόλο που η μελέτη δεν είχε σχεδιαστεί ώστε να αξιολογήσει συγκεκριμένες υποομάδες ασθενών, τα άτομα που ήταν >60 ετών, άρρενες, με IPI ≥ 3 και με υπότυπο DLBCL-ABC φάνηκε να

ωφελούνται περισσότερο από την αντικατάσταση της βινκριστίνης από την πολατουζουμάμπη (σχήμα P-R-CHP).

Τα υψηλού βαθμού λεμφώματα HGBCL με αναδιατάξεις στα γονίδια MYC και BCL2 και/ή BCL6 (λεμφώματα doubleή triple-hit) έχουν συσχετιστεί με πτωχή πρόγνωση μετά από τη θεραπεία με R-CHOP σε αρκετές αναδρομικές μελέτες. Είναι άγνωστο εάν υπάρχει μία ιδανικότερη θεραπευτική προσέγγιση για αυτή την υποομάδα ασθενών δεδομένου ότι σε προοδευτικές μελέτες αυτά τα άτομα υπο-αντιπροσωπεύονται. Βάσει μίας μικρής πολυκεντρικής μελέτης φάσης ΙΙ του σχήματος DA-EPOCH-R (dose-adjusted etoposide, prednisone, vincristine, cyclophosphamide, doxorubicin και rituximab) σε DLBCL με αναδιατάξεις MYC , στην οποία το 4-ετές EFS ήταν 71%, το θεραπευτικό σχήμα DA-EPOCH-R

αποτελεί την καθιερωμένη επιλογή για λεμφώματα double- ή triple-hit. Άλλες προσεγγίσεις που διερευνώνται για τη θεραπεία των συγκεκριμένων επιθετικών λεμφωμάτων είναι η χρήση της βενετοκλάξης και θεραπειών με Τ λεμφοκύτταρα που φέρουν χιμαιρικό υποδοχέα αντιγόνου (chimeric antigen receptor T cells, CAR-T).

Δύο άλλοι υποπληθυσμοί ασθενών που υπο-αντιπροσωπεύονται στις προοδευτικές μελέτες είναι τα ηλικιωμένα άτομα (>75 ετών) και τα άτομα που εξαιτίας συννοσηροτήτων δεν είναι κατάλληλα για θεραπευτικές προσεγγίσεις βασιζόμενες στην ανθρακυκλίνη.

Με βάση τα μέχρι τώρα συσσωρευμένα δεδομένα, η χρήση μετριασμένων δόσεων χημειοθεραπείας (R-mini-CHOP) φαίνεται να ωφελεί τα ηλικιωμένα άτομα και να σχετίζεται με καλό προφίλ ασφαλείας. Για τα άτομα με συννοσηρότητες (πχ. κλάσμα

εξώθησης αριστερής κοιλίας < 40-45%), προτείνεται η εξέταση του ενδεχομένου αντικατάστασης της δοξορουβικίνης με ετοποσίδη ή γεμσιταβίνη. Επιπρόσθετα, ένα άλλο αμφιλεγόμενο και υπομελετημένο ζήτημας στο DLBCL αποτελεί η προφύλαξη του ΚΝΣ. Αρκετές αναδρομικές

24 | Hellenic Medical Review ΘΕΡΑΠΕΥΤΙΚΕΣ ΕΞΕΛΙΞΕΙΣ

μελέτες έχουν υποδείξει ότι η αξία της

ενδοραχιαίας ή υψηλής δόσης ενδοφλέ-

βιας μεθοτρεξάτης είναι περιορισμένη ως

προς την προφύλαξη του ΚΝΣ. Η κλινική

απόφαση να δοθεί προτεραιότητα στην

προφύλαξη του ΚΝΣ πρέπει να λαμβάνεται

εξατομικευμένα, με βάση τα χαρακτηριστικά του κάθε ατόμου που νοσεί με DLBCL.

ΠΡΩΤΟΠΑΘΗΣ, ΑΝΘΕΚΤΙΚΗ ΝΟΣΟΣ

ΚΑΙ ΠΡΩΙΜΗ ΥΠΟΤΡΟΠΗ

To 1995, η ερευνητική ομάδα PARMA

καθιέρωσε τον ρόλο της αυτόλογης μεταμόσχευσης αιμοποιητικών κυττάρων (autologous stem-cell transplant, ASCΤ)

σε ασθενείς με χημειοευαίσθητο υποτροπιάζον λέμφωμα (μη-Hodgkin). Δυστυχώς, περίπου τα μισά άτομα που είναι κατάλληλα βάσει ηλικίας για ASCT δεν προλαβαίνουν να πραγματοποιήσουν τη θεραπεία εξαιτίας της ανθεκτικότητας

της νόσου και της ζοφερής πρόγνωσης.

Με τα καθιερωμένα θεραπευτικά σχήματα δεύτερης γραμμής όπως αυτό της

ριτουξιμάμπης, ιφωσφαμίδης, ετοποσίδης

και καρβοπλατίνης ή αυτό της ριτουξιμάμπης, δεξαμεθαζόνης, υψηλής δόσης κυταβαρίνης και σισπλατίνης, ακολουθού-

μενα από ASCT στα ανταποκρινόμενα

στη θεραπεία άτομα, το προσδοκώμενο

3-ετές EFS είναι 20%.

Οι χειρότερες εκβάσεις αφορούν άτομα

με πρωτοπαθή, ανθεκτική νόσο και αυτά

που υποτροπιάζουν μέσα στους 12 μή -

νες κατόπιν της αρχικής θεραπείας, με

αυτές τις υποομάδες των ασθενών να

συνιστούν περίπου τα 2/3 των ασθενών

που έχουν R/R DLBCL.

Βάσει των ενθαρρυντικών αποτελεσμά-

των σε ασθενείς με R/R DLBCL μετά από

τουλάχιστον δύο γραμμές θεραπείας, υπήρχε διαδεδομένος ενθουσιασμένος

για την αξιολόγηση της θεραπείας κυττά-

ρων CAR-T ως δεύτερης γραμμής θεραπεία. Τρεις τυχαιοποιημένες κλινικές μελέτες συμπεριέλαβαν ασθενείς με DLBCL

που ήταν ανθεκτικό ή υποτροπιάζον όχι περισσότερο από 12 μήνες μετά από την χημειοανοσοθεραπεία πρώτης γραμμής: η

ZUMA-7, η TRANSFORM και η BELINDA, με

την κάθε μία να διερευνά εάν η θεραπεία CAR-T με Τ-λεμφοκύτταρα κατά του CD19

είναι κατάλληλη ως δεύτερης γραμμής

προσέγγιση σε ασθενείς που προορίζο -

νται για ASCT.

Οι δοκιμές ZUMA-7 και TRANSFORM

πέτυχαν τους πρωταρχικούς τους στό -

χους για το EFS. Στη μελέτη ZUMA-7, 359 ασθενείς έλαβαν τυχαία είτε θεραπεία με axicabtagene ciloleucel (axi-cel, το οποίο είναι ένα γενετικά τροποποιημένο ανοσοθεραπευτικό προϊόν αυτόλογων T-κυττάρων) ή την καθιερωμένη φροντίδα (standard of care, SOC) με 2 ή 3 κύκλους χημειοανοσοθεραπείας βασιζόμενης στην πλατίνα. Τα άτομα με χημειοευαίσθητη νόσο προχώρησαν σε λήψη θεραπείας ASCT. Δεν επιτράπηκε η «θεραπεία γέφυρας» (bridging therapy) με την εξαίρεση των κορτικοστεροειδών κατά την αναμονή παρασκευής της θεραπείας, και σε αντίθεση με τις άλλες μελέτες, δεν επιτράπηκε επίσης η διασταύρωση των ομάδων των ασθενών (crossover).

Με μία διάμεση παρακολούθηση 24,9 μηνών, η θεραπεία με axi-cel είχε ως αποτέλεσμα τη σημαντική βελτίωση των τιμών CR (65% έναντι 32%) και του 2-ετούς EFS (41% έναντι 16%). Στη μελέτη TRANSFORΜ, 184 ασθενείς με R/R DLBCL έλαβαν τυχαία είτε lisocabtagene maraleucel (liso-cel, η οποία είναι μία γενετικά τροποποιημένη αυτόλογη κυτταρική ανοσοθεραπεία έναντι του CD19 με ένα συνδιεγερτικό μόριο 41BB) είτε 3 κύκλους καθιερωμένης (SOC) χημειοανοσοθεραπείας βασιζόμενης στην πλατίνα. Τα άτομα που έλαβαν τυχαία θεραπεία CAR-T μπορούσαν να λάβουν έναν κύκλο «θεραπείας γέφυρας» με χημειοθεραπεία πλατίνας.

Hellenic Medical Review | 25
στοχευμένων
Όλες οι νέες ταξινομήσεις υπόσχονται
μελλοντικά
την εφαρμογή εξατομικευμένων
θεραπευτικών προσεγγίσεων

Με τη διάμεση παρακολούθηση να είναι 6,2 μήνες, η θεραπεία με liso-cel οδήγησε σε σημαντική βελτίωση του EFS (διάμεση τιμή 10,1 έναντι 2,3 μήνες). Παρόλο που η μελέτη BELINDA έγινε σε έναν παρόμοιο πληθυσμό ασθενών, η θεραπεία με tisagenlecleucel (tisa-cel) και τη βέλτιστη «θεραπεία γέφυρας» έναντι της χημειοθεραπείας διάσωσης και ASCT δεν σχετίστηκε με διαφορά στις τιμές του CR (28,4% έναντι 27,5%) ή του διάμεσου EFS (3 μήνες και για τις δύο θεραπείες). Πιθανές εξηγήσεις αυτών των διφορούμενων αποτελεσμάτων περιλαμβάνουν τον ορισμό του EFS σε κάθε μελέτη, τον παρατεταμένο χρόνο μέχρι την έγχυση των κυττάρων (διάμεση τιμή: 52 μέρες), το υψηλότερο ποσοστό ασθενών με HGBCL και τιμή IPI ίση με 2-5 στο σκέλος του tisa-cel και τη χαμηλότερη αποτελεσματικότητα της θεραπείας tisa-cel. ‘Όπως ήταν αναμενόμενο σε αυτόν τον πληθυσμό ασθενών, λιγότερο από τα μισά νοσούντα άτομα (32-45,6%) έλαβαν θεραπεία με ASCT στο σκέλος της καθιερωμένης θεραπείας και στις 3 μελέτες. Οι θεραπείες με axi-cel και liso-cel έχουν λάβει έγκριση από τον

FDA ως δεύτερης γραμμής θεραπεία για ασθενείς με πρωτοπαθή ανθεκτική ή πρώιμα υποτροπιάζουσα νόσο. Παρόλο που η θεραπεία κυττάρων CAR-T ως δεύτερης γραμμής θεραπεία αντιπροσωπεύει μία εξέλιξη στο πεδίο της θεραπείας του πρωτοπαθούς ανθεκτικού και πρώιμα υποτροπιάζοντος DLBCL, η πρόγνωση για τα νοσούντα άτομα παραμένει πτωχή καθώς λιγότερο από 40% των ασθενών παρουσιάζει μακροπρόθεσμη ύφεση της νόσου. Μία άλλη μελέτη, η δοκιμή φάσης ΙΙ PILOT, αξιολόγησε τη θεραπεία με liso-cel ως δεύτερης γραμμής θεραπεία σε ενήλικα άτομα με R/R DLBCL που δεν ήταν κατάλληλα για ASCT βάσει της ηλικίας, της κατάστασης ικανότητας ή των συννοσηροτήτων τους, ανεξάρτητα από τον χρόνο μέχρι την υποτροπή. Με μία διάμεση παρακολούθηση 12,3 μηνών, 54% των ασθενών ανταποκρίθηκε πλήρως στη θεραπεία, το διάμεσο PFS ήταν 9 μήνες και το διάμεσο OS δεν επετεύχθη. Με βάση αυτά τα αποτελέσματα, η χορήγηση θεραπείας με liso-cel θα μπορούσε να εξετάζεται σε άτομα που δεν είναι υποψήφια για ASCT.

26 | Hellenic Medical Review ΘΕΡΑΠΕΥΤΙΚΕΣ ΕΞΕΛΙΞΕΙΣ

ΘΕΡΑΠΕ Ι ΕΣ ΚΥΤΤΑ ΡΩΝ CAR-T

ΩΣ ΤΡ Ι ΤΗΣ ΓΡΑΜΜ Η Σ ΘΕΡΑΠΕ Ι Α

Η ΜΕΤΑΓΕΝ Ε ΣΤΕΡΑ ΑΥΤ Η Σ

Οι τρεις προαναφερθείσες αυτόλογες

θεραπείες κυττάρων CAR-T έναντι του

CD19, οι axi-cel, tisa-cel και liso-cel, έχουν

λάβει έγκριση για χρήση σε ενήλικα νο -

σούντα άτομα με DLBCL που έχουν απο-

τύχει να ανταποκριθούν σε τουλάχιστον

δύο γραμμές θεραπείας με βάση τα απο-

τελέσματα μελετών φάσης ΙΙ που είχαν μόνο ένα σκέλος.

Αυτές οι μελέτες κατέδειξαν ότι 35-40%

των ασθενών με R/R DLBCL στο περιβάλ-

λον της τρίτης γραμμής θεραπείας ή και

μετά από αυτή μπορούν να θεραπευτούν,

γεγονός που αποτελεί μία σημαντική βελ-

τίωση συγκριτικά με την 6-μηνη επιβίωση που παρατηρήθηκε σε μία αναδρομική

ανάλυση στην ίδια ομάδα ασθενών πριν από τη διαθεσιμότητα των θεραπειών

CAR-T. Η οξεία τοξικότητα των θεραπειών CAR-T, περιλαμβανομένων του συνδρόμου απελευθέρωσης κυτταροκινών

και της νευροτοξικότητας, απαιτεί τη φροντίδα των ασθενών σε εξειδικευμέ-

νες κλινικές μετά από την έγχυση των κυττάρων. Ευτυχώς, η σχετιζόμενη με τη θεραπεία θνητότητα είναι χαμηλή κατά τις πρώτες 30 μέρες.

Η όψιμη τοξικότητα, η οποία περιλαμβάνει παρατεταμένες κυτταροπενίες στο 20-40% των ασθενών και απλασία των Β-κυττάρων, κάνει απαραίτητη τη χορήγηση προφυλακτικής θεραπείας με αντιμικροβιακά φάρμακα ώστε να μειωθεί

ο κίνδυνος ευκαιριακών λοιμώξεων και υποστηρικτικής φροντίδας με αυξητικούς παράγοντες και/ή μετάγγιση.

Παρά τα υποσχόμενα αποτελέσματα

που παρατηρήθηκαν σε αυτές τις προοδευτικές μελέτες και τα συγκρίσιμα

αποτελέσματα τους με ήδη εγκεκριμένα

προϊόντα, οι θεραπείες κυττάρων CAR-T

χρησιμοποιούνται ανεπαρκώς πιθανώς

εξαιτίας της μειωμένης προσβασιμότητας

σε αυτές και της ταχέως εξελισσόμενης

νόσου που δεν επιδέχεται την καθυστέρη-

ση κατά τη διάρκεια παρασκευής αυτών

των κυτταρικών θεραπειών.

ΘΕΡΑΠΕ Ι ΕΣ ΜΕ T ΛΕΜΦΟΚΥ ΤΤΑΡΑ

ΕΚΤΟ Σ ΤΩΝ CAR-T ΓΙΑ ΥΠΟΤΡΟΠΙ ΑΖΟΥΣΑ/ΑΝΘΕΚΤΙΚ Η Ν Ο ΣΟ

Αρκετά υποσχόμενα νέα φάρμακα έχουν πρόσφατα εγκριθεί για το R/R DLBCL, παρέχοντας περισσότερες θεραπευτικές επιλογές όταν η θεραπεία κυττάρων CAR-T

δεν είναι είτε εφικτή είτε αποτελεσματική.

Η κλινική δοκιμή φάσης ΙΙ L-MIND συμπεριέλαβε άτομα με υποτροπιάζον DLBCL

που είχαν ήδη λάβει 1-3 γραμμές θεραπείας και δεν ήταν κατάλληλα για λήψη ASCT. Σημαντικά, αυτή η μελέτη απέκλεισε άτομα με πρωτοπαθή, ανθεκτική νόσο και HGBCL. Τα νοσούντα άτομα έλαβαν ταφασιταμάμπη (εξανθρωπισμένο και ενισχυμένο με θραύσμα Fc μονοκλωνικό αντίσωμα έναντι του CD19) εβδομαδιαίως κατά τους κύκλους 1-3 (επιπρόσθετη δόση χορηγήθηκε την 4η μέρα του 1ου κύκλου), και κατόπιν κάθε δύο εβδομάδες μέχρι να εμφανιστεί δυσανεξία στο φάρμακο ή εξέλιξη της νόσου, και λεναλιδομίδη (25 mg μία φορά ημερησίως) κατά τις ημέρες 1-21 κάθε 28 μέρες για 12 κύκλους. Από το σύνολο των ασθενών, 40% παρουσίασαν

CR και η διάμεση διάρκεια της ανταπόκρισης, του PFS και του OS ήταν 44, 12 και 34 μήνες, αντίστοιχα. Η επιλεγμένη ομάδα ασθενών και η θεραπεία με ταφασιταμάμπη περιορίζουν τη δυνατότητα σύγκρισης με άλλες διαθέσιμες θεραπείες. Ωστόσο, μία αναδρομική ανάλυση με ταιριασμένα ζεύγη αποκάλυψε σημαντικά υψηλότερα ποσοστά ανταπόκρισης και επιβίωσης με την ταφασιταμάμπη σε συνδυασμό με τη λεναλιδομίδη έναντι μόνο

Hellenic Medical Review | 27
Μελλοντικές
και
κόσμου
στο
ερωτήματα
τις
τυχαιοποιημένες μελέτες
αναλύσεις με δεδομένα πραγματικού
θα έχουν κρίσιμο ρόλο
να απαντήσουν σε αυτά τα
και να διαμορφώσουν
θεραπευτικές αποφάσεις

ΕΞΕΛΙΞΕΙΣ

της λεναλιδομίδης (μελέτη RE-MIND). Αυτός ο θεραπευτικός συνδυασμός μπορεί να χρησιμοποιείται ως δεύτερης γραμμής θεραπεία σε άτομα που υποτροπιάζουν περισσότερο από 12 μήνες μετά τη θεραπεία πρώτης γραμμής και τα οποία δεν είναι κατάλληλα για εντατικοποιημένη θεραπεία ή για μεταγενέστερες της πρώτης γραμμής θεραπείες. Περιορισμένα κλινικά και προκλινικά δεδομένα υποδεικνύουν ότι η ταφασιταμάμπη δεν σχετίζεται με την απώλεια της έκφρασης του CD19, με μεταλλαγές του CD19 ή τον περιορισμό των επιδράσεων της θεραπείας CAR-T

– στοιχεία που μπορούν να μειώσουν τις ανησυχίες για τη χρήση της ταφασιταμάμπης μετά από θεραπεία κυττάρων CAR-T.

Η πολατουζουμάμπη σε συνδυασμό με ριτουξιμάμπη-βενδαμουστίνη αποτελεί μία επιλογή για το ανθεκτικό ή υποτροπιάζον DLBCL βάσει των αποτελεσμάτων μίας τυχαιοποιημένης μελέτης φάσης ΙΙ σε άτομα που δεν ήταν κατάλληλα για μεταμόσχευση (ASCT) στα οποία ο τριπλός φαρμακευτικός συνδυασμός οδήγησε σε

σημαντική βελτίωση των CR, PFS και OS συγκριτικά με μόνο τον διπλό συνδυασμό της ριτουξιμάμπης-βενδαμουστίνης. Η αποτελεσματικότητα του συνδυασμού της ριτουξιμάμπης-βενδαμουστίνης στο DLBCL είχε καταγραφεί ως περιορισμένη και παροδική, εγείροντας ερωτήματα για

το ρόλο της στο τριπλό σχήμα με πολατουζουμάμπη.

Μία άλλη ουσία, η λονκαστουξιμάμπη τεσιρίνη (σύζευγμα αντισώματος-φαρμάκου έναντι του CD19), έχει λάβει έγκριση για

το R/R DLBCL σε άτομα που έχουν ήδη λάβει δύο γραμμές θεραπείας. Η έγκριση βασίστηκε στα ευρήματα της μελέτης φάσης II LOTIS-2, στην οποία παρατηρήθηκε αντικειμενική ανταπόκριση της τάξης του 48% με ποσοστό CR ίσο με 24%. Οι ανταποκρίσεις ήταν όμοιες μεταξύ όλων των υψηλού κινδύνου υποομάδων ασθενών, περιλαμβανομένων ακόμα και των υποομάδων ασθενών που είχαν αποτύχει να ανταποκριθούν σε θεραπεία κυττάρων

CAR-T έναντι του CD19 και αυτών με λέμφωμα που ήταν διπλά ή τριπλά θετικό σε μεταλλάξεις.

Πίνακας 2. Θεραπείες διειδικών αντισωμάτων που βρίσκονται σε κλινική ανάπτυξη.

Παράγοντας Ασθενείς ORR (%) CR (%) PFS (μήνες)

μη-Hodgkin – CAR-T (chimeric antigen receptor T cells), Τ λεμφοκύτταρα με χιμαιρικό υποδοχέα αντιγόνου – CR (complete response), πλήρης ανταπόκριση – CRS (cytokine release syndrome), σύνδρομο απελευθέρωσης κυτταροκινών – DLBCL (diffuse large B-cell lymphoma), διάχυτο λέμφωμα από μεγάλα Β-κύτταρα – Gr (grade), βαθμός – ORR (objective response rate), ποσοστό αντικειμενικής ανταπόκρισης – PFS (progression-free survival), επιβίωση χωρίς εξέλιξη της νόσου – ΔΕ, δεν επετεύχθη – ΜΔ, μη διαθέσιμο.

Συντμήσεις: aNHL (aggressive non-Hodgkin lymphoma),

28 | Hellenic Medical Review ΘΕΡΑΠΕΥΤΙΚΕΣ
Οδός χορήγησης Gr3-4 CRS (%) Glofitamab aNHL (N = 127) 48 33 2,9 Ενδοφλέβια 4 DLBCL (N = 107) 50 35 ΔΕ Mosunetuzumab aNHL (N = 129) 35 19 1,4 Ενδοφλέβια και υποδόρια 1 DLBCL (N = 82) 33 20 ΔΕ Odronextamab DLBCL χωρίς προηγούμενη θεραπεία κυττάρων CAR-T (Ν = 49) 39 24 11,5 Ενδοφλέβια 7 DLBCL με προηγούμενη θεραπεία κυττάρων CAR-T (Ν =
33 24 2,0 Epcoritamab DLBCL (N = 157) 63 39 ΜΔ
2 Blinatumomab DLBCL (Ν = 21) 43 19 ΔΕ Ενδοφλέβια 4
επιθετικό λέμφωμα
33)
Υποδόρια

Οι πιο συχνές ανεπιθύμητες ενέργειες που οδήγησαν σε πρόωρο τερματισμό της θεραπείας ήταν τα αυξημένα επίπεδα γ-γλουταμυλοτρανσφεράσης (10%), το περιφερικό οίδημα (3%) και η υπεζωκοτική συλλογή (2%), όλες εκ των οποίων αποτελούν μοναδικές τοξικότητες σχετιζόμενες με τη λονκαστουξιμάμπη τεσιρίνη.

Ο φαρμακευτικός παράγοντας selinexor (ένας επιλεκτικός αναστολέας της πυρηνικής πρωτεΐνης μεταφοράς XPO1) έχει

επίσης εγκριθεί για χρήση σε ασθενείς

με R/R DLBCL που έχουν λάβει ήδη δύο

γραμμές θεραπείας, με την έγκριση να γί-

νεται βάσει των ευρημάτων μίας μελέτης

φάσης ΙΙ μονού σκέλους τα οποία έδειξαν

αντικειμενική ανταπόκριση της τάξης του 28% με ποσοστό CR ίσο με 12%. Ωστόσο, οι κυτταροπενίες βαθμού 3-4 ήταν κοινές, και για αυτό ο παράγοντας selinexor θα πρέπει να χρησιμοποιείται σε περιπτώσεις

που δεν υπάρχει εναλλακτική θεραπευτική

επιλογή ή μία θεραπεία εκ του στόματος είναι επιθυμητή.

Η πρόκληση με αυτές τις μελέτες μονού σκέλους έγκειται στο γεγονός ότι είναι οι μόνες που υπάρχουν και βάσει των εξεταζόμενων ομάδων ασθενών και του προφίλ αποτελεσματικότητας και ασφαλείας τους καθοδηγούνται οι θεραπευτικές αποφάσεις. Επιπρόσθετα, δεν είναι ξεκάθαρο

πως η σειρά χορήγησης των θεραπειών

μπορεί να επηρεάσει τις θεραπευτικές εκ-

βάσεις, ειδικά όσον αφορά τη θεραπεία

κυττάρων CAR-T. Εγείρονται ερωτήματα

όπως το κατά πόσο μπορούν αυτές οι νέες θεραπείες να αποτελέσουν «γέφυρα»

για τη θεραπεία CAR-T, ή εναλλακτικά σε ασθενείς που επιτυγχάνουν CR με έναν νέο παράγοντα πριν από τη θεραπεία CAR-T, κατά πόσο μπορεί να καθυστερήσει η χορήγηση θεραπείας CAR-T μέχρι την εμφάνιση υποτροπής. Επίσης, πόσο αποτελεσματι-

κά θα είναι αυτά τα σχήματα μετά από τη θεραπεία κυττάρων CAR-T; Μελλοντικές τυχαιοποιημένες μελέτες και αναλύσεις με

δεδομένα πραγματικού κόσμου θα έχουν κρίσιμο ρόλο στο να απαντήσουν σε αυτά τα ερωτήματα και να διαμορφώσουν τις θεραπευτικές αποφάσεις

Ν Ε ΕΣ ΘΕΡΑΠΕ Ι ΕΣ ΣΤΟΝ ΟΡ Ι ΖΟΝΤΑ Διάφορες υποσχόμενες θεραπείες που δοκιμάζονται σε εν εξελίξει κλινικές μελέτες για το ανθεκτικό ή υποτροπιάζον DLBCL είναι πιθανό να εγκριθούν στο άμεσο μέλλον και να αποτελέσουν μέρος του διαθέσιμου φαρμακευτικού οπλοστασίου κατά του R/R DLBCL (πίνακας 2). Κλινικές δοκιμές θεραπειών αλλογενών κυττάρων CAR-T είναι ήδη στα σκαριά, με τα πιθανά πλεονεκτήματα τους να αποτελούν την άμεση διαθεσιμότητα και τη βελτιωμένη κατάσταση των T-λεμφοκυττάρων – εάν επιτευχθούν ανθεκτικές ανταποκρίσεις, αυτές οι θεραπείες θα αμφισβητήσουν τις τρέχουσες διαθέσιμες κυτταρικές θεραπείες. Θεραπείες διειδικών αντισωμάτων κατά των CD20 και CD3 βρίσκονται επίσης υπό κλινική ανάπτυξη, με μελέτες φάσης ΙΙ (μονού σκέλους) να έχουν ήδη δείξει υποσχόμενη αποτελεσματικότητα και διαχειρίσιμη τοξικότητα. Συγκεκριμένα όσον αφορά το σύνδρομο απελευθέρωσης κυτταροκινών, αυτό φαίνεται να μετριάζεται με αυξανόμενη δοσολογία, προθεραπεία με κορτικοστεροειδή και/ή υποδόχια χορήγηση της θεραπείας

που επιτρέπει τη λήψη της θεραπείας δίχως το άτομο να χρειάζεται να παραμείνει στο νοσοκομείο. Η μελέτη φάσης ΙΙ του φαρμακευτικού παράγοντα epcoritamab συμπεριέλαβε 157 άτομα με R/R DLBCL που είχαν ήδη υποβληθεί σε τρεις (διάμεσος αριθμός) γραμμές θεραπείας, εκ των οποί-

Hellenic Medical Review | 29

Κύρια βιβλιογραφική πηγή:

• Nastoupil LJ, Bartlett NL. Navigating the Evolving Treatment Landscape of Diffuse Large B-Cell Lymphoma. J Clin Oncol. 2023 Feb 1;41(4):903-913.

Επιπλέον βιβλιογραφία:

• Ελληνική Αιματολογική

Εταιρεία. Περιοδικό Αίμα.

Επιθετικά Β-λεμφώματα. Τόμος 8, τεύχος 1. ΙανουάριοςΜάρτιος 2017.

ΕΞΕΛΙΞΕΙΣ

ων το 39% είχε αποτύχει να ανταποκριθεί

στη θεραπεία κυττάρων CAR-T. Παρόλο

που η διάμεση διάρκεια ανταπόκρισης δεν επετεύχθη με τον epcoritamab, το 39% των ασθενών ανταποκρίθηκε πλήρως στη θεραπεία, και ενώ περίπου τα μισά άτομα παρουσίασαν σύνδρομο απελευθέρωσης κυτταροκινών, σχεδόν όλα τα περιστατικά

ήταν χαμηλού βαθμού. Ένας άλλος φαρμακευτικός παράγοντας, ο glofitamab (διειδικό αντίσωμα, με 2:1 ειδικότητα για τους CD20:CD3, αντίστοιχα), δοκιμάστηκε σε μία μελέτη φάσης ΙΙ (μονού σκέλους), η οποία ανέφερε ποσοστά CR της τάξης του 35%.

Τα διειδικά αντισώματα μπορεί στο μέλλον

να έχουν σημαντικότερη επίδραση από ότι η θεραπεία κυττάρων CAR-T δεδομένου ότι είναι άμεσα διαθέσιμα και δεν χρειάζεται

να χορηγηθούν σε εξειδικευμένη κλινική, ωστόσο είναι απαραίτητη η εκπαίδευση αυτών των κλινικών στη διαχείριση του συνδρόμου απελευθέρωσης κυτταροκινών. Συνολικά και περιληπτικά, οι πρόσφατες κλινικές δοκιμές επιβεβαιώνουν το όφελος της θεραπείας με την πολατουζουμάμπη βεδοτίνη ως πρώτης γραμμής θεραπεία

για το DLBCL υψηλού δείκτη IPI και το όφελος της θεραπείας κυττάρων CAR-T ως δεύτερης γραμμής θεραπεία για την πρωτοπαθή, ανθεκτική νόσο. Μεταξύ των εγκεκριμένων από τον FDA θεραπειών CAR-T, η θεραπεία με axi-cel ενδείκνυται για άτομα με καλή φυσική κατάσταση, ηλικίας 65 ετών ή νεότερα και με επιθετική νόσο, ενώ η θεραπεία με liso-cel ενδείκνυται για άτομα μεγαλύτερης ηλικίας ή με λιγότερο καλή φυσική κατάσταση, μιας και υπάρχει σημαντικά λιγότερο κίνδυνος νευροτοξικότητας με τη θεραπεία liso-cel. Βάσει

της πιθανότητας ίασης του 35-40% των ασθενών, η χορήγηση θεραπείας κυττάρων CAR-T θα πρέπει να αξιολογείται πρώτα

στην ανθεκτική ή υποτροπιάζουσα νόσο. Η ταφασιταμάμπη σε συνδυασμό με τη λεναλιδομίδη αποτελούν μία θεραπευτική

επιλογή για άτομα μεγαλύτερης ηλικίας που

δεν είναι κατάλληλα για εντατικοποιημένη

θεραπεία ή που δεν έχουν πρόσβαση σε

θεραπεία CAR-T ως δεύτερη γραμμή. Δεδομένης της μειωμένης δραστικότητας της βενδαμουστίνης στο R/R DLBCL και της παρατεταμένης καταστολής της λειτουργίας των Τ-λεμφοκυττάρων, οι συγγραφείς της πρωτότυπης πηγής θεωρούν τη λονκαστουξιμάμπη τεσιρίνη ή τον συνδυασμό της πολατουζουμάμπης βεδοτίνης + ριτουξιμάμπη πιο κατάλληλες επιλογές ως τρίτης γραμμής (ή και μεταγενέστερες) θεραπείες, ειδικά εάν αυτές χρησιμοποιούνται ως «θεραπεία γέφυρας» ή κατόπιν θεραπείας CAR-T σε άτομα με παρατεταμένες κυτταροπενίες. Τα διειδικά αντισώματα πολύ πιθανόν σύντομα να αποτελούν μία τυπική επιλογή ως θεραπεία τρίτης γραμμής ή και μεταγενέστερα αυτής περιλαμβανομένων και των περιπτώσεων αποτυχίας της θεραπείας CAR-T. Καθώς αυτές οι θεραπείες έχουν τη δυνατότητα για την επίτευξη ανθεκτικής πλήρους ανταπόκρισης σε μία σημαντική μειονότητα των ασθενών, χωρίς να καταστέλλουν τη λειτουργία του μυελού των οστών, ενδέχεται σταδιακά να επιλέγονται σε γραμμές θεραπείας προγενέστερα της τρίτης, είτε ως μεμονωμένοι παράγοντες είτε σε συνδυασμό με άλλα φάρμακα, και να καλύπτουν τις θεραπευτικές ανάγκες των ατόμων με νόσο που έχει τέτοια εξέλιξη η οποία δεν επιτρέπει την αναμονή για

θεραπεία CAR-T.

Παρόλο που η γνώση μας για τους γενετικούς υποτύπους του DLBCL έχει διευρυνθεί, για να εκμεταλλευτούμε τα γενετικά χαρακτηριστικά του κάθε υπότυπου, θα χρειαστεί να βρεθεί ένας κλινικά εύχρηστος βιοδείκτης, ο οποίος θα υπερκεράσει τα υπάρχοντα εμπόδια που δυσχεραίνουν τη συμμετοχή συγκεκριμένων υποομάδων ασθενών σε κλινικές μελέτες. Νέες αποτελεσματικότερες θεραπείες αναδύονται

30 | Hellenic Medical Review ΘΕΡΑΠΕΥΤΙΚΕΣ
Θα
εμπόδια
υποομάδων
χρειαστεί να βρεθεί ένας κλινικά
εύχρηστος
βιοδείκτης, ο οποίος
θα
υπερκεράσει τα υπάρχοντα
για συμμετοχή συγκεκριμένων
ασθενών σε κλινικές μελέτες

στο πεδίο του ανθεκτικού ή υποτροπιάζοντος DLBCL και πολύ πιθανά αυτές οι

θεραπείες στο μέλλον να αποτελέσουν

κομμάτι των καθιερωμένων επιλογών στο

πλαίσιο ολοένα και πιο αρχικών γραμμών

θεραπείας. Ωστόσο, η κατανόηση της βέλ-

τιστης αλληλουχίας και σειράς χορήγησης

των διαθέσιμων θεραπευτικών επιλογών

είναι απαραίτητη. Επιπρόσθετα, η συμμε-

τοχή συγκεκριμένων υποομάδων ασθενών,

που μέχρι τώρα υπο-αντιπροσωπεύονται,

σε προοδευτικές μελέτες, χρειάζεται να ενθαρρυνθεί σημαντικά, ώστε να φτάσουμε σε πιο ασφαλή και γενικευμένα συμπεράσματα αναφορικά με τα μέχρι τώρα θετικά ευρήματα των νέων υποσχόμενων θεραπειών. Οι εν εξελίξει πολυάριθμες τυχαιοποιημένες κλινικές δοκιμές νέων φαρμακευτικών παραγόντων για το DLBCL μαρτυρούν ότι το θεραπευτικό πεδίο του DLBCL θα συνεχίσει να εξελίσσεται, πιθανώς ραγδαία, τα επόμενα χρόνια.

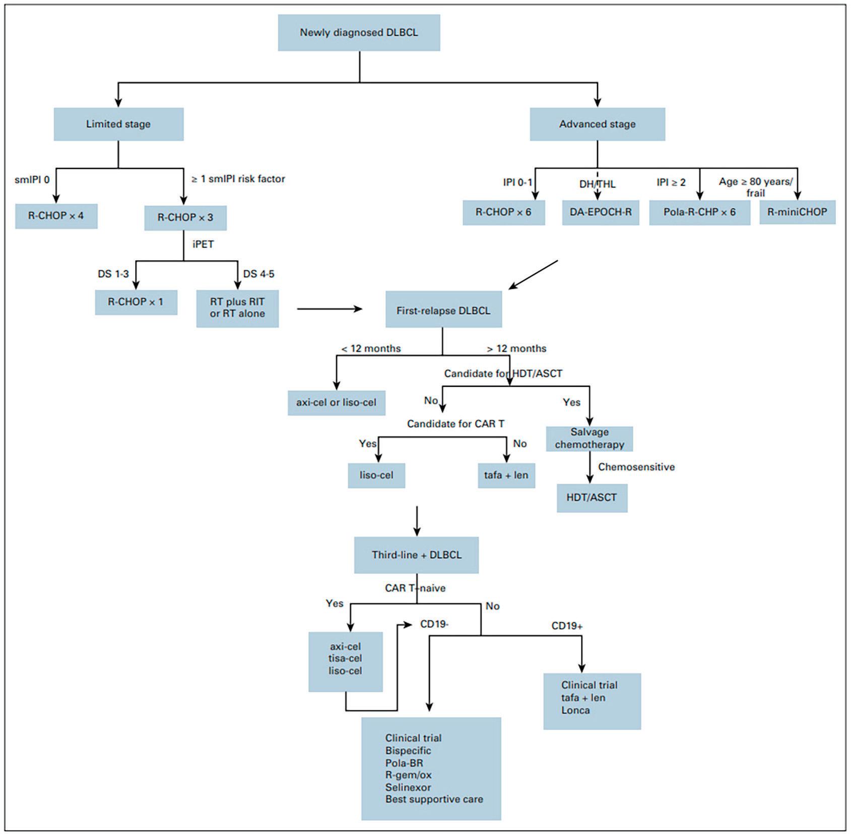
Hellenic Medical Review | 31 Σχήμα 1. Η προτεινόμενη θεραπευτική προσέγγιση από τους συγγραφείς της πρωτότυπης πηγής για το DLBCL.
32 | Hellenic Medical Review ΣΥΝΕΝΤΕΥΞΗ Αριστείδης Αντσακλής: Σύγχρονες τεχνικές προγεννητικής διάγνωσης και θεραπείας συγγενών ανωμαλιών του εμβρύου ΣΥΝ Ε ΝΤΕΥΞΗ ΣΤH Ν Ε ΛΛΗ ΚΑΨ Η

Μια συζήτηση με τον Αριστείδη Αντσακλή, Καθηγητή

Μαιευτικής Γυναικολογίας ΕΚΠΑ και Πρόεδρο του

Επιστημονικού Συμβουλίου ΙΑΣΩ, είναι μια σπάνια

εμπειρία εμβάθυνσης, τόσο στην επιστημονική γνώση

όσο και στη φιλοσοφία που βρίσκεται πίσω από το ιατρικό λειτούργημα, ειδικά όταν μιλάμε για μια ειδικότητα, όπως αυτή της Μαιευτικής Γυναικολογίας, που συνδέεται με τον ερχομό μιας νέας ζωής στον κόσμο.

Ποιες είναι οι εξελίξεις στον χώρο της

προγεννητικής διάγνωσης και θεραπείας του εμβρύου;

Η

σύγχρονη προγεννητική διάγνωση

γίνεται επεμβατικά, είτε με αμνιοπαρακέ-

ντηση είτε με λήψη τροφοβλαστικου υγρού

στο πρώτο τρίμηνο, ενώ υπάρχει και η εξέ-

ταση καρυότυπου. Όλες οι άλλες εξετάσεις

ανήκουν στην κατηγορία του screening. Η

ιδέα του screening δεν είναι σύγχρονη, είναι

πολύ παλιά και ξεκίνησε από τον Βρετανό

Down. Εκείνος παρατήρησε ότι παιδιά που

γεννιόντουσαν από γονείς μεγαλύτερης

ηλικίας παρουσίαζαν διαφορετικά χαρακτηριστικά πχ. στο δέρμα, στη γλώσσα κ.ά. και όταν αναπτύσσονταν αυτά τα παιδιά εμφάνιζαν νοητική καθυστέρηση, καθώς και άλλα προβλήματα. Εξετάσεις έδειξαν ότι τα παιδιά αυτά είχαν περισσότερα χρωμοσώματα. Το πρώτο screening λοιπόν έγινε για το λεγόμενο Σύνδρομο Down, που συνδυάστηκε με την ηλικία της μητέρας. Έτσι οι γυναίκες άνω των 35 ετών ελάμβαναν τη σύσταση για αμνιοπαρακέντηση, ενώ οι κάτω των 35 ετών όχι. Αυτό το screening, παρότι είχε ένα υψηλό ποσοστό επιτυχίας, δεν ήταν ακριβές, καθώς δεν μπορούσε να αποκλείσει την πιθανότητα γέννησης παιδιού με Σύνδρομο Down και από μια νεαρή γυναίκα, ενώ πολλές γυναίκες άνω των 35 ετών υποβάλλονταν σε αμνιοπαρακέντηση, παρότι είχαν υγιή παιδιά.

Το ερώτημα παρέμενε επί πολλές δεκαετίες: Ποιο screening τεστ μπορούσε να είναι απολύτως ακριβές, να είναι φθηνό, να είναι εύκολο και να μην δημιουργεί προβλήματα στις γυναίκες που υποβάλλονται σε αυτό,

δηλαδή το αντίστοιχο του τεστ Παπ και της μαστογραφίας. Διάφορες ορμονικές εξετάσεις άρχισαν να συνδυάζονται με το βασικό screening, αυξάνοντας την ακρίβειά του, ενώ αργότερα στα εργαλεία αυτά προστέθηκε και η αυχενική διαφάνεια. Μετά από πολλές προσπάθειες, ο David Lowe βρήκε ότι εάν εξεταστεί το ελεύθερο εμβρυϊκό DNA που υπάρχει στο αίμα της μητέρας μπορούμε να έχουμε μια πιο ακριβή διάγνωση για αρκετές παθήσεις.

Σήμερα το όλο screening για χρωμοσωμιακές διαταραχές γίνεται με την αυχενική διαφάνεια, τις εξετάσεις αίματος και το NIPΤ (Νon Invasive Prenatal Τest), δηλαδή την εξέταση του ελεύθερου εμβρυϊκού DNA που υπάρχει στο αίμα της μητέρας.

Σήμερα υπάρχουν διάφορα μοντέλα προγεννητικού screening, τα οποία επιτρέπουν στον ιατρό να δει ποιες γυναίκες έχουν μεγαλύτερο κίνδυνο να γεννήσουν

ένα παιδί με Σύνδρομο Down και να τις παραπέμψει σε εξέταση τροφοβλαστικού

Σήμερα το screening για χρωμοσωμιακές διαταραχές γίνεται με την αυχενική διαφάνεια, τις εξετάσεις αίματος και το NIPΤ, δηλαδή την εξέταση του ελεύθερου εμβρυϊκού DNA που υπάρχει στο αίμα της μητέρας

Hellenic Medical Review | 33

υγρού. Στο δεύτερο τρίμηνο προστίθεται στο screening και η υπερηχογραφία, όπου και εκεί έχουμε μια αλματώδη εξέλιξη τόσο των απεικονιστικών μηχανημάτων όσο και της σύνθεσης και επεξεργασίας της εικόνας. Έτσι βλέπουμε ότι η σύγχρονη τεχνολογία μας οδηγεί στο να χρησιμοποιούμε τεχνικές με τον μικρότερο δυνατό κίνδυνο για την μητέρα και το παιδί.

Με δεδομένο ότι σήμερα υπάρχουν πλέον διαθέσιμες πολλές και διαφορετικές μέθοδοι screening για τις γυναίκες που κυοφορούν, και την πιθανότητα διαγνωστικού λάθους να μην έχει εξαλειφθεί πλήρως, πώς μπορούμε να είμαστε πιο σίγουροι; Γίνονται και συνδυαστικά screening και εάν ναι, ποια και σε ποιες περιπτώσεις;

Ορισμένες γενετικές ανωμαλίες που εμφανίζονται ήδη στο πρώτο τρίμηνο της κύησης είναι πιο εύκολο να διαγνωστούν υπερηχογραφικά στο δεύτερο τρίμηνο, λόγω του αυξημένου αμνιακού υγρού που διευκολύνει τους υπερήχους, με το λεγόμενο «γενετικό» υπερηχογράφημα. Με τους υπερήχους του δεύτερου τριμήνου διαγιγνώσκονται πολλά συγγενή νοσήματα. Όμως συνολικά υπάρχουν περίπου

4.500 συγγενή νοσήματα, εκ των οποίων

κάποια είναι μικροελλειπτικά σύνδρομα. Τα μικροελλειπτικά σύνδρομα μπορούμε να βρούμε με την αμνιοπαρακέντηση, μια μέθοδο ασφαλή, που μας δίνει εξαιρετικά αποτελέσματα, στις παραπάνω περιπτώσεις. Συνολικά, με τις σύγχρονες τεχνικές screening, υπερήχων, αυχενική διαφάνεια, PAPP-A κ.ά. μπορούμε να προβλέψουμε ποσοστό 98,5%-99% των περιπτώσεων, ποσοστό εξαιρετικά υψηλό, όμως ακόμα στοχεύουμε ως επιστήμονες και στο υπόλοιπο 1%-1,5%.

Σε ποιες γυναίκες ενδείκνυται η τρισδιάστατη υπερηχογραφία; Ποια πιθανά προβλήματα του εμβρύου καλύπτει ως εξέταση; Υποκαθιστά την δισδιάστατη υπερηχογραφία ρουτίνας; Η τρισδιάστατη υπερηχογραφία δεν υποκαθιστά, αλλά συμπληρώνει τη δισδιάστατη υπερηχογραφία, στις περιπτώσεις που αυτό χρειάζεται. Έχει πολλά οφέλη, υπό την προϋπόθεση ότι αυτός που την πραγματοποιεί έχει εξειδίκευση και, κυρίως, γνωρίζει την ανατομία του

εμβρύου, ώστε να μπορεί να δει τις τυχόν διαφορές στα άκρα, στο γαστρεντερικό σύστημα κ.ά. Επίσης, με το υπερηχογράφημα μπορούν να βρεθούν προβλήματα στην καρδιά, κάτι που είναι σημαντικό,

34 | Hellenic Medical Review ΣΥΝΕΝΤΕΥΞΗ

καθώς οι συγγενείς καρδιοπάθειες είναι

από τα πιο συνηθισμένα προβλήματα που

μπορεί να παρουσιάσει το έμβρυο. Αντι-

λαμβανόμαστε λοιπόν, πόσο σημαντικό

είναι να βρεθεί μια συγγενής καρδιοπά-

θεια νωρίς στο έμβρυο και να μπορεί να

προβλεφθεί η πορεία της. Σημειώνεται,

τέλος, ότι με τους υπερήχους μπορούμε

να έχουμε και διάγνωση και screening.

Ποιες οι εξελίξεις στην ενδομήτρια

θεραπεία; Ποια νοσήματα μπορούν να

προληφθούν με ενδομήτρια θεραπεία;

Σε ποιες περιπτώσεις χρησιμοποιούμε

φαρμακευτική θεραπεία;

Οι επεμβάσεις στο έμβρυο είναι είτε διαγνωστικές είτε θεραπευτικές. Μια διαγνω-

στική εξέταση που γινόταν παλαιότερα, ήταν η λήψη αίματος απευθείας από το

έμβρυο και η εξέτασή του για την ύπαρξη

ή μη διαφόρων νοσημάτων. Η λήψη του

αίματος γινόταν αρχικά με εμβρυοσκό -

πηση και γινόταν κυρίως για την μεσογει-

ακή αναιμία. Σιγά-σιγά η εμβρυοσκόπηση

έδωσε τη θέση της σε απλή λήψη αίματος

από το έμβρυο με βελόνα, με τη βοήθεια

υπερήχων, κάτι που έχει λιγότερο κίνδυνο

για το έμβρυο. Στο πεδίο των θεραπευτικών επεμβάσεων, μπορούμε να αναφέ-

ρουμε τις ενδομήτριες μεταγγίσεις στην περίπτωση διαταραχών στο ρέζους του αίματος του εμβρύου, τεχνικές που ήταν πολύ προχωρημένες για την εποχή τους

και είχαν επιτυχία. Παράλληλα, υπάρχουν

και πολλά άλλα νοσήματα που μπορούν να

θεραπευτούν ενδομητρίως, όπως η συγγενής διαφραγματοκήλη, που εάν δεν θεραπευτεί εγκαίρως, μπορεί να οδηγήσει σε υποπλασία πνευμόνων, μια σοβαρή κατάσταση που απειλεί τη ζωή του εμβρύου.

Μια άλλη θεραπευτική επέμβαση γίνεται

με τη χρήση laser στα μονογενή δίδυμα, που βρίσκονται σε δύο σάκους και μοιράζονται έναν πλακούντα, και αφορά την περίπτωση που παρουσιάζουν αναστομώσεις στα αγγεία τους και το ένα μεγαλώ-

νει εις βάρος του άλλου. Με ενδομήτριες επεμβάσεις μπορούν να αποκατασταθούν προβλήματα στα νεφρά του εμβρύου ή συγγενείς καρδιοπάθειες.

Η φαρμακευτική θεραπεία μπορεί να

γίνει είτε ενδοφλεβίως απευθείας στο έμβρυο είτε ενδομυϊκώς, είτε στο αμνιακό υγρό. Για παράδειγμα, σε περιπτώσεις ταχυκαρδίας του εμβρύου, που είναι ενδοκοιλιακή, αλλά παραμένει σταθερή, τότε χορηγείται φαρμακευτική αγωγή για να σταματήσει την ταχυκαρδία. Κάνοντας μια συνολική εκτίμηση, βλέπουμε ότι σήμερα η τεχνολογία υπάρχει και έρχεται να βοηθήσει να θεραπευτούν αρκετές περίπλοκες προγεννητικές ανωμαλίες. Φυσικά σε κάθε περίπτωση, η εμπειρία του γιατρού είναι αυτή που θα τον οδηγήσει να αποφασίσει τον τρόπο και το εύρος των θεραπευτικών αυτών παρεμβάσεων, συνυπολογίζοντας ρίσκο και οφέλη για το έμβρυο και για την μητέρα.

Ο

παραπάνω συνδυασμός του screening και των διαγνωστικών εξετάσεων μπορούμε εξίσου καλά να προβλέψουμε την προωρότητα;

Η πρωορότητα είναι πολυπαραγοντική

και στην ουσία αποτελεί ένα σύνδρομο. Η θνησιμότητα των πρόωρων νεογνών έχει μειωθεί σημαντικά στις μέρες μας, χάρη στη συνεισφορά των νεογνολόγων. Δεν μπορούμε να πούμε ότι έχει υπάρξει, ωστόσο, αντίστοιχη μείωση της θνησιμότητας των πρόωρων εμβρύων από τους γυναικολόγους, λόγω της ύπαρξης πολλών πολύδυμων κυήσεων, ως αποτέλεσμα εξωσωματικών. Εδώ φυσικά πρέπει να τονίσουμε ότι μια γυναίκα που κάνει εξωσωματική, δεν σημαίνει ότι θα έχει αναγκαστικά πρόωρο τοκετό, πρέπει να συντρέχουν και άλλοι λόγοι. Παράλληλα, υπάρχει μια επιστημονική συζήτηση που δεν έχει καταλήξει ακόμα, η οποία αφορά τον συσχετισμό του μικρού μήκους του τραχήλου με τον πρόωρο τοκετό. Όμως για την πρόβλεψη της

Hellenic Medical Review | 35 Η φαρμακευτική θεραπεία μπορεί να γίνει είτε ενδοφλεβίως απευθείας στο έμβρυο είτε ενδομυϊκώς, είτε στο αμνιακό υγρό

προωρότητας θα πρέπει να συνυπολογιστούν και άλλες παράμετροι, όπως η ηλικία, η γενική κατάσταση υγείας της γυναίκας, εάν είναι πρωτότοκος ή δευτερότοκος κ.ά. Ποιες ανάγκες καλύπτει η δημιουργία του νέου Τμήματος Υπερηχογραφικής Εμβρυϊκής Νευρολογίας στο Νοσοκομείο ΙΑΣΩ; Ποιες παθήσεις από το κεντρικό νευρικό σύστημα διαγιγνώσκονται στη διάρκεια της εγκυμοσύνης;

Στο λεγόμενο «γενετικό» υπερηχογράφημα του δευτέρου τριμήνου μπορεί

να απεικονιστεί πολύ καλά και το νευρικό σύστημα του εμβρύου και να έχουμε πλέον σημαντικές πληροφορίες για την ανατομία του εγκεφάλου του. Η νευρο-υπερηχογραφία στο έμβρυο μπορεί να ερμηνεύσει κινήσεις του προσώπου, των άκρων, μεμονωμένες κινήσεις των δακτύλων κ.ά. και όλα αυτά ελέγχονται και βαθμολογούνται, ώστε να δώσουν το ξεχωριστό «score» για κάθε έμβρυο. Έτσι μπορούμε πιθανώς να προβλέψουμε καταστάσεις που μπορεί να εξελιχθούν ενδομητρίως και οι οποίες δεν φαίνονται με άλλες διαγνωστικές μεθόδους.

To νέο Τμήμα Υπερηχογραφικής Εμβρυϊκής Νευρολογίας, που είναι το μοναδικό του είδους του στην Ελλάδα, έρχεται να προσφέρει ένα πλήρες φάσμα υπηρεσιών εμβρυϊκής νευρολογίας, συμπεριλαμβανομένων των προγεννητικών διαγνωστικών διαδικασιών, όπως το προηγμένο νευροϋπερηχογράφημα εμβρύου, η μαγνητική τομογραφία εμβρύου (MRI), η συμβουλευτική από παιδονευρολόγο και κλινικό γενετιστή, και της φροντίδας μετά τον τοκετό. Στελεχώνεται από ομάδα

έμπειρων και εξειδικευμένων επαγγελματιών υγείας όπως ιατρούς εμβρυομητρικής ιατρικής, παιδονευρολόγους, παιδοακτινολόγους και κλινικούς γενετιστές, οι οποίοι είναι αφοσιωμένοι στην παροχή υπηρεσιών υγείας υψηλού επιπέδου στην μέλλουσα μητέρα και στο έμβρυο που κυοφορεί.

Σήμερα υπάρχουν πολλές διαγνωστικές επιλογές, ωστόσο με ποιο τρόπο μπορούν οι θεράποντες ιατροί να προσφέρουν στους γονείς ολοκληρωμένη

εικόνα για την παρούσα και τις μελλοντικές εγκυμοσύνες της γυναίκας; Εάν ο γιατρός ακολουθεί τις κατευθυντήριες οδηγίες (guidelines) που δημοσιεύονται και αναθεωρούνται με βάση την επιστημονική γνώση και εμπειρία από τις ιατρικές επιστημονικές εταιρείες διεθνώς για κάθε πρόβλημα που αντιμετωπίζει στην άσκηση του επαγγέλματός του, τότε ασκεί καλή ιατρική, προσανατολισμένη στο συμφέρον του ασθενούς. Στη χώρα μας πολλές φορές οι γυναικολόγοι ασκούν αμυντική ιατρική και αυτό είναι λάθος. Σήμερα θεωρείται καλός γιατρός

αυτός που προτείνει πολλές εξετάσεις ή

αυτός που κάνει υπερήχους στο ιατρείο, τη στιγμή που οι υπέρηχοι είναι μια εξέταση που πρέπει να διενεργείται από έμπειρο και εξειδικευμένο ιατρό, σε χώρο με σύγχρονα μηχανήματα, ώστε να μην διαφύγει της διάγνωσης κάποιο πρόβλημα στο έμβρυο ή στη μητέρα. Πέραν των παραπάνω, ο ιατρός πρέπει να είναι ειλικρινής και να εξατομικεύει τις περιπτώσεις και τη θεραπευτική τους αντιμετώπιση, πάντα με το συμφέρον του ασθενή ως πρόταγμα.

Παράλληλα, θα πρέπει να υπάρχει διεπιστημονική συνεργασία σε περιπτώσεις ορισμένων προβλημάτων υγείας. Για παράδειγμα, στον διαβήτη θα πρέπει να υπάρχει στενή συνεργασία του γυναικολόγου, με τον ενδοκρινολόγο και τον διαβητολόγο.

Γιατί εάν η γυναίκα που μένει έγκυος δεν έχει ρυθμισμένο τον διαβήτη, έχει μεγαλύτερες πιθανότητες να αναπτύξει το έμβρυο

κάποια συγγενή ανωμαλία. Όταν μια έγκυος έχει υπέρταση, απαιτείται στενή συνεργασία

του γυναικολόγου με τον αιματολόγο και με τον καρδιολόγο.

36 | Hellenic Medical Review ΣΥΝΕΝΤΕΥΞΗ
έμπειρο
σε
Σήμερα θεωρείται καλός γυναικολόγος όποιος κάνει
υπερήχους
στο ιατρείο, τη στιγμή
που
οι υπέρηχοι είναι μια εξέταση
που
πρέπει να διενεργείται από
και εξειδικευμένο ιατρό,
χώρο με σύγχρονα μηχανήματα

Νεότερες θεραπευτικές εξελίξεις στην

38 | Hellenic Medical Review ΑΡΘΡΟ
ΜΑΡ Ι Α ΕΛΕΥΘΕΡ Ι Α ΕΥΑΓΓΕΛΟΠΟΥΛΟΥ Αναπλ. Καθηγήτρια Νευρολογίας – Νευροχημείας ΕΚΠΑ, Τμήμα Απομυελινωτικών Νοσημάτων, Αιγινήτειο Νοσοκομείο
Πολλαπλή Σκλήρυνση

Η πολλαπλή σκλήρυνση (ΠΣ) είναι η πιο συχνή

ανοσοεπαγόμενη απομυελινωτική νόσος του κεντρικού

νευρικού συστήματος που χαρακτηρίζεται από

βλάβη της μυελίνης (απομυελίνωση) και δυνητικά

επακόλουθη νευρωνική βλάβη. H νόσος συνήθως

προσβάλει νέα ατόμα (18-30 έτη) και συχνότερα γυναίκες

με αναλογία 2:1. Στην αιτιοπαθογένεια της νόσου

προτείνεται πώς αυτοαντιδρώτα Τ λεμφοκύτταρα μέσω

μηχανισμών μοριακής μίμησης, ενεργοποιούνται έναντι

αυτοαντιγόνων της μυελίνης, επάγοντας αυτοάνοσους μηχανισμούς που περιλαμβάνουν τα Τ-κύτταρα και την παραγωγή προφλεγμονωδών κυτοκινών.

Τα τελευταία χρόνια η βαθύτερη κατανόηση των παθοφυσιολογικών μηχανι-

σμών της είχε σαν αποτελεσμα να αλλάζει η

θεραπευτική προσέγγιση της νόσου με την

έγκριση φαρμάκων για την διαλλείπουσα

μορφή της νόσου καθώς και ένα φάρμακο

για την προϊούσα μορφή.

Παράλληλα, η επιλογή της κατάλληλης

θεραπείας για την κάθε ασθενή καθορίζε-

ται από τη δραστηριότητα, την μορφή της

νόσου καθώς και την διασφάλιση απουσίας

κλινικής και απεικονιστικής δραστηριότητας

της νόσου κατά την λήψη της αγωγής

Επι μη αποτελεσματικού ελέγχου της δραστηριότητας της νόσου από αγωγές πρωτης

γραμμής η επί επιθετικής νόσου κατά την

έναρξη, είναι αναγκαία η κλιμάκωση σε θεραπείες μεγαλύτερης αποτελεσματικότητας

για την RRMS to 2013 (148). Χορηγείται σαν χαπι 240mg tablet 2 φορες ημερησίως. Ο DMF και ο ενεργός μεταβολίτης του (μονομεθυλ–φουμαρικο) δρα μέσω ενεργοποίησης πυρηνικού μεταγραφικού παράγοντα Ε2 και αναστολή μηχaνισμών που σχετίζονται με κυτταρικό θάνατο/βλάβη μυελίνης από οξειδωτικό stress και επάγει ΤΗ2 ανοσιακή απάντηση, παραγωγή ιντερλευκινών (αύξηση ΙL-10) και έκφραση μορίων προσκόλλησης. Η αγωγή είναι καλά ανεκτή. Ανεπιθύμητες ενέργειες που εμφανίζονται συχνότερα στην έναρξη αγωγής

και βελτιώνονται με λήψη τροφης είναι γαστρεντερικές διαταραχές και παροδική ερυθρότητα προσώπου.

Μαρία Ελευθερία Ευαγγελοπούλου

Πρώτης γενιάς νοσοτροποιητικές θεραπείες αποτελούν οι ιντερφερόνες: IFNβ-1 α (Αvonex, Rebiff ), καθώς και η οξεική γλατιραμέρη (Copaxone) και ενδείκνυνται για τους ασθενείς με διαλλείπουσα μορφή νόσου και προτείνεται πως μειώνουν κατά ένα τρίτο την συχνότητα των υποτροπών.

Νέες αγωγές pos

Ο φουμαρικός διμεθυλεστέρας DMF (Τecfidera) χρησιμοποιούνταν για τη θεραπεία της ψωρίασης από 1959 και εγκρίθηκε

Από τις μελέτες σε σύγκριση με την ομάδα ελέγχου μπορει να εμφανισθεί μέιωση λευκών αιμοσφαιρίων και των λεμφοκυττάρων στο έτος σε ~ 10 and 28%, αντίστοιχα. Συνιστάται τακτική παρακολούθηση της γενικής αίματος ανα 3μηνο κατά τη διάρκεια της αγωγής

Hellenic Medical Review | 39
ΝΕΥΡΟΛΟΓΙΑ
Φάρμακα πρώτης γραμμής
H επιλογή της κατάλληλης θεραπείας
για
τον κάθε ασθενή σε συνδυασμό με την σχολαστική παρακολούθηση έχει ως αποτέλεσμα την βέλτιστη κλινική ανταπόκριση

Η τεριφλουναμίδη (Aubagio), είναι ο ενεργός μεταβολίτης της λεφλουναμίδης

που εχει χργησομοποιηθει ως θεραπεία για την ρευματοειδή αρθρίτιδα. Αναστέλλει την σύνθεση της πυριμιδίνης κατά τον πολλαπλασιασμό των Τ και Β λεμφοκυττάρων κ επάγει την Τh2 ανοσιακή απάντηση, Χορηγείται p.os 1 χαπι την ημερα πρωτης. Αντενδεικνυνται κατά την κύηση λόγω τερατογέννεσης και απαιτείται παρακολούθηση γενικής αίματος και τρανσαμινασών κατά την αγωγή.

νόσου. Είναι ένα εξανθρωποιημένο μονοκλωνικό αντίσωμα έναντι των υποδοχέων της α4-ιντεγκρίνης των Τ λεμφοκυττάτρων που αποτρέπει την μετακίνηση αυτών μέσω του αιματοεγκεφαλικού φραγμού. Χορηγείται ως μονοθεραπεία σε ασθενείς με μεγάλης ενεργότητας διαλείπουσα ΣΚΠ. Η δόση χορήγησης είναι 300 mg ανά 4 εβδομάδες

σε ασθενείς > 18 ετών.

Κλινικές μελέτες δείχνουν σημαντική μείωση του ετήσιου ρυθμού υποτροπών κατά

68% και των εστιών που προσλαμβάνουν

σκιαγραφικό στη μαγνητική εγκεφάλου

κατά 92% Η δυνητικά επικίνδυνη επιπλοκή της αγωγής είναι η εμφάνιση προϊούσας πολυεστιακής λευκοεγεφαλοπάθειας

(Progressive multifocal leuconcephalopathy PML) και είναι αναγκαία η προσεκτική επιλογή των ασθενών και παρακολούθηση

αυτών κατά τη διάρκεια της θεραπείας βάση του αλγόριθμου διαστρωμάτωσης του κινδύνου για την αποφυγή εμφάνισης της επιπλοκής αυτής.

H εμφάνιση υποτροπών και η απεικονιστική ενεργότητα στην μαγνητική τομογραφία σε ασθενείς με διαλείπουσα ΣΚΠ υπό αγωγή με πρώτης γενιάς νοσοτροποιητικά φάρμακα, υποσημαίνει την ανάγκη αλλαγής σε φάρμακα δεύτερης γενιάς όπως το μονοκλωνικό αντίσωμα ναταλιζουμάμπη και η φιγκολιμόδη, η οζανιμόδη και οι αντι Β θεραπείες, κλαδριβίνη.

Η ναταλιζουμάμπη (Natalizumab, Tysabri) αποτελει ένα πολύ αποτελεσματικό φάρμακο για τον έλεγχο της δραστηριότητας της

Η κυριότερη και δυνητικά θανατηφόρα ανεπιθύμητη ενέργεια της ναταλιζουμάμπης είναι η PML που οφείλεται σε προσβολή από τον polyoma ιό JCV. Η προοδευτική εμφάνιση άτυπων συμπτωμάτων όπως συμπεριφορικών ή νευροψυχολογικών αλλαγών, διαταραχών όρασης θέτει την υποψία PML και επιβάλλει την διακοπή της αγωγής, την διενέργεια μαγνητικής εγκεφάλου και οσφυονωτιαίας παρακέντησης (ΟΝΠ). Η μαγνητική εγκεφάλου αναδεικνύει διάχυτες υποφλοιώδεις βλάβες στη λευκή ουσία και η ΟΝΠ την ανίχνευση του ιού JCV με PCR . Επί διάγνωσης PML διενεργείται άμεσα πλασμαφαίρεση και έναρξη αντιικής αγωγής. Είναι σημαντικό πώς η παρακολούθηση των αντισωμάτων JCV στο αίμα κατά την αγωγή με ναταλιζουμάμπη διασφαλίζει την διαστρωμάτωση του κινδύνου για την εμφάνιση PML και την διακοπή αγωγής μετα τα δύο έτη σε ασθενείς που έχουν θετικα JCVab >0.9 και παρουσιάζουν αυξημένο κίνδυνο εμφάνισης της επιπλοκής αυτής.

Παρακολούθηση JCVab στο αίμα συστήνεται ανα 6μήνες σε ασθενείς υπο αγωγή με ΝΤΜ. Αναλυτικότερα επί απουσίας αντισωμάτων anti-JCV στο αίμα ο κίνδυνος της PML είναι <0.1/1,000. Ασθενείς με θετικά

40 | Hellenic Medical Review
Θεραπείες δεύτερης γραμμής
ΑΡΘΡΟ

JCV αb <0.9 έχουν 0.6% πιθανότητα PML

στα 6 έτη, μπορούν να συνεχίζουν την αγω-

γή .>18 μήνες δεδομένου ότι JCV αb <0.9 .

Η σχολαστική παρακολούθηση και κλινική

επαγρύπνιση κατά τη διάρκεια της αγωγής

με ναταλιζουμάμπη επιτρέπει την έγκαιρη

αξιολόγηση υπόπτων για PML συμπτωμά-

των που πιθανώς να είναι δύσκολο να διαφοροδιαγνωσθούν από υποτροπή της ΣΚΠ

Αντί - Β θεραπείες (ΟκρελιζουμάμπηΟφατουμαμπη)

Η ΠΣ θεωρούνται παλαιότερα νόσος επαγόμενη κυρίως από Τ λεμφοκύτταρα, παρότι, τα ολιγοκλωνικά αντισώματα που παράγονται στο ΕΝΥ από ενδοθηκική διέ-

γερση των Β λεμφοκυττάρων και αποτε-

λούν έναν από τους διαγνωστικούς δείκτες

για τη νόσο. Τα τελευταία χρόνια αναδύεται

ο σημαντικός ρόλος των Β λεμφοκυττάρων

στους παθοφυσιολογικούς μηχανισμούς

της νόσου ιδίως της προϊούσας μορφής

και προτείνονται αντι-Β θεραπείες τόσο

για την υψηλής ενεργότητας διαλείπουσα

ΠΣ όσο και την προϊούσα ΠΣ με κλινική ή απεικονιστική ενεργότητα

Η Οκρελιζουμάμπη (Ocrevus) είναι ενα anti-CD20 μονοκλωνικό αντίσωμα το οποιο μειώνει τα Β λεμφοκύτταρα. Χορηγείται

ενδοφλέβια κάθε 6μήνες με καλή ανοχή. Λόγω πιθανών αλλεργικών αντιδράσεων προτείνεται η χορήγηση αντισταμινικών και κορτιζόνης.

Οφατουμάμπη (Kesimpta) μονοκλωνικό αντίσωμα έναντι επιτόπων των CD20

B λεμφοκυττάρων, με επακόλουθη μείωση τους. Χορηγείται υποδόρια μηνιαία.

Πρό έναρξης αντι Β θεραπειών, απαιτείται έλεγχος για ηπατιτιδα, Β C, HIV και φυματίωση.

Η φιγκολιμόδη (Gilenya) δρά ως αγωνιστής στους υποδοχείς της φωσφορικής σφιγγοσίνης-1 (S1P). Υποδοχείς S1P βρίσκονται τόσο στα λεμφοκύτταρα στην περιφέρεια όσο και στα νευρικά κύτταρα του ΚΝΣ όπου παίζουν ρόλο στην νευρωνική διαφοροποίηση. Η φιγκολιμόδη αναστέλλει την μετακίνηση των λεμφοκυττάρων

από τους λεμφαδένες, αποτρέποντας τα

αυτοαντιδρώντα λεμφοκύτταρα να φτάσουν στο σημείο της φλεγμονής. Διαπερνά τον ΑΕΦ και δρά στο ολιγοδεντροκύτταρα μέσω ενεργοποίησης των S1P υποδοχέων. Χορηγείται p.os στους ασθενείς με διαλλείπουσα ΣΚΠ. Στις ανεπιθύμητες ενέργειες αναφέρονται βραδυκαρδία, ασυμπτωματική τρανσαμινασαιμία, ρινοφαρυγγίτιδα, διάρροια και η πρώτη χορήγηση του φαρμάκου γίνεται ενδονοσοκομειακά λόγω κινδύνου βραδυκαρδίας.

Οζανιμόδη (Zeposia)

Αποτελεί τροποιητή των υποδοχέων S1P1P5. Πλεονεκτεί έναντι της φιγκολιμοδης λόγω της αποτελεσματικότερης δρασης στο κεντρικό νευρικό και απουσία δράσεων

σε άλλα όργανα. Ως προς την ασφάλεια, δεν παρουσιάζει βραδυκαρδία και λιγότερα περιστατικά εκφύλισης της ωχράς κηλίδας και λιγότερες ερπητικές λοιμώξεις σε σχέση με την φιγκολιμόδη. Χορηγείται p.os στους ασθενείς με διαλλείπουσα ΣΚΠ.

(Maveclad)

Αποτελει θεραπεία ανοσολογικής ανασύστασης. Χορηγείται σε ασθενείς με διαλείπουσα η προϊούσα ΠΣ υψηλής κλινικής και απεικονιστικής ενεργότητας ασθενείς και δρα μέσω μείωσης Β και Τ λεμφοκυττάρων και αναστολής σύνθεσης DNA Συμπερασματικά, η κατανόηση των παθοφυσιολογικών μηχανισμών των διαφόρων μορφών της νόσου έχει αλλάξει θεαματικά την τελευταία δεκαετία την θεραπευτική προσέγγιση στην πολλαπλή σκλήρυνση διασφαλίζοντας την απουσία κλινικής και απεικονιστικής ενεργότητας στους ασθενείς με διαλλείπουσα ΠΣ καθώς και την σημαντική βελτίωση ασθενών με προϊούσα πορεία. Παράλληλα η επιλογή της κατάλληλης θεραπείας για τον κάθε ασθενή σε συνδυασμό με την σχολαστική νευρολογική, απεικονιστική και εργαστηριακή παρακολούθηση έχει ως αποτέλεσμα την βέλτιστη κλινική ανταπόκριση

Βιβλιογραφία

1. Kappos L, Bates D, Hartung H, Havrdva E et al. Natalizumab treatment for multiple sclerosis: recomendations for patient selection. Lancet Neurol 2007;6:431-41

2. Gold R, Jawad A, Miller DH, Henderson DC, Fassas A, Fierz W, Hartung HP. Expert opinion: guidelines for the use of natalizumab in multiple sclerosis patients previously treated with immunomodulating therapies. J Neuroimmunol. 2007 Jul;187(1-2):156-8

3. Rommer PS, Milo R, Han MH, Satyanarayan S, Sellner J, Hauer L, Illes Z, Warnke C, Laurent S, Weber MS, Zhang Y, Stuve O. Immunological Aspects of Approved MS Therapeutics. Front Immunol. 2019 Jul 11;10:1564.

4. Cree BAC, Mares J, Hartung HP. Current therapeutic landscape in multiple sclerosis: an evolving treatment paradigm. Curr Opin Neurol. 2019 Jun;32(3):365377. doi: 10.1097/ WCO.0000000000000700. Erratum in: Curr Opin Neurol. 2019 Oct;32(5):782. PMID: 30985372.

Hellenic Medical Review | 41
Κλαδριβίνη
και την εξάλειψη κινδύνου των δυνητικών ανεπιθύμητων ενεργειών ιδίως από τις πιο επιθετικές θεραπείες για την νόσο.
ΝΕΥΡΟΛΟΓΙΑ

Νευροτροφικοί

παράγοντες

κι ο ρόλος τους στην αναγεννητική ικανότητα του ενήλικου εγκεφάλου

ΙΩ Α ΝΝΗΣ ΧΑΡΑΛΑΜΠ ΟΠΟΥΛΟΣ , PhD Αναπλ. Καθ. Φαρμακολογίας, Ιατρική Σχολή Παν. Κρήτης, Ερευνητής, Ινστιτούτο Μοριακής Βιολογίας και Βιοτεχνολογίας, Ίδρυμα Τεχνολογίας και Έρευνας, Διευθυντής Μεταπτυχιακού Προγράμματος στις Νευροεπιστήμες

42 | Hellenic Medical Review ΑΡΘΡΟ

Οι νευροτροφίνες είναι αυξητικοί

παράγοντες που κατέχουν σημα -

ντικό ρόλο στην ανάπτυξη και διατήρηση

των διαφορετικών κυτταρικών πληθυ -

σμών στο νευρικό σύστημα, καθορίζο-

ντας την επιβίωση, διαφοροποίηση και

πλαστικότητα του νευρικού ιστού.

Η έρευνα στο πεδίο των αυξητικών

παραγόντων του νευρικού συστήματος

ξεκίνησε πριν από περίπου πενήντα χρό -

νια, με την ανακάλυψη του πρωτότυπου

μορίου, του νευρικού αυξητικού παράγο-

ντα (Nerve Growth Factor, NGF) από τους

Rita Levi-Montalcini και Stanley Cohen (βραβείο Νόμπελ 1986).

Έκτοτε, η έρευνα στο χώρο των νευροτροφινών πολλαπλασιάστηκε, λόγω των

σημαντικών δράσεων που αποδόθηκαν

στα μόρια αυτά στη λειτουργία των νευρικών κυττάρων.

Ακολούθησε η ταυτοποίηση και των υπολοίπων νευροτροφινών, όπως ο Brain Derived Neurotrophic Factor (BDNF), η Neurotrophin-3 (NT-3) και η Neurotrophin-4/5 (NT-4/5).

Ο κύριος ρόλος των μεγαλομοριακών αυτών πεπτιδικών μορίων είναι να ρυθμίζουν την επιβίωση των νευρικών κυττάρων, τόσο κατά την εμβρυϊκή ανάπτυξη

του νευρικού ιστού (Υπόθεση Νευροτροφινών) όσο και στον ενήλικο νευρικό ιστό, τον πολλαπλασιασμό των προγονικών

κυττάρων, τη μυελίνωση των νευραξόνων, την ρύθμιση της νευρικής απόπτωσης, την αξονική και δενδριτική αύξηση

και καθοδήγηση, και την διασύνδεση και πλαστικότητα των νευρώνων, την απελευθέρωση νευροδιαβιβαστών και τη μακροπρόθεσμη ενίσχυση της μνήμης (Long Term Potentiation, LTP).

Η ανακάλυψη δε, ότι οι νευροτροφίνες και οι υποδοχείς τους δεν εκφρά -

ζονται σε κατώτερους οργανισμούς

όπως η Drosophila melanogaster και

ο Caenorhabditis elegans δεικνύει ότι

πρόκειται για μόρια που αναπτύχθηκαν

κυρίως λόγω της πολυπλοκότητας του

νευρικού συστήματος των ανώτερων

εξελικτικά οργανισμών.

Οι νευροτροφίνες δρουν μέσω δύο κατηγοριών υποδοχέων: των Trk (tropomyosin-related kinase) υποδοχέων που ανήκουν στην υπερ-οικογένεια των Receptor Tyrosine Kinase (RTK), και του p75NTR (p75 pan-neurotrophin receptor) υποδοχέα που ανήκει στην υπερ-οικογένεια των Tumor Necrosis Factor Receptor (TNFR).

Ο p75NTR υποδοχέας αποτέλεσε τον πρώτο αναγνωρισμένο υποδοχέα του NGF κι ακολούθησε ο πρώτος Trk υποδοχέας που ανακαλύφθηκε, ο TrkA, στον οποίο προσδένεται ο NGF με υψηλότερη χημική συγγένεια από ότι στον p75NTR. Στη συνέχεια ακολούθησε η αναγνώριση των TrkB και TrkC, με βάση την ομοιότητά τους με τον TrkA. Οι υποδοχείς Trk είναι κινάσες τυροσίνης με χαρακτηριστική δομή. Περιέχουν το εξωκυττάριο τμήμα το οποίο αποτελείται από τρία μοτίβα πλούσια σε λευκίνη που πλαισιώνουν δύο συστάδες κυστεϊνης, δύο περιοχές C2 τύπου ανοσοσφαιρίνης (IgC2), μία απλή διαμεμβρανική περιοχή και μία κυτταροπλασματική περιοχή με λειτουργία κινάσης. Oι ώριμες νευροτροφίνες συνδέονται εκλεκτικά με συγκεκριμένους υποδοχείς Trk, δηλαδή ο NGF με τον TrkA, ο BDNF και η ΝΤ-4/5 (με χαμηλότερη συγ-

Ιωάννης Χαραλαμπόπουλος

Hellenic Medical Review | 43
ΦΑΡΜΑΚΟΛΟΓΙΑ, ΝΕΥΡΟΛΟΓΙΑ
Υποδοχείς των Νευροτροφινών
Η έρευνα στο πεδίο των αυξητικών παραγόντων του νευρικού συστήματος ξεκίνησε πριν από περίπου πενήντα χρόνια, με την ανακάλυψη του πρωτότυπου μορίου, του νευρικού
αυξητικού παράγοντα (Nerve Growth Factor, NGF)

γένεια) με τον TrkB και η NT-3 με τον TrkC υποδοχέα. Όλες οι νευροτροφίνες συνδέονται επίσης με τον υποδοχέα p75NTR αλλά με χαμηλότερη χημική συνάφεια.

Η εξωκυττάρια περιοχή (ΕCD) του p75NTR περιέχει ένα πεπτίδιο οδηγό 28 αμινοξέων, και ακολουθούν τέσσερις εξωκυττάριες δομές (40 αμινοξέων) πλούσιες σε κυστεϊνη. Το ενδοκυττάριο κομμάτι (ICD) αποτελείται από 80 αμινοξέα και περιλαμβάνει την περιοχή θανάτου (Death Domain), η οποία αλληλεπιδρά με πολλαπλούς σηματοδοτικούς παράγοντες, προάγοντας κυρίως τον κυτταρικό θάνατο. Τα τελευταία 20 χρόνια έχει καταδειχθεί ότι οι ανώριμες μορφές των νευροτροφινών (proneurotrophins) συνδέονται εκλεκτικότερα με τον p75NTR από ότι με τους Trk υποδοχείς, ευοδώνοντας τον κυτταρικό θάνατο, σε αντίθεση με τις ώριμες μορφές τους που προάγουν την κυτταρική επιβίωση και λειτουργία μέσω των Trk υποδοχέων (Εικόνα 1).

Η αλληλεπίδραση των υποδοχέων Trk με τις αντίστοιχες διμερισμένες ώριμες νευροτροφίνες επάγει το διμερισμό του υποδοχέα και την φωσφορυλίωση αμινοξικών καταλοίπων τυροσίνης στο ενδοκυττάριο τμήμα του, πυροδοτώντας την έναρξη σηματοδοτικών μονοπατιών που καταλήγουν στην έκφραση πρωτεϊνών-κινασών (όπως οι Akt/PI3K, MAPK, cJun, κ.α.), απαραίτητων για την επιβίωση και διαφοροποίηση του νευρικού κυττάρου. Οι κινάσες αυτές τελικά φωσφορυλιώνουν μεταγραφικούς παράγοντες όπως οι CREB και NFkB, οι οποίοι μετατοπίζονται στον πυρήνα και επιφέρουν την αύξηση της έκφρασης πολλών αντι-αποπτωτικών πρωτεϊνών αλλά και παραγόντων συναπτικής ενδυνάμωσης και νευρικής λειτουργίας.

44 | Hellenic Medical Review
Σηματοδότηση των υποδοχέων νευροτροφινών
ΑΡΘΡΟ

Αντίθετα, ο p75NTR υποδοχέας δεν εμφανίζει ενδοκυττάρια ενζυμική λειτουργία

και η σηματοδότηση επιτυγχάνεται μέσω

αλληλεπίδρασης με διάφορες πρωτεΐνες, επάγοντας την επιβίωση ή την απόπτωση

του κυττάρου. Η ενεργοποίησή του από

τις ώριμες κι ανώριμες μορφές νευροτροφινών επιφέρει τον διμερισμό του και την

επαγωγή της ενδοκυττάριας πρωτεϊνικής

αλληλεπίδρασης της περιοχής θανάτου

του υποδοχέα με διαφορετικές πρωτεϊνες

(π.χ. RIP2, TRAF6, IRAK), με έναν κυτταρο-ειδικό τρόπο. Ο υποδοχέας p75NTR

μπορεί επίσης να αλληλεπιδράσει με τους

Trk υποδοχείς όταν συνεκφράζονται σε

κύτταρα, και να ενισχύσει την αντι-αποπτωτική δράση των Trk υποδοχέων, ενώ επίσης μπορεί να ενεργοποιηθεί από πολλά διαφορετικά μόρια-προσδέτες (ligands), ανάμεσά τους και το τοξικό Αμυλοειδές-β που εμπλέκεται στην Νόσο Αλτζχάιμερ (Alzheimer’s Disease, AD).

ΦΑΡΜΑΚΟΛΟΓΙΑ, ΝΕΥΡΟΛΟΓΙΑ

Κατά την εμβρυϊκή ανάπτυξη και σχηματισμό του εγκεφάλου των θηλαστικών, οι νευροτροφίνες κι οι υποδοχείς τους

διαδραματίζουν σημαντικό καθοδηγητικό

ρόλο. Μετά την γέννηση, ο εγκέφαλος

αποτελείται από μετα-μιτωτικά νευρικά

κύτταρα τα οποία δεν έχουν την ικανότη-

τα περαιτέρω πολλαπλασιασμού, γεγονός

που είχε γίνει αντιληπτό κι είχε περιγρα-

φεί ήδη από τον πρώτο νευροανατόμο, Ramon Cajal, στις αρχές του προηγού -

μενου αιώνα. Το δόγμα αυτό στον χώρο

της Νευροβιολογίας καταρρίφθηκε πριν

μερικά χρόνια, με τις πρώτες παρατηρή-

σεις από τον Altman την δεκαετία του

’60 και την οριστική ταυτοποίηση από

τον Fred ‘Rusty’ Gage στις αρχές του 1990, δεικνύοντας ότι, έστω και σε περιορισμένο αριθμό, μπορεί να επιτευχθεί νευρογένεση και στον ενήλικο εγκέφαλο. Νευρογένεση στον εγκέφαλο ενηλίκου καλείται η διαδικασία παραγωγής νέων, λειτουργικών νευρώνων ή γλοιακών κυττάρων από ενδογενή προγονικά κύτταρα, που εν συνεχεία ενσωματώνονται στα

Εικόνα 1

ήδη υπάρχοντα νευρωνικά κυκλώματα. Τα νευρικά βλαστικά κύτταρα (NSCs) είναι αυτοανανεούμενα, πολυδύναμα κύτταρα που πολλαπλασιάζονται και δημιουργούν τους κύριους κυτταρικούς τύπους του κεντρικού νευρικού συστήματος όπως νευρώνες, αστροκύτταρα και ολιγοδενδροκύτταρα.

Στα ενήλικα θηλαστικά η νευρογένεση

λαμβάνει χώρα, κάτω υπό φυσιολογικές συνθήκες, κυρίως σε δύο περιοχές: στην υποκοιλιακή ζώνη των πλευρικών κοιλιών (SubVentricular Zone, SVZ), και στην υποκοκκώδη ζώνη της οδοντωτής έλικας του ιππόκαμπου (SubGranular Zone, SGZ) (Εικόνα 2). Οι νευρώνες της SVZ μετανα-

Εικόνα 2

Hellenic Medical Review | 45
Νευρογένεση στον ενήλικο εγκέφαλο

στεύουν σε μεγάλη απόσταση, διαμέσου του μεταναστευτικού ρεύματος έκφυσης (RMS), γίνονται κοκκώδη και περισπειραματικά κύτταρα κι ενσωματώνονται στους οσφρητικούς λοβούς. Αντίστοιχα, οι νευρώνες της SGZ περιοχής μεταναστεύουν στην κοκκώδη κυτταρική στιβάδα της οδοντωτής έλικας του ιπποκάμπου. Ειδικότερα, γνωρίζουμε σήμερα ότι η δημιουργία νέων νευρώνων και γλοίας στον ιππόκαμπο ενηλίκων εμπλέκεται όλο και περισσότερο στις διαδικασίες μάθησης

και μνήμης. Τα ελλείμματα στη νευρογένεση με την πάροδο του χρόνου μπορεί ευθύνονται για την μειωμένη λειτουργία

του ιπποκάμπου, σταδιακά οδηγώντας σε ελλείμματα μνήμης.

Ο σχηματισμός του ιππόκαμπου, και πιο συγκεκριμένα η οδοντωτή έλικα, θεωρείται πλέον ειδική θέση νευρογένεσης

ενηλίκων θηλαστικών, αν και υπάρχει διχογνωμία για την λειτουργία αυτή στον

ανθρώπινο εγκέφαλο. Πρόσφατα, σημαντικές ερευνητικές ομάδες από το Πανεπιστήμιο Στάνφορντ (A. Alvarez-Buylla lab) αμφισβήτησαν την ικανότητα νευρογένεσης στον ενήλικο ανθρώπινο εγκέφαλο, με άλλες ομάδες (M. Llorens-Martin lab, Evgenia Salta lab) όμως να εμφανίζουν σημαντικά ερευνητικά αποτελέσματα νευρογένεσης στον εγκέφαλο ανθρώπων. Τα δεδομένα αυτά πιστοποιούν ότι ο ιππόκαμπος είναι σημαντική νευρογενής ζώνη στον εγκέφαλο των ενηλίκων αφού εμπλέκεται σε υψηλότερες γνωστικές λειτουργίες, συμπεριλαμβανομένης της μάθησης και της μνήμης. Χρίζουν ιδιαίτερης αναφοράς, σημαντικές πρόσφατες ερευνητικές μελέτες που δεικνύουν ότι η νευρογεννητική ικανότητα μειώνεται δραστικά σε ασθενείς με Νόσο Αλτζχάιμερ, καθιστώντας το φαινόμενο αυτό σαν έναν νέο θεραπευτικό στόχο για την αντιμετώπιση νευρολογικών ασθενειών.

46 | Hellenic Medical Review
ΑΡΘΡΟ

Τέλος, είναι ιδιαιτέρως σημαντικό ότι

τόσο οι ώριμοι νευρώνες, τα ολιγοδεν -

δροκύτταρα και τα αστροκύτταρα του

ιππόκαμπου, όσο και τα νευρικά βλαστικά

κύτταρα της οδοντωτής του έλικας, εκφράζουν τον υποδοχέα TrkB κι απαιτούν

την παρουσία της νευροτροφίνης BDNF

για να λειτουργήσουν ομαλά. Πρόσφατες

ερευνητικές μελέτες έχουν συνδέσει την

νοητική αλλά και την φυσική άσκηση με

την αύξηση της δράσης του BDNF στην

νευρογένεση και την επαγώμενη εξ αυτής

προστασία στην Νόσο Αλτζχάιμερ.

Οι νευροτροφίνες κι οι υποδοχείς τους

αποτελούν ιδιαιτέρως σημαντικά ενδο-

γενή μόρια για την εύρυθμη λειτουργία

του ενήλικου εγκεφάλου, ρυθμίζοντας

πολλαπλά κυτταρικά φαινόμενα όπως

την επιβίωση των νευρικών κυττάρων, την ικανότητα νευρογένεσης κι αξονικής

προεκβολής, την μυελίνωση, την ενίσχυση της πλαστικότητας και της νευρικής σηματοδότησης.

Τόσο η παραγωγή κι έκκριση των νευροτροφινών, όσο κι η έκφραση των υποδοχέων τους σε όλα σχεδόν τα νευρικά και γλοιακά κύτταρα, ώριμα και προγονικά, καθ’ όλη την διάρκεια της ζωής ενός οργανισμού, συντονίζουν χωροχρονικά την σωστή λειτουργία του νευρικού ιστού.

Είναι δε χαρακτηριστικό ότι η μείωση των

επιπέδων τους κατά την γήρανση ή στην

περίπτωση νευρολογικών νοσημάτων, κι ιδιαιτέρως σε νευροεκφύλιση, συνάδει με την έκπτωση των νευρικών λειτουργιών

της μνήμης-μάθησης, της κινητικότητας

και της αντίληψης, κι εν τέλει της νευρικής

απώλειας που οδηγεί στον θάνατο.

Η σηματοδοτική πολυπλοκότητα και ο μεγάλος αριθμός διαφορετικών συνδυα-

στικών αλληλεπιδράσεων των υποδοχέων νευροτροφινών καθιστά την μελέτη τους ιδιαίτερα σύνθετη. Ειδικότερα, οι αλλαγές σηματοδότησης σε περιπτώσεις νευροεκφυλιστικών ασθενειών ή τραυματισμού του νευρικού ιστού, όπου οι υποδοχείς αυτοί εκφράζονται και διαδραματίζουν σημαντικό ρόλο στην κυτταρική τύχη κι έκφανση της ασθένειας, έχουν αποτελέσει θεραπευτικό στόχο για πολλά χρόνια από μεγάλο αριθμό ερευνητικών ομάδων. Δυστυχώς, οι δομικές ιδιαιτερότητες των ενδογενών νευροτροφικών παραγόντων (μεγάλο μέγεθος, πεπτιδική φύση, ανικανότητα να διαπεράσουν τον αιματοεγκεφαλικό ιστό) καθιστούν την κλινική τους χρήση μη δυνατή. Τα τελευταία χρόνια πολλές ερευνητικές ομάδες παγκοσμίως, ανάμεσά τους κι η δική μας, έχει αναπτύξει μικρά μόρια με επιθυμητές φαρμακολογικές δράσεις που μιμούνται τις λειτουργίες των νευροτροφινών και δρουν εκλεκτικά σε υποδοχείς τους, καθιστώντας τα ως πιθανά θεραπευτικά σχήματα έναντι νευροεκφυλιστικών νόσων. Ειδικότερα, αυτά τα μικρά σε μέγεθος μόρια (πολλά εκ των οποίων βρίσκονται ήδη σε φάσεις κλινικής μελέτης σε ανθρώπους με νευρολογικά προβήματα) αλληλεπιδρούν και ενεργοποιούν εκλεκτικά έναν υποδοχέα νευροτροφινών, οδώνοντας την νευρική επιβίωση σε ώριμα νευρικά κύτταρα, ενώ ταυτόχρονα ενισχύουν τον πολλαπλασιασμό και την διαφοροποίηση των νευρικών βλαστικών κυττάρων του ιππόκαμπου. Με αυτές τις συνδυαστικές δράσεις τους, φαίνεται ότι θα μπορούσαν να διαδραματίσουν σημαντικό πλειοτροπικό ρόλο στην θεραπεία νευροεκφυλιστικών νοσημάτων, όχι απλά αντιμετωπίζοντας συμπτωματικά

την νόσο όπως κάνουν τα ήδη χρησιμοποιούμενα φάρμακα, αλλά προσφέροντας

καινοτόμες φαρμακολογικές προσεγγίσεις

για την αποφυγή της νευρικής απώλειας αλλά και την αντικατάσταση της με ενίσχυση της ενδογενούς νευροαναγεννητικής ικανότητας του εγκεφάλου.

Βιβλιογραφία

Genetic dissection of neurotrophin signaling through the p75 neurotrophin receptor. Charalampopoulos I, Vicario A, Pediaditakis I, Gravanis A, Simi A, Ibáñez CF. Cell Rep. 2012 Dec 27;2(6):1563-70. doi: 10.1016/j. celrep.2012.11.009.

Neurosteroids and microneurotrophins signal through NGF receptors to induce prosurvival signaling in neuronal cells. Gravanis A, Calogeropoulou T, Panoutsakopoulou V, Thermos K, Neophytou C, Charalampopoulos I. Sci Signal. 2012 Oct 16;5(246):pt8. doi: 10.1126/ scisignal.2003387.

Adult neurogenesis in neurological diseases. Gage FH. Science. 2021 Nov 26;374(6571):1049-1050. doi: 10.1126/science.abm7468.

Adult neurogenesis in mammals. Gage FH. Science. 2019 May 31;364(6443):827-828. doi: 10.1126/ science.aav6885.

Human Adult Neurogenesis: Evidence and Remaining Questions. Kempermann G, Gage FH, Aigner L, Song H, Curtis MA, Thuret S, Kuhn HG, Jessberger S, Frankland PW, Cameron HA, Gould E, Hen R, Abrous DN, Toni N, Schinder AF, Zhao X, Lucassen PJ, Frisén J. Cell Stem Cell. 2018 Jul 5;23(1):25-30. doi: 10.1016/j. stem.2018.04.004.

The role of adult hippocampal neurogenesis in brain health and disease. Toda T, Parylak SL, Linker SB, Gage FH. Mol Psychiatry. 2019 Jan;24(1):67-87. doi: 10.1038/ s41380-018-0036-2.

Impact of neurodegenerative diseases on human adult hippocampal neurogenesis. Terreros-Roncal J, MorenoJiménez EP, Flor-García M, Rodríguez-Moreno CB, Trinchero MF, Cafini F, Rábano A, LlorensMartín M. Science. 2021 Nov 26;374(6571):1106-1113. doi: 10.1126/ science.abl5163.

Adult hippocampal neurogenesis in Alzheimer’s disease: A roadmap to clinical relevance. Salta E, Lazarov O, Fitzsimons CP, Tanzi R, Lucassen PJ, Choi SH. Cell Stem Cell. 2023 Feb 2;30(2):120-136. doi: 10.1016/j.stem.2023.01.002.

Η φαρμακολογία
των νευροτροφινών
και των υποδοχέων
τους στην νευρογένεση:
ένας νέος θεραπευτικός
στόχος έναντι
των νευροεκφυλιστικών
ασθενειών
Hellenic Medical Review | 47
ΦΑΡΜΑΚΟΛΟΓΙΑ, ΝΕΥΡΟΛΟΓΙΑ
48 | Hellenic Medical Review ΣΥΝΕΝΤΕΥΞΗ Ανδρέας
ΣΥΝ Ε ΝΤΕΥΞΗ ΣΤΗ ΒΑΣΩ ΚΑΤΕΡΟΥ
Κωνσταντόπουλος: «Πανδημία ιλαράς προ των πυλών, με πολλά δυσάρεστα επακόλουθα, εάν δεν επανεμβολιασθούν άμεσα τα παιδιά»

Κατά τη διάρκεια του δεύτερου lock down οι εμβολιασμοί στα μωρά ελαττώθηκαν σε ποσοστό 40%, ενώ στους

εφήβους 95%, τονίζει στο Hellenic Medical Review o Ανδρέας

Κωνσταντόπουλος, Ομότιμος Καθηγητής Παιδιατρικής

και Πρόεδρος της Ελληνικής Παιδιατρικής Εταιρείας, και

επισημαίνει με έμφαση την ανάγκη άμεσης εμβολιαστικής

κάλυψης παιδιών και εφήβων για να μην υπάρξει πιθανότητα

πανδημίας ιλαράς στους επόμενους μήνες. Δεν είναι τυχαίο

ότι στην Ευρώπη δεν έγιναν 1.200.000 δόσεις εμβολίου MMR (ιλαρά-ερυθρά-παρωτίτιδα).

Σε πρόσφατη συνέντευξη τύπου αναφέ-

ρατε ότι τα εμβόλια σήμερα είναι πολύ

πιο ασφαλή από ό,τι ήταν στο παρελθόν

γιατί έχει αλλάξει η τεχνολογία τους. Θα

μπορούσατε να μας πείτε κάτι παραπάνω

για αυτό;

Ναι, είναι αλήθεια ότι τα εμβόλια σήμερα

είναι πολύ πιο ασφαλή από ότι ήταν πριν το 1992, όπου άλλαξε η βιοτεχνολογία. Θα σας

αναφέρω χαρακτηριστικά ότι το εμβόλιο του

κοκκύτη παρασκευαζόταν μέχρι το 1992 από ολόκληρο το μικρόβιο του κοκκύτη. Αυτό περιείχε 3.000 διαφορετικές ουσίες (αντιγόνα), που προστάτευαν από τον κοκκύτη, αλλά ταυτόχρονα προκαλούσαν υψηλό πυρετό, σπασμούς, εγκεφαλοπάθεια και άλλα. Το τωρινό εμβόλιο προσφέρεται από

δύο φαρμακευτικές εταιρείες. Στην μια περίπτωση περιέχει μόνο τρεις ουσίες και στην

άλλη πέντε. Αυτές οι τρεις ή πέντε ουσίες προστατεύουν χωρίς καμία παρενέργεια.

Με τα 16 εμβόλια που κάνουμε στα μωρά

χορηγούμε 165 ουσίες, ενώ με την παλαιά τεχνολογία θα χορηγούσαμε πάνω από 50.000 ουσίες.

Τόσο εσείς όσο και πολλοί ακόμα συνάδελφοί σας έχετε τονίσει επανειλημμένως ότι

πολλά λοιμώδη νοσήματα έχουν εξαφανιστεί λόγω των εμβολίων. Με τη μείωση στους βασικούς εμβολιασμούς που σημειώθηκε κατά τη διάρκεια της πανδημίας υπάρχει κίνδυνος να επανεμφανιστούν κάποια από αυτά και εάν ναι πόσο ενημερωμένοι είναι οι πολίτες για αυτό;

Με το δεύτερο lock down οι εμβολιασμοί στα μωρά ελαττώθηκαν σε ποσοστό 40%, ενώ στους εφήβους σε ποσοστό 95%.

Παγκοσμίως, ο WHO αναφέρει ότι δεν έγιναν 25.000.000 δόσεις εμβολίων, λόγω πανδημίας. Χαρακτηριστικά, στην Ευρώπη δεν έγιναν 1.200.000 δόσεις εμβολίου MMR (ιλαρά-ερυθρά-παρωτίτιδα). Αν τώρα δεν επανεμβολιασθούν

γρήγορα τα παιδιά και οι έφηβοι, θα δούμε πανδημία ιλαράς, με πολλά δυσάρεστα επακόλουθα.

Υπάρχουν στοιχεία για το πόσο έχουμε επιστρέψει στα επίπεδα προ πανδημίας, όσον αφορά την εμβολιαστική κάλυψη σε παιδιά και εφήβους;

Στη χώρα μας στα παιδιά μέχρι πέντε

ετών έχουμε επανέλθει στα επίπεδα του 2019. Στους εφήβους δυστυχώς η κάλυψη είναι ακόμη πιο χαμηλή από το 2019 (πτώση 20-25%).

Hellenic Medical Review | 49
πέντε ετών έχουμε
επίπεδα του
εμβολιαστική
χαμηλή (πτώση 20-25%) από το 2019
Στη χώρα μας στα παιδιά μέχρι
επανέλθει στα
2019 όσον αφορά την
κάλυψη. Στους εφήβους, δυστυχώς, η κάλυψη είναι ακόμη
Ανδρέας Κωνσταντόπουλος

Πού βρίσκεται η Ελλάδα σε σχέση με τις υπόλοιπες ευρωπαϊκές χώρες όσον αφορά την εμβολιαστική κάλυψη παιδιών και εφήβων;

Προ της πανδημίας Covid-19 είμασταν πρότυπα εμβολιασμών. Τώρα είμαστε αρκετά καλύτερα από αρκετές ευρωπαϊκές χώρες, θα πρέπει όμως να αυξήσουμε τον εμβολιασμό των εφήβων.

Είναι γνωστό ότι οι έφηβοι πείθονται δύσκολα για την αξία των εμβολιασμών, σε σχέση με τα παιδιά μικρότερης ηλικίας, για τα οποία οι αποφάσεις συνήθως λαμβάνονται από τους γονείς.

Με ποιους τρόπους θα μπορούσαν να πεισθούν;

Προ της πανδημίας Covid-19

είμασταν πρότυπα εμβολιασμών.

Τώρα είμαστε αρκετά καλύτερα

από αρκετές ευρωπαϊκές χώρες,

θα πρέπει όμως να αυξήσουμε

τον εμβολιασμό των εφήβων

Ο μοναδικός τρόπος να τους πείσουμε είναι ο διάλογος μαζί τους για 20-30 λεπτά, όπως έχει αποδείξει η Παιδιατρική Εταιρεία σε μια μελέτη που κάναμε. Θα πρέπει να εξηγήσουμε τι είναι το εμβόλιο, τι περιέχει, τι προκαλεί, τι παρενέργειες ενδεχομένως έχει κλπ.

Υπάρχουν αποκλίσεις όσον αφορά τις συστάσεις των Εθνικών Επιτροπών Εμβολιασμού στις ευρωπαϊκές χώρες και με ποια κριτήρια παίρνονται οι εκάστοτε αποφάσεις;

Όντως υπάρχουν αποκλίσεις. Το κύριο κριτήριο είναι το οικονομικό. Μερικές χώρες χρησιμοποιούν παλαιότερα εμβόλια με μικρότερη αποτελεσματικότητα. Στη χώρα μας δίνονται δωρεάν όλα τα εμβόλια, παλαιά και νέα.

Υπάρχει κάποια ακάλυπτη ιατρική ανάγκη στην παιδιατρική που θα μπορούσε να καλυφθεί με κάποιο εμβόλιο στα

επόμενα χρόνια; Φυσικά και υπάρχει. Για παράδειγμα

γίνονται μεγάλες προσπάθειες και

έχουν ήδη προχωρήσει αρκετά για την

παρασκευή εμβολίων πρόληψης των

κακοηθειών.

50 | Hellenic Medical Review ΣΥΝΕΝΤΕΥΞΗ
52 | Hellenic Medical Review ΑΤΟΠΙΚΗ ΔΕΡΜΑΤΙΤΙΔΑ Σταμάτης
Πρόβλημα
πρωτοκόλλων για την ατοπική δερματίτιδα ΣΥΝ Ε ΝΤΕΥΞΗ ΣΤΗ Β Α ΣΩ ΚΑΤ Ε ΡΟΥ
Γρηγορίου:
η απουσία θεραπευτικών

Η απουσία θεραπευτικών πρωτοκόλλων για την ατοπική δερματίτιδα μειώνει την πρόσβαση των ασθενών στους νέους παράγοντες, τονίζει ο Σταμάτης Γρηγορίου, Δερματολόγος - Αφροδισιολόγος, Επίκουρος Καθηγητής

Δερματολογίας – Αφροδισιολογίας Ιατρικής Σχολής ΕΚΠΑ, Νοσοκομείο Αφροδισίων & Δερματικών Νόσων «Ανδρέας Συγγρός», μιλώντας στο Hellenic Medical Review. Και προσθέτει ότι χωρίς αυτά τα πρωτόκολλα, η διαδικασία είναι πολύ χρονοβόρα για τον γιατρό που την υποβάλει αλλά και για τον ασθενή που περιμένει την έγκριση.

Η ατοπική δερματίτιδα ορίζεται από

τους ειδικούς ως φλεγμονώδης δερματοπάθεια, ενώ η ψωρίαση που επίσης

προκαλεί φλεγμονές χαρακτηρίζεται και

ως αυτοάνοσο νόσημα. Θα μπορούσατε

να μας αναφέρετε τις διαφορές τους;

Η ατοπική δερματίτιδα και η ψωρίαση

είναι φλεγμονώδεις δερματοπάθειες.

Δεν χαρακτηρίζονται από αυτοαντισώ-

ματα έναντι αντιγόνων όπως η κνίδωση

που είναι πράγματι, μια αυτοάνοση

δερματοπάθεια.

Η ατοπική δερματίτιδα χαρακτηρίζεται

πάντοτε από κνησμό, ενώ στην ψωρίαση

μερικοί αλλά όχι όλοι οι ασθενείς παραπονούνται για κνησμό. Η ατοπική δερματίτιδα

έχει ερυθηματώδεις φυσαλίδες και βλατί-

δες, ενώ η ψωρίαση μεγαλύτερες πλάκες με παχύ ασημόχρωμο λέπι.

Ποια είναι τα επιδημιολογικά στοιχεία

για τις δύο νόσους στην Ελλάδα;

Υπολογίζουμε και για τις δύο δερματοπάθειες επιπολασμό 2% στο γενικό πληθυσμό στους ενήλικες.

Στα παιδιά ο επιπολασμός είναι ακόμη

μεγαλύτερος για την ατοπική δερματίτιδα, ενώ στην ψωρίαση είναι αρκετά μικρότερος.

Η ατοπική δερματίτιδα χαρακτηρίζεται

ως πολυπαραγοντική νόσος. Μπορείτε

να αναλύσετε το γενετικό, ανοσολογικό

κ.ά. υπόβαθρο της νόσου; Ποιος ο ρόλος των κυτταροκινών;

Πράγματι είναι πολυπαραγοντική νόσος.

Στην παθογένεια εμπλέκονται κληρονομικοί παράγοντες που αφορούν δυσλειτουργία των πρωτεινών και των λιπιδίων της επιδερμίδας όπως η φιλαγγρίνη και τα κεραμίδια που κάνουν το δέρμα πιο ξηρό. Γιαυτό και χρειάζεται συνεχή ενυδάτωση με ειδικά σχεδιασμένα προιόντα. Επιπλέον, ανοσολογικοί παράγοντες που οδηγούν χωρίς αιτία, σε μια κατεύθυνση φλεγμονής παρόμοια με αυτή που κάνουμε, όταν προσβληθούμε από παράσιτα, χωρίς όμως να υπάρχει παράσιτο στον οργανισμό με παραγωγή των αντίστοιχων κυτταροκινών. Οι κυτταροκίνες αυτές είναι κυρίως οι ιντερλευκίνες 4, 31 και 13. Με τους καινοτόμους νέους παράγοντες μπορούμε να στοχεύσουμε αυτές ακριβώς τις ιντερλευκίνες και να μειώσουμε τον κνησμό και την φλεγμονή.

Η απουσία θεραπευτικών

πρωτοκόλλων μειώνει την πρόσβαση των ασθενών στους νέους

παράγοντες, καθώς χρειάζεται

αίτηση προς μια επιτροπή έγκρισης

που είναι σχετικά χρονοβόρα

Hellenic Medical Review | 53

Ποιες επιπλέον δυσκολίες δημιουργεί στους Έλληνες ασθενείς η απουσία θεραπευτικών πρωτοκόλλων για το νόσημα;

Η απουσία θεραπευτικών πρωτοκόλλων μειώνει την πρόσβαση των ασθενών στους νέους παράγοντες.

Χωρίς αυτά, χρειάζεται μια αίτηση προς μια επιτροπή έγκρισης που είναι σχετικά χρονοβόρα για τον γιατρό που την υποβάλει αλλά και για τον ασθενή που περιμένει την έγκριση.

Το αποτέλεσμα είναι ο γιατρός να μπορεί να εξυπηρετήσει λιγότερους ασθενείς στον διαθέσιμο εργασιακό χρόνο και ο ασθενής να πρέπει να περιμένει κάθε 4-8 μήνες την νέα έγκριση του παράγοντα.

Σε πρόσφατη συνέντευξη τύπου για την ατοπική δερματίτιδα αναφερθήκατε σε

καινοτόμα φάρμακα τα οποία ωστόσο είναι κατάλληλα για συγκεκριμένους ασθενείς.

Στην Ελλάδα, είναι διαθέσιμοι αυτήτην στιγμή 4 καινοτόμοι παράγοντες τα dupilumab, upadacitinib, abrocitinib, baricitinib για τη θεραπεία της ατοπικής δερματίτιδας. Αλλάζουν ριζικά τη ζωή του ασθενούς γιατί προσφέρουν εξαιρετικό έλεγχο του κνησμού και την δυνατότητα να μειωθούν οι εξάρσεις της νόσου, να είναι δηλαδή η ατοπική δερματίτιδα υπό έλεγχο.

Ποια είναι τα κριτήρια στα οποία βασίζονται οι γιατροί για να κρίνουν εάν κάποιος ασθενής πρέπει να λάβει τα καινοτόμα φάρμακα; Το κριτήριο για τον γιατρό πάντοτε

είναι ο ασθενής που έχει απέναντι του. Οι παραγοντες αυτοί συνιστώνται για τους ασθενείς εκείνους με μέτρια ή σοβαρή

54 | Hellenic Medical Review ΑΤΟΠΙΚΗ ΔΕΡΜΑΤΙΤΙΔΑ
Στην Ελλάδα, είναι διαθέσιμοι αυτή τη στιγμή 4 καινοτόμοι
παράγοντες για τη θεραπεία της ατοπικής δερματίτιδας. Αλλάζουν
ριζικά τη ζωή του ασθενούς γιατί
προσφέρουν εξαιρετικό έλεγχο
του κνησμού και τη δυνατότητα
να μειωθούν οι εξάρσεις της νόσου

ατοπική δερματίτιδα αλλά και εκείνους

που επηρεάζεται σημαντικά η ποιότητα

της καθημερινής τους ζωής.

Υπάρχει αντίστοιχη καινοτομία για την

ψωρίαση και την ψωριασική αρθρίτιδα;

Παρά το ότι έχουν περάσει είκοσι χρό-

νια από τη χρήση των πρώτων βιολογικών

παραγόντων, έχουμε συνεχώς κυκλοφο-

ρία νέων παραγόντων για την ψωρίαση

και την ψωριασική αρθρίτιδα που επι -

τρέπουν στον ασθενή να είναι τελείως

απαλλαγμένος από τη νόσο.

Κατά τη γνώμη σας οι Έλληνες ασθενείς με δερματικά νοσήματα έχουν την

ίδια πρόσβαση στην καινοτομία με τους υπόλοιπους ευρωπαίους πολίτες;

Όσον αφορά την ψωρίαση ναι. Στην ατοπική δερματίτιδα η πρόσβαση είναι δυσκολότερη, γίνονται όμως ενέργειες βελτίωσης της πρόσβασης στην καινοτομία.

Υπάρχουν Κέντρα Αναφοράς στην Ελλάδα για τα προαναφερθέντα δερματικά νοσήματα και εάν ναι ποια είναι αυτά;

Οι δερματολογικές κλινικές στα νοσοκομεία Ανδρέας Συγγρός και Αττικόν καθώς και το αντίστοιχο τμήμα στο Νοσοκομείο Υγεία στην Αθήνα, το νοσοκομείο Αφροδισίων και Δερματικών νόσων και το Παπαγεωργίου

στη Θεσσαλονίκη και οι πανεπιστημιακές δερματολογικές κλινικές στις υπόλοιπες

πόλεις της Ελλάδας έχουν μεγάλη εμπειρία

στη χρήση των καινοτόμων παραγόντων.

Υπάρχουν κλινικές έρευνες που «τρέχουν» αυτή τη στιγμή στην Ελλάδα για

δερματολογικά νοσήματα; Πολλές. Κυρίως στην ατοπική δερματίτιδα, τη χρόνια αυθόρμητη κνίδωση, την ψωρίαση, τα πομφολυγώδη νοσήματα, την διαπυητική ιδρωταδενίτιδα και τη δερματική ογκολογία.

Σε ποιόν τομέα της δερματολογίας θεωρείται ότι υπάρχουν αυτή τη στιγμή οι σημαντικότερες ακάλυπτες ιατρικές ανάγκες και τι εξελίξεις περιμένουμε για αυτές τα επόμενα χρόνια; Θεωρώ ότι θα έχουμε καλύτερες από τις υπάρχουσες θεραπευτικές λύσεις, στη χρόνια αυθόρμητη κνίδωση, τα πομφολυγώδη νοσήματα και την εστιακή υπεριδρωσία τα επόμενα χρόνια.

Hellenic Medical Review | 55
56 | Hellenic Medical Review ΑΤΟΠΙΚΗ ΔΕΡΜΑΤΙΤΙΔΑ Ιωάννης
ΕΔΑΕ: «Περίπου 1.000 σοβαρά περιστατικά Ατοπικής Δερματίτιδας καταγράφονται ανά έτος στη χώρα μας» ΣΥΝ Ε ΝΤΕΥΞΗ ΣΤΟ HELLENIC MEDICAL REVIEW
Μπάρκης, πρόεδρος

Δερματολογικής & Αφροδισιολογικής Εταιρείας, Δερματολόγος – Αφροδισιολόγος, Διδάκτωρ, Ιατρικής Σχολής ΕΚΠΑ, μιλάει στο Hellenic Medical Review

για την ατοπική δερματίτιδα και τις σχετικές δράσεις ενημέρωσης της ΕΔΑΕ.

Η Ελληνική Δερματολογική & Αφροδισιολογική Εταιρεία έχει υλοποιήσει

καμπάνιες ενημέρωσης για την ατοπική δερματίτιδα. Υπάρχουν διαθέσιμα στατιστικά στοιχεία για το πόσα άτομα υποφέρουν στην χώρα μας;

Η ΕΔΑΕ με αφορμή την Παγκόσμια

Ημέρα Ατοπικής Δερματίτιδας δημιούργησε μια εκστρατεία ενημέρωσης κοινού με στόχο όχι μόνο την ευαισθητοποίηση του

κοινού για τη σοβαρότητα της νόσου, αλλά κυρίως για να βοηθήσει τους πάσχοντες να συνειδητοποιήσουν τη σημαντικότητα της σωστής δερματολογικής εξέτασης και κατ’ επέκταση την έγκαιρη διάγνωση, που θα οδηγήσει τελικά στην αναζήτηση της πλέον κατάλληλης και εξειδικευμένης θεραπείας.

Η Ατοπική Δερματίτιδα είναι μια χρόνια κνησμώδης νόσος του δέρματος, που πρωτοεμφανίζεται συνήθως κατά τη βρεφική ηλικία και έκτοτε κάνει τη διαδρομή της, με υφέσεις και εξάρσεις, καθ΄ όλη τη διάρκεια της ζωής.

Στην Ελλάδα δεν έχουμε διαθέσιμα στοιχεία για το ακριβές ποσοστό των πασχόντων. Μπορούμε να υπολογίσουμε όμως, με βάση την παγκόσμια βιβλιογραφία και σε

συνδυασμό με τα εξαιρετικά κλιματολογικά

δεδομένα της χώρας μας, που βοηθούν

τη νόσο να έχει μια πιο ήπια εικόνα, πως

η νόσος προσβάλλει περίπου το 10% των παιδιών και το 2% των ενηλίκων. Χοντρικά λοιπόν, μπορούμε να υπολογίσουμε πως έχουμε περίπου 1.000 σοβαρά περιστατικά Ατοπικής Δερματίτιδας ανά έτος.

Ως αυτοάνοσο νόσημα, η ατοπική δερματίτιδα έχει χαρακτηριστεί εξαιρετικά δυσίατο. Ποιοι παράγοντες την προκαλούν και ποια τα κύρια συμπτώματά της; Η νόσος, όπως προανέφερα, πρωτοεμφανίζεται στη βρεφική ηλικία και στην πιο βαριά μορφή της σχετίζεται αρκετά συχνά με τροφικά αλλεργιογόνα. Υπάρχουν επίσης και πολλά άλλα εκλυτικά αίτια που θα μπορούσαν να πυροδοτήσουν τη νόσο, όπως το στρες, περιβαλλοντολογικοί παράγοντες, κλιματολογικοί παράγοντες (έξαρση της νόσου κατά τους χειμερινούς μήνες), ανοσολογικές διαταραχές, κακή φροντίδα του δέρματος, κ.λπ. Τα βασικά συμπτώματα της νόσου είναι η έντονη ξηρότητα, που προκαλεί μεγάλη φλεγμονή και ευαισθησία στο δέρμα, με αποτέλεσμα να προκαλείται έντονος κνησμός και ερυθρότητα, που δημιουργούν στον πάσχοντα την αίσθηση ότι το δέρμα του φλέγεται.

Hellenic Medical Review | 57 Τα βασικά συμπτώματα
νόσου είναι η έντονη
και ευαισθησία στο δέρμα, με αποτέλεσμα τον έντονο κνησμό
της
ξηρότητα, που προκαλεί μεγάλη φλεγμονή
Ο Ιωάννης Μπάρκης, Πρόεδρος ΔΣ της Ελληνικής

Λόγω όλων αυτών των συμπτωμάτων οι πάσχοντες έχουν έντονες διαταραχές στον ύπνο τους με αντίστοιχη επιβάρυνση στην ποιότητα ζωής τους και τελικά παρουσιάζουν μειωμένη παραγωγικότητα στην εργασία τους.

Ποιες οι πρόσφατες εξελίξεις στο χώρο της θεραπευτικής αντιμετώπισης της ατοπικής δερματίτιδας;

Λόγω της σημαντικότητας και της βαρύτητας της Ατοπικής Δερματίτιδας η φαρμακευτική βιομηχανία σε συνεργασία με την ιατρική επιστήμη δημιούργησαν νέους θεραπευτικούς παράγοντες, όπως οι βιολογικοί παράγοντες (σε μορφή ενέσεων) οι οποίοι αναστέλλουν τις φλεγμονώδεις ιντερλευκίνες που σχετίζονται με την παθογένεια της νόσου, καθώς επίσης και τα μικρά μόρια jak inhibitors (σε μορφή χαπιών). Σημαντικά πλεονεκτήματα των καινοτόμων αυτών φαρμάκων είναι ότι αυτά μπορούν να χρησιμοποιηθούν για μεγάλο χρονικό διάστημα χωρίς ιδιαίτερες παρενέργειες και χωρίς να διαταράσσουν

τη δράση των φαρμάκων που λαμβάνουν

οι ασθενείς αυτοί για τις πολλαπλές συννοσηρότητες που εμφανίζουν.

Το ευτύχημα είναι πως υπάρχουν και

άλλες μελέτες καινοτόμων θεραπειών σε

εξέλιξη, οπότε στο εγγύς μέλλον θα έχουμε

την ευχή να τις χρησιμοποιήσουμε στους ασθενείς μας.

Τα φάρμακα αυτά είναι διαθέσιμα στον Έλληνα ασθενή; Ποια η διαδικασία χορήγησής τους; Υπάρχει αποζημίωσή τους

από το ασφαλιστικό σύστημα; Σαφώς υπάρχει αποζημίωση των φαρμάκων αυτών από το ασφαλιστικό σύστημα. Η χορήγησή τους όμως δεν είναι και τόσο

απλή. Γίνεται μέσω συστήματος ηλεκτρονικής προέγκρισης (ΣΗΠ), η οποία απαιτεί αρκετές προϋποθέσεις. Αρχικά είναι ιδιαίτερα χρονοβόρα η συμπλήρωση του φακέλου του πάσχοντα από τους θεράποντες

γιατρούς. Δεύτερο, η εκτίμηση του φακέλου και κατ’ επέκταση η έγκριση των φαρμάκων αυτών, καμιά φορά μπορεί να γίνεται από συναδέλφους άλλων ειδικοτήτων, που δεν γνωρίζουν καλά τις ιδιαιτερότητες της νόσου. Συμπερασματικά και επί της ουσίας οι πάσχοντες από Ατοπική Δερματίτιδα σε σχέση με πάσχοντες από άλλα αυτοάνοσα νοσήματα δυσκολεύονται και ταλαιπωρούνται μέχρι να μπορέσουν να ξεκινήσουν τη σύγχρονη θεραπεία τους λόγω της πολυπλοκότητας του ΣΗΠ.

Οι γιατροί της Πρωτοβάθμιας έχουν την εκπαίδευση και ενημέρωση ώστε να αναγνωρίζουν την Ατοπική Δερματίτιδα και να μην την συγχέουν με άλλες κνησμώδεις ή/και φλεγμονώδεις νόσους του δέρματος;

Είναι πολύ σημαντικό να συνειδητοποιήσουν οι Υπεύθυνοι Κρατικοί Φορείς πως μόνο οι Δερματολόγοι έχουν ικανή εκπαίδευση και άριστη ενημέρωση ώστε να αναγνωρίζουν εύκολα και με σαφήνεια τα συμπτώματα της Ατοπικής Δερματίτιδας

και να μην τα συγχέουν με άλλες κνησμώδεις δερματοπάθειες. Και αυτό γιατί και το Κράτος πρέπει για λόγους οικονομίας

να είναι πολύ προσεκτικό σχετικά με την συνταγογράφηση των καινοτόμων θεραπειών για την Ατοπική Δερματίτιδα από άλλες ειδικότητες της Πρωτοβάθμιας Περίθαλψης, που δεν έχουν μεγάλη διαγνωστική

και κλινική εμπειρία σχετικά με το νόσημα.

Είναι άλλο να γνωρίζεις τις θεωρητικές ιδιαιτερότητες μιας θεραπείας και άλλο να

ξεχωρίζεις εύκολα και με σαφήνεια την πάθηση που θα την χορηγήσεις.

58 | Hellenic Medical Review ΑΤΟΠΙΚΗ
ΔΕΡΜΑΤΙΤΙΔΑ

ΕΡΕΥΝΗΤΕΣ ΚΑΤΑΦΕΡΑΝ

ΚΑΙ ΕΞΩ ΑΠΟ ΤΟΝ ΠΥΡΗΝΑ ΕΝΟΣ

ΤΑ ΑΤΟΜΑ ΜΕΣΑ

χημεία. Ανάμεσα στα όνειρά τους, μια ιδέα ξεχώριζε: η ικανότητα να επεξεργάζονται με ακρίβεια ένα μόριο διαγράφοντας, προσθέτοντας ή ανταλλάσσοντας μεμονωμένα άτομα στον πυρήνα του. Αυτό το είδος μοριακής «χειρουργικής» θα μπορούσε να επιταχύνει δραματικά

την ανακάλυψη φαρμάκων - και θα μπορούσε συνολικά να φέρει επανάσταση στον τρόπο με τον οποίο οι οργανικοί χημικοί σχεδιάζουν μόρια. Σήμερα, ο Mark Levin

Σε μια νέα μέθοδο, που αφορά τον τρόπο με τον οποίο χημικοί μπορούν πλέον να μετακινούν τα άτομα μέσα και έξω από τον πυρήνα ενός μορίου, αναφέρεται δημοσίευμα του Nature. Αυτή η νέα μέθοδος που επιτρέπει την εισαγωγή, διαγραφή ή εναλλαγή μεμονωμένων ατόμων σε μοριακούς κορμούς θα μπορούσε να επιταχύνει την ανακάλυψη φαρμάκων.

Πριν από περίπου 5 χρόνια, ο χημικός Mark Levin που έκανε το μεταδιδακτορικό του αναζητούσε ένα οραματικό project που θα άλλαζε τα δεδομένα στον τομέα του. Εμπνεύστηκε από δημοσιευμένες λίστες επιθυμιών επιστημόνων της φαρμακευτικής βιομηχανίας που αναζητούσαν τρόπους να μεταμορφώσουν τη φαρμακευτική

είναι επικεφαλής μιας ομάδας χημικών στο Πανεπιστήμιο του Σικάγο στο Ιλινόις, που πρωτοστατούν σε αυτές τις τεχνικές, με στόχο την πιο αποτελεσματική επεξεργασία νέων φαρμάκων, πολυμερών και βιολογικών μορίων όπως τα πεπτίδια. Τα τελευταία δύο χρόνια, περισσότερες από 100 εργασίες σχετικά με την τεχνική — γνωστή ως skeletal editing — έχουν δημοσιευτεί, καταδεικνύοντας

τις δυνατότητές της. Ως γνωστόν, τα μικρά μόρια με βάση τον άνθρακα από τα οποία αποτελούνται τα περισσότερα φάρμακα αυτή τη στιγμή στον κόσμο, περιέχουν συνήθως λιγότερα από 100 άτομα και συναρμολογούνται κομμάτι-κομμάτι με μια σειρά χημικών αντιδράσεων. Μερικά συνδέουν μεγάλα τμήματα του σκελετού του μορίου. Άλλα διακοσμούν αυτόν τον σκελετό με συστάδες ατόμων για να δημιουργήσουν το τελικό προϊόν. Αλλά λίγες μέθοδοι μπορούν να τροποποιήσουν αξιόπιστα τον σκελετό του πυρήνα ενός μορίου μόλις συναρμολογηθεί.

Οι αρχές των ΗΠΑ και του Μεξικού παροτρύνουν τον Παγκόσμιο Οργανισμό Υγείας Να κηρύξει κατάσταση έκτακτης ανάγκης για τη δημόσια υγεία εξαιτίας μιας επιδημίας μυκήτων που συνδέεται με αισθητικές παρεμβάσεις στο Μεξικό, παροτρύνουν τον Παγκόσμιο Οργανισμό Υγείας οι αρχές των ΗΠΑ και του Μεξικού. Τα Κέντρα Ελέγχου και Πρόληψης Νοσημάτων (CDC) δήλωσαν ότι δύο άνθρωποι, που υποβλήθηκαν σε χειρουργικές επεμβάσεις με επισκληρίδιο αναισθησία, πέθαναν από μηνιγγίτιδα Παράλληλα, σχεδόν 400 άτομα είναι υπό παρακολούθηση σε ΗΠΑ και Μεξικό ενώ δύο κλινικές έκλεισαν στην πόλη Ματαμόρος. Οι αρχές παροτρύνουν όσους υποβλήθηκαν σε χειρουργικές επεμβάσεις με επισκληρίδιο στο River Side Surgical Center ή στην Clinica K-3 από τον Ιανουάριο και μετά να υποβληθούν σε εξετάσεις, ακόμη και αν είναι ασυμπτωματικοί. Το CDC δήλωσε ότι έχει ήδη εντοπίσει 25 «ύποπτα» ή «πιθανά» περιστατικά μυκητιασικής μηνιγγίτιδας στις ΗΠΑ. Πολλοί Αμερικανοί ταξιδεύουν στο Μεξικό για φθηνές αισθητικές επεμβάσεις όπως λιποαναρρόφηση, αύξηση στήθους και ανόρθωση γλουτών,

οι οποίες απαιτούν την έγχυση αναισθητικού στην περιοχή γύρω από τη σπονδυλική στήλη. Ειδικοί εκφράζουν φόβους ότι λόγω ελλείψεων φαρμάκων που χρησιμοποιούνται στην αναισθησία υπάρχει περίπτωση να χρησιμοποιούνται μολυσμένα σκευάσματα από τη μαύρη αγορά. Τον Οκτώβριο του 2022, παρτίδα αναισθητικού που χρησιμοποιείται συνήθως για επεμβάσεις όπως οι καισαρικές τομές βρέθηκε ότι είχε μολυνθεί από τον ίδιο μύκητα και είχε οδηγήσει στον θάνατο 39 άτομα στην Πολιτεία Ντουράνγκο του Μεξικού.

60 | Hellenic Medical Review MEDNEWS
ΝΑ ΜΕΤΑΚΙΝΟΥΝ
ΜΟΡΙΟΥ
Επιδημία μυκήτων που συνδέεται με αισθητικές επεμβάσεις

Eπιστήμονες χρησιμοποίησαν τεχνητή νοημοσύνη (AI) και

ανακάλυψαν ένα νέο αντιβιοτικό που μπορεί να σκοτώσει

ένα θανατηφόρο είδος υπερμικροβίου.

Η τεχνητή νοημοσύνη βοήθησε να περιοριστούν χιλιάδες

πιθανές χημικές ουσίες σε ελάχιστες έτσι ώστε να μπορούν

να δοκιμαστούν στο εργαστήριο.

Το αποτέλεσμα ήταν ένα ισχυρό, πειραματικό αντιβιοτικό που ονομάζεται abaucin, το οποίο ωστόσο χρειάζεται περαιτέρω

δοκιμές πριν χρησιμοποιηθεί.

Οι ερευνητές στον Καναδά και τις ΗΠΑ λένε ότι η τεχνητή νοημοσύνη έχει τη δύναμη να επιταχύνει μαζικά την ανακάλυψη νέων φαρμάκων. Το νέο αντιβιοτικό αποτελεί το πιο πρόσφατο παράδειγμα για το πώς τα εργαλεία της τεχνητής νοημοσύνης μπορούν να φέρουν επανάσταση στην επιστήμη και την ιατρική. Είναι γνωστό ότι υπάρχει έλλειψη νέων αντιβιοτικών εδώ και δεκαετίες και τα βακτήρια γίνονται όλο και πιο δύσκολο να αντιμετωπιστούν, καθώς αναπτύσσουν αντοχή σε αυτά που ήδη υπάρχουν. Περισσότεροι από ένα εκατομμύριο άνθρωποι ετησίως υπολογίζεται ότι πεθαίνουν από λοιμώξεις

που είναι ανθεκτικές στη θεραπεία με αντιβιοτικά. Οι ερευνη-

τές εστίασαν σε ένα από τα πιο προβληματικά είδη βακτηρίων - το Acinetobacter baumannii, το οποίο μπορεί να μολύνει

πληγές και να προκαλέσει πνευμονία. Παρέδωσαν στο AI μια λίστα 6.680 ενώσεων των οποίων η αποτελεσματικότητα ήταν άγνωστη. Τα αποτελέσματα - που δημοσιεύθηκαν στο Nature Chemical Biology - έδειξαν ότι η τεχνητή νοημοσύνη

χρειάστηκε μιάμιση ώρα για να δημιουργήσει μια πολύ συντομότερη λίστα. Οι ερευνητές εξέτασαν 240 στο εργαστήριο και βρήκαν εννέα πιθανά αντιβιοτικά. Ένα από αυτά ήταν το απίστευτα ισχυρό αντιβιοτικό abaucin.

ΜΕΤΑΠΝΕΥΜΟΪΟΣ – HMPV: ΜΙΑ ΥΠΟΤΙΜΗΜΕΝΗ ΑΠΕΙΛΗ

Ο χειμώνας που πέρασε χαρακτηρίστηκε από εξάρσεις των ιών του αναπνευστικού, όπως ο RSV, η γρίπη και η Covid-19. Ωστόσο, τη στιγμή που οι παραπάνω λοιμώξεις άρχισαν να εξασθενούν, ένας ελάχιστα γνωστός ιός που προκαλεί πολλά ίδια συμπτώματα –έντονο βήχα, καταρροή, πονόλαιμο και πυρετό– άρχισε να αναδύεται. Τα κρούσματα ανθρώπινου μεταπνευμοϊού ή HMPV αυξήθηκαν την άνοιξη, σύμφωνα με τα συστήματα επιτήρησης των αναπνευστικών ιών των Κέντρων Ελέγχου και Πρόληψης Νοσημάτων των ΗΠΑ(CDC). Στο αποκορύφωμά της

έξαρσης, στα μέσα Μαρτίου, σχεδόν το 11% των δειγμάτων που αναλύθηκαν ήταν θετικά για HMPV, αριθμός που είναι περίπου 36% υψηλότερος από τον μέσο όρο, της προ πανδημίας εποχής που η θετικότητα του άγγιζε το 7% σε περιόδους αιχμής. Σε αντίθεση με την Covid-19 και τη γρίπη, δεν υπάρχει εμβόλιο για τον HMPV ή αντιιικά φάρμακα για την αντιμετώπισή του. Το μόνο που μπορούν να κάνουν οι γιατροί , για όσους νοσούν σοβαρά είναι να ανακουφίσουν τα συμπτώματά τους. Μελέτες δείχνουν ότι ο HMPV προκαλεί στις ΗΠΑ κάθε χρόνο, τόσα κρούσματα όσο η γρίπη και ο RSV. Μια μελέτη σε δείγματα ασθενών που συλλέχθηκαν σε διάστημα 25 ετών διαπίστωσε ότι ήταν η δεύτερη πιο συχνή αιτία αναπνευστικών λοιμώξεων σε παιδιά μετά τον RSV. Μια μελέτη στη Νέα Υόρκη σε διάστημα 4 ετών διαπίστωσε ότι ήταν τόσο συχνός στους ηλικιωμένους που νοσηλεύονταν όσο ο RSV και η γρίπη. Όπως και οι παραπάνω λοιμώξεις, και η HMPV μπορεί να οδηγήσει ανθρώπους σε ΜΕΘ ή και στο θάνατο από σοβαρή πνευμονία, ειδικά τους πιο ηλικιωμένους. Ο ανθρώπινος μεταπνευμοϊός ανακαλύφθηκε από Ολλανδούς γιατρούς το 2001. Οι επιστήμονες πιστεύουν ότι πιθανότατα μεταπήδησε από τα πουλιά στους ανθρώπους κάποια στιγμή και εξελίχθηκε από εκεί.

Hellenic Medical Review | 61
ΑΝΘΡΩΠΙΝΟΣ
Ανακαλύφθηκε νέο αντιβιοτικό που σκοτώνει τα υπερβακτήρια

Δημοσίευμα του Nature ανέφερε ότι μια εξατομικευμένη θεραπεία βασισμένη στον αγγελιοφόρο RNA από την BioNTech πιθανότατα αποτελεί το μέλλον για την καταπολέμηση του καρκίνου του παγκρέατος, αφού αποδείχθηκε ότι το σχήμα πυροδοτεί μια πολλά υποσχόμενη ανοσολογική αντίδραση σε ορισμένους ασθενείς. Τα αποτελέσματα

της πρώτης φάσης μιας δοκιμής σε ανθρώπους έδειξαν

ότι οι μισοί από τους 16 συμμετέχοντες, οι οποίοι είχαν υποβληθεί σε χειρουργική επέμβαση για την αφαίρεση

του όγκου τους, είχαν αναπτύξει Τ κύτταρα που μπορούν δυνητικά να αναγνωρίσουν καρκινικά κύτταρα και να τα εμποδίσουν να επανεμφανιστούν, σύμφωνα με το δημοσίευμα Nature. Η δυνατότητα, η οποία αναφέρθηκε για πρώτη φορά από την BioNTech τον Ιούνιο του περασμένου έτους, προσθέτει στοιχεία ότι η τεχνολογία πίσω από τα εμβόλια COVID-19 έχει δυνατότητες και στην ογκολογία. «Αυτά τα δεδομένα είναι εξαιρετικά ελπιδοφόρα και παρέχουν το πλαίσιο για μια προγραμματισμένη περαιτέρω κλινική δοκιμή», ανέφερε το εκδοτικό τμήμα των News & Views του Nature, τονίζοντας τη σοβαρότητα της νόσου. Η δοκιμή επικεντρώθηκε στο αδενοκαρκίνωμα του παγκρεατικού πόρου (PDAC), το οποίο αντιπροσωπεύει

περισσότερο από το 90% των περιπτώσεων καρκίνου του παγκρέατος. Μόνο το 10% περίπου των ασθενών με PDAC είναι ζωντανοί εντός δύο ετών από τη διάγνωση. Μαζί με τα συνοδευτικά σχόλια από εξωτερικούς ειδικούς, το Nature δημοσίευσε επίσης ένα άρθρο σχετικά με τα αποτελέσματα της δοκιμής, η οποία διεξήχθη στο Memorial Sloan Kettering Cancer Center στη Νέα Υόρκη. Μεταξύ των οκτώ συμμετεχόντων στη δοκιμή με ανιχνεύσιμη ανοσοαπόκριση, δεν υπήρχαν ενδείξεις υποτροπής του καρκίνου 18 μήνες μετά την επέμβαση, ενώ ο διάμεσος χρόνος για την υποτροπή ήταν 13,4 μήνες μεταξύ των μη ανταποκρινόμενων.

Είναι γνωστό ότι το ψυχολογικό στρες επιδεινώνει τη φλεγμονή του εντέρου που οδηγεί σε ορισμένες ασθένειες. Ωστόσο μέχρι τώρα δεν ήταν γνωστός ο μηχανισμός. Νέα μελέτη που δημοσιεύθηκε στο Cell σκιαγραφεί περιγράφει με λεπτομέρεια το πως χημικές αντιδράσεις που παράγονται στον εγκέφαλο καταλήγουν με κύτταρα του ανοσοποιητικού συστήματος στο έντερο - μια αλληλουχία που προκαλεί προβλήματα στα άτομα με τέτοια προβλήματα. Μετά από ένα έντονο στρες, ο εγκέφαλος στέλνει σήματα στα επινεφρίδια, τα οποία απελευθερώνουν χημικές ουσίες που ονομάζονται γλυκοκορτικοειδή στο υπόλοιπο σώμα.

Αρχικά, οι ερευνητές εξέτασαν την ιδέα ότι τα γλυκοκορτικοειδή δρουν απευθείας στα κύτταρα του ανοσοποιητικού, τα οποία ανταποκρίνονται απελευθερώνοντας μόρια που

προκαλούν φλεγμονή. Δουλεύοντας σε ποντίκια, διαπίστωσαν ότι τα γλυκοκορτικοειδή δρουν στους νευρώνες του εντέρου και στα κύτταρα που ονομάζονται γλοία που συνδέουν τους νευρώνες του εντέρου μεταξύ τους. Αφού ενεργοποιηθούν από γλυκοκορτικοειδή, ορισμένα νευρογλοιακά κύτταρα απελευθερώνουν μόρια που ενεργοποιούν τα κύτταρα του ανοσοποιητικού συστήματος. Με τη σειρά τους, αυτά τα κύτταρα του ανοσοποιητικού απελευθερώνουν μόρια που κανονικά θα χρησιμοποιούνταν για την καταπολέμηση των παθογόνων, αλλά στην περίπτωση αυτή καταλήγουν να προκαλούν επώδυνη φλεγμονή του εντέρου. Ταυτόχρονα, τα γλυκοκορτικοειδή εμποδίζουν τους ανώριμους νευρώνες του εντέρου να αναπτυχθούν πλήρως, διαπίστωσαν οι ερευνητές. Κατά συνέπεια, αυτοί οι νευρώνες παράγουν μόνο χαμηλά επίπεδα μορίων σηματοδότησης που προκαλούν συστολή των μυών του εντέρου. Αυτό σημαίνει ότι η τροφή κινείται αργά μέσω του πεπτικού συστήματος, γεγονός που χειροτερεύει τα συμπτώματα των ΙΦΝΕ.

62 | Hellenic Medical Review MEDNEWS
Ανακαλύφθηκε γιατί το χρόνιο στρες μπορεί να προκαλέσει φλεγμονή στο έντερο
ΕΛΠΙΔΟΦΟΡΑ ΠΕΙΡΑΜΑΤΙΚΗ ΘΕΡΑΠΕΙΑ ΚΑΤΑ ΤΟΥ ΚΑΡΚΙΝΟΥ ΤΟΥ ΠΑΓΚΡΕΑΤΟΣ

Αν ζητάτε:

• έγκυρη καθημερινή ενημέρωση για όλα τα θέματα που αφορούν τον κλάδο της υγείας

• πλήρη κάλυψη καθημερινών θεμάτων

• αποκλειστικές ειδήσεις

• διεθνή επικαιρότητα για θέματα υγείας

• επιχειρηματικά νέα

• ενημέρωση για συνέδρια και ημερίδες

• επιστημονικά θέματα

• ειδικά αφιερώματα

• συνεντεύξεις με κορυφαίους επιστήμονες, ερευνητές και στελέχη του κλάδου υγείας

σήμερα συνδρομητές μας, και το Health Daily θα βρίσκεται καθημερινά στις οθόνες σας!

Νέλλη Καψή, T: 210 6617777 (εσωτ. 204), F: 210 6617 778, E: nellykapsi@yahoo.com

Χρυσούλα Κορδούλη, T: 210 6617777 (εσωτ. 204), F: 210 6617 778, E: ckordouli@boussias.com

Αμαλία Ψιλούδη, T: 210 6617777 (εσωτ. 231), F: 210 6617 778, E: apsiloudi@boussias.com

Μουτζίκος, T: 210 6617777 (εσωτ. 263), F: 210 6617 778, E: amoutzikos@boussias.com

ΑΡΧΙΣΥΝΤΑΚΤΡΙΑ:
ΔΙΑΦΉΜΙΣΉ:
ΣΥΝΔΡΟΜΈΣ:
Θανάσης
Γίνετε
Για
καθημερινή
έγκυρη ενημέρωση HealthDaily

Turn static files into dynamic content formats.

Create a flipbook
Issuu converts static files into: digital portfolios, online yearbooks, online catalogs, digital photo albums and more. Sign up and create your flipbook.