

![]()


Today, all over the world, more and more people are able to read and understand the Holy Scriptures in their mother tongue.
Bible translators of the 16 century gave their lives to give us the Scriptures in English. They would be delighted with the current emphasis on making the Bible available in the common language of the people. th
oday, all over the world,
more and more people are
ble to read and understand
he Holy Scriptures in their mother tongue.
Today, all over the world, more and more people are able to read and understand the Holy Scriptures in their mother tongue. The most precious possession we have in our homes and in our churches is our Bible. From it we draw inspiration and guidance for our lives. In it we hear the voice of God speaking to us.
Yet as we read, we do not often think of the amazing story of how it came to us.
This story began many centuries before Christ, Scribes, priests, prophets, kings, and poets of the Hebrew people kept a record of their history, of God’s dealings with them and their inspired insights and hopes. Because those writings were such an important part of their life, they were copied and recopied many times. Generation after generation used them in the temple and in their synagogues and homes.
B.C.E.

As time went on, these sacred writings were gathered into three collections known as “the Law,” “the Prophets,” and “the Writings.”
Scholars debate when these three collections, especially the third, were fixed and closed as Jewish canon (or official list), with estimates ranging from as early as 140 to as late as the 2 century
It may have been a relatively short process led by a council or a much longer process of the Jewish people gradually coming to a consensus. nd
The Law contained the first five books of our Bible. The Prophets consisted not only of Isaiah, Jeremiah, Ezekiel and the Twelve Minor Prophets, but also of Joshua, Judges, 1 and 2 Samuel, and 1 and 2 Kings. The Writings included the great books of poetry, the Psalms and also Proverbs, Job, Esther, Song of Solomon, Ruth, Lamentations, Ecclesiastes, Daniel, Ezra, Nehemiah, and 1 and 2 Chronicles.
of Isaiah,

The books of the Old Testament were written on long scrolls made of fine goatskin, and were copied by the scribes with very great care. Usually each of the books was written on a separate scroll, although the Law was often inscribed on two large scrolls. The text was in Hebrew script, written from right to left. (A few chapters were written in the Aramaic language.)
The oldest excerpt of the Hebrew Old Testament* now known to exist, is a scroll of Isaiah. It was probably written during the second century and may be very similar to the scroll used by Jesus in the synagogue at Nazareth. It was found in a cave near the Dead Sea in 1947, as others have been since.
*Note: Numbers in circles refer to the chart “The Development of the English Bible”.
B.C.E.
The Hebrew language was largely confined to Palestine, but long before the time of Christ there were Jewish communities in many parts of the ancient world. Due to the conquests of Alexander and his successors, Greek had become the most widely used language. Thus, in the third century , the Hebrew Scriptures were translated into Greek for the use of these communities. This Greek translation is called “the Septuagint.”
The Septuagint contains seven books not in the Hebrew collection. The early church had generally included these books in its Bible. They are called “the Apocrypha” or “Deuterocanon,” and appear in the Bibles of many churches and confessions.
This Greek Old Testament was used in the synagogues throughout the Mediterranean world, and thus was of great help to the early disciples of Jesus in their efforts to win converts to him. And because the Greek language was understood everywhere, the writers of the New Testament wrote in Greek.
The earliest writings of the New Testament that have come down to us are some of the letters of the Apostle Paul, written to individuals or small groups of people in various cities and towns who had come to believe the Gospel. These groups were the beginning of the Christian Church. They received these letters, treasured, and carefully preserved them. Soon neighbouring groups of believers wanted copies, thus Paul’s letters began to circulate. The need to teach new converts and the desire to continue the witness of the first disciples regarding the life and teachings of Jesus Christ also led to the writing of the Gospels. They provide an invaluable source of information about Jesus and his teachings. These manuscripts came to be in demand as the churches grew and spread. Other letters, exhortations, sermons, and similar Christian writings came into circulation as well.
The oldest existing fragment of the New Testament is a tiny piece of papyrus written early in the second century It contains a few words from John 18.31-33 on one side, and words from verses 37 and 38 on the other. A considerable number of papyri of the New Testament and of the Greek text of the Old Testament have been found in the last hundred years. These written materials from those early days show scholars a great deal about the life of the New Testament world as well as about the early text of the Bible.
C.E.

Reproduction of the papyrus number p52 dating from 125 , giving an account of Jesus appearing before Pilate (John 18.31-33, 37-38). This is the oldest existing fragment of the New Testament.
In addition to the books in our present New Testament, there were others that circulated in the early centuries of the Christian era, such as the Letters of Clement, the Gospel of Peter, the Shepherd of Hermas, and the Didache (or Teaching of the Twelve). For many years, although the Gospels and the letters of Paul were generally accepted, there was no attempt to determine which of the many writings were really authoritative. Gradually, however, the judgement of the churches, guided by the Spirit of God, drew together a collection of the writings that testified most surely to Jesus Christ, to his life, his authority, and his influence. By the fourth century, there was general agreement recorded by the church councils, and the New Testament was formed.
The two oldest existing manuscripts of the Greek Bible may have been written at this time – the great Codex Sinaiticus and Codex Vaticanus. These two valuable manuscripts include almost the entire text of the Bible in Greek. Altogether we have approximately twenty manuscripts of the New Testament written in the first five centuries.
After Constantine declared Christianity as a legal religion of the Roman Empire early in the fourth century, he authorized the creation of fifty copies of the complete Bible. This was to be overseen by the great historian and Bishop Eusebius of Caesarea, with the finished products to be used in meeting the need for Scriptures in the churches under his care. Possibly for the first time, the Old and the New Testaments came together, now called the Bible.
Translations into other languages began to be made for new Christians in Coptic (Egypt), Ethiopic (Ethiopia), Syriac (north of Palestine), and most important of all, Latin, which was more and more widely used in the Western Roman Empire.
anslations into other languages
an to be made for new Christians Coptic (Egypt), Ethiopic (Ethiopia), iac (north of Palestine), and most portant of all, Latin, which was re and more widely used in the stern Roman Empire.
By the middle of the fourth century, there were so many partial and unsatisfactory versions in Latin that in 382 the Bishop of Rome appointed the great scholar Jerome to make an official translation. To be able to prepare the best translation possible, Jerome went to Palestine, where he lived for the next twenty years. He studied Hebrew with famous rabbis, and examined all the manuscripts he could locate. This translation in the language of the common people (the “vulgus”), came to be known as “the Vulgate.” Though it was not immediately accepted, it eventually became the official text of western Christianity. In this form the Bible spread into the western Mediterranean world and into northern Europe.
Christianity in Europe came into conflict with invading Goths and Huns, who destroyed much of the Roman civilization. In monasteries, to which some men retreated from the turmoil of constant war, the Bible text was preserved for many centuries. It was particularly the Latin Bible, usually in Jerome’s version, that was protected in this way.

Jerome teaching the Scriptures.
When and how the Bible reached the British Isles known. Missionaries carried the Gospel to Ireland England, and there were undoubtedly Christians i armies there in the second and third centuries. Th translation in the language of the people of the re probably that of the Venerable Bede . At his d is reported to have been dictating a translation of John, but none of his translation has survived.
Gradually, translations of passages and of whole b made. But since most rulers and church authoritie to let the people have the Scriptures in their own manuscripts were secretly copied and circulated. church and state sought by edict and persecution circulation of the vernacular Scriptures.


Portion of a parchment ms. leaf from a Vulgate Bible Penn Libraries
In England, late in the fourteenth century, John Wycliffe, Oxford scholar, churchman and political figure, claimed that the Bible set forth God’s Law and that God’s Law was above all laws. But the Bible was in Latin, and the language of the royal court and nobles was French. The people could not understand those languages; they spoke a newly developing language called English.
Wycliffe prevailed on some of his followers to translate the Scriptures into the new language. This translation of the Bible was completed about 1384, the year of Wycliffe’s death.
But the authorities did all they could to suppress this English Bible. In 1408 its use or the use of any new translation was forbidden, and in 1428 Wycliffe’s body was dug up and burned. A few persons received permission to read vernacular Scriptures because they were too strong politically to be punished, but many common people were publicly persecuted for copying or reading them.
As the sixteenth century approached, new forces were at work in Europe. The long period of laboriously making books by hand was to come to an end. The revival of learning spread north and west from Italy. Literatures were developing in the newly emerging vernacular languages.

John Wycliffe
Beginning of the Gospel of John from a 14th-century copy of Wycliffe’s translation

Copies of the Wycliffe translation had to be made by hand, so complete Bibles were scarce and very expensive.
But in spite of this, Bibles and New Testaments were eagerly sought, particularly by the gradually developing merchant class, who found in them support for independence of thought and action. The poorer folk, few of whom knew how to read, eagerly listened to the wandering “poor preachers” or Lollards, who went about the countryside reading to small groups of people. To them it was new and thrilling to hear the wonderful biblical story in their own language.
In Germany, about the middle of the fifteenth century, a goldsmith named Johann Gutenberg developed the art of casting movable metal type and perfected an efficient ink.

Johann Gutenberg
The first large book produced by his press and type was a Bible in Latin. Copies decorated by hand rivaled the most beautiful of handwritten manuscripts. This new art was used to print Bibles in six languages before 1500 – German, Italian, French, Czech, Dutch, and Catalan; and in eight more by the middle of the sixteenth century – Spanish, Danish, English, Swedish, Hungarian, Icelandic, Polish, and Finnish. Now the Scriptures could really speak in the languages of the people. But translation was still tied to the Latin text.
By the beginning of the sixteenth century manuscripts of the Greek and Hebrew texts of the Bible, preserved in the Eastern churches, began to reach western Europe. There were scholars who could help western church leaders use and appreciate these manuscripts.
Outstanding in this new period of scholarship and learning was Erasmus of Rotterdam. He spent several years teaching at Cambridge University in England. In 1516, his edition of the New Testament in Greek was published with his own parallel Latin translation. For the first time scholars in western Europe had the New Testament in its original language, although unfortunately the manuscripts available to Erasmus were of fairly recent origin and thus not completely dependable.

A printing press from the 16th century.
By this time the English used by Wycliffe had changed so much that the text was little used, and the future of the English Bible lay in the hands of an obscure young scholar named William Tyndale.

William Tyndale
To him we owe our first truly English New Testament . He came to feel the necessity of a more widespread knowledge of the Scriptures. Some leaders felt that the church should be the only instructor and interpreter of the Bible, but Tyndale said that the people had a right to know what was promised to them in the Scriptures and that they could not be expected to read Latin.
He went to London but found there was no encouragement for an English translation of the Scriptures in England. Financially aided by a London merchant, he went to Germany and in the atmosphere of Luther’s Reformation he found freedom for his task. In 1525 he was in Cologne, making arrangements for the printing of the New Testament.
Before many pages had been printed, church authorities ordered that he be arrested. Tyndale fled with the manuscript to Worms, where 3,000 copies of the book were published late in 1525 – the first printed English New Testament. Based on the Greek text of Erasmus and compared with Luther’s New Testament, Tyndale’s text used a simple, living form of English that represented the speech of the people.
Copies were smuggled into England, and secretly purchased and read. Readers and owners were arrested and copies destroyed; but more and more were printed on the Continent, some in a revised edition, and smuggled across the Channel where they were eagerly read and discussed. Tyndale himself remained on the Continent, mostly in Antwerp, working on his translation of the Old Testament. An edition of the Pentateuch (the first five books of the Old Testament) was published in 1530. Then on May 21, 1535, before he had completed this work, he was arrested. For sixteen months he was held in prison near Brussels. Finally he was condemned as a heretic, and early in October 1536 he was publicly strangled and his body burned at the stake. His last words are reported to have been, “Lord, open the King of England’s eyes!”

William Tyndale, before being strangled and burned at the stake, cries out, “Lord, open the King of England’s eyes.”
Woodcut from Foxe’s Book of Martyrs (1563)
Miles Coverdale revised Tyndale’s Pentateuch and New Testament and translated the rest of the Old Testament. This was published in 1535 and became the first complete English Bible . It was probably printed in Germany. Within a year of Tyndale’s death, an edition of this Tyndale-Coverdale Bible was printed in England (1537) – with the “kynges moost gracious license.”
In 1539 the Great Bible was published as the result of an injunction that a large-print Bible be placed in every parish. People gathered in the churches to listen to the reading of the Scriptures by those fortunate enough to be able to read.
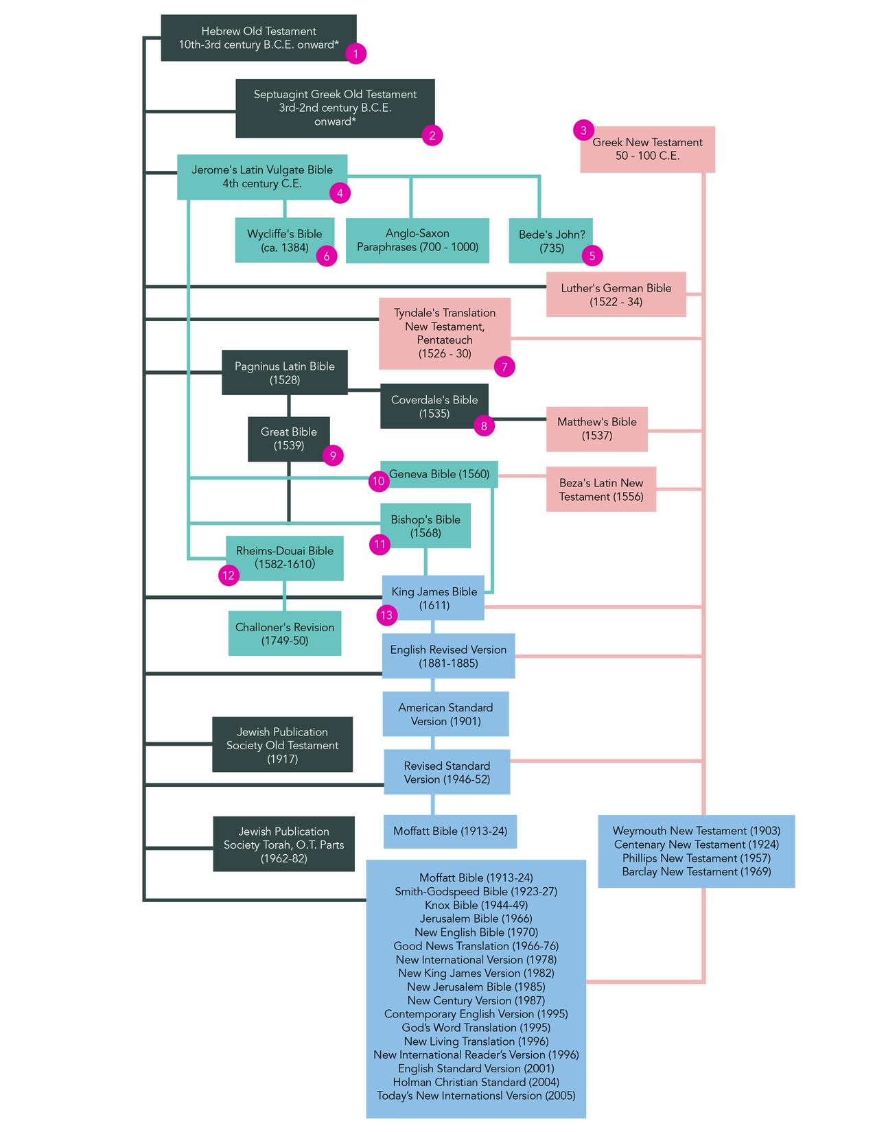
Three important versions were published between the Great Bible and the King James Version of 1611.
The first one was the Geneva Bible , published in 1560 by church leaders who had escaped to Geneva to avoid Queen Mary’s persecution.
Then in 1568 the Bishops’ Bible replaced the Great Bible as the Bible to be used in the Anglican Church. To a considerable extent it was simply a revision of that Bible.
Finally in 1610, the complete Bible in the Rheims/Douai version was published; it was the only English version authorized for use by English-speaking Roman Catholics until the 20 century. th
When King James came to the throne, there were serious religious controversies within the Church of England.
At a conference at Hampton Court in January 1604 to discuss these matters, Dr. John Reynolds, a leader of the Puritans, suggested the authorization of a new translation. Published in 1611, this translation is known as the Authorized or King James Version . In the early years there was considerable opposition to its acceptance. But after that, for almost four hundred years, it held first place in the hearts of English-speaking people.
The various colour lines indicate the source used for the translation.

If translations of single books of the Bible are included, there have been almost 500 new versions of the Scriptures in English. Some of the more popular recent versions presented in the order of their publication are:
Jerusalem Bible 1966
New American Bible 1970
New English Bible 1970
Good News Translation 1966-1976
New International Version 1973-1978
New King James Version 1979
New Jerusalem Bible 1985
New Revised Standard Version 1989
Revised English Bible 1989
Contemporary English Version 1991-1995
New Living Translation 1996
English Standard Version 2001
The Message 1993-2002
Common English Bible 2011
Many of these have appeared in revised or updated editions since their first introduction. The production of so many new versions of the Bible in our time is really an encouraging sign; it is an indication of the enduring relevance of the Bible and the desire of many people to present its message in a language that will be understood by people from all kinds of backgrounds. There are versions for those who speak English as a second language, for children who have a limited vocabulary, for novice readers who need wording that is easy to read, as well as for those who have a mature mastery of the English language, and for those who are very familiar with the Bible.