Thesis Paper: Designing for Flow - How to Enhance Learning in Individuals

Page 1

History Thesis

Designing for Flow: How to Enhance Learning in Individuals

April 15, 2021

Colofon

Assignment : Date : Author : Contact : Study : Period : Mentor : Contact :

History Thesis 15-04-2021 Rohan Shenoy R.Shenoy@student.tudelft.nl Master Architecture January 2021 - April 2021 Dr. Sabina Tanović S.Tanovic@tudelft.nl

| 2 Designing for Flow

Acknowledgements

To my tutors, Dr. Carola Hein, Dr. Amy Thomas, and Dr. Sabina Tanović– Thank you all for instructing the course and for creating a comfortable environment for the students to participate in. I would also to thank you for your enthusiasm, dedication, and for continually upholding the standards that the TU Delft has come to represent. The completion of this thesis would not have been possible without each of you.

A special thank you to Dr. Sabina Tanović for being highly engaging and reflective with my work. It provided me with the excitement and motivation to elaborate the thesis to the best of my abilities.

3 | Acknowledgements

Abstract

The educational industry is just starting to respond to the developments that have been occurring during the digital revolution. An important issue that is prominent in a classroom, gradually adapting to the new digital environment, is that the focus is placed more on the technology then the individual. The theory of flow, as introduced by Mihaly Csikszentmihalyi, is a particular mental state that assures the optimum level of acquiring knowledge in an individual, achieved in specific conditions. These conditions need yet to be explored in terms of spatial implementation. This paper aims to critically examine Csikszentmihalyi’s theory of flow to design a school classroom geared toward successful learning processes. To do this, I will make use of literature review as my primary research methodology. Hence, to develop a classroom based on the flow theory, I will pursue a careful examination of the history of classroom designs as well as the psychology of spaces and positive human psychology. I will also look into case studies of innovative contemporary schools that can serve as examples.

| 4 Designing for Flow

Glossary

The following concepts and terms are explained in relation to the research topic:

Flow. “A state in which people are so involved in an activity that nothing else seems to matter; the experience is so enjoyable that people will continue to do it even at great cost, for the sheer sake of doing it.”1 In positive psychology, this is considered to be the optimal mental state where the individual is fully immersed into an activity. This enables an individual to acquire knowledge at greater ease due to enhanced state of being hyper focused.

1 Mihaly Csikszentmihalyi, Flow: the Psychology of Optimal Experience (New York: Harper Row, 2009), 15

5 | Glossary

Figure 1.1

| 6 Designing for Flow

Contents

Research question

What does a classroom that instigates the optimal mental state of flow look like ?

1. Introduction 9

Interest 9 Significant Studies 11 Scope and Boundaries 13 Research Outline 14 2. A brief history of education architecture from the 19th century 16 19th century 16 20th century 22 21st century 26 3. The psychology of learning 29 Learning theories 29 The theory of flow 34 The primordial learning environments 39 4. The psychology of spaces 42 Naturalness 43 Individualisation 52 Stimulation 60 5. A Classroom for FLOW 65 6. Conclusion 74 Suggestions for Future Research 75 7. Bibliography 76

Literature 76 Figure List 87

7 | Contents

Figure 1.2

| 8 Designing for Flow

1. Introduction

Interest

‘Education is not preparation for life; education is life itself.’ – John Dewey2

This paper is an elaboration of a personal quest of mine to design classrooms that are geared toward successful learning processes. [see fig 1.2]

Being a child of dyslexia, my cognitive functioning was quite heavily hindered until I was ten years old. I believe that the primary reason for overcoming this disability was the space that was tailored to meet my needs. My parents and the teachers made the effort to create a unique spatial environment that suited personal interests which, in turn, enabled me to enhance my cognitive skills.

If this effort was not made, I probably would not have been able to make it to this point in my life where I’m studying my masters at the Delft University of Technology. My own experience demonstrates that knowledge is absorbed differently and the learning environment plays a big role in it. According to studies conducted by the school design researcher Peter Barrett, a well designed classroom can boost learning levels in an individual up to 16% in a single year.3

This brings us to the principal issue where schools were designed to mirror the needs put forth by the Industrial Revolution where an emphasis was placed on standardization, conformity and linearity.4 These approaches suppress the

2 John Dewey, Experience and Education (New York, NY: Touchstone, 1938), 239.

3 Peter Barrett et al., "The impact of classroom design on pupils' learning: Final results of a holistic, multi-level analysis," Building and Environment 89 (2015/07/01/ 2015):3, https://doi. org/https://doi.org/10.1016/j.buildenv.2015.02.013, https://www.sciencedirect.com/science/ article/pii/S0360132315000700.

4 Ken Robinson, Out of Our Minds: Learning to Be Creative (Chichester: Capstone, 2011), 31. Bryan H. Perez, “Shifting School Design to the 21st Century: Challenges with Alternative

9 | Chapter 1

most important skill required in the demanding world of the twenty-first century - creative thinking.5 This layered, one-size-fits-all approach to education ostracises all those individuals who have difficulty learning naturally.6 While this was also true for my learning environment, the conscious efforts of both my parents and teachers resulted in the positive development of my cognitive skills in spite of the inattentive environments. As my cognitive abilities developed, I noticed that I was able to sit for hours and hours studying while my friends were unable to concentrate for prolonged periods of time. I started googling for the reason as to why I was able to do this and my search led me to the theory of flow, as postulated by Mihaly Csikszentmihalyi.7 Flow is defined as that particular mental state which assures the optimum level of acquiring knowledge in an individual, achieved in specific conditions. His research made me realize that this was exactly how I felt whenever I was working or studying. Upon further research, I realized that these conditions were yet to be further explored in terms of spatial implementation. Up to date, there is no significant research on the issue. There is a need for school and classroom environments to be designed in a manner that allows people to be in an optimal mental state where they are able to learn in their own way.8 With that being said, this paper aims to critically examine Csikszentmihalyi's theory of flow to design school classrooms geared toward a successful learning process.

Learning Environments,” (Msc diss., The University of Nebraska-Lincoln, 2017), 3-11. Lindsay Baker, “A History of School Design and its Indoor Environmental Standards, 1900 to Today,” (Phd diss., The University of Berkeley-California, 2017), 3.

5 Ken Robinson and Lou Aronica, The Element: How Finding Your Passion Changes Everything (London: Penguin, 2010), 37.

6 Ibid, 36.

7 Mihaly Csikszentmihalyi (born 29 September 1934) is a Hungarian-American psychologist. He is the founder of the Quality of Life Research Centre (QLRC) which is a non-profit research centre that studies positive human psychology. He is best known for his research on the psychological concept of flow, an optimal mental state that is conducive to happiness and productivity.

8 Robinson, The Element, 15.

| 10 Designing for Flow

Significant Studies

The future of education has been a prominent topic in books, such as The Element: How Finding Your Passion Changes Everything by the British author Ken Robinson and Five Minds for the Future by the American developmental psychologist Howard Gardner, that address issues surrounding the current educational models and how they kill creativity in an individual. The descent in education became quite prominent in the early seventeenth century and reached tipping scales towards the late twentieth century which is why it is such a popular topic today.9 A History of Western Education Volume III, by the English author James Bowen, discusses this descent by placing focus on the interplay between revolutionary ideas in history and their legitimization in the educational process from the early seventeenth century till the late twentieth century. The turn of the twentieth century was marked by war, social conflict, a widening poverty gap, an exponential population growth, along with rapid technological advancement. The exponential growth in population meant that it was difficult to look over diverse education systems and this meant that education started becoming more standardized towards the middle of the twentieth century. Even through the incorporation of technology, it was during this period where education stopped progressing and started regressing instead. The issue with the modern educational system is that it is still based on the idea that learning is forced work. Instead, learning can be, as demonstrated by my own experience, an extremely enjoyable experience that propels an individual to find a certain field or topic that interests them. Csikszentmihalyi’s Flow: the psychology of optimal experience provides hints at how this can be pursued. He

9 James Bowen, A History of Western Education, vol. 3 (London: Routledge, 2003), 19.

11 | Chapter 1

details a set of conditions that need to be satisfied in order to reach an optimal state of mind and the various activities that lead to creating flow. Upon further inspection of the book, I found out that it fails to describe the design of spaces, but focuses primarily on the didactic activities. Inspired by Csikszentmihalyi, David Thornburg10 wrote a book called From the Campfire to the Holodeck which highlights the issues of the traditional classroom design and proposes four core concepts in terms of primordial learning environments that are essential to the acquisition of knowledge. Thornburg explained that these four archetypes are crucial to inducing the state of flow in students both inside and outside learning environments. There are other relevant sources of literature such as the Clever Classrooms report by the British educational researcher Peter Barrett, Environmental Psychology: Principles and Practice by the British environmental psychologist Robert Gifford, Connectivism: A knowledge learning theory for the digital age? by the Canadian educator George Siemens, and The Process of Education in which the American educator Jerome Bruner discusses learning theories and teaching methods. However, there is a lack of scholarly work that is focused on the design of an educational environment. By analysing these sources, this thesis proposes to provide a design based solution in the form of a classroom that would stimulate the optimal mental state of flow in students.

10 David Thornburg Ph.D. is an American futurist, author, and consultant. His educational philosophy of the Archetypal learning spaces revolve around the concept that students learn best when they are the constructors of their own knowledge.

| 12 Designing for Flow

Scope and Boundaries

This thesis is focused on enhancing the design of educational facilities and looks towards the key issue of how can architecture improve cognitive functioning. In order to achieve this, the theoretical framework of this paper is guided primarily by Csikszentmihalyi’s theory of flow in the design development of the classroom. I am exploring the psychological conditions required to bring about this state of mind and how this can be translated spatially. I also use the contemporary theory of the Archetypal Learning Spaces by Thornburg as a secondary framework. The purpose of this secondary framework is to support Csikszentmihalyi's theory. There are additional factors such as types of learning methods, types of individuals and spatial typologies that are crucial aspects to analyse in order to develop a classroom to enhance the absorption of information; these are elements that are not a part of Csikszentmihalyi's research since his theory is about a particular mental state that brings about an optimal level of learning. Thus, the approach by Thornburg was incorporated into my development of the theoretical framework to help close some gaps and offer a broader gauge.

The primary research methodology I used for this study is literature review. To execute this methodology, the thesis utilized three phases of research where an important element of the first phase of the research was to piece together a time-line that illustrated key events in the history of educational movements, philosophies and architecture around the world. Although the timeline has not been utilized in the paper due to it being graphically incomplete, its elaboration provided a strong basis for the second phase of the research which focused on elaborating a historical analysis on western design principles in

13 | Chapter 1

educational architecture from the 19th century. With the second phase, I made use of literature and image review. Subsequently, I delved into the analysis of positive human psychology and the psychology of spaces. The theory of flow was the principal psychological phenomena analysed here, making use of literature review primarily. Finally, the last phase of the research brought about the culmination of a classroom design geared towards successful learning and knowledge acquisition.

In order to produce a highly structured and refined analysis of the historical developments in the design of educational institutions, the study was confined within the boundaries of western educational architecture from the 19th to the 21st century.

Research Outline

The thesis is composed of eight chapters including the introduction and the conclusion. The second chapter ‘Brief history of western education architecture from the nineteenth century’ provides an overview of the dissent in the historical development of education since the nineteenth century. The chapter identifies key moments in history where educational systems stopped progressing and links it to the design of educational institutions. An analysis of various classroom typologies forms a part of the chapter to get an understanding of prominent ideologies that were prevalent during their respective periods.

The third chapter ‘The psychology of learning’ primarily examines the traditional learning theories in psychology which is then followed by an in-

| 14 Designing for Flow

depth analysis of the flow theory along with the theory of primordial spaces that look to establish a theoretical framework for the development of a classroom environment.

The fourth chapter ‘The psychology of spaces’ deals with both the tangible and intangible elements of the built environment. The chapter is broken down into three sub-topics - naturalness, individualisation and stimulation - where each sub-topic explores the various aspects that are detrimental to cultivating successful learning techniques in the classroom environment. Here I look to answer what material and immaterial aspects enhance cognitive functioning in an individual.

Finally, chapter five leads to the culmination of a primary school classroom design that is based on the theory of flow and theory of primordial spaces. I apply effective design elements in the classroom design that have been obtained from the exploration that was conducted in the fourth chapter.

15 | Chapter 1

The closing years of the eighteenth century were characterized by drastic social and economic transformations with the expansion of trade, the development of the steam engine and the generation of a factory system.11

Along with this, philosophers also started uncovering issues of misgovernment which failed to cater to the welfare of the common people. This psychological change in the minds of the people fuelled their confidence in their abilities and led to the formation of national systems which further fuelled the progress of education.12 Philosophers in the early nineteenth century such as Jean Jacques Rousseau, Johann Heinrich Pestalozzi, Johann Friedrich Herbart, Immanuel Kant, Friedrich Froebel and Herbert Spencer brought about the early reform movement in education which sought to develop pedagogy as a science albeit great differences in terms of the specificity of their methods.13 For example, Froebel founded the kindergarten movement where children developed their cognitive abilities through the means of play and occupation whereas Herbart’s philosophy centred around the concept of assimilation - the generation of new ideas through association with past experiences.14 Commonly, a focus was placed on a child's inquisitive nature as a starting point in education.

Although these theories and methods were highly successful, a lack of sufficient

11 Bowen, A History of Western Education, 203-408.

12 Muhammad Shamsul Huq et al., “Education,” in Encyclopedia Britannica (Encyclopedia Britannica, November 9, 2020), https://www.britannica.com/topic/education.

13 Bowen, A History of Western Education, 203-408

14 Huq et al., “Education.”

| 16 Designing for Flow Figure 2.1
2.A brief history of education architecture from the 19th century 19th century

Figure 2.1

resources meant that it was difficult to implement them in schools in the West.15 Additionally, the reform in education between the 1820s and 1830s led to the consolidation of national states that began to exert their influence on the school system; this was, for example, seen in Germany, France, England, Russia, the United States and countries under the jurisdiction of the West. School systems started splitting into primary, secondary and higher education to accommodate the growth in population and standardize the system during the late nineteenth century.16

During the late eighteenth century, Rousseau's prominent ideas led to the development of the Philanthropinum, 17 [see fig 2.1] a school conceived by

15 Bowen, A History of Western Education, 203-408.

16 Ibid, 203-408.

17 The Philanthropinum was founded in Dessau, Germany, in the year 1774 by Basedow inspired by the educational theory of Rousseau. It stood out due to it’s humanitarian world-view

17 | Chapter 2

Figure 2.2

the educator Johann Bernhard Basedow, which eventually became a canonical model for countries in the West.18 Kant was a strong supporter of the school and promoted it in his book On Education, arguing that it was quite exemplary at stimulating the youth.19 The typical classroom consisted of around 10 students who were all dressed in the same uniform to promote equality. [see fig 2.1]

The method of education here was distinct from what existed during the 1760s where the teachers used playful techniques to teach students about science, history, physical health and carpentry.20 The use of posters, gadgets and toys was incorporated into the design of the classroom. Arguably, this was probably done with the intention of fostering curiosity in the children.

As the Philanthropinum continued to be an influential school, the educator Joseph Lancaster opened up a school in 1798 in London that was and belief that learning was to be a pleasurable activity.

18 T Britannica, Editors of Encyclopedia, “Philanthropinum,” (Encyclopædia Britannica, August 20, 2020), https://www.britannica.com/topic/Philanthropinum.

19 Bowen, A History of Western Education, 217.

20 T Britannica, “Philanthropinum.”

| 18 Designing for Flow

Figure 2.3

based on a system that was developed by him and the reverend Dr. Andrew Bell - it was called the monitorial system.21 Here the design of the classroom is much more rigid. The classroom typology is that of a single large hall filled with up-to 100 long desks where creative features were introduced to allow for more variety in material use. [see fig 2.2] The tops of these desks had raised edges which allowed for sand to be poured in order to be used as a medium of writing. The walls of the hall also had the purpose of being used as boards where posters could be hung and sometimes semicircles were painted on the floor so that small groups could organize themselves.22 This typology and system became popular in the West for the 30 years that followed.23 In difference to the nonchalant design of the Philanthropinum classroom, the Lancaster classroom typology was a lot

21 The monitorial system was a highly philanthropic venture that looked to educate the underprivileged masses through the method of mutual instruction that brought about a highly economical method of teaching. Students who were considered to be bright were taught by teachers and then assigned the role of a monitor. Each of these monitors was assigned to teach a group of ten students in order to reduce the burden on the teachers and make it a highly economic system.

Bowen, A History of Western Education, 291-295. 22 Ibid. 23 Ibid.

19 |
Chapter 2

Figure 2.4

| 20 Designing for Flow

more rigid and showed signs of the consolidation of a standardized typology.

The One-Room Schoolhouse, designed by the American Educator Horace Mann in 1838, as a part of his Common School movement, was another typology used by schools all over the West until the 1950s.24 He provided highly detailed drawings of the design where matters of lighting and heating were thoroughly elaborated. The typology had a dimension of twelve by nine meters and was intended typically for a group of 56 pupils with each student being provided their own desks that were organized in rows. 25 [see fig 2.3]

The teachers platform was placed to the north of the room facing the scholars and a place for recitation was located towards the back where the first movable blackboards were used.26 This typology was highly popular in the United States; while it is no longer used nowadays, it can still be seen in developing countries.

Another example of a popular design was the Quincy School-House, built in 1848, in Boston, Massachusetts. According to the architect Jefferey A. Lackney, the school was a commonly cited example of an early design model that was replicated throughout the nineteenth and twentieth century.27 The classrooms measured nine and a half by eight meters and opened towards

24 The Common School movement established by Mann in the 1830s was an effort to establish a system of schooling that was publicly funded. He believed that this was the best way to raise the moral and socio-economical standards of all Americans. Mann was inspired by the ideals of the Prussian educational system and he ended up popularizing these ideals through his schooling design.

Henry Barnard, School architecture, Classics in education, (New York,: Teachers College Press, 1970), 64-65. 25 Ibid. 26 Ibid.

27 Rotraut Walden and Jeffery A Lackney, “History of the Schoolhouse in the USA ,” in Schools for the Future Design Proposals from Architectural Psychology (Wiesbaden: Springer Fachmedien Wiesbaden, 2015), pp. 23-40, 32.

21 | Chapter 2

a corridor that was designed to be much wider. [see fig 2.4] This was done due to the mandatory schooling of the youth enforced by the state during the 1850s which led to an increase in the number of students. Each classroom had individual desks that were fixed to the floor and were organized in rows of eight.28 This classroom typology became highly standardized towards the end of the nineteenth century due to the population boom.29

20th century

The twentieth century was marked by wars, social conflict, a widening poverty gap along with rapid technological advancement.30 The world wars reduced the influence of the larger European powers which led to the emergence of independent countries in Asia and Africa. The shift in powers brought a change in international thinking and education was seen as a means of national development. A number of educational disciplines appeared and some of the most important ones were educational psychology, essentialism, pragmatism, scholastic-ism, child-centred education, scientific realism and social reconstruction-ism.31 Philosophers such as William James, Edward Thorndike, John Dewey, Helen Parkhurst, Maria Montessori, Ovide Decroly, Édouard Claparède, Jean Piage and Alfred North Whitehead were some of the most prominent names in the development of these intellectual movements.32 The exponential growth in population meant that it was difficult to look over diverse education systems and this meant that education started becoming more

28 Ibid.

29 Ben E. Graves and Clifford A. Pearson, School ways : the planning and design of America's schools (New York: McGraw-Hill, 1993), 129 30 Huq et al., “Education.”

31 Bowen, A History of Western Education, 408-558. 32 Ibid.

| 22 Designing for Flow

standardized towards the middle of the twentieth century.33 Even through the incorporation of technology, it was during this period where education stopped progressing and started regressing instead.34 The uniformity of the curriculum meant that it was difficult to exercise innovative teaching strategies and develop innovative classroom typologies.

A prominent typology known as the open air classroom originated in Germany in 1904, initiated by the German paediatrician Dr. Bernhard Bendix and the Berlin school inspector Hermann Neufert.35 They opened their first school called the Waldschule für kränkliche Kinder in Charlottenburg, near Berlin in the vicinity of a forest. This typology was developed as a response to combat the “white plague” that was prevalent throughout the world.36 The Open Air School that was designed by Jan Duiker in Amsterdam in 1927 is a famous example where the open air classroom typology was first implemented. Here, the floor is divided into four quadrants that are located around a central staircase.37 [see fig 2.5] The east and west quadrant share the open classroom space that is oriented towards the south. The classrooms were fitted with light furniture so that the classroom could have a variety of layout options. Many

33 Huq et al., “Education.”

34 Bowen, A History of Western Education, 19.

35 Sarah Pruitt, “When American Students Attended School-Outside,” History.com (A&E Television Networks, July 30, 2020), https://www.history.com/news/school-outsidetuberculosis.

36 This was a period during which tuberculosis had become the leading cause of death in the many parts of the world. Since tuberculosis was associated with unhygienic living conditions and there was no ready cure available, the way to stop the spread of the disease was by making sure plenty of fresh air was available in spaces that were crowded. Initially these schools and classrooms were started out in open spaces but upon the receding of the pandemic, this typology was implemented in permanent building designs due to the positive impact it was having on the cognitive development of the youth. For further information regarding the origins of the open room classroom typology, check out the source provided below.

Ibid.

37 Guus Kemme et al., Amsterdam Architecture: a Guide (Bussum: Thoth, 2018).

23 | Chapter 2

Figure 2.5

Figure 2.6

| 24 Designing for Flow

countries in Europe such as England, Spain, Belgium, Italy and Switzerland started implementing this experimental design till the 1950s.38

The experimental schools of the 1960s brought about the creation of the open floor plan classroom typology which was developed by the Educational Facilities Laboratories (EFL).39 These spaces were highly flexible and allowed for team teaching, the creation of small groups and individualized instruction.40 [see fig 2.6] There was a strong belief that this typology was allowing the students to develop into creative, understanding and motivated individuals.41 However, this classroom typology failed due to the lack of a well established teacher training system for the open class education system which led to issues of noise and constant distraction.42

The failure of the open plan classroom brought about a halt in the development of innovative classroom typologies and led to a regression towards the typical standardized classroom such as the ones used in the Quincy schoolhouse and the one-room schoolhouse.43 This marked the end of the twentieth century where the most prominent changes that had occurred in the design of schools were in its morphology with the conception of the finger, the horseshoe and the hybrid school floor plan.44

38 Pruitt, “When American Students Attended School-Outside.”

39 The Educational Facilities Laboratories (EFL), established in 1958 by the educator Harold. B. Gores, was a research organization that was established by the Ford Foundation. Through research, it aimed at improving the quality and the utility of educational facilities.

Judy Marks, "The Educational Facilities Laboratories (EFL): A History," (01/06 2000), 1.

40 Charles Kenneth Tanner and Jeffery A. Lackney, Educational facilities planning : leadership, architecture, and management (Boston: Pearson/AandB, 2006).

41 Ben E. Graves and Clifford A. Pearson, "School ways : the planning and design of America's schools," (1993), http://books.google.com/books?id=LtZPAAAAMAAJ.

42 Charles Kenneth Tanner and Jeffery A. Lackney, Educational facilities planning.

43 Ibid.

44 Bryn Nelson, “School Design through the Decades,” Mosaic, November 4, 2014, https://

25 | Chapter 2

21st century

Education today, even in the best of schools, is predominantly outdated; our schools are being based on a system that is stagnating rather than looking towards the society that is part of what Klaus Martin Schwab, the German economist, called the Fourth Industrial Revolution.45 The twenty-first century education is all about giving an individual the skills they need to be able to manoeuvre in this world due to the abundance of information that is available. With the sheer quantity of accessible information that we are bombarded with, the question is, how do we create meaning out of it ? As a way to tackle this, George Siemens came up with a learning theory known as connectivism, a pedagogical approach where information is exchanged between learners via a social networking circle.46 Siemens believes that this epistemology is the future of education in the twenty-first century. The principles of connectivism are developed to nurture the ability to see connections between ideas, stay up to date on information and develop decision making abilities.47 However, due to the abundance of technology and social media, both children and adults are being overstimulated by the amount of time we spend in front of the screen. Numerous studies have shown that the use of the iPad, video games and the television during childhood led to the development of attention problems in adolescence.48 In consequence, the screen-bond living potentially causes long

mosaicscience.com/story/school-design-through-decades/.

45 Alvin Toffler, Future Shock (London: Bodley Head, 1975), 360.

46 George Siemens, "Connectivism: A Learning Theory for the Digital Age," International Journal of Instructional Technology and Distance Learning 2 (2004):1.

47 Ibid, 5-6.

48 Erik Landhuis et al., "Does Childhood Television Viewing Lead to Attention Problems in Adolescence? Results From a Prospective Longitudinal Study," Pediatrics 120 (10/01 2007), https://doi.org/10.1542/peds.2007-0978, https://pediatrics.aappublications.org/content/120/3/532.long.

| 26 Designing for Flow

lasting negative effects. Another aspect to consider is that since young individuals associate learning and going to school with work; education never seems to be an enjoyable experience. The negative stigma surrounding educational institutions leaves individuals no longer wanting to learn after they finish their studies. They believe that once they finish their studies, they are no longer bound by the shackles that constrain them and thus, don’t look towards the growth and stimulation that learning provides. How do we manoeuvre around these issues if we are already in an era where information is made easily available through the use of technology? Can we design our classrooms to counteract this overstimulation?

The next chapter will look at the contemporary learning theory of flow and analyse the criteria required to bring about an optimal state of mind for acquiring knowledge. Furthermore, it will analyse the archetypal learning spaces that were proposed by Thornburg in order to develop a correlation between the flow theory and the theory of primordial learning spaces.

27 | Chapter 2

Figure 3.1

Figure 3.2

| 28 Designing for Flow

3.The

psychology of learning

Learning Theories

“Flow is being completely involved in an activity for its own sake. The ego falls away. Time flies. Every action, movement, and thought follows inevitably from the previous one, like playing jazz.” - Csikszentmihalyi 49

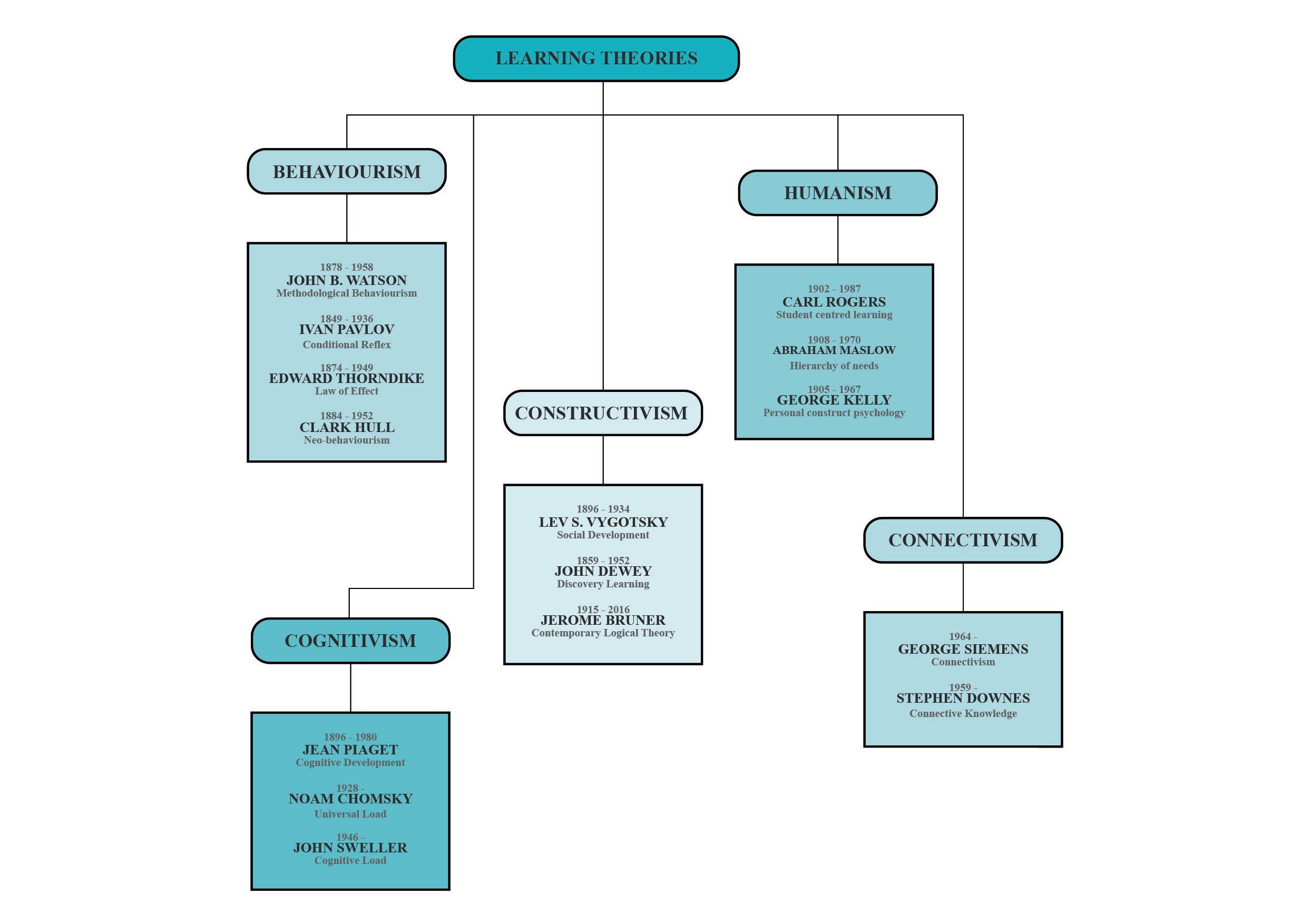
Every individual learns differently. Our experiences play a role in the way that each and every one of us learns. The psychology of learning developed into a theoretical science during the early twentieth century where psychologists defined learning as the attainment of new information, behaviours, knowledge by the use of observation, practice and other experiences.50 Psychologists have studied these distinct patterns of acquiring knowledge and over time this has led to the development of five prominent movements which are behaviourism, cognitivism, constructivism, humanism and connectivism. 51 [see fig 3.1]

Behaviourism was the first movement in educational psychology started by the American psychologist John. B. Watson in 1913 which sees learning as a passive condition that is influenced on the response to environmental stimuli.52

49 John Geirland, “Go With The Flow,” Wired (Conde Nast, June 4, 2017), https://www. wired.com/1996/09/czik/.

50 APA Dictionary of Psychology, s.v. “learning,” accessed February 18, 2021, https://dictionary.apa.org/learning.

51 Western Governors University, “The Five Educational Learning Theories,” Western Governors University, June 1, 2020, https://www.wgu.edu/blog/five-educational-learning-theories2005.html.

52 John B. Watson, “Psychology as the Behaviorist Views It,” Psychological Review 20, no. 2 (1913):158-160, https://doi.org/10.1037/h0074428.

29 | Chapter 3

[see fig 3.2] The theory proposes that we are born with a tabula rasa53 and that the environment, through a process known as conditioning54, influences the way we learn. Furthermore, according to the theory, internal psychological factors do not influence the behaviour of an individual. The primary features of behaviourism are learning through cognitive association, aversion therapy and the use of rewards or punishments.55 The contributions further made by the Russian physiologist Ivan Pavlov, and the American psychologists Edward Thorndike and Clark Hull led to behaviourism becoming a dominant learning theory between the 1920s to the 1950s.56

Unlike behaviourism, cognitivism developed as a movement in the 1950s which focused on the learning process of an individual by addressing issues such as how information is stored, used and organized.57[see fig 3.3] Some of the key principles of this theory are that education is meant for an individual to learn or apply: learners are processors of information and that teachers need to facilitate optimal methods for the individual information

53 Tabula rasa in psychology refers to a condition that empiricists have attributed to the human mind before ideas have been absorbed from the influence of the external environment. An emphasis on the concept of the tabula rasa occurred late in the 17th century, when Locke, in An Essay Concerning Human Understanding (1689), argued for the resemblance of the mind to a blank piece of paper.

T.Britannica, Editors of Encyclopaedia, "Tabula rasa," (Encyclopedia Britannica, May 21, 2020), https://www.britannica.com/topic/tabula-rasa.

54 Conditioning is a physiological term which refers to a behavioural process whereby a response becomes predictable through the use of positive reinforcement or the use of a reward to bring about a favourable response. Thorndike first postulated this idea in his theory called the Law of Effect which is based on the assumption that human behaviour is learned.

T.Britannica, Editors of Encyclopaedia, "Conditioning," (Encyclopedia Britannica, May 14, 2020), https://www.britannica.com/topic/tabula-rasa.

55 John B. Watson, “Psychology as the Behaviorist Views It,” 160 -165.

56 Ibid.

57 Peggy A. Ertmer and T. Newby, "Behaviorism, Cognitivism, Constructivism: Comparing Critical Features From an Instructional Design Perspective," Performance Improvement Quarterly 26 (1993):50-52.

| 30 Designing for Flow

Figure 3.3 processing.58 Important cognitivists such as the Swiss psychologist Jean Piaget, the American philosopher Noam Chomsky and the Australian psychologist John Sweller contributed to the success of the movement through the theories that they developed such as the theory of cognitive development, universal load and cognitive load respectively; their theories strongly reinforced the ideals of the movement.

Constructivism is an approach to learning which stresses the importance of an individual as the constructor of their knowledge ie. learning through experience.59 According to the theory, learning is an active process which is usually achieved through active engagement with the physical world, social interaction with peers and the perception of new experiences.60 [see fig 3.4] The principal propagators of this movement during the early 1950s were the Russian psychologist Lev Semyonovich Vygotsky, and the American psychologists John 58 Ibid, 52 - 54.

59 Ertmer, "Behaviorism, Cognitivism, Constructivism,” 54 - 55. 60 Ibid, 55 - 57.

31 | Chapter 3

Figure 3.4

Figure 3.5

Figure 3.6

| 32 Designing for Flow

Dewey and Jerome Bruner who came up with the theories of social development, discovery learning and the contemporary logical theory.

Humanism arose as a movement during the 1960s which asserted the potential of an individual along with human freedom and dignity as its basis. In contrast to the conditional learning method of behaviourism and the creation of knowledge as a method proposed by the constructivists, humanists argue that people act with intentionality and value.61 [see fig 3.5] According to the main instigators of the movement, American psychologists Carl Rogers and Abraham Maslow, the goal is to stimulate self actualization and autonomy in people.62

Finally, we have connectivism which is a twenty-first century adopted learning theory that has already been described in the previous chapter. [see fig 3.6] Although connectivism has the potential to become the theory of learning to lead the human civilization to advance towards the next stage of cognitive evolution, it lacks in explaining how learning can also be an activity of happiness and enjoyment. Learning should furthermore be a lifelong activity.

I believe that the issue with learning comes with the fact that we associate it with schools and since we affiliate schools with work, learning is then perceived as unpleasant activity for the vast majority. There is evidence to suggest that the average American student spends between 10% to 15% of their life in schools and educational facilities. 63 If we recognize that educational systems all over

61 Fred Edwords, “What Is Humanism?,” American Humanist Association, February 5, 2021, https://americanhumanist.org/what-is-humanism/edwords-what-is-humanism/.

62 Roy José DeCarvalho, "The humanistic paradigm in education," The Humanistic Psychologist 19, no. 1 (1991/03/01 1991):88-104, https://doi.org/10.1080/08873267.1991.9986754.

63 T Reference, “What Percentage of the Average Life of an American Is Spent at School?,” Reference (IAC Publishing, April 3, 2020), https://www.reference.com/world-view/percentageaverage-life-american-spent-school-b4bf5e983cdb6f65#:~:text=In%20the%20United%20 States%2C%20about,life%20expectancy%20of%2079%20years.

33 | Chapter 3

the world are comparable, we can adopt this metric on a global scale. From my personal experience as a student, I can say that most students have unpleasant memories and a negative outlook on schools. So, if we spend an average of upto 15% of our lives in educational institutions, how do we make it an experience that will, as pointed earlier, have a long lasting impact ? Moreover, as we have mentioned in the previous chapter, over-stimulation from social media and the use of gadgets has reduced the levels of concentration in an individual.

Through my analysis of the five most prominent movements in educational psychology, I found out that the flow theory by Csiszentmihalyi incorporates the aforementioned concerns with regards to improving the experience of acquiring knowledge. The flow theory has its basis in the constructivist movement where in addition to the constructivist philosophy of learning, it addresses important aspects such as enjoyment, focus and happiness.

The theory of flow

Just like Aristotle, Csiszentmihalyi believes that happiness was the ultimate end pursuit of human existence.64 He also believes that happiness is a condition that is cultivated by human beings when they dedicate themselves to a cause that is greater than oneself. It is an optimal experience, where an individual feels immense enjoyment and extreme focus, that occurs when one's mind is stretched in an effort that is voluntary in order to achieve something

Sarah D. Sparks, “U.S. Students and Teachers Top Global Peers for Time Spent in School in OECD Study,” Education Week (Education Week, November 20, 2020), https://www.edweek. org/policy-politics/u-s-students-and-teachers-top-global-peers-for-time-spent-in-school-inoecd-study/2019/09.

64 Csikszentmihalyi, Flow, 11.

| 34 Designing for Flow

worthwhile or difficult.65 I’m certain that we have all been involved in an activity -whether it be reading a book, playing a game or even learning - where we have completely lost track of time because we enjoyed the experience. When the activity ends, one potentially feels somewhat dissatisfied that more time was not dedicated to the activity. If you have ever felt like this, you have been in a state of flow. According to Csiszentmihalyi, there are eight major components to being able to achieve this positive experience. The first is that the individual should always feel like he’s capable of being to complete the task that they are being confronted with.66 The second component is that the task should instill concentration in the individual. The third and fourth condition is that in order to be focused, the task should have an objective that is explicit and that it should provide immediate feedback. The fifth aspect is that the individual should be effortlessly involved causing said individual to not worry or be frustrated. The sixth component is that the individual should feel a sense of control. The seventh is that the concern of one's self disappears and finally the eight component is that a sense of time is altered.67 When all these components are combined together, it causes a person to want to use a lot of their energy in order to achieve this sense of enjoyment and an optimal mindset.68 Hence, flow is a state of mind that can be applied to pretty much any activity whether it be sports, hobbies, cooking, reading or even dancing.

As someone who experiences flow quite frequently, I have always been inquisitive into how the state of flow can be achieved in schools and classrooms. 65 Ibid, 15. 66 Ibid, 91-92 67 Ibid. 68 Ibid.

35 | Chapter 3

More precisely: how the design of buildings and spaces can instigate flow. From my own experience, a fundamental feature to create flow is that you need to be intrinsically motivated - we need to do the activity because it interests us. The activities are denoted as autotelic because they are enjoyable and they are not a means to an end such as receiving a reward or praise.69 The philosophy of the Montessori method70 also describes how the state of flow leads to an optimal mindset that helps in the development process of a child. In Spontaneous activity in education, Maria Montessori asserts:

The paths the child follows in the active construction of his individuality are indeed identical with those followed by the genius. His characteristics are absorbed attention, a profound concentration which isolates him from all the stimuli of his environment.71

Just like Csizentmihalyi, Montessori believed that concentration and the cultivation of concentration were integral components to education and brought about lifelong development. There is a story where Montessori witnessed a young school girl who was so engrossed in her activity - fitting wooden cylinders into a box - that none of the distractions around her caused

69 Ibid, 120.

70 Montessori is a method of education that is based on collaboration, hands on learning and choice of activity. In Montessori classrooms children usually choose the activities that they would like to do whilst being guided in the right direction by a teacher. Montessori classrooms are usually thoughtfully crafted environments that look to stimulate children. Dr. Maria Montessori noticed that this form of experiential learning led to students being able to have a better understanding in a variety of subjects.

“About Montessori Education,” Montessori Northwest, accessed February 21, 2021, https:// montessori-nw.org/about-montessori-education#:~:text=Montessori%20is%20a%20 method%20of,activities%20to%20guide%20the%20process.

71 Maria Montessori, Spontaneous Activity in Education (North Charleston, SC: Create Space Independent Publishing Platform, 2014), 99.

| 36 Designing for Flow

Figure 3.7

Figure 3.8

37 | Chapter 3

her to waiver her attention.72 Montessori’s experience led her to develop the Montessori method where the facilitation of deep concentration was the key outcome of any activity. Thus, her method can be understood as a parallel to the flow theory.73

Steve Wheeler, the British educator and psychologist, stated that lessons in school have to be interesting in order for students to achieve the state of flow.

He believes that there is a fine balance between the skill of an individual and the challenge of the task. A teacher needs to provide the right amount of “scaffolds” in order for them to feel like they can manage to do the tasks: if there are given too many, this results in boredom and, in contrast, if there are too few, it leads to frustration.74 [see fig 3.7, 3.8] As the task gets more and more complex, the skill of the learner increases which will, in turn, result in more engagement from the learner thus leading to time becoming immaterial.

As we can see, there is much research to support that flow leads to a powerful state of learning. Thornburg, inspired by Csiszentmihalyi, authored a book where he discusses the types of environments that are necessary in schools in order to make it an enjoyable experience for students.

72 Kevin Rathunde, "Creating a Context for Flow: The Importance of Personal Insight and Experience," NAMTA Journal 40, no. 3 (2015):16-17. https://files.eric.ed.gov/fulltext/ EJ1077078.pdf

73 Kevin Rathunde and Mihaly Csikszentmihalyi, "Middle School Students’ Motivation and Quality of Experience: A Comparison of Montessori and Traditional School Environments," American Journal of Education 111, no. 3 (2005), https://doi.org/10.1086/428885, http://www. jstor.org/stable/10.1086/428885.

74 Steve Wheeler, “The Flow Theory In The Classroom: A Primer,” TeachThought, August 29, 2018, https://www.teachthought.com/learning/flow-theory-classroom-primer/.

| 38 Designing for Flow

The primordial learning environments

In 1996, Thornburg published the book Campfires in Cyberspace which highlights the issues of the traditional classroom design and proposes some core concepts in terms of primordial learning environments that are essential to the acquisition of knowledge. Thornburg introduced four spatial typologies: campfires, watering holes, caves and life. He believes that these four archetypes are crucial to inducing the state of flow in students both inside and outside learning environments.75 [see fig 3.9]

The camp-fire is the space where people gather around to listen to the professional and this is very much comparable to the typical classroom style that we have in schools all around the world.76 This is a highly primordial space that has been utilized for aeons where old folk passed on their wisdom to the younger generation by way of oral transmission. While this is still an important way for creating a desirable environment for flow, it is unsustainable in the contemporary world as the only way of knowledge transmission..

The watering hole is an informal space that allows for the exchange of information between all individuals, including students and teachers. Social learning usually leads to epiphanies that often occur when we have a dialogue with our classmates about things that we have learnt.77 This allows for discovery, developing new ways of thinking and the creation of a shared culture.

75 David Thornburg, Campfires in Cyberspace: Primordial Metaphors for Learning in the 21st Century (Lake Barington, IL: Thornburg Center, 2007), 1.

76 David Thornburg and Prakash Nair, From the Campfire to the Holodeck: Creating Engaging and Powerful 21st Century Learning Environments (San Francisco, CA: Jossey-Bass, a Wiley brand, 2014), 11-16.

77 Ibid, 17-22.

39 | Chapter 3

Figure 3.9

| 40 Designing for Flow

The cave is a space where an individual can isolate themselves and reflect on what external knowledge they have gained.78 These spaces allow students to immerse themselves in a certain task and essentially allow them to create a cognitive construction of their understanding.

Life is one of the most important spaces in the classroom environment since it aims at strengthening the meaningful application of what is learnt.79 The current educational model has led to the idea that the classroom is distinct from the real world which is why a lot of students find it difficult to transition to the harsh reality of the world once they finish school.80 Being able to apply what you have learnt in a practical way is crucial to being able to thoroughly understand the information that has been absorbed. The inexpensiveness and highly practical nature of technology has this quite easy to apply to the contemporary classroom.81

The next chapter will go into the psychology of both the material and immaterial aspects of a space and find out what elements are crucial in the design of a learning environment based on the theories by Thornburg and Csiszentmihalyi.

78 Ibid, 23-30.

79 Ibid, 31.

80 Patrick Bruch, “Why School Doesn't Prepare Us Well Enough for the Real World,” Best of SNO, March 11, 2019, https://bestofsno.com/33262/opinions/why-school-doesnt-prepare-uswell-enough-for-the-real-world/.

Adora Svitak, “Does School Prepare Students for the Real World? This Teen Speaker Says No,” TED, November 8, 2015, https://blog.ed.ted.com/2015/08/25/does-school-prepare-studentsfor-the-real-world-this-teen-speaker-says-no/.

Stephen Guise, “How School Trains Us To Fail In The Real World,” Medium (Mission.org, October 11, 2017), https://medium.com/the-mission/how-school-trains-us-to-fail-in-the-realworld-a67f6ed69be5.

81 Thornburg, From the Campfire to the Holodeck, 31-36.

41 | Chapter 3

4.The psychology of spaces

“I never teach my pupils. I only attempt to provide the conditions in which they can learn.” - Albert Einstein

Environmental psychology is the field of study that deals with the interrelationship between people and their surroundings.82 It seeks to understand how both the natural and artificial environment affect us and what we can do to improve it. This branch of psychology became an established field quite recently even though it dates back to around the eleventh century.83 I believe that the recent establishment of environmental psychology as a field is probably why limited attention has been given to the physical aspects of the learning environment even though there has been extensive efforts undertaken into understanding the neurological conditions necessary to bring about effective learning. Furthermore, the call to redesign schools, the classroom and the educational system has only been a recent phenomenon which is also why there are few reliable sources out there when it comes to the built environment of both the schools and its classrooms. According to Robert Gifford, an educational psychologist, the physical aspects of a space such as dimensions, provisions and furniture arrangement play a vital role in the learning process.84 From these studies as well as those conducted by the educational psychologists Jason

82 Courtney Ackerman, “What Is Environmental Psychology? (Theories + Examples),” PositivePsychology.com, October 12, 2020, https://positivepsychology.com/environmentalpsychology/.

83 Christopher Spencer and Kate Gee, “The Roots and Branches of Environmental Psychology,” The Psychologist, February 1, 2009, https://thepsychologist.bps.org.uk/volume-22/edition-2/ roots-and-branches-environmental-psychology.

84 Robert Gifford, Environmental Psychology: Principles and Practice (Coville, WA: Optimal Books, 2014), 37.

| 42 Designing for Flow

Downer, Sara Rimm-Kaufman and Timothy Andersen, the social psychologists

Irwin Altman, and the school design researcher Peter Barrett, it became quite evident that the physical setting of the classroom is highly important.85 The HEAD report by Barrett analysed the physical aspects of the classroom using the survey method and determined that there were three main characteristics: naturalness, individualisation and stimulation.86 These characteristics will be used as a basis to find out what aspects are crucial to instigating flow in a classroom.

Naturalness

Naturalness is the characteristic which takes into account all non artificial aspects of a classroom such as lighting, temperature, sound and nature. These account for nearly 50% of the learning variance in an individual since our connection to the natural environment has always been a stimulant in our ability to absorb information.87

85 Timothy Anderson, “The effects of seating arrangement on students’ on-task behavior,” (Pdh diss., The Capella University, 2009).

Jason T. Downer, Sara E. Rimm-Kaufman, and Robert C. Pianta, "How do classroom conditions and children's risk for school problems contribute to children's behavioral engagement in learning?," School Psychology Review 36, no. 3 (2007).

Irwin Altman, "Environmental Psychology and Social Psychology," Personality and Social Psychology Bulletin 2, no. 2 (1976), https://doi.org/10.1177/014616727600200207, https:// journals.sagepub.com/doi/abs/10.1177/014616727600200207.

Barrett, "The impact of classroom design on pupils' learning.”

86 The Holistic Evidence and Design (HEAD) report was a study conducted by Dr. Peter Barrett which looked to prove that the design of the school environment had an impact on learning. The research utilized a 10 design parameter framework to study the progress of 751 students from 34 different classrooms in the UK over a one year period. The final results showed positive indications on the impact of a well designed classroom and identified three prime characteristics -naturalness, individualisation and stimulation - that were detrimental to its success.

Barrett, "The impact of classroom design on pupils learning,” 16. 87 Ibid.

43 | Chapter 4

Light

The benefits of natural lighting are numerous ranging from good health to an enhanced state of productivity. Good daylighting in spaces increases alertness and avoids the feeling of gloom in spaces.88 Daylighting has also been shown to improve mood, reduce strain on the eyes, reduce the feeling of fatigue and improve an individual's morale.89 The diffused nature of natural light along with its ability to change its colour and value depending on the time of the day is the reason why it brings about the aforementioned benefits. Light is the most important aspect in the naturalness of a classroom and thus the depth of a classroom is an important criteria that needs to be taken into account when designing it.90 Although daylighting should be the primary source of lighting, it should be complemented with artificial lighting in order to make up for the lack of natural illumination during certain parts of the day.91 [see fig 4.1]

Since alertness and increased energy levels are key criteria to achieve flow, it is important to have classrooms that have good daylighting to instigate this optimal mindset. For example in the northern hemisphere, in countries such as Denmark, the Netherlands or even the United Kingdom (UK), maximising the wall to window radio (WWR) to the north is ideal since daylight is unchanging throughout the day and it causes minimal discomfort.92 [see fig 4.3] Classrooms

88 John Mardaljevic, "Daylight, Indoor Illumination, and Human Behavior," in Sustainable Built Environments, ed. Vivian Loftness and Dagmar Haase (New York, NY: Springer New York, 2013):95 -97.

89 Claude L. Robbins, Daylighting: Design and Analysis (New York: Van Nostrand Reinhold Co., 1986).

90 Barrett, "The impact of classroom design on pupils learning,” 19-21.

91 Jesús Duarte et al., Learning in 21st Century Schools: Toward School Buildings That Promote Learning Ensure Safety, and Protect the Environment (Inter-American Development Bank, 2012):41 . https://EconPapers.repec.org/RePEc:idb:idbbks:41.

92 Barrett, "The impact of classroom design on pupils learning,” 20.

| 44 Designing for Flow

Figure 4.1

Figure 4.2

Figure 4.3

facing East or West can also have a high WWR since daylighting is maximised in these orientations but it is best to keep a low WWR towards the South where the strong sun-lighting causes light over-radiation in the interior spaces.93 Furthermore, the use of light shelves for tall windows in the southern facade help reduce glare and bring sunlight deep into the classroom.94 [see fig 4.2]

Temperature

Investigations conducted by the economists Jisung Park, David Albuoy and Melissa Dell have shown that temperature has an adverse effect on cognition

93 Ibid.

94 Duarte, Learning in 21st Century Schools, 41.

45 | Chapter 4

and impact decision making.95 A civil engineer, Pawel Wargocki, conducted an experiment where he reduced the indoor temperature and increased the air supply rate to study the cognitive abilities in students.96 Three high school students - Josean Perez, Julio Montano, and Jose Perez - critically reviewed the performance of students based on indoor environmental quality looking to ascertain certain findings.97 Both these experiments have shown that temperatures which are uncomfortable serve as a distraction for students since the brain constantly receives signals to adjust its body temperature leading to a decrease in attention span. The surveys conducted by Perez and Wargocki showed that 20-

95 R. Jisung Park et al., "Heat and Learning," American Economic Journal: Economic Policy 12, no. 2 (2020), https://doi.org/10.1257/pol.20180612, https://www.aeaweb.org/ articles?id=10.1257/pol.20180612.

Melissa Dell, Benjamin F. Jones, and Benjamin A. Olken, "Temperature and Income: Reconciling New Cross-Sectional and Panel Estimates," American Economic Review 99, no. 2 (2009), https://doi.org/10.1257/aer.99.2.198, https://www.aeaweb.org/articles?id=10.1257/ aer.99.2.198.

David Albouy, Walter Graf, Ryan Kellogg, and Hendrik Wolff, “Climate amenities, climate change,and american quality of life,” Journal of the Association of Environmental and Resource Economists, 3 (2006): 205-246, https://doi.org/10.1086/684573, https://www.journals.uchicago. edu/doi/abs/10.1086/684573.

96 Pavel Wargocki and David Wyon conducted a series of experiments in a school in Denmark where they manipulated both the air supply rate and the classroom temperature. The experiments used the method of - repeated measure design - to reduce the chance of bias when comparing results. Furthermore, the children were not informed about the experiments in order to get the most accurate results possible. The study indicated that students performed better when the air supply rate was increased from 3.0 to 8.5 L/s per person and with a temperature of 21 degrees Celsius

Pavel Wargocki et al,, “The effects of classroom air temperature and outdoor air supply rate on performance of school work by children,” In Proceedings of Indoor Air 2005, The 10th International Conference on Indoor Air Quality and Climate, Vol. I/1, (Beijing, China, 2005):368.

97 An analysis was conducted by three high school students from Oregon to prove that room temperature affected student performances. They performed the experiment amongst ninth grade students where in the second phase of the study, classroom temperatures varied up-to 10 degrees Fahrenheit. Students scored between 87 to 93 in the neutral temperature environment whereas they scored between 78-72 in the warmer and colder environments. Although their hypothesis was proved right, they acknowledged that the results were not strong enough to show the exact effect of temperature variance on student concentration due to sources of error in the experiment itself.

Josean Perez et al., “Does temperature impact student performance? Room temperature and its impact on student test scores,” Scottsdale, (AZ: Association for Learning Environments, 2014):1.

| 46 Designing for Flow

21 degrees Celsius is the ideal temperature for optimal cognitive functioning.98

With this in mind, an optimal indoor temperature can help with achieving three of the eight conditions needed to attain flow: a sense of control, focus and disappearance of the concern for one’s self.99 The most cost effective solution is by utilizing openable windows and through the use of a skylight to maintain the indoor thermal environment.100 The air motion caused by the opened window leads to lower indoor temperatures irrespective of the outdoor temperature. Naturally ventilated classrooms benefit further by orienting windows and skylights to maximise natural lighting in the winter months and using moveable shading devices to block out harmful light in the summer months.101 Another manner of attaining the ideal temperature is by utilizing a radiator with a thermostat to dynamically maintain the temperature at a comfortable level.102

Sound

In order to ensure that there is quality in auditory perception, the acoustic design of a classroom needs to be taken into account to control noise and offer good acoustics. This is relevant because teaching in a classroom requires good oral communication between students and the teachers.103 A lag in the reverberation

98 Wargocki, “The effects of classroom air temperature” 368. Perez, “Does temperature impact student performance?,” 1.

99 Csikszentmihalyi, Flow, 91-92.

100 T.Editor Velux, “Thermal Control in Classrooms Is Key to an Ideal Learning Environment,” Velux, October 30, 2018, https://vms.velux.com/commercialblog/thermal-control-inclassrooms-is-key-to-an-ideal-learning-environment.

101 Ibid.

102 Barrett, "The impact of classroom design on pupils learning,” 23-24.

103 D Pelegrin Garcia et al., “Classroom acoustics design guidelines based on the optimization of speaker conditions,” in Proceedings - European Conference on Noise Control (European Acoustics Association, 2012): 62.

47 | Chapter 4

and unnecessary noise create issues of speech intelligibility impacting primarily those with disabilities and the younger students.104 The findings of a pilot study involving 326 first graders, conducted by the psychologist Arianna Astolfi, showed that long reverberation times, which are associated with bad acoustics, reduced the children’s perception of having fun, being happy.105 A feeling of unhappiness impedes a students’ ability to intrinsically motivate themselves in order to be able to achieve a feeling of flow.106 So, what can designers do to improve classroom acoustics?

In response, there are some general guidelines: schools need to be located away from busy roads or noisy neighbourhoods to circumvent exterior noise. If this is not possible, spatial solutions in the form of slopes or embankments lined with vegetation will act as a noise barrier.107 With windows being the weakest link in the facade construction of a building, installing sound reducing windows can further reduce excessive exterior noise.108 With regards to interior noise, the use of rugs or carpet for flooring together with acoustic panels for the ceilings reduce the issue of reverberation.109 [see fig 4.4, 4.5] Finally, some other minor adjustments include the use of soft material for furniture legs, switching off or replacing extremely noisy fixtures in the classroom along with creating dynamic seating arrangements.110 [see fig 4.6]

104 Ibid.

105 A. Astolfi et al., "Influence of Classroom Acoustics on Noise Disturbance and Well-Being for First Graders," Front Psychol 10 (2019):1, https://doi.org/10.3389/fpsyg.2019.02736.

106 Csikszentmihalyi, Flow, 91-92.

107 Barrett, "The impact of classroom design on pupils learning,” 25.

108 T.Editors Acoustical Surfaces, “How To Quiet Down A Noisy Classroom,” Acoustical Surfaces, accessed March 27, 2021, https://www.acousticalsurfaces.com/soundproofing_tips/ html/classroom_acoustics5.htm.

109 Hegarty, M., Phelan, A., Kilbride, L. (1998) Classrooms for Distance Teaching and Learning: A Blueprint, Leuven University Press (Dec. 1998): 270.

110 T.Editors ASHA, “Classroom Acoustics,” American Speech-Language-Hearing Association

| 48 Designing for Flow

Figure 4.4

Figure 4.5

Figure 4.6

Nature

According to the biophilia hypothesis, humans have an inborn affinity towards the natural environment.111 Psychologists such as Jacob A. Benfield, R.S. Ulrich, O. Lunden, J. H. Heerwagen demonstrated that having views of nature or having nature in the physical environment reduced stress, anxiety, blood pressure, physiological arousal while improving cognitive abilities.112 (American Speech-Language-Hearing Association), accessed March 27, 2021, https://www. asha.org/public/hearing/classroom-acoustics/.

111 Wilson, E. O. (1984). Biophilia. Boston, MA: Harvard Press, 31.

112 Jacob A. Benfield et al., "Classrooms With Nature Views:Evidence of Differing Student Perceptions and Behaviors," Environment and Behavior 47, no. 2 (2015):141-

49 | Chapter 4
| 50 Designing for Flow
4.9
4.10Figure 4.11Figure 4.12
4.7Figure 4.8
Figure
Figure
Figure

Moreover, apart from the pleasing aesthetics, nature encourages children to have more social interaction, solve problems, be more empathetic, develop both physically and mentally and also stimulates imaginative play.113 Reduced stress, anxiety, motivation to problem solve and a stimulated mind are key conditions to achieving flow which is why nature is a highly important aspect to consider in the design of a flow-supporting classroom.114

Having windows with stills wide enough to sit and at the right eye level for children is a great design solution which allows for better connection with the natural environment. [see fig 4.7,4.8] Classrooms with direct access to an external play area or green space can provide students with a quick getaway to connect with nature.115 [see fig 4.9] In the case that this is not possible, I believe that a way to simulate the natural environment would be through the use of walls or furniture with natural materials along with the extensive use of interior vegetation. [see fig 4.10 - 4.12]

142, https://doi.org/10.1177/0013916513499583, https://journals.sagepub.com/doi/ abs/10.1177/0013916513499583.

113 Laura Kamptner, “Bringing the wonder of nature back to early childhood classrooms,” (Msc diss., California State University-San Bernardino, 2016), 8-9.http://hdl.handle. net/1807/68724.

114 Stephen Kaplan, "The restorative benefits of nature: Toward an integrative framework," Journal of Environmental Psychology 15, no. 3 (1995):169-170, https://doi.org/10.1016/02724944(95)90001-2.

Andrea Faber Taylor, Frances E. Kuo, and William C. Sullivan, "Views of Nature and SelfDiscipline: Evidence from Inner City Children," Journal of Environmental Psychology 22, no. 1 (2002/03/01/ 2002):49-50, https://doi.org/https://doi.org/10.1006/jevp.2001.0241, https:// www.sciencedirect.com/science/article/pii/S0272494401902415.

115 Gwen Dewar, “Outdoor Learning: How Kids Benefit from Learning and Playing in Nature,” Parenting Science, accessed March 27, 2021, https://www.parentingscience.com/ outdoor-learning.html.

51 | Chapter 4

Individualisation

A student's ability to feel comfortable in a classroom is a crucial factor that drives their learning ability. The comfort that a student feels in a classroom environment is largely dependent on how personal they can make the space. The characteristic of a student being able to individualize their classroom environment accounts for nearly a quarter of the 16% boost in learning levels.

116 Scandinavian countries such as Iceland, Denmark and Sweden have designed their schools with individualisation in mind in order to emphasize student initiative, student learning choices and student plans.117 Additionally, the educators Katharina-Theresa Lindner and Susanne Schwab believe that the shift from a traditional ‘one-size-fits-all’ classroom to an individualised one offers an initial stance for educational equity.118 With that being said, Barrett defined that there are three primary features that account for the sense of individualisation: flexibility, ownership and connection.119

Flexibility

Flexibility in the design of a classroom space has various benefits for the cognitive development of a child. As we have seen from Thornburg’s theory of primitive learning environments, classrooms need to be able to accommodate the four typologies of learning spaces that promote traditional learning, self-

116 Barrett, "The impact of classroom design on pupils learning,” 2

117 Anna Kristín Sigurðardóttir and Torfi Hjartarson, "The idea and reality of an innovative school: From inventive design to established practice in a new school building," Improving Schools 19, no. 1 (2016/03/01 2015): 62-63, https://doi.org/10.1177/1365480215612173.

118 Katharina-Theresa Lindner and Susanne Schwab, "Differentiation and individualisation in inclusive education: a systematic review and narrative synthesis," International Journal of Inclusive Education (2020): 1-2, https://doi.org/10.1080/13603116.2020.1813450.

119 Barrett, "The impact of classroom design on pupils learning,” 2

| 52 Designing for Flow

Figure 4.13

learning, knowledge sharing as equals and the practice of acquired knowledge.

120 Moreover, as we keep advancing as a species, classrooms need to be able to accommodate new instructional strategies, different modes of learning and new educational models.121 [see fig 4.13] Research shows that flexible learning spaces lead to excitement, set the tone for healthy environments, promote collaboration, curiosity, arousal and create a clear signal that there are a variety of ways to learn.122

In order to bring about the optimal state of flow, I find that de-marking spaces based on the type of learning method should be included in the design of classrooms to give students the freedom to choose spaces where they feel the most comfortable to acquire knowledge. [see fig 4.14] Providing classrooms with a plethora of adaptable desks and chairs, to create numerous seating

120 Thornburg, Campfires in Cyberspace, 1.

121 Julia Duiella, “Designed Classroom Space: The Influence of Teachers' Philosophies of Education on Their Classroom Design,” (Msc diss., The University of Toronto-Canada, 2015), 13.http://hdl.handle.net/1807/68724.

122 Robert Dillon, “Why You Need a Flexible Classroom - in More Ways Than One,” http://demcointeriors.com, March 10, 2020, https://www.demcointeriors.com/blog/flexibleclassroom-ideas/.

53 | Chapter 4

Figure 4.14

Figure 4.15Figure 4.16

Figure 4.17

| 54 Designing for Flow

layouts, gives students the opportunity to design their own workspace.123 [see fig 4.15, 4.17] Using tables that are topped with pivoting whiteboards to let students quickly write and share their ideas is also an element that adds additional flexibility to furniture.124 By removing non-essential furniture and making it part of the extended hallway, there is more freedom in creating a more dynamic classroom where walls can then have the purpose of being used as feature walls to create a more interactive surrounding for students. Finally, an important factor to consider is that younger children respond better to classroom spaces that are more complex in nature whereas older children respond better to simpler but larger classroom spaces.125 [see fig 4.16]

Ownership

Personalized space in a classroom allows students to take more ownership of their environment and gives them the incentive to get intrinsically motivated when learning.126 A shift in ownership invites students to become codesigners of both their learning and the classroom environment which further leads to fostering a sense of responsibility.127 Moreover, a shift in ownership also promotes them to want to participate together and be highly involved in the student-teacher learning process.128 As students take charge of the classroom,

123 “Flexible Classroom Design: Student-Centered Learning Environments,” Planbook Blog, July 10, 2018, https://blog.planbook.com/flexible-classroom-design/.

124 Durand Michael, “To Make the Most of Classroom Design, Keep Things Flexible,” Technology Solutions That Drive Education, November 4, 2020, https://edtechmagazine.com/ higher/article/2020/02/make-most-classroom-design-keep-things-flexible.

125 Barrett, "The impact of classroom design on pupils learning,” 25.

126 Jody Andres and Rob Koehler, “Personal Learning Spaces: Going Beyond Just Flexibility,” Spaces4Learning, January 3, 2017, https://spaces4learning.com/Articles/2017/03/01/PersonalLearning-Spaces.aspx?Page=1.

127 Kendra Grant, “Invite Students to Co-Design Their Learning Environment,” ISTE, August 6, 2018, https://www.iste.org/explore/In-the-classroom/Invite-students-to-co-design-theirlearning-environment.

128 Rheta DeVries and Betty S. Zan, Moral Classrooms, Moral Children: Creating a

55 | Chapter 4

teachers are provided the opportunity to understand what a certain student likes, what topics interest them and what their strengths are.129 Thus, what features need to be included in a classroom design to instil a sense of ownership in students?

Barrett believes that a dynamic classroom shape along with a distinctive feeling can instil a sense of ownership in students.130 [see fig 4.18, 4.19, 4.20]

Classrooms with the same repetitive box shape are tested to have a negative impact on a students ability to learn, thus a variety of classroom shapes can create a dynamic learning environment.131 In addition, good quality furniture that is centred towards the right age group and walls with embedded displays are important to consider.132 [see fig 4.21]

Connection

Circulation spaces in schools account for nearly 20 to 25 percent of the usable built area and are considered to be the most multi-functional spaces in the design of a school itself.133 Even though most designers do not consider this as a part of the school space, a well designed circulation with the right width

Constructivist Atmosphere in Early Education (Teachers College Press, Williston, VT. 1994), 57.

129 T. Bill & Melinda, Editors of Foundation, “K-12 Education,” The Bill & Melinda Gates Foundation, January 1, 2001, https://www.gatesfoundation.org/What-We-Do/US-Program/K12-Education.

130 Barrett, "The impact of classroom design on pupils learning,” 31-32. 131 Ibid. 132 Ibid.

133 Editors G Glamox, “Corridors and Circulation Areas,” Glamox, accessed March 23, 2021, https://glamox.com/uk/solutions/school-corridors-and-circulationa-areas.

Ministry of Education, Science and Technology in Kosovo, Design Guidelines for School Facilities Norms and Standards: General Guidelines, Volume 1 ( Kosovo, Ministry of Education and Science, 2015), 27. https://masht.rks-gov.net/uploads/2015/06/masht-vol1-eng-print-5mmbleed-0mm-inside-final.pdf.

| 56 Designing for Flow

Figure 4.18Figure 4.19

Figure 4.20

Figure 4.21

57 | Chapter 4

Figure 4.22

Figure 4.23

Figure 4.24

Figure 4.25

| 58 Designing for Flow

allows for free movement. I believe that it can also activate states other than flow that are essential to the development of a student such as a state of being relaxed, bored, or even aroused. Furthermore, an efficient circulation design can improve a students performance level and improve their navigational abilities.134

I find that a state of flow is not the only mindset that is essential to cognitive development; there is a need for spaces that instigate the aforementioned states that are crucial to an individual's development. Circulation spaces can be utilized for this purpose and there are a number of strategies that can inform designers to achieve this. The use of wider corridors, where non essential classroom furniture can be placed, can bring easier circulation for students.135 [see fig 4.22, 4.23]

Including seating furniture, library areas and views around circulation spaces can help students to easily navigate the school places and improve their ability to think three dimensionally.136 [see fig 4.25] Wider circulation spaces can also be designed as an active extension of the classroom and provide an opportunity to create a breakout zone of sorts.137 [see fig 4.24]

134 Tanner, "Effects of school design on student outcomes." 381 - 399. Tommy Gärling, Anders Böök, and Erik Lindberg, "Spatial orientation and wayfinding in the designed environment: A conceptual analysis and some suggestions for post occupancy evaluation," Journal of Architectural and Planning Research 3, no. 1 (1986): 55-61. http:// www.jstor.org/stable/43028787.

Christopher Alexander, The Timeless Way of Building (New York: Oxford University Press, 1980).

135 Barrett, "The impact of classroom design on pupils learning,” 33.

136 Sean O'Donnell, “Placemaking,” Return to EE&K Architects, accessed March 30, 2021, http://www.eekarchitects.com/community/1-eek-views/125-placemaking.

137 Barrett, "The impact of classroom design on pupils learning,” 33.

59 | Chapter 4

Stimulation

Stimulation in the classroom environment is the third characteristic that accounts for another quarter of the boost in learning levels according to the findings by Barrett.138 A classroom that brings about simulation in students is one where a sense of exploration, curiosity and critical thinking is instilled through the design of the space. The educational expert Rod Pitcher believes that the use of highly visual material, books and a range of activities increases student engagement and encourages flow in individuals.139 Thus, the two aspects that directly affect stimulation in the classroom are complexity and the use of colour.140

Complexity

From experience as a student, I can say that students spend a lot of time distracted in the classroom environment either because the lesson is not interesting enough or because of the highly visual nature of the classroom. The psychologists, Karrie Godwin and Anna Fischer found that there was a strong relation between the complexity of the visual environment and student distraction.141 The probe they conducted on 19 kindergarten students showed that the high visual designed environment led to students being distracted 20%

138 Ibid, 2.

139 Rod Pitcher, “The Importance of a Creative and Stimulating Classroom Environment,” EducationHQ, November 4, 2014, https://educationhq.com/news/the-importance-of-a-creative-and-stimulating-classroom-environment-11635/.

140 Barrett, "The impact of classroom design on pupils learning,” 34. 141 Karrie E. Godwin, and Anna V. Fisher, “Allocation of Attention in Classroom Environments: Consequences for Learning,” Proceedings of the Annual Meeting of the Cognitive Science Society, 33. Retrieved from https://escholarship.org/uc/item/15c4w7zg Anna V. Fisher, Karrie E. Godwin, and Howard Seltman, "Visual Environment, Attention Allocation, and Learning in Young Children:When Too Much of a Good Thing May Be Bad," Psychological Science 25, no. 7 (2014): 27, https://doi.org/10.1177/0956797614533801, https://journals.sagepub.com/doi/abs/10.1177/0956797614533801.

| 60 Designing for Flow

of the time in contrast to the 5% in a low visual designed environment. The educators Michael Hubenthal and Thomas O’Brien also found that an overabundance of images, colours and texts leads to students having an overwhelming experience in retaining information and leads to an overly complex classroom environment.142 On the other hand Susan Winchip, the environmental designer, showed that spaces with physical differentiations in heights, colours, scales and textures developed a child’s senses albeit the distractions.143 Thus, from this we can understand that there needs to be a balance when it comes to the complexity of the classroom. This is where designers come into play by materializing theoretical conditions to create spaces that appear well-balanced regardless of their complexity. Colour, spatial form and furniture need to be designed in unison to prevent instigating a sense of over-complexity.

Colour

Colour is an important visual design element that has a direct impact on the psychological behaviour of an individual.144 Indignations have shown that different colours have a cognitive impact depending on the type of task.145 A choice of colour can act as a support for learners to quickly access information since it works as an organizational tool and as a memory retriever.146 For

142 Colette Bennett, “Too Many Posters in Class Distract Students,” ThoughtCo, May 30, 2019, https://www.thoughtco.com/decorating-your-classroom-4077035.

143 Susan Winchip, "Factors Contributing to a Safe, Supportive and Desirable Housing Environment for Children," Housing and Society 18, no. 3 (1991/01/01 1991):23-29, https:// doi.org/10.1080/08882746.1991.11430115.

144 Anishka Hettiarachchi and Sewwandi Nayanathara, “Impact of class room colour on primary education; a study implemented in a boy's primary school, Colombo,” in FARU-2017 Proceedings, Faculty of Architecture Research Unit, University of Moratuwa (2017):123.

145 Bo Chang, Renmei Xu, and Tiffany Watt, “The Impact of Colors on Learning,” in Adult Education Research Conference (2018):2.

146 Tanja Keller and Matthias Grimm, "The Impact of Dimensionality and Color Coding of Information Visualizations on Knowledge Acquisition," in Knowledge and Information

61 | Chapter 4

example, the persuasive nature of the prime colour red enhances students abilities in memorization and other activity-related tasks.147 The primary colour blue on the other hand plays a role in the creative cognitive functioning due to its association with a feeling of openness.148 According to Wilson, warm tones such as red, orange and yellow lead to excitement while colours such as blue and green instil a sense of calmness.149

Since an alert mind and calm mind are crucial to instigating flow, blue and red are the primary colours to be used while colours such as orange, yellow, green and purple are best used as accents. [see fig 4.26] The primary colours can be accompanied through the use of complementary colour or darker hues as accents in classroom furniture to create an environment that stimulates students.150 [see fig 4.27] The use of accent colours on presentation walls additionally aid in reducing eye strain as a student shifts their attention.151 Another solution that would help reduce visual monotony in the classroom is by using one colour on three walls and another on the fourth. [see fig 4.28]

Visualization: Searching for Synergies, ed. Sigmar-Olaf Tergan and Tanja Keller (Berlin, Heidelberg: Springer Berlin Heidelberg, 2005):180-181. Ravi Mehta and Rui Zhu, "Blue or Red? Exploring the Effect of Color on Cognitive Task Performances," Science 323, no. 5918 (2009):1045, https://doi.org/10.1126/science.1169144, http://science.sciencemag.org/content/323/5918/1226.abstract.

147 Richard Kumi et al., "Learning in color: How color and affect influence learning outcomes," IEEE Transactions on Professional Communication 56, no. 1 (2013):12, https:// doi.org/10.1109/TPC.2012.2208390.

148 Ibid.

149 Glenn D. Wilson, "Arousal properties of red versus green," Perceptual and Motor Skills 23, no. 3, PT. 1 (1966):949, https://doi.org/10.2466/pms.1966.23.3.947.

150 Frank H. Mahnke, Color, Environment, and Human Response: an Interdisciplinary Understanding of Color and Its Use as a Beneficial Element in the Design of the Architectural Environment (New York: Wiley, 1996), 27-29.

151 Edward B Nuhfer, “Some Aspects of an Ideal Classroom,” Color, accessed March 27, 2021, https://profcamp.tripod.com/ClassroomDesign/IdealClass.html.

| 62 Designing for Flow

Figure 4.26Figure 4.27

Figure 4.28

Now that we have an understanding of the environmental psychology of a classroom environment and the considerations that need to be taken in order to instil flow amongst the students, the next chapter will elaborate the design of a primary school classroom typology that can be implemented to create a learning environment based on the flow theory and the primordial learning environments theory.

63 | Chapter 4

Figure 5.1

Figure 5.2

| 64 Designing for Flow

5. A Classroom for FLOW

“Everybody learns differently – and everyone needs variation. We believe that learning spaces need to support different ways of learning and developing skills for the 21st century.” - Rosan Bosch152

With all the research that has been conducted, from the history of education to classroom design and to the psychology of learning, I have designed a primary school classroom inspired by the African savannah where the conceptual design of the classroom takes inspiration from Thornburg’s terminology of the primordial spaces.153 [see fig 5.1] The FLOW room is a classroom that is an abstraction of the ecosystem from the movie, The Lion King, and measures 15 by 10 meters.

It also includes all the four primordial learning spaces from Thornburg in its spatial composition as well as a fifth one that I call ascend, inspired by the scene in The Lion King where Simba is held in the air by Rafiki and the mountain top spatial typology utilized by the architecture firm Rosan Bosch.154 [see fig 5.2] This is a space where a student becomes the performer and takes the spotlight. In doing so, the student needs to critically evaluate material in order to understand how to present it and leads them to reinforce their own understanding; this is a flow activity since it requires absolute focus, it has clear

152 T. Editor Rosan Bosch, “Learning Spaces Need to Enable and Motivate Every Learner,” Rosan Bosch, August 24, 2020, https://rosanbosch.com/en/approach/learning-spaces-needenable-and-motivate-every-learner.

153 The terminology of each of the primordial learning spaces is reminiscent of the animal kingdom.

154 Thornburg, Campfires in Cyberspace, 1. T. Editor, “Learning Spaces Need to Enable and Motivate Every Learner.”

65 | Chapter 5

Figure 5.3

Black Magnetic Painted Wall Traditional Seating & Teaching Large Openings Smart Projector for Traditional Teaching | 66 Designing for Flow

goals and the feedback is always immediate.155

Although there are five different spaces, these are not marked by physical division but rather by demarcations in the materiality of the floor which will be using colours that are similar to that of a typical savannah ecosystem.156 [see fig 5.3] This creates an extension of the outdoor environment which can be visualized from the large curtain wall. As we have seen from the research in the previous chapter, having views of nature and creating a natural classroom environment leads to many health benefits and most importantly develops empathy in children.157 It furthermore leads to physiological arousal and reduces stress in students which are important flow factors. 158

The black-wall at the front of the classroom and the watering hole space, marked by the blue circle in the centre, is essentially the camp-fire space where the traditional learning system is implemented.159 [see fig 5.3] Here, the teacher

155 There are numerous benefits to students becoming presenters: group stimulation, sharing of information between classmates, encouraging autonomy, nurturing of team skills, an increase in expertise on a topic, students learn to consult multiple sources rather than just text books, promote preparation and it allows teachers to test students on their ability to apply theories and concepts to their learning.

P. Sander, L. Sanders, and K. Stevenson, "Engaging the Learner: Reflections on the Use of Student Presentations," Psychology Teaching Review 10 (2002): 77-78.https://repository. cardiffmet.ac.uk/handle/10369/271.

John B. Biggs and Catherine Tang, Teaching for Quality Learning at University: What the Student Does (Maidenhead, UK: SRHE & Open University Press, 2011), 110. Csikszentmihalyi, Flow, 91-92.

156 Classrooms need to be flexible to accommodate change in the case that an educational system changes or if the need arises for a new teaching system. As we have seen from the previous chapters, there are numerous theories on environmental and cognitive psychology that point to numerous ways in which an individual can learn and classroom spaces need to be able to accommodate these.

Julia Duiella, “Designed Classroom Space: The Influence of Teachers' Philosophies of Education on Their Classroom Design,” (Msc diss., The University of Toronto-Canada, 2015), 13.http:// hdl.handle.net/1807/68724.

157 Wilson, Biophilia, 31.

158 Benfield, "Classrooms With Nature Views," 141-142.

159 Thornburg, Campfires in Cyberspace, 1.

67 | Chapter 5
Black Magnetic Painted Wall Dynamic Seating & Teaching Large Openings Smart Projector for Interactive learning | 68 Designing for Flow
Figure 5.4

plays the role of the educator and conducts a lesson using the projector and the black magnetic painted wall.160 The furniture arrangement initially in the campfire space follows the traditional seating system which allows for the teacher to act as a guide and play the role of the storyteller.161 [see fig 5.3]

The furniture utilized in the classroom environment is designed for flexibility giving the students and the teachers the ability to create several seating arrangements based on the type of learning environment that they want to create when using the framework of the camp-fire.162 [see fig 5.4] Students can sit in groups of various sizes to create a more comfortable environment which they have more control over which reduces stress and anxiety; these are essential conditions to being able to stimulate flow.163

Once the camp-fire space has been utilized, there are a variety of spaces such as the cave, life and ascend where students can each choose the seating

160 Painting an entire wall with black magnetic paint creates a much larger surface area for the use of an interactive projector. Furthermore, not only does it function like a chalkboard but it also helps in creating an engaging classroom environment. During the traditional teaching method, students actively participate by working with the educators on the magnetic wall through pin ups, drawings and even scheduling.

Rathe T. Editors of Smarter Surface, “Using Magnetic Paint In Your Classroom: Smarter Surfaces USA Blog,” Smarter Surfaces USA, October 19, 2020, https://smartersurfaces.com/ blog/super-magnetic-paint-classroom/.

161 Thornburg, Campfires in Cyberspace, 1.

162 Abdelbary, Marwa. “Learning in Motion: Bring Movement Back to the Classroom (Opinion).” Education Week, November 30, 2020. https://www.edweek.org/teaching-learning/ opinion-learning-in-motion-bring-movement-back-to-the-classroom/2017/08.

Brooke Markle, “Reflections on Shifting to a Flexible Classroom,” Edutopia (George Lucas Educational Foundation, August 20, 2018), https://www.edutopia.org/article/reflectionsshifting-flexible-classroom.

Robert Dillon, “Why You Need a Flexible Classroom - in More Ways Than One,” http:// demcointeriors.com, March 10, 2020, https://www.demcointeriors.com/blog/flexibleclassroom-ideas/.

163 Amanda Careena Fernandes, Jinyan Huang, and Vince Rinaldo, "Does where a student sits really matter? The impact of seating locations on student classroom learning," Report, International Journal of Applied Educational Studies 10, no.1 (2011):66. Csikszentmihalyi, Flow, 91-92.

69 | Chapter 5
Nook furniture typologies Reflective & Private Learning Abstract Tree Podium Student Presentation Workshop space Hands-on activity Cork Wall for Pinning | 70 Designing for Flow
Figure 5.5

they would like to use and where they would like to use. [see fig 5.5] The cave space has a natural stone wall has a lot of nook furniture typologies where the students can reflect on what they have learned by themselves.164 [see fig 5.5] These are highly flow inducing spaces since the student is left to be immersed in their own thoughts and it often acts as a secondary enforcer to satisfy all the eight conditions of the flow theory. 165 The nook furniture typologies have rollers to give users the freedom to place furniture wherever they like in order for them to learn how they wish.166 [see fig 5.5] When the students feel they have sufficient understanding of the topic and want to move on, there are two spaces that can be utilized: life or ascend. In life, which is marked by the cork wall and the darker sand coloured floor, students have the ability to apply their learnings in its practicality.167 [see fig 5.5] Here they will be provided with the space and the resources to create a physical representation of their understandings.

The use of the cork wall tiles provides them with a customizable surface to pin up their work and blueprints or just generally to hang up posters to brighten up the classroom environment. Ascend is the space demarcated by the green floor area and the abstracted tree podium; it gives students the opportunity to present their findings or work. [see fig 5.5] Providing students with a distinct space for presentations will give them a better sense of ownership and foster

164 Nooks are furniture typologies that offer students the feeling of security and seclusion.

Danielle N Barr, “23 Classroom Reading Nooks We Love ,” We Are Teachers, November 19, 2019, https://www.weareteachers.com/reading-nooks/.

Thornburg, From the Campfire to the Holodeck, 17-22.

165 Csikszentmihalyi, Flow, 91-92.

166 Kendra Grant, “Invite Students to Co-Design Their Learning Environment,” ISTE, August 6, 2018, https://www.iste.org/explore/In-the-classroom/Invite-students-to-co-design-theirlearning-environment.

Paula E. Chan et al., "Beyond Involvement: Promoting Student Ownership of Learning in Classrooms," Intervention in School and Clinic 50, no. 2 (2014/11/01 2014):1, https://doi. org/10.1177/1053451214536039.

167 Thornburg, From the Campfire to the Holodeck, 31.

71 | Chapter 5

Peer-peer learning

Figure 5.6

a much more responsible attitude in the way that they research.168 All these three spaces permit all students to learn at their own pace. As we have seen in the third chapter, the skill level of each student in a classroom varies. If they are always present around students who are doing better or are better skilled, it leads to stress.169 Thus, by providing a flexible classroom environment and with the teacher serving as a guide, the students can find the method that suits them the best in order to best learn.170

Finally through the use of the curtain rail system and the cushion seating, the watering hole is the final spatial typology that is utilized where the students and teachers can have a casual discussion and exchange information.171 [see fig 5.6]The curtains act as a flexible divider to enclose the space in order to simulate a typical watering hole that can be seen in the savanna. The colors and

168 Sander, "Engaging the Learner:," 77-78.

169 Michaela C. Pascoe, Sarah E. Hetrick, and Alexandra G. Parker, "The impact of stress on students in secondary school and higher education," International Journal of Adolescence and Youth 25, no. 1 (2020/12/31 2020):104-105, https://doi.org/10.1080/02673843.2019.1596823.

170 Grant, “Invite Students to Co-Design Their Learning Environment.”

171 Thornburg, From the Campfire to the Holodeck, 17-22.

| 72 Designing for Flow

the materials are all meant to mimic the natural environment and really create a fun environment for students to learn in.172 The curtains can also be used in a different environment setting to create another type of physical divider to create more order in the space. [see fig 5.4, 5.5, 5.6] Creating these possibilities for different layouts will engage the students and make them active participants in the learning process.173

Thus, the following example is that of a FLOW classroom that would instigate and foster an optimal mindset geared towards successful learning processes. As I had written initially, although studies show that a well designed classroom boosts learning levels in students by 16% every year, the method of instruction from the educator is also detrimental to its success.174 Architects and designers can play their part by designing the right environment to instil successful learning strategies. It's now time for educational authorities all over the globe to revamp the educational system and train educators so that schools become a place where students are happy and are able to flow.

172 The environmental psychologists Kate E. Lee, Kathryn J.H. Williams, Leisa D. Sargent, Nicholas S.G. Williams and Katherine A. Johnson found that viewing nature for even 40 seconds boosted sub-cortical arousal and cortical attention control which fall in line with the attention restoration theory. Thus, mimicking the natural environment in a classroom would be highly beneficial to develop focus in students apart from making it a fun learning environment. Kate E. Lee et al., "40-second green roof views sustain attention: The role of micro-breaks in attention restoration," Journal of Environmental Psychology 42 (2015/06/01/ 2015):182, 187,https://doi.org/https://doi.org/10.1016/j.jenvp.2015.04.003, https://www.sciencedirect. com/science/article/pii/S0272494415000328.

173 Dillon, “Why You Need a Flexible Classroom.”

174 Barrett, "The impact of classroom design on pupils' learning, 3.

73 | Chapter 5

6. Conclusion

The descent in education has been quite prominent since the 17th century and hit peak levels in the early 20th century calling for the redesign of educational institutions. With education needing to be adapted to the needs of the 21st century, school design needs to create spaces that help students develop cognitively, support collaboration, are flexible and teach students how to learn with the excessive amount of information that is available due to the overabundance of technology. School design is still centred around the traditional classroom environments of the early 20th century that came with the industrial revolution, but the educational authorities are slowly starting to realize the benefits of developing well designed classrooms that instil successful learning methods in pupils. There has been much research conducted in the fields of environmental, cognitive and emotional psychology that provide designers with sufficient information to make well informed decisions in the development of new classroom typologies where students can focus better and enjoy learning. These are two important characteristics that are attained when students are in flow. Thus, the purpose of this paper was to study the history of education, analyse contemporary learning theories and environmental psychology to design a primary school classroom that instigates flow in students. The Flow room is a classroom typology that was elaborated in this paper as a result of the investigation that was conducted and is only one of the countless typologies that can be developed to instigate a classroom environment conditioned towards successful knowledge acquisition. Hence, the intent of this thesis is meant to act as a visual tool for other architects looking to contribute research to the types and qualities of the 21st century ideal learning environments.

| 74 Designing for Flow

Suggestions for Future Research

Although the findings of the current study answer many questions pertaining to what a primary school classroom that instigates flow would look like, they also raise the awareness of a few other questions that could be the basis for additional research:

1. Due to time being a limitation in the elaboration of this thesis, one classroom typology was developed to give an example of how a classroom could be designed to instigate flow. Apart from this initial primary school typology, numerous other primary, secondary, high school and university classroom typology concepts could be developed in order to create a variety of options so that it does not become standardized.

2. As we have seen from the theory of flow, there are a variety of states of mind in the chart apart from flow such as relaxed, aroused, bored or controlled. These states of mind are equally important in the cognitive development of an individual. Thus, additional research could be conducted in order to come to an understanding on how transitional spaces could be designed in a classroom that also bring about these states of mind in order to create a build-up towards flow.

75 | Conclusion

7. Bibliography

Literature

Abdelbary, Marwa. “Learning in Motion: Bring Movement Back to the Classroom (Opinion).” Education Week, November 30, 2020. https://www. edweek.org/teaching-learning/opinion-learning-in-motion-bring-movementback-to-the-classroom/2017/08.

“About Montessori Education.” Montessori Northwest. Accessed February21,2021.https://montessori-nw.org/about-montessorieducation#:~:text=Montessori%20is%20a%20method%20of,activities%20 to%20guide%20the%20process.

Albouy, David, Walter Graf, Ryan Kellogg, and Hendrik Wolff. “Climate amenities, climate change,and american quality of life.” Journal of the Association of Environmental and Resource Economists, 3 (2006): 205-246. https://doi.org/10.1086/684573.https://www.journals.uchicago.edu/doi/ abs/10.1086/684573

Ackerman, Courtney. “What Is Environmental Psychology? (Theories + Examples).” PositivePsychology.com, October 12, 2020. https:// positivepsychology.com/environmental-psychology/.

Acoustical Surfaces, T.Editors. “How To Quiet Down A Noisy Classroom.” Acoustical Surfaces. Accessed March 27, 2021. https://www.acousticalsurfaces. com/soundproofing_tips/html/classroom_acoustics5.htm.

Alexander, Christopher. The Timeless Way of Building. New York: Oxford University Press, 1980.

Altman, Irwin. "Environmental Psychology and Social Psychology." Personality and Social Psychology Bulletin 2, no. 2 (1976): 96-113. https:// doi.org/10.1177/014616727600200207.https://journals.sagepub.com/doi/ abs/10.1177/014616727600200207.

Anderson, Timothy. “The effects of seating arrangement on students’ on-task behavior.” Pdh diss. The Capella University, 2009.

Andres, Jody, and Rob Koehler. “Personal Learning Spaces: Going Beyond Just

| 76 Designing for Flow

Flexibility.” Spaces4Learning, January 3, 2017. https://spaces4learning.com/ Articles/2017/03/01/Personal-Learning-Spaces.aspx?Page=1.

ASHA, T.Editors. “Classroom Acoustics.” American Speech-Language-Hearing Association. American Speech-Language-Hearing Association. Accessed March 27, 2021. https://www.asha.org/public/hearing/classroom-acoustics/.

Astolfi, A., G. E. Puglisi, S. Murgia, G. Minelli, F. Pellerey, A. Prato, and T. Sacco. "Influence of Classroom Acoustics on Noise Disturbance and WellBeing for First Graders." [In eng]. Front Psychol 10 (2019): 2736. https://doi. org/10.3389/fpsyg.2019.02736.

Baker, Lindsay. “A History of School Design and Its Indoor Environmental Standards, 1900 to Today.” Phd diss. University of Berkeley-California, 2012.

Barnard, Henry. School Architecture. Classics in Education,. New York,: Teachers College Press, 1970.

Barr, Danielle N. “23 Classroom Reading Nooks We Love .” We Are Teachers, November 19, 2019. https://www.weareteachers.com/reading-nooks/.

Barrett, P. “The Importance of Individualisation within the Classroom and What It Means for Teachers in a Practical Way.” Worlddidac, June 12, 2019. https:// worlddidac.org/news/importance-individualisation-within-classroom-meansteachers-practical-way/.

Barrett, Peter, Fay Davies, Yufan Zhang, and Lucinda Barrett. "The Impact of Classroom Design on Pupils' Learning: Final Results Of a holistic, MultiLevel Analysis." Building and Environment 89 (2015/07/01/ 2015): 118-33. https://doi.org/https://doi.org/10.1016/j.buildenv.2015.02.013. https://www. sciencedirect.com/science/article/pii/S0360132315000700.

Benfield, Jacob A., Gretchen Nurse Rainbolt, Paul A. Bell, and Geoffrey H. Donovan. "Classrooms with Nature Views:Evidence of Differing Student Perceptions and Behaviors." Environment and Behavior 47, no. 2 (2015): 14057.https://doi.org/10.1177/0013916513499583. https://journals.sagepub.com/ doi/abs/

Biggs, John B., and Catherine Tang. Teaching for Quality Learning at University: What the Student Does. Maidenhead, UK: SRHE & Open University Press, 2011.

Bill & Melinda, Editors of Foundation. “K-12 Education.” The Bill & Melinda

77 | Bibliography

Gates Foundation, January 1, 2001. https://www.gatesfoundation.org/WhatWe-Do/US-Program/K-12-Education.10.1177/0013916513499583.

Bowen, James. A History of Western Education. 3. Vol. 3. 3 vols. London: Routledge, 2003.

Britannica, T. Editors of Encyclopaedia. "Conditioning." Encyclopedia Britannica, May 14, 2020. https://www.britannica.com/topic/tabula-rasa.

Britannica, T. Editors of Encyclopaedia. "Philanthropinum." Encyclopedia Britannica,August 20, 2020.https://www.britannica.com/topic/Philanthropinum.

Britannica, T. Editors of Encyclopaedia. "Tabula rasa." Encyclopedia Britannica, May 21, 2020. https://www.britannica.com/topic/tabula-rasa.

Bruner, Jerome S. The Culture of Education. Cambridge, MA: Harvard Univ. Press, 2003.

Bruner, Jerome S. The Process of Education. New York: Vintage Books, 1963.

Bruch, Patrick. “Why School Doesn't Prepare Us Well Enough for the Real World.” Best of SNO, March 11, 2019. https://bestofsno.com/33262/opinions/ why-school-doesnt-prepare-us-well-enough-for-the-real-world/.

Chan, Paula E., Kristall J. Graham-Day, Virginia A. Ressa, Mary T. Peters, and Moira Konrad. "Beyond Involvement: Promoting Student Ownership of Learning in Classrooms." Intervention in School and Clinic 50, no. 2 (2014/11/01 2014): 105-13. https://doi.org/10.1177/1053451214536039.

Chang, Bo, Renmei Xu, and Tiffany Watt. “The Impact of Colors on Learning.” in Adult Education Research Conference, 2018, 1-7.

Csikszentmihalyi, Mihaly. Flow: the Psychology of Optimal Experience. New York: Harper Row, 2009.

Davis B, Summers M. “Applying Dale’s Cone of Experience to increase learning and retention: A study of student learning in a foundational leadership course”, QScience Proceedings (Engineering Leaders Conference 2014) 2015:6 http:// dx.doi.org/10.5339/qproc.2015.elc2014.6

Dell, Melissa, Benjamin F. Jones, and Benjamin A. Olken. "Temperature and Income: Reconciling New Cross-Sectional and Panel Estimates." American Economic Review 99, no. 2 (2009): 198-204. https://doi.org/10.1257/

| 78 Designing for Flow

aer.99.2.198. https://www.aeaweb.org/articles?id=10.1257/aer.99.2.198.

DeVries, Rheta, and Betty S. Zan. Moral Classrooms, Moral Children: Creating a Constructivist Atmosphere in Early Education. Teachers College Press, Williston, VT ,1994.

Dewar, Gwen. “Outdoor Learning: How Kids Benefit from Learning and Playing in Nature.” Parenting Science. Accessed March 27, 2021. https://www. parentingscience.com/outdoor-learning.html.

Dewey, John. Experience and Education. New York, NY: Touchstone, 1938.

Dillon, Robert. “Why You Need a Flexible Classroom - in More Ways Than One.” http://demcointeriors.com, March 10, 2020. https://www.demcointeriors. com/blog/flexible-classroom-ideas/.

Downer, Jason T., Sara E. Rimm-Kaufman, and Robert C. Pianta. "How Do Classroom Conditions and Children's Risk for School Problems Contribute to Children's Behavioral Engagement in Learning?". School Psychology Review 36, no. 3 (2007): 413-32.

Duarte, Jesús, Carlos Gargiulo, Germán Millán, Laura Ruiz Pérez, Sergio Alejandro Hinojosa, Martín Moreno, David R. Bloomgarden, et al. Learning in 21st Century Schools: Toward School Buildings That Promote Learning Ensure Safety, and Protect the Environment. Inter-American Development Bank, 2012. https://EconPapers.repec.org/RePEc:idb:idbbks:414

Duiella, Julia. “Designed Classroom Space: The Influence of Teachers' Philosophies of Education on Their Classroom Design.” Msc diss., The University of Toronto-Canada, 2015.http://hdl.handle.net/1807/68724.

Edwords, Fred. “What Is Humanism?” American Humanist Association, February 5, 2021. https://americanhumanist.org/what-is-humanism/edwordswhat-is-humanism/.

Erikson, Erik H., and Joan M. Erikson. The Life Cycle Completed. New York: W.W. Norton, 1998.

Ertmer, Peggy A., and T. Newby. "Behaviorism, Cognitivism, Constructivism: Comparing Critical Features from an Instructional Design Perspective." Performance Improvement Quarterly 26 (1993): 43-71.

Fernandes, Amanda Careena, Jinyan Huang, and Vince Rinaldo. "Does Where

79 | Bibliography

a Student Sits Really Matter? The Impact of Seating Locations on Student Classroom Learning.". Report. International Journal of Applied Educational Studies 10. no.1 (2011): 66-77.

Fisher, Anna V., Karrie E. Godwin, and Howard Seltman. "Visual Environment, Attention Allocation, and Learning in Young Children:When Too Much of a Good Thing May Be Bad." Psychological Science 25, no. 7 (2014): 1362-70. https://doi.org/10.1177/0956797614533801.

“Flexible Classroom Design: Student-Centered Learning Environments.” Planbook Blog, July 10, 2018. https://blog.planbook.com/flexible-classroomdesign/.

Gärling, Tommy, Anders Böök, and Erik Lindberg. "Spatial Orientation and Wayfinding in the Designed Environment: A Conceptual Analysis and Some Suggestions for Post Occupancy Evaluation." Journal of Architectural and Planning Research 3, no. 1 (1986): 55-64.

Geirland, John. “Go With The Flow.” Wired. Conde Nast, June 4, 2017. https:// www.wired.com/1996/09/czik/.

Grant, Kendra. “Invite Students to Co-Design Their Learning Environment.” ISTE, August 6, 2018. https://www.iste.org/explore/In-the-classroom/Invitestudents-to-co-design-their-learning-environment.

Graves, Ben E., and Clifford A. Pearson. "School Ways : The Planning and Design of America's Schools." [In English]. (1993). http://books.google.com/ books?id=LtZPAAAAMAAJ.2011.

Guise, Stephen. “How School Trains Us To Fail In The Real World.” Medium. Mission.org, October 11, 2017. https://medium.com/the-mission/how-schooltrains-us-to-fail-in-the-real-world-a67f6ed69be5.

Hettiarachchi, Anishka, and Sewwandi Nayanathara. “Impact of Class Room Colour on Primary Education; a Study Implemented in a Boy's Primary School, Colombo.” In FARU-2017 Proceedings. Faculty of Architecture Research Unit, University of Moratuwa, 2017, 123-134.

Horn, Michael B. “The Past, Present and Future of School Design - EdSurge News.” EdSurge. EdSurge, December 27, 2018. https://www.edsurge.com/ news/2015-07-06-the-past-present-and-future-of-school-design.

Huq, M. Shamsul , Szyliowicz, . Joseph S. , Riché, . Pierre , Scanlon, . David G.

| 80 Designing for Flow

, Thomas, . R. Murray , Lawson, . Robert Frederic , Chambliss, . J.J. , Browning, . Robert , Swink, . Roland Lee , Ipfling, . Heinz-Jürgen , Arnove, . Robert F. , Nakosteen, . Mehdi K. , Vázquez, . Josefina Zoraida , Graham, . Hugh F. , Meyer, . Adolphe Erich , Anweiler, . Oskar , Moumouni, . Abdou , Gelpi, . Ettore , Shimahara, . Nobuo , Naka, . Arata , Mukerji, . S.N. , Marrou, . HenriIrénée , Chen, . Theodore Hsi-en , Bowen, . James and Lauwerys, . Joseph Albert. “Education.” In Encyclopedia Britannica. Encyclopedia Britannica, November 9, 2020. https://www.britannica.com/topic/education.

Lee, Kate E., Kathryn J. H. Williams, Leisa D. Sargent, Nicholas S. G. Williams, and Katherine A. Johnson. "40-Second Green Roof Views Sustain Attention: The Role of Micro-Breaks in Attention Restoration." Journal of Environmental Psychology 42 (2015/06/01/ 2015): 182-89.

Kaplan, Stephen. "The Restorative Benefits of Nature: Toward an Integrative Framework." Journal of Environmental Psychology 15, no. 3 (1995): 169-82. https://doi.org/10.1016/0272-4944(95)90001-2.

Keller, Tanja, and Matthias Grimm. "The Impact of Dimensionality and Color Coding of Information Visualizations on Knowledge Acquisition." In Knowledge and Information Visualization: Searching for Synergies, edited by Sigmar-Olaf Tergan and Tanja Keller, 167-82. Berlin, Heidelberg: Springer Berlin Heidelberg, 2005.

Kuhn, Christian. “Typology: Schools.” Architectural Review, March 29, 2012. https://www.architectural-review.com/essays/typology/typology-schools.

Kumi, Richard, Christopher M. Conway, Moez Limayem, and Sandeep Goyal. "Learning in Color: How Color and Affect Influence Learning Outcomes." IEEE Transactions on Professional Communication 56, no. 1 (2013): 2-15. https:// doi.org/10.1109/TPC.2012.2208390.

Lackney, Jeffery. "History of the Schoolhouse in the USA." 23-40, 2015.

Landhuis, Erik, Richie Poulton, David Welch, and Robert Hancox. "Does Childhood Television Viewing Lead to Attention Problems in Adolescence? Results from a Prospective Longitudinal Study." Pediatrics 120 (10/01 2007): 532-7. https://doi.org/10.1542/peds.2007-0978. https://pediatrics. aappublications.org/content/120/3/532.long.

Lindner, Katharina-Theresa, and Susanne Schwab. "Differentiation and Individualisation in Inclusive Education: A Systematic Review and Narrative Synthesis." International Journal of Inclusive Education (2020): 1-21. https://

81 | Bibliography

doi.org/10.1080/13603116.2020.1813450.

Mahnke, Frank H. Color, Environment, and Human Response: an Interdisciplinary Understanding of Color and Its Use as a Beneficial Element in the Design of the Architectural Environment. New York: Wiley, 1996.

Mardaljevic, John. "Daylight, Indoor Illumination, and Human Behavior." In Sustainable Built Environments, edited by Vivian Loftness and Dagmar Haase, 69-111. New York, NY: Springer New York, 2013.

Markle, Brooke. “Reflections on Shifting to a Flexible Classroom.” Edutopia. George Lucas Educational Foundation, August 20, 2018. https://www.edutopia. org/article/reflections-shifting-flexible-classroom.

Marks, Judy. "The Educational Facilities Laboratories (Efl): A History." (01/06 2000).

Mcleod, Saul. “Jean Piaget's Theory and Stages of Cognitive Development.” Jean Piaget's Theory and Stages of Cognitive Development. Simply Psychology, July 23, 2018. https://www.simplypsychology.org/piaget.html.

McLeod, Saul. “Saul McLeod.” Constructivism as a Theory for Teaching and Learning. Simply Psychology, March 4, 2019. https://www.simplypsychology. org/constructivism.html.

Mehta, Ravi, and Rui Zhu. "Blue or Red? Exploring the Effect of Color on Cognitive Task Performances." Science 323, no. 5918 (2009): 1226. https://doi.org/10.1126/science.1169144.http://science.sciencemag.org/ content/323/5918/1226.abstract.

Michael, Durand. “To Make the Most of Classroom Design, Keep Things Flexible.” Technology Solutions That Drive Education, November 4, 2020. https://edtechmagazine.com/higher/article/2020/02/make-most-classroomdesign-keep-things-flexible.

Ministry of Education, Science and Technology in Kosovo. Design Guidelines for School Facilities Norms and Standards: General Guidelines, Volume 1. Kosovo, Ministry of Education and Science, 2015. https://masht.rks-gov.net/ uploads/2015/06/masht-vol1-eng-print-5mm-bleed-0mm-inside-final.pdf.

Montessori, Maria. Spontaneous Activity in Education. North Charleston, SC: Create Space Independent Publishing Platform, 2014.

| 82 Designing for Flow

Nair, Prakash. “The Classroom Is Obsolete: It's Time for Something New (Opinion).” Education Week, February 21, 2019. https://www.edweek. org/leadership/opinion-the-classroom-is-obsolete-its-time-for-somethingnew/2011/07.

Nelson, Bryn. “A Visual History of School Design.” School design through the decades, November 4, 2014. https://mosaicscience.com/story/school-designthrough-decades/.

Nicoll, Katherine, and Andreas Fejes. Foucault and Lifelong Learning Governing the Subject. London: Routledge, 2008.

Nuhfer, Edward B. “Some Aspects of an Ideal Classroom: Color, Carpet, Light and Furniture.” Color. Accessed March 27, 2021. https://profcamp.tripod.com/ ClassroomDesign/IdealClass.html.

O'Donnell, Sean. “Placemaking.” Return to EE&K Architects. Accessed March 30, 2021. http://www.eekarchitects.com/community/1-eek-views/125placemaking.

Park, R. Jisung, Joshua Goodman, Michael Hurwitz, and Jonathan Smith. "Heat and Learning." American Economic Journal: Economic Policy 12, no. 2 (2020): 306-39. https://doi.org/10.1257/pol.20180612. https://www.aeaweb. org/articles?id=10.1257/pol.20180612.

Pascoe, Michaela C., Sarah E. Hetrick, and Alexandra G. Parker. "The Impact of Stress on Students in Secondary School and Higher Education." International Journal of Adolescence and Youth 25, no. 1 (2020/12/31 2020): 104-12. https:// doi.org/10.1080/02673843.2019.1596823.

Pelegrin Garcia, D., and J. Brunskog. “Classroom acoustics design guidelines based on the optimization of speaker conditions.” In Proceedings - European Conference on Noise Control. European Acoustics Association, 2012, 61-68.

Perez, Bryan H. “Shifting School Design to the 21st Century: Challenges with Alternative Learning Environments.” Msc diss., University of Nebraska, 2017.

Perez, Josean, J. Montano, and J. Perez. “Does temperature impact student performance? Room temperature and its impact on student test scores.” In Scottsdale, AZ: Association for Learning Environments, 2014. Pitcher, Rod. “The Importance of a Creative and Stimulating Classroom Environment.” EducationHQ, November 4, 2014. https://educationhq.com/news/ the-importance-of-a-creative-and-stimulating-classroom-environment-11635/.

83 | Bibliography

Rathunde, Kevin. "Creating a Context for Flow: The Importance of Personal Insight and Experience." NAMTA Journal 40, no. 3 (2015): 15-27.https://files. eric.ed.gov/fulltext/EJ1077078.pdf

Rathunde, Kevin, and Mihaly Csikszentmihalyi. "Middle School Students’ Motivation and Quality of Experience: A Comparison of Montessori and Traditional School Environments." American Journal of Education 111, no. 3 (2005): 341-71. https://doi.org/10.1086/428885. http://www.jstor.org/ stable/10.1086/428885.

Robbins, Claude L. Daylighting: Design and Analysis. New York: Van Nostrand Reinhold Co., 1986.

Robinson, Ken. Out of Our Minds: Learning to Be Creative. Chichester: Capstone, 2011.

Robinson, Ken, and Lou Aronica. The Element: How Finding Your Passion Changes Everything. London: Penguin, 2010.

Rosan Bosch, T. Editor. “Learning Spaces Need to Enable and Motivate Every Learner.” Rosan Bosch, August 24, 2020. https://rosanbosch.com/en/approach/ learning-spaces-need-enable-and-motivate-every-learner.

Sander, P., L. Sanders, and K. Stevenson. "Engaging the Learner: Reflections on the Use of Student Presentations." Psychology Teaching Review 10 (2002): 76-89. https://repository.cardiffmet.ac.uk/handle/10369/271.

Siemens, George. “Connectivism.” Go to the cover page of Foundations of Learning and Instructional Design Technology, January 1, 2017. https:// lidtfoundations.pressbooks.com/chapter/connectivism-a-learning-theory-forthe-digital-age/.

Siemens, George. "Connectivism: A Learning Theory for the Digital Age." International Journal of Instructional Technology and Distance Learning 2 (2004).

Sigurðardóttir, Anna Kristín, and Torfi Hjartarson. "The Idea and Reality of an Innovative School: From Inventive Design to Established Practice in a New School Building." Improving Schools 19, no. 1 (2016/03/01 2015): 62-79. https://doi.org/10.1177/1365480215612173.

Sparks, Sarah D. “U.S. Students and Teachers Top Global Peers for Time Spent in School in OECD Study.” Education Week. Education Week, November 20,

| 84 Designing for Flow

2020. https://www.edweek.org/policy-politics/u-s-students-and-teachers-topglobal-peers-for-time-spent-in-school-in-oecd-study/2019/09.

Speaks, Schatzie. “Watson, Pavlov, Thorndike, Skinner and the Development of Behaviorism - Owlcation - Education.” Owlcation, May 10, 2012. https:// owlcation.com/social-sciences/Cognitive-Development-in-Children-fromWatson-to-Kohlberg.

Spencer, Christopher, and Kate Gee. “The Roots and Branches of Environmental Psychology.” The Psychologist, February 1, 2009. https://thepsychologist.bps. org.uk/volume-22/edition-2/roots-and-branches-environmental-psychology.

Surface, T. Editors of Smarter. “Using Magnetic Paint In Your Classroom: Smarter Surfaces USA Blog.” Smarter Surfaces USA, October 19, 2020. https:// smartersurfaces.com/blog/super-magnetic-paint-classroom/.

Svitak, Adora. “Does School Prepare Students for the Real World? This Teen Speaker Says No.” TED, November 8, 2015. https://blog.ed.ted.com/2015/08/25/ does-school-prepare-students-for-the-real-world-this-teen-speaker-says-no/.

Tanner, C. Kenneth. "Effects of School Design on Student Outcomes." Journal of Educational Administration 47, no. 3 (2009): 381-99. https://doi. org/10.1108/09578230910955809.

Tanner, C. Kenneth, and Jeffery A. Lackney. Educational Facilities Planning : Leadership, Architecture, and Management. Boston: Pearson/AandB, 2006

Taylor, Andrea Faber, Frances E. Kuo, and William C. Sullivan. "Views of Nature and Self-Discipline: Evidence from Inner City Children." Journal of Environmental Psychology 22, no. 1 (2002/03/01/ 2002): 49-63. https://doi. org/https://doi.org/10.1006/jevp.2001.0241. https://www.sciencedirect.com/ science/article/pii/S0272494401902415.

Thornburg, David. Campfires in Cyberspace: Primordial Metaphors for Learning in the 21st Century. Lake Barington, IL: Thornburg Center, 2007.

Thornburg, David, and Prakash Nair. From the Campfire to the Holodeck: Creating Engaging and Powerful 21st Century Learning Environments. San Francisco, CA: Jossey-Bass, a Wiley brand, 2014.

Toffler, Alvin. Future Shock. London: Bodley Head, 1975.

Velux, T.Editor. “Thermal Control in Classrooms Is Key to an Ideal Learning Environment.” Velux, October 30, 2018. https://vms.velux.com/

85 | Bibliography

commercialblog/thermal-control-in-classrooms-is-key-to-an-ideal-learningenvironment.

Walden, Rotraut, Henry Sanoff, Peter Hübner, and Friedensreich Hundertwasser. Schools for the Future: Design Proposals from Architectural Psychology. Wiesbaden: Springer Fachmedien, 2015.

Wargocki, Pavel, David Wyon, B Matysiak and S Irgens. “The effects of classroom air temperature and outdoor air supply rate on performance of school work by children.” In Proceedings of Indoor Air 2005, The 10th International Conference on Indoor Air Quality and Climate, Vol. I/1. Beijing, China, 2005, 368-372.

Watson, John B. “Psychology as the Behaviorist Views It.” Psychological Review 20, no. 2 (1913): 158–77. https://doi.org/10.1037/h0074428.

Weller, Chris. “The 13 Most Innovative Schools in the World.” Business Insider. Business Insider, October 5, 2015. https://www.businessinsider.com/the-13most-innovative-schools-in-the-world-2015-9?international=true.

Wheeler, Steve. “The Flow Theory In The Classroom: A Primer.” TeachThought, August 29, 2018. https://www.teachthought.com/learning/flow-theoryclassroom-primer/.

Wilson, Glenn D. "Arousal Properties of Red Versus Green." Perceptual and Motor Skills 23, no. 3, PT. 1 (1966): 947-49. https://doi.org/10.2466/ pms.1966.23.3.947.

Winchip, Susan. "Factors Contributing to a Safe, Supportive and Desirable Housing Environment for Children." Housing and Society 18, no. 3 (1991/01/01 1991): 23-29. https://doi.org/10.1080/08882746.1991.11430115.

Figure 1.1 Wendt, Kim. Vittra School Telefonplan Classroom Interior (2011)Rosan Bosch. January 30, 2012. Photograph. Archdaily. https://www.archdaily. com/202358/vittra-telefonplan-rosan-bosch

| 86 Designing for Flow

Figure List

Figure 1.2 Shenoy, Rohan. Conceptual sketch of a school in Greenland (2018). June 21, 2019. Drawing.

Figure 2.1 Classroom in the Philanthropinum school (1774) - Johann Bernhard Figure 1.1 Wendt, Kim. Vittra School Telefonplan Classroom Interior (2011)Rosan Bosch. January 30, 2012. Photograph. Archdaily. https://www.archdaily. com/202358/vittra-telefonplan-rosan-bosch.

Figure 1.2 Shenoy, Rohan. Conceptual sketch of a school in Greenland (2018) June 21, 2019. Drawing.

Figure 2.1 Classroom in the Philanthropinum school (1774) - Johann Bernhard Basedow. Illustration. Accessed March 31, 2021. https://www.gutenberg.org/ files/60113/60113-h/60113-h.htm.

Figure 2.2 Lancaster, Joseph. Lancaster classroom typology. 1774. Illustration. British Schools Musuem.https://britishschoolsmuseum.org.uk/discover/josephlancaster/.

Figure 2.3 Barnard, Henry. School Architecture. New York: Teachers College Press, 1970, 64-65.

Figure 2.4 Barnard, Henry. School Architecture. New York: Teachers College Press, 1970, 209.

Figure 2.5 Duiker, Johannes. Open Air School Plan, Amsterdam, Netherland. 1927. Floor Plan. Archive of Affinities. https://archiveofaffinities.tumblr.com/ post/63055460576/johannes-duiker-open-air-school-plan-amsterdam.

Figure 2.6 Rotraut Walden et al., Schools for the Future: Design Proposals from Architectural Psychology. Wiesbaden: Springer Fachmedien, 2015, 90.

Figure 3.1 Shenoy, Rohan. The Traditional Learning Theories. March 31, 2021. Illustration. From https://line.17qq.com/articles/ogfbbefz_p5.html.

Figure 3.2 Shenoy, Rohan. Behaviorism. March 31, 2021. Illustration. From https://www.diigo.com/item/image/1135d/8pv2.

Figure 3.3 Shenoy, Rohan. Cognitivism. March 31, 2021. Illustration. From

87 | Bibliography

https://www.diigo.com/item/image/1135d/8pv2.

Figure 3.4 Shenoy, Rohan. Constructivism. March 31, 2021. Illustration. From https://www.diigo.com/item/image/1135d/8pv2.

Figure 3.5 Shenoy, Rohan. Humanism. March 31, 2021. Illustration. From https://www.diigo.com/item/image/1135d/8pv2.

Figure 3.6 Shenoy, Rohan. Connectivism. March 31, 2021. Illustration. From https://www.diigo.com/item/image/1135d/8pv2.

Figure 3.7 Shenoy, Rohan. How to get into the state of flow. March 31, 2021. Illustration. From Csikszentmihalyi, Mihaly. Flow: the Psychology of Optimal Experience. New York: Harper Row, 2009. 131.

Figure 3.8 Shenoy, Rohan. The state of minds apart from flow. March 31, 2021. Illustration. From Dr.enh. Challenge vs skill Commons. June 3, 20009. Diagram. Wikimedia Commons. https://commons.wikimedia.org/wiki/File:Challenge_ vs_skill_Commons.jpg

Figure 3.9 Shenoy, Rohan. Primordial Learning Environments. March 31, 2021. Illustration. From Bosch, Rosan. Design Principles. Diagram. Rosan Bosch Accessed March 31, 2021.https://rosanbosch.com/en/approach/learningspaces-need-enable-and-motivate-every-learner.

Figure 4.1 Hamren, Mattias. Sjöviksskolan (2020) - Max Arkitekter. April 8, 2021. Photograph. Archdaily. https://www.archdaily.com/956851/ sjoviksskolan-school-max-arkitekter?ad_medium=gallery.

Figure 4.2 Mahlum Architects Inc. Thurston Elementary School, Springfield. 2009. Photograph. Mahlum. https://www.mahlum.com/wp-content/ uploads/2017/12/1640x920_1_4392Thurston.jpg.

Figure 4.3 Mahlum Architects Inc. Grant High School, Portland. August 2019. Photograph. Mahlum. https://www.mahlum.com/wp-content/uploads/2020/06/ Grant_840_1.jpg.

Figure 4.4 Wendt, Kim. Western Academy of Beijing (2019)- Rosan Bosch Studio. February 21, 2020. Photograph. Archdaily. https://www. archdaily.com/933936/western-academy-of-beijing-rosan-boschstudio/5e4b052d6ee67e29370000ba-western-academy-of-beijing-rosanbosch-studio-photo?next_project=no.

| 88 Designing for Flow

Figure 4.5 Wendt, Kim. Western Academy of Beijing (2019)- Rosan Bosch Studio. February 21, 2020. Photograph. Archdaily. https://www. archdaily.com/933936/western-academy-of-beijing-rosan-boschstudio/5e4b052d6ee67e29370000ba-western-academy-of-beijing-rosanbosch-studio-photo?next_project=no.

Figure 4.6 Francis, Christine. Kyneton Primary School (2018)- Gray Puksand. 2020. Photograph. Melbourne Building Supplies. https://www.melbsupplies. com.au/kyneton-primary-school/.

Figure 4.7 Dávila, Rodrigo. La Leroteca (2013) - Lacaja Arquitectos. May 26, 2014. Photograph. Archdaily. https://www.archdaily.com/508675/la-lerotecalacaja-arquitectos/5743c748e58ece0b1d0000e8-la-leroteca-lacaja-arquitectosphoto.

Figure 4.8 Hufton + Crow. Frederiksbjerg School (2016) - Henning Larsen Architects + GPP Architects. November 16, 2016. Photograph. Archdaily. https://www.archdaily.com/799521/frederiksbjerg-school-henning-larsenarchitects-plus-gpp-architects.

Figure 4.9 Inoue, Ryuji. KM Kindergarten and Nursery (2016) - HIBINOSEKKEI +Youji no Shiro. December 6, 2016. Photograph. Archdaily. https://www. archdaily.com/800830/km-kindergarten-and-nursery-hibinosekkei-plusyouji-no-shiro/58453422e58ece9e1900076d-km-kindergarten-and-nurseryhibinosekkei-plus-youji-no-shiro-photo?next_project=no.

Figure 4.10 Gulesha, Alexey. Beach Hotel: Room 1 (2020) - Sivak + Partners Studio. July 16, 2020. Photograph. Archdaily. https://www. plataformaarquitectura.cl/cl/943360/beach-hotel-habitacion-1-sivak-pluspartners-studio/5e93d23cb3576547dd0002d1-beach-hotel-room-1-sivak-pluspartners-studio-photo.

Figure 4.11 Lapuk, Stacey. Biophilia inside spaces - Stacey Lapuk Interiors. Photograph. Archdaily. Accessed March 31, 2021.https://www.pinterest.com. mx/pin/28921622595474380/.

Figure 4.12 Tree in Courtyard. October 3, 2019. Photograph. Archillect. https:// twitter.com/archillect/status/1179843590895362048.

Figure 4.13 Wendt, Kim. St. Andrew’s Scots School (2019) - Rosan Bosch Studio. February 26, 2020. Photograph. Archdaily. https://www.archdaily. com/934479/st-andrews-scots-school-rosan-bosch-studio.

89 | Bibliography

Figure 4.14 Burk, Dave and Laurian Ghinitoiu. WeGrow (2018) - Bjarke Ingels Group. October 30, 2018. Photograph. Archdaily. https://www.archdaily. com/934479/st-andrews-scots-school-rosan-bosch-studio.

Figure 4.15 Florio, James. Imaginarium Classroom, Denver Public SchoolKurani. December 1, 2016. Photograph. Kurani.https://kurani.us/imaginariumclassrooms/.

Figure 4.16 Young, Michelle and Amy Piddington. NUBO Kindergarten (2017) - PAL Design. April 26, 2020. Photograph. Archdaily.https://www.archdaily. com/872595/nubo-pal-design.

Figure 4.17 Creative Ways to Help Faculty Embrace Active Learning Photograph. Steelcase. Accessed March 31, 2021. https://www.steelcase.com/ research/podcasts/topics/active-learning/creative-ways-help-faculty-embraceactive-learning/.

Figure 4.18 Inoue, Ryuji. ST Nursery (2016) HIBINOSEKKEI +Youji no Shiro. July 25, 2016. Photograph. Archdaily.https://www.archdaily.com/791350/ st-nursery-hibinosekkei-plus-youji-no-shiro/5786e841e58ece098e000090-stnursery-hibinosekkei-plus-youji-no-shiro-photo.

Figure 4.19 Mørk, Adam. Råå Day Care Center (2013) - Dorte Mandrup. August 31, 2019. Photograph. Archdaily.https://www.archdaily.com/570507/ raa-day-care-center-dorte-mandrup-arkitekter/546fcd78e58eced61f000044_rday-care-center-dorte-mandrup-arkitekter_56_018_raa_forskola_080_h-jpg.

Figure 4.20 Ning, Wan. Rockery for Play (2017) - Poly WeDo Art Education / ARCHSTUDIO. September 04, 2017. Photograph. Archdaily.https://www. archdaily.com/878933/rockery-for-play-poly-wedo-art-education-dameibranch-archstudio/59aad54cb22e38a303000b3d-rockery-for-play-poly-wedoart-education-damei-branch-archstudio-photo.

Figure 4.21 Baan, Iwan. Second Home London Office (2014) - Selgascano. July 06, 2016. Photograph. Archdaily.https://www.archdaily.com/769707/secondhome-london-office-selgascano.

Figure 4.22 Benit, Italy. The Hayarden School for Refugee Children (2018) - Steinberg Fischer. August 03, 2019. Photograph. Design Milk.https://designmilk.com/the-hayarden-school-for-refugee-children-in-tel-aviv-by-steinbergfisher/hayarden-school-steinberg-fisher-4/.

Figure4.23 Wendt, Kim. Western Academy of Beijing (2019)- Rosan

| 90 Designing for Flow

Bosch Studio. February 21, 2020. Photograph. Archdaily. https://www. archdaily.com/933936/western-academy-of-beijing-rosan-boschstudio/5e4b052d6ee67e29370000ba-western-academy-of-beijing-rosanbosch-studio-photo?next_project=no.

Figure 4.24 Miguletz, Norbert. Day Care Center in Völklingen (2013)- arus GmbH Willi Latz, Püttlingen. Photograph. arus. Accessed March 31, 2021. http://www.arus.info/arbeiten/kindertagesstatte-voelklingen/.

Figure 4.25 Oudeman, Frank. University Of Pennsylvania Education Commons (2012)- Joel Sanders Architects. December 24, 2013. Photograph. Interior Design .https://www.interiordesign.net/slideshows/detail/7862-2013-boywinner-study-hallschool-library/.

Figure 4.26 Colors in schools: How to brighten up the learning environment. October 29, 2019. Photograph. Drgaia. Accessed March 31, 2021. https:// drgaia.com/color-in-schools/

Figure 4.27 Mellbye, Thomas. Nordseter Skole (2019) - Enerhaugen Arkitekter +Zinc. October 29, 2019. Photograph. input interior. https://www.inputinterior. se/projekt/nordseter-skole/.

Figure 4.28 Mellbye, Thomas. Nordseter Skole (2019) - Enerhaugen Arkitekter +Zinc. October 29, 2019. Photograph. input interior. https://www.inputinterior. se/projekt/nordseter-skole/.

Figure5.1 Lanting, Frans.Animal friendships change with the weather in African savanna. Photograph. Nat Geo Image Collection. Accessed March 31, 2021. https://i0.wp.com/www.sciencemag.org/sites/default/files/styles/article_main_ large/public/friendship_1280p.jpg?itok=cP489tTr.

Figure 5.2 Kinkade, Thomas. ''The Lion King'' Gallery Wrapped Canvas Canvas/wood, 14 x 14 inches. Shop Disney. https://www.shopdisney.com/thelion-king-gallery-wrapped-canvas-by-thomas-kinkade-765014355422.html.

Figure 5.3 Shenoy, Rohan. Flow Room - Primary School Classroom - Layout one. March 31, 2021. Illustration.

Figure 5.4 Shenoy, Rohan. Flow Room - Primary School Classroom - Layout two. March 31, 2021. Illustration.

Figure 5.5 Shenoy, Rohan. Flow Room - Primary School Classroom - Layout three. March 31, 2021. Illustration.

91 | Bibliography

Turn static files into dynamic content formats.

Create a flipbook
Issuu converts static files into: digital portfolios, online yearbooks, online catalogs, digital photo albums and more. Sign up and create your flipbook.