科州華報喬遷之喜
科州華報現有兩個地點: 1.市中心辦公室會客室,平日 不開放,請事先預約; 2.位於DU大學附近,也請事先 預約。cochnews@gmail.com
April 4 (Friday), 2025
MeiZhao 赵宁
$440,000
敬告讀者
居家手工製作 壁掛刺繡珍珠粘畫 聯系方式:562 318 2212
為了慶祝科州華報三十周年(1994–2024),本報網站(電 子報)先行推出33段影片(影集),有各種社區活動的影片, 包括美華協會三年夏季5G跑步的活動紀實,Aurora市政府主辦 一年一次多元文化節,科州台灣同鄉會歷年活動,科州丹佛台 灣商會年會主辦的國際美食講座及餐會,丹佛首富羅啟仁伉儷 與DU大學合作蝴蝶夫人的新歌劇,蔡英文總統訪問丹佛舉辦的 僑宴,本報社長以個人名義為聯邦眾議員舉行募款餐會,本報 社長被官方邀請參觀總統夫人為白宮裝飾聖誕節的活動,2017 年北美華文作協科州分會年會集錦,龍舟電影節及八月的龍舟 競賽活動集錦等等。
讀者很有可能在影片中找到您的身影,敬請觀賞指教!
展現驚濤駭浪中的生死營救
「東極島」8月22日美國上映
該片故事取材自第二次世界大戰 的一段真實的歷史。1942年10月, 日本軍侵占中國舟山時期,滿載數 千名英國戰俘的里斯本丸在浙江省
舟山群島海域被擊沉,舟山群島的 東極島中國漁民冒死營救戰俘。
主創團隊自2019年開始籌備,歷 時6年。從2023年就開始籌備在無 錫的拍攝置景,劇組一比一復刻了 巨型戰俘船,使用瀕臨失傳的非遺 技藝造出24艘80多年前的漁船。
這部電影8月22日將在美國上 映,英文片名為「Dongji Island」 或「Dongji Rescue」。各AMC電影 院皆可觀看。影片詮釋勇氣、人性 與犧牲的深刻主題。別錯過這段非 凡電影旅程!
科州佛教會丹佛寺 啟建梁皇寶懺法會通告
2025年8月22日至8月31日 丹佛寺為籌募興建大殿基金,並 祈求世界和平,國泰民安,風調雨 順,百業興旺,將於今年八月廿二 日至八月卅一日啟建冥陽兩利梁皇 寶懺法會十永日為生者祈福,亡者 超度。
法會期間並將於八月廿四日週 日上午十點半舉行《供佛齋天》儀 式,八月三十日週六上午十點半舉 行報恩思親《盂蘭盆供》供僧大法 會,八月卅一日下午四點半設放《 瑜伽燄口》以圓滿此勝會。
十方佛弟子若有同願者,出資濟 度禮請寺僧拜懺為父母六親眷屬祈 福消災,此乃諸佛之慈悲本懷,當 今世界動盪、人心不安,惟願諸位 菩薩「誓同拔濟悉脫沈淪」,廻向
眾生業障消除、解冤釋結、善根增 長、苦痛止息、身心康泰。
禮拜梁皇寶懺不僅為懺悔過去、 現在所作的種種惡業,同時也「普 為幽魂代伸懺悔」以期罪障消除, 也就是說不僅幫自己懺悔業障,也 代替過去父母、親人及祖先乃至十 方一切眾生禮佛懺悔,求生極樂淨 土,超渡累劫冤親債主;並為現在 父母親人祈福消災,增福延壽。 歡迎隨喜登記牌位,供佛、齋、 僧、花、果!同霑法益!預先登記 報名,詳情請洽客堂常住法師。 地點:8965 W. Dartmouth Pl. Lakewood, CO 80227 電話:303-985-5506 電郵:baocden@yahoo.com 科州佛教會丹佛寺謹啟 《東極島》是一部2025年中國劇 情片,由管虎、費振翔執導,朱一 龍、吳磊、倪妮領銜主演。
特朗普在擔任美國總統的第一任期內曾多次與普京會面。
法國總統馬克龍(左)和英國首相施紀賢(右),與澤連 斯基總統一同現身,並表示烏克蘭必須參與和平談判。
在烏克蘭戰爭中,俄羅斯曾以首都基輔為 攻擊目標,多棟建築遭到飛彈擊中。
美國總統特朗普表示,他計劃於本週五(8月15日)與俄羅斯領導人普京舉行 會晤。這是特朗普終止俄烏戰爭的最新舉措,於他對俄羅斯設定的停火最後 期限當天宣布。若俄羅斯未同意在烏克蘭停火,將面臨更全面的制裁。 雙普會能迅速終結俄烏戰爭嗎?
特朗普與普京會晤的確切地點尚未公布,但過去,阿 拉斯加首府安克雷奇曾是美方外交活動的舉辦地。
特朗普在2018年於赫爾辛基與普京會晤後的言論, 令許多人震驚。
基輔一棟住宅大樓遭俄羅斯巡航飛彈攻擊後,消防 員與救援人員在瓦礫中搜尋倖存者。
內地加快構建氣候預警平台
「百湖之城」武漢利用「海綿化」改善內澇問題。 圖為武漢市民在雨中賞蓮。
科技破壁 小城千年花炮煥新「彩」
上栗花炮享譽世界,花炮不僅是上栗人生活中不可或缺的元素, 更是當地涵蓋煙花、禮花等九大類4000多個品種的支柱產業。在 各大舞臺亮相的上栗煙花,綻放出中國文化的自信和產業底氣。
守好4條「通道」乙肝不上身
乙肝這種疾病是由乙肝病毒傳播引起的一種 疾病,主要癥狀表現為全身無力、噁心、發燒 等。這種病程長,短時間內不會發作,甚至不 會對身體造成大的影響,但如果久拖不治,病 情逐漸惡化,會變成重型肝炎、肝硬化,甚至 可以轉化為肝癌。
據了解,臨床上有80%的肝癌是由乙 肝轉化而來,可見,避免感染乙肝是預 防肝癌的重要措施。
乙肝的感染途徑有哪些?
1.醫源性傳播 如果使用未經消毒或消毒不徹底的創 傷性醫療器械,就會非常容易的引起乙 肝病毒的感染。
2.血液傳播 乙肝病毒能夠經血液或血製品傳達。
在很多國家獻血後的血液都會排查乙肝
病毒,所以血液傳播的幾率比較小。
3.母嬰傳播 和艾滋病毒感染相同,乙肝病毒也可通過母 嬰傳播。患有乙肝疾病或者是乙肝病毒攜帶者 表面抗原陽性的懷孕女性,會把乙肝病毒直接
寒冬防風濕從細節做起
寒冷的三九天,許多「老病號」開始舊疾 複發,特別是患有風濕性骨病、頸腰椎病、骨 性關節炎的中老年人更是發愁。天兒一冷,哪 哪都不舒服。中醫認為,風濕病就是由於風、 寒、濕邪侵入人體所引發的疾病,風氣勝者為 行痹,寒氣勝者為痛痹,濕氣勝者為著痹。因 此,冬季預防風濕病應從細節做起。
須禦寒保暖 寒冬時節應及時添加衣物,避 免風寒濕等外邪入侵人體。特別是寒性體質的 人群,平時就怕冷、怕風,手足冰涼,天氣冷 時最好戴帽子、口罩、手套,女性盡量少穿裙 服,做好關節處的保暖。被褥要保持乾燥,有 陽光時注意翻曬。產婦要做好產後保養,以免 發生產後風濕病。
擇時常鍛煉 經常鍛煉可提高體質,增強抵 抗力和人體免疫力。但寒冬季節最佳鍛煉時 間最好選擇在上9~11點,下午3~5點,於天氣 晴朗,太陽高照時進行,早晚寒冷時盡量少外 出。患者可選擇快走、勻速慢跑、打太極拳、 做保健體操等有氧運動,每天可曬太陽 30分鐘 左右,補充身體陽氣。
生活忌生冷 冬季盡量少吃冷食、冷飲、冷水 果,盡量少用冷水洗臉、洗手、洗澡等。身體 虛弱的中老年人盡量少冬泳,避免寒濕邪氣傷 及脾胃、內臟和機體的陽氣。
重點應護足 寒冬季節務必要注意腳部鍛煉 和暖足。白天可隨時踮腳,盡量在戶外進行。
雙腳併攏站直,踮起腳後跟,腳掌、腳趾著 地,以較快的速度和較大的步幅甩臂行走, 每天20分鐘左右;雨天可在室內原地踮足反 覆 20次左右,以不疲勞為度。睡前用蘇梗桂 枝生薑湯泡腳,取紫蘇梗、桂枝各30克,生 薑10克,加水半盆煮開5分鐘,趁熱泡腳、 泡手25~30分鐘,有散寒除濕、溫通經絡的作 用。
傳染給新生兒。
4. 乙肝可通過性事傳播 乙肝病毒能夠經過男性的精液 和女人的陰道分泌物進行傳播。 如果有一方攜帶乙肝病毒,性事 時又未採取安全措施,另一方則 有很大可能會被感染。
阻止乙肝惡化,記住 「一多一少一適量」 那如果不小心感染了乙肝怎 麼辦呢?如何做才能避免乙肝惡 化?
1. 多補充維生素與礦物質 維生素與礦物質是人體不行缺少的物質,有 助於促進糖類、脂肪和蛋白質的代謝。
乙肝患者的代謝功能相對較弱,因而為了活 化肝臟和增強肝臟功能,乙肝患者應該攝入足
腎炎性水腫的護理
水腫是人體血管外組織間隙體液過量積聚, 病理生理學基礎為鈉和水異常瀦留。腎炎性水 腫是典型的原發性水腫,原因為原發性水鈉瀦 留。腎炎性水腫的特點是眼瞼或面部非凹陷性 水腫, 同時血容量增多, 血壓升高,甚至出現 心衰、肺水腫,其根本原因是腎臟疾病引起水 鈉瀦留,水鈉在血管和組織間質重新分布。 近年來研究發現,腎炎性水腫水鈉瀦留的 主要原因是腎小管鈉重吸收增加,而非腎小球 濾過率(GFR)的下降。護理腎炎性水腫患者
尿常規。由於水腫不退,皮膚抵抗力降 低,還要加強皮膚護理嚴防損傷感染。
高度水腫的患者需鋪氣墊床,勤翻 身,按摩受壓部位的皮膚,經常用溫水 清洗皮膚,以促進血液循環,保持皮膚 清潔、舒適,防止褥瘡的發生。如有陰 囊水腫者,可用弔帶托起,採用針刺治 療和肌肉注射給葯,嚴格執行無菌技術 操作,用藥後用干棉簽緊壓局部皮膚, 防止藥液的外溢影響藥物吸收以及增加 皮膚感染風險。
夠的維生素和礦物質。
2.減少脂肪的攝入 脂肪是人體重要的能量供應來歷。
脂肪的消化是必須經過肝臟的,但因為患有 乙肝,肝臟功能存在一定問題,如果過多攝入 脂肪,則會加大肝臟負擔。
3. 適當攝入蛋白質 蛋白質的吸取要均衡,由於肝臟本身就由很 多蛋白質構成,而肝臟的功用之一就是養分物 質代謝。
在肝病的不同時期,蛋白質的攝入量也應有 所不同。
一般的攝入量在50%左右。在急性肝炎康復 期,為促進肝細胞康復與再生,蛋白質的攝入 量應有所添加。每天應以每公斤體重一克半的 攝入蛋白質。
水腫恢復期間,主張增加營養,循序漸進 以調補氣血。有資料表明冬蟲夏草含有較高的 氨基酸、蛋白質、多糖等成分,有提高機體免 疫功能的作用。故應讓病人多食冬蟲夏草瘦肉
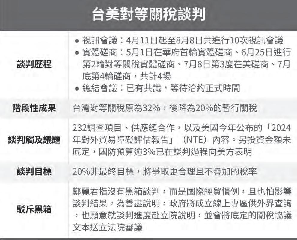
鄭麗君說明關稅談判進度
國民黨黨主席朱立倫致詞。
行政院副院長鄭麗君11日出席行政院記者會說明。
8/15 (Friday), 2025
北原山貓爽敲金鐘殺豬慶功謝族人
「北原山貓」吳廷宏
「北原山貓」吳廷宏和陳明仁搭檔演出
「北原山貓」吳廷宏和兒子及女兒都是藝人
賴清德政治及經濟壓力加劇 面臨美20%關稅
台灣總統賴清德在川普政府的要求下,取消了本月赴拉丁美洲訪問期間在紐約 和達拉斯停留的計劃。
今年4月,當川普總統宣布對全球大部分地區徵收第一輪關稅 時,台灣似乎處於有利的談判地位。台灣經濟的核心企業,為 英偉達、蘋果等公司生產全球最先進計算機晶片的台積電在幾 週前剛宣布,將投資1000億美元擴大其在亞利桑那州的業務。
台積電3月宣布將投資1000億美元以擴大其在亞利桑那州的業務。
美國是台灣金屬緊固件出口(如螺絲和螺栓)的最大買家。
藍批處理關稅疊加黑箱
行政院副院長鄭麗君(中)11日下午出席記者會。
Miao Feng Weng 13960 Turnberry Pt, Broomfield, CO 80023 Cease and Desist
Dear Ms. Weng: July 15, 2022
This law finn has been retained by the Taiwanese Chamber of Commerce Denver Colorado. It has come to this finu's attention Iliac you operate a si milarly named organization listed as Taiwanese Chamber of Commerce of Denver. This letter serves as your notice to cease and desistfromusingthisnameandtoimmediatelychangethenameofyourorganization. Our organization, the Taiwanese Chamber of Commerce Denver Colorado has been in incorporation since 2009, a fact you are aware due to your prior experience on our board. After leaving our board, you fonned tl1e organization Taiwanese American Chamber of Commerce ofGreater Denver. However, on October 16, 2021, you changed the name of this organization to Taiwanese Chamber of Commerce of Denver, a name that has caused confusion to the members and the public.
As the first organizauon established and registered, the Taiwanese Chamber of Commerce Denver Colorado retains the rights to the name and all similar names. This prohibits you from further use ofyour infringing organization's name. You are hereby instructed to cease and desist from use of the name Taiwanese Chamber of Commerce of Denver and all similarly related names. You are further instructed to provide written acknowledgemenl of the change in your organil.ation•� name, along with the new name, lo me at the address below or via email at andrew@rkla,\pc com by the close of business on July 22, 2022.
If you do not cease the use of the infringing name, the Taiwanese Chamber of Comm erce Denver Colorado will consider all available legal r«ourse and calculate the dam ages incurred by your actions. Please note that this letter may serve as evidence that you are on notice of the issues and ynur continued noncompliance. You are encouraged to seek your own counsel regarding your obligations under the law.
Sincerely,
AndrewE.
CO 80023 ffi.R�Et9*�±:



20221f7J=Jl5A *�gifi$�ffr B��f4fM ft1�it� fff 1J�lJH�M o *W:gffl$ 5ffre.tt•���w-oo�••��½ffi�Et9ma, �m•� mft� it� jt}f � 0 1lt f� i?Ei�-& � 1h, 1� 11:1§1! m llt� fP} sltll �p ]!BJ( 1$�J lB�ffiB{Jiffij;{J o ft1rHI"J�Jia, f4i+lft�it��� § 2009 ��3tVJ*, EB �1h� 'ltft t.�tE ft1139 B9 � w,tjff �� f B9�� o 1fF�lffl ft fP� B{J JJ.. -®-i:J1l, JJitE1$J'c�3'I. 7 f.I-{Jf,Et��il� r o rt i2021 � 10 JJ 16 B 1$ )ZJ� lit �H=l• r& � � ftf1B it� 1m -@r , m 00 � .ff'} i3 I � 7 �*B-�3'I.�ft�EtNff*�fl�0-�ffi-o {t � � --fm $:.3'I. fll �i-ffit 89 tJL• , ft{f'� f-4. fM f � itft f '@flf *00�� ffi�Efili�lHPl� lP!s'-JtifU o ±g�� ll1$:il-tv-�ffl1t � ft ti fill� 81J � l� o � .11t:m � 1$ {� ll �ffl f � i3'1� iffi" w-81J � l� fOffr:ff�{blt§��ffio 1BZ���*tE 20221f 7 J.j 22 13 fiJim� .11t,;; r00f4 andrew@rklawpc.com fPl;fs:W:Bffl$$}Efrmf�j_-#.'JUi5t �3'I.��-&-*X�]!��ffl�affi�#o �o*11F�t$ ll::!:JltEIEtt11!fflffJ1�ti g f�, �{P9f-H+lft1�� •••��-��mm��•�••.m�•��fiA��� ir-;1,�� o ffla:� � �it1�m �1t�1�e.r:l:�¥o��rir&1mvJ111t •Mtii:JMrt-riHf o ;ts:f;Ji Bffl$t)} JiJf tlHi�it � t �Jt�z r � * � cB9���rA�o
Sincerely,
Andrew E. Ho
高級亞洲Spa 隆重開業
丹佛高級Spa,高水 準服務,收費合理。 新張期間,還有好禮 贈送。
(詳情見本報第10頁)
地址: 1548 W. Alameda Ave., #A, Denver,CO 80223。
韓國 中粒米
蝦味 冬蔭湯面
錦牌 特級米
農心牌 素食碗麵
牛排塊 燒烤用
香蕉味 牛奶飲料
葡萄葉 裹米飯 新鮮橘子
本週特惠
韓式煎餅 泡菜/海鮮/韭菜
人參雞湯 冰凍全雞 蕃薯 無頭有殼蝦
冰凍牛肋眼 涮涮鍋用 牛小排塊
歡迎參加警民家庭歡樂日
冰凍五花肉 雞胸肉 韓式 五花肉
芝麻脆餅
泰國香蕉
無籽綠葡萄
小貽貝肉 冰凍魷魚 鱈魚排
日本蘿蔔
綠豆角
芒果 大芋頭 菠菜
花椰菜冠
韓式 炸醬麵
魷魚 魚餅
韓國 蛤蜊海藻湯 豆醬湯
冷凍咀嚼面 橄欖綠茶味 紫菜
韓國冰凍 糯玉米 樂天牌冰淇淋
雜糧 黑豆粉 韓國 炒年糕 酪梨油 烤紫菜
起司 小熱狗 純淨 芝麻油 玉米脆 零食 韓國懷舊 甜甜圈 包飯用 紫菜 仿蟹肉 乾香菇 韓國 精選米 韓國 米釀甜飲 丹麥果飲 柚子/芒果
* 大聯盟棒球賽:科羅拉多落 磯隊 v.亞利桑那響尾蛇隊 科州落磯棒球隊(Colorado Rockies)主場迎戰亞利桑那響尾 蛇隊(Arizona Diamondbacks)。
為鼓勵粉絲觀賽,科州彩票局 (Colorado Lottery)特別贊助, 前1萬名進場的粉絲,皆可獲贈紀 念款環保袋。
時間:8月15日晚6:40。
大丹佛地區週末好去處
Band)將舉辦夏季系列免費音樂 會。多場音樂會,從7月一直演到 9月。場地分布在丹佛地區多處公 園。本週音樂會在丹佛市內舉辦。 時間:8月15日晚6:30-7:45。 地點:Bates & Hobart Park, 6000 W Bates Ave., Denver, CO 80227。
地點:丹佛庫爾斯球場,Coors Field, 2001 Blake St. Denver, CO 80205。
票務:撥打電話(303)ROCKIES, 或在球隊網站訂票。
* 丹佛市立樂隊免費音樂會 全美最古老的職業交響樂隊, 丹佛市立樂隊(Denver Municipal
* 週六市立公園農家市場 夏季每逢週六,丹佛都有市立公 園農家市場(City Park Farmers Market)。現場有100多家本地農 場設立攤位,出售各種新鮮食品。 現場還有音樂表演。免費進場。 時間:上午8:00至下午1:00(5 月3日至10月25日,每週六舉辦)。 地點: 2551 E Colfax Ave Denver, CO 80206。
中美延長貿易休戰 誰佔上風?
距離兩國理論上的休戰協議周二凌晨0:01到期僅剩幾個小時之際,美國總統川普周一 (8月11號)簽署行政命令,將與北京的關稅休戰協議延長90天。
幾乎在同一時間, 中國官方新華社發表了中美斯德哥爾摩談判的聯合聲明,宣布也將延長休戰協議。
低脂還是低碳水
怎麼吃才能減肥?
聲稱能幫助你減肥的飲食方式不計其數,它 們往往分為兩大陣營:低脂或低碳水化合物。 一些公司甚至聲稱基因可以告訴我們哪種飲食 更適合哪些人。
最近,一項嚴謹的研究試圖解決這場爭論。 研究得出的結果讓兩個陣營都失望了。樂觀的 一面是,正如《紐約時報》所指出的那樣,兩 種飲食方式無論遵循哪一種都能減肥。
這項研究值得我們去細究它證明了什麼,沒 有證明什麼。
史丹佛大學(Stanford University)的研究人 員挑選了600多名(這個數字對營養學研究來 說堪稱巨大)年齡在18到50歲,身體質量指數 在28到40之間(25到30之間為超重,30或以上 為肥胖)的研究對象。他們在其他方面必須保 持健康,甚至不能服用他汀類藥物,也就是治 療2型糖尿病或高血壓的藥物。這些藥物可能會 影響體重或能量消耗。所有人被隨機分到健康 低脂飲食組或健康低碳水化合物飲食組,但他 們顯然不知道自己屬於哪一個組。
在一年時間裡,所有參與者以大約17人一個 小組的形式上了22次指導課。這些課程一開始 每週一次,然後拉開間距,到最後六個月變成 每月一次。在前八周,每個人都被鼓勵將應避 免的營養物質的攝入量降低到一天20克,然後 參與者慢慢恢復各自飲食中的脂肪或碳水化合 物攝入量,直到達到他們認為可以長期維持的 最低攝入量。
每個實驗對象都被追蹤了一年(這對營養學 研究來說這是很長一段時間)。所有人都被鼓 勵盡量多攝入蔬菜,少攝入添加糖、精製麵粉 和反式脂肪酸,並重點食用簡單加工的全天然 食物。實驗對象還被鼓勵盡可能在家做飯。
所有參與者都接受了葡萄糖耐量測試,以衡 量他們的胰島素敏感性。一些人認為,胰島素 抵抗或敏感性不僅會影響人們對飲食方式的反 應,還會影響他們對飲食方式的堅持情況。參 與者還接受了基因分型,因為一些人認為,就 體重增加而言,某些基因會使人們對碳水化合 物或脂肪更敏感。大約40%的參與者屬於低脂 基因型,30%屬於低碳水化合物基因型。 研究過程中收集了三次數據,分別是研究 開始、六個月和一年時。研究人員分三次在不 事先通知的情況下查看患者嚴格遵守指導的情 況。
這是一項設計得極為出色 的試驗。
人們的確會根據分組改 變自己的飲食。低脂組的人 消耗的熱量平均29%來自脂 肪,低碳水組的人45%的熱 量來自脂肪。低碳水組消 耗的熱量30%來自碳水化合 物,低脂組48%的熱量來自 碳水化合物。
▲不論你在嘗試什麼飲食規定,人們普遍建議多吃水果蔬菜,少吃 加工食品。
然而,他們的體重減少並 沒有什麼實質性的不同。在 12個月時,低碳水組平均只減了13磅多一點, 對比低脂組減少了超過11.5磅。該差異沒有統 計學意義。
胰島素敏感性並沒有影響。人們分泌的胰島 素不論多少,在低脂或低碳水飲食中的減重差 別都不大。基因也沒什麼差別。一些人有的基 因可能意味著他們會在某類飲食中表現更好, 而在另一種飲食中則沒那麼好。
事實上,如果觀察研究中每個單一參與者根 據自己所分配到的飲食進食,人們會驚訝於兩 種進食都產生了幾乎相同的曲線反應範圍—— 從大幅減重的到輕微增重的。不僅僅是平均 數。
當你感覺快要打噴嚏或咳嗽的時候,要捂住 嘴巴防止傳染性細菌的傳播。這一點你可能知 道。
但捂嘴的方式也很重要。很多人都沒有聽說 過衛生官員給出的指導意見:如果沒有紙巾, 應該對著臂彎打噴嚏或咳嗽,而不是手掌。即 使這意味著你要打破自己長期形成的習慣。
「如果往手心裡打噴嚏,就使得細菌有機 會傳播給其他人,或是污染這個人碰過的其 他物品,」疾病控制和預防中心(Centers for Disease Control and Prevention)水傳播疾病預 防小組的負責人文森特·希爾博士(Dr. Vincent Hill)說。
最常見的細菌傳播方式就是通過噴嚏和咳嗽 時噴出的飛沫。飛沫落在手上,就會被傳遞到 門把手、電梯按鈕等物體上,或是你身邊的人
一些人用這項研究證明,避開加工食品、吃 更多天然食品並且在家下廚就能減肥。雖然我 希望這是真的——在「結語」(Upshot)專欄有 關食物的文章以及最近的一本書中,我都提倡 過這種健康的方法——但本次研究並未表現出 這一點。雖然所有參與者都得到了這一建議, 但並沒有未得到該項建議的對照組,因此,不 能得出有關這些建議是否有效的結論。
有人用這項研究來駁斥卡路里是減肥關鍵的 說法。雖然這不是研究的主要目的,給出的指 示裡也沒有,但參與者每天確實減少了500到
可能也會觸碰的其他表面上。
向著臂彎打噴嚏和咳嗽不只成了疾病控制 和預防中心的標準建議,也成了美國兒科醫 生學會(American Academy of Pediatrics)和 美國公共衛生協會(American Public Health Association)等組織的標準建議。希爾表示, 疾病控制和預防中心的指南在最近的10到15年 內才成為官方指導。
美國公共衛生協會執行主任喬治·本傑明 (Georges Benjamin)博士表示,大約在10年前 他才開始更加重視這些建議。
這就意味著成年人可能錯過了這些建議。 不過孩子們經常會在學校學習到正確的咳嗽或 打噴嚏方式——它有時被稱為「德古拉咳嗽」 (Dracula cough),因為這會讓你看起來像是那 位用斗篷遮住自己的伯爵。
600卡路里的攝入量(即使他們沒在計算)。 這項研究不能證明卡路里不重要。 研究人員還要求所有人避免「添加糖」, 而不只是只對低碳水化合物組有這個要求。因 此,對於添加糖和減肥的關係我們並沒有什麼 新消息。
這項研究能夠表明的是,那些主張某種飲食 比另一種飲食更好的人,或許不像他們所想的 那麼有理有據。即使是在個人層面,這兩種飲 食的表現之相似是毫無疑問的。 它也向我們表明,許多人和許多研究認為我 們能根據基因或胰島素水平來判斷哪種飲食對 你有益,可能也是不對的。幾乎所有支持這些 想法的研究都規模較小、時間跨度更短或設計 方案魯棒性不足。誠然,未來仍有可能發現一 些能產生影響的基因,但那些覺得自己已經發 現了這個基因的人,可能需要再考慮考慮了。 這項研究主要關注那些肥胖的人,所以我 們不知道想要減掉幾磅體重的人會從哪種飲食 上獲益更多。同樣值得注意的是,這項研究的 參與者不管採用哪種飲食方式都獲得了大量支 持,所以它的結果可能並不適用於那些試圖自 己減肥的人。
如果有些人對你說,他們知道什麼樣的飲食 最適合你,或者有個測試能幫你測出來,對此 你要保持警惕。緩慢而穩定的改變才最有可能 保證長期節食的成功。最簡單的方法是減少食 用加工食品,留意你從飲料中攝入了多少卡路 里,盡量不要吃得比你打算吃的多。很多人都 贊成這種方式,包括最近在時報上發表文章的 簡·布羅迪(Jane Brody)。
最重要的是,最適合你的飲食仍然是你能堅 持下去的飲食。沒有人比你更清楚你最適合哪 種飲食。你很可能需要自己去弄清楚。
密蘇里-堪薩斯城大學(University of Missouri-Kansas City)醫學院的兒科教授瑪 麗· 安妮·傑克遜(Mary Anne Jackson)表 示,「咳嗽禮儀」這個詞首次出現在2000年, 她說,朝向手臂打噴嚏的建議可以追溯到「非 典」(SARS)肆虐的2003年。到了2009年, H1N1豬流感疫情襲擊美國時,它進一步得到了
Denver Chinese Evangelical Free Church
流行天后泰勒絲(Taylor Swift)在完成現 象級的全球巡演「The Eras Tour」,並成功 拿回過往專輯所有版權後,於12日驚喜宣 布即將發行第 12 張全新專輯《The Life of a Showgirl》,從正式官宣的十幾個小時前, 泰勒絲官方宣傳帳號以及球星男友 Travis Kelce 與其兄弟 Jason Kelce 共同主持的 Podcast 接連推出神秘預告,引起全台 Swifties 於 Threads 上瘋狂解謎。
泰勒絲的官方宣傳帳號 Taylor Nation 先是 在台灣時間 8 月 11 日晚上發布一則有 12 張 照片的貼文,每一張照片皆是泰勒絲身穿橘 色服裝的演出照,貼文中的文字更寫下「想 著她曾說:『下一個時代見...』」;此外, 天后的男友 Travis Kelce 主持的 Podcast 節目
《New Heights》,也貼出一張本周特別節目 的來賓剪影預告照,經過粉絲比對馬上認出 剪影即是泰勒絲。
接著泰勒絲官網出現以閃亮橘色為底的 倒數計時器,倒數至 12:12 時因人潮湧入 出現一陣大當機,重整頁面後網站即出現泰 勒絲全新專輯名稱《The Life of a Showgirl》 並開放預購;同時間《New Heights》IG也再 推出一支預告短影片,泰勒絲親自拿出一個 薄荷綠的手提箱,上面印有橘色 TS 字樣, 接著她把一張打馬賽克的專輯拿出來,並 親自說出「這是我的全新專輯《The Life of a Showgirl》」,雖然專輯封面與確切發行日 尚未公布,但已經讓全球樂迷陷入瘋狂。
泰勒絲(右)與球星男友Travis Kelce同框
艾瑪湯普森自曝: 「離婚當天接到川普邀約會」 - 險些改變美國歷史
艾瑪湯普森自曝曾被川普邀約吃晚餐
66歲奧斯卡影后艾瑪湯普森(Emma Thompson)過去演出過《哈利波特》系列電影中 崔老妮一角,知名作品還有《此情可問天》、《理性與感性》、《愛是您·愛是我》 等,19995年她和第一任老公肯尼斯布萊納(Kenneth Branagh)離婚,2003年二婚嫁給演員 葛瑞格懷斯(Greg Wise)。最近艾瑪湯普森受訪,自曝當年離婚時曾接到川普打給她,想 要共進晚餐,她自嘲差點改變了美國歷史。
根據外國媒體報導,艾瑪湯普森最近參加瑞士的「Locarno film festival」時分享往事,她 回憶1995年拍攝電影《風起雲湧(Primary Colors)》遇到婚變,當時在演員的休息拖車上休 息時電話忽然響起,她接了電話,對方說:「妳好,我是唐納川普」,艾瑪湯普森以為他 在開玩笑,便回:「有什麼可以幫你的嗎?」 川普說:「我想要邀請妳來我家,一處美麗的地方,也許我們可以共進晚餐」,艾瑪湯 普森打哈哈說:「太好了,太貼心了,非常感謝,我晚點再回覆你」,艾瑪湯普森分享到 此,對群眾說那天剛好自己的離婚判決書下來,讓她沒好氣地心想川普應該沒安好心眼, 「就是想找一個離過婚又和藹的女人,就是他想要的那種」。
而川普當年正與第二任主持人妻子馬拉梅普爾斯(Marla Maples)冷戰中,兩人拖到1999 年才正式離婚;艾瑪湯普森更懷疑川普不知為何知道她休息是拖車的電話號碼,懷疑「這 就是跟蹤」,並自嘲說:「我本來可以跟川普約會,然後就可以跟外界分享一個故事,講 我怎麼改變了美國歷史」,令台下群眾也哄堂大笑。
艾瑪湯普森演過不少經典角色
泰勒絲12日驚喜公開好消息,將推出第 12 張全新專輯 莎朗史東化身超狠黑幫 自曝《無名弒2》大粉絲 「上一部看5遍」
賣座動作驚悚片推出續作《無名弒2》15日在台上映,由艾美獎得主鮑勃奧登科克再度 強勢回歸飾演居住在郊區的丈夫、父親兼工作狂殺手哈奇曼賽。這次的大反派是由傳奇巨 星莎朗史東飾演的黑幫大姐蘭蒂娜,主角兼製片鮑勃奧登科克說:「她在大銀幕上的氣場 超強大,而且她非常樂於接受挑戰,把這個瘋狂的角色演得活靈活現。」
鮑勃奧登科克表示,「《無名弒2》的規模更龐大,拍攝難度也更高,我這次扛下更多 責任,努力讓故事順利推進,而且這次的故事內容也更為豐富。這部電影中有更多打鬥戲 份、更多角色刻畫、更多劇情轉折,什麼都更多。正因為如此,這部續集電影,既劇力萬 鈞又搞笑有趣,充滿驚喜,失控瘋狂,血腥暴力,但是也充滿溫情。」 莎朗史東和她的三個兒子都是第一部《無名弒》的超級大粉絲,「我們大概看了五次 吧。」莎朗史東說:「偉大的鮑勃奧登科克,天啊,他真是一位了不起的演員。當這種等 級的演員邀請你演出他的電影,你的答案當然是:『好啊,拜託了。』他非常真誠,而且 他的聰明才智全都表現在他的作品中。」
莎朗史東在《無名弒2》演一名心狠手辣的黑幫大姐頭 是關鍵要素。哈奇曼賽在第一部電影中已經 面對過強敵,這次必須把威脅升級,讓他和 他家人的處境更加危險。製片凱莉麥考密克 說:「沒有人比莎朗史東更適合飾演這樣的 角色,她是一位絕對敬業的演員,帶來很多 很棒的想法,完全化身為這個魅力十足的角 色。蘭蒂娜既神秘又瘋狂,而且她的能耐深 不可測。」
對製作團隊而言,請來像莎朗史東這種氣場強大的電影巨星飾演蘭蒂娜這個角色,絕對
莎朗史東為蘭蒂娜這個角色創造了一個豐 富複雜的內心世界,但是她選擇把這些秘密 藏在心底,「我飾演的角色還是留給觀眾去 感受和體驗比較好。保留一點神祕感會更有 衝擊性。所以我只想說:『繫好安全帶吧。 』我非常享受飾演這個角色的過程。我這些 年來都忙著當三個兒子的媽媽,當媽媽必須 讓自己保持理智、撐起一切。但這次的角色 終於讓我有機會徹底解放,飾演一個完全瘋 狂的黑幫大姐大。這種瘋癲怪誕的角色演起 來既自由又過癮。」
莎朗史東(左)本身就是《無名弒》的粉絲,
20年全心拍《阿凡達》! 詹姆斯卡麥隆喊話繼續拍:不是為錢
加拿大名導詹姆斯卡麥隆自從拍完1997年 的《鐵達尼號》後,全心投入《阿凡達》系列 電影,而《阿凡達:火與燼》也預計在今年12 月上映,他近期接受《滾石》雜誌的訪問時提 到,「在過去的20年裡,我一直在為自己只拍 攝《阿凡達》系列電影找理由,並不是基於我 們賺了多少錢,而是基於這部電影希望能帶來 一些正面的影響。」
儘管前面兩部都創下票房紀錄,但詹姆斯卡 麥隆說:「電影能幫助我們彼此連結,也能幫 助我們找回與自然連結、尊重自然的那一部分 自己,以及所有相關的價值。」不過他也不認 為電影能解決所有人類的問題,反而覺得電影 的影響力確實有限,因為有時候大家只想看娛 樂作品,不想被這種方式挑戰。
他形容《阿凡達》是一種「特洛伊木馬」 策略,「它先以一種娛樂形式吸引你,但之 後在某種程度上影響你的思維和情感。」除 了《阿凡達:火與燼》將在年底上映,而 即將迎來71歲生日的他表示,自己身體還健
中餐館租售
東主年老退休
ROKY FORD租售
位於
1150 ELM AVE.
請電馬先生: 626-233-7923
餐館出售
30年中餐館
東主退休
生意穩地點好
近學校住宅
請電 303-517-8549
康斗出租
一樓二房二浴,客廳廚房 俱全。屋主出租,屋況新 。
冰箱、微波爐、洗衣機、 烘乾機俱全。
隔壁就是公園,附近醫
院,以及Cherry Creek Shopping Center,不到10分 鐘車程。地段好,環境佳。
請電(或短信):7203341658
誠徵住房
徵求分租住家 兩間房 一間夫婦兩人 一間單人 立刻簽租
或徵求出租公寓
兩房公寓 可立刻簽租
需靠大中華超市附近(Alameda Ave.)
請電:720-334-1658
餐館請人
丹佛市中心
外賣中餐 誠請
炒鍋或幫炒一名 請電: 917-907-1304
急聘家庭 女司機
限女 熟悉周邊路況 有耐心和安全意識
負責家庭日常接送
聯繫電話: 713-389-6199
餐館請人
Fort. Collins 麵館誠請
半工廚房幫手
薪資面議 請電: 970-999-5757
誠聘做飯阿姨
負責家庭一日兩餐 以老人為主
整理廚房事物和家庭衛生
多和老人聊天 偶爾帶她出門走走鍛鍊
年齡40歲以上 每周上五休二 每天10:00-17:00 時薪35-40元/週結 電話:718-416-6894
誠徵油鍋
距丹佛大中華超市 (舊丹佛太平洋)
約七分鐘車程 週休一天半 有意請致電 720-400-6041
餐館請人
中餐館誠請 全工抓碼 炒鍋 企台 聽電話 包外賣 有意者請電 720-388-3777
餐館出售
Littleton
中餐館出售 詳情請電 303-973-8908
女司機
主要接送和陪護老人
要求有效駕駛證
熟悉當地路況 有耐心
有經驗者優先考慮
聯繫電話: 646-583-3833
誠聘愛心阿姨
照顧老人日常起居 做簡單家常菜 以陪伴老人為主 要求合法身份
身體健康 有耐心和愛心
工作輕鬆 有意者: 303-339-7717
餐館請人
中越餐館誠請
下午半工 聽電話
包外賣 有意者請電 720-236-4448
誠請阿姨
照顧老人家
做中餐和晚餐 細心負責
陪伴老人散步等 請電(Aurora): 303-468-9492
中華商會聘旗袍模特
要求女 38歲以上
形象端正 身材均勻 展示中華老年唐裝旗袍 拍攝試穿等 每週約4次 每次3至5小時 薪資$200/天 聯繫電話:720-208-1233
诚聘老人翻译
陪同老人在生活外出等需要用到英语时 做口头翻译。老人是女性,身体健康, 性格和善。
要求有责任心,有耐心,有爱心,对工 作认真负责。一周工作3-5天,一天4-5 小时(可沟通)。
时薪:27/h(可沟通,可现金) 联系电话:720-613-8880
誠請半工編輯
科州華報誠請半工編輯 每週上班2個半天 時間自由 要求懂電腦排版 設計 有編過雜誌或書本 (紀念冊)的經驗尤佳
餐館出售
優質餐館 Restaurant for Sale 報價$50萬 價格可議 已獲批准最高$75萬貸款 面積:2667平方英尺 請電:720-809-5690
鋼琴出售
Young Chang Piano
品質良好
售價:2995美元
請電:720-788-2860
中餐廳低價出售 $48萬或免頂手費
獨家中餐館 超低價轉售物業 $48萬或免頂手費 距離Denver 三個半小時
生客多 簡單易做
華麗建築 位置優越 廣闊停車場 容易申請廚師勞工移民 請電:916-616-7577
樂器之師 誠聘樂器教師
(鍵盤樂器 電子樂器 琴弦樂器)
工作時間 薪水 面議
電話:1 917-266-1787
郵箱:haoh39753@gmail.com
官網: www.yuezhijiaoshi.com
餐館出售 中餐館出售
因人手不夠,急售旺店 請電:720-883-3882
創業良機
中餐館2500英尺
工具全 可租售 業主貸款租金$2000 地點:1150 Elm Ave., Rocky Ford. 請電: 626-988-7172
歡迎刊登
科州華報
商業廣告
分類廣告
請電: 720-939-6998
前King’s Land餐廳建築出售
地址:2200 W Alameda Ave. #44, Denver, CO 80223
12,500 SF建築加停車場,位於大中華超市丹佛店對面 阿拉米達 地理位置優越,靠近I-25和聯邦大道 如果感興趣,請致電:720-334-1658
Former King’s Land Restaurant Building 2200 W Alameda Ave #44, Denver, CO 80223
★ 12,500 SF building, located across from Great Wall Supermarket
★ Excellent location on Alameda, near I-25 and Federal Blvd.
★ If interested, please call 720-334-1658
57歲女星伊能靜與大陸男星秦昊結婚10 年,兩人育有女兒「小米粒」。婚後伊能 靜經常透過社群分享生活點滴與感情觀。 近日她在直播中透露,曾有一名女網友留 言嗆聲,表示想和她搶老公秦昊,甚至自 稱年輕、有優勢,還直言「搶得過」。對 此,伊能靜當場回嗆:「他不紅時,妳在 哪?」
伊能靜表示,這名網友在她的評論區留 言:「伊能靜,我好喜歡秦昊,我想跟妳 搶,我比妳年輕,我覺得我搶得過。」雖 然有不少粉絲立刻出面批評該網友,但她 更想親自回應,她說:「我覺得妳可能對 人類的情感有一種誤解,就是妳覺得妳現 在很年輕,所以妳能夠PK一個年紀比妳大 的女生。」
伊能靜強調,自己喜歡上秦昊時,對方 手上根本沒有戲拍,並直言:「妳就沒愛
伊能靜和老公秦昊。
上他。」伊能靜指出,該網友是在秦昊走 紅、受到歡迎之後才開始喜歡他,在他默 默無聞的時候,卻沒有愛上他,伊能靜表 示或許網友會表示「自己不知道」,但為 什麼網友不知道,自己卻知道呢,她自信 表示:「因為我看了所有他拍的電影」。 伊能靜回憶,當年她看秦昊的電影時, 就覺得這位演員非常優秀,並追問網友: 「那時候妳在哪裡呢?妳等到這個人好 了、有知名度了,才開始覺得他好,可是 真的不是這樣。我在他非常年輕、35歲的 時候,就愛上他了。」她強調,自己在對 方什麼都不是的時候,就相信他終會有成 就。最後,她鼓勵網友:「妳應該找一個 真正妳能看到他的閃光點,在所有人還沒 看到的時候,妳就愛上他的人,妳會很幸 福的」。
陳奕迅巡演落幕豪擲762萬慶功 罕見公開放閃愛妻徐濠縈
陳奕迅《Fear and Dreams》巡迴演唱會10日在澳門圓滿落幕
陳奕迅《Fear and Dreams》巡迴演唱會10日在澳門圓滿落幕
白敬亭爆情變? 宋軼與丞磊「互抹奶油」 狗仔怒斥:為流量不擇手段
31歲大陸男星白敬亭憑藉 《難哄》人氣再攀高峰,戲 外與女星宋軼因2022年合作 《長風渡》傳出戀情,甚至 被爆疑似同居。近日,宋軼 卻被拍到與男星丞磊親密「 互抹奶油」的側拍照,瞬間 掀起情變揣測,雖然劇組《 與晉長安》火速澄清照片只 是宣傳素材,但大陸狗仔依 然怒批,直言:「真是為了 流量不擇手段」。
事件源於一組聚會現場照 在網上流傳,只見宋軼一改優雅形象,主動將蛋糕抹向丞磊的臉,而丞磊不僅沒有閃避, 還露出寵溺笑容隨後反擊抹奶油,兩人互動甜蜜,引得現場氣氛熱烈,照片曝光後迅速登 上微博熱搜,外界一度懷疑宋軼與白敬亭的戀情生變。
陳奕迅(Eason)《Fear and Dreams》世 界巡迴演唱會,歷時近3 年、走遍全球唱 了182場,終於昨晚(10日)在澳門銀河綜 藝館迎終極尾場!Eason老婆徐濠縈、女兒 陳康堤、好友謝安琪、MIRROR成員AK、 陳輝陽、朱祖兒、劉浩龍都到場支持。而 Eason也罕見感謝愛妻徐濠縈。
Eason在安可環節演唱經典作〈K歌之 王〉,唱到黃偉文填的〈沙龍〉時,他也致 謝對方,「我得到這麼多好歌,都要多謝所 有作曲填詞的朋友,亦要多謝上天給我的禮 物。」她特別點名多謝老婆徐濠縈:「我要 公開多謝我的老婆!我的女兒,他們會很尷 尬的,你們不要看著她們,哈哈!」
慶功宴上,Eason超大手筆,自掏腰包 200萬港幣(約台幣762萬)打造黃金紀念幣 及鉑金幣,送給23位「全勤戰友」及190位 工作人員。整晚他滿場飛跟大家舉杯慶祝,
合照擁抱。問他最後唱〈時代曲〉時眼眨淚 光,是不是哭了?Eason說,「我整晚都很 感動,雙眼水汪汪。我不記得有沒有哭,我 只是記得好享受邊彈邊唱的快樂感覺,好 正。」
陳奕迅日前公開因為巡演壓力而有憂慮 症,巡演結束後,他表示終於可以嘗試「 停藥」: 「醫生說我可以嘗試不用吃藥! 我會停,現在的我,真的沒有憂慮了,沒什 麼值得我憂慮,整個人很鬆,哈哈!」問到 放假會否去環遊世界?他笑言:「哪需要環 遊世界,只去日本就可以了。」不過不會 是這個月,因為他8月13號要為演唱會紀錄 片舉行首映,之後還要飛馬來西亞、台北、 北京、成都、上海、深圳等地辦分享會。而 《FEAR and DREAMS》演唱會專輯將於8月 25日零時於各大數位音樂平台上架。
陳奕迅《Fear and Dreams》巡迴演唱會10日在澳門圓滿落幕
為平息爭議,《與晉長安》劇組隨即釋出正面影片,並表示:「聽說大家很期待,福利 這不就提前來啦!切蛋糕影片最佳視角」,強調該親密畫面為切蛋糕宣傳素材。然而,此 舉卻引來狗仔博主「會拍攝的百曉生」不滿,直指宋軼 與丞磊刻意炒CP,「CP炒成功在提純(網路用語,指 從CP粉中脫另外一個人的粉,只粉一方的行為,就叫 做提純)!是共贏!真是為了流量不擇手段!」,甚至 直接Tag白敬亭,詢問:「你怎麼看呢?」 該狗仔更曬出多張對話截圖,並附上對方描述「有進 門的、有互相摸蛋糕的」,其還表特別告知狗仔:「有 什麼需求可以和我說,我去反饋」。對此,狗仔質疑: 「這件事兒藝人本人都知道嗎?藝人都知道的話就有點 兒cd了! 」,並進一步批評:「藝人應該用演技出圈 兒!老弄這些花裡胡哨兒的! 」 不過,也有網友反問狗仔:「既然拿了錢,怎麼還反 手爆料?這樣以後還有人找你合作嗎?」,懷疑此次爆 料本身也是一種營銷手段,事件持續發酵,讓白敬亭與
薔薔、郭靜純捕獲王祖賢! 艾灸館朝聖遇本尊「氣場超強」
女星薔薔(林嘉凌)今年3月公開認愛神 祕男友,但近日卻意外發現對方與陌生女子 傳送曖昧訊息,起初,男方聲稱對方是男性 友人的女友,事後才坦承是餐廳女服務生。
薔薔對男友的欺瞞感到心寒,臨時終止原本 的旅行企劃,選擇到加拿大獨旅,結果她和 女星郭靜純一同前往王祖賢在溫哥華開設的 艾灸館,幸運遇到女神本人,令郭靜純也相 當驚喜。
薔薔在加拿大旅行放鬆心情,與郭靜純 相約在溫哥華見面,體驗多樣行程。其中最 特別的是造訪王祖賢的艾灸館,原本只是抱 著參觀心態,沒想到王祖賢本人也在場,令 她們既驚喜又開心。薔薔透露王祖賢認出郭 靜純,讓她直呼「太幸運了」。兩人猶豫到
底誰先體驗艾灸,最後薔薔開玩笑稱王祖賢 的氣場自己鎮不住。
在艾灸館內,郭靜純接受專業工作人員 施作艾灸療程,薔薔則先外出去吃飯等待。 郭靜純表示,因氣血不足、白血球可能偏 低,身體狀況可藉艾灸調整;薔薔則讚揚王