Ahad Ziyan | Urban Planning Portfolio

Page 1


URBAN PLANNING PORTFOLIO

AHAD ZIYAN / B.PLAN / SPAV / 2020-24

This thesis delves into the intricate dynamics of pedestrian mobility within urban environments. Through a meticulous examination of key walkability parameters, and provide valuable insights into the factors influencing pedestrian preferences and behavior

RATIONALE FOR THE STUDY

● Growing Urban Complexity: Rapid urbanization has led to the development of increasingly intricate urban landscapes, posing challenges for pedestrians to navigate efficiently and safely.

● Lack of Comprehensive Understanding: Previous studies often focus on specific aspects of pedestrian navigation, such as safety or efficiency, without offering a comprehensive understanding of the diverse wayfinding styles and factors influencing pedestrian behavior.

● Importance of Community Interaction: Efficient pedestrian navigation is not only about reaching a destination but also about fostering community interaction.

● Socioeconomic Integration: The link between pedestrian navigation and socioeconomic integration remains underexplored. Optimizing pedestrian pathways and understanding preferences can contribute to economic activities and equitable access to resources

AIM OF THE STUDY

To comprehensively analyze and understand the dynamics of pedestrian walkability in urban environments by analyzing key walkability parameters, and evaluating factors influencing pedestrian preferences.

HYPOTHESIS

• Pedestrian walkability is influenced by socio-economic factors, safety perceptions, and environmental aesthetics, with optimization improving the overall walking experience.

• Thoughtfully designed urban configurations aligned with natural movement tendencies enhance pedestrian walkability, potentially reducing the need for restrictive directives.

RESEARCH QUESTIONS

• What are the key walkability parameters, and how do different factors influence pedestrian choice in urban environments?

• How do specific urban configurations influence natural movement tendencies among pedestrians within the city?

• Can the design of urban spaces be tailored to inherently promote desired walkability, eliminating the need for restrictive directives?

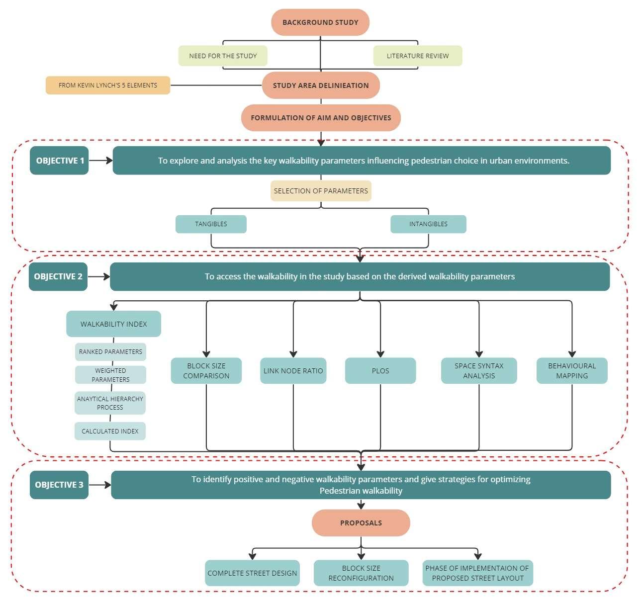
OBJECTIVES

To explore and analyze the key walkability parameters influencing pedestrian choice in urban environments.

To access the walkability in the study area based on the derived walkability parameters

To identify positive and negative walkability parameters and derive strategies for optimizing pedestrian walkability.

NEED OF THE STUDY

● Optimizing Routes for EEEFFICIENCY: This is crucial for walkability because it ensures pedestrians can reach their destinations quickly and easily

● Balancing Foot Traffic: Managing the flow of pedestrians is essential to avoid congestion and ensure a comfortable walking experience.

● Encouraging Strategic Exploration: it's about creating an environment that encourages exploration

● Reducing Search Time: Minimizing the time pedestrians spend searching for destinations or amenities is key to a positive walking experience

METHODOLOGY

SITE AREA – INDRA NAGAR & MG ROAD, BANGALORE

Bangalore's pedestrian paths range from vibrant commercial streets to tranquil residential lanes, revealing insights into how pedestrians navigate transitions between older and tech hub areas, influenced by diverse cultural and economic districts, critical nodes such as commercial centers, and a mix of historical landmarks and modern features shaping the city's identity.

A buffer Radius of 1000 meter from the metro station of Indira Nagar Metro Station and MG Road Metro station, and this buffer is consider as the site area

SPECIFIC CONSIDERATIONS FOR KEVIN LYNCH'S ELEMENTS

Bangalore's landmarks hold cultural and symbolic significance, impacting navigation and fostering community identity, while its status as a tech hub results in prominent tech parks and innovation hubs shaping the urban and pedestrian experience.

SITE SELECTION METHOD

• Two busy metro station was selected, having different types of activities present in the area.

• Also the block size of each sites was taken in to consider to understand the effect of each site on pedestrian movement.

• A buffer radius was determined so that all the different types of activities are captured within it

• Indiranagar Metro Station is predominantly is residential and MG Road Metro station is predominantly commercial.

• A buffer Radius of 1000 meter from the metro station of Indiranagar Metro Station and MG Road Metro station, and this buffer is consider as the site area

SITE RECONNAISSANCE SURVEY

AREA SELECTED BASED ON KEVIN LYNCH ELEMENTS

Approach to Estimate Sample Size

• Determine Confidence Level: Choose a desired level of confidence for the study, typically expressed as a percentage Common confidence levels include 95% or 99%

• Select Margin of Error: Decide on an acceptable margin of error, which represents the maximum acceptable difference between the sample estimate and the true population parameter Common margins of error range from 3% to 5%.

Where:

n = Sample size

Z = Z-score corresponding to the desired confidence level

p = Estimated proportion of the population with a particular characteristic (0.5 is often used for maximum variability)

E = Margin of error

Calculation:

Indiranagar Population = 70289

MG Road Population = 46777

Population size = 70289 + 46777

= 117,066

Confidence level = 95% (corresponding

Z-score = 1.96)

Margin of error = 5% (0.05)

Sample Size = 385

Threshold Selection

The threshold of 70% is considered to select the most relevant variables for the analysis.

The parameters deemed highly influential (scoring above 70% weight) on walkability are used for the process of calculating Walkability Index

SELECTED PARAMETERS

INFERENCES

• The specific parameters chosen would provide a more precise understanding of which factors are considered most important for walkability in Indiranagar and MG Road

• A threshold of 70% is considered to selected the variable for the analysis

• Total of 20 sub-parameters was selected for this analysis

• 5 sub-parameters per each parameter is selected, Connectivity have Connected, Accessible, Convenient, Continuity & Proximity, for Comfort have Safe, Clean, Green, Comfortable & Sittable, for Social have Diverse, Neighborly, Friendly, Interactive &Welcoming and for Celebratory,Activity type, Useful , Historic &Attractive

FIGURE GROUND ANALYSIS

BUILDING HEIGHT COMPARISON

PEDESTRIAN PATHWAY CONDITION

• Streets condition is assessed during reconnaissance survey to check which streets are more Walkable

• Indiranagar has better streets than MG road.

WIDTH OF THE FOOTPATH

Streets are need for make an area more Walkable so that it promotes walkability and accessibility to services.

• Indiranagar has more streets available and MG road has less Streets available.

• Indiranagar has wider streets than MG road.

• Width of the footpath was measured on to check which area have more wider streets.

INFERENCES

• Indiranagar has a higher percentage of solid area compared to MG Road (68% vs 47%) This suggests a denser built environment in MG Road, which can be a factor influencing walkability in two ways.

• More Destinations: A denser area might have more shops, restaurants, offices, and other amenities within walking distance, making it more convenient for pedestrians to run errands or access services.

• Building Height in MG Road is Higher than Indiranagar: The legend indicates that building heights in MG Road are predominantly G+3 (Ground floor plus 3 floors) compared to Indiranagar, which is predominantly G+1 and G+2 (Ground floor plus 1 or 2 floors).

• Indiranagar have better walkability due to pedestrian pathway condition: The presence of more green circles throughout Indiranagar suggests that the pedestrian pathways are generally in better condition compared to MG Road, which has more red area

• Indiranagar has wider streets than MG road, Width of the footpath was measured on to check which area have more wider streets. Indiranagar has more streets available and MG road has less Streets available.

PEDESTRIAN COUNT

This survey is carry out in weekday and weekend morning and evening 3hrs to understand the pedestrian flow rate, peak hour

OBJECTIVE : Analyzing foot traffic patterns, evaluating the effectiveness of a pedestrian infrastructure project, or assessing safety concerns.

The survey is being carried out on Kevin Lynch one element that is Path to understand walkability patterns

2 stretch identified for the pedestrian count are.

REASONS FOR CHOOSING THE STRETCHES:

• Cubbon road inside the MG Road buffer has uninterrupted long stretch of footpath, but doesn’t have a lot of shade.

• 100 feet road inside the Indiranagar buffer has good about of tree shading, good facades and high commercial activity, but a lot of interruption on footpaths, like visual obstruction, parked vehicles, etc

WALKABILITY PARAMETERS WEIGHTAGES

Analytical Hierarchy Process (AHP): The Analytic Hierarchy Process (AHP) survey is a decision-making technique used to prioritize multiple criteria and alternatives based on the opinions and preferences of respondents

Criteria Hierarchies: Organize the selected sub-parameters into hierarchies based on their categories (tangible and intangible), then comparing it with each to attain the total score attainable

Pairwise Comparison Matrix: We compare each parameter against each other in terms of their importance. Use a scale from 1 to 9, where 1 means equal importance and 9 means extremely more important Pairwise Comparison Matrix: A pairwise comparison matrix is created for each hierarchy and compare the importance of each parameter against others and assign numerical values representing their relative importance

Based on the calculations, the parameters would be ranked as follows

After completing the above steps, we obtain the following results INTANGIBLE PARAMETERS:

0.30 Cultural: 0 25

These rankings suggest that, according to the assessment, connectivity is perceived as the most critical aspect for pedestrian walkability on the commercial street, followed by comfort, social factors, and cultural aspects.

These ranking would be used for calculating the WALKABILITY INDEX

WALKABILITY INDEX

Weights to Parameters is attained by adding all ranking value like for connectivity, value is 0.45 and total value of each value is 1.35 and then finding the average would be (0.45/1.35)*100 to attain the average of 33% So the attained weight are:

Calculating Average Scores for Each Category

Connectivity:

Connectedness: 4

Accessibility: 5

Convenience: 3 Continuity: 3 Proximity: 4

Comfort: Safety: 4 Cleanliness: 3 Greenery: 2 Comfortable: 3 Sittable: 3

Average Score: (4 + 5 + 3 + 3 + 4) / 5 = 3 8 Average Score: (4 + 3 + 2 + 3 + 3) / 5 = 3

The AHP assigns weights to each of these sub-parameters based on their relative importance For example, in the image, Connectivity is weighted as being more important than Comfort, which is weighted more important than Social and Cultural

After the weights are assigned, the AHP calculates a score for each subparameter based on a field survey The scores for all of the sub-parameters in a category are then averaged to get a score for that category Finally, the scores for the four categories are averaged to get a final Walkability Index score

Social: Diversity: 2 Neighbourliness: 2 Friendliness: 3 Interactivity: 3 Welcoming: 3

Cultural:

Celebratory: 1 Activity: 2

Usefulness: 3 Historic: 1

Attractiveness: 3 Multiplying by Weights:

Average Score: (2 + 2 + 3 + 3 + 3) / 5 = 2 6

3.8 x 0.33 = 1.25

Average Score: (1 + 2 + 3 + 1 + 3) / 5 = 2

INFERENCES

• The calculated index is 2.98 out of 5, suggesting that the site is not very walkable

• Connectivity (Weighted More Important): The score is low due to factors like disconnected streets or lack of pedestrian crossings, Limited or inconvenient access to public transportation.

• Comfort (Weighted Moderately Important): The score is low due to factors like poor sidewalk quality (uneven surfaces, narrow walkways), Lack of shade or seating areas making walking during hot weather unpleasant, Unruly traffic or high noise levels

• Social (Weighted Less Important): The score may be low due to factors like limited number of shops, restaurants, or amenities within walking distance.

• Cultural (Weighted Least Important): The score might be low due to factors like: Few parks or public spaces for pedestrians to enjoy

BLOCK SIZE COMPARISON

As evident from the sample provided here, the walkability analysis map will differentiate the walkable areas (yellow) from the non-walkable ones (grey) Based on this analysis, the city can propose new streets that cut through large blocks thereby improving the permeability of the street network. Instead of providing wide roads, smaller lanes meant solely for walking and cycling should be introduced The space required for this may be obtained from the setbacks of buildings

Smaller block sizes encourage walking and other forms of non-motorised transport Larger blocks, especially over 1 5 ha, discourage walking and necessitate the use of PMVs for short trips within the neighbourhood

• Walkable Block Sizes promote walkability and accessibility to services.

• Recommended block size in India is of dimensions 200-250m.In Chicago a typical city block is 100m-200m.

• Blocks of less perimeter promote good walkability which is essential in a Residential area.

• Average of the block sizes in MG Road site are lying around perimeter of 250-350m

• Average of the block sizes in Indiranagar site are lying around perimeter of 180-250m

The block sizes in MG Road are larger on average than the block sizes in Indiranagar.

The average block size in Indiranagar is around 180-250 meters, while the average block size in MG Road is around 240-350 meters

BLOCK SIZE AND WALKABILITY: The text also suggests that smaller block sizes are more walkable. This is because smaller blocks create a more fine-grained street network, with more intersections and shorter distances between destinations. This can encourage walking by making it easier for pedestrians to get around.

MORE FREQUENT INTERSECTIONS: Smaller blocks have more intersections, which can provide more opportunities for pedestrians to cross streets and access different parts of the neighborhood.

SHORTER WALKING DISTANCES: With smaller blocks, the distance between destinations tends to be shorter, making walking a more viable option for everyday trips.

SLOWER TRAFFIC SPEEDS: Smaller blocks can also help to slow down traffic speeds, as drivers are forced to navigate more turns and intersections. This can create a safer and more pedestrian-friendly environment. Source: ITDP,

INDICES OF CONNECTIVITY

GAMMA INDEX (Γ) = (#Links)/[3*(#Nodes-2)]

MG ROAD

No. of Links = 876

No of Nodes = 720

Gamma Index (γ) = (876)/[3*(720-2)]

Gamma Index (γ) = 0.4066

INDIRANAGAR

No. of Links = 1303

No of Nodes = 856

Gamma Index (γ) = (1303)/[3*(8562)]

Gamma Index (γ) = 0.5085

A value of 1 indicates perfect connectivity, as such all links are connected to each other The value obtained is low

ALPHA INDEX (Α) = [(#Links#Nodes)+1]/[2*(#Nodes)-5]

MG ROAD

No. of Links = 876

No. of Nodes = 720

Alpha Index (α) = [(876 - 720)+1]/[2*(720)5]

Alpha Index (α) = 0 1094

INDIRANAGAR

No. of Links = 1303

No. of Nodes = 856

Alpha Index (α) = [(1303 - 856)+1]/[2*(856)5]

Alpha Index (α) = 0 2624

A value of 1 indicates perfect connectivity, as such all links are connected to each other.

INFERENCES

• Indiranagar has a higher LNR (1 516) compared to MG Road (1 216)

• LNR and Walkability: A higher LNR generally indicates a more connected street network This means there are more "links" (street segments between intersections) per "node" (intersections or dead ends) in the area

• A more connected network can potentially improve walkability in a few ways More Route Options: Pedestrians have more choices for getting from one place to another, as there are more paths to navigate

• Increased Redundancy: If one route is blocked due to construction or congestion, pedestrians can easily choose an alternative route.

• Potentially Shorter Distances: A more connected network can lead to more direct walking routes between destinations

THE VALUE OBTAINED IS LOW

Complete street Toolkit

SPACE SYNTAX ANALYSIS

Space Syntax Analysis is a method for analyzing the spatial configuration of urban environments. It considers how the arrangement of buildings and streets shapes movement and accessibility for pedestrians

• CONNECTIVITY: This measures the degree to which spaces within the built environment are connected to each other

• LINE LENGTH: It provides insight into the physical distance pedestrians need to traverse to move between spaces

• CHOICE: Choice indicates the number of possible routes available to pedestrians within the spatial pedestrian network

• CHOICE [NORM]: This is a normalized measure of choice, often used to compare different spatial configurations on a standardized scale.

• ENTROPY: Entropy measures the level of randomness or disorder in pedestrian movement patterns Higher entropy suggests greater unpredictability in movement paths.

• INTEGRATION [HH]: This is a measure of how wellconnected a space is to the overall spatial network INTEGRATION [TEKL]: This refers to the Teklinski integration value, which is a variant of integration used in Space Syntax analysis

OVERLAY ANALYSIS OF ALL THE ATTRIBUTES

• INTENSITY: It helps identify spaces with high pedestrian activity

• HARMONIC MEAN DEPTH: It provides insight into the overall accessibility of spaces within the pedestrian network Lower mean depth values indicate spaces that are more central and accessible

• NODE COUNT: Node count refers to the total number of nodes or intersections within the spatial network

• RELATIVISED ENTROPY: This is a normalized measure of entropy, often used to compare different spatial configurations on a standardized scale

BEHAVIORAL MAPPING

By mapping pedestrian behavior, we can identify popular routes, gathering points, and areas of congestion. This information is invaluable for optimizing the layout of pedestrian infrastructure, such as sidewalks, crossings, and public amenities, to accommodate the actual needs and preferences of users.

Streets such as MG Road, Church Street Road, Cubbon Road and Commercial street Road have heavy pedestrian movement due the presence of commercial activity and recreation area and also make us understand the pedestrian movement and its peak hours.

Each of these attributes offers valuable insights into the spatial configuration and its impact on pedestrian movement

Using OVERLAY ANALYSIS all the attributes combined together gave an overall optimize the pedestrian network.

Higher The Value Of Overlay Analysis Of The Attributes The Greater The Optimization Of Pedestrian Network For Better Accessibility And Pedestrian Experience.

INFERENCES

• The higher value has been notice near the nodes, specially near 4th order link and less near 1st order link (Dead Ends), showing how optimized pedestrian network is In MG Road Buffer the blue (Lower Value) than Indiranagar Buffer this may be attributed more 1st orders links present in MG Road Buffer

• Visibility: The analysis assess how easily pedestrians can see from one point to another Good visibility encourages walking as people feel more aware of their surroundings The grid Iron style of Indiranagar is promoting more pedestrian activity

• Axial Lines and Depth: The identify and analyze axial lines (straight lines of sight along streets) and their depth (how far one can see down a street) Long, uninterrupted axial lines potentially indicate good walkability, while short, obstructed lines suggest less pedestrian-friendly environments

INFERENCES

HIGH PEDESTRIAN ACTIVITY:

• The areas colored dark red and orange in both Indiranagar and MG Road represent very high and high activity levels, respectively. This suggests heavy pedestrian movement in these areas

• In Indiranagar, these areas appear concentrated along the main roads and around junctions, indicating the presence of commercial areas like shops, restaurants, and markets attracting pedestrians Locations with public transport facilities like bus stops or metro stations

• In MG Road appears to have a larger contiguous area of high activity, likely due to it being a well-known commercial street in Bangalore.

MODERATE AND LOW PEDESTRIAN ACTIVITY:

• The areas colored moderate activity (yellow) and low activity (light green) show less pedestrian movement

• In Indiranagar, these areas are primarily located away from the main roads and junctions, which is Residential neighborhoods where pedestrian activity is naturally lower Open spaces like parks or lakes

• MG Road also shows areas of moderate and low activity, representing Side streets with fewer shops or amenities Areas with heavy traffic that might deter pedestrians

MG ROAD BUFFER INDIRANAGAR BUFFER

COMPLETE STREET APPROACH

A street designed to cater to the needs of all users and activities, through equitable allocation of road space.

Efficient mobility

A complete street ensures efficient mobility by offering multiple modes of travel, especially high quality facilities for public and nonmotorised transport With a greater capacity, a complete street moves more people by allocating space equitably for all users and not prioritizing only the private motor vehicles

Safety

A complete street is safe for all user groups by providing segregated spaces for each and incorporating traffic calming measures A complete street ensures personal safety as well, with good lighting and 'eyes on the street' through active edges and vending

Universal accessibility

A complete street should be accessible by all, including the differently-abled Continuous and even-surfaced footpaths, table top crossings, ramps, and tactile pavers, wherever level differences occur, are some measures to ensure universal accessibility

Liveability

A complete street is full of life, with elements that improve activity Improved livability improves conditions for existing users, attracts more users, increases retail activity, and transforms the street into a vital public space

Sensitivity to local context A complete street is designed to suit the local context, factoring in local street activities, patterns of pedestrian movement, nearby land uses, and the needs of the people Design interventions can range from elements added to the street to street-level interventions like shared or pedestrianized streets

Environmental sustainability

A complete street promotes sustainable modes of transport and has the scope to improve local climatic conditions Trees and plants help absorb pollutants and reduce heat Well-designed complete streets also help properly capture and channelize rainwater

STREET DESIGN ELEMENTS

CONTINUITY

Good footpaths promote safe and comfortable pedestrian mobility. They are accessible to all users including women, children, elderly, and the differently-abled. Good footpaths constitute the primary public space of a city, where people can sit, meet, talk, and eat

Multi-utility zone (MUZ)

Pedestrian zone Frontage/ dead zone

CHALLENGES

The space left over after creating the carriageway and parking is usually designated as the footpath. Utilities become obstacles to walking. Even with an adequate width, a footpath may be difficult to use if it is not continuous or constructed with high kerb heights and steps

SAFETY AND COMFORT

WIDTH

Lighting: Footpath should be well-lit without any dark spots

Pedestrian zone

Continuous walking space for pedestrians, clear of any obstructions

Frontage/dead zone

Provides a buffer between the pedestrian zone and the property edge

Multi-utility zone (MUZ)

Space for vending, street furniture, landscape, bus stops, and property access ramps

High Intensity Commercial Area: Clear width of the pedestrian zone in a high intensity commercial area should be at least 4 m to accommodate high footfall.

1m Commercial Area: Clear width of the pedestrian zone in a commercial area should be at least 2.5 m.

Residential area: Clear width of the pedestrian zone in a residential area should be at least 1.8 m for two wheelchairs to pass each other..

Narrow streets: In narrow streets, MUZ can be optional or provided as discontinuous patches.

Shade: Footpath should be wellshaded. Trees should be pruned to maintain a vertical clearance of 2.4 m in the walking area.

Tactile pavers: Tactile pavers must be used as warning strips near all locations on the footpath with conflicting uses like property entrances and side streets.

HEIGHT

OBSTRUCTIONS

Height: Footpaths should be 0.15 m high (top of kerb should be at 0.15 m) so that they aren't surmountable for vehicles.

Gradient: footpaths should have adequate gradient for surface runoff.

x Surface: Surface of the footpath should be of a tough, anti-skid material to ensure usability and safety in all weather conditions.

Tree gratings: Surmountable gratings, with holes that are perpendicular to the movement of wheels of a wheelchair, should be used over tree pits to increase the effective width of the footpath.

Property entrances:

Wide footpath: Footpath should continue across property entrances with 0.6 m wide vehicle access ramp along the edge.

Tabletop:

Property entrances: Narrow footpath: Where there is not enough width for an entrance ramp, footpath should slope gradually (< 1:12) to reach ground level at property entrances for wheelchair users.

Footpath should continue across side streets with 1-1.2 m wide ramps for vehicle access; footpath width shall not be reduced to provide ramps for vehicles

Access to properties:

Entrance ramps or steps should be within properties, and not encroach or obstruct movement on footpath.

Bulb-outs:

Access to properties: If unavoidable, they can extend into the footpath provided a clear width of 1.8 m is available for pedestrian movement.

If permanent obstructions are present, footpath should be widened through bulb-outs in the parking lane to ensure minimum clear width for walking.

Adjacent activity: Dustbins should be provided at regular intervals according to adjacent land uses and activity

Location: Dustbins

PROPOSED SECTIONS AT 9 METER

PEDESTRAIN PRIOROTY ROAD

• Raised crossing,

• Surface treatment as traffic calming technique

• Move the Bus stops away from traffic junction

PROPOSED SECTIONS AT 100 FEET ROAD

PHASE TWO –AFTER 10 YEAR

BDA COMPLEX: Create multilevel parking for metro users

• Half Right of way for pedestrians

• Parking for 2 wheelers only

Regulate parking

• Table top crossing

• Surface treatment as traffic calming technique

• Move the Bus stops away from traffic junction

• Wider median for shelter while crossing

• Keep ROW at 100ft

• Min 7mts wide pavements on both sides

• Reduce Carriageway

• Wider Pavements

• Street Furniture

4 Wheeler Car Parking

Treat Intersections (corners) Improve Pavements

A well-designed shared street balances the needs of pedestrians, bicyclists, and motor vehicles. It is usually a local access, narrow street without kerbs and sidewalks, and vehicles are slowed by placing trees, planters, and other obstacles in the street. A common misconception about shared streets is that vehicles will be eliminated. The purpose of shared. Streets is to integrate street activities and travel modes through design and provide on-street parking strategically to reduce travel speeds.

• Restricted vehicular access from CMH Road

• Continuous Pavement with Bollards to restrict 2-wheeler traffic

PROPOSED SECTIONS AT 9 METER

PEDESTRAIN PRIOROTY ROAD

PROPOSED SECTIONS

Parking: Basement Parking compulsory for all new developments ON 100 Feet Road

On-street parking: Parking should be provided intermittently and strategically as a means to reduce travel speeds; parking space should be clearly defined and marked.

Road Geometry: Rather than relying on traffic controls, users are guided to slow down by the physical design of the street using street narrowing visuals, street trees, landscaping, etc.

Social space: Social spaces are created outside of the travel-way through dedicated infrastructure such as tables, benches, etc. and also informally within the travel-way without the dedication of specific infrastructure.

PROPOSED

BLOCK SIZE RECONFIGURATION

The proposed streets network should prioritize walkability and use of NMT by reducing Block sizes and adding more pedestrian and NMT streets into public domain

REDUCED WALKING DISTANCES: Walkable block sizes typically entail smaller distances which reduction in walking distance encourages people to choose walking as a mode of transportation

IMPROVED CONNECTIVITY: Walkable block sizes improves connectivity, which enhances pedestrian access to services by providing multiple direct routes between origins and destinations.

ENHANCED SOCIAL INTERACTION: Smaller block sizes contribute to a more vibrant and pedestrian-friendly urban environment, fostering social interaction

INDICES OF CONNECTIVITY AFTER RECONFIGERATION

This innovative approach shows a way to create a win-win situation for both, the authority and the private owners

STEPS OF BLOCK SIZE RECONFIGURATION

Step 1: Mapping the existing blocks

Step 2: Adding roads from Dev Plan and Town

Plan which do not exist on ground

Step 3: Adding existing private roads

Step 4: Adding new roads through margin and open spaces

Step 5: Adding new roads requiring redevelopment

Step 6: Final Proposed Blocks and Street Network

MISS LINKS AND OF ROADS JOINED AND SMALLER BLOCKS ARE CREATED TO DECREASE THE BLOCK SIZE, INCREASE THE WALKBILITY AND DECREASE WALKING TIME \

PROPERTIESANDPLOTS

GETTING AFFECTED, WILL BE GIVEN TRANFERABLE DEVELOPMENT RIGHT AND WILL BE GIVEN ADDITIONAL FLOOR AREA RATIO, PLOTS THAT ARE TOO SMALL ARE AMALGAMATED WITH THE NEAREST MAKENEWPLOTS

GAMMA INDEX (Γ) = (#Links)/[3*(#Nodes-2)]

MG ROAD

No. of Links = 1536 No. of Nodes = 1302

Gamma Index (γ) = (1536)/[3*(1302-2)]

Gamma Index (γ) = 0.4534

INDIRANAGAR

No. of Links = 1845 No. of Nodes = 1672

Gamma Index (γ) = (1845)/[3*(1672-2)]

Gamma Index (γ) =0.5263

ALPHA INDEX (Α) = [(#Links#Nodes)+1]/[2*(#Nodes)-5]

MG ROAD

CONNECTED NODE RATIO(CNR) MG ROAD INDIRANAGAR

The Values are closer to 1, where Alpha index is 0 38 & 0 56 and Gamma Index is 0 45 & 0 52 for MG road and Indiranagar

No. of Links = 1536 No. of Nodes = 1302

Alpha Index (α) = [(1536-1302)+1]/[2*(1302)-5]

Alpha Index (α) = 0.3811

INDIRANAGAR

No. of Links = 1845 No. of Nodes = 1672

Alpha Index (α) = [(1845- 1672)+1]/[2*(1672)-5]

Alpha Index (α) = 0.5624

Strategy to reconfigure block size have increased the connectivity of the area, thus making it more walkable and pedestrian friendly

AFTER RECONFIGERATION OF THE BLOCK SIZE THE AVERAGE BLOCK SIZE OF

ROAD SITE ARE LYING AROUND PERIMETER OF 90210M AND INDIRANAGAR SITE ARE PERIMETER OF 120-230M BEHAVIORAL SENSITIZATION AND WALKABLE COMMUNITY INITIATIVE

To facilitate behavior change and encourage the adoption of walkability by implementing temporary, low-cost interventions that transform urban spaces into pedestrian-friendly environments.

Educational Campaign on Sustainable Mobility Public Consultation and Stakeholder Engagement

Infrastructure Improvement Projects

Behavioral Change Campaign

Design and Implementation

Feedback and Iteration

Understanding Behavioral Dynamics Inclusivity and Diversity

Impact of Design on Urban Spaces

Creating Safe and Accessible Environments Walkability

Integrating Wayfinding Parameters

Fostering Community Interaction

Ultimately, the success of walkability initiatives hinges on the collaboration between people and their built environment. Through a nuanced understanding of pedestrian behaviour and the complex dynamics of urban spaces, we can pave the way for more livable, inclusive, and vibrant communities, where people can navigate with ease

Topromoteconservation,protectionandrestoration ofenvironmentandnaturalresourcesbyensuring sustainabledevelopmentoftheregion .

To preserve and rejuvenate the water resources of the region without causing hindrance to the future development of the region.

To analyze and preserve surface and ground water by implementing sustainable land management strategies to mitigate land degradation and soil erosion.

SUB OBJECTIVES

To identify the level of air and water pollution and recommend strategies for pollution abatement

To profile, assess, and identify diverse forests for effective conservation initiatives.

METHODOLOGY

CLIMATE

CLIMATIC PROFILE

• Tropical savanna climate, characterized by distinct wet and dry seasons

• Seasons

• Summers: March to June

• Monsoon: July to October

• Winter: November to February

• Hottest months: April and May

• Coldest Month: December

• Month with most wet days: October

EXTREMES

• Highest ever recorded Temperature: 40.6°C in the year 1929

• Lowest ever recorded temperature: 20.6°C in the year 1908

• 24 hrs highest recorded rainfall: 150.4mm in 1978

YEARS MONTH - WISE AVERAGES

OBSERVATIONS -

1 The alluvial aquifer: Thisindicating good water storage capacity and minimal seasonal fluctuations

2 The Charconite aquifer: It plays a crucial role in storing and releasing water after heavy rainfall

3 The Khondolite aquifer: This aquifer helps store water and may contribute to the replenishment of surface water bodies

4 The Gneiss aquifer: This indicating its importance in capturing and retaining water during the wet season

GROUND WATER

GROUND WATER QUALITY INDEX

• The locations of ground water check points are shown in the map

• It can be observed that the North-Western part of the region has considerable amount of decline in the ground water levl

• The reason of ground water decline can be attributed to the increase in built up and non permeable surface due to development actyivities

Source: CGWB,MapproducedbyB.Plan4thyear

GROUND WATER QUALITY

• In the Cauvery river basin, the contamination is due to the effluents put into the river by neighbouring industries

• In Trichy city, the contribution to contamination could be attributed to urbanization and consumerism.

• Also, on the outskirts of the city, there are many tanneries The areas indicated as poor remain more or less

• The same In the north east region of Trichy district, close to neighbouring Ariyalur district, the quality of water is poor according to analysis The reasons for this could be attributed to the presence of cement and sugar factories in the region

• From the ground water level map it can be inferred that the north westen region has considerable reduction in ground water level

• The effluents disposed of by the sugar factories and irrigation may be responsible partially for the higher Cl concentration in groundwater in Thuraiyur and Uppilliapuram

• High Flouride concentrations can be attributed to cement industries, mining activities, and the use of fertilisers

• The concentration of nitrate-nitrogen concentration can be attributed to the use of fertilisers in the region.

• Very high concentration of Sodium is apparent in the Thiruverumbur block, owing to numerous metal-processing industries located in this area.

Source: CGWB,PCB,MapproducedbyB.Plan4

GROUND WATER QUALITY MAP

• There is an apparent gradient in the groundwater quality that decreases with the elevation from north to south since the shallow water table enables faster percolation of contaminants, leading to poor groundwater quality

• In addition, in the northern part of the study area, there are relatively less developmental activities (i e. anthropogenic influence) and hence fewer potential sources of pollutants.

Source: BHUVAN,MappreparedbyB.Plan4thyear

• Depth

• Aquifer level

• Vadose Zone

• Topographic slope

• Soil Type

• Conductivity

• Lineaments

• Land use and land cover

• The lowest index values refer to the ‘minimum’ susceptibility class, which indicates the least susceptibility of the aquifer to contamination.

• The various factors responsible for lower susceptibility in the northern and southern parts of the region is predominantly agriculture, which reduces the chance of groundwater contamination compared to the regions with industries, mining activities, and urban settlements

• It can also be inferred that the urbanized, mining and industrial areas have higher susceptibility in the region

Source: BHUVAN,MappreparedbyB.Plan4thyear

SURFACE WATER

WATER BODY DETAILS

KAVERI RIVER

1) ORIGIN - foothills of Western Ghats at Tala Cauvery, Kodagu in Karnataka emptying into the Bay of Bengal through two principal mouths in Poompuhar, Tamil Nadu

2) TRICHY ENTRY POINT - Main Guard Gate, Theppakulam, Tiruchirappalli

3) TOTAL LENGTH IN TRICHY DISTRICT – 140 km

4) DRAINAIGE PATTERN –Dendretic

The Kaveri river is an important source of water for irrigation and drinking in Trichy district

KOLLIDAM RIVER(COLEROON)

It is a distributary of the Kaveri river.

TALUKS COVERED – Lalgudi, Mannachanallur, Musiri, Thuraiyar

LENGTH OF RIVER IN TRICHY – 82km

Overall, the Kollidam River is an important part of the Thanjavur delta region. It is a major source of irrigation

MUKKOMBU DAM (UPPER ANICUT)

LOCATION- 18 kilometers west of Tiruchirapalli and 2 kilometers away from Jeeyapuram, at a point where River Kollidam branches out from the main river, Cauvery

PURPOSE - Regulating the flow of the Kaveri River

CONSTRUCTION - 685 meters long, 44 shutters or gates. It has two channels that are used to irrigate the delta of the Kaveri River.

KALLANAI DAM (GRAND ANICUT)

LOCATION - Kallanai is located in the Thanjavur district of Tamil Nadu, India. It is 15 kilometers from Tiruchirapalli and 45 kilometers from Thanjavur.

PURPOSE - divert and regulate the flow of the Kaveri River for irrigation purposes.

CONSTRUCTION - It is 1,080 feet long and 60 feet wide.Kallanai is one of the oldest dams in the world. 3 4 1 2 3 4 1

2

MAJOR USAGE OF WATER BODIES

Irrigation: The Kaveri River is the main source of irrigation water for Trichy district. It is estimated that over 80% of the water used for irrigation in the district comes from the Kaveri River

Drinking water: The city of Trichy draws its drinking water from the river, and the river also supplies water to a number of rural villages in the district

Industrial use: A number of industries in the district, including sugar mills, textile mills, and power plants,

RIVER BASINS ANALYSIS NDWI

Normalized Difference Water Index (NDWI) is used to highlight open water features in a satellite image, allowing a water body to “stand

From the NDWI, we can see that there is a decrease in the water quantity within the Tiruchirappalli district majorly due to increased temperature and expansion in urbanization. This indicates potential water scarcity and environmental challenges that require attention.

SWAT ANALYSIS

WATER QUALITY INDEX (WQI)

The Soil & Water Assessment Tool is a small watershed to river basin-scale model used to simulate the quality and quantity of surface and ground water and predict the environmental impact of land use, land management practices, and climate change SWAT is widely used in assessing soil erosion prevention and control and water yield from a specific stream.

SUB BASIN 2

CHANNEL WATER FLOW

The highlighted sub-basin has been selected for SWAT Modelling being the 2 largest sub-basins in Trichy district

Water quality index is calculated for 5 monitoring stations along the Kaveri river in Trichy District An index value is calculated for each of five water quality parameters A higher value of each index indicates better water quality.

ANNUAL SEDIMENT FLOW

Amount of water flow in the channel UNIT – m3/s

Sediment yield leaving channel due to erosion Unit- tons/ha

WATER YEILD = Surface runoff + lateral flow + tile flow Unit - mm

From the SWAT analysis of two major sub-basins within the Trichy district, we can identify the areas having a high sediment flow resulting in soil erosion. We can also identify the water yield from the Perennial, Intermittent and Ephemeral streams that can be utilized for drawing water for irrigation and other purposes INFERENCES

Simple Water Quality Index (ISQA) ISQA

ITEMP *(IBOD + ITSS + IDO + ICOND)

INDEX CALCULATION

• The water temperature index varies from 0 to 1 The temperature index decreases from 1 for every degree that water temperature is greater than 20°C

• IBOD reaches a high of 30 for BOD = 0 mg/L For BOD values > 12 mg/L, IBOD = 0.

• ITSS reaches a high of 25 for TSS = 0 mg/L For TSS values > 250 mg/L, ITSS =0.

• IDO reaches a high of 25 when dissolved oxygen > 10 mg/L For DO values = 0 mg/L, IDO = 0

• ICOND reaches a high of 20 when conductivity is 200 μS/cm (conductivity of drinking water) For conductivity values greater than 4000 μS/cm, ICOND = 0

WATER POLLUTION: IDENTIFICATION OF DBU ALONG MONITORING STATIONS (2023)

As per the existing levels of specified parameters along the monitoring stations, the Designated best usage of water has been identified for current year based on the DBU criteria identified by central pollution control board

Table: DBU Criteria identified by the central pollution control board, India

DESERTIFICATION VULNERABILITY & LAND DEGRADATION

SOIL MOISTURE INDEX

Source: BHUVAN,MappreparedbyB.Plan4thyear

• From the above maps it can be inferred that over the years the soil moisture levels are reducing

• Mainly attributing to the increase in built up and reduction in annual rainfall along with varied fluctuations

• It can be observed that the soil near the river basin has considerable amounts of moisture while in the developed regions the levels of moisture has been reducing considerably

Source: BHUVAN,MappreparedbyB.Plan4

The Desertification Vulnerability Index (DVI) is a measure used to assess the susceptibility of a region to desertification. Desertification refers to the process of land degradation in arid, semi-arid, and dry sub-humid areas, often caused by a combination of natural and human factors, such as climate change, deforestation, overgrazing, and poor agricultural practices

INFERENCE

The region being discussed exhibits significant lineament features, particularly those trending in the northeastsouthwest (NE-SW) and northwest-southeast (NW-SE) directions The mention of clustering in the northern part of the region suggests a higher density of lineaments in that specific area Lineaments are linear features on the Earth's surface, often associated with geological structures or tectonic activity. The concentration of lineaments in a specific direction and region could indicate underlying geological processes or structural patterns in the Earth’s Crest

GEOGRAPHICAL INDEX MAP

Source: BHUVAN,MappreparedbyB.Plan4thyear Source: BHUVAN,MappreparedbyB.Plan4thyear

Tamil Nadu Protection of Rivers and Streams Act, 2002

The guidelines define a riparian buffer as "a vegetated area along the banksofrivers,streams,andlakesthathelpstoprotectwaterquality, aquatichabitat,andstreambanks" The guidelines require that riparian buffers be at least 10 meters wide, and that they be planted with native vegetation

BUFFER ZONE SELECTION CRITERIA

CHANNEL FLOW SEDIMENTATION LOSS WATER YEILD

The areas having a high sedimentation yield and low channel outflow indicate higher degree of soil erosion and require special attention

Perennial streams: For perennial streams, which are those that flow year-round, the minimum buffer width is 50 feet.

Intermittent streams: For intermittent streams, which are those that flow for part of the year, the minimum buffer width is 30 feet.

Ephemeral streams: For ephemeral streams, which are those that flow only after heavy rain or snowmelt, the minimum buffer width is 15 feet

Lakes: For lakes, the minimum buffer width is proposed to be 50 feet from the high-water mark Rivers: For rivers, the proposed minimum buffer width is 100 feet from the top of the bank buffers must be planted with native vegetation, trees, shrubs and grass to prevent soil erosion

REGIONAL ENVIRONMENT DEVELOPMENT

RIVER REJUVINATION STRATEGIES

GUIDELINES

GROWTH POLE: URBAN AREAS

FRAMEWORK FOR COMMUNITY PARTICIPATION

TRICHY DISTRICT INVOLVEMENT

District forest department, NGOs River conservation and education and facilitate volunteers and resources

Trichy Municipal Corporation, Municipalities, 11 Taluk offices Project management or steer, local partnership broker

Pollution control board Project management or steer, statutory consultee

NIT Trichy, Anna university, IIM Trichy Project monitoring

DTCP Trichy Project design and planning

Public Private Partnership Environmental corporate responsibility support funding

Block office, Gram Panchayat Represent local community aspirations

Local communities Long-term support for the project and knowledge of the local area

RIPARIAN ZONE AND STRATEGIES

BUFFER ALONG THE RIVER STRETCH -

RIVER ENCROACHMENT

LESS DEVELOPED AREAS

The total area that is encroached is 1722 Hectares which includes Built-up and crop areas.

CROSS SECTION ON BOTH SIDES

REGIONAL ENVIRONMENT DEVELOPMENT

STRATEGIES TO MITIGATE LAND DEGRADATION

Presence of barren land due to exploitation of land resources.

Degradation due to industrial run off and contamination resulting in land degradation.

Agricultural run off and lack of sustainable farming practices

Lack of scientific and sustainable cropping patterns and run-off due to agricultural water usage

1 WATER

Contour Farming :Contour Bunding; Bench Terracing, Contour Trenches, HalfMoon Terracing, Strip Crop

2 WIND EROSION Planting Of Trees In Borders Of Agricultural Lands To Act As Shelterbelts; Mulching, Strip Cropping

3 SALINITY/ ALKALINITY/ SODICITY Tolerant Tree Species Cultivation (Planting Of Salvadoraoleoides, T. Troupil Etc. )To Reduce The EC

4 SOIL ACIDITY Lime Application, Growing Acid Tolerant Varieties, Plantation Cropping, Fruit Cropping, Agroforestry PARAMETERS

LINKING ANALYSIS TO PROPOSALS

LOW Land parcels which has the potential to degrade in the future

Land parcels at high rate of

HIGH Land parcels at high rate of degradation

Level Interventions to Restore water resource, Sustainable agriculture Restoring Land

Efficient irrigation systems

Presently land degradation is one of the most neglected factors in the region due to considerably fewer impacts due to the same. But the situation is advancing on a year-to-year basis and the near future might see a major impact due to the increase in degraded land

STUDY REFERENCES

Agroecological Farming to Reduce Land Degradation, Sikkim Sikkim is known for its remarkable success in transitioning to agroecological farming practices, which have played a significant role in reversing land degradation and promoting sustainable agriculture in the region.

• Reverse land degradation

• Policy Initiatives

• Farmers' Training

• Certification

• Research and Development

• Farmers' Incentives

• Improved Soil Health

• Sustainable Agriculture

• Water Management

Key Takeaways Sikkim'sagroecologicalfarming practicesserveasacompelling casestudydemonstratingthat atransitiontosustainable, organicagriculturecan effectivelyreverseland degradation,promote environmentalconservation, enhancefoodsecurity,and improvethelivelihoodsof farmers.

• Soil Health Management

POLLUTION ABATEMENT STRATEGIES

POLLUTION: RIVER CONSERVATION STRATEGIES

The following activities are prohibited in the Prohibited and Restricted zones

All construction, including new permanent structures, expansion of existing permanent structures, and temporary structures, storage of hazardous materials, dumping of waste, mining, other activities that could increase the risk of damage to the water body

2) RESTRICTED ACTIVITIES ZONE

3) REGULATED ACTIVITIES ZONE

Activites that are not permitted in this zone:

Bunding, dumping of solid waste, construction of new embankment, land reclamation, storage of inflammable and toxic materials, and withdrawing water for commercial purposes other than hydro power and irrigation projects are prohibited

Forestry Recreation, Tourism Other activities that are approved by the local authorities

A permit will be required for certain activities in the RAZ, such as construction of

TO REVIVE

• Access to Freshwater:

• Water Security

• Agricultural Sustainability

• Cost Savings

• Reduced Dependence on Rainfall

• Community Well-being

• Environmental Benefits

• Water for Livestock

• Emergency Preparedness

Repair periphery walls, Strengthen them, Remove excess shrub growths, install

AIR POLLUTION: PROPOSING NEW AIR MONITORING STATION

Presently the region experiences a shortage of Air monitoring stations as per the CPCB guidelines.

The number of monitoring stations are generally based on experience gathered over the years in monitoring and can be increased or decreased based on the analysis of data obtained in monitoring. Resource availability is also an important factor in determining the number of monitoring stations in a city

GUIDELINES

• The general rule of thumb as per CPCB air monitoring stations in India covers a buffer of 5-10 kilometers.

• This means that the data collected from a station can be used to represent the air quality within a 5-10 kilometer radius of the station.

• There are a few reasons why air monitoring stations in India have such large buffers.

STRATEGY
DRY BOREWELLS AND TUBE WELLS

REGIONAL ENVIRONMENT DEVELOPMENT

POTENTIAL ZONES FOR RAINWATER HARVESTING STRUCTURES

Rainwater harvesting structures are essential systems designed to collect, store, and manage rainwater for various purposes. These structures play a critical role in conserving water resources, reducing the demand on traditional water sources, and promoting sustainability.

PROPOSAL STAGES

Roof-Top RWH Structure Crop Land RWH

To Meet Localized Demand To Existing Irrigation Scheme and Groundwater Recharge in Shifts

PROPOSAL ASSUMPTIONS

Roof-Top RWH 50% of built up to have RWH structure Crop Land RWH 60% of Crop Land to be proposed

PROPOSED TYPE OF RAINWATER HARVESTING STRUCTURES

CHANGE IN IRRIGATION PATTERN

ISSUES

• Transmission loss in present Irrigation systems.

• Runoff from present system is a contributing factor to groundwater pollution.

• Higher concentration of Cac03 (Causing HardnessSilt Formation in pipes)

• Higher concentration of Iron (Rusting of pipes)

• Due to this transformation to modern Irrigation systems like Drip, Sprinkler Irrigation is difficult.

CROP WATER REQUIREMENT (LITERS/M²)

Millet 450,000 - 600,000

IMPACT ON THE YIELD

Magnetic treatment of irrigation water In the magnetization process, water molecules react with the ions, loosening from the Van der Waals forces and the hydrogen bonding, to become more cohesive to the surroundings

The yield and productivity of plants grown with this MTW, was increased almost to the level of those irrigated with quality potable water, and it was higher than that of the plants without magnetic treatment

IMPLEMENTATION STRATEGY

• 6X6 Magnetic pattern drip irrigationRs.55,000 per acre.

• Water savings – 1187 ML from single unit on an average per acre

• Total Cost of Magnetic treated drip Irrigation – 3,762,000,000(377 Crores) [30% cropland to have this structure

Not Emit Harmful Radiation And Does Not Require Power

GROUND WATER REPLENISHMENT ZONES

CROP ROTATION

• Increases soil fertility

• Increases soil water absorption.

Delivers water directly to roots, and reduces water evaporation with the use of spray watering systems.

• Maintains soil moisture

• Makes it more drought-resistant

STUDY 02: GROUND WATER REPLENISHMENT SYSTEM, ORANGE

• The Groundwater Replenishment System (GWR System) is a collaborative water supply project in Orange County, California.

• Jointly sponsored by Orange County Water District (OCWD) and Orange County Sanitation District (OCSD).

• Aims to supplement existing water supplies in Orange County.

• Provides a reliable, highquality water source to recharge the Orange County Groundwater Basin.

• Designed to protect the basin from degradation caused by seawater intrusion.

The GWR System consisted of: (1) the Advanced Water Purification Facility (AWPF), (2) A series of injection wells, (3) Basins (4) An extensive groundwater monitoring network

LAND SUITABILITY

REQUIRED AREA ESTIMATION

The Site Area requirement for Sewage treatment and the AWPF combine design production of 45 MLD, for the southern and 150 MLD for the northern part based on a minimum on-line factor of 90% is around 55-60 acres in total.

• Four sources of water may be recharged at Basins:

Recycled water

Captured stormwater

Rainwater

in Tiruchirapalli

Turn static files into dynamic content formats.

Create a flipbook
Issuu converts static files into: digital portfolios, online yearbooks, online catalogs, digital photo albums and more. Sign up and create your flipbook.