Ground-Up: Regenerative Architecture For Post War Gaza (MSc)

Page 1


GROUND-UP

Regenerative Architecture for Post War Gaza

ARCHITECTURAL ASSOCIATION SCHOOL OF ARCHITECTURE MASTER OF SCIENCE IN EMERGENT TECHNOLOGIES AND DESIGN 2023-2024

Architectural Association, 2024 36 Bedford Square, London WC1B3ES

Architectural Association (Inc), Registered charity No. 311083 Company limited by guarantee. Registered in England No. 171402

GROUND-UP

REGENERATIVE ARCHITECTURE FOR POST WAR GAZA

Afaf Shamieh

M. Sc Candidates

M. Arch Canditates

Founding Director

Course Directors

Studio Tutors

Diane Angelica Diaz

Mais Alrim Marouf

Ashna Negandhi

Dr. Michael Weinstock

Dr. Elif Erdine

Dr. Milad Showkatbakhsh

Alvaro Velasco Perez

Lorenzo Santelli

Paris Nikitidis

Felipe Oeyen

Fun Yuen

ARCHITECTURAL ASSOCIATION SCHOOL OF ARCHITECTURE GRADUATE SCHOOL PROGRAMMES

PROGRAMME: EMERGENT TECHNOLOGIES AND DESIGN

YEAR: 2023-2024

COURSE TITLE: MSc. Dissertation

DISSERTATION TITLE: Ground-Up

STUDENT NAMES: Afaf Shamieh

Diane Angelica Diaz

Mais Alrim Marouf

Ashna Negandhi

DECLARATION:

SIGNATURE OF THE STUDENTS:

“I certify that this piece of work is entirely my/ our and that my quotation or paraphrase from the published or unpublished work of other is duly acknowledged.”

DATE: 20 September 2024

(Afaf Shamieh) (Diane Diaz)

ACKNOWLEDGEMENTS

We express our deepest gratitude to our course founder Dr. Michael Weinstock, as well as our co-directors: Dr. Elif Erdine and Dr. Milad Showkatbakhsh, along with our tutors: Felipe Oeyen, Paris Nikitidis, Lorenzo Snatelli, Dr. Alvaro Velasco Perez, and Fun Yue for their invaluable support and guidance throughout this year and our thesis journey. We also extend our heartfelt thanks to the Said Foundation Scholarship for funding our material experimentation and testing. Lastly, we are profoundly grateful to our family and friends for their continuous encouragement and support.

ABSTRACT

The war in Gaza City has triggered a domino effect of ecological devastation, threatening both the survival of its people and the environment. The resulting collapse in the ecosystem has severely damaged Gaza’s aquifer and soil, jeopardizing water and food security. GroundUp addresses the gap in rebuilding efforts that often compartmentalize the urgent need for environmental rehabilitation by proposing a new approach to designing infrastructure that prioritizes ecosystem regeneration.

Ground-Up bridges the gap between ecology and architecture in a post-war scenario by creating a framework that connects structure, environment, and users within a wastewater and soil treatment facility along Wadi Gaza. Placemaking is emphasized as a key strategy to encourage community participation by integrating public programs with the infrastructure’s core functions. Additionally, a low-tech material system for compressed earth blocks composed of locally available loam soil, date palm fibers, and magnesium oxide is employed, with its compressive properties leveraged in a catenary structural system. Tying the project to the global network, water and material flows along the wadi were reassessed, leading to the proposal of an expanded system for wetlands, wastewater, and agriculture. The reimagining of the facility as part of the public realm shifts the focus from simply rebuilding to the regeneration of the city as a vision for the future.

Fig 1. Wadi Gaza

METHODS

RESEARCH DEVELOPMENT

DESIGN DEVELOPMENT

DESIGN PROPOSAL

DISCUSSION

INTRODUCTION

Fig 2. Wadi Gaza

INTRODUCTION

In the context of an ongoing ecocide in Palestine, the proposal envisions a new public building typology along Wadi Gaza for a post-war scenario. The designed structure aims to facilitate the connections between soil and water rehabilitation processes while emphasizing placemaking to bring awareness and encourage community involvement. Military operations destroy agricultural lands and water infrastructures, exacerbating climate change’s effects on the land. Accelerated degradation of the soil and water not only threatens to render the land infertile and unsuitable for agriculture but also destroys the existing biodiversity, reducing its habitability.

The lack of viable water resources is a significant cause of inhabitability. The coastal aquifer, the region’s only source of fresh water, significantly depends on Wadi Gaza to recharge and maintain its groundwater levels.1 The Wadi at present is not suitable for human use or irrigation for farmlands due to pollution from dumping solid waste and the discharge of wastewater and toxic chemicals. Pollution creates an undesirable positive feedback loop* between the soil and water. In this context, the water pollutes the soil, which becomes infertile. With a shortage of vegetation due to the contaminated soil, it is then unable to serve its purpose as a natural filter for the water seeping in. The proposed public building typology as an insertion to the Wadi ecosystem aims to mitigate this feedback loop. The architecture is used as an agent to bridge the gap between the built environment and its natural surroundings by extending the architecture to

stabilize the embankments of Wadi Gaza and house the wastewater treatment and soil remediation processes. Low-tech construction methods utilizing soil and clay as a material system intend to increase community involvement and decrease dependency on externally sourced building materials. The thesis challenges the role of architecture as a tool for rehabilitation by developing a model framework for establishing a network of connections between the structure, the environment, and the users, which will guide the design process for developing a new public building typology.

Sources:

1. Biology LibreTexts. “4.4: Feedback Loops,” July 4, 2020. https://bio.libretexts.org/Courses/Lumen_Learning/Anatomy_and_Physiology_I_(Lumen)/04%3A_Module_2-_Homeostasis/4.04%3A_Feedback_Loops.

* in which a change in a given direction causes additional change in the same direction. For example, an increase in the concentration of a substance causes feedback that produces continued increases in concentration.

Source: Middle East Eye

2 DOMAIN

OVERVIEW

2-1 Intersections of Ecology & Architecture

2-2 Cultural Landscape

2-3 What Makes a Place?

2-4 Discussion

2-1 INTERSECTIONS OF ECOLOGY AND ARCHITECTURE

2-1.1 EVOLVING SYMBIOSIS: THE INTEGRATION OF ECOLOGY AND ARCHITECTURE

A profound symbiosis emerges in the complex interplay between ecology and architecture, producing and shaping landscapes where elements coexist and mutually reinforce one another. Traditionally regarded as a testament to human functionality, architecture now assumes a new role, actively engaging with environmental and ecological considerations. Simultaneously, ecology is an influential agent in urban development, guiding design principles and shaping narrative contexts. This evolving dialogue between architecture and ecology is essential and transformative, propelling urban futures towards sustainability.

The relationship between ecology and architecture has evolved significantly in recent decades, catalyzed by challenges such as resource depletion, climate change, and environmental degradation. Increasing awareness of these environmental issues has shifted towards integrating ecological principles into architectural practice. This evolution was driven by the urgent imperative for sustainable development strategies that harmonize human habitation with natural systems.

In response to the impacts of architecture and urbanism on the environment, the question of ecology in architecture has been a topic of consideration since the late 19th century, when it initially developed as a biological discipline called “Emergence.”*2 It was further

explored by radical movements in the 1960s and early 1970s during the Age of Ecology*.3 They began to view architecture as part of more extensive networks and systems rather than in isolation.

The question of ecology underwent significant transformations following the Cold War, becoming closely associated with sustainability and the development of environmental consciousness during the ecological turn. In contemporary architectural theories and practices, the intersection of ecology and architecture can be identified through three main discourses: one focuses on the expressions of natural processes, another on the values of vitalism related to life force, and the third emphasizes sensuality and experience.4

Nowadays, the roles of trade globalization, environmental complexity, and systems thinking significantly shape architectural solutions. These solutions reflect cultural trends and shifts towards growth and progress. Historically, ecological architecture was dominated by a tecnoscientific approach focused on energy performance and renewables. Historically, ecological architecture was

dominated. Historically, ecological architecture was dominated by a tecno-scientific approach focused on energy performance and renewables. However, in recent decades, ecology in architecture has come to be seen as both a social concern and an ideology rather than merely a technical matter.

Analyzing the concept of ecology involves understanding the meanings behind its biological and political aspects to grasp recurring themes within the ecological discourse. The 2019 Oslo Architecture Triennial (OAT) marked a shift in architectural discourse by critiquing current practices and emphasizing ecological and environmental ideas. It explored new alternatives for a cultural economy and questioned architecture’s role, suggesting it should focus on sustainability, material cultivation, and civic engagement rather than serving as a financial tool.5 These principles and questions represent a significant evolution in the field, reflecting a deeper integration of ecological thought into architectural practice.

In the proposed project, the role of architecture is intricately intertwined with the active engagement of architects and the seamless integration of research, design, and practice.6 It highlights this integration, offering a historical perspective often overlooked in professional practice, challenging traditional views of architect-client relationships.

Our approach strongly focuses on user participation, recognizing its pivotal role in shaping the design process and outcomes. By examining critical moments of change in architectural theory and methods, we reveal how these relationships have evolved, adapting to socio-political and economic dynamics. This approach enriches the functionality and appropriateness of the designs as well as fosters environments that resonate deeply with the communities they serve. As we navigate these complexities, our design philosophy remains steadfast in its commitment to resilient architectural practices that respond effectively to contemporary challenges, ensuring our architecture is relevant and transformative in meeting the diverse needs of the society.

Sources:

2. Andrew Jamison, The Making of Green Knowledge: Environmental Politics and Cultural Transformation (Cambridge ; New York: Cambridge University Press, 2001).

3. Jamison.

4. Penny Lewis, “The Impact of Ecological Thought on Architectural Theory,” n.d.

5. “2019,” Oslo Architecture Triennale, accessed July 20, 2024, https://www.oslotriennale.no/archive/2019.

6. Kenneth Frampton, Modern Architecture: A Critical History, 3rd ed., rev.enlarged, World of Art (London: Thames and Hudson, 1992).

2-1 INTERSECTIONS OF ECOLOGY AND ARCHITECTURE

In Gaza, the interconnected relationship between ecology, architecture, and the user is severely disrupted due to the extensive destruction of both natural landscapes and urban infrastructure. This degradation has been further exacerbated by historical and ongoing architectural practices that involve excavating and disposing of soil, sealing the land’s surface, and damaging deeper ground layers.7 These practices impair crucial ground functions such as humus formation, habitats for flora and fauna, and water infiltration.8 Consequently, this highlights the urgent need for a more sustainable and integrated approach to architecture and urban development.

It is essential to understand land not merely as a construction site but as a vital element supporting and enveloping architectural endeavours. Recognizing the significance of soil, architects should integrate both “building culture” and “ground culture” into their designs, as advocated by scholars like E.R. Landa and C. Feller.9 By drawing inspiration from Capability Brown’s principles, which emphasize the symbiotic relationship between landscape elements and architecture, we can foster sustainable practices that blend structures seamlessly into their surroundings.10 This approach involves breaking down the traditional barriers between built and natural environments, transforming the ground into a dynamic component that interacts with architectural forms. Such considerations are vital, given humanity’s profound dependency on soil and land for urban development and placemaking.

Definitions:

“‘Emergence”: “Describes the period when ecology became a biological discipline and a political position at the end of the 19th century.” (Lewis, 2019 ; 229).

“Age of Ecology”: “When ecology formed part of the highly influential radical movements in the USA and in Europe” (Lewis, 2019 ; 229 ).

Hence, the architect’s role extends beyond constructing better environments and urban fabric. It is imperative that architects design with a focus on positively contributing to ecological health and resilience, assuming responsibility for soil health.

In pursuing environmental stewardship and the harmonious integration of architecture with its surroundings, the profound impacts of soil management practices and water management principles are inseparable, each serving as a cornerstone in sustaining the ecological vitality of natural systems. Water, akin to soil, transcends its role as a mere resource to become a dynamic force within the ecological framework. Acknowledging the inherent synergies between soil conservation and water management is imperative for architectural practice to embed pioneering water-sensitive design principles within soil remediation strategies. This symbiosis nurtures environmental resilience, forging a pathway towards the graceful coexistence of natural ecosystems and built environments. The intricate interplay among soil, water, and architecture facilitates land remediation processes and inspires the rejuvenation and envisioning of futures beyond distressed landscapes.

Sources:

7. “UNOSAT Gaza Strip Agricultural Damage Assessment - January 2024 - Occupied Palestinian Territory | ReliefWeb,” accessed May 8, 2024, https://reliefweb.int/map/occupied-palestinian-territory/unosat-gaza-strip-agricultural-damage-assessment-january-2024.

8. Edward R. Landa and Christian Feller, eds., Soil and Culture (Dordrecht: Springer Netherlands, 2009), https://doi. org/10.1007/978-90-481-2960-7.

9. Landa and Feller.

10. Jonathan Finch and Jan Woudstra, eds., Capability Brown, Royal Gardener (York: White Rose University Press, 2020), https:// doi.org/10.22599/CapabilityBrown.

ECOLOGY

IN CHANGING

Degradation

Excavating

Disposing Soil

Sealing the lands Surface

Damaging deeper ground layers

ARCHITECTURE

2-1 INTERSECTIONS OF ECOLOGY AND ARCHITECTURE

2-1.2 ERASING GAZA

Once known for its sandy beaches, orchards, citrus groves, and strawberry fields, Gaza now lies in ruins. The Israeli war on Gaza has transformed the landscape, stripping it of its former beauty and causing severe environmental damage. Bombs have ravaged not only human lives but also olive trees, fields, and lemon groves, leading to widespread ecological destruction.11

The systematic destruction affecting underground reservoirs, surface soils, coastal waters, and the atmosphere, has turned agricultural lands into dust, collapsed wastewater systems, and unleashed over 45,000 polluting missiles and bombs, with impacts expected to persist for generations. These efforts aim to render Gaza uninhabitable. Environmental damage is strategically utilized to create a humanitarian crisis in Gaza, as noted by Giora Eiland, former head of the Israeli National Security Council.12

Ecocide

The concept of ecocide pertains to extensive and lasting ecological devastation, proposed as a potential international crime. Although it is not officially acknowledged in international law, Ecocide is legally defined by the Stop Ecocide Foundation as “unlawful or wanton acts committed with knowledge that there is a substantial likelihood of severe and either widespread or long-term damage to the environment being caused by those acts.”13

Sources:

11. United Nations Environment Programme (2024). Environmental impact of the conflict in Gaza: Preliminary assessment of environmental impacts. Nairobi. wedocs.unep. org/20.500.11822/45739

12. “Influential Israeli National Security Leader Makes the Case for Genocide in Gaza,” Mondoweiss, November 20, 2023, https://mondoweiss.net/2023/11/influential-israeli-national-security-leader-makes-the-case-for-genocide-in-gaza/.

13. “Stop Ecocide International,” Stop Ecocide International, July 3, 2024, https://www.stopecocide.earth.

Fig 6. Gaza Pre-war

Destruction of agricultural land and infrastructure

“Jaffa 1933, a Palestinian woman of the Gharghour family gathering oranges in a basket. She would take them to a compoud where they were boxed and shipped to Germany”

Gaza was supported by abundant water resources from the coastal awuifer and the Wadi Gaza

Pre-20th Century

Pre-Nakba

The World Health Orgnization

Recommends 100 litres per capita per day

20th Century

1948 Nakba

1960s-1980s

Israeli occupation of Gaza

%90-%95 of Gaza’s aquifer is contaminated by Sewage chemcials and Seawater

1980s-1990s

Israeli occupation of Gaza

Total collapse of Gaza’s fragile civil infrastructure, including: Waste disposal, sewage treatment, fuel supplies,and water management.

626

399 Wells Agricultural Warehouses

21st Century 21st Century 2023-Present 2007-2022

Herbicides

“Gaza is now uninhabitable as the war continues, 85 % of the population is displaced and more than 20,000 dead with highest levels of food insecurity ever recorded ”United Nations

Destruction of tree cover and farmland.

2-1 INTERSECTIONS OF ECOLOGY AND ARCHITECTURE

Bombardment

Aerial bombardments in Gaza release heavy metals that are harmful to human health due to their persistence and bio-accumulative properties. Contaminating local food chains and turning food sources into hazardous substances.

A study by British and American researchers found that the initial two months of the ongoing war produced more greenhouse gas emissions than the annual carbon footprints of over 20 climate-vulnerable countries.14 Additionally, Human Rights Watch reports that using white phosphorus has long-lasting environmental effects, penetrating soil, destroying ecosystems, and vegetation for years.15

Sources:

14. Nina Lakhani and Nina Lakhani Climate justice reporter, “Emissions from Israel’s War in Gaza Have ‘Immense’ Effect on Climate Catastrophe,” The Guardian, January 9, 2024, sec. World news, https://www.theguardian.com/world/2024/jan/09/emissions-gaza-israel-hamas-war-climate-change.

15. Bill Van Esveld, “Rain of Fire,” Human Rights Watch, March 25, 2009, https://www.hrw.org/report/2009/03/25/rain-fire/ israels-unlawful-use-white-phosphorus-gaza.

Fig 8. Gaza After War

2-1 INTERSECTIONS OF ECOLOGY AND ARCHITECTURE

Agriculture

Over the 15-year Israeli blockade, agriculture has been crucial for Palestinian resilience in Gaza, with 25% of arable land supporting essential food security. However, since 2002, these lands have been consistently targeted under policies justified by security concerns.16 During the 2008-2009 war, one-third of Gaza’s agricultural lands were damaged by the IDF17. Currently, Human Rights Watch has been documenting the ongoing destruction, including deliberate flattening of farms and greenhouses, through satellite imagery. The war has transformed Palestinian fields into barren expanses, erasing environmental landmarks and altering the landscape, making the prospect of return after displacement increasingly daunting.

Infrastructure

The destruction of infrastructure in Gaza, is used as a tool of control, an environmental destruction. According to the United Nations Environment Programme, 60% of wastewater treatment facilities have been destroyed.18 Additionally, the lack of electricity exacerbates environmental degradation. The destruction of wastewater treatment plants has led to widespread pollution. Satellite imagery analyzed

by Wim Zwijnenburg19 reveals significant contamination of groundwater and soil with heavy metals, toxic waste, and fine particles, making the air hazardous and increasing disease transmission.20 Additionally, around 70,000 tons of solid waste have piled up in makeshift dumps, further polluting water and soil.21 Noting that, increased wastewater discharge into the Mediterranean Sea poses significant ecological risks.22 Hindering Palestinian recovery and perpetuates displacement. The destruction of infrastructure has intensified, leading to ecological catastrophe, including undrinkable water and devastated agricultural lands.23

In summary, Gaza is dealing with severe environmental challenges exacerbated by the ongoing war, with extensive land, water, and air pollution. Immediate efforts are imperative to mitigate these impacts and safeguard public health and ecological integrity.

Sources:

16. “Policy of Destruction: House Demolition and Destruction of Agricultural Land in the Gaza Strip | B’Tselem,” accessed July 21, 2024, http://www.btselem.org/publications/summaries/200202_policy_of_destruction.

17. “Policy of Destruction.”

18. “‘No Traces Of Life’: Israel’s Ecocide In Gaza 2023-2024,” accessed July 19, 2024, https://forensic-architecture.org//investigation/ecocide-in-gaza.

19. “PAX_War_and_Garbage_in_Gaza.Pdf,” accessed September 15, 2024, https://paxforpeace.nl/wp-content/uploads/ sites/2/2024/07/PAX_War_and_Garbage_in_Gaza.pdf.

20. “UNOSAT Gaza Strip Agricultural Damage AssessmentJanuary 2024 - Occupied Palestinian Territory | ReliefWeb.”

21. “War and Garbage in Gaza: The Public Health and Environmental Crisis from Widespread Solid Waste Pollution - Occupied Palestinian Territory | ReliefWeb,” July 18, 2024, https:// reliefweb.int/report/occupied-palestinian-territory/war-and-garbage-gaza-public-health-and-environmental-crisis-widespread-solid-waste-pollution.

22. agreenerlifeagreenerworld, “Analysis: Ecocide in Gaza: Who Will Hear and Heal Its Dying Environment?,” A Greener Life, a Greener World (blog), April 11, 2024, https://agreenerlifeagreenerworld.net/2024/04/11/analysis-ecocide-in-gaza-who-will-hear-andheal-its-dying-environment/.

23. United Nations Environment Programme, Environmental Impact of the Conflict in Gaza: Preliminary Assessment of Environmental Impacts (United Nations Environment Programme, 2024), https://wedocs.unep.org/xmlui/handle/20.500.11822/45739.

54.8% of buildings in the Gaza Strip were likely damaged or destroyed by 9th of March, 2024

Damaged Cropland Area (Ha) By Governorate

NORTH GAZA

GAZA

DEIR AL-BALAH

KHAN YOUNIS

NORTH

GAZA

DEIR

KHAN

RAFAH

Damaged Cropland Area (Ha) By Categories

GAZA

DEIR

KHAN YOUNIS

RAFAH

Damaged wells by Governorate

GAZA

DEIR

KHAN

Damaged Greenhouses Area (Ha) by Governorate

2-1 INTERSECTIONS OF ECOLOGY AND ARCHITECTURE

2-1.3 GAZA’S REBIRTH

From beneath the rubble and the ravaged landscape, Gaza’s rebirth will be realized through the urgent need to rebuild and rehabilitate, allowing people to envision a rebuilt Gaza and return to their lands. This vision restores culture and daily life within a new, public building typology that emerges from the ruins to rehabilitate the land and provide a place for its people. It is for people to dream and imagine a better future.

In the post-war scenario, architecture emerges as a powerful tool for transformation and identity. It challenges colonial narratives and reconstructs human living conditions to promote resilience. By addressing social, cultural, and environmental dimensions, we reimagine and reshape the destructed environment through collective intelligence, knowledge exchange, and abundant power, skills, and education.24

This architectural resilience marks a shift in the reconstruction approach, introducing architecture as a tool for community strength, challenging traditional practices, and advocating for visibility rather than invisibility, as emphasized by Nasser Golzari (2023). 25 Moreover, the proposal addresses the ecological, social, and environmental catastrophes, creating a

social, and environmental catastrophes, creating a framework that guides people to start anew.26 The rebuilding process will focus not only on the physical but also on human living conditions, the water, land, and sky, bringing a sense of agency back to the people’s lives. Rebuilding Gaza is not just about physical structures; it is about giving voice to the people, telling their stories through art, architecture, and the landscape of a city that has endured profound destruction.27

Sources:

24. “UNOSAT Gaza Strip Agricultural Damage AssessmentJanuary 2024 - Occupied Palestinian Territory | ReliefWeb.”

25. “A Foot on the Earth and a Hand in the Sky: Yara Sharif and Nasser Golzari on Rebuilding Gaza – KoozArch,” accessed July 19, 2024, https://koozarch.com/interviews/a-foot-on-the-earthand-a-hand-in-the-sky:-yara-sharif-and-nasser-golzari-on-rebuilding-gaza.

26. “A Foot on the Earth and a Hand in the Sky.”

27. “A Foot on the Earth and a Hand in the Sky.”

Fig 11. Conceptual Physical Model

2-2 CULTURAL LANDSCAPE

In Palestine, Architecture, urban form, and cities have long been closely connected to the natural landscape, creating a harmonious relationship between land, nature, and architecture.28 However, this relationship was significantly disrupted during the Ottoman period and subsequent occupations, leading to a sense of loss and the urgent need for preservation. The interaction between the landscape and urban morphology, particularly the scale and form of urban fabrics, highlights the importance of scientific methods in analyzing the interplay between nature and urban development.29

Gaza’s landscape incubates agriculture, geology, social order, and memory. Understanding the landscape requires an integrated approach that considers its processes, forms, context, and functions together, revealing it as a physical environment and a social structure.30 Moreover, Gaza’s landscape reflects complex power dynamics influenced by Foucauldian ideas of visible and invisible control. Spatial and landscape design, shaped by both the visible and invisible forces, reveal broader power relations influenced by Orientalist, Western, and religious perspectives.31

Gaza’s landscape is essential in sustaining Palestinian society’s material and cultural fabric. Deeply intertwined with the people’s aspirations and

struggles, the landscape is a vital part of daily life, reflecting and shaping the community’s identity. It serves as a public realm where social, economic, and cultural activities intersect, functioning not merely as a backdrop but as a dynamic environment where individuals gather, interact, and engage in the rhythms of life. Waterscapes in Gaza, such as the Valley and the sea, have historically been integral to this way of life but have suffered significant ecological degradation due to ecocide.

Detachment from the landscape undermines moral grounding, given its role as a dynamic entity shaped by environmental, political, and cultural forces that reinforce narratives and territorial claims.32 Amid escalating ecological and political pressures, the intricate relationship between Palestinians and their landscape has become increasingly strained and disrupted. The degradation of both the visible and invisible aspects of the landscape’s infrastructure obscures and destabilizes ecological balance, leading to lasting environmental impacts. Therefore, rehabilitating the ecological system is crucial for reestablishing the connection between the processes, forms, functions, and contexts that shape the landscape, thereby restoring its capacity to support the cultural and ecological needs of the people.

Fig 12. A water spring in Battir village in south of Palestine. 2023. Wafa Agency.

WADIGAZA

GAZA,PALESTINE

Watershed
Dark brown soils
SOIL MAP
Dark brown soils - Sand dunes
Fine grained desert alluvial soils
Hamra soils
Loessial arid brown soils
Loessial arid brown soils - Sand dunes
Regosols
Sand dunes
Sandy regosoils and arid brown soils Fig

While international organizations have focused on rebuilding Gaza’s infrastructure and the Wadi (Valley) Area, they have often neglected integrating environmental, land, and cultural contexts. This oversight has impeded a comprehensive recovery, highlighting the urgent need to address the interplay between Gaza’s cultural landscapes and water systems. Restoring these interconnected landscapes is vital for both ecological balance and Palestinian people’s cultural and social well-being.

Wadi Gaza

Wadi Gaza, a seasonal river that flows from east to west across Gaza, holds significant hydrological and social importance. Primarily active during the rainy winter months, the Wadi channels water from the mountain ridges, occasionally experiencing floods of up to three meters. This waterway is a crucial recharge zone for the coastal aquifer, Gaza’s primary natural water source. However, the aquifer faces severe challenges, including water shortages and seawater intrusion, exacerbated by groundwater over-extraction and reduced rainfall due to climate change. 33

Pluvial flooding is a natural occurrence along the Wadi area; however, climate change has intensified the frequency and severity of rainfall and subsequent flooding.34

Currently, the quality of water that recharges the aquifer is suffering due to water contamination and soil degradation, both worsened by pollution and ongoing war. Soil damage, resulting from activities such as razing, heavy vehicle movement, and bombing, further compounds the issue. Additionally, inadequate waste management, including overburdened landfills and open dumping, contributes to soil contamination, which, in turn, pollutes the water supply.35 This has rendered much of the groundwater unsuitable for agriculture and drinking, undermining its natural filtration capacity. Wells in the area increasingly show elevated chloride and nitrate levels, mainly due to waste discharge.

Clean water is essential for human consumption and Agriculture, the latter being a cornerstone of Gaza’s economy and culture. Most of Gaza’s land is dedicated to agriculture, with the Netherlands suggesting specific high-yield crops in its “High-Value Crops Programme” for Palestine. Primary and secondary crop types are planted in the area, and numerous cooperatives support the farming industry, which is both culturally and economically vital.36 However, as of April 2024, nearly 50% of the land has suffered significant damage, compromising the strained agricultural industry.37

Fig 14. Wadi Gaza Ground Section
Fig 15. Map of Wadi Gaza
Fig 16. Destruction Map of Gaza

Recognising the severity of the situation (even before the current war), the UNDP finalised a master plan in 2019 to rehabilitate the Wadi. The proposal aspires to restore the ecosystem and reduce pollution while providing spaces for recreational and economic activity. Though the intent is holistic, the system’s sustainability is questioned as the planned spaces have little to no relation or contribution to the rehabilitation processes. Protected zones are first established along the Wadi’s extent and categorised as Protected Zones A and B with a buffer zone for highvalue agricultural areas. 38

There are three main types of infrastructure in the proposal:

The proposed core areas for the masterplan are spread out along the extent of the wadi with the following spaces:

Central Gaza Wastewater Treatment Plant in Bureij was built and inaugurated on March 2, 2023, with the capacity to treat 60,000 cubic meters of wastewater from eleven communities with 1 million inhabitants.39

Sources:

28. “Tamari-Salim-Mountain-against-the-Sea-Essays-onPalestinian-Society-and-Culture-1.Pdf,” accessed July, 15, 2024, https://yplus.ps/wp-content/uploads/2021/01/Tamari-SalimMountain-against-the-Sea-Essays-on-Palestinian-Society-and-Culture-1.pdf.

29. Johanna Adolfsson, The Power of the Palestinian Landscape : An Exploratory Study of the Functions of Power Using Aerial Image Interpretation, 2016, https://urn.kb.se/resolve?urn=urn:nbn:se:su:diva-131340.

30. Adolfsson.

31. Adolfsson.

32. Wendy Ashmore, “Archaeological Landscapes: Constructed, Conceptualized, Ideational (A. Bernard Knapp and Wendy Ashmore) (1999),” Archaeologies of Landscape: Contemporary Perspectives, Edited by Wendy Ashmore and A. Bernard Knapp, Pp. 1-30. Blackwell, Oxford., January 1, 1999, https://www.academia.edu/5271922/Archaeological_Landscapes_Constructed_ Conceptualized_Ideational_A_Bernard_Knapp_and_Wendy_Ashmore_1999_.

33. World Bank. “Responding to the Water Crisis in Gaza.” Accessed June 8, 2024. https://www.worldbank.org/en/news/video/2022/11/15/responding-to-the-water-crisis-in-gaza.

34. Al-Najjar, H., Purnama, A., Özkan, K. et al. Analysis of extreme rainfall trend and mapping of the Wadi pluvial flood in the Gaza coastal plain of Palestine. Acta Geophys. 70, 2135–2147 (2022).

Fig 17. Wadi Gaza UNDP

The master plan aims to connect the urban environment with the river and wetland to create a public space for the community to enjoy and engage in recreation, amusement and relaxation. The overlying goal was to create a vision of a future where growth, development and success are possible. The vision seems grand but lacks a proper connection between the aspects they aspire to connect. The interactions between people, the environment and the facilities seem superficial, as a clear distinction between the different zones is evident in the proposed program. The utilitarian spaces such as the treatment plant, stormwater network, and embankments, which are crucial to the rehabilitation, are far removed from the recreational and park spaces. The challenge with this type of approach, wherein the necessary utilities are considered back-of-house and hidden from the users, is that it alienates the essential functions from the community, preventing placemaking from naturally developing for these functions. A more integrated vision is needed to bridge the gap and create intersections between the functions of both the front-of-house and back-of-house operations in relation to the landscape.

Emphasising the need to integrate the rehabilitation of the built environment and natural landscape during the rebuilding of Gaza. This approach should focus on restoring land, soil, and water while incorporating a public cultural program harmonising with Gaza’s natural landscapes, engaging the community in their daily lives and the region’s agricultural heritage. The processes of rehabilitation and placemaking are inseparable;

fostering a sense of belonging, ownership, and renewal empowers the people and their land to flourish together. This integrated approach positions the landscape as a resilient domain, supporting the community across space and time.

Sources:

35. World Bank. “Responding to the Water Crisis in Gaza.” Accessed June 8, 2024. https://www.worldbank.org/en/news/video/2022/11/15/responding-to-the-water-crisis-in-gaza.

36. Netherlands Representative Office to the Palestinian Authority. “Multi-Annual Strategic Plan for the Palestinian Territories 2014-2017,” December 2013.

37. “UNOSAT - FAO Gaza Strip Cropland Damage Assessment - May 2024 - Occupied Palestinian Territory | ReliefWeb,” June 21, 2024. https://reliefweb.int/map/occupied-palestinian-territory/unosat-fao-gaza-strip-cropland-damage-assessment-may-2024.

38. United Nations Development Programme, and Programme of Assistance to the Palestinian People. “Natural Park and Greenway: Development of a Comprehensive Master Plan for the Wadi Gaza Area,” n.d.

39. Deutsches Vertretungsbüro Ramallah. “The Federal Republic of Germany through KfW in Partnership with the Palestinian Water Authority Supports the Coastal Municipalities Water Utility in Improving Wastewater Treatment in the Central Area of Gaza with a Budget of 86.6 Million Euros,” March 2, 2023.

Fig 19. Wadi Gaza
Fig 20. Conceptual Physical Model

2-3 WHAT MAKES A PLACE?

2-3.1 REIMAGINING PUBLIC BUILDING TYPOLOGY

As the need for water and soil rehabilitation continues to rise, the discourse on how to approach design problems concerning spatial quality and sustainability becomes relevant. Three components must be addressed to rehabilitate the aquifer: efficiently channeling water into the wadi, recycling wastewater back into the system, and purifying the soil where it percolates to improve groundwater quality. Agriculture also impacts water and soil, making it an integral part of the system. These components cannot be separated as they are interconnected in a feedback loop. Therefore, the project aims to develop a facility that supports wastewater treatment and soil rehabilitation, helping restore the natural environment.

As ecology and its intersections with architecture were initially questioned, it became clear that a holistic system is needed for effective rehabilitation. The realizations established earlier in the discussion of ecology and architecture highlighted the importance of user participation in the design process. This leads the designer to consider the role of people. Currently, there is a gap between infrastructure and the community it serves, as infrastructure is often hidden. This lack of visibility hinders public awareness of its role in the urban environment, prompting the designer to question the planning approach from compartmentalization to integration.

Today, a new approach involving placemaking is being incorporated to solve the divide between people and places, allowing for a deeper connection to the land. A place extends beyond its physical location to encompass the meanings, experiences, and relationships that individuals attribute to it.40 Public spaces have evolved from serving as community hubs during the time of the Romans to universities, markets and places of worship in the Middle Ages to utilitarian approaches at the turn of the Industrial Revolution. Nowadays, a focus on combining utility and community is considered important in public buildings, supporting well-being and social interaction, both concepts in placemaking.41 According to Project for Public Spaces (PPS), a successful public place is defined by its accessibility, inclusivity, functionality, safety, comfort, identity, and engagement. These attributes make the space welcoming, multifunctional, and reflective of the community’s character.42 In Gaza, where infrastructure and public spaces have been devastated, integrating these principles into reconstruction encourages a building typology that introduces meaningful community spaces and environment into utilitarian facilities.

Fig 21. Public Buildings Collage

Two contemporary approaches to water treatment plants are considered as primary examples for discussion on placemaking in infrastructural facilities. The ETAR Water Treatment Plant by MASSLAB (ETAR) and the WRRF Yixing Water Resource Recovery Facility by THAD SUP Atelier (WRRF) both intend to extend the establishment’s functionality by providing spaces for educational and recreational activities. The use of flexibility in the spaces provided for public use is based on community needs.43 ETAR had greater success in integrating the facility as part of the landscape, while WRRF had an explicit understanding and application of material processes from source to output. 44

They mainly differ in the use of edges to limit the extent of private and public zoning. As ETAR was an existing water treatment facility, they employed vertical segregation of spaces, treating the additional roof as a public space with visual access through light entrances into the facility. The facility’s utility is then partially hidden, only letting users peek into the processes involved. Meanwhile, WRRF features a compact layout that combines treatment processes with intentional public areas, such as a café strategically positioned beside a secondary sedimentation tank. It features several courtyards that provide multiple views and closer interaction with the processes in the facility, allowing an engaging experience for the users.

While both projects have effectively integrated infrastructure with placemaking, each presents distinct

limitations. As the ETAR facility focused on adaptive reuse and maximum flexibility in the use of the rooftop quadrangles, the public zones are identical in spatial quality. In contrast, WRRF’s well-defined spaces could lead to adaptability constraints. It could become a place where users, who are regular citizens uninvolved in the sciences promoted by the facility, visit only once or a few times as there would not be variation in the experiences, which could lead to a lack of deep connection.

Sources:

40. Ahmed S. Muhaisen, “Development of the House Architectural Design in the Gaza Strip,” ATHENS JOURNAL OF ARCHITECTURE 2, no. 2 (March 31, 2016): 131–50, https://doi. org/10.30958/aja.2-2-3.

41. Chronicles Uncovered: An Insight into Past Times. ‘The Colosseum: A Deep Dive into Ancient Roman Architecture’. Accessed 20 July 2024. https://oralhistory.ws/resources/unveiling-the-secrets-of-romes-colosseum/.

42. ‘What Is Placemaking?’ Accessed 20 July 2024. https:// www.pps.org/article/what-is-placemaking.

43. ArchDaily. ‘MASSLAB Transforms Bragança Water Treatment Plant into Dynamic Public Space in Portugal’, 7 May 2024. https://www.archdaily.com/1016139/masslab-transforms-braganca-water-treatment-plant-into-dynamicpublic-space-in-portugal.

44. ArchDaily. ‘Concept WRRF Yixing Water Resource Recovery Facility / THAD SUP Atelier’, 19 February 2024. https://www.archdaily.com/1010818/concept-wrrf-yixing-thad-sup-atelier.

Fig 22. ETAR Water Treatment Plant by MASSLAB
Fig 23. WRRF Yixing Water Resource Recovery Facility by THAD SUP Atelier

Based on the analysis of the case studies, placemaking emerges as a key strategy for facilitating the integration of spatial programs, user engagement, and environmental considerations in the planning of the Gaza facility. A smooth transition between private and public spaces can foster more inclusive design and planning approaches. As an example, in Al Fawwar Refugee Camp, Sandi Hilal and Alessandro Petti introduced a semi-private square for women and children, addressing the need for communal spaces. This design successfully incorporated sociological and cultural elements through community involvement, creating a space that promotes social cohesion and a sense of belonging. Similarly, participatory design should further empower the community, enabling users to shape architecture based on their specific needs. As advocated by Nabeel Hamdi in “The Place Maker’s Guide to Building Community”, a bottom-up approach encourages meaningful input from users, giving them the power to influence the design process.45 According to PPS, adaptability is essential in placemaking, enabling spaces to evolve with community needs. To gain a better grasp of these concepts, Gordon Pask’s concept of cybernetics is studied. It explores feedback loops and system-environment interactions, offering valuable insights into creating responsive spaces. His ideas greatly influenced Cedric Price, an anticipatory architecture pioneer who emphasized flexibility and responsiveness to changes. 46

His approach highlights three key elements: adaptability, user-centered design, and open-ended design for ongoing evolution.47 It suggests a modular approach, dividing buildings into two components. First is the base structure, which includes structural elements, the building envelope, and core facilities. Second is the fit-out, which encompasses non-structural partitions and finishes. This modular strategy allows spaces to reconfigure to meet diverse evolving needs over time. 48

Taking inspiration from vernacular practices and analyzing its architectural typology and spatial configurations, one must look at the relationships of spaces that allow transitions from private to public landscapes and examine the local construction methods and material know-how to foster ownership and a sense of belonging. Vernacular architecture traditionally utilized courtyard spaces as intermediary zones between public and private areas, offering a setting for social gatherings and various activities. These courtyards served as a fluid transition, fostering communal interaction while preserving privacy. This presents an opportunity to incorporate courtyard spaces in the facility as a soft edge between utility and community zones.

In response to the constraints on acquiring construction materials, such as cement and steel, imposed by

blockades and import restrictions in Gaza, attention is directed towards exploring and employing locally sourced materials and indigenous construction techniques. These efforts aim to enhance the properties of local resources, making them suitable for construction under the given limitations. Frequent power shortages and inadequate infrastructure further complicate material manufacturing and processing, increasing the necessity of leveraging local resources. Vernacular architecture in Gaza has long relied on the use of loam as a principal building material. Traditional Gaza houses often feature thick stone or mud walls designed to provide insulation against extreme temperatures. The plasticity of loam allows for the easy moulding of bricks and other building components, which can be constructed and repaired using simple tools and techniques. This approach promotes self-sufficiency, sustainable development and fosters community participation by utilizing local skills and knowledge.

Learning from vernacular knowledge informs a bottomup approach to empower the community to feel that this facility can be from the land, by the people, and for the people. In conclusion, the proposal for a water and soil facility in Gaza must account for the importance of cultural ties, awareness, and ownership to effectively establish an architecture that can be sustained as it evolves with the community’s culture and needs.

Sources:

45. Hamdi, Nabeel. The Placemaker’s Guide to Building Community. London: Routledge, 2010. https://doi. org/10.4324/9781849775175.

46. Popov, Lubomir, and Gary David. ‘The Architect as a Social Designer: The Fun Palace Case’. Enquiry: A Journal for Architectural Research 12 (18 December 2015). https://doi.org/10.17831/ enq:arcc.v12i1.388. (page 11)

47. Kolarevic, Branko, and Vera Parlac, eds. Building Dynamics: Exploring Architecture of Change. London: Routledge, 2015. https://doi.org/10.4324/9781315763279. (page 11)

48. Kolarevic, Branko, and Vera Parlac, eds. Building Dynamics: Exploring Architecture of Change. London: Routledge, 2015. https://doi.org/10.4324/9781315763279. (page 3)

Fig 24. Community Architecture : Participatory design, open architecture, and low-tech construction contributiing to ownership

DISCUSSION

Gaza’s recovery depends on repairing its built environment and restoring the health of the entire ecosystem, including water, soil, and human conditions. Proposals for rebuilding often compartmentalize infrastructure from the urgent need for environmental rehabilitation. The thesis addresses this gap by proposing a new approach to designing infrastructure that prioritizes ecosystem regeneration, bringing the users closer to the environment through a whole systems design approach. The proposal shall operate on three levels of intervention – global network generation establishing efficient collection and distribution of water, local site network and zoning integrating the different programs into a development that blurs the lines between the built and natural environment, and architectural design that embodies the principles of placemaking to strengthen community awareness and involvement.

It addresses the following questions:

1. 1. How can a model computational framework and low-tech material system reinforce the intersections of public placemaking programs with a wastewater and soil treatment facility along Wadi Gaza?

2. How can a novel compressed soil blocks fabrication system enhance community participation in the context of Gaza?

3. How can placemaking enhance awareness and foster a shared sense of ownership in a public infrastructural facility?

The potential of a new public building typology to become a tool for rehabilitation in Gaza by reimagining the wastewater treatment facility as part of the public realm instead of merely functional spaces could become a model for how we envision our cities.

Fig 25. Proposal Argument
Fig 26. Proposal Scope

3 METHODS

OVERVIEW

3-1 Network Generation

3-2 Site Network and Zoning

3-3 Research Methods

3-4Material Experimentation

3-5 Morphology Form Finding: Generating Catenary Vaults

3-6 Augmented Reality

Research Development Methods

Network Generation

Integrated Zoning

Research Methods

Catenary Arches

Material Experimentation

Wadi Global Network

Site Network and Zoning

Space Program

Finite Element Analysis

Material Experiments

Design Development Design Proposal

Global Wastewater Network Network Along Wadi Gaza

Global Wetlands Network

Global Agricultural Network

Wastewater Network

Site Zoning

Constructed Wetland

Path Optimization

Aggregation of Spaces

Participatory Design

Form Optimization

Rationalization

Compressed Soil Brick Study

Site Development Plan

Spatial Distribution

Digital Application

Architectural Design

Fabrication Process

Quantitative data

3-1 NETWORK GENERATION

The proposed development plan adopts an adaptive methodology, integrating site-specific analysis and contextual factors, moving away from traditional top-down urban planning. Quantitative data and Geographic Information System (GIS) data were collected to provide a detailed understanding of the city’s urban fabric, considering population densities, destruction levels, structural compositions, environmental factors, and 3D spatial analysis. This informed a global strategy to enhance urban networks, with architectural interventions guided by contextual data and weighted assessments. The three networks—constructed wetlands, wastewater management, and agriculture—were designed using computational workflows that mimic natural biological growth patterns. These networks were further refined through multi-objective optimization using the Wallacei plugin in Grasshopper, ensuring alignment with the project’s goals.

An environmental analysis incorporating water flow simulations, slope, and elevation calculations using the Bison plugin in Grasshopper informed the allocation of constructed wetlands. The connections between water bodies were also established through a meandering network generated by the Anemone plugin. The second network, focused on wastewater collection, was developed using contextualized data and points from the constructed wetlands network, optimized through the application of a Differential Growth Algorithm. This approach integrated variables such as differential diffusion rates, slope inclinations, and attractor/ repeller points, resulting in diverse spatial configurations influenced by environmental and operational factors. For the third network, inputs were drawn from the first two networks, with a diffusion-limited aggregation Algorithm applied to model pathways linking agricultural nodes, stimulating the growth of biological structures within the urban landscape.

Slope & Elevation

Constructed Wetlands

Waste Water Network Agriculture Network Meander Network

Differential Growth Algorithim (DGA) (DLA)

Diffusion-Limited Aggregation

Evolutionary engine Problem Design

Primitive

Gene Pool

Mutation

Crossover Design Space

Standard Deviation graphs

Parallel Coordinate Plot Pareto Fronts and Clustering

Final Solution (Phenotype)

27. Methods for Generating Urban Development Networks

Anemone
Grasshopper
Grasshopper
Fig

3-2 SITE NETWORK AND ZONING

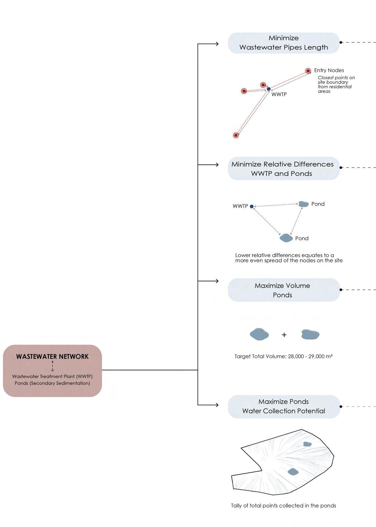
The zoning approach for the thesis consisted of a multilayered strategy to develop an integrated clustering site plan. The wastewater network was first established using a multi-objective optimization algorithm to ensure that the location of the water treatment facility and the clean water ponds were efficient in relation to elevation and slope. The ponds were spread out on the site to allow for an integrated clustering logic wherein the other succeeding programs could be plugged in without creating hard-edge boundaries. The rest of the clusters involving the composting and public programs are then inserted around the established wastewater network in consideration of environmental and programmatic requirements. A multi-objective optimization algorithm was used to generate clusters for the development zone for building the public facilities to widen the range of solutions for evaluation. Once the zones were set, the constructed wetland was designed as a major feature on-site, which blends the facility with the environment and further aid in softening the boundaries between utility and public community space. Lastly, the connections between zones are defined and optimized using a wool thread edge bundling algorithm to minimize the redundancy and lengths of the paths.

Multi-layered Strategy

Waste Water Network Clustering

Constructed Wetland

Evolutionary engine Problem Design

Wallacei X

Primitive

Gene Pool

Mutation

Crossover

Design Space

Standard Deviation graphs

Parallel Coordinate Plot

Pareto Fronts and Clustering

Final Solution (Phenotype)

Fig 28. Methods for Site Network and Zoning

Bison
Grasshopper
Ladybug
Point Field Selection
Waterflow Simulation
Woolthread Algorithm (Frei Otto’s Edge Bundling)

3-3 RESEARCH METHODS

The research combined qualitative and quantitative data to comprehensively understand Gaza’s cultural, ideological, and contextual dimensions. Qualitative data was gathered from sources such as maps, historical records, scientific studies, government publications, and UN reports, while quantitative data, including physiological measurements, tests, and assessments, offered statistical insights into evolving environmental, cultural, and political contexts. Geographic Information Systems (GIS) tools like QGIS were utilized to generate topographical maps and spatial data and build information to support decisionmaking. For the Architectural program, infrastructural spaces were selected based on case studies, international standards, and calculations for maximum wastewater flow and composting needs. Community activities were identified through community needs and contextual analysis, resulting in an hour-by-hour activity schedule categorized into cultural, recreational, commercial, and educational activities, which helped prioritize space requirements.

Infrastructure and community spaces were evaluated using a matrix based on the Public Space Quality Index (PSQI) from Seema Praliya and Pushplata Garg’s study. The matrix assessed Environmental, Accessibility, Attractiveness, Comfort, Safety, and Activity, scoring each program from zero (private) to one (fully public). This method facilitated the integration of infrastructural and communal spaces, ensuring that private zones were separated from public ones. Programs were categorized into public, semi-public, and private zones, resulting in a catalogue with three public, four semi-public, seven private parts, and two courtyards. These components were aggregated across four designated sites: community zone, marketplace, composting zone, and wastewater treatment zone, utilizing Grasshopper’s Wasp plugin. The aggregation process adhered to predefined rules aimed at maintaining appropriate zonal connections. A multiobjective optimization experiment was conducted, with the final selection based on criteria weighted toward ensuring efficient spatial configuration and environmental performance.

Fig 29. Methods for Generating Programmatic Aggregation

3-4 MATERIAL EXPERIMENTATION

Experiments were conducted to find the ideal ratios for creating a durable material using loam, date palm fibres, and magnesium oxide. These tests focused on compressive strength, tensile strength, and water resistance to ensure the mixture met construction standards and to study its limitations.

Brick Design and Production

The experiment’s first phase involved determining the optimal length of overhang for two bricks to combine into a two-layered brick capable of distributing loads evenly. Finite Element Analysis (FEA) was used to compare the effectiveness of straight versus curved edges at the contact points.

In the second phase, the brick was fabricated using wood formwork that could help achieve its 1:1 scale geometry. The mixture was manually compressed into the form, and after removal, the bricks were cured to gain strength and durability. This repetitive process enhanced the production scale and contributed to soil rejuvenation through low-tech, sustainable methods.

Fig 30. Methods for Material Selection and Brick Design

3-5 MORPHOLOGY FORM FINDING: GENERATING CATENARY VAULTS

Computational workflows and analysis methods define the logic for forming the morphology. Ratios of voxels, representing volumetric elements, are applied to develop a framework, and when integrated with Finite Element Analysis (FEA), they help determine an optimal ratio for generating stable catenary arches. These ratios are essential for ensuring structural stability and efficiency while allowing for the creation of forms that respond to environmental and spatial requirements. Grasshopper’s Kangaroo plugin is employed for real-time physics and mathematical simulations to explore the form-finding of catenary arches. Finite Element Analysis (FEA) is subsequently used to evaluate the structural integrity of these forms, modelling complex systems to study material behaviour and strength under various loads.

3-5.1

ENVIRONMENTAL ANALYSIS TOOLS

Solar Analysis

Solar radiation and sun hours analysis tools, using the ladybug plugin for Grasshopper, were used to evaluate the accumulated solar energy that reaches the building surfaces to assess how sunlight interacts with the generated morphology. It provides data used to minimize heat gain and maximize natural lighting in the generated structure by informing the design for fenestrations.

Wind Analysis

Wind direction and frequency data were represented graphically using the ladybug plugin for Grasshopper to visualize and analyze wind behaviour, which influenced decisions on zoning and the fenestrations in the morphology. The wind data obtained for Gaza also influenced the openings’ location, orientation, and size.

Water Flow Analysis

Water flow simulation across the terrain to understand and analyze the patterns of natural water movement was used to inform the design of the wetlands and wastewater networks on both the global and site-specific scales. This analysis aids in identifying optimal catchment areas, reducing the need for extensive landscape alterations, and minimizing the impact on the existing natural environment.

Fig 31. Methods for Morphology Generation and Fenestrations

3-6 USER-CENTRIC APPLICATION

Developing an application for designers and architects in Gaza highlights the importance of community participation and knowledge sharing in the construction process. It incorporates four key components— information sharing, user engagement, participatory design, and practical expertise—using Augmented Reality (AR) to allow users to interact with the design and actively contribute to the project’s expansion.

The application enables users to visualize the building typology using AR sessions powered by the Vuforia engine. C# scripting within Visual Studio ensures smooth functionality and seamless scene transitions, effectively integrating AR features. Through Unity, customizable simulations allow individuals to adapt designs to their spatial needs before construction begins. Kangaroo and multi-objective optimization techniques further refining these simulations to produce accurate catenary arch structures that align with environmental conditions.

The interface supports sustainable construction by optimizing local resources through material know-how. This approach improves precision and educates the community about the building process, actively involving them in its development.

Main Menu Project Information Designers information

Site AR, Gaze interaction

Morphology Ground Plane (AR)

Program Selection

Feedback

Material Know-How

Iphone Application

Fig 32. Methods for user integration within App Design

Visual Studios
Vuforia Engine

4 RESEARCH DEVELOPMENT

4-1 Wadi Global Network

4-2 Site Network and Zoning

4-3 Program: Space Organisation

4-4 Material Systems

4-5 Morphology Form Finding: Generating Catenary Vaults

Network Generation

Integrated Zoning

Research Methods

Catenary Arches

Material Experimentation

Global Network Site Network and Zoning Space Program

Finite Element Analysis

Material Experiments

Design Development Design Proposal

Global Wastewater Network Network Along Wadi Gaza

Global Wetlands Network

Global Agricultural Network

Wastewater Network

Site Zoning

Constructed Wetland

Path Optimization

Aggregation of Spaces

Participatory Design

Form Optimization

Rationalization

Compressed Soil Brick Study

Site Development Plan

Spatial Distribution

Digital Application

Architectural Design

Fabrication Process

4-1 WADI GLOBAL NETWORK

The conceptualization of the Wadi area’s redevelopment is anchored in three primary components, which aim to foster sustainable and resilient urban growth through strategic architectural and infrastructural interventions.

1. Architectural interventions and their allocations:

Revitalizing the Wadi area requires identifying and implementing architectural interventions based on a thorough assessment of local needs, particularly in wastewater management, power generation, and agricultural support. Quantitative data, including metrics on rainfall, energy usage, water consumption, water scarcity, agricultural needs, and GIS information, guide these interventions.

Primary Components

ARCHITECTURAL INTERVENTIONS AND THEIR ALLOCATIONS

CONSTRUCTED WETLANDS

URBAN NETWORKS DESIGN

Constructed Wetlands Waste water Network Agriculture Network

33. Wadi Redevelopment Plan parameters

Central Gaza Plant (Burij)

North Gaza Plant

Central Existing (Ejleen) Khan Younis Rafah

Fig

Architectural typologies:

i) Wastewater Treatment and Composting Facilities:

a. Wastewater Treatment:

The design and capacity of wastewater treatment facilities were based on an analysis of wastewater production, irrigation water requirements, rainfall recovery, and groundwater consumption. These factors are evaluated on a global scale to ascertain the water deficit and determine the necessary facility size. The assessment concluded that two wastewater treatment plants are required: one to replace the destroyed central Gaza plant (Burij), with a capacity of 73 million cubic meters (MCM) per year, and a new facility with a capacity of 82.50 MCM per year. 49

b. Composting Facility:

The area surrounding Wadi Gaza designated for rehabilitation was quantitatively assessed, encompassing both the soil volume requiring remediation and the quantity of compost necessary for the process. Additionally, calculations were made for the amount of raw waste required for compost production and the necessary planting density. Two scenarios were considered: Scenario #1 for the remediation of Area #1 and Scenario #2 for Area #2. Each scenario was evaluated over two potential timelines: three years and five years.

The five-year plan, covering 15,000,000 square meters, was chosen for Cleaning Area 1. This plan requires a monthly planting density of 31,294.5 square meters

per facility and 187,767.14 kilograms of compost per month per facility. These calculations helped design the composting facility’s scale and operations.

Plant Density (m2)

Required Compost (Kg)

Required Compost Volume(m3)

Required Raw Waste Volume(m3)

312,945.233.75e+6 521.5756,258.90 1303.9415,647.26

Sources:

49. “Project-Information-Document-Gaza-Wastewater-Management-Sustainability-WMS-Project-P172578.Pdf,” accessed August 16, 2024, https://documents1.worldbank.org/curated/ en/450511586876051095/pdf/Project-Information-Document-Gaza-Wastewater-Management-Sustainability-WMS-Project-P172578.pdf.

Composting parameters

Compost application rate

6Kg/m2

Average bulk density of compost

Composting facilities count

Fig 35. Wadi Redevelopment Plan

• Allocation of Wastewater treatment and composting facilities:

• The Wadi rehabilitation plan includes the establishment of two facilities. The locations of these facilities were determined based on a set of parameters, including:

1. The Wadi width

2. Proximity to Agricultural Waste Sources

3. Proximity to Residential Areas

4. Connection to Existing Water Networks

5. Coverage Area and Relative Distance Between Facilities

Employing a weighted criteria methodology, the first facility is located at the site of the destroyed former central Gaza plant, while the second facility is positioned in the midsection of the Wadi

Proximity to agricultural waste Sources

Proximity to residential areas

WASTEWATER ALLOCATION STRATEGY

Facility #1 is located on the same site as the demolished Wastewater Treatment Plant, with analysis confirming the suitability of the location. The second facility is positioned in the central area of the Wadi, where site assessments indicate that it meets all required parameters for development.

Legend

Empty Plots

Residential Camps Areas

Agricultural Plots

Existing WWTP

Existing Wastewater nodes

Wadi Width

Facilities Location Weighted

ii) Agricultural Facilities

The Wadi rehabilitation plan includes agricultural facilities for supporting plots, storage, and waste collection to streamline material and product transfer between farms, composting sites, and markets.

Six agricultural facilities are needed to cover four zones totalling 15 km² based on the plot area, spatial distribution, and total coverage. Note that the size and capacity of these facilities may vary depending on the specific crops cultivated and the volume of agricultural production in each zone.

The preliminary estimates, that one agricultural facility is required for every 2.5 km², as this to be further refined and detailed during the March Phase of the project.

The breakdown of water needed for Horticulture, between 2025 and 2035, can be further seen in the appendix. 50

• Allocation of Agricultural Facilties:

The plan encompasses the establishment of six facilities, with their locations determined based on several key parameters:

Proximity to Composting and Wastewater Treatment Facilities

AGRICULTURAL FACILITIES ALLOCATION

The breakdown of the zones and corresponding facility requirements is as follows:

These calculations provide a foundation for planning, which will be adjusted and optimized as further studies are conducted.

Plots

Existing WWTP

Facilities Location

Agricultural nodes

Agriculture Zone 2

Agriculture Zone 3

Agriculture Zone 4

4 Plots

8 Plots

9 Plots

0

iii) Power and Energy facilities

Gaza’s energy infrastructure is severely damaged and relies heavily on power from the occupying authority, highlighting the need for self-sufficient renewable energy in the Wadi rehabilitation plan. 51 These facilities will support new developments and contribute to Gaza’s energy grid, enhancing security and resilience. At this stage, 30% of each development area is allocated for energy production, primarily solar power. Additionally, the project will include hydropower and biogas production facilities, with details to be finalized in future phases. The assessment of potential sites for energy generation has been conducted based on the following parameters:

1. Proximity to the Sea: Coastal sites were assessed for their potential to support renewable energy infrastructure, primarily hydropower.

2. Solar Exposure Maximization: Solar energy harvesting sites were identified by analyzing sunlight hours and intensity to ensure optimal exposure for photovoltaic systems.

3. Proximity to New Facilities

4. Connectivity to Existing Power Grids

This assessment will guide the detailed design and implementation of energy infrastructure in the subsequent phases of the project.

Sources:

50. “(PDF) The Effect of Seawater Desalination for Domestic Purposes on The Reuse of Treated Effluents in Gaza Strip,” accessed August 16, 2024, https://www.researchgate.net/publication/369706574_The_Effect_of_Seawater_Desalination_for_Domestic_Purposes_on_The_Reuse_of_Treated_Effluents_in_Gaza_ Strip.

51. Will Todman, Joseph S. Bermudez Jr, and Jennifer Jun, “Gaza’s Solar Power in Wartime,” November 21, 2023, https://www. csis.org/analysis/gazas-solar-power-wartime.

Proximity to new Wastwater and composting facilities

Connectivity to existing Power plants

Maximize Ponds Water Collection Potential

Solar Exposure and Sunlight hours

Analysis during winter months

4-1 WADI GLOBAL NETWORK

2. Constructed Wetlands:

Constructed wetlands (CWs) are effective systems for treating wastewater and managing stormwater runoff, particularly in its early stages. . These systems provide several benefits, including peak flow attenuation, metal sequestration, organic compound degradation, and pollutant retention through plant uptake and adsorption, which facilitates sediment settling and water storage. As noted by Lai and Lam, wetlands act as the “kidneys of the landscape,” underscoring their crucial role in maintaining ecological balance. In addition to their primary treatment functions, constructed wetlands offer recreational opportunities and serve as wildlife habitats.

Constructed wetlands (CWs) efficiently treat wastewater using solar energy and minimal maintenance, making them ideal for areas lacking infrastructure.52 They manage and reduce water flow velocity through aquatic vegetation, which aids in nutrient and sediment retention. 53

The successful implementation of constructed wetlands depends on factors such as soil type and groundwater depth. Important considerations include hydrological calculations, design validation, elevation, and grading.54 Additionally, the selection and propagation of wetland vegetation are vital, as these plants help improve air quality by producing oxygen and absorbing carbon dioxide.

The required volume for constructing wetlands in the Wadi area is determined by factors such as catchment area, runoff volume, annual rainfall, and runoff coefficient. With a runoff coefficient of 0.45, typical for agricultural regions, the wetland volume is calculated to be 2.66 million cubic meters (MCM) for a catchment area of 1.5e+7 m². Design parameters include a wetland depth between 1 and 1.5 meters, necessitating a surface area of approximately 1.77 million m². Accurate design requires incorporating additional data and engineering considerations.

A meandering network is engineered within the constructed wetland to ensure optimal water management and integration with the surrounding hydrological system.55 This network incorporates design elements, including overflow, inlet, and outlet configurations, facilitating the connection between the wetland and the adjacent terrain. By leveraging the natural topography, the system effectively guides water flow within the wetland and ensures controlled discharge into the valley.56

3. Urban Networks Design :

The rehabilitation of the Wadi area necessitates the design and integration of multilayered urban networks that not only support but actively facilitate the regeneration process. These networks are categorized into three primary types: the constructed wetlands network, the wastewater network, and the Agricultural Network. The design of each network is inherently interdependent, with each one influencing and relying upon the others to function effectively.

The network design was guided by a systematic approach that defines the inputs, outputs, and parameters specific to each network. Moreover, the intersections and interactions between these networks are meticulously planned to ensure the seamless flow of materials and resources across the entire system and to function synergistically rather than in isolation.

Sources:

52. J. N Carleton et al., “Factors Affecting the Performance of Stormwater Treatment Wetlands,” Water Research 35, no. 6 (April 1, 2001): 1552–62, https://doi.org/10.1016/S0043-1354(00)004164.

53. Malaviya and Singh, “Constructed Wetlands for Management of Urban Stormwater Runoff.”

54. Malaviya and Singh.

55. “Constructed-Wetlands.Pdf,” accessed August 16, 2024, https://clp.indiana.edu/doc/fact-sheets/constructed-wetlands.pdf. 56. “Constructed-Wetlands.Pdf.”

URBAN NETWORKS

Constructed Wetland

Meander Space Colonization

Opportunities

Limitations

Opportunities

Limitations

Inspired by natural flow Flow from one point to the other

Minimizing energy expenditure

Integration with the Natural terrain

Effecient water drainage and flood control

Enhances green spaces

Sustainability

Increased travel distances

Occupying more land cover Challanges for Road networks

Overlapping when generating the algorithm

Diffrential Growth Algorithm

Opportunities

Based on principes of repulsion and expansion Found in Natural systems

Natural, organic, Evolving in response to contextualized data

Flexibility in irregular terrains (Wadi Area)

Adaptibility for infrastructure design

Decentralized Growth

No Hierarchical Structrue

Results may come out segmented or highly cuved which may be less effecient

Diffusion-limited aggregation

Limitations

Growth Fractal-like patterns

Natural Phenomena

Organic Growth

Hierarchical Structure

Simplicity

Usefull for street layouts and transport effeciency

Uniformity in growth

Irregularity due to uncontrolled randomness

17 points

0.05-0.09

0.5-3%

80 points

250-500 meter 8-15

Particles 30-100

Speed 3-5

Iteration seed 0-100

300-400 meter

Repulsion: Water bodies

Repulsion weight 0.20-0.60

Attractors: Agricultural Nodes

Slope & Elevation

Water Flow

Wetland Bodies

Wetlands inlets & outlets

Wadi Curve

Objective 1

Minimize Network Length

Objective 2

Maximize Distance between inlet and outlet

SearchObjectiveRadius 3

Slope 0.5%-3%

Objective 1

Wetlands bodies Wetlands Intersections

Wadi Curve

Camps Agricultural Nodes

Existing Wastwater network

Wastewater network nodes

Terrain &Slope

Wetlands bodies Wetlands Intersections

Wadi Curve

Waste water Network

Terrain &Slope

Agricultural Zones & WWTP nodes

Minimize Network Length

Objective 2

Minimize Intersections with Water bodies

Objective 3

Slope 0.8%-5%

Objective 1

Minimize intersections with the Wetlands Minimize Crossover over the Wadi

Objective 2

Objective 3

Minimize Network Length

4-2 SITE NETWORK AND ZONING

To allow for the integration of wastewater treatment, soil remediation, and public community spaces, the organization of programs on-site must veer away from conventional methods wherein infrastructure programs are segregated and hidden. The task was to design a complete ecosystem by dispersing and revealing parts of the infrastructural spaces around the public programs. A constructed wetland as an extension of the water treatment process blurs the boundaries between the built and natural environment. Understanding the flow of water, material, and people was necessary to design the workflow for site development, which allowed for the integration of the whole ecosystem into one cohesive plan.

Wastewater Network

Conventional planning for wastewater infrastructure maintains a clear separation between the treatment facility and the other functions. This is observed in the Central Gaza Wastewater Treatment Plant in Bureij, where public programs were situated far from the facility. In contrast, the proposal challenges this convention by revealing the clean water tanks as pond features to incorporate part of the wastewater treatment facility into the public programs.

The wastewater treatment process involves the inflow and outflow of water through the facility, with the discharge directed into the wadi. Careful consideration of the existing infrastructure alongside the natural hydrological

system was essential to achieve efficient water flow across

Conventional Zoning Approach Integrated Zoning Approach

Fig 43. Integrated Zoning Concept
Fig 44. Existing Wastewater Networks Around Wadi Gaza
the site.

1. Existing wastewater networks: The wastewater facility collects water from different sources along the wadi. The water sources were mapped out to guide the plan for the wastewater treatment plant.

2. Topological Analysis: The movement of wastewater through the facility into the wadi is dependent on topographical factors, as slope dictates the direction of water flow. Optimization of the points for collecting and distributing water is necessary for an efficient system.

The WTTP collects wastewater from the surrounding networks and outputs clean, treated water into secondary sedimentation tanks, which in this project are revealed as clean water ponds. The ponds outflow water into the wadi for recharging the aquifer. The ponds are to be located within the set wetland boundary from the global network experiment to allow potential overflow of the pond to collect within the constructed wetland. As a distribution strategy to prevent flooding during heavy rain, this slows down water flow. The size requirement for the ponds was based on the existing capacity of the Central Gaza WWTP.

The volume is derived from the following calculations:

Wastewater Treatment Plant Capacity = 8.5 MCM/y

Daily Flow = 82.5 MCM/y /365days /year

No. of Tanks = 5

Tanks within wetland= 2 (included in total of 5)

Hydrolic Retention time (HRT) = 5 hours

V = 226,027x 5 hours /24 hours/day = 47,088 cubic meters

Elevation between WWTP and wadi

Elevation in upper range of site Slope ideally in flatter areas Slope 1.75 – 3.75

Volume per tank = 47,088 / 5 = 9,417.79 cubic meter per tank

Peak Flow factor =1.5 (Large communities)

Volume per tank = 9,417.79*1.5 = 14,126 cubic meter per tank = 226,000 cubic meter /day

Ideal elevation for ponds for ease of flow to output

WWTP
WADI
AQUIFER
Fig 46. Wastewater Network
Fig 45. Calculations for Wadi Gaza Wastewater Treatment Plant Capacity

The set-up for the optimization of the wastewater network initially encountered errors in the generation of the ponds. Some phenotypes showed overlapping ponds as Pareto fronts due to the calculation used to measure the relative differences. The distances from the WWTP and pond nodes to points on the wadi were used in the first trials, which did not achieve a good spread of the nodes on the site. As seen in the figure, this issue was resolved by revising the calculation to more straightforward logic, which related the nodes to each other rather than their distance from the wadi.

Fig 47. Wastewater Network Multi-objective Optimization Set-up
Fig 48. Wastewater Network Multi-objective Optimization Initial Experiment

Zoning Strategy

As program integration is a driving factor in the design proposal, walkability is an important consideration for optimizing the zone locations. Below are the distances and corresponding time it takes for an adult to cover the distance by walking at moderate speed. The length from the public programs to the different areas on site shall be kept at walkable distances.

Another important consideration for the design was the ratio of the total coverage area of built structures and landscape. A minimized ratio of built structures vs. landscape is desired to lessen environmental disturbance by maximizing open spaces to maintain natural water flow and permeable surfaces and encourage natural habitats to flourish. Considering these parameters, a target of 25% coverage is set for this proposal.

OPEN AREA SITE AREA DISTRIBUTION

Fig 49. Walkability
Fig 50. Site Area Distribution

The following parameters defined the zoning:

1. Erosion zone = Terracing for a 20m buffer zone for the site edge along the wadi to slow the water flow, thus reducing erosion along the embankment areas.

2. Composting zone =Located in downwind areas to prevent foul odours from spreading towards the public zones.

3. Development Zone =Area designated as the potential construction zone for optimization.

4. Open Area = Agricultural and recreational parks to connect to and preserve the environment.

5. Constructed Wetland = Natural treatment area for stormwater and overflow from the treatment plant.

Wetland Design

The design of constructed wetlands was informed by established parameters and guidelines derived from British and American systems and insights from precedent case studies. The key components of wetland design are as follows:

1. System Design: A hybrid system was chosen to combine various types, maximizing their benefits and optimizing performance.

2. Water Flow: Effective wetland design aims to reduce water velocity as it traverses the wetland, utilizing the frictional resistance of aquatic vegetation to further slow flow. This reduction in velocity is crucial for sediment and nutrient retention.

3. Spatial Configurations: The spatial design involves setting the size, depth, and location of key components like the sediment forebay, main pool, and deep micropool. 57

4. Buffer Zone: 7.6-meter buffer zone around the wetland, with an additional 7.6 meters if wildlife habitat is a factor.

Shallow Depth < 0.4 m

Dense Vegetation

Flow Wetlands Wetlands System Design

Gravity-driven

Subsurface Flow Wetlands

Wetland plants

Water

Soil

Liner

Native soil

Wetland plants

Water

Soil, sand and gravel

Liner

Native soil

Shallow Beds < 0.6 m

Sloped bottom for steady flow

Horizontal Subsurface Flow Wetlands

Sources:

57. Malaviya and Singh.

58. Lopes, João, Alexandra Paio, and Jose Pedro Sousa. Parametric Urban Models Based on Frei Otto’s Generative Form-Finding Processes, 2014. https://doi.org/10.52842/conf. caadria.2014.595.

Spatial Configurations Depth Requirement Requirements

• Reduce flow speed and sediment load

• Prevents vegetation

• Underwater earth shelves

• Separated from wetland by gravel

• Bottom designed for sediment removal

• Fixed depth marker

• Holds 10% of total treatment volume

• At least 30cm below normal pool surface

• Trash guard (prevents clogging)

Fig 52. Wetland System Design
Fig 53. Wetlands Spatial Configurations

5. Vegetation Type: The selection of appropriate plant species is critical in wetland construction, as varying plants necessitate different water depths for optimal purification. The following diagrams illustrate the various types of vegetation suitable for wetlands.

6. Material Use: Identifying suitable construction materials is essential for ensuring the structural integrity and functionality of the wetland.

7. Soil Type: Soil analysis is essential for wetland construction. Soil types are categorized as follows:

Medium fine-textured soils, such as loams and silt loams, are best for supporting vegetation, retaining water, allowing groundwater discharge, and capturing pollutants.

Path Optimization

A wool thread edge bundling algorithm based on Frei Otto’s concepts was used to reduce redundancy and minimize path lengths. This form-finding technique uses the natural behaviour of wool threads under tension to model minimal path systems, resulting in an efficient arrangement that spans given points with the least possible material.58 The logic of the forces to achieve this computationally was set up using the Kangaroo plug-in for Grasshopper.

WETLAND VEGETATION TYPES

Vegetation in the wetlands consist of aquatic macrophtyes that aid in purifying water. Plants are mostly rooted, some partially or fully submerged , and some floating in deeper areas.

Fig 54. Wetlands Soil Types
Fig 55. Woolthread Experiment
Fig 56. Wetlands Vegetation Types
SANDY SOILS

4-3 PROGRAM: SPACE ORGANISATION

The site’s program was defined based on the spatial and functional requirements of the wastewater treatment and composting processes while integrating communityoriented initiatives that emphasize placemaking. Consequently, the site was divided into four primary zones: the wastewater treatment facility, the composting facility, an agricultural zone, and two additional development zones that house a community center and marketplace.

The communal programs were formulated through cultural and contextual research, ensuring responsiveness to local needs while drawing insights from precedent case studies. These programs were categorized into four key activity areas: cultural, educational, commercial, and recreational. Conversely, the spatial requirements for the wastewater treatment plant (WWTP) and composting facility were determined through an analysis of existing plants in Gaza, such as the Bureij facility, and by adhering to international standards and regulations. Specifications for elements like tank volumes were informed by standard calculations, water flow equations, and the agricultural needs of the lands surrounding the Wadi. 59

Sources:

59. Journal. ‘Building Bridges: How Architects Are Ripping Up the Rulebook on Water Treatment Facility Architecture’, 21 February 2024. https://architizer.com/blog/inspiration/stories/water-treatment-facility-architecture-public-space/.

Fig 58. Programmes and Facilities
Fig 60. Space Quality Matrix

To facilitate the integration of communal and infrastructure programs while enhancing community awareness about the importance of soil and water rehabilitation, a programmatic distribution strategy was guided by a matrix based on the Public Space Quality Index (PSQI). This matrix assessed each program using six categories of criteria, each evaluated across multiple dimensions on a scale of 1 to 5. The resulting scores were weighted, and all programs were classified along a spectrum from 0 (private) to 1 (fully public). This classification ensured appropriate spatial integration, preventing the placement of private areas in close proximity to public spaces. 60

Sources:

60. Praliya, Seema, and Pushplata Garg. ‘Public Space Quality Evaluation: Prerequisite for Public Space Management’. The Journal of Public Space, 31 May 2019, 93–126. https://doi.org/10.32891/jps. v4i1.667.

Fig 61. Bubble Diagram for WWTP Programmatic Distribution

Furthermore, the integration was strengthened through two key strategies: decentralizing the secondary treatment tanks and incorporating them into the wetlands, thereby supporting clean water flow within the urban landscape and promoting wildlife habitats and gathering spaces for people. Additionally, recreational courtyards were introduced within each zone, connecting communal areas with infrastructure spaces in each facility, fostering education opportunities. Topological plans for the four zones were defined, informed by the spatial relationships between private and public areas, and guided by insights from the Public Space Quality Matrix.

Following the topological planning of the programs, a spatial application was developed, categorizing them into public, private, and semi-public spaces. This approach led to creating a catalogue of elements based on similar area and height requirements. Additionally, two courtyard sections were defined and designated for communal activities, such as a volleyball court. The height requirements varied across the site, with private tank spaces set at six meters, standard spaces at three meters, and courtyards at twelve meters to serve as central gathering areas.

Fig 62. Bubble Diagram for Community Centre Programmatic Distribution

To allocate the catalogue parts on-site, the Grasshopper plugin Wasp was utilised to organise the parts within the designated zones, including additional redundant parts for circulation and back-of-house spaces. Multi-objective optimisation experiments were performed using Wallacei plugin for each of the four zones. These experiments adhered to rules such as placing semi-public spaces as connectors between private and public areas and linking them to courtyards. This setup guided the movement from recreational courtyards to educational semi-public spaces and then to public communal spaces or private infrastructural areas. Additionally, heavy infrastructural components were kept on the ground floor.

The main objectives for each aggregation were:

1. Maximise self-shading

2. Maximise surface area to volume ratio

3. Maximise views of the wadi

The previously established catalogue guided the aggregation of components, with constraints applied to each facility according to its specific spatial requirements. This multi-optimization experiment serves as a foundational model for future development. While the results adhered to the predefined parameters, they were further optimized to enhance performance.

Following each simulation, a weighted criterion was applied to the outcomes, and the top five Pareto fronts were analyzed. A higher weight was assigned to selfshading, prioritizing this feature in the evaluation process.

Fig 64. Connections Rules
Fig 65. Experiment Setup

EXPERIMENT 1 : PROGRAMMATIC

AGGREGATION

COMMUNITY CENTRE

Population Generation Size:

Generation Count:

Population Size:

Algorithm Parameters

Crossover Probability:

Mutation Probability:

Crossover Distribution Index:

Mutation Distribution Index:

• Phenotype 19-1 was the most optimized after applying the weighting criteria for maximizing self-shading.

SD-GRAPHS

FC01: Maximize Self-shading

PARALLEL COORDINATE GRAPH

PARETO FRONT SOLUTIONS FITNESS CRITERIA

FC01: -3.1948e+6

FC02: -0.573684

FC03: -115963.333

FC01: -3.1106e+6

FC02: -0.57316

FC03: -121383.333

FC01: -3.1686e+6

FC02: -0.577143

FC03: -117140

FC01: -3.1146e+6

FC02: -0.579105

FC03: -116790

FC01: -3.1707e+6

FC02: -0.574775

FC03: -115270

Maximize SA/

Maximize

EXPERIMENT 2 : PROGRAMMATIC

AGGREGATION

MARKETPLACE

Population Generation Size:

Generation Count:

Population Size:

Algorithm Parameters

Crossover Probability:

Mutation Probability:

Crossover Distribution Index:

Mutation Distribution Index:

• Phenotype 19-0 was the most optimized after applying the weighting criteria for maximizing self-shading.

SD-GRAPHS

FC01: Maximize Self-shading

PARALLEL COORDINATE GRAPH

PARETO FRONT SOLUTIONS FITNESS CRITERIA

FC01: -1.6717e+6

FC02: -0.537255

FC03: -145940

FC01: -1.6103e+6

FC02: -0.5

FC03: -163810

FC01: -1.5907e+6

FC02: -0.512554

FC03: -152360

FC01: -1.6269e+6

FC02: -0.553672

FC03: -124473.333

FC01: -1.6043e+6

FC02: -0.551795

FC03: -128110

FC01: -4.2396e+6

FC02: -0.566066

FC03: -541466.666

FC04: -10649.9965

EXPERIMENT 3 : PROGRAMMATIC AGGREGATION

WW TREATMENT PLANT

Population Generation Size: Generation Count: Population Size:

Algorithm Parameters

Crossover Probability: Mutation Probability: Crossover Distribution Index:

Mutation Distribution Index:

• Phenotype 19-17 was the most optimized after applying the weighting criteria for maximizing self-shading and maximizing floor area to ensure a larger space to fit all infrastructural equipment.

SD-GRAPHS

PARALLEL COORDINATE GRAPH

FC01: -4.0747e+6

FC02: -0.61836

FC03: -515506.666

FC04: -9149.9394

FC01: -4.339e+6

FC02: -0.594024

FC03: -507193.33

FC04:-10249.987

FC01: -4.0238e+6

FC02: -0.61988

FC03: -446520

FC04: -8149.9423

FC01: -4.4684e+6

FC02: -0.595089

FC03: -504113.333

FC04: -10250.0237

EXPERIMENT 4 : PROGRAMMATIC

AGGREGATION

COMPOSTING FACILITY

Population Generation Size:

Generation Count:

Population Size:

Algorithm Parameters

Crossover Probability:

Mutation Probability: Crossover Distribution Index:

Mutation Distribution Index:

• Phenotype 19-3 was the most optimized after applying the weighting criteria for maximizing self-shading.

SD-GRAPHS

FC01: Maximize Self-shading

PARALLEL COORDINATE GRAPH

FC01: -3.6232e+6

FC02: -0.641904

FC03: -224933.333

FC01: -3.4319e+6

FC02: -0.650936

FC03: -199986.666

FC01: -3.3865e+6

FC02: -0.63145

FC03: -238816.666

FC01: -3.3937e+6

FC02: -0.646536

FC03: -206313.333

FC01:-3.3479e+6

FC02: -0.646913

FC03: -202000

PARETO FRONT SOLUTIONS

4-4 MATERIAL SYSTEMS

Material Selection

The material selection process comprehensively compared various factors and data using a matrix distribution system. This analysis concluded that loam, combined with Date Palm Fiber as an additive and Magnesium Oxide as a stabiliser, offers a sustainable yet robust alternative to concrete. These locally sourced materials result in a strong, durable construction material. Additionally, when these blocks are crushed, they can be easily reintegrated into the soil without causing harm, promoting a sustainable and environmentally friendly construction cycle.

Material Matrix Analysis: In Gaza, locally available materials are evaluated for their resilience, durability, and sustainability in construction. Loam is the most abundant and practical option, with it being 19.9% clay, 39.2% silt, and 40.6% sand in the Wadi region, 61utilising local skills and traditional methods. It supports communitydriven construction, is easily accessible, and promotes a sustainable cycle.

Sources:

61. Usama Zaineldeen, “Geology, Geomorphology and Hydrology of the Wadi Gaza Catchment, Gaza Strip, Palestine,” Journal of African Earth Sciences, January 1, 2012, 1.

Fig 66. Composition of locally available loam
Fig 67. Evaluation of locally available material

Construction Technique Analysis

Earth construction practices require a base material, typically any type of soil, an additive to improve tensile strength and maintain structural integrity, and a stabiliser to bind the materials together, enhancing water resistance and overall strength.62 Various techniques that utilise this strategy are examined in detail to understand which methods are preferred by the locals.

Traditional construction methods are prone to weather damage and require frequent maintenance, labourintensive processes, and costly materials. These methods may also limit vertical expansion and modern designs. Therefore, a construction system that supports community involvement, environmental compatibility, and safe reuse of materials is essential.

Sources:

62. El-Sawalhi and Ajwa, “Mud Building Practices in Construction Projects in the Gaza Strip.”
Fig 69. Analysis of the methods of construction using loam

4-4 MATERIAL SYSTEMS

Additives and Stabilizers:

Various additives are compared against each other to meet specific criteria, including fabrication processes, longevity, time efficiency, cost-effectiveness, sustainability, feedback loop integration, reusability, and suitability for architectural-scale applications.

Date palm is one of Gaza’s most abundant but underutilised natural materials, valued for its durability and high tensile strength. Fibers can be extracted from different parts of the tree, including the leaflets, which offer the highest cellulose content and are easier to extract, making them an efficient resource. These properties—moisture resistance and resilience—make date palm fibres particularly suited for construction applications. According to El Bourki, Koutous, and Hilali (2023), leaflet fibres are superior due to their strength and ease of extraction, requiring less labour compared to other parts of the palm. 63

Magnesium oxide (MgO) is an effective soil stabiliser that enhances the strength and durability of soil blocks. When MgO reacts with water, magnesium hydroxide forms, bonding soil particles together and improving structural integrity. The process of carbonation, where MgO reacts with atmospheric carbon dioxide, further hardens the blocks, making the system carbon-negative. Extracting MgO from desalination brine involves applying heat to concentrate and isolate the magnesium salts, which were then processed into powdered MgO suitable for use as a stabiliser in construction.

Sources:

63. Abdelhakim El Bourki, Ahmed Koutous, and Elmokhtar Hilali, “A Review on the Use of Date Palm Fibers to Reinforce Earth-Based Construction Materials,” Materials Today: Proceedings, June 2023, S2214785323032479, https://doi.org/10.1016/j.

Fig 70. Process of extraction of MgO
Fig 71. Process of extraction of Date palm fiber

73. Evaluation of the selection of a stabilizer

Fig 72. Evaluation of the selection of an additive
Fig

4-4 MATERIAL SYSTEMS

4-4.1 MATERIAL TESTS AND CALCULATIONS

The investigation focused on developing a sustainable material system by experimenting with different proportions of binding elements consisting of loam, date palm fibre, and Magnesium oxide. Compressive and tensile strength tests were conducted at each stage, concluding with a water resiliency test to assess the material’s durability and performance. These evaluations were critical in determining the optimal mixture for the best results under various conditions.

Experiment Set-Up:

Five tests were conducted, with the best result from each test carried forward to the next experiment. Each specimen was compacted into a cylindrical mould with 200 mm in height and 100 mm in diameter. The specimen was compressed after two pours from a cup of the mixture volume to ensure even compaction. After compaction, the specimen was carefully removed from the mould, and its initial weight was recorded. The specimens were then left to dry for 24 hours before undergoing compressive and tensile strength tests.

The ratio of Silt, Sand and Clay, combination to form loam: The objective of the experiment was to identify the optimal ratio of sand, silt, and clay to create loam with properties that not only offer strength and durability but are also easy to work with during the construction process. Five ratios, starting from the natural ratio composition within the Wadi, were chosen for the experiment. This balanced composition was critical to ensure the loam could be mixed effectively, maintaining consistency and being a reliable building material.

Result

Initial observations revealed that varying mixture ratios significantly impacted the texture and workability of the material. A higher clay content made the mixture stickier and more challenging to handle, requiring additional water for proper binding. Conversely, increasing the sand content enhanced the material's strength, making it more robust. However, higher clay and sand contents resulted in heavier blocks due to the larger volume of these elements in the mixture. The results indicate Mixture 03 to be the best in comparison within this category.

EXPERIMENT 01

EXPERIMENT 02

The Ratio of loam with date palm fibers: The experiment aimed to determine the optimal loam and date palm fibre ratio to achieve desirable properties in the final material. The fibres were carefully extracted from the natural weave of the date palm leaves and then cut to a length of approximately 30mm, ensuring consistency and uniformity in the mixture. Three mixtures with ratios extracted from Abdelhakim El bourk were used for the test. 64

Result

According to Abdelhakim El Bourka, incorporating date palm fibres into the material mix increases its tensile strength, with an optimal ratio of 0.5%. However, beyond this point, the addition of more fibres begins to decrease both compressive and tensile strength. During the mixing process, achieving a uniform distribution of the fibres across the sample’s volume became challenging, as the fibres naturally tended to cling together despite efforts to separate them. Additionally, as the fibre content increased, the specimen’s ability to effectively bind all materials together diminished, negatively impacting the material’s structural integrity. The increase of fibre content directly impacted Specimen 03 as this specimen broke before being tested. The results indicate that Mixture 01 was the best in increasing the strength of the material in this category.

Sources:

64. El Bourki, Koutous, and Hilali.

The ratio of loam and palm fibers with Magnesium oxide: The experiment aimed to determine the optimal ratio of Mixture 01 from Experiment 02 and magnesium oxide, focusing on achieving desirable properties. The samples were kept damp with a cloth for the first three days to facilitate the reaction between magnesium oxide and water. The samples were then left to air dry for the remaining four days. This process also allowed the material to absorb carbon dioxide from the air, contributing to its hardening. Three different mixtures of the specimen were tested under these conditions to evaluate their performance.

Result

The blocks underwent notable chemical reactions, leading to visible changes in their physical appearance. Over time, the blocks began developing white residues on their surfaces and increasingly hardened. The experiment demonstrated that the compressive and tensile properties of the blocks improved with a higher ratio of magnesium oxide, although Specimen 03 exhibited a significant decrease in both properties. Two primary types of failures were observed in the samples: internal breakage and crushing. The results highlighted a notable increase in compressive strength due to adding magnesium oxide, with the compressive strength calculated up to the crushing reaching 1.057 MPa. EXPERIMENT 03

A study was conducted to evaluate the impact of biodegradation on the structural integrity of date palm fibres by comparing fibres treated with a biochar coating to untreated fibres to assess the impact of biodegradation on the structural integrity of date palm fibres. Both sets of fibres were immersed in a tub of still water with a pH of 6.8 and left for seven days. The pH levels were recorded after one day, three, and seven days to monitor any changes, indicating the decomposition rate and its impact on the water’s acidity. Using biochar aimed to slow down the biodegradation process and thus maintain the material’s integrity over a more extended period.

Result

The results indicated that the sample coated with biochar exhibited a higher alkaline pH than the uncoated sample. The result suggests that the decomposition rate slowed significantly when the date palm fibres were treated with biochar. This finding supports the idea that biochar can effectively enhance natural fibres’ longevity by reducing their biodegradation rate.

EXPERIMENT 05

Water Durability Test: The experiment focused on evaluating the water durability of the final blocks, both the date palm fibres covered with and without biochar. The blocks were immersed in a tub of water and soaked. Weight measurements were taken after one day, three days, seven days, and 28 days to assess the extent of water absorption. A critical threshold was established. If the weight of the material increased by more than 20% of its initial weight, it was deemed unsuitable for construction without substantial reinforcement to maintain structural integrity.

Result

The results indicated that the sample blocks contained air gaps, which allowed water to infiltrate rapidly. Despite this initial water absorption, which reached about 13% after the first day, the increase in water content stabilised and did not exceed this percentage significantly in subsequent days. The result suggests that while the blocks initially absorbed water, their capacity to continue absorbing moisture diminished, potentially due to the saturation of air gaps or the material’s limited porosity.

4-5 MORPHOLOGY FORM FINDING: GENERATING CATENARY VAULTS

By capitalising on the material’s compressive strength, catenary arches were utilised to efficiently channel forces along their natural gravitational curvature, thereby improving the structural stability of vaults and enabling thinner sections. To generate the morphology, the catenary vaults and their relationship with geometrical proportions were analysed. Voxels of spatial and geometrical proportions were used to generate the catenary vaults, which helped determine the most stable form using finite element analysis (FEA). The study concluded that a 1:1:1 ratio of the voxel ensured structural efficiency and stability, balancing load distribution across the vault and minimising potential deflection.

Experiment:

An in-depth analysis of the relationship between voxel ratios and catenary vaults was conducted by experimenting with different voxel box ratios to assess their impact on vault behaviour. A 1:1:1 voxel ratio was observed to provide the most influential force distribution, as the line of thrust remained more balanced compared to other ratios, which altered load distribution. Furthermore, the 1:1:1 ratio demonstrated even better load management when aggregated multiple arches, resulting in a more efficient force distribution than a single vault.

5 DESIGN DEVELOPMENT

OVERVIEW

5-1 Urban Network Design Along Wadi Gaza

5-2 Site Network and Zoning

5-3 Wetland Design

5-4 Morphology Design

5-5 Fenestration Experiment

5-6 Fabrication Experiment

Research Development Methods

Network Generation

Integrated Zoning

Research Methods

Catenary Arches

Material Experimentation

Wadi Global Network

Site Network and Zoning

Space Program

Finite Element Analysis

Material Experiments

Design Development Design Proposal

Global Wastewater Network Network Along Wadi Gaza

Global Wetlands Network

Global Agricultural Network

Wastewater Network

Site Zoning

Constructed Wetland

Path Optimization

Aggregation of Spaces

Participatory Design

Form Optimization

Rationalization

Compressed Soil Brick Study

Site Development Plan

Spatial Distribution

Digital Application

Architectural Design

Fabrication Process

5-1 URBAN NETWORK DESIGN ALONG WADI GAZA

The urban network development along Wadi Gaza was informed by the parameters outlined in the Research Development chapter. It was structured into three layers: wetlands, wastewater, and agriculture. A series of experiments were conducted to guide the design process, which ultimately forms the foundation for the master plan to be developed in the upcoming phase of the project (March Phase).

Three key steps define the urban network design:

1. Allocation of Wetland Bodies and Their Connections (On Ground): Identifying and positioning wetland areas based on terrain and water flow dynamics.

2. Optimization of Wastewater Collection (Underground): Designing an efficient wastewater collection network to support the wetland system.

3. Optimization of Agricultural Network Connections (On Ground & Above Ground): Enhancing the agricultural infrastructure to integrate with the wetland and wastewater systems.

In the final stage, the intersections between global and regional scales are identified to inform the development of site-specific networks and zoning.

On Ground/ OverGround Agriculture Network

On Ground Constructed Wetlands Network

Underground Wasterwater Network

Fig 81. Urban Network Interventions

Constructed Wetland Experiment

The first experiment focused on determining the size and location of wetland bodies in relation to water flow patterns. The design aimed to capture stormwater and direct treated wastewater from higher to lower elevations, recharging the valley and the underlying aquifer. The location of wetland bodies was determined by analyzing terrain slope and elevation, identifying lowlying areas where water naturally settles. A 50-meter buffer was maintained from residential areas to minimize any potential impact.

In the second phase of the experiment, a network connecting these wetland bodies was designed to facilitate water flow towards the valley recharge areas. A meandering network was introduced using an agentbased algorithm to reduce water velocity, ensuring controlled flow from higher to lower elevations. Inlet and outlet points were strategically positioned to optimize water management.

Fig 83. Constructed Wetland Network Experiment Setup Cont.

CONSTRUCTED WETLAND NETWORK EXPERIMENT

Population Generation Size:

Generation Count:

Population Size:

Algorithm Parameters

Crossover Probability: Mutation Probability: Crossover Distribution Index: Mutation Distribution Index:

Simulation Parameters

No of Genes (Sliders):

No.Of value (SliderValues):

Size of Search Space:

FITNESS OBJECTIVES

FC01: Minimize Network Length

FC02: Minimze Slope within Standard FC03: Maximize Distance between Inlet and Outlet

SD-GRAPHS

Minimize

PARALLEL COORDINATE GRAPH

FC01: 419.842

Fitness Rank 81/199

FC02: 0.3423

Fitness Rank 42/199

FC03: 6.855

Fitness Rank: 95/199

AVERAGE OF FITNESS RANKS

FC01: 474.832

Fitness Rank 153/199

FC02: 0.330625

Fitness Rank 0/199

FC03: 7.75395

Fitness Rank: 114/199

FC01: 402.2155

Fitness Rank 52/199

FC02: 0.385424

Fitness Rank 65/199

FC03: 11.6199

Fitness Rank: 179/199

FC01: 392.98

Fitness Rank 23/199

FC02: 0.512303

Fitness Rank 170/199

FC03: 5.737

Fitness Rank: 40/199

FC01: 423.0988

Fitness Rank 88/199

FC02: 0.40167

Fitness Rank 116/199

FC03: 7.293

Fitness Rank: 110/199

Gen 04: Ind 06
Gen 19: Ind 1
Gen 19: Ind 2
Gen 19: Ind 6
Gen 19: Ind 9
PARETO FRONT MEMBERS
PARETO FRONT MEMBERS
PARETO FRONT MEMBERS
PARETO FRONT MEMBERS

Results:

The final phenotype was chosen based on the average fitness ranks, demonstrating strong performance in fitness criterion two and balanced performance in criteria one and three. This selection carefully acknowledges the opposing influences of FC1 and FC3. The optimization algorithm for water body connections and allocations was validated through water flow analysis. This analysis identified the number of settling points and tested the efficiency of water flow between wetland bodies, ensuring effective and sustainable network design.

FINAL PHENOTYPE: Gen 04 | Ind 06

Total Lengths: 41984 m

Fig 85. Aerial View: Wetland

Wastewater Network Experiment

The wastewater network design involves collecting wastewater from the surrounding area, integrating it with the existing wastewater infrastructure, and identifying appropriate inlet points within the site’s regional scale. Additionally, the outputs from the wetland network are incorporated into this system. The design prioritizes minimizing intersections between the wastewater network and wetland bodies to adhere to health and environmental regulations.

The network was generated using a differential growth algorithm, where wetland bodies act as repellent points and wastewater facility nodes function as attractors. The design considers an urban reach distance between 8,000 and 15,000 meters, collision distances between 250 and 500 meters, and a threshold range of 8 to 15. The shortest paths within the generated network were assessed and adjusted to optimize connections between input sources and wastewater facilities, ensuring the network aligns with the terrain’s slope and target points and minimizes intersections with water bodies.

Results:

The optimization algorithm for the wastewater network was analyzed, and a weighted criteria system was applied to select the optimal design phenotype. The weights assigned were as follows:

• Minimize network length: Weight = 0.4

• Slope adherence: Weight = 0.6

• Minimize intersections with water bodies: Weight = 0.8

WASTEWATER NETWORK EXPERIMENT

Population Generation Size:

Generation Count: Population Size:

Algorithm Parameters

Crossover Probability: Mutation Probability: Crossover Distribution Index: Mutation Distribution Index:

Upon analyzing the final Pareto fronts, it was found that some networks failed to connect to the required

SD-GRAPHS

FC01: Minimize Network Length

PARALLEL COORDINATE GRAPH

Simulation Parameters

No of Genes (Sliders): No.Of value (SliderValues): Size of Search Space:

FITNESS OBJECTIVES

FC01: Minimize network length

FC02: Minimize Slope within Standard FC03: Minimize relative difference between nodes in networks

Minimize Slope within Standard

FC01: 496.62

Fitness Rank 675/999

FC02: 0.28

Fitness Rank 0/999

FC03: 176.97

Fitness Rank: 50/999

FC01: 405.239

Fitness Rank 66/999

FC02: 0.28

Fitness Rank 0/999

FC03: 179.194309

Fitness Rank: 100/999

FC01: 406.906

Fitness Rank 143/999

FC02: 0.28

Fitness Rank 0/999

FC03: 181.369

Fitness Rank: 144/999

RELATIVE DIFFERENCE BETWEEN FITNESS RANKS

FC01: 580.84

Fitness Rank 963/999

FC02: 0.599

Fitness Rank 891/999

FC03: 240.598

Fitness Rank: 849/999

AVERAGE OF FITNESS RANKS

FC01: 405.239

Fitness Rank 66/999

FC02: 0.28

Fitness Rank 0/999

FC03: 179.194

Fitness Rank: 100/999

Gen 49: Ind 0
Gen 49: Ind 2
Gen 49: Ind 4
Gen 0: Ind 12
Gen 06: Ind 02
PARETO FRONT MEMBERS
PARETO FRONT MEMBERS
PARETO FRONT MEMBERS

nodes. To resolve this, a thorough analysis was conducted in parallel with the fitness value assessment to ensure all spatial connections were achieved. As a result, the selected phenotype demonstrated strong performance across all fitness values while also meeting the necessary spatial requirements.

The analysis of the network design revealed three key intersections at the regional scale, which serve as input points for wastewater collection into the facility. The network ultimately converges into three primary lines, directing wastewater flow to the treatment facility.

PHENOTYPE:

Total Lengths: 40523 m

Fig 88. Perspective View: Wastewater Treatment Plant

Agricultural Network Experiment

The agricultural network is designed to support the functionality of agricultural plots by providing essential infrastructure for storage, processing, and the transfer of agricultural products and waste. The primary goal of this network is to establish connectivity among agricultural plots while also developing a physical road network to replace the damaged infrastructure. Additionally, the network is designed to link agricultural areas to main roads and the wastewater and composting facilities.

The network was generated using a diffusion-limited Aggregate (DLA) algorithm applied across four agricultural zones (A, B, C, D). Agricultural nodes were treated as static points while moving points within the zone area aimed to generate minimal paths between starting points and target agricultural plots. The design prioritized minimizing distance, reducing intersections with water bodies (ensuring roads do not cross wetlands), and minimizing the number of valley crossings to reduce bridge construction costs.

Results:

The optimization algorithm for the agricultural network was analyzed, with a weighted criterion applied to select the final design phenotype. The weights assigned were as follows:

• Minimize intersections with water bodies: Weight = 0.8

• Minimize Wadi Crossover: Weight = 0.6

• Minimize network length: Weight = 0.4

AGRICULTURE NETWORK EXPERIMENT

Population Generation Size: Generation Count: Population Size:

Algorithm Parameters Crossover Probability: Mutation Probability: Crossover Distribution Index: Mutation Distribution Index:

Simulation Parameters No of Genes (Sliders): No.Of value (SliderValues): Size of Search Space:

FITNESS OBJECTIVES

FC01: Minimize Intersections with wetlands FC02: Minimize Wadi Crossover FC03: Minimize Network Length

SD-GRAPHS

PARALLEL COORDINATE GRAPH

FC01: 4

Fitness Rank 0/499

FC02: 4

Fitness Rank 0/499

FC03: 100

Fitness Rank: 50/499

FC01: 8

Fitness Rank 50/499

FC02: 10

Fitness Rank 170/499

FC03: 200.50

Fitness Rank: 100/499

FC01: 4

Fitness Rank 0/499

FC02: 9

Fitness Rank 157/499

FC03: 440.00

Fitness Rank: 341/499

RELATIVE DIFFERENCE BETWEEN FITNESS RANKS

FC01: 5

Fitness Rank 3/499

FC02: 10

Fitness Rank 160/499

FC03: 400

Fitness Rank: 300/499

AVERAGE OF FITNESS RANKS

FC01: 10

Fitness Rank 200/499

FC02: 12

Fitness Rank 200/499

FC03: 390

Fitness Rank: 270/499

Gen 49: Ind 0
Gen 49: Ind 7
Gen 20: Ind 07
Gen 12: Ind 20
Gen 49: Ind 02
PARETO FRONT MEMBERS
PARETO FRONT MEMBERS
PARETO FRONT MEMBERS

The final phenotype selected is the Pareto front member, demonstrating high performance in fitness criterion 1 by minimizing intersections with water bodies. It also exhibited strong performance in minimizing wadi crossovers, taking into account health and environmental considerations. The resulting network was then compared to the existing, damaged infrastructure to identify any overlaps and ensure connectivity at the local scale, enhancing the agricultural network's overall functionality and integration.

FINAL PHENOTYPE: Gen 20 | Ind7

Total Lengths: 44000 m

Fig 91. Perspective View: Agricultural Lands and Composting Facility

5-2 SITE NETWORK AND ZONING

The organization of the site plan is determined by the three main programs - wastewater processes, soil remediation, and public community. A series of experiments are conducted to define optimal locations and clustering for effective patterns and intersections among these programs. There are four steps in defining the site zoning plan:

1. Optimization of the WTTP and the clean water pond locations using a multi-objective evolutionary algorithm.

2. Defining zones based on environmental and programmatic parameters and running an optimization for the location of the development zone clusters using a multi-objective evolutionary algorithm.

3. Designing the constructed wetlands as dictated by set parameters applied computationally.

4. Definition of the main connections with the use of a woolthread edge bundling algorithm.

Wastewater Network Experiment

elevation considerations. The first connection is generated from the input points to the WWTP which outputs towards the ponds which retain the processed wastewater from the facility, slowing down the water flow into the wadi.

Data Input

Outputs

Midpoint

Endpoint

Dumpsites

Residential Clusters

Campsites

Wastewater Sources Slope

Elevation

Wastewater Treatment Plant

The first experiment deals with the flow of wastewater with defined inputs and outputs to effectively transfer wastewater from outside the site for treatment and recharge into the wadi. The inputs for the experiment take note of the location of the waste sources, slope and Fig 92. Wastewater Experiment Logic

Ponds

The set-up for this experiment was discussed in the Research Development chapter on page (PAGE NO). The multi-objective optimization was run using the Wallacei X plug-in for Grasshopper. Results show improved fitness values for all four objectives in the standard deviation graphs while the density of phenotypes moving down towards better values in the parallel coordinate plot had increased. More importance is given to water collection potential for the ponds (FC04) as the system will use less energy if the location is moving with the natural water flow patterns. Less material to be used for the underground piping is also of importance hence FC01is given the second highest weightage.

The best performing phenotypes were examined and ranked using the weighted criteria. Individual 10 from Generation 17 was the highest performing phenotype and was therefore chosen to define the wastewater network on site.

Population Generation Size: Generation Count: Population Size:

Algorithm Parameters Crossover Probability: Mutation Probability: Crossover Distribution Index: Mutation Distribution Index:

Simulation Parameters No of Genes (Sliders): No.Of value (SliderValues): Size of Search Space:

FITNESS OBJECTIVES

FC01: Minimize WW Pipe Length

FC02: Minimize Relative Differences of Distances Between Nodes

FC03: Target Volume for Ponds

FC04: Maximize Pond Water Collection

SD-GRAPHS

FC01: Minimize WW Pipe Length

Minimize Relative Differences of Distances Between Nodes

PARALLEL COORDINATE GRAPH

Target Volume for Ponds

Maximize Pond

FITNESS CRITERIA

BEST IN RELATIVE DIFFERENCES BETWEEN FITNESS RANKS

Gen 10: Ind 18

FC01: 1334.238191

FC02: 126.715474

FC03: 7465.001524

FC04: -35967

FC01: 1021.048139

FC02: 7.192291

FC03: 3157.81529

FC04: -39015

FITNESS CRITERIA

PARETO FRONT KMEANS: 8

Gen 42: Ind 4

AVERAGE OF FITNESS RANKS

Gen 17: Ind 10

FC01: 998.668172

FC02: 66.475657

FC03: 9838.740953

FC04: -22968

FC01: 1029.596065

FC02: 90.694065

FC03: 5221.718686

FC04: -39877

FC01: 1004.553427

FC02: 170.015662

FC03: 2609.612831

FC04: -33681

FC01: 1100.344072

FC02: 34.732102

FC03: 2441.916486

FC04: -29448

FC01: 1261.969912

FC02: 174.180188

FC03: 10053.96264

FC04: -45369

FC01: 1553.422119

FC02: 18.925344

FC03: 11896.657906

FC04: -45125

FC01: 1370.081543

FC02: 1.886771

FC03: 3793.666734

FC04: -30070

FC01: 1000.394929

FC02: 47.193046

FC03: 5894.014274

FC04: -27997

Gen 48: Ind 12

Gen 32: Ind 17

Gen 32: Ind 18

Gen 37: Ind 6

Gen 10: Ind 4

Gen 13: Ind 19

Gen 19: Ind 13

The chosen phenotype satisfies the minimum volume requirement for the ponds which will act as the secondary sedimentation tanks of the wastewater treatment plant. The treatment plant is located near the three nodes for the wastewater pipe, thus achieving less length for the pipes in comparison to points that are located towards the center of the site. The pareto front solutions showed a preference for the upper left corner of the site and the best performing phenotypes show small variations, indicating that optimization was achieved.

FINAL PHENOTYPE: Gen 17 | Ind 10

Total Pipe Lengths: 1,021 m

Pond Volume: 30,079 m3

Fig 94. Wastewater Network Final Phenotype

Zoning Experiment

This experiment aims to define the zoning clusters. The WTTP zone and pond locations were taken from the previous experiment as the starting base of the set-up. There were 2 steps for this simulation:

1. Setting the composting and erosion zones based on environmental parameters.

2. Multi-objective optimization for the development zones.

The erosion zone was derived from a 20 meter offset from the edge of the wadi. This measure is taken to ensure that the embankments of the wadi will be stabilized through terracing which will be shown in the wetlands detailing section.

The composting zone was defined by taking the prevailing wind vector and situating it in the areas that will not allow the wind to carry foul odor towards the zones for public programs. The zones for public programs are initially generally defined towards the zone enclosed by the bounds of the WTTP and clean water ponds. The angle between the vector towards the public programs and the prevailing wind vector was measured and values above 130 degrees were taken as zones wherein the wind would be blowing away from the public programs.

The development zones were defined through an evolutionary algorithm that explored different options for clustering. The bounds for the cluster generation area were defined by connecting the nodes of the WTTP, ponds, and the wadi.

ZONING SET-UP

WWTP Zone

15m radius around WWTP node to reach target of 24,892.06 m2

Erosion Zone

20m offset from wadi edge for terracing.

Composting Zone

Angle of points on site were projected towards the triangulated area from the nodes from the WW network experiment and the vectors were measured against the prevailing wind vector. Angle measurements greater than 130 degrees were taken.

Development Zone

Nodes were connected to enclose a zone for the generation of clusters for the buildable zone.

Experiment Set-up

A multi-objective optimization was set-up to generate the clusters within the defined development zone. This allowed for a greater variation in potential solutions for the clusters as compared to manual selection and evaluation. The computation workflow was able to generate 1,000 options which were evaluated based on three objectives: reaching the target area as calculated for the 25% buildable area for the whole site, achieve close to equal distances between the WWTP and ponds for users to easily navigate the different public and semipublic areas for recreation and educational purposes, and to reach at least 3-5 clusters to provide variation and spread of the built structures.

Fig 95. Development Clusters Experiment Set-up

SD-GRAPHS

FC01: Maximize Target Dev’t Area

PARALLEL COORDINATE GRAPH

DEVELOPMENT ZONE CLUSTERS

Population Generation Size:

Generation Count:

Population Size:

Algorithm Parameters

Crossover Probability: Mutation Probability: Crossover Distribution Index: Mutation Distribution Index:

Simulation Parameters

No of Genes (Sliders):

No.Of value (SliderValues): Size of Search Space:

FITNESS OBJECTIVES

FC01: Maximize Target Dev’t Area

FC02: Minimize Relative Differences to WWTP and Ponds

FC03: Maximize Generated Clusters

FC02: Minimize Relative Differences to WWTP and Ponds

FC03: Maximize Generated Clusters

Fig 96. Development Clusters Multi-Objective Simulation Results

FITNESS CRITERIA

FC01: 10824.036391

FC02: 609.377862

FC03: 4

FC01: 3000

FC02: 448.199793

FC03: 2

FC01: 4388.3952

FC02: 447.120088

FC03: 4

FC01: 8761.299286

FC02: 392.238847

FC03: 4

BEST IN RELATIVE DIFFERENCES BETWEEN FITNESS RANKS

Gen 1: Ind 10

AVERAGE OF FITNESS RANKS

Gen 48: Ind 16

Gen 25: Ind 15

Gen 31: Ind 8

PARETO FRONT KMEANS: 2

The best performing phenotype based on the weighted criteria was Individual 16 from Generation 48 was the highest ranking phenotype and was chosen to define the development zone on site as seen below. The search space was not as extensive as the experiment was kept simple with the sole purpose of expanding the search space for clustering options.

FINAL PHENOTYPE: Gen 48 | Ind 16

Clusters Total Volume: 25,057 m2

WADI GAZA
SALAH AL DEEN ROAD
Fig 97. Development Clusters Final Phenotype

5-3 WETLAND DESIGN

The wetland body within the site has been further refined through detailed considerations of spatial configuration, plant specifications, sectional elevations, and height variations. The design integrates two-stage facilities connected to the wastewater treatment area. After assessing the terrain, the forebay was designated in a region with a 0% slope, with a depth of 6 feet, holding 10% of the wetland's treatment volume. A separation between the forebay and the main pool is achieved through an outlet structure with a depth of 5 meters. The wetland body is surrounded by a 15-meter-wide buffer zone, following guideline recommendations and considerations for wildlife habitat.

The boundaries of both development areas were adjusted to facilitate water flow around them and to incorporate the 15-meter-wide buffer zone. The main pool around the development areas was designed to promote a meandering water flow, reducing water velocity and increasing friction with aquatic plants. This design includes the identification of low marsh areas and high marsh areas, with depths ranging between 0.15-0.45 meters, to enhance water retention time and contact area. 65

The deep pool is connected to an outlet structure that leads to a deep micropool, with a depth of 6 feet and holding 10% of the total treatment volume. The outlet of this pool is connected to the valley to facilitate valley recharge. Surrounding the wetland is a maintenance pathway, designated for sediment removal and cleaning

processes. 66

Path Definition

Once the zones have been set, the nodes are connected based on a sequencing logic to define the required connections between the zones and nodes. The wool thread algorithm for edge bundling is then applied which results in the convergence of multiple lines to minimize the number of paths generated. The generated paths after applying the algorithm satisfies the following criteria:

1. Minimize redundancy

2. Minimize total path lengths

Sources:

65. Malaviya and Singh.

66. Malaviya and Singh.

The aim is to direct the water flow toward the valley from a single outlet point, maximizing water purification by increasing contact with plants.

0.000.6251.251.8752.53.1253.754.3755.00

Selecting points for the sedimentation pool with a slope between 0.00 and 1.25 to ensure sediment retention.

The site zoning around the wetland is informed by both the project's research findings and the contextual design development.

A 15-meter buffer zone is established to ensure safety while supporting wildlife and habitat conservation.

A 30-meter inner buffer was set to allow water flow, prevent blockages, and facilitate cleaning and maintenance between buildable areas.

The refinement of the development zone boundaries was designed to seamlessly blend with the wetland configuration.

Buffer zones of 15 meters around both development zones are designated to ensure wildlife security.

The sedimentation pool holds 5% of the treated water, located at the edge of the WWTP zone. Its radius is calculated using the square root of the (volume of the wetland*5% divided by (3 * 14 * 1.8)).

Site Zoning
Wetland Outer Buffer zone
Wetland Inner Buffer Zone
Refinement of Development Zones
Buffer Zones for Development Areas
Sedimentation Pool

The outlet between the sedimentation pool and the deep pool should have a height of 10 meters.

The deep micropool should hold 10% of the total water volume and serve as the clean water reservoir that recharges the wadi. This pool is strategically located at the lowest elevation to optimize water flow and retention.

DGA is used to design the meandering water flow within the wetland, increasing water-plant interaction for purification. It also reduces surface area to minimize evaporation and improve water management.

Proximity 2D was applied to the DGA points to identify the longest paths, optimizing the water flow through the wetland in an organic pattern.

The longest paths are established between the wastewater treatment facility, sedimentation pool, deep pool, micropool, and then the outlet. Taking into consideration offsets from the wetland boundary for shallow marsh zones.

The final spatial configuration of the wetland is elaborated further in the design proposal chapter.

Outlet Design
Deepm Micropool
DGA, Points
Longest Path Between WWTP and Valley
Proximity 2D
Sptial Configuration
Fig 98. Connection Goals
Fig 99. Woolthread Result
Fig 100. Path Rationalization

5-4 MORPHOLOGY DESIGN

Design Spatial Program organisation

Morphology Generation

Morphology Generation

Supporting Material

Supporting Material

Environmental Factors

Grid Structural Integration

Grid Structural Integration

Catenary Arch Data

Catenary Arch Data

ARCHITECTURAL DESIGN

ARCHITECTURAL DESIGN

Fenestrations

Fenestrations

Data of sunlight from different directions

Data of sunlight from different directions

Grid system for Fenestration Panels

Grid system for Fenestration Panels

Fig 101. Workflow for architectural design

Finite Element Analysis

Youngs Modulus = 968Kn/m2 Self Shading

Finite Element Analysis

1:1:1 Grid System Division

1:1:1 Grid System Division

Youngs Modulus = 968Kn/m2 Self Shading

Analysis on the generated morphology

Analysis on the generated morphology

Finite Element Analysis

Finite Element Analysis

Solar Radiation Analysis Sunlight hours

Solar Radiation Analysis Sunlight hours

East, South, West and North Sunlight

East, South, West and North Sunlight

1M x 1M clay tiles and glass panels

1M x 1M clay tiles and glass panels

Integration of overhang and frame from brick

Integration of overhang and frame from brick

Analysis on the generated fenestration Solar Radiation Analysis

Analysis on the generated fenestration Solar Radiation Analysis

The development of the morphology was informed by the results of Finite Element Analysis (FEA) applied to the spatial voxel ratios that form the catenary arches. This process integrated inputs from the site's spatial program, which had already been optimized for environmental conditions. After generating the morphology, FEA was used to analyze stress distribution within the arches, while the building's openings were examined for solar radiation. This analysis guided the placement of fenestrations, ensuring optimal positioning relative to the sun's direction for enhanced environmental performance.

Fig 102. Morphology Experiment Set-Up

The generated morphology was post-analyzed using Finite Element Analysis (FEA), revealing minimal displacements under 0.15 cm, confirming the vaults’ stability and effective performance under compression. Additionally, solar radiation on the floor plates was examined to guide the design of fenestrations. Each direction—east, south, west, and north—requires different light levels and experiences varying solar radiation. A detailed analysis using the Ladybug component was conducted to assess the impact of fenestration design, determining whether the location demanded more open or closed panels to optimize lighting and thermal performance.

Fig 103. Morphology Generation for

5-5 FENESTRATIONS EXPERIMENT

FENESTRATION GENERATION

Environmental factors

Sunlight Hours

Solar Radiation

Thermal Comfort

Interior Comfort Objective is to reduce solar radiation allowing maximum thermal comfort

Allowing natural sunlight into the morphology, to reduce the usage of unnatural means of lighting

Views to the Wadi

Allowing openess

Maintaining a sense of connect between the inside and the outside by maximzing glass panels

EXPERIMENT SET-UP

Inputs : Direction of the opening with rest to sun levels

Output: Optimized fenestration grid generation with varying clay tiles and glass panels.

PARAMETERS

Sulight and Solar Radiation Analysis for different sides of the building for fenestration panels

The 1x1m panels around the openings are organized into a modular grid system, enabling a flexible design for fenestrations. Customizable opaque and translucent panels are incorporated to block harsh solar radiation while still allowing sunlight to enter, ensuring optimal lighting conditions and improved energy efficiency.

The optimization algorithm for the fenestration was analyzed, and the average of the fitness criteria was used to identify the most optimal solution, giving equal weight to all objectives. The resulting solar radiation levels were then compared to the existing conditions to ensure a reduction in sun exposure, optimizing both light quality and energy efficiency in the building.

The same optimization of the fenestrations was applied on all the 4 buildings.

Fig 105. Fenestrations Experiment analysis

5-6 FABRICATION EXPERIMENT

The objectives for the brick design were to introduce more surface contact area to support the brick during installation and a fabrication logic which enables the brick to be easily mass produced. The addition of an offset to create an interlocking brick increases the point of contact and aids the brick to support the succeeding pieces by increasing bonding surface and friction. A curved surface was investigated for the contact faces as it prevented chipping of the material when handling in comparison to straight edges. An offset of 50mm was the chosen variation as its finite element analysis showed the least concentrated stresses once force was applied. As the standard thickness for earth structures is 200-250mm, the brick was designed with a thickness of 100mm. The length is set at 200mm for ease of installation in curved areas.

A simple physical mold was developed to streamline the brick production process, enabling the community to manufacture them with ease. To rationalize the fabrication of the catenary vaults with the bricks, variation needs to be introduced to accommodate the areas of curvature.

Research Development Methods

Network Generation

Integrated Zoning

Research Methods

Catenary Arches

Material Experimentation

Wadi Global Network

Site Network and Zoning

Space Program

Finite Element Analysis

Material Experiments

Design Development Design Proposal

Global Wastewater Network Network Along Wadi Gaza

Global Wetlands Network

Global Agricultural Network

Wastewater Network

Site Zoning

Constructed Wetland

Path Optimization

Aggregation of Spaces

Participatory Design

Form Optimization

Rationalization

Compressed Soil Brick Study

Site Development Plan

Spatial Distribution

Digital Application

Architectural Design

Fabrication Process

ADAPTABLE INTERIOR SYSTEM

The diagram below illustrates the flexible interior design of the community center, showcasing how its adaptable spaces can be reconfigured to meet the evolving needs of the community.

EXPLODED DETAILED DIAGRAM

SCAFFOLDING DETAILS

Building the structures involves setting up scaffolding to support the assembly until it stabilizes and bonds sufficiently. Given the use of interlocking bricks, the scaffolding is designed to be minimal. The process begins by assembling stiff wooden cutouts at regular intervals for one section. A grid of wires is then placed on top, forming a skeletal shell to guide and support the brick construction. After installing the first layer, a wire mesh is laid, followed by plastering, before the second layer of bricks is added. The scaffolding is then removed, and the process is repeated for the next section, following the 5x5 and 10x10 grid logic derived from the morphology generation.

CATENARY VAULT DETAILING

PRIVATE AREAS

The semi-public spaces are thoughtfully integrated with the communal areas, while private spaces are strategically distanced to ensure safety.

This spatial arrangement fosters an innovative approach to infrastructural design by harmonizing facility programs with educational and communal objectives,

SEMI-PUBLIC AREAS

thereby creating a more comprehensive and functional environment for users. Changing the norm of infrastructure facilities design.

WETLAND DESIGN

The wetlands span a major area of the site, effectively bringing a new dimension of immersion for the community to experience. It provides multiple benefits such as treating stormwater, providing habitats for flora and fauna, and enhancing the aesthetic and spatial quality of the indoor and outdoor spaces for the community to enjoy. Proximity to the wetlands fosters educational opportunities and awareness across all age groups, nurturing a sense of shared ownership and deeper connection to the land.

URBAN URBAN ALONG THE SITE

Emergent Plants

450mm depth

SHALLOW POOL/MARSH
Coarse gravel layer root bed
Impervious liner
Soil

URBAN URBAN ALONG THE SITE

Aquatic Plants
DEEP POOL 1m depth
Coarse gravel layer root bed
Sand or fine gravel
Impervious liner
Soil
Wastewater Treatment Plant
Depth: 1.8 meters
Main Highway of Gaza 1m wide
Sedimentation Pool
Gabion Wall
Salah Al Deen Road

Interactivity through UI

Ground Up Application AR scene Gaze Interaction

DISCUSSION

Overview

The proposal envisioned a whole systems approach for Gaza that prioritizes the intersections of ecology and architecture, reimagining the wastewater and soil remediation infrastructure as part of the public realm. The ambition to blur the lines between infrastructure and environment was achieved in the design proposal and goes beyond architecture by having expanded the systems understanding to a more extensive network along the wadi. Placemaking was the guiding factor for the design intent, allowing the interventions to operate on different scales from material experimentation, building morphology, site and network development. Each part of the design process informed the other with the understanding that each component is part of one whole ecosystem. Ground-up is a vision for how insertions in the urban system can become activation points for a regenerative future.

Networks and Site Development

The design processes utilized different computational workflows, including network generation, multi-objective optimization, finite element analysis, and environmental analysis, which allowed the approach to be grounded with data while expanding the search space for potential solutions. Although randomization is present when conducting network simulations and evolutionary algorithms, rationalization of the system is done through thorough analysis by the designers. As a result, the networks experiment resulted in a systems approach to urban insertions. Establishing the connections for water and soil through the wastewater, wetlands and agriculture network allowed the proposal for the facility to be well integrated, facilitating the flow of water and material through the length of the wadi and its surrounding neighbourhoods. In effect, the project site was well connected to the network in its functions as a wastewater treatment and soil remediation facility. Additionally, the wetland system present on the site allowed for a seamless integration of the built and natural environments. The site development plan and spatial programming veered away from distinct segregation of spaces, which allows the community to feel invited and closer to the facility, which promotes placemaking concepts of ownership and attachment. Having proposed a regenerative design, awareness, education, and a sense of ownership are important to sustain the program as the users become responsible for caring for the space in a symbiotic relationship with the facility and environment that provides for them.

Material and Morphology

Having established the importance of placemaking and community participation, the design for the architecture focused on leveraging local materials and manpower.

A low-tech system was explored through the design of compressed soil blocks stabilized by magnesium oxide, and prototyping gave insight into how untrained persons could produce the bricks. Concluding from the material experiments, the compressive nature of the soil blocks was then leveraged in a catenary structural system. There are some limitations to the proposed structural system as it generates complicated forms compared to the low-tech construction methods. The rationalization process could be taken a step further by detailing the block variations that would be needed to build the structure where the curvatures vary. Greater control for the symmetry of the structure may be explored further to provide an improved rationalization approach for building the structure using the interlocking soil bricks presented.

Further limitations in the material experimentation include not being able to source soil directly from the site, which would have been more accurate and context-specific. Instead, the experiment recreated the loam soil by combining different percentages of clay, silt, and sand, which led to some inaccuracies in the data. In addition, date palm fibres, a key component, tended to clump together, leading to inconsistencies in the experimental results and variations in the brick designs. This nonuniformity impacted the bricks’ overall structural integrity and performance, requiring further refinement in the mixing and processing methods to ensure more consistent and reliable outcomes.

Space Program and Phasing

Programming of the spaces was based on a proximity matrix which quantified private from public space, and the aggregation logic operated with environmental factors. This allowed the development of a framework which could adapt to the community’s changing needs. Future expansion could utilize the matrix to dictate the number of private, semi-private, and public spaces needed and allow the users to shape the architecture for future expansion. A quick-assembly structural system is proposed for the structure’s interior space, giving the users the freedom to revise the spaces over time as needed. These strategies enable the space to evolve with the community and their needs. While the proposal was able to emphasize placemaking and the role of the community in the design process, there are existing limitations encountered in the proposal regarding phasing plans. For future improvement, the generation of open courtyards in the programs could influence the orientation and location for the succeeding construction phases as dictated by environmental analysis. Refinement in the logic for expansion could be considered in later developments of the project.

Application for Community Participation

The proposal included an application wherein the community could share their opinions for future expansion and access information about the site and how to build the soil bricks. This enhanced the placemaking aspect of the proposal by allowing the community to have control in shaping the architecture. While the application introduces a bottom-up approach to design development, it needs to cater to the consideration of a community leader who will implement and spearhead the process. For future development, this aspect can be the basis for a refined interface and structure for the application.

Conclusion

Ground-Up was able to address the gap in rebuilding efforts which compartmentalize the urgent need for environmental rehabilitation through the proposal of a wastewater and soil treatment facility along Wadi Gaza. It aimed to bridge the gap between ecology and architecture by approaching the design problem as a whole ecosystem by emphasizing placemaking as a major driver in the design process. Expanding the scope towards other parts of the global wadi network, such as agriculture, power, or water distribution, can be explored in the subsequent phases of this study. The continuation of this thesis project could further complete the ecosystem design approach, which can change the way we envision the future of the built environment.

Horticulture water needs

The breakdown of water needed for Horticulture, between 2025 and 2035:

Local Materials

Materials such as sandstone, rubble, loam, and salt are abundantly available in Gaza. These materials are systematically compared and analysed across various factors such as resiliency, durability, and sustainability to select one that meets all specified requirements. Sandstone, though plentiful, necessitates substantial manpower for extraction and extensive treatment, particularly near the Wadi area. Rubble, while accessible, requires heavy machinery for crushing or, if used in its natural state, limits the design capabilities of structures. Despite its abundance, the extraction and utilisation of salt from the salt brine waste of desalination plants demands significant treatment and maintenance for construction near the Wadi.

Conversely, loam stands out as a viable material option. It is the most abundant material in these sites and alleviates the need to source other valuable materials. Moreover, its utilisation leverages local skills and traditional construction methods, promoting community-based construction and self-reliance. The material is readily available and can be embraced by the community as a self-driven initiative. This approach further feeds into a more extensive system of rejuvenation by allowing soil healing using low technology, which then serves as a base material system. These loam blocks, if damaged, do not degrade the soil condition but instead promote a sustainable material cycle, enabling the system to be rebuilt repeatedly without harming the soil.

Soil Type Characteristics

The soil in different regions is susceptible to various deposition and erosion processes, with its composition varying according to site-specific minerals. Factors such as elevation, proximity to water, and cross-section depth affect soil quality and composition. The soil within the Wadi and its underlying layers are analysed to understand the composition and geographical features of the varied soil types that comprise it.

Wadi terrains are particularly conducive to agricultural soil content. In Gaza, the clasts are primarily calcareous2 with high mountain ranges to the east. This gravel3 horizon underlies the loess4 sediments. The loess in Wadi Gaza is primarily uniform in composition, ranging in thickness from 5 to 10 meters. Loess sediment is formed due to dry weather conditions, which are shifted by wind, containing an average composition of 19.9% clay, 39.2% silt, and 40.6% sand, which classify as loam. Additionally, a few sand dunes can be observed along the course of the Wadi to the east.

Beneath the Wadi, stratified layers of clay, kurkar5, and sandstone extend to a depth of 100 meters. Below these layers lies the Gaza aquifer, vital for both agricultural and domestic use. This highlights the importance of understanding and preserving the geological and hydrological characteristics of the Wadi Gaza.

Loam Construction Techniques

Earth is a fundamental natural building material that is available in many regions worldwide. Often sourced directly from the construction site during excavation, earth materials are integral to the traditional building practices in Gaza, particularly mud construction. This method, characterised by thick walls and slabs, significantly enhances thermal comfort within buildings. Earth construction is highly adaptable to local environmental conditions, providing resilience against temperature fluctuations and seismic activity. Earth construction practices require a base material, typically

any type of soil, an additive to improve tensile strength and maintain structural integrity, and a stabiliser to bind the materials together, enhancing water resistance and overall strength. Various techniques that utilise this strategy are examined to understand the methods the locals prefer.

Rammed Earth

Rammed earth construction uses moist earth compacted into layers into formwork. The formwork typically consists of two parallel walls, interconnected by spacers, into which the earth is poured and compacted by ramming. This method results in monolithic construction, which enhances the longevity of the building. Each layer of rammed earth is typically 50 to 80 cm high. Once one course is completed and partially dried, the next, slightly moister course is rammed on top.

Adding straw as a binder and cement as a stabiliser is necessary to improve rammed-earth constructions' structural integrity and water resistance. Only 2% of the local population prefers rammed earth construction, which requires 20 days to build a typical tiny house.

Compressed Stabilized Earth Bricks

Compressed Stabilised Earth Bricks (CSEBs) are produced by compacting a mixture of moist earth and a stabiliser, typically cement, using a manual press to form soil blocks. This process entails blending sandy loam with water, cut straw, and cement and subsequently curing the mixture in wooden moulds. The surfaces of the bricks are further refined using manual tools, timber pieces, trowels, or wire.

A disadvantage of CSEBs is the necessity for a cement content ranging from 4% to 8% to achieve sufficient strength. This requirement stems from the insufficient water content or dynamic impact needed to activate the binding properties of clay minerals. In the absence of cement, the dry compressive strength of these blocks is generally lower than that of handmade adobe bricks. Maintaining a consistent moisture level and composition in the soil mix is crucial. Variations in these factors can affect the volume of material and the pressure during compression, leading to inconsistencies in the height and strength of the bricks. Despite these disadvantages, 87% of the local population prefers this construction method, with 28 days required for the cement to dry.

Wattle and Daub

Wattle and daub is a traditional construction technique that involves creating walls from a woven lattice of wooden strips, called wattle, which is then coated with a mixture of soil, clay and straw known as daub. The wattle framework provides structural support and flexibility, while the daub mixture, applied in layers, hardens to form a durable and insulating wall. In order to make the building system more water resilient and longevity, lime can be added to the soil.

Although the construction process is labour-intensive and demands skilled craftsmanship for proper execution, the organic materials usually added to the system attract pests and compromise the structural integrity. This method of construction is 29% preferred among the locals and requires only 16 days for the construction of a small house.

Sprayed Loam

The technique of spraying loam allows the earth to create an evenly distributed loam mixture onto surfaces, allowing for faster and more efficient application using the equipment. Sprayed loam uses the wattle as its primary structural element, with the daub being sprayed on in different layers alternating with straw to hold the soil together. This technique requires cement as a stabiliser to make the structure water-resistant.

One of the significant disadvantages is that it requires high technology and the use of specialised equipment, which increases the complexity of construction. It also requires multiple layers sprayed with the right consistency of the mixtures to make a thick wall. Less than 1% of the locals prefer this method of construction, and it takes 30 days to build a small house.

Rolls and Bottles of Straw

In this type of construction, buildings are filled with elements formed by wrapping straw loam around a wooden batten. This construction method requires secondary vertical supports fixed at intervals of 15 to 20 cm within the framework. The "bottles" are created by placing masses of the soil mixture onto the centre of a cross formed by two bundles of straw. The ends of the bundles are then lifted around the loam, shaping it into bottle-like forms covered with additional loam. The bottle is then oriented horizontally, with its neck wound around the vertical support, while the base is pressed against the neck of the preceding bottle.

This type of construction is usually extremely labour-intensive and requires excess weather protection by adding lime. Less than 1% of the locals prefer this method of construction, which takes 22 days to build a small house.

Loam Filled Hoses

Loam-filled hoses are long, tubular bags made from durable materials like woven polypropylene or geotextile fabric. They are filled with a mixture of sandy loam soil. The bags are typically stacked in layers and arranged to form barriers or walls. Loam-filled hoses are advantageous due to their flexibility and adaptability to different terrains, allowing them to be quickly deployed and shaped according to the situation's specific needs.

One major disadvantage of these hoses is that they require periodic maintenance and inspection to ensure the integrity of the bags and the effectiveness of the barrier over time. Less than 1% of the locals prefer this method of construction, which takes 22 days to build a small house.

The Role of Additives

Additive agents are often necessary in earth construction to achieve greater structural integrity and resistance to cracking. They help reduce shrinkage and distribute stress more evenly. Fibres enhance durability by making the material more resilient to environmental factors such as erosion and water infiltration, which ultimately increases the material's lifespan.

Additive Classification

Additives can be categorised into two main types: inorganic additives such as cement, lime, gypsum, fly ash, and bitumen and organic additives like straw, palm fibres, coconut coir, plant resins, biopolymers, and animal-based binders. Depending on the type of additive and its properties used, several methods are employed. These commonly include mechanical mixing to ensure even distribution and compaction. Some processes involve heating the soil-additive mixture to expedite chemical reactions and enhance bonding.

Additive Selection

In Gaza, selecting additives necessitates a comprehensive understanding of locally available materials, curing time, energy consumption, environmental impact, labour requirements, and physical properties such as compressive strength, tensile strength, and overall durability. Various additives are compared against each other to meet specific criteria, including fabrication processes, longevity, time efficiency, cost-effectiveness, sustainability, feedback loop integration, reusability, and suitability for architectural-scale applications.

Date Palm Fibre: An Additive Agent

Date palms in Gaza are one of the most abundant resources and native materials in the region. Date palm fibre, extracted from the leaves and trunks of date palm trees, is a versatile natural material widely used across various industries. Known for its durability and strength, date palm fibre exhibits excellent mechanical properties, including high tensile strength and resilience to moisture and decay. As a byproduct of the date palm industry, the fibre's sustainable nature also contributes to finding new uses in construction materials and composite manufacturing, highlighting its potential as a renewable resource.

Extraction of Date Palm Fibre

Date palm fibres can be extracted from various parts of the palm tree, including the fabric layer surrounding the tree, the leaflets (fronds), and the fruit stalks. The source of these fibres significantly influences their strength and performance in earth blocks. According to El Bourki, Koutous, and Hilali (2023), the highest cellulose content is found in the leaflets of the date palm tree, which directly correlates to the strength of the fibres. Additionally, leaflet fibres are more accessible to extract, requiring less labour than other tree parts.

The extraction process begins with cutting the leaves from the tree, which facilitates faster tree growth and allows for efficient fibre extraction. The leafy parts are then stripped using a knife to expose the fibres. They are sun-dried and beaten to loosen the fibres further and separate the individual fibre strands. Finally, these fibres are combed to remove debris and align them for use.

The Role of the Stabilizer and Selection

Stabilisers enhance soil's strength, durability, and resilience through chemical or physical modifications, producing a stable and cohesive material. Common stabilisers like cement, lime, and fly ash improve load-bearing capacity, reduce permeability, and control shrink-swell characteristics to mitigate erosion. Classified by function, chemical stabilisers such as cement and lime enhance soil through reactions, while physical stabilisers such as geotextiles provide mechanical reinforcement.

Despite their effectiveness in improving soil characteristics, they commonly used stabilisers such as cement and lime

present challenges in terms of availability and sustainability in Gaza's construction practices. The production of cement and lime is energy-intensive and contributes substantially to 5-8% of the total global carbon emissions. This environmental impact underscores the requirement for stabilisers that do not harm soil quality when disposed of or recycled.

Magnesium Oxide: A Stabilising Agent

Magnesium oxide (MgO) is a highly effective stabiliser in soil block construction, significantly improving their structural integrity and durability. When MgO reacts with water, it forms magnesium hydroxide, which binds soil particles together, greatly enhancing the compressive strength and cohesion of the soil matrix. Additionally, exposure to carbon dioxide in the air facilitates the hardening of the blocks. This chemical interaction not only strengthens the mechanical properties of the soil blocks but also enhances their resistance to environmental factors such as weathering and erosion. Importantly, when these blocks are eventually crushed and reintegrated into the soil, MgO poses no environmental risks, ensuring their safety and sustainability in construction practices.

Extraction of Magnesium Oxide

Magnesium oxide extraction from desalination plant brine employs a methodical process centred on heat application. Initially, brine evaporation is facilitated either by solar heat or additional heating, promoting the formation of magnesium chloride crystals. These crystals are subsequently harvested and subjected to further treatment in a kiln, where temperatures ranging between 900 to 1100 degrees Celsius drive the separation of chloride gas from the residual magnesium oxide in an open environment. The resulting magnesium oxide is then crushed into a powdered form suitable for integration into soil as a stabiliser. This method underscores a systematic approach to resource utilisation, optimising the extraction of magnesium oxide from brine while ensuring its effective application in enhancing soil properties.

REFERENCES

“A Foot on the Earth and a Hand in the Sky: Yara Sharif and Nasser Golzari on Rebuilding Gaza – KoozArch.” Accessed July 19, 2024. https://koozarch.com/interviews/a-foot-on-the-earth-and-a-hand-in-the-sky:-yara-sharif-and-nasser-golzari-on-rebuilding-gaza.

A, n, a, s, B, a, b, and a. “There’s a Water Crisis in Gaza That the End of Fighting Might Not Solve.” NPR, December 29, 2023, sec. Goats and Soda. https://www.npr.org/2023/12/29/1221571110/gaza-water-israel-crisis-hamas.

Abouelkheir, Ahmed Hussein. “Sand Tectonics: A Material-Based Approach to Architectural Design and Fabrication,” n.d.

agreenerlifeagreenerworld. “Analysis: Ecocide in Gaza: Who Will Hear and Heal Its Dying Environment?” A Greener Life, a Greener World (blog), April 11, 2024. https://agreenerlifeagreenerworld.net/2024/04/11/analysis-ecocide-in-gazawho-will-hear-and-heal-its-dying-environment/.

Ahmed Koutous and National School of Applied Sciences (ENSA), Ibn Zohr University. “A Proposed Experimental Method for the Preparation of Rammed Earth Material.” International Journal of Engineering Research And V8, no. 07 (July 18, 2019): IJERTV8IS070140. https://doi.org/10.17577/IJERTV8IS070140.

Akour, Salih, and Hani Bataineh. “Design Considerations of Wind Funnel Concentrator for Low Wind Speed Regions.” AIMS Energy 7 (November 1, 2019): 728–42. https://doi.org/10.3934/energy.2019.6.728.

Akpasi, Stephen Okiemute, Ifeanyi Michael Smarte Anekwe, Emmanuel Kweinor Tetteh, Ubani Oluwaseun Amune, Hassan Oriyomi Shoyiga, Thembisile Patience Mahlangu, and Sammy Lewis Kiambi. “Mycoremediation as a Potentially Promising Technology: Current Status and Prospects—A Review.” Applied Sciences 13, no. 8 (April 15, 2023): 4978. https://doi.org/10.3390/app13084978.

Ali, Amjad, Di Guo, Amanullah Mahar, Ping Wang, Feng Shen, Ronghua Li, and Zengqiang Zhang. “Mycoremediation of Potentially Toxic Trace Elements—a Biological Tool for Soil Cleanup: A Review.” Pedosphere 27, no. 2 (April 2017): 205–22. https://doi.org/10.1016/S1002-0160(17)60311-4.

Al-Tayeb, Hazem. “Updating Geological Cross - Sections of Gaza Aquifer(North Gaza and Middle Governorates),” 2015.

Althoey, Fadi, Ibrahim Y. Hakeem, Md. Akter Hosen, Shaker Qaidi, Haytham F. Isleem, Haitham Hadidi, Kiran Shahapurkar, Jawad Ahmad, and Elias Ali. “Behavior of Concrete Reinforced with Date Palm Fibers.” Materials 15, no. 22 (November 9, 2022): 7923. https://doi.org/10.3390/ma15227923.

Alvarez, Liliana. “Rethinking Infrastructures: MASSLAB Wins Competition by Giving a New Life to Wastewater Treatment Plant.” AmazingArchitecture, April 3, 2024. https://amazingarchitecture.com/visualization/rethinking-infrastructures-masslab-wins-competition-by-giving-a-new-life-to-wastewater-treatment-plant.

Anera. “Water, Sanitation and Hygiene Infrastructure Under Attack in Gaza.” Anera, March 21, 2024. https://www.anera.org/blog/water-sanitation-and-hygiene-infrastructure-under-attack-in-gaza/. “Archaeologies of Landscape.” Accessed September 15, 2024. https://blackwells.co.uk/bookshop/product/Archaeologies-of-Landscape-by-Wendy-Ashmore-A-Bernard-Knapp/9780631211068.

ArchDaily. “Concept WRRF Yixing Water Resource Recovery Facility / THAD SUP Atelier,” February 19, 2024. https://www. archdaily.com/1010818/concept-wrrf-yixing-thad-sup-atelier.

Auroville Earth Institute. “Stabilised Rammed Earth Foundations.” Accessed August 27, 2024. https://dev.earth-auroville. com/stabilised-rammed-earth-foundations/.

Ballinger, Ollie. “A New Tool Allows Researchers to Track Damage in Gaza.” bellingcat, November 15, 2023. https:// www.bellingcat.com/resources/2023/11/15/a-new-tool-allows-researchers-to-track-damage-in-gaza/.

BBC News. “Half of Gaza Water Sites Damaged or Destroyed, BBC Satellite Data Reveals.” May 8, 2024, sec. Middle East. https://www.bbc.com/news/world-middle-east-68969239.

Bhat, Wahid. “Ecocide in Gaza: Who Will Hear and Heal Its Dying Environment?” Accessed July 19, 2024. https://groundreport.in/ecocide-in-gaza-who-will-hear-and-heal-its-dying-environment/.

“Bing Videos.” Accessed June 3, 2024. https://www.bing.com/videos/riverview/relatedvideo?q=what%27s+the+average+wastewater+generated+per+person+in+palestine&mid=FE2651C9382F1C485CF0FE2651C9382F1C485CF0&FORM=VIRE.

Biology LibreTexts. “4.4: Feedback Loops,” July 4, 2020. https://bio.libretexts.org/Courses/Lumen_Learning/Anatomy_ and_Physiology_I_(Lumen)/04%3A_Module_2-_Homeostasis/4.04%3A_Feedback_Loops.

Bose, Debajyoti, and Amarnath Bose. “Electrical Power Generation with Himalayan Mud Soil Using Microbial Fuel Cell.” Nature Environment and Pollution Technology 16, no. 2 (2017).

Buathong, Phermphorn, Thanakorn Chompoorat, Pornkasem Jongpradist, Xiaobin Chen, and Pitthaya Jamsawang. “Effect of Palm Fiber Reinforcement on the Unconfined Compressive Performance of Cement-Treated Sand,” 2023.

———. “Effect of Palm Fiber Reinforcement on the Unconfined Compressive Performance of Cement-Treated Sand.” Sustainability 15, no. 11 (May 25, 2023): 8607. https://doi.org/10.3390/su15118607.

Bui, Q.-B., J.-C. Morel, V.-H. Tran, S. Hans, and M. Oggero. “How to Use In-Situ Soils as Building Materials.” Procedia Engineering 145 (2016): 1119–26. https://doi.org/10.1016/j.proeng.2016.04.145.

“Capability Brown, Royal Gardener – Jan Woudstra & Jonathan Finch.” Accessed July 20, 2024. https://doi. org/10.22599/CapabilityBrown.

Capeluto, I.Guedi. “Energy Performance of the Self-Shading Building Envelope.” Energy and Buildings 35, no. 3 (March 2003): 327–36. https://doi.org/10.1016/S0378-7788(02)00105-6.

Carleton, J. N, T. J Grizzard, A. N Godrej, and H. E Post. “Factors Affecting the Performance of Stormwater Treatment Wetlands.” Water Research 35, no. 6 (April 1, 2001): 1552–62. https://doi.org/10.1016/S0043-1354(00)00416-4.

“Catenary, Ferrocement, Shell, Structures, Design, Architectural Concepts,” n.d.

“Catenary Hanging - ABIGAIL SMITH.” Accessed July 29, 2024. https://cargocollective.com/abigailsmith/Catenary-Hanging.

Centre, UNESCO World Heritage. “Wadi Gaza Coastal Wetlands.” UNESCO World Heritage Centre. Accessed July 21, 2024. https://whc.unesco.org/en/tentativelists/5722/.

Chen, Zhen, and Zengzhi Zhang. “Recent Progress in Beetle-Inspired Superhydrophilic-Superhydrophobic Micropatterned Water-Collection Materials.” Water Science and Technology 82, no. 2 (June 9, 2020): 207–26. https://doi. org/10.2166/wst.2020.238.

“Clean-Up of Heavy Metals from Contaminated Soil by Phytoremediation: A Multidisciplinary and Eco-Friendly Approach - PMC.” Accessed May 8, 2024. https://www.ncbi.nlm.nih.gov/pmc/articles/PMC10221411/.

“Crop Type Map of the Gaza Strip 2023.” Accessed July 21, 2024. https://openknowledge.fao.org/items/40f7bdeede64-48cd-b816-8e7d93c7821a.

DAAR. “Geological History.” Accessed May 21, 2024. https://www.decolonizing.ps/site/geological-history/.

“Damage to Greenhouses Due to the Conflict in the Gaza Strip as of 1 December 2023 | Geospatial Information for Sustainable Food Systems | Food and Agriculture Organization of the United Nations.” Accessed May 31, 2024. https:// www.fao.org/geospatial/resources/detail/en/c/1676378/.

Danso, Humphrey, Brett Martinson, Muhammad Ali, and Catherine Mant. “Performance Characteristics of Enhanced Soil Blocks: A Quantitative Review.” Building Research & Information 43, no. 2 (March 4, 2015): 253–62. https://doi.org/10 .1080/09613218.2014.933293.

Danso, Humphrey, D. Brett Martinson, Muhammad Ali, and John B. Williams. “Physical, Mechanical and Durability Properties of Soil Building Blocks Reinforced with Natural Fibres.” Construction and Building Materials 101 (December 2015): 797–809. https://doi.org/10.1016/j.conbuildmat.2015.10.069.

Denver 7 Colorado News (KMGH). “Scientists Harness Mushrooms to Detoxify Soil and Protect Waterways after Wildfires,” March 23, 2022. https://www.denver7.com/news/national/scientists-harness-mushrooms-to-detoxify-soil-and-protect-waterways-after-wildfires.

Deutsches Vertretungsbüro Ramallah. “The Federal Republic of Germany through KfW in Partnership with the Palestinian Water Authority Supports the Coastal Municipalities Water Utility in Improving Wastewater Treatment in the Central Area of Gaza with a Budget of 86.6 Million Euros,” March 2, 2023.

Djamil, Benghida. “Sun-Dried Clay for Sustainable Constructions” 11, no. 6 (2016). Editor. “Soil Metamorphosis: Ukrainian Study of War Impacts on Soils – Ukraine War Environmental Consequences Work Group,” April 28, 2023. https://uwecworkgroup.info/soil-metamorphosis-ukrainian-study-of-war-impacts-on-soils/.

Editorial, U. N. I. “Concept WRRF Yixing Water Resource Recovery Facility by THAD SUP Atelier: Revolutionizing Wastewater Management in Wuxi, China,” February 19, 2024. https://uni.xyz/journal/concept-wrrf-yixing-water-resource-recov.

El Bourki, Abdelhakim, Ahmed Koutous, and Elmokhtar Hilali. “A Review on the Use of Date Palm Fibers to Reinforce Earth-Based Construction Materials.” Materials Today: Proceedings, June 2023, S2214785323032479. https://doi. org/10.1016/j.matpr.2023.05.613.

El-Hallaq, Maher A. “Studying the Impact of Pollution from Wadi Gaza on the Mediterranean Sea Using GIS and Remote Sensing Techniques.” Advances in Remote Sensing 8, no. 1 (March 8, 2019): 40–50. https://doi.org/10.4236/ ars.2019.81003.

El-Nahhal, Yasser. “CONTAMINATION OF GROUNDWATER WITH HEAVY METALS IN GAZA STRIP,” n.d.

El-Sawalhi, Nabil Ibrahim, and Hamed E. Abu Ajwa. “Mud Building Practices in Construction Projects in the Gaza Strip.” International Journal of Construction Management 13, no. 2 (January 2013): 13–26. https://doi.org/10.1080/15623599.20 13.10773209.

Elwan, Mustafa. “The Role of Traditional Lattice Window ‘Mashrabiya’ in Delivering Single-Sided Ventilation-A CFD Study.” International Journal of Engineering Trends and Technology 68 (September 1, 2020): 154–61. https://doi. org/10.14445/22315381/IJETT-V68I9P221.

“Equator Studios.” Accessed May 24, 2024. https://maps.equatorstudios.com/. Esveld, Bill Van. “Rain of Fire.” Human Rights Watch, March 25, 2009. https://www.hrw.org/report/2009/03/25/rain-fire/ israels-unlawful-use-white-phosphorus-gaza.

“ETAR Water Treatment Plant.” Accessed August 18, 2024. https://www.masslab.pt/project/etar-water-treatment-plant/. euronews. “Humans on the Moon and Mars Could Live in Homes ‘grown’ from Mushrooms,” February 3, 2023. https:// www.euronews.com/next/2023/02/02/future-humans-living-on-the-moon-and-mars-may-one-day-live-in-homes-grownfrom-mushrooms.

Fanack Water. “Water Infrastructure in Palestine.” Accessed May 31, 2024. https://water.fanack.com/palestine/water-infrastructure-in-palestine/.

Finch, Jonathan, and Jan Woudstra, eds. Capability Brown, Royal Gardener. York: White Rose University Press, 2020. https://doi.org/10.22599/CapabilityBrown.

Fiorenza, Matthew. “SeaBrick, Better and Less Expensive than Concrete, It’s Eco Restorative and Sequesters CO2.” The Seasteading Institute, February 15, 2023. https://www.seasteading.org/seabrick/.

Frampton, Kenneth. Modern Architecture: A Critical History. 3rd ed., rev.Enlarged. World of Art. London: Thames and Hudson, 1992.

———. Modern Architecture: A Critical History. 4th edition. London ; New York, N.Y: Thames and Hudson Ltd, 2007.

“Gaza’s Food System Has Been Stretched to Breaking Point by Israel.” Accessed May 8, 2024. https://theconversation. com/gazas-food-system-has-been-stretched-to-breaking-point-by-israel-188556.

“Genocide - European Commission.” Accessed July 21, 2024. https://home-affairs.ec.europa.eu/networks/european-migration-network-emn/emn-asylum-and-migration-glossary/glossary/genocide_en. Geris, Regina, Marcos Malta, Luar Aguiar Soares, Lourdes Cardoso De Souza Neta, Natan Silva Pereira, Miguel Soares, Vanessa Da Silva Reis, and Madson De Godoi Pereira. “A Review about the Mycoremediation of Soil Impacted by War-like Activities: Challenges and Gaps.” Journal of Fungi 10, no. 2 (January 24, 2024): 94. https://doi.org/10.3390/ jof10020094.

Gomaa, Mohamed, Sascha Schade, Ding Wen Bao, and Yi Min Xie. “Automation in Rammed Earth Construction for Industry 4.0: Precedent Work, Current Progress and Future Prospect.” Journal of Cleaner Production 398 (April 2023): 136569. https://doi.org/10.1016/j.jclepro.2023.136569.

Hall, Natasha, Anita Kirschenbaum, and David Michel. “The Siege of Gaza’s Water,” January 12, 2024. https://www.csis. org/analysis/siege-gazas-water.

———. “The Siege of Gaza’s Water,” January 12, 2024. https://www.csis.org/analysis/siege-gazas-water.

Henriksson, Viktoria, and Mariam Hult. “Rationalizing Freeform Architecture - Surface Discretization and Multi-Objective Optimization,” 2015. https://www.semanticscholar.org/paper/Rationalizing-freeform-architecture-Surface-and-Henriksson-Hult/8464e788ae72cf2e0cb3647eddb5870adf710748.

HOUBEN, Hugo. Earth Construction Technology, 1992. http://archive.org/details/5226-earth-construction-technology.

“How Israel’s Flooding of Gaza’s Tunnels Will Impact Freshwater Supply | Israel War on Gaza | Al Jazeera.” Accessed May 8, 2024. https://www.aljazeera.com/features/2024/2/3/israel-floods-tunnels-with-seawater-what-impacts-on-gazaswater-supply.

“Investigations ← Forensic Architecture.” Accessed July 19, 2024. https://forensic-architecture.org/investigation/environmental-targeting-in-gaza.

Ipinge, Iyambo. “DURABILITY OF COMPRESSED STABILISED EARTH BLOCKS,” n.d. “Israel-Palestine: Water Sharing Conflict | Climate-Diplomacy,” January 1, 1948. https://climate-diplomacy.org/ case-studies/israel-palestine-water-sharing-conflict.

Jamison, Andrew. The Making of Green Knowledge: Environmental Politics and Cultural Transformation. Cambridge ; New York: Cambridge University Press, 2001.

Jiang, Zhengrong, Weijun Gao, and Wanxiang Yao. “Research on the Wind Environment in an Enclosed Courtyard: Effect of the Opening Position, Size and Wind Angle.” Urban Climate 52 (November 1, 2023): 101737. https://doi. org/10.1016/j.uclim.2023.101737.

———. “Research on the Wind Environment in an Enclosed Courtyard: Effect of the Opening Position, Size and Wind Angle.” Urban Climate 52 (November 1, 2023): 101737. https://doi.org/10.1016/j.uclim.2023.101737. Jin, Xin, Guiping Lin, Haichuan Jin, Zunru Fu, and Haoyang Sun. “Experimental Research on the Selective Absorption of Solar Energy by Hybrid Nanofluids.” Energies 14, no. 23 (January 2021): 8186. https://doi.org/10.3390/en14238186. Jovanovic, Milena, Aleksandra Miric, Goran Jovanovic, and Momcilovic Petronijevic. “Earth as a Material for Construction of Modern Houses.” Facta Universitatis - Series: Architecture and Civil Engineering 16, no. 2 (2018): 175–88. https:// doi.org/10.2298/FUACE160823001J.

Kangaroo Physics Simulations - Chapter 05 | Multiple Hanging Chain | Rhino & Grasshopper Tutorial, 2022. https://www. youtube.com/watch?v=HvEl4BpKOBw.

“Karshif Chronicles — Studio Eidola.” Accessed May 23, 2024. https://studioeidola.ch/Karshif-Chronicles. Kilian, Axel. “Linking Hanging Chain Models to Fabrication,” n.d.

Koutous, A., and E. Hilali. “Reinforcing Rammed Earth with Plant Fibers: A Case Study.” Case Studies in Construction Materials 14 (June 2021): e00514. https://doi.org/10.1016/j.cscm.2021.e00514.

———. “Reinforcing Rammed Earth with Plant Fibers: A Case Study.” Case Studies in Construction Materials 14 (June 2021): e00514. https://doi.org/10.1016/j.cscm.2021.e00514.

Kumar, Nallapaneni Manoj, M. S. P. Subathra, and Orville Damaso Cota. “Design and Wind Tunnel Testing of Funnel Based Wind Energy Harvesting System.” Procedia Technology, SMART GRID TECHNOLOGIES, 21 (January 1, 2015): 33–40. https://doi.org/10.1016/j.protcy.2015.10.006.

Lakhani, Nina, and Nina Lakhani Climate justice reporter. “Emissions from Israel’s War in Gaza Have ‘Immense’ Effect on Climate Catastrophe.” The Guardian, January 9, 2024, sec. World news. https://www.theguardian.com/world/2024/ jan/09/emissions-gaza-israel-hamas-war-climate-change.

Landa, Edward R., and Christian Feller, eds. Soil and Culture. Dordrecht: Springer Netherlands, 2009. https://doi. org/10.1007/978-90-481-2960-7.

Lewis, Penny. “The Impact of Ecological Thought on Architectural Theory,” n.d. ———. “The Impact of Ecological Thought on Architectural Theory,” n.d.

Library of Congress, Washington, D.C. 20540 USA. “The Gaza Strip & West Bank : A Map Folio.” Image. Accessed May 21, 2024. https://www.loc.gov/resource/g8302gm.gct00264/?sp=1&st=gallery.

Lipton, Miranda. “Recycling Building Debris With Fungus.” Bluedot Living, January 22, 2024. https://bluedotliving.com/ recycling-building-debris-with-fungus/.

Liu, Xiaoting, Zhe Wang, Hanxue Liang, Yuanyuan Li, Tianfu Liu, Qiang Guo, Liru Wang, Ya’nan Yang, and Nan Chen. “Solar-Driven Soil Remediation along with the Generation of Water Vapor and Electricity.” Nanomaterials 12, no. 11 (May 25, 2022): 1800. https://doi.org/10.3390/nano12111800.

———. “Solar-Driven Soil Remediation along with the Generation of Water Vapor and Electricity.” Nanomaterials 12, no. 11 (May 25, 2022): 1800. https://doi.org/10.3390/nano12111800.

Lopes, João, Alexandra Paio, and Jose Pedro Sousa. Parametric Urban Models Based on Frei Otto’s Generative Form-Finding Processes, 2014. https://doi.org/10.52842/conf.caadria.2014.595.

Losini, A.E., A.C. Grillet, M. Bellotto, M. Woloszyn, and G. Dotelli. “Natural Additives and Biopolymers for Raw Earth Construction Stabilization – a Review.” Construction and Building Materials 304 (October 2021): 124507. https://doi. org/10.1016/j.conbuildmat.2021.124507. Malaviya, Piyush, and Asha Singh. “Constructed Wetlands for Management of Urban Stormwater Runoff.” Critical Reviews in Environmental Science and Technology, November 30, 2011. https://doi.org/10.1080/10643389.2011.574107.

“Maps of Gaza Strip. Detailed Road, Administrative, Physical and Topographical Maps of Gaza Strip. All Cities of Gaza Strip on the Maps | Vidiani.Com | Maps of All Countries in One Place.” Accessed May 31, 2024. http://www.vidiani. com/maps-of-gaza-strip/.

Marandi, S.M., M.H. Bagheripou, R. Rahgozar, and H. Zare. “Strength and Ductility of Randomly Distributed Palm Fibers Reinforced Silty-Sand Soils.” American Journal of Applied Sciences 5, no. 3 (March 1, 2008): 209–20. https://doi. org/10.3844/ajassp.2008.209.220.

Minke, Gerot. “Building with Earth: Design and Technology of a Sustainable Architecture,” 2006. Mitterberger, Daniela, and Tiziano Derme. “Combining Robotic Binder-Jetting Processes with Organic Composites For Biodegradable Soil Structures,” n.d.

Modern Architecture Summary PDF | Kenneth Frampton. “Modern Architecture Summary PDF | Kenneth Frampton.” Accessed July 19, 2024. https://www.bookey.app/book/modern-architecture.

Mondoweiss. “Influential Israeli National Security Leader Makes the Case for Genocide in Gaza,” November 20, 2023. https://mondoweiss.net/2023/11/influential-israeli-national-security-leader-makes-the-case-for-genocide-in-gaza/. Mordekhai, Yad. “Mapping Movement and Access,” n.d.

Muhaisen, Ahmed S. “Development of the House Architectural Design in the Gaza Strip.” ATHENS JOURNAL OF ARCHITECTURE 2, no. 2 (March 31, 2016): 131–50. https://doi.org/10.30958/aja.2-2-3.

———. “Development of the House Architectural Design in the Gaza Strip.” ATHENS JOURNAL OF ARCHITECTURE 2, no. 2 (March 31, 2016): 131–50. https://doi.org/10.30958/aja.2-2-3.

Nakamura, Wataru, and Naoyuki Koshiishi. “Non-Burnt Earth Block Stabilized with Magnesium Oxide for Load Bearing Masonry Wall.” Journal of Structural and Construction Engineering (Transactions of AIJ) 82, no. 740 (2017): 1527–35. https://doi.org/10.3130/aijs.82.1527.

Netherlands Representative Office to the Palestinian Authority. “Multi-Annual Strategic Plan for the Palestinian Territories 2014-2017,” December 2013.

“‘No Traces Of Life’: Israel’s Ecocide In Gaza 2023-2024.” Accessed July 19, 2024. https://forensic-architecture.org//investigation/ecocide-in-gaza.

OHCHR. “Convention on the Prevention and Punishment of the Crime of Genocide.” Accessed July 21, 2024. https:// www.ohchr.org/en/instruments-mechanisms/instruments/convention-prevention-and-punishment-crime-genocide.

Oslo Architecture Triennale. “2019.” Accessed July 20, 2024. https://www.oslotriennale.no/archive/2019.

Paleontological Research Institution. “Sunlight Stored in Soil,” September 1, 2021. https://www.priweb.org/teach-cl-sci/

sunlight-stored-in-soil.

“(PDF) Constructed Wetlands for Management of Urban Stormwater Runoff.” Accessed August 16, 2024. https://www. researchgate.net/publication/254216746_Constructed_Wetlands_for_Management_of_Urban_Stormwater_Runoff.

“(PDF) The Effect of Seawater Desalination for Domestic Purposes on The Reuse of Treated Effluents in Gaza Strip.” Accessed August 16, 2024. https://www.researchgate.net/publication/369706574_The_Effect_of_Seawater_Desalination_ for_Domestic_Purposes_on_The_Reuse_of_Treated_Effluents_in_Gaza_Strip.

Peritum Agri Institute. “Farm Infrastructure and Resource Planning,” January 17, 2018. https://www.peritumagri.com/ farm-infrastructure-and-resource-planning/.

“Poisoning Gaza — Military Poisons.” Accessed May 8, 2024. https://www.militarypoisons.org/latest-news/poisoning-gaza.

“Policy of Destruction: House Demolition and Destruction of Agricultural Land in the Gaza Strip | B’Tselem.” Accessed July 21, 2024. http://www.btselem.org/publications/summaries/200202_policy_of_destruction.

Programme, United Nations Environment. Environmental Impact of the Conflict in Gaza: Preliminary Assessment of Environmental Impacts. United Nations Environment Programme, 2024. https://wedocs.unep.org/xmlui/handle/20.500.11822/45739.

Pryadko, Artyom, Yulia R. Mukhortova, Vladimir V. Botvin, Irina Y. Grubova, Maria R. Galstenkova, Dmitry V. Wagner, Evgeny Y.

Gerasimov, et al. “A Comprehensive Study on in Situ Synthesis of a Magnetic Nanocomposite of Magnetite and Reduced Graphene Oxide and Its Effectiveness at Removing Arsenic from Water.” Nano-Structures & Nano-Objects 36 (October 2023): 101028. https://doi.org/10.1016/j.nanoso.2023.101028.

Pungercar, Vesna, and Florian Musso. “Salt as a Building Material: Current Status and Future Opportunities.” The Plan Journal 6, no. 2 (2021). https://doi.org/10.15274/tpj.2021.06.02.4.

“Purifying Water with Waste Materials.” Accessed May 20, 2024. https://phys.org/news/2016-03-purifying-materials.html.

Qu, Jili, and Dongxue Zhao. “Stabilising the Cohesive Soil with Palm Fibre Sheath Strip.” Road Materials and Pavement Design 17, no. 1 (January 2, 2016): 87–103. https://doi.org/10.1080/14680629.2015.1064010.

Rahman, M S. “Development of Building Blocks Using Local Sand,” n.d.

Rajabzadeh, Shaghayegh, and Mario Sassone. “Brick Patterning on Free-Form Surfaces.” Nexus Network Journal 19, no. 1 (April 1, 2017): 5–25. https://doi.org/10.1007/s00004-016-0305-9.

Rajiv Krishnan, Abhimanyu, and Kavitha D. “Influence of Heat Absorber Materials Sand, Soil and Paraffin Wax in Solar Still on Sustainable Water Distillation.” Case Studies in Chemical and Environmental Engineering 8 (December 2023): 100365. https://doi.org/10.1016/j.cscee.2023.100365.

Rauch, Martin. “Build Simply with Loam.” In Building Simply, edited by Christian Schittich. München: DE GRUYTER, 2001. https://doi.org/10.11129/detail.9783955531669.36.

redhouse. “Mars Habitat.” Accessed May 21, 2024. http://www.redhousearchitecture.org/redplanet.

ResearchGate. “(PDF) Adaptation of Vernacular Designs for Contemporary Sustainable Architecture in Middle East and Neotropical Region.” Accessed August 20, 2024. https://www.researchgate.net/publication/281282008_Adaptation_of_ Vernacular_Designs_for_Contemporary_Sustainable_Architecture_in_Middle_East_and_Neotropical_region.

Saber, Indlieb Farazi. “A ‘Cultural Genocide’: Which of Gaza’s Heritage Sites Have Been Destroyed?” Al Jazeera. Accessed May 31, 2024. https://www.aljazeera.com/news/2024/1/14/a-cultural-genocide-which-of-gazas-heritage-siteshave-been-destroyed.

Sales Da Silva, Israel Gonçalves, Fabíola Carolina Gomes De Almeida, Nathália Maria Padilha Da Rocha E Silva, Alessandro Alberto Casazza, Attilio Converti, and Leonie Asfora Sarubbo. “Soil Bioremediation: Overview of Technologies and Trends.” Energies 13, no. 18 (September 8, 2020): 4664. https://doi.org/10.3390/en13184664.

Salihbegovic, Amira, and Amra Salihbegovic. “Natural Materials in Contemporary Low-Tech Architecture.” IOP Conference Series: Materials Science and Engineering 960, no. 4 (December 1, 2020): 042012. https://doi.org/10.1088/1757899X/960/4/042012.

Sayner, Adam. “What Conditions Are Needed for a Mushroom to Grow? A Guide.” GroCycle (blog), August 5, 2022. https://grocycle.com/what-conditions-are-needed-for-a-mushroom-to-grow/.

“Self-Shading, Brick, Geometric Patterns, Environmental Performance, Desert Buildings, Orientation,” n.d.

Sheweka, Samar. “Using Mud Bricks as a Temporary Solution for Gaza Reconstruction.” Energy Procedia 6 (2011): 236–40. https://doi.org/10.1016/j.egypro.2011.05.027.

Silva, Rui A., Daniel V. Oliveira, Tiago Miranda, Nuno Cristelo, Maria C. Escobar, and Edgar Soares. “Rammed Earth Construction with Granitic Residual Soils: The Case Study of Northern Portugal.” Construction and Building Materials 47 (October 2013): 181–91. https://doi.org/10.1016/j.conbuildmat.2013.05.047.

“Solar Resource Maps of West Bank And Gaza.” Accessed May 31, 2024. https://solargis.com/maps-and-gis-data/ download/west-bank-and-gaza.

Srivastava, Mehul, Jana Tauschinski, and Heba Saleh. “Visual Analysis: The Growth of Gaza’s Wartime Trash Mountains,” May 26, 2024. https://www.ft.com/content/190465a0-b308-4da2-9d62-5cce40e2edf1.

Stop Ecocide International. “Stop Ecocide International,” July 3, 2024. https://www.stopecocide.earth. Strahorn, A. T. “Agriculture and Soils of Palestine.” Geographical Review 19, no. 4 (October 1929): 581. https://doi. org/10.2307/209690.

Taallah, Bachir, Abdelhamid Guettala, Salim Guettala, and Abdelouahed Kriker. “Mechanical Properties and Hygroscopicity Behavior of Compressed Earth Block Filled by Date Palm Fibers.” Construction and Building Materials 59 (May 2014): 161–68. https://doi.org/10.1016/j.conbuildmat.2014.02.058.

“The Impact of Warfare on the Soil Environment - ScienceDirect.” Accessed May 8, 2024. https://www.sciencedirect. com/science/article/abs/pii/S0012825213001414.

Todman, Will, Joseph S. Bermudez Jr, and Jennifer Jun. “Gaza’s Solar Power in Wartime,” November 21, 2023. https:// www.csis.org/analysis/gazas-solar-power-wartime.

Tulu Toros, PhD. “Natural Energy in Vernacular Architecture [2009].” Accessed August 11, 2024. https://www.academia. edu/8742003/Natural_Energy_in_Vernacular_Architecture_2009_.

UBEID, K.F., and K.A. RAMADAN. “SOIL TYPES AND THEIR RELATIONS WITH RADON CONCENTRATION LEVELS IN MIDDLE GOVERNORATE OF GAZA STRIP, PALESTINE,” n.d.

“UNICEF Seawater Desalination Plant Helps Head off Gaza Water Crisis | UNICEF.” Accessed May 23, 2024. https://www. unicef.org/stories/unicef-seawater-desalination-plant-helps-head-gaza-water-crisis.

United Nations Development Programme, and Programme of Assistance to the Palestinian People. “Natural Park and Greenway: Development of a Comprehensive Master Plan for the Wadi Gaza Area,” n.d.

“UNOSAT - FAO Gaza Strip Cropland Damage Assessment - May 2024 - Occupied Palestinian Territory | ReliefWeb,” June 21, 2024. https://reliefweb.int/map/occupied-palestinian-territory/unosat-fao-gaza-strip-cropland-damage-assessment-may-2024.

“UNOSAT Gaza Strip Agricultural Damage Assessment - January 2024 - Occupied Palestinian Territory | ReliefWeb.” Accessed May 8, 2024. https://reliefweb.int/map/occupied-palestinian-territory/unosat-gaza-strip-agricultural-damage-assessment-january-2024.

“Upcycling Contaminated Soil to Secondary Building Materials | Renewi.” Accessed May 20, 2024. https://www.renewi. com/en/about-renewi/what-we-stand-for/our-actions/upcycling-contaminated-soil-to-secondary-building-materials.

Valrygg, Anita. “Clay.” VALRYGG studio, October 29, 2022. https://www.valryggstudio.com/post/_clay.

Vimalraj, T, and R R Tharini. “Hydrogel on Construction Brick” 7, no. 4 (n.d.).

“War and Garbage in Gaza: The Public Health and Environmental Crisis from Widespread Solid Waste Pollution - Occupied Palestinian Territory | ReliefWeb,” July 18, 2024. https://reliefweb.int/report/occupied-palestinian-territory/ war-and-garbage-gaza-public-health-and-environmental-crisis-widespread-solid-waste-pollution.

Watson, Bruce. “The Greenhouse That Acts like a Beetle and Other Inventions Inspired by Nature.” The Guardian, April

10, 2016, sec. Guardian Sustainable Business. https://www.theguardian.com/sustainable-business/2016/apr/10/environmental-engineering-biomimicry-tapping-into-nature-business-water-soil-drought.

“What Are the Different Types of Bioremediation? | Aftermath Services.” Accessed May 8, 2024. https://www.aftermath. com/content/types-of-bioremediation/.

“What Weapons Are Being Used in the Israel-Gaza Conflict - BBC News.” Accessed May 8, 2024. https://www.bbc. co.uk/news/world-middle-east-28245343.

“When Soil Becomes Contaminated With Toxic Substances, What Happens?” Accessed May 8, 2024. https://blog.idrenvironmental.com/when-soil-becomes-contaminated-with.

Wiehle, Philipp, and Maximilian Brinkmann. “Material Behaviour of Unstabilised Earth Block Masonry and Its Components under Compression at Varying Relative Humidity.” Case Studies in Construction Materials 17 (December 1, 2022): e01663. https://doi.org/10.1016/j.cscm.2022.e01663.

World Bank. “Responding to the Water Crisis in Gaza.” Accessed June 8, 2024. https://www.worldbank.org/en/news/ video/2022/11/15/responding-to-the-water-crisis-in-gaza.

World Economic Forum. “5 Unusual Methods to Harvest Earth’s Untapped Water Sources,” February 2, 2021. https:// www.weforum.org/agenda/2021/02/water-scarcity-shortage-sustainability-climate-change-innovation-resources/. Writer, Maria Saxton, Rise. “Mycelium Fungi as a Building Material.” Rise, February 13, 2020. https://buildwithrise.com/stories/mycelium-fungi-as-a-building-material.

Yu, Zhihua, Huimei Zhang, Jianying Huang, Shuhui Li, Songnan Zhang, Yan Cheng, Jiajun Mao, et al. “Namib Desert Beetle Inspired Special Patterned Fabric with Programmable and Gradient Wettability for Efficient Fog Harvesting.” Journal of Materials Science & Technology 61 (January 2021): 85–92. https://doi.org/10.1016/j.jmst.2020.05.054.

Zafra, Mariano, Jon McClure, Prasanta Kumar Dutta, Jon McClure, Prasanta Kumar Dutta, Mariano Zafra, Prasanta Kumar Dutta, et al. “Mapping the Conflict in Israel and Gaza.” Reuters, May 9, 2024. https://www.reuters.com/graphics/ ISRAEL-PALESTINIANS/MAPS/movajdladpa/.

Zaineldeen, Usama, and Adnan Aish. “Geology, Geomorphology and Hydrology of the Wadi Gaza Catchment, Gaza Strip, Palestine.” Journal of African Earth Sciences 76 (November 2012): 1–7. https://doi.org/10.1016/j.jafrearsci.2012.07.005.

Zhihua Yu, Huimei Zhang. “Namib desert beetle inspired special patterned fabric with programmable and gradient wettability for efficient fog harvesting.” 61, no. 0 (n.d.): 85–92. https://doi.org/10.1016/j.jmst.2020.05.054.

Zhou, Jinyue, Xiaojing Zhang, Jingchao Xie, and Jiaping Liu. “Occupant’s Preferred Indoor Air Speed in Hot-Humid Climate and Its Influence on Thermal Comfort.” Building and Environment 229 (February 1, 2023): 109933. https://doi. org/10.1016/j.buildenv.2022.109933.

Turn static files into dynamic content formats.

Create a flipbook
Issuu converts static files into: digital portfolios, online yearbooks, online catalogs, digital photo albums and more. Sign up and create your flipbook.