1 minute read

LINK

Link- is a participatory design tool that fosters collaboration between the space and ALL of its users by listening to their specific needs.

info|IOA Angewandte-MA Diploma project location|Austria,Vienna Seestadt tool|Unreal Engine-Eye Capture-Rhino7-Grasshopper-ArchCad21-Illustrator-Photoshop-Indesign publications|https://www.behance.net/gallery/177434781/LINK

Advertisement

Watch Me

https://www.youtube.com/watch?v=Bg22kyizU-U&ab_channel=OlgaPhilippova

Building design code has been crucial to setting standards for architectural projects, however, not only does it cater for a general group but also lacks human experience. It sets obstacles in approaching architecture as a dialogue between user and creator, ultimately rendering it a monologue. Individuals are growing beyond society, with many different needs and requirements, therefore my proposal considers one overlooked, but very important aspect; inclusive design.

In Link, I propose developing new architectural languages based on requirements for special needs persons, which take into account visual experience, navigation principles, socializing, and activity.

This workflow is through a game platform that mirrors people’s personas into virtual avatars, creating a bridge to a world that is seen from their perspective. The method simulates different scenarios and collects user data in a series of playable quests. This is to find the best possible iteration of the existing building design code for people who are physically challenged.

Link

- is a participatory design tool that fosters collaboration between the space and ALL of its users by listening to their specific needs.

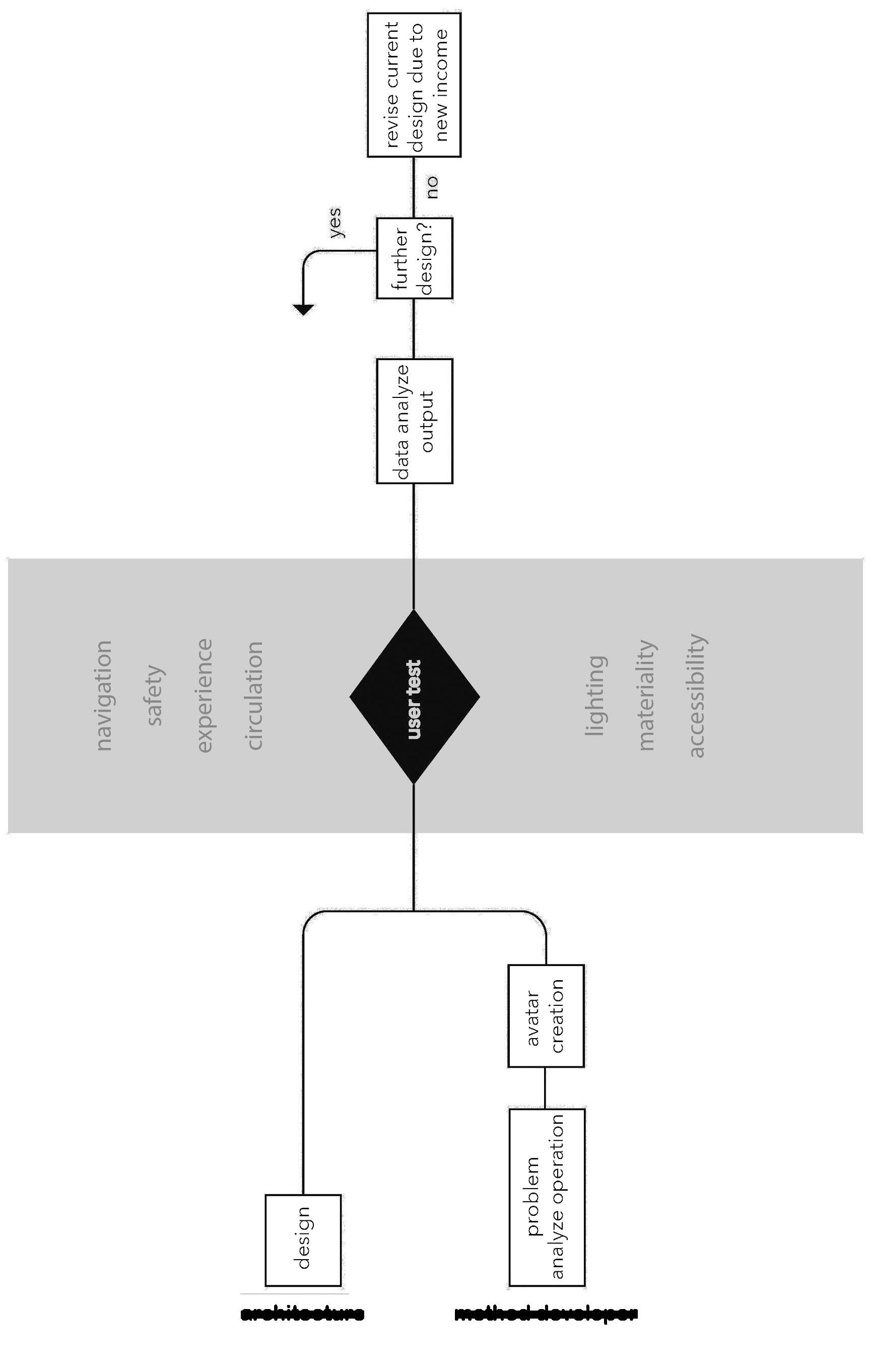
Method follows a systematic process that gathers valuable insights and feedback from users, ensuring that our designs are truly inclusive and meet diverse needs.The first step in our method involves the architect working on the design and submitting their draft project set to the system.

Simultaneously, method developers create a setup for further examination based on the selected requests and requirements. Considering various factors through the research process such as visual experience, navigation principles, socializing, and activity. This setup forms the foundation for the user testing process.

Once the setup is ready, the tool proceeds to conduct user tests with the involvement of the test group.

Method

- is a participatory design tool that fosters collaboration between the space and ALL of its users by listening to their specific needs.

- is a participatory design tool that fosters collaboration between the space and ALL of its users by listening to their specific needs.

- is a participatory design tool that fosters collaboration between the space and ALL of its users by listening to their specific needs.

This article is from: